МКБ-10 коды
|
|
Вступление
Активная фаза.
МКБ 10:
Н35.2.
Год утверждения (частота пересмотра):
2013 (пересмотр каждые 3 года).
ID:
КР107.
URL:
Профессиональные ассоциации:
• Общероссийская общественная организация «Ассоциация врачей-офтальмологов».
Утверждены.
Общероссийской общественной организацией «Ассоциация врачей-офтальмологов.
Согласованы.
Научным советом Министерства Здравоохранения Российской Федерации__ __________201_ г.
МКБ 10:
Н35.2.
Год утверждения (частота пересмотра):
2013 (пересмотр каждые 3 года).
ID:
КР107.
URL:
Профессиональные ассоциации:
• Общероссийская общественная организация «Ассоциация врачей-офтальмологов».
Утверждены.
Общероссийской общественной организацией «Ассоциация врачей-офтальмологов.
Согласованы.
Научным советом Министерства Здравоохранения Российской Федерации__ __________201_ г.
Профессиональные ассоциации
• Общероссийская общественная организация «Ассоциация врачей-офтальмологов».
Список сокращений
ГВ - гестационный возраст.
Г - грамм.
Дптр - диоптрий.
ЗАРН - задняя агрессивная ретинопатия недоношенных.
МКБ 10 - международная классификация болезней 10 пересмотра.
НБО - налобный бинокулярный офтальмоскоп.
ПКВ - постконцептуальный возраст.
РН - ретинопатия недоношенных.
Соавт. - соавторы.
ЭНМТ - экстремально-низкая масса тела.
Retcam - ретинальная камера.
Г - грамм.
Дптр - диоптрий.
ЗАРН - задняя агрессивная ретинопатия недоношенных.
МКБ 10 - международная классификация болезней 10 пересмотра.
НБО - налобный бинокулярный офтальмоскоп.
ПКВ - постконцептуальный возраст.
РН - ретинопатия недоношенных.
Соавт. - соавторы.
ЭНМТ - экстремально-низкая масса тела.
Retcam - ретинальная камера.
Термины и определения
«Плюс. Болезнь» - показатель активности процесса (прогрессирования РН) в 1-3 cтадиях заболевания, которая характеризуется расширением и извитостью центральных и концевых сосудов сетчатки в двух и более квадрантах глазного дна.
Группа риска. Группа недоношенных детей, подлежащая обязательному офтальмологическому обследованию в декретированные сроки, в связи с высоким риском развития у них РН.
Постконцептуальный возраст ребенка. Полный возраст ребенка в неделях с начала последнего менструального цикла матери, определяющий степень его зрелости. Постконцептуальный возраст (ПКВ) = гестационный возраст при рождении + хронологический возраст в неделях.
Группа риска. Группа недоношенных детей, подлежащая обязательному офтальмологическому обследованию в декретированные сроки, в связи с высоким риском развития у них РН.
Постконцептуальный возраст ребенка. Полный возраст ребенка в неделях с начала последнего менструального цикла матери, определяющий степень его зрелости. Постконцептуальный возраст (ПКВ) = гестационный возраст при рождении + хронологический возраст в неделях.
Описание
Ретинопатия недоношенных (РН) - вазопролиферативное заболевание глаз недоношенных детей, в основе которого лежит незрелость структур глаза, в частности сетчатки, к моменту преждевременного рождения ребенка.
Причины
В основе клинических проявлений РН лежит нарушение нормального васкулогенеза сетчатки, который начинается на 16 неделе внутриутробного развития и завершается лишь к моменту планового рождения ребенка (40 недель гестационного возраста). Практически все дети, родившиеся раньше срока, имеют офтальмоскопические отличия от доношенных детей. На глазном дне недоношенных (в норме) всегда выявляются аваскулярные зоны на периферии сетчатки, причем их протяженность тем больше, чем меньше гестационный возраст (ГВ) ребенка на момент осмотра. Наличие аваскулярных зон на периферии глазного дна не является заболеванием, проявлением РН, это лишь свидетельство недоразвития сетчатки, незавершенности васкуляризации и, соответственно, возможности развития ретинопатии в дальнейшем.
Эпидемиология
Слепота и слабовидение вследствие РН доминируют в структуре причин нарушения зрения с детства как в развитых, так и в развивающихся странах, несмотря на все достижения науки и практической медицины. При относительно стабильных показателях частоты преждевременных родов в год (от 5% до 12%) повышается выживаемость новорожденных с экстремально низкой массой тела (ЭНМТ) при рождении, в связи с чем существенно меняется структура выживших недоношенных детей. При переходе здравоохранения РФ на международные стандарты выхаживания и регистрации новорожденных (масса тела при рождении от 500 г и срок гестации от 22 недель) ситуация усугубляется тем, что у данного контингента младенцев РН возникает не только чаще, но и протекает тяжелее (Байбарина Е.Н. с соавт. 2010-2011; Катаргина Л.А. с соавт., 2009-2013; Иванов Д.О., 2013).
Данные о частоте РН широко варьируют в разных странах и регионах (от 17% до 35% в группе риска, достигая при этом 90% среди детей с ЭНМТ при рождении). Убедительно показано, что частота развития РН зависит не только от степени недоношенности ребенка, но и от соматической отягощенности (мать/плод) и условий выхаживания. Поэтому, ведущая роль в профилактике возникновения, развития и прогрессирования РН принадлежит специалистам перинатальной медицины (акушерам-гинекологам, реаниматологам и неонатологам).
Внедрение современных научно обоснованных протоколов выхаживания недоношенных новорожденных позволяет минимизировать риск развития РН у детей с массой тела при рождении более 1500 г и сроком гестации более 32 недель. Сложнее обстоит дело с детьми с ЭНМТ при рождении и выраженной соматической отягощенностью. Даже при современных условиях выхаживания у этих детей не только сохраняется высокая вероятность развития РН, но и возрастает риск тяжелого, атипичного течения заболевания, приводящего к неблагоприятным исходам, необратимой потере зрения, несмотря на адекватную лечебную тактику в активной фазе РН.
Данные о частоте РН широко варьируют в разных странах и регионах (от 17% до 35% в группе риска, достигая при этом 90% среди детей с ЭНМТ при рождении). Убедительно показано, что частота развития РН зависит не только от степени недоношенности ребенка, но и от соматической отягощенности (мать/плод) и условий выхаживания. Поэтому, ведущая роль в профилактике возникновения, развития и прогрессирования РН принадлежит специалистам перинатальной медицины (акушерам-гинекологам, реаниматологам и неонатологам).
Внедрение современных научно обоснованных протоколов выхаживания недоношенных новорожденных позволяет минимизировать риск развития РН у детей с массой тела при рождении более 1500 г и сроком гестации более 32 недель. Сложнее обстоит дело с детьми с ЭНМТ при рождении и выраженной соматической отягощенностью. Даже при современных условиях выхаживания у этих детей не только сохраняется высокая вероятность развития РН, но и возрастает риск тяжелого, атипичного течения заболевания, приводящего к неблагоприятным исходам, необратимой потере зрения, несмотря на адекватную лечебную тактику в активной фазе РН.
Классификация
В течении РН различают две фазы: 1) активную и 2) регрессивную или рубцовую. В данных клинических рекомендациях рассмотрены вопросы, касающиеся активной фазы заболевания.
Классификация активной РН (1984 с дополнениями 2005 годов). Согласно международной классификации, активная РН подразделяется по стадиям процесса, его локализации и протяженности.
1 стадия. Появление демаркационной линии на границе сосудистой и бессосудистой сетчатки. Белесоватая линия расположена в плоскости сетчатки и гистологически представляет собой скопление гиперплазированных веретенообразных клеток. При плюс-болезни на периферии глазного дна, перед линией, сосуды, как правило, расширены и извиты, могут образовывать аномальные ветвления, сосудистые аркады, или, которые внезапно обрываются, не проникая в бессосудистую сетчатку периферичнее линии.
2 стадия. Формирование вала (или гребня) на месте демаркационной линии. Сетчатка в этой зоне утолщается, проминирует в стекловидное тело, формируя вал сероватого или белого цвета. Иногда он выглядит гиперемированным за счет проникших в него сосудов. При плюс-болезни сосуды сетчатки перед валом, как правило, резко расширены, извиты, беспорядочно делятся, и образуют артериовенозные шунты - симптом «щетки» на концах сосудов. Сетчатка в этой зоне отечна, может появляться и перифокальный отек стекловидного тела.
3 стадия. Характеризуется появлением экстраретинальной фиброваскулярной пролиферации в области вала. При этом усиливается сосудистая активность в заднем полюсе глаза, увеличивается экссудация в стекловидное тело, более мощными становятся артериовенозные шунты на периферии, формируя протяженные аркады и сплетения. Экстраретинальная пролиферация может иметь вид нежных волокон с сосудами или плотной ткани, расположенных за пределами сетчатки над валом.
4 стадия. Частичная отслойка сетчатки - подразделяется на 4а (без вовлечения в процесс макулярной зоны) и 4б (с отслойкой сетчатки в макуле) стадии. Отслойка сетчатки при активной ретинопатии носит экссудативно-тракционный характер. Она возникает как за счет серозно-геморрагического компонента, так и за счет формирующейся тракции со стороны новообразованной фиброваскулярной ткани.
5 стадия. Полная, или тотальная, отслойка сетчатки. В связи с характерной локализацией новообразованной фиброваскулярной ткани (кпереди от экватора), а также выраженной деструкцией собственно стекловидного тела, появлением в нем полостей, пустот, отслойка сетчатки, как правило, носит «воронкообразный» характер. Принято различать открытую, полузакрытую и закрытую формы воронкообразной отслойки сетчатки. При узком и закрытом профиле воронкообразной отслойки сетчатки происходит выраженная клеточная пролиферация между листками сетчатки, их сращение.
Согласно последним дополнениям, принятым к международной классификации активной РН, «плюс»- болезнь - показатель активности процесса (прогрессирования РН) в I - III стадиях заболевания, которая характеризуется расширением и извитостью центральных и концевых сосудов сетчатки в 2-х и более квадрантах глазного дна и тенденцией к прогрессированию заболевания.
Распространение патологического процесса на глазном дне оценивают по часовым меридианам (от одного до 12 меридианов).
По локализации РН выделяют три зоны. 1 зона - условный круг с центром в ДЗН и радиусом, равным удвоенному расстоянию диск-макула. 2 зона - кольцо периферичнее 1 зоны с наружной границей, проходящей по зубчатой линии в носовом сегменте. 3 зона - полумесяц на височной периферии, кнаружи от зоны 2.
РН в 1 зоне протекает значительно тяжелее и имеет худший прогноз.
Особо выделяется прогностически неблагоприятная форма течения активной РН, получившая название « Задняя агрессивная ретинопатия недоношенных (ЗАРН)». Для неё характерно раннее начало и быстрое прогрессирование процесса в сетчатке: отсутствие четкой стадийности (минуя I и II стадии), экстраретинальный рост фиброваскулярной пролиферативной ткани, причем не только на границе с аваскулярной сетчаткой, но и нетипичной локализации, более центральной (у ДЗН и по ходу сосудов) зоне. В процесс, как правило, вовлекается зона 1, то есть задний полюс глаза. ЗАРН протекает с более выраженной сосудистой активностью, резким расширением сосудов сетчатки, их извитостью, образованием мощных сосудистых аркад, кровоизлияниями и экссудативными реакциями. Этой форме РН сопутствует ригидность зрачка, неоваскуляризация радужки, экссудация в стекловидное тело, что весьма затрудняет детальный осмотр глазного дна. Бурное течение заболевания, неэффективность общепринятых профилактических мероприятий ведут к быстрому развитию терминальных стадий заболевания.
Классификация активной РН (1984 с дополнениями 2005 годов). Согласно международной классификации, активная РН подразделяется по стадиям процесса, его локализации и протяженности.
1 стадия. Появление демаркационной линии на границе сосудистой и бессосудистой сетчатки. Белесоватая линия расположена в плоскости сетчатки и гистологически представляет собой скопление гиперплазированных веретенообразных клеток. При плюс-болезни на периферии глазного дна, перед линией, сосуды, как правило, расширены и извиты, могут образовывать аномальные ветвления, сосудистые аркады, или, которые внезапно обрываются, не проникая в бессосудистую сетчатку периферичнее линии.
2 стадия. Формирование вала (или гребня) на месте демаркационной линии. Сетчатка в этой зоне утолщается, проминирует в стекловидное тело, формируя вал сероватого или белого цвета. Иногда он выглядит гиперемированным за счет проникших в него сосудов. При плюс-болезни сосуды сетчатки перед валом, как правило, резко расширены, извиты, беспорядочно делятся, и образуют артериовенозные шунты - симптом «щетки» на концах сосудов. Сетчатка в этой зоне отечна, может появляться и перифокальный отек стекловидного тела.
3 стадия. Характеризуется появлением экстраретинальной фиброваскулярной пролиферации в области вала. При этом усиливается сосудистая активность в заднем полюсе глаза, увеличивается экссудация в стекловидное тело, более мощными становятся артериовенозные шунты на периферии, формируя протяженные аркады и сплетения. Экстраретинальная пролиферация может иметь вид нежных волокон с сосудами или плотной ткани, расположенных за пределами сетчатки над валом.
4 стадия. Частичная отслойка сетчатки - подразделяется на 4а (без вовлечения в процесс макулярной зоны) и 4б (с отслойкой сетчатки в макуле) стадии. Отслойка сетчатки при активной ретинопатии носит экссудативно-тракционный характер. Она возникает как за счет серозно-геморрагического компонента, так и за счет формирующейся тракции со стороны новообразованной фиброваскулярной ткани.
5 стадия. Полная, или тотальная, отслойка сетчатки. В связи с характерной локализацией новообразованной фиброваскулярной ткани (кпереди от экватора), а также выраженной деструкцией собственно стекловидного тела, появлением в нем полостей, пустот, отслойка сетчатки, как правило, носит «воронкообразный» характер. Принято различать открытую, полузакрытую и закрытую формы воронкообразной отслойки сетчатки. При узком и закрытом профиле воронкообразной отслойки сетчатки происходит выраженная клеточная пролиферация между листками сетчатки, их сращение.
Согласно последним дополнениям, принятым к международной классификации активной РН, «плюс»- болезнь - показатель активности процесса (прогрессирования РН) в I - III стадиях заболевания, которая характеризуется расширением и извитостью центральных и концевых сосудов сетчатки в 2-х и более квадрантах глазного дна и тенденцией к прогрессированию заболевания.
Распространение патологического процесса на глазном дне оценивают по часовым меридианам (от одного до 12 меридианов).
По локализации РН выделяют три зоны. 1 зона - условный круг с центром в ДЗН и радиусом, равным удвоенному расстоянию диск-макула. 2 зона - кольцо периферичнее 1 зоны с наружной границей, проходящей по зубчатой линии в носовом сегменте. 3 зона - полумесяц на височной периферии, кнаружи от зоны 2.
РН в 1 зоне протекает значительно тяжелее и имеет худший прогноз.
Особо выделяется прогностически неблагоприятная форма течения активной РН, получившая название « Задняя агрессивная ретинопатия недоношенных (ЗАРН)». Для неё характерно раннее начало и быстрое прогрессирование процесса в сетчатке: отсутствие четкой стадийности (минуя I и II стадии), экстраретинальный рост фиброваскулярной пролиферативной ткани, причем не только на границе с аваскулярной сетчаткой, но и нетипичной локализации, более центральной (у ДЗН и по ходу сосудов) зоне. В процесс, как правило, вовлекается зона 1, то есть задний полюс глаза. ЗАРН протекает с более выраженной сосудистой активностью, резким расширением сосудов сетчатки, их извитостью, образованием мощных сосудистых аркад, кровоизлияниями и экссудативными реакциями. Этой форме РН сопутствует ригидность зрачка, неоваскуляризация радужки, экссудация в стекловидное тело, что весьма затрудняет детальный осмотр глазного дна. Бурное течение заболевания, неэффективность общепринятых профилактических мероприятий ведут к быстрому развитию терминальных стадий заболевания.
|
|
Диагностика
2,1 Жалобы и анамнез.
Анамнез заключается в выявлении факторов риска.2,2 Физикальное обследование.
• Рекомендуется. При современных условиях выхаживания проводить обязательный осмотр врачом-офтальмологом всех недоношенных детей, рожденных при сроке беременности до 35 недель и/или массой тела менее 2000 г [1,2,11].Уровень убедительности рекомендаций В (уровень достоверности доказательств 3).
Комментарии:
- Все дети группы риска должны проходить первое скрининговое обследование до выписки из медицинского учреждения.
- Выделение новорожденных недоношенных детей группы риска развития РН на основе вышеперечисленных критериев осуществляется врачами - анестезиологами-реаниматологами отделений реанимации и интенсивной терапии для новорожденных и врачами-неонатологами отделений патологии новорожденных и недоношенных детей медицинских организаций.
- Врачи анестезиологи-реаниматологи и врачи-неонатологи организуют осмотр и наблюдение новорожденных недоношенных детей группы риска врачом-офтальмологом до выписки из медицинского учреждения.
- Врачи анестезиологи-реаниматологи и врачи-неонатологи информируют родителей о риске развития РН.
2,3 Инструментальная диагностика.
Условия офтальмологического обследования.• Рекомендуется обследование состояния сетчатки недоношенного ребенка осуществлять врачом-офтальмологом, обладающим достаточными знаниями по диагностике, тактике наблюдения и принципам лечения РН, практическими навыками работы с новорожденными детьми, прошедшим обучение на цикле тематического усовершенствования по РН [3,7].
Уровень убедительности рекомендаций С (уровень достоверности доказательств 4).
• Рекомендуется проводить офтальмологический осмотр недоношенного ребенка врачом-офтальмологом в присутствии врача-анестезиолога-реаниматолога и/или врача-неонатолога, медицинской сестры для оказания медицинской помощи в случае развития осложнений у ребенка [1,2,3,7,8].
Уровень убедительности рекомендаций С (уровень достоверности доказательств 4).
• Рекомендуется осуществлять осмотр недоношенного ребенка в условиях неонатального отделения в специально оборудованном офтальмологическом кабинете (на пеленальном столике) или непосредственно в кювезе при медикаментозно расширенном зрачке методом обратной бинокулярной офтальмоскопии с использованием набора линз +20 дптр, +28 дптр и /или с помощью ретинальной педиатрической камеры, которая позволяет не только объективно оценить состояние глазного дна, а также задокументировать, и сохранить результаты обследования в банке данных [1,2,3,7,8].
Уровень убедительности рекомендаций А (уровень достоверности доказательств 1b).
• Рекомендуется для обеспечения максимального мидриаза с целью осмотра периферии сетчатки использовать последовательные инстилляции мидриатиков с интервалом в 15-20 минут [1,2,6,7,8].
Уровень убедительности рекомендаций А (уровень достоверности доказательств 1b).
Комментарии. Необходимым условием для проведения качественной офтальмоскопии глазного дна является максимальный мидриаз. В настоящее время в офтальмологической практике, к сожалению, отсутствуют лекарственные препараты для расширения зрачка, разрешенные к применению в неонатальном возрасте на территории РФ. В настоящее время используется комбинация препаратов в виде глазных капель 2,5% фенилэфрин и 1% циклопентолат (2-кратные инстилляции с интервалом 5 - 10 мин) или комбинированные препараты (фиксированные комбинации, содержащие 5% фенилэфрин и 0,8% тропикамид) (1-кратные инстилляции). 0,1% раствор атропина для расширения зрачка у недоношенных детей, особенно с ЭНМТ при рождении, необходимо применять с осторожностью, во избежание побочных явлений и системных осложнений (апноэ, аллергических реакций, нарушение сердечного ритма и так далее). Для лучшей визуализации периферии сетчатки целесообразно использовать стерильные инструменты - векорасширитель и склеральный депрессор (осторожно), предназначенные для применения в неонатальной практике. Для кратковременной местной анестезии роговицы и конъюнктивы можно использовать инстилляции анестетиков (0,4% раствор оксибупрокаина).
Для проведения скрининга и мониторинга отделения должны быть оборудованы в соответствии с «Порядком оказания медицинской помощи детям при заболеваниях глаза, его придаточного аппарата и орбиты».
Регистрация результатов офтальмологического обследования.
• Рекомендуется при формулировке диагноза РН использовать единую Международную классификацию активной РН (1984 г. с дополнениями 2005 г.) с указанием стадии, зоны локализации и распространенности патологического процесса в часовых меридианах, наличия признаков «плюс»- болезни или задней агрессивной формы заболевания [1,2,6,7,8].
Уровень убедительности рекомендаций В (уровень достоверности доказательств 4).
Комментарии. Результаты офтальмологического обследования и рекомендации врача-офтальмолога по динамическому наблюдению с указанием срока и места (медицинское учреждение) следующего осмотра вносить в медицинскую карту пациента.
Информацию о выявленной РН или риске развития РН, а также о необходимости соблюдения сроков динамического наблюдения доводить лечащим врачом до родителей (законных представителей).
Лечение
3,1 Консервативная терапия.
Консервативная терапия активной РН с доказанной эффективностью отсутствует.3,2 Хирургическое лечение.
• Рекомендуется проводить лазерную и /или криокоагуляцию сетчатки при пороговой стадии:- С тадия III, «плюс»- болезнь в зоне 2 или 3 с распространением экстраретинальной пролиферации на 5 последовательных или 8 суммарных часовых меридианах.
- Тип 1 РН:
- Зона I: любая стадия РН с «плюс» - болезнью.
- Зона I: стадия 3 без «плюс»- болезни.
- Зона II: стадия 2 и 3 с «плюс»- болезнью.
- ЗАРН (любое проявление болезни) [3,4,5,8].
Уровень убедительности рекомендаций А (уровень достоверности доказательств 1b).
Комментарии. Коагуляция аваскулярной сетчатки является единственным общепризнанным способом лечения активной прогрессирующей РН и профилактики развития тяжелых форм заболевания. Механизм воздействия коагуляции объясняется деструкцией ишемических зон аваскулярной сетчатки - источника ишемических стимулов.
Коагуляция сетчатки при активной РН осуществляется:
• В медицинском учреждении, имеющем в своем составе отделение патологии новорожденных, специально подготовленным врачом-офтальмологом.
• При выписке ребенка из отделений выхаживания недоношенных - в специализированном офтальмологическом центре или многопрофильной детской клинике, имеющих лицензию на оказание лечебной помощи детям, необходимое оборудование и специально подготовленного врача-офтальмолога.
Родители (законные представители) ребенка должны быть информированы о предстоящем лечении.
• Рекомендуется проводить лазерную и/или криокоагуляцию сетчатки в сроки не позднее 72 часов после выявления медицинских показаний [3,4,5,8].
Уровень убедительности рекомендаций А (уровень достоверности доказательств 1b).
• Рекомендуется для достижения эффекта воздействия необходимо заблокировать не менее 75 % аваскулярных зон [5].
Уровень убедительности рекомендаций В (уровень достоверности доказательств 2а).
Комментарии. Методика лечения. Коагуляция сетчатки в зависимости от зоны локализации процесса и оснащения медицинского учреждения может осуществляться транссклеральным или транспупиллярным доступом. К транссклеральным методам лечения относятся криокоагуляция и диодлазерная коагуляция сетчатки. Для транспупиллярного доступа используются лазеры с фиксацией на налобном бинокулярном офтальмоскопе (НБО) и стационарные лазеры через щелевую лампу. В настоящее время в арсенале офтальмологов имеются лазеры с различной длиной волны (мультиволновые лазеры с длиной волны от 532 нм до 659 нм, диодный лазер (810 нм), с возможностью нанесения как единичных импульсов, так и проведения коагуляции в автоматическом режиме (сливная коагуляция) и с использованием матричных паттернов различных размеров (в зависимости от площади аваскулярных зон).
• Рекомендуется транспупиллярная диодлазерная коагуляция (через налобный бинокулярный офтальмоскоп (НБО)) в качестве первой линии лечения РНв связи с обеспечением оптимальных для ребенка условий (положение на спине, бесконтактная методика, лучший контроль анестезиолога за состоянием ребенка и так далее). В случае отсутствия условий для проведения диодлазерной коагуляции не следует задерживать лечение РН. В этой ситуации могут быть использованы другие доступные методики (аргонлазерная коагуляция или транссклеральные методики) [3,4,5,8].
Уровень убедительности рекомендаций А (уровень достоверности доказательств 1b).
Комментарии. Большое внимание следует уделять правильному дозированию процедуры. Передозировка (особенно при транссклеральных методах коагуляции) приводит к выраженной экссудации, кровоизлияниям, избыточной пролиферации, тракции сетчатки и поздним отслойкам сетчатки. Гипокоагуляция не позволяет полностью блокировать аваскулярную сетчатку и не ведет к стабилизации процесса.
Одним из основных условий коагуляции является максимальный мидриаз, необходимый для более полной блокады аваскулярных зон при транспупиллярной лазеркоагуляции и для осуществления офтальмологического контроля при транссклеральной коагуляции.
Во-избежании глазо-сердечных и глазо-легочных рефлексов и осложнений со стороны общесоматического состояния коагуляцию целесообразно проводить в условиях медикаментозного сна в присутствии анестезиолога-реаниматолога.
Транспупиллярная лазеркоагуляция. При транспупиллярной лазеркоагуляции с фиксацией на НБО для иммобилизации век используются специальные векорасширители для новорожденных детей. В зависимости от диоптрийности асферической лупы (20 или 28 дптр) подбирается фокусное расстояние от глаза хирурга до сетчатки пациента и устанавливается фиксационная лазерная метка. Нужно добиться четкости изображения наводочной метки на сетчатке (регулируется путем изменения положения головы хирурга). Правильно сфокусированная на сетчатке метка имеет четкие границы, а при изменении фокусного расстояния «расплывается». Лазерный луч следует направлять перпендикулярно плоскости коагулируемой сетчатки.
Коагуляты ставятся от вала к периферии, расстояние между коагулятами должно составлять 0,5-1 размер коагулята и занимать всю аваскулярную сетчатку (не менее 75 %), должны иметь округлую форму и бледную (не белую) окраску.
При обширных аваскулярных зонах целесообразно проводить сливную коагуляцию. При задней агрессивной РН следует дополнительно проводить коагуляцию зон сосудистых аркад перед границей с аваскулярной сетчаткой.
Следует отметить, что коагуляты в дальнейшем увеличиваются в размере, могут сливаться. Параметры коагуляции подбираются индивидуально: мощность варьирует от 120 до 1000 мВт, время экспозиции - 0,1-0,3 сек. Число коагулятов зависит от площади аваскулярных зон и методики коагуляции.
Коагуляция на стационарной лазерной установке через щелевую лампу. Ребенок находится под наркозом, в положении лежа на боку, голова ребенка фиксируется анестезиологом или ассистентом.
Начинать лазерную коагуляцию следует от вала и далее к зубчатой линии последовательно по секторам, добиваясь коагуляции всех доступных аваскулярных зон.
Для лазерной коагуляции недоношенных младенцев через щелевую лампу используются различные виды контактных линз (трехзеркальная педиатрическая 13 трехзеркальная для недоношенных младенцев - 10 мм и широкоугольные контактные линзы, обеспечивающие широкий угол обзора).
Число коагулятов зависит от размеров лазерного пятна (200-400 мкм) и площади аваскулярных зон и варьирует при различных методиках коагуляции от 250 до 2000. Параметры коагуляции зависят от вида лазера и используемого оборудования.
Возможные осложнения транспупиллярных методик:
- кератопатия, ожог роговицы, радужки, хрусталика, геморрагии, витреоретинальная пролиферация в отдаленном периоде.
Достоинства транспупиллярных методик:
• Возможность лучшего дозирования процедуры.
• Более полная коагуляция аваскулярных зон.
• Офтальмологический контроль за лечением.
• Меньшее число осложнений, чем после транссклеральной коагуляции.
• Возможность коагуляции центрально расположенных аваскулярных зон.
Недостатки транспупиллярных методик:
• Невозможность использования методики при непрозрачных средах.
• При ригидном зрачке, зрачковой мембране недоступны для коагуляции периферические отделы сетчатки.
• Проведение коагуляции требует более длительного времени операции, удлиняется время наркоза.
• Наличие возможных осложнений.
Транссклеральные методики коагуляции.
Для криокоагуляции используются криоустановки с педиатрическими (1 мм) и ретинальными (2-3 мм) наконечниками.
Транссклеральная криокоагуляция осуществляется в зонах проекции аваскулярных зон сетчатки между наружными прямыми мышцами. Коагуляты наносятся в шахматном порядке на расстоянии 2 мм от лимба и далее к заднему полюсу глаза под контролем офтальмоскопа. Время экспозиции подбирается индивидуально (до появления участка побледнения на сетчатке при офтальмоскопическом контроле) и составляет 3-6 сек. Число коагулятов зависит от диаметра наконечника и от площади аваскулярных зон (от 8 до 30 коагулятов).
Транссклеральная лазеркоагуляция с использованием диодного лазера с длиной волны 810-814 нм и фиксацией на НБО.
Транссклеральная лазеркоагуляция является альтернативной методикой криокоагуляции. Показания, принцип ее проведения и возможные осложнения практически идентичны. Количество коагулятов зависит от протяженности аваскулярных зон и варьирует от 50 до 200. Оптимальные параметры излучения подбираются индивидуально. В среднем мощность импульса составляет от 300 до 800 мВт, время экспозиции - 0,1-0,3 сек.
Возможные осложнения транссклеральных методик:
• Ухудшение соматического состояния ребенка в процессе лечения (апноэ, тахикардия, брадикардия, цианоз и другие).
• Осложнения со стороны глаз:
- отек, хемоз, мацерация конъюнктивы;
- геморрагии (субконъюнктивальные и ретинальные);
- повышение внутриглазного давления;
- витреоретинальные осложнения в отдаленном периоде.
При появлении осложнений со стороны соматического состояния ребенка, а также массивных кровоизлияний из сосудов сетчатки, коагуляцию следует прекратить.
Профилактика осложнений - соблюдение методик лечения, уменьшение травматизации глаза во время процедуры, медикаментозная подготовка.
Достоинства транссклеральных методик коагуляции:
• Процедура менее продолжительная, что сокращает время пребывания ребенка под наркозом.
• Возможность коагуляции сетчатки при непрозрачных средах, ригидном зрачке.
• Доступность для коагуляции периферических аваскулярных зон.
• Портативность и транспортабельность аппаратуры (особенно диодного лазера), что позволяет осуществлять коагуляцию непосредственно в отделениях выхаживания недоношенных.
Недостатки транссклеральных методик коагуляции:
• Трудность дозирования крио и лазерного воздействия.
• Недоступность для транссклеральных методик центрально расположенных аваскулярных зон сетчатки.
• Возможные осложнения.
Комбинированные методики коагуляции. Транссклеральные (крио или диодлазерная) + транспупиллярная лазеркоагуляция (аргоновая или диодная).
Показания. При обширных аваскулярных зонах, РН 1 зоны и задней агрессивной РН, а также при недостаточном мидриазе.
Возможно проведение лечения в 2 этапа (одна процедура): 1 этап - транспупиллярная лазеркоагуляция центрально расположенных аваскулярных зон (методику см выше), 2 этап: - транссклеральная крио- или диодлазерную коагуляцию периферических зон. При этом число лазеркоагулятов варьирует от 350 до 1000, криокоагулятов - от 15 до 20.
Достоинства метода:
• Более полная блокада аваскулярных зон.
• Сокращение вредного воздействия методик коагуляции на состояние глаза, что уменьшает частоту осложнений.
• Сокращение длительности воздействия и времени пребывания ребенка под наркозом.
3,3 Иное лечение.
Послеоперационное лечение. Симптоматическое, при наличии показаний.Оценка результатов лечения и послеоперационное наблюдение.
• Рекомендуется оценивать результаты лечения через 7-10 дней после коагуляции сетчатки врачом-офтальмологом медицинской организации, где проводилось лечение [3,5,7,8].
Уровень убедительности рекомендаций В (уровень достоверности доказательств 3).
Комментарии. Послеоперационное наблюдение является важным для мониторирования заболевания и определения показаний к повторному лечению. Лечение считается эффективным при отсутствии прогрессировании процесса и появлении признаков регресса.
• Рекомендуется при продолженном росте экстраретинальной ткани, особенно в случае несливной коагуляции, проведение повторной коагуляции через 7-14 дней после первого сеанса. Окончательные результаты лечения оценивают через 4-5 недель после лечения [3,5,7,8].
Уровень убедительности рекомендаций В (уровень достоверности доказательств 3).
Комментарии. При неэффективности или недостаточной эффективности коагуляции сетчатки оценивается возможность и целесообразность выполнения того или иного вида микрохирургического вмешательства, что определяется конкретными клиническими проявлениями РН.
|
|
Реабилитация и амбулаторное лечение
Детям с активной фазой РН реабилитация не проводится. Офтальмологическая помощь заключается в скрининге, мониторинге и лечении активной РН.
Профилактика
• Рекомендуется профилактика недонашивания беременности и совершенствовании неонатальных протоколов выхаживания недоношенных детей, особенно с ЭНМТ при рождении [1, 3, 8].
Уровень убедительности рекомендаций В (уровень достоверности доказательств 3).
Комментарии. Диспансерное наблюдение заключается в выявлении, мониторинге и лечении активной фазы ретинопатии недоношенных.
• Рекомендуется включить в план диспансерного наблюдения офтальмологической помощи недоношенным детям мониторинг активной ретинопатии недоношенных [1,2,7,8].
Уровень убедительности рекомендаций В (уровень достоверности доказательств 2а).
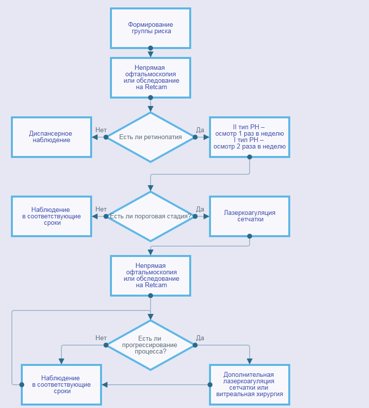
Комментарии. Начало скрининга активной РН должно основываться на постконцептуальном возрасте (ПКВ) ребенка. ПКВ - полный возраст ребенка в неделях с начала последнего менструального цикла матери, определяющий степень его зрелости. ПКВ = гестационный возраст при рождении + хронологический возраст (недели):
• Рекомендуется первичный осмотр офтальмологом недоношенных детей, рожденных в гестационном возрасте 22-26 недель должен осуществляться на 30-31 неделе ПКВ; на 27-31 неделе - с 4 недели жизни; на 32 и более - с 3-й недели жизни ребенка (табл.1) [1,2,8].
Уровень убедительности рекомендаций А (уровень достоверности доказательств 1b).
Таблица 1 Сроки первичного офтальмологического осмотра (начало скрининга) недоношенных детей группы риска.
• Рекомендуется проводить первичный офтальмологический осмотр детей, рожденных на сроке гестации более 28 недель и имеющих соматическую отягощенность в виде патологии неонатального периода: тяжелой асфиксии (низкая оценка по шкале Апгар), внутрижелудочковые кровоизлияния тяжелой степени, гемодинамически значимый открытый артериальный проток, синдром дыхательных расстройств, бронхолегочную дисплазию, инфекционные заболевания и так далее, на неделю раньше для исключения редких случаев раннего развития ретинопатии [1,2,8].
Уровень убедительности рекомендаций С (уровень достоверности доказательств 4).
Мониторинг РН.
• Рекомендуется:
- при выявлении риска развития РН (незаконченная васкуляризация сетчатки) без признаков заболевания последующий осмотр врачом-офтальмологом проводить через 2 недели с момента первичного осмотра. Дальнейшие офтальмологические осмотры с интервалом в 2 недели осуществлять до завершения васкуляризации сетчатки и/или до появления признаков РН.
- при выявлении у детей начальных стадий (I - II) РН офтальмологические осмотры осуществлять еженедельно до самостоятельной остановки заболевания или до выявления медицинских показаний к проведению коагуляции сетчатки.
- при выявлении у детей III стадии РН с «плюс-болезнью» или задней агрессивной формы заболевания осмотры врачом-офтальмологом осуществлять каждые 3 дня до появления медицинских показаний к проведению коагуляции сетчатки [1,2,3,8].
Уровень убедительности рекомендаций В (уровень достоверности доказательств 2а).
Комментарии. Наблюдение недоношенных детей группы риска осуществляется до выписки их из медицинской организации с последующим наблюдением в консультативно-диагностическом кабинете для выявления и наблюдения детей с РН (на базе перинатального центра или другой локализации).
• Рекомендуется при динамическом наблюдении за развитием РН отмечать тип течения РН с учетом стадии и зоны локализации патологического процесса в соответствии с дополнением к Международной классификации РН (2003) для определения прогноза развития заболевания и планирования лечебных мероприятий (табл. 2) [4,5].
Уровень убедительности рекомендаций А (уровень достоверности доказательств 1b).
Таблица 2. Мониторинг РН в зависимости от типа течения.
Комментарии. При РН тип I (неблагоприятное течение РН) необходимо планировать проведение лазерной или криокоагуляции сетчатки, а при типе II (благоприятное течение РН) - продолжить наблюдение за течением заболевания.
Критерии завершения скрининга детей группы риска и мониторинга активной РН:
• Рекомендуется завершать скрининговые осмотры на основании возраста ребенка и состоянии сетчатки:
- при завершение васкуляризации сетчатки на периферии сетчатки (III зона) и достижение ребенком ПКВ 42 - 44 недель.
- при полном регресс активной РН [3,8].
Уровень убедительности рекомендаций С (уровень достоверности доказательств 4).
Уровень убедительности рекомендаций В (уровень достоверности доказательств 3).
Комментарии. Диспансерное наблюдение заключается в выявлении, мониторинге и лечении активной фазы ретинопатии недоношенных.
• Рекомендуется включить в план диспансерного наблюдения офтальмологической помощи недоношенным детям мониторинг активной ретинопатии недоношенных [1,2,7,8].
Уровень убедительности рекомендаций В (уровень достоверности доказательств 2а).
Комментарии. Начало скрининга активной РН должно основываться на постконцептуальном возрасте (ПКВ) ребенка. ПКВ - полный возраст ребенка в неделях с начала последнего менструального цикла матери, определяющий степень его зрелости. ПКВ = гестационный возраст при рождении + хронологический возраст (недели):
• Рекомендуется первичный осмотр офтальмологом недоношенных детей, рожденных в гестационном возрасте 22-26 недель должен осуществляться на 30-31 неделе ПКВ; на 27-31 неделе - с 4 недели жизни; на 32 и более - с 3-й недели жизни ребенка (табл.1) [1,2,8].
Уровень убедительности рекомендаций А (уровень достоверности доказательств 1b).
Таблица 1 Сроки первичного офтальмологического осмотра (начало скрининга) недоношенных детей группы риска.
| Гестационный возраст | Срок первичного скрининга хронологический возраст (ПКВ) |
| 22 - 26 недель | 30 - 31 неделя ПКВ |
| 27 - 31 неделя | 4 неделя жизни (31-35 недель ПКВ) |
| ≥32 недель | 3 неделя жизни (35 недель ПКВ) |
• Рекомендуется проводить первичный офтальмологический осмотр детей, рожденных на сроке гестации более 28 недель и имеющих соматическую отягощенность в виде патологии неонатального периода: тяжелой асфиксии (низкая оценка по шкале Апгар), внутрижелудочковые кровоизлияния тяжелой степени, гемодинамически значимый открытый артериальный проток, синдром дыхательных расстройств, бронхолегочную дисплазию, инфекционные заболевания и так далее, на неделю раньше для исключения редких случаев раннего развития ретинопатии [1,2,8].
Уровень убедительности рекомендаций С (уровень достоверности доказательств 4).
Мониторинг РН.
• Рекомендуется:
- при выявлении риска развития РН (незаконченная васкуляризация сетчатки) без признаков заболевания последующий осмотр врачом-офтальмологом проводить через 2 недели с момента первичного осмотра. Дальнейшие офтальмологические осмотры с интервалом в 2 недели осуществлять до завершения васкуляризации сетчатки и/или до появления признаков РН.
- при выявлении у детей начальных стадий (I - II) РН офтальмологические осмотры осуществлять еженедельно до самостоятельной остановки заболевания или до выявления медицинских показаний к проведению коагуляции сетчатки.
- при выявлении у детей III стадии РН с «плюс-болезнью» или задней агрессивной формы заболевания осмотры врачом-офтальмологом осуществлять каждые 3 дня до появления медицинских показаний к проведению коагуляции сетчатки [1,2,3,8].
Уровень убедительности рекомендаций В (уровень достоверности доказательств 2а).
Комментарии. Наблюдение недоношенных детей группы риска осуществляется до выписки их из медицинской организации с последующим наблюдением в консультативно-диагностическом кабинете для выявления и наблюдения детей с РН (на базе перинатального центра или другой локализации).
• Рекомендуется при динамическом наблюдении за развитием РН отмечать тип течения РН с учетом стадии и зоны локализации патологического процесса в соответствии с дополнением к Международной классификации РН (2003) для определения прогноза развития заболевания и планирования лечебных мероприятий (табл. 2) [4,5].
Уровень убедительности рекомендаций А (уровень достоверности доказательств 1b).
Таблица 2. Мониторинг РН в зависимости от типа течения.
| Частота обследований | Тип РН (зона локализации, стадия) |
| 2 раза в неделю | Тип 1 РН - Зона I: любая стадия РН с плюс-болезнью - Зона I: стадия 3 без плюс-болезни -Зона II: стадия 2 и 3 с плюс-болезнью |
| 1 раз в неделю | Тип II РН: - Зона I: стадия 1 или 2 без плюс-болезни - Зона II: стадия 3 без плюс-болезни |
Комментарии. При РН тип I (неблагоприятное течение РН) необходимо планировать проведение лазерной или криокоагуляции сетчатки, а при типе II (благоприятное течение РН) - продолжить наблюдение за течением заболевания.
Критерии завершения скрининга детей группы риска и мониторинга активной РН:
• Рекомендуется завершать скрининговые осмотры на основании возраста ребенка и состоянии сетчатки:
- при завершение васкуляризации сетчатки на периферии сетчатки (III зона) и достижение ребенком ПКВ 42 - 44 недель.
- при полном регресс активной РН [3,8].
Уровень убедительности рекомендаций С (уровень достоверности доказательств 4).
Дополнительно
Несмотря на то, что скрининг и мониторинг недоношенных детей группы риска по РН должен проводиться согласно указанному Протоколу, могут возникнуть клинические (состояние ребенка) или организационные обстоятельства, препятствующие его исполнению. Причина невыполнения Протокола должна быть обоснована медицинским консилиумом (лечащий врач, офтальмолог, заведующий отделением или заместитель главного врача по лечебной работе) в медицинской карте больного и обследование должно быть перенесено на срок не более 1 недели от предполагаемой даты . Должны быть предприняты все меры для скорейшего обследования.
Врачи отделений реанимации и интенсивной терапии новорожденных и врачи отделений патологии новорожденных и недоношенных детей должны иметь письменные протоколы скрининга, мониторинга и лечения РН, а также памятки для родителей о РН. Заведующим отделениями следует контролировать исполнение Протокола.
При переводе недоношенного ребенка группы риска, или имеющего признаки РН, в другое отделение стационара, в другое медицинское учреждение или при выписке по месту жительства в переводном / выписном эпикризе лечащий врач должен указать результаты офтальмологического осмотра, диагноз и рекомендации офтальмолога по срокам дальнейшего динамического наблюдения ребенка, а также медицинское учреждение, где оно должно быть осуществлено.
Информация о необходимости дальнейшего динамического наблюдения офтальмологом недоношенного ребенка группы риска или имеющего признаки РН и маршрут катамнестического наблюдения в обязательном порядке доводится до родителей (законных представителей).
Врачи отделений реанимации и интенсивной терапии новорожденных и врачи отделений патологии новорожденных и недоношенных детей должны иметь письменные протоколы скрининга, мониторинга и лечения РН, а также памятки для родителей о РН. Заведующим отделениями следует контролировать исполнение Протокола.
При переводе недоношенного ребенка группы риска, или имеющего признаки РН, в другое отделение стационара, в другое медицинское учреждение или при выписке по месту жительства в переводном / выписном эпикризе лечащий врач должен указать результаты офтальмологического осмотра, диагноз и рекомендации офтальмолога по срокам дальнейшего динамического наблюдения ребенка, а также медицинское учреждение, где оно должно быть осуществлено.
Информация о необходимости дальнейшего динамического наблюдения офтальмологом недоношенного ребенка группы риска или имеющего признаки РН и маршрут катамнестического наблюдения в обязательном порядке доводится до родителей (законных представителей).
Критерии оценки качества медицинской помощи
| Критерий | Вид критерия (событийный, временной, результативный) |
| Выполнена офтальмоскопия в условиях мидриаза | событийный |
| Выполнено определение показаний к коагуляции сетчатки | событийный |
| Выполнено оказание офтальмологической помощи не позднее 72 часов после выявление показаний | временной |
| Достигнуто уменьшение сосудистой активности и/или прекращение роста экстраретинальной пролиферации на глазном дне | результирующий |
| Максимальная блокада ишемических зон сетчатки коагулятами | результирующий |
Критерии оценки качества оказания медицинской помощи при активной ретинопатиии недоношенных.
| Критерий | Уровень достоверности доказательств | Уровень убедительности рекомендаций |
| Выполнена офтальмоскопия в условиях мидриаза | А | 1b |
| Выполнено определение показаний к коагуляции сетчатки | А | 1b |
| Выполнено оказание офтальмологической помощи не позднее 72 часов после выявление показаний | А | 1b |
| Достигнуто уменьшение сосудистой активности и/или прекращение роста экстраретинальной пролиферации на глазном дне | В | 3 |
| Достигнута максимальная блокада ишемических зон сетчатки коагулятами | А | 1b |
|
|
Список литературы
• Screening examination of premature infants for retinopathy of prematurity. American Academy of pediatrics/ Pediatrics. 2013. N 1, V. 131.-P. 188-195.
• RCPCH/RCOphth guideline for the screening and treatment of retinopathy of prematurity (UK retinopathy of prematurity guideline) 2008.
• Нероев В.В., Катаргина Л.А. Ретинопатия недоношенных. Офтальмология. Нац. рук-во. Под ред. С.Э. Аветисова, Е.А. Егорова, Л. Мошетовой М. ГЭОТАР-Медиа. 2008. С. 580-591.
• An International сommittee for the сlassification of retinopathy of prematurity. The international classification of ROP - Revisited// Arch. Ophthalmol. 2005. V. 123. P. 991-999.
• Early Treatment for retinopathy of prematurity сooperative Group. Revised indications for the treatment of retinopathy of prematurity: results of the early treatment for retinopathy of prematurity randomized trial. Arch Ophthalmol., 2003; 121: 1684-1694.
• Стандарт специализированной медицинской помощи при ретинопатии недоношенных Приложение к приказу Министерства здравоохранения Российской Федерации от 9 ноября 2012 г. 1862н.
• Приказ Минздрава России от 25,10,2012 N 442н Об утверждении Порядка оказания медицинской помощи детскому населению при заболеваниях глаза, его придаточного аппарата и орбиты .
• Федеральные клинические рекомендации «Диагностика, мониторинг и лечение активной фазы ретинопатии недоношенных», Российская Педиатрическая Офтальмология, 2015, Т. 10, №1, с.54-60.
• RCPCH/RCOphth guideline for the screening and treatment of retinopathy of prematurity (UK retinopathy of prematurity guideline) 2008.
• Нероев В.В., Катаргина Л.А. Ретинопатия недоношенных. Офтальмология. Нац. рук-во. Под ред. С.Э. Аветисова, Е.А. Егорова, Л. Мошетовой М. ГЭОТАР-Медиа. 2008. С. 580-591.
• An International сommittee for the сlassification of retinopathy of prematurity. The international classification of ROP - Revisited// Arch. Ophthalmol. 2005. V. 123. P. 991-999.
• Early Treatment for retinopathy of prematurity сooperative Group. Revised indications for the treatment of retinopathy of prematurity: results of the early treatment for retinopathy of prematurity randomized trial. Arch Ophthalmol., 2003; 121: 1684-1694.
• Стандарт специализированной медицинской помощи при ретинопатии недоношенных Приложение к приказу Министерства здравоохранения Российской Федерации от 9 ноября 2012 г. 1862н.
• Приказ Минздрава России от 25,10,2012 N 442н Об утверждении Порядка оказания медицинской помощи детскому населению при заболеваниях глаза, его придаточного аппарата и орбиты .
• Федеральные клинические рекомендации «Диагностика, мониторинг и лечение активной фазы ретинопатии недоношенных», Российская Педиатрическая Офтальмология, 2015, Т. 10, №1, с.54-60.
Приложения
Приложение А1.
Состав рабочей группы.• Володин Павел Львович. Заведующий отделом микрохирургии и функциональной реабилитации глаза у детей ФГБУ МНТК «Микрохирургии глаза» имени академика Федорова С.Н. Министерства здравоохранения РФ, д.м.н., Москва.
• Катаргина Людмила Анатольевна. Главный внештатный специалист детский офтальмолог Министерства здравоохранения РФ, заместитель директора по научной работе и начальник отдела патологии глаз у детей ФГБУ «Московский научно-исследовательский институт глазных болезней им Гельмгольца» Минздрава России, профессор, д.м.н., Москва.
• Коголева Людмила Викторовна-главный внештатный специалист детский офтальмолог Центрального Федерального Округа, старший научный сотрудник отдела патологии глаз у детей ФГБУ «Московский научно-исследовательский институт глазных болезней им. Гельмгольца» Минздрава России, м.н., Москва.
• Сайдашева Эльвира Ирековна. Главный внештатный специалист детский офтальмолог Северо-Западного Федерального округа, заведующая кафедрой детской офтальмологии ГБОУ ВПО «Северо-Западный государственный медицинский университет им. И.И. Мечникова» Минздрава России, профессор, д.м.н., Санкт-Петербург.
• Степанова Елена Анатольевна-главный внештатный специалист детский офтальмолог Уральского Федерального Округа, врач-офтальмолог центра «БОНУМ», к.м.н., г. Екатеринбург.
• Фомина Наталья Владимировна. Доцент кафедры детской офтальмологии ГБОУ ВПО «Северо-Западный государственный медицинский университет им И.И. Мечникова», м.н., Санкт-Петербург.
При подготовке методических рекомендаций у членов рабочей группы конфликт интересов отсутствовал.
Приложение А2.
Методология разработки клинических рекомендаций.В отличие от « Порядка», где указаны основные этапы и маршруты оказания офтальмологической помощи недоношенным детям, «Федеральные клинические рекомендации» - методические рекомендации для врачей, где детально прописаны все этапы оказания офтальмологической помощи и дифференцированные подходы в различных ситуациях с учетом принципов доказательной медицины.
Методы, использованные для сбора/селекции доказательств. Поиск в электронных базах данных; анализ современных научных разработок по проблеме РН в РФ и зарубежом, обобщение практического опыта Российских и зарубежных коллег, включая многоцентровые исследования. При подготовке рекомендаций учитывали содержание национальных протоколов по РН, разработанных в США, Англии, Европе, а также опыт их применения и корректировки.
При отборе публикаций, как потенциальных источников доказательств, использованная в каждом исследовании методология изучена для того, чтобы убедиться в ее валидности. Учтено, что результат изучения влияет на уровень доказательств, присваиваемых публикации, что в свою очередь влияет на силу вытекающих из нее рекомендаций.
Настоящие рекомендации в предварительной версии были рецензированы независимыми экспертами, которых попросили прокомментировать, прежде всего, то, насколько интерпретация доказательств, лежащих в основе рекомендаций, доступна для практических врачей и пациентов.
Получены комментарии со стороны врачей-офтальмологов, занимающихся проблемой РН, и врачей первичного звена в отношении доходчивости изложения рекомендаций и их оценки важности рекомендаций, как рабочего инструмента повседневной медицинской практики.
Комментарии, полученные от экспертов, тщательно систематизировались и обсуждались председателем и членами рабочей группы. Каждый пункт обсуждался, и вносимые в результате этого изменения регистрировались в рекомендациях.
Классификация уровней доказательств.
| Уровни достоверности рекомендаций | |
| Уровень достоверности | Характеристика |
| [1а] | Уровень достоверности, основанный на результатах метаанализа крупных рандомизированных исследований |
| [1b] | Уровень достоверности, основанный на результатах по крайней мере одного крупного рандомизированного исследования |
| [2a] | Уровень достоверности, основанный на результатах по крайней мере одного нерандомизированного контролируемого исследования |
| [2b] | Уровень достоверности, основанный на результатах по крайней мере одного экспериментального исследования |
| [3] | Уровень достоверности, основанный на результатах сравнительного исследования или описания клинического случая |
| [4] | Уровень достоверности, основанный на результатах мнения эксперта или экспертного комитета |
| Уровни убедительности рекомендаций | |
| Уровень | Основание рекомендаций |
| A | Основана на результатах качественных клинических исследований, включающих хотя бы одно рандомизированное исследование |
| в | Основана на качественных нерандомизированных клинических исследованиях |
| с | Дана при отсутствии исследований хорошего качества в данной области |
Знак обозначает, что показания не входят в инструкцию по применению лекарственного препарата.
Приложение А3.
Связанные документы.Данные клинические рекомендации разработаны с учетом следующих нормативно-правовых документов:
• Порядок оказания медицинской помощи детям при заболеваниях глаза, его придаточного аппарата и орбиты», утвержденный приказом МЗ РФ № 442н от 25,10,2012г (зарегистрирован в Минюсте России 20,12,2012г. 26208).
• Стандарт специализированной медицинской помощи детям при ретинопатии недоношенных, утвержденный приказом МЗ РФ № 1682н от 29,12,2012г (зарегистрирован в Минюсте России 1,04,2012г №27959).
• Международная классификация болезней, травм и состояний, влияющих на здоровье, 10-го пересмотра (МКБ-10) (Всемирная организация здравоохранения) 1994.
• Номенклатура медицинских услуг (Министерство здравоохранения и социального развития Российской Федерации) 2011.
• Федеральный закон «Об основах охраны здоровья граждан в Российской Федерации» от 21,11,2011 г. 323 Ф3.
• Приказ Минздрава России от 25,10,2012 N 442н Об утверждении Порядка оказания медицинской помощи детскому населению при заболеваниях глаза, его придаточного аппарата и орбиты .
Приложение В.
Информация для пациентов.В.1 Информация для родителей недоношенных детей, родившихся до 35 недель гестации.
Главная задача - попытаться предотвратить возможные тяжелые заболевания, возникающие вследствие незрелости организма к моменту преждевременного рождения.К таким заболеваниям недоношенных новорожденных относится и патологическое развитие глаз -( РН).РН является одной из основных причин слепоты, слабовидения и нарушений зрения у детей раннего возраста во всех развитых странах мира. Это связано с выживанием большого числа глубоконедоношенных, ранее нежизнеспособных младенцев.
Чем меньше масса тела при рождении и чем раньше родился ребенок, тем выше вероятность развития у него РН. Так, частота возникновения заболевания среди детей с массой тела при рождении менее 1000 г достигает 90%.
Таким образом, недоношенные дети нуждаются в обязательном, своевременном осмотре офтальмолога.
У всех недоношенных детей в норме имеются признаки незрелости глаз и незавершен процесс формирования сетчатки. После рождения ребенка сетчатка может развиваться двумя путями: 1) нормальный рост сосудов сетчатки или 2) патологический - развитие РН. Врач-офтальмолог с помощью современных методик обследования выявляет все изменения созревающей сетчатки у недоношенного ребенка.
Первый осмотр офтальмологом недоношенного ребенка проводится в 4-6 недель жизни, независимо от места нахождения ребенка. Как правило, в этот период выявляются только признаки незрелости глаз ребенка, но могут наблюдаться и первые признаки РН.
При выявлении незавершенного формирования сосудов сетчатки необходимо наблюдение у офтальмолога каждые 2 недели до полного завершения сосудообразования или появления первых признаков ретинопатии недоношенных. При развитии ретинопатии недоношенных осмотры проводятся еженедельно, а при задней агрессивной форме ретинопатии - 2 раза в неделю.
Как правило, при отсутствии РН сетчатка недоношенного ребенка созревает к 42 - 44 неделям его возраста (от зачатия). Если Ваш ребенок выписывается из стационара ранее этого срока, ему необходимо продолжить наблюдение у офтальмолога до момента полного созревания сетчатки.
Будьте внимательны, от Вас зависит своевременность выявления заболеваний глаз Вашего ребенка.
В.2 Информация для родителей детей с ретинопатией недоношенных.
Ретинопатия недоношенных (РН) - заболевание глаз недоношенного ребенка. Во всех развитых странах мира РН является одной из основных причин слепоты, слабовидения и нарушений зрения у детей с раннего возраста. Основная причина этого заболевания - преждевременное рождение ребенка: чем раньше положенного срока и с меньшей массой тела родился ребенок, тем чаще у него развивается ретинопатия, и тем тяжелее она протекает. Кроме того, при наличии у ребенка сопутствующих заболеваний со стороны других органов (пневмония, пороки сердца, внутриутробная инфекция и другие) тяжесть ретинопатии усугубляется.Первые признаки заболевания появляются на 4 - 6 неделе жизни недоношенного ребенка.
В течении РН, согласно международной классификации, выделяют 5 стадий.
На 1 и 2 стадиях заболевание может самостоятельно остановиться и не требует никакого лечения.
При прогрессировании РН до 3 стадии, «пороговой», в большинстве случаев болезнь самостоятельно не останавливается и требуется лечение (коагуляция сетчатки), момент проведения и сроки которого определяет офтальмолог. Правильно и своевременно проведенное лечение сохраняет зрение 75-99 % пациентов в зависимости от формы заболевания.
Если лечение не проводилось, а иногда и после проведенного лечения, ретинопатия продолжает прогрессировать до 4 и 5 стадий, при которых развивается отслойка сетчатки, что приводит к резкому нарушению зрения, вплоть до слепоты. В этих случаях возможно проведение хирургического лечения (удаляются рубцы из стекловидного тела и с поверхности сетчатки, а при необходимости - удаляется хрусталик). Эти операции проводятся в специализированных клиниках, а сроки и методы операции определяются опытными хирургами-офтальмологами.
Следует знать, что даже при успешно проведенной операции при 4 и 5 стадии ретинопатии недоношенных значительного улучшения зрения, как правило, не происходит, возможно сохранение лишь светоощущения или остаточного предметного зрения. В большинстве случаев операции на глазах с 4 и 5 стадиями носят органосохранный характер.
Наиболее тяжелой формой ретинопатии недоношенных является задняя агрессивная РН, развивающаяся, как правило, у наиболее соматически отягощенных и глубоко недоношенных младенцев, с экстремально низкой массой тела при рождении (менее 1000 г). При этой форме заболевание быстро прогрессирует, хуже поддается лечению, а прогноз по зрению весьма неблагоприятный. Этот диагноз требует более частых осмотров (2 -3 раза в неделю), более ранней и интенсивной коагуляции сетчатки.
Надо знать, что даже применение всего арсенала современных средств лазерного и хирургического лечения не всегда дает желаемый результат, снижение зрения различной степени наступает у 40-75 % пролеченных детей.
Кроме того, у недоношенных детей нарушение зрения может быть связано не только с последствиями перенесенной ретинопатии, но и с частым развитием у них близорукости, косоглазия, наличием патологии зрительного нерва и коры головного мозга. Также существует риск развития поздних осложнений у детей с благоприятными исходами РН, в том числе отслойки сетчатки, в отдаленный период (в возрасте 5-15 и более лет).
Таким образом, дети, перенесшие ретинопатию недоношенных, независимо от тяжести заболевания, нуждаются в длительном диспансерном наблюдении у офтальмолога.
Минздрав России 2016.
|
|