МКБ-10 коды
- МКБ-10
- Q12.0 Врожденная катаракта
|
|
Вступление
МКБ 10:
Q12.0.
Год утверждения (частота пересмотра):
Год утверждения: 2017.
ID:
КР108.
URL:
Профессиональные ассоциации:
• Общероссийская общественная организация «Ассоциация врачей-офтальмологов».
Утверждены.
Общероссийской общественной организацией «Ассоциация врачей-офтальмологов».
Согласованы.
Научным советом Министерства Здравоохранения Российской Федерации.
Q12.0.
Год утверждения (частота пересмотра):
Год утверждения: 2017.
ID:
КР108.
URL:
Профессиональные ассоциации:
• Общероссийская общественная организация «Ассоциация врачей-офтальмологов».
Утверждены.
Общероссийской общественной организацией «Ассоциация врачей-офтальмологов».
Согласованы.
Научным советом Министерства Здравоохранения Российской Федерации.
Профессиональные ассоциации
• Общероссийская общественная организация «Ассоциация врачей-офтальмологов».
Список сокращений
ВК - Врожденная катаракта.
ИОЛ - Интраокулярная линза.
МКБ 10 - Международная классификация болезней 10-го пересмотра.
ПЗО - Передне - задняя ось глазного яблока.
ППГСТ - синдром первичного персистирующего гиперпластического стекловидного тела.
ИОЛ - Интраокулярная линза.
МКБ 10 - Международная классификация болезней 10-го пересмотра.
ПЗО - Передне - задняя ось глазного яблока.
ППГСТ - синдром первичного персистирующего гиперпластического стекловидного тела.
Термины и определения
Биомикроскопиия. Метод исследования переднего отрезка глаза с помощью щелевой лампы (специального микроскопа) в условиях медикаментозного мидриаза с акцентом на состояние хрусталика.
Врождённая катаракта (ВК). Это патологическое видоизменение глазного хрусталика, выражается в его помутнении, деформации по форме и размерам, которое выявляется как у новорожденного ребенка, так и в более позднем возрасте.
Галактоземия. Нарушение углеводного обмена веществ, при котором изменен синтез фермента галактоза-1-фосфат-уридин-трансферазы, содержащегося в эритроцитах и хрусталике.
Интраокулярная линза. Это искусственный хрусталик, который имплантируют внутрь глаза для восстановления его светопреломляющей функции после оперативного удаления собственного анатомического хрусталика, в основном при катаракте и ряде других заболеваний.
Микрофтальм. Одна из частых форм сопутствующей патологии органа зрения при врождённой катаракте, характеризуется уменьшенным размером глазного яблока, наличием разнообразных аномалий и функциональной неполноценностью глаза.
Микрокорнеа. Одна из частых форм сопутствующей патологии органа зрения при врождённой катаракте, характеризуется уменьшением диаметра роговицы на 1мм и более.
Факоаспирация. Это способ удаление мягких хрусталиковых масс без применения ультразвука.
Врождённая катаракта (ВК). Это патологическое видоизменение глазного хрусталика, выражается в его помутнении, деформации по форме и размерам, которое выявляется как у новорожденного ребенка, так и в более позднем возрасте.
Галактоземия. Нарушение углеводного обмена веществ, при котором изменен синтез фермента галактоза-1-фосфат-уридин-трансферазы, содержащегося в эритроцитах и хрусталике.
Интраокулярная линза. Это искусственный хрусталик, который имплантируют внутрь глаза для восстановления его светопреломляющей функции после оперативного удаления собственного анатомического хрусталика, в основном при катаракте и ряде других заболеваний.
Микрофтальм. Одна из частых форм сопутствующей патологии органа зрения при врождённой катаракте, характеризуется уменьшенным размером глазного яблока, наличием разнообразных аномалий и функциональной неполноценностью глаза.
Микрокорнеа. Одна из частых форм сопутствующей патологии органа зрения при врождённой катаракте, характеризуется уменьшением диаметра роговицы на 1мм и более.
Факоаспирация. Это способ удаление мягких хрусталиковых масс без применения ультразвука.
Описание
Врожденная катаракта. Это патологическое видоизменение глазного хрусталика, выражается в его помутнении, деформации по форме и размерам, которое выявляется как у новорожденного ребенка, так и в более позднем возрасте.
Причины
ВК характеризуются выраженным этиологическим полиморфизмом.
Этиологическая диагностика ВК базируется на тщательном сборе анамнеза (состояние и заболевания матери в период беременности), на результатах иммунологических и вирусологических исследований.
Ненаследственная (внутриутробная) катаракта.
В большом числе случаев (66,9%) ВК развиваются в результате внутриутробной патологии вследствие влияния на орган зрения и хрусталик эмбриона или плода различных неблагоприятных факторов как внешней, так и внутренней среды (физические, химические, биологические). Это могут быть различные интоксикации (алкоголь, противозачаточные и абортивные средства, ряд снотворных и многих других препаратов), ионизирующие излучения, авитаминозы (дефицит витамина А, В и другие), резус-несовместимость матери и плода и ряд других факторов. Причиной развития ВК могут быть заболевания матери: сердечно-сосудистые, эндокринные и другие.
Особое значение имеют инфекционные заболевания беременной женщины, вызываемые бактериями простейшими (токсоплазмоз) и вирусами. Большинство вирусов (возбудители краснухи, цитомегаловирусной инфекции, ветряной оспы, герпеса, гриппа) способны проникать через плацентарный барьер и инфицировать зародыш или плод, являясь причиной ВК и других аномалий. Наиболее опасным периодом воздействия тератогенных факторов на орган зрения является 2-7 неделя беременности.
Наследственная катаракта.
Причиной наследственной катаракты могут быть генные, хромосомные и геномные мутации. Катаракта чаще наследуется по аутосомно-доминантному типу, однако возможна и аутосомно-рецессивная передача, которая чаще встречается при кровном родстве родителей.
При рецессивном, сцепленным с полом наследовании болеют мужчины, а переносчиками являются женщины. Реже встречается сцепленное с полом доминантное наследование, когда заболевание проявляется только у девочек.
Катаракта при наследственных нарушениях обмена веществ.
Среди наследственных катаракт значительное число принадлежит помутнениям хрусталика, генетически обусловленным нарушениями обмена веществ. ВК встречается при нарушениях углеводного обмена (галактоземия, гипогликемия, сахарный диабет), метаболизма соединительной ткани (синдром Марфана, Маркезани, Элерса-Данлоса, врождённая хондродистрофия, синдромы Апера, Конради-Хюннермана), обмена серосодержащих аминокислот (гомоцистинурия), минерального (псевдогипопаратиреоз), триптофанного (синдром Кнаппа-Комровера), липидного (синдром Бассена-Корнцвейга), фосфорно-кальциевого (синдром Лоу) обмена. Помутнение хрусталика также входит в состав синдромов с поражением других органов и тканей, при которых дефект нарушений обмена веществ остается не выявленным (синдром Ротмунда, врождённый ихтиоз, синдром Шефера, инфантильный пигментный дерматоз - болезнь Блоха-Сульцберга синдромы Сабуро, Андогского).
Катаракта, развившая на фоне системной патологии, может быть врожденной или рано приобретённой, появляясь в разные сроки после рождения (от нескольких недель до нескольких лет).
Формы ВК.
ВК отличаются большим клиническим и функциональным полиморфизмом. К клинико-анатомическим особенностям ВК относятся: отсутствие плотного ядра хрусталика, тонкость задней капсулы хрусталика, прочность цинновых связок, большая вариабельность её клинических форм, выраженности и локализации помутнения, частое сочетание ВК с разнообразными аномалиями переднего и заднего отделов глаза. Это требует иного подхода к вопросам диагностики и лечения этой патологии по сравнению с катарактами другой этиологии.
К функциональным особенностям относятся большая вариабельность исходной остроты зрения и опасность развития депривационной амблиопии.
Согласно классификации все ВК по характеру поражения можно разделить на одно. И двусторонние, по степени помутнения хрусталика - на частичные и полные, по локализации помутнения - на капсулярные, капсуло-лентикулярные и лентикулярные.
Среди клинических форм ВК наиболее часто встречается полная катаракта, характеризующаяся диффузным помутнением хрусталика с сохранением его формы и размеров. На фоне гомогенного помутнения вещества хрусталика встречаются единичные, а чаще множественные кальцификаты. ВК может быть лентикулярной или капсуло-лентикулярной (с помутнением только передней и задней капсулы). Рефлекс глазного дна отсутствует как при узком, так и при медикаментозно расширенном зрачке. Разновидностью полной ВК является молокообразная , характеризующаяся разжижением хрусталикового вещества. Зрение при полной ВК понижено до светоощущения с правильной проекцией света. При несвоевременной экстракции полной ВК развивается депривационная амблиопия высокой степени.
Значительное место в структуре рассматриваемой патологии занимает зонулярная ВК, представляющая собой частичное помутнение хрусталика в виде отдельных слоев, расположенных между эмбриональным ядром и кортикальными слоями. Характерно наличие ближе к экватору хрусталика локальных помутнений в виде так называемых наездников (на его эмбриональном ядре). Острота зрения при зонулярных ВК с узким зрачком колеблется от нескольких сотых до нескольких десятых, достигая в отдельных случаях 0,3-0,5. В зависимости от интенсивности помутнения хрусталика и остроты зрения можно выделить три степени помутнения хрусталика, что имеет большое значение для определения прогноза и оптимальных сроков проведения оперативного лечения. При 1-ой степени выявляется полупрозрачный диск помутнения хрусталика, через который возможна ретиноскопия. Остаточная острота зрения - 0,1-0,4 и выше. Бинокулярное зрение отмечается в 46,6% случаев. При 2-ой степени имеется выраженное помутнение диска, через который определяется слабый рефлекс, офтальмоскопия центральной области затруднена, детали глазного дна не просматриваются, острота зрения - 0,05-0,09, бинокулярное зрение отсутствует. При 3-ей степени резко выражено помутнение диска, рефлекса с глазного дна нет, ретиноскопия невозможна, острота зрения менее 0,05, бинокулярное зрение отсутствует. При 2-ой и 3-ей степени интенсивности помутнения хрусталика велика опасность развития депривационной амблиопии высокой степени.
Особенностью ВК является их способность рассасываться с формированием полурассосавшихся и пленчатых форм. Зрение, как правило, понижено до светоощущения, в редких случаях может составлять 0,01-0,04. Велика опасность развития депривационной амблиопии.
Центральная (ядерная) ВК представляет дисковидной формы помутнение центрального отдела хрусталика (эмбрионального или фетального ядра). Острота зрения, в зависимости от интенсивности помутнения и размера диска, может варьировать от нескольких сотых до десятых, достигая нередко довольно высокого уровня (0,1-0,5).
Атипичные ВК характеризуются частичным помутнением хрусталика разнообразной формы и локализации (преимущественно центральной). Большая часть хрусталика прозрачная, острота зрения колеблется от нескольких сотых до 0,3.
Полярные ВК относятся к капсуло-лентикулярным. Помутнение в этих случаях захватывает переднюю или заднюю капсулу и прилежащие слои хрусталика; остальная его часть остается прозрачной. Разновидностью передней полярной ВК является пирамидальная, при которой ограниченное гомогенное плотное помутнение имеет форму конуса, обращенного вершиной в переднюю камеру. Полярные ВК либо не влияют на остроту зрения, либо понижают ее в небольшой степени. Следует иметь в виду, что при односторонней полярной ВК может развиваться амблиопия в связи с возможностью выключения пораженного глаза из акта бинокулярного зрения. Поэтому таким детям с целью профилактики развития амблиопии может потребоваться плеоптическое лечение.
Передняя и задняя полярные ВК могут быть соединены веретенообразной формы помутнением, образуя так называемую веретенообразную ВК. При этой форме острота зрения снижена значительнее, чем при полярных ВК, но, как правило, сохраняется на достаточно высоком уровне.
Наряду с выше перечисленными существует значительное число форм ВК, при которых наблюдаются различные по характеру, размерам и локализации помутнения хрусталика, как правило, не влияющие на остроту зрения или незначительно снижающие ее.К таким катарактам можно отнести переднюю аксиальную, звездчатую, ядерную порошкообразную, точечную, коралловидную и другие.
Сопутствующая патология глаза при ВК.
ВК относительно редко представляет изолированное поражение хрусталика и часто сочетается с другими патологическими изменениями органа зрения, которые наблюдаются у 36,8-77,3% детей: косоглазие, нистагм, микрофтальм, микрокорнеа и другие аномалии роговицы, а также стекловидного тела, сосудистой оболочки, сетчатки и зрительного нерва.
Косоглазие наблюдается у 30,2-83,3% детей с ВК. Чаще бывает сходящимся, альтернирующим, преимущественно постоянным. Угол отклонения глаза варьирует от 5 до 60 градусов, чаще равняясь 15-20 градусам.
Нистагм отмечается у 14,0-58,8% детей с ВК, может быть врожденным и приобретенным, связанным с резким понижением зрения. Чаще он является маятникообразным, горизонтальным, реже - толчкообразным. Нистагм преимущественно встречается при катарактах, значительно снижающих зрение: полных, полурассосавшихся, пленчатых, а также при ВК, сочетанных с другими аномалиями (микрофтальм и другие).
Микрофтальм - одна из частых форм сопутствующей ВК патологии органа зрения, встречается в 22,5% случаев, характеризуется уменьшенным размером глазного яблока, наличием разнообразных аномалий и функциональной неполноценностью глаза.
Микрофтальм может быть полным, передним и задним. При полном микрофтальме ПЗО глазного яблока и диаметр роговицы уменьшены на 1 мм и более.При переднем микрофтальме (микрокорнеа ) уменьшен только диаметр роговицы на 1 мм и более при нормальном размере ПЗО глаза. При заднем микрофтальме уменьшена величина ПЗО при нормальных размерах диаметра роговицы (встречается редко).
В зависимости от размеров глаза различают 3 степени микрофтальма: 1 степень - уменьшение одного или двух вышеуказанных размеров на 1,0-1,5 мм по сравнению с возрастной нормой; 2 степень - уменьшение на 2,0-2,5 3 степень - уменьшение на 3 мм и более.
Особенностями ВК при микрофтальме являются преимущественно полные помутнения хрусталика - 66,7% (зонулярные составляют 2,7%), высокий процент капсуло-лентикулярных помутнений - 67,1%, узкий ригидный зрачок и различные его аномалии вплоть до отсутствия.
Аномалии роговицы. Наиболее частым изменением роговой оболочки при ВК является изменение ее размеров - микрокорнеа. Реже встречается склерокорнеа и ее помутнения различной интенсивности и локализации, эктазии, дермоиды.
Аномалии сосудистой оболочки. Нередко, встречаются колобомы радужки, которые широко варьируют по размерам и форме, чаще располагаются в нижнем сегменте. Истинная поликория с наличием нескольких зрачковых отверстий встречается редко, чаще наблюдаются только дырчатые отверстия в радужке. Тяжелую патологию представляет ВК в сочетании с аниридией, чаще частичной. Гипоплазия или атрезия дилататора являются причиной миоза и ригидности зрачка. Нередкой находкой после удаления ВК является колобома сосудистой оболочки различного размера, чаще располагающаяся в нижнем сегменте глазного дна.
Тяжелыми аномалиями являются различные проявления мезодермального дисгенеза. ВК является одним из элементов синдрома Ригера (дисгенез радужки и роговицы) и синдрома Петерса (мезодермально-эктодермального дисгенеза роговицы и радужки). ВК также входит в состав синдрома ППГСТ.
Синдром ППГСТ связан с нарушением процесса регресса первичного эмбрионального стекловидного тела. Чаще бывает односторонним, в другом глазу могут быть минимальные изменения по типу отростка Миттендорфа (небольшого бессосудистого остатка гиалоидной артерии на задней капсуле хрусталика). Синдром ППГСТ встречается в переднем, заднем и смешанном вариантах. Передний вариант синдрома ППГСТ характеризуется наличием соединительнотканной васкуляризованной мембраны, адгезированной к задней поверхности хрусталика. Как правило, эта мембрана прикрепляется к удлиненным цилиарным отросткам. Степень васкуляризации её может быть различной. Передний вариант синдрома ППГСТ может симулировать клиническую картину ретинобластомы. Для дифференциальной диагностики необходимо проведение ультразвуковой диагностики или магнитно-резонансной томографии. Задний вариант синдрома ППГСТ проявляется наличием фиброзных тяжей, идущих от диска зрительного нерва к зубчатой линии. Эти тяжи также могут быть васкуляризованы в различной степени, могут сопровождаться деструкцией стекловидного тела и отслойкой сетчатки. Частным случаем заднего варианта синдрома ППГСТ является персистирующая гиалоидная артерия.
Патология сетчатки и зрительного нерва при ВК.
Различные по характеру и степени выраженности изменения сетчатки и зрительного нерва, выявленные в 55% случаев, составляют одну из причин низкой остроты зрения после экстракции ВК. Чаще наблюдали сочетанное поражение (40,5%), реже - изолированные изменения сетчатки (5,0%) или зрительного нерва (9,5%). Патологии со стороны зрительного нерва включала частичную его атрофию и аномалии развития (уменьшение размеров, изменение формы диска и другие). Со стороны сетчатки выявляли гипоплазию макулы, миелиновые волокна, центральную и периферическую дистрофию, «старые» хориоретинальные очаги (множественные, мелкие, по периферии, или крупные - в центральной области).
Этиологическая диагностика ВК базируется на тщательном сборе анамнеза (состояние и заболевания матери в период беременности), на результатах иммунологических и вирусологических исследований.
Ненаследственная (внутриутробная) катаракта.
В большом числе случаев (66,9%) ВК развиваются в результате внутриутробной патологии вследствие влияния на орган зрения и хрусталик эмбриона или плода различных неблагоприятных факторов как внешней, так и внутренней среды (физические, химические, биологические). Это могут быть различные интоксикации (алкоголь, противозачаточные и абортивные средства, ряд снотворных и многих других препаратов), ионизирующие излучения, авитаминозы (дефицит витамина А, В и другие), резус-несовместимость матери и плода и ряд других факторов. Причиной развития ВК могут быть заболевания матери: сердечно-сосудистые, эндокринные и другие.
Особое значение имеют инфекционные заболевания беременной женщины, вызываемые бактериями простейшими (токсоплазмоз) и вирусами. Большинство вирусов (возбудители краснухи, цитомегаловирусной инфекции, ветряной оспы, герпеса, гриппа) способны проникать через плацентарный барьер и инфицировать зародыш или плод, являясь причиной ВК и других аномалий. Наиболее опасным периодом воздействия тератогенных факторов на орган зрения является 2-7 неделя беременности.
Наследственная катаракта.
Причиной наследственной катаракты могут быть генные, хромосомные и геномные мутации. Катаракта чаще наследуется по аутосомно-доминантному типу, однако возможна и аутосомно-рецессивная передача, которая чаще встречается при кровном родстве родителей.
При рецессивном, сцепленным с полом наследовании болеют мужчины, а переносчиками являются женщины. Реже встречается сцепленное с полом доминантное наследование, когда заболевание проявляется только у девочек.
Катаракта при наследственных нарушениях обмена веществ.
Среди наследственных катаракт значительное число принадлежит помутнениям хрусталика, генетически обусловленным нарушениями обмена веществ. ВК встречается при нарушениях углеводного обмена (галактоземия, гипогликемия, сахарный диабет), метаболизма соединительной ткани (синдром Марфана, Маркезани, Элерса-Данлоса, врождённая хондродистрофия, синдромы Апера, Конради-Хюннермана), обмена серосодержащих аминокислот (гомоцистинурия), минерального (псевдогипопаратиреоз), триптофанного (синдром Кнаппа-Комровера), липидного (синдром Бассена-Корнцвейга), фосфорно-кальциевого (синдром Лоу) обмена. Помутнение хрусталика также входит в состав синдромов с поражением других органов и тканей, при которых дефект нарушений обмена веществ остается не выявленным (синдром Ротмунда, врождённый ихтиоз, синдром Шефера, инфантильный пигментный дерматоз - болезнь Блоха-Сульцберга синдромы Сабуро, Андогского).
Катаракта, развившая на фоне системной патологии, может быть врожденной или рано приобретённой, появляясь в разные сроки после рождения (от нескольких недель до нескольких лет).
Формы ВК.
ВК отличаются большим клиническим и функциональным полиморфизмом. К клинико-анатомическим особенностям ВК относятся: отсутствие плотного ядра хрусталика, тонкость задней капсулы хрусталика, прочность цинновых связок, большая вариабельность её клинических форм, выраженности и локализации помутнения, частое сочетание ВК с разнообразными аномалиями переднего и заднего отделов глаза. Это требует иного подхода к вопросам диагностики и лечения этой патологии по сравнению с катарактами другой этиологии.
К функциональным особенностям относятся большая вариабельность исходной остроты зрения и опасность развития депривационной амблиопии.
Согласно классификации все ВК по характеру поражения можно разделить на одно. И двусторонние, по степени помутнения хрусталика - на частичные и полные, по локализации помутнения - на капсулярные, капсуло-лентикулярные и лентикулярные.
Среди клинических форм ВК наиболее часто встречается полная катаракта, характеризующаяся диффузным помутнением хрусталика с сохранением его формы и размеров. На фоне гомогенного помутнения вещества хрусталика встречаются единичные, а чаще множественные кальцификаты. ВК может быть лентикулярной или капсуло-лентикулярной (с помутнением только передней и задней капсулы). Рефлекс глазного дна отсутствует как при узком, так и при медикаментозно расширенном зрачке. Разновидностью полной ВК является молокообразная , характеризующаяся разжижением хрусталикового вещества. Зрение при полной ВК понижено до светоощущения с правильной проекцией света. При несвоевременной экстракции полной ВК развивается депривационная амблиопия высокой степени.
Значительное место в структуре рассматриваемой патологии занимает зонулярная ВК, представляющая собой частичное помутнение хрусталика в виде отдельных слоев, расположенных между эмбриональным ядром и кортикальными слоями. Характерно наличие ближе к экватору хрусталика локальных помутнений в виде так называемых наездников (на его эмбриональном ядре). Острота зрения при зонулярных ВК с узким зрачком колеблется от нескольких сотых до нескольких десятых, достигая в отдельных случаях 0,3-0,5. В зависимости от интенсивности помутнения хрусталика и остроты зрения можно выделить три степени помутнения хрусталика, что имеет большое значение для определения прогноза и оптимальных сроков проведения оперативного лечения. При 1-ой степени выявляется полупрозрачный диск помутнения хрусталика, через который возможна ретиноскопия. Остаточная острота зрения - 0,1-0,4 и выше. Бинокулярное зрение отмечается в 46,6% случаев. При 2-ой степени имеется выраженное помутнение диска, через который определяется слабый рефлекс, офтальмоскопия центральной области затруднена, детали глазного дна не просматриваются, острота зрения - 0,05-0,09, бинокулярное зрение отсутствует. При 3-ей степени резко выражено помутнение диска, рефлекса с глазного дна нет, ретиноскопия невозможна, острота зрения менее 0,05, бинокулярное зрение отсутствует. При 2-ой и 3-ей степени интенсивности помутнения хрусталика велика опасность развития депривационной амблиопии высокой степени.
Особенностью ВК является их способность рассасываться с формированием полурассосавшихся и пленчатых форм. Зрение, как правило, понижено до светоощущения, в редких случаях может составлять 0,01-0,04. Велика опасность развития депривационной амблиопии.
Центральная (ядерная) ВК представляет дисковидной формы помутнение центрального отдела хрусталика (эмбрионального или фетального ядра). Острота зрения, в зависимости от интенсивности помутнения и размера диска, может варьировать от нескольких сотых до десятых, достигая нередко довольно высокого уровня (0,1-0,5).
Атипичные ВК характеризуются частичным помутнением хрусталика разнообразной формы и локализации (преимущественно центральной). Большая часть хрусталика прозрачная, острота зрения колеблется от нескольких сотых до 0,3.
Полярные ВК относятся к капсуло-лентикулярным. Помутнение в этих случаях захватывает переднюю или заднюю капсулу и прилежащие слои хрусталика; остальная его часть остается прозрачной. Разновидностью передней полярной ВК является пирамидальная, при которой ограниченное гомогенное плотное помутнение имеет форму конуса, обращенного вершиной в переднюю камеру. Полярные ВК либо не влияют на остроту зрения, либо понижают ее в небольшой степени. Следует иметь в виду, что при односторонней полярной ВК может развиваться амблиопия в связи с возможностью выключения пораженного глаза из акта бинокулярного зрения. Поэтому таким детям с целью профилактики развития амблиопии может потребоваться плеоптическое лечение.
Передняя и задняя полярные ВК могут быть соединены веретенообразной формы помутнением, образуя так называемую веретенообразную ВК. При этой форме острота зрения снижена значительнее, чем при полярных ВК, но, как правило, сохраняется на достаточно высоком уровне.
Наряду с выше перечисленными существует значительное число форм ВК, при которых наблюдаются различные по характеру, размерам и локализации помутнения хрусталика, как правило, не влияющие на остроту зрения или незначительно снижающие ее.К таким катарактам можно отнести переднюю аксиальную, звездчатую, ядерную порошкообразную, точечную, коралловидную и другие.
Сопутствующая патология глаза при ВК.
ВК относительно редко представляет изолированное поражение хрусталика и часто сочетается с другими патологическими изменениями органа зрения, которые наблюдаются у 36,8-77,3% детей: косоглазие, нистагм, микрофтальм, микрокорнеа и другие аномалии роговицы, а также стекловидного тела, сосудистой оболочки, сетчатки и зрительного нерва.
Косоглазие наблюдается у 30,2-83,3% детей с ВК. Чаще бывает сходящимся, альтернирующим, преимущественно постоянным. Угол отклонения глаза варьирует от 5 до 60 градусов, чаще равняясь 15-20 градусам.
Нистагм отмечается у 14,0-58,8% детей с ВК, может быть врожденным и приобретенным, связанным с резким понижением зрения. Чаще он является маятникообразным, горизонтальным, реже - толчкообразным. Нистагм преимущественно встречается при катарактах, значительно снижающих зрение: полных, полурассосавшихся, пленчатых, а также при ВК, сочетанных с другими аномалиями (микрофтальм и другие).
Микрофтальм - одна из частых форм сопутствующей ВК патологии органа зрения, встречается в 22,5% случаев, характеризуется уменьшенным размером глазного яблока, наличием разнообразных аномалий и функциональной неполноценностью глаза.
Микрофтальм может быть полным, передним и задним. При полном микрофтальме ПЗО глазного яблока и диаметр роговицы уменьшены на 1 мм и более.При переднем микрофтальме (микрокорнеа ) уменьшен только диаметр роговицы на 1 мм и более при нормальном размере ПЗО глаза. При заднем микрофтальме уменьшена величина ПЗО при нормальных размерах диаметра роговицы (встречается редко).
В зависимости от размеров глаза различают 3 степени микрофтальма: 1 степень - уменьшение одного или двух вышеуказанных размеров на 1,0-1,5 мм по сравнению с возрастной нормой; 2 степень - уменьшение на 2,0-2,5 3 степень - уменьшение на 3 мм и более.
Особенностями ВК при микрофтальме являются преимущественно полные помутнения хрусталика - 66,7% (зонулярные составляют 2,7%), высокий процент капсуло-лентикулярных помутнений - 67,1%, узкий ригидный зрачок и различные его аномалии вплоть до отсутствия.
Аномалии роговицы. Наиболее частым изменением роговой оболочки при ВК является изменение ее размеров - микрокорнеа. Реже встречается склерокорнеа и ее помутнения различной интенсивности и локализации, эктазии, дермоиды.
Аномалии сосудистой оболочки. Нередко, встречаются колобомы радужки, которые широко варьируют по размерам и форме, чаще располагаются в нижнем сегменте. Истинная поликория с наличием нескольких зрачковых отверстий встречается редко, чаще наблюдаются только дырчатые отверстия в радужке. Тяжелую патологию представляет ВК в сочетании с аниридией, чаще частичной. Гипоплазия или атрезия дилататора являются причиной миоза и ригидности зрачка. Нередкой находкой после удаления ВК является колобома сосудистой оболочки различного размера, чаще располагающаяся в нижнем сегменте глазного дна.
Тяжелыми аномалиями являются различные проявления мезодермального дисгенеза. ВК является одним из элементов синдрома Ригера (дисгенез радужки и роговицы) и синдрома Петерса (мезодермально-эктодермального дисгенеза роговицы и радужки). ВК также входит в состав синдрома ППГСТ.
Синдром ППГСТ связан с нарушением процесса регресса первичного эмбрионального стекловидного тела. Чаще бывает односторонним, в другом глазу могут быть минимальные изменения по типу отростка Миттендорфа (небольшого бессосудистого остатка гиалоидной артерии на задней капсуле хрусталика). Синдром ППГСТ встречается в переднем, заднем и смешанном вариантах. Передний вариант синдрома ППГСТ характеризуется наличием соединительнотканной васкуляризованной мембраны, адгезированной к задней поверхности хрусталика. Как правило, эта мембрана прикрепляется к удлиненным цилиарным отросткам. Степень васкуляризации её может быть различной. Передний вариант синдрома ППГСТ может симулировать клиническую картину ретинобластомы. Для дифференциальной диагностики необходимо проведение ультразвуковой диагностики или магнитно-резонансной томографии. Задний вариант синдрома ППГСТ проявляется наличием фиброзных тяжей, идущих от диска зрительного нерва к зубчатой линии. Эти тяжи также могут быть васкуляризованы в различной степени, могут сопровождаться деструкцией стекловидного тела и отслойкой сетчатки. Частным случаем заднего варианта синдрома ППГСТ является персистирующая гиалоидная артерия.
Патология сетчатки и зрительного нерва при ВК.
Различные по характеру и степени выраженности изменения сетчатки и зрительного нерва, выявленные в 55% случаев, составляют одну из причин низкой остроты зрения после экстракции ВК. Чаще наблюдали сочетанное поражение (40,5%), реже - изолированные изменения сетчатки (5,0%) или зрительного нерва (9,5%). Патологии со стороны зрительного нерва включала частичную его атрофию и аномалии развития (уменьшение размеров, изменение формы диска и другие). Со стороны сетчатки выявляли гипоплазию макулы, миелиновые волокна, центральную и периферическую дистрофию, «старые» хориоретинальные очаги (множественные, мелкие, по периферии, или крупные - в центральной области).
|
|
Эпидемиология
ВК являются самым частым пороком и составляют около 60,0% всех аномалий глазного яблока. Встречаются ВК относительно редко - 1 случай на 20-30 тысяч новорожденных. В структуре заболеваемости в Российской Федерации (на 100000 детского населения) ВК составляют 29,7 случаев, структуре слепоты и слабовидения - 9,4 - 37,3%.
Классификация
В данных клинических рекомендациях представлена классификация Хватовой А.В. (1982) с дополнениями Кругловой Т.Б., Хватовой А.В. (2013): (Таблица 1).
Таблица 1. Классификация врождённых катаракт (этиология, клиника, хирургическая тактика).
Таблица 1. Классификация врождённых катаракт (этиология, клиника, хирургическая тактика).
| Характер поражения и клинические формы | Сопутствующие изменения органа зрения и организма | Оптимальные сроки удаления катаракт при различных клинических формах | Методика хирургического вмешательства | Интраокулярная коррекция |
| Характер поражения: Двусторонние Односторонние Клинические формы: Полная; Зонулярная (I-II-III-й степени); Переднекапсулярная; Заднекапсулярная; Центральная (ядерная); Полурассосавшаяся Пленчатая Полярная: передняя, задняя; Атипичная; другие (веретенообразная, передняя аксиальная эмбриональная, звездчатая, катаракта швов, порошкообразная, коронарная, точечная, коралловидная и другие). | I.Патология органа зрения: отсутствует имеется: микрофтальм I-II-III-й степени; задний лентиконус; мезодермальныйдисгенез передней камеры; синдром ППГСТ (удлиненные отростки цилиарного тела, гиалиновые мембраны, персистирующая сосудистая сумка хрусталика и другие); колобомы радужки и хориоидеи; аниридия; помутнение стекловидного тела; патология сетчатки и зрительного нерва; косоглазие, нистагм; амблиопия (обскурационнная, рефракционная, смешанная). | I.Операции до 6 месяцев жизни: полные, молокообразные; зонулярные II-III-й степени; ядерные (Д помутнения 2,5 мм и более); переднее - и заднекапсулярные (Д помутнения 2,5 мм и более); атипичные; полурассосавшиеся; плёнчатые. II. Операции у детей более старшего возраста: зонулярные I-й степени; ядерные (Д помутнения менее 2,5 мм); передниеи заднекапсулярные (Д помутнения менее 2,5 мм). | Факоаспирация через тоннельные разрезы роговицы с/без имплантации ИОЛ, с сохранением прозрачной задней капсулы (все формы катаракт с сохранённым объёмом хрусталика). Аспирация-ирригация через тоннельные разрезы роговицы с/без имплантации ИОЛ с сохранением прозрачной задней капсулы (полурассосавшиеся формы катаракт, микрокорнеа, полный микрофтальм, недостаточный медикаментозный мидриаз). | I. Показания: диаметр роговицы 9,5 х10,0 мм и более; ПЗО возрастная норма или уменьшена на 0,5-1,0 мм (задний микрофтальмI-й степени). II.Противопоказания: Абсолютные диаметр роговицы 9,0 х 9,5 мм и менее; ПЗО - меньше возрастной нормы более чем на 1,0 наличие удлиненных отростков цилиарного тела, занимающих 2/3 окружности задней камеры глаза. |
| Характер поражения и клинические формы | Сопутствующие изменения органа зрения и организма | Оптимальные сроки удаления катаракт при различных клинических формах | Методика хирургического вмешательства | Интраокулярная коррекция |
| II. Патология организма: отсутствует имеется: наследственная; врождённая: генетически обусловленные метаболические нарушения минерального (псевдогипопаратериоз и другие), аминокислотного (гомоцистинурия), углеводного (галактоземия), липидного обменов и соединительной ткани (синдром Марфана Марчезани), хромосомные заболевания (болезнь Дауна и другие) внутриутробные инфекции: вирусная (краснуха, ЦМВ, герпес, грипп и другие), токсоплазмоз; Врождённый порок сердца, поражение слуха; Неврологическая патология и другие; Недоношенность плода. | Вискоаспирация (атипичные формы катаракт, задний лентиконус). Комбинированные вмешательства: дифференцированные методики выполнения переднего капсулорексиса; факоаспирация (аспирация-ирригация) роговичным подходом; задняякапсулэктомия с передней витрэктомиейтрансциллиарным доступом (наличие врождённого помутнения задней капсулы хрусталика). | Относительные: наличие гиалиновых мембран; персистирующая сосудистая сумка хрусталика. |
Клиническая картина
ВК - частичное или полное помутнение хрусталика глаза, развивающееся внутриутробно. Основным симптомом ВК является помутнение хрусталика разной степени, проявляющееся с момента рождения ребенка. В клинической картине проявляется от едва заметного белого пятнышка в области зрачка до полностью мутного хрусталика («серый зрачок»). В некоторых случаях, при прогрессирующих формах ВК, данный признак может отсутствовать и проявится в более поздние сроки. Практически у всех детей с двусторонней ВК отмечается нистагм - ритмическое дрожание глазного яблока. При односторонней ВК нередко отмечается косоглазие, как правило, сходящееся. ВК характеризуется снижением зрения либо полной утратой его. Ребенок не следит за предметом или поворачивается к нему здоровым глазом.
Первичная диагностика проводится пренатально во время планового УЗИ-скрининга беременных женщин. Уже во втором триместре беременности при ультразвуковом исследовании плода, возможно, зафиксировать помутнение хрусталика.
• После рождения ребенка неонатолог и педиатр смогут заметить интенсивное помутнение хрусталика центральной локализации в области зрачка и направить ребёнка на консультацию к врачу-офтальмологу.
• Врач-офтальмолог оценивает состояние глаза, проводит обследование, включающее визуальный осмотр и методы инструментальных исследований для верификации помутнения хрусталика, уточнения диагноза и исключения, схожих по клинике заболеваний. При затруднении осмотра из-за малого возраста ребёнка или неконтактного поведения его и необходимости проведения диагностических процедур с применением анестезии дети направляются в детское офтальмологическое отделение.
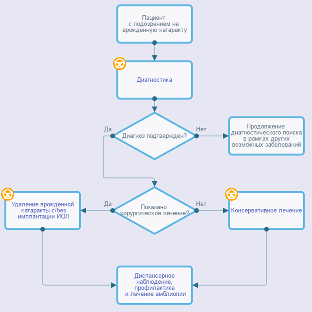
• При наличии показаний к хирургическому лечению ребёнка с ВК, данное лечение осуществляется в условиях стационара - детском офтальмологическом отделении. После оказания медицинской помощи детям в стационаре и при отсутствии показаний к дальнейшему стационарному лечению дети направляются в детский офтальмологический кабинет в поликлинике. В дальнейшем ребёнок находится под диспансерным наблюдением врача- офтальмолога детского офтальмологического кабинета.
1,7 Организация оказания медицинской помощи.
Существенное значение для раннего выявления детей с ВК и своевременного направления их на хирургическое лечение имеет преемственность между акушерами - гинекологами, неонатологами, педиатрами и детскими офтальмологами.Первичная диагностика проводится пренатально во время планового УЗИ-скрининга беременных женщин. Уже во втором триместре беременности при ультразвуковом исследовании плода, возможно, зафиксировать помутнение хрусталика.
• После рождения ребенка неонатолог и педиатр смогут заметить интенсивное помутнение хрусталика центральной локализации в области зрачка и направить ребёнка на консультацию к врачу-офтальмологу.
• Врач-офтальмолог оценивает состояние глаза, проводит обследование, включающее визуальный осмотр и методы инструментальных исследований для верификации помутнения хрусталика, уточнения диагноза и исключения, схожих по клинике заболеваний. При затруднении осмотра из-за малого возраста ребёнка или неконтактного поведения его и необходимости проведения диагностических процедур с применением анестезии дети направляются в детское офтальмологическое отделение.
• При наличии показаний к хирургическому лечению ребёнка с ВК, данное лечение осуществляется в условиях стационара - детском офтальмологическом отделении. После оказания медицинской помощи детям в стационаре и при отсутствии показаний к дальнейшему стационарному лечению дети направляются в детский офтальмологический кабинет в поликлинике. В дальнейшем ребёнок находится под диспансерным наблюдением врача- офтальмолога детского офтальмологического кабинета.
Диагностика
2,1 Жалобы и анамнез.
ВК относительно редко встречается как изолированное поражение органа зрения.• Рекомендуется сбор анамнестических данных [1;2;3;5], во время которого следует выяснить:
-время обнаружения ВК у ребенка;
-наличие или отсутствие ВК у родственников;
-течение беременности и родов у матери.
При расспросе родителей (у маленьких детей) и пациента рекомендуется обратить внимание на жалобы, связанные с особенностями клинической картины:
-помутнение в области зрачка (серый зрачок);
-косоглазие;
-нистагм (глаза ребенка бегают без видимой причины);
-снижение зрения (возможно, обнаружить у детей старшего возраста).
Уровень убедительности рекомендаций В (уровень достоверности доказательств- 2а).
Комментарии. Для ранней диагностики ВК очень важна преемственность между акушерами-гинекологами, неонатологами, педиатрами и детскими окулистами.
2,2 Физикальное обследование.
На этапе постановки диагноза:• Рекомендуется начать с наружного осмотра пациента (исключить синдромную патологию, дифференциальный диагноз с другими глазными заболеваниями) [1;2;3;5].
Уровень убедительности рекомендаций В (уровень достоверности доказательств - 2а).
• Рекомендуется выполнение офтальмологического визуального осмотра [1;2;3;5].
Уровень убедительности рекомендаций В (уровень достоверности доказательств-2а).
Комментарии. Офтальмологический осмотр включает следующие процедуры:
Визуальный осмотр глаза и его придаточного аппарата, включающий осмотр век и слезных протоков, изучение положения глазных яблок, исследования зрачков и их реакции на свет; у более старших пациентов проводится визометрия - определение остроты зрения вдаль - пациент смотрит на таблицу с картинками, буквами, цифрами или другими знаками и называет объекты, на которые указывает врач-офтальмолог. Определение остроты зрения проводится сначала без коррекции, затем, если есть нарушения, с коррекцией (с использованием специальной оправы и линз).
Снижение зрения. Важный симптом в диагностике заболеваний глаз.
2,3 Лабораторная диагностика.
Перед госпитализацией всем пациентам:• Рекомендуется проведение лабораторных методов исследования, включающие: общий анализ крови и мочи с подсчетом лейкоцитарной формулы, биохимический анализ крови (мочевина, креатинин, общий белок, общий билирубин, АЛТ, АСТ, ЛДГ, натрий, калий, хлор) исследование крови ни ВИЧ; анализы крови на гепатиты В и С, RW [1;2;3].
Уровень убедительности рекомендаций А (уровень достоверности доказательств-1в).
Комментарии. Эти исследования проводят для выявления противопоказаний к операции (выявление и санация очагов хронической инфекции и декомпенсации общих заболеваний), поскольку они могут в дальнейшем осложнить течение послеоперационного периода.
2,4 Инструментальная диагностика.
На этапе постановки диагноза всем пациентам:• Рекомендуется проведение биомикроскопии [1;2;3;5].
Уровень убедительности рекомендаций В (уровень достоверности доказательств-2а).
Комментарии. С помощью биомикроскопии врач-офтальмолог может видеть при большом увеличении такие ткани глаза, как конъюнктиву, роговицу, а также глубжележащие структуры радужку, хрусталик, стекловидное тело.
• Рекомендуется проведение офтальмоскопии [1;2;3;5].
Уровень убедительности рекомендаций В (уровень достоверности доказательств-2а).
Комментарии. Процедура проводится бесконтактно, с помощью специального прибора - офтальмоскопа или линзы позволяет врачу увидеть глазное дно (внутреннюю поверхность глаза) - сетчатку, сосуды.
• Рекомендуется проведение тонометрии - измерение внутриглазного давления [1;2;3;5].
Уровень убедительности рекомендаций В (уровень достоверности доказательств-2а).
Комментарии. Может проводиться несколькими способами (с помощью пневмотонометра, грузиками (по Маклакову), пальпаторно и другие).
• При частичных помутнениях хрусталика рекомендуется проведение авторефкератометрии и/ или скиаскопии - определение клинической рефракции [1;2;3;5].
Уровень убедительности рекомендаций В (уровень достоверности доказательств-2а).
Комментарии. Процедура в настоящее время осуществляется на автоматических рефрактометрах.
Функциональные результаты лечения детей с ВК в значительной степени зависят от раннего её выявления и своевременного (по показаниям) проведения хирургического лечения.
При обнаружении патологии хрусталика такой ребёнок должен быть направлен в стационар для более детального обследования под наркозом (биомикроскопия, кератометрия, ультразвуковое (В-сканирование, биометрия, пространственная биомикроскопия) и электрофизиологическое (регистрация зрительных вызванных потенциалов коры головного мозга, электроретинография) исследования, авторефкератометрия) и определения дальнейшей тактики лечения.
|
|
Лечение
3,1 Консервативное лечение.
При незначительных помутнениях хрусталика, (частичные формы ВК), не требующих ранней экстракции катаракты ребёнок должен находиться под наблюдением офтальмолога.• Рекомендовано с целью профилактики и лечения амблиопии этим пациентам медикаментозное расширение зрачка и проведение лазерплеоптического лечения [1:2;3;5;7].
Уровень убедительности рекомендаций В (уровень достоверности доказательств-2а).
3,2 Хирургическое лечение.
Главным фактором при определении сроков хирургического вмешательства, как при двусторонней, так и при односторонней катаракте является выраженность помутнений хрусталика, определяющаяся формой ВК, влияющей на формирование зрительных функций ребёнка в сенситивный период.• Рекомендовано при выявлении выраженных изменений хрусталика, вызывающих значительную зрительную депривацию проведение раннего хирургического вмешательства - факоаспирации, экстракапсулярной или интракапсулярной экстракции ВК с/без имплантации ИОЛ в зависимости от характера помутнения хрусталика и наличия сопутствующей патологии глаза [1;2;3;4;5;6;7;8;9;10;11;12;13;14].
Уровень убедительности рекомендаций В (уровень достоверности доказательств-3).
• Рекомендовано при двусторонних катарактах с целью предупреждения развития амблиопии. операцию второго глаза проводить через 3-7 дней [1;2;3;4;11;14].
Уровень убедительности рекомендаций В (уровень достоверности доказательств-3).
Комментарии. Сроки её проведения определяются возможностью дачи общей анестезии и клинической формой ВК. При наличии противопоказаний к повторной даче наркоза в ранние сроки оперативное вмешательство на парном глазу откладывается на 1-2 месяца. При монолатеральных ВК хирургическое лечение целесообразно проводить в возможно ранние сроки с последующим плеопто-ортоптическим лечением в связи с наиболее высоким риском развития тяжёлой депривационной амблиопией.
• Рекомендуются оптимальные сроки проведения операций при ВК, вызывающей выраженную депривацию - первые 5-6 месяцев жизни ребенка [1;2;3;4;5;6;11;14;15].
Уровень убедительности рекомендаций В (уровень достоверности доказательств-3).
Комментарии. Ранние операции рекомендованы при всех формах ВК, нарушающих формирование бинокулярного зрения, вызывающих развитие обскурационной амблиопии средней и высокой степени:
- зонулярные формы ВК II - III степени интенсивности помутнения хрусталика;
- ядерные и переднекапсулярные ВК с диаметром помутнения 2,5 мм и более;
- заднекапсулярные ВК со средней и высокой степенью интенсивности.
Помутнения;
- атипичные ВК, при которых отмечается резкое ослабление или отсутствие рефлекса с глазного дна, офтальмоскопия невозможна или просматриваются только периферические участки глазного дна.
• Рекомендовано. У детей более старшего возраста при частичных формах ВК, вызывающих развитие обскурационной амблиопии слабой степени при относительно сохранных зрительных функциях и остаточной остроте зрения более 0,3-0,4, операцию проводить в более старшем возрасте при прогрессировании процесса и остроте зрения менее 0,2-0,3. Такие формы ВК целесообразно удалять в возрасте 4-6 лет и старше в зависимости от характера и динамики помутнения [1;2;3;4;5;11].
Уровень убедительности рекомендаций В (уровень достоверности доказательств-3).
Комментарии: К этим формам ВК относятся: зонулярные ВК 1 степени интенсивности помутнения хрусталика, ядерные, передне - заднекапсулярные формы с диаметром помутнения менее 2,5 при которых через диск помутнения хрусталика возможна ретиноскопия.
Хирургическое лечение ВК у детей грудного возраста проводится в условиях общей анестезии. Современная технология хирургии ВК включает:
-Тонельные роговичные или корнеосклеральные микроразрезы с последующей шовной фиксацией основного разреза, выполнение парацентезов на 3 и 9 часах;
-Использование современных вискоэластиков для защиты эндотелия роговицы;
-Применение дифференцированных методик переднего капсулорексиса;
-Аппаратная или мануальная аспирация - ирригация хрусталиковых масс;
-Эндокапсулярная имплантация гибких акриловых ИОЛ.
• Рекомендована предоперационная подготовка ребенка к удалению ВК, которая должна включать профилактику бактериальных осложнений: в течение дня, предшествующего операции в глаз закапывают капли, содержащие фторхинолоны 3 или 4 поколения 4 - 6 раз в день. Непосредственно на операционном столе глаз промывают раствором повидон-йода 10% с водой для инъекции в соотношении 2,0 мл повидон-йода на 3,0 мл воды для инъекций с последующим орошением 0,9% раствором хлорида натрия; либо раствором антибиотика [1;2;3;4;5;11].
Уровень убедительности рекомендаций В (уровень достоверности доказательств-3).
• Рекомендовано хирургическое лечение ВК проводить в условиях максимально возможного мидриаза [1;2;3;4;5;6;7;12;13;14].
Уровень убедительности рекомендаций В (уровень достоверности доказательств-3).
Комментарии. Для достижения мидриаза в день операции в глаз закапывают мидриатические капли различного механизма действия (м-холинолитики и симпатомиметики) и нестероидные противовоспалительные препараты фракционно (в течение 1 часа через каждые 10 минут).
Особенности выполнения переднего капсулорексиса. Наиболее важным этапом операции является выполнение переднего капсулорексиса, сложность которого у детей, особенно первых лет жизни, обусловлена возрастными особенностями глазного яблока и большим клиническим полиморфизмом передней капсулы. Не при всех формах ВК у детей технически возможно проведение традиционно выполняемого во взрослой практике кругового непрерывного переднего капсулорексиса. С учетом клинической картины применяются дифференцированные методики переднего капсулорексиса. Возможно проведение капсулорексиса с помощью ИАГ-лазера, а в перспективе фемпто-секундного лазера.
• Рекомендовано при зонулярных и полных ВК при наличии неизмененной передней капсуле проведение стандартного непрерывного кругового капсулорексиса диаметром 5,0 мм которое в таких случаях не представляет особых технических сложностей [3;6;7;8;9;10;11;12;13;14].
Уровень убедительности рекомендаций В (уровень достоверности доказательств-3).
• Рекомендовано проведение комбинированных методик, сочетающих элементы традиционного капсулорексиса с использованием цанговых ножниц и пинцета при атипичных и молокообразных ВК, при которых, как правило, могут быть неравномерные истончения, уплотнения или неравномерная толщина передней капсулы. При передне-полярной, передне-капсулярной и субкапсулярной катарактах, преднем лентиконусе наблюдаются сращения передней капсулы с передними слоями хрусталика, в виде так называемых «нашлёпок»[ 3;6:7;8;9;10;11;12;13;14;16].
Уровень убедительности рекомендаций В (уровень достоверности доказательств-3).
• Рекомендован метод факоаспирации при сохраненном объеме хрусталика, нормальных анатомических размерах глаза, отсутствии грубой патологии капсульного мешка [3;6;7;8;9;10;11;12;13;14;16].
Уровень убедительности рекомендаций В (уровень достоверности доказательств-3).
Комментарии. При удалении хрусталиковых масс оценивается клиническая картина помутнения хрусталика, его форма и наличие сопутствующей глазной патологии. В основном детские катаракты мягкой консистенции, что не требует их дробления. Однако, при атипичных ВК в толще мутного хрусталика имеются плотные кальцификаты, а при плёнчатых - прочная фиброзная капсула, требующие удаления различными инструментами.
• Рекомендуется метод аспирации-ирригации и вискоаспирации при полурассосавшихся и атипичных формах ВК, наличии микрокорнеа и заднего лентиконуса, недостаточном медикаментозном мидриазе [3;6;7;8;9;10;11;12;16].
Уровень убедительности рекомендаций В (уровень достоверности доказательств-3).
• Рекомендовано. При катарактах с измененной задней капсулой хрусталика (врожденный фиброз, задний ленктиконус) проведение комбинированных вмешательств , при которых используются 2 подхода к хрусталику: удаление хрусталиковых масс с имплантацией ИОЛ передним подходом и частичная задняя капсулэктомия с ограниченной передней витрэктомией с подходом через parsplanа) [3;6;7;8;9;10;11;12;16].
Уровень убедительности рекомендаций В (уровень достоверности доказательств-3).
• Рекомендуется прозрачную заднюю капсулу хрусталика в случае имплантации ИОЛ сохранять интактной. Микрохирургическая тактика определяется клинической картиной задней капсулы хрусталика. [3;6;7;8;9;10;11;12;16].
Уровень убедительности рекомендаций В (уровень достоверности доказательств-3).
• Если ребёнку раннего возраста имплантация ИОЛ не планируется, рекомендуется проведение задней капсулэктомии диаметром 3-3,5 мм в сочетании с формированием оптического окна в передней гиалоидной мембране и, ограниченной передней витрэктомией [3;6;7;8;9;10;11;12;16].
Уровень убедительности рекомендаций В (уровень достоверности доказательств-3).
Комментарии. Это служит надежным методом профилактики вторичной катаракты.
• При наличии «кальцификатов» на задней капсуле хрусталика рекомедуется их удаление цанговым пинцетом 23G с последующей полировкой капсулы аспирационным и ирригационным наконечником хирургической установки [3;6;7;8;9;10;11;12;16].
Уровень убедительности рекомендаций В (уровень достоверности доказательств-3).
Комментарии. Врождённый фиброз» задней капсулы хрусталика чаще всего проявляется ограниченным центральным помутнением в виде «нашлепки» на задней капсуле, либо фиброзом самой капсулы. При обнаружении в ходе операции помутнения задней капсулы хрусталика, его следует удалить. Нашлепка» на задней капсуле может быть удалена цанговым пинцетом. Изредка при этом удается даже не повредить целостность задней капсулы. Незначительные фиброзные помутнения, оставшиеся после хирургических манипуляций, в дальнейшем удаляются путем вскрытия задней капсулы с помощью ИАГ-лазера через 1-2 месяца после операции. В случае помутнения самой капсулы, его удаляют путем проведения заднего капсулорексиса цанговым пинцетом, либо с помощью витреотома, с последующей обязательной передней витреоэктомией. Переднюю витреоэктомию также следует проводить при самопроизвольном повреждении задней капсулы хрусталика в ходе удаления катаракты.
Первичная интраокулярная коррекция.
• Имплантация ИОЛ детям раннего возраста рекомендуется при наличии определённых анатомо-топографических параметров глаз ребёнка [8;9;10;11;12]:
• диаметр роговицы = 9,5 х 10,0 мм и более;
• при нормальном или уменьшенном не более чем на 3,0 мм ПЗО глаза по сравнению с возрастной нормой;
• отсутствием грубой сопутствующей патологии глаза (наличие удлиненных отростков цилиарного тела, занимающих менее ¼ части задней камеры глаза).
Уровень убедительности рекомендаций В (уровень достоверности доказательств-3).
Комментарии. Появление в последние годы гибких моделей ИОЛ позволило проводить имплантацию через малые разрезы, что значительно уменьшило травматичность оперативного вмешательства, а принципиально новый химический состав линзы, состоящей из более качественного, инертного и биологически совместимого с тканями глаза материала (гидрофобный акрил), позволил проводить имплантацию ИОЛ детям первых месяцев жизни.
• Имплантация ИОЛ детям более старшего возраста рекомендуется при наличии оптимальных анатомических параметров, необходимых для имплантации ИОЛ, отсутствии выраженной сопутствующей патологии глаз и организма [4;5;6; 3;6;7;8;9;10;11;12;13;14;16].
Уровень убедительности рекомендаций В (уровень достоверности доказательств-3).
Комментарии. Расчёт оптической силы ИОЛ производится в основном по формуле SRKII и SRKТ, учитывающие сагиттальный размер глазного яблока (ПЗО), преломляющую силу роговицы и индивидуальные константы выбранной модели ИОЛ, а также HofferQ и HolladayI, в зависимости от возраста ребенка, При расчёте оптической силы имплантируемой ИОЛ у детей первого года жизни определяют величину гипокоррекции ( от 4,0Д до 14,0Д) оптической силы ИОЛ, рассчитанной по формуле, с учётом оптической силы роговицы и разницы исходной ПЗО и прогнозируемой ПЗО после завершения физиологического роста глаза.
• Имплантация ИОЛ детям грудного возраста не рекомендуется при [8;9;10;11;12]:
• значительном уменьшении объема задней камеры и капсульного мешка на глазах с диаметром роговицы 9,0 х 9,5мм и менее;
• уменьшении ПЗО глаза от возрастной нормы более чем на 3,0.
• наличии сопутствующей патологии глаз в виде удлиненных отростков цилиарного тела, сращенных с передней капсулой хрусталика при синдроме ППГСТ, занимающих значительную часть задней камеры глаза;
• Относительные противопоказания к имплантации ИОЛ грудным детям:
• Наличие персистирующей сосудистой сумки хрусталика, гиалиновых и мембран на радужке, зрачковых мембран, требующих дополнительных реконструктивных вмешательств (при незначительной их выраженности - имплантация ИОЛ возможна).
Уровень убедительности рекомендаций В (уровень достоверности доказательств-3).
Комментарии. Послеоперационная терапия.
С целью профилактики эндофтальмита и развития воспалительного процесса по завершении операции применяют инстилляции антибиотика и субконъюнктивальные инъекции антибиотика и кортикостероида.
Применение современных малоинвазивных технологий экстракции ВК позволяет ускорить процесс послеоперационного восстановительного лечения, которое проходит практически без заметных воспалительных проявлений.
В соответствии с формулярной системой Федерального руководства по использованию лекарств, в послеоперационном периоде применяются инстилляции тех или иных антибактериальных, нестероидных и глюкокортикостероидных противовоспалительных средств, в том числе и комбинированных, в зависимости от возраста детей на момент операции.
С целью профилактики образования задних синехий эффективно закапывание мидриатика короткого действия 2-3 раза в день. При формировании задних синехий или появления фибрина в передней камере в раннем послеоперационном периоде используются фибринолитические и коллагенолитические препараты в виде субконьюнктивальных инъекций и электро - или магнитофореза. При выписке из стационара рекомендуется амбулаторное долечивание в течение 1,5 месяцев с постепенным уменьшением кратности закапывания комбинированных препаратов.
|
|
Реабилитация и амбулаторное лечение
• При лечении ВК у детей, помимо хирургического вмешательства с последующей медикаментозной терапией, рекомендуется включить комплекс мероприятий, направленных на создание оптимальных условий для развития зрения [1;2;3;5;11]:
-оптическая коррекция афакии (докоррекция артифакии);
-своевременное и качественное плеопто-ортоптическое лечение;
-устранение косоглазия, лечение нистагма;
-выявление и лечение осложнений (вторичная катаракта, вторичная глаукома, иридоциклит, дислокация ИОЛ и другие).
Уровень убедительности рекомендаций В (уровень достоверности доказательств-3).
Раздел 6. Дополнительная информация, влияющая на исход заболевания.
-оптическая коррекция афакии (докоррекция артифакии);
-своевременное и качественное плеопто-ортоптическое лечение;
-устранение косоглазия, лечение нистагма;
-выявление и лечение осложнений (вторичная катаракта, вторичная глаукома, иридоциклит, дислокация ИОЛ и другие).
Уровень убедительности рекомендаций В (уровень достоверности доказательств-3).
Раздел 6. Дополнительная информация, влияющая на исход заболевания.
Профилактика
Специфической профилактики врождённой катаракты не существует.
• После окончания лечения рекомендуется динамическое наблюдение офтальмолога. Окулист должен обследовать ребенка 2 раза в первый месяц после выписки из стационара. 1 раз в месяц в течение 2-3 месяцев, 1 раз в 2 месяц в течение первого года после операции, 2 раза в год в течение 3 лет и 1 раз в год в последующем [1;2;3;4;5;12;15].
Уровень убедительности рекомендаций В (уровень достоверности доказательств-3).
Комментарии. Дети с афакией и артифакией с диспансерного учета не снимаются. Родители должны знать, что операция - только первый шаг на пути к зрительной реабилитации. После хирургического вмешательства необходимо, прежде всего, проводить профилактику и лечение амблиопии. Это занимает не один год, и длится в большинстве случаев до 14-16-летнего возраста ребенка, являясь наиболее эффективным в возрасте до 3 лет.
• После окончания лечения рекомендуется динамическое наблюдение офтальмолога. Окулист должен обследовать ребенка 2 раза в первый месяц после выписки из стационара. 1 раз в месяц в течение 2-3 месяцев, 1 раз в 2 месяц в течение первого года после операции, 2 раза в год в течение 3 лет и 1 раз в год в последующем [1;2;3;4;5;12;15].
Уровень убедительности рекомендаций В (уровень достоверности доказательств-3).
Комментарии. Дети с афакией и артифакией с диспансерного учета не снимаются. Родители должны знать, что операция - только первый шаг на пути к зрительной реабилитации. После хирургического вмешательства необходимо, прежде всего, проводить профилактику и лечение амблиопии. Это занимает не один год, и длится в большинстве случаев до 14-16-летнего возраста ребенка, являясь наиболее эффективным в возрасте до 3 лет.
Дополнительно
Оптическая коррекция афакии (докоррекция артифакии).
С целью создания оптимальных условий для зрения при афакии следует стремиться к полной коррекции аномалии рефракции. Несмотря на то, что современная офтальмология располагает широким спектром методов коррекции афакии: очки, контактные линзы и ИОЛ, продолжает дискутироваться вопрос выбора оптимального метода коррекции афакии у детей раннего возраста.
Интраокулярная (первичная; вторичная) коррекция афакии.
Возможна первичная и вторичная имплантация ИОЛ, показания к которым определяются клинико-анатомическими особенностями хрусталика и глаза ребенка.
Первичная интраокулярная коррекция.
• Оптимальным видом коррекции афакии рекомендуется интраокулярная коррекция, создающая условия наиболее близкие к естественным, что имеет большое значение для нормального физиологического развития глаза ребенка [3;5;6:7;8;9;10;11;12;13;14;16;17].
Уровень убедительности рекомендаций В (уровень достоверности доказательств-3).
Вторичная интраокулярная коррекция.
• Имплантация ИОЛ, как метод, дающий оптимальные оптические результаты, может быть рекомендован вторым этапом на афакичных глазах у детей, которым в раннем возрасте не была проведена первичная имплантация ИОЛ [3;12;17].
Уровень убедительности рекомендаций В (уровень достоверности доказательств-3).
Комментарии. Показания к вторичной имплантации ИОЛ определяются целесообразностью ее проведения и технической возможностью ее выполнения. Вторичная имплантация показана при отсутствии постоянной контактной коррекции (непереносимость, нежелание родителей и другие), разнице между не корригируемой и корригируемой остротой зрения более 0,03, отсутствии грубых изменений в сетчатке и зрительном нерве, наличии капсульного кольца или периферических остатков передней и задней капсул хрусталика, отсутствие грубых анатомических изменений задней камеры глаза, выраженных иридо-капсулярных и витреальных сращений, обеспечивающих возможность имплантации ИОЛ в капсульный мешок или цилиарную борозду.
Противопоказаниями к вторичной имплантации ИОЛ являются наличие единственного функционирующего глаза, тяжелая врожденная или приобретенная патология парного глаза, корригированная острота зрения менее 0,03, грубые изменения на глазном дне, выраженный микрофтальм и микрокорнеа, миопия высокой степени (ПЗО более 26,0 мм), грубые изменения ЭРГ, наличие послеоперационных осложнений (глаукома, иридоциклит ). Относительным противопоказаниям к вторичной имплантации ИОЛ является отсутствие адекватной капсульной поддержки ИОЛ при наличии выраженных дефектов задней капсулы. В таких случаях у детей младшего возраста вторичная имплантация ИОЛ нецелесообразна, у детей старшего возраста (5 лет и более) возможна имплантация зрачковых и переднекамерных моделей ИОЛ.
Очковая коррекция.
• Очки рекомендуются для коррекции двусторонней афакии и в случаях необходимости дополнительной коррекции рефракции у детей с артифакией после имплантации ИОЛ детям грудного возраста [1;2;3;4;5;12;15].
Уровень убедительности рекомендаций В (уровень достоверности доказательств-3).
Комментарии. Очки детям назначают на основании данных объективного исследования рефракции с субъективной проверкой переносимости коррекции у более старших детей (после 4-5 лет). У детей до 3-4 лет приходится руководствоваться только объективными данными.
С целью создания наиболее благоприятных условий для развития зрения, следует стремиться к полной коррекции афакии. Поэтому оптимальной является коррекция, соответствующая степени аномалии рефракции по данным, полученным при скиаскопии или путем исследования кераторефрактометрии. Астигматизм следует корригировать полностью или почти полностью.
Так как рефракция в первые 3-4 месяца после операции часто изменяется, в основном за счет роста длины ПЗО глаза у грудных детей, а также роговичного астигматизма, возникает необходимость в повторной проверке ее в эти сроки и внесении корректив в силу линз. В дальнейшем исследование рефракции и уточнение очковой коррекции должны проводиться ежегодно.
В связи с отсутствием аккомодации, помимо коррекции для дали, уже при выписке из стационара необходимо назначать очки для зрительной работы на близком расстоянии. Они, как правило, на 2,0-3,0 дптр сильнее очковых линз, назначенных для дали. Следует иметь в виду, что очки для близи надо назначать не только детям школьного возраста, но и дошкольникам и даже детям младшего возраста.
В случаях односторонней афакии при наличии второго, здорового глаза очковая коррекция не может быть использована в связи с высокой анизэйконией (25-35%). Однако, при отсутствии возможности применения других видов коррекции этим детям надо назначать очки для тренировок оперированного глаза с целью профилактики и лечения амблиопии на 1-2 ч в сутки или более при одновременной окклюзии здорового глаза. При имплантации ИОЛ детям грудного и раннего возраста необходима очковая докоррекция остаточной аметропии для дали и близи.
Коррекция афакии контактными линзами.
• Контактные линзы рекомендуются как для коррекции афакии, так и для дополнительной коррекции остаточной аметропии на глаза с артифакией у детей раннего возраста [1;2;3;4;5;12;16;18].
Уровень убедительности рекомендаций В (уровень достоверности доказательств-3).
Комментарии. Учитывая младенческий и детский возраст наших пациентов, назначают мягкие контактные линзы из силикон-гидрогелевых материалов («Purevision», «Aquvueoasys», «Biofiniti», «Aquvueoasystoric», ) или из высокогидрофильных гидрогелей с высоким Dk/t («Lunelle», «Omniflex», «Procleare», «PrescisionUV»). Их преимущество состоит в том, что вместе с глазом они составляют единую оптическую систему. Контактные линзы используют как при односторонней, так и при двусторонней афакии. У большинства пациентов с односторонней афакией можно добиться восстановления бинокулярного зрения. Пациенты легче переносят мягкие контактные линзы, которые можно назначать в ближайшие сроки после операции. Однако контактные линзы дороги, требуют регулярной замены и наблюдения офтальмолога, огромного терпения и мотивации родителей для ежедневной процедуры надевания-снятия линз. Следует иметь в виду, что в отдельных случаях может отмечаться непереносимость контактных линз, также существует риск повреждения роговицы, развития токсико-аллергических и гипоксических реакций, инфекционных осложнений.
Плеопто-ортоптичекое лечение.
• Всем детям рекомендуется проведение повторных курсов плеоптического и ортоптического лечения (лазерплеоптика, тренировочные упражнения, современные методики-видеокомпьютерный аутотренинг, «Визотроник», чрескожная электростимуляция, магнитотерапия, биорезонансная терапия, цветостимуляция, монохромная цветотерапия, КВЧ-биотерапия [1;2;3;4;5;12;15].
Уровень убедительности рекомендаций В (уровень достоверности доказательств-3).
Комментарии. При отсутствии систематического лечения амблиопии при двусторонней афакии может понижаться зрение одного из глаз в связи с тем, что большое число детей пользуется одним, лучше видящим глазом. Восстановление бинокулярного зрения возможно после удаления двусторонних врожденных слоистых и прогрессирующих катаракт. В связи с этим, наряду с плеоптическим, должно проводиться ортоптическое лечение, показаниями к которому являются: 1) острота зрения не ниже 0,2-0,3 на хуже видящем глазу; 2) отсутствие выраженного нистагма.
Хирургическое устранение косоглазия и лечение нистагма.
• При наличии у детей косоглазия и нистагма рекомендуется проведение хирургического их устранения [1;2;3;4;5;12;15].
Уровень убедительности рекомендаций В (уровень достоверности доказательств-3).
Комментарии. Хирургическое лечение косоглазия у детей с афакией после удаления ВК преследует две цели:
1) изменение положения глаза для создания более благоприятных условий проведения плеоптического лечения;
2) устранение косметического дефекта. В связи с возможностью развития осложнений после экстракции ВК в отдаленные сроки наблюдения хирургическое лечение косоглазия следует предпринимать не ранее, чем через 1-2 года после оптической операции. В результате операции устранения косоглазия нередко наблюдается уменьшение нистагма, что также благоприятно сказывается на остроте зрения.
Выявление осложнений, их лечение.
Осложнения могут выявляться как впервые годы после операции, так и последующие годы жизни.
• Рекомендуется своевременное выявление и лечение осложнений [1;2;3;4;5;12;15].
Уровень убедительности рекомендаций В (уровень достоверности доказательств-3).
Комментарии. Во время обследования исследуют передний отдел глаза (с обращением особого внимания на область зрачка, стекловидное тело, глазное дно, внутриглазное давление) При необходимости применяют дополнительные методы обследования (эхобиометрия. электроретинография). При выявлении осложнений (ириты и иридоциклиты, вторичная катаракта, вторичная глаукома, дислокация ИОЛ и её опорных элементов и другие), проводится их своевременное лечение и направление, по показаниям, в стационар.
С целью создания оптимальных условий для зрения при афакии следует стремиться к полной коррекции аномалии рефракции. Несмотря на то, что современная офтальмология располагает широким спектром методов коррекции афакии: очки, контактные линзы и ИОЛ, продолжает дискутироваться вопрос выбора оптимального метода коррекции афакии у детей раннего возраста.
Интраокулярная (первичная; вторичная) коррекция афакии.
Возможна первичная и вторичная имплантация ИОЛ, показания к которым определяются клинико-анатомическими особенностями хрусталика и глаза ребенка.
Первичная интраокулярная коррекция.
• Оптимальным видом коррекции афакии рекомендуется интраокулярная коррекция, создающая условия наиболее близкие к естественным, что имеет большое значение для нормального физиологического развития глаза ребенка [3;5;6:7;8;9;10;11;12;13;14;16;17].
Уровень убедительности рекомендаций В (уровень достоверности доказательств-3).
Вторичная интраокулярная коррекция.
• Имплантация ИОЛ, как метод, дающий оптимальные оптические результаты, может быть рекомендован вторым этапом на афакичных глазах у детей, которым в раннем возрасте не была проведена первичная имплантация ИОЛ [3;12;17].
Уровень убедительности рекомендаций В (уровень достоверности доказательств-3).
Комментарии. Показания к вторичной имплантации ИОЛ определяются целесообразностью ее проведения и технической возможностью ее выполнения. Вторичная имплантация показана при отсутствии постоянной контактной коррекции (непереносимость, нежелание родителей и другие), разнице между не корригируемой и корригируемой остротой зрения более 0,03, отсутствии грубых изменений в сетчатке и зрительном нерве, наличии капсульного кольца или периферических остатков передней и задней капсул хрусталика, отсутствие грубых анатомических изменений задней камеры глаза, выраженных иридо-капсулярных и витреальных сращений, обеспечивающих возможность имплантации ИОЛ в капсульный мешок или цилиарную борозду.
Противопоказаниями к вторичной имплантации ИОЛ являются наличие единственного функционирующего глаза, тяжелая врожденная или приобретенная патология парного глаза, корригированная острота зрения менее 0,03, грубые изменения на глазном дне, выраженный микрофтальм и микрокорнеа, миопия высокой степени (ПЗО более 26,0 мм), грубые изменения ЭРГ, наличие послеоперационных осложнений (глаукома, иридоциклит ). Относительным противопоказаниям к вторичной имплантации ИОЛ является отсутствие адекватной капсульной поддержки ИОЛ при наличии выраженных дефектов задней капсулы. В таких случаях у детей младшего возраста вторичная имплантация ИОЛ нецелесообразна, у детей старшего возраста (5 лет и более) возможна имплантация зрачковых и переднекамерных моделей ИОЛ.
Очковая коррекция.
• Очки рекомендуются для коррекции двусторонней афакии и в случаях необходимости дополнительной коррекции рефракции у детей с артифакией после имплантации ИОЛ детям грудного возраста [1;2;3;4;5;12;15].
Уровень убедительности рекомендаций В (уровень достоверности доказательств-3).
Комментарии. Очки детям назначают на основании данных объективного исследования рефракции с субъективной проверкой переносимости коррекции у более старших детей (после 4-5 лет). У детей до 3-4 лет приходится руководствоваться только объективными данными.
С целью создания наиболее благоприятных условий для развития зрения, следует стремиться к полной коррекции афакии. Поэтому оптимальной является коррекция, соответствующая степени аномалии рефракции по данным, полученным при скиаскопии или путем исследования кераторефрактометрии. Астигматизм следует корригировать полностью или почти полностью.
Так как рефракция в первые 3-4 месяца после операции часто изменяется, в основном за счет роста длины ПЗО глаза у грудных детей, а также роговичного астигматизма, возникает необходимость в повторной проверке ее в эти сроки и внесении корректив в силу линз. В дальнейшем исследование рефракции и уточнение очковой коррекции должны проводиться ежегодно.
В связи с отсутствием аккомодации, помимо коррекции для дали, уже при выписке из стационара необходимо назначать очки для зрительной работы на близком расстоянии. Они, как правило, на 2,0-3,0 дптр сильнее очковых линз, назначенных для дали. Следует иметь в виду, что очки для близи надо назначать не только детям школьного возраста, но и дошкольникам и даже детям младшего возраста.
В случаях односторонней афакии при наличии второго, здорового глаза очковая коррекция не может быть использована в связи с высокой анизэйконией (25-35%). Однако, при отсутствии возможности применения других видов коррекции этим детям надо назначать очки для тренировок оперированного глаза с целью профилактики и лечения амблиопии на 1-2 ч в сутки или более при одновременной окклюзии здорового глаза. При имплантации ИОЛ детям грудного и раннего возраста необходима очковая докоррекция остаточной аметропии для дали и близи.
Коррекция афакии контактными линзами.
• Контактные линзы рекомендуются как для коррекции афакии, так и для дополнительной коррекции остаточной аметропии на глаза с артифакией у детей раннего возраста [1;2;3;4;5;12;16;18].
Уровень убедительности рекомендаций В (уровень достоверности доказательств-3).
Комментарии. Учитывая младенческий и детский возраст наших пациентов, назначают мягкие контактные линзы из силикон-гидрогелевых материалов («Purevision», «Aquvueoasys», «Biofiniti», «Aquvueoasystoric», ) или из высокогидрофильных гидрогелей с высоким Dk/t («Lunelle», «Omniflex», «Procleare», «PrescisionUV»). Их преимущество состоит в том, что вместе с глазом они составляют единую оптическую систему. Контактные линзы используют как при односторонней, так и при двусторонней афакии. У большинства пациентов с односторонней афакией можно добиться восстановления бинокулярного зрения. Пациенты легче переносят мягкие контактные линзы, которые можно назначать в ближайшие сроки после операции. Однако контактные линзы дороги, требуют регулярной замены и наблюдения офтальмолога, огромного терпения и мотивации родителей для ежедневной процедуры надевания-снятия линз. Следует иметь в виду, что в отдельных случаях может отмечаться непереносимость контактных линз, также существует риск повреждения роговицы, развития токсико-аллергических и гипоксических реакций, инфекционных осложнений.
Плеопто-ортоптичекое лечение.
• Всем детям рекомендуется проведение повторных курсов плеоптического и ортоптического лечения (лазерплеоптика, тренировочные упражнения, современные методики-видеокомпьютерный аутотренинг, «Визотроник», чрескожная электростимуляция, магнитотерапия, биорезонансная терапия, цветостимуляция, монохромная цветотерапия, КВЧ-биотерапия [1;2;3;4;5;12;15].
Уровень убедительности рекомендаций В (уровень достоверности доказательств-3).
Комментарии. При отсутствии систематического лечения амблиопии при двусторонней афакии может понижаться зрение одного из глаз в связи с тем, что большое число детей пользуется одним, лучше видящим глазом. Восстановление бинокулярного зрения возможно после удаления двусторонних врожденных слоистых и прогрессирующих катаракт. В связи с этим, наряду с плеоптическим, должно проводиться ортоптическое лечение, показаниями к которому являются: 1) острота зрения не ниже 0,2-0,3 на хуже видящем глазу; 2) отсутствие выраженного нистагма.
Хирургическое устранение косоглазия и лечение нистагма.
• При наличии у детей косоглазия и нистагма рекомендуется проведение хирургического их устранения [1;2;3;4;5;12;15].
Уровень убедительности рекомендаций В (уровень достоверности доказательств-3).
Комментарии. Хирургическое лечение косоглазия у детей с афакией после удаления ВК преследует две цели:
1) изменение положения глаза для создания более благоприятных условий проведения плеоптического лечения;
2) устранение косметического дефекта. В связи с возможностью развития осложнений после экстракции ВК в отдаленные сроки наблюдения хирургическое лечение косоглазия следует предпринимать не ранее, чем через 1-2 года после оптической операции. В результате операции устранения косоглазия нередко наблюдается уменьшение нистагма, что также благоприятно сказывается на остроте зрения.
Выявление осложнений, их лечение.
Осложнения могут выявляться как впервые годы после операции, так и последующие годы жизни.
• Рекомендуется своевременное выявление и лечение осложнений [1;2;3;4;5;12;15].
Уровень убедительности рекомендаций В (уровень достоверности доказательств-3).
Комментарии. Во время обследования исследуют передний отдел глаза (с обращением особого внимания на область зрачка, стекловидное тело, глазное дно, внутриглазное давление) При необходимости применяют дополнительные методы обследования (эхобиометрия. электроретинография). При выявлении осложнений (ириты и иридоциклиты, вторичная катаракта, вторичная глаукома, дислокация ИОЛ и её опорных элементов и другие), проводится их своевременное лечение и направление, по показаниям, в стационар.
|
|
Критерии оценки качества медицинской помощи
Название группы. Врождённые катаракты.
МКБ коды. Q12,0.
Возрастная группа. Дети.
Условия оказания медицинской помощи. Стационарно, в дневном стационаре, амбулаторно.
Проведение диагностических и лечебно-профилактических мероприятий на этапе постановки диагноза может осуществляться амбулаторно или в условиях дневного стационара. Более детальное обследование детей раннего возраста может осуществляться с применением анестезиологического сопровождения в условиях специализированных отделений стационара. Хирургическое лечение рекомендуется проводить в условиях специализированных отделений стационара с применением анестезиологического сопровождения. Проведение диспансерного наблюдения с проведением профилактических и лечебных мероприятий в позднем послеоперационном периоде рекомендуется проводить амбулаторно или в условиях дневного стационара.
Форма оказания медицинской помощи. Плановая.
Вид: высокотехнологическая.
МКБ коды. Q12,0.
Возрастная группа. Дети.
Условия оказания медицинской помощи. Стационарно, в дневном стационаре, амбулаторно.
Проведение диагностических и лечебно-профилактических мероприятий на этапе постановки диагноза может осуществляться амбулаторно или в условиях дневного стационара. Более детальное обследование детей раннего возраста может осуществляться с применением анестезиологического сопровождения в условиях специализированных отделений стационара. Хирургическое лечение рекомендуется проводить в условиях специализированных отделений стационара с применением анестезиологического сопровождения. Проведение диспансерного наблюдения с проведением профилактических и лечебных мероприятий в позднем послеоперационном периоде рекомендуется проводить амбулаторно или в условиях дневного стационара.
Форма оказания медицинской помощи. Плановая.
Вид: высокотехнологическая.
| Критерии качества | Уровень достоверности доказательств | Уровень убедительности рекомендаций | |
| 1 | Выполнен офтальмологический осмотр пациента (визуальный осмотр и визометрия) | 2а | В |
| 2 | Выполнена тонометрия (при наличии медицинских показаний) | 1b | A |
| 3 | Выполнена биомикроскопия глаза | 2a | в |
| 4 | Выполнена офтальмоскопия глаза в условиях мидриаза | 2а | В |
| 5 | Выполнена авторефкератометрия и/или скиаскопия глаза | 2а | В |
| 6 | Выполнено лазерплеопическое лечение и медикаментозный мидриаз и/или факоаспирация и/или экстракапсулярная или интракапсулярная экстракция врожденной катаракты с и/или без имплантации интраокулярной линзы (в зависимости от медицинских показаний и при отсутствии медицинских противопоказаний) | 2a | в |
| 7 | Выполнена терапия антибактериальными лекарственными препаратами широкого спектра действия и/или лекарственными препаратами группы кортикостероиды и/или лекаственнми средствами группы нестероидные противовоспалительные средства и/или гипотензивными препаратами и/или мидриатиками (в раннем послеоперационном периоде при хиругическом вмешательстве, в зависимости от медицинских показаний и при отсутствии медицинских противопоказаний) | 2a | в |
Список литературы
1. Хватова А.В. Заболевания хрусталика глаза у детей- Л.,Медицина, 1982. 198с.
2. Аветисов Э. С. Ковалевский Е.И, Хватова А. В. Руководство по детской офтальмологии- М., 1987. 496 с.
3. Хватова А.В., Круглова Т.Б. Клиника, диагностика и лечение врожденных катаракт у детей// Избранные лекции по детской офтальмологии / Под ред. В. В. Нероева. Москва, ГЭОТАР - Медиа, 2009- С.126-158.
4. Хватова А.В., Круглова Т.Б., Фильчикова Л.Н. Клинические особенности и патогенетические механизмы нарушения зрительных функций при врожденных катарактах//Зрительные функции и их коррекция у детей-М., Медицина-2005-С.344-358.
5. Тейлор Д., Хойт Педиатрическая офтальмология-Москва-С. Петербург, 2002- 248с.
6. Боброва Н. Ф. Современное состояние проблемы хирургического лечения врожденных катаракт у детей / Н. Ф. Боброва // Вестн. офтальмологии. 2005. 2. С. 45-47.
7. Круглова Т.Б., Егиян Н.С. Особенности хирургии врожденных катаракт с имплантацией складывающихся ИОЛ «Acrysof» у детей// Вестн. офтальмол., 2005г.- т. 121. №2. С.43-44.
8. Хватова А.В., Круглова Т.Б., Егиян Н.С., Кононов Л.Б. Факоаспирация с имплантацией гибких ИОЛ у детей с врожденными катарактами раннего возраста// Матер.научно-практич. конф. Ерошевские чтения». Самара, 2007-С.703-705.
9. Катаргина Л.А., Круглова Т.Б., Кононов Л.Б., Егиян Н.С. Экстракция врожденных катаракт с имплантацией ИОЛ при осложненных формах хрусталика. Журн. Практическая медицина». Офтальмология, 2012, т.-2.-№4м (59), с.28-30.
10. Катаргина Л.А., Круглова Т.Б.,Кононов Л.Б.,Егиян Н.С. Особенности ранней интраокулярной коррекции при врожденных катарактах с аномальным развитием хрусталика// Сб. трудов научно-практич. конф.с международным участием «У Российский общенациональный офтальмологический форум». Москва, 2012-т. С- 592-596.
11. Кононов Л.Б. Особенности хирургической тактики и результаты имплантации ИОЛ у детей грудного возраста с врожденными катарактами// Дисс. канд. мед.наук- М., 2010, 101с.
12. Круглова Т.Б., Кононов Л.Б., Егиян Н.С. Особенности экстракции врожденных катаракт с имплантацией ИОЛ у детей первого года жизни// Сборник трудов научно - практ. конф. с международным участием 111 РООФ, Москва, 2010, т.2.-С.334-338.
13. Yorston D. Surgery for congenitalcataract // сommunity Eye Health. 2004. Vol. 17 (50). P. 23-25.
14. ZetterströmC.h, Kugelberg U. Pediatric cataract surgery //ActaOphtalmol. Scand. 2007. Vol. 85, №7. P. 698-710.
15. Круглова Т.Б. Клинико - функциональные и иммунологические аспекты хирургического лечения врожденных катаракт и их осложнений: Дисс. докт. мед.наук. М., 1996. 56с.
16. Имплантация ИОЛ детям с врожденными катарактами и изменениями задней капсулы хрусталика Катаргина Л.А., Круглова Т.Б., Егиян Н.С., Трифонова О.Б. Сборник научных работ Х Юбилейной офтальмологической конференции «Рефракция-2014. Актуальные вопросы аномалий рефракции у детей»г. Самара, 2014. С.64-70.
17. Вторичная имплантация интраокулярной линзы у детей с афакией после ранней хирургии врожденных катаракт Круглова Т.Б., Егиян Н.С., Кононов Л.Б. Вестник офтальмологии».2014, №4. С. 57-61.
18. Динамика рефракции глаз после ранней интраокулярной коррекции у детей с врожденными катарактами в отдаленные сроки Катаргина Л.А., Круглова Т.Б., Кононов Л.Б., Егиян Н.С., 1-й Съезд врачей-офтальмологов УрФо, научно-практическая конференция «Актуальные проблемы офтальмологии - 2013» - Екатеринбург, 2013, С.72.
2. Аветисов Э. С. Ковалевский Е.И, Хватова А. В. Руководство по детской офтальмологии- М., 1987. 496 с.
3. Хватова А.В., Круглова Т.Б. Клиника, диагностика и лечение врожденных катаракт у детей// Избранные лекции по детской офтальмологии / Под ред. В. В. Нероева. Москва, ГЭОТАР - Медиа, 2009- С.126-158.
4. Хватова А.В., Круглова Т.Б., Фильчикова Л.Н. Клинические особенности и патогенетические механизмы нарушения зрительных функций при врожденных катарактах//Зрительные функции и их коррекция у детей-М., Медицина-2005-С.344-358.
5. Тейлор Д., Хойт Педиатрическая офтальмология-Москва-С. Петербург, 2002- 248с.
6. Боброва Н. Ф. Современное состояние проблемы хирургического лечения врожденных катаракт у детей / Н. Ф. Боброва // Вестн. офтальмологии. 2005. 2. С. 45-47.
7. Круглова Т.Б., Егиян Н.С. Особенности хирургии врожденных катаракт с имплантацией складывающихся ИОЛ «Acrysof» у детей// Вестн. офтальмол., 2005г.- т. 121. №2. С.43-44.
8. Хватова А.В., Круглова Т.Б., Егиян Н.С., Кононов Л.Б. Факоаспирация с имплантацией гибких ИОЛ у детей с врожденными катарактами раннего возраста// Матер.научно-практич. конф. Ерошевские чтения». Самара, 2007-С.703-705.
9. Катаргина Л.А., Круглова Т.Б., Кононов Л.Б., Егиян Н.С. Экстракция врожденных катаракт с имплантацией ИОЛ при осложненных формах хрусталика. Журн. Практическая медицина». Офтальмология, 2012, т.-2.-№4м (59), с.28-30.
10. Катаргина Л.А., Круглова Т.Б.,Кононов Л.Б.,Егиян Н.С. Особенности ранней интраокулярной коррекции при врожденных катарактах с аномальным развитием хрусталика// Сб. трудов научно-практич. конф.с международным участием «У Российский общенациональный офтальмологический форум». Москва, 2012-т. С- 592-596.
11. Кононов Л.Б. Особенности хирургической тактики и результаты имплантации ИОЛ у детей грудного возраста с врожденными катарактами// Дисс. канд. мед.наук- М., 2010, 101с.
12. Круглова Т.Б., Кононов Л.Б., Егиян Н.С. Особенности экстракции врожденных катаракт с имплантацией ИОЛ у детей первого года жизни// Сборник трудов научно - практ. конф. с международным участием 111 РООФ, Москва, 2010, т.2.-С.334-338.
13. Yorston D. Surgery for congenitalcataract // сommunity Eye Health. 2004. Vol. 17 (50). P. 23-25.
14. ZetterströmC.h, Kugelberg U. Pediatric cataract surgery //ActaOphtalmol. Scand. 2007. Vol. 85, №7. P. 698-710.
15. Круглова Т.Б. Клинико - функциональные и иммунологические аспекты хирургического лечения врожденных катаракт и их осложнений: Дисс. докт. мед.наук. М., 1996. 56с.
16. Имплантация ИОЛ детям с врожденными катарактами и изменениями задней капсулы хрусталика Катаргина Л.А., Круглова Т.Б., Егиян Н.С., Трифонова О.Б. Сборник научных работ Х Юбилейной офтальмологической конференции «Рефракция-2014. Актуальные вопросы аномалий рефракции у детей»г. Самара, 2014. С.64-70.
17. Вторичная имплантация интраокулярной линзы у детей с афакией после ранней хирургии врожденных катаракт Круглова Т.Б., Егиян Н.С., Кононов Л.Б. Вестник офтальмологии».2014, №4. С. 57-61.
18. Динамика рефракции глаз после ранней интраокулярной коррекции у детей с врожденными катарактами в отдаленные сроки Катаргина Л.А., Круглова Т.Б., Кононов Л.Б., Егиян Н.С., 1-й Съезд врачей-офтальмологов УрФо, научно-практическая конференция «Актуальные проблемы офтальмологии - 2013» - Екатеринбург, 2013, С.72.
|
|
Приложения
Приложение А1.
Состав рабочей группы.• Катаргина Людмила Анатольевна. Главный внештатный специалист детский офтальмолог Министерства здравоохранения РФ, Заместитель директора по научной работе ФГБУ«Московский научно-исследовательский институт глазных болезней им Гельмгольца» Минздрава России, профессор, д.м.н., Москва. Ассоциация врачей-офтальмологов;
• Круглова Татьяна Борисовна. Главный научный сотрудник отдела патологии глаз у детей ФГБУ «Московский НИИ глазных болезней им. Гельмгольца» Минздрава России, д.м.н. г. Москва. Ассоциация врачей-офтальмологов;
• Егиян Наира Семёновна. Научный сотрудник отдела патологии глаз у детей ФГБУ «Московский НИИ глазных болезней им. Гельмгольца» Минздрава России, м.н. г. Москва. Ассоциация врачей-офтальмологов;
• Бржеский Владимир Всеволодович. Заведующий кафедрой офтальмологии, ГБОУ ВПО«Санкт-Петербургский Государственный Педиатрический медицинский университет» Минздрава РФ, профессор, д.м.н., Санкт-Петербург. Ассоциация врачей-офтальмологов;
• Володин Павел Львович. Заведующий отделом микрохирургии и функциональной реабилитации глаза у детей ФГБУ МНТК «Микрохирургии глаза» имени академика Федорова С.Н. Министерства здравоохранения РФ, д.м.н., Москва.
• Жукова Ольга Владимировна. Главный внештатный специалист детский офтальмолог Самарской области, зав. отделением Самарской клинической офтальмологической больницы им. Т.И. Ерошевского, д.м.н. г. Самара. Ассоциация врачей-офтальмологов;
• Зайдуллин Ильдар Саитгалиевич. Главный научный сотрудник Уфимского НИИ глазных болезней, д.м.н. г. Уфа. Ассоциация врачей-офтальмологов;
• Зубарева Людмила Николаевна-врач высшей квалификационной категории офтальмологического отделения ФГБУ «Клиническая больница» управления делами президента РФ, д.м.н. г. Москва. Ассоциация врачей-офтальмологов;
• Репкина Наталья Николаевна. Заведующая отделением микрохирургии глаза ГБУЗ «Краевая детская клиническая больница» м.н., г. Ставрополь. Ассоциация врачей-офтальмологов;
• Ушников Александр Николаевич. Заведующий офтальмологическим отделением ГУЗ «Областная детская больница». м.н. г. Ростов-на Дону. Ассоциация врачей-офтальмологов;
Конфликт интересов отсутствует.
Приложение А2.
Методология разработки клинических рекомендаций.Методы, использованные для сбора/селекции доказательств: поиск в электронных базах данных; анализ современных научных разработок по проблеме врожденной катаракты в России и за рубежом, обобщение практического опыта российских и иностранных коллег.
Настоящие рекомендации в предварительной версии были рецензированы независимыми экспертами, которые прокомментировали доступность интерпретации доказательств, лежащих в основе рекомендаций, для практических врачей и пациентов.
Комментарии, полученные от экспертов, тщательно систематизированы и обсуждены председателем и членами рабочей группы. Каждый пункт обсужден и внесены соответствующие изменениям рекомендации.
В данных клинических рекомендациях все сведения ранжированы по уровню достоверности (доказательности) в зависимости от количества и качества исследований по данной проблеме.
Целевая аудитория клинических рекомендаций:
• Врач - детский офтальмолог;
• Студенты медицинских ВУЗов, ординаторы, аспиранты.
Таблица П1. Уровни достоверности доказательств.
| Уровень достоверности | Тип данных |
| 1а | Мета анализ рандомизированных контролируемых исследований (РКИ) |
| 1b | Хотя бы одно РКИ |
| 2а | Хотя бы одно хорошо выполненное контролируемое исследование без рандомизации |
| 2b | Хотя бы одно хорошо выполненное квазиэкспериментальное исследование |
| 3 | Хорошо выполненные не экспериментальные исследования: сравнительные, корреляционные или «случай-контроль» |
| 4 | Экспертное консенсусное мнение либо клинический опыт признанного авторитета |
Таблица П2. Уровни убедительности рекомендаций.
| Уровень убедительности | Основание рекомендации |
| А | Основана на клинических исследованиях хорошего качества, по своей тематике непосредственно применимых к данной специфической рекомендации, включающих, по меньшей мере, одно РКИ |
| В | Основана на результатах клинических исследований хорошего дизайна, но без рандомизации |
| С | Составлена при отсутствии клинических исследований хорошего качества, непосредственно применимых к данной рекомендации |
Порядок обновления клинических рекомендаций.
Механизм обновления клинических рекомендаций предусматривает их систематическую актуализацию - не реже чем один раз в три года или при появлении новой информации о тактике ведения пациентов с данным заболеванием. Решение об обновлении принимает МЗ РФ на основе предложений, представленных медицинскими некоммерческими профессиональными организациями. Сформированные предложения должны учитывать результаты комплексной оценки лекарственных препаратов, медицинских изделий, а также результаты клинической апробации.
Приложение А3.
Связанные документы.1. Международная классификация болезней, травм и состояний, влияющих на здоровье, 10-го пересмотра (МКБ-10) (Всемирная организация здравоохранения) 1994.
2. Номенклатура медицинских услуг (Министерство здравоохранения и социального развития Российской Федерации) 2011.
3. Порядок оказания медицинской помощи детям при заболеваниях глаза, его придаточного аппарата и орбиты», утвержденного приказом МЗ РФ № 442н от 25,10,2012 г. (зарегистрирован в Минюсте России 20,12,2012г. 26208), в котором представлены базовые положения по организации офтальмологической помощи детям.
Приложение В.
Информация для пациентов.Врожденная катаракта - врожденное заболевание, являющееся одной из основных причин слепоты, слабовидения и нарушений зрения у детей с раннего возраста. Функциональные результаты лечения детей с ВК в значительной степени зависят от раннего её выявления и своевременного (по показаниям) проведения хирургического лечения. ВК относительно редко встречается как изолированное поражение органа зрения, и для ранней диагностики её очень важна преемственность между акушерами-гинекологами, неонатологами, педиатрами и детскими окулистами.
При обнаружении патологии хрусталика такой ребёнок должен быть направлен в стационар для более детального обследования под наркозом и определения дальнейшей тактики лечения. При выявлении выраженных изменений хрусталика, вызывающих значительную зрительную депривацию, рекомендуется проведение раннего хирургического вмешательства - факоаспирации, экстракапсулярной или интракапсулярной экстракции ВК с/без имплантации ИОЛ в зависимости от характера помутнения хрусталика и наличия сопутствующей патологии глаза.
При лечении ВК у детей, помимо хирургического вмешательства с последующей медикаментозной терапией, рекомендуется проведение комплекса мероприятий, направленных на создание оптимальных условий для развития зрения:
- оптическая коррекция афакии (докоррекция артифакии);
- своевременное и качественное плеопто-ортоптическое лечение;
- устранение косоглазия, лечение нистагма;
- выявление и лечение осложнений (вторичная катаракта, вторичная глаукома, иридоциклит, дислокация ИОЛ и другие).
Дети после хирургического лечения становятся на диспансерный учет в поликлинике. Офтальмолог должен обследовать ребенка 2 раза в первый месяц после выписки из стационара. 1 раз в месяц в течение 2-3 месяцев, 1 раз в 2 месяц в течение первого года после операции, 2 раза в год в течение 3 лет и 1 раз в год в последующем. Следует помнить, что дети с афакией и артифакией с диспансерного учета не снимаются. Родители должны знать, что операция - только первый шаг на пути к зрительной реабилитации. После хирургического вмешательства необходимо, прежде всего, проводить профилактику и лечение амблиопии. Это занимает не один год, и длится в большинстве случаев до 14-16-летнего возраста ребенка, являясь наиболее эффективным в возрасте до 3 лет.
Минздрав России 2016.
|
|
Год актуализации информации
2017.