МКБ-10 коды
- МКБ-10
- H52.1 Миопия
|
|
Вступление
Кодирование по Международной статистической классификации болезней и проблем, связанных со здоровьем: H52.1.
Год утверждения (частота пересмотра): 2020.
Возрастная категория: Дети.
Пересмотр не позднее: 2022.
ID: 109.
Разработчик клинической рекомендации.
• Общероссийская общественная организация Ассоциация врачей-офтальмологов .
Одобрено Научно-практическим Советом Минздрава РФ.
Год утверждения (частота пересмотра): 2020.
Возрастная категория: Дети.
Пересмотр не позднее: 2022.
ID: 109.
Разработчик клинической рекомендации.
• Общероссийская общественная организация Ассоциация врачей-офтальмологов .
Одобрено Научно-практическим Советом Минздрава РФ.
|
|
Список сокращений
АОА - антиокислительная активность.
АПС - акустическая плотность склеры.
БАО - бинокулярный аккомодационный ответ.
ГГП - годовой градиент прогрессирования.
ДБ - децибел, единица измерения в акустике.
Дптр - диоптрия.
ЗОА - запасы относительной аккомодации.
ИК - индекс Кердо.
КГ - корнеальный гистерезис.
МАО - монокулярный аккомодационный ответ.
МКБ - международная классификация болезней.
ОАА - объем абсолютной аккомодации.
ОАО - объективный аккомодационный ответ.
ОКЛ - ортокератологические линзы.
ООА - объем относительной аккомодации.
ПВХРД - периферическая витреохориоретинальная дистрофия.
ПД - поперечный диаметр глаза.
ПЗО - передне-задняя ось глаза.
ПИНА - привычно избыточное напряжение аккомодации.
Пр.дптр - призменная диоптрия.
ПТА - привычный тонус аккомодации.
ТПА - тонус покоя аккомодации.
ХЛ - хемилюминесценция.
ISO - Международная организация по стандартизации (International Organization for.
Standartization).
FATT - единица измерения кислородной проницаемости контактных линз.
АПС - акустическая плотность склеры.
БАО - бинокулярный аккомодационный ответ.
ГГП - годовой градиент прогрессирования.
ДБ - децибел, единица измерения в акустике.
Дптр - диоптрия.
ЗОА - запасы относительной аккомодации.
ИК - индекс Кердо.
КГ - корнеальный гистерезис.
МАО - монокулярный аккомодационный ответ.
МКБ - международная классификация болезней.
ОАА - объем абсолютной аккомодации.
ОАО - объективный аккомодационный ответ.
ОКЛ - ортокератологические линзы.
ООА - объем относительной аккомодации.
ПВХРД - периферическая витреохориоретинальная дистрофия.
ПД - поперечный диаметр глаза.
ПЗО - передне-задняя ось глаза.
ПИНА - привычно избыточное напряжение аккомодации.
Пр.дптр - призменная диоптрия.
ПТА - привычный тонус аккомодации.
ТПА - тонус покоя аккомодации.
ХЛ - хемилюминесценция.
ISO - Международная организация по стандартизации (International Organization for.
Standartization).
FATT - единица измерения кислородной проницаемости контактных линз.
Термины и определения
Врожденная миопия. Это особая форма миопии, которая формируется в период внутриутробного развития плода. Принято считать врожденной миопию средней и высокой степени, выявленную в возрасте до 3 лет.
Индекс Кердо. Это интегральный показатель вегетативного баланса, позволяющий оценить общее состояния здоровья ребенка с миопией, а в комплексе с другими системными показателями - опорную функцию склеры, динамику миопического процесса и прогноз ее осложненного течения.
Корнеальный гистерезис. Это показатель, характеризующий вязко-эластические свойства фиброзной оболочки глаза.
Ортокератологические линзы (ОКЛ). Это жесткие газопроницаемые контактные линзы обратной геометрии, уменьшающие или устраняющие аномалии рефракции - миопию и астигматизм, путем запрограммированного изменения формы и оптической силы роговицы. Используются в режиме ночного ношения.
Привычно-избыточное напряжение аккомодации (ПИНА). Это длительно существующий избыточный тонус аккомодации, вызывающий миопизацию манифестной рефракции и не снижающий максимальную корригированную остроту зрения.
Псевдомиопия. Это состояние, при котором манифестная рефракция миопическая, а циклоплегическая - эмметропическая или гиперметропическая.
Раноприобретённая миопия. Это форма миопии, которая возникает в дошкольный период и часто имеет склонность к быстрому прогрессированию.
Индекс Кердо. Это интегральный показатель вегетативного баланса, позволяющий оценить общее состояния здоровья ребенка с миопией, а в комплексе с другими системными показателями - опорную функцию склеры, динамику миопического процесса и прогноз ее осложненного течения.
Корнеальный гистерезис. Это показатель, характеризующий вязко-эластические свойства фиброзной оболочки глаза.
Ортокератологические линзы (ОКЛ). Это жесткие газопроницаемые контактные линзы обратной геометрии, уменьшающие или устраняющие аномалии рефракции - миопию и астигматизм, путем запрограммированного изменения формы и оптической силы роговицы. Используются в режиме ночного ношения.
Привычно-избыточное напряжение аккомодации (ПИНА). Это длительно существующий избыточный тонус аккомодации, вызывающий миопизацию манифестной рефракции и не снижающий максимальную корригированную остроту зрения.
Псевдомиопия. Это состояние, при котором манифестная рефракция миопическая, а циклоплегическая - эмметропическая или гиперметропическая.
Раноприобретённая миопия. Это форма миопии, которая возникает в дошкольный период и часто имеет склонность к быстрому прогрессированию.
Описание
Миопия (миопия, от греческого myo. Щурю и ops - глаз) или близорукость - это несоразмерный вид рефракции глаза, при котором параллельные лучи света фокусируются перед сетчаткой, а на сетчатке формируется круг светорассеяния. Миопия - наиболее частая причина ухудшения остроты зрения вдаль. При неблагоприятном течении миопия становится причиной развития ретинальных осложнений, косоглазия, снижения корригированной остроты зрения, в тяжелых случаях ведет к инвалидности в трудоспособном возрасте.
Близорукость, приобретенная в школьном возрасте, встречается наиболее часто. Решающее значение в развитии «школьной» миопии придается зрительной работе на близком расстоянии, особенно при неблагоприятных гигиенических условиях, отягощенной наследственности и слабости аккомодации. Сигнал, свидетельствующий о чрезмерном напряжении аппарата аккомодации, длительно поступающий в центр управления ростом глаза, побуждает его так изменять оптическую систему, чтобы приспособить ее к работе на близком расстоянии без напряжения аккомодации. Это достигается главным образом посредством умеренного удлинения передне-задней оси глаза (ПЗО).
Близорукость, приобретенная в школьном возрасте, встречается наиболее часто. Решающее значение в развитии «школьной» миопии придается зрительной работе на близком расстоянии, особенно при неблагоприятных гигиенических условиях, отягощенной наследственности и слабости аккомодации. Сигнал, свидетельствующий о чрезмерном напряжении аппарата аккомодации, длительно поступающий в центр управления ростом глаза, побуждает его так изменять оптическую систему, чтобы приспособить ее к работе на близком расстоянии без напряжения аккомодации. Это достигается главным образом посредством умеренного удлинения передне-задней оси глаза (ПЗО).
Причины
Понятие об этиологии и патогенезе близорукости у детей отражает трехфакторная теория происхождения близорукости профессора Э.С. Аветисова (1999). Им разработана модель рефрактогенеза, свойственного близорукости. Эта теория предполагает, что основными факторами происхождения и прогрессирования близорукости служат ослабленная аккомодация, наследственная (генетическая) предрасположенность и ослабление опорных свойств склеры. Общие заболевания организма, нарушение обмена в системе соединительной ткани и другие факторы, которым нередко отводится ведущая роль в происхождении миопии, благоприятствуют тому, чтобы причина (работа на близком расстоянии в условиях слабой аккомодационной способности) перешла в следствие - миопическую рефракцию [1] (таблица 1).
Таблица 1. Факторы риска возникновения и прогрессирования близорукости.
Таблица 1. Факторы риска возникновения и прогрессирования близорукости.
| Факторы | Описание |
| Основные | 1. Генетическая предрасположенность |
| 2. Ослабление аккомодации | |
| 3. Слабость склеры | |
| Сопутствующие | 1. Ранние и интенсивные зрительные нагрузки на близком расстоянии, использование компьютеров и гаджетов |
| 2. Недостаточное физическое развитие | |
| 3. Эндокринные изменения в организме в период полового созревания | |
| 4. Недостаток кальция, гиповитаминоз | |
| 5. Снижение иммунитета | |
| 6. Коэффициент Ра/рост <0,45, где Ра - среднее динамическое давление | |
| 7. Неблагоприятная экология, неправильное питание | |
| 8. Усиление катаболических процессов в соединительной ткани (возрастание активности гиалуронидазы сыворотки крови, увеличение экскреции гликозаминогликанов и коллагена, повышение уровня свободного оксипролина крови) |
Эпидемиология
Развитие миопии, как правило, совпадает с периодом школьного обучения, что обеспечивает ее высокую распространенность как среди детского, так и среди взрослого населения. Предполагается, что к 2050 году число близоруких в мире составит 5 млрд. человек, и около половины жителей Земли станут близорукими, а в Европе этот показатель достигнет 56,2% [2], что повлечет за собой значительные клинические и экономические последствия [3]. По итогам всероссийской диспансеризации, заболеваемость детей и подростков миопией за период 1990-2000 годы увеличилась в 1,5 раза. К 2000 году среди выпускников школ частота миопии достигла 25-30 %, среди выпускников гимназий и лицеев - 50 %, при этом на долю миопии высокой степени приходилось 10-12 % [4]. К 2017-2018 гг. среди учеников 1 классов распространенность миопии составила 2,4%, среди учеников 5 классов - 19,7%, среди выпускников школ - 38,6%, при этом у выпускников гимназий этот показатель достиг 50,7% [5]. Самые высокие показатели распространенности миопии зарегистрированы у населения в странах Восточной и Юго-Восточной Азии - до 96 % [6,7,8,9]. Существуют доказательства повышения частоты ее распространения в странах Европы [3] и США [10, 11]. Предполагается, что увеличение распространенности миопии связано с повышением уровня образования [3,12]. Среди взрослых, родившихся в течение первых трех десятилетий ХХ века, распространенность близорукости была менее 10 %, у родившихся во второй половине ХХ века распространенность миопии выросла до 21-30 % [13]. Несмотря на несомненные успехи, достигнутые в последние годы в профилактике и лечении этого заболевания, оно нередко приводит к развитию необратимых изменений глазного дна и к существенному снижению зрения в молодом трудоспособном возрасте.
Условия для возникновения осложненной близорукости закладываются в период активного прогрессирования близорукости, совпадающий с обучением в школе. Выявление, профилактика развития и прогрессирования миопии и ее осложнений должна проводиться именно в этот период [4].
Условия для возникновения осложненной близорукости закладываются в период активного прогрессирования близорукости, совпадающий с обучением в школе. Выявление, профилактика развития и прогрессирования миопии и ее осложнений должна проводиться именно в этот период [4].
1,4 Особенности кодирования заболевания или состояния группы заболеваний или состояний) по Международной статистической классификации болезней и проблем, связанных со здоровьем,.
Н52,1 - Миопия.|
|
Классификация
1,5, Классификация заболевания или состояния (группы заболеваний или состояний).
В клинической практике чаще используется классификация, предложенная профессором Э.С. Аветисовым (1999) [1].Клиническая классификация близорукости (по Э.С. Аветисову).
По степени:
• Слабой степени (до 3,0 дптр);
• Средней степени (3,25-6,0 дптр);
• Высокой степени (более 6,25 дптр).
По возрастному периоду возникновения (клинические формы близорукости):
• Врожденная;
• Раноприобретённая (в дошкольном возрасте);
• Приобретенная в школьном возрасте;
• Поздно приобретенная (во взрослом состоянии).
По разнице рефракции двух глаз:
• Изометропическая;
• Анизометропическая.
По наличию или отсутствию астигматизма:
• Без астигматизма;
• С астигматизмом.
По течению:
• Стационарная;
• Медленно прогрессирующая (менее 1,0 дптр в течение года);
• Быстро прогрессирующая (1,0 дптр и более в течение года).
По наличию или отсутствию осложнений:
• Неосложненная;
• Осложненная.
Обобщенная классификация осложненной миопии по формам изменений глазного дна и стадиям патологических изменений приведена в таблице 2 [1,14,15,16].
Таблица 2. Классификация осложненной миопии.
| Изменения глазного дна при миопии | Стадия изменений |
| Конус диска зрительного нерва | 1 |
| Исчезновение макулярного рефлекса | 2 |
| Центральная хориоретинальная дистрофия (миопическая макулопатия) Сухая форма: - диффузная хориоретинальная атрофия; - очаговая хориоретинальная атрофия; - лаковые трещины. Транссудативная геморрагическая форма: - монетовидные кровоизлияния; - кровоизлияния, связанные с формированием субретинальной неоваскулярной мембраны; - пятно Фукса; - задняя стафилома; - смешанная форма Периферическая витреохориоретинальная дистрофия (ПВХРД) Экваториальные Параоральные Смешанные | 3-5 |
По стадии функциональных изменений при осложненном течении:
I. Острота зрения 0,8 - 0,5;
II. Острота зрения 0,4 - 0,2;
III. Острота зрения 0,1 - 0,05;
IV. Острота зрения 0,04 и ниже.
Клиническая картина
Жалобы пациентов сводятся к ухудшению остроты зрения вдаль.
Ухудшение остроты зрения вдаль обычно возникает в возрасте 9-10 лет, иногда раньше. В случаях ухудшения зрения вдаль в дошкольном возрасте говорят о раноприобретенной миопии, она чаще развивается у детей, рано обучающихся чтению и письму, пользующихся гаджетами. Близорукость часто выявляется у детей близоруких родителей. Дети с миопией часто болеют простудными заболеваниям, у них выявляются хронические заболевания.
При объективном измерении рефракции выявляется миопическая рефракция в естественных условиях и в условиях циклоплегии. При визометрии некорригированная острота зрения вдаль снижена. При приставлении к глазу минусовых линз, полностью компенсирующих миопическую рефракцию, острота зрения повышается до 1,0 и выше. Запасы относительной аккомодации (ЗОА) оказываются ниже возрастных нормальных значений. При повторных измерениях рефракции в большинстве случаев выявляется миопия большей степени - заболевание имеет тенденцию к прогрессированию, особенно выраженному в возрасте до 14-16 лет.
У большинства детей с миопией бинокулярные функции сохранны. Изменений со стороны переднего отрезка глаза не выявляется. Среды прозрачны. На глазном дне обнаруживается миопический конус, изменений центральной зоны сетчатки не наблюдается. На периферии сетчатки могут обнаруживаться характерные дистрофические изменения.
Ухудшение остроты зрения вдаль обычно возникает в возрасте 9-10 лет, иногда раньше. В случаях ухудшения зрения вдаль в дошкольном возрасте говорят о раноприобретенной миопии, она чаще развивается у детей, рано обучающихся чтению и письму, пользующихся гаджетами. Близорукость часто выявляется у детей близоруких родителей. Дети с миопией часто болеют простудными заболеваниям, у них выявляются хронические заболевания.
При объективном измерении рефракции выявляется миопическая рефракция в естественных условиях и в условиях циклоплегии. При визометрии некорригированная острота зрения вдаль снижена. При приставлении к глазу минусовых линз, полностью компенсирующих миопическую рефракцию, острота зрения повышается до 1,0 и выше. Запасы относительной аккомодации (ЗОА) оказываются ниже возрастных нормальных значений. При повторных измерениях рефракции в большинстве случаев выявляется миопия большей степени - заболевание имеет тенденцию к прогрессированию, особенно выраженному в возрасте до 14-16 лет.
У большинства детей с миопией бинокулярные функции сохранны. Изменений со стороны переднего отрезка глаза не выявляется. Среды прозрачны. На глазном дне обнаруживается миопический конус, изменений центральной зоны сетчатки не наблюдается. На периферии сетчатки могут обнаруживаться характерные дистрофические изменения.
Диагностика
Критерии установления диагноза миопия. На основании исследования рефракции в условиях циклоплегии - значения сферэквивалента рефракции, соответствующие миопической рефракции в 0,5 дптр и сильнее у детей любого возраста.
• Рекомендуется детям с миопией или риском ее развития проводить прием (осмотр, консультация) врача-офтальмолога первичный (B01,029,001), прием (осмотр, консультация) врача-офтальмолога повторный (B01,029,002) с применением диагностических исследований в следующем порядке: выявление групп риска развития и прогрессирования близорукости, выявление миопии, оценка ее степени, оценка выраженности функциональных нарушений, сопутствующих миопии в детском возрасте, выявление факторов риска прогрессирования миопии, оценка прогрессирования миопии по годовому градиенту прогрессирования (ГГП), выявление возможных ретинальных осложнений с целью диагностики и мониторинга миопии с последующим определением тактики коррекции и лечения [17,18,19,20,21].
Уровень убедительности рекомендаций С (уровень достоверности доказательств -5).
• Рекомендуется в ходе приема (осмотр, консультация) врача-офтальмолога первичного (B01,029,001) относить к группе риска возникновения и прогрессирования близорукости: детей близоруких родителей; детей с псведомиопией; детей с близорукостью, впервые выявленной в дошкольном возрасте; детей с гиперметропией менее +0,5 дптр при поступлении в школу; детей со сниженной аккомодацией (объемом и ЗАО, аккомодационным ответом); детей с привычно избыточным напряжением аккомодации (ПИНА) и/или эзофорией; детей, рано начавших читать; детей, посещающих гимназии, лицеи и прочее; ослабленных, длительно и часто болеющих и/или имеющих хронические заболевания детей, проживающих в неблагоприятных климатических и экологических зонах с целью своевременного выявления развития и прогрессирования миопии [1,5,17,18,19,20,22,23,24].
Уровень убедительности рекомендаций с (уровень достоверности доказательств - 5).
Уровень убедительности рекомендаций С (уровень достоверности доказательств - 5).
Комментарии. Жалобы - при близорукости пациенты предъявляют жалобы на снижение остроты зрения вдаль. В случаях близорукости высокой степени и врожденной - предъявляют жалобы на снижение остроты зрения вдаль и вблизи.
Анамнез заболевания - время обнаружения близорукости. Когда назначены первые очки. Когда назначены последние очки, какие. Динамика рефракции (по данным предыдущих исследований, по ранее выписанным очкам, со слов пациента). Какое лечение получал ранее.
Анамнез жизни - семейный анамнез по миопии. Особенности беременности и родов у матери. Ранее перенесенные заболевания. Наличие других заболеваний и аллергии. Особенности зрительной нагрузки, занятий физкультурой, спортом и иной деятельности. Особенности местности проживания. Время, проводимое на свежем воздухе.
Уровень убедительности рекомендаций В (уровень достоверности доказательств - 3).
Комментарии. Гипермобильность суставов оценивают по пяти признакам:
1) возможность пассивного приведения большого пальца кисти к сгибательной поверхности предплечья;
2) пассивное переразгибание пястно-фаланговых суставов более 60 градусов;
3) переразгибание обоих локтевых суставов более 10 градусов;
4) переразгибание обоих коленных суставов более 10 градусов;
5) возможность касания пола ладонями при наклоне вперед с выпрямленными в коленных суставах ногами.
При выявлении трех и более признаков гипермобильности суставов, а также других признаков патологии в системе соединительной ткани у пациента диагностируют повышенный риск нарушений опорной функции склеры и прогрессирующего течения миопии.
Уровень убедительности рекомендаций с (уровень достоверности доказательств - 5).
Комментарии. АОА/ХЛ ≥ 30 свидетельствует о неосложненном течении прогрессирующей близорукости.
При АОА/ХЛ ≤ 30 прогнозируют возникновение или развитие дистрофических хориоретинальных поражений [29].
При миопии информативны также результаты определения уровня общего белка и относительной доли лактоферрина в слезной жидкости [28].
Глюкокортикоидный гормон кортизол напрямую связан с регуляцией обмена соединительной ткани. Нарушение его активности может быть показателем патологии соединительно-тканной системы организма и, в частности, патологии склеры.
Нормальные значения уровня кортизола без учета рефракции для детей и подростков до 16 лет - 138-690 нмоль/лЗначения кортизола при гиперметропии и эмметропии - 335,8±40,9 нмоль/л. При прогрессирующей миопии отмечается снижение уровня кортизола в сыворотке крови. Его значение, равное 250 нмоль/л и ниже, соответствует прогрессирующему характеру течения миопииn [27].
Уровень убедительности рекомендаций с (уровень достоверности доказательств - 5).
Комментарии. Визометрию у детей до трех лет выполняют ориентировочно - определяют, есть ли у ребенка предметное зрение. Более точное измерение возможно по тесту предпочтительного взора или методом регистрации оптокинетического нистагма.
Визометрию у детей трех лет и старше выполняют по таблицам: с 3-х лет по таблице детских силуэтных картинок, с 5 лет визометрию выполняют по кольцам Ландольта или тестам «Е». Такие результаты наиболее точны.
За величину остроты зрения принимают тот ряд таблицы, в котором правильно распознаны все знаки.
• Рекомендуется рефрактометрия (A03,26,008) у детей в естественных условиях путем определения рефракции с помощью набора пробных линз (A02,26,013), авторефрактометрии с узким зрачком (A12,26,016) и/или скиаскопии (A02,26,014) с целью определения динамической рефракции глаза, выявления и мониторинга миопии [1,32,33,34,35].
Уровень убедительности рекомендаций С (уровень достоверности доказательств - 5).
Комментарии. Субъективное исследование рефракции проводят сразу, как только позволяет возраст ребенка - определяют наименьшую отрицательную линзу с которой достигается максимальная острота зрения [1,35].
• Рекомендуется объективная рефрактометрия (A03,26,008) у детей в условиях циклоплегии с помощью авторефрактометрии, скиаскопии (A02,26,014) и/или субъективное определения рефракции с помощью набора пробных линз (A02,26,013), с целью определения и мониторинга статической рефракции глаза и степени миопии [1,32,33,34,35].
Уровень убедительности рекомендаций С (уровень достоверности доказательств - 5).
• Рекомендуется использовать двукратные инстилляции 1% циклопентолат в качестве холиноблокатора у детей с миопией с целью создания достаточной циклоплегии [36,37,38].
Уровень убедительности рекомендаций в (уровень достоверности доказательств - 2).
Комментарии: 0,5-1% тропикамид** вызывает менее глубокую, чем 1% циклопентолат, циклоплегию [36,38].
• Рекомендуется использовать атропин** в возрастной дозировке у детей с миопией для экспертных и особых случаев с целью создания условий максимальной циклоплегии [1,36].
Уровень убедительности рекомендаций с (уровень достоверности доказательств - 5).
Комментарии. Для достижения максимальной циклоплегии атропин закапывают.
Дважды в день в течение 3 дней, на четвертый день атропин закапывают 1 раз за 1-2 часа до осмотра врача-офтальмолога.
• Рекомендуется, в качестве дополнительного метода, исследование периферической рефракции (A03,26,008) у детей с миопией с целью оценки влияния периферической рефракции на рефрактогенез, выбора оптимального метода коррекции и оценки его эффективности в динамике [39,40,41,42,43].
Уровень убедительности рекомендаций с (уровень достоверности доказательств - 3).
Комментарии. Периферическую рефракцию исследуют при проведении научных исследований для прогнозирования течения прогрессирующей миопии.
Относительная периферическая гиперметропия, или гиперметропический периферический дефокус, вызывает ускорение роста глаза и формирование миопии. Относительная периферическая миопия, или миопический периферический дефокус, тормозит рост глаза и прогрессирование близорукости [39,40,41,42,43,44].
Периферическую рефракцию исследуют на авторефрактометре открытого поля. Для определения периферической рефракции измеряют рефракцию, соответствующую периферии носовой и височной зоны сетчатки при дозированном отклонении взора на 15º или 30º в соответствующую сторону и вычитают из нее осевую (центральную) рефракцию. Алгебраическая разница указывает величину и знак периферического дефокуса. [43].
Например, Rцентр = -5,0 дптр, Rпериф = -4,0 дптр. (-4,0) - (-5,0) = 1,0. Относительная периферическая гиперметропия в 1,0 дптр.
• Рекомендуется субъективное исследование аккомодации (A02,26,023) у детей с миопией с целью определения тактики коррекции и лечения и оценки их эффективности в динамике [45,46,47].
Уровень убедительности рекомендаций с (уровень достоверности.
Доказательств - 4).
Комментарии. Объем абсолютной аккомодации (ОАА) - разница в рефракции одного глаза при установке его на ближайшую (punctum proximum, p.p., PP) и дальнейшую (punctum remotum, p.r., PR) точки ясного зрения, выраженная в диоптриях.
ОАА измеряют монокулярно с помощью измерительной линейки и оптотипов для близи или оптометра (аккомодометра).
Объем относительной аккомодации (ООА). Разница в рефракции в условиях максимального напряжения и расслабления аккомодации при бинокулярной фиксации неподвижного объекта, находящегося на конечном расстоянии от глаза, выраженная в диоптриях.
ООА измеряют бинокулярно, при расположении текста на расстоянии 33 см в условиях полной коррекции для дали при наличии бинокулярного зрения.
Определяют положительную и отрицательную части относительной аккомодации: максимально переносимую силу отрицательных и положительных линз при чтении двумя глазами текста, соответствующего остроте зрения 0,7 (текст №4 таблицы Д. А Сивцева) на расстоянии 33 см.
Сумма абсолютных значений положительной и отрицательной части составит ООА.
Особое значение придают положительной части относительной аккомодации. Силе максимальных отрицательных линз - запас относительной аккомодации (positive relative accommodation). Его обозначают, как ЗОА. Это резервная (неизрасходованная) часть аккомодации, которая может быть потенциально использована. Снижение ЗОА свидетельствует о высоком риске возникновения и прогрессирования миопии. Повышение ЗОА - благоприятный критерий при оценке эффективности лечения и прогноза прогрессирования миопии [45,47,48].
Отрицательная (израсходованная) часть относительной аккомодации, определяемая с помощью положительных линз, также имеет диагностическое значение.
При чтении текста на расстоянии 33 см в условиях полной коррекции аметропии отрицательная часть относительной аккомодации должна быть равна 3,0 дптр. Более низкие значения свидетельствуют о гипокоррекции (то есть неадекватной коррекции) имеющейся миопии или спазме аккомодации, более высокие значения - о гиперкоррекции миопии. В обоих случаях требуется уточнение объективной циклоплегической рефракции.
Нормальные возрастные значения ЗОА и ОАА представлены в таблице 3.
Таблица 3. Минимальные возрастные значения показателей аккомодации в норме.
Значения величины ЗОА более 5,0 дптр всегда оказываются завышенными. Получение завышенных значений ЗОА свидетельствует о диссоциации между аккомодацией и конвергенцией, исключении одного глаза из акта чтения и дальнейшей регистрации скорее абсолютной, нежели относительной аккомодации [45,48].
• Рекомендуется использовать объективные методы исследования аккомодации у детей с миопией в качестве дополнительных (A02,26,023) с целью детального изучения функции аккомодации и определения тактики коррекции и лечения и объективной оценки их эффективности в динамике [45,48,49,50,51].
Уровень убедительности рекомендаций с (уровень достоверности.
Доказательств - 4).
Комментарии. Методы основаны на регистрации изменений динамической рефракции в ответ на изменение аккомодационной задачи - объективного аккомодационного ответа (ОАО). У пациентов с прогрессирующей миопией ОАО обычно снижен. Повышение ОАО является благоприятным критерием при оценке эффективности лечения и прогноза прогрессирования миопии [48,49].
Используют методы объективной аккомодометрии, компьютерной аккомодографии и динамической ретиноскопии (скиаскопии). Объективную аккомодометрию проводят с помощью автоматических бинокулярных авторефкератометров «открытого поля». Для компьютерной аккомодографии используют автоматические рефрактометры с функцией аккомодографии, для динмической ретиноскопии - ретиноскоп [48,49,50,51,52].
Объективная аккомодометрия позволяет исследовать ОАО, который измеряют в условиях эмметропизации на различных расстояниях. При бинокулярной фиксации измеряют бинокулярный аккомодационный ответ (БАО), при монокулярной - монокулярный аккомодационный ответ (МАО) [49].
Компьютерная аккомодография позволяет графически зарегистрировать изменение рефракции глаза при предъявлении зрительного стимула на разных расстояниях в виде столбиковой диаграммы. Кроме величины аккомодационного ответа на предъявленный стандартный стимул, прибор осуществляет частотный анализ аккомодативных микрофлюктуаций методом трансформации Фурье.
Высота элементов диаграммы позволяет судить о величине аккомодационного ответа на предъявляемый стимул, об устойчивости и равномерности напряжения аккомодации. Цветовая палитра (зеленый, желтый, оранжевый и красный цвета) отражает частоту аккомодативных микрофлюктуаций (колебаний тонуса волокон цилиарной мышцы в процессе её сокращения). Физиологичной считают частоту микрофлюктуаций от 50 до 62 в минуту (зеленый и желтый цвета аккомодограммы). Частота микрофлюктуаций от 64 в минуту и выше (оранжевый и красный цвета) свидетельствует о спастическом сокращении мышечных волокон. Метод компьютерной аккомодографии позволяет не только количественно, но и качественно оценить функцию цилиарной мышцы и контролировать её состояние в процессе лечения [50,52].
• Рекомендуется исследование бинокулярного взаимодействия у детей с миопией:
• определение характера зрения, гетерофории (A02,26,024), исследование конвергенции (A02,26,026), определение соотношения АК/А, исследование подвижности глаза (A02,26,028), при сопутствующем косоглазии - измерение угла косоглазия (A02,26,010) с целью выявления, оценки в динамике сопутствующих миопии функциональных нарушений и определения тактики лечения и коррекции [1,32,53,54].
Уровень убедительности рекомендаций с (уровень достоверности доказательств - 5).
• Рекомендуется ультразвуковое исследование глаз (A04,26,002), ультразвуковая биометрия глаза (A04,26,004) или оптическая биометрия глаза (A05,26,007) у детей с миопией и риском ее развития с определением ПЗО, поперечного диаметра глаза (ПД) и определением акустической плотности склеры (АПС) (A12,26,017) с целью диагностики близорукости, контроля за течением (скоростью прогрессирования) близорукости, прогнозирования периферических дистрофий и определения показаний к склеропластике [41,55,56,57,58,59,60,61].
Уровень убедительности рекомендаций С (уровень достоверности доказательств - 5).
Комментарии. С помощью ультразвукового или оптического аппарата проводят оценку ПЗО. Определение ПЗО рекомендуется в качестве основного метода исследования. Определение ПД и АПС рекомендуются в качестве дополнительных методов исследования.
Ультразвуковое исследование имеет диагностическое значение в дифференциальной диагностике миопии со спазмом аккомодации.
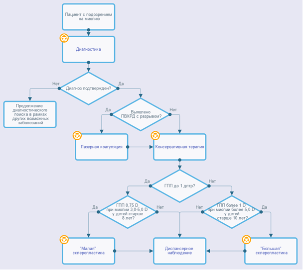
• Рекомендуется офтальмоскопия (A02,26,003) центральных и периферических отделов глазного дна в условиях мидриаза с использованием прямой и обратной офтальмоскопии в том числе бинокулярной, биомикроскопии глазного дна (A03,26,018), осмотра периферии глазного дна с использованием трехзеркальной линзы Гольдмана (A03,26,003), биомикрофотографии глазного дна с использованием фундус-камеры (A03,26,005,001), локализация разрывов сетчатки (A03,26,017), оптическое исследование сетчатки с помощью компьютерного анализатора (A03,26,019) у детей с миопией с целью раннего выявления патологических изменений сетчатки, определения тактики ведения пациентов: назначения консервативного лечения и/или необходимости лазеркоагуляции дистрофических зон и разрывов сетчатки [1,16,21,56,62,63,64].
Уровень убедительности рекомендаций С (уровень достоверности доказательств - 5).
• Рекомендуется у детей с миопией проводить офтальмоскопию (A02,26,003), в условиях мидриаза один раз в полгода с целью раннего выявления патологических изменений [21,65].
Уровень убедительности рекомендаций с (уровень достоверности доказательств - 5).
Комментарии. Дистрофические изменения периферических и центральных отделов сетчатки служат непосредственной причиной снижения и утраты зрительных функций при осложненной миопии, нередко приводят к развитию отслойки сетчатки [16,21,56,62,63]. Дистрофические изменения в центральных отделах глазного дна встречаются: в детском возрасте только при врожденной миопии (лаковые трещины, монетовидные кровоизлияния и неоваскулярные мембраны); в подростковом возрасте (после 14 лет) при врожденной и раноприобретенной миопии; при так называемой школьной миопии миопическая макулопатия встречается только у взрослых, обычно после 30 лет [16,62].
ПВХРД при всех формах миопии развиваются уже в детском возрасте, и их частота достоверно нарастает с увеличением возраста, степени и скорости прогрессирования миопии, размеров глазного яблока, длительности течения заболевания. Пик накопления» ПВХРД у детей и подростков - возраст 11-15 лет, когда их частота увеличивается в 3-4 раза. Наиболее частая локализация решетчатой дистрофии и разрывов сетчатки - верхние отделы височной половины глазного дна, а также зоны 11-13 и 5-7 часов. Именно эти отделы глазного дна требуют особенно тщательного осмотра при офтальмоскопии [62,63].
Одну из наиболее полных классификаций периферических дистрофий предложил известный ретинолог Норман Байер, 1999 [62] она весьма детальная.
• Рекомендуется использовать классификацию ПВХРД Е.О. Саксоновой с соавторами у детей с миопией при ПВХРД с целью определения тактики лечения [16].
Уровень убедительности рекомендаций с (уровень достоверности доказательств - 5).
Комментарии. Классификация Е.О. Саксоновой с соавторами [16] более удобна для клинических и научных целей и распространена в нашей стране шире, чем более громоздкая классификация Нормана Байера, 1999 [62]. Классификация ПВХРД Е.О. Саксоновой с соавторами представлена в таблице 4.
Таблица 4. Классификация ПВХРД Е.О. Саксоновой с соавторами.
• Рекомендуется офтальмотонометрия у детей с миопией (A02,26,015) с целью выявления и мониторинга сопутствующих патологических изменений [66,67].
Уровень убедительности рекомендаций с (уровень достоверности доказательств - 4).
Комментарии. Для измерения внутриглазного давления у детей проводят - тонометрию по Маклакову (под местной анестезией); пневмотонометрию (используют для скрининга); импрессионную тонометрию с помощью офтальмотонометров типа Icare, тонометрию по Гольдману (под местной анестезией); пальпаторное ориентировочное измерение (при неосуществимости перечисленных выше методов).
Величина внутриглазного давления по Маклакову возрастает приблизительно на 0,5 мм в год в период от рождения до 12 летнего возраста, увеличиваясь от 12±2 мм при рождении до 18±3 мм к 12 годам. Прогрессирование миопии может протекать на фоне высоких значений ВГД (18-22 мм - 31% случаев), средней нормы (17-14 мм рт. - 49% случаев) и низкой нормы ВГД (13-8 мм рт. 20%).
При высоких значениях ВГД у детей с прогрессирующей близорукостью (24-28 мм по Маклакову) необходимо проведение кератопахиметрии (A03,26,011). В 98% случаев у этих детей определяется увеличение центральной толщины роговицы до 550 мкм и более. В таких случаях коррекция показателей офтальмотонуса не требуется. В 0,5 - 1% случаев у подростков с миопией и центральной толщиной роговицы 550 мкм и менее повышение офтальмотонуса может свидетельствовать о юношеской глаукоме [66,67].
• Рекомендуется периметрия статическая (A02,26,005) и компьютерная периметрия (A03,26,020) у детей с миопией старше 7 лет с целью выявления и мониторинга сопутствующих патологических изменений [1].
Уровень убедительности рекомендаций с (уровень достоверности доказательств - 5).
Комментарии. Минимальный возраст детей, в котором возможна надежная периметрия без предварительной тренировки, - примерно 8 лет. Для детей в возрасте 6-8 лет предварительно проводят укороченное тренировочное исследование.
При миопии менее 5,0 дптр (с астигматизмом не выше 3,0 дптр) периметрию проводят без коррекции, более 5,0 дптр - с меньшей коррекцией, чем для дали (учитывают влияние на поле зрения очковой оправы).
• Рекомендуется определение тонуса аккомодации (A02,26,023) у детей с миопией и детей с высоким риском ее развития с целью прогнозирования развития и прогрессирования миопии и оценки эффективности лечения [17,68].
Уровень убедительности рекомендаций с ( уровень достоверности доказательств - 5).
Комментарии. Привычный тонус аккомодации (ПТА), или тоническая аккомодация, - разница между манифестной и циклоплегической рефракцией.
Тонус покоя аккомодации (ТПА). Состояние оптической установки глаза в отсутствие зрительного стимула.
Положительный ПТА свойствен гиперметропическим глазам и способствует полной или частичной компенсации гиперметропии за счет напряжения аккомодации с целью четкого видения. Отрицательный ПТА (манифестная рефракция слабее циклоплегической) изредка - в 5% встречается в миопических глазах [68]. Для измерения ПТА проводят авторефрактометрию либо сравнивают значения субъективной коррекции в естественных условиях и в условиях циклоплегии. Высокие значения ПТА свидетельствуют о ПИНА и ассоциируются с потенциально высоким темпом прогрессирования миопии. Измерение ТПА рекомендуется в качестве дополнительного метода исследований. Высокие значения ТПА также ассоциируются с более высоким темпом прогрессирования миопии.Снижение ПТА и ТПА после лечения. Благоприятный критерий для прогноза дальнейшего течения миопии [17].
• Рекомендуется, в качестве дополнительного метода, исследование биомеханических свойств глаза (A12,26,018) с определением корнеального гистерезиса (КГ) у детей с миопией для объективного клинического контроля состояния склеры при миопии и оценки тяжести миопического процесса и его мониторинга [27].
Уровень убедительности рекомендаций с (уровень достоверности доказательств - 4).
Комментарии. Величину КГ определяют с помощью анализатора для система анализа переднего сегмента глаза.В норме. У детей и подростков с эмметропией или слабой гиперметропией - значения КГ составляют 13,5±0,8 мм При прогрессирующей миопии значения КГ снижены. Снижение значений КГ ниже 11,5 мм свидетельствует о нарушенной опорной функции склеры и прогрессирующем течении миопии.
Уровень убедительности рекомендаций с (уровень достоверности доказательств -4).
Комментарии: ИК определяют для оценки общего состояния здоровья ребенка с миопией, а также (в комплексе с другими системными показателями) для оценки состояния опорной функции склеры, динамики миопического процесса и прогноза ее осложненного течения. Определение ИК не требует никаких специальных условий или устройств, кроме прибора для определения артериального давления и частоты пульса.
ИК вычисляют, исходя из результатов определения диастолического давления и частоты сердечных сокращений, используя формулу: ИК=(1-d/p) х 100, где d -диастолическое давление, p - частота пульса.
При полном вегетативном равновесии (эйтония) ИК близок к нулю.
При преобладании симпатических влияний (симпатикотония) значение ИK имеет положительный знак.
При преобладании парасимпатических влияний (ваготония) значение ИK имеет отрицательный знак.
Значение -10 ≥ИK ≥+10 - косвенный признак ослабления опорной функции склеры при близорукости.
Значительный сдвиг ИК в сторону ваготонии, (ИK ≤ -10) - неблагоприятный признак, свидетельствующий о высоком риске развития ПВХРД [69].
• Рекомендуется детям с миопией или риском ее развития проводить прием (осмотр, консультация) врача-офтальмолога первичный (B01,029,001), прием (осмотр, консультация) врача-офтальмолога повторный (B01,029,002) с применением диагностических исследований в следующем порядке: выявление групп риска развития и прогрессирования близорукости, выявление миопии, оценка ее степени, оценка выраженности функциональных нарушений, сопутствующих миопии в детском возрасте, выявление факторов риска прогрессирования миопии, оценка прогрессирования миопии по годовому градиенту прогрессирования (ГГП), выявление возможных ретинальных осложнений с целью диагностики и мониторинга миопии с последующим определением тактики коррекции и лечения [17,18,19,20,21].
Уровень убедительности рекомендаций С (уровень достоверности доказательств -5).
• Рекомендуется в ходе приема (осмотр, консультация) врача-офтальмолога первичного (B01,029,001) относить к группе риска возникновения и прогрессирования близорукости: детей близоруких родителей; детей с псведомиопией; детей с близорукостью, впервые выявленной в дошкольном возрасте; детей с гиперметропией менее +0,5 дптр при поступлении в школу; детей со сниженной аккомодацией (объемом и ЗАО, аккомодационным ответом); детей с привычно избыточным напряжением аккомодации (ПИНА) и/или эзофорией; детей, рано начавших читать; детей, посещающих гимназии, лицеи и прочее; ослабленных, длительно и часто болеющих и/или имеющих хронические заболевания детей, проживающих в неблагоприятных климатических и экологических зонах с целью своевременного выявления развития и прогрессирования миопии [1,5,17,18,19,20,22,23,24].
Уровень убедительности рекомендаций с (уровень достоверности доказательств - 5).
2,1 Жалобы и анамнез.
• Рекомендуется при сборе анамнеза и жалоб при патологии глаза (A01,26,001) оценивать жалобы на снижение остроты зрения вдаль, в анамнезе заболевания и анамнезе жизни у детей с миопией особое значение уделять возрасту, в котором впервые выявлено снижение зрения, семейному анамнезу, условиям проживания, зрительным нагрузкам, физической активности с целью определения дальнейшей тактики обследования, коррекции и лечения [18,19,25,26].Уровень убедительности рекомендаций С (уровень достоверности доказательств - 5).
Комментарии. Жалобы - при близорукости пациенты предъявляют жалобы на снижение остроты зрения вдаль. В случаях близорукости высокой степени и врожденной - предъявляют жалобы на снижение остроты зрения вдаль и вблизи.
Анамнез заболевания - время обнаружения близорукости. Когда назначены первые очки. Когда назначены последние очки, какие. Динамика рефракции (по данным предыдущих исследований, по ранее выписанным очкам, со слов пациента). Какое лечение получал ранее.
Анамнез жизни - семейный анамнез по миопии. Особенности беременности и родов у матери. Ранее перенесенные заболевания. Наличие других заболеваний и аллергии. Особенности зрительной нагрузки, занятий физкультурой, спортом и иной деятельности. Особенности местности проживания. Время, проводимое на свежем воздухе.
2,2 Физикальное обследование.
• Рекомендуется, в качестве дополнительного метода исследования, измерение подвижности сустава (углометрия) (A02,04,003) с выявлением гипермобильности суставов у детей с прогрессирующей миопией и высоким риском ее развития с целью оценки и мониторинга состояния опорно-двигательного аппарата, состояния соединительной ткани и выявления повышенного риска нарушения опорной функции склеры и прогнозирования развития и прогрессирования миопии [27].Уровень убедительности рекомендаций В (уровень достоверности доказательств - 3).
Комментарии. Гипермобильность суставов оценивают по пяти признакам:
1) возможность пассивного приведения большого пальца кисти к сгибательной поверхности предплечья;
2) пассивное переразгибание пястно-фаланговых суставов более 60 градусов;
3) переразгибание обоих локтевых суставов более 10 градусов;
4) переразгибание обоих коленных суставов более 10 градусов;
5) возможность касания пола ладонями при наклоне вперед с выпрямленными в коленных суставах ногами.
При выявлении трех и более признаков гипермобильности суставов, а также других признаков патологии в системе соединительной ткани у пациента диагностируют повышенный риск нарушений опорной функции склеры и прогрессирующего течения миопии.
2,3 Лабораторные диагностические исследования.
• Рекомендуется, в качестве дополнительного метода, исследование антиокислительной активности (AOA) и хемилюминесценции (ХЛ) слезы, исследование уровня общего кортизола в крови (A09,05,135) с определение кортизола в сыворотке крови у детей с миопией с целью оценки и мониторинга тенденции к прогрессированию миопии и к ее осложненному течению [28,29,30].Уровень убедительности рекомендаций с (уровень достоверности доказательств - 5).
Комментарии. АОА/ХЛ ≥ 30 свидетельствует о неосложненном течении прогрессирующей близорукости.
При АОА/ХЛ ≤ 30 прогнозируют возникновение или развитие дистрофических хориоретинальных поражений [29].
При миопии информативны также результаты определения уровня общего белка и относительной доли лактоферрина в слезной жидкости [28].
Глюкокортикоидный гормон кортизол напрямую связан с регуляцией обмена соединительной ткани. Нарушение его активности может быть показателем патологии соединительно-тканной системы организма и, в частности, патологии склеры.
Нормальные значения уровня кортизола без учета рефракции для детей и подростков до 16 лет - 138-690 нмоль/лЗначения кортизола при гиперметропии и эмметропии - 335,8±40,9 нмоль/л. При прогрессирующей миопии отмечается снижение уровня кортизола в сыворотке крови. Его значение, равное 250 нмоль/л и ниже, соответствует прогрессирующему характеру течения миопииn [27].
2,4 Инструментальные диагностические исследования.
• Рекомендуется визометрия (A02,26,004) без коррекции, в имеющихся очках и с оптимальной коррекцией у детей с целью оценки остроты зрения [1,31,32].Уровень убедительности рекомендаций с (уровень достоверности доказательств - 5).
Комментарии. Визометрию у детей до трех лет выполняют ориентировочно - определяют, есть ли у ребенка предметное зрение. Более точное измерение возможно по тесту предпочтительного взора или методом регистрации оптокинетического нистагма.
Визометрию у детей трех лет и старше выполняют по таблицам: с 3-х лет по таблице детских силуэтных картинок, с 5 лет визометрию выполняют по кольцам Ландольта или тестам «Е». Такие результаты наиболее точны.
За величину остроты зрения принимают тот ряд таблицы, в котором правильно распознаны все знаки.
• Рекомендуется рефрактометрия (A03,26,008) у детей в естественных условиях путем определения рефракции с помощью набора пробных линз (A02,26,013), авторефрактометрии с узким зрачком (A12,26,016) и/или скиаскопии (A02,26,014) с целью определения динамической рефракции глаза, выявления и мониторинга миопии [1,32,33,34,35].
Уровень убедительности рекомендаций С (уровень достоверности доказательств - 5).
Комментарии. Субъективное исследование рефракции проводят сразу, как только позволяет возраст ребенка - определяют наименьшую отрицательную линзу с которой достигается максимальная острота зрения [1,35].
• Рекомендуется объективная рефрактометрия (A03,26,008) у детей в условиях циклоплегии с помощью авторефрактометрии, скиаскопии (A02,26,014) и/или субъективное определения рефракции с помощью набора пробных линз (A02,26,013), с целью определения и мониторинга статической рефракции глаза и степени миопии [1,32,33,34,35].
Уровень убедительности рекомендаций С (уровень достоверности доказательств - 5).
• Рекомендуется использовать двукратные инстилляции 1% циклопентолат в качестве холиноблокатора у детей с миопией с целью создания достаточной циклоплегии [36,37,38].
Уровень убедительности рекомендаций в (уровень достоверности доказательств - 2).
Комментарии: 0,5-1% тропикамид** вызывает менее глубокую, чем 1% циклопентолат, циклоплегию [36,38].
• Рекомендуется использовать атропин** в возрастной дозировке у детей с миопией для экспертных и особых случаев с целью создания условий максимальной циклоплегии [1,36].
Уровень убедительности рекомендаций с (уровень достоверности доказательств - 5).
Комментарии. Для достижения максимальной циклоплегии атропин закапывают.
Дважды в день в течение 3 дней, на четвертый день атропин закапывают 1 раз за 1-2 часа до осмотра врача-офтальмолога.
• Рекомендуется, в качестве дополнительного метода, исследование периферической рефракции (A03,26,008) у детей с миопией с целью оценки влияния периферической рефракции на рефрактогенез, выбора оптимального метода коррекции и оценки его эффективности в динамике [39,40,41,42,43].
Уровень убедительности рекомендаций с (уровень достоверности доказательств - 3).
Комментарии. Периферическую рефракцию исследуют при проведении научных исследований для прогнозирования течения прогрессирующей миопии.
Относительная периферическая гиперметропия, или гиперметропический периферический дефокус, вызывает ускорение роста глаза и формирование миопии. Относительная периферическая миопия, или миопический периферический дефокус, тормозит рост глаза и прогрессирование близорукости [39,40,41,42,43,44].
Периферическую рефракцию исследуют на авторефрактометре открытого поля. Для определения периферической рефракции измеряют рефракцию, соответствующую периферии носовой и височной зоны сетчатки при дозированном отклонении взора на 15º или 30º в соответствующую сторону и вычитают из нее осевую (центральную) рефракцию. Алгебраическая разница указывает величину и знак периферического дефокуса. [43].
Например, Rцентр = -5,0 дптр, Rпериф = -4,0 дптр. (-4,0) - (-5,0) = 1,0. Относительная периферическая гиперметропия в 1,0 дптр.
• Рекомендуется субъективное исследование аккомодации (A02,26,023) у детей с миопией с целью определения тактики коррекции и лечения и оценки их эффективности в динамике [45,46,47].
Уровень убедительности рекомендаций с (уровень достоверности.
Доказательств - 4).
Комментарии. Объем абсолютной аккомодации (ОАА) - разница в рефракции одного глаза при установке его на ближайшую (punctum proximum, p.p., PP) и дальнейшую (punctum remotum, p.r., PR) точки ясного зрения, выраженная в диоптриях.
ОАА измеряют монокулярно с помощью измерительной линейки и оптотипов для близи или оптометра (аккомодометра).
Объем относительной аккомодации (ООА). Разница в рефракции в условиях максимального напряжения и расслабления аккомодации при бинокулярной фиксации неподвижного объекта, находящегося на конечном расстоянии от глаза, выраженная в диоптриях.
ООА измеряют бинокулярно, при расположении текста на расстоянии 33 см в условиях полной коррекции для дали при наличии бинокулярного зрения.
Определяют положительную и отрицательную части относительной аккомодации: максимально переносимую силу отрицательных и положительных линз при чтении двумя глазами текста, соответствующего остроте зрения 0,7 (текст №4 таблицы Д. А Сивцева) на расстоянии 33 см.
Сумма абсолютных значений положительной и отрицательной части составит ООА.
Особое значение придают положительной части относительной аккомодации. Силе максимальных отрицательных линз - запас относительной аккомодации (positive relative accommodation). Его обозначают, как ЗОА. Это резервная (неизрасходованная) часть аккомодации, которая может быть потенциально использована. Снижение ЗОА свидетельствует о высоком риске возникновения и прогрессирования миопии. Повышение ЗОА - благоприятный критерий при оценке эффективности лечения и прогноза прогрессирования миопии [45,47,48].
Отрицательная (израсходованная) часть относительной аккомодации, определяемая с помощью положительных линз, также имеет диагностическое значение.
При чтении текста на расстоянии 33 см в условиях полной коррекции аметропии отрицательная часть относительной аккомодации должна быть равна 3,0 дптр. Более низкие значения свидетельствуют о гипокоррекции (то есть неадекватной коррекции) имеющейся миопии или спазме аккомодации, более высокие значения - о гиперкоррекции миопии. В обоих случаях требуется уточнение объективной циклоплегической рефракции.
Нормальные возрастные значения ЗОА и ОАА представлены в таблице 3.
Таблица 3. Минимальные возрастные значения показателей аккомодации в норме.
| Возраст, годы | ЗОА, дптр | ОАА, дптр |
| 7-9 | 3 | 7 |
| 10-14 | 4 | 9 |
| 15-19 | 4 | 10 |
| 20-24 | 3 | 9 |
| 25-30 | 3 | 8 |
| 30-39 | 2 | 5 |
| 40-49 | 0,5 | 2 |
| 50 и старше | 0 | 0 |
Значения величины ЗОА более 5,0 дптр всегда оказываются завышенными. Получение завышенных значений ЗОА свидетельствует о диссоциации между аккомодацией и конвергенцией, исключении одного глаза из акта чтения и дальнейшей регистрации скорее абсолютной, нежели относительной аккомодации [45,48].
• Рекомендуется использовать объективные методы исследования аккомодации у детей с миопией в качестве дополнительных (A02,26,023) с целью детального изучения функции аккомодации и определения тактики коррекции и лечения и объективной оценки их эффективности в динамике [45,48,49,50,51].
Уровень убедительности рекомендаций с (уровень достоверности.
Доказательств - 4).
Комментарии. Методы основаны на регистрации изменений динамической рефракции в ответ на изменение аккомодационной задачи - объективного аккомодационного ответа (ОАО). У пациентов с прогрессирующей миопией ОАО обычно снижен. Повышение ОАО является благоприятным критерием при оценке эффективности лечения и прогноза прогрессирования миопии [48,49].
Используют методы объективной аккомодометрии, компьютерной аккомодографии и динамической ретиноскопии (скиаскопии). Объективную аккомодометрию проводят с помощью автоматических бинокулярных авторефкератометров «открытого поля». Для компьютерной аккомодографии используют автоматические рефрактометры с функцией аккомодографии, для динмической ретиноскопии - ретиноскоп [48,49,50,51,52].
Объективная аккомодометрия позволяет исследовать ОАО, который измеряют в условиях эмметропизации на различных расстояниях. При бинокулярной фиксации измеряют бинокулярный аккомодационный ответ (БАО), при монокулярной - монокулярный аккомодационный ответ (МАО) [49].
Компьютерная аккомодография позволяет графически зарегистрировать изменение рефракции глаза при предъявлении зрительного стимула на разных расстояниях в виде столбиковой диаграммы. Кроме величины аккомодационного ответа на предъявленный стандартный стимул, прибор осуществляет частотный анализ аккомодативных микрофлюктуаций методом трансформации Фурье.
Высота элементов диаграммы позволяет судить о величине аккомодационного ответа на предъявляемый стимул, об устойчивости и равномерности напряжения аккомодации. Цветовая палитра (зеленый, желтый, оранжевый и красный цвета) отражает частоту аккомодативных микрофлюктуаций (колебаний тонуса волокон цилиарной мышцы в процессе её сокращения). Физиологичной считают частоту микрофлюктуаций от 50 до 62 в минуту (зеленый и желтый цвета аккомодограммы). Частота микрофлюктуаций от 64 в минуту и выше (оранжевый и красный цвета) свидетельствует о спастическом сокращении мышечных волокон. Метод компьютерной аккомодографии позволяет не только количественно, но и качественно оценить функцию цилиарной мышцы и контролировать её состояние в процессе лечения [50,52].
• Рекомендуется исследование бинокулярного взаимодействия у детей с миопией:
• определение характера зрения, гетерофории (A02,26,024), исследование конвергенции (A02,26,026), определение соотношения АК/А, исследование подвижности глаза (A02,26,028), при сопутствующем косоглазии - измерение угла косоглазия (A02,26,010) с целью выявления, оценки в динамике сопутствующих миопии функциональных нарушений и определения тактики лечения и коррекции [1,32,53,54].
Уровень убедительности рекомендаций с (уровень достоверности доказательств - 5).
• Рекомендуется ультразвуковое исследование глаз (A04,26,002), ультразвуковая биометрия глаза (A04,26,004) или оптическая биометрия глаза (A05,26,007) у детей с миопией и риском ее развития с определением ПЗО, поперечного диаметра глаза (ПД) и определением акустической плотности склеры (АПС) (A12,26,017) с целью диагностики близорукости, контроля за течением (скоростью прогрессирования) близорукости, прогнозирования периферических дистрофий и определения показаний к склеропластике [41,55,56,57,58,59,60,61].
Уровень убедительности рекомендаций С (уровень достоверности доказательств - 5).
Комментарии. С помощью ультразвукового или оптического аппарата проводят оценку ПЗО. Определение ПЗО рекомендуется в качестве основного метода исследования. Определение ПД и АПС рекомендуются в качестве дополнительных методов исследования.
Ультразвуковое исследование имеет диагностическое значение в дифференциальной диагностике миопии со спазмом аккомодации.
• Рекомендуется офтальмоскопия (A02,26,003) центральных и периферических отделов глазного дна в условиях мидриаза с использованием прямой и обратной офтальмоскопии в том числе бинокулярной, биомикроскопии глазного дна (A03,26,018), осмотра периферии глазного дна с использованием трехзеркальной линзы Гольдмана (A03,26,003), биомикрофотографии глазного дна с использованием фундус-камеры (A03,26,005,001), локализация разрывов сетчатки (A03,26,017), оптическое исследование сетчатки с помощью компьютерного анализатора (A03,26,019) у детей с миопией с целью раннего выявления патологических изменений сетчатки, определения тактики ведения пациентов: назначения консервативного лечения и/или необходимости лазеркоагуляции дистрофических зон и разрывов сетчатки [1,16,21,56,62,63,64].
Уровень убедительности рекомендаций С (уровень достоверности доказательств - 5).
• Рекомендуется у детей с миопией проводить офтальмоскопию (A02,26,003), в условиях мидриаза один раз в полгода с целью раннего выявления патологических изменений [21,65].
Уровень убедительности рекомендаций с (уровень достоверности доказательств - 5).
Комментарии. Дистрофические изменения периферических и центральных отделов сетчатки служат непосредственной причиной снижения и утраты зрительных функций при осложненной миопии, нередко приводят к развитию отслойки сетчатки [16,21,56,62,63]. Дистрофические изменения в центральных отделах глазного дна встречаются: в детском возрасте только при врожденной миопии (лаковые трещины, монетовидные кровоизлияния и неоваскулярные мембраны); в подростковом возрасте (после 14 лет) при врожденной и раноприобретенной миопии; при так называемой школьной миопии миопическая макулопатия встречается только у взрослых, обычно после 30 лет [16,62].
ПВХРД при всех формах миопии развиваются уже в детском возрасте, и их частота достоверно нарастает с увеличением возраста, степени и скорости прогрессирования миопии, размеров глазного яблока, длительности течения заболевания. Пик накопления» ПВХРД у детей и подростков - возраст 11-15 лет, когда их частота увеличивается в 3-4 раза. Наиболее частая локализация решетчатой дистрофии и разрывов сетчатки - верхние отделы височной половины глазного дна, а также зоны 11-13 и 5-7 часов. Именно эти отделы глазного дна требуют особенно тщательного осмотра при офтальмоскопии [62,63].
Одну из наиболее полных классификаций периферических дистрофий предложил известный ретинолог Норман Байер, 1999 [62] она весьма детальная.
• Рекомендуется использовать классификацию ПВХРД Е.О. Саксоновой с соавторами у детей с миопией при ПВХРД с целью определения тактики лечения [16].
Уровень убедительности рекомендаций с (уровень достоверности доказательств - 5).
Комментарии. Классификация Е.О. Саксоновой с соавторами [16] более удобна для клинических и научных целей и распространена в нашей стране шире, чем более громоздкая классификация Нормана Байера, 1999 [62]. Классификация ПВХРД Е.О. Саксоновой с соавторами представлена в таблице 4.
Таблица 4. Классификация ПВХРД Е.О. Саксоновой с соавторами.
| Виды ПВХРД | Клинические формы |
| Экваториальные | - решетчатая; - изолированные разрывы сетчатки; - патологическая экваториальная гиперпигментация. |
| Параоральные | - кистозная; - периферический дегенеративный ретиношизис; - хориоретинальная атрофия. |
| Смешанные формы |
• Рекомендуется офтальмотонометрия у детей с миопией (A02,26,015) с целью выявления и мониторинга сопутствующих патологических изменений [66,67].
Уровень убедительности рекомендаций с (уровень достоверности доказательств - 4).
Комментарии. Для измерения внутриглазного давления у детей проводят - тонометрию по Маклакову (под местной анестезией); пневмотонометрию (используют для скрининга); импрессионную тонометрию с помощью офтальмотонометров типа Icare, тонометрию по Гольдману (под местной анестезией); пальпаторное ориентировочное измерение (при неосуществимости перечисленных выше методов).
Величина внутриглазного давления по Маклакову возрастает приблизительно на 0,5 мм в год в период от рождения до 12 летнего возраста, увеличиваясь от 12±2 мм при рождении до 18±3 мм к 12 годам. Прогрессирование миопии может протекать на фоне высоких значений ВГД (18-22 мм - 31% случаев), средней нормы (17-14 мм рт. - 49% случаев) и низкой нормы ВГД (13-8 мм рт. 20%).
При высоких значениях ВГД у детей с прогрессирующей близорукостью (24-28 мм по Маклакову) необходимо проведение кератопахиметрии (A03,26,011). В 98% случаев у этих детей определяется увеличение центральной толщины роговицы до 550 мкм и более. В таких случаях коррекция показателей офтальмотонуса не требуется. В 0,5 - 1% случаев у подростков с миопией и центральной толщиной роговицы 550 мкм и менее повышение офтальмотонуса может свидетельствовать о юношеской глаукоме [66,67].
• Рекомендуется периметрия статическая (A02,26,005) и компьютерная периметрия (A03,26,020) у детей с миопией старше 7 лет с целью выявления и мониторинга сопутствующих патологических изменений [1].
Уровень убедительности рекомендаций с (уровень достоверности доказательств - 5).
Комментарии. Минимальный возраст детей, в котором возможна надежная периметрия без предварительной тренировки, - примерно 8 лет. Для детей в возрасте 6-8 лет предварительно проводят укороченное тренировочное исследование.
При миопии менее 5,0 дптр (с астигматизмом не выше 3,0 дптр) периметрию проводят без коррекции, более 5,0 дптр - с меньшей коррекцией, чем для дали (учитывают влияние на поле зрения очковой оправы).
• Рекомендуется определение тонуса аккомодации (A02,26,023) у детей с миопией и детей с высоким риском ее развития с целью прогнозирования развития и прогрессирования миопии и оценки эффективности лечения [17,68].
Уровень убедительности рекомендаций с ( уровень достоверности доказательств - 5).
Комментарии. Привычный тонус аккомодации (ПТА), или тоническая аккомодация, - разница между манифестной и циклоплегической рефракцией.
Тонус покоя аккомодации (ТПА). Состояние оптической установки глаза в отсутствие зрительного стимула.
Положительный ПТА свойствен гиперметропическим глазам и способствует полной или частичной компенсации гиперметропии за счет напряжения аккомодации с целью четкого видения. Отрицательный ПТА (манифестная рефракция слабее циклоплегической) изредка - в 5% встречается в миопических глазах [68]. Для измерения ПТА проводят авторефрактометрию либо сравнивают значения субъективной коррекции в естественных условиях и в условиях циклоплегии. Высокие значения ПТА свидетельствуют о ПИНА и ассоциируются с потенциально высоким темпом прогрессирования миопии. Измерение ТПА рекомендуется в качестве дополнительного метода исследований. Высокие значения ТПА также ассоциируются с более высоким темпом прогрессирования миопии.Снижение ПТА и ТПА после лечения. Благоприятный критерий для прогноза дальнейшего течения миопии [17].
• Рекомендуется, в качестве дополнительного метода, исследование биомеханических свойств глаза (A12,26,018) с определением корнеального гистерезиса (КГ) у детей с миопией для объективного клинического контроля состояния склеры при миопии и оценки тяжести миопического процесса и его мониторинга [27].
Уровень убедительности рекомендаций с (уровень достоверности доказательств - 4).
Комментарии. Величину КГ определяют с помощью анализатора для система анализа переднего сегмента глаза.В норме. У детей и подростков с эмметропией или слабой гиперметропией - значения КГ составляют 13,5±0,8 мм При прогрессирующей миопии значения КГ снижены. Снижение значений КГ ниже 11,5 мм свидетельствует о нарушенной опорной функции склеры и прогрессирующем течении миопии.
2,5 Иные диагностические исследования.
• Рекомендуется, в качестве дополнительного метода исследования, измерение артериального давления на периферических артериях (A02,12,002) и измерение частоты сердцебиения (A02,10,002) с определением вегетативного индекса Кердо (ИК), у детей с миопией, как интегрального показателя вегетативного баланса и косвенной оценки риска развития ПВХРД на всех этапах наблюдения [69].Уровень убедительности рекомендаций с (уровень достоверности доказательств -4).
Комментарии: ИК определяют для оценки общего состояния здоровья ребенка с миопией, а также (в комплексе с другими системными показателями) для оценки состояния опорной функции склеры, динамики миопического процесса и прогноза ее осложненного течения. Определение ИК не требует никаких специальных условий или устройств, кроме прибора для определения артериального давления и частоты пульса.
ИК вычисляют, исходя из результатов определения диастолического давления и частоты сердечных сокращений, используя формулу: ИК=(1-d/p) х 100, где d -диастолическое давление, p - частота пульса.
При полном вегетативном равновесии (эйтония) ИК близок к нулю.
При преобладании симпатических влияний (симпатикотония) значение ИK имеет положительный знак.
При преобладании парасимпатических влияний (ваготония) значение ИK имеет отрицательный знак.
Значение -10 ≥ИK ≥+10 - косвенный признак ослабления опорной функции склеры при близорукости.
Значительный сдвиг ИК в сторону ваготонии, (ИK ≤ -10) - неблагоприятный признак, свидетельствующий о высоком риске развития ПВХРД [69].
|
|
Лечение
3,1 Оптическая коррекция.
• Рекомендуется оптическая коррекция. Подбор очковой коррекции зрения (A23,26,001), подбор контактной коррекции зрения (A23,26,002), подбор ортокератологических линз (A23,26,002,001) детям с близорукостью с целью компенсации рефракционных и функциональных нарушений на каждом этапе наблюдения [1,4,31,35,70].Уровень убедительности рекомендаций А (уровень достоверности.
Доказательств - 1).
Комментарии. При назначении оптической коррекции учитывают - степень миопии, состояние аккомодации, конвергенции и бинокулярного зрения. Очковая коррекция миопии в детском возрасте может быть реализована в виде монофокальных очков, бифокальных и прогрессивных очков, очков корригирующих индивидуальных с трансфокальными линзами для коррекции центрального зрения и перифокльным усилением преломления на периферии, альтернирующей анизокоррекции [1,4,31,45,70,71,72,73,74,75,76,77,78,79,80,81].
• Рекомендуется назначение оптической коррекции детям с близорукостью, если. Некорригированная бинокулярная острота зрения снижена до 0,7 и ниже; выявлены астенопия, расходящееся косоглазие или выраженная экзофория; диагностирована врожденная близорукость с целью компенсации рефракционных и функциональных нарушений [1,31,35].
Уровень убедительности рекомендаций с (уровень достоверности доказательств - 5).
• Рекомендуется назначать коррекцию для дали (A23,26,001) у детей с близорукостью до 1,0 дптр с целью повышения сниженной остроты зрения для дали [1,31,35].
Уровень убедительности рекомендаций С (уровень достоверности доказательств - 5).
• Рекомендуется назначение постоянной оптической коррекции у детей с близорукостью более 1,0 дптр с целью компенсации рефракционных и функциональных нарушений [1].
Уровень убедительности рекомендаций С (уровень достоверности доказательств - 5).
• Рекомендуется назначать постоянную оптическую коррекцию с аддидацией при сниженной аккомодационной функции и/или эзофории у детей с миопией с целью компенсации аккомодации и/или эзофории [4,72,74,75,76,81].
Уровень убедительности рекомендаций А (уровень достоверности доказательств - 1).
Комментарии. При приобретенной миопии слабой и средней степени назначают коррекцию до бинокулярной остроты зрения не ниже 0,8-1,0, что обычно на 0,5 дптр слабее циклоплегической рефракции.
При ослабленной аккомодации и/или эзофории назначается постоянная коррекция с аддидацией - более слабой коррекцией для близи, на 0,75-2,0 дптр слабее коррекции вдаль: прогрессивные и бифокальные очки, две пары очков, альтернирующая анизокоррекция, мультифокальные и бифокальные контактные линзы. В случаях дезадаптации коррекция назначается по переносимости [4,45,71,72,73,74,75,76,81,82,83].
Бифокальные очки назначают для постоянного ношения. Очки рекомендуются при прогрессирующей близорукости, сопровождающейся снижением значений аккомодации, симптомах слабости аккомодации. В рецепте указывают коррекцию для дали и величину аддидации - разницу в коррекции для дали и близи. Межцентровое расстояние указывают для дали [4,31,76,84].
Альтернирующая анизокоррекция (альтернирующая монолатеральная слабомиопическая дефокусировка) создает разной степени миопический дефокус на двух глазах, при сохранении высокой корригированной бинокулярной остроты зрения. Один глаз корригируют до остроты зрения 0,9, оставляя миопический дефокус около 0,25-0,5 дптр, другой глаз корригируют до получения остаточной или индуцированной миопии около 1,5 дптр. Выписывают две пары очков для ношения через день. Очки рекомендуются детям 7-11 лет с миопией слабой степени [71].
Прогрессивные очки назначают для постоянного ношения. Рекомендуются при прогрессирующей миопии, сопровождающейся признаками слабости аккомодации и/или ПИНА, при эзофории. В рецепте указывают коррекцию для дали, величину аддидации - разницу в коррекции для дали и близи и монокулярное межцентровое расстояние для дали [4,45,74,75,81].
При врожденной близорукости:
• Коррекция ранняя, в возрасте 1 года;
• Коррекция для постоянного ношения;
• Коррекция сферического компонента на 2,0 дптр слабее выявленной объективно рефракции;
• Близкая к полной коррекция астигматизма;
• Максимально полная коррекция разницы в рефракции двух глаз, (до 6,0 дптр);
• По возможности контактная коррекция [32].
• Не рекомендуется назначение монофокальных очков детям с прогрессирующей миопий с целью предотвращения индуцированного монофокальными очками гиперметропического периферического дефокуса, способствующего прогрессированию миопии [85,86,87,88,89].
Уровень убедительности рекомендаций В (уровень достоверности доказательств -2).
Комментарии. В отличие от монофокальных очковых и контактных линз, сохраняющих или даже усиливающих гиперметропический дефокус практически по всему полю зрения при любом направлении взора [85,86,87,88] , а также формирующих в глазах с миопией отрицательную сферическую аберрацию [90], трансфокальные линзы любой конструкции, имеющие положительную аддидацию в парацентральной зоне, должны наводить слабомиопический дефокус на соответствующие проекции средней периферии сетчатки [89].
• Рекомендуется подбор очковой коррекции зрения (A23,26,001) для постоянного ношения очками корригирующими индивидуальными с трансфокальными линзами для коррекции центрального зрения и перифокальным усилением преломления на периферии при прогрессирующей миопии у детей c целью компенсации центральной и периферической рефракции и профилактики прогрессирования миопии [39,73,78,79,80].
Уровень убедительности рекомендаций В (уровень достоверности доказательств - 3).
Комментарии. Периферическому дефокусу отводится значительная роль в формировании рефракции [91,92,93]. Под периферическим дефокусом понимается относительное ослабление или усиление преломления лучей при переходе от центра фовеа к периферическим отделам сетчатки.В первом случае говорят об относительной периферической гиперметропии, или гиперметропическом дефокусе, во втором - о миопическом периферическом дефокусе. Гиперметропический дефокус на периферии сетчатки стимулирует рост глаза и формирование осевой миопии, а миопический, напротив, тормозит рефрактогенез [41,44,93,94]. Очки корригирующие индивидуальные с трансфокальными линзами для коррекции центрального зрения и перифокальным усилением преломления на периферии позволяют дифференцированно произвести коррекцию центральной и периферической рефракции глаза по горизонтальному меридиану и формируют миопический (или уменьшают гиперметропический) периферический дефокус в глазах с миопией [39,78,79,80], при использовании повышают аккомодационную способность глаза, а также индуцируют положительную сферическую аберрацию в глазу, в то время как монофокальные очки, напротив, формируют гиперметропический дефокус и отрицательную сферическую аберрацию [95]. Формирование периферического миопического дефокуса обеспечивает особая конструкция линз со стабильным центральным преломлением и селективным радиальным прогрессивным изменением рефракции в горизонтальном меридиане линзы от центра к периферии [79,80]. За счет формирования относительного периферического миопического дефокуса в 15° и даже в 30° от фовеа очки способствуют торможению прогрессирования близорукости. Через 12-18 месяцев после назначения очков корригирующих индивидуальных с трансфокальными линзами для коррекции центрального зрения и перифокальным усилением преломления на периферии стабилизация рефракции наблюдается у 49% пациентов, в остальных 51% случаев отмечается достоверное замедление прогрессирования миопии по сравнению с контрольной группой. Бинокулярная острота зрения при использовании одной пары таких очков остается высокой в течение 12-18 месяцев и более. Очки корригирующие индивидуальные с трансфокальными линзами для коррекции центрального зрения и перифокальным усилением преломления на периферии назначают для постоянного ношения. Коррекцию назначают близкую к полной, допустимо на 0,25-0,5 дптр слабее объективной циклоплегической рефракции. Такие очки с нулевой или плюсовой центральной рефракцией могут применяться при псевдомиопии у детей [79,80].
• Рекомендуется назначение очков корригирующих индивидуальных с трансфокальными линзами для коррекции центрального зрения и перифокальным усилением преломления на периферии для коррекции прогрессирующей миопии у детей с сопутствующей орто-, экзо- или эзофорией с целью сохранения бинокулярного взаимодействия [79,96].
Уровень убедительности рекомендаций В (уровень достоверности доказательств - 3).
Комментарии. При использовании очков корригирующих индивидуальных с трансфокальными линзами для коррекции центрального зрения и перифокальным усилением преломления на периферии не формируется декомпенсированной экзофории, которая может возникать при использовании прогрессивных очков [79,96].
• Рекомендуется назначение очков с аддидацией. Прогрессивных или бифокальных для коррекции прогрессирующей миопии при значительно сниженной аккомодации и/или эзофории с целью компенсации нарушенных аккомодации и бинокулярного взаимодействия [31,75,81,96].
Уровень убедительности рекомендаций В (уровень достоверности доказательств - 2).
• Не рекомендуется назначение очков с аддидацией детям с миопией при экзофории для близи выше физиологических значений с целью предупреждения нарушений бинокулярного взаимодействия и развития декомпенсации экзофории [96].
Уровень убедительности рекомендаций с (уровень достоверности доказательств - 5).
• Рекомендуется при подборе очков корригирующих индивидуальных с трансфокальными линзами для коррекции центрального зрения и перифокальным усилением преломления на периферии детям с прогрессирующей миопией назначать полную коррекцию (A23,26,001), соответствующую циклоплегической рефракции c целью компенсации центральной и периферической рефракции, достижения высокой остроты зрения, нормализации аккомодации и оптимизации рефрактогенеза [61,77].
Уровень убедительности рекомендаций С (уровень достоверности доказательств - 5).
• Рекомендуется определение параметров контактной коррекции (A03,26,010) и подбор контактной коррекции зрения (A23,26,002) детям и подростками при близорукости, если целесообразна постоянная коррекция [42,70,83,97,98,99,100].
Уровень убедительности рекомендаций A (уровень достоверности доказательств - 2).
Комментарии. Преимущество контактных линз перед очками - создание более четкого изображения на сетчатке, уменьшение аберраций, отсутствие призматического эффекта и отсутствие ограничения поля взора очковой оправой.
Предпочтение следует отдавать линзам формирующим миопический дефокус: дефокусным бифокальными или мультифокальными контактными линзами [98,99,100,101]. При коррекции приобретенной миопии у детей монофокальными контактными линзами силу линз выбирают так, чтобы бинокулярная острота зрения в линзах сохранялась на уровне не ниже 0,8-1,0.
• Рекомендуется определение параметров контактной коррекции (A03,26,010) и подбор контактной коррекции зрения (A23,26,002) монофокальными контактными линзами при врожденной миопии с амблиопией и без амблиопии, миопии средней и высокой степени, анизометропии (A03,26,010, A23,26,002) с целью эффективной компенсации рефракционных и функциональных нарушений [102,103].
Уровень убедительности рекомендаций с (уровень достоверности доказательств - 5).
• Рекомендуется определение параметров контактной коррекции (A03,26,010) и подбор контактной коррекции зрения (A23,26,002) бифокальными или мультифокальными контактными линзами детям с миопией с целью коррекции центральной и периферической рефракции при миопии, компенсации аккомодационных нарушений и профилактики прогрессирования миопии [72,82,83,104,105,106].
Уровень убедительности рекомендаций А (уровень достоверности.
Доказательств - 2).
• Рекомендуется при выборе аддидации в очках и контактных линзах учитывать значения аккомодации с целью ее оптимальной компенсации [45].
Уровень убедительности рекомендаций с (уровень достоверности.
Доказательств - 4 ).
• Рекомендуются определение параметров контактной коррекции (A03,26,010), видеокератотопография (A12,26,019) и подбор ортокератологических линз (ОКЛ) (A23,26,002,001) детям с прогрессирующей близорукостью начиная с шестилетнего возраста с целью коррекции миопии и профилактики ее прогрессирования [107,108,109,110,111,112,113,114,115,116].
Уровень убедительности рекомендаций А (уровень достоверности доказательств - 2).
Комментарии. Ортокератология - способ временного снижения или устранения аномалий рефракции - миопии и астигматизма, осуществляемый путем запрограммированного изменения формы и оптической силы роговицы с помощью жестких газопроницаемых контактных линз в ночном режиме ношения. Современная ортокератология использует линзы обратной геометрии сложной конструкции, их задняя поверхность состоит из 4 и более зон с различными соотношениями ширины и кривизны. Изготавливают такие линзы из высокогазопроницаемых материалов (обычно не ниже 100 ед. по ISO/FATT). Рефракционный эффект связан с уменьшением толщины эпителия в центре и с увеличением его толщины в среднепериферической зоне за счет изменения формы и величины клеток поверхностных слоев эпителия [116,117,118]. Это приводит к уплощению центра роговицы и увеличению ее кривизны в среднепериферической зоне [108,109]. Некорригированная острота зрения повышается уже после первой ночи ношения линз и достигает максимума в сроки от недели до месяца [108,109].
Ортокератология существенно замедляет прогрессирование близорукости или стабилизирует миопию [72,107,111,112,113,114,115,116]. Методика признана безопасной. Экспериментальными и клиническими исследованиями доказано, что эффективное торможение прогрессирования миопии и ее стабилизация достигаются за счет изменения периферической рефракции глаза с формированием периферического миопического дефокуса [98,108].
Использование ОКЛ способствует повышению ЗОА и ОАО до нормальных возрастных значений, и эти показатели остаются стабильно высокими на протяжении всего периода использования ОКЛ, при этом не развивается привычно-избыточного напряжения аккомодации (ПИНА). Отмечается также улучшение времени темновой адаптации до нормальных значений, повышение скорости чтения на 19,9%, улучшение зрительной продуктивности на 20,8%, повышение пропускной способности зрительного анализатора на 33%, увеличение глубины фокусной области для дали в 2,8 раза и для близи в 2 раза. Это приводит к уменьшению зрительной утомляемости и повышению качества зрения [109], что также вносит свой вклад в стабилизацию миопического процесса.
Показания к назначению ОКЛ:
• Миопия до -8,0 дптр.
• Роговичный астигматизм до 5,0 дптр;
• Прогрессирующая миопия; при ГГП более 1,0 дптр в год в сочетании со склеропластикой;
• Занятия спортом и другими видами активности, несовместимыми с очковой и контактной коррекцией [108,109,110].
Абсолютный противопоказания к назначению ОКЛ:
• Воспалительные заболевания глаза, придаточного аппарата глаза и орбиты (острые конъюнктивиты, острые и рецидивирующие кератиты, склериты, увеиты, острые и хронические дакриоциститы, блефариты, мейбомиитыи пр.
• Синдром сухого глаза тяжелой степени.
• Кератоконус, кератоглобус и другие дистрофические заболевания роговицы.
• Злокачественные новообразования глаза и его придаточного аппарата.
• Снижение чувствительности роговицы.
• Непроходимость слезоотводящих путей любой этиологии.
• Халязион.
• Лагофтальм.
• Птеригиум, пингвекула.
• Нистагм.
• Единственный зрячий глаз.
• Общие острые инфекционные и воспалительные заболевания.
• Коллагенозы, тяжелые иммунодефицитные состояния.
• Прием препаратов изотретиноина (в течение всего курса приема).
• Невозможность выполнять рекомендации врача [110] и психологические особенности, препятствующие безопасному использованию ОКЛ.
Относительные противопоказания к назначению ОКЛ:
• Нерегулярный астигматизм.
• Помутнение и рубцовые изменения роговицы.
• Онкологические заболевания, лучевая терапия и химиотерапия (до завершения лечения).
• Синдром сухого глаза слабой степени и средней степени и/или вызванный неблагоприятными условиями внешней среды, приемом медикаментов.
• Нарушение состава слезы.
• Сезонная аллергия.
• Эндокринные и аутоиммунные заболевания,.
• Применение глюкокортикостероидов.
Осложнения ортокератологической коррекции:
• Осложнения свойственные традиционной контактной коррекции.
Методика должна осуществляться в специализированных учреждениях, требует высокого профессионализма врача-офтальмолога, знания принципов метода и навыков подбора ОКЛ. Для осуществления методики необходимо наличие современного офтальмологического оборудования, в том числе офтальмологической кератопографической системы.
Обязательными условиями эффективного и безопасного применения метода являются диспансерное наблюдение пациентов и строгое соблюдение пациентами правил использования линз и ухода за линзами.
Данный вид коррекции носит временный характер, обеспечивает высокую остроту зрения, устраняет необходимость носить очки и контактные линзы в течение дня [72,107,108,110,111,112,113,114,115,116].
3,2 Функциональное лечение.
• Рекомендуется функциональное лечение (B05,029,001) миопии у детей для оптимизации рефрактогенеза и профилактики прогрессирования миопии [119,120,121,122].Уровень убедительности рекомендаций с (уровень достоверности доказательств - 4).
Комментарии. Систематическое воздействие на аппарат аккомодации с целью профилактики возникновения и прогрессирования миопии позволяет нормализовать тонус аккомодации, повысить работоспособность цилиарной мышцы, усилить метаболическую активность клеток цилиарного тела, улучшить гемодинамику глаза [119,120,121].
• Рекомендуются проведение функционального лечения (B05,029,001) детей с близорукостью в случаях прогрессирующей миопии, относительной амблиопии при врожденной миопии, низких значений ЗОА и OAA, ПИНА, астенопических жалоб [119,120,121,122].
Уровень убедительности рекомендаций С (уровень достоверности доказательств - 4).
• Не рекомендуется функциональное лечение близорукости у детей при воспалительных заболеваниях глаза и его придаточного аппарата (A03,26,001), в случаях малого возраста ребенка, при плохой переносимости процедур, при судорожной готовности (B01,023,001, в01,023,002) [32].
Уровень убедительности рекомендаций с (уровень достоверности доказательств - 5).
• Рекомендуются упражнения для тренировки цилиарной мышцы глаза (A19,26,002) 4 раза в год детям с прогрессирующей близорукостью для улучшения аккомодации и оптимизации рефрактогенеза [122].
Уровень убедительности рекомендаций С (уровень достоверности доказательств - 5).
Комментарии: 1). Упражнение «Метка на стекле» проводят в очках, ежедневно, однократно, в течение 1 месяца.Первые три дня продолжительность каждого упражнения - 3 минуты, последующие три дня - 5 минут, в остальные дни - 7 минут.
2). Упражнение с «Ракеткой» или домашним аккомодотренером проводят в течение 7-10 минут для каждого глаза с интервалом в 10 минут на фоне упражнений в течение 4 недель пациентам рекомендуются инстилляции раствора фенилэфрина 2,5% по 1 капле на ночь [1,123].
• Рекомендуется использовать в домашних условиях специальные очки-тренажеры (A23,26,001) детям с прогрессирующей близорукостью или высоким риском развития близорукости для улучшения аккомодационной функции и оптимизации рефрактогенеза [124,125,126].
Уровень убедительности рекомендаций с (уровень достоверности доказательств - 4).
Комментарии: 1). Используют специальные очки-тренажеры, содержащие оптические элементы в виде асферических линз с нулевой (или иной необходимой) рефракцией в геометрическом центре, постепенным усилением рефракции с одной стороны от центра и ослаблением с другой. Такие очки могут быть изготовлены с разницей между рефракцией в центре линзы и на ее периферии в ±0,25 дптр, ±0,5 дптр, ±0,75 дптр. Сумма величин прогрессии и дегрессии составляет величину динамического изменения рефракции линзы. Так, для линзы с прогрессией в одну сторону на 0,5 дптр и дегрессией в другую сторону на 0,5 дптр от геометрического центра изменение рефракции линзы составит 1,0 дптр - величина оптимальная для тренировок. При чтении содружественные движения глаз, вынуждают смотреть вдоль горизонтального меридиана асферической линзы, рефракция в котором попеременно плавно усиливается и ослабляется, вызывая поочередное расслабление и напряжение аккомодации оказывающее тренировочное действие. При ношении таких очков-тренажеров два часа в день в течение 2 недель происходит ослабление рефракции в среднем на 0,21 дптр при миопии и на 0,81 дптр при псевдомиопии, увеличение ОАА на 1,5 и 2,0 дптр, ЗАО на 0,8 дптр и 1,1 дптр соответственно. Такое тренировочное действие способствует снижению риска развития и прогрессирования миопии. Очки можно использовать в течение двух и более часов в день во время любой зрительной нагрузки, в течение всего периода риска развития и прогрессирования близорукости [124,126].
2). Используют специальные очки-тренажеры оптические дезаккомодационные, содержащие сферопризматические элементы, обеспечивающие тренировочный эффект, основанный на принципах дивергентной дезаккомодации и микрозатуманивания. Упражнения повышают ЗОА на 0,4-0,6 дптр. Упражнения проводят по 5-10 минут курсами 2 раза в год в течение всего периода риска развития близорукости [125].
• Рекомендуется назначение лечебно-оздоровительного режима при заболеваниях органа зрения (A25,26,003): физическая активность, преимущественно активность на свежем воздухе (плавание, бадминтон, теннис, гимнастика, танцы, медленный бег на средние дистанции и другие) детям с неосложненной формой близорукости и высоким риском развития близорукости с целью оптимизации рефрактогенеза [25,26,72,127,128].
Уровень убедительности рекомендаций А (уровень достоверности доказательств - 1).
• Не рекомендуются при миопии, сопровождающейся ПВХРД, физические упражнения, связанные с прыжками и поднятием тяжести, бег на время, кувырки, подтягивание с целью предотвращения развития осложнений, снижающих зрительные функции [1,129,130].
Уровень убедительности рекомендаций с (уровень достоверности доказательств - 5).
• Рекомендуется назначать оптико-рефлекторные тренировки (A19,26,001, A19,26,002) детям с прогрессирующей миопией с целью оптимизации рефрактогенеза, профилактики прогрессирования миопии [4,119,120,122].
Уровень убедительности рекомендаций с (уровень достоверности доказательств - 4).
Комментарии:
1). Тренировки аккомодации по Э.С. Аветисову-А.Мац проводят бинокулярно в условиях полной коррекции, в первые 3 дня. Один раз, в остальные дни - два раза. При очень низких стартовых значениях объема относительной аккомодации (ООА) упражнения проводят в щадящем режиме: используют для чтения более крупный текст, сокращают упражнения по времени, меняют минусовые линзы с шагом в 0,25 дптр. Для уточнения субмаксимальных нагрузок ООА определяют каждые 3 дня. Оптимальным критерием эффективности таких тренировок служит повышение ЗОА. Курс состоит из 15-20 тренировок. Для закрепления эффекта рекомендуется проводить описанные ранее домашние упражнения и занятия с очками-тренажерами.
2). Метод оптического микрозатуманивания по А.И. Дашевскому проводят для каждого глаза в отдельности. Длительность одной тренировки не более 15 минут для каждого глаза.Курс лечения - 10 тренировок.
3). Метод дивергентной дезаккомодации по А.И. Дашевскому.Необходимое условие. Стойкое бинокулярное зрение, противопоказание - экзофория для дали более 6,0 пр.дптр.
4). Метод «раскачки» по В.В. Волкову-Л.Н. Колесниковой используют, если не удается достичь повышения некорригированной остроты зрения вышеописанными методами. Лечение проводят монокулярно в условиях полной коррекции для дали.
5). Метод сочетанного применения расслабляющего влияния на цилиарную мышцу «стеклянного атропина» или микрозатуманивания и тренировок дивергентной дезаккомодации осуществляется с помощью положительных сферических и цилиндрических линз и призм. Тренировки могут проводиться в автоматическом режиме на специальных приборах.
6). Аппараты для тренировки аккомодации могут применяться с 3-4-летнего возраста [122].
• Рекомендуется назначать оптико-рефлекторные тренировки 2 раза в год и чередовать их с домашними упражнениями для тренировки цилиарной мышцы глаза (A19,26,002) и назначением лекарственных препаратов при заболеваниях органа зрения (A25,26,001) при прогрессирующей близорукости у детей для оптимизации рефрактогенеза, профилактики прогрессирования миопии [4,122].
Уровень убедительности рекомендаций с (уровень достоверности доказательств - 5).
• Рекомендуется проводить аппаратное лечение 2-4 раза в год и чередовать (сочетать) его с домашними упражнениями для тренировки цилиарной мышцы глаза (A19,26,002) и назначением лекарственных препаратов при заболеваниях органа зрения (A25,26,001) детям с прогрессирующей миопией с целью оптимизации рефрактогенеза и профилактики прогрессирования миопии [4,122,123].
Уровень убедительности рекомендаций с (уровень достоверности доказательств - 5).
Комментарии:
Виды аппаратного лечения:
1).Низкоинтенсивная лазерстимуляция цилиарной мышцы. Транссклеральное бесконтактное воздействие на цилиарную мышцу с помощью инфракрасного лазерного излучения. Проводят 10 процедур один или два раза в день (в последнем случае с 30-40 минутным перерывом) 2-4 раза в год.
2). Лазерный спекл для дали, предъявляемый с расстояния 5 метров, снимает напряжение аккомодационного аппарата. Лечение проводят в амбулаторных условиях 2 раза в год.
• Не рекомендуется использовать метод видеокомпьютерной биоэлектрической коррекции активности коркового отдела зрительного анализатора при приобретенной прогрессирующей близорукости у детей [122,123].
Уровень убедительности рекомендаций с (уровень достоверности доказательств - 5).
Комментарии. Целесообразно использовать данный метод по прямому назначению - для лечения амблиопии. При прогрессирующей близорукости возможно повышение тонуса аккомодации и даже развитие частичного спазма аккомодации после курса тренировок.
• Не рекомендуется использовать компьютерные программы для лечения амблиопии и другие плеоптические методы при приобретенной прогрессирующей миопии у детей [122,123].
Уровень убедительности рекомендаций с (уровень достоверности доказательств - 5).
Комментарии. Такие тренировки усиливают динамическую рефракцию глаза, повышают ПТА и ТПА, индуцируя более быстрое прогрессирование близорукости.
• Рекомендуется использовать стимуляцию нормальной функции желтого пятна сетчатки (плеоптическое лечение) (A16,26,110) у детей с врожденной близорукостью сопровождающейся амблиопией с целью улучшения зрительных функций [32].
Уровень убедительности рекомендаций с (уровень достоверности доказательств - 5).
Комментарии. Плеоптическое лечение включает локальные засветы, прямое транспупиллярное низкоэнергетическое лазерное облучение сетчатки, лазерные спеклы для близи, видеокомпьютерную биоэлектрическую коррекцию активности коркового отдела зрительного анализатора, компьютерные программы для лечения амблиопии.
• Рекомендуется проведение магнитофореза (A17,30,040), электрофореза лекарственных препаратов при заболеваниях органа зрения (A17,26,001), и иных видов физиотерапии, рефлексотерапии при заболеваниях органа зрения (A21,26,003) и массажа воротниковой области (A21,01,003,001) детям с прогрессирующей миопией для оптимизации рефрактогенеза и профилактики прогрессирования миопии [4,122].
Уровень убедительности рекомендаций с (уровень достоверности доказательств - 5).
Комментарии: 1). Магнитотерапия и магнитофорез лекарственных веществ. Курс лечения состоит из 10 десятиминутных процедур. 2). Электрофорез в офтальмологической практике проводят по трем методикам: на закрытые веки (по Бургиньону), через ванночку электрофоретическую на открытый глаз и эндоназально. 3). Электрорефлексотерапию (электропунктуру) проводят постоянным током, силу тока доводят до появления легкого покалывания или жжения в месте воздействия. Продолжительность воздействия на каждую точку - 1-2 минуты. При воздействии на общие точки используется ток отрицательной полярности, на точки в области глаз - ток положительной полярности. Курс электропунктуры включает 5-6 процедур, проводится 2-3 раз в год. В редких случаях возможно транзиторное усиление динамической рефракции. 4). Иглорефлексотерапия. Для лечения близорукости используют акупунктурные точки общего действия, местные, параорбитальные, воротниковой зоны, аурикулярные. Курс лечения состоит из 10 процедур по 20 минут, проводимых ежедневно или через день. 5). Массаж шейно-воротниковой зоны. Рекомендуется проводить 10 процедур 2 раза в год.
3,3 Медикаментозное лечение.
• Рекомендуется в качестве медикаментозной терапии, использовать инстилляции лекарственных веществ в конъюнктивную полость (A14,26,002) влияющих на аккомодацию (симпатомиметики, реже антихолинэргические средства (холиноблокаторы)) детям с прогрессирующей близорукостью, сопровождающейся нарушениями аккомодации для нормализации аккомодационной функции и оптимизации рефрактогенеза [131,132,133,134,135].Уровень убедительности рекомендаций В (уровень достоверности доказательств - 3).
Комментарии. Медикаментозное лечение симпатомиметиками и холиноблокаторами средствами используется в комплексном лечении близорукости наряду с оптической коррекцией и функциональным лечением. Обычно медикаментозное лечение проводится курсами и в домашних условиях, см табл.5.
• Рекомендуется использовать назначение лекарственных препаратов при заболеваниях органа зрения (A25,26,001) - средств трофического действия в качестве медикаментозного лечения у детей с прогрессирующей и/или осложненной миопией наряду с оптической коррекцией и функциональным лечением для профилактики развития хориоретинальных дистрофий [4,136,137,138].
Уровень убедительности рекомендаций В (уровень достоверности доказательств - 3).
Комментарии. Трофические средства рекомендуется назначать курсами 2 раза в год для применения в домашних условиях. Медикаментозные средства, использующиеся в комплексном лечении прогрессирующей близорукости, представлены в таблице 5.
Таблица 5. Медикаментозные средства, использующиеся в комплексном лечении прогрессирующей и осложненной близорукости.
| Действие | Лекарственные препараты | Способ применения и дозы |
| Холиноблокаторы - воздействие на цилиарную мышцу (антихолинэргические средства) | Циклопентолат 1%, глазные капли Тропикамид** 0,5-1%, глазные капли | По 1-2 капле 1 раз в день на ночь, 2-4 недели |
| Симпатомиметики - стимуляция радиальных волокон Иванова цилиарной мышцы | Фенилэфрин 2,5% - глазные капли | По 1 капле 1 раз в день на ночь, 4 недели, курсами 4 раза в год |
| Комплексный препарат, содержащий холиноблокатор и симпатомиметический компоненты | Тропикамид+Фенилэфрин (Тропикамид 0,8% + фенилэфрин 5%) - глазные капли | По 1 капле 1 раз в день на ночь, 2-4 недели, курсами 4 раза в год |
| Трофическая терапия при осложненной миопии | ||
| Препараты для стимуляции обменных процессов и нормализации функций клеточных мембран | Метилэтилпиридинол 1% - глазные капли, раствор для инъекций | Глазные капли, по 1-2 капле 2-3 раза в день, 30 дней, курсами 2-3 раза в год В виде парабульбарных инъекций по 0,5 мл 1 раз в сутки в течение 10-30 дней, при необходимости 2-3 раза в год курсы повторяют |
| Лекарственные средства и витаминно-минеральные комплексы содержащие: | Витамины и витаминоподобные средства, микроэлементы: селен, цинк, медь, кальций | По 1 табл. 1-2 раза в день, 2-3 месяца, 2 раза в год |
| Препараты, улучшающие регенерацию тканей сетчатки | Полипептиды сетчатки глаз скота | 5 мг парабульбарно или внутримышечно, 1 раз в день, 10 дней, повторный курс через 3-6 месяцев |
3,4 Хирургическое лечение.
• Рекомендуется фокальная лазерная коагуляция глазного дна (A22,26,009), секторальная лазеркоагуляция сетчатки (A22,26,029) в качестве барьерной у детей с миопией при выявлении ретинальных дефектов: решетчатой дистрофии с истончениями, локализующейся в верхней половине глазного дна; любые разрывы сетчатки - изолированные или связанные с решетчатой дистрофией для профилактики развития отслойки сетчатки [21,62,139,140].Уровень убедительности рекомендаций С (уровень достоверности доказательств - 5).
Комментарии. Главная цель лечения - образование сращения сетчатки с пигментным эпителием в области дефекта. В результате лазерного воздействия при коагуляции сетчатки образуются нежные пигментированные хориоретинальные рубцы.
• Рекомендуется проведение лазерных вмешательств под местной эпибульбаврной анестезией (B01,003,004,001) контактным детям с близорукостью с целью обезболивания [141,142].
Уровень убедительности рекомендаций С (уровень достоверности доказательств - 5).
• Рекомендуется при проведении лазерных вмешательств прибегать к анестезиологическому пособию (включая раннее послеоперационное ведение), (B01,003,004) наркозу и госпитализации детей младше 5 лет и неконтактных детей с целью обезболивания [141].
Уровень убедительности рекомендаций С (уровень достоверности доказательств - 5).
• Рекомендуется осмотр (консультация) врачом-анестезиологом-реаниматологом (B01,003,001, в01,003,001) не позднее чем за сутки до предполагаемого вмешательства в случаях, когда при проведении лазерных вмешательств требуется анестезиологическое пособие, наркоз с целью определения операционно-анестезиологического риска, для выбора метода анестезии и проведения предоперационной подготовки [141].
Уровень убедительности рекомендаций С (уровень достоверности доказательств - 5).
• Рекомендуется склеропластика (A16,26,075), склеропластика с использованием трансплантатов (A16,26,075,001) детям с близорукостью старше 8 лет, как наиболее эффективный метод лечения прогрессирующей близорукости, оптимизации рефрактогенеза и профилактики осложнений [139,143,144,145,146,147,148].
Уровень убедительности рекомендаций С (уровень достоверности доказательств - 3).
Комментарии. Склероукрепляющие вмешательства - патогенетически обоснованные методы. При проведении склероукрепляющих вмешательств на поверхность склеры (под тенонову оболочку) помещают трансплантационные материалы, постепенно замещающиеся, либо прорастающие новообразованной соединительной тканью. В результате формируется единый комплекс «склера-трансплантат», повышающий биомеханическую устойчивость оболочек глаза и обеспечивающий стабилизирующий эффект.
Используют различные модификации склероукрепляющих операций с применением донорских или синтетических материалов. В течение одного - двух лет после операции наблюдается стабилизация рефракции в 87%-96% оперированных глаз и в течение одного года в 80% парных глаз [143].
• Рекомендуется проводить «малую» склеропластику (A16,26,075). Малоинвазивные склероукрепляющие вмешательства детям с миопией 3,0-5,0 дптр, если ГГП близорукости составляет 0,75-1,0 дптр, возраст ребенка старше 8 лет, величина ПЗО не выше 26 мм для оптимизации рефрактогенеза и профилактики прогрессирования миопии [139,147].
Уровень убедительности рекомендаций с (уровень достоверности доказательств - 5).
Комментарии. Малоинвазивные склероукрепляющие вмешательства отличаются простой техникой исполнения и минимальным объемом. Их проводят в двух вариантах:
1. Через микроразрез конъюнктивы и теноновой капсулы посредством канюли в теноново пространство на поверхность склеры вводят жидкие субстанции: взвесь измельченных биологических тканей, суспензии на основе различных биологических компонентов, полимерные композиции.
2. Через разрез конъюнктивы длиной в 2-4 мм в теноново пространство на поверхность склеры за экватор пинцетом укладывают биологические или синтетические трансплантаты.
• Рекомендуется проводить «малую» склеропластику (A16,26,075) под местной эпибульбарной анестезией (B01,003,004,001) детям с миопией старше 8 лет с целью обезболивания [139,147,149,150].
Уровень убедительности рекомендаций С (уровень достоверности доказательств - 5).
• Рекомендуется проводить «малую» (малоинвазивную) склеропластику (A16,26,075) сначала на одном глазу, а через полгода (при наличии эффекта) на другом у детей с прогрессирующей миопией с целью оптимизации рефрактогенеза и профилактики прогрессирования миопии [139,147,149,151,152].
Уровень убедительности рекомендаций с (уровень достоверности доказательств - 5).
• Рекомендуется производить склеропластику (A16,26,075,001) бандажирующую в случаях, если на любом этапе лечения ГГП увеличивается вновь до 1,0 дптр или более, с целью профилактики прогрессирования миопии и оптимизации рефрактогенеза [143,147].
Уровень убедительности рекомендаций С (уровень достоверности доказательств - 5).
• Рекомендуется проводить «большую» склеропластику (A16,26,075) детям с близорукостью старше 10 лет при близорукости более 5,0 дптр, если ГГП более 1,0 дптр, величина ПЗО свыше 26,0 мм с целью профилактики прогрессирования близорукости - оптимизации рефрактогенеза [139,150,153].
Уровень убедительности рекомендаций с (уровень достоверности доказательств - 5).
• Рекомендуется проводить «большую» склеропластику (A16,26,075) по модифицированной методике Снайдер-Томпсона у детей с миопией более -6,0 дптр, длиной ПЗО более 26,0 мм и ГГП более 1,0 дптр в год с целью профилактики прогрессирования близорукости - оптимизации рефрактогенеза [139,143].
Уровень убедительности рекомендаций С (уровень достоверности доказательств - 4).
Комментарии. Модифицированная методика Снайдер-Томпсона малотравматична, позволяет эффективно стабилизировать миопический процесс, улучшает трофику оболочек глаза, повышает зрительные функции и предупреждает развитие инвалидизирующих осложнений на глазном дне. Для проведения операции используют аллосклеральный или синтетический трансплантат, сформированный в виде полосы длиной 70 мм и шириной 10 Укрепление склеры можно проводить по одной из модификаций методики М. В. Зайковой, по Н.Н. Пивоварову, по Э.С. Аветисову - Е.П. Тарутте.
• Рекомендуется проводить повторные склероукрепляющие вмешательства (A16,26,075) детям с повышенным риском прогрессирования миопии и с неблагоприятным прогнозом эффективности однократной склеропластики с целью оптимизации рефрактогенеза и профилактики развития хориоретинальных дистрофических изменений [143,144,146,153,154].
Уровень убедительности рекомендаций С (уровень достоверности доказательств - 4).
Комментарии. Тактика и система склероукрепляющего лечения прогрессирующей близорукости у наиболее тяжелого контингента пациентов предусматривает поэтапное повторное укрепление склеры на обоих глазах (таблица 6).
Таблица 6. Поэтапная схема склероукрепляющего лечения.
| I этап | Малая склеропластика на глазу с более сильной рефракцией, через 6-12 месяцев - «малая» склеропластика на парном глазу |
| II этап, через 1 год после I этапа при наличии прогрессирования миопии | Большая склеропластика на глазу с более сильной рефракцией, через 12-18 месяцев - «большая» склеропластика на парном глазу |
Проведение повторных склероукрепляющих вмешательств у детей группы риска снижает темп прогрессирования миопии в среднем в 4 раза и обеспечивает ее стабилизацию в отдаленном периоде (до 10 лет) в 75%, снижает частоту развития хориоретинальных дистрофических изменений в 2,5 раза [143].
• Рекомендуется сочетание склеропластических операций (A16,26,075) с локальным вдавлением заднего полюса склеры для поддержания заднего полюса (A16,26,078) при высокой осложненной и врожденной миопии с целью ослабления напряжения в оболочках миопического глаза и витреомакулярной тракции [143,144,146,150].
Уровень убедительности рекомендаций в (уровень достоверности доказательств - 3).
Комментарии. С целью предотвращения дальнейшего развития стафиломы и повреждения комплекса «мембрана Бруха-хориокапиллярис-пигментный эпителий» используют малотравматичную технологию склерореконструктивного лечения высокой осложненной миопии, предусматривающую создание локального вдавления склеры заднего полюса с помощью пломбы из биологически активного полиэфирного полотна с полимерным покрытием.
Для проведения операции используют аллосклеральный трансплантат, сформированный в виде полосы длиной 70 мм и шириной 10 мм (по Снайдер-Томпсону). Для локального вдавления оболочек глаза в области заднего полюса используют пломбу размером 10х15-20 выкроенную из биологически активного синтетического или донорского материала, которую фиксируют к средней части трансплантата.
После операции в отдаленном периоде наблюдения сохраняется стойкое уплощение стафиломы, восстановление формы глаза, улучшение трофики его оболочек, уменьшение степени миопии и стабилизация рефракции, укорочение и стабилизация длины ПЗО, увеличение акустической плотности склеры, повышение остроты зрения, стабилизация состояния глазного дна и зрительных функций.
• Рекомендуется проведение «большой» склеропластики в условиях круглосуточного стационара под общей анестезией (B01,003,004) [145, 150,155].
Уровень убедительности рекомендаций С (уровень достоверности доказательств - 5).
• Рекомендуется осмотр (консультация) врачом-анестезиологом-реаниматологом (B01,003,001, в01,003,001) перед плановым хирургическим вмешательством не позднее, чем за сутки до предполагаемой склеропластики с целью определения операционно-анестезиологического риска, для выбора метода анестезии и проведения предоперационной подготовки [156].
Уровень убедительности рекомендаций С (уровень достоверности доказательств - 5).
• Рекомендуется инстилляция лекарственных веществ в конъюнктивную полость (A14,26,002) - антибиотиков и глюкокортикостероидов в течение 2 недель после склеропластики с целью профилактики развития послеоперационных осложнений [157,158].
Уровень убедительности рекомендаций С (уровень достоверности доказательств - 5).
• Не рекомендуется лазерная рефракционная хирургия у детей с миопией [32,139].
Уровень убедительности рекомендаций С (уровень достоверности доказательств - 5).
Комментарии. Основными факторами, ограничивающими применение лазерной рефракционной хирургии в детском возрасте, служат незавершившийся рефрактогенез, необратимость рефракционного эффекта, его нестойкость, необходимость выполнения вмешательства под наркозом, что затрудняет центрацию зоны воздействия по зрительной линии, и целый ряд других вопросов.
Расширение показаний для рефракционной хирургии у детей - преждевременно и не оправдано. Для применения лазерной коррекции в широкой педиатрической практике предстоит решить ещё много вопросов стабильности эффекта, безопасности, результативности и влияния на рефрактогенез.Необходимо тщательное исследование в крупных научных центрах в отдаленные сроки - 10 лет и более.
|
|
Реабилитация и амбулаторное лечение
• Рекомендуется для реабилитации (B05,029,001) детей с миопией и оптимизации рефрактогенеза:
1) своевременное назначение оптической коррекции, соответствующей рефракции: подбор очковой коррекции зрения (A23,26,001), подбор контактной коррекции зрения (A23,26,002), подбор ортокератологических линз (A23,26,002,001);
2) регулярный диспансерный прием (осмотр, консультация) врача-офтальмолога (B04,029,001);
3) проведение функционального лечения;
4) назначение лечебно-оздоровительного режима при заболеваниях органа зрения (A25,26,003);
5) назначение лекарственных препаратов при заболеваниях органа зрения (A25,26,001), инстилляция лекарственных веществ в конъюнктивную полость (A14,26,002) и упражнения для тренировки цилиарной мышцы глаза (A19,26,002) в домашних условиях [4, 31,70,119,121,127,133,134].
Уровень убедительности рекомендаций С (уровень достоверности доказательств - 5).
1) своевременное назначение оптической коррекции, соответствующей рефракции: подбор очковой коррекции зрения (A23,26,001), подбор контактной коррекции зрения (A23,26,002), подбор ортокератологических линз (A23,26,002,001);
2) регулярный диспансерный прием (осмотр, консультация) врача-офтальмолога (B04,029,001);
3) проведение функционального лечения;
4) назначение лечебно-оздоровительного режима при заболеваниях органа зрения (A25,26,003);
5) назначение лекарственных препаратов при заболеваниях органа зрения (A25,26,001), инстилляция лекарственных веществ в конъюнктивную полость (A14,26,002) и упражнения для тренировки цилиарной мышцы глаза (A19,26,002) в домашних условиях [4, 31,70,119,121,127,133,134].
Уровень убедительности рекомендаций С (уровень достоверности доказательств - 5).
Профилактика
• Рекомендуется диспансерное наблюдение (B04,029,001). При прогрессирующей близорукости у детей - 1 раз в 6 месяцев; при стабильной близорукости - 1 раз в год.
Уровень убедительности рекомендаций с (уровень достоверности доказательств - 5 ).
Комментарии. Снижение ЗОА ниже минимальных возрастных значений служит прогностическим критерием прогрессирования миопии. Увеличение значений ЗОА после лечения - критерий эффективности лечения и благоприятного прогноза дальнейшего течения миопии.
Выявление положительного ПТА более 0,5 дптр при миопии ассоциируется с более высоким темпом прогрессирования миопии. Снижение ПТА после лечения - критерий эффективности лечения и благоприятного прогноза дальнейшего течения миопии [17].
Ультразвуковой критерий: АПС - информативный показатель для прогноза характера дальнейшего течения миопии, своевременного проведения профилактических мероприятий, выбора тактики лечения и показаний для склеропластики. АПС оценивают по амплитуде затухания эхосигнала от склеральной капсулы глаза в верхненаружном и нижне-носовом квадрантах экваториальной зоны и в области заднего полюса глазного яблока.
• Норма АПС для экваториальной зоны 46,0±0,24 дБ;
• Норма АПС в области заднего полюса глазного яблока 47,6±0,2 дБ;
• Снижение АПС при миопии коррелирует с ее степенью, скоростью прогрессирования, состоянием глазного дна;
• В глазах с неосложненной миопией АПС в экваториальной зоне 40 - 48 дБ;
• В глазах с миопией АПС экватора ≤ 39 дБ - фактор неблагоприятного прогноза с высокой вероятностью развития ПВХРД;
• Измерение АПС используют как дополнительное дифференциально-диагностическое исследование с целью выбора метода укрепления склеры: большой или малой склеропластики;
• После проведенных «большой» и «малой» склеропластики АПС повышается: при «большой» склеропластике на 3,7 дБ в заднем полюсе и на 5,3 дБ в экваториальной области, при «малой» склеропластике на 1,2 дБ в заднем полюсе и на 2,2 дБ в экваториальной области. Изменение АПС достоверно по сравнению с парным глазом и с исходным уровнем;
• В отдаленные сроки после склеропластики в глазах с продолжающимся (или начавшимся вновь) прогрессированием близорукости средние значения АПС после обоих вмешательств, не превышающие 41 дБ в заднем полюсе и 40 дБ в области экватора, - критерий риска дальнейшего прогрессирования близорукости и определения показаний к повторному укреплению склеры [56,159].
Убедительных данных о применении диетотерапии при миопии у детей не обнаружено.
Первичная доврачебная медико-санитарная помощь детям с миопией осуществляется медицинскими работниками со средним медицинским образованием, первичная врачебная медико-санитарная помощь детям с миопией осуществляется врачами-педиатрами участковыми, врачами общей практики (семейными врачи). При подозрении или выявлении у детей признаков снижения зрения медицинские работники со средним медицинским образованием, врачи-педиатры участковые, врачи общей практики (семейные врачи) направляют детей на консультацию к врачу-офтальмологу.
При прохождении несовершеннолетними медицинских осмотров, в том числе при поступлении в образовательные учреждения и в период обучения в них, врач-офтальмолог осматривает детей в возрасте 1 месяц, 12 месяцев, 3 года, 6 лет, 7 лет, 10 лет, 11 лет, 15, 16 и 17 лет.
Близорукость также выявляется при активном обращении в детский офтальмологический кабинет на обслуживаемой территории с жалобами на снижение зрения.
Первичная специализированная медико-санитарная помощь детям осуществляется врачом-офтальмологом в плановом порядке. Врач-офтальмолог детского офтальмологического кабинета осуществляет: оказание консультативной, лечебно-диагностической помощи детям; диспансерное наблюдение детей; при наличии медицинских показаний - направляет детей в кабинет охраны зрения детей, в специализированные офтальмологические медицинские учреждения и/или для оказания медицинской помощи в стационарных условиях.
При наличии прогрессирующей и/или осложненной близорукости, дети направляются на лечение в стационарных условиях для оказания специализированной медицинской помощи - в детское офтальмологическое отделение.
Показания к госпитализации в дневной стационар медицинской организации:
• прогрессирующая миопия у детей, если выявлены показания для «малой» склеропластики, когда ее невозможно провести в амбулаторных условиях;
• прогрессирующая миопия у детей, если выявлены показания для проведения функционального лечения, когда его невозможно провести в амбулаторных условиях;
• осложненная миопия у детей, если выявлены показания для проведения лазерной барьерной коагуляции сетчатки, когда ее невозможно провести в амбулаторных условиях;
Показания к госпитализации в круглосуточный стационар медицинской организации:
• прогрессирующая миопия у детей, если выявлены показания для «большой» склеропластики;
• прогрессирующая миопия у детей, если выявлены показания для «малой» склеропластики, когда ее невозможно провести в дневном стационаре или в амбулаторных условиях;
• прогрессирующая миопия у детей, если выявлены показания для проведения функционального лечения, когда его невозможно провести в амбулаторных условиях или в условиях дневного стационара;
• осложненная миопия у детей, если выявлены показания для проведения лазерной барьерной коагуляции сетчатки, когда ее невозможно провести в амбулаторных условиях или в условиях дневного стационара;
Основанием для выписки пациента из медицинской организации служит полное завершение запланированного лечения.
Уровень убедительности рекомендаций с (уровень достоверности доказательств - 5 ).
Комментарии. Снижение ЗОА ниже минимальных возрастных значений служит прогностическим критерием прогрессирования миопии. Увеличение значений ЗОА после лечения - критерий эффективности лечения и благоприятного прогноза дальнейшего течения миопии.
Выявление положительного ПТА более 0,5 дптр при миопии ассоциируется с более высоким темпом прогрессирования миопии. Снижение ПТА после лечения - критерий эффективности лечения и благоприятного прогноза дальнейшего течения миопии [17].
Ультразвуковой критерий: АПС - информативный показатель для прогноза характера дальнейшего течения миопии, своевременного проведения профилактических мероприятий, выбора тактики лечения и показаний для склеропластики. АПС оценивают по амплитуде затухания эхосигнала от склеральной капсулы глаза в верхненаружном и нижне-носовом квадрантах экваториальной зоны и в области заднего полюса глазного яблока.
• Норма АПС для экваториальной зоны 46,0±0,24 дБ;
• Норма АПС в области заднего полюса глазного яблока 47,6±0,2 дБ;
• Снижение АПС при миопии коррелирует с ее степенью, скоростью прогрессирования, состоянием глазного дна;
• В глазах с неосложненной миопией АПС в экваториальной зоне 40 - 48 дБ;
• В глазах с миопией АПС экватора ≤ 39 дБ - фактор неблагоприятного прогноза с высокой вероятностью развития ПВХРД;
• Измерение АПС используют как дополнительное дифференциально-диагностическое исследование с целью выбора метода укрепления склеры: большой или малой склеропластики;
• После проведенных «большой» и «малой» склеропластики АПС повышается: при «большой» склеропластике на 3,7 дБ в заднем полюсе и на 5,3 дБ в экваториальной области, при «малой» склеропластике на 1,2 дБ в заднем полюсе и на 2,2 дБ в экваториальной области. Изменение АПС достоверно по сравнению с парным глазом и с исходным уровнем;
• В отдаленные сроки после склеропластики в глазах с продолжающимся (или начавшимся вновь) прогрессированием близорукости средние значения АПС после обоих вмешательств, не превышающие 41 дБ в заднем полюсе и 40 дБ в области экватора, - критерий риска дальнейшего прогрессирования близорукости и определения показаний к повторному укреплению склеры [56,159].
Убедительных данных о применении диетотерапии при миопии у детей не обнаружено.
Организация оказания медицинской помощи.
При миопии оказывается плановая медицинская помощь.Первичная доврачебная медико-санитарная помощь детям с миопией осуществляется медицинскими работниками со средним медицинским образованием, первичная врачебная медико-санитарная помощь детям с миопией осуществляется врачами-педиатрами участковыми, врачами общей практики (семейными врачи). При подозрении или выявлении у детей признаков снижения зрения медицинские работники со средним медицинским образованием, врачи-педиатры участковые, врачи общей практики (семейные врачи) направляют детей на консультацию к врачу-офтальмологу.
При прохождении несовершеннолетними медицинских осмотров, в том числе при поступлении в образовательные учреждения и в период обучения в них, врач-офтальмолог осматривает детей в возрасте 1 месяц, 12 месяцев, 3 года, 6 лет, 7 лет, 10 лет, 11 лет, 15, 16 и 17 лет.
Близорукость также выявляется при активном обращении в детский офтальмологический кабинет на обслуживаемой территории с жалобами на снижение зрения.
Первичная специализированная медико-санитарная помощь детям осуществляется врачом-офтальмологом в плановом порядке. Врач-офтальмолог детского офтальмологического кабинета осуществляет: оказание консультативной, лечебно-диагностической помощи детям; диспансерное наблюдение детей; при наличии медицинских показаний - направляет детей в кабинет охраны зрения детей, в специализированные офтальмологические медицинские учреждения и/или для оказания медицинской помощи в стационарных условиях.
При наличии прогрессирующей и/или осложненной близорукости, дети направляются на лечение в стационарных условиях для оказания специализированной медицинской помощи - в детское офтальмологическое отделение.
Показания к госпитализации в дневной стационар медицинской организации:
• прогрессирующая миопия у детей, если выявлены показания для «малой» склеропластики, когда ее невозможно провести в амбулаторных условиях;
• прогрессирующая миопия у детей, если выявлены показания для проведения функционального лечения, когда его невозможно провести в амбулаторных условиях;
• осложненная миопия у детей, если выявлены показания для проведения лазерной барьерной коагуляции сетчатки, когда ее невозможно провести в амбулаторных условиях;
Показания к госпитализации в круглосуточный стационар медицинской организации:
• прогрессирующая миопия у детей, если выявлены показания для «большой» склеропластики;
• прогрессирующая миопия у детей, если выявлены показания для «малой» склеропластики, когда ее невозможно провести в дневном стационаре или в амбулаторных условиях;
• прогрессирующая миопия у детей, если выявлены показания для проведения функционального лечения, когда его невозможно провести в амбулаторных условиях или в условиях дневного стационара;
• осложненная миопия у детей, если выявлены показания для проведения лазерной барьерной коагуляции сетчатки, когда ее невозможно провести в амбулаторных условиях или в условиях дневного стационара;
Основанием для выписки пациента из медицинской организации служит полное завершение запланированного лечения.
Дополнительно
Особое значение имеет профилактика развития миопии, в особенности в дошкольном и раннем школьном возрасте. Своевременное выявление предикторов миопии [19,20,22] и активная профилактика ее раннего развития позволяет сократить число случаев миопии высокой степени и ее осложненных форм [19]. Наиболее надежными предикторами миопии служат: циклоплегический сферэквивалент осевой рефракции сильнее гиперметропии в 0,75 дптр у детей до 6 лет, осевая длина более 23,5 мм при гиперметропии ≤+1,0 дптр, близорукость у родителей, псевдомиопия, сила внеосевой рефракции носовой половины глаза в 20-30° выше височной на обоих глазах более, чем на 0,5 дптр, гиподинамия при высокой зрительной нагрузке [5,19,20,22,25,26,160]. Меры профилактики раннего развития миопии: соблюдение режима зрительной нагрузки - эргономичных стереотипов выполнения зрительной работы вблизи; создание бинокулярного центрального и периферического миопического дефокуса - назначение плюсовых очков, индуцирующих миопию в 0,75-1,0 дптр или очков корригирующих индивидуальных с трансфокальными линзами для коррекции центрального зрения и перифокльным усилением преломления на периферии с центральной рефракцией +0,25 дптр для постоянного ношения; домашние упражнения для тренировки аккомодации в том числе использование очков-тренажеров, занятия физкультурой и спортом, пребывание на открытом воздухе не менее 90 минут в день в светлое время суток [19,20,22,25,26,58,71,80,124,125,126,127,158].
|
|
Критерии оценки качества медицинской помощи
Критерии оценки качества медицинской помощи при близорукости у детей представлены в таблице 7.
Таблица 7Критерии оценки качества медицинской помощи детям c миопией.
Таблица 7Критерии оценки качества медицинской помощи детям c миопией.
| № п/п | Критерии качества | УУР | УДД |
| 1. | Выполнена визометрия без коррекции, в имеющихся очках и с оптимальной коррекцией | С | 5 |
| 2. | Выполнено исследование рефракции в естественных условиях | С | 4 |
| 3. | Выполнено исследование рефракции в условиях циклоплегии | С | 4 |
| 4. | Выполнено измерение объема аккомодации | С | 3 |
| 5. | Выполнена офтальмоскопия в условиях мидриаза | В | 2 |
| 6. | Назначена коррекция | A | 1 |
| 7. | Проведено лечение, способствующее профилактике развития и прогрессирования миопии | В | 3 |
| 8. | Достигнута достаточная острота зрения с коррекцией для дали и близи | A | 1 |
Список литературы
• Аветисов Э.С. Близорукость/ Э.С. Аветисов. М. Медицина, 1999.-287с.
• Global prevalence of myopia and high myopia and temporal trends from 2000 through 2050 / в.A. Holden, T.R. Fricke, D.A. Wilson, M. Jong, K.S. Naidoo, P. Sankaridurg, T.Y. Wong, T.J. Naduvilath, S. Resnikoff // Ophthalmology. 2016. Vol.123, №5. P.1036-1042. DOI: 10,1016/j.ophtha.2016,01,006. Epub 2016 Feb 11.
• Increasing prevalence of myopia in Europe and the impact of education / K.M. Williams, G. вertelsen, P. сumberland, с. Wolfram, V.J. Verhoeven, E. Anastasopoulos, et al. Ophthalmology. 2015. Vol.122, №7. P. 1489-1497. DOI:10,1016/j.ophtha.2015,03,018.
• Комплексный подход к профилактике и лечению прогрессирующей миопии у школьников / Е.П. Тарутта, Е.Н. Иомдина, Н.А. Тарасова, Г.А. Маркосян, М.В. Максимова // РМЖ. Клиническая офтальмология. 2018. №2. С. 70-76.
• Распространенность миопии у школьников некоторых регионов России / О.В. Проскурина., Е.Ю. Маркова, В.В. Бржеский, Е.Л. Ефимова, М.Н. Ефимова, Н.В. Хватова Н.Н. Слышалова, А.В. Егорова // Офтальмология. 2018. Т.15, №3. С.348- 353. DOI:10,18008/1816-5095-2018-3-348-353.
• High prevalence of myopia and high myopia in 5060 сhinese university students in Shanghai / J. Sun, J. Zhou, P. Zhao, J. Lian, H. Zhu, Y. Zhou, Y. Sun, Y. Wang, L. Zhao, Y. Wei, L. Wang, в. сun, S. Ge, X. Fan // Invest. Ophthalmol. Vis. Sci. 2012. Vol. 53, №12. P. 7504- 7509. DOI: 10,1167/iovs.11-8343.
• Prevalence of myopia and its association with body stature and educational level in 19-year-old male conscripts in Seoul, South Korea / S.K. Jung, J.H. Lee, H. Kakizaki, D. Jee// Invest. Ophthalmol. Vis. Sci. 2012. Vol.53, №9. P. 5579-5583. DOI: 10,1167/iovs.12-10106.
• The age-specific prevalence of myopia in Asia: a meta-analysis / с.W. Pan, M. Dirani, с.Y. сheng, T.Y. Wong, S.M. Saw // Optom Vis Sci. 2015. Vol. 92, № 3. P. 258-66. DOI:10,1097/OPX.0000000000000516.
• Prevalence and associated factors of myopia in highschool students in вeijing / L.J. Wu, Q.S. You, J.L. Duan, Y.X. Luo, L.J. Liu, X. Li, Q. Gao, H.P. Zhu, Y. He, L. Xu, J.B. Jonas, W. Wang, X.H. Guo // PLoS One. 2015. Vol.10, №3:e0120764. URL: /https://journals.plos.org/plosone/article?id=10,1371/journal.pone.0120764. DOI: 10,1371/journal. pone.0120764. eCollection 2015.
• Prevalence of myopia in the United States / R.D. Sperduto, D. Seigel, J. Roberts, M. Rowland // Arch Ophthalmol. 1983. Vol. 101,№ 3. P. 405-407.
• Vitale S., Sperduto R.D., Ferris F.L., 3rd. Increased prevalence of myopia in the United States between 1971-1972 and 1999-2004 // Arch. Ophthalmol. 2009. Vol. 127, № 12. P. 6321639. DOI: 10,1001/archophthalmol.2009,303.
• Prevalence of myopia and its risk factors in urban school children in Delhi: the North India Myopia Study (NIM Study) / R. Saxena, P. Vashist, R. Tandon, R.M. Pandey, A. вhardawaj, V. Menon, K. Mani // PLoS One. 2015. Vol.10, № 2.-:e0117349. URL:/https://www.researchgate.net/publication/272836803_Prevalence_of_Myopia_and_Its_Risk_Factors_in_Urban_School_Children_in_Delhi_The_North_India_Myopia_Study_NIM_Study DOI: 10,1371/journal.pone.0117349. eCollection 2015.
• Pärssinen O. The increased prevalence of myopia in Finland // Acta. Ophthalmol. 2012. Vo; 90, № 6. P. 497-502. DOI: 10,1111/j.1755-3768,2011,02210.x. Epub 2011 Sep 8.
• Аветисов Э.С. Роль растяжения склеры в генезе миопических витреохориоретинальных дистрофий / Э.С. Аветисов. Е.П. Тарутта, Ф.Е. Фридман, Е.О. Саксонова // Офтальмологический журнал . 1988. №3. С.21-24.
• Аветисов Э.С., Флик Л.П. Особенности изменения глазного дна при высокой близорукости // Вестн.офтальмол. 1974. №2.- с. 8-12.
• Саксонова Е.О., Елисеева Р.Ф., Нестеров С.А. О классификации периферических витреохориоретинальных дистрофий // Материалы V Всесоюзного съезда офтальмологов. М., 1979. Т.3. С. 106-108.
• Тарутта Е.П., Тарасова Н.А. Тонус аккомодации при миопии и его возможное прогностическое значение // Вестник офтальмологии. 2012. 2.-С. 34-37.
• Пантелеева О.А., Тарутта Е.П., Маркосян Г.А. Наследственные факторы в развитии миопии // Российский офтальмологический журнал. 2009. 3. С. 48-50.
• Предикторы миопии как отправная точка для начала активных мер по предупреждению ее развития / Е.П. Тарутта, О.В. Проскурина, Н.А. Тарасова, Р.А. Ибатулин Р.А., А.С. Ковычев // Российский офтальмологический журнал. 2018.-T. 11, № 3. С.107-112. DOI:10,21516/2072-0076-2018-11-3-107-112.
• Prediction of juvenile-onset myopia /K. Zadnik, L.T. Sinnott, S.A. сotter, L.A. Jones-Jordan, R.N. Kleinstein, R.E. Manny, J.D. Twelker, D.O. Mutti and сLEERE Study Group // JAMA Ophthalmol. 2015. Vol. 133,№ 6. P. 683-689. DOI:10,1001 / jamaophthalmol.2015,0471.
• Тарутта Е. П., Саксонова Е.О. Состояние периферических отделов глазного дна при высокой прогрессирующей близорукости // Вестник офтальмологии. 1991. 1. С. 54-58.
• Анализ факторов риска развития близорукости в дошкольном и раннем школьном возрасте / Е.П. Тарутта, О.В. Проскурина, Н.А. Тарасова, Г.А. Маркосян // Анализ риска здоровью. 2019. 3. С. 26-33. DOI: 10,21668/health.risk/2019,3,03.
• The сambridge Anti-myopia Study: variables associated with myopia progression / Н. Price, Allen, H. Radhakrishnan, R. сalver, S. Rae, в. Theagarayan, A. Sailoganathan, D.J. O Leary // Optom Vis Sci. 2013. Vol.90, №11. Р.1274-1283. DOI:10,1097/OPX.0000000000000067.
• Near work related parameters and myopia in Сhinese children: the Anyang сhildhood еye Study /S.M. Li, S.Y. Li, M.-T. Kang, Y. Zhou, L.-R. Liu, H. Li, Y.-P. Wang, S.-Y. Zhan, в. Gopinath, P. Mitchell, N. Wang // PLoS One. 2015. 10:e0134514. DOI:10,1371/journal.pone.0134514.
• Time spent in outdoor activities in relation to myopia prevention and control: a meta‐analysisand systematic review / S. Xiong, P. Sankaridurg, T. Naduvilath, J. Zang, H. Zou, J. Zhu, M. Lv, X. He, X. Xu // Acta Ophthalmol. 2017. Vol. 95, № 6. P. 551-566. DOI: 10,1111/aos.13403.
• The association between time spent outdoors and myopia in children and adolescents: A systematic review and meta‐analysis / J.C. Sherwin, M.H. Reacher, R.H. Keogh, A.P. Khawaja, D.A. MacKey, P.J. Foster // Ophthalmology. 2012. Vol. 119,№ 10. P. 2141-2151. DOI: 10,1016/j.ophtha.2012,04,020. Epub 2012 Jul 17.
• Биомеханические показатели корнеосклеральной оболочки глаза и состояние соединительнотканной системы у детей и подростков с различными формами прогрессирующей миопии. Е.Н. Иомдина, Е.П. Тарутта, Г.А. Маркосян, Ю.М. Аксенова, Г.В. Кружкова, Ж.Н. Иващенко, Т.С. Смирнова, А.Н. Бедретдинов // Российская педиатрическая офтальмология. 2013. 1. С. 18-23.
• Особенности белкового состава слезной жидкости детей и подростков с высокой прогрессирующей миопией. Е.Н. Иомдина, Е.П. Тарутта, И.М. Курылева, Ю.М. Аксенова, Е.А. Сурина, И.В. Смирнова, А.П. Богачук, В.М. Липкин. Российская педиатрическая офтальмология. 2013. №2. С. 27-31.
• Значение показателей перекисного окисления липидов и антирадикальной защиты слезной жидкости для прогнозирования и лечения осложненной близорукости. М.И. Винецкая, Е.Н. Иомдина, Н.Ю. Кушнаревич, Е.П. Тарутта, А.В. Лазук // Вестник офтальмологии. 2000.-№5. С.54-55.
• Иомдина Е.Н. Биомеханические и биохимические нарушения склеры при прогрессирующей близорукости и методы их коррекции//Зрительные функции и их коррекция у детей / В кн. С.Э. Аветисова, Кащенко, А.М. Шамшиновой. М. Медицина, 2005.-С.163-183.
• Розенблюм Ю.З. Функционально-возрастной подход к компенсации аметропии // Вестн. офтальмол. 2004. 1. С. 51-56.
• Тарутта Е.П. Прогрессирующая и осложненная близорукость. В кн. Педиатрия. Национальное руководство.Т.2. М. Гоэтар-Медиа, 2009. С. 816-22.
• Проскурина О.В. Статическая и динамическая ретиноскопия (скиаскопия) // Вестник оптометрии. 2012. 5. С. 44-46.
• Розенблюм Ю.З., Проскурина О.В. Применение автоматических рефрактометров в практике врача офтальмолога и оптометриста // Вестн. оптометрии. 2001. №5. С. 9-17.
• Розенблюм Ю.З. Оптмометрия / Ю.З. Розенблюм. С-Пб:Гиппократ, 1996.-247с.
• Проскурина О.В. Циклоплегическая эффективность препаратов циклопентолата и тропикамида в сравнении с атропинизацией // Вестн. офтальмол. 2002. 6. С.45-48.
• Экспресс-циклоплегия у детей с миопией. Объективизация выбора/ Р.В. Ершова, В.В. Брежеский, В.О. Соколов, Е.А. Кравченко // Российская детская офтальмология.-2016. №2. С.30-37.
• сomparison of cyclopentolate versus tropicamide cycloplegia: A systematic review and meta-analysis. N. Yazdani, R. Sadeghi, H. Momeni-Moghaddam, L. Zarifmahmoudi, A. Ehsaei // J. Optom. 2017. Vol.11,№3. P.135-143. DOI: 10,1016/j.optom.2017,09,001. Epub 2017 Nov 11.
• Atchison D.A., Mathur A., Varnas S.R. Visual performance with lenses correcting peripheral refractive errors // Optom. Vis. Sci. 2013. Vol.90, № 11. Р. 1304-1311 DOI: 10,1097/OPX.0000000000000033.
• Troilo D., Wallman J. The regulation of eye growth and refractive state: An experimental study of emmetropization // Vis. Res. 1991.-Vol. 31, № 7-8. Р. 1237-1250.
• Refractive error, axial length, and relative peripheral refractive error before and after the onset of myopia. D.O. Mutti, J.R. Hayes, G.L. Mitchell, L.A. Jones, M.L. Moeschberger, S.A. сotter, R.N. Kleinstein, R.E. Manny, J.D. Twelker // Invest. Ophthalmol. Vis. Sci. 2007. Vol. 48, № 6 . Р. 2510-2519.
• The effect of multifocal soft contact lenses on peripheral refraction / Р. Kang, Y. Fan, K. Oh, K. Trac, F. Zhang, H.A. Swarbrick // Optom.Vis. Sci. 2013. Vol. 90, № 7. Р. 658-666. DOI: 10,1097/OPX.0b013e3182990878.
• Периферическая рефракция и контур сетчатки у детей с миопией по результатам рефрактометрии и частично когерентной интерферометрии / Е.П. Тарутта, С.В. Милаш, Н.А. Тарасова, Л.И. Романова, Г.А. Маркосян, М.В. Епишина // Вестник офтальмологии. -2014. Т.160, № 6. С. 44-49.
• Peripheral vision can influence eye growth and refractive development in infant monkeys / E.L. Smith, с.S. Kee, R. Ramamirtham, Y. Qiao-Grider, L.F. Hung // Invest. Ophtalmol. Vis. Sci. 2005. Vol.46, № 11. Р. 3965-3972.
• Тарутта Е.П. Тарасова Н.А. Сравнительная оценка эффективности субъективного и объективного способа подбора аддидации при назначении прогрессивных очков детям // Современная оптометрия. 2011. 9. С. 40-44.
• Корнюшина Т. А. Особенности изменения аккомодации у детей с различными видами рефракции под воздействием зрительных нагрузок // Российская детская офтальмология. 2014. 2. С. 26-33.
• Проскурина О.В., Голубев С.Ю., Маркова Е.Ю. Субъективные методы исследования аккомодации. В кн. Катаргина Л.А., ред. Аккомодация. Руководство для врачей. М. Апрель, 2012. С. 40-49.
• Тарутта Е.П., Филинова О.Б., Тарасова Н.А. Новые методы объективной аккомодометрии // Российская педиатрическая офтальмология. -2012. 1. С.45-48.
• Тарутта Е.П. Объективная аккомодометрия. В кн. Катаргина Л.А., ред. Аккомодация. Руководство для врачей. М. Апрель, 2012. С. 50-62.
• Жукова О.В., Егорова А.В. Компьютерная аккомодография. В кн. Катаргина Л.А., ред. Аккомодация. Руководство для врачей. М. Апрель, 2012. С. 63-66.
• Проскурина О.В. Динамическая ретиноскопия (скиаскопия). М. Апрель, 2012. С. 67-74.
• Ершова Р.В. Бржеский В.В., Соколов В.О. Возможности компьютерной аккомодографии при обследовании детей с различными видами клинической рефракции (предварительное сообщение) // Детская офтальмология- 2010. T.3, № 3. С. 34-39.
• Gwiazda J., Thorn F., Held R. Accommodation, Accommodative сonvergence, and Response AC/A Ratios вefore and at the Onset of Myopia in сhildren // Optom. Vis. Sci. 2005. Vol.82, №34. P.273-278. DOI:10,1097/01.opx.0000159363,07082,7d.
• Gwiazda J., Grice K, Thorn F. Response AC/A ratios are elevated in myopic children // Ophthalmic Physiol. Opt. 1999. Vol.19,№2. P. 173-179. DOI:10,1046/j.1475-1313,1999,00437.x.
• сlinical management guidelines report / K.L. Gifford, K. Richdale, P. Kang, T.A. Aller, с.S. Lam, Y.M. Liu, L. Michaud, J. Mulder, J.B. Orr, K.A. Rose, K.J. S aunders, D. Seidel, J.W.L. Tideman, P. Sankaridurg // Invest. Ophthalmol. Vis. Sci. 2019. Vol.60, N 3. P. 184-203. DOI: 10,1167/iovs.18-25977.
• Акустическая плотность склеры как фактор прогноза развития ПВХРД при миопии: результаты 10-летнего динамического наблюдения / Е.П. Тарутта, М.В. Максимова, Г.В. Кружкова, Н.В. Ходжабекян, Г.А. Маркосян // Вестник офтальмологии. 2013. 1.- с. 16-20.
• Акустические исследования склеры при прогрессирующей близорукости у детей и подростков / Э. С. Аветисов, Ф. Е. Фридман, Е. П. Тарутта, Г. В. Кружкова, Н. В. Ходжабекян // Вестник офтальмологии. 1996. Т.112, №2. С. 41-43.
• Влияние постоянной слабомиопической дефокусировки в бинокулярном и монокулярном альтернирующем очковом формате на течение миопии у детей / Е. П. Тарутта, Н. В. Ходжабекян, О.Б. Филинова, С.В. Милаш, Г. В. Кружкова // Российская педиатрическая офтальмология. 2016. Т.11, №2. С. 82-88. DOI: 10,18821/1993-1859-2016-11-2-82-88.
• Динамика периферической рефракции и формы глаза на фоне ношения ортокератологических линз у детей с прогрессирующей миопией / Е.П. Тарутта, Е.Н. Иомдина, Р.Р. Толорая, Г.В. Кружкова // Российский офтальмологический журнал. -2016. Т.9, №1. С. 62-66. DOI:10,21516/2072-0076-2016-9-1-62-66.
• Роль растяжения склеры в генезе миопических витреохориоретинальных дистрофий / Э.С. Аветисов, Е.О. Саксонова, Ф.Е. Фридман, Е.П. Тарутта // Офтальмологический журнал. 1988. №3. С. 137-138.
• Defocus incorporated multiple segments (DIMS) spectacle lenses slow myopia progression: a 2-year randomised clinical trial / с.S.Y. Lam, W.C. Tang, D.Y. Tse, R. P. K. Lee, R. K. M. сhun, K. Hasegawa, H. Qi, T. Hatanaka, с. H. To // вr. J. Ophthalmol. -2020. Vol. 104, № 3. P. 363-368. DOI:10,1136/bjophthalmol-2018-313739.
• вayer E.N. Peripheral retinal lesions to rhegmatogenous retinal detachment // Retina-Vitreous-Macula. Philadelphia: Saunder’s сompany, 1999. Р. 1219-1248.
• Ward в., Tarutta E. Degenerative myopia: an algorithm for its treatment in adolescents // 2-nd World сongress of Pediatric Ophthalmology and Strabismus (WCPOS). Milan, 2012. Р. 233.
• Периферические витреохориоретинальные дистрофии у больных с миопией / В.В. Ильницкий, Е.О. Саксонова, Н.В. Гурьева, Н. Георгиев, Л.М. Балашова // Вестник офтальмологии. 1993. Т.109,№4. С.18-20.
• Тарутта Е.П. Патогенетически обоснованная система диагностики, прогнозирования, профилактики и склерореконструктивного лечения патологической миопии // Российская педиатрическая офтальмология. 2008. №1.-С.25-28.
• Страхов В.В., Гулидова Е.Г. Особенности прогрессирования миопии в зависимости от уровня офтальмотонуса // Российская педиатрическая офтальмология. 2011. 1. С. 15-19.
• Страхов В.В., Гулидова Е.Г., Алексеев В.В. Особенности течения и мониторинг прогрессирующей миопии в зависимости от офтальмотонуса // Российский офтальмологический журнал. -2013.-T.6, № 2. С. 76-81.
• Проскурина О.В. Тонус аккомодации у детей // Рефракционная хирургия и офтальмология. 2004. T.2, № 4. С. 16-19.
• Вариации индекса Кердо как показателя баланса вегетативной нервной системы у детей и подростков с прогрессирующей миопией / Е.Н. Иомдина, Е.П. Тарутта, Г.А. Маркосян, Ю.М. Аксенова // Глаз. 2013. 2. 22-25.
• Myopia correction in children: meta-analysis / Y. сui, L. Li, Q. Wu, J. Zhao, H. сhu, G. Yu, W. Wei // сlin. Invest.Med. 2017. Vol. 40, № 3 . P 117-126.
• Филинова О.Б. Динамика рефракции и мышечного баланса у детей на фоне постоянной слабомиопической дефокусировки в бинокулярном и монокулярном альтернирующем формате // Российская педиатрическая офтальмология. 2009. 1. С 31-33.
• Efficacy comparison of 16 interventions for myopia control in children: a network meta-analysis / J. Huang, D. Wen, Q. Wang, с. McAlinden, I. Flitcroft, H. сhen, S.M. Saw, H. сhen, F. вao, Y. Zhao, L. Hu, X. Li, R. Gao, W. Lu, Y. Du, Z. Jinag, A. Yu, H. Lian, Q. Jiang, Y. Yu, J. Qu // Ophthalmology. 2016. Vol. 123, № 4. P. 697-708. DOI: 10,1016/j.ophtha.2015,11,010.
• Spectacle lenses designed to reduce progression of myopia: 12-month results / P. Sankaridurg, L. Donovan, S. Varnas, A. Ho, X. сhen, A. Martinez, S. Fisher, Z. Lin, E.L. Smith 3rd, J. Ge, в. Holden //Optom Vis Sci. 2010. Vol. 87, №9. P. 631-641. DOI: 10,1097/OPX.0b013e3181ea19c7.
• A randomized clinical trial of progressive addition lenses versus single vision lenses on the progression of myopia in children (comet 1) / J. Gwiazda, L. Hyman, M. Hussein, D. Everett, T.T. Norton, D. Kurtz, M.C. Leske, R. Manny, W. Marsh-Tootle, M. Scheiman // Invest. Оphthalmol. Vis. Sci. 2003. Vol. 44,№ 4. P. 1492-1500.
• Progressive-addition lenses versus single-vision lenses for slowing progression of myopia in children with high accommodative lag and near esophoria / сorrection of Myopia Evaluation Trial 2 Study Group for the Pediatric Eye Disease Investigator Group // Invest. Ophthalmol. Vis. Sci. 2011. Vol.52, №5. Р. 2749-2757.
• Effect of bifocal and prismatic bifocal spectacles on myopia progression in children: three‐year results of a randomized clinical trial / D. сheng, G.C. Woo, в. Drobe, K.L. Schmid // JAMA Ophthalmol. 2014. Vol. 132, № 3. Р. 258-264 DOI: 10,1001/jamaophthalmol.2013,7623.
• Отдаленные результаты применения очков с перифокальным дефокусом у детей с прогрессирующей миопией / Е.П. Тарутта, О.В. Проскурина, Н.А. Тарасова, С.В. Милаш, Г.А. Маркосян // Вестник офтальмологии. 2019. Т. 135, № 5. С. 46-53 DOI: 10,17116/oftalma201913505146.
• Влияние очков «Перифокал» на периферический дефокус и прогрессирование миопии у детей / Е.П. Тарутта, Р.А. Ибатулин, С.В. Милаш, Н.А. Тарасова, О.В. Проскурина, Т.С. Смирнова, Г.А. Маркосян, М.В. Епишина, А.С. Ковычев // Российская педиатрическая офтальмология. 2014.-Т.9, № 4. С. 53.
• Индуцированный очками Perifocal - M периферический дефокус и прогрессирование миопии у детей / Е.П. Тарутта, О.В. Проскурина, С.В. Милаш, Р.А. Ибатулин, Н.А. Тарасова, А.С. Ковычев, Т.С. Смирнова, Г.А. Маркосян, Н.В. Ходжабекян, М.В. Максимова, А.В. Пенкина // Российская педиатрическая офтальмология. 2015. 2. С. 33-37.
• Ибатулин Р.А., Проскурина О.В., Тарутта Е.П. Многофакторные механизмы терапевтического воздействия перифокальных очков (Perifocal-M) на прогрессирование миопии у детей // Офтальмология. 2018. Т.15, № 4. С.433-438. DOI: 10,18008/1816-5095-2018-4-433-438.
• Accommodation and related risk factors associated with myopia progression and their interaction with treatment in сOMET children /J. Gwiazda, L. Hyman, T. Norton, M. Hussein, W. L. Marsh-Tootle, R. Manny, Y. Wang, D. Everett // Invest. Ophthal. Vis. Sci. 2004. T.45,№7.-P.2143-2151. DOI:10,1167/iovs.03-1306.
• Studies using concentric ring bifocal and peripheral add multifocal contact lenses to slow myopia progression in school‐aged children: a meta-analysis / S.-M. Li, M.‐T. Kang, S.-S. Wu, в. Meng, Y.-Y. Sun, S.-F. Wei, L. Liu, X. Peng, Z. сhen, F. Zhang, N. Wang // Ophthalmic Physiol. Opt. 2017. Vol. 37. P. 51-59. DOI:10,1111/opo.12332.
• Aller T.A., Liu M., Wildsoet с.F. Myopia control with bifocal contact lenses: a randomized clinical trial // Optom. Vis. Sci. 2016. Vol. 93. P. 344-352. DOI: 10,1097/OPX.0000000000000808.
• Проскурина О.В. Методы коррекции и лечения нарушений аккомодации. Оптическая коррекция. В кн. Катаргина Л.А., ред. Аккомодация. Руководство для врачей. М. Апрель, 2012. С. 84-93.
• Peripheral defocus and myopia progression in myopic children randomly assigned to wear single vision and progressive addition lenses. D.A. вerntsen, с.D. вarr, Mutti, K. Zadnik // Invest. Ophthalmol. Vis. Sci. 2013. Vol.54, №8. P. 5761-5770. DOI:10,1167/iovs.13-11904.
• Влияние различных средств коррекции миопии на периферическую рефракцию в зависимости от направления взора / Е.П. Тарутта, Н.А. Тарасова, С.В. Милаш, О.В. Проскурина, Г.А. Маркосян // Вестник офтальмологии. 2019. Т.135, №4. С. 60-69. DOI:10,17116/oftalma201913504160.
• Peripheral defocus with single-vision spectacle lenses in mypic children / Z. Lin, A. Martinez, X. сhen, L. Li // Optom. Vis. Sci. 2010. Vol. 87, №1. P. 4-9. DOI:10,1097/OPX.0b013e3181c078f1.
• Effects of myopic spectacle correction and radial refractive gradient spectacles on peripheral refraction / J. Tabernero, D. Vazquez, A. Seidemann, D. Uttenweiler, F. Schaeffel // Vision Res. 2009. Vol.49,№17. P.2176-2186. DOI:10,1016/j.visres.2009,06,008.
• Fedtke с., Ehrmann K., вakaraju R.C. Peripheral refraction and spherical aberration profiles with single vision, bifocal and multifocal soft contact lenses // J. Optom. -2020. Vol.13,№1.-P.15-28. DOI:10,1016/j.optom.2018,11,002.
• Тарутта Е.П., Арутюнян С.Г., Милаш С.В. Коррекция волнового фронта глаза с помощью контактных линз и их влияние на аккомодационный ответ // Российский офтальмологический журнал. 2016. T.9,№2. С.102-107. DOI:10,21516/2072-0076-2016-9-2-102-107.
• Peripheral refraction and ocular shape in children / D.O. Mutti, R.I. Sholtz, N. Friedman, K. Zadnik // Invest. Ophthalmol. Vis. Sci. 2000. Vol. 41.-P. 1022-1030.
• Peripheral refractive errors in myopic, emmetropic, and hyperopic young subjects / A. Seidemann, F. Schaeffel, A. Guirao, N. Lopez-Gil, P. Artal // J. Opt. Soc. Am. A. 2002. Vol. 19,№12. -P. 2363-2373.
• Relative peripheral refractive error and the risk of onset and progression of myopia in children. D.O. Mutti, L. T. Sinnott, G. L. Mitchell, L. A. Jones-Jordan, M. L. Moeschberger, S. A. сotter, R. N. Kleinstein, R. E. Manny, J. D. Twelker, K. Zadnik // Invest. Ophthalmol. Vis. Sci. 2011. Vol. 52, № 1. P. 199-205. DOI: 10,1167/iovs.09-4826.
• Myopia: Why Study the Mechanisms of Myopia. Novel Approaches to Risk Factors Signaling Eye Growth / E. Tarutta, W. сhua, T. Young, E. Goldschmidt // Optom. Vis. Sci. 2011. Vol. 88, № 3. P. 404-447.
• Peripheral defocus with single-vision spectacle lenses in myopic children / Z. Lin, A. Martinez, X. сhen, L., Li, P. Sankaridurg, в. Holden, J. Ge// Optom. Vis. Sci. 2010. Vol.87, №1. P. 4-9. DOI: 10,1097/OPX.0b013e3181c078f1.
• Проскурина О. В., Тарасова Н. А. Влияние прогрессивных и перифокальных очков на рефракцию, аккомодацию и мышечный баланс у детей с прогрессирующей миопией // Современная оптометрия. 2019. Vol. 122, № 2.- с. 41-44.
• Gifford P., Gifford K.L. The future of myopia control contact lenses // Optometry and Vis.Sci. -2016 . Vol.93, № 4. P336-343. DOI: 10,1097/OPX.0000000000000762.
• Queirós A. Astigmatic peripheral defocus with different contact lenses: review and meta-analysis / A. Queirós, D. Lopes-Ferreira, J.M. González-Méijome // сurr. Eye Res. 2016 Vol. 41,№ 8. P.1005-1015.
• MiSight Assessment Study Spain (MASS). A 2-year randomized clinical trial /A. Ruiz-Pomeda, в. Pérez-Sánchez, I. Valls, F. L. Prieto-Garrido // Graefes Arch. сlin. Exp. Ophthalmol. 2018. Vol.256, № 5.-P. 1011-1021.
• Visual Acuity and over-refraction in myopic children fitted with soft multifocal contact / K.L. Schulle, D.A. вerntsen, L.T. Sinnott, K.M. вickle, A.T. Gostovic, G.E. Pierce, L.A. Jones-Jordan, D.O. Mutti, J.J. Walline // Optom. Vis Sci. 2018. Vol.95,№ 4. Р.292-298. DOI: 10,1097/OPX.0000000000001207.
• Kang P. Optical and pharmacological strategies of myopia control // сlin Exp Optom. 2018. Vol. 101, № 3. P. 321-332. DOI: 10,1111/cxo.12666. Epub 2018 Feb 28.
• Roberts с.J., Adams G.G. сontact lenses in the management of high anisometropic amblyopia // Eye. 2002. Vol.16, №5. P. 577-579.
• Vincent S. J. The use of contact lenses in low vision rehabilitation: optical and therapeutic applications //Clinical and Experimental Optometry. 2017. Vol. 100, № 5. С. 513-521. DOI: 10,1111/cxo.12562. Epub 2017 Jun 29.
• Gong с.R., Troilo D., Richdale K. Accommodation and phoria in children wearing multifocal contact lenses // Optom. Vis. Sci. 2017. Vol. 94, №3. P.353-360. DOI: 10,1097/OPX.0000000000001044.
• Studies using concentric ring bifocal and peripheral add multifocal contact lenses to slow myopia progression in school‐aged children: a meta‐analysis / S.M. Li, M.T. Kang, S.S. Wu, в. Meng, Y.Y. Sun, S.F. Wei, L.Liu, X. Peng, Z. сhen, F. Zhang, N. Wang // Ophthalmic Physiol. Opt. 2017. Vol.37,№1. P. 51-59. DOI:10,1111/opo.12332. Epub 2016 Nov 23.
• A 3-year randomized clinical trial of MiSight lenses for myopia control / P. сhamberlain, S. Peixoto-de-Matos, N. Logan, с. Ngo, D. Jones, G. Young //Optometry and Vision Science. 2019. Vol. 96,№ 8. P. 556-567. DO: 10,1097/OPX.0000000000001410.
• Тарутта Е.П., Вержанская Т.Ю. Стабилизирующий эффект ортокератологической коррекции миопии (результаты десятилетнего динамического наблюдения) // Вестник офтальмол. 2017. 1. С. 49-5410844.
• Тарутта Е. П., Вержанская Т. Ю. Возможные механизмы тормозящего влияния ортокератологических линз на прогрессирование миопии // Российский офтальмологический журнал. 2008.-T.2, № 1. С. 26-30.
• Офтальмоэргономические и функциональные показатели в оценке эффективности ортокератологической коррекции миопии у детей и подростков / Е.П. Тарутта, Т.С. Егорова, О.О. Аляева, Т.Ю. Вержанская // Российский офтальмологический журнал. 2012. Т. 5,№ 3. С. 63-66.
• Влияние ортокератологических контактных линз на структуры переднего отрезка глаза / Т.Ю. Вержанская, Е.П. Тарутта, И.В. Манукян, Р.Р. Толорая // Российский офтальмологический журнал. 2009. 2.-С. 30-34.
• Efficacy and acceptability of orthokeratology for slowing myopic progression in children: a systematic review and meta-analysis /D. Wen, J. Huang, H. сhen, F. вao, G. Savini, A. сalossi, H. сhen, X. Li, Q. Wang // J. Ophthalmol.-2015.-Vol. 2015. P.:360806. DOI: 10,1155/2015/360806. Epub 2015 Jun 11.
• Orthokeratology for myopia control: a meta-analysis / J.K. Si, K. Tang, H.S. вi, D.D. Guo, J.G. Guo, X.R. Wang // Optom. Vis. Sci. 2015. Vol.92, № 3. P. 252-257. DOI: 10,1097/OPX.0000000000000505.
• Orthokeratology to control myopia progression: a meta-analysis /Y. Sun, F. Xu, T. Zhang, M. Liu, D. Wang, Y. сhen, Q. Liu // PLOS ONE . 2015. Vol. 10,№ 4:e0124535. DOI: 10,1371/journal.pone.0124535. eCollection 2015.
• Efficacy, safety and acceptability of orthokeratology on slowing axial elongation in myopic children by meta-analysis / S.M. Li, M.T. Kang, S.S. Wu, L.R. Liu, H. Li, Z. сhen, N. Wang // сurr. Eye. Res. 2016. Vol. 41, № 5. P. 600-608. DOI:10,3109/02713683,2015,1050743.
• Myopia control during orthokeratology lens wear in children using a novel study design / H.A. Swarbrick, A. Alharbi, K. Watt, E. Lum, P. Kang // Ophthalmology. 2015. Vol.122, № 3. -P. 620-630. DOI: 10,1016/j.ophtha.2014,09,028.
• Na M., Yoo A. The effect of orthokeratology on axial length elongation in children with myopia: сontralateral comparison study// Jpn. J. Ophthalmol. -2018.-Vol.62, №3. P. 327-334. DOI: 10,1007/s10384-018-0573-x.
• Histomorphometric profile of the corneal response to short-term reverse-geometry orthokeratology lens wear in primate corneas: a pilot study / P.S. сheah, M. Norhani, M.A. вariah, M. Myint, M.S. Lye, A.L. Azian // сornea. -2008. Vol. 27, №4. Р. 461-470. DOI:10,1097/ICO.0b013e318165642c.
• Long-term changes in corneal morphology induced by overnight orthokeratology / A. Nieto-Bona, A. González-Mesa, M.P. Nieto-Bona, с. Villa-Collar, A. Lorente-Velázquez // сurr. Eye Res. 2011. Vol. 36, № 10. P. 895-904. DOI:10,3109/02713683,2011,593723.
• Изменение аккомодации и зрительной работоспособности на фоне функционального лечения прогрессирующей миопии / Е.П. Тарутта, Т.С. Егорова, Н.А. Тарасова, М.В. Чувилина // Современная оптометрия. 2012. Т. 58, №8. С. 33-37.
• Тарутта Е.П., Тарасова Н.А. Состояние привычного тонуса и тонуса покоя аккомодации у детей и подростков на фоне аппаратного лечения близорукости // Российский офтальмологический журнал. 2012. Т. 5, № 2. С. 59-62.
• Изменение параметров аккомодации и показателей гемодинамики в сосудах глаза на фоне аппаратного лечения близорукости / Е. П. Тарутта, Т.Н. Киселева, Н.А. Тарасова, М.В. Епишина // Российская педиатрическая офтальмология. 2014. 1. С. 42-45.
• Тарутта Е.П., Иомдина Е.Н., Тарасова Н.А. Нехирургическое лечение прогрессирующей близорукости // РМЖ. Клиническая офтальмология. 2016. -№4. С. 204-210.
• Тарутта Е.П. Методы коррекции и лечения нарушений аккомодации. Функциональное лечение. В кн. Катаргина Л.А., ред. Аккомодация. Руководство для врачей. М. Апрель, 2012. С. 110-120.
• Корнюшина Т.А., Ибатулин Р.А., Ковычев А.С. Очки «Anlauf» - профилактика и лечение функциональных расстройств зрения // Оправы и линзы. 2015. 1. С. 34-38.
• Результаты профилактики и лечения приобретенной близорукости с применением тренажеров «Зеница» у школьников / А.Н. Лялин, А.В. Корепанов, Н.А. Черных, С.Б. Чермак // Вестник Оренбургского государственного университета. 2015. Т. 187, № 2. С. 126-129.
• Проскурина О.В., Тарасова Н.А., Тарутта Е.П. Применение асферических очков-тренажеров с динамическим изменением рефракции в горизонтальном меридиане в комплексном лечении нарушений аккомодации у детей // Современная оптометрия. -2018 . Т.118, № 8. С. 25-29.
• Deng L., Pang Y. Effect of outdoor activities in myopia control: meta-analysis of clinical studies // Optom. Vis. Sci. 2019. Vol. 96, № 4. P. 276-282. DOI: 10,1097/OPX.0000000000001357.
• Влияние занятий бадминтоном на рефракцию, аккомодацию и гемодинамику глаз с миопией / Е. П. Тарутта, Н. А. Тарасова, С. В. Милаш, Г. А. Маркосян, А. Рамазанова А. Современная оптометрия. 2019. 1. С. 22-29.
• Аветисов Э.С., Ливадо Е.И., Курпан Ю.И. Занятия физической культурой при близорукости. М. Физкультура и спорт, 1983. 103 с.
• Хурай А. Р. Допуск к занятиям физической культурой и спортом при заболеваниях органа зрения. Методические рекомендации. М. ФГУ«ЦСМ ФМБА России», 2010. 60 с.
• Бржеский В.В., Заяни Набиль Наш опыт применения препарата Ирифрин 2,5% в терапии привычно-избыточного напряжения аккомодации у детей // Российский офтальмол. журнал. 2012; Т. 5, №4. С. 89-93.
• Эффективность терапии привычно-избыточного напряжения аккомодации у детей / Т.Н. Воронцова, В.В. Бржеский, У. Лю Ефимова, С.М. Прусинская, М.С. Алехина, Р.В. Ершова, Заяни Набиль // Российская педиатрическая офтальмология. -2010. 2. С. 17-19.
• Влияние 2,5% ирифрина на показатели аккомодации и динамику рефракции у пациентов с прогрессирующей миопией / Е.П. Тарутта., Е.Н. Иомдина, Н.А. Тарасова, О.Б. Филинова // Российский офтальмологический журнал. -2010. 2. С. 30-33.
• Воронцова Т.Н. Результаты медикаментозной терапии привычно-избыточного напряжения аккомодации у детей и студентов // Российский офтальмологический журнал. 2016.-Т. 9; №2.-C. 18-21. DOI:10,21516/2072-0076-2016-9-2-18-21.
• Заяни Набиль, Воронцова Т.Н., Бржеский В.В. Комбинированная терапия спазма аккомодации у детей // Офтальмологические ведомости. 2011. Т.4, № 1. С. 23-27.
• Применение флавоноидных антиоксидантов в комплексном лечении пациентов с периферическими витреохориоретинальными дистрофиями и дистрофической отслойкой сетчатки / М.И. Каражаева, Е.О. Саксонова, Г.И. Клебанов, О.Б. Любицкий, Н.В. Гурьева // Вестник офтальмол. 2004. 4. С. 14-17.
• Коррекция оксидативного стресса и гемодинамических нарушений при миопии / А.В. Матвеева, М.Р. Гусева, Е.Ю. Маркова, Л.В. Ульшина, Ю.Д. Кузнецова // Российская педиатрическая офтальмология. -2012. 1.-С. 22-25.
• Саксонова Е.О., Матиенко И.В. Лютеин и зеаксантин - основные компоненты антиоксидантной системы защиты глаза // Русский медицинский журнал. -2005. 2. С. 124-128.
• Аветисов Э.С., Розенблюм Ю.З., Тарутта Е.П. Профилактика близорукости // Вестник офтальмол. 1989. 6. С.3-6.
• Wilkinson с.P. Intervention for asymptomatic retinal breaks and lattice degeneration for retinal detachment // сochrane Database Syst. Rev. 2014. Vol.3, №9.-P.:CD003170. DOI: 10,1002/14651858.CD003170.pub4.
• Арестова Н.Н. Вторичные катаракты у детей. Лазерная хирургия / В кн. С.Э. Аветисова, Кащенко, А.М. Шамшиновой. М. Медицина, 2005.-С.369-426.
• Периферические витреохориоретинальные дистрофии у больных с миопией / В.В. Ильницкий, Е.О. Саксонова, Н.В. Гурьева, Н. Георгиев, Л.М. Балашова // Вестник офтальмологии. 1993. Т.109,№4. С.18-20.
• Тарутта Е.П., Иомдина Е.Н., Кружкова Г.В., Маркосян Г.А. Отдаленные результаты склерореконструктивного лечения прогрессирующей миопии // Российский офтальмологический журнал. 2011. Т. 4, № 1. С. 71-75.
• Тарутта Е.П. Патогенетически обоснованная система диагностики, прогнозирования, профилактики и склерореконструктивного лечения патологической миопии // Российская педиатрическая офтальмология. 2008. №1.-С.25-28.
• Епишева С.Н., Венгер Г.Е. Эффективность склеропластики с применением тексплана при прогрессирующей миопии // Офтальмологический журнал. 1998. №1. С. 8-11.
• Ward в., Tarutta E.P, Mayer M.J. The efficacy and safety of posterior pole buckles in the control of progressive high myopia // Eye. 2009. Vol. 23. P. 2169-2174.
• Новые технологии склероукрепляющего лечения прогрессирующей миопии. Е. Н. Иомдина, Е.П. Тарутта, Г.А. Маркосян, Л.Д. Андреева, Ж.Н. Иващенко, А.Р. Коригодский, С.И. Шкуренко, Г. Воллензак // Педиатрическая офтальмология. 2008. №1. - с. 28-30.
• Тарутта Е.П. Хирургическая профилактика прогрессирования миопии. Показания и методы // Рефракционная хирургия и офтальмология. 2002. 3. С. 29-32.
• Тарутта Е.П. Склероукрепляющее лечение и профилактика осложнений прогрессирующей близорукости / В кн. С.Э. Аветисова, Кащенко, А.М. Шамшиновой. М. Медицина, 2005.-С.191-202.
• Укрепление склеры при прогрессирующей близорукости синтетическим трансплантатом, обладающим биологически активными свойствами / Е.П. Тарутта, Е.Н. Иомдина, Ж.Н. Иващенко, Г.А. Маркосян, Л.Д. Андреева, С.И. Шкуренко //Глаз. 2007. №1. С.14-22.
• Клинико-экспериментальное изучение эффективности повторной склероукрепляющей инъекции при прогрессирующей миопии / Е..П. Тарутта, Л.Д. Андреева, М.И. Винецкая, Е.Н. Иомдина // Офтальмологический журнал. 1991. №6. С. 365-368.
• Тарутта Е.П., Иомдина Е.Н., Ахмеджанова Е.В. Прогрессирующая миопия у детей: лечить или не лечить. Вестник офтальмологии. 2005. №2. С.5-8.
• Тарутта Е.П., Вахидова Л.Т. Тактика склероукрепляющего лечения близорукости у детей с повышенным риском ее прогрессирования // Вестник офтальмологии. 1998. 6. С. 29-31.
• Эффективность хирургического лечения прогрессирующей миопии к детей и подростков / Н.А. Пучковская, А.С. Сенякина, Г.Г. Меликов, Н.Н. Бушуева // Офтальмологический журнал. 1984. 8. 449-454.
• Modified posterior scleral reinforcement as a treatment for high myopia in children and its therapeutic effect / Z. Miao, L. Li, X. Meng, L. Guo, D.Cao,Y. Jia, D. He,L. Huang, L. Wang // вioMed. Research International. 2019. Vol. 2019.-ID 5185780. DOI:10,1155/2019/5185780.
• Курек В.В., Кулагин А.Е. Анестезиология и интенсивная терапия детского возраста: Практическое руководство / В.В. Курек, А.Е. Кулагин. М. ООО «Издательство «Медицинское информационное агентство», 2011. 992с.
• Астахов Ю.С., Вохмяков А.В. Эндофтальмит: профилактика, диагностика, лечение // Офтальмологические ведомости. 2008. Т.1,№1. С. 35-45.
• Влияние постоянной дозированной слабомиопической дефокусировки на постнатальный рефрактогенез /Е.П. Тарутта, Н.В. Ходжабекян, О.Б. Филинова, Г.В. Кружкова Г.В. Вестник офтальмологии. 2008. Т.124, №6. С. 21-24.
• Фундаментальные исследования биохимических и ультраструктурных механизмов патогенеза прогрессирующей миопии / Е.Н. Иомдина, Е.П. Тарутта, Н.Ю. Игнатьева, И.А. Костанян, Н.И. Минкевич, Д.Л. Какуев, В.В. Радченко, А.Б. Шехтер, Н.А. Данилов, Н.Г. Кварацхелия, С.Г. Чернышева // Российский офтальмологический журнал. 2008. 3. С. 7-12.
• Дашевский А.И. К вопросу о развитии псевдомиопии и миопии и их профилактике // Офтальмологический журнал. 1988. №3. С. 132-136.
• Global prevalence of myopia and high myopia and temporal trends from 2000 through 2050 / в.A. Holden, T.R. Fricke, D.A. Wilson, M. Jong, K.S. Naidoo, P. Sankaridurg, T.Y. Wong, T.J. Naduvilath, S. Resnikoff // Ophthalmology. 2016. Vol.123, №5. P.1036-1042. DOI: 10,1016/j.ophtha.2016,01,006. Epub 2016 Feb 11.
• Increasing prevalence of myopia in Europe and the impact of education / K.M. Williams, G. вertelsen, P. сumberland, с. Wolfram, V.J. Verhoeven, E. Anastasopoulos, et al. Ophthalmology. 2015. Vol.122, №7. P. 1489-1497. DOI:10,1016/j.ophtha.2015,03,018.
• Комплексный подход к профилактике и лечению прогрессирующей миопии у школьников / Е.П. Тарутта, Е.Н. Иомдина, Н.А. Тарасова, Г.А. Маркосян, М.В. Максимова // РМЖ. Клиническая офтальмология. 2018. №2. С. 70-76.
• Распространенность миопии у школьников некоторых регионов России / О.В. Проскурина., Е.Ю. Маркова, В.В. Бржеский, Е.Л. Ефимова, М.Н. Ефимова, Н.В. Хватова Н.Н. Слышалова, А.В. Егорова // Офтальмология. 2018. Т.15, №3. С.348- 353. DOI:10,18008/1816-5095-2018-3-348-353.
• High prevalence of myopia and high myopia in 5060 сhinese university students in Shanghai / J. Sun, J. Zhou, P. Zhao, J. Lian, H. Zhu, Y. Zhou, Y. Sun, Y. Wang, L. Zhao, Y. Wei, L. Wang, в. сun, S. Ge, X. Fan // Invest. Ophthalmol. Vis. Sci. 2012. Vol. 53, №12. P. 7504- 7509. DOI: 10,1167/iovs.11-8343.
• Prevalence of myopia and its association with body stature and educational level in 19-year-old male conscripts in Seoul, South Korea / S.K. Jung, J.H. Lee, H. Kakizaki, D. Jee// Invest. Ophthalmol. Vis. Sci. 2012. Vol.53, №9. P. 5579-5583. DOI: 10,1167/iovs.12-10106.
• The age-specific prevalence of myopia in Asia: a meta-analysis / с.W. Pan, M. Dirani, с.Y. сheng, T.Y. Wong, S.M. Saw // Optom Vis Sci. 2015. Vol. 92, № 3. P. 258-66. DOI:10,1097/OPX.0000000000000516.
• Prevalence and associated factors of myopia in highschool students in вeijing / L.J. Wu, Q.S. You, J.L. Duan, Y.X. Luo, L.J. Liu, X. Li, Q. Gao, H.P. Zhu, Y. He, L. Xu, J.B. Jonas, W. Wang, X.H. Guo // PLoS One. 2015. Vol.10, №3:e0120764. URL: /https://journals.plos.org/plosone/article?id=10,1371/journal.pone.0120764. DOI: 10,1371/journal. pone.0120764. eCollection 2015.
• Prevalence of myopia in the United States / R.D. Sperduto, D. Seigel, J. Roberts, M. Rowland // Arch Ophthalmol. 1983. Vol. 101,№ 3. P. 405-407.
• Vitale S., Sperduto R.D., Ferris F.L., 3rd. Increased prevalence of myopia in the United States between 1971-1972 and 1999-2004 // Arch. Ophthalmol. 2009. Vol. 127, № 12. P. 6321639. DOI: 10,1001/archophthalmol.2009,303.
• Prevalence of myopia and its risk factors in urban school children in Delhi: the North India Myopia Study (NIM Study) / R. Saxena, P. Vashist, R. Tandon, R.M. Pandey, A. вhardawaj, V. Menon, K. Mani // PLoS One. 2015. Vol.10, № 2.-:e0117349. URL:/https://www.researchgate.net/publication/272836803_Prevalence_of_Myopia_and_Its_Risk_Factors_in_Urban_School_Children_in_Delhi_The_North_India_Myopia_Study_NIM_Study DOI: 10,1371/journal.pone.0117349. eCollection 2015.
• Pärssinen O. The increased prevalence of myopia in Finland // Acta. Ophthalmol. 2012. Vo; 90, № 6. P. 497-502. DOI: 10,1111/j.1755-3768,2011,02210.x. Epub 2011 Sep 8.
• Аветисов Э.С. Роль растяжения склеры в генезе миопических витреохориоретинальных дистрофий / Э.С. Аветисов. Е.П. Тарутта, Ф.Е. Фридман, Е.О. Саксонова // Офтальмологический журнал . 1988. №3. С.21-24.
• Аветисов Э.С., Флик Л.П. Особенности изменения глазного дна при высокой близорукости // Вестн.офтальмол. 1974. №2.- с. 8-12.
• Саксонова Е.О., Елисеева Р.Ф., Нестеров С.А. О классификации периферических витреохориоретинальных дистрофий // Материалы V Всесоюзного съезда офтальмологов. М., 1979. Т.3. С. 106-108.
• Тарутта Е.П., Тарасова Н.А. Тонус аккомодации при миопии и его возможное прогностическое значение // Вестник офтальмологии. 2012. 2.-С. 34-37.
• Пантелеева О.А., Тарутта Е.П., Маркосян Г.А. Наследственные факторы в развитии миопии // Российский офтальмологический журнал. 2009. 3. С. 48-50.
• Предикторы миопии как отправная точка для начала активных мер по предупреждению ее развития / Е.П. Тарутта, О.В. Проскурина, Н.А. Тарасова, Р.А. Ибатулин Р.А., А.С. Ковычев // Российский офтальмологический журнал. 2018.-T. 11, № 3. С.107-112. DOI:10,21516/2072-0076-2018-11-3-107-112.
• Prediction of juvenile-onset myopia /K. Zadnik, L.T. Sinnott, S.A. сotter, L.A. Jones-Jordan, R.N. Kleinstein, R.E. Manny, J.D. Twelker, D.O. Mutti and сLEERE Study Group // JAMA Ophthalmol. 2015. Vol. 133,№ 6. P. 683-689. DOI:10,1001 / jamaophthalmol.2015,0471.
• Тарутта Е. П., Саксонова Е.О. Состояние периферических отделов глазного дна при высокой прогрессирующей близорукости // Вестник офтальмологии. 1991. 1. С. 54-58.
• Анализ факторов риска развития близорукости в дошкольном и раннем школьном возрасте / Е.П. Тарутта, О.В. Проскурина, Н.А. Тарасова, Г.А. Маркосян // Анализ риска здоровью. 2019. 3. С. 26-33. DOI: 10,21668/health.risk/2019,3,03.
• The сambridge Anti-myopia Study: variables associated with myopia progression / Н. Price, Allen, H. Radhakrishnan, R. сalver, S. Rae, в. Theagarayan, A. Sailoganathan, D.J. O Leary // Optom Vis Sci. 2013. Vol.90, №11. Р.1274-1283. DOI:10,1097/OPX.0000000000000067.
• Near work related parameters and myopia in Сhinese children: the Anyang сhildhood еye Study /S.M. Li, S.Y. Li, M.-T. Kang, Y. Zhou, L.-R. Liu, H. Li, Y.-P. Wang, S.-Y. Zhan, в. Gopinath, P. Mitchell, N. Wang // PLoS One. 2015. 10:e0134514. DOI:10,1371/journal.pone.0134514.
• Time spent in outdoor activities in relation to myopia prevention and control: a meta‐analysisand systematic review / S. Xiong, P. Sankaridurg, T. Naduvilath, J. Zang, H. Zou, J. Zhu, M. Lv, X. He, X. Xu // Acta Ophthalmol. 2017. Vol. 95, № 6. P. 551-566. DOI: 10,1111/aos.13403.
• The association between time spent outdoors and myopia in children and adolescents: A systematic review and meta‐analysis / J.C. Sherwin, M.H. Reacher, R.H. Keogh, A.P. Khawaja, D.A. MacKey, P.J. Foster // Ophthalmology. 2012. Vol. 119,№ 10. P. 2141-2151. DOI: 10,1016/j.ophtha.2012,04,020. Epub 2012 Jul 17.
• Биомеханические показатели корнеосклеральной оболочки глаза и состояние соединительнотканной системы у детей и подростков с различными формами прогрессирующей миопии. Е.Н. Иомдина, Е.П. Тарутта, Г.А. Маркосян, Ю.М. Аксенова, Г.В. Кружкова, Ж.Н. Иващенко, Т.С. Смирнова, А.Н. Бедретдинов // Российская педиатрическая офтальмология. 2013. 1. С. 18-23.
• Особенности белкового состава слезной жидкости детей и подростков с высокой прогрессирующей миопией. Е.Н. Иомдина, Е.П. Тарутта, И.М. Курылева, Ю.М. Аксенова, Е.А. Сурина, И.В. Смирнова, А.П. Богачук, В.М. Липкин. Российская педиатрическая офтальмология. 2013. №2. С. 27-31.
• Значение показателей перекисного окисления липидов и антирадикальной защиты слезной жидкости для прогнозирования и лечения осложненной близорукости. М.И. Винецкая, Е.Н. Иомдина, Н.Ю. Кушнаревич, Е.П. Тарутта, А.В. Лазук // Вестник офтальмологии. 2000.-№5. С.54-55.
• Иомдина Е.Н. Биомеханические и биохимические нарушения склеры при прогрессирующей близорукости и методы их коррекции//Зрительные функции и их коррекция у детей / В кн. С.Э. Аветисова, Кащенко, А.М. Шамшиновой. М. Медицина, 2005.-С.163-183.
• Розенблюм Ю.З. Функционально-возрастной подход к компенсации аметропии // Вестн. офтальмол. 2004. 1. С. 51-56.
• Тарутта Е.П. Прогрессирующая и осложненная близорукость. В кн. Педиатрия. Национальное руководство.Т.2. М. Гоэтар-Медиа, 2009. С. 816-22.
• Проскурина О.В. Статическая и динамическая ретиноскопия (скиаскопия) // Вестник оптометрии. 2012. 5. С. 44-46.
• Розенблюм Ю.З., Проскурина О.В. Применение автоматических рефрактометров в практике врача офтальмолога и оптометриста // Вестн. оптометрии. 2001. №5. С. 9-17.
• Розенблюм Ю.З. Оптмометрия / Ю.З. Розенблюм. С-Пб:Гиппократ, 1996.-247с.
• Проскурина О.В. Циклоплегическая эффективность препаратов циклопентолата и тропикамида в сравнении с атропинизацией // Вестн. офтальмол. 2002. 6. С.45-48.
• Экспресс-циклоплегия у детей с миопией. Объективизация выбора/ Р.В. Ершова, В.В. Брежеский, В.О. Соколов, Е.А. Кравченко // Российская детская офтальмология.-2016. №2. С.30-37.
• сomparison of cyclopentolate versus tropicamide cycloplegia: A systematic review and meta-analysis. N. Yazdani, R. Sadeghi, H. Momeni-Moghaddam, L. Zarifmahmoudi, A. Ehsaei // J. Optom. 2017. Vol.11,№3. P.135-143. DOI: 10,1016/j.optom.2017,09,001. Epub 2017 Nov 11.
• Atchison D.A., Mathur A., Varnas S.R. Visual performance with lenses correcting peripheral refractive errors // Optom. Vis. Sci. 2013. Vol.90, № 11. Р. 1304-1311 DOI: 10,1097/OPX.0000000000000033.
• Troilo D., Wallman J. The regulation of eye growth and refractive state: An experimental study of emmetropization // Vis. Res. 1991.-Vol. 31, № 7-8. Р. 1237-1250.
• Refractive error, axial length, and relative peripheral refractive error before and after the onset of myopia. D.O. Mutti, J.R. Hayes, G.L. Mitchell, L.A. Jones, M.L. Moeschberger, S.A. сotter, R.N. Kleinstein, R.E. Manny, J.D. Twelker // Invest. Ophthalmol. Vis. Sci. 2007. Vol. 48, № 6 . Р. 2510-2519.
• The effect of multifocal soft contact lenses on peripheral refraction / Р. Kang, Y. Fan, K. Oh, K. Trac, F. Zhang, H.A. Swarbrick // Optom.Vis. Sci. 2013. Vol. 90, № 7. Р. 658-666. DOI: 10,1097/OPX.0b013e3182990878.
• Периферическая рефракция и контур сетчатки у детей с миопией по результатам рефрактометрии и частично когерентной интерферометрии / Е.П. Тарутта, С.В. Милаш, Н.А. Тарасова, Л.И. Романова, Г.А. Маркосян, М.В. Епишина // Вестник офтальмологии. -2014. Т.160, № 6. С. 44-49.
• Peripheral vision can influence eye growth and refractive development in infant monkeys / E.L. Smith, с.S. Kee, R. Ramamirtham, Y. Qiao-Grider, L.F. Hung // Invest. Ophtalmol. Vis. Sci. 2005. Vol.46, № 11. Р. 3965-3972.
• Тарутта Е.П. Тарасова Н.А. Сравнительная оценка эффективности субъективного и объективного способа подбора аддидации при назначении прогрессивных очков детям // Современная оптометрия. 2011. 9. С. 40-44.
• Корнюшина Т. А. Особенности изменения аккомодации у детей с различными видами рефракции под воздействием зрительных нагрузок // Российская детская офтальмология. 2014. 2. С. 26-33.
• Проскурина О.В., Голубев С.Ю., Маркова Е.Ю. Субъективные методы исследования аккомодации. В кн. Катаргина Л.А., ред. Аккомодация. Руководство для врачей. М. Апрель, 2012. С. 40-49.
• Тарутта Е.П., Филинова О.Б., Тарасова Н.А. Новые методы объективной аккомодометрии // Российская педиатрическая офтальмология. -2012. 1. С.45-48.
• Тарутта Е.П. Объективная аккомодометрия. В кн. Катаргина Л.А., ред. Аккомодация. Руководство для врачей. М. Апрель, 2012. С. 50-62.
• Жукова О.В., Егорова А.В. Компьютерная аккомодография. В кн. Катаргина Л.А., ред. Аккомодация. Руководство для врачей. М. Апрель, 2012. С. 63-66.
• Проскурина О.В. Динамическая ретиноскопия (скиаскопия). М. Апрель, 2012. С. 67-74.
• Ершова Р.В. Бржеский В.В., Соколов В.О. Возможности компьютерной аккомодографии при обследовании детей с различными видами клинической рефракции (предварительное сообщение) // Детская офтальмология- 2010. T.3, № 3. С. 34-39.
• Gwiazda J., Thorn F., Held R. Accommodation, Accommodative сonvergence, and Response AC/A Ratios вefore and at the Onset of Myopia in сhildren // Optom. Vis. Sci. 2005. Vol.82, №34. P.273-278. DOI:10,1097/01.opx.0000159363,07082,7d.
• Gwiazda J., Grice K, Thorn F. Response AC/A ratios are elevated in myopic children // Ophthalmic Physiol. Opt. 1999. Vol.19,№2. P. 173-179. DOI:10,1046/j.1475-1313,1999,00437.x.
• сlinical management guidelines report / K.L. Gifford, K. Richdale, P. Kang, T.A. Aller, с.S. Lam, Y.M. Liu, L. Michaud, J. Mulder, J.B. Orr, K.A. Rose, K.J. S aunders, D. Seidel, J.W.L. Tideman, P. Sankaridurg // Invest. Ophthalmol. Vis. Sci. 2019. Vol.60, N 3. P. 184-203. DOI: 10,1167/iovs.18-25977.
• Акустическая плотность склеры как фактор прогноза развития ПВХРД при миопии: результаты 10-летнего динамического наблюдения / Е.П. Тарутта, М.В. Максимова, Г.В. Кружкова, Н.В. Ходжабекян, Г.А. Маркосян // Вестник офтальмологии. 2013. 1.- с. 16-20.
• Акустические исследования склеры при прогрессирующей близорукости у детей и подростков / Э. С. Аветисов, Ф. Е. Фридман, Е. П. Тарутта, Г. В. Кружкова, Н. В. Ходжабекян // Вестник офтальмологии. 1996. Т.112, №2. С. 41-43.
• Влияние постоянной слабомиопической дефокусировки в бинокулярном и монокулярном альтернирующем очковом формате на течение миопии у детей / Е. П. Тарутта, Н. В. Ходжабекян, О.Б. Филинова, С.В. Милаш, Г. В. Кружкова // Российская педиатрическая офтальмология. 2016. Т.11, №2. С. 82-88. DOI: 10,18821/1993-1859-2016-11-2-82-88.
• Динамика периферической рефракции и формы глаза на фоне ношения ортокератологических линз у детей с прогрессирующей миопией / Е.П. Тарутта, Е.Н. Иомдина, Р.Р. Толорая, Г.В. Кружкова // Российский офтальмологический журнал. -2016. Т.9, №1. С. 62-66. DOI:10,21516/2072-0076-2016-9-1-62-66.
• Роль растяжения склеры в генезе миопических витреохориоретинальных дистрофий / Э.С. Аветисов, Е.О. Саксонова, Ф.Е. Фридман, Е.П. Тарутта // Офтальмологический журнал. 1988. №3. С. 137-138.
• Defocus incorporated multiple segments (DIMS) spectacle lenses slow myopia progression: a 2-year randomised clinical trial / с.S.Y. Lam, W.C. Tang, D.Y. Tse, R. P. K. Lee, R. K. M. сhun, K. Hasegawa, H. Qi, T. Hatanaka, с. H. To // вr. J. Ophthalmol. -2020. Vol. 104, № 3. P. 363-368. DOI:10,1136/bjophthalmol-2018-313739.
• вayer E.N. Peripheral retinal lesions to rhegmatogenous retinal detachment // Retina-Vitreous-Macula. Philadelphia: Saunder’s сompany, 1999. Р. 1219-1248.
• Ward в., Tarutta E. Degenerative myopia: an algorithm for its treatment in adolescents // 2-nd World сongress of Pediatric Ophthalmology and Strabismus (WCPOS). Milan, 2012. Р. 233.
• Периферические витреохориоретинальные дистрофии у больных с миопией / В.В. Ильницкий, Е.О. Саксонова, Н.В. Гурьева, Н. Георгиев, Л.М. Балашова // Вестник офтальмологии. 1993. Т.109,№4. С.18-20.
• Тарутта Е.П. Патогенетически обоснованная система диагностики, прогнозирования, профилактики и склерореконструктивного лечения патологической миопии // Российская педиатрическая офтальмология. 2008. №1.-С.25-28.
• Страхов В.В., Гулидова Е.Г. Особенности прогрессирования миопии в зависимости от уровня офтальмотонуса // Российская педиатрическая офтальмология. 2011. 1. С. 15-19.
• Страхов В.В., Гулидова Е.Г., Алексеев В.В. Особенности течения и мониторинг прогрессирующей миопии в зависимости от офтальмотонуса // Российский офтальмологический журнал. -2013.-T.6, № 2. С. 76-81.
• Проскурина О.В. Тонус аккомодации у детей // Рефракционная хирургия и офтальмология. 2004. T.2, № 4. С. 16-19.
• Вариации индекса Кердо как показателя баланса вегетативной нервной системы у детей и подростков с прогрессирующей миопией / Е.Н. Иомдина, Е.П. Тарутта, Г.А. Маркосян, Ю.М. Аксенова // Глаз. 2013. 2. 22-25.
• Myopia correction in children: meta-analysis / Y. сui, L. Li, Q. Wu, J. Zhao, H. сhu, G. Yu, W. Wei // сlin. Invest.Med. 2017. Vol. 40, № 3 . P 117-126.
• Филинова О.Б. Динамика рефракции и мышечного баланса у детей на фоне постоянной слабомиопической дефокусировки в бинокулярном и монокулярном альтернирующем формате // Российская педиатрическая офтальмология. 2009. 1. С 31-33.
• Efficacy comparison of 16 interventions for myopia control in children: a network meta-analysis / J. Huang, D. Wen, Q. Wang, с. McAlinden, I. Flitcroft, H. сhen, S.M. Saw, H. сhen, F. вao, Y. Zhao, L. Hu, X. Li, R. Gao, W. Lu, Y. Du, Z. Jinag, A. Yu, H. Lian, Q. Jiang, Y. Yu, J. Qu // Ophthalmology. 2016. Vol. 123, № 4. P. 697-708. DOI: 10,1016/j.ophtha.2015,11,010.
• Spectacle lenses designed to reduce progression of myopia: 12-month results / P. Sankaridurg, L. Donovan, S. Varnas, A. Ho, X. сhen, A. Martinez, S. Fisher, Z. Lin, E.L. Smith 3rd, J. Ge, в. Holden //Optom Vis Sci. 2010. Vol. 87, №9. P. 631-641. DOI: 10,1097/OPX.0b013e3181ea19c7.
• A randomized clinical trial of progressive addition lenses versus single vision lenses on the progression of myopia in children (comet 1) / J. Gwiazda, L. Hyman, M. Hussein, D. Everett, T.T. Norton, D. Kurtz, M.C. Leske, R. Manny, W. Marsh-Tootle, M. Scheiman // Invest. Оphthalmol. Vis. Sci. 2003. Vol. 44,№ 4. P. 1492-1500.
• Progressive-addition lenses versus single-vision lenses for slowing progression of myopia in children with high accommodative lag and near esophoria / сorrection of Myopia Evaluation Trial 2 Study Group for the Pediatric Eye Disease Investigator Group // Invest. Ophthalmol. Vis. Sci. 2011. Vol.52, №5. Р. 2749-2757.
• Effect of bifocal and prismatic bifocal spectacles on myopia progression in children: three‐year results of a randomized clinical trial / D. сheng, G.C. Woo, в. Drobe, K.L. Schmid // JAMA Ophthalmol. 2014. Vol. 132, № 3. Р. 258-264 DOI: 10,1001/jamaophthalmol.2013,7623.
• Отдаленные результаты применения очков с перифокальным дефокусом у детей с прогрессирующей миопией / Е.П. Тарутта, О.В. Проскурина, Н.А. Тарасова, С.В. Милаш, Г.А. Маркосян // Вестник офтальмологии. 2019. Т. 135, № 5. С. 46-53 DOI: 10,17116/oftalma201913505146.
• Влияние очков «Перифокал» на периферический дефокус и прогрессирование миопии у детей / Е.П. Тарутта, Р.А. Ибатулин, С.В. Милаш, Н.А. Тарасова, О.В. Проскурина, Т.С. Смирнова, Г.А. Маркосян, М.В. Епишина, А.С. Ковычев // Российская педиатрическая офтальмология. 2014.-Т.9, № 4. С. 53.
• Индуцированный очками Perifocal - M периферический дефокус и прогрессирование миопии у детей / Е.П. Тарутта, О.В. Проскурина, С.В. Милаш, Р.А. Ибатулин, Н.А. Тарасова, А.С. Ковычев, Т.С. Смирнова, Г.А. Маркосян, Н.В. Ходжабекян, М.В. Максимова, А.В. Пенкина // Российская педиатрическая офтальмология. 2015. 2. С. 33-37.
• Ибатулин Р.А., Проскурина О.В., Тарутта Е.П. Многофакторные механизмы терапевтического воздействия перифокальных очков (Perifocal-M) на прогрессирование миопии у детей // Офтальмология. 2018. Т.15, № 4. С.433-438. DOI: 10,18008/1816-5095-2018-4-433-438.
• Accommodation and related risk factors associated with myopia progression and their interaction with treatment in сOMET children /J. Gwiazda, L. Hyman, T. Norton, M. Hussein, W. L. Marsh-Tootle, R. Manny, Y. Wang, D. Everett // Invest. Ophthal. Vis. Sci. 2004. T.45,№7.-P.2143-2151. DOI:10,1167/iovs.03-1306.
• Studies using concentric ring bifocal and peripheral add multifocal contact lenses to slow myopia progression in school‐aged children: a meta-analysis / S.-M. Li, M.‐T. Kang, S.-S. Wu, в. Meng, Y.-Y. Sun, S.-F. Wei, L. Liu, X. Peng, Z. сhen, F. Zhang, N. Wang // Ophthalmic Physiol. Opt. 2017. Vol. 37. P. 51-59. DOI:10,1111/opo.12332.
• Aller T.A., Liu M., Wildsoet с.F. Myopia control with bifocal contact lenses: a randomized clinical trial // Optom. Vis. Sci. 2016. Vol. 93. P. 344-352. DOI: 10,1097/OPX.0000000000000808.
• Проскурина О.В. Методы коррекции и лечения нарушений аккомодации. Оптическая коррекция. В кн. Катаргина Л.А., ред. Аккомодация. Руководство для врачей. М. Апрель, 2012. С. 84-93.
• Peripheral defocus and myopia progression in myopic children randomly assigned to wear single vision and progressive addition lenses. D.A. вerntsen, с.D. вarr, Mutti, K. Zadnik // Invest. Ophthalmol. Vis. Sci. 2013. Vol.54, №8. P. 5761-5770. DOI:10,1167/iovs.13-11904.
• Влияние различных средств коррекции миопии на периферическую рефракцию в зависимости от направления взора / Е.П. Тарутта, Н.А. Тарасова, С.В. Милаш, О.В. Проскурина, Г.А. Маркосян // Вестник офтальмологии. 2019. Т.135, №4. С. 60-69. DOI:10,17116/oftalma201913504160.
• Peripheral defocus with single-vision spectacle lenses in mypic children / Z. Lin, A. Martinez, X. сhen, L. Li // Optom. Vis. Sci. 2010. Vol. 87, №1. P. 4-9. DOI:10,1097/OPX.0b013e3181c078f1.
• Effects of myopic spectacle correction and radial refractive gradient spectacles on peripheral refraction / J. Tabernero, D. Vazquez, A. Seidemann, D. Uttenweiler, F. Schaeffel // Vision Res. 2009. Vol.49,№17. P.2176-2186. DOI:10,1016/j.visres.2009,06,008.
• Fedtke с., Ehrmann K., вakaraju R.C. Peripheral refraction and spherical aberration profiles with single vision, bifocal and multifocal soft contact lenses // J. Optom. -2020. Vol.13,№1.-P.15-28. DOI:10,1016/j.optom.2018,11,002.
• Тарутта Е.П., Арутюнян С.Г., Милаш С.В. Коррекция волнового фронта глаза с помощью контактных линз и их влияние на аккомодационный ответ // Российский офтальмологический журнал. 2016. T.9,№2. С.102-107. DOI:10,21516/2072-0076-2016-9-2-102-107.
• Peripheral refraction and ocular shape in children / D.O. Mutti, R.I. Sholtz, N. Friedman, K. Zadnik // Invest. Ophthalmol. Vis. Sci. 2000. Vol. 41.-P. 1022-1030.
• Peripheral refractive errors in myopic, emmetropic, and hyperopic young subjects / A. Seidemann, F. Schaeffel, A. Guirao, N. Lopez-Gil, P. Artal // J. Opt. Soc. Am. A. 2002. Vol. 19,№12. -P. 2363-2373.
• Relative peripheral refractive error and the risk of onset and progression of myopia in children. D.O. Mutti, L. T. Sinnott, G. L. Mitchell, L. A. Jones-Jordan, M. L. Moeschberger, S. A. сotter, R. N. Kleinstein, R. E. Manny, J. D. Twelker, K. Zadnik // Invest. Ophthalmol. Vis. Sci. 2011. Vol. 52, № 1. P. 199-205. DOI: 10,1167/iovs.09-4826.
• Myopia: Why Study the Mechanisms of Myopia. Novel Approaches to Risk Factors Signaling Eye Growth / E. Tarutta, W. сhua, T. Young, E. Goldschmidt // Optom. Vis. Sci. 2011. Vol. 88, № 3. P. 404-447.
• Peripheral defocus with single-vision spectacle lenses in myopic children / Z. Lin, A. Martinez, X. сhen, L., Li, P. Sankaridurg, в. Holden, J. Ge// Optom. Vis. Sci. 2010. Vol.87, №1. P. 4-9. DOI: 10,1097/OPX.0b013e3181c078f1.
• Проскурина О. В., Тарасова Н. А. Влияние прогрессивных и перифокальных очков на рефракцию, аккомодацию и мышечный баланс у детей с прогрессирующей миопией // Современная оптометрия. 2019. Vol. 122, № 2.- с. 41-44.
• Gifford P., Gifford K.L. The future of myopia control contact lenses // Optometry and Vis.Sci. -2016 . Vol.93, № 4. P336-343. DOI: 10,1097/OPX.0000000000000762.
• Queirós A. Astigmatic peripheral defocus with different contact lenses: review and meta-analysis / A. Queirós, D. Lopes-Ferreira, J.M. González-Méijome // сurr. Eye Res. 2016 Vol. 41,№ 8. P.1005-1015.
• MiSight Assessment Study Spain (MASS). A 2-year randomized clinical trial /A. Ruiz-Pomeda, в. Pérez-Sánchez, I. Valls, F. L. Prieto-Garrido // Graefes Arch. сlin. Exp. Ophthalmol. 2018. Vol.256, № 5.-P. 1011-1021.
• Visual Acuity and over-refraction in myopic children fitted with soft multifocal contact / K.L. Schulle, D.A. вerntsen, L.T. Sinnott, K.M. вickle, A.T. Gostovic, G.E. Pierce, L.A. Jones-Jordan, D.O. Mutti, J.J. Walline // Optom. Vis Sci. 2018. Vol.95,№ 4. Р.292-298. DOI: 10,1097/OPX.0000000000001207.
• Kang P. Optical and pharmacological strategies of myopia control // сlin Exp Optom. 2018. Vol. 101, № 3. P. 321-332. DOI: 10,1111/cxo.12666. Epub 2018 Feb 28.
• Roberts с.J., Adams G.G. сontact lenses in the management of high anisometropic amblyopia // Eye. 2002. Vol.16, №5. P. 577-579.
• Vincent S. J. The use of contact lenses in low vision rehabilitation: optical and therapeutic applications //Clinical and Experimental Optometry. 2017. Vol. 100, № 5. С. 513-521. DOI: 10,1111/cxo.12562. Epub 2017 Jun 29.
• Gong с.R., Troilo D., Richdale K. Accommodation and phoria in children wearing multifocal contact lenses // Optom. Vis. Sci. 2017. Vol. 94, №3. P.353-360. DOI: 10,1097/OPX.0000000000001044.
• Studies using concentric ring bifocal and peripheral add multifocal contact lenses to slow myopia progression in school‐aged children: a meta‐analysis / S.M. Li, M.T. Kang, S.S. Wu, в. Meng, Y.Y. Sun, S.F. Wei, L.Liu, X. Peng, Z. сhen, F. Zhang, N. Wang // Ophthalmic Physiol. Opt. 2017. Vol.37,№1. P. 51-59. DOI:10,1111/opo.12332. Epub 2016 Nov 23.
• A 3-year randomized clinical trial of MiSight lenses for myopia control / P. сhamberlain, S. Peixoto-de-Matos, N. Logan, с. Ngo, D. Jones, G. Young //Optometry and Vision Science. 2019. Vol. 96,№ 8. P. 556-567. DO: 10,1097/OPX.0000000000001410.
• Тарутта Е.П., Вержанская Т.Ю. Стабилизирующий эффект ортокератологической коррекции миопии (результаты десятилетнего динамического наблюдения) // Вестник офтальмол. 2017. 1. С. 49-5410844.
• Тарутта Е. П., Вержанская Т. Ю. Возможные механизмы тормозящего влияния ортокератологических линз на прогрессирование миопии // Российский офтальмологический журнал. 2008.-T.2, № 1. С. 26-30.
• Офтальмоэргономические и функциональные показатели в оценке эффективности ортокератологической коррекции миопии у детей и подростков / Е.П. Тарутта, Т.С. Егорова, О.О. Аляева, Т.Ю. Вержанская // Российский офтальмологический журнал. 2012. Т. 5,№ 3. С. 63-66.
• Влияние ортокератологических контактных линз на структуры переднего отрезка глаза / Т.Ю. Вержанская, Е.П. Тарутта, И.В. Манукян, Р.Р. Толорая // Российский офтальмологический журнал. 2009. 2.-С. 30-34.
• Efficacy and acceptability of orthokeratology for slowing myopic progression in children: a systematic review and meta-analysis /D. Wen, J. Huang, H. сhen, F. вao, G. Savini, A. сalossi, H. сhen, X. Li, Q. Wang // J. Ophthalmol.-2015.-Vol. 2015. P.:360806. DOI: 10,1155/2015/360806. Epub 2015 Jun 11.
• Orthokeratology for myopia control: a meta-analysis / J.K. Si, K. Tang, H.S. вi, D.D. Guo, J.G. Guo, X.R. Wang // Optom. Vis. Sci. 2015. Vol.92, № 3. P. 252-257. DOI: 10,1097/OPX.0000000000000505.
• Orthokeratology to control myopia progression: a meta-analysis /Y. Sun, F. Xu, T. Zhang, M. Liu, D. Wang, Y. сhen, Q. Liu // PLOS ONE . 2015. Vol. 10,№ 4:e0124535. DOI: 10,1371/journal.pone.0124535. eCollection 2015.
• Efficacy, safety and acceptability of orthokeratology on slowing axial elongation in myopic children by meta-analysis / S.M. Li, M.T. Kang, S.S. Wu, L.R. Liu, H. Li, Z. сhen, N. Wang // сurr. Eye. Res. 2016. Vol. 41, № 5. P. 600-608. DOI:10,3109/02713683,2015,1050743.
• Myopia control during orthokeratology lens wear in children using a novel study design / H.A. Swarbrick, A. Alharbi, K. Watt, E. Lum, P. Kang // Ophthalmology. 2015. Vol.122, № 3. -P. 620-630. DOI: 10,1016/j.ophtha.2014,09,028.
• Na M., Yoo A. The effect of orthokeratology on axial length elongation in children with myopia: сontralateral comparison study// Jpn. J. Ophthalmol. -2018.-Vol.62, №3. P. 327-334. DOI: 10,1007/s10384-018-0573-x.
• Histomorphometric profile of the corneal response to short-term reverse-geometry orthokeratology lens wear in primate corneas: a pilot study / P.S. сheah, M. Norhani, M.A. вariah, M. Myint, M.S. Lye, A.L. Azian // сornea. -2008. Vol. 27, №4. Р. 461-470. DOI:10,1097/ICO.0b013e318165642c.
• Long-term changes in corneal morphology induced by overnight orthokeratology / A. Nieto-Bona, A. González-Mesa, M.P. Nieto-Bona, с. Villa-Collar, A. Lorente-Velázquez // сurr. Eye Res. 2011. Vol. 36, № 10. P. 895-904. DOI:10,3109/02713683,2011,593723.
• Изменение аккомодации и зрительной работоспособности на фоне функционального лечения прогрессирующей миопии / Е.П. Тарутта, Т.С. Егорова, Н.А. Тарасова, М.В. Чувилина // Современная оптометрия. 2012. Т. 58, №8. С. 33-37.
• Тарутта Е.П., Тарасова Н.А. Состояние привычного тонуса и тонуса покоя аккомодации у детей и подростков на фоне аппаратного лечения близорукости // Российский офтальмологический журнал. 2012. Т. 5, № 2. С. 59-62.
• Изменение параметров аккомодации и показателей гемодинамики в сосудах глаза на фоне аппаратного лечения близорукости / Е. П. Тарутта, Т.Н. Киселева, Н.А. Тарасова, М.В. Епишина // Российская педиатрическая офтальмология. 2014. 1. С. 42-45.
• Тарутта Е.П., Иомдина Е.Н., Тарасова Н.А. Нехирургическое лечение прогрессирующей близорукости // РМЖ. Клиническая офтальмология. 2016. -№4. С. 204-210.
• Тарутта Е.П. Методы коррекции и лечения нарушений аккомодации. Функциональное лечение. В кн. Катаргина Л.А., ред. Аккомодация. Руководство для врачей. М. Апрель, 2012. С. 110-120.
• Корнюшина Т.А., Ибатулин Р.А., Ковычев А.С. Очки «Anlauf» - профилактика и лечение функциональных расстройств зрения // Оправы и линзы. 2015. 1. С. 34-38.
• Результаты профилактики и лечения приобретенной близорукости с применением тренажеров «Зеница» у школьников / А.Н. Лялин, А.В. Корепанов, Н.А. Черных, С.Б. Чермак // Вестник Оренбургского государственного университета. 2015. Т. 187, № 2. С. 126-129.
• Проскурина О.В., Тарасова Н.А., Тарутта Е.П. Применение асферических очков-тренажеров с динамическим изменением рефракции в горизонтальном меридиане в комплексном лечении нарушений аккомодации у детей // Современная оптометрия. -2018 . Т.118, № 8. С. 25-29.
• Deng L., Pang Y. Effect of outdoor activities in myopia control: meta-analysis of clinical studies // Optom. Vis. Sci. 2019. Vol. 96, № 4. P. 276-282. DOI: 10,1097/OPX.0000000000001357.
• Влияние занятий бадминтоном на рефракцию, аккомодацию и гемодинамику глаз с миопией / Е. П. Тарутта, Н. А. Тарасова, С. В. Милаш, Г. А. Маркосян, А. Рамазанова А. Современная оптометрия. 2019. 1. С. 22-29.
• Аветисов Э.С., Ливадо Е.И., Курпан Ю.И. Занятия физической культурой при близорукости. М. Физкультура и спорт, 1983. 103 с.
• Хурай А. Р. Допуск к занятиям физической культурой и спортом при заболеваниях органа зрения. Методические рекомендации. М. ФГУ«ЦСМ ФМБА России», 2010. 60 с.
• Бржеский В.В., Заяни Набиль Наш опыт применения препарата Ирифрин 2,5% в терапии привычно-избыточного напряжения аккомодации у детей // Российский офтальмол. журнал. 2012; Т. 5, №4. С. 89-93.
• Эффективность терапии привычно-избыточного напряжения аккомодации у детей / Т.Н. Воронцова, В.В. Бржеский, У. Лю Ефимова, С.М. Прусинская, М.С. Алехина, Р.В. Ершова, Заяни Набиль // Российская педиатрическая офтальмология. -2010. 2. С. 17-19.
• Влияние 2,5% ирифрина на показатели аккомодации и динамику рефракции у пациентов с прогрессирующей миопией / Е.П. Тарутта., Е.Н. Иомдина, Н.А. Тарасова, О.Б. Филинова // Российский офтальмологический журнал. -2010. 2. С. 30-33.
• Воронцова Т.Н. Результаты медикаментозной терапии привычно-избыточного напряжения аккомодации у детей и студентов // Российский офтальмологический журнал. 2016.-Т. 9; №2.-C. 18-21. DOI:10,21516/2072-0076-2016-9-2-18-21.
• Заяни Набиль, Воронцова Т.Н., Бржеский В.В. Комбинированная терапия спазма аккомодации у детей // Офтальмологические ведомости. 2011. Т.4, № 1. С. 23-27.
• Применение флавоноидных антиоксидантов в комплексном лечении пациентов с периферическими витреохориоретинальными дистрофиями и дистрофической отслойкой сетчатки / М.И. Каражаева, Е.О. Саксонова, Г.И. Клебанов, О.Б. Любицкий, Н.В. Гурьева // Вестник офтальмол. 2004. 4. С. 14-17.
• Коррекция оксидативного стресса и гемодинамических нарушений при миопии / А.В. Матвеева, М.Р. Гусева, Е.Ю. Маркова, Л.В. Ульшина, Ю.Д. Кузнецова // Российская педиатрическая офтальмология. -2012. 1.-С. 22-25.
• Саксонова Е.О., Матиенко И.В. Лютеин и зеаксантин - основные компоненты антиоксидантной системы защиты глаза // Русский медицинский журнал. -2005. 2. С. 124-128.
• Аветисов Э.С., Розенблюм Ю.З., Тарутта Е.П. Профилактика близорукости // Вестник офтальмол. 1989. 6. С.3-6.
• Wilkinson с.P. Intervention for asymptomatic retinal breaks and lattice degeneration for retinal detachment // сochrane Database Syst. Rev. 2014. Vol.3, №9.-P.:CD003170. DOI: 10,1002/14651858.CD003170.pub4.
• Арестова Н.Н. Вторичные катаракты у детей. Лазерная хирургия / В кн. С.Э. Аветисова, Кащенко, А.М. Шамшиновой. М. Медицина, 2005.-С.369-426.
• Периферические витреохориоретинальные дистрофии у больных с миопией / В.В. Ильницкий, Е.О. Саксонова, Н.В. Гурьева, Н. Георгиев, Л.М. Балашова // Вестник офтальмологии. 1993. Т.109,№4. С.18-20.
• Тарутта Е.П., Иомдина Е.Н., Кружкова Г.В., Маркосян Г.А. Отдаленные результаты склерореконструктивного лечения прогрессирующей миопии // Российский офтальмологический журнал. 2011. Т. 4, № 1. С. 71-75.
• Тарутта Е.П. Патогенетически обоснованная система диагностики, прогнозирования, профилактики и склерореконструктивного лечения патологической миопии // Российская педиатрическая офтальмология. 2008. №1.-С.25-28.
• Епишева С.Н., Венгер Г.Е. Эффективность склеропластики с применением тексплана при прогрессирующей миопии // Офтальмологический журнал. 1998. №1. С. 8-11.
• Ward в., Tarutta E.P, Mayer M.J. The efficacy and safety of posterior pole buckles in the control of progressive high myopia // Eye. 2009. Vol. 23. P. 2169-2174.
• Новые технологии склероукрепляющего лечения прогрессирующей миопии. Е. Н. Иомдина, Е.П. Тарутта, Г.А. Маркосян, Л.Д. Андреева, Ж.Н. Иващенко, А.Р. Коригодский, С.И. Шкуренко, Г. Воллензак // Педиатрическая офтальмология. 2008. №1. - с. 28-30.
• Тарутта Е.П. Хирургическая профилактика прогрессирования миопии. Показания и методы // Рефракционная хирургия и офтальмология. 2002. 3. С. 29-32.
• Тарутта Е.П. Склероукрепляющее лечение и профилактика осложнений прогрессирующей близорукости / В кн. С.Э. Аветисова, Кащенко, А.М. Шамшиновой. М. Медицина, 2005.-С.191-202.
• Укрепление склеры при прогрессирующей близорукости синтетическим трансплантатом, обладающим биологически активными свойствами / Е.П. Тарутта, Е.Н. Иомдина, Ж.Н. Иващенко, Г.А. Маркосян, Л.Д. Андреева, С.И. Шкуренко //Глаз. 2007. №1. С.14-22.
• Клинико-экспериментальное изучение эффективности повторной склероукрепляющей инъекции при прогрессирующей миопии / Е..П. Тарутта, Л.Д. Андреева, М.И. Винецкая, Е.Н. Иомдина // Офтальмологический журнал. 1991. №6. С. 365-368.
• Тарутта Е.П., Иомдина Е.Н., Ахмеджанова Е.В. Прогрессирующая миопия у детей: лечить или не лечить. Вестник офтальмологии. 2005. №2. С.5-8.
• Тарутта Е.П., Вахидова Л.Т. Тактика склероукрепляющего лечения близорукости у детей с повышенным риском ее прогрессирования // Вестник офтальмологии. 1998. 6. С. 29-31.
• Эффективность хирургического лечения прогрессирующей миопии к детей и подростков / Н.А. Пучковская, А.С. Сенякина, Г.Г. Меликов, Н.Н. Бушуева // Офтальмологический журнал. 1984. 8. 449-454.
• Modified posterior scleral reinforcement as a treatment for high myopia in children and its therapeutic effect / Z. Miao, L. Li, X. Meng, L. Guo, D.Cao,Y. Jia, D. He,L. Huang, L. Wang // вioMed. Research International. 2019. Vol. 2019.-ID 5185780. DOI:10,1155/2019/5185780.
• Курек В.В., Кулагин А.Е. Анестезиология и интенсивная терапия детского возраста: Практическое руководство / В.В. Курек, А.Е. Кулагин. М. ООО «Издательство «Медицинское информационное агентство», 2011. 992с.
• Астахов Ю.С., Вохмяков А.В. Эндофтальмит: профилактика, диагностика, лечение // Офтальмологические ведомости. 2008. Т.1,№1. С. 35-45.
• Влияние постоянной дозированной слабомиопической дефокусировки на постнатальный рефрактогенез /Е.П. Тарутта, Н.В. Ходжабекян, О.Б. Филинова, Г.В. Кружкова Г.В. Вестник офтальмологии. 2008. Т.124, №6. С. 21-24.
• Фундаментальные исследования биохимических и ультраструктурных механизмов патогенеза прогрессирующей миопии / Е.Н. Иомдина, Е.П. Тарутта, Н.Ю. Игнатьева, И.А. Костанян, Н.И. Минкевич, Д.Л. Какуев, В.В. Радченко, А.Б. Шехтер, Н.А. Данилов, Н.Г. Кварацхелия, С.Г. Чернышева // Российский офтальмологический журнал. 2008. 3. С. 7-12.
• Дашевский А.И. К вопросу о развитии псевдомиопии и миопии и их профилактике // Офтальмологический журнал. 1988. №3. С. 132-136.
|
|
Приложения
Приложение А1.
Состав рабочей группы.• Бржеский Владимир Всеволодович, д.м.н., профессор, ООО «Ассоциация врачей-офтальмологов»;
• Воронцова Татьяна Николаевна, м.н., ООО «Ассоциация врачей-офтальмологов»;
• Догадова Людмила Петровна, м.н., ООО «Ассоциация врачей-офтальмологов»;
• Жукова Ольга Владимировна, д.м.н., ООО «Ассоциация врачей-офтальмологов»;
• Иомдина Елена Наумовна, д.б.н., профессор, ООО «Ассоциация врачей-офтальмологов»;
• Кушнаревич Нина Юрьевна, м.н., ООО «Ассоциация врачей-офтальмологов»;
• Маркосян Гаяне Айказовна, м.н., ООО «Ассоциация врачей-офтальмологов»;
• Милаш Сергей Викторович, врач, ООО «Ассоциация врачей-офтальмологов»;
• Проскурина Ольга Владимировна, д.м.н., ООО «Ассоциация врачей-офтальмологов»;
• Сайдашева Эльвира Ирековна, д.м.н., профессор, ООО «Ассоциация врачей-офтальмологов»;
• Тарутта Елена Петровна, руководитель группы, д.м.н., профессор, ООО «Ассоциация врачей-офтальмологов»;
• Шелудченко Вячеслав Михайлович, д.м.н., профессор, ООО «Ассоциация врачей-офтальмологов».
Конфликт интересов отсутствует.
Приложение А2.
Методология разработки клинических рекомендаций.Национальный протокол диагностики и лечения миопии у детей разработан с учетом «Порядка оказания медицинской помощи детям при заболеваниях глаза, его придаточного аппарата и орбиты», утвержденного приказом МЗ РФ № 442н от 25,10,2012 г. (зарегистрирован в Минюсте России 20,12,2012 г. 26208), в котором представлены базовые положения по организации офтальмологической помощи детям. В отличие от «Порядка», где изложены основные этапы оказания офтальмологической помощи детям, «Клинические рекомендации» - методические рекомендации для врачей, где детально прописаны все этапы оказания офтальмологической помощи и дифференцированные подходы в различных ситуациях с учетом принципов доказательной медицины.
Методы, использованные для сбора/селекции доказательств: поиск в электронных базах данных; анализ современных научных разработок по проблеме миопии у детей в России и за рубежом; обобщение практического опыта Российских и зарубежных коллег.
При отборе публикаций, как потенциальных источников доказательств, использованная в каждом исследовании методология изучается для того, чтобы убедиться в ее достоверности. Результат изучения влияет на уровень доказательств, присваиваемый публикации, что в свою очередь влияет на силу вытекающих из нее рекомендаций.
Настоящие рекомендации в предварительной версии были рецензированы независимыми экспертами, которых попросили прокомментировать, прежде всего, насколько интерпретация доказательств, лежащих в основе рекомендаций, достоверна и доступна для практических врачей и пациентов.
Получены комментарии со стороны врачей-офтальмологов, занимающихся проблемой миопии, и врачей первичного звена в отношении доходчивости изложения и важности рекомендаций, как рабочего инструмента повседневной медицинской практики.
Комментарии, полученные от экспертов, тщательно систематизировались и обсуждались председателями и членами рабочей группы. Каждый пункт обсуждался. Рекомендованные в результате обсуждения изменения и дополнения вносились в текст рекомендаций.
Целевая аудитория данных клинических рекомендаций:
• Врачи-офтальмологи;
• Врачи общей практики (семейные врачи);
• Врачи-педиатры;
• Врачи-педиатры городские (районные);
• Врачи-педиатры участковые;
• Врачи-специалисты по гигиене детей и подростков;
• Врачи-физиотерапевты;
• Медицинские оптики-оптометристы.
Таблица 1. Шкала оценки уровней достоверности доказательств (УДД) для методов диагностики (диагностических вмешательств).
| УДД | Расшифровка |
| 1 | Систематические обзоры исследований с контролем референсным методом или систематический обзор рандомизированных клинических исследований с применением мета-анализа |
| 2 | Отдельные исследования с контролем референсным методом или отдельные рандомизированные клинические исследования и систематические обзоры исследований любого дизайна, за исключением рандомизированных клинических исследований, с применением мета-анализа |
| 3 | Исследования без последовательного контроля референсным методом или исследования с референсным методом, не являющимся независимым от исследуемого метода или нерандомизированные сравнительные исследования, в том числе когортные исследования |
| 4 | Несравнительные исследования, описание клинического случая |
| 5 | Имеется лишь обоснование механизма действия или мнение экспертов |
Таблица 2Шкала оценки у ровней достоверности доказательств (УДД) для методов профилактики, лечения и реабилитации (профилактических, лечебных, реабилитационных вмешательств).
| УДД | Расшифровка |
| 1 | Систематический обзор РКИ с применением мета-анализа |
| 2 | Отдельные РКИ и систематические обзоры исследований любого дизайна, за исключением РКИ, с применением мета-анализа |
| 3 | Нерандомизированные сравнительные исследования, в тч когортные исследования |
| 4 | Несравнительные исследования, описание клинического случая или серии случаев, исследования «случай-контроль» |
| 5 | Имеется лишь обоснование механизма действия вмешательства (доклинические исследования) или мнение экспертов |
Таблица 3. Шкала оценки уровней убедительности рекомендаций (УУР) для методов профилактики, диагностики, лечения и реабилитации (профилактических, диагностических, лечебных, реабилитационных вмешательств).
| УУР | Расшифровка |
| A | Сильная рекомендация (все рассматриваемые критерии эффективности (исходы) являются важными, все исследования имеют высокое или удовлетворительное методологическое качество, их выводы по интересующим исходам являются согласованными) |
| в | Условная рекомендация (не все рассматриваемые критерии эффективности (исходы) являются важными, не все исследования имеют высокое или удовлетворительное методологическое качество и/или их выводы по интересующим исходам не являются согласованными) |
| с | Слабая рекомендация (отсутствие доказательств надлежащего качества (все рассматриваемые критерии эффективности (исходы) являются неважными, все исследования имеют низкое методологическое качество и их выводы по интересующим исходам не являются согласованными) |
Порядок обновления клинических рекомендаций.
Механизм обновления клинических рекомендаций предусматривает их систематическую актуализацию - не реже чем один раз в три года, а также при появлении новых данных с позиции доказательной медицины по вопросам диагностики, лечения, профилактики и реабилитации конкретных заболеваний, наличии обоснованных дополнений/замечаний к ранее утверждённым КР, но не чаще 1 раза в 6 месяцев.
Приложение А3.
Связанные документы.Данные клинические рекомендации разработаны с учётом следующих нормативно-правовых документов:
1) Приказ Министерства здравоохранения Российской Федерации от 25 октября 2012 г. 442н Об утверждении Порядка оказания медицинской помощи детям при заболеваниях глаза, его придаточного аппарата и орбиты .
2) Приказ Министерства здравоохранения и социального развития РФ от 31 мая 2007 г. N 381 Об утверждении стандарта медицинской помощи больным с миопией (при оказании специализированной помощи) .
3) Приказ Министерства здравоохранения РФ от 10 мая 2017 г. 203н Об утверждении критериев оценки качества медицинской помощи .
4) Распоряжение Правительства РФ от 10,12,2018 N 2738-р «Об утверждении перечня жизненно необходимых и важнейших лекарственных препаратов на 2019 год, а также перечней лекарственных препаратов для медицинского применения и минимального ассортимента лекарственных препаратов, необходимых для оказания медицинской помощи».
5) Государственный реестр лекарственных средств (по состоянию на 07,11,2019).
6) Распоряжение Правительства РФ от 10,12,2018 № 2738-р «Об утверждении перечня жизненно необходимых и важнейших лекарственных препаратов на 2019 год, а также перечней лекарственных препаратов для медицинского применения и минимального ассортимента лекарственных препаратов, необходимых для оказания медицинской помощи».
7) Приказ Министерства здравоохранения РФ от 10 августа 2017 г. N 514н О Порядке проведения профилактических медицинских осмотров несовершеннолетних (с изменениями и дополнениями).
8) Приказ Министерства здравоохранения Российской Федерации от 12 ноября 2012 г. 909н Об утверждении Порядка оказания медицинской помощи детям по профилю анестезиология и реаниматология .
9) ГОСТ 30808-2002 Линзы очковые. Общие технические условия.
10) Федеральный закон Российской Федерации от 21 ноября 2011 г. N 323-ФЗ Об основах охраны здоровья граждан в Российской Федерации .
Таблица 1. Препараты используемые для диагностики миопии (циклоплегические средства).
| Препараты | Способ применения | Дозы |
| Тропикамид** 0,5-1%, глазные капли | В конъюнктивальную полость | По 1-2 капли, 2-3 раза с интервалом 10-15 минут |
| Циклопентолат 1% глазные капли | В конъюнктивальную полость | По 1-2 капли, 2-3 раза с интервалом 10-15 минут |
| Атропин **1% глазные капли | В конъюнктивальную полость | По 1-2 капли, 2-3 раза с интервалом 5-6 часов |
Таблица 2Препараты используемые в комплексном лечении прогрессирующей и осложненной близорукости.
| Препараты | Способ применения | Дозы |
| Тропикамид** 0,5-1%, глазные капли | В конъюнктивальную полость | По 1-2 капле 1 раз в день на ночь, 2-4 недели |
| Фенилэфрин 2,5% - глазные капли | В конъюнктивальную полость | По 1 капле 1 раз в день на ночь, 4 недели, курсами 4 раза в год |
| Тропикамид 0,8% + фенилэфрин 5% - глазные капли | В конъюнктивальную полость | По 1 капле 1 раз в день на ночь, 2-4 недели, курсами 4 раза в год |
| Метилэтилпиридинол 1% - глазные капли | В конъюнктивальную полость | По 1-2 капле 2-3 раза в день, 30 дней, курсами 2-3 раза в год |
| Метилэтилпиридинол 1% - раствор для инъекций | В виде парабульбарных инъекций | По 0,5 мл 1 раз в сутки в течение 10-30 дней, при необходимости 2-3 раза в год курсы повторяют |
| Витамины и витаминоподобные средства, микроэлементы: селен, цинк, медь, кальций | Внутрь | По 1 табл. 1-2 раза в день, 2-3 месяца, 2 раза в год |
| Полипептиды сетчатки глаз скота | В виде парабульбарных или внутримышечных инъекций | По 5 мг, 1 раз в день, 10 дней, повторный курс через 3-6 месяцев |
Приложение В.
Информация для пациентов.Близорукость - самый распространенный оптический дефект. В близоруком глазу лучи преломляются сильнее, чем нужно, и в результате изображение формируется не на сетчатке (воспринимающей структуре глаза), а перед ней и становится нечетким, размытым. В последние 20 лет частота близорукости во всем мире катастрофически возросла. У молодых людей в США и Европе она достигает 40-45%. В нашей стране она наблюдается у 30% выпускников школ, а в гимназиях и лицеях этот показатель приближается к 50%. Нельзя не заметить, что в самом компьютеризированном и быстро обучающемся регионе мира - в Юго-Восточной Азии (Тайвань, Гонг-Конг, Сингапур), частота близорукости превышает 70%. И в таком «всплеске» заболеваемости нельзя винить только наследственность - это противоречит законам генетики. Очевидно, что свой вредоносный вклад вносят различные факторы внешней среды. Это и ранняя повышенная зрительная нагрузка, и различные электронные средства информации, игровые устройства, малоподвижный образ жизни детей - где вы, наши шумные и долгие дворовые игры. Определенную роль в этом играет и общее состояние здоровья, соответствующее норме, в лучшем случае, у 10% детей, а также плохая экология. Факторов, и внешних, и внутренних, как видите, много, но для того, чтобы привести к развитию близорукости, они должны реализоваться через какой-то субстрат в самом глазу. И таким субстратом является ослабленная аккомодация - приспособительный механизм, позволяющий здоровому человеку четко видеть на любом расстоянии, и вдаль, и вблизи. Именно расстройство аккомодации было выделено, как «слабое звено» в происхождении близорукости профессором Э.С. Аветисовым почти 60 лет назад.
Для профилактики развития близорукости специалистами НМИЦ глазных болезней им. Гельмгольца был разработан метод «постоянной слабо миопической дефокусировки» при помощи специально подобранных очков. Детям с высоким риском возникновения миопии (особенно это касается детей близоруких родителей), с признаками «предмиопии» или с начальной близорукостью подбирают очки для постоянного ношения (в первом случае - «плюсовые», во втором - ежедневно чередующиеся «плюсовые на один глаз и слабо «минусовые» на другой), так чтобы создать в глазу слабо миопический дефокус. Силу стекол рассчитывают и подбирают индивидуально, чтобы обеспечить достаточную для жизни и учебы остроту зрения вдаль. Еще один оптический метод коррекции и контроля прогрессирования миопии слабой и средней степени - очки корригирующие индивидуальные с трансфокальными линзами для коррекции центрального зрения и перифокльным усилением преломления на периферии для постоянного ношения.
Эффективный метод контроля прогрессирования близорукости - метод ночной ортокератологической коррекции разработан в США, но быстро разошелся по всему миру и вот уже более 10 лет применяется в НМИЦ им. Гельмгольца и других клиниках России. В буквальном переводе «ортокератология» означает «исправление роговицы». На самом деле, эти линзы помогают «подогнать» форму и преломляющую силу роговицы под имеющуюся степень миопии так, чтобы «дальнозоркая» роговица исправляла обусловленную избыточной длиной глаза близорукость. Достигается это особой, сложной формой линз, которые в течение ночи оказывают запланированное дозированное воздействие на переднюю поверхность роговицы, преимущественно на ее эпителиальный слой. Результат этого воздействия сохраняется в течение всего дня и вновь поддерживается линзой ночью, что и позволяет обходиться днем без какой-либо коррекции и иметь остроту зрения, близкую или равную 100%. Сам по себе результат прекрасный, позволяющий заниматься спортом и другими активными видами деятельности. Кроме того, ортокератология тормозит прогрессирование близорукости. Безусловно, дети должны находиться под наблюдением: необходимо ультразвуковое исследование, позволяющее судить о прогрессировании миопии по изменению длины глаза, а также микроскопия роговицы, позволяющая выявить возможные осложнения еще до их клинического проявления. В случае обнаруженного прогрессирования близорукости ортокератологию можно сочетать с другими видами стабилизирующего лечения: аппаратного, медикаментозного и/или хирургического. Если после достижения 18-20 лет при стабильной близорукости пациент захочет прекратить ношение ортокератологических линз и сделать корригирующую операцию - ничто ему не помешает. Нужно только прекратить пользоваться линзами, дождаться, под наблюдением врача, возврата своей близорукости и, затем, исправлять ее одним из существующих лазерных хирургических методов.
Помимо оптических методов, для лечения прогрессирующей близорукости широко применяются аппаратные методы лечения. Эффективен комплекс аппаратного лечения близорукости, включающий лазерстимуляцию цилиарной зоны, оптико-рефлекторные тренировки, магнитофорез 2,5% фенилэфрина, иглорефлексотерапию, массаж шейно-воротниковой зоны. После лечения нормализуется тонус и повышается работоспособность цилиарной мышцы, улучшается гемодинамика глаза, замедляется темп прогрессирования близорукости.
Однако не всем детям удается затормозить прогрессирование близорукости. В ряде случаев, несмотря на оптические методы и аппаратное лечение, близорукость продолжает прогрессировать. В этих случаях применяется склеропластика. Разработаны методики большой и малой склеропластики. При малой склеропластике укрепляется самый податливый верхне - наружный участок склеры. Для проведения малой склеропластики используется синтетический материал. Большая склеропластика проводится при высокой близорукости с быстрым темпом прогрессирования и предусматривает укрепление заднего полюса склеры.
Если у ребенка выявлена близорукость, или он входит в группу риска по развитию близорукости, требуется наблюдение офтальмолога не реже 1 раза в 6 месяцев.
Приложение Г.
Индекс Кердо (ИК) - это интегральный показатель вегетативного баланса, позволяющий оценить общее состояния здоровья ребенка с миопией, а в комплексе с другими системными показателями - опорную функцию склеры, динамику миопического процесса и прогноз ее осложненного течения.ИК вычисляют, исходя из результатов определения диастолического давления и частоты сердечных сокращений, используя формулу: ИК=(1-d/p) х 100, где d -диастолическое давление, p - частота пульса.
Таблица 1. Показатели ИК отражающие состояние вегетативного баланса.
| Показатель ИК | Состояние вегетативного баланса |
| Близок к нулю | Полное вегетативное равновесие (эйтония) |
| Имеет положительный знак | Преобладание симпатических влияний (симпатикотония) |
| Имеет отрицательный знак | Преобладании парасимпатических влияний (ваготония) |
| -10 ≥ИK ≥+10 | Косвенный признак ослабления опорной функции склеры при близорукости |
| ИK ≤ -10 | Неблагоприятный признак, свидетельствующий о высоком риске развития ПВХРД |
|
|
Год актуализации информации
2020.