МКБ-10 коды
|
|
Вступление
Ассоциированные с ювенильным идиопатическим артритом.
МКБ 10:
H20.0, H20.1, H30.2.
Год утверждения (частота пересмотра):
Год утверждения: 2017.
ID:
КР113.
URL:
Профессиональные ассоциации:
• Общероссийская общественная организация «Ассоциация врачей-офтальмологов».
Утверждены.
Общероссийской общественной организацией «Ассоциация врачей-офтальмологов».
Согласованы.
Научным советом Министерства Здравоохранения Российской Федерации.
МКБ 10:
H20.0, H20.1, H30.2.
Год утверждения (частота пересмотра):
Год утверждения: 2017.
ID:
КР113.
URL:
Профессиональные ассоциации:
• Общероссийская общественная организация «Ассоциация врачей-офтальмологов».
Утверждены.
Общероссийской общественной организацией «Ассоциация врачей-офтальмологов».
Согласованы.
Научным советом Министерства Здравоохранения Российской Федерации.
Профессиональные ассоциации
• Общероссийская общественная организация «Ассоциация врачей-офтальмологов».
Список сокращений
AНA - антинуклеарные антитела.
ВПК - влага передней камеры.
ГИБП - генно-инженерные биологические препараты.
ДЗН - диск зрительного нерва.
МКБ-10 - международная классификация болезней 10-го пересмотра.
НПВП - нестероидные противовоспалительные препараты.
ОКТ - компьютерный анализатор.
РФ - ревматоидный фактор.
ФАГ - флюоресцентная ангиография глаза.
ФНО-α - фактор некроза опухоли альфа.
ЮИА - ювенильный идиопатический артрит.
ВПК - влага передней камеры.
ГИБП - генно-инженерные биологические препараты.
ДЗН - диск зрительного нерва.
МКБ-10 - международная классификация болезней 10-го пересмотра.
НПВП - нестероидные противовоспалительные препараты.
ОКТ - компьютерный анализатор.
РФ - ревматоидный фактор.
ФАГ - флюоресцентная ангиография глаза.
ФНО-α - фактор некроза опухоли альфа.
ЮИА - ювенильный идиопатический артрит.
Термины и определения
Увеит. Воспалительное заболевание сосудистой оболочки глаза.
Гипопион. Скопление лейкоцитов в углу передней камеры глаза снизу.
Гифема. Скопление крови в углу передней камеры глаза снизу.
Задние синехии. Сращения зрачкового края радужки и передней капсулы хрусталика.
Катаракта. Помутнение хрусталика.
Медикаментозная ремиссия устанавливается в случае, если увеит находится в неактивном состоянии на фоне лекарственной терапии в течение не менее 3 месяцев подряд.
Нефармакологической ремиссия считается в случае, если увеит находится в неактивном состоянии в течение не менее 3 месяцев подряд без противовоспалительного лечения.
Продолжительность ремиссии определяется в месяцах, прошедших с момента наступления неактивной фазы болезни.
Преципитаты. Агрегаты воспалительных клеток, откладывающиеся на эндотелии роговицы.
Гипопион. Скопление лейкоцитов в углу передней камеры глаза снизу.
Гифема. Скопление крови в углу передней камеры глаза снизу.
Задние синехии. Сращения зрачкового края радужки и передней капсулы хрусталика.
Катаракта. Помутнение хрусталика.
Медикаментозная ремиссия устанавливается в случае, если увеит находится в неактивном состоянии на фоне лекарственной терапии в течение не менее 3 месяцев подряд.
Нефармакологической ремиссия считается в случае, если увеит находится в неактивном состоянии в течение не менее 3 месяцев подряд без противовоспалительного лечения.
Продолжительность ремиссии определяется в месяцах, прошедших с момента наступления неактивной фазы болезни.
Преципитаты. Агрегаты воспалительных клеток, откладывающиеся на эндотелии роговицы.
Описание
Увеит является наиболее частым экстраартикулярным проявлением ювенильного идиопатического артрита (ЮИА). ЮИА ассоциированные увеиты остаются серьезной проблемой офтальмологии в связи с, как правило, малозаметным началом и отсутствием жалоб у ребенка (что может приводить к поздней диагностике), тяжестью течения, ранним возникновением широкого круга осложнений, нередко приводящим к необратимому снижению зрения [1].
Термином ЮИА объединяют гетерогенную группу заболеваний, к которым относят все хронические воспалительные заболевания суставов у детей неустановленной причины, длительностью более 6 недель, возникшие в возрасте до 16 лет. Согласно современной классификации международной лиги ревматологических ассоциаций (ILAR 2007) на основании клинических характеристик в течение первых 6 месяцев заболевания (количество пораженных суставов, наличие экстраартикулярных симптомов, ревматоидного фактора ) выделяют 7 субтипов ЮИА [2, 3].
Термином ЮИА объединяют гетерогенную группу заболеваний, к которым относят все хронические воспалительные заболевания суставов у детей неустановленной причины, длительностью более 6 недель, возникшие в возрасте до 16 лет. Согласно современной классификации международной лиги ревматологических ассоциаций (ILAR 2007) на основании клинических характеристик в течение первых 6 месяцев заболевания (количество пораженных суставов, наличие экстраартикулярных симптомов, ревматоидного фактора ) выделяют 7 субтипов ЮИА [2, 3].
Причины
Этиология и патогенез ЮИА и ЮИА ассоциированного увеита до настоящего времени изучены недостаточно. ЮИА является аутоиммунным заболеванием и соответствует модели мультифакториального полигенно наследуемого заболевания [2]. В развитии увеита имеют значение генетические и средовые (триггерные) факторы.
О роли генетических факторов в развитии заболевания свидетельствует наличие семейных случаев ЮИА ассоциированного увеита. Обнаружено, что ряд антигенов главного комплекса гистосовместимости сочетаются с более частым возникновением увеита при ЮИА. Это - HLA-DRB1*11, HLA-DRB1*13, HLA-DR8, HLA-DR5, HLA-DR11. При артрите, сочетающимся с энтезитом, часто выявляется положительный HLA-B27. В то же время, HLA DRB1*01 и HLA DR1 обладают протективными свойствами в отношении ЮИА ассоциированного увеита. Однако имеются значительные вариации генетических маркеров в разных этнических группах, что является предметом научных исследований [4, 5].
О роли генетических факторов в развитии заболевания свидетельствует наличие семейных случаев ЮИА ассоциированного увеита. Обнаружено, что ряд антигенов главного комплекса гистосовместимости сочетаются с более частым возникновением увеита при ЮИА. Это - HLA-DRB1*11, HLA-DRB1*13, HLA-DR8, HLA-DR5, HLA-DR11. При артрите, сочетающимся с энтезитом, часто выявляется положительный HLA-B27. В то же время, HLA DRB1*01 и HLA DR1 обладают протективными свойствами в отношении ЮИА ассоциированного увеита. Однако имеются значительные вариации генетических маркеров в разных этнических группах, что является предметом научных исследований [4, 5].
Эпидемиология
ЮИА - наиболее частое хроническое ревматологическое заболевание детского возраста и одновременно ведущее системное заболевание, ассоциирующееся с увеитами у детей. Заболеваемость ЮИА колеблется от 2 до 25 на 100000 детского населения в год, распространенность - от 62 до 220 на 100000.
Увеит возникает у 10 - 30% пациентов. Заболеваемость ЮИА ассоциированным увеитом составляет в среднем 1,5 - 2 на 100000 детского населения в год, распространенность - 8 - 11 на 100000 [2 - 7].
Факторы риска развития увеита:
С убтип ЮИА:
- олигоартрит (артрит с поражением 1 - 4 суставов в течение первых 6 месяцев заболевания);
- негативный по ревматоидному фактору (РФ) полиартрит (артрит с поражением 5 или более суставов в течение первых 6 месяцев заболевания);
- артрит, сочетающийся с энтезитом;
- псориатический артрит (табл. 1).
Возраст дебюта ЮИА. Увеит возникает значительно чаще при манифестации суставного синдрома в возрасте до 6 лет.
Интервал между дебютом артрита и увеита. В большинстве случаев увеит возникает одновременно или в первые 4 - 6 лет после манифестации ЮИА; у 4 - 27% пациентов увеит дебютирует раньше суставного синдрома, при этом артрит, как правило, манифестирует в течение последующих 4х лет.
Наличие антинуклеарных антител (AНA) [1, 4, 5].
Таблица 1Частота развития увеита при различных субтипах ЮИА.
Увеит возникает у 10 - 30% пациентов. Заболеваемость ЮИА ассоциированным увеитом составляет в среднем 1,5 - 2 на 100000 детского населения в год, распространенность - 8 - 11 на 100000 [2 - 7].
Факторы риска развития увеита:
С убтип ЮИА:
- олигоартрит (артрит с поражением 1 - 4 суставов в течение первых 6 месяцев заболевания);
- негативный по ревматоидному фактору (РФ) полиартрит (артрит с поражением 5 или более суставов в течение первых 6 месяцев заболевания);
- артрит, сочетающийся с энтезитом;
- псориатический артрит (табл. 1).
Возраст дебюта ЮИА. Увеит возникает значительно чаще при манифестации суставного синдрома в возрасте до 6 лет.
Интервал между дебютом артрита и увеита. В большинстве случаев увеит возникает одновременно или в первые 4 - 6 лет после манифестации ЮИА; у 4 - 27% пациентов увеит дебютирует раньше суставного синдрома, при этом артрит, как правило, манифестирует в течение последующих 4х лет.
Наличие антинуклеарных антител (AНA) [1, 4, 5].
Таблица 1Частота развития увеита при различных субтипах ЮИА.
| Субтип ЮИА | Частота среди всех субтипов (%) | Частота развития увеита (%) |
| Олигоартрит | 50 - 60 | 20 - 30 |
| Полиартрит РФ отрицательный | 20 - 30 | 5 - 25 |
| Полиартрит РФ положительный | 5 - 10 | 0,5 - 3 |
| Системный | 10 - 15 | 0,6 - 4 |
| Артрит с энтезитом | 1 - 7 | 11 |
| Псориатический артрит | 2 - 15 | 7 - 11 |
| Неклассифицированные артриты | 10 - 15 | 1 - 11 |
|
|
Классификация
По первичной локализации воспалительного процесса увеиты подразделяют на:
- передние (ирит, иридоциклит, передний циклит) - заболевания с первичной локализацией воспалительного процесса в радужке или радужке и цилиарном теле;
- интермедиарные (парс планит, задний циклит, витреит) - заболевания с первичным вовлечением в воспалительный процесс стекловидного тела и периферии сетчатки;
- задние (фокальный, мультифокальный, диффузный хориоидит, хориоретинит, ретинохориоидит, ретинит, нейроретинит) - воспалительные заболевания собственно сосудистой оболочки и/или сетчатки;
- панувеиты - заболевания с вовлечением в воспалительный процесс радужки, стекловидного тела и собственно сосудистой оболочки и/или сетчатки.
Выделяют следующие типы течения увеита:
- острый - с внезапным началом и ограниченной продолжительностью (до 3 месяцев);
- рецидивирующий - обострения увеита, чередуются с периодами ремиссии (без лечения) более 3 месяцев;
- хронический - персистирующий воспалительный процесс с обострениями менее, чем через 3 месяца после окончания терапии.
В зависимости от числа пораженных глаз:
- односторонний увеит;
- двусторонний увеит [1, 8].
- передние (ирит, иридоциклит, передний циклит) - заболевания с первичной локализацией воспалительного процесса в радужке или радужке и цилиарном теле;
- интермедиарные (парс планит, задний циклит, витреит) - заболевания с первичным вовлечением в воспалительный процесс стекловидного тела и периферии сетчатки;
- задние (фокальный, мультифокальный, диффузный хориоидит, хориоретинит, ретинохориоидит, ретинит, нейроретинит) - воспалительные заболевания собственно сосудистой оболочки и/или сетчатки;
- панувеиты - заболевания с вовлечением в воспалительный процесс радужки, стекловидного тела и собственно сосудистой оболочки и/или сетчатки.
Выделяют следующие типы течения увеита:
- острый - с внезапным началом и ограниченной продолжительностью (до 3 месяцев);
- рецидивирующий - обострения увеита, чередуются с периодами ремиссии (без лечения) более 3 месяцев;
- хронический - персистирующий воспалительный процесс с обострениями менее, чем через 3 месяца после окончания терапии.
В зависимости от числа пораженных глаз:
- односторонний увеит;
- двусторонний увеит [1, 8].
Клиническая картина
Дебют и обострения ЮИА ассоциированного увеита, как правило, внешне малозаметны и пациенты жалоб не предъявляют. В редких случаях возможны жалобы на покраснение глаза, светобоязнь, слезотечение, боли в глазу. Дети школьного возраста могут также жаловаться на плавающие помутнения, пятна, снижение зрения.
Для ЮИА типично развитие переднего увеита (95%), реже - интермедиарного (4%) или панувеита (1%). Для увеита при олигоартрите, РФ- и РФ+ полиартрите, системном артрите, псориатическом артрите с началом в дошкольном возрасте признаки раздражения глаза не характерны, чаще (78 - 85%, поражаются оба глаза, увеит имеет хроническое течение.
У детей с артритом, сочетающимся с энтезитом, и с псориатическим артритом с дебютом в школьном возрасте преимущественно развивается острый односторонний увеит, имеющий рецидивирующее течение.
Клиническими симптомами переднего увеита являются:
1. Запотелость (отек) эндотелия роговицы и отложение на нем преципитатов.
2. Клеточная реакция (воспалительные клетки) и экссудат во влаге передней камеры (ВПК). Критерии оценки данных параметров при биомикроскопии приведены в табл. 2 и 3 [8].
Таблица 2. Критерии оценки клеточной реакции во влаге передней камеры.
Таблица 3. Критерии оценки экссудации во влагу передней камеры.
Для более точной и объективной оценки экссудации во ВПК может быть применен метод лазерной флерофотометрии.
3. При тяжелом увеите возможно возникновение в передней камере гипопиона или, редко, гифемы.
4. Отек и гиперемия радужки.
5. Клеточная реакция и экссудация в стекловидном теле. Общепринятой схемы их оценки в настоящее время нет. Возможен подсчет количества клеток (табл. 4) или сравнение офтальмоскопической картины заднего полюса и диска зрительного нерва (ДЗН) при непрямой офтальмоскопии с линзой 20 диоптрий со стандартным набором фотографий [9 - 11].
Таблица 4. Критерии оценки клеточной реакции в стекловидном теле.
6. Макулярный отек и/или папиллит (воспаление ДЗН) наблюдаются при тяжелом увеите с распространением воспалительного процесса в задний отрезок глаза.
В диагнозе пациента с увеитом необходимо указывать активность воспалительного процесса (активный / ремиссия).
Неактивным считается увеит при наличии не более 0+ клеток во ВПК, 0,5+ старых клеток в стекловидном теле, отсутствии обусловленного воспалением макулярного отека и/или папиллита.
Факторы прогноза тяжелого течения ЮИА ассоциированных увеитов:
- дебют артрита в возрасте до 6 лет;
- короткий (менее 6 месяцев) временной интервал между началом артрита и увеита;
- развитие увеита до или одновременно с суставным синдромом;
- выраженная активность воспаления (клетки во влаге передней камеры более 2+) в период дебюта;
- наличие осложнений уже при выявлении увеита.
Дифференциальный диагноз ЮИА ассоциированных увеитов:
Необходимо отметить отсутствие характерных клинических симптомов ЮИА ассоциированных увеитов, что требует проведения дифференциального диагноза с широким кругом увеитов, ассоциированных с системными и синдромными заболеваниями, включая:
- саркоидоз / синдром Блау;
- болезнь Бехчета;
- системную красную волчанку;
- склеродермию;
- синдром сINCA/NOMID;
- синдром тубулоинтерстициального нефрита и увеита (TINU);
- болезнь Фогта-Коянаги-Харада;
- болезнь Кавасаки;
- воспалительные заболевания кишечника.
Инфекционными увеитами:
- герпетическими;
- туберкулезными;
- при боррелиозе;
- сифилитическими.
Псевдоувеитами при онкологических заболеваниях:
- лейкозах;
- ретинобластоме;
- медуллоэпителиоме.
С травмами глаза [5, 9, 14].
При исключении ЮИА и других возможных этиологических факторов увеита ставится диагноз увеит неясной этиологии .
Осложнения ЮИА ассоциированных увеитов:
- дистрофия роговицы (12 - 70%);
- задние синехии и прехрусталиковые мембраны (8 - 75%);
- катаракта (21 - 81%);
- глаукома (8 - 42%);
- фиброзные изменения стекловидного тела (10 - 43%);
- поствоспалительные изменения макулы (6 - 12%);
- частичная атрофия ДЗН (7%);
- стойкая гипотония и субатрофия глаза (4 - 19%);
- отслойка сетчатки (3%).
Осложнения развиваются чаще при тяжелом и хроническом течении увеита, поздней диагностике, нерегулярном наблюдении, неадекватном лечении. По мере удлинения сроков заболевания частота осложнений, как правило, нарастает [1, 4, 6, 13].
Вместе с тем, в последние годы благодаря тщательному скринингу и расширению возможностей терапии отмечается снижение частоты осложнений ЮИА ассоциированных увеитов.
Для ЮИА типично развитие переднего увеита (95%), реже - интермедиарного (4%) или панувеита (1%). Для увеита при олигоартрите, РФ- и РФ+ полиартрите, системном артрите, псориатическом артрите с началом в дошкольном возрасте признаки раздражения глаза не характерны, чаще (78 - 85%, поражаются оба глаза, увеит имеет хроническое течение.
У детей с артритом, сочетающимся с энтезитом, и с псориатическим артритом с дебютом в школьном возрасте преимущественно развивается острый односторонний увеит, имеющий рецидивирующее течение.
Клиническими симптомами переднего увеита являются:
1. Запотелость (отек) эндотелия роговицы и отложение на нем преципитатов.
2. Клеточная реакция (воспалительные клетки) и экссудат во влаге передней камеры (ВПК). Критерии оценки данных параметров при биомикроскопии приведены в табл. 2 и 3 [8].
Таблица 2. Критерии оценки клеточной реакции во влаге передней камеры.
| Степень | Количество клеток в поле зрения щелевой лампы 1 х 1 мм |
| 0 | < 1 |
| 0,5 + | 1 - 5 |
| 1 + | 6 - 15 |
| 2 + | 16 - 25 |
| 3 + | 26 - 50 |
| 4 + | > 50 |
Таблица 3. Критерии оценки экссудации во влагу передней камеры.
| Степень | Признаки |
| 0 | Отсутствует (радужка и хрусталик видны четко) |
| 1 + | Слабая (радужка и хрусталик за легким флером) |
| 2 + | Умеренная (радужка и хрусталик за умеренным флером) |
| 3 + | Выраженная (радужка и хрусталик за густым флером) |
| 4 + | Интенсивная (фибрин в передней камере, детали не видны) |
Для более точной и объективной оценки экссудации во ВПК может быть применен метод лазерной флерофотометрии.
3. При тяжелом увеите возможно возникновение в передней камере гипопиона или, редко, гифемы.
4. Отек и гиперемия радужки.
5. Клеточная реакция и экссудация в стекловидном теле. Общепринятой схемы их оценки в настоящее время нет. Возможен подсчет количества клеток (табл. 4) или сравнение офтальмоскопической картины заднего полюса и диска зрительного нерва (ДЗН) при непрямой офтальмоскопии с линзой 20 диоптрий со стандартным набором фотографий [9 - 11].
Таблица 4. Критерии оценки клеточной реакции в стекловидном теле.
| Степень | Количество клеток в поле зрения с использованием линзы Груби |
| 0 | 0 - 1 |
| 0,5 + | 2 - 20 |
| 1 + | 21 - 50 |
| 2 + | 51 - 100 |
| 3 + | 101 - 250 |
| 4 + | > 251 |
6. Макулярный отек и/или папиллит (воспаление ДЗН) наблюдаются при тяжелом увеите с распространением воспалительного процесса в задний отрезок глаза.
В диагнозе пациента с увеитом необходимо указывать активность воспалительного процесса (активный / ремиссия).
Неактивным считается увеит при наличии не более 0+ клеток во ВПК, 0,5+ старых клеток в стекловидном теле, отсутствии обусловленного воспалением макулярного отека и/или папиллита.
Факторы прогноза тяжелого течения ЮИА ассоциированных увеитов:
- дебют артрита в возрасте до 6 лет;
- короткий (менее 6 месяцев) временной интервал между началом артрита и увеита;
- развитие увеита до или одновременно с суставным синдромом;
- выраженная активность воспаления (клетки во влаге передней камеры более 2+) в период дебюта;
- наличие осложнений уже при выявлении увеита.
Дифференциальный диагноз ЮИА ассоциированных увеитов:
Необходимо отметить отсутствие характерных клинических симптомов ЮИА ассоциированных увеитов, что требует проведения дифференциального диагноза с широким кругом увеитов, ассоциированных с системными и синдромными заболеваниями, включая:
- саркоидоз / синдром Блау;
- болезнь Бехчета;
- системную красную волчанку;
- склеродермию;
- синдром сINCA/NOMID;
- синдром тубулоинтерстициального нефрита и увеита (TINU);
- болезнь Фогта-Коянаги-Харада;
- болезнь Кавасаки;
- воспалительные заболевания кишечника.
Инфекционными увеитами:
- герпетическими;
- туберкулезными;
- при боррелиозе;
- сифилитическими.
Псевдоувеитами при онкологических заболеваниях:
- лейкозах;
- ретинобластоме;
- медуллоэпителиоме.
С травмами глаза [5, 9, 14].
При исключении ЮИА и других возможных этиологических факторов увеита ставится диагноз увеит неясной этиологии .
Осложнения ЮИА ассоциированных увеитов:
- дистрофия роговицы (12 - 70%);
- задние синехии и прехрусталиковые мембраны (8 - 75%);
- катаракта (21 - 81%);
- глаукома (8 - 42%);
- фиброзные изменения стекловидного тела (10 - 43%);
- поствоспалительные изменения макулы (6 - 12%);
- частичная атрофия ДЗН (7%);
- стойкая гипотония и субатрофия глаза (4 - 19%);
- отслойка сетчатки (3%).
Осложнения развиваются чаще при тяжелом и хроническом течении увеита, поздней диагностике, нерегулярном наблюдении, неадекватном лечении. По мере удлинения сроков заболевания частота осложнений, как правило, нарастает [1, 4, 6, 13].
Вместе с тем, в последние годы благодаря тщательному скринингу и расширению возможностей терапии отмечается снижение частоты осложнений ЮИА ассоциированных увеитов.
1,7 Организация оказания медицинской помощи.
Скрининг и диспансерное наблюдение пациентов с ЮИА ассоциированным увеитом осуществляется амбулаторно. Лечение активного увеита может проводиться амбулаторно, в дневном стационаре или стационарно в зависимости от тяжести воспалительного процесса / необходимой интенсивности лечения и возможностей оказания медицинской помощи. Хирургическое лечение осложнений увеита проводится в стационаре в связи с необходимостью общей анестезии. Реабилитация пациентов с ЮИА ассоциированным увеитом осуществляется амбулаторно, в дневном стационаре или в ходе санаторно-курортного лечения в зависимости от показанных реабилитационных мероприятий и возможностей их проведения. Ключевым моментом организации является преемственность в оказании медицинской помощи офтальмологами различных лечебных учреждений, а также тесное взаимодействие офтальмологов и ревматологов.|
|
Диагностика
2,1 Жалобы и анамнез.
• При сборе анамнеза рекомендуется уточнить наличие у ребенка жалоб на покраснение глаза, светобоязнь, слезотечение, боли в глазу, плавающие помутнения, пятна, снижение зрения, а также болей в суставах, их отека, утренней скованности или установленного ревматологом диагноза ЮИА [1, 9].Уровень убедительности рекомендаций В (уровень достоверности доказательств - 2а).
2,2 Физикальное обследование.
• Всем пациентам рекомендуется определение корригированной остроты зрения [1, 9].Уровень убедительности рекомендаций В (уровень достоверности доказательств - 2а).
2,3 Лабораторная диагностика.
Лабораторная диагностика не проводится.2,4 Инструментальная диагностика.
• Всем пациентам рекомендуется [1, 9]:- биомикроскопия переднего отдела глаза и стекловидного тела,.
- офтальмоскопия (с мидриазом),.
- тонометрия.
По показаниям рекомендуется:
- гониоскопия,.
- ультразвуковое исследование,.
- компьютерное исследование сетчатки и зрительного нерва (ОКТ),.
- флюоресцентная ангиография глаза (ФАГ),.
- периметрия.
Уровень убедительности рекомендаций В (уровень достоверности доказательств - 2а).
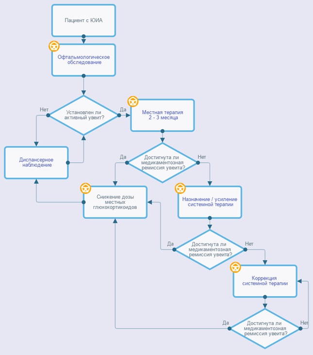
Лечение
3,1 Консервативное лечение.
1. Активное лечение увеита должно быть начато немедленно, так как при тяжелом воспалительном процессе развитие серьезных осложнений возможно в течение 1 - 2 дней.2. Целью лечения является достижение медикаментозной и, затем, нефармакологической ремиссии увеита. Тактика терапии определяется выраженностью воспалительного процесса в глазу, риском развития осложнений и снижения зрительных функций.
3. Лечение ребенку с ЮИА ассоциированным увеитом назначается и корректируется в тесном контакте офтальмологом и детским ревматологом. Офтальмолог отвечает за проведение местной терапии, определяет в соответствии с течением увеита показания к назначению или коррекции системного лечения, назначает (при наличии соответствующего опыта) традиционную системную иммуносупрессивную терапию в случаях отсутствия показаний к ее применению со стороны суставного синдрома, осуществляет лечение постувеальных осложнений. Детский ревматолог инициирует лечение генно-инженерными биологическими препаратами (ГИБП), проводит мониторинг соматического состояния пациентов, получающих системную иммуносупрессивную терапию, в соответствии с Федеральными клиническими рекомендациями по оказанию медицинской помощи детям с ювенильным артритом .
3,1,1 Местная терапия.
• Рекомендуется. Назначение глюкокортикоидов (показанием к назначению глюкокортикоидов является активность увеита) [1, 9, 15].Уровень убедительности рекомендации А (уровень достоверности доказательств - 1b).
Комментарии:
1. Кратность инстилляций (дексаметазон 0,1%**, преднизолон 0,3%**) определяется выраженностью воспаления и варьирует от 4 - 6 раз в день до ежечасных.
2. При тяжелом увеите (клетки во ВПК ≥2+, фибринозный экссудат, гипопион, тенденция к синехиообразованию), помимо инстилляций рекомендуются субконъюнктивальные инъекции глюкокортикоидов (дексаметазон**, бетаметазон**). В случаях выраженной экссудации в стекловидное тело, макулярного отека и/или папиллита глюкокортикоиды быстрого, пролонгированного или комбинированного действия (дексаметазон**, триамцинолон, бетаметазон**) вводят парабульбарно или субтеноново.
3. При наличии макулярного отека или папиллита даже при отсутствии признаков активности воспаления в переднем отрезке глаза рекомендуется назначение / усиление терапии.
4. Возможно проведение физиотерапевтического лечения (до 10 - 15 процедур). При преобладании воспалительного процесса в переднем отрезке глаза - ванночковый электрофорез по Бургиньону с преднизолоном 0,3%**; магнитофорез с дексаметазоном 0,1%**, фонофорез с гидрокортизоновой мазью 1%**. При наличии макулярного отека и/или папиллита - эндоназальный электрофорез преднизолоном 0,3%**.
5. После купирования активного увеита периокулярные инъекции отменяют, а кратность инстилляций снижают постепенно под контролем биомикроскопии.
6. Схема отмены и длительность применения глюкокортикоидов определяются индивидуально для конкретного пациента. При невозможности полной отмены глюкокортикоидов, для поддержания ремиссии увеита возможно продолжение инстилляций 1 - 3 раза в день течение нескольких месяцев. Более частые инстилляции глюкокортикоидов в течение более 2 - 3 месяцев нежелательны ввиду риска развития побочных эффектов. При необходимости для сохранения ремиссии частых инстилляций / периокулярных инъекций глюкокортикоидов рекомендуется назначение / усиление системной противовоспалительной терапии.
Ведущими нежелательными эффектами местной глюкокортикоидной терапии, подлежащими тщательному мониторингу, являются: повышение внутриглазного давления и развитие / прогрессирование катаракты. Вместе с тем, данные осложнения могут явиться следствием и самого воспалительного процесса. При повышении внутриглазного давления, индуцированном глюкокортикоидами, их отменять не следует, но рекомендуется снизить до минимальной эффективной дозы и добавить местную, а при сохранении офтальмогипертензии - системную гипотензивную терапию.
Редкими осложнениями местного лечения могут быть аллергические реакции (преимущественно на консерванты, содержащиеся в препаратах), реактивация офтальмогерпеса, а при проведении периокулярных инъекций - перфорация глазного яблока, фиброз орбитальной клетчатки и экстраокулярных мышц, окклюзия сосудов сетчатки и хориоидеи. Кроме того, при длительном и интенсивном местном применении глюкокортикоидов возможно развитие характерных для этой группы препаратов системных нежелательных явлений.
• Рекомендуется назначение нестероидных противовоспалительных препаратов (НПВП): диклофенак 0,1%**, индометацин 0,1%, непафенак 0,1%, бромфенак 0,09% в комбинации с глюкокортикоидами для уменьшения стероидной нагрузки , а также при болевом синдроме [15].
Уровень убедительности рекомендации A (уровень достоверности доказательств - 1b).
Комментарии. Местные НПВП менее эффективны для лечения увеита, чем глюкокортикоиды, поэтому их не рекомендуются применять изолированно для лечения активного увеита даже при небольшой выраженности воспалительного процесса.
3,1,2 Симптоматическая терапия.
• Рекомендуются инстилляции (субконъюнктивальные инъекции, магнитофорез) мидриатиков при риске / тенденции к образованию задних синехий [15].Уровень убедительности рекомендации в (уровень достоверности доказательств - 3).
Во избежание развития периферических передних и задних синехий в условиях длительного мидриаза рекомендуются препараты короткого действия (тропикамид**, циклопентолат, фенилэфрин).
• Рекомендуется местная гипотензивная терапия при повышении внутриглазного давления, обусловленном пре- и/ или трабекулярной ретенцией оттоку внутриглазной жидкости [9].
Уровень убедительности рекомендации в (уровень достоверности доказательств - 3).
Препаратами выбора являются бета-адреноблокаторы (тимолола малеат** 0,25% или 0,5%, бетаксолол 0,5%), ингибиторы карбангидразы (бринзоламид 1%, дорзоламид 2%**) или селективные α2-адреномиметики (бримонидин 0,15%). Пациентам с неактивным увеитом возможно использование аналогов простагландина F2α( латанопрост 0,005%, травопрост 0,004%). При недостаточной эффективности монотерапии рекомендуется комбинировать препараты с различным механизмом действия. Назначение холиномиметиков (пилокарпин** 1 или 2%) пациентам с активным увеитом противопоказано в связи с риском усиления экссудации в переднюю камеру и образования задних синехий. При отсутствии нормализации внутриглазного давления на фоне инстилляций возможно кратковременное (до 1 - 2 месяцев) системное применение ингибиторов карбангидразы (ацетазоламид**).
• Рекомендуется назначение фибринолитиков при наличии фибриноидного экссудата в переднем и заднем отделах глазного яблока и формирующихся задних синехиях для рассасывания.
Уровень убедительности рекомендации с (уровень достоверности доказательств - 4).
Препаратом выбора является проурокиназа** - рекомбинантный активатор плазминогена урокиназного типа, по 2500 - 5000 МЕ, до 10 инъекций в зависимости от динамики патологического процесса.
• Рекомендуются слезозаместительные препараты в случаях развития синдрома сухого глаза , который может быть следствием как системного заболевания (ЮИА), так и проводимой системной и местной терапии [16].
Уровень убедительности рекомендации в (уровень достоверности доказательств - 3).
Комментарии. При легком течении увеита (наблюдается в 20 - 40% случаев) для купирования воспалительного процесса достаточно только местного лечения. Местное назначение антибиотиков при ЮИА ассоциированных увеитах не показано.
3,1,3 Системная терапия.
Назначение системной терапии рекомендуется при неэффективности местного лечения для достижения и/или поддержания ремиссии увеита. Для оценки действенности местного лечения требуется приблизительно 3 месяца. Однако при тяжелом течении увеита, возникновении новых осложнений, обусловленных воспалительным процессом, а также нежелательных явлений местного применения глюкокортикоидов показано более раннее начало системной терапии.При назначении системной терапии ребенку с ЮИА ассоциированным увеитом необходимо сотрудничество офтальмологов и детских ревматологов. Следует иметь в виду различную эффективность ряда препаратов в отношении увеита и суставного синдрома.
Глюкокортикоиды.
• Рекомендуются системные глюкокортикоиды при тяжелом течении увеита, угрожающим снижением зрения, ввиду их быстрого и выраженного противовоспалительного действия [1, 9, 15].
Уровень убедительности рекомендации в (уровень достоверности доказательств - 3).
Комментарии. Стандартная доза составляет 1 - 2 мг/кг по преднизолону** в сутки, которую применяют до достижения положительного эффекта (нежелательно более 4 недель), и затем постепенно отменяют или, при невозможности полной отмены, снижают до минимальной эффективной поддерживающей дозы, которая не должна превышать 0,1 - 0,15 мг/кг в сутки.
При крайне тяжелом воспалительном процессе возможно проведение пульс-терапии (метилпреднизолон** внутривенно капельно 20 - 30 мг/кг ежедневно №3) с последующим переходом на пероральный прием.
Скорость снижения дозы системных глюкокортикоидов определяются индивидуально для конкретного пациента, однако их быстрое снижение связано с риском рецидива увеита. Примерная схема снижения дозы представлена в табл. 5.
Таблица 5. Схема снижения дозы системных глюкокортикоидов.
| Доза по преднизолону** | Схема снижения |
| более 40 мг/сутки | 10 мг/сутки каждые 1 - 2 недели |
| 20 - 40 мг/сутки | 5 мг/сутки каждые 1 - 2 недели |
| 10 - 20 мг/сутки | 2,5 мг/сутки каждые 1 - 2 недели |
| Менее 10 мг/сутки | 1,25 мг/сутки каждые 1 - 4 недели |
У пациентов, получающих системные глюкокортикоиды, необходим тщательный мониторинг потенциальных побочных эффектов. Со стороны глаза, как и при местном применении, возможно развитие катаракты и глаукомы. Системные осложнения включают: эндокринные (ожирение, гирсутизм, замедление роста, синдром Кушинга, диабет, нарушения менструального цикла), метаболические (гипокалиемия, задержка жидкости, гиперосмолярная кома), костно-мышечные (системный остеопороз, миопатии), желудочно-кишечные (тошнота, язва желудка и кишечника, панкреатит), сердечно-сосудистые (артериальная гипертензия, дистрофия миокарда), неврологические (головная боль, судороги, гипервозбудимость, депрессия) и ряд других. В профилактических целях при применении глюкокортикоидов показано назначение антацидов и препаратов калия и кальция.
Нестероидные противовоспалительные препараты.
• Рекомендуются системные НПВП (диклофенак** 2 - 3 мг/кг/сутки, ибупрофен** 20 - 40 мг/кг/сутки, напроксен 10 мг/кг/сутки, нимесулид 3 - 5 мг/кг/сутки или мелоксикам 7,5 - 15 мг/сутки) в качестве дополнительной терапии при легком течении увеита (клетки во влаге передней камеры ≤ 1+), а также для купирования болевого синдрома [9, 15].
Уровень убедительности рекомендации в (уровень достоверности доказательств - 3).
Комментарии. Эффективность системных НПВП в лечении увеита ниже, чем местных кортикостероидов, а их изолированный прием недостаточен для купирования увеита.
У пациентов, получающих НПВП необходим мониторинг возможных нежелательных явлений: поражение желудочно-кишечного тракта, нефротоксичность, аллергические реакции, гепатотоксичность, гематотоксичность и другие.
Иммуносупрессивная терапия:
• Антиметаболиты.
• Рекомендуется. Метотрексат**в качестве препарата выбора для лечения ЮИА ассоциированных увеитов [15].
Уровень убедительности рекомендации в (уровень достоверности доказательств - 3).
Метотрексат** - аналог фолиевой кислоты, нарушает ее синтез и, как следствие, метаболизм ДНК и РНК. Препарат назначают в дозе 10 - 15 мг/м2 площади тела 1 раз в неделю. Расчет площади тела: S = (4m+7) / (m+90), где m - масса тела ребенка. Метотрексат** применяют внутрь или подкожно, последний путь введения предпочтителен в связи со значительной вариабельностью биодоступности препарата при пероральном применении. В связи с нарушением метотрексатом** метаболизма фолиевой кислоты, ее назначают внутрь в дозе 1 мг ежедневно кроме дня приема метотрексата**.
• Рекомендуются азатиоприн**, микофенолата мофетил** или лефлуномид** в качестве альтернативных препаратов, эффективность которых в отношении ЮИА ассоциированных увеитов менее изучена [1, 15].
Уровень убедительности рекомендации в (уровень достоверности доказательств - 3).
Комментарии. Азатиоприн** - структурный аналог (антиметаболит) аденина, гипоксантина и гуанина, входящих в состав нуклеиновых кислот - нарушает их биосинтез. Препарат применяют внутрь в дозе 2 - 3 мг/кг в сутки.
Действие микофенолата мофетила** основано на ингибировании инозинмонофосфатдегидрогеназы и торможении синтеза de novo гуанозин нуклетоида. Препарат применяют внутрь в дозе 600 мг/м2 в сутки (в 2 приема).
Лефлуномид** ингибирует синтез пиримидинов. Препарат назначают внутрь в 1 прием у пациентов с весом менее 40 кг в дозе 10 мг/сутки, более 40 кг - 20 мг/сутки.
Эффект применения антиметаболитов наступает относительно медленно (в течение месяца), а для оценки их эффективности требуется 3 - 4 месяца.
Наиболее частыми побочными эффектами антиметаболитов являются: гепатотоксичность, гематологические нарушения (лейкопения, тромбоцитопения), повышение частоты инфекционных заболеваний, желудочно-кишечные расстройства, слабость, головная боль, миалгии. Однако при адекватном применении и мониторинге частота развития нежелательных явлений антиметаболитов невелика.
2) Алкилирующие агенты.
• Алкилирующие агентые ковалентно связываются (алкилируют) ДНК, приводя к невозможности деления и гибели клетки [15].
Уровень убедительности рекомендации в (уровень достоверности доказательств - 3).
Комментарии. Хлорамбуцил назначают внутрь в 0,1 - 0,2 мг/кг в сутки, циклофосфамид - внутрь в дозе 1 - 2 мг/кг в сутки. Однако в связи с риском тяжелых побочных эффектов: депрессия костного мозга, лейкопения, тромбоцитопения, анемия, повышение частоты инфекционных заболеваний, интерстициальный фиброз легких, геморрагический цистит (при лечении циклофосфамидом), потенциальное онкогенное действие, нарушение репродуктивной функции и тератогенный эффект данные препараты не рекомендуются для лечения увеитов в детском возрасте.
3) Циклоспорин **.
• Рекомендуется Циклоспорин** - специфически и обратимо ингибирует G0 и G1 фазы клеточного цикла иммунокомпетентных лимфоцитов, особенно Т-хелперов, подавляет образование и выход из клеток интерлейкина 2 и его связывание со специфическими рецепторами.
При увеитах препарат назначают внутрь в дозе 3 - 5 мг/кг в сутки, в 2 приема. Возможно, как изолированное назначение циклоспорина**, так и комбинация с антиметаболитами в случаях недостаточного эффекта монотерапии в течение 3 - 4 месяцев [1, 15].
Уровень убедительности рекомендации в (уровень достоверности доказательств - 3).
Комментарии. Наиболее частыми нежелательными эффектами циклоспорина** являются - артериальная гипертензия, гипертрихоз, гингивит, нарушение функции почек, повышение уровня креатинина в сыворотке крови, нарушение функции печени, анемия, гиперурикемия, слабость, головная боль, парестезии / гиперестезии.
Эффективность глазных капель, содержащих циклоспорин**, для лечения увеита в настоящее время не доказана.
4) Генно-инженерные биологические препараты (ГИБП).
• Рекомендуются ГИБП при недостаточной эффективности традиционной иммуносупрессивной терапии, что наблюдается в 20 - 30% случаев ЮИА ассоциированных увеитов, требующих системного лечения [15, 17 - 19].
Уровень убедительности рекомендации A (уровень достоверности доказательств - 1b).
Комментарии: в наибольшей степени изучены ингибиторы фактора некроза опухоли альфа (ФНО-α). Из них наибольшая эффективность и безопасность установлена у адалимумаба**. Препарат содержит моноклональные антитела к ФНО-α, идентичные IgG1 человека, применяется подкожно каждые 2 недели в дозе 24 мг/м2, но не более 40 мг. При тяжелом увеите возможно еженедельное введение препарата.
Инфликсимаб** содержит химерные мыши/человека моноклональные антитела IgG1 к ФНО-α. Препарат применяют внутривенно в дозе 5 - 10 мг/кг по схеме 0, 2, 6я недели, далее - каждые 8 недель. Инфликсимаб** менее эффективен в лечении увеита, чем адалимумаб**.
Для достижения ремиссии увеита нередко необходимы высокие дозы (10 - 20 мг/кг) и более частое введение препарата. Следствием химерной структуры антител к ФНО-α являются частые инфузионные реакции при введении инфликсимаба**.
Этанерцепт**. Препарат, содержащий растворимые p75 рецепторы к ФНО-α, связанные с Fc фрагментом IgG1 человека, значительно менее эффективен в лечении увеита, чем препараты моноклональных антител (адалимумаб**, инфликсимаб**).
В связи с наличием случаев дебюта увеита на фоне терапии этанерцептом необходим тщательный мониторинг детей с ЮИА, получающих данный препарат.
А батацепт**. Блокатор ко-стимулирующего сигнала активации Т-лимфоцитов, экспрессирующих сD28. Препарат применяют внутривенно в дозе 10 мг/кг каждые 4 недели. Абатацепт** менее эффективен в лечении увеита, чем адалимумаб**, его назначение не рекомендуется детям с увеитом, рефрактерным к ингибиторам ФНО-α[ 17].
Данные об эффективности других ГИБП: ритуксимаба** (препарат химерных моноклональных антител, связывающиеся с трансмембранным антигеном сD20 на В-лимфоцитах (применяется внутривенно в дозе 375 мг/м2 еженедельно №4 каждые 6 месяцев) и тоцилизумаба** (гуманизированные моноклональные антитела к рецептору ИЛ-6; применяется внутривенно в дозе 8 кг/кг каждые 4 недели) немногочисленны и неоднозначны. Попытка их применения возможна при увеите, рефрактерном к лечению моноклональными антителами к ФНО-α и абатацепту**. Однако вопрос о выборе препарата при неэффективности ингибиторов ФНО-α в отношении увеита в настоящее время остается открытым.
Возможные побочные эффекты ГИБП включают: инъекционные и аллергические реакции; инфекции, в том числе сепсис и туберкулез; гематологическую патологию (анемия, панцитопения); продукцию аутоантител и развитие аутоиммунных реакций; риск демиелинизирующих заболеваний; ухудшение симптомов сердечной недостаточности; потенциальный онкогенный эффект.
Существенным недостатком современных ГИБП является снижение эффективности (развитие вторичной резистентности) при длительном применении, в значительной степени связанное с формированием нейтрализующих антител. Для уменьшения образования антител рекомендуется назначение одновременно с ГИБП традиционных иммунодепрессантов, например, метотрексата.
Назначение лекарственных средств (системных и местных), не зарегистрированных по показаниям ювенильный идиопатический артрит , увеит или в детском возрасте проводится с разрешения Локального этического комитета медицинской организации, при наличии информированного согласия родителей и ребенка в возрасте старше 14 лет.
При фармакологической ремиссии увеита в течение не менее 2 лет возможна (по согласованию с ревматологом, учитывая частую диссоциацию активности увеита и суставного синдрома) постепенная отмена системной терапии в последовательности: глюкокортикоиды, ГИБП, традиционный иммуносупрессивный препарат.
3,2 Хирургическое лечение осложнений увеитов.
• Рекомендуется хирургическое лечение при развитии лентовидной дистрофии роговицы, плотных прехрусталиковых мембран, осложненной катаракты, вторичной глаукомы, фиброза стекловидного тела, выраженных эпимакулярных мембран, отслойки сетчатки [1, 9].Уровень убедительности рекомендации в (уровень достоверности доказательств - 3).
Комментарии:
Показания к удалению лентовидной дистрофии роговицы:
- снижение остроты зрения;
- ухудшение визуализации глубжележащих структур;
- дискомфорт, чувство инородного тела.
Изолированное удаление прехрусталиковой мембраны рекомендуется при ее значительной плотности (препятствует визуализации глубжележащих структур) и прозрачном хрусталике.
Экстракция осложненной катаракты рекомендуется при помутнении хрусталика, существенно влияющим на зрение (острота зрения 0,2 и ниже) и /или препятствующим визуализации глубжележащих структур, а также при частичном помутнении хрусталика при наличии грубых помутнений в переднем отделе стекловидного тела и невозможности их изолированного удаления.
Витрэктомия рекомендуется при:
- помутнених стекловидного тела, значительно снижающих остроту зрения;
- тракции сетчатки с высоким риском/развитием ее отслойки;
- кровоизлияниях в стекловидное тело при неэффективности медикаментозной терапии (в течение 4 недель);
- кистовидном макулярном отеек тракционного генеза;
- плотных эпимакулярных мембранах;
- макулярном разрыве.
При регматогенной и тракционной отслойке сетчатки в большинстве случаев рекомендуется хирургическое лечение. В случаях локальной периферической отслойки сетчатки возможно проведение ее отграничивающей лазеркоагуляции.
Показанием к хирургическому лечению открытоугольной и передней закрытоугольной (с наличием претрабекулярной блокады) форм постувеальной глаукомы является некомпенсация глаукомного процесса на максимальном гипотензивном режиме.
При глаукоме зрачкового блока рекомендуется срочная лазерная или хирургическая иридэктомия.
Важным фактором успеха хирургического лечения постувеальных осложнений является контроль воспалительного процесса. Плановое хирургическое вмешательство должно проводиться на фоне ремиссии увеита (возможно фармакологической), продолжающейся не менее 3х месяцев. В то же время длительная зрительная депривация в детском возрасте приводит к развитию амблиопии, поэтому оптико-реконструктивные вмешательства рекомендуется выполнять в сроки не более 6 - 12 месяцев после формирования катаракты, прехрусталиковой мембраны или фиброза стекловидного тела.
|
|
Реабилитация и амбулаторное лечение
• Пациентам с ЮИА ассоциированными увеитами при возникновении поствоспалительных дистрофических изменений сетчатки, особенно макулярной зоны, частичной атрофии ДЗН с целью сохранения и стимуляции зрительных функций рекомендуются курсы трофической терапии 2 раза в год.
Уровень убедительности рекомендации С (уровень достоверности доказательств - 4).
Комментарий. Рекомендуются препараты, влияющие на периферическое кровообращение и улучшающие микроциркуляцию, миотропные спазмолитики, ноотропные препараты, нейропептиды, антиоксиданты, корректоры метаболизма, поливитамины. Возможно назначение физиотерапевтических процедур (электрофорез, магнитофорез) с нейротрофическими и сосудорасширяющими препаратами, черезкожная электростимуляция зрительного нерва. Терапию проводят под контролем активности воспалительного процесса. При развитии амблиопии рекомендуются курсы плеоптического лечения, пациентам с косоглазием - ортоптическое и, по показаниям, хирургическое лечение.
Пациентам с аметропиями рекомендуется коррекция для дали и близи, по показаниям - специальная коррекция.
Критерии оценки эффективности медицинской реабилитации:
- достижение фармакологической ремиссии увеита и, в дальнейшем, ремиссии без медикаментов;
- сохранение / повышение остроты зрения;
- отсутствие нежелательных явлений терапии;
- отсутствие развития новых осложнений увеита.
Уровень убедительности рекомендации С (уровень достоверности доказательств - 4).
Комментарий. Рекомендуются препараты, влияющие на периферическое кровообращение и улучшающие микроциркуляцию, миотропные спазмолитики, ноотропные препараты, нейропептиды, антиоксиданты, корректоры метаболизма, поливитамины. Возможно назначение физиотерапевтических процедур (электрофорез, магнитофорез) с нейротрофическими и сосудорасширяющими препаратами, черезкожная электростимуляция зрительного нерва. Терапию проводят под контролем активности воспалительного процесса. При развитии амблиопии рекомендуются курсы плеоптического лечения, пациентам с косоглазием - ортоптическое и, по показаниям, хирургическое лечение.
Пациентам с аметропиями рекомендуется коррекция для дали и близи, по показаниям - специальная коррекция.
Критерии оценки эффективности медицинской реабилитации:
- достижение фармакологической ремиссии увеита и, в дальнейшем, ремиссии без медикаментов;
- сохранение / повышение остроты зрения;
- отсутствие нежелательных явлений терапии;
- отсутствие развития новых осложнений увеита.
Профилактика
• С целью максимально раннего выявления увеита каждому ребенка с диагностированным ЮИА рекомендуется осмотр офтальмолога ( см стр. 12 - 13) с последующим наблюдением в зависимости от выявления или риска развития увеита. При определении интервала для скрининга принимают во внимание субтип, возраст дебюта и длительность заболевания ЮИА, потенциальное течение увеита (симптоматическое или асимптомное) [4].
Уровень убедительности рекомендации A (уровень достоверности доказательств - 1b).
Комментарий. Более частым осмотрам подлежат дети с наличием АНА. Схема наблюдения офтальмологом детей с ЮИА представлена в табл. 6.
Таблица 6. Схема диспансерного наблюдения офтальмологом детей с ЮИА.
Примечание. ОА - олигоартрит, ПсА - псориатический артрит, РФ-ПА - полиартрит с отрицательным ревматоидным фактором, РФ+ПА - полиартрит с положительным ревматоидным фактором.
Пациенты с увеитами требуют пожизненного наблюдения и с диспансерного учета не снимаются. Наблюдение офтальмологом детей с активным увеитом осуществляется в зависимости от тяжести воспалительного процесса и проводимого лечения. После купирования активного воспалительного процесса офтальмологические обследование проводится 1 раз в 2 - 4 недели в течение 3 мес., далее при стабильном состоянии 1 раз в 3 мес. в течение года, затем - каждые 6 мес.
Основными задачами диспансерного наблюдения являются:
- коррекция медикаментозной терапии;
- своевременное выявление обострений и осложнений увеита, их лечение и направление, по показаниям, в стационар;
Пациент и его родители должны быть проинформированы о факторах риска возникновения, основных клинических симптомах ЮИА ассоциированного увеита и его осложнений, а также о достоинствах и возможных негативных эффектах назначаемых лекарственных средств, необходимости соблюдения режима терапии. Рекомендуется инструктировать пациента и его родителей о важности регулярного мониторинга эффективности и нежелательных явлений проводимого лечения, а также о необходимости срочного обращения к офтальмологу при обострении увеита, возникновении осложнений или появлении побочных эффектов терапии.
Уровень убедительности рекомендации A (уровень достоверности доказательств - 1b).
Комментарий. Более частым осмотрам подлежат дети с наличием АНА. Схема наблюдения офтальмологом детей с ЮИА представлена в табл. 6.
Таблица 6. Схема диспансерного наблюдения офтальмологом детей с ЮИА.
| Субтип ЮИА | Длительность заболевания | Возраст дебюта ЮИА | |
| До 6 лет | После 6 лет | ||
| ОА, РФ-ПА, ПсА | До 4 лет | Каждые 2 - 3 месяца | Каждые 6 месяцев |
| 4 - 7 лет | Каждые 6 месяцев | Каждые 12 месяцев | |
| Более 7 лет | Каждые 12 месяцев | ||
| Системный артрит, РФ+ПА | До 4 лет | Каждые 3 - 6 месяцев | Каждые 12 месяцев |
| Более 4 лет | Каждые 12 месяцев | ||
| Артрит с энтезитом | Любая | Каждые 6 месяцев | Каждые 12 месяцев |
Примечание. ОА - олигоартрит, ПсА - псориатический артрит, РФ-ПА - полиартрит с отрицательным ревматоидным фактором, РФ+ПА - полиартрит с положительным ревматоидным фактором.
Пациенты с увеитами требуют пожизненного наблюдения и с диспансерного учета не снимаются. Наблюдение офтальмологом детей с активным увеитом осуществляется в зависимости от тяжести воспалительного процесса и проводимого лечения. После купирования активного воспалительного процесса офтальмологические обследование проводится 1 раз в 2 - 4 недели в течение 3 мес., далее при стабильном состоянии 1 раз в 3 мес. в течение года, затем - каждые 6 мес.
Основными задачами диспансерного наблюдения являются:
- коррекция медикаментозной терапии;
- своевременное выявление обострений и осложнений увеита, их лечение и направление, по показаниям, в стационар;
Пациент и его родители должны быть проинформированы о факторах риска возникновения, основных клинических симптомах ЮИА ассоциированного увеита и его осложнений, а также о достоинствах и возможных негативных эффектах назначаемых лекарственных средств, необходимости соблюдения режима терапии. Рекомендуется инструктировать пациента и его родителей о важности регулярного мониторинга эффективности и нежелательных явлений проводимого лечения, а также о необходимости срочного обращения к офтальмологу при обострении увеита, возникновении осложнений или появлении побочных эффектов терапии.
Дополнительно
В настоящее время благодаря раннему выявлению и современным методам медикаментозного и хирургического лечения прогноз ЮИА ассоциированных увеитов у большинства пациентов благоприятный. Предикторами хорошего функционального прогноза являются женский пол, большой интервал между манифестацией артрита и увеита, легкое течение воспалительного процесса в глазу. Улучшает функциональный прогноз и своевременное назначение системной иммуносупрессивной терапии.
В тоже время, несмотря на успехи в диагностике и лечении, стойкая ремиссия увеита достигается только у 50% пациентов, а частота слепоты у детей с ЮИА ассоциированными увеитами составляет 9 - 12%.
Предикторами низкого функционального прогноза, как и развития осложнений увеита, являются: ранний возраст дебюта заболевания (до 3 лет), наличие низкой остроты зрения (0,3 и ниже) и осложнений при выявлении увеита, манифестация увеита до суставного синдрома, короткий интервал между началом артрита и увеита, персистирующая активность воспалительного процесса в глазу (клетки во влаге передней камеры ≥ 1+), мужской пол [1, 5, 13].
В тоже время, несмотря на успехи в диагностике и лечении, стойкая ремиссия увеита достигается только у 50% пациентов, а частота слепоты у детей с ЮИА ассоциированными увеитами составляет 9 - 12%.
Предикторами низкого функционального прогноза, как и развития осложнений увеита, являются: ранний возраст дебюта заболевания (до 3 лет), наличие низкой остроты зрения (0,3 и ниже) и осложнений при выявлении увеита, манифестация увеита до суставного синдрома, короткий интервал между началом артрита и увеита, персистирующая активность воспалительного процесса в глазу (клетки во влаге передней камеры ≥ 1+), мужской пол [1, 5, 13].
Критерии оценки качества медицинской помощи
Название группы. Увеиты.
МКБ коды. Н20,0, H20,1, H30,2.
Вид медицинской помощи. Специализированная, в том числе высокотехнологическая.
Возрастная группа. Дети.
Форма оказания медицинской помощи. Плановая.
Критерии оценки качества медицинской помощи Таблица 7.
МКБ коды. Н20,0, H20,1, H30,2.
Вид медицинской помощи. Специализированная, в том числе высокотехнологическая.
Возрастная группа. Дети.
Форма оказания медицинской помощи. Плановая.
Критерии оценки качества медицинской помощи Таблица 7.
| № | Критерий | Уровень достоверности доказательств | Уровень убедительности рекомендаций |
| 1 | Выполнено исследование корригированной остроты зрения | 2а | в |
| 2 | Выполнена биомикроскопия переднего отдела глаза и стекловидного тела | 2а | в |
| 3 | Выполнен осмотр глазного дна в условиях мидриаза | 2а | в |
| 4 | Выполнена оценка внутриглазного давления | 2а | в |
| 5 | Проведено медикаментозное лечение и/или хирургическое вмешательство (по показаниям) | 1b | A |
| 6 | Достигнуто уменьшение или купирование клинических проявлений воспаления | - | - |
| 7 | Достигнуты стабилизация или повышение корригированной остроты зрения | - | - |
|
|
Список литературы
• Катаргина Л.А., Хватова А.В. Эндогенные увеиты у детей и подростков. М. Медицина; 2000, 320 с.
• Алексеева Е.И., Литвицкий П.Ф. Ювенильный ревматоидный артрит. М. Веди ; 2007, 360 с.
• Ревматология. Национальное руководство. М. ГЭОТАР-Медиа ; 2010, 714 с.
• Heiligenhaus A1, Heinz с, Edelsten с. et al. Review for disease of the year: epidemiology of juvenile idiopathic arthritis and its associated uveitis: the probable risk factors. Ocul. Immunol. Inflamm. 2013; V. 21 (3): P. 180-91.
• Tugal-Tutkun I., Quartier P., вodaghi в. Disease of the year: juvenile idiopathic arthritis-associated uveitis - classification and diagnostic approach. Ocul. Immunol. Inflamm. 2014; V. 22 (1): P. 56-63.
• Heiligenhaus A., Niewerth M., Ganser G. et al. Prevalence and complications of uveitis in juvenile idiopathic arthritis in a population based nation white study in Germany: suggested modification of the current screening guidelines. Rheumatology. 2007; V. 46. P. 1015-19.
• Kotaniemi K., Kautiainen H., Karma A., Aho K. Occurrence of uveitis in recently diagnosed juvenile chronic arthritis: a prospective study. Ophthalmology. 2001; V. 108 (11): Р. 2071-75.
• Jabs D.A., Nussenblatt R.B., Rosenbaum J.T. Standardization of uveitis nomenclature for reporting clinical data. Results of the First International Workshop. Am. J. Ophthalmol. 2005; V. 140 (3): P. 509-16.
• Nussenblatt R.B., Whitcup S.M. Uveitis. Fundamentals and clinical practice. Mosby; 2004, 432 p.
• Nussenblatt RB, Palestine AG, сhan сC, Roberge F. Standardization of vitreal inflammatory activity in intermediate and posterior uveitis. Ophthalmology. 1985; V. 92 (4): P. 467-71.
• Davis J.L., Madow в., сornett J. et al. Scale for photographic grading of vitreous haze in uveitis. Am. J. Ophthalmol. 2010; V. 150 (5): P. 637-41.
• Edelsten с., Lee V., вentley с.R. et al. An evaluation of baseline risk factors predicting severity in juvenile idiopathic arthritis associated uveitis and other chronic anterior uveitis in early childhood. вr. J. Ophthalmol. 2002; V. 86: Р. 51-6.
• Vitale A.T., Graham E., de вoer J.H. Juvenile idiopathic arthritis-associated uveitis: clinical features and complications, risk factors for severe course, and visual outcome. Ocul. Immunol. Inflamm. 2013; V. 21 (6): P. 478-85.
• Hu-Torres S1, Foster сS. Disease of the year: juvenile idiopathic arthritis--differential diagnosis. Ocul. Immunol. Inflamm. 2014; V. 22 (1): P. 42-55.
• Heiligenhaus A., Michels H., Schumacher с. et al. Evidence-based, interdisciplinary guidelines for anti-inflammatory treatment of uveitis associated with juvenile idiopathic arthritis. Rheumatol. Int. 2012; V. 32: Р. 1121-33.
• Катаргина Л.А., Шестова Ю.П., Денисова Е.В. Синдром сухого глаза при эндогенных увеитах у детей. Российская педиатрическая офтальмология. 2012; №2: С.17-20.
• Нероев В.В., Катаргина Л.А., Денисова Е.В. Эффективность генно-инженерных биологических препаратов в лечении увеитов, ассоциированных с ревматическими заболеваниями у детей. Научно-практическая ревматология. 2012; №4: С. 91-5.
• Heiligenhaus A., Horneff G., Greiner R. et al. Inhibitors of tumor necrosis factor-alpha for the treatment of arthritis and uveitis in childhood. Klin. Monbl. Augenheilkd. 2007; V. 224 (6): Р. 526-31.
• Heiligenhaus A., Miserocchi E., Heinz с. et al. Treatment of severe uveitis associated with juvenile idiopathic arthritis with anti-CD20 monoclonal antibody (rituximab). Rheumatology. 2011; V. 50: Р. 1390-94.
• Алексеева Е.И., Литвицкий П.Ф. Ювенильный ревматоидный артрит. М. Веди ; 2007, 360 с.
• Ревматология. Национальное руководство. М. ГЭОТАР-Медиа ; 2010, 714 с.
• Heiligenhaus A1, Heinz с, Edelsten с. et al. Review for disease of the year: epidemiology of juvenile idiopathic arthritis and its associated uveitis: the probable risk factors. Ocul. Immunol. Inflamm. 2013; V. 21 (3): P. 180-91.
• Tugal-Tutkun I., Quartier P., вodaghi в. Disease of the year: juvenile idiopathic arthritis-associated uveitis - classification and diagnostic approach. Ocul. Immunol. Inflamm. 2014; V. 22 (1): P. 56-63.
• Heiligenhaus A., Niewerth M., Ganser G. et al. Prevalence and complications of uveitis in juvenile idiopathic arthritis in a population based nation white study in Germany: suggested modification of the current screening guidelines. Rheumatology. 2007; V. 46. P. 1015-19.
• Kotaniemi K., Kautiainen H., Karma A., Aho K. Occurrence of uveitis in recently diagnosed juvenile chronic arthritis: a prospective study. Ophthalmology. 2001; V. 108 (11): Р. 2071-75.
• Jabs D.A., Nussenblatt R.B., Rosenbaum J.T. Standardization of uveitis nomenclature for reporting clinical data. Results of the First International Workshop. Am. J. Ophthalmol. 2005; V. 140 (3): P. 509-16.
• Nussenblatt R.B., Whitcup S.M. Uveitis. Fundamentals and clinical practice. Mosby; 2004, 432 p.
• Nussenblatt RB, Palestine AG, сhan сC, Roberge F. Standardization of vitreal inflammatory activity in intermediate and posterior uveitis. Ophthalmology. 1985; V. 92 (4): P. 467-71.
• Davis J.L., Madow в., сornett J. et al. Scale for photographic grading of vitreous haze in uveitis. Am. J. Ophthalmol. 2010; V. 150 (5): P. 637-41.
• Edelsten с., Lee V., вentley с.R. et al. An evaluation of baseline risk factors predicting severity in juvenile idiopathic arthritis associated uveitis and other chronic anterior uveitis in early childhood. вr. J. Ophthalmol. 2002; V. 86: Р. 51-6.
• Vitale A.T., Graham E., de вoer J.H. Juvenile idiopathic arthritis-associated uveitis: clinical features and complications, risk factors for severe course, and visual outcome. Ocul. Immunol. Inflamm. 2013; V. 21 (6): P. 478-85.
• Hu-Torres S1, Foster сS. Disease of the year: juvenile idiopathic arthritis--differential diagnosis. Ocul. Immunol. Inflamm. 2014; V. 22 (1): P. 42-55.
• Heiligenhaus A., Michels H., Schumacher с. et al. Evidence-based, interdisciplinary guidelines for anti-inflammatory treatment of uveitis associated with juvenile idiopathic arthritis. Rheumatol. Int. 2012; V. 32: Р. 1121-33.
• Катаргина Л.А., Шестова Ю.П., Денисова Е.В. Синдром сухого глаза при эндогенных увеитах у детей. Российская педиатрическая офтальмология. 2012; №2: С.17-20.
• Нероев В.В., Катаргина Л.А., Денисова Е.В. Эффективность генно-инженерных биологических препаратов в лечении увеитов, ассоциированных с ревматическими заболеваниями у детей. Научно-практическая ревматология. 2012; №4: С. 91-5.
• Heiligenhaus A., Horneff G., Greiner R. et al. Inhibitors of tumor necrosis factor-alpha for the treatment of arthritis and uveitis in childhood. Klin. Monbl. Augenheilkd. 2007; V. 224 (6): Р. 526-31.
• Heiligenhaus A., Miserocchi E., Heinz с. et al. Treatment of severe uveitis associated with juvenile idiopathic arthritis with anti-CD20 monoclonal antibody (rituximab). Rheumatology. 2011; V. 50: Р. 1390-94.
Приложения
Приложение А1.
Состав рабочей группы.1.Бржеский Владимир Всеволодович. Д.м.н., профессор, член общероссийской общественной организации Ассоциация врачей - офтальмологов .
2 Гусева Марина Раульевна. Д.м.н., профессор, член общероссийской общественной организации Ассоциация врачей - офтальмологов .
3.Денисова Екатерина Валерьевна. м.н., член общероссийской общественной организации Ассоциация врачей - офтальмологов .
4.Дроздова Елена Александровна. Д.м.н., профессор, член общероссийской общественной организации Ассоциация врачей - офтальмологов .
5.Жукова Ольга Владимировна. Д.м.н., член общероссийской общественной организации Ассоциация врачей - офтальмологов .
6.Катаргина Людмила Анатольевна. Д.м.н., профессор, заслуженный врач РФ, член общероссийской общественной организации Ассоциация врачей - офтальмологов .
7.Никишина Ирина Петровна. м.н., член общероссийской общественной организации Ассоциация ревматологов России .
8.Старикова Александра Викторовна. м.н., член общероссийской общественной организации Ассоциация врачей - офтальмологов .
Конфликт интересов отсутствует.
Приложение А2.
Методология разработки клинических рекомендаций.Поиск в электронных базах данных; анализ современных научных разработок по проблеме ЮИА ассоциированных увеитов в России и за рубежом, обобщение практического опыта российских и иностранных коллег.
Настоящие рекомендации в предварительной версии были рецензированы независимыми экспертами. Кроме того, анализировались замечания, полученные от практических врачей-офтальмологов. Комментарии экспертов и замечания систематизировались и обсуждались председателем и членами рабочей группы, после чего согласованные изменения регистрировались в рекомендациях.
Проект рекомендаций в предварительной версии был представлен для дискуссии на совместном заседании профильных комиссий по офтальмологии и детской офтальмологии 27 мая 2015 года, проходившем в рамках конгресса Белые ночи . Проект рекомендаций был размещен на сайте Межрегиональной общественной организации Ассоциация врачей-офтальмологов , для того чтобы широкий круг заинтересованных лиц мог принять участие в обсуждении и совершенствовании рекомендаций.
Целевая аудитория клинических рекомендаций:
1) врачи - офтальмологи;
2) врачи - ревматологи;
3) преподаватели медицинских образовательных учреждений;
4) студенты медицинских образовательных учреждений.
Таблица П 1Уровни достоверности доказательств.
| Уровень достоверности | Характеристика |
| [1а] | Уровень достоверности, основанный на результатах метаанализа крупных рандомизированных исследований |
| [1b] | Уровень достоверности, основанный на результатах по крайней мере одного крупного рандомизированного исследования |
| [2а] | Уровень достоверности, основанный на результатах по крайней мере одного нерандомизированного контролируемого исследования |
| [2b] | Уровень достоверности, основанный на результатах по крайней мере одного экспериментального исследования |
| [3] | Уровень достоверности, основанный на результатах сравнительного исследования или описания клинического случая |
| [4] | Уровень достоверности, основанный на результатах мнения эксперта или экспертного комитета |
Таблица П 2Уровни убедительности рекомендаций.
| Уровень убедительности | Основание рекомендаций |
| A | Основаны на результатах качественных клинических исследований, включающих хотя бы одно рандомизированное исследование |
| в | Основаны на качественных нерандомизированных клинических исследованиях |
| с | Даны при отсутствии исследований хорошего качества в данной области |
Порядок обновления клинических рекомендаций.
Клинические рекомендации обновляются 1 раз в 3 года.
Приложение А3.
Связанные документы.Клинические рекомендации Увеиты, ассоциированные с ювенильным идиопатическим артритом разработаны с учетом Порядка оказания медицинской помощи детям при заболеваниях глаза, его придаточного аппарата и орбиты , утвержденного приказом МЗ РФ № 442н от 25,10,2012г. (зарегистрирован в Минюсте России 20,12,2012г. 26208).
Приложение В.
Информация для пациентов.Увеит - воспалительное заболевание сосудистой оболочки глаза - возникает в среднем у 20% детей с ювенильным идиопатическим артритом (ЮИА).
Для увеита, ассоциированного с ЮИА, типично малозаметное начало и отсутствие жалоб у ребенка. Это может приводить к позднему выявлению заболевания глаз. Несмотря на частое отсутствие внешних симптомов, ЮИА ассоциированный увеит протекает тяжело и может приводить к развитию широкого круга осложнений и необратимому снижению зрения.
Увеит наиболее часто возникает у детей с олигоартритом (артрит с поражением 1 - 4 суставов в течение первых 6 месяцев заболевания), при манифестации ЮИА в возрасте до 6 лет и в первые 4 - 6 лет после дебюта суставного синдрома. Однако развитие увеита возможно в любом возрасте.
Для ранней диагностики увеита каждый ребенок с ЮИА должен быть осмотрен офтальмологом с последующим наблюдением, частота которого зависит от наличия или степени риска развития увеита.
При выявлении увеита врачом-офтальмологом будет назначено лечение, которое необходимо проводить в полном объеме. Следует регулярно посещать офтальмолога в назначенные сроки. Важно сообщать лечащему врачу обо всех нежелательных явлениях местной и/или системной терапии. Необходимо срочно обращаться к офтальмологу при жалобах ребенка на снижение зрения, плавающие точки, пятна, при покраснении глаза или появлении других его внешних изменений.
Своевременная диагностика увеита и соблюдение режима терапии позволят избежать развития осложнений и сохранить зрение Вашему ребенку.
Минздрав России 2016.
|
|
Год актуализации информации
2017.