МКБ-10 коды
|
|
Вступление
Кодирование по Международной статистической классификации болезней и проблем, связанных со здоровьем: H35.3.
Год утверждения (частота пересмотра): 2021.
Возрастная категория: Взрослые.
Пересмотр не позднее: 2023.
ID: 114.
Разработчик клинической рекомендации.
• Общероссийская общественная организация Ассоциация врачей-офтальмологов .
Одобрено Научно-практическим Советом Минздрава РФ.
Год утверждения (частота пересмотра): 2021.
Возрастная категория: Взрослые.
Пересмотр не позднее: 2023.
ID: 114.
Разработчик клинической рекомендации.
• Общероссийская общественная организация Ассоциация врачей-офтальмологов .
Одобрено Научно-практическим Советом Минздрава РФ.
|
|
Список сокращений
ВМД ― возрастная макулярная дегенерация.
ВИЧ - вирус иммунодефицита человека.
ГА ― географическая атрофия.
ИФА - иммуноферментный анализ.
МКБ 10 ― международная классификация болезней 10-го пересмотра.
НЭ ― нейроэпителий.
ОКТ ― оптическая когерентная томография.
ОКТ-А ― оптическая когерентная томография в режиме ангиографии.
ПХВ ― полиповидная хориоидальная васкулопатия.
ПЦР - полимеразная цепная реакция.
ПЭ ― пигментный эпителий.
РАП ― ретинальная ангиоматозная пролиферация.
РНК - рибонуклеиновая кислота.
ФАГ ― флюоресцентная ангиография глаза.
ХНВ ― хориоидальная неоваскуляризация.
AREDS ― Age-Related Eye Disease Study.
VEGF - vascular endothelial growth factor (сосудистый эндотелиальный фактор роста).
** - жизненно необходимые и важнейшие лекарственные препараты.
ВИЧ - вирус иммунодефицита человека.
ГА ― географическая атрофия.
ИФА - иммуноферментный анализ.
МКБ 10 ― международная классификация болезней 10-го пересмотра.
НЭ ― нейроэпителий.
ОКТ ― оптическая когерентная томография.
ОКТ-А ― оптическая когерентная томография в режиме ангиографии.
ПХВ ― полиповидная хориоидальная васкулопатия.
ПЦР - полимеразная цепная реакция.
ПЭ ― пигментный эпителий.
РАП ― ретинальная ангиоматозная пролиферация.
РНК - рибонуклеиновая кислота.
ФАГ ― флюоресцентная ангиография глаза.
ХНВ ― хориоидальная неоваскуляризация.
AREDS ― Age-Related Eye Disease Study.
VEGF - vascular endothelial growth factor (сосудистый эндотелиальный фактор роста).
** - жизненно необходимые и важнейшие лекарственные препараты.
Термины и определения
Биомикроскопия глаза. Это метод прижизненного визуального исследования оптических сред и тканей глаза, основанный на создании контраста между освещенными и неосвещенными участками, проводимый при помощи щелевой лампы и дополнительных диагностических линз (в частности, для биомикроскопии глазного дна).
Геморрагическая отслойка пигментного эпителия (ПЭ) или нейроэпителия (НЭ). Это клиническое проявление влажной формы ВМД, развивающееся вследствие нарушения целостности сосудов хориоидальной неоваскуляризации (ХНВ) и проявляющееся в виде скопления крови под ПЭ или НЭ.
Географическая атрофия (ГА). Это область отсутствия ПЭ и регресса хориокапилляров, вторичной атрофии фоторецепторов, развивающаяся в результате прогрессирования сухой ВМД.
Друзы. Это скопления продуктов нарушенного метаболизма, располагающиеся внеклеточно между внутренним слоем мембраны Бруха и базальной мембраной ПЭ.
Интраретинальная жидкость (отек нейроэпителия (НЭ)). Это межклеточное скопление жидкости в слоях НЭ, проявляющееся утолщением сетчатки.
Исследование глазного дна на аутофлюоресценцию. Это диагностический метод, основанный на способности флюорофоров (в частности, липофусцина и его соединений) аутофлюоресцировать под воздействием возбуждающего излучения без введения красителей.
Липидные (твёрдые) экссудаты. Это скопления липопротеидов в слоях НЭ вследствие повышенной проницаемости сосудов.
Неоваскулярная отслойка ПЭ. Это разделение между ПЭ и мембраной Бруха вследствие наличия фиброваскулярной ткани ХНВ (фиброваскулярная отслойка ПЭ) либо скопления жидкости из-за транссудативной активности ХНВ (серозная неоваскулярная отслойка ПЭ).
Оптическая когерентная томография (ОКТ). Это диагностический неинвазивный бесконтактный метод прижизненной визуализации, качественного и количественного анализа морфологических особенностей структур глазного дна, основанный на принципе световой интерферометрии.
Оптическая когерентная томография в режиме ангиографии (ОКТ-А). Это диагностический неинвазивный бесконтактный метод прижизненной визуализации, качественного и количественного анализа микроциркуляции в структурах глазного дна с учетом сегментации слоев глазного дна.
Субретинальная жидкость (серозная отслойка НЭ). Это скопление жидкости под НЭ.
Флюоресцентная ангиография глаза (ФАГ, ангиография с флюоресцеином натрия). Это диагностический метод, позволяющий выявить нарушения сосудистого русла на глазном дне, оценить состояние наружного и внутреннего гематоретинальных барьеров, путем регистрации пассажа красителя (внутривенно вводимого флюоресцеина натрия) по сосудам глаза в режиме фото - и видеонаблюдения.
Фотодинамическая терапия. Это метод лечения некоторых глазных заболеваний, основанный на применении светочувствительных веществ (фотосенсибилизаторов) и света определённой длины волны с целью окклюзии патологических сосудов.
Хориоидальная неоваскуляризация (ХНВ). Это новообразованные сосуды, растущие вследствие патологического неоангиогенеза из сети хориокапилляров через дефекты мембраны Бруха под ПЭ и/или НЭ.
Геморрагическая отслойка пигментного эпителия (ПЭ) или нейроэпителия (НЭ). Это клиническое проявление влажной формы ВМД, развивающееся вследствие нарушения целостности сосудов хориоидальной неоваскуляризации (ХНВ) и проявляющееся в виде скопления крови под ПЭ или НЭ.
Географическая атрофия (ГА). Это область отсутствия ПЭ и регресса хориокапилляров, вторичной атрофии фоторецепторов, развивающаяся в результате прогрессирования сухой ВМД.
Друзы. Это скопления продуктов нарушенного метаболизма, располагающиеся внеклеточно между внутренним слоем мембраны Бруха и базальной мембраной ПЭ.
Интраретинальная жидкость (отек нейроэпителия (НЭ)). Это межклеточное скопление жидкости в слоях НЭ, проявляющееся утолщением сетчатки.
Исследование глазного дна на аутофлюоресценцию. Это диагностический метод, основанный на способности флюорофоров (в частности, липофусцина и его соединений) аутофлюоресцировать под воздействием возбуждающего излучения без введения красителей.
Липидные (твёрдые) экссудаты. Это скопления липопротеидов в слоях НЭ вследствие повышенной проницаемости сосудов.
Неоваскулярная отслойка ПЭ. Это разделение между ПЭ и мембраной Бруха вследствие наличия фиброваскулярной ткани ХНВ (фиброваскулярная отслойка ПЭ) либо скопления жидкости из-за транссудативной активности ХНВ (серозная неоваскулярная отслойка ПЭ).
Оптическая когерентная томография (ОКТ). Это диагностический неинвазивный бесконтактный метод прижизненной визуализации, качественного и количественного анализа морфологических особенностей структур глазного дна, основанный на принципе световой интерферометрии.
Оптическая когерентная томография в режиме ангиографии (ОКТ-А). Это диагностический неинвазивный бесконтактный метод прижизненной визуализации, качественного и количественного анализа микроциркуляции в структурах глазного дна с учетом сегментации слоев глазного дна.
Субретинальная жидкость (серозная отслойка НЭ). Это скопление жидкости под НЭ.
Флюоресцентная ангиография глаза (ФАГ, ангиография с флюоресцеином натрия). Это диагностический метод, позволяющий выявить нарушения сосудистого русла на глазном дне, оценить состояние наружного и внутреннего гематоретинальных барьеров, путем регистрации пассажа красителя (внутривенно вводимого флюоресцеина натрия) по сосудам глаза в режиме фото - и видеонаблюдения.
Фотодинамическая терапия. Это метод лечения некоторых глазных заболеваний, основанный на применении светочувствительных веществ (фотосенсибилизаторов) и света определённой длины волны с целью окклюзии патологических сосудов.
Хориоидальная неоваскуляризация (ХНВ). Это новообразованные сосуды, растущие вследствие патологического неоангиогенеза из сети хориокапилляров через дефекты мембраны Бруха под ПЭ и/или НЭ.
Описание
Возрастная макулярная дегенерация (ВМД). Это хроническое прогрессирующее многофакторное заболевание, характеризующееся дегенеративным процессом в пигментном эпителии (ПЭ), мембране Бруха и хориокапиллярах центральной зоны глазного дна со вторичным поражением нейроэпителия (НЭ) и являющееся основной причиной потери центрального зрения среди людей старшей возрастной группы.
К типичным признакам ВМД относят:
• друзы;
• изменения в ПЭ сетчатки;
• географическую атрофию (ГА);
• хориоидальную неоваскуляризацию (ХНВ).
Особыми формами влажной ВМД считают:
• ретинальную ангиоматозную пролиферацию (РАП);
• полиповидную хориоидальную васкулопатию (ПХВ).
РАП - это особая форма влажной формы ВМД, характеризующаяся началом пролиферативного процесса в ретинальной сосудистой сети с последующим формированием ХНВ и ретино-хориоидального анастомоза.
ПХВ - это особая форма влажной формы ВМД, характеризующаяся развитием аневризмальных расширений на окончаниях аномально ветвящейся сосудистой сети хориоидеи.
К типичным признакам ВМД относят:
• друзы;
• изменения в ПЭ сетчатки;
• географическую атрофию (ГА);
• хориоидальную неоваскуляризацию (ХНВ).
Особыми формами влажной ВМД считают:
• ретинальную ангиоматозную пролиферацию (РАП);
• полиповидную хориоидальную васкулопатию (ПХВ).
РАП - это особая форма влажной формы ВМД, характеризующаяся началом пролиферативного процесса в ретинальной сосудистой сети с последующим формированием ХНВ и ретино-хориоидального анастомоза.
ПХВ - это особая форма влажной формы ВМД, характеризующаяся развитием аневризмальных расширений на окончаниях аномально ветвящейся сосудистой сети хориоидеи.
Причины
Этиология не определена. Как правило, заболевание возникает в возрасте 50 лет и старше [1]. Обсуждается роль генетической предрасположенности, влияние курения и иных факторов риска [2].
ВМД представляет собой хронический дегенеративный процесс в ПЭ, мембране Бруха и хориокапиллярах. В патогенезе играют роль реакции перекисного окисления липидов, воспаление, нарушение системы комплемента, дефицит защитных механизмов и иные факторы [3].
Сетчатка характеризуется высокой потребностью в кислороде, поэтому она очень чувствительна к повреждениям, связанным с процессами окисления, при которых в избытке образуются свободные радикалы. Защитную роль при этом играет «жёлтый» макулярный пигмент (оксикаротиноиды лютеин и зеаксантин), который абсорбирует коротковолновую часть синего света, участвует в антиоксидантной защите. Количество оксикаротиноидов с возрастом уменьшается. Активация перекисного окисления липидов приводит к образованию больших молекулярных цепочек, которые не распознаются ферментами клеток ПЭ, не распадаются и накапливаются, образуя друзы [4].
Кроме того, с возрастом увеличивается толщина мембраны Бруха, снижается её проницаемость, плотность хориокапиллярной сети уменьшается. В результате ухудшается снабжение клеток ПЭ кислородом. При недостаточности защитных механизмов такие изменения приводят к увеличению продукции факторов роста и матричных металлопротеиназ. Факторы роста способствуют росту новообразованных сосудов, а металлопротеиназы вызывают появление дефектов в мембране Бруха [5].
Клинически ВМД, как правило, начинается с изменений в ПЭ и появления твёрдых друз, затем формируются мягкие друзы. Прогрессирующая потеря ПЭ в сочетании с дегенеративными изменениями в хориокапиллярах приводят к дегенеративным изменениям в НЭ и развитию ГА. Рост новообразованных сосудов в слое хориокапилляров ассоциируется с развитием влажной формы ВМД, также называемой экссудативной или неоваскулярной. При появлении дефектов в мембране Бруха ХНВ распространяется под ПЭ и НЭ. Активность новообразованных сосудов может проявляться кровоизлияниями, наличием интраретинальной жидкости, субретинальной жидкости, жидкости под ПЭ. Конечный этап развития процесса - формирование субретинального фиброзного рубца в центральном отделе глазного дна - сопряжен со значительной утратой центрального зрения [6].
ВМД представляет собой хронический дегенеративный процесс в ПЭ, мембране Бруха и хориокапиллярах. В патогенезе играют роль реакции перекисного окисления липидов, воспаление, нарушение системы комплемента, дефицит защитных механизмов и иные факторы [3].
Сетчатка характеризуется высокой потребностью в кислороде, поэтому она очень чувствительна к повреждениям, связанным с процессами окисления, при которых в избытке образуются свободные радикалы. Защитную роль при этом играет «жёлтый» макулярный пигмент (оксикаротиноиды лютеин и зеаксантин), который абсорбирует коротковолновую часть синего света, участвует в антиоксидантной защите. Количество оксикаротиноидов с возрастом уменьшается. Активация перекисного окисления липидов приводит к образованию больших молекулярных цепочек, которые не распознаются ферментами клеток ПЭ, не распадаются и накапливаются, образуя друзы [4].
Кроме того, с возрастом увеличивается толщина мембраны Бруха, снижается её проницаемость, плотность хориокапиллярной сети уменьшается. В результате ухудшается снабжение клеток ПЭ кислородом. При недостаточности защитных механизмов такие изменения приводят к увеличению продукции факторов роста и матричных металлопротеиназ. Факторы роста способствуют росту новообразованных сосудов, а металлопротеиназы вызывают появление дефектов в мембране Бруха [5].
Клинически ВМД, как правило, начинается с изменений в ПЭ и появления твёрдых друз, затем формируются мягкие друзы. Прогрессирующая потеря ПЭ в сочетании с дегенеративными изменениями в хориокапиллярах приводят к дегенеративным изменениям в НЭ и развитию ГА. Рост новообразованных сосудов в слое хориокапилляров ассоциируется с развитием влажной формы ВМД, также называемой экссудативной или неоваскулярной. При появлении дефектов в мембране Бруха ХНВ распространяется под ПЭ и НЭ. Активность новообразованных сосудов может проявляться кровоизлияниями, наличием интраретинальной жидкости, субретинальной жидкости, жидкости под ПЭ. Конечный этап развития процесса - формирование субретинального фиброзного рубца в центральном отделе глазного дна - сопряжен со значительной утратой центрального зрения [6].
|
|
Эпидемиология
В экономически развитых странах ВМД является лидирующей причиной инвалидности по зрению среди населения старшей возрастной группы. По результатам мета-анализа 39 популяционных исследований, охвативших 129 664 человека пяти этнических групп, в 2020 году в мире расчетное число больных ВМД составляет 196 миллионов, к 2040 году ожидается рост до 288 миллионов пациентов [7].
Доказано, что развитие ВМД связано с возрастом. По данным исследования вeaver Dam Eye Study, частота выявления ВМД увеличивалась от 4,2% для людей в возрасте 43-54 лет до 46,2% среди людей старше 75 лет [8]. В ближайшем будущем увеличение численности населения возрастной группы старше 60 лет неизбежно вызовет рост распространенности ВМД в развитых странах. Все это заставляет рассматривать ВМД как значимую медико-социальную проблему [8, 9].
В Российской Федерации масштабных эпидемиологических исследований ВМД не проводилось. По данным федерального статистического наблюдения (форма №12) «Сведения о числе заболеваний, зарегистрированных у пациентов, проживающих в районе обслуживания медицинской организации», в 2018 году в Российской Федерации всего зарегистрировано 319340 больных с дегенерацией макулы и заднего полюса (Н35,3).
Факторы риска:
• Основным фактором риска развития ВМД является возраст [10];
• Курение удваивает риск возникновения ВМД. Прекращение курения приводит к снижению риска ВМД (риск развития ВМД у тех, кто не курит более 20 лет, сравним с риском у некурящих) [11];
• Этнический фактор. ВМД поражает европейцев чаще, чем представителей других этнических групп [12];
• Семейный анамнез. Генетические факторы [13, 14];
• Артериальная гипертензия и нарушения липидного обмена [15];
• Низкая концентрация антиоксидантов в сыворотке крови [16].
Доказано, что развитие ВМД связано с возрастом. По данным исследования вeaver Dam Eye Study, частота выявления ВМД увеличивалась от 4,2% для людей в возрасте 43-54 лет до 46,2% среди людей старше 75 лет [8]. В ближайшем будущем увеличение численности населения возрастной группы старше 60 лет неизбежно вызовет рост распространенности ВМД в развитых странах. Все это заставляет рассматривать ВМД как значимую медико-социальную проблему [8, 9].
В Российской Федерации масштабных эпидемиологических исследований ВМД не проводилось. По данным федерального статистического наблюдения (форма №12) «Сведения о числе заболеваний, зарегистрированных у пациентов, проживающих в районе обслуживания медицинской организации», в 2018 году в Российской Федерации всего зарегистрировано 319340 больных с дегенерацией макулы и заднего полюса (Н35,3).
Факторы риска:
• Основным фактором риска развития ВМД является возраст [10];
• Курение удваивает риск возникновения ВМД. Прекращение курения приводит к снижению риска ВМД (риск развития ВМД у тех, кто не курит более 20 лет, сравним с риском у некурящих) [11];
• Этнический фактор. ВМД поражает европейцев чаще, чем представителей других этнических групп [12];
• Семейный анамнез. Генетические факторы [13, 14];
• Артериальная гипертензия и нарушения липидного обмена [15];
• Низкая концентрация антиоксидантов в сыворотке крови [16].
1,4 Особенности кодирования заболевания или состояния (группы заболеваний или состояний) по Международной статистической классификации болезней и проблем, связанных со здоровьем.
Н 35,3 - Дегенерация макулы и заднего полюса.Классификация
1,5 Классификация заболевания или состояния (группы заболеваний или состояний).
Классификация, принятая в широкой клинической практике [17], выделяет:• сухую (неэкссудативную; в поздней стадии - атрофическую) форму ВМД,.
• влажную (неоваскулярную или экссудативную) форму ВМД.
Классификация по Age-Related Eye Disease Study (AREDS) [18], принятая в клинических исследованиях и также используемая в клинической практике, выделяет стадии:
• Отсутствие ВМД (категория 1 AREDS) - это отсутствие изменений или небольшое количество мелких друз (диаметр <63 микрон);
• Раннюю стадию ВМД (категория 2 AREDS, ранняя сухая форма ВМД) - это множественные мелкие друзы, небольшое число друз среднего размера (диаметр от 63 до 124 микрон) или начальные изменения ПЭ сетчатки;
• Промежуточную стадию ВМД (категория 3 AREDS, промежуточная сухая форма ВМД) - это множество друз среднего размера, по крайней мере, одна большая друза (диаметр ≥ 125 микрон), или ГА, не затрагивающая центральной ямки;
• Позднюю стадию ВМД (категория 4 AREDS) - характеризуется одним или несколькими из следующих признаков (при отсутствии других причин):
• наличием ГА, затрагивающей центральную зону глазного дна - атрофическая (сухая) форма;
• наличием ХНВ с различными проявлениями (отслойкой НЭ и/или ПЭ, отеком НЭ, геморрагиями, твердыми (липидными) экссудатами и другими) - влажная (неоваскулярная, экссудативная) форма ВМД;
• образованием рубцово-атрофических изменений (исход влажной формы ВМД).
Клиническая картина
Типичным проявлением ВМД на глазном дне являются друзы. Среди друз выделяют твердые и мягкие, а также ретикулярные (псевдодрузы).
Твердые кутикулярные друзы являются проявлением ранней стадии ВМД и ассоциируются с отложением друзеноидного материала под ПЭ. При биомикроскопии глазного дна заметны как мелкие, четко очерченные очажки желтоватого цвета в макуле. На сканах ОКТ проявляются локальными элевациями линии ПЭ с содержимым средней рефлективности, диаметр основания элевации обычно не превышает 50 мкм. При ФАГ локализации друз соответствует точечная ранняя гиперфлюоресценция без просачивания красителя. Твердые кутикулярные друзы считают относительно благоприятным проявлением заболевания, риск прогрессирования до поздней стадии ВМД в течение 5 лет не превышает 1,3% [18].
Мягкие друзы формируются в результате отложения большого объема друзеноидного материала под ПЭ. Наличие хотя бы одной крупной друзы (более 125 мкм) определяет переход заболевания в промежуточную стадию. При биомикроскопии глазного дна друзы видны в виде крупных желтоватых очажков в макуле с нечеткими границами. На сканах ОКТ определяются локальными отслойками ПЭ (аваскулярные, друзеноидные отслойки) с содержимым средней рефлективности. При ФАГ характеризуются поздней неяркой гиперфлюоресценцией без пропотевания красителя, либо могут быть гипофлюоресцентны. Риск прогрессирования заболевания до поздней стадии при наличии односторонней промежуточной ВМД составляет 18%, двусторонней - 27% [18].
Ретикулярные друзы (ретикулярные псевдодрузы) являются особым фенотипом и ассоциируются с отложением друзеноидного материала над ПЭ. Данный тип друз практически незаметен при биомикроскопии глазного дна. На сканах ОКТ проявляются наличием патологического материала средней рефлективности над ПЭ в виде конических выпячиваний в сторону НЭ. Ретикулярные друзы практически не видны на ФАГ. Наиболее информативным методом их диагностики являются снимки глазного дна на аутофлюоресценцию (проявляются в виде гипоаутофлюоресцентных очажков) и снимки в инфракрасном режиме. Ретикулярные друзы ассоциируются с повышенным риском прогрессирования до поздней стадии ВМД [8].
Сливные друзы являются признаком прогрессирования заболевания. Образуют бóльшую по площади аваскулярную отслойку ПЭ. Аваскулярная отслойка ПЭ бывает серозная и друзеноидная в зависимости от рефлективности содержимого под отслоенным ПЭ.
В динамике друзы могут подвергаться следующим изменениям:
• твердые друзы могут увеличиваться в размерах и превращаться в мягкие;
• мягкие друзы также могут увеличиваться, образуя сливные друзы (аваскулярные отслойки ПЭ);
• внутри друз могут формироваться кальцификаты, выглядящие при офтальмоскопии как блестящие кристаллы;
• возможен спонтанный регресс друз, что может ассоциироваться с прогрессированием заболевания до поздней стадии [19].
Перераспределение пигмента в макуле также является проявлением ВМД. Появление участков гиперпигментации связано с миграцией клеток ПЭ и считается одним из факторов, предрасполагающих к появлению ХНВ.
ГА развивается в результате прогрессирования сухой формы ВМД. При ГА страдает в первую очередь ПЭ, кроме того развивается дегенерация хориокапилляров и наружных слоев сетчатки. При биомикроскопии глазного дна очаги ГА выявляются в виде четко очерченных зон депигментации с хорошо различимыми крупными хориоидальными сосудами. На сканах ОКТ выявляется истончение НЭ, истончение и дезорганизация линии ПЭ, симптом повышенного проникновения сканирующего луча в подлежащие ткани, возможен симптом тубуляций фоторецепторов (нарушение архитектоники фоторецепторов в ответ на потерю способности к адгезии с ПЭ). При ФАГ зоны атрофии определяются как участки гиперфлюоресценции по типу «окончатого дефекта» с четкими границами. ГА ассоциируется со значительным необратимым снижением центрального зрения [6].
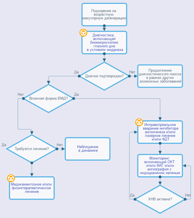
Влажная форма ВМД характеризуется развитием ХНВ - распространением новообразованных сосудов через дефекты мембраны Бруха под ПЭ или под НЭ. Выявление признаков активности ХНВ является принципиальным при принятии решения о начале/возобновлении лечения пациента с влажной ВМД интравитреальными введениями препарата, препятствующего неоваскуляризации, а также о проведении фотодинамической терапии (при особых формах влажной ВМД), лазерном лечении (при экстрафовеальном расположении ХНВ и невозможности проведения лечения интравитреальным введением препарата, препятствующего неоваскуляризации). Признаками активности могут быть снижение остроты зрения вследствие данного состояния и/или ухудшение анатомических параметров: появление макулярных геморрагий (в том числе геморрагических отслоек ПЭ или НЭ) и/или появление/увеличение скопления интраретинальной жидкости (отека НЭ) и/или появление/увеличение скопления субретинальной жидкости (отслойки НЭ) и/или появление/увеличение скопления жидкости под ПЭ и/или наличие экстравазального выхода красителя на ФАГ.
Наиболее информативным методом выявления изменений сетчатки, характерных для активной ХНВ (патологические жидкости), является ОКТ.
Наличие и увеличение площади ХНВ может длительное время не сопровождаться экссудативной активностью.
На основании локализации ХНВ подразделяют на следующие типы:
• ХНВ 1 типа - локализуется под ПЭ (соответствует скрытой ХНВ в классификации, основанной на данных ФАГ);
• ХНВ 2 типа - локализуется над ПЭ (соответствует классической ХНВ в классификации, основанной на данных ФАГ);
ХНВ 1 типа (скрытую ХНВ) подозревают в случае, когда при биомикроскопии глазного дна обнаруживают диспигментацию, степень утолщения сетчатки может быть различной, что зависит от наличия интра- и/или субретинальной жидкости, высоты неоваскулярной отслойки ПЭ. На снимках ОКТ выявляют неоваскулярную отслойку ПЭ, возможны признаки активности ХНВ. В зависимости от площади, занимаемой ХНВ под отслоенным ПЭ, выделяют фиброваскулярную отслойку ПЭ (отслойка ПЭ заполнена материалом ХНВ) или серозную неоваскулярную отслойку ПЭ (отслойка ПЭ формируется в результате транссудации из новообразованных сосудов). На ФАГ выявляется крапчатая гиперфлюоресценция без определяемого источника красителя, сосудистая сеть ХНВ четко не просматривается. При активной ХНВ степень гиперфлюоресценции возрастает вследствие пропотевания флюоресцеина. Рисунок новообразованных сосудов хорошо виден на снимках ОКТ-А, за исключением случаев локализации ХНВ под высокой серозной неоваскулярной отслойкой ПЭ.
ХНВ 2 типа (классическая ХНВ) при биомикроскопии глазного дна проявляется проминирующим сероватым фокусом под НЭ. На снимках ОКТ выявляется веретенообразное утолщение над линией ПЭ, возможны признаки активности ХНВ. При ФАГ четко виден рисунок новообразованных сосудов, по ходу исследования отмечается яркая гомогенная гиперфлюоресценция. В случае активной ХНВ выраженное пропотевание флюоресцеина из новообразованных сосудов усиливается по ходу исследования. При ОКТ-А четко виден рисунок новообразованных сосудов над ПЭ.
Смешанную ХНВ подразделяют на преимущественно классическую (когда классическое поражение по площади составляет не менее 50% всего очага) и минимально классическую (классическое поражение также есть, но составляет менее 50% всего очага).
К ХНВ 3 типа относят РАП, которая характеризуется началом пролиферативного процесса в ретинальной сосудистой сети с последующим формированием ХНВ и ретино-хориоидального анастомоза. Начальная РАП не видна при биомикроскопии глазного дна. Особую настороженность должно вызывать сочетание ретикулярных друз с друзеноидной отслойкой ПЭ и гиперрефлективным фокусом на ее вершине (по данным ОКТ). Прогрессирование пролиферации ретинальных сосудов сопровождается появлением кровоизлияний, отека НЭ, твердых экссудатов. При прогрессировании РАП приобретает клинические признаки, схожие с ХНВ 1 типа. Информативными методами диагностики являются ОКТ-А и ФАГ.
ПХВ клинически сходно с ХНВ 1 типа, отличается более тяжелым течением, склонностью к субретинальным кровоизлияниям, диффузным повреждением ПЭ, утолщением хориоидеи. Информативным методом визуализации аномальных сосудов хориоидеи являются ОКТ и ОКТ-А, при которых определяются типичные признаки ПХВ: протрузии ПЭ с визуализацией полипов, симптом «двойного слоя» (раздельная визуализация мембраны Бруха и ПЭ), утолщение хориоидеи.
Рубцово-атрофический фокус формируется на конечной стадии развития ХНВ. Офтальмоскопически определяется округлый очаг серо-белого цвета, часто с отложением пигмента. Данная клиническая картина ассоциируется с необратимой потерей центрального зрения, бесперспективностью лечения.
Твердые кутикулярные друзы являются проявлением ранней стадии ВМД и ассоциируются с отложением друзеноидного материала под ПЭ. При биомикроскопии глазного дна заметны как мелкие, четко очерченные очажки желтоватого цвета в макуле. На сканах ОКТ проявляются локальными элевациями линии ПЭ с содержимым средней рефлективности, диаметр основания элевации обычно не превышает 50 мкм. При ФАГ локализации друз соответствует точечная ранняя гиперфлюоресценция без просачивания красителя. Твердые кутикулярные друзы считают относительно благоприятным проявлением заболевания, риск прогрессирования до поздней стадии ВМД в течение 5 лет не превышает 1,3% [18].
Мягкие друзы формируются в результате отложения большого объема друзеноидного материала под ПЭ. Наличие хотя бы одной крупной друзы (более 125 мкм) определяет переход заболевания в промежуточную стадию. При биомикроскопии глазного дна друзы видны в виде крупных желтоватых очажков в макуле с нечеткими границами. На сканах ОКТ определяются локальными отслойками ПЭ (аваскулярные, друзеноидные отслойки) с содержимым средней рефлективности. При ФАГ характеризуются поздней неяркой гиперфлюоресценцией без пропотевания красителя, либо могут быть гипофлюоресцентны. Риск прогрессирования заболевания до поздней стадии при наличии односторонней промежуточной ВМД составляет 18%, двусторонней - 27% [18].
Ретикулярные друзы (ретикулярные псевдодрузы) являются особым фенотипом и ассоциируются с отложением друзеноидного материала над ПЭ. Данный тип друз практически незаметен при биомикроскопии глазного дна. На сканах ОКТ проявляются наличием патологического материала средней рефлективности над ПЭ в виде конических выпячиваний в сторону НЭ. Ретикулярные друзы практически не видны на ФАГ. Наиболее информативным методом их диагностики являются снимки глазного дна на аутофлюоресценцию (проявляются в виде гипоаутофлюоресцентных очажков) и снимки в инфракрасном режиме. Ретикулярные друзы ассоциируются с повышенным риском прогрессирования до поздней стадии ВМД [8].
Сливные друзы являются признаком прогрессирования заболевания. Образуют бóльшую по площади аваскулярную отслойку ПЭ. Аваскулярная отслойка ПЭ бывает серозная и друзеноидная в зависимости от рефлективности содержимого под отслоенным ПЭ.
В динамике друзы могут подвергаться следующим изменениям:
• твердые друзы могут увеличиваться в размерах и превращаться в мягкие;
• мягкие друзы также могут увеличиваться, образуя сливные друзы (аваскулярные отслойки ПЭ);
• внутри друз могут формироваться кальцификаты, выглядящие при офтальмоскопии как блестящие кристаллы;
• возможен спонтанный регресс друз, что может ассоциироваться с прогрессированием заболевания до поздней стадии [19].
Перераспределение пигмента в макуле также является проявлением ВМД. Появление участков гиперпигментации связано с миграцией клеток ПЭ и считается одним из факторов, предрасполагающих к появлению ХНВ.
ГА развивается в результате прогрессирования сухой формы ВМД. При ГА страдает в первую очередь ПЭ, кроме того развивается дегенерация хориокапилляров и наружных слоев сетчатки. При биомикроскопии глазного дна очаги ГА выявляются в виде четко очерченных зон депигментации с хорошо различимыми крупными хориоидальными сосудами. На сканах ОКТ выявляется истончение НЭ, истончение и дезорганизация линии ПЭ, симптом повышенного проникновения сканирующего луча в подлежащие ткани, возможен симптом тубуляций фоторецепторов (нарушение архитектоники фоторецепторов в ответ на потерю способности к адгезии с ПЭ). При ФАГ зоны атрофии определяются как участки гиперфлюоресценции по типу «окончатого дефекта» с четкими границами. ГА ассоциируется со значительным необратимым снижением центрального зрения [6].
Влажная форма ВМД характеризуется развитием ХНВ - распространением новообразованных сосудов через дефекты мембраны Бруха под ПЭ или под НЭ. Выявление признаков активности ХНВ является принципиальным при принятии решения о начале/возобновлении лечения пациента с влажной ВМД интравитреальными введениями препарата, препятствующего неоваскуляризации, а также о проведении фотодинамической терапии (при особых формах влажной ВМД), лазерном лечении (при экстрафовеальном расположении ХНВ и невозможности проведения лечения интравитреальным введением препарата, препятствующего неоваскуляризации). Признаками активности могут быть снижение остроты зрения вследствие данного состояния и/или ухудшение анатомических параметров: появление макулярных геморрагий (в том числе геморрагических отслоек ПЭ или НЭ) и/или появление/увеличение скопления интраретинальной жидкости (отека НЭ) и/или появление/увеличение скопления субретинальной жидкости (отслойки НЭ) и/или появление/увеличение скопления жидкости под ПЭ и/или наличие экстравазального выхода красителя на ФАГ.
Наиболее информативным методом выявления изменений сетчатки, характерных для активной ХНВ (патологические жидкости), является ОКТ.
Наличие и увеличение площади ХНВ может длительное время не сопровождаться экссудативной активностью.
На основании локализации ХНВ подразделяют на следующие типы:
• ХНВ 1 типа - локализуется под ПЭ (соответствует скрытой ХНВ в классификации, основанной на данных ФАГ);
• ХНВ 2 типа - локализуется над ПЭ (соответствует классической ХНВ в классификации, основанной на данных ФАГ);
ХНВ 1 типа (скрытую ХНВ) подозревают в случае, когда при биомикроскопии глазного дна обнаруживают диспигментацию, степень утолщения сетчатки может быть различной, что зависит от наличия интра- и/или субретинальной жидкости, высоты неоваскулярной отслойки ПЭ. На снимках ОКТ выявляют неоваскулярную отслойку ПЭ, возможны признаки активности ХНВ. В зависимости от площади, занимаемой ХНВ под отслоенным ПЭ, выделяют фиброваскулярную отслойку ПЭ (отслойка ПЭ заполнена материалом ХНВ) или серозную неоваскулярную отслойку ПЭ (отслойка ПЭ формируется в результате транссудации из новообразованных сосудов). На ФАГ выявляется крапчатая гиперфлюоресценция без определяемого источника красителя, сосудистая сеть ХНВ четко не просматривается. При активной ХНВ степень гиперфлюоресценции возрастает вследствие пропотевания флюоресцеина. Рисунок новообразованных сосудов хорошо виден на снимках ОКТ-А, за исключением случаев локализации ХНВ под высокой серозной неоваскулярной отслойкой ПЭ.
ХНВ 2 типа (классическая ХНВ) при биомикроскопии глазного дна проявляется проминирующим сероватым фокусом под НЭ. На снимках ОКТ выявляется веретенообразное утолщение над линией ПЭ, возможны признаки активности ХНВ. При ФАГ четко виден рисунок новообразованных сосудов, по ходу исследования отмечается яркая гомогенная гиперфлюоресценция. В случае активной ХНВ выраженное пропотевание флюоресцеина из новообразованных сосудов усиливается по ходу исследования. При ОКТ-А четко виден рисунок новообразованных сосудов над ПЭ.
Смешанную ХНВ подразделяют на преимущественно классическую (когда классическое поражение по площади составляет не менее 50% всего очага) и минимально классическую (классическое поражение также есть, но составляет менее 50% всего очага).
К ХНВ 3 типа относят РАП, которая характеризуется началом пролиферативного процесса в ретинальной сосудистой сети с последующим формированием ХНВ и ретино-хориоидального анастомоза. Начальная РАП не видна при биомикроскопии глазного дна. Особую настороженность должно вызывать сочетание ретикулярных друз с друзеноидной отслойкой ПЭ и гиперрефлективным фокусом на ее вершине (по данным ОКТ). Прогрессирование пролиферации ретинальных сосудов сопровождается появлением кровоизлияний, отека НЭ, твердых экссудатов. При прогрессировании РАП приобретает клинические признаки, схожие с ХНВ 1 типа. Информативными методами диагностики являются ОКТ-А и ФАГ.
ПХВ клинически сходно с ХНВ 1 типа, отличается более тяжелым течением, склонностью к субретинальным кровоизлияниям, диффузным повреждением ПЭ, утолщением хориоидеи. Информативным методом визуализации аномальных сосудов хориоидеи являются ОКТ и ОКТ-А, при которых определяются типичные признаки ПХВ: протрузии ПЭ с визуализацией полипов, симптом «двойного слоя» (раздельная визуализация мембраны Бруха и ПЭ), утолщение хориоидеи.
Рубцово-атрофический фокус формируется на конечной стадии развития ХНВ. Офтальмоскопически определяется округлый очаг серо-белого цвета, часто с отложением пигмента. Данная клиническая картина ассоциируется с необратимой потерей центрального зрения, бесперспективностью лечения.
|
|
Диагностика
Критерии постановки диагноза ВМД *.
Примечание: * - с использованием рекомендаций AREDS [18].
Примечание: * - с использованием рекомендаций AREDS [18].
Уровень убедительности рекомендаций С (уровень достоверности доказательств - 5).
• Рекомендуется направлять к профильным специалистам за консультацией пациентов с сопутствующими системными заболеваниями и факторами риска системных осложнений перед выполнением интравитреального введения лекарственного средства, препятствующего новообразованию сосудов, с целью выявления возможных противопоказаний к данному виду лечения или минимизирования риска осложнений [1,20].
Уровень убедительности рекомендаций С (уровень достоверности доказательств - 5).
Комментарии: выбор профиля специалиста определяется в зависимости от наличия у пациента сопутствующего системного заболевания и фактора риска системных осложнений.
• Рекомендуется клинический анализ крови, биохимический анализ крови общетерапевтический (исследование уровня общего белка в крови, исследование уровня глюкозы в крови, исследование уровня мочевины в крови, исследование уровня креатинина в крови, исследование уровня общего билирубина в крови, исследование уровня связанного (конъюгированного) билирубина в крови, определение активности аспартатаминотрансферазы в крови, определение активности аланинаминотрансферазы в крови, определение активности щелочной фосфатазы в крови, исследование уровня холестерина в крови, исследование уровня холестерина липопротеинов низкой плотности в крови, исследование уровня триглицеридов в крови, коагулограмма (ориентировочное исследование системы гемостаза), общий (клинический) анализ мочи, определение антител к бледной трепонеме (Treponema pallidum) иммуноферментным методом (ИФА) в крови, определение антигена (HbsAg) вируса гепатита в (Hepatitis в virus) в крови, определение антител к вирусу гепатита С (Hepatitis С virus) в крови, определение рибонуклеиновой кислоты (РНК) вируса иммунодефицита человека методом полимеразной цепной реакции (ПЦР) всем пациентам с ВМД при подготовке к интравитреальному введению лекарственных препаратов или госпитализации с иной целью с кратностью в соответствии с действующими федеральными, региональными и локальными нормативными документами для оценки общего статуса, выявления сопутствующих заболеваний и возможных противопоказаний к данным видам лечения, минимизирования риска осложнений [20,21,22,23].
Уровень убедительности рекомендаций С (уровень достоверности доказательств - 5).
Комментарии. Обследование проводится на основании добровольного согласия (санитарно-эпидемиологические правила СП 3,1,5,2826-10 «Профилактика ВИЧ-инфекции»). Выбор лабораторного исследования определяется в зависимости от наличия у пациента сопутствующего системного заболевания и фактора риска системных осложнений.
Уровень убедительности рекомендаций С (уровень достоверности доказательств - 5).
• Рекомендуется рефрактометрия (или определение рефракции с помощью набора пробных линз) всем пациентам с ВМД при диагностике заболевания, динамическом наблюдении и контроле за лечением с целью определения максимально корригированной остроты зрения для точной оценки тяжести зрительных расстройств [1].
Уровень убедительности рекомендаций С (уровень достоверности доказательств - 5).
• Рекомендуется офтальмотонометрия всем пациентам с ВМД при диагностике заболевания, динамическом наблюдении и контроле за лечением с целью выявления нарушения офтальмотонуса [1, 17].
Уровень убедительности рекомендаций С (уровень достоверности доказательств - 5).
• Рекомендуется биомикроскопия глаза всем пациентам с ВМД при диагностике заболевания, динамическом наблюдении и контроле за лечением с целью оценки состояния сред и структур глаза [1, 17];
Уровень убедительности рекомендаций С (уровень достоверности доказательств - 5).
• Рекомендуется биомикроскопия глазного дна или офтальмоскопия в условиях медикаментозного мидриаза (с использованием антихолинергических средств и симпатомиметиков, кроме противоглаукомных препаратов, включая фиксированные комбинации) всем пациентам с ВМД при диагностике заболевания, динамическом наблюдении и контроле за лечением с целью выявления изменений на глазном дне, оценки их тяжести, мониторинга и выбора оптимальной тактики ведения [1, 17].
Уровень убедительности рекомендаций С (уровень достоверности доказательств - 5).
• Рекомендуется биомикрофотография глазного дна с помощью фундус-камеры (при наличии технической возможности) в условиях медикаментозного мидриаза (с использованием антихолинергических средств и симпатомиметиков, кроме противоглаукомных препаратов, включая фиксированные комбинации) всем пациентам с ВМД при диагностике заболевания, динамическом наблюдении и контроле за лечением с целью объективизации лечебно-диагностического процесса [24].
Уровень убедительности рекомендаций С (уровень достоверности доказательств - 4).
Комментарии. Необходимость и частота биомикрофотографирования глазного дна с помощью фундус-камеры определяется врачом-офтальмологом в зависимости от особенностей течения заболевания.
• Рекомендуется исследование глазного дна на аутофлюоресценцию (при наличии технических возможностей) пациентам с подозрением на поражение ПЭ при диагностике заболевания, динамическом наблюдении и контроле за лечением с целью выявления и мониторинга изменений ПЭ [25].
Уровень убедительности рекомендаций С (уровень достоверности доказательств - 3).
• Рекомендуется оптическое исследование сетчатки с помощью компьютерного анализатора (оно же - оптическая когерентная томография, ОКТ) (при наличии технических возможностей) пациентам с ВМД при диагностике заболевания, динамическом наблюдении и контроле за лечением с целью выявления изменений глазного дна, признаков активности ХНВ, определения тактики ведения пациента, оценки результатов лечения [26].
Уровень убедительности рекомендаций А (уровень достоверности доказательств - 1).
Комментарии. При оценке активности ХНВ, определении показаний к лечению интравитреальным введением лекарственного средства, препятствующего новообразованию сосудов, следует оценивать количественные и качественные параметры томограммы, в том числе учитывая дифференцированный подход к анализу влияния на зрение патологической жидкости различной локализации.
• Рекомендуется флюоресцентная ангиография глаза (ФАГ) в условиях медикаментозного мидриаза (с использованием антихолинергических средств и симпатомиметиков, кроме противоглаукомных препаратов, включая фиксированные комбинации) пациентам в диагностически сложных случаях (при наличии технических возможностей) при диагностике заболевания, динамическом наблюдении и контроле за лечением с целью дифференциальной диагностики заболевания, уточнения наличия влажной формы ВМД, выявления дополнительных критериев активности ХНВ и принятия решения о тактике ведения [27].
Уровень убедительности рекомендаций A (уровень достоверности доказательств - 2).
Комментарии. Необходимость и частота ФАГ определяется врачом-офтальмологом в зависимости от особенностей течения заболевания.
• Рекомендуется оптическое исследование сетчатки с помощью компьютерного анализатора в режиме ангиографии (оно же - оптическая когерентная томография в режиме ангиографии, ОКТ-А) (при наличии технических возможностей) пациентам с влажной формой ВМД, а также в диагностически сложных случаях, на этапе диагностики, в ходе регулярного динамического наблюдения и контроля за лечением с целью морфометрической оценки ХНВ, сосудистых мальформаций с учетом сегментации структур глазного дна [28].
Уровень убедительности рекомендаций с (уровень достоверности доказательств - 5).
Комментарии. Необходимость и частота ОКТ-А определяется врачом-офтальмологом в зависимости от особенностей течения заболевания.
• Рекомендуется ультразвуковое исследование глазного яблока пациентам с ВМД в случаях недостаточной прозрачности оптических сред с целью оценки состояния сред и оболочек глаза [29].
Уровень убедительности рекомендаций С (уровень достоверности доказательств - 5).
Комментарии. Необходимость и частота ультразвукового исследования определяется врачом-офтальмологом в зависимости от особенностей течения заболевания.
• Рекомендуется компьютерная периметрия пациентам с ВМД в случае необходимости углубленного анализа функциональных нарушений при диагностике заболевания, динамическом наблюдении и контроле за лечением с целью оценки световой чувствительности, дефектов поля зрения [17].
Уровень убедительности рекомендаций С (уровень достоверности доказательств - 5).
Комментарии. Необходимость и частота компьютерной периметрии определяется врачом-офтальмологом в зависимости от особенностей течения заболевания.
• Рекомендуется электроретинография пациентам с ВМД в случае необходимости углубленного анализа функциональных нарушений с целью оценки электрической активности сетчатки [30].
Уровень убедительности рекомендаций С (уровень достоверности доказательств - 5).
Комментарии. Необходимость и частота электроретинографии определяется врачом-офтальмологом в зависимости от особенностей течения заболевания.
Уровень убедительности рекомендаций С (уровень достоверности доказательств - 5).
• Рекомендуется регистрация электрокардиограммы (с расшифровкой, описанием и интерпретацией электрографических данных) всем пациентам с ВМД на этапе подготовки к интравитреальному введению лекарственных препаратов либо госпитализации с иной целью с кратностью в соответствии с действующими нормативными документами федерального, регионального и локального уровней для оценки общего статуса, выявления сопутствующих заболеваний и возможных противопоказаний к данным видам лечения, минимизирования риска осложнений [20,21,22,23].
Уровень убедительности рекомендаций С (уровень достоверности доказательств - 5).
| Стадия ВМД | Критерии |
| Отсутствие ВМД | отсутствие изменений или небольшое количество мелких друз (диаметр <63 микрон) |
| Ранняя стадия ВМД | множественные мелкие друзы, небольшое число друз среднего размера (диаметр от 63 до 124 микрон) или начальные изменения ПЭ сетчатки |
| Промежуточная стадия ВМД | множество друз среднего размера, по крайней мере, одна большая друза (диаметр ≥ 125 микрон), или ГА, не затрагивающая центральной ямки |
| Атрофическая форма ВМД (поздняя стадия ВМД) | наличие ГА, затрагивающей центральную зону глазного дна |
| Влажная форма ВМД (поздняя стадия ВМД) | • наличие ХНВ с различными проявлениями (интра- и/или субретинальная жидкость и/или неоваскуялрная отслойка ПЭ, геморрагия, твердые (липидные) экссудаты и другие); • рубцово-атрофические изменения в макуле (исход влажной формы ВМД) |
Примечание: * - с использованием рекомендаций AREDS [18].
2,1 Жалобы и анамнез.
Критерии постановки диагноза ВМД *.| Стадия ВМД | Критерии |
| Отсутствие ВМД | отсутствие изменений или небольшое количество мелких друз (диаметр <63 микрон) |
| Ранняя стадия ВМД | множественные мелкие друзы, небольшое число друз среднего размера (диаметр от 63 до 124 микрон) или начальные изменения ПЭ сетчатки |
| Промежуточная стадия ВМД | множество друз среднего размера, по крайней мере, одна большая друза (диаметр ≥ 125 микрон), или ГА, не затрагивающая центральной ямки |
| Атрофическая форма ВМД (поздняя стадия ВМД) | наличие ГА, затрагивающей центральную зону глазного дна |
| Влажная форма ВМД (поздняя стадия ВМД) | • наличие ХНВ с различными проявлениями (интра- и/или субретинальная жидкость и/или неоваскуялрная отслойка ПЭ, геморрагия, твердые (липидные) экссудаты и другие); • рубцово-атрофические изменения в макуле (исход влажной формы ВМД) |
Примечание: * - с использованием рекомендаций AREDS [18].
2,2 Физикальное обследование.
• Не рекомендуется физикальное обследование пациентов с целью диагностики и динамического наблюдения ВМД [1].Уровень убедительности рекомендаций С (уровень достоверности доказательств - 5).
• Рекомендуется направлять к профильным специалистам за консультацией пациентов с сопутствующими системными заболеваниями и факторами риска системных осложнений перед выполнением интравитреального введения лекарственного средства, препятствующего новообразованию сосудов, с целью выявления возможных противопоказаний к данному виду лечения или минимизирования риска осложнений [1,20].
Уровень убедительности рекомендаций С (уровень достоверности доказательств - 5).
Комментарии: выбор профиля специалиста определяется в зависимости от наличия у пациента сопутствующего системного заболевания и фактора риска системных осложнений.
2,3 Лабораторные диагностические исследования.
Диагностических критериев ВМД на основании данных клинического лабораторного обследования не существует.• Рекомендуется клинический анализ крови, биохимический анализ крови общетерапевтический (исследование уровня общего белка в крови, исследование уровня глюкозы в крови, исследование уровня мочевины в крови, исследование уровня креатинина в крови, исследование уровня общего билирубина в крови, исследование уровня связанного (конъюгированного) билирубина в крови, определение активности аспартатаминотрансферазы в крови, определение активности аланинаминотрансферазы в крови, определение активности щелочной фосфатазы в крови, исследование уровня холестерина в крови, исследование уровня холестерина липопротеинов низкой плотности в крови, исследование уровня триглицеридов в крови, коагулограмма (ориентировочное исследование системы гемостаза), общий (клинический) анализ мочи, определение антител к бледной трепонеме (Treponema pallidum) иммуноферментным методом (ИФА) в крови, определение антигена (HbsAg) вируса гепатита в (Hepatitis в virus) в крови, определение антител к вирусу гепатита С (Hepatitis С virus) в крови, определение рибонуклеиновой кислоты (РНК) вируса иммунодефицита человека методом полимеразной цепной реакции (ПЦР) всем пациентам с ВМД при подготовке к интравитреальному введению лекарственных препаратов или госпитализации с иной целью с кратностью в соответствии с действующими федеральными, региональными и локальными нормативными документами для оценки общего статуса, выявления сопутствующих заболеваний и возможных противопоказаний к данным видам лечения, минимизирования риска осложнений [20,21,22,23].
Уровень убедительности рекомендаций С (уровень достоверности доказательств - 5).
Комментарии. Обследование проводится на основании добровольного согласия (санитарно-эпидемиологические правила СП 3,1,5,2826-10 «Профилактика ВИЧ-инфекции»). Выбор лабораторного исследования определяется в зависимости от наличия у пациента сопутствующего системного заболевания и фактора риска системных осложнений.
2,4 Инструментальные диагностические исследования.
• Рекомендуется визометрия всем пациентам с ВМД при диагностике заболевания, динамическом наблюдении и контроле за лечением с целью оценки функционального состояния центральной зоны сетчатки [1, 17].Уровень убедительности рекомендаций С (уровень достоверности доказательств - 5).
• Рекомендуется рефрактометрия (или определение рефракции с помощью набора пробных линз) всем пациентам с ВМД при диагностике заболевания, динамическом наблюдении и контроле за лечением с целью определения максимально корригированной остроты зрения для точной оценки тяжести зрительных расстройств [1].
Уровень убедительности рекомендаций С (уровень достоверности доказательств - 5).
• Рекомендуется офтальмотонометрия всем пациентам с ВМД при диагностике заболевания, динамическом наблюдении и контроле за лечением с целью выявления нарушения офтальмотонуса [1, 17].
Уровень убедительности рекомендаций С (уровень достоверности доказательств - 5).
• Рекомендуется биомикроскопия глаза всем пациентам с ВМД при диагностике заболевания, динамическом наблюдении и контроле за лечением с целью оценки состояния сред и структур глаза [1, 17];
Уровень убедительности рекомендаций С (уровень достоверности доказательств - 5).
• Рекомендуется биомикроскопия глазного дна или офтальмоскопия в условиях медикаментозного мидриаза (с использованием антихолинергических средств и симпатомиметиков, кроме противоглаукомных препаратов, включая фиксированные комбинации) всем пациентам с ВМД при диагностике заболевания, динамическом наблюдении и контроле за лечением с целью выявления изменений на глазном дне, оценки их тяжести, мониторинга и выбора оптимальной тактики ведения [1, 17].
Уровень убедительности рекомендаций С (уровень достоверности доказательств - 5).
• Рекомендуется биомикрофотография глазного дна с помощью фундус-камеры (при наличии технической возможности) в условиях медикаментозного мидриаза (с использованием антихолинергических средств и симпатомиметиков, кроме противоглаукомных препаратов, включая фиксированные комбинации) всем пациентам с ВМД при диагностике заболевания, динамическом наблюдении и контроле за лечением с целью объективизации лечебно-диагностического процесса [24].
Уровень убедительности рекомендаций С (уровень достоверности доказательств - 4).
Комментарии. Необходимость и частота биомикрофотографирования глазного дна с помощью фундус-камеры определяется врачом-офтальмологом в зависимости от особенностей течения заболевания.
• Рекомендуется исследование глазного дна на аутофлюоресценцию (при наличии технических возможностей) пациентам с подозрением на поражение ПЭ при диагностике заболевания, динамическом наблюдении и контроле за лечением с целью выявления и мониторинга изменений ПЭ [25].
Уровень убедительности рекомендаций С (уровень достоверности доказательств - 3).
• Рекомендуется оптическое исследование сетчатки с помощью компьютерного анализатора (оно же - оптическая когерентная томография, ОКТ) (при наличии технических возможностей) пациентам с ВМД при диагностике заболевания, динамическом наблюдении и контроле за лечением с целью выявления изменений глазного дна, признаков активности ХНВ, определения тактики ведения пациента, оценки результатов лечения [26].
Уровень убедительности рекомендаций А (уровень достоверности доказательств - 1).
Комментарии. При оценке активности ХНВ, определении показаний к лечению интравитреальным введением лекарственного средства, препятствующего новообразованию сосудов, следует оценивать количественные и качественные параметры томограммы, в том числе учитывая дифференцированный подход к анализу влияния на зрение патологической жидкости различной локализации.
• Рекомендуется флюоресцентная ангиография глаза (ФАГ) в условиях медикаментозного мидриаза (с использованием антихолинергических средств и симпатомиметиков, кроме противоглаукомных препаратов, включая фиксированные комбинации) пациентам в диагностически сложных случаях (при наличии технических возможностей) при диагностике заболевания, динамическом наблюдении и контроле за лечением с целью дифференциальной диагностики заболевания, уточнения наличия влажной формы ВМД, выявления дополнительных критериев активности ХНВ и принятия решения о тактике ведения [27].
Уровень убедительности рекомендаций A (уровень достоверности доказательств - 2).
Комментарии. Необходимость и частота ФАГ определяется врачом-офтальмологом в зависимости от особенностей течения заболевания.
• Рекомендуется оптическое исследование сетчатки с помощью компьютерного анализатора в режиме ангиографии (оно же - оптическая когерентная томография в режиме ангиографии, ОКТ-А) (при наличии технических возможностей) пациентам с влажной формой ВМД, а также в диагностически сложных случаях, на этапе диагностики, в ходе регулярного динамического наблюдения и контроля за лечением с целью морфометрической оценки ХНВ, сосудистых мальформаций с учетом сегментации структур глазного дна [28].
Уровень убедительности рекомендаций с (уровень достоверности доказательств - 5).
Комментарии. Необходимость и частота ОКТ-А определяется врачом-офтальмологом в зависимости от особенностей течения заболевания.
• Рекомендуется ультразвуковое исследование глазного яблока пациентам с ВМД в случаях недостаточной прозрачности оптических сред с целью оценки состояния сред и оболочек глаза [29].
Уровень убедительности рекомендаций С (уровень достоверности доказательств - 5).
Комментарии. Необходимость и частота ультразвукового исследования определяется врачом-офтальмологом в зависимости от особенностей течения заболевания.
• Рекомендуется компьютерная периметрия пациентам с ВМД в случае необходимости углубленного анализа функциональных нарушений при диагностике заболевания, динамическом наблюдении и контроле за лечением с целью оценки световой чувствительности, дефектов поля зрения [17].
Уровень убедительности рекомендаций С (уровень достоверности доказательств - 5).
Комментарии. Необходимость и частота компьютерной периметрии определяется врачом-офтальмологом в зависимости от особенностей течения заболевания.
• Рекомендуется электроретинография пациентам с ВМД в случае необходимости углубленного анализа функциональных нарушений с целью оценки электрической активности сетчатки [30].
Уровень убедительности рекомендаций С (уровень достоверности доказательств - 5).
Комментарии. Необходимость и частота электроретинографии определяется врачом-офтальмологом в зависимости от особенностей течения заболевания.
2,5 Иные диагностические исследования.
• Рекомендуется флюорография легких (или флюорография легких цифровая) или рентгенография легких (или рентгенография легких цифровая) всем пациентам с ВМД на этапе подготовки к интравитреальному введению лекарственных препаратов либо госпитализации с иной целью с кратностью в соответствии с действующими нормативными документами федерального, регионального и локального уровней для оценки общего статуса, выявления сопутствующих заболеваний и возможных противопоказаний к данным видам лечения, минимизирования риска осложнений [20,21,22,23].Уровень убедительности рекомендаций С (уровень достоверности доказательств - 5).
• Рекомендуется регистрация электрокардиограммы (с расшифровкой, описанием и интерпретацией электрографических данных) всем пациентам с ВМД на этапе подготовки к интравитреальному введению лекарственных препаратов либо госпитализации с иной целью с кратностью в соответствии с действующими нормативными документами федерального, регионального и локального уровней для оценки общего статуса, выявления сопутствующих заболеваний и возможных противопоказаний к данным видам лечения, минимизирования риска осложнений [20,21,22,23].
Уровень убедительности рекомендаций С (уровень достоверности доказательств - 5).
|
|
Лечение
3,1 Консервативное лечение.
• Не рекомендуется специальное лечение пациентам с ранней стадией ВМД [18].Уровень убедительности рекомендаций С (уровень достоверности доказательств - 5).
Комментарии: необходимо устранение факторов риска прогрессирования заболевания: отказ от курения, обогащение повседневного пищевого рациона продуктами, богатыми природными антиоксидантами, в частности, лютеином и зеаксантином, полиненасыщенными жирными кислотами (специальной лечебной диеты не требуется), сохранение двигательной активности, использование солнцезащитных очков, коррекция сопутствующей соматической патологии (гипертонической болезни, гиперхолестеринемии и атеросклероза, сахарного диабета ) совместно с врачами других специальностей [11, 14, 15, 16, 31, 32, 33]. При наличии факторов риска прогрессирования заболевания возможно назначение поливитаминов + прочих препаратов, состав которых оптимизирован для заболеваний сетчатки [32, 33].
• Рекомендуется назначение поливитаминов + прочих препаратов, состав которых оптимизирован для заболеваний сетчатки (в том числе содержащих лютеин и зеаксантин) в виде периодических курсов в соответствии с инструкцией, пациентам с промежуточной стадией ВМД, либо при наличии поздней стадии ВМД на парном глазу с целью снижения риска прогрессирования заболевания до поздней стадии и стабилизации зрительных функций [18, 34].
Уровень убедительности рекомендаций А (уровень достоверности доказательств - 2).
Комментарии: по данным исследования AREDS, применение витаминно-минерального комплекса антиоксидантного действия у пациентов, имевших высокий риск прогрессирования до поздней стадии с высоким риском потери зрения (промежуточная стадия ВМД или наличие поздней стадии ВМД на парном глазу), ассоциировалось со снижением частоты прогрессирования на 25% и значительного снижения остроты зрения на 19% [18].
• Рекомендуется назначение поливитаминов + прочих препаратов, состав которых оптимизирован для заболеваний сетчатки (в том числе содержащих лютеин и зеаксантин) и/или физиотерапевтических методов лечения пациентам с атрофической формой ВМД в виде периодических курсов с целью поддержания остаточных зрительных функций [17].
Уровень убедительности рекомендаций С (уровень достоверности доказательств - 5).
Комментарии: эффективного лечения атрофической формы ВМД в настоящее время не существует. Предложенные способы лечения направлены на замедление прогрессирования снижения зрения.
3,2 Лазерное лечение.
• Рекомендуется фокальная лазеркоагуляция глазного дна под местной анестезией (с использованием раствора местного анестетика, в том числе, включая фиксированные комбинации) в условиях медикаментозного мидриаза (с использованием антихолинергических средств и симпатомиметиков, кроме противоглаукомных препаратов, включая фиксированные комбинации) пациентам с влажной формой ВМД в случае экстрафовеального расположения ХНВ и невозможности проведения лечения интравитреальным введением лекарственных средств, препятствующих новообразованию сосудов, с целью разрушения патологических сосудов, стабилизации или повышения корригированной остроты зрения [34].Уровень убедительности рекомендаций В (уровень достоверности доказательств - 2).
Комментарии: в случае проведения лазеркоагуляции новообразованных сосудов следует учитывать высокий риск рецидива ХНВ. Перед проведением лазерной коагуляции необходимо точное определение размера и локализации ХНВ на основании результатов комплексного обследования, включающего ФАГ, ОКТ, возможно ОКТ-А. Проведение фокальной лазеркоагуляции глазного дна при влажной форме ВМД уступает по эффективности интравитреальному введению лекарственного средства, препятствующего новообразованию сосудов, требует регулярного динамического наблюдения пациента после вмешательства.
• Рекомендуется фотодинамическая терапия в условиях медикаментозного мидриаза (с использованием антихолинергических средств и симпатомиметиков, кроме противоглаукомных препаратов, включая фиксированные комбинации) при формах ВМД, резистентных к лечению лекарственными средствами, препятствующими новообразованию сосудов, в том числе ПХВ, с целью индуцирования окклюзии патологических сосудов, стабилизации или повышения корригированной остроты зрения [35].
Уровень убедительности рекомендаций С (уровень достоверности доказательств - 5).
Комментарии: фотодинамическую терапию возможно проводить в качестве альтернативного метода либо в сочетании с интравитреальным введением лекарственного средства, препятствующего новообразованию сосудов.
3,3 Хирургическое лечение.
• Рекомендуется интравитреальное введение (в условиях операционной, под местной анестезией с использованием раствора местного анестетика, после обработки кожи век, области вокруг глаз и глазной поверхности раствором бактерицидного средства - антисептика и дезинфицирующего средства - широкого спектра действия) лекарственного средства, препятствующего новообразованию сосудов - ранибизумаба** [36], или афлиберцепта** [36], или бролуцизумаба [37] пациентам с влажной формой ВМД, с периодичностью инъекций в соответствии с инструкцией по использованию применяемого лекарственного препарата, с целью подавления активности ХНВ, стабилизации или повышения корригированной остроты зрения.Уровень убедительности рекомендаций В (уровень достоверности доказательств - 2).
Комментарии: в настоящее время интравитреальное введение лекарственного средства, препятствующего новообразованию сосудов, является терапией первой линии влажной формы ВМД.
• Ранибизумаб** - это фрагмент гуманизированного антитела к эндотелиальному фактору роста сосудов А (VEGF-A). Избирательно связывается с VEGF-А (VEGF110, VEGF121, VEGF165), предотвращая его взаимодействие с рецепторами на поверхности клеток эндотелия, что приводит к подавлению неоваскуляризации и пролиферации эндотелиальных клеток [38].
• Афлиберцепт** - это рекомбинантный гибридный белок, состоящий из фрагментов внеклеточных доменов человеческих рецепторов VEGF, соединенных с Fc-фрагментом человеческого иммуноглобулина G. Действует как растворимый рецептор-ловушка, который связывает VEGF-А и плацентарный фактор роста с более высокой аффинностью, чем их естественные рецепторы, и, таким образом, может ингибировать связывание и активацию рецепторов VEGFR-1 и VEGFR-2 несколькими факторами роста, участвующими в патологическом ангиогенезе [39]. Согласно результатам клинических исследований, интервалы между инъекциями афлиберцепта могут быть увеличены до 16 недель при поддержании достигнутой остроты зрения [40].
• Бролуцизумаб представляет собой одноцепочечный фрагмент гуманизированного антитела (ScFv, single-chain variable fragment) с молекулярной массой 26 кДа, который является наименьшей функциональной единицей антитела, что позволяет вводить в одной дозе больше молей вещества, чем при применении зарегистрированных ранее антител к VEGF, c потенциальной возможностью более длительного действия по сравнению с ранибизумабом, более высокой пенетрации тканей, что подтверждается доклиническими данными [37]. Бролуцизумаб с высокой аффинностью связывается с различными изоформами VEGF-A (в частности с VEGF110, VEGF121 и VEGF165), тем самым препятствуя связыванию VEGF-A с его рецепторами VEGFR-1 и VEGFR-2.
Перспективы терапии напрямую зависят от своевременного её начала и соблюдения оптимального режима инъекций на основе регулярного динамического наблюдения.
При лечении ранибизумабом** изначально может потребоваться 3 или более последовательных ежемесячных интравитреальных введения лекарственного препарата до достижения максимальной стабильной остроты зрения и/или до исчезновения признаков и симптомов активности заболевания (отсутствие улучшения остроты зрения и/или анатомических параметров сетчатки в течение 1 месяца после последней ежемесячной инъекции). После достижения стабилизации периодичность контрольных осмотров и интервал между интравитреальными введениями ранибизумаба устанавливает врач в зависимости от особенностей клинической картины. Между введениями препарата в один глаз следует соблюдать интервал не менее 4 недель.
При лечении афлиберцептом** рекомендуется начинать с трех последовательных ежемесячных интравитреальных введений лекарственного препарата, после чего следующую инъекцию выполняют через 2 месяца. В дальнейшем двухмесячные интервалы между инъекциями могут быть сохранены либо увеличены в режиме «лечить и увеличивать интервал» на основании оценки изменения остроты зрения и/или анатомических показателей лечащим врачом. При использовании режима «лечить и увеличивать интервал» к последующим интервалам между инъекциями добавляют по 2 или 4 недели для поддержания достигнутых стабильных остроты зрения и/или анатомических показателей. В случае ухудшения остроты зрения и/или анатомических показателей интервалы между инъекциями должны быть подобным же образом сокращены до минимума, равного 2 месяцам. Через 12 месяцев лечения периодичность контроля состояния и лечения устанавливает врач в зависимости от течения заболевания.
При лечении бролуцизумабом первые 3 дозы вводят в виде интравитреальных инъекций с интервалом 4 недели (ежемесячно). Затем врач может подбирать интервалы между инъекциями в индивидуальном порядке, основываясь на активности заболевания, которая оценивается по остроте зрения и/или анатомическим параметрам. Через 16 недель (4 месяца) после начала терапии следует провести оценку активности заболевания. У пациентов без признаков активности заболевания интравитреальное введение препарата осуществляется каждые 12 недель (3 месяца). У пациентов с признаками активности заболевания введение препарата осуществляется каждые 8 недель (2 месяца). Впоследствии врач может корректировать интервалы инъекций индивидуально для каждого пациента, основываясь на активности заболевания.
В каждом клиническом случае окончательное решение о показаниях к лечению лекарственными средствами, препятствующими новообразованию сосудов, выборе режима интравитреальных введений принимает врач на основе оценки особенностей клинической картины и течения заболевания.
Предупреждение снижения остроты зрения даже при отсутствии ее улучшения следует считать положительным результатом по сравнению с естественным течением заболевания.
При интравитреальном введении лекарственного средства, препятствующего новообразованию сосудов, следует учитывать потенциальный риск осложнений, таких как инфекционный эндофтальмит, неинфекционное внутриглазное воспаление, ятрогеннная катаракта, гемофтальм, отслойка сетчатки и другие.
Противопоказания к интравитреальному введению ранибизумаба, или афлиберцепта, или бролуцизумаба:
• повышенная чувствительность к компонентам препарата;
• активные подтвержденные или предполагаемые инфекции глаза или инфекционные процессы периокулярной локализации;
• активный интраокулярный воспалительный процесс;
• беременность и период грудного вскармливания.
• Рекомендуется интравитреальное введение (в условиях операционной, под местной анестезией с использованием раствора местного анестетика, после обработки кожи век, области вокруг глаз и глазной поверхности раствором бактерицидного средства - антисептика и дезинфицирующего средства - широкого спектра действия) ферментного препарата - проурокиназы** пациентам с влажной формой ВМД и массивным субретинальным кровоизлиянием в макулярной области с целью ускорения его резорбции [41].
Уровень убедительности рекомендаций С (уровень достоверности доказательств - 5).
Противопоказания к интравитреальному введению проурокиназы:
• индивидуальная гиперчувствительность к компонентам препарата;
• состояния с высоким риском развития кровотечения, в том числе заболевания крови;
• активные подтвержденные или предполагаемые инфекции глаза или инфекционные процессы периокулярной локализации;
• активный интраокулярный воспалительный процесс;
• беременность и период кормления грудью;
• хроническая почечная недостаточность (уровень креатинина сыворотки более 0,02 г/л, мочевины более 0,5 г/л);
• тяжелая гепатоцеллюлярная недостаточность (альбумин крови менее 30 г/л).
3,4 Диетотерапия.
• Не рекомендуется специальная лечебная диета пациентам с ВМД [31,32].Уровень убедительности рекомендаций С (уровень достоверности доказательств - 5).
Комментарии: в повседневный пищевой рацион рекомендуется включать продукты, богатые природными антиоксидантами, в частности, лютеином и зеаксатином, полиненасыщенными жирными кислотами.
|
|
Реабилитация и амбулаторное лечение
• Рекомендуется подбор средств оптической коррекции слабовидения (очки, в том числе с дополнительным увеличением и встроенными монокулярами, специальные средства для получения информации для инвалидов с нарушением зрения) пациентам со слабовидением с целью повышения качества жизни и социальной адаптации [17].
Уровень убедительности рекомендаций С (уровень достоверности доказательств - 5).
Уровень убедительности рекомендаций С (уровень достоверности доказательств - 5).
Профилактика
• Рекомендуется устранение факторов риска заболевания. Отказ от курения, обогащение повседневного пищевого рациона продуктами, богатыми природными антиоксидантами, в частности, лютеином и зеаксантином, полиненасыщенными жирными кислотами (специальной лечебной диеты не требуется), сохранение двигательной активности, использование солнцезащитных очков - людям старшей возрастной группы с целью профилактики развития и прогрессирования ВМД [31,32].
Уровень убедительности рекомендаций С (уровень достоверности доказательств - 5).
• Рекомендуются осмотры врачом-офтальмологом людей старшей возрастной группы с отсутствием признаков ВМД или при наличии ранней стадии ВМД 1 раз в год с целью раннего выявления развития или прогрессирования заболевания [8,10,12].
Уровень убедительности рекомендаций С (уровень достоверности доказательств - 5).
• Рекомендуются периодические осмотры врачом-офтальмологом пациентов с промежуточной или поздней стадиями ВМД, либо при наличии факторов риска прогрессирования заболевания с целью динамического наблюдения изменений, назначения при необходимости адекватного лечения. Частота визитов к врачу определяется индивидуально в зависимости от планируемой тактики ведения и особенностей клинических проявлений [1,17].
Уровень убедительности рекомендаций С (уровень достоверности доказательств - 5).
Уровень убедительности рекомендаций С (уровень достоверности доказательств - 5).
• Рекомендуются осмотры врачом-офтальмологом людей старшей возрастной группы с отсутствием признаков ВМД или при наличии ранней стадии ВМД 1 раз в год с целью раннего выявления развития или прогрессирования заболевания [8,10,12].
Уровень убедительности рекомендаций С (уровень достоверности доказательств - 5).
• Рекомендуются периодические осмотры врачом-офтальмологом пациентов с промежуточной или поздней стадиями ВМД, либо при наличии факторов риска прогрессирования заболевания с целью динамического наблюдения изменений, назначения при необходимости адекватного лечения. Частота визитов к врачу определяется индивидуально в зависимости от планируемой тактики ведения и особенностей клинических проявлений [1,17].
Уровень убедительности рекомендаций С (уровень достоверности доказательств - 5).
Организация оказания медицинской помощи
Первичная специализированная медико-санитарная помощь оказывается врачом-офтальмологом в поликлиническом отделении медицинской организации.
Проведение лечения (лазерного вмешательства, интравитреального введения лекарственного средства, препятствующего новообразованию сосудов, медикаментозного консервативного или физиотерапевтического лечения) проводится врачом-офтальмологом в амбулаторных условиях или в условиях дневного стационара или в условиях круглосуточного стационара.
Показание для плановой госпитализации в медицинскую организацию:
• необходимость выполнения интравитреального введения лекарственного средства, препятствующего новообразованию сосудов, и/или лазерного лечения и/или медикаментозного лечение и/или физиотерапевтического лечения при невозможности проведения лечения в амбулаторных условиях.
Показание для неотложной госпитализации в медицинскую организацию:
• эндофтальмит как осложнение интравитреального введения лекарственного средства, препятствующего новообразованию сосудов [42].
Показание к выписке пациента из медицинской организации:
1) завершение лечения или одного из этапов оказания специализированной, в том числе высокотехнологичной, медицинской помощи, в условиях круглосуточного или дневного стационара при условии отсутствия осложнений лечения, требующих медикаментозной коррекции и/или медицинских вмешательств в стационарных условиях;
2) отказ пациента или его законного представителя от специализированной, в том числе высокотехнологичной, медицинской помощи в условиях круглосуточного или дневного стационара;
3) необходимость перевода пациента в другую медицинскую организацию.
Проведение лечения (лазерного вмешательства, интравитреального введения лекарственного средства, препятствующего новообразованию сосудов, медикаментозного консервативного или физиотерапевтического лечения) проводится врачом-офтальмологом в амбулаторных условиях или в условиях дневного стационара или в условиях круглосуточного стационара.
Показание для плановой госпитализации в медицинскую организацию:
• необходимость выполнения интравитреального введения лекарственного средства, препятствующего новообразованию сосудов, и/или лазерного лечения и/или медикаментозного лечение и/или физиотерапевтического лечения при невозможности проведения лечения в амбулаторных условиях.
Показание для неотложной госпитализации в медицинскую организацию:
• эндофтальмит как осложнение интравитреального введения лекарственного средства, препятствующего новообразованию сосудов [42].
Показание к выписке пациента из медицинской организации:
1) завершение лечения или одного из этапов оказания специализированной, в том числе высокотехнологичной, медицинской помощи, в условиях круглосуточного или дневного стационара при условии отсутствия осложнений лечения, требующих медикаментозной коррекции и/или медицинских вмешательств в стационарных условиях;
2) отказ пациента или его законного представителя от специализированной, в том числе высокотехнологичной, медицинской помощи в условиях круглосуточного или дневного стационара;
3) необходимость перевода пациента в другую медицинскую организацию.
Дополнительно
Риск прогрессирования заболевания до поздней стадии повышается у курящих пациентов.
Перспективы лечения интравитреальными введениями лекарственного средства, препятствующего новообразованию сосудов, пациентов с влажной формой ВМД зависят от своевременного начала лечения и соблюдения оптимального режима инъекций в соответствии с инструкцией к препарату и клинических рекомендаций на основе данных регулярного динамического наблюдения.
Наиболее значимыми проявлениями заболевания на поздней стадии, обусловливающими значительное снижение зрительных функций, являются развитие субретинального фиброза, массивных кровоизлияний, макулярной атрофии с захватом фовеа.
Перспективы лечения интравитреальными введениями лекарственного средства, препятствующего новообразованию сосудов, пациентов с влажной формой ВМД зависят от своевременного начала лечения и соблюдения оптимального режима инъекций в соответствии с инструкцией к препарату и клинических рекомендаций на основе данных регулярного динамического наблюдения.
Наиболее значимыми проявлениями заболевания на поздней стадии, обусловливающими значительное снижение зрительных функций, являются развитие субретинального фиброза, массивных кровоизлияний, макулярной атрофии с захватом фовеа.
Критерии оценки качества медицинской помощи
| № | Критерии качества | Оценка выполнения |
| Выполнена визометрия | Да/Нет | |
| Выполнена биомикроскопия глаза | Да/Нет | |
| Выполнена биомикроскопия глазного дна и/или офтальмоскопия в условиях мидриаза | Да/Нет | |
| Выполнено интравитреальное введение лекарственного средства, препятствующего новообразованию сосудов и/или фокальная лазеркоагуляция глазного дна и/или фотодинамическая терапия и/или интравитреальное введение ферментного препарата и/или проведена терапия лекарственными препаратами: поливитамины + прочие препараты и/или лекарственные препараты групп антигипоксантов и антиоксидантов и/или ангиопротекторов и корректоров микроциркуляции и/или применены физиотерапевтические методы лечения (при наличии медицинских показаний и при отсутствии медицинских противопоказаний) | Да/Нет | |
| Достигнута стабилизация или повышение корригированной остроты зрения | Да/Нет |
Список литературы
• American Academy of Ophthalmology Preferred Practice Patterns сommittee. Preferred Practice Pattern® Guidelines. сomprehensive Adult Medical Eye Evaluation. San Francisco, сA: AAO (2005). Available at: http://www.aao.org/ppp.
• Sobrin L., Seddon J. M. Nature and nurture-genes and environment-predict onset and progression of macular degeneration / Progress in retinal and eye research. 2014. Vol. 40. P. 1-15.
• Nita M. et al. Age-related macular degeneration in the aspect of chronic low-grade inflammation (pathophysiological parainflammation) / Mediators of inflammation. 2014. DOI: 10,1155 / 2014/930671.
• вeatty S. et al. The role of oxidative stress in the pathogenesis of age-related macular degeneration / Survey of ophthalmology. 2000. Vol. 45. 2. P. 115-134.
• Nita M. et al. Age-related macular degeneration and changes in the extracellular matrix / Medical science monitor: international medical journal of experimental and clinical research. 2014. Vol. 20. P. 1003.
• Arya M. et al. сhoriocapillaris changes in dry age-related macular degeneration and geographic atrophy: a review / Eye and Vision. 2018. Vol. 5. 1. P. 1-7.
• Wong W. L. et al. Global prevalence of age-related macular degeneration and disease burden projection for 2020 and 2040: a systematic review and meta-analysis / The Lancet Global Health. 2014. Vol. 2. 2. P. 106-116.
• Klein R. et al. Ten-year incidence and progression of age-related maculopathy: The вeaver Dam eye study / Ophthalmology. 2002. Vol. 109. 10. P. 1767-1779.
• Нероев, В.В. Российское наблюдательное эпидемиологическое неинтервенционное исследование пациентов с влажной формой возрастной макулярной дегенерации / В.В. Нероев // Российский офтальмологический журнал. 2011. 2. С. 4-9.
• Friedman D. S. et al. Prevalence of age-related macular degeneration in the United States / Arch ophthalmol. 2004. Vol. 122. 4. P. 564-572.
• Velilla S. et al. Smoking and age-related macular degeneration: review and update / Journal of ophthalmology. 2013. DOI: 10,1155/2013/895147.
• Rudnicka A. R. et al. Age and gender variations in age-related macular degeneration prevalence in populations of European ancestry: a meta-analysis / Ophthalmology. 2012. Vol. 119. 3. P. 571-580.
• Ratnapriya R., сhew E. Y. Age‐related macular degeneration-clinical review and genetics update / сlinical genetics. 2013. Vol. 84. 2. P. 160-166.
• сhakravarthy U. et al. сlinical risk factors for age-related macular degeneration: a systematic review and meta-analysis / вMC ophthalmology. 2010. Vol. 10. 1. P. 31.
• Erke M. G. et al. сardiovascular risk factors associated with age‐related macular degeneration: the Tromso Study / Acta ophthalmologica. 2014. Vol. 92. 7. P. 662-669.
• Tomany S.C. et al. Risk factors for incident age-related macular degeneration: pooled findings from 3 continents / Ophthalmology. 2004. Vol. 111. 7. P. 1280-1287.
• Офтальмология: национальное руководство / ред. С.Э. Аветисов, Е.А. Егоров, Л. Мошетова, В.В. Нероев, Х.П. Тахчиди. 2ое изд - М. ГЭОТАР-Медиа, 2018. 904с. Серия «Национальное руководство»).
• Age-Related Eye Disease Study Research Group A randomized, placebo-controlled, clinical trial of high-dose supplementation with vitamins с and E, beta carotene, and zinc for age-related macular degeneration and vision loss: AREDS report no. 8 / Archives of ophthalmology. 2001. Vol. 119. 10. P. 1417.
• García-Layana A. et al. Early and intermediate age-related macular degeneration: update and clinical review / сlinical Interventions in Aging. 2017. Vol. 12. P. 1579.
• Нероев В.В., Астахов Ю.С., Коротких С.А., Бобыкин Е.В., Зайцева О.В., Лисочкина А.Б., Бровкина А.Ф., Будзинская М.В., Гацу М.В., Григорьева Н.Н., Измайлов А.С., Карлова Е.В., Ковалевская М.А., Нечипоренко П.А., Панова И.Е., Рябцева А.А., Симонова С.В., Тульцева С.Н., Фурсова А.Ж., Шадричев Ф.Е., Шишкин М.М., Харлампиди М.П. Протокол выполнения интравитреального введения лекарственных препаратов. Консенсус Экспертного совета по заболеваниям сетчатки и зрительного нерва Общероссийской общественной организации «Ассоциация врачей-офтальмологов». Вестник офтальмологии. 2020;136(6):251-263. https://doi.org/10,17116/oftalma2020136062251.
• СанПиН 2,1,3,2630-10 Санитарно-эпидемиологические требования к организациям, осуществляющим медицинскую деятельность .
• Приказ Министерства здравоохранения и социального развития РФ от 29 декабря 2008 г. N 786н О порядке формирования и утверждении государственного задания на оказание в 2009 году высокотехнологичной медицинской помощи гражданам Российской Федерации за счет ассигнований федерального бюджета (с изменениями и дополнениями).
• Управление плановой госпитализацией в многопрофильной больнице. Методические рекомендации N 2001/144 : (утв. Минздравом РФ 09,11,2001).
• Grassmann F. et al. Deep Learning Algorithm for Prediction of Age-Related Eye Disease Study Severity Scale for Age-Related Macular Degeneration from сolor Fundus Photography / Ophthalmology. 2018. Vol. 125. 9. P. 1410-1420.
• Ly A. et al. Fundus autofluorescence in age-related macular degeneration / Optometry and Vision Science. 2017. Vol. 94. 2. P. 246.
• сastillo M. M. et al. Optical coherence tomography for the monitoring of neovascular age-related macular degeneration: a systematic review / Ophthalmology. 2015. Vol. 122. 2. P. 399-406.
• Wilde с. et al. The diagnostic accuracy of spectral-domain optical coherence tomography for neovascular age-related macular degeneration: a comparison with fundus fluorescein angiography. Eye (Lond). 2015. Vol. 29. 5. P. 602-609.
• Roisman L., Goldhardt R. OCT Angiography: an upcoming non-invasive tool for diagnosis of age-related macular degeneration / сurrent ophthalmology reports. 2017. Vol. 5. 2. P. 136-140.
• Ультразвуковые исследования в офтальмологии: руководство для врачей / ред. в.B. Нероев, Т.Н. Киселева. 1-е издание. М. Издательство ИКАР, 2019. 322 с.
• Зуева, М.В. Электроретинография в диагностике и мониторинге лечения неоваскулярной возрастной макулярной дегенерации / И.В. Цапенко, М.В. Рябина, М.И. Гринченко, Н.В. Нероева // Вестник Офтальмологии. 2009. Т. 125. 4. С. 54-58.
• сhapman N. A. et al. Role of diet and food intake in age‐related macular degeneration: a systematic review / сlinical & experimental ophthalmology. 2019. Vol. 47. 1. P. 106-127.
• Amirul Islam F. M. et al. Dietary patterns and their associations with age-related macular degeneration: the Melbourne collaborative cohort study / Ophthalmology. 2014. Vol. 121. 7. P. 1428-1434.
• Zajac-Pytrus H. M. et al. The dry form of age-related macular degeneration (AMD): the current concepts of pathogenesis and prospects for treatment / Adv сlin Exp Med - 2015. Vol. 24. 6. P. 1099-1104.
• Macular Photocoagulation Study Group. Argon laser photocoagulation for neovascular maculopathy. Five-year results from randomized clinical trials / Archives of ophthalmology. 1991. Vol. 109. P. 1109-1114.
• TAP Study Group. Improvement after Verteporfin therapy / Archives of ophthalmology. 2003. Vol. 121. P. 415.
• Nguyen с.L. et al. Anti-vascular endothelial growth factor for neovascular age-related macular degeneration: a meta-analysis of randomized controlled trials / вMC Ophthalmology - 2018. Vol. 30 № 18(1). P.130.
• Dugel P.U., et al. HAWK and HARRIER: Ninety-Six-Week Outcomes from the Phase 3 Trials of вrolucizumab for Neovascular Age-Related Macular Degeneration. Ophthalmology - 2021. Vol. 128№ 1. P. 89-99.
• сATT Research Group. Ranibizumab and bevacizumab for neovascular age-related macular degeneration / New England Journal of Medicine - 2011. Vol. 364. 20. P. 1897-1908.
• Sarwar S.. et al. Aflibercept for neovascular age-related macular degeneration. Cochrane Database Syst Rev. 2016. DOI: 10,1002/14651858.CD011346.pub2.
• Ohji M et al. Efficacy and Safety of Intravitreal Aflibercept Treat-and-Extend Regimens in Exudative Age-Related Macular Degeneration: 52- and 96-Week Findings from ALTAIR : A Randomized сontrolled Trial. Adv Ther. 2020 Mar; 37(3):1173-1187.doi: 10,1007/s12325-020-01236-x.
• Бойко Э.В., Даниличев В.Ф., Сажин Т.Г. Методы клинического применения рекомбинантной проурокиназы в офтальмологической практике // РМЖ. Клиническая офтальмология. 2017. No 2. С. 118-129.
• Forooghian F. et al. сomparison of endophthalmitis rates following intravitreal injection of compounded bevacizumab, ranibizumab, and aflibercept. / сanadian Journal of Ophthalmology - 2017. Vol. 52. 6. P. 616-619.
• Sobrin L., Seddon J. M. Nature and nurture-genes and environment-predict onset and progression of macular degeneration / Progress in retinal and eye research. 2014. Vol. 40. P. 1-15.
• Nita M. et al. Age-related macular degeneration in the aspect of chronic low-grade inflammation (pathophysiological parainflammation) / Mediators of inflammation. 2014. DOI: 10,1155 / 2014/930671.
• вeatty S. et al. The role of oxidative stress in the pathogenesis of age-related macular degeneration / Survey of ophthalmology. 2000. Vol. 45. 2. P. 115-134.
• Nita M. et al. Age-related macular degeneration and changes in the extracellular matrix / Medical science monitor: international medical journal of experimental and clinical research. 2014. Vol. 20. P. 1003.
• Arya M. et al. сhoriocapillaris changes in dry age-related macular degeneration and geographic atrophy: a review / Eye and Vision. 2018. Vol. 5. 1. P. 1-7.
• Wong W. L. et al. Global prevalence of age-related macular degeneration and disease burden projection for 2020 and 2040: a systematic review and meta-analysis / The Lancet Global Health. 2014. Vol. 2. 2. P. 106-116.
• Klein R. et al. Ten-year incidence and progression of age-related maculopathy: The вeaver Dam eye study / Ophthalmology. 2002. Vol. 109. 10. P. 1767-1779.
• Нероев, В.В. Российское наблюдательное эпидемиологическое неинтервенционное исследование пациентов с влажной формой возрастной макулярной дегенерации / В.В. Нероев // Российский офтальмологический журнал. 2011. 2. С. 4-9.
• Friedman D. S. et al. Prevalence of age-related macular degeneration in the United States / Arch ophthalmol. 2004. Vol. 122. 4. P. 564-572.
• Velilla S. et al. Smoking and age-related macular degeneration: review and update / Journal of ophthalmology. 2013. DOI: 10,1155/2013/895147.
• Rudnicka A. R. et al. Age and gender variations in age-related macular degeneration prevalence in populations of European ancestry: a meta-analysis / Ophthalmology. 2012. Vol. 119. 3. P. 571-580.
• Ratnapriya R., сhew E. Y. Age‐related macular degeneration-clinical review and genetics update / сlinical genetics. 2013. Vol. 84. 2. P. 160-166.
• сhakravarthy U. et al. сlinical risk factors for age-related macular degeneration: a systematic review and meta-analysis / вMC ophthalmology. 2010. Vol. 10. 1. P. 31.
• Erke M. G. et al. сardiovascular risk factors associated with age‐related macular degeneration: the Tromso Study / Acta ophthalmologica. 2014. Vol. 92. 7. P. 662-669.
• Tomany S.C. et al. Risk factors for incident age-related macular degeneration: pooled findings from 3 continents / Ophthalmology. 2004. Vol. 111. 7. P. 1280-1287.
• Офтальмология: национальное руководство / ред. С.Э. Аветисов, Е.А. Егоров, Л. Мошетова, В.В. Нероев, Х.П. Тахчиди. 2ое изд - М. ГЭОТАР-Медиа, 2018. 904с. Серия «Национальное руководство»).
• Age-Related Eye Disease Study Research Group A randomized, placebo-controlled, clinical trial of high-dose supplementation with vitamins с and E, beta carotene, and zinc for age-related macular degeneration and vision loss: AREDS report no. 8 / Archives of ophthalmology. 2001. Vol. 119. 10. P. 1417.
• García-Layana A. et al. Early and intermediate age-related macular degeneration: update and clinical review / сlinical Interventions in Aging. 2017. Vol. 12. P. 1579.
• Нероев В.В., Астахов Ю.С., Коротких С.А., Бобыкин Е.В., Зайцева О.В., Лисочкина А.Б., Бровкина А.Ф., Будзинская М.В., Гацу М.В., Григорьева Н.Н., Измайлов А.С., Карлова Е.В., Ковалевская М.А., Нечипоренко П.А., Панова И.Е., Рябцева А.А., Симонова С.В., Тульцева С.Н., Фурсова А.Ж., Шадричев Ф.Е., Шишкин М.М., Харлампиди М.П. Протокол выполнения интравитреального введения лекарственных препаратов. Консенсус Экспертного совета по заболеваниям сетчатки и зрительного нерва Общероссийской общественной организации «Ассоциация врачей-офтальмологов». Вестник офтальмологии. 2020;136(6):251-263. https://doi.org/10,17116/oftalma2020136062251.
• СанПиН 2,1,3,2630-10 Санитарно-эпидемиологические требования к организациям, осуществляющим медицинскую деятельность .
• Приказ Министерства здравоохранения и социального развития РФ от 29 декабря 2008 г. N 786н О порядке формирования и утверждении государственного задания на оказание в 2009 году высокотехнологичной медицинской помощи гражданам Российской Федерации за счет ассигнований федерального бюджета (с изменениями и дополнениями).
• Управление плановой госпитализацией в многопрофильной больнице. Методические рекомендации N 2001/144 : (утв. Минздравом РФ 09,11,2001).
• Grassmann F. et al. Deep Learning Algorithm for Prediction of Age-Related Eye Disease Study Severity Scale for Age-Related Macular Degeneration from сolor Fundus Photography / Ophthalmology. 2018. Vol. 125. 9. P. 1410-1420.
• Ly A. et al. Fundus autofluorescence in age-related macular degeneration / Optometry and Vision Science. 2017. Vol. 94. 2. P. 246.
• сastillo M. M. et al. Optical coherence tomography for the monitoring of neovascular age-related macular degeneration: a systematic review / Ophthalmology. 2015. Vol. 122. 2. P. 399-406.
• Wilde с. et al. The diagnostic accuracy of spectral-domain optical coherence tomography for neovascular age-related macular degeneration: a comparison with fundus fluorescein angiography. Eye (Lond). 2015. Vol. 29. 5. P. 602-609.
• Roisman L., Goldhardt R. OCT Angiography: an upcoming non-invasive tool for diagnosis of age-related macular degeneration / сurrent ophthalmology reports. 2017. Vol. 5. 2. P. 136-140.
• Ультразвуковые исследования в офтальмологии: руководство для врачей / ред. в.B. Нероев, Т.Н. Киселева. 1-е издание. М. Издательство ИКАР, 2019. 322 с.
• Зуева, М.В. Электроретинография в диагностике и мониторинге лечения неоваскулярной возрастной макулярной дегенерации / И.В. Цапенко, М.В. Рябина, М.И. Гринченко, Н.В. Нероева // Вестник Офтальмологии. 2009. Т. 125. 4. С. 54-58.
• сhapman N. A. et al. Role of diet and food intake in age‐related macular degeneration: a systematic review / сlinical & experimental ophthalmology. 2019. Vol. 47. 1. P. 106-127.
• Amirul Islam F. M. et al. Dietary patterns and their associations with age-related macular degeneration: the Melbourne collaborative cohort study / Ophthalmology. 2014. Vol. 121. 7. P. 1428-1434.
• Zajac-Pytrus H. M. et al. The dry form of age-related macular degeneration (AMD): the current concepts of pathogenesis and prospects for treatment / Adv сlin Exp Med - 2015. Vol. 24. 6. P. 1099-1104.
• Macular Photocoagulation Study Group. Argon laser photocoagulation for neovascular maculopathy. Five-year results from randomized clinical trials / Archives of ophthalmology. 1991. Vol. 109. P. 1109-1114.
• TAP Study Group. Improvement after Verteporfin therapy / Archives of ophthalmology. 2003. Vol. 121. P. 415.
• Nguyen с.L. et al. Anti-vascular endothelial growth factor for neovascular age-related macular degeneration: a meta-analysis of randomized controlled trials / вMC Ophthalmology - 2018. Vol. 30 № 18(1). P.130.
• Dugel P.U., et al. HAWK and HARRIER: Ninety-Six-Week Outcomes from the Phase 3 Trials of вrolucizumab for Neovascular Age-Related Macular Degeneration. Ophthalmology - 2021. Vol. 128№ 1. P. 89-99.
• сATT Research Group. Ranibizumab and bevacizumab for neovascular age-related macular degeneration / New England Journal of Medicine - 2011. Vol. 364. 20. P. 1897-1908.
• Sarwar S.. et al. Aflibercept for neovascular age-related macular degeneration. Cochrane Database Syst Rev. 2016. DOI: 10,1002/14651858.CD011346.pub2.
• Ohji M et al. Efficacy and Safety of Intravitreal Aflibercept Treat-and-Extend Regimens in Exudative Age-Related Macular Degeneration: 52- and 96-Week Findings from ALTAIR : A Randomized сontrolled Trial. Adv Ther. 2020 Mar; 37(3):1173-1187.doi: 10,1007/s12325-020-01236-x.
• Бойко Э.В., Даниличев В.Ф., Сажин Т.Г. Методы клинического применения рекомбинантной проурокиназы в офтальмологической практике // РМЖ. Клиническая офтальмология. 2017. No 2. С. 118-129.
• Forooghian F. et al. сomparison of endophthalmitis rates following intravitreal injection of compounded bevacizumab, ranibizumab, and aflibercept. / сanadian Journal of Ophthalmology - 2017. Vol. 52. 6. P. 616-619.
|
|
Приложения
Приложение А1.
Состав рабочей группы по разработке и пересмотру клинических рекомендаций.• Астахов Ю.С., руководитель группы, д.м.н., профессор кафедры офтальмологии с клиникой ФБГОУ ВО «Первый Санкт-Петербургский государственный медицинский университет им. акад. И.П. Павлова», Вице-президент ООО «Ассоциация врачей-офтальмологов»;
• Нероев В.В., академик РАН, профессор, Заслуженный врач России, Заслуженный деятель науки России, Директор ФГБУ «Национальный медицинский исследовательский центр глазных болезней им. Гельмгольца» Министерства здравоохранения России, Президент ООО «Ассоциация врачей-офтальмологов»;
• Зайцева О.В., м.н., заместитель директора ФГБУ «Национальный медицинский исследовательский центр глазных болезней им. Гельмгольца» Министерства здравоохранения России, ведущий научный сотрудник, исполнительный директор ООО «Ассоциация врачей-офтальмологов»;
• Лисочкина А.Б., м.н., доцент кафедры офтальмологии с клиникой ФБГОУ ВО «Первый Санкт-Петербургский государственный медицинский университет им. акад. И.П. Павлова», член ООО «Ассоциация врачей-офтальмологов»;
• Нечипоренко П.А., м.н., ассистент кафедры офтальмологии с клиникой ФБГОУ ВО «Первый Санкт-Петербургский государственный медицинский университет им. акад. И.П. Павлова», член ООО «Ассоциация врачей-офтальмологов»;
• Охоцимская Т.Д., м.н., врач ФГБУ «Национальный медицинский исследовательский центр глазных болезней им. Гельмгольца» Министерства здравоохранения России, член ООО «Ассоциация врачей-офтальмологов»;
• Рябина М.В., м.н., старший научный сотрудник ФГБУ «Национальный медицинский исследовательский центр глазных болезней им. Гельмгольца» Министерства здравоохранения России, член ООО «Ассоциация врачей-офтальмологов».
• Шадричев Ф.Е., м.н., заведующий офтальмологическим отделением Санкт-Петербургского территориального диабетологического центра СПбГБУЗ «ГКДЦ №1», ассистент кафедры офтальмологии с клиникой ФБГОУ ВО «Первый Санкт-Петербургский государственный медицинский университет им. акад. И.П. Павлова», член ООО «Ассоциация врачей-офтальмологов»;
Конфликт интересов отсутствует.
Приложение А2.
Методология разработки клинических рекомендаций.Целевая аудитория данных клинических рекомендаций:
• Врачи-офтальмологи;
• Врачи общей врачебной практики (семейной медицины).
Методы, использованные для сбора/селекции доказательств. Поиск в электронных базах данных; анализ современных научных разработок по проблеме ВМД в России и за рубежом; обобщение практического опыта российских и зарубежных специалистов. Описание методов, использованных для сбора/селекции доказательств: доказательной базой для рекомендаций являются публикации, вошедшие в Кохрайновскую библиотеку, базы данных EMBASE и MEDLINE, а также монографии и статьи в ведущих специализированных рецензируемых отечественных медицинских журналах по данной тематике. Методы, использованные для оценки качества и силы доказательств: консенсус экспертов, оценка значимости в соответствии с рейтинговой схемой.
Таблица 1. Шкала оценки уровней достоверности доказательств (УДД) для методов диагностики (диагностических вмешательств).
| УДД | Расшифровка |
| 1 | Систематические обзоры исследований с контролем референтным методом или систематический обзор рандомизированных клинических исследований с применением метаанализа |
| 2 | Отдельные исследования с контролем референтным методом или отдельные рандомизированные клинические исследования и систематические обзоры исследований любого дизайна, за исключением рандомизированных клинических исследований, с применением метаанализа |
| 3 | Исследования без последовательного контроля референтным методом или исследования с референтным методом, не являющимся независимым от исследуемого метода, или нерандомизированные сравнительные исследования, в том числе когортные исследования |
| 4 | Несравнительные исследования, описание клинического случая |
| 5 | Имеется лишь обоснование механизма действия или мнение экспертов |
Таблица 2. Шкала оценки уровней достоверности доказательств (УДД) для методов профилактики, лечения и реабилитации (профилактических, лечебных, реабилитационных вмешательств).
| УДД | Расшифровка |
| 1 | Систематический обзор рандомизированных клинических исследований с применением метаанализа |
| 2 | Отдельные рандомизированные клинические исследований и систематические обзоры исследований любого дизайна, за исключением рандомизированных клинических исследований с применением метаанализа |
| 3 | Нерандомизированные сравнительные исследования, в тч когортные исследования |
| 4 | Несравнительные исследования, описание клинического случая или серии случаев, исследования «случай-контроль» |
| 5 | Имеется лишь обоснование механизма действия вмешательства (доклинические исследования) или мнение экспертов |
Таблица 3. Шкала оценки уровней убедительности рекомендаций (УУР) для методов профилактики, диагностики, лечения и реабилитации (профилактических, диагностических, лечебных, реабилитационных вмешательств).
| УУР | Расшифровка |
| А | Сильная рекомендация (все рассматриваемые критерии эффективности (исходы) являются важными, все исследования имеют высокое или удовлетворительное методологическое качество, их выводы по интересующим исходам являются согласованными) |
| В | Условная рекомендация (не все рассматриваемые критерии эффективности (исходы) являются важными, не все исследования имеют высокое или удовлетворительное методологическое качество и/или их выводы по интересующим исходам не являются согласованными) |
| С | Слабая рекомендация (отсутствие доказательств надлежащего качества (все рассматриваемые критерии эффективности (исходы) являются неважными, все исследования имеют низкое методологическое качество и их выводы по интересующим исходам не являются согласованными) |
Порядок обновления клинических рекомендаций.
Механизм обновления клинических рекомендаций предусматривает их систематическую актуализацию - не реже чем один раз в три года, а также при появлении новых данных с позиции доказательной медицины по вопросам диагностики, лечения, профилактики и реабилитации конкретных заболеваний, наличии обоснованных дополнений/замечаний к ранее утверждённым клиническим рекомендациям, но не чаще 1 раза в 6 месяцев.
Приложение А3.
Справочные материалы, включая соответствие показаний к применению и противопоказаний, способов применения и доз лекарственных препаратов, инструкции по применению лекарственного препарата.• Актуальные инструкции к лекарственным препаратам, упоминаемым в данных клинических рекомендациях, можно найти на сайте http://grls.rosminzdrav.ru.
Таблица 4. Доза, путь введения и режимы применения лекарственных препаратов.
| Препарат | Доза | Путь введения | Режим |
| Ранибизумаб** | 0,5 мг (0,05 мл) | Интравитреальное введение | Три или более последовательных ежемесячных интравитреальных введения до достижения максимальной стабильной остроты зрения и/или до исчезновения признаков и симптомов активности заболевания. В дальнейшем режим введений устанавливает лечащий врач в зависимости от особенностей клинической картины. Между введениями препарата в один глаз следует соблюдать интервал не менее 4 недель. |
| Афлиберцепт** | 2 мг (0,05 мл) | Интравитреальное введение | Три последовательных ежемесячных интравитреальных введения, после чего следующую инъекцию выполняют через 2 месяца. В дальнейшем двухмесячные интервалы между инъекциями могут быть сохранены либо увеличены на 2 или 4 недели в режиме «лечить и увеличивать интервал» на основании оценки изменения остроты зрения и/или анатомических показателей. Через 12 месяцев лечения режим введений устанавливает лечащий врач в зависимости от особенностей клинической картины. |
| Бролуцизумаб | 6 мг (0,05 мл) | Интравитреальное введение | Первые 3 дозы вводят в виде интравитреальных инъекций с интервалом 4 недели (ежемесячно). Затем врач может подбирать интервалы между инъекциями в индивидуальном порядке, основываясь на активности заболевания, которая оценивается по остроте зрения и/или анатомическим параметрам. Через 16 недель (4 месяца) после начала терапии следует провести оценку активности заболевания. У пациентов без признаков активности заболевания интравитреальное введение препарата осуществляется каждые 12 недель (3 месяца). У пациентов с признаками активности заболевания введение препарата осуществляется каждые 8 недель (2 месяца). Впоследствии врач может корректировать интервалы инъекций индивидуально для каждого пациента, основываясь на активности заболевания |
| Проурокиназа** | лиофилизат для приготовления раствора для инъекций, 5 тыс. МЕ | интравитреальное введение | 500 МЕ интравитреально однократно |
• Международная классификация болезней, травм и состояний, влияющих на здоровье, 10-го пересмотра (МКБ-10). Всемирная организация здравоохранения.
• Номенклатура медицинских услуг. Приказ Министерства здравоохранения РФ от 13 октября 2017 г. N 804н «Об утверждении номенклатуры медицинских услуг».
• Федеральный закон «Об основах охраны здоровья граждан в Российской Федерации» от 21,11,2011 № 323 Ф3.
• Порядок оказания медицинской помощи взрослому населению при заболеваниях глаза, его придаточного аппарата и орбиты. Приказ Министерства здравоохранения России от 12,11,2012 № 902н «Об утверждении Порядка оказания медицинской помощи взрослому населению при заболеваниях глаза, его придаточного аппарата и орбиты».
• Перечень жизненно необходимых и важнейших лекарственных препаратов для медицинского применения на 2020 год. Распоряжение Правительства РФ от 12 октября 2019 г. 2406-р «Об утверждении перечня жизненно необходимых и важнейших лекарственных препаратов для медицинского применения на 2020 год, перечня лекарственных препаратов для медицинского применения, перечня лекарственных препаратов, предназначенных для обеспечения лиц, больных гемофилией, муковисцидозом, гипофизарным нанизмом, болезнью Гоше, злокачественными новообразованиями лимфоидной, кроветворной и родственных им тканей, рассеянным склерозом, гемолитико-уремическим синдромом, юношеским артритом с системным началом, мукополисахаридозом I, II и VI типов, лиц после трансплантации органов и (или) тканей, а также минимального ассортимента лекарственных препаратов, необходимых для оказания медицинской помощи».
• СанПиН 2,1,3,2630-10 Санитарно-эпидемиологические требования к организациям, осуществляющим медицинскую деятельность .
• Приказ Министерства здравоохранения и социального развития РФ от 29 декабря 2008 г. N 786н О порядке формирования и утверждении государственного задания на оказание в 2009 году высокотехнологичной медицинской помощи гражданам Российской Федерации за счет ассигнований федерального бюджета (с изменениями и дополнениями).
• Управление плановой госпитализацией в многопрофильной больнице. Методические рекомендации N 2001/144 : (утв. Минздравом РФ 09,11,2001).
Приложение В.
Информация для пациента.Лицам старшей возрастной категории рекомендуется пройти профилактический осмотр врачом-офтальмологом, включающий биомикроскопию глазного дна в условиях мидриаза (расширенного зрачка), с целью выявления ВМД. При отсутствии признаков ВМД или наличии ранней стадии ВМД в дальнейшем рекомендованы осмотры врачом-офтальмологом 1 раз в год. Риск возникновения и прогрессирования заболевания до поздней стадии может быть снижен при устранении факторов риска, в частности при отказе от курения, соблюдении диеты, богатой антиоксидантами (в частности, лютеин и зеаксантин), полиненасыщенными жирными кислотами, ведении по возможности активного образа жизни.
При наличии промежуточной или поздней стадии ВМД, либо при наличии факторов риска прогрессирования заболевания частота визитов к врачу определяется индивидуально в зависимости от особенностей клинических проявлений и планируемой тактики ведения. В качестве самоконтроля прогрессирования заболевания пациентам с промежуточной стадией ВМД либо при наличии поздней стадии на парном глазу целесообразно проведение теста Амслера, заключающегося в выявлении искривления прямых линий нарисованной решетки при фиксации взора на центральной метке.
Клиническая картина ВМД, течение и прогноз заболевания, применяемые методы диагностики и лечения различны в зависимости от стадии и формы заболевания, наличия факторов риска его прогрессирования. Хроническое течение болезни обусловливает необходимость регулярных обследований врачом-офтальмологом и, в случае влажной формы ВМД, неоднократных интравитреальных введений лекарственных препаратов (препаратов, препятствующих неоваскуляризации). Риск осложнений при интравитреальных введениях лекарственных препаратов минимален, однако существует.
В случае значительного необратимого снижения зрительных функций вследствие поздней стадии ВМД существуют средства оптической коррекции слабовидения, улучшающие качество жизни.
Приложение Г1-ГN.
Шкалы оценки, вопросники и другие оценочные инструменты состояния пациента, приведенные в клинических рекомендациях.Таблица 6. Критерии выбора тактики ведения пациента с ВМД.
| Стадия (форма) ВМД | Тактика ведения | |
| Ранняя стадия ВМД | Специального лечения не требуется. Рекомендуется устранение факторов риска. При наличии факторов риска прогрессирования заболевания возможно назначение поливитаминов + прочих препаратов, состав которых оптимизирован для заболеваний сетчатки (в том числе содержащих лютеин и зеаксантин) | |
| Промежуточная стадия ВМД, а также при наличии поздней стадии ВМД на парном глазу | Назначение поливитаминов + прочих препаратов, состав которых оптимизирован для заболеваний сетчатки (в том числе содержащих лютеин и зеаксантин) | |
| Поздняя стадия ВМД | Атрофическая форма | Эффективного лечения не существует. Возможно применение поливитаминов + прочих препаратов и/или лекарственных препаратов групп антигипоксантов и антиоксидантов и/или ангиопротекторов и корректоров микроциркуляции и/или физиотерапевтических методов лечения |
| Влажная форма | В случае активности ХНВ рекомендуется интравитреальное введение лекарственного средства, препятствующего новообразованию сосудов, и/или интравитреальное введение ферментного препарата и/или фокальная лазеркоагуляция глазного дна и/или фотодинамическая терапия | |
|
|
Год актуализации информации
2021.