МКБ-10 коды
- МКБ-10
- E11 Инсулинонезависимый сахарный диабет
- E14 Сахарный диабет неуточненный
- E10 Инсулинозависимый сахарный диабет
- E13 Другие уточненные формы сахарного диабета
- E12 Сахарный диабет, связанный с недостаточностью питания
- H36.0 Диабетическая ретинопатия (E10-E14+ с общим четвертым знаком .3)
- H36 Поражения сетчатки при болезнях, классифицированных в других рубриках
|
|
Вступление
Кодирование по Международной статистической классификации болезней и проблем, связанных со здоровьем: H36.0, E10.3, E11.3, E12.3, E14.3, E13.3.
Год утверждения (частота пересмотра): 2023.
Возрастная категория: Взрослые.
Пересмотр не позднее: 2025.
ID: 115.
Разработчик клинической рекомендации.
• Общероссийская общественная организация Ассоциация врачей-офтальмологов .
• Российская ассоциация эндокринологов.
Одобрено Научно-практическим Советом Минздрава РФ.
Год утверждения (частота пересмотра): 2023.
Возрастная категория: Взрослые.
Пересмотр не позднее: 2025.
ID: 115.
Разработчик клинической рекомендации.
• Общероссийская общественная организация Ассоциация врачей-офтальмологов .
• Российская ассоциация эндокринологов.
Одобрено Научно-практическим Советом Минздрава РФ.
|
|
Список сокращений
АД - артериальное давление.
ВИЧ - вирус иммунодефицита человека.
ВОЗ - Всемирная организация здравоохранения.
ГКС - глюкокортикостероиды.
ДЗН - диск зрительного нерва.
ДМО - диабетический макулярный отек.
ДР - диабетическая ретинопатия.
ИРМА - интраретинальные микрососудистые аномалии.
ИФА - иммуноферментный анализ.
МКБ 10 - международная классификация 10-го пересмотра.
НПДР - непролиферативная диабетическая ретинопатия.
ОКТ - оптическая когерентная томография.
ОКТ-А. Оптическая когерентная томография в режиме ангиографии.
ППДР - препролиферативная диабетическая ретинопатия.
ПДР - пролиферативная диабетическая ретинопатия.
ПЦР - полимеразная цепная реакция.
РНК - рибонуклеиновая кислота.
СД - сахарный диабет.
ФАГ - флюоресцентная ангиография.
ХБП - хроническая болезнь почек.
ETDRS - Еarly Тreatment Diabetic Retinopathy Study - Исследование [по изучению] раннего лечения ДР.
HbA1c - hemoglobin A1c, гликированный гемоглобин A1c.
ICAM-1 - intercellular adhesion molecule-1, молекула межклеточной адгезии 1-го типа.
PIGF. Placental growth factor, плацентарный фактор роста.
VCAM-1 - vascular cell adhesion molecule-1, молекула адгезии сосудистого эндотелия 1-го типа.
VEGF - vascular endothelial growth factor, сосудистый эндотелиальный фактор роста.
** - жизненно необходимые и важнейшие лекарственные препараты (ЖНВЛП).
ВИЧ - вирус иммунодефицита человека.
ВОЗ - Всемирная организация здравоохранения.
ГКС - глюкокортикостероиды.
ДЗН - диск зрительного нерва.
ДМО - диабетический макулярный отек.
ДР - диабетическая ретинопатия.
ИРМА - интраретинальные микрососудистые аномалии.
ИФА - иммуноферментный анализ.
МКБ 10 - международная классификация 10-го пересмотра.
НПДР - непролиферативная диабетическая ретинопатия.
ОКТ - оптическая когерентная томография.
ОКТ-А. Оптическая когерентная томография в режиме ангиографии.
ППДР - препролиферативная диабетическая ретинопатия.
ПДР - пролиферативная диабетическая ретинопатия.
ПЦР - полимеразная цепная реакция.
РНК - рибонуклеиновая кислота.
СД - сахарный диабет.
ФАГ - флюоресцентная ангиография.
ХБП - хроническая болезнь почек.
ETDRS - Еarly Тreatment Diabetic Retinopathy Study - Исследование [по изучению] раннего лечения ДР.
HbA1c - hemoglobin A1c, гликированный гемоглобин A1c.
ICAM-1 - intercellular adhesion molecule-1, молекула межклеточной адгезии 1-го типа.
PIGF. Placental growth factor, плацентарный фактор роста.
VCAM-1 - vascular cell adhesion molecule-1, молекула адгезии сосудистого эндотелия 1-го типа.
VEGF - vascular endothelial growth factor, сосудистый эндотелиальный фактор роста.
** - жизненно необходимые и важнейшие лекарственные препараты (ЖНВЛП).
Термины и определения
Биомикроскопия глаза. Метод прижизненного визуального исследования оптических сред и тканей глаза, основанный на создании контраста между освещенными и неосвещенными участками, проводимый при помощи щелевой лампы и дополнительных диагностических линз (в частности, для биомикроскопии глазного дна).
Ватный (мягкий) экссудат (ватообразный фокус). Очаг фокальной ишемии внутренней сетчатки вследствие резкого нарушения ретинальной перфузии.
Гемофтальм. Витреальное кровоизлияние (геморрагия), скопление крови в стекловидном теле или витреальной полости (при авитрии).
Интравитреальное введение (интравитреальная инъекция). Введение лекарственного вещества в стекловидное тело или витреальную полость (при авитрии).
Интраретинальные микрососудистые аномалии (ИРМА). Шунты в виде ветвящихся сосудов, располагающиеся по границе неперфузируемых зон сетчатки.
Микроаневризма. Локальное расширение (выпячивание) капиллярной стенки.
Неоваскулярная глаукома. Вторичная глаукома, возникающая в результате разрастания новообразованных сосудов и фиброзной ткани в углу передней камеры и на поверхности радужки.
Оптическая когерентная томография (ОКТ). Диагностический неинвазивный бесконтактный метод прижизненной визуализации, качественного и количественного анализа морфологических особенностей структур глазного дна, основанный на принципе световой интерферометрии.
Оптическая когерентная томография в режиме ангиографии (ОКТ-А). Диагностический неинвазивный бесконтактный метод прижизненной визуализации, качественного и количественного анализа микроциркуляции в структурах глазного дна с учетом сегментации слоев глазного дна.
Преретинальное кровоизлияние (геморрагия). Скопление крови в ретрогиалоидном пространстве.
Ретинальная неоваскуляризация. Вариант патологического пролиферативного ответа на ишемию сетчатки, проявляющийся ростом по задней поверхности стекловидного тела новообразованных сосудов, источником которых являются собственные сосуды сетчатки.
Рубеоз радужки. Рост новообразованных сосудов в радужке, как правило, сопровождается неоваскуляризацией структур угла передней камеры и является следствием выраженной ишемии сетчатки.
Твердый (липидный) экссудат. Отложение белков и липидов в слоях нейроэпителия вследствие повышенной проницаемости сосуда и выхода компонентов плазмы крови за его пределы.
Тракционная отслойка сетчатки. Отслойка сетчатки, связанная с сокращением соединительной ткани в составе пролиферативных мембран и ретракцией стекловидного тела, характеризуется скоплением жидкости между нейроэпителием и пигментным эпителием. При формировании вторичных разрывов сетчатки отслойка классифицируется как тракционно-регматогенная.
Флюоресцентная ангиография глаза (ФАГ, ангиография с флюоресцеином натрия). Диагностический метод, позволяющий выявить нарушения сосудистого русла на глазном дне, оценить состояние наружного и внутреннего гематоретинальных барьеров путем регистрации пассажа красителя (внутривенно вводимого флюоресцеина натрия) по сосудам глаза в режиме фото - и видеонаблюдения.
Ватный (мягкий) экссудат (ватообразный фокус). Очаг фокальной ишемии внутренней сетчатки вследствие резкого нарушения ретинальной перфузии.
Гемофтальм. Витреальное кровоизлияние (геморрагия), скопление крови в стекловидном теле или витреальной полости (при авитрии).
Интравитреальное введение (интравитреальная инъекция). Введение лекарственного вещества в стекловидное тело или витреальную полость (при авитрии).
Интраретинальные микрососудистые аномалии (ИРМА). Шунты в виде ветвящихся сосудов, располагающиеся по границе неперфузируемых зон сетчатки.
Микроаневризма. Локальное расширение (выпячивание) капиллярной стенки.
Неоваскулярная глаукома. Вторичная глаукома, возникающая в результате разрастания новообразованных сосудов и фиброзной ткани в углу передней камеры и на поверхности радужки.
Оптическая когерентная томография (ОКТ). Диагностический неинвазивный бесконтактный метод прижизненной визуализации, качественного и количественного анализа морфологических особенностей структур глазного дна, основанный на принципе световой интерферометрии.
Оптическая когерентная томография в режиме ангиографии (ОКТ-А). Диагностический неинвазивный бесконтактный метод прижизненной визуализации, качественного и количественного анализа микроциркуляции в структурах глазного дна с учетом сегментации слоев глазного дна.
Преретинальное кровоизлияние (геморрагия). Скопление крови в ретрогиалоидном пространстве.
Ретинальная неоваскуляризация. Вариант патологического пролиферативного ответа на ишемию сетчатки, проявляющийся ростом по задней поверхности стекловидного тела новообразованных сосудов, источником которых являются собственные сосуды сетчатки.
Рубеоз радужки. Рост новообразованных сосудов в радужке, как правило, сопровождается неоваскуляризацией структур угла передней камеры и является следствием выраженной ишемии сетчатки.
Твердый (липидный) экссудат. Отложение белков и липидов в слоях нейроэпителия вследствие повышенной проницаемости сосуда и выхода компонентов плазмы крови за его пределы.
Тракционная отслойка сетчатки. Отслойка сетчатки, связанная с сокращением соединительной ткани в составе пролиферативных мембран и ретракцией стекловидного тела, характеризуется скоплением жидкости между нейроэпителием и пигментным эпителием. При формировании вторичных разрывов сетчатки отслойка классифицируется как тракционно-регматогенная.
Флюоресцентная ангиография глаза (ФАГ, ангиография с флюоресцеином натрия). Диагностический метод, позволяющий выявить нарушения сосудистого русла на глазном дне, оценить состояние наружного и внутреннего гематоретинальных барьеров путем регистрации пассажа красителя (внутривенно вводимого флюоресцеина натрия) по сосудам глаза в режиме фото - и видеонаблюдения.
Описание
Сахарный диабет (СД). Это группа метаболических (обменных) заболеваний, характеризующихся хронической гипергликемией, которая является результатом нарушения секреции инсулина, действия инсулина или обоих этих факторов [1, 2]. Хроническая гипергликемия при СД сопровождается повреждением, дисфункцией и недостаточностью различных органов, особенно глаз, почек, нервов, сердца и кровеносных сосудов.
Диабетическая ретинопатия (ДР). Специфичное позднее нейромикрососудистое осложнение сахарного диабета, развивающееся, как правило, последовательно от изменений, связанных с повышенной проницаемостью и окклюзией ретинальных сосудов, до появления новообразованных сосудов и фиброглиальной ткани. Является одним из проявлений генерализованной микроангиопатии.
Диабетический макулярный отек (ДМО). Утолщение сетчатки, связанное с накоплением жидкости в межклеточном пространстве нейроэпителия вследствие нарушения гематоретинальных барьеров и несоответствия между транссудацией жидкости и способности к ее реабсорбции.
Диабетическая ретинопатия (ДР). Специфичное позднее нейромикрососудистое осложнение сахарного диабета, развивающееся, как правило, последовательно от изменений, связанных с повышенной проницаемостью и окклюзией ретинальных сосудов, до появления новообразованных сосудов и фиброглиальной ткани. Является одним из проявлений генерализованной микроангиопатии.
Диабетический макулярный отек (ДМО). Утолщение сетчатки, связанное с накоплением жидкости в межклеточном пространстве нейроэпителия вследствие нарушения гематоретинальных барьеров и несоответствия между транссудацией жидкости и способности к ее реабсорбции.
Причины
Диабетическая ретинопатия (ДР) является заболеванием, входящим в группу ишемических ретинопатий, которые характеризуются значительным нарушением капиллярной перфузии, развитием внутриглазных новообразованных сосудов и ретинальным отеком. Окклюзия и отек - это основные патологические проявления диабетического поражения сетчатки, причем окклюзия поражает в основном периферические отделы сетчатки, а отек преобладает в центральной ее части - в макулярной зоне. Окклюзия сосудов является причиной появления неперфузируемых зон сетчатки, которые стимулируют выброс ангиогенных факторов и воспалительных цитокинов.
В условиях гипергликемии возникает каскад патологических биохимических процессов, в результате которого образуются конечные продукты гликирования и активные формы кислорода, вызывающие повреждение сосудистой стенки и гибель эндотелиальных клеток. Поражению эндотелия сосудов способствует также резкое усиление ретинального кровотока, возникающее в условиях гипергликемии (эндотелиальный стресс), а также воздействие свободных радикалов. Оксидативный стресс, высокореактивные соединения кислорода и конечные необратимые продукты гликирования индуцируют экспрессию воспалительных цитокинов (таких как интерлейкин-6, интерлейкин-8, интерлейкин-1β и фактор некроза опухоли), хемокинов и молекул клеточной адгезии (intercellular adhesion molecule-1 - ICAM-1, vascular cell adhesion molecule-1 - VCAM-1), которые приводят к миграции лейкоцитов и лейкостазу. Повреждение эндотелия, усиление агрегации элементов крови, активация факторов коагуляции приводят к окклюзии капилляров и ретинальной ишемии, которая запускает повышенную экспрессию эндотелиального фактора роста сосудов (vascular endothelial growth factor - VEGF), что является одним из самых значимых звеньев в патогенезе диабетического макулярного отека (ДМО) и Открытие шунтов - интраретинальных микрососудистых аномалий (ИРМА) - в ответ на значительное снижение кровоснабжения лишь усугубляет ситуацию, поскольку перераспределяет кровоток в обход неперфузируемой сетчатки [3, 4].
Увеличение выработки VEGF выше критического уровня способствует развитию основных клинических проявлений диабетического поражения сетчатки - макулярного отека и неоваскуляризации [5, 6]. Воздействуя на эндотелиальные белки плотных межклеточных контактов, VEGF способствует повышению сосудистой проницаемости. Это усиливает экссудацию и накопление экстрацеллюлярной жидкости и белков в ткани сетчатки. Жидкость, которая проходит через стенку капилляров, в норме должна реабсорбироваться пигментным эпителием (наружный гематоретинальный барьер) и соседними капиллярами сетчатки. Когда диффузия превышает потенциальные возможности пигментного эпителия и капилляров к реабсорбции жидкостей, возникают клинические признаки макулярного отека. Значимое влияние на развитие ДМО оказывает увеличение выработки провоспалительных цитокинов выше критического уровня и активация мюллеровских клеток.
Повышенная экспрессия VEGF инициирует процесс ангиогенеза, представляющего собой упорядоченную последовательность сложных процессов:
- активация эндотелиальных клеток и изменение их формы;
- перицеллюлярная секреция протеаз и деградация внеклеточного матрикса;
- пролиферация и миграция эндотелиальных клеток, инвазия ими внеклеточного матрикса;
- дифференцировка тяжей мигрирующих эндотелиальных клеток в новообразованные сосуды, имеющие просвет, но лишенные базальной мембраны.
Новообразованные сосуды растут по задней поверхности стекловидного тела. Стенка новообразованного сосуда неполноценна, что приводит к выходу за его пределы как компонентов плазмы, так и цельной крови. Это стимулирует разрастание соединительной ткани в зонах неоваскуляризации. Поскольку соединительная ткань всегда стремится к сокращению, а адгезия фиброваскулярного конгломерата к задней поверхности стекловидного тела очень плотная, то развивается отслойка стекловидного тела. Как правило, в этот момент происходит разрыв новообразованных сосудов с развитием преретинальных (перед поверхностью сетчатки) или витреальных (в полость стекловидного тела) кровоизлияний. Рецидивирующие кровоизлияния, рубцевание задних отделов стекловидного тела ведут к образованию патологических витреоретинальных сращений, которые могут вызвать тракционную отслойку сетчатки. В дальнейшем возможно разрастание новообразованных сосудов по радужной оболочке (рубеоз) и в углу передней камеры, приводящее к развитию неоваскулярной глаукомы и к некупируемому повышению внутриглазного давления.
Таким образом, современные представления о патогенезе ДР позволяют выделить пять основных процессов в ее развитии:
- формирование микроаневризм;
- патологическая сосудистая проницаемость;
- сосудистая окклюзия;
- неоваскуляризация и фиброзная пролиферация;
- сокращение фибровоскулярной ткани и стекловидного тела.
В условиях гипергликемии возникает каскад патологических биохимических процессов, в результате которого образуются конечные продукты гликирования и активные формы кислорода, вызывающие повреждение сосудистой стенки и гибель эндотелиальных клеток. Поражению эндотелия сосудов способствует также резкое усиление ретинального кровотока, возникающее в условиях гипергликемии (эндотелиальный стресс), а также воздействие свободных радикалов. Оксидативный стресс, высокореактивные соединения кислорода и конечные необратимые продукты гликирования индуцируют экспрессию воспалительных цитокинов (таких как интерлейкин-6, интерлейкин-8, интерлейкин-1β и фактор некроза опухоли), хемокинов и молекул клеточной адгезии (intercellular adhesion molecule-1 - ICAM-1, vascular cell adhesion molecule-1 - VCAM-1), которые приводят к миграции лейкоцитов и лейкостазу. Повреждение эндотелия, усиление агрегации элементов крови, активация факторов коагуляции приводят к окклюзии капилляров и ретинальной ишемии, которая запускает повышенную экспрессию эндотелиального фактора роста сосудов (vascular endothelial growth factor - VEGF), что является одним из самых значимых звеньев в патогенезе диабетического макулярного отека (ДМО) и Открытие шунтов - интраретинальных микрососудистых аномалий (ИРМА) - в ответ на значительное снижение кровоснабжения лишь усугубляет ситуацию, поскольку перераспределяет кровоток в обход неперфузируемой сетчатки [3, 4].
Увеличение выработки VEGF выше критического уровня способствует развитию основных клинических проявлений диабетического поражения сетчатки - макулярного отека и неоваскуляризации [5, 6]. Воздействуя на эндотелиальные белки плотных межклеточных контактов, VEGF способствует повышению сосудистой проницаемости. Это усиливает экссудацию и накопление экстрацеллюлярной жидкости и белков в ткани сетчатки. Жидкость, которая проходит через стенку капилляров, в норме должна реабсорбироваться пигментным эпителием (наружный гематоретинальный барьер) и соседними капиллярами сетчатки. Когда диффузия превышает потенциальные возможности пигментного эпителия и капилляров к реабсорбции жидкостей, возникают клинические признаки макулярного отека. Значимое влияние на развитие ДМО оказывает увеличение выработки провоспалительных цитокинов выше критического уровня и активация мюллеровских клеток.
Повышенная экспрессия VEGF инициирует процесс ангиогенеза, представляющего собой упорядоченную последовательность сложных процессов:
- активация эндотелиальных клеток и изменение их формы;
- перицеллюлярная секреция протеаз и деградация внеклеточного матрикса;
- пролиферация и миграция эндотелиальных клеток, инвазия ими внеклеточного матрикса;
- дифференцировка тяжей мигрирующих эндотелиальных клеток в новообразованные сосуды, имеющие просвет, но лишенные базальной мембраны.
Новообразованные сосуды растут по задней поверхности стекловидного тела. Стенка новообразованного сосуда неполноценна, что приводит к выходу за его пределы как компонентов плазмы, так и цельной крови. Это стимулирует разрастание соединительной ткани в зонах неоваскуляризации. Поскольку соединительная ткань всегда стремится к сокращению, а адгезия фиброваскулярного конгломерата к задней поверхности стекловидного тела очень плотная, то развивается отслойка стекловидного тела. Как правило, в этот момент происходит разрыв новообразованных сосудов с развитием преретинальных (перед поверхностью сетчатки) или витреальных (в полость стекловидного тела) кровоизлияний. Рецидивирующие кровоизлияния, рубцевание задних отделов стекловидного тела ведут к образованию патологических витреоретинальных сращений, которые могут вызвать тракционную отслойку сетчатки. В дальнейшем возможно разрастание новообразованных сосудов по радужной оболочке (рубеоз) и в углу передней камеры, приводящее к развитию неоваскулярной глаукомы и к некупируемому повышению внутриглазного давления.
Таким образом, современные представления о патогенезе ДР позволяют выделить пять основных процессов в ее развитии:
- формирование микроаневризм;
- патологическая сосудистая проницаемость;
- сосудистая окклюзия;
- неоваскуляризация и фиброзная пролиферация;
- сокращение фибровоскулярной ткани и стекловидного тела.
|
|
Эпидемиология
ДР является основной причиной слепоты у трудоспособного населения развитых стран и входит в число ведущих причин снижения зрения в возрастной группе старше 65 лет. Подсчитано, что слепота у больных СД развивается в 25 раз чаще, чем в среднем в популяции [7]. За последние три десятилетия распространенность СД (стандартизованная по возрасту) существенно возросла в странах с любым уровнем дохода, что отражает рост числа людей с избыточным весом или ожирением во всем мире. Глобальная распространенность диабета выросла с 4,7% в 1980 году до 8,5% в 2014 году [2].
Основными причинами снижения зрения у больных СД являются пролиферативная диабетическая ретинопатия (ПДР) и ДМО [2]. В Висконсинском эпидемиологическом исследовании была показана корреляция между ДР и типом, длительностью и тяжестью СД [7 - 10]. При СД 1 типа с длительностью заболевания более 20 лет ДР диагностируется более чем у 88% пациентов [7]. При СД 2 типа наибольшая распространенность (65,2%) отмечается в группе пациентов с 15-20-летним стажем диабета [8]. При некомпенсированном СД симптомы ДР встречаются практически в 2 раза чаще, чем при компенсированном СД [7 - 9]. Так или иначе, на каком-то этапе жизни более чем у трети людей с СД разовьется ДР [10]. Статистически достоверного различия частоты заболеваемости ДР между мужчинами и женщинами не выявлено. Несколько большее абсолютное число женщин с диагнозом ДР обусловлено их большей обращаемостью к врачам и заботой о собственном здоровье [7].
По результатам глобального метаанализа (в США, Европе, Австралии и Азии) было показано, что у каждого третьего больного СД (34,6%) наблюдалась какая-либо у каждого десятого (10,2%) была угрожающая потерей зрения форма (ПДР и/или ДМО) [11]. В 2010 г. в мире насчитывалось более 92 млн взрослых, имеющих какую-либо ретинопатию, 17 млн с ПДР, 20 млн с ДМО и 28 млн с угрожающей потерей зрения В 2015 г. 145 млн человек имели в том числе 45 млн человек - на стадии, угрожающей потерей зрения [10, 11]. В Российской Федерации в 2016 г. распространенность ДР составила: при СД 1 типа - 38,3% (3805,6 на 10 тыс. взрослых), при СД 2 типа - 15,0% (1497,0 на 10 тыс. взрослых) [12]. Структура новых случаев ДР: непролиферативная стадия при СД 1 типа - 71,4%, при СД 2 типа - 80,3%, препролиферативная ДР (ППДР) - 16,4% и 13,8%, соответственно, ПДР - 12,1% и 5,8%, соответственно, терминальная - 0,2% и 0,1%, соответственно [12]. По официальной статистике на 31,12,2017 года число пациентов с ДР в Российской Федерации превысило 580000 человек [12]. В большинстве регионов фактическая распространенность ДР превышает регистрируемую по обращаемости в несколько раз [12].
E10,3. Инсулинозависимый сахарный диабет с поражением глаз;
E11,3. Инсулиннезависимый сахарный диабет с поражением глаз;
Е12,3. Сахарный диабет, связанный с недостаточностью питания с поражением глаз;
E13,3. Другие уточненные формы сахарного диабета с поражением глаз;
Е14,3. Сахарный диабет неуточненный с поражением глаз.
Основными причинами снижения зрения у больных СД являются пролиферативная диабетическая ретинопатия (ПДР) и ДМО [2]. В Висконсинском эпидемиологическом исследовании была показана корреляция между ДР и типом, длительностью и тяжестью СД [7 - 10]. При СД 1 типа с длительностью заболевания более 20 лет ДР диагностируется более чем у 88% пациентов [7]. При СД 2 типа наибольшая распространенность (65,2%) отмечается в группе пациентов с 15-20-летним стажем диабета [8]. При некомпенсированном СД симптомы ДР встречаются практически в 2 раза чаще, чем при компенсированном СД [7 - 9]. Так или иначе, на каком-то этапе жизни более чем у трети людей с СД разовьется ДР [10]. Статистически достоверного различия частоты заболеваемости ДР между мужчинами и женщинами не выявлено. Несколько большее абсолютное число женщин с диагнозом ДР обусловлено их большей обращаемостью к врачам и заботой о собственном здоровье [7].
По результатам глобального метаанализа (в США, Европе, Австралии и Азии) было показано, что у каждого третьего больного СД (34,6%) наблюдалась какая-либо у каждого десятого (10,2%) была угрожающая потерей зрения форма (ПДР и/или ДМО) [11]. В 2010 г. в мире насчитывалось более 92 млн взрослых, имеющих какую-либо ретинопатию, 17 млн с ПДР, 20 млн с ДМО и 28 млн с угрожающей потерей зрения В 2015 г. 145 млн человек имели в том числе 45 млн человек - на стадии, угрожающей потерей зрения [10, 11]. В Российской Федерации в 2016 г. распространенность ДР составила: при СД 1 типа - 38,3% (3805,6 на 10 тыс. взрослых), при СД 2 типа - 15,0% (1497,0 на 10 тыс. взрослых) [12]. Структура новых случаев ДР: непролиферативная стадия при СД 1 типа - 71,4%, при СД 2 типа - 80,3%, препролиферативная ДР (ППДР) - 16,4% и 13,8%, соответственно, ПДР - 12,1% и 5,8%, соответственно, терминальная - 0,2% и 0,1%, соответственно [12]. По официальной статистике на 31,12,2017 года число пациентов с ДР в Российской Федерации превысило 580000 человек [12]. В большинстве регионов фактическая распространенность ДР превышает регистрируемую по обращаемости в несколько раз [12].
1,4 Особенности кодирования заболевания или состояния (группы заболеваний или состояний) по Международной статистической классификации болезней и проблем, связанных со здоровьем.
H36,0. Диабетическая ретинопатия;E10,3. Инсулинозависимый сахарный диабет с поражением глаз;
E11,3. Инсулиннезависимый сахарный диабет с поражением глаз;
Е12,3. Сахарный диабет, связанный с недостаточностью питания с поражением глаз;
E13,3. Другие уточненные формы сахарного диабета с поражением глаз;
Е14,3. Сахарный диабет неуточненный с поражением глаз.
Классификация
1,5 Классификация заболевания или состояния (группы заболеваний или состояний).
Классификация предложенная Kohner E. и Porta M. (1991), выделяет три основных стадии заболевания [13]:1. непролиферативная.
2. препролиферативная.
3. пролиферативная.
Клинические изменения, характерные для каждой стадии представлены в табл. 1.
Таблица 1. Характеристика изменений на глазном дне при различных стадиях ДР.
| Стадии ДР | Характеристика изменений на глазном дне |
| Непролиферативная | Микроаневризмы, ретинальные кровоизлияния, «мягкие» («ватные») экссудаты |
| Препролиферативная (тяжелая непролиферативная) | Наличие хотя бы одного из 3 признаков: - умеренные ИРМА хотя бы в одном квадранте; - венозные аномалии в 2-х и более квадрантах; - множественные ретинальные геморрагии в 4-х квадрантах глазного дна. |
| Пролиферативная | Неоваскуляризация (и/или фиброзная пролиферация) диска зрительного нерва и/или сетчатки, преретинальные и/или витреальные кровоизлияния, тракционная (или тракционно- регматогенная) отслойка сетчатки, неоваскулярная глаукома |
Самой полной на сегодняшний день является классификация Исследовательской группы по изучению раннего лечения ДР ( Early Treatment Diabetic Retinopathy Study - ETDRS) 1991 года (табл. 2) [14], которая также может быть использована в клинической практике.
Таблица 2. Классификация и клинические проявления ДР ETDRS (1991).
| Уровень по ETDRS | Стадия ретинопатии | Офтальмоскопическая картина |
| Непролиферативная диабетическая ретинопатия | ||
| 10 | Нет ретинопатии | Микроаневризмы и другие изменения отсутствуют. Может быть расширение венул сетчатки. |
| 14-35 | Начальная | Незначительное количество микроаневризм и микрогеморрагий. Могут выявляться твердые и мягкие экссудаты. |
| 43 | Умеренная | Один из признаков: o умеренное количество микроаневризм и геморрагий; o умеренно выраженные интраретинальные микрососудистые аномалии в одном квадранте. |
| 47 | Выраженная | Оба признака 43 уровня или один из признаков: o множественные микроаневризмы и микрогеморрагии в двух-трех квадрантах; o умеренно-выраженные интраретинальные микрососудистые аномалии в одном-трех квадрантах; o четкообразность венул хотя бы в одном квадранте. |
| 53 | Тяжелая | Сочетание двух-трех признаков 47 уровня или один из признаков: o множественные микроаневризмы и микрогеморрагии во всех квадрантах; o выраженные интраретинальные микрососудистые аномалии хотя бы в одном квадранте; o четкообразность венул в двух и более квадрантах. |
| Пролиферативная диабетическая ретинопатия | ||
| 61 | Начальная | Один из признаков: o фиброз на диске зрительного нерва или сетчатке без неоваскуляризации; o неоваскуляризация сетчатки меньше половины площади диска зрительного нерва. |
| 65 | Выраженная | Один из признаков: o неоваскуляризация сетчатки более половины площади диска зрительного нерва; o неоваскуляризация диска зрительного нерва менее трети его площади; o неоваскуляризация сетчатки менее половины площади диска зрительного нерва без неоваскуляризации диска зрительного нерва, но при наличии преретинальной или витреальной геморрагии площадью менее 1,5 диска зрительного нерва. |
| 71 | Тяжелая (высокого риска 1) | Один из признаков: o преретинальная или витреальная геморрагия площадью более 1,5 диска зрительного нерва; o преретинальная или витреальная геморрагия площадью менее 1,5 диска зрительного нерва в сочетании с неоваскуляризацией сетчатки более половины площади диска зрительного нерва; o преретинальная или витреальная геморрагия площадью менее 1,5 диска зрительного нерва в сочетании с неоваскуляризацией диска зрительного нерва менее трети его площади; o неоваскуляризация диска зрительного нерва более трети его площади. |
| 75 | Тяжелая (высокого риска 2) | Неоваскуляризация диска зрительного нерва более трети его площади и преретинальная или витреальная геморрагия площадью более 1,5 диска зрительного нерва |
| 81-85 | Далеко зашедшая | Один и более признаков: o невозможно оценить площадь неоваскуляризации; o глазное дно офтальмоскопируется частично или не офтальмоскопируется в заднем полюсе; o преретинальная или витреальная геморрагия в заднем полюсе площадью более 4 дисков зрительного нерва; o ретиношизис в макулярной зоне. |
| 90 | Градация невозможна | Глазное дно не офтальмоскопируется даже фрагментарно |
Диабетическая макулопатия, в том числе ДМО, возможна на любой стадии В настоящее время не существует общепризнанной классификации диабетической макулопатии и ДМО. В то же время, в зависимости от того, какое из перечисленных ниже поражений является преобладающим, выделяют основные клинические формы поражения:
- ДМО или отечная макулопатия - локальный изолированный прорыв внутреннего гематоретинального барьера (группа микроаневризм) с нарушением ауторегуляции (фокальный отек) или гиперпроницаемость капилляров в сочетании с нарушением наружного гематоретинального барьера (диффузный отек);
- тракционная макулопатия - нарушение витреоретинальных взаимоотношений или плотности внутренней пограничной мембраны сетчатки (тракционный отек);
- ишемическая макулопатия - окклюзия капилляров (ишемический отек).
При значительных размерах интраретинальных полостей скопления жидкости отек называют кистовидным.
Исследовательской группой по изучению раннего лечения ДР (ETDRS) введено понятие клинически значимого ДМО, критериями которого являются [15]:
-утолщение сетчатки и/или твердые экссудаты, захватывающие центр макулы;
-утолщение сетчатки и/или твердые экссудаты, расположенные ближе 500 мкм от центра макулы, но на него не распространяющиеся.
-утолщение сетчатки площадью 1 ДЗН или более, расположенное хотя бы частично, ближе 1 диаметра диска от центра макулы.
Кроме этого, принято выделять ДМО с вовлечением или без вовлечения центра. Макулярный отек с вовлечением центра определяется как утолщение сетчатки (ретинальный отек), затрагивающее центральную зону диаметром в 1000 мкм.
|
|
Клиническая картина
Изменения на глазном дне у больных СД развиваются последовательно от состояний, связанных с повышенной проницаемостью и окклюзией ретинальных сосудов, до появления новообразованных сосудов и фиброглиальной ткани. Детальное описание клинической картины в зависимости от стадии ДР представлены в табл. 1 и 2.
Осложненные формы пролиферативной ДР включают развитие рубеоза радужки и вторичной неоваскулярной глаукомы, преретинальных и интравитреальных кровоизлияний, тракционного синдрома и/или тракционной отслойки сетчатки вследствие образования витреоретинальных фиброглиальных шварт.
Клиническая картина диабетической макулопатии.
На любой стадии заболевания может развиваться поражение области желтого пятна, называемое диабетической макулопатией и являющееся одной из основных причин снижения зрения. При биомикроскопии глазного дна выявляется деформация или утрата фовеолярного рефлекса, утолщение сетчатки в макулярной зоне и отложение липидных экссудатов. Длительно существующий макулярный отек может приводить к кистовидным, фиброзным и атрофическим изменениям сетчатки.
Ишемическая макулопатия связана с резким нарушением кровотока перифовеолярной зоны и практически не проявляет себя при офтальмоскопии. Предположить наличие такого варианта макулопатии позволяет несоответствие между низкой остротой зрения и незначительными изменениями на глазном дне в области желтого пятна. Достоверно оценить ишемическое поражение макулы позволяют дополнительные методы диагностики, такие как оптическое исследование сетчатки с помощью компьютерного анализатора в сосудистом режиме (ОКТ-ангиография) и флюоресцентная ангиография. Ишемическая макулопатия дает наихудший прогноз в отношении остроты зрения.
Тракционная макулопатия может развиваться вследствие нарушения витреоретинальных взаимоотношений (вертикальные тракции) или плотности внутренней пограничной мембраны сетчатки (горизонтальные тракции). При биомикроскопии выявляются патологические макулярные рефлексы и деформация ретинальных структур. Возможно появление ретинального отека (тракционный отек).
Клиническая картина транзиторной диабетической ретинопатии.
На фоне быстрого снижения уровня гликемии у пациентов с выраженной декомпенсацией СД возможна транзиторная ретинопатия, которая характеризуется доброкачественным течением. Для правильной трактовки офтальмоскопической картины и постановки диагноза «транзиторная ретинопатия» необходим тщательный сбор анамнеза с выяснением эпизода (эпизодов) резкого снижения уровня гликемии.
Клинические проявления транзиторной ретинопатии достаточно вариабельны и могут проявляться как появлением, так и увеличением ретинальных геморрагий, «ватных» экссудатов и макулярного отека. Особое внимание необходимо уделять состоянию ДЗН, поскольку диабетический папиллит (иногда изолированный) является достаточно частым, но плохо фиксируемым проявлением транзиторной ретинопатии. Одним из тяжелых проявлений транзиторной ретинопатии является ишемическая макулопатия, лечение которой без наличия ретинального отека нецелесообразно. Изменения, как правило, подвергаются самопроизвольному регрессу в течение нескольких месяцев. Лазерная коагуляция сетчатки, как правило, не требуется [16].
Диабетическая папиллопатия (диабетический папиллит) характеризуется преходящим отеком диска зрительного нерва, наличием «мягких» экссудатов и ретинальных геморрагий в поверхностных слоях сетчатки по краю диска зрительного нерва. Течение обычно доброкачественное, и специфического лечения не требуется [16].
Другие поражения органа зрения диабетического генеза.
У пациентов с СД (особенно декомпенсированным) вследствие метаболических нарушений отмечается раннее появление и более интенсивное прогрессирование катаракты.
Наиболее частым проявлением мононейропатии является поражение глазодвигательных и отводящих нервов. Пациенты могут жаловаться на отклонение глазного яблока, двоение и опущение верхнего века, что подтверждается при офтальмологическом осмотре.
Вследствие нарушения иннервации роговицы может развиться эпителиопатия роговицы, которая может приводить к рецидивирующим эрозиям роговицы.
Осложненные формы пролиферативной ДР включают развитие рубеоза радужки и вторичной неоваскулярной глаукомы, преретинальных и интравитреальных кровоизлияний, тракционного синдрома и/или тракционной отслойки сетчатки вследствие образования витреоретинальных фиброглиальных шварт.
Клиническая картина диабетической макулопатии.
На любой стадии заболевания может развиваться поражение области желтого пятна, называемое диабетической макулопатией и являющееся одной из основных причин снижения зрения. При биомикроскопии глазного дна выявляется деформация или утрата фовеолярного рефлекса, утолщение сетчатки в макулярной зоне и отложение липидных экссудатов. Длительно существующий макулярный отек может приводить к кистовидным, фиброзным и атрофическим изменениям сетчатки.
Ишемическая макулопатия связана с резким нарушением кровотока перифовеолярной зоны и практически не проявляет себя при офтальмоскопии. Предположить наличие такого варианта макулопатии позволяет несоответствие между низкой остротой зрения и незначительными изменениями на глазном дне в области желтого пятна. Достоверно оценить ишемическое поражение макулы позволяют дополнительные методы диагностики, такие как оптическое исследование сетчатки с помощью компьютерного анализатора в сосудистом режиме (ОКТ-ангиография) и флюоресцентная ангиография. Ишемическая макулопатия дает наихудший прогноз в отношении остроты зрения.
Тракционная макулопатия может развиваться вследствие нарушения витреоретинальных взаимоотношений (вертикальные тракции) или плотности внутренней пограничной мембраны сетчатки (горизонтальные тракции). При биомикроскопии выявляются патологические макулярные рефлексы и деформация ретинальных структур. Возможно появление ретинального отека (тракционный отек).
Клиническая картина транзиторной диабетической ретинопатии.
На фоне быстрого снижения уровня гликемии у пациентов с выраженной декомпенсацией СД возможна транзиторная ретинопатия, которая характеризуется доброкачественным течением. Для правильной трактовки офтальмоскопической картины и постановки диагноза «транзиторная ретинопатия» необходим тщательный сбор анамнеза с выяснением эпизода (эпизодов) резкого снижения уровня гликемии.
Клинические проявления транзиторной ретинопатии достаточно вариабельны и могут проявляться как появлением, так и увеличением ретинальных геморрагий, «ватных» экссудатов и макулярного отека. Особое внимание необходимо уделять состоянию ДЗН, поскольку диабетический папиллит (иногда изолированный) является достаточно частым, но плохо фиксируемым проявлением транзиторной ретинопатии. Одним из тяжелых проявлений транзиторной ретинопатии является ишемическая макулопатия, лечение которой без наличия ретинального отека нецелесообразно. Изменения, как правило, подвергаются самопроизвольному регрессу в течение нескольких месяцев. Лазерная коагуляция сетчатки, как правило, не требуется [16].
Диабетическая папиллопатия (диабетический папиллит) характеризуется преходящим отеком диска зрительного нерва, наличием «мягких» экссудатов и ретинальных геморрагий в поверхностных слоях сетчатки по краю диска зрительного нерва. Течение обычно доброкачественное, и специфического лечения не требуется [16].
Другие поражения органа зрения диабетического генеза.
У пациентов с СД (особенно декомпенсированным) вследствие метаболических нарушений отмечается раннее появление и более интенсивное прогрессирование катаракты.
Наиболее частым проявлением мононейропатии является поражение глазодвигательных и отводящих нервов. Пациенты могут жаловаться на отклонение глазного яблока, двоение и опущение верхнего века, что подтверждается при офтальмологическом осмотре.
Вследствие нарушения иннервации роговицы может развиться эпителиопатия роговицы, которая может приводить к рецидивирующим эрозиям роговицы.
Диагностика
Диагностика ДР и ДМО должна быть направлена на выявление начальных изменений, что особенно важно, принимая во внимание наличие в арсенале современной офтальмологии эффективных методов сохранения зрения при этом заболевании.
Таблица 3. Основные диагностические критерии установления ДР и ДМО.
Уровень убедительности рекомендаций С (уровень достоверности доказательств - 5).
Комментарии. Возможно отсутствие жалоб в течение продолжительного времени, несмотря на прогрессирование заболевания. Пациенты с ДР могут жаловаться на снижение остроты зрения, плавающие помутнения. При ДМО пациенты отмечают искажения предметов (метаморфопсии), «пятно» перед взором, снижение остроты зрения [17]. При осложнениях ПДР (преретинальных и интравитреальных кровоизлияниях) пациенты могут жаловаться на снижение зрения, «пятно», «сетку» перед глазами, при отслойке сетчатки - на снижение зрения и появление «завесы» в поле зрения. Жалобы на снижение остроты зрения требуют, как правило, незамедлительного специализированного лечения. При развитии нейропатии с поражением III и VI пар черепномозговых нервов пациенты могут жаловаться на отклонение глазного яблока, двоение и опущение верхнего века. Из общего анамнеза важно уточнить давность СД и степень контроля заболевания (уровень сахара крови, гликированного гемоглобина), наличие артериальной гипертензии, показатели липидного обмена, наличие макрососудистых или иных микрососудистых осложнений СД [1, 2].
Уровень убедительности рекомендаций С (уровень достоверности доказательств - 5).
Комментарии. Физикальное обследование рекомендуется всем пациентам с СД в рамках ведения основного заболевания (в том числе для оценки риска возникновения или прогрессирования ДР и ДМО) и выполняется врачом терапевтического профиля (эндокринологом, терапевтом или врачом общей практики) согласно клиническим рекомендациям по ведению больных с различными типами СД [10, 17, 18, 19]. Также необходимо направлять к профильным специалистам за консультацией пациентов с иными сопутствующими системными заболеваниями и факторами риска системных осложнений перед выполнением лазерного или хирургического лечения (в том числе, интравитреального введения лекарственных препаратов) с целью выявления возможных противопоказаний к данным видам лечения и минимизирования риска осложнений [19]. Выбор профиля специалиста (эндокринолог, терапевт, отоларинголог, стоматолог ) определяется в зависимости от особенностей течения СД, планируемого лечения и наличия у пациента иного сопутствующего системного заболевания и фактора риска системных осложнений.
Уровень убедительности рекомендаций С (уровень достоверности доказательств - 5).
Комментарии: выбор лабораторного исследования определяется в зависимости от особенностей течения СД и наличия у пациента сопутствующего системного заболевания и фактора риска системных осложнений. Также рекомендуется направлять на лабораторное исследование пациентов с сопутствующими системными заболеваниями и факторами риска системных осложнений до выполнения лазерного или хирургического лечения (в том числе, интравитреальному введению лекарственных препаратов) с целью выявления возможных противопоказаний к данным видам лечения [19, 20].
• Рекомендуется общий (клинически) анализ крови, биохимический анализ крови общетерапевтический (исследование уровня общего белка в крови, исследование уровня глюкозы в крови, исследование уровня мочевины в крови, исследование уровня креатинина в крови, исследование уровня общего билирубина в крови, исследование уровня связанного (конъюгированного) билирубина в крови, определение активности аспартатаминотрансферазы в крови, определение активности аланинаминотрансферазы в крови, определение активности щелочной фосфатазы в крови, исследование уровня холестерина в крови, исследование уровня холестерина липопротеинов низкой плотности в крови, исследование уровня триглицеридов в крови, исследование уровня гликированного гемоглобина в крови (HbА1C), коагулограмма (ориентировочное исследование системы гемостаза), общий (клинический) анализ мочи, определение антител к бледной трепонеме (Treponema pallidum) иммуноферментным методом (ИФА) в крови, определение антигена (HbsAg) вируса гепатита в (Hepatitis в virus) в крови, определение антител к вирусу гепатита С (Hepatitis С virus) в крови, молекулярно-биологическое исследование крови на вирус иммунодефицита человека ВИЧ-1 (Human immunodeficiency virus HIV 1), определение антител классов М, G (IgM, IgG) к вирусу иммунодефицита человека ВИЧ-1(Human immunodeficiency virus HIV 1) в крови, определение антител классов М, G (IgM, IgG) к вирусу иммунодефицита человека ВИЧ-2(Human immunodeficiency virus HIV 2) в крови, определение ДНК вируса иммунодефицита человека методом ПЦР, качественное исследование пациентам с ДР и ДМО при подготовке к хирургическому лечению (в том числе, интравитреальному введению лекарственных препаратов) или госпитализации с иной целью с кратностью в соответствии с действующими федеральными, региональными и локальными нормативными документами для оценки общего статуса, выявления сопутствующих заболеваний и возможных противопоказаний к данным видам лечения, минимизирования риска осложнений [19, 21 - 23].
Уровень убедительности рекомендаций С (уровень достоверности доказательств - 5).
Комментарии. Обследование проводится на основании добровольного согласия (санитарно-эпидемиологические правила СП 3,1,5,2826-10 «Профилактика ВИЧ-инфекции»). Выбор лабораторного исследования определяется в зависимости от наличия у пациента сопутствующего системного заболевания и фактора риска системных осложнений [21].
Уровень убедительности рекомендаций С (уровень достоверности доказательств - 5).
• Рекомендуется рефрактометрия или определение рефракции с помощью набора пробных линз всем пациентам с ДР и ДМО при диагностике заболевания, динамическом наблюдении и контроле за лечением с целью определения максимально корригированной остроты зрения для точной оценки тяжести зрительных расстройств [10, 18].
Уровень убедительности рекомендаций С (уровень достоверности доказательств - 5).
• Рекомендуется офтальмотонометрия (в том числе, под местной анестезией с использованием раствора местного анестетика) всем пациентам с ДР и ДМО при диагностике заболевания, динамическом наблюдении и контроле за лечением с целью выявления нарушений офтальмотонуса [10, 17 - 19, 24].
Уровень убедительности рекомендаций С (уровень достоверности доказательств - 5).
• Рекомендуется биомикроскопия переднего отдела глаза и стекловидного тела всем пациентам с ДР и ДМО при диагностике заболевания, динамическом наблюдении и контроле за лечением с целью выявления неоваскуляризации радужки, оценки прозрачности оптических сред, наличия отслойки стекловидного тела [10, 17 - 19].
Уровень убедительности рекомендаций С (уровень достоверности доказательств - 5).
Комментарии. Биомикроскопию переднего отдела глазного яблока в обязательном порядке необходимо сначала проводить без мидриаза, поскольку расширение зрачка может затруднить выявление «ранней» неоваскуляризации радужки. Биомикроскопию стекловидного тела, наоборот, желательно проводить после медикаментозного мидриаза, что улучшает качество диагностики.
• Рекомендуется гониоскопия под местной анестезией (с использованием раствора местного анестетика) пациентам с выявленным при биомикроскопии радужки рубеозом и/или нарушением регуляции офтальмотонуса при диагностике заболевания, динамическом наблюдении и контроле за лечением с целью определения причин повышения внутриглазного давления и выработки оптимальной тактики ведения [10, 17 - 19].
Уровень убедительности рекомендаций С (уровень достоверности доказательств - 5).
• Рекомендуется биомикроскопия глазного дна или офтальмоскопия в условиях медикаментозного мидриаза (с использованием антихолинергических средств и симпатомиметиков (исключая противоглаукомные препараты), включая фиксированные комбинации) всем пациентам с ДР и ДМО при диагностике заболевания, динамическом наблюдении и контроле за лечением с целью выявления изменений на глазном дне, оценки их тяжести, мониторинга и выбора оптимальной тактики ведения [10, 17 - 19].
Уровень убедительности рекомендаций С (уровень достоверности доказательств - 5).
Комментарии. Биомикроскопия глазного дна с асферическими линзами при помощи щелевой лампы (или офтальмоскопия) является основным методом диагностики изменений глазного дна диабетического генеза в рамках офтальмологического приема при любом виде (первичная медико-санитарная помощь, специализированная помощь) и условии (стационарная, амбулаторная) оказания медицинской помощи. У больных СД она должна проводиться только с широким зрачком (в условиях медикаментозного мидриаза). Важно помнить, что до фармакологического расширения зрачка нужно оценить глубину передней камеры.
• Рекомендуется биомикрофотография глазного дна с использованием фундус-камеры (при наличии технической возможности) пациентам в условиях медикаментозного мидриаза (с использованием антихолинергических средств и симпатомиметиков (исключая противоглаукомные препараты), включая фиксированные комбинации) при диагностике заболевания, динамическом наблюдении и контроле за лечением с целью скрининга, мониторинга и оценки эффективности лечения [10, 17 - 19].
Уровень убедительности рекомендаций С (уровень достоверности доказательств - 5).
Комментарии. Необходимость и частота фотографирования глазного дна с помощью фундус-камеры определяется врачом-офтальмологом в зависимости от особенностей течения ДМО и СД. Фотографирование глазного дна необходимо выполнять в условиях расширенного зрачка. Во многих исследованиях было показано, что фармакологический мидриаз значительно повышает качество фотографий. Именно поэтому в настоящее время съемку глазного дна рекомендуется выполнять в условиях медикаментозного мидриаза независимо от типа ретинальной камеры [10, 18, 19].
• Рекомендуется оптическое исследование сетчатки с помощью компьютерного анализатора (оптическая когерентная томография, ОКТ) (при наличии технических возможностей) в условиях медикаментозного мидриаза (с использованием антихолинергических средств и симпатомиметиков (исключая противоглаукомные препараты), включая фиксированные комбинации) пациентам с ДМО или с подозрением на его наличие при диагностике заболевания, динамическом наблюдении и контроле за лечением с целью его количественной и качественной оценки, а также мониторирования эффективности лечения [10, 17 - 19, 25, 26].
Уровень убедительности рекомендаций А (уровень достоверности доказательств - 1).
Комментарии. При оценке эффективности лечения интравитреальными введениями средств, препятствующих новообразованию сосудов, и глюкокортикоидов для местного применения следует оценивать количественные и качественные параметры томограмм. Анатомические параметры, наряду с остротой зрения являются ключевыми факторами активности заболевания, используемыми для мониторинга эффективности лечения и принятия решения о начале/возобновлении лечения пациента с ДМО. Оптическое исследование сетчатки с помощью компьютерного анализатора рекомендуется выполнять в условиях фармакологического мидриаза, поскольку это значительно повышает качество сканирования.
• Рекомендуется оптическое исследование сетчатки с помощью компьютерного анализатора в режиме ангиографии (оптическая когерентная томография в режиме ангиографии, ОКТ-А) (при наличии технических возможностей) в условиях медикаментозного мидриаза (с использованием антихолинергических средств и симпатомиметиков (исключая противоглаукомные препараты), включая фиксированные комбинации) при диагностике заболевания, динамическом наблюдении и контроле за лечением пациентам со сниженным зрением, которое нельзя объяснить прозрачностью оптических сред и офтальмоскопической картиной с целью выявления и оценки площади ишемических зон в макулярной зоне, а также пациентам с ранней ретинальной неоваскуляризацией для ее точной локализации [26 - 28].
Уровень убедительности рекомендаций В (уровень достоверности доказательств - 3).
Комментарии. Необходимость и частота ОКТ-А определяется врачом-офтальмологом в зависимости от особенностей течения заболевания. Оптическое исследование сетчатки с помощью компьютерного анализатора в режиме ангиографии рекомендуется выполнять в условиях фармакологического мидриаза, поскольку это значительно повышает качество исследования.
• Рекомендуется флюоресцентная ангиография глаза (ФАГ) в условиях медикаментозного мидриаза (с использованием антихолинергических средств и симпатомиметиков (исключая противоглаукомные препараты), включая фиксированные комбинации) при диагностике заболевания, динамическом наблюдении и контроле за лечением пациентам с подозрением на нарушение перфузии сетчатки, внутреннего гемато-ретинального барьера с целью разработки тактики лечения, пациентам с необъяснимым снижением зрения с целью выявления ишемической макулопатии, пациентам с рефрактерным ДМО с целью выявления ишемии на периферии сетчатки как источника повышенной экспрессии сосудистого эндотелиального фактора роста, пациентам с рецидивирующими витреальными кровоизлияниями из необъяснимого источника с целью его локализации [10, 17, 18, 26].
Уровень убедительности рекомендаций С (уровень достоверности доказательств - 5).
• Рекомендуется ультразвуковое исследование глазного яблока всем пациентам с диабетическим поражением глаз и недостаточной прозрачностью оптических сред при диагностике заболевания, динамическом наблюдении и контроле за лечением с целью диагностики нарушений витреоретинальных взаимоотношений [17].
Уровень убедительности рекомендаций С (уровень достоверности доказательств - 5).
• Рекомендуется периметрия пациентам с диабетическим поражением глаз и подозрением на поражение зрительного нерва при диагностике заболевания, динамическом наблюдении и контроле за лечением с целью оценки функции сетчатки и проводящих путей [17].
Уровень убедительности рекомендаций С (уровень достоверности доказательств - 5).
• Рекомендуется электрофизиологическое исследование пациентам с необъяснимым снижением зрительных функций с целью оценки функции сетчатки и проводящих путей [17].
Уровень убедительности рекомендаций С (уровень достоверности доказательств - 5).
Комментарии. Решение о назначении иных дополнительных методов исследования принимает врач по результатам базового обследования.
Уровень убедительности рекомендаций С (уровень достоверности доказательств - 5).
• Рекомендуется регистрация электрокардиограммы (с расшифровкой, описанием и интерпретацией электрографических данных) всем пациентам с ДР и ДМО при подготовке к хирургическому лечению (в том числе интравитреальному введению лекарственных препаратов) либо госпитализации с иной целью с кратностью в соответствии с действующими нормативными документами федерального, регионального и локального уровней для оценки общего статуса, выявления сопутствующих заболеваний и возможных противопоказаний к данным видам лечения, минимизирования риска осложнений [22, 23].
Уровень убедительности рекомендаций С (уровень достоверности доказательств - 5).
Таблица 3. Основные диагностические критерии установления ДР и ДМО.
| Диабетическая ретинопатия | Сбор анамнеза и жалоб | Часто отсутствие жалоб в течение продолжительного времени от начала заболевания. При прогрессировании заболевания пациенты с ДР могут жаловаться на снижение остроты зрения, плавающие помутнения. При преретинальных и витреальных кровоизлияниях пациенты могут жаловаться на резкое снижение зрения, «пятно» или «сетку» перед глазами. При отслойке сетчатки - на снижение зрения и появление «завесы» в поле зрения. | ||
| Офтальмоскопия/ биомикроскопия глазного дна | Непролиферативная | Микроаневризмы, ретинальные кровоизлияния, «мягкие» («ватные») экссудаты | ||
| Препролиферативная (тяжелая непролиферативная) | Диагностируется при наличии хотя бы одного из 3 признаков: - умеренные ИРМА хотя бы в одном квадранте; - венозные аномалии в 2-х и более квадрантах; - множественные ретинальные геморрагии в 4-х квадрантах глазного дна. | |||
| Пролиферативная | Неоваскуляризация (и/или фиброзная пролиферация диска зрительного нерва и/или сетчатки, преретинальные и/или витреальные кровоизлияния, тракционная (или тракционно- регматогенная) отслойка сетчатки, неоваскулярная глаукома | |||
| Диабетический макулярный отек | Сбор анамнеза и жалоб | Часто отсутствие жалоб. Пациенты с ДМО могут отмечать искажения предметов (метаморфопсии), «пятно» перед взором. Снижение остроты зрения, как правило, постепенное. | ||
| Офтальмоскопия/ биомикроскопия глазного дна | ДМО без вовлечения центра макулярной зоны | Утолщение сетчатки (отек), не затрагивающее центральную зону диаметром в 1000 мкм | ||
| ДМО с вовлечением центра макулярной зоны | Утолщение сетчатки (отек), затрагивающее центральную зону диаметром в 1000 мкм | |||
2,1 Жалобы и анамнез.
• Рекомендуется сбор анамнеза и жалоб при патологии глаза всем пациентам с подозрением на диабетическое поражение сетчатки с целью выяснения наличия функциональных зрительных расстройств [10, 17, 18, 19].Уровень убедительности рекомендаций С (уровень достоверности доказательств - 5).
Комментарии. Возможно отсутствие жалоб в течение продолжительного времени, несмотря на прогрессирование заболевания. Пациенты с ДР могут жаловаться на снижение остроты зрения, плавающие помутнения. При ДМО пациенты отмечают искажения предметов (метаморфопсии), «пятно» перед взором, снижение остроты зрения [17]. При осложнениях ПДР (преретинальных и интравитреальных кровоизлияниях) пациенты могут жаловаться на снижение зрения, «пятно», «сетку» перед глазами, при отслойке сетчатки - на снижение зрения и появление «завесы» в поле зрения. Жалобы на снижение остроты зрения требуют, как правило, незамедлительного специализированного лечения. При развитии нейропатии с поражением III и VI пар черепномозговых нервов пациенты могут жаловаться на отклонение глазного яблока, двоение и опущение верхнего века. Из общего анамнеза важно уточнить давность СД и степень контроля заболевания (уровень сахара крови, гликированного гемоглобина), наличие артериальной гипертензии, показатели липидного обмена, наличие макрососудистых или иных микрососудистых осложнений СД [1, 2].
2,2 Физикальное обследование.
• Не рекомендуется физикальное обследование пациентам с целью диагностики и лечения ДР и ДМО [10, 18].Уровень убедительности рекомендаций С (уровень достоверности доказательств - 5).
Комментарии. Физикальное обследование рекомендуется всем пациентам с СД в рамках ведения основного заболевания (в том числе для оценки риска возникновения или прогрессирования ДР и ДМО) и выполняется врачом терапевтического профиля (эндокринологом, терапевтом или врачом общей практики) согласно клиническим рекомендациям по ведению больных с различными типами СД [10, 17, 18, 19]. Также необходимо направлять к профильным специалистам за консультацией пациентов с иными сопутствующими системными заболеваниями и факторами риска системных осложнений перед выполнением лазерного или хирургического лечения (в том числе, интравитреального введения лекарственных препаратов) с целью выявления возможных противопоказаний к данным видам лечения и минимизирования риска осложнений [19]. Выбор профиля специалиста (эндокринолог, терапевт, отоларинголог, стоматолог ) определяется в зависимости от особенностей течения СД, планируемого лечения и наличия у пациента иного сопутствующего системного заболевания и фактора риска системных осложнений.
2,3 Лабораторные диагностические исследования.
• Рекомендуется исследование уровня глюкозы в крови, исследование уровня гликированного гемоглобина в крови (HbA1c), анализ крови по оценке нарушений липидного обмена биохимический, исследование уровня холестерина в крови, исследование уровня холестерина липопротеинов низкой плотности в крови, исследование уровня холестерина липопротеинов высокой плотности в крови, исследование уровня триглицеридов в крови, всем пациентам с диабетическим поражением сетчатки при отрицательной динамике состояния глазного дна, необходимости оценки общего статуса и степени риска прогресcирования поражений сетчатки, а также риска осложнений лечения при планировании или изменении тактики ведения пациента [18, 20].Уровень убедительности рекомендаций С (уровень достоверности доказательств - 5).
Комментарии: выбор лабораторного исследования определяется в зависимости от особенностей течения СД и наличия у пациента сопутствующего системного заболевания и фактора риска системных осложнений. Также рекомендуется направлять на лабораторное исследование пациентов с сопутствующими системными заболеваниями и факторами риска системных осложнений до выполнения лазерного или хирургического лечения (в том числе, интравитреальному введению лекарственных препаратов) с целью выявления возможных противопоказаний к данным видам лечения [19, 20].
• Рекомендуется общий (клинически) анализ крови, биохимический анализ крови общетерапевтический (исследование уровня общего белка в крови, исследование уровня глюкозы в крови, исследование уровня мочевины в крови, исследование уровня креатинина в крови, исследование уровня общего билирубина в крови, исследование уровня связанного (конъюгированного) билирубина в крови, определение активности аспартатаминотрансферазы в крови, определение активности аланинаминотрансферазы в крови, определение активности щелочной фосфатазы в крови, исследование уровня холестерина в крови, исследование уровня холестерина липопротеинов низкой плотности в крови, исследование уровня триглицеридов в крови, исследование уровня гликированного гемоглобина в крови (HbА1C), коагулограмма (ориентировочное исследование системы гемостаза), общий (клинический) анализ мочи, определение антител к бледной трепонеме (Treponema pallidum) иммуноферментным методом (ИФА) в крови, определение антигена (HbsAg) вируса гепатита в (Hepatitis в virus) в крови, определение антител к вирусу гепатита С (Hepatitis С virus) в крови, молекулярно-биологическое исследование крови на вирус иммунодефицита человека ВИЧ-1 (Human immunodeficiency virus HIV 1), определение антител классов М, G (IgM, IgG) к вирусу иммунодефицита человека ВИЧ-1(Human immunodeficiency virus HIV 1) в крови, определение антител классов М, G (IgM, IgG) к вирусу иммунодефицита человека ВИЧ-2(Human immunodeficiency virus HIV 2) в крови, определение ДНК вируса иммунодефицита человека методом ПЦР, качественное исследование пациентам с ДР и ДМО при подготовке к хирургическому лечению (в том числе, интравитреальному введению лекарственных препаратов) или госпитализации с иной целью с кратностью в соответствии с действующими федеральными, региональными и локальными нормативными документами для оценки общего статуса, выявления сопутствующих заболеваний и возможных противопоказаний к данным видам лечения, минимизирования риска осложнений [19, 21 - 23].
Уровень убедительности рекомендаций С (уровень достоверности доказательств - 5).
Комментарии. Обследование проводится на основании добровольного согласия (санитарно-эпидемиологические правила СП 3,1,5,2826-10 «Профилактика ВИЧ-инфекции»). Выбор лабораторного исследования определяется в зависимости от наличия у пациента сопутствующего системного заболевания и фактора риска системных осложнений [21].
2,4 Инструментальные диагностические исследования.
• Рекомендуется визометрия всем пациентам с ДР и ДМО при диагностике заболевания, динамическом наблюдении и контроле за лечением с целью определения тяжести зрительных расстройств [10, 17 - 19].Уровень убедительности рекомендаций С (уровень достоверности доказательств - 5).
• Рекомендуется рефрактометрия или определение рефракции с помощью набора пробных линз всем пациентам с ДР и ДМО при диагностике заболевания, динамическом наблюдении и контроле за лечением с целью определения максимально корригированной остроты зрения для точной оценки тяжести зрительных расстройств [10, 18].
Уровень убедительности рекомендаций С (уровень достоверности доказательств - 5).
• Рекомендуется офтальмотонометрия (в том числе, под местной анестезией с использованием раствора местного анестетика) всем пациентам с ДР и ДМО при диагностике заболевания, динамическом наблюдении и контроле за лечением с целью выявления нарушений офтальмотонуса [10, 17 - 19, 24].
Уровень убедительности рекомендаций С (уровень достоверности доказательств - 5).
• Рекомендуется биомикроскопия переднего отдела глаза и стекловидного тела всем пациентам с ДР и ДМО при диагностике заболевания, динамическом наблюдении и контроле за лечением с целью выявления неоваскуляризации радужки, оценки прозрачности оптических сред, наличия отслойки стекловидного тела [10, 17 - 19].
Уровень убедительности рекомендаций С (уровень достоверности доказательств - 5).
Комментарии. Биомикроскопию переднего отдела глазного яблока в обязательном порядке необходимо сначала проводить без мидриаза, поскольку расширение зрачка может затруднить выявление «ранней» неоваскуляризации радужки. Биомикроскопию стекловидного тела, наоборот, желательно проводить после медикаментозного мидриаза, что улучшает качество диагностики.
• Рекомендуется гониоскопия под местной анестезией (с использованием раствора местного анестетика) пациентам с выявленным при биомикроскопии радужки рубеозом и/или нарушением регуляции офтальмотонуса при диагностике заболевания, динамическом наблюдении и контроле за лечением с целью определения причин повышения внутриглазного давления и выработки оптимальной тактики ведения [10, 17 - 19].
Уровень убедительности рекомендаций С (уровень достоверности доказательств - 5).
• Рекомендуется биомикроскопия глазного дна или офтальмоскопия в условиях медикаментозного мидриаза (с использованием антихолинергических средств и симпатомиметиков (исключая противоглаукомные препараты), включая фиксированные комбинации) всем пациентам с ДР и ДМО при диагностике заболевания, динамическом наблюдении и контроле за лечением с целью выявления изменений на глазном дне, оценки их тяжести, мониторинга и выбора оптимальной тактики ведения [10, 17 - 19].
Уровень убедительности рекомендаций С (уровень достоверности доказательств - 5).
Комментарии. Биомикроскопия глазного дна с асферическими линзами при помощи щелевой лампы (или офтальмоскопия) является основным методом диагностики изменений глазного дна диабетического генеза в рамках офтальмологического приема при любом виде (первичная медико-санитарная помощь, специализированная помощь) и условии (стационарная, амбулаторная) оказания медицинской помощи. У больных СД она должна проводиться только с широким зрачком (в условиях медикаментозного мидриаза). Важно помнить, что до фармакологического расширения зрачка нужно оценить глубину передней камеры.
• Рекомендуется биомикрофотография глазного дна с использованием фундус-камеры (при наличии технической возможности) пациентам в условиях медикаментозного мидриаза (с использованием антихолинергических средств и симпатомиметиков (исключая противоглаукомные препараты), включая фиксированные комбинации) при диагностике заболевания, динамическом наблюдении и контроле за лечением с целью скрининга, мониторинга и оценки эффективности лечения [10, 17 - 19].
Уровень убедительности рекомендаций С (уровень достоверности доказательств - 5).
Комментарии. Необходимость и частота фотографирования глазного дна с помощью фундус-камеры определяется врачом-офтальмологом в зависимости от особенностей течения ДМО и СД. Фотографирование глазного дна необходимо выполнять в условиях расширенного зрачка. Во многих исследованиях было показано, что фармакологический мидриаз значительно повышает качество фотографий. Именно поэтому в настоящее время съемку глазного дна рекомендуется выполнять в условиях медикаментозного мидриаза независимо от типа ретинальной камеры [10, 18, 19].
• Рекомендуется оптическое исследование сетчатки с помощью компьютерного анализатора (оптическая когерентная томография, ОКТ) (при наличии технических возможностей) в условиях медикаментозного мидриаза (с использованием антихолинергических средств и симпатомиметиков (исключая противоглаукомные препараты), включая фиксированные комбинации) пациентам с ДМО или с подозрением на его наличие при диагностике заболевания, динамическом наблюдении и контроле за лечением с целью его количественной и качественной оценки, а также мониторирования эффективности лечения [10, 17 - 19, 25, 26].
Уровень убедительности рекомендаций А (уровень достоверности доказательств - 1).
Комментарии. При оценке эффективности лечения интравитреальными введениями средств, препятствующих новообразованию сосудов, и глюкокортикоидов для местного применения следует оценивать количественные и качественные параметры томограмм. Анатомические параметры, наряду с остротой зрения являются ключевыми факторами активности заболевания, используемыми для мониторинга эффективности лечения и принятия решения о начале/возобновлении лечения пациента с ДМО. Оптическое исследование сетчатки с помощью компьютерного анализатора рекомендуется выполнять в условиях фармакологического мидриаза, поскольку это значительно повышает качество сканирования.
• Рекомендуется оптическое исследование сетчатки с помощью компьютерного анализатора в режиме ангиографии (оптическая когерентная томография в режиме ангиографии, ОКТ-А) (при наличии технических возможностей) в условиях медикаментозного мидриаза (с использованием антихолинергических средств и симпатомиметиков (исключая противоглаукомные препараты), включая фиксированные комбинации) при диагностике заболевания, динамическом наблюдении и контроле за лечением пациентам со сниженным зрением, которое нельзя объяснить прозрачностью оптических сред и офтальмоскопической картиной с целью выявления и оценки площади ишемических зон в макулярной зоне, а также пациентам с ранней ретинальной неоваскуляризацией для ее точной локализации [26 - 28].
Уровень убедительности рекомендаций В (уровень достоверности доказательств - 3).
Комментарии. Необходимость и частота ОКТ-А определяется врачом-офтальмологом в зависимости от особенностей течения заболевания. Оптическое исследование сетчатки с помощью компьютерного анализатора в режиме ангиографии рекомендуется выполнять в условиях фармакологического мидриаза, поскольку это значительно повышает качество исследования.
• Рекомендуется флюоресцентная ангиография глаза (ФАГ) в условиях медикаментозного мидриаза (с использованием антихолинергических средств и симпатомиметиков (исключая противоглаукомные препараты), включая фиксированные комбинации) при диагностике заболевания, динамическом наблюдении и контроле за лечением пациентам с подозрением на нарушение перфузии сетчатки, внутреннего гемато-ретинального барьера с целью разработки тактики лечения, пациентам с необъяснимым снижением зрения с целью выявления ишемической макулопатии, пациентам с рефрактерным ДМО с целью выявления ишемии на периферии сетчатки как источника повышенной экспрессии сосудистого эндотелиального фактора роста, пациентам с рецидивирующими витреальными кровоизлияниями из необъяснимого источника с целью его локализации [10, 17, 18, 26].
Уровень убедительности рекомендаций С (уровень достоверности доказательств - 5).
• Рекомендуется ультразвуковое исследование глазного яблока всем пациентам с диабетическим поражением глаз и недостаточной прозрачностью оптических сред при диагностике заболевания, динамическом наблюдении и контроле за лечением с целью диагностики нарушений витреоретинальных взаимоотношений [17].
Уровень убедительности рекомендаций С (уровень достоверности доказательств - 5).
• Рекомендуется периметрия пациентам с диабетическим поражением глаз и подозрением на поражение зрительного нерва при диагностике заболевания, динамическом наблюдении и контроле за лечением с целью оценки функции сетчатки и проводящих путей [17].
Уровень убедительности рекомендаций С (уровень достоверности доказательств - 5).
• Рекомендуется электрофизиологическое исследование пациентам с необъяснимым снижением зрительных функций с целью оценки функции сетчатки и проводящих путей [17].
Уровень убедительности рекомендаций С (уровень достоверности доказательств - 5).
Комментарии. Решение о назначении иных дополнительных методов исследования принимает врач по результатам базового обследования.
2,5 Иные диагностические исследования.
• Рекомендуется флюорография легких (или флюорография легких цифровая) или рентгенография легких (или рентгенография легких цифровая) всем пациентам с ДР и ДМО при подготовке к хирургическому лечению (в том числе интравитреальному введению лекарственных препаратов) либо госпитализации с иной целью с кратностью в соответствии с действующими нормативными документами федерального, регионального и локального уровней для оценки общего статуса, выявления сопутствующих заболеваний и возможных противопоказаний к данным видам лечения, минимизирования риска осложнений [19, 21-23].Уровень убедительности рекомендаций С (уровень достоверности доказательств - 5).
• Рекомендуется регистрация электрокардиограммы (с расшифровкой, описанием и интерпретацией электрографических данных) всем пациентам с ДР и ДМО при подготовке к хирургическому лечению (в том числе интравитреальному введению лекарственных препаратов) либо госпитализации с иной целью с кратностью в соответствии с действующими нормативными документами федерального, регионального и локального уровней для оценки общего статуса, выявления сопутствующих заболеваний и возможных противопоказаний к данным видам лечения, минимизирования риска осложнений [22, 23].
Уровень убедительности рекомендаций С (уровень достоверности доказательств - 5).
|
|
Лечение
• Рекомендуется междисциплинарное ведение пациента на всех стадиях ДР и ДМО с целью компенсации системных нарушений (нормализация уровня гликемии, артериального давления и показателей липидного обмена) [1, 18, 20, 29, 30].
Уровень убедительности рекомендаций С (уровень достоверности доказательств - 5).
Комментарии. На всех стадиях ДР и ДМО должно проводиться лечение основного заболевания - СД, направленное на коррекцию метаболических нарушений [1, 2, 10, 18, 19, 29]. Согласно данным клинических и экспериментальных работ, существует четкая корреляция между степенью компенсации гликемии и развитием Исследование DCCT показало, что чем лучше проводился контроль гликемии, тем меньше был риск и частота развития ДР [29, 31]. Жесткий контроль уровня глюкозы крови, артериального давления и липидного обмена ассоциированы с меньшей вероятностью развития и меньшей скоростью прогрессирования ДР [17-19, 29 - 36].
• Не рекомендуется специальное офтальмологическое лечение пациентам на стадии непролиферативной ДР (до 47 уровня включительно при применении классификации ETDRS) [1, 17].
Уровень убедительности рекомендаций С (уровень достоверности доказательств - 5).
Уровень убедительности рекомендаций С (уровень достоверности доказательств - 5).
Комментарии: Коррекция липидного статуса при помощи гиполипидемического средства фенофибрата** может замедлять прогрессирование ДР [26, 34, 36].
Уровень убедительности рекомендаций С (уровень достоверности доказательств - 5).
Комментарии. Стандартная панретинальная лазеркоагуляция обычно осуществляется за несколько сеансов [10, 17, 18, 20]. Сеансы панретинальной лазеркоагуляции могут проводиться как в стационарных, так и в амбулаторных условиях при максимальном медикаментозном мидриазе [37 - 40].
• Рекомендуется панретинальная лазерная коагуляция под местной анестезией (с использованием раствора местного анестетика) в условиях медикаментозного мидриаза (с использованием антихолинергических средств и симпатомиметиков (исключая противоглаукомные препараты), включая фиксированные комбинации), возможно, в сочетании с интравитреальным введением средства, препятствующего новообразованию сосудов - ранибизумаба** ( см раздел Хирургическое лечение) на стадии ПДР с целью подавления неоваскуляризации, уменьшение клинических симптомов диабетической ретинопатии, стабилизации или повышения корригированной остроты зрения [37 - 41].
Уровень убедительности рекомендаций в (уровень достоверности доказательств - 2).
Комментарии. При уровне HbA1c более 10% и наличии ПДР панретинальная лазеркоагуляция должна проводиться, не дожидаясь существенного улучшения контроля гликемии.
У панретинальной лазеркоагуляции сетчатки существуют определенные побочные эффекты. Поэтому этот метод лазерного лечения выполняется, как правило, тогда, когда уже имеются новообразованные сосуды или риск их появления крайне высок. Вероятность развития слепоты при появлении новообразованных сосудов настолько высока, что оправдывает применение лазерного лечения, несмотря на побочные эффекты [17, 37 - 41].
Панретинальную лазерную коагуляцию сетчатки обычно начинают с нижних отделов средней периферии, так как эти зоны могут стать недоступными в случае возникновения кровоизлияния в стекловидное тело. Далее лазерное воздействие продолжают, нанося коагуляты на всю поверхность средней периферии глазного дна от височных сосудистых аркад. При наличии ПДР с неоваскуляризацией радужки и/или угла передней камеры необходимо коагулировать также крайние периферические отделы сетчатки.
Показанием к незамедлительному проведению панретинальной лазеркоагуляции является ПДР в сочетании с «факторами высокого риска снижения зрения», которые определяются как:
- неоваскуляризация сетчатки, размер которой превышает 1/2 площади ДЗН;
- неоваскуляризация ДЗН, размер которой превышает 1/3 площади ДЗН;
- витреальная или преретинальная геморрагия.
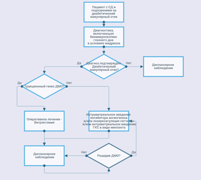
• Рекомендуется проведение фокальной лазерной коагуляции глазного дна под местной анестезией (с использованием раствора местного анестетика) в условиях медикаментозного мидриаза (с использованием антихолинергических средств и симпатомиметико (исключая противоглаукомные препараты), включая фиксированные комбинации), в том числе в сочетании с интравитреальными введениями средств, препятствующих новообразованию сосудов или глюкокортикоидов для местного применения ( см раздел Хирургическое лечение) при наличии клинически значимого ДМО с целью стабилизации или повышения корригированной остроты зрения [15 - 18, 20].
Уровень убедительности рекомендаций С (уровень достоверности доказательств - 5).
Комментарии. При наличии ДМО наибольший эффект от лазерного лечения (фокальной или по типу «решетки» лазерной коагуляции сетчатки) ожидается в случае исходной центральной толщины сетчатки не более 350 мкм. В остальных случаях лазерное лечение ДМО существенно уступает по функциональному результату лечению средствами, препятствующими новообразованию сосудов (ингибиторами ангиогенеза) [42].
• Рекомендуется проведение фокальной лазерной коагуляции глазного дна ретинальных новообразованных сосудов под местной анестезией (с использованием раствора местного анестетика) в условиях медикаментозного мидриаза (с использованием антихолинергических средств и симпатомиметиков (исключая противоглаукомные препараты), включая фиксированные комбинации), в том числе в сочетании с интравитреальным введением средства, препятствующего новообразованию сосудов (ранибизумаба**) при наличии активных новообразованных ретинальных сосудов, несмотря на ранее проведенную панретинальную лазерную коагуляцию с целью их прямого разрушения, уменьшения клинических симптомов диабетической ретинопатии и стабилизации корригированной остроты зрения [16, 18, 37, 38, 41].
Уровень убедительности рекомендаций С (уровень достоверности доказательств - 5).
Уровень убедительности рекомендаций В (уровень достоверности доказательств - 2).
Комментарии. В настоящее время интравитреальное введение средств, препятствующих новообразованию сосудов (ингибиторов ангиогенеза), является терапией первой линии при ДМО с вовлечением центра макулы. Необходимо учитывать, что при сочетании лазеркоагуляции сетчатки и интравитреальных введений средств, препятствующих новообразованию сосудов, функциональный эффект отсроченного лазерного лечения будет лучше [23, 46 - 50].
• Ранибизумаб** - это фрагмент гуманизированного антитела к эндотелиальному фактору роста сосудов А (VEGF-A). Избирательно связывается с VEGF-А (VEGF110, VEGF121, VEGF165), предотвращая его взаимодействие с рецепторами на поверхности клеток эндотелия, что приводит к подавлению неоваскуляризации и пролиферации эндотелиальных клеток [42, 51, 52].
• Афлиберцепт** - это рекомбинантный гибридный белок, состоящий из фрагментов внеклеточных доменов человеческих рецепторов VEGF, соединенных с Fc-фрагментом человеческого иммуноглобулина G. Действует как растворимый рецептор-ловушка, который связывает VEGF-А и плацентарный фактор роста с более высокой аффинностью, чем их естественные рецепторы, и, таким образом, может ингибировать связывание и активацию этих родственных VEGF рецепторов [43, 53, 54].
• Бролуцизумаб** представляет собой одноцепочечный фрагмент гуманизированного антитела (ScFv, single-chain variable fragment) с молекулярной массой 26 кДа, который является наименьшей функциональной единицей антитела, что позволяет вводить в одной дозе больше молей вещества, чем при применении зарегистрированных ранее антител к VEGF, c потенциальной возможностью более длительного действия, более высокой пенетрацией в ткани [44]. Бролуцизумаб** с высокой аффинностью связывается с различными изоформами VEGF-A (в частности с VEGF110, VEGF121 и VEGF165), тем самым препятствуя связыванию VEGF-A с его рецепторами VEGFR-1 и VEGFR-2.
При лечении ранибизумабом** изначально может потребоваться 3 или более последовательные ежемесячные инъекции до достижения максимальной остроты зрения или до стабилизации заболевания, которая определяется как отсутствие улучшения остроты зрения и/или анатомических параметров сетчатки в течение одного месяца после последней ежемесячной инъекции. После достижения стабилизации периодичность контрольных осмотров и временной интервал между инъекциями устанавливает врач в зависимости от особенностей клинической картины. В случае выбора режима «Лечение и продление» интервал между инъекциями следует увеличивать не более, чем на 1 месяц.
При лечении афлиберцептом** начинают с пяти последовательных ежемесячных инъекций, затем выполняют по одной инъекции каждые два месяца. Через 12 месяцев лечения временной интервал между контрольными осмотрами и инъекциями может быть увеличен на основании оценки изменения остроты зрения и анатомических показателей, периодичность контроля состояния и лечения устанавливает врач в зависимости от течения заболевания. У пациентов с ДМО и исходной остротой зрения 0,4 и ниже наибольший функциональный результат ожидается при применении афлиберцепта** [26]. При лечении ДМО использование афлиберцепта** позволяет снизить необходимость применения лазеркоагуляции сетчатки [47, 48].
При лечении бролуцизумабом** первые пять инъекций производят с интервалом 6 недель. Далее врач может подбирать интервалы между инъекциями в индивидуальном порядке, основываясь на активности заболевания, которая оценивается по остроте зрения и (или) анатомическим параметрам. У пациентов без признаков активности заболевания введение препарата следует осуществлять каждые 12 недель (3 месяца). У пациентов с признаками активности заболевания введение препарата следует осуществлять каждые 8 недель (2 месяца) [44]. Если по результатам оценки анатомических параметров или остроты зрения можно сделать вывод, что пациент не получает пользы от проводимой терапии, следует прекратить инъекции.
В каждом клиническом случае окончательное решение о показаниях к лечению средствами, препятствующими новообразованию сосудов (ингибиторами ангиогенеза), выборе режима инъекций принимает врач на основе оценки особенностей клинической картины и течения заболевания.
Противопоказания к интравитреальному введению ранибизумаба**, афлиберцепта** или бролуцизумаба**:
• повышенная чувствительность к компонентам препарата,.
• активные подтвержденные или предполагаемые инфекции глаза или инфекционные процессы периокулярной локализации,.
• активный интраокулярный воспалительный процесс,.
• беременность и период грудного вскармливания.
Глюкокортикостероид для местного применения (дексаметазон** в виде имплантата для интравитреального введения) обеспечивает длительное (до 6 месяцев) высвобождение действующего вещества в витреальной полости. Дексаметазон**, являясь сильнодействующим глюкокортикостероидом, подавляет воспаление, снижая выраженность отека, отложение фибрина, проницаемость капилляров и миграцию фагоцитов к месту воспаления. Глюкокортикостероиды подавляют экспрессию фактора роста эндотелия сосудов, а также предотвращают высвобождение простагландинов, часть из которых являются медиаторами кистовидного макулярного отека [45, 55 - 57].
Интравитреальное введение дексаметазона** в виде имплантата для интравитреального введения рекомендуется пациентам с ДМО, резистентному к лечению средствами, препятствующих новообразованию сосудов, и лазерному лечению, особенно в случаях артифакии, а также пациентам с высоким кардиоваскулярным риском [26]. Кроме этого, применение имплантата дексаметазона** целесообразно у тех пациентов, которые не могут соблюдать график частых визитов в лечебное учреждение, требуемых при лечении средствами, препятствующих новообразованию сосудов [58].
Применение дексаметазона** в виде имплантата для интравитреального введения требует длительного регулярного мониторинга ВГД. Повторное введение имплантата возможно приблизительно через 6 месяцев в случае снижения остроты зрения и/или увеличения толщины сетчатки.
Противопоказания к интравитреальному введению дексаметазона** в виде имплантата для интравитреального введения :
• повышенная чувствительность к компонентам препарата;
• активные подтвержденные или предполагаемые инфекции глаза или инфекционные процессы периокулярной локализации;
• развитая стадия глаукомы с декомпенсацией ВГД, не купирующегося медикаментозной терапией;
• афакия с разрывом задней капсулы хрусталика;
• наличие переднекамерной ИОЛ, ирис-клипс ИОЛ, заднекамерной ИОЛ с транссклеральной фиксацией при одновременном наличии разрыва задней капсулы хрусталика.
При интравитреальном введении лекарственных средств, препятствующих новообразованию сосудов или дексаметазона** в виде имплантата для интравитреального введения следует учитывать потенциальный риск осложнений, таких как инфекционный и неинфенкционный эндофтальмит, ятрогеннная катаракта, гемофтальм, отслойка сетчатки и другие [19, 59].
При использовании лекарственных средств, препятствующих новообразованию сосудов или дексаметазона** в виде имплантата для интравитреального введения предупреждение снижения остроты зрения даже при отсутствии ее улучшения следует считать положительной динамикой по сравнению с естественным течением заболевания.
• Рекомендуется интравитреальное введение (в условиях операционной, под местной анестезией, после обработки кожи век, области вокруг глаз и глазной поверхности антибактериальными препаратами для местного применения (включая антисептики и дезинфицирующие средства, включая препараты йода) ферментного препарата - проурокиназы** пациентам с ПДР и преретинальным кровоизлиянием и/или гемофтальмом с целью ускорения его резорбции (возможно в сочетании с интравитреальным введением средства, препятствующего новообразованию сосудов - ранибизумаба**) [41, 60].
Уровень убедительности рекомендаций С (уровень достоверности доказательств - 5).
Противопоказания к интравитреальному введению проурокиназы:
- индивидуальная гиперчувствительность к компонентам препарата;
- состояния с высоким риском развития кровотечения, в том числе заболевания крови;
- активные подтвержденные или предполагаемые инфекции глаза или инфекционные процессы периокулярной локализации;
- активный интраокулярный воспалительный процесс;
- беременность и период кормления грудью;
- хроническая почечная недостаточность (уровень креатинина сыворотки более 0,02 г/л, мочевины более 0,5 г/л);
- тяжелая гепатоцеллюлярная недостаточность (альбумин крови менее 30 г/л).
Уровень убедительности рекомендаций С (уровень достоверности доказательств - 5).
Комментарии. В ходе микроинвазивной витреоэктомии или витреошвартэктомии, при наличии показаний, могут быть выполнены мембранопилинг, ретинотомия, эндолазеркоагуляция сетчатки, эндодиатермокоагуляция, эндотампонанада офтальмологическим газом, перфторорганическим соединением, силиконовым маслом и иные манипуляции. Подготовка пациента к хирургическому вмешательству осуществляется совместно с врачом-эндокринологом, врачом-терапевтом. При необходимости назначают консультацию врача-нефролога (при нарушении функции почек), врача-кардиолога (при наличии осложнений со стороны сердечно-сосудистой системы), врача-эндокринолога и/или врача-хирурга (при синдроме диабетической стопы).
Врач-офтальмолог, направляющий больного на витреальное вмешательство, должен обращать внимание на несколько моментов:
- степень выраженности патологических изменений для прогнозирования функционального результата операции;
- при кровоизлиянии в стекловидное тело необходимо оценить выраженность геморрагии (небольшое кровоизлияние, не затрудняющее проведение лазерного лечения и не приводящее к инвалидизации, не является показанием к операции);
- адекватность ранее выполненной лазерной коагуляции сетчатки (кровоизлияния могут возникать по причине недостаточной коагуляции);
- острота зрения другого глаза (витреоретинальное вмешательство можно рекомендовать раньше при инвалидизации пациента из-за низкой остроты зрения на другом глазу);
- тяжесть общего заболевания, предполагаемая продолжительность жизни пациента, риск анестезии.
• Рекомендуется удаление силиконового масла (или иного высокомолекулярного соединения) из витреальной полости (в условиях операционной; под местной анестезией с использованием глазных капель местных анестетиков, при необходимости с пара- или ретробульбарной инъекцией местноанестезирующих препаратов, при необходимости с использованием сочетанной анестезии; в условиях медикаментозного мидриаза (с использованием антихолинергических средств и симпатомиметиков (исключая противоглаукомные препараты), включая фиксированные комбинации), после обработки кожи век, области вокруг глаз и глазной поверхности, антисептиками и дезинфицирующими средствами (включая препараты йода) с использованием противомикробных и противовоспалительных препаратов, при необходимости с сопутствующими манипуляциями, включая повторную тампонаду витреальной полости (перфторорганическим или иным высокомолекулярным соединением), эндовитреальную замену перфторорганического соединения на силикон, эндовитреальное введение воздуха, силикона, эндолазеркоагуляцию пациентам с ПДР в отдаленном периоде после операции витреоэктомии или витреошвартэктомии с целью предотвращения осложнений, связанных с чрезмерно длительной эндотампонадой силиконовым маслом [63, 64].
Уровень убедительности рекомендаций С (уровень достоверности доказательств - 4).
Комментарии. Продолжительность эндотампонады витреальной полости силиконовым маслом устанавливает врач на основе результатов динамического наблюдения пациента. Решение о необходимости повторной эндотампонады витреальной полости принимает врач на основе оценки состояния глаза пациента, риска рецидива кровоизлияния, отслойки сетчатки.
• Рекомендуется до и после витреоретинального хирургического вмешательства инстилляции в конъюнктивальную полость противомикробных препаратов (включая антибиотики, фторхинолоны и противомикробные препараты другие), противовоспалительных препаратов (включая глюкокортикостероиды и нестероидные противовоспалительные препараты), противовоспалительных препаратов в комбинациии с противомикробными препаратами, при необходимости субконъюнктивальные и/или парабульбарные и/или внутримышечные и/или внутривенные инъекции антибактериальных препаратов или противомикробных препаратов системного действия (при отсутствии медицинских противопоказаний), включая антибактериальные препараты системного действия и кортикостероиды системного действия с целью профилактики послеоперационных осложнений [64].
Уровень убедительности рекомендаций С (уровень достоверности доказательств - 5).
Комментарии. Продолжительность инстилляций и инъекций лекарственных препаратов до и после витреоретинального хирургического вмешательства устанавливает врач на основе комплексной оценки клинической картины заболевания, особенностей течения операции и послеоперационного периода.
Уровень убедительности рекомендаций С (уровень достоверности доказательств - 5).
Комментарии. Общее потребление белков, жиров и углеводов при СД 1 типа не должно отличаться от такового у здорового человека. Рекомендуется определение соответствия дозы инсулина и его аналогов приему углеводов, уровню глюкозы в крови перед едой и ожидаемой физической активности пациентам с СД 1 для улучшения гликемического контроля [1].
• Рекомендуется рассматривать питание как часть терапевтического плана у всех пациентов СД 2 при любом варианте медикаментозной сахароснижающей терапии с для достижения метаболических целей [70, 71].
Уровень убедительности рекомендаций С (уровень достоверности доказательств - 5).
Комментарии. Идеального процентного соотношения жиров белков, жиров и углеводов для всех пациентов с СД не существует. Рекомендации формируются на основе анализа актуального образца питания и метаболических целей. Всем пациентам с избыточной массой тела/ ожирением рекомендуется ограничение калорийности рациона с целью умеренного снижения массы тела. Достижение снижения массы тела наиболее эффективно при одновременном применении физических нагрузок и обучающих программ. Резкие нефизиологические ограничения в питании противопоказаны. Как правило, полезным для снижения массы тела может быть максимальное ограничение жиров (прежде всего животного происхождения) и сахаров, умеренное - продуктов, состоящих из сложных углеводов (крахмалов) и белков. Рекомендуется потребление углеводов в составе овощей, цельнозерновых, молочных продуктов, в отличие от источников углеводов, содержащих дополнительно насыщенные или транс жиры, сахара или натрий. Важно включать в рацион продукты богатые моно- и полиненасыщенными жирными кислотами (рыба, растительные масла). Питание должно быть частью терапевтического плана и должно способствовать достижению метаболических целей при любом варианте медикаментозной сахароснижающей терапии. Рекомендации по диетотерапии формируются врачом терапевтического профиля (эндокринологом, терапевтом или врачом общей практики) в рамках ведения основного заболевания. Рекомендуется оценка усваиваемых углеводов по системе хлебных единиц всем пациентам с СД 2 типа, получающим терапию инсулинами короткого действия и их аналогами для инъекционного введения, для коррекции дозы инсулинов и их аналогов перед едой [1].
Уровень убедительности рекомендаций С (уровень достоверности доказательств - 5).
Комментарии. На всех стадиях ДР и ДМО должно проводиться лечение основного заболевания - СД, направленное на коррекцию метаболических нарушений [1, 2, 10, 18, 19, 29]. Согласно данным клинических и экспериментальных работ, существует четкая корреляция между степенью компенсации гликемии и развитием Исследование DCCT показало, что чем лучше проводился контроль гликемии, тем меньше был риск и частота развития ДР [29, 31]. Жесткий контроль уровня глюкозы крови, артериального давления и липидного обмена ассоциированы с меньшей вероятностью развития и меньшей скоростью прогрессирования ДР [17-19, 29 - 36].
• Не рекомендуется специальное офтальмологическое лечение пациентам на стадии непролиферативной ДР (до 47 уровня включительно при применении классификации ETDRS) [1, 17].
Уровень убедительности рекомендаций С (уровень достоверности доказательств - 5).
3,1 Консервативное лечение.
• Не рекомендуется консервативное лечение пациентам с ДР и ДМО [10, 17, 18, 26].Уровень убедительности рекомендаций С (уровень достоверности доказательств - 5).
Комментарии: Коррекция липидного статуса при помощи гиполипидемического средства фенофибрата** может замедлять прогрессирование ДР [26, 34, 36].
3,2 Лазерное лечение.
• Рекомендуется проведение панретинальной лазерной коагуляции под местной анестезией (с использованием раствора местного анестетика) в условиях медикаментозного мидриаза (с использованием антихолинергических средств и симпатомиметиков (исключая противоглаукомные препараты), включая фиксированные комбинации) на стадии препролиферативной ДР (относительное показание) в случае невозможности регулярного мониторинга пациента с целью подавления экспрессии VEGF и профилактики развития неоваскуляризации, уменьшение клинических симптомов диабетической ретинопатии, стабилизации или повышения корригированной остроты зрения [14, 16 - 18, 20].Уровень убедительности рекомендаций С (уровень достоверности доказательств - 5).
Комментарии. Стандартная панретинальная лазеркоагуляция обычно осуществляется за несколько сеансов [10, 17, 18, 20]. Сеансы панретинальной лазеркоагуляции могут проводиться как в стационарных, так и в амбулаторных условиях при максимальном медикаментозном мидриазе [37 - 40].
• Рекомендуется панретинальная лазерная коагуляция под местной анестезией (с использованием раствора местного анестетика) в условиях медикаментозного мидриаза (с использованием антихолинергических средств и симпатомиметиков (исключая противоглаукомные препараты), включая фиксированные комбинации), возможно, в сочетании с интравитреальным введением средства, препятствующего новообразованию сосудов - ранибизумаба** ( см раздел Хирургическое лечение) на стадии ПДР с целью подавления неоваскуляризации, уменьшение клинических симптомов диабетической ретинопатии, стабилизации или повышения корригированной остроты зрения [37 - 41].
Уровень убедительности рекомендаций в (уровень достоверности доказательств - 2).
Комментарии. При уровне HbA1c более 10% и наличии ПДР панретинальная лазеркоагуляция должна проводиться, не дожидаясь существенного улучшения контроля гликемии.
У панретинальной лазеркоагуляции сетчатки существуют определенные побочные эффекты. Поэтому этот метод лазерного лечения выполняется, как правило, тогда, когда уже имеются новообразованные сосуды или риск их появления крайне высок. Вероятность развития слепоты при появлении новообразованных сосудов настолько высока, что оправдывает применение лазерного лечения, несмотря на побочные эффекты [17, 37 - 41].
Панретинальную лазерную коагуляцию сетчатки обычно начинают с нижних отделов средней периферии, так как эти зоны могут стать недоступными в случае возникновения кровоизлияния в стекловидное тело. Далее лазерное воздействие продолжают, нанося коагуляты на всю поверхность средней периферии глазного дна от височных сосудистых аркад. При наличии ПДР с неоваскуляризацией радужки и/или угла передней камеры необходимо коагулировать также крайние периферические отделы сетчатки.
Показанием к незамедлительному проведению панретинальной лазеркоагуляции является ПДР в сочетании с «факторами высокого риска снижения зрения», которые определяются как:
- неоваскуляризация сетчатки, размер которой превышает 1/2 площади ДЗН;
- неоваскуляризация ДЗН, размер которой превышает 1/3 площади ДЗН;
- витреальная или преретинальная геморрагия.
• Рекомендуется проведение фокальной лазерной коагуляции глазного дна под местной анестезией (с использованием раствора местного анестетика) в условиях медикаментозного мидриаза (с использованием антихолинергических средств и симпатомиметико (исключая противоглаукомные препараты), включая фиксированные комбинации), в том числе в сочетании с интравитреальными введениями средств, препятствующих новообразованию сосудов или глюкокортикоидов для местного применения ( см раздел Хирургическое лечение) при наличии клинически значимого ДМО с целью стабилизации или повышения корригированной остроты зрения [15 - 18, 20].
Уровень убедительности рекомендаций С (уровень достоверности доказательств - 5).
Комментарии. При наличии ДМО наибольший эффект от лазерного лечения (фокальной или по типу «решетки» лазерной коагуляции сетчатки) ожидается в случае исходной центральной толщины сетчатки не более 350 мкм. В остальных случаях лазерное лечение ДМО существенно уступает по функциональному результату лечению средствами, препятствующими новообразованию сосудов (ингибиторами ангиогенеза) [42].
• Рекомендуется проведение фокальной лазерной коагуляции глазного дна ретинальных новообразованных сосудов под местной анестезией (с использованием раствора местного анестетика) в условиях медикаментозного мидриаза (с использованием антихолинергических средств и симпатомиметиков (исключая противоглаукомные препараты), включая фиксированные комбинации), в том числе в сочетании с интравитреальным введением средства, препятствующего новообразованию сосудов (ранибизумаба**) при наличии активных новообразованных ретинальных сосудов, несмотря на ранее проведенную панретинальную лазерную коагуляцию с целью их прямого разрушения, уменьшения клинических симптомов диабетической ретинопатии и стабилизации корригированной остроты зрения [16, 18, 37, 38, 41].
Уровень убедительности рекомендаций С (уровень достоверности доказательств - 5).
3,3 Хирургическое лечение.
3,3,1 Интравитреальное введение лекарственных средств.
• Рекомендуются интравитреальные инъекции (в условиях операционной, под местной анестезией, после обработки кожи век, области вокруг глаз и глазной поверхности антибактериальными препаратами для местного применения (включая антисептики и дезинфицирующие средства, включая препараты йода) средств, препятствующих новообразованию сосудов - препаратов ранибизумаб** [42], афлиберцепт** [43], бролуцизумаба** [44] или глюкокортикоидов для местного применения (дексаметазон** в виде имплантата для интравитреального введения)** [45], возможно в сочетании с лазерной коагуляцией сетчатки [46] при наличии клинически значимого ДМО с целью уменьшения толщины сетчатки, стабилизации или повышения корригированной остроты зрения.Уровень убедительности рекомендаций В (уровень достоверности доказательств - 2).
Комментарии. В настоящее время интравитреальное введение средств, препятствующих новообразованию сосудов (ингибиторов ангиогенеза), является терапией первой линии при ДМО с вовлечением центра макулы. Необходимо учитывать, что при сочетании лазеркоагуляции сетчатки и интравитреальных введений средств, препятствующих новообразованию сосудов, функциональный эффект отсроченного лазерного лечения будет лучше [23, 46 - 50].
• Ранибизумаб** - это фрагмент гуманизированного антитела к эндотелиальному фактору роста сосудов А (VEGF-A). Избирательно связывается с VEGF-А (VEGF110, VEGF121, VEGF165), предотвращая его взаимодействие с рецепторами на поверхности клеток эндотелия, что приводит к подавлению неоваскуляризации и пролиферации эндотелиальных клеток [42, 51, 52].
• Афлиберцепт** - это рекомбинантный гибридный белок, состоящий из фрагментов внеклеточных доменов человеческих рецепторов VEGF, соединенных с Fc-фрагментом человеческого иммуноглобулина G. Действует как растворимый рецептор-ловушка, который связывает VEGF-А и плацентарный фактор роста с более высокой аффинностью, чем их естественные рецепторы, и, таким образом, может ингибировать связывание и активацию этих родственных VEGF рецепторов [43, 53, 54].
• Бролуцизумаб** представляет собой одноцепочечный фрагмент гуманизированного антитела (ScFv, single-chain variable fragment) с молекулярной массой 26 кДа, который является наименьшей функциональной единицей антитела, что позволяет вводить в одной дозе больше молей вещества, чем при применении зарегистрированных ранее антител к VEGF, c потенциальной возможностью более длительного действия, более высокой пенетрацией в ткани [44]. Бролуцизумаб** с высокой аффинностью связывается с различными изоформами VEGF-A (в частности с VEGF110, VEGF121 и VEGF165), тем самым препятствуя связыванию VEGF-A с его рецепторами VEGFR-1 и VEGFR-2.
При лечении ранибизумабом** изначально может потребоваться 3 или более последовательные ежемесячные инъекции до достижения максимальной остроты зрения или до стабилизации заболевания, которая определяется как отсутствие улучшения остроты зрения и/или анатомических параметров сетчатки в течение одного месяца после последней ежемесячной инъекции. После достижения стабилизации периодичность контрольных осмотров и временной интервал между инъекциями устанавливает врач в зависимости от особенностей клинической картины. В случае выбора режима «Лечение и продление» интервал между инъекциями следует увеличивать не более, чем на 1 месяц.
При лечении афлиберцептом** начинают с пяти последовательных ежемесячных инъекций, затем выполняют по одной инъекции каждые два месяца. Через 12 месяцев лечения временной интервал между контрольными осмотрами и инъекциями может быть увеличен на основании оценки изменения остроты зрения и анатомических показателей, периодичность контроля состояния и лечения устанавливает врач в зависимости от течения заболевания. У пациентов с ДМО и исходной остротой зрения 0,4 и ниже наибольший функциональный результат ожидается при применении афлиберцепта** [26]. При лечении ДМО использование афлиберцепта** позволяет снизить необходимость применения лазеркоагуляции сетчатки [47, 48].
При лечении бролуцизумабом** первые пять инъекций производят с интервалом 6 недель. Далее врач может подбирать интервалы между инъекциями в индивидуальном порядке, основываясь на активности заболевания, которая оценивается по остроте зрения и (или) анатомическим параметрам. У пациентов без признаков активности заболевания введение препарата следует осуществлять каждые 12 недель (3 месяца). У пациентов с признаками активности заболевания введение препарата следует осуществлять каждые 8 недель (2 месяца) [44]. Если по результатам оценки анатомических параметров или остроты зрения можно сделать вывод, что пациент не получает пользы от проводимой терапии, следует прекратить инъекции.
В каждом клиническом случае окончательное решение о показаниях к лечению средствами, препятствующими новообразованию сосудов (ингибиторами ангиогенеза), выборе режима инъекций принимает врач на основе оценки особенностей клинической картины и течения заболевания.
Противопоказания к интравитреальному введению ранибизумаба**, афлиберцепта** или бролуцизумаба**:
• повышенная чувствительность к компонентам препарата,.
• активные подтвержденные или предполагаемые инфекции глаза или инфекционные процессы периокулярной локализации,.
• активный интраокулярный воспалительный процесс,.
• беременность и период грудного вскармливания.
Глюкокортикостероид для местного применения (дексаметазон** в виде имплантата для интравитреального введения) обеспечивает длительное (до 6 месяцев) высвобождение действующего вещества в витреальной полости. Дексаметазон**, являясь сильнодействующим глюкокортикостероидом, подавляет воспаление, снижая выраженность отека, отложение фибрина, проницаемость капилляров и миграцию фагоцитов к месту воспаления. Глюкокортикостероиды подавляют экспрессию фактора роста эндотелия сосудов, а также предотвращают высвобождение простагландинов, часть из которых являются медиаторами кистовидного макулярного отека [45, 55 - 57].
Интравитреальное введение дексаметазона** в виде имплантата для интравитреального введения рекомендуется пациентам с ДМО, резистентному к лечению средствами, препятствующих новообразованию сосудов, и лазерному лечению, особенно в случаях артифакии, а также пациентам с высоким кардиоваскулярным риском [26]. Кроме этого, применение имплантата дексаметазона** целесообразно у тех пациентов, которые не могут соблюдать график частых визитов в лечебное учреждение, требуемых при лечении средствами, препятствующих новообразованию сосудов [58].
Применение дексаметазона** в виде имплантата для интравитреального введения требует длительного регулярного мониторинга ВГД. Повторное введение имплантата возможно приблизительно через 6 месяцев в случае снижения остроты зрения и/или увеличения толщины сетчатки.
Противопоказания к интравитреальному введению дексаметазона** в виде имплантата для интравитреального введения :
• повышенная чувствительность к компонентам препарата;
• активные подтвержденные или предполагаемые инфекции глаза или инфекционные процессы периокулярной локализации;
• развитая стадия глаукомы с декомпенсацией ВГД, не купирующегося медикаментозной терапией;
• афакия с разрывом задней капсулы хрусталика;
• наличие переднекамерной ИОЛ, ирис-клипс ИОЛ, заднекамерной ИОЛ с транссклеральной фиксацией при одновременном наличии разрыва задней капсулы хрусталика.
При интравитреальном введении лекарственных средств, препятствующих новообразованию сосудов или дексаметазона** в виде имплантата для интравитреального введения следует учитывать потенциальный риск осложнений, таких как инфекционный и неинфенкционный эндофтальмит, ятрогеннная катаракта, гемофтальм, отслойка сетчатки и другие [19, 59].
При использовании лекарственных средств, препятствующих новообразованию сосудов или дексаметазона** в виде имплантата для интравитреального введения предупреждение снижения остроты зрения даже при отсутствии ее улучшения следует считать положительной динамикой по сравнению с естественным течением заболевания.
• Рекомендуется интравитреальное введение (в условиях операционной, под местной анестезией, после обработки кожи век, области вокруг глаз и глазной поверхности антибактериальными препаратами для местного применения (включая антисептики и дезинфицирующие средства, включая препараты йода) ферментного препарата - проурокиназы** пациентам с ПДР и преретинальным кровоизлиянием и/или гемофтальмом с целью ускорения его резорбции (возможно в сочетании с интравитреальным введением средства, препятствующего новообразованию сосудов - ранибизумаба**) [41, 60].
Уровень убедительности рекомендаций С (уровень достоверности доказательств - 5).
Противопоказания к интравитреальному введению проурокиназы:
- индивидуальная гиперчувствительность к компонентам препарата;
- состояния с высоким риском развития кровотечения, в том числе заболевания крови;
- активные подтвержденные или предполагаемые инфекции глаза или инфекционные процессы периокулярной локализации;
- активный интраокулярный воспалительный процесс;
- беременность и период кормления грудью;
- хроническая почечная недостаточность (уровень креатинина сыворотки более 0,02 г/л, мочевины более 0,5 г/л);
- тяжелая гепатоцеллюлярная недостаточность (альбумин крови менее 30 г/л).
3,3,2 Витреоретинальная хирургия.
• Рекомендуется микроинвазивная витреоэктомия или витреошвартэктомия (в условиях операционной; под местной анестезией (с использованием глазных капель местных анестетиков), при необходимости с пара- или ретробульбарной инъекцией местноанестезирующих препаратов (при необходимости - с использованием сочетанной анестезии), в условиях медикаментозного мидриаза (с использованием антихолинергических средств и симпатомиметиков (исключая противоглаукомные препараты), включая фиксированные комбинации), после обработки кожи век, области вокруг глаз и глазной поверхности антисептиками и дезинфицирующими средствами (включая препараты йода), с использованием противомикробных и противовоспалительных препаратов, при необходимости с сопутствующими манипуляциями, включая тампонаду витреальной полости (перфторорганическим или иным высокомолекулярным соединением), эндовитреальную замену перфторорганического соединения на силикон, эндовитреальное введение воздуха, силикона, эндолазеркоагуляцию, круговое или локальное эписклеральное пломбирование пациентам с ПДР, осложненной организовавшимся гемофтальмом и/или тракционной отслойкой сетчатки с захватом области макулы и/или тракционно-регматогенной отслойкой сетчаткой и/или тракцией области макулы, а также при тракционном ДМО с целью восстановления нормальных анатомических соотношений, стабилизации или повышения корригированной остроты зрения [61 - 63].Уровень убедительности рекомендаций С (уровень достоверности доказательств - 5).
Комментарии. В ходе микроинвазивной витреоэктомии или витреошвартэктомии, при наличии показаний, могут быть выполнены мембранопилинг, ретинотомия, эндолазеркоагуляция сетчатки, эндодиатермокоагуляция, эндотампонанада офтальмологическим газом, перфторорганическим соединением, силиконовым маслом и иные манипуляции. Подготовка пациента к хирургическому вмешательству осуществляется совместно с врачом-эндокринологом, врачом-терапевтом. При необходимости назначают консультацию врача-нефролога (при нарушении функции почек), врача-кардиолога (при наличии осложнений со стороны сердечно-сосудистой системы), врача-эндокринолога и/или врача-хирурга (при синдроме диабетической стопы).
Врач-офтальмолог, направляющий больного на витреальное вмешательство, должен обращать внимание на несколько моментов:
- степень выраженности патологических изменений для прогнозирования функционального результата операции;
- при кровоизлиянии в стекловидное тело необходимо оценить выраженность геморрагии (небольшое кровоизлияние, не затрудняющее проведение лазерного лечения и не приводящее к инвалидизации, не является показанием к операции);
- адекватность ранее выполненной лазерной коагуляции сетчатки (кровоизлияния могут возникать по причине недостаточной коагуляции);
- острота зрения другого глаза (витреоретинальное вмешательство можно рекомендовать раньше при инвалидизации пациента из-за низкой остроты зрения на другом глазу);
- тяжесть общего заболевания, предполагаемая продолжительность жизни пациента, риск анестезии.
• Рекомендуется удаление силиконового масла (или иного высокомолекулярного соединения) из витреальной полости (в условиях операционной; под местной анестезией с использованием глазных капель местных анестетиков, при необходимости с пара- или ретробульбарной инъекцией местноанестезирующих препаратов, при необходимости с использованием сочетанной анестезии; в условиях медикаментозного мидриаза (с использованием антихолинергических средств и симпатомиметиков (исключая противоглаукомные препараты), включая фиксированные комбинации), после обработки кожи век, области вокруг глаз и глазной поверхности, антисептиками и дезинфицирующими средствами (включая препараты йода) с использованием противомикробных и противовоспалительных препаратов, при необходимости с сопутствующими манипуляциями, включая повторную тампонаду витреальной полости (перфторорганическим или иным высокомолекулярным соединением), эндовитреальную замену перфторорганического соединения на силикон, эндовитреальное введение воздуха, силикона, эндолазеркоагуляцию пациентам с ПДР в отдаленном периоде после операции витреоэктомии или витреошвартэктомии с целью предотвращения осложнений, связанных с чрезмерно длительной эндотампонадой силиконовым маслом [63, 64].
Уровень убедительности рекомендаций С (уровень достоверности доказательств - 4).
Комментарии. Продолжительность эндотампонады витреальной полости силиконовым маслом устанавливает врач на основе результатов динамического наблюдения пациента. Решение о необходимости повторной эндотампонады витреальной полости принимает врач на основе оценки состояния глаза пациента, риска рецидива кровоизлияния, отслойки сетчатки.
• Рекомендуется до и после витреоретинального хирургического вмешательства инстилляции в конъюнктивальную полость противомикробных препаратов (включая антибиотики, фторхинолоны и противомикробные препараты другие), противовоспалительных препаратов (включая глюкокортикостероиды и нестероидные противовоспалительные препараты), противовоспалительных препаратов в комбинациии с противомикробными препаратами, при необходимости субконъюнктивальные и/или парабульбарные и/или внутримышечные и/или внутривенные инъекции антибактериальных препаратов или противомикробных препаратов системного действия (при отсутствии медицинских противопоказаний), включая антибактериальные препараты системного действия и кортикостероиды системного действия с целью профилактики послеоперационных осложнений [64].
Уровень убедительности рекомендаций С (уровень достоверности доказательств - 5).
Комментарии. Продолжительность инстилляций и инъекций лекарственных препаратов до и после витреоретинального хирургического вмешательства устанавливает врач на основе комплексной оценки клинической картины заболевания, особенностей течения операции и послеоперационного периода.
3,4 Диетотерапия.
• Рекомендуется количественная оценка усваиваемых углеводов по системе хлебных единиц всем пациентам с СД 1 типа для коррекции дозы инсулина и его аналогов перед едой [1, 65 - 69].Уровень убедительности рекомендаций С (уровень достоверности доказательств - 5).
Комментарии. Общее потребление белков, жиров и углеводов при СД 1 типа не должно отличаться от такового у здорового человека. Рекомендуется определение соответствия дозы инсулина и его аналогов приему углеводов, уровню глюкозы в крови перед едой и ожидаемой физической активности пациентам с СД 1 для улучшения гликемического контроля [1].
• Рекомендуется рассматривать питание как часть терапевтического плана у всех пациентов СД 2 при любом варианте медикаментозной сахароснижающей терапии с для достижения метаболических целей [70, 71].
Уровень убедительности рекомендаций С (уровень достоверности доказательств - 5).
Комментарии. Идеального процентного соотношения жиров белков, жиров и углеводов для всех пациентов с СД не существует. Рекомендации формируются на основе анализа актуального образца питания и метаболических целей. Всем пациентам с избыточной массой тела/ ожирением рекомендуется ограничение калорийности рациона с целью умеренного снижения массы тела. Достижение снижения массы тела наиболее эффективно при одновременном применении физических нагрузок и обучающих программ. Резкие нефизиологические ограничения в питании противопоказаны. Как правило, полезным для снижения массы тела может быть максимальное ограничение жиров (прежде всего животного происхождения) и сахаров, умеренное - продуктов, состоящих из сложных углеводов (крахмалов) и белков. Рекомендуется потребление углеводов в составе овощей, цельнозерновых, молочных продуктов, в отличие от источников углеводов, содержащих дополнительно насыщенные или транс жиры, сахара или натрий. Важно включать в рацион продукты богатые моно- и полиненасыщенными жирными кислотами (рыба, растительные масла). Питание должно быть частью терапевтического плана и должно способствовать достижению метаболических целей при любом варианте медикаментозной сахароснижающей терапии. Рекомендации по диетотерапии формируются врачом терапевтического профиля (эндокринологом, терапевтом или врачом общей практики) в рамках ведения основного заболевания. Рекомендуется оценка усваиваемых углеводов по системе хлебных единиц всем пациентам с СД 2 типа, получающим терапию инсулинами короткого действия и их аналогами для инъекционного введения, для коррекции дозы инсулинов и их аналогов перед едой [1].
|
|
Реабилитация и амбулаторное лечение
• Рекомендуется подбор средств оптической коррекции слабовидения (очки, в том числе с дополнительным увеличением и встроенными монокулярами, специальные средства для получения информации для инвалидов с нарушением зрения) пациентам со слабовидением с целью повышения зрительных функций, качества жизни и социальной адаптации [1, 2, 10, 17].
Уровень убедительности рекомендаций С (уровень достоверности доказательств - 5).
Уровень убедительности рекомендаций С (уровень достоверности доказательств - 5).
Профилактика
• Рекомендуется устранение модифицируемых факторов риска возникновения и прогрессирования ДР и ДМО - компенсация СД (нормализация уровня гликемии согласно целевым показателям HbA1c (табл. 4), контроль артериального давления (табл. 5), и показателей липидного обмена согласно целевым показателям (табл. 6), изменение образа жизни (соблюдение диеты, сохранение двигательной активности) всем больным диабетом с целью профилактики диабетических поражений сетчатки [1, 72 - 106].
Уровень убедительности рекомендаций с (уровень достоверности доказательств - 4).
Таблица 4. Целевые показатели гликированного гемоглобина HbA1c у больных СД [1].
Комментарии. Данные целевые значения не относятся к детям, подросткам и беременным. Сердечно-сосудистые заболевания: ишемическая болезнь сердца (инфаркт миокарда в анамнезе, шунтирование/стентирование коронарных артерий, стенокардия), нарушения мозгового кровообращения в анамнезе, заболевания артерий нижних конечностей в анамнезе (с симптоматикой). Основными критериями риска тяжелой гипогликемии являются: тяжелая гипогликемия в анамнезе, бессимптомная гипогликемия, большая продолжительность СД, хроническая болезнь почек - ХБП С 3-5, деменция.
Таблица 5. Целевые показатели артериального давления [1].
Комментарии. Нижняя граница целевых значений АД относится к лицам на антигипертензивной терапии.
Таблица 6. Целевые уровни показателей липидного обмена у больных СД [1].
Комментарии. Снижение HbA1c до 7% и ниже уменьшает риск микрососудистых осложнений. Более строгий гликемический контроль (HbA1c менее 6,5%) может быть рекомендован отдельным пациентам, если это достижимо без гипогликемических состояний и других нежелательных эффектов [1]. В настоящее время эндокринологами используется алгоритм индивидуализированного выбора целей терапии по HbA1c (табл. 3). В результате исследования DCCT был сделан вывод, что долгосрочные преимущества интенсивной терапии инсулином значительно перевешивают риски раннего ухудшения зрения. Ни один случай раннего ухудшения не был связан с серьезной угрозой зрению. Однако, когда интенсивное лечение начинается у пациентов с давним плохим гликемическим контролем, особенно если ретинопатия находится на стадии умеренной непролиферативной ДР или тяжелее, осмотр офтальмолога необходим до начала интенсивного лечения и с 3-месячными интервалами в течение 6-12 месяцев.
• Рекомендуются осмотры врачом-офтальмологом всех пациентов СД с целью выявления диабетических изменений сетчатки [1, 18, 107, 108] с началом и периодичностью, указанными в табл. 7. Направление пациентов на обследование осуществляет врач-эндокринолог.
Уровень убедительности рекомендаций С (уровень достоверности доказательств 5).
Таблица 7. Начало и периодичность осмотров больных СД врачом-офтальмологом [1].
Комментарии. Внедрение скрининговых программ имеет принципиальное значение для профилактики слепоты и слабовидения вследствие диабетического поражения глаз. Идеальным методом скрининга ДР и ДМО является стереоскопическое фотографирование стандартных полей сетчатки. Выполнение процедуры проводится техническим персоналом, а оценка фотографий выполняется позже врачом-офтальмологом, специализирующимся в области ретинальной патологии [13].
При СД 1 типа риск развития ДР в течение первых 5 лет заболевания незначителен, поэтому осмотр врачом-офтальмологом должен быть проведен не позднее, чем через 5 лет от дебюта заболевания.
В связи с особенностью заболевания, отсутствием острого начала, СД 2 типа в течение нескольких лет может оставаться недиагностированным, что значительно увеличивает риск Около 20% больных СД 2 типа имеют признаки ДР в момент постановки диагноза СД. В связи с этим пациенты должны быть полноценно осмотрены врачом-офтальмологом сразу в момент постановки диагноза СД 2 типа.
Беременность ассоциируется с возможностью быстрого прогрессирования ДР при СД 1 и 2 типа. В связи с этим офтальмологическое обследование женщин, страдающих СД и планирующих беременность, необходимо проводить на этапе планирования беременности, во время первого триместра и далее каждые 3 месяца. Женщина также должна пройти полноценный офтальмологический осмотр в течение первого года после рождения ребенка.
Женщины с гестационным СД не нуждаются в осмотре врачом-офтальмологом с целью диагностики не имеют риска развития.
Офтальмологическое обследование детей должно начинаться с 11-летнего возраста при длительности заболевания СД 1 типа более 2 лет или с началом пубертата при длительности заболевания СД более 2 лет [7, 10, 109].
Последующие осмотры при СД 1 и 2 типа у взрослых и детей проводятся в соответствии со стадией но не реже 1 раз в год.
• Рекомендуются регулярные офтальмологические осмотры с обязательной офтальмоскопией/биомикроскопией глазного дна всем пациентам с СД, частота которых зависит от особенностей клинической картины и течения заболевания (табл. 8), с целью выявления, оценки тяжести диабетических изменений сетчатки, их мониторинга и выработки тактики ведения пациента [20].
Уровень убедительности рекомендаций С (уровень достоверности доказательств - 5).
Таблица 8. Частота офтальмологических осмотров пациентов с СД.
Комментарии. При планировании периодичности осмотра врачом-офтальмологом следует учитывать, что риск развития и прогрессирования ДР и ДМО возрастает при определенных состояниях пациента, сопряженных с нарушениями гормонального статуса (беременность, состояние после искусственного прерывания беременности, пубертатный возраст и другие).
При неожиданном снижении остроты зрения или появлении каких-либо жалоб со стороны органа зрения, обследование у врача-офтальмолога должно быть проведено по возможности скорее, вне зависимости от сроков очередного визита к врачу.
Уровень убедительности рекомендаций с (уровень достоверности доказательств - 4).
Таблица 4. Целевые показатели гликированного гемоглобина HbA1c у больных СД [1].
| Особенности статуса | Целевые показатели HbA1c | |||||
| Молодой возраст | Средний возраст | Пожилой возраст | ||||
| Функционально независимые | Функционально зависимые | |||||
| Без старческой астении и/или деменции | Со старческой астенией и/или деменцией | Завершающий этап жизни | ||||
| Нет сердечно-сосудистых заболеваний и/или риска тяжелой гипогликемии | < 6,5% | < 7,0% | < 7,5% | < 8,0% | < 8,5% | Избегать гипогликемий и симптомов гипергликемии |
| Есть сердечно-сосудистые заболевания и/или риск тяжелой гипогликемии | < 7,0% | < 7,5% | < 8,0% | |||
Комментарии. Данные целевые значения не относятся к детям, подросткам и беременным. Сердечно-сосудистые заболевания: ишемическая болезнь сердца (инфаркт миокарда в анамнезе, шунтирование/стентирование коронарных артерий, стенокардия), нарушения мозгового кровообращения в анамнезе, заболевания артерий нижних конечностей в анамнезе (с симптоматикой). Основными критериями риска тяжелой гипогликемии являются: тяжелая гипогликемия в анамнезе, бессимптомная гипогликемия, большая продолжительность СД, хроническая болезнь почек - ХБП С 3-5, деменция.
Таблица 5. Целевые показатели артериального давления [1].
| Возраст | Систолическое АД (мм рт. ) | Диастолическое АД (мм рт.) |
| 18-65 лет | ≥120 и <130 | ≥ 70 и worse 85 |
| Старше 65 лет | ≥130 и <140 |
Комментарии. Нижняя граница целевых значений АД относится к лицам на антигипертензивной терапии.
Таблица 6. Целевые уровни показателей липидного обмена у больных СД [1].
| Категория больных | Целевые значения холестерина ЛНП (ммоль/л) |
| Очень высокого риска | < 1,8 |
| Высокого риска | < 2,5 |
| Прогрессирование атеросклеротического поражения артерий, развитие острого коронарного синдрома или критической ишемии нижних конечностей, несмотря на достижение уровня холестерина ЛНП < 1,8 ммоль/л | <1,5 |
Комментарии. Снижение HbA1c до 7% и ниже уменьшает риск микрососудистых осложнений. Более строгий гликемический контроль (HbA1c менее 6,5%) может быть рекомендован отдельным пациентам, если это достижимо без гипогликемических состояний и других нежелательных эффектов [1]. В настоящее время эндокринологами используется алгоритм индивидуализированного выбора целей терапии по HbA1c (табл. 3). В результате исследования DCCT был сделан вывод, что долгосрочные преимущества интенсивной терапии инсулином значительно перевешивают риски раннего ухудшения зрения. Ни один случай раннего ухудшения не был связан с серьезной угрозой зрению. Однако, когда интенсивное лечение начинается у пациентов с давним плохим гликемическим контролем, особенно если ретинопатия находится на стадии умеренной непролиферативной ДР или тяжелее, осмотр офтальмолога необходим до начала интенсивного лечения и с 3-месячными интервалами в течение 6-12 месяцев.
• Рекомендуются осмотры врачом-офтальмологом всех пациентов СД с целью выявления диабетических изменений сетчатки [1, 18, 107, 108] с началом и периодичностью, указанными в табл. 7. Направление пациентов на обследование осуществляет врач-эндокринолог.
Уровень убедительности рекомендаций С (уровень достоверности доказательств 5).
Таблица 7. Начало и периодичность осмотров больных СД врачом-офтальмологом [1].
| Клинические особенности | Периодичность осмотра врачом-офтальмологом |
| СД 1 типа, взрослые | Не позднее чем через 5 лет от дебюта СД, далее не реже 1 раз в год |
| СД 2 типа | При постановке диагноза СД, далее не реже 1 раз в год |
| Женщины с СД, планирующие беременность или беременные | При планировании беременности или в течение первого триместра, далее 1 раз в триместр и не позднее, чем через 1 год после родоразрешения |
| Дети с СД 1 типа | 1 раз в год, начина с 11 лет, при длительности СД более 2 лет |
Комментарии. Внедрение скрининговых программ имеет принципиальное значение для профилактики слепоты и слабовидения вследствие диабетического поражения глаз. Идеальным методом скрининга ДР и ДМО является стереоскопическое фотографирование стандартных полей сетчатки. Выполнение процедуры проводится техническим персоналом, а оценка фотографий выполняется позже врачом-офтальмологом, специализирующимся в области ретинальной патологии [13].
При СД 1 типа риск развития ДР в течение первых 5 лет заболевания незначителен, поэтому осмотр врачом-офтальмологом должен быть проведен не позднее, чем через 5 лет от дебюта заболевания.
В связи с особенностью заболевания, отсутствием острого начала, СД 2 типа в течение нескольких лет может оставаться недиагностированным, что значительно увеличивает риск Около 20% больных СД 2 типа имеют признаки ДР в момент постановки диагноза СД. В связи с этим пациенты должны быть полноценно осмотрены врачом-офтальмологом сразу в момент постановки диагноза СД 2 типа.
Беременность ассоциируется с возможностью быстрого прогрессирования ДР при СД 1 и 2 типа. В связи с этим офтальмологическое обследование женщин, страдающих СД и планирующих беременность, необходимо проводить на этапе планирования беременности, во время первого триместра и далее каждые 3 месяца. Женщина также должна пройти полноценный офтальмологический осмотр в течение первого года после рождения ребенка.
Женщины с гестационным СД не нуждаются в осмотре врачом-офтальмологом с целью диагностики не имеют риска развития.
Офтальмологическое обследование детей должно начинаться с 11-летнего возраста при длительности заболевания СД 1 типа более 2 лет или с началом пубертата при длительности заболевания СД более 2 лет [7, 10, 109].
Последующие осмотры при СД 1 и 2 типа у взрослых и детей проводятся в соответствии со стадией но не реже 1 раз в год.
• Рекомендуются регулярные офтальмологические осмотры с обязательной офтальмоскопией/биомикроскопией глазного дна всем пациентам с СД, частота которых зависит от особенностей клинической картины и течения заболевания (табл. 8), с целью выявления, оценки тяжести диабетических изменений сетчатки, их мониторинга и выработки тактики ведения пациента [20].
Уровень убедительности рекомендаций С (уровень достоверности доказательств - 5).
Таблица 8. Частота офтальмологических осмотров пациентов с СД.
| Стадия (тяжесть) ДР | Наличие и вариант ДМО | Следующий осмотр |
| Отсутствие или минимальная НПДР | нет | через 12 месяцев |
| Легкая НПДР | нет | через 12 месяцев |
| без вовлечения центра | через 3-6 | |
| с вовлечением центра | через 1 месяц | |
| Умеренная НПДР | нет | через 6-12 месяцев |
| без вовлечения центра | через 3-6 месяцев | |
| с вовлечением центра | через 1 месяц | |
| Тяжелая НПДР (препролиферативная ДР) | нет | через 3-4 месяцев |
| без вовлечения центра | через 3-6 месяцев | |
| с вовлечением центра | через 1 месяц | |
| ПДР невысокого риска потери зрения | нет | через 3-4 месяцев |
| без вовлечения центра | через 2-4 месяцев | |
| с вовлечением центра | через 1 месяц | |
| ПДР высокого риска потери зрения | нет | через 2-4 месяцев |
| без вовлечения центра | через 2-4 месяцев | |
| с вовлечением центра | через 1 месяц | |
| Терминальная ДР | По показаниям |
Комментарии. При планировании периодичности осмотра врачом-офтальмологом следует учитывать, что риск развития и прогрессирования ДР и ДМО возрастает при определенных состояниях пациента, сопряженных с нарушениями гормонального статуса (беременность, состояние после искусственного прерывания беременности, пубертатный возраст и другие).
При неожиданном снижении остроты зрения или появлении каких-либо жалоб со стороны органа зрения, обследование у врача-офтальмолога должно быть проведено по возможности скорее, вне зависимости от сроков очередного визита к врачу.
|
|
Организация оказания медицинской помощи
Первичная специализированная медико-санитарная помощь оказывается врачом-офтальмологом в поликлиническом отделении медицинской организации.
Проведение лечения (лазерных вмешательств, интравитреальных введений лекарственных препаратов или витреальной хирургии) проводится врачом-офтальмологом в амбулаторных условиях, или в условиях дневного стационара, или в условиях круглосуточного стационара.
Показание для плановой госпитализации в медицинскую организацию:
· необходимость выполнения интравитреальных введений лекарственных препаратов или витреоретинальных хирургических вмешательств при невозможности проведения лечения в амбулаторных условиях.
Показание для неотложной госпитализации в медицинскую организацию:
· эндофтальмит как осложнение интравитреального введения лекарственных препаратов [38].
Показание к выписке пациента из медицинской организации:
1) завершение лечения или одного из этапов оказания специализированной, в том числе высокотехнологичной, медицинской помощи в условиях круглосуточного или дневного стационара при условии отсутствия осложнений лечения, требующих медикаментозной коррекции и/или медицинских вмешательств в стационарных условиях;
2) отказ пациента или его законного представителя от специализированной, в том числе высокотехнологичной, медицинской помощи в условиях круглосуточного или дневного стационара;
3) необходимость перевода пациента в другую медицинскую организацию.
Проведение лечения (лазерных вмешательств, интравитреальных введений лекарственных препаратов или витреальной хирургии) проводится врачом-офтальмологом в амбулаторных условиях, или в условиях дневного стационара, или в условиях круглосуточного стационара.
Показание для плановой госпитализации в медицинскую организацию:
· необходимость выполнения интравитреальных введений лекарственных препаратов или витреоретинальных хирургических вмешательств при невозможности проведения лечения в амбулаторных условиях.
Показание для неотложной госпитализации в медицинскую организацию:
· эндофтальмит как осложнение интравитреального введения лекарственных препаратов [38].
Показание к выписке пациента из медицинской организации:
1) завершение лечения или одного из этапов оказания специализированной, в том числе высокотехнологичной, медицинской помощи в условиях круглосуточного или дневного стационара при условии отсутствия осложнений лечения, требующих медикаментозной коррекции и/или медицинских вмешательств в стационарных условиях;
2) отказ пациента или его законного представителя от специализированной, в том числе высокотехнологичной, медицинской помощи в условиях круглосуточного или дневного стационара;
3) необходимость перевода пациента в другую медицинскую организацию.
Дополнительно
Пациент должен владеть информацией о необходимости нормализации уровня гликемии, артериального давления и показателей липидного обмена. Также необходимо настроить пациента на неукоснительное соблюдение всех назначений специалистов (врача-эндокринолога, врача-офтальмолога, врача-нефролога, врача-кардиолога, врача-терапевта, врача общей практики ).
Важно акцентировать внимание пациента с СД на необходимость осмотра врачом-офтальмологом не реже 1 раз в год (в случае СД 1 типа - через 5 лет от дебюта заболевания) даже при отсутствии жалоб со стороны органа зрения, а также безотлагательность обращения к врачу-офтальмологу при появлении жалоб со стороны органа зрения.
В случае наличия диабетических изменений со стороны глаз надо разъяснить пациенту рекомендуемую кратность обследования у врача-офтальмолога в зависимости от тяжести изменений, а также необходимость внеплановых осмотров при появлении любых новых зрительных расстройств.
Необходимо обсудить выявленные врачом-офтальмологом изменения со стороны глаз с врачами иных специальностей, курирующих пациента (врача-эндокринолога, врача-нефролога, врача-кардиолога, врача-терапевта, врача общей практики ).
Необходимо информировать пациентов, что эффективность лечения ДР и ДМО зависит от своевременности ее начала даже при отсутствии субъективных жалоб со стороны органа зрения.
В случае необратимой слепоты или слабовидения пациент должен владеть полной информацией о возможностях профессиональной, социальной, психологической реабилитации.
В случае применения метода интравитреального введения лекарственных средств необходимо обсудить с пациентом следующие моменты:
- перспективы лечения при помощи интравитреального введения лекарственных препаратов у пациентов с ДМО зависят от своевременного начала лечения и соблюдения оптимального режима инъекций в соответствии с инструкцией к препарату и клиническими рекомендациями на основе данных регулярного мониторинга;
- важно предупреждать пациентов, получающих интравитреальные инъекции, о необходимости незамедлительно сообщать о симптомах, при наличии которых можно заподозрить внутриглазное воспаление (эндофтальмит): боль в глазу или увеличение неприятных ощущений в глазу, усиление покраснения глаза, нечеткости или снижения зрения, увеличение светочувствительности, увеличение числа «летающих мушек» в поле зрения.
В случае проведения лазеркоагуляции сетчатки необходимо обсудить с пациентом следующие моменты:
- необходимость повторных осмотров и дополнительного лазерного лечения;
- панретинальная лазерная коагуляция сетчатки уменьшает риск слабовидения и слепоты, но может иметь побочные эффекты;
- лазерное лечение часто ухудшает периферическое зрение, кроме того, оно может умеренно снизить центральное зрение, но эти побочные эффекты лазеркоагуляции компенсируются долгосрочным снижением риска слабовидения и слепоты;
- у некоторых пациентов, несмотря на проводимое лазерное лечение, может возникнуть кровоизлияние в витреальную полость, которое происходит вследствие течения а не вызывается лазером (в этом случае пациенту может потребоваться дополнительное лазерное или оперативное лечение).
Важно акцентировать внимание пациента с СД на необходимость осмотра врачом-офтальмологом не реже 1 раз в год (в случае СД 1 типа - через 5 лет от дебюта заболевания) даже при отсутствии жалоб со стороны органа зрения, а также безотлагательность обращения к врачу-офтальмологу при появлении жалоб со стороны органа зрения.
В случае наличия диабетических изменений со стороны глаз надо разъяснить пациенту рекомендуемую кратность обследования у врача-офтальмолога в зависимости от тяжести изменений, а также необходимость внеплановых осмотров при появлении любых новых зрительных расстройств.
Необходимо обсудить выявленные врачом-офтальмологом изменения со стороны глаз с врачами иных специальностей, курирующих пациента (врача-эндокринолога, врача-нефролога, врача-кардиолога, врача-терапевта, врача общей практики ).
Необходимо информировать пациентов, что эффективность лечения ДР и ДМО зависит от своевременности ее начала даже при отсутствии субъективных жалоб со стороны органа зрения.
В случае необратимой слепоты или слабовидения пациент должен владеть полной информацией о возможностях профессиональной, социальной, психологической реабилитации.
В случае применения метода интравитреального введения лекарственных средств необходимо обсудить с пациентом следующие моменты:
- перспективы лечения при помощи интравитреального введения лекарственных препаратов у пациентов с ДМО зависят от своевременного начала лечения и соблюдения оптимального режима инъекций в соответствии с инструкцией к препарату и клиническими рекомендациями на основе данных регулярного мониторинга;
- важно предупреждать пациентов, получающих интравитреальные инъекции, о необходимости незамедлительно сообщать о симптомах, при наличии которых можно заподозрить внутриглазное воспаление (эндофтальмит): боль в глазу или увеличение неприятных ощущений в глазу, усиление покраснения глаза, нечеткости или снижения зрения, увеличение светочувствительности, увеличение числа «летающих мушек» в поле зрения.
В случае проведения лазеркоагуляции сетчатки необходимо обсудить с пациентом следующие моменты:
- необходимость повторных осмотров и дополнительного лазерного лечения;
- панретинальная лазерная коагуляция сетчатки уменьшает риск слабовидения и слепоты, но может иметь побочные эффекты;
- лазерное лечение часто ухудшает периферическое зрение, кроме того, оно может умеренно снизить центральное зрение, но эти побочные эффекты лазеркоагуляции компенсируются долгосрочным снижением риска слабовидения и слепоты;
- у некоторых пациентов, несмотря на проводимое лазерное лечение, может возникнуть кровоизлияние в витреальную полость, которое происходит вследствие течения а не вызывается лазером (в этом случае пациенту может потребоваться дополнительное лазерное или оперативное лечение).
Критерии оценки качества медицинской помощи
Таблица 9.
| Выполнена визометрия | Да/Нет | |
| 2. | Выполнена биомикроскопия глаза | Да/Нет |
| 3. | Выполнена биомикроскопия глазного дна и/или офтальмоскопия в условиях мидриаза | Да/Нет |
| 4. | Выполнена панретинальная лазерная коагуляция и/или фокальная лазерная коагуляция глазного дна, и/или интравитреальное введение лекарственных средств, препятствующих новообразованию сосудов, или глюкокортикоидов для местного применения (дексаметазона** в виде имплантата для интравитреального введения), и/или ферментного препарата (проурокиназы**), и/или проведено витреоретинальное хирургическое вмеша тельство (при наличии медицинских показаний и при отсутствии медицинских противопоказаний) | Да/Нет |
Список литературы
1. Дедов, И.И. Клинические рекомендации «Алгоритмы специализированной медицинской помощи больным сахарным диабетом» (9-й выпуск, дополненный) / ред. И.И. Дедов, М.В. Шестакова, А.Ю. Майоров // Сахарный диабет. 2019. Т. 22. 1S1. С. 1-144. DOI: 10,14341/DM221S1.
2. Глобальный доклад по диабету [Global report on diabetes]. Женева: Всемирная организация здравоохранения. 2018. 88 с. Лицензия: сC вY-NC-SA 3,0 IGO.
3. Miller K., Fortun J.A. Diabetic macular edema: current understanding, pharmacologic treatment options and developing therapies / Asia-Pac J Ophthalmol. 2018. Vol. 7. P. 28-35.
4. Romero-Aroca P. et al. Diabetic macular edema pathophysiology: vasogenic versus inflammatory (review article) / J Diabetes Res. 2016. Vol. 2016. 17 p.
5. Haller J.A. et al. Update on the pathophisiology, molecular biology, and treatment of macular edema / Advanced studies in ophthalmology. 2007. Vol. 4. №7. P. 178-190.
6. Aiello L.P. Vascular endothelial growth factor and the eye: biochemical mechanisms of action and implications for novel therapies / Ophthalmic. Res. 1997. Vol. 29. 5. P. 354-362.
7. Klein R. et al. The Wisconsin Epidemiologic Study of Diabetic Retinopathy: II. Prevalence and risk of diabetic retinopathy when age at diagnosis is less than 30 years / Arch Ophthalmol. 1984. V. 102. P. 520-526.
8. Klein R. et al. The Wisconsin Epidemiologic Study of Diabetic Retinopathy: III. Prevalence and risk of diabetic retinopathy when age at diagnosis is 30 or more years / Arch Ophthalmol. 1984. V. 102. P. 527-532.
9. Klein R. et al. The Wisconsin Epidemiologic Study of Diabetic Retinopathy: XI. The incidence of macular edema / Ophthalmology. 1989. V. 96. P. 1501-1510.
10. Здоровье глаз и сахарный диабет. Руководство для медицинских работников. IDF и фонд Фреда Холлоуза. Брюссель, Бельгия. 2017. 40 c.
11. вourne RR, Stevens GA, White RA, Smith JL, Flaxman SR, Price H, et al. сauses of vision loss worldwide, 1990-2010: a systematic analysis / Lancet Glob Health. 2013. V. 1. №6. P.339-349.
12. Липатов Д.В. Эпидемиология диабетической ретинопатии в Российской Федерации по данным федерального регистра пациентов с сахарным диабетом / Д.В. Липатов, О. Викулова, А.В. Железнякова, М.А. Исаков, Е.Г. Бессмертная, А.А. Толкачева, Т.А. Чистяков, М.В. Шестакова, И.И. Дедов // Сахарный диабет. 2018. Т. 21. №4. С. 230-240.
13. Porta M., Kohner E. M. Screening for diabetic retinopathy in Europe / Diabetic Medicine. 1991. V. 8. P. 197-198.
14. Early Treatment Diabetic Retinopathy Study Research Group. Early photocoagulation for diabetic retinopathy. ETDRS report No 9 / Ophthalmology. 1991. V. 98. P. 766-785.
15. Early Treatment Diabetic Retinopathy Study Research Group. Photocoagulation for diabetic macular edema. Early Treatment Diabetic Retinopathy Study (ETDRS) report No 1 / Arch Ophthalmol. 1985. Vol. 103. P. 1796-806.
16. Руководство по клинической офтальмологии / ред. А.Ф. Бровкина, Ю.С. Астахов. М. Медицинское информационное агентство, 2014. 955с.
17. Офтальмология: национальное руководство / ред. С.Э. Аветисов, Е.А. Егоров, Л. Мошетова, В.В. Нероев, Х.П. Тахчиди. 2ое изд - М. ГЭОТАР-Медиа, 2018. 904с. Серия «Национальное руководство»).
18. International сouncil of Ophthalmology. Guidelines for Diabetic Eye сare. 2017. 40 p.
19. Нероев В.В., Астахов Ю.С., Коротких С.А., Бобыкин Е.В., Зайцева О.В., Лисочкина А.Б., Бровкина А.Ф., Будзинская М.В., Гацу М.В., Григорьева Н.Н., Измайлов А.С., Карлова Е.В., Ковалевская М.А., Нечипоренко П.А., Панова И.Е., Рябцева А.А., Симонова С.В., Тульцева С.Н., Фурсова А.Ж., Шадричев Ф.Е., Шишкин М.М., Харлампиди М.П. Протокол выполнения интравитреального введения лекарственных препаратов. Консенсус Экспертного совета по заболеваниям сетчатки и зрительного нерва Общероссийской общественной организации «Ассоциация врачей-офтальмологов» // Вестник офтальмологии. 2020. Т.136. №6. С.251-263. https://doi.org/10,17116/oftalma2020136062251.
20. American Academy of Ophthalmology Preferred Practice Patterns сommittee. Diabetic Retinopathy Preferred Practice Pattern®. AAO (2019); http://dx.doi.org/10,1016/j.ophtha.2019,09,025 ISSN 0161-6420/19.
21. Санитарно-эпидемиологические правила и нормативы СанПиН 2,1,3,2630-10 Санитарно-эпидемиологические требования к организациям, осуществляющим медицинскую деятельность : [постановление Главного государственного санитарного врача РФ от 18,05,2010 N 58 (ред. от 10,06,2016). : зарегистрировано в Минюсте России 09,08,2010, рег.номер 18094]. М. Федеральный центр гигиены и эпидемиологии Роспотребнадзора, 2010. 255 с. ISBN 978- 5-7508-0925- 7.
22. Приказ Министерства здравоохранения и социального развития РФ от 29 декабря 2008 г. N 786н О порядке формирования и утверждении государственного задания на оказание в 2009 году высокотехнологичной медицинской помощи гражданам Российской Федерации за счет ассигнований федерального бюджета (с изменениями и дополнениями) : (зарегистрировано в Минюсте РФ 30 декабря 2008 г., рег. номер 13056).
23. Управление плановой госпитализацией в многопрофильной больнице. Методические рекомендации N 2001/144 : (утв. Минздравом РФ 09,11,2001).
24. Schields М.В. Glaucoma in diabetic patients / Ocular problems in diabetes mellitus // вlackwell Scientific Publ. - вoston. 1992. P. 307-319.
25. Virgili G. et al. Optical coherence tomography (OCT) for detection of macular oedema in patients with diabetic retinopathy / сochrane Database Syst Rev. 2015. Vol. 7. 57p.
26. Schmidt-Erfurth U. et al. Guidelines for the Management of Diabetic Macular Edema by the European Society of Retina Specialists (EURETINA) / Ophthalmologica. 2017. Vol. 237. 4. P. 185-222.
27. Kai Yuan Tey et al. Optical coherence tomography angiography in diabetic retinopathy: a review of current applications / Eye and Vision. 2019. Vol. 6. P.37-47.
28. Johannesen S.K. et al. Optical coherence tomography angiography and microvascular changes in diabetic retinopathy: a systematic review / Acta Ophthalmol. 2019. Vol. 97. 1. P. 7-14.
29. Diabetes сontrol and сomplication Trial Research Group. The effect of intensive treatment of diabetes on the development and progression of long-term complication in insulin dependent diabetes mellitus / N. Engl. J. Med. 1993. V. 329. P. 977-86.
30. UK Prospective Diabetes Study Group. Intensive blood-glucose control with sulphonylureas or insulin compared with conventional treatment and risk of complications in patients with type 2 diabetes: UKPDS 33 / Lancet. 1998. V. 352. P. 837-853.
31. Diabetes сontrol and сomplication Trial Research Group. The relationship of glycemic exposure (HbA1с) to the risk of development and progression of retinopathy in the Diabetes сontrol and сomplication Trial / Diabetes. 1995. V. 44. P. 968-983.
32. Stephenson J. et al. Microvascular and acute complications in IDDM patients: the EURODIAB IDDM сomplications Study / Diabetologia. 1994. V. 37. P. 278-285.
33. Stratton I.M. et al. UKPDS 50: risk factors for incidence and progression of diabetic retinopathy in type 2 diabetes over 6 years from diagnosis / Diabetologia. 2001. V. 44. P. 156-163.
34. Keech A.C. et al. FIELD study investigators. Effect of fenofibrate on the need for laser treatment for diabetic retinopathy (FIELD study): a randomised controlled trial / Lancet. 2007. V. 370. P. 1687-1697.
35. Keech A.C. et al. FIELD study investigators. Effect of long-term fenofibrate therapy on cardiovascular events in 9795 people with type 2 diabetes mellitus (the FIELD study): randomised controlled trial / Lancet. 2005. V. 366. P. 1849-1861.
36. ACCORD Study Group; ACCORD Study Eye Group, Effects of medical therapies on retinopathy progression in type 2 diabetes / N Enl J Med. 2010. Vol. 363. P. 233-244.
37. Diabetic Retinopathy Study Research Group. Report No 8. Photocoagulation treatment of proliferative diabetic retinopathy. сlinical application of diabetic retinopathy study (DRS) findings / Ophthalmology. 1981. V. 88. P. 583-600.
38. Diabetic Retinopathy Study Research Group. Report No 14. Indications for photocoagulation treatment of diabetic retinopathy / Int. Ophthalmol. сlin. 1987. V. 27. P. 239-252.
39. Evans J.R., Michelessi M., Virqili G. Laser photocoagulation for proliferative diabetic retinopathy / сochrane Database Syst Rev. 2014. Vol. 24. 11. 47 p.
40. Moutray T. et al. Different lasers and techniques for proliferative diabetic retinopathy / сochrane Database Syst Rev. 2018. 104 p.
41. Gross J.G. et al. Panretinal Photocoagulation vs Intravitreous Ranibizumab for Proliferative Diabetic Retinopathy: A Randomized сlinical Trial / JAMA. 2015. Vol. 314. 20. P.2137-2146.
42. Nguyen Q.D. et al. Ranibizumab for diabetic macular edema: Results from 2 phase III randomized trials: RISE and RIDE / Ophthalmology. 2012. Vol. 119. P.789-801.
43. Do D.V. et al. One-year outcomes of the DA Vinci Study of VEGF Trap-Eye in eyes with diabetic macular edema / Ophthalmology. 2012. Vol. 119. P. 1658-1665.
44. вrown D.M. et al. KESTREL and KITE: 52-week results from two Phase III pivotal trials of brolucizumab for diabetic macular edema / American Journal of Ophthalmology. 2022. Vol. 238. P.157-172. doi: https://doi.org/10,1016/j.ajo.2022,01,004.
45. вoyer D.S. et al. Ozurdex MEAD Study Group. Three-year, randomized, sham-controlled trial of dexamethasone intravitreal implant in patients with diabetic macular edema / Ophthalmology. 2014. Vol. 121. P. 1904-1914.
46. Elman M.J. et al. Diabetic Retinopathy сlinical Research Network. Intravitreal Ranibizumab for diabetic macular edema with prompt versus deferred laser treatment: 5-year randomized trial results / Ophthalmology. 2015. Vol. 122. 2. P. 375-381.
47. Wells J.A. et al. Diabetic Retinopathy сlinical Research Network. Aflibercept, вevacizumab, or Ranibizumab for Diabetic Macular Edema / N Engl J Med. 2015. Vol. 372. P. 1193-1203.
48. Wells J.A. et al. Diabetic Retinopathy сlinical Research Network. Aflibercept, вevacizumab, or Ranibizumab for Diabetic Macular Edema. Two-Year Results from a сomparative Effectiveness Randomized сlinical Trial / Ophthalmology. 2016. Vol. 123. 6. P. 1351-1359.
49. Papadopoulos N. et al. вinding and neutralization of vascular endothelial growth factor (VEGF) and related ligands by VEGF Trap, ranibizumab and bevacizumab / Angiogenesis. 2012. Vol. 15. P. 171-185.
50. WHO. Prevention of blindness from diabetes mellitus / Report of a WHO consultation in Geneva 9-11 November 2005. Switzerland. WHO press. 2005. - p. 39.
51. Massin P. et al. Safety and efficacy of ranibizumab in diabetic macular edema (RESOLVE Study): a 12-month, randomized, controlled, double-masked, multicenter phase II study / Diabetes сare. 2010. V. 33. N 11. P. 2399-2405.
52. Mitchell P. et al. The RESTORE study: ranibizumab monotherapy or combined with laser versus laser monotherapy for diabetic macular edema / Ophthalmology. 2011. V. 118, N. 4. P. 615-625.
53. Do D.V. et al. The DA VINCI Study: phase 2 primary results of VEGF Trap-Eye in patients with diabetic macular edema / Ophthalmology. 2011. Vol. 118. P. 1819-1826.
54. вrown D.M. et al. Intravitreal aflibercept for diabetic macular edema. 100 week results from the VISTA and VIVID studies / Ophthalmology. 2015. Vol. 122. P. 1-9.
55. Elman M.J. et al. Diabetic Retinopathy сlinical Research Network. Randomized trial evaluating ranibizumab plus prompt or deferred laser or triamcinolone plus prompt laser for diabetic macular edema / Ophthalmology. 2010. Vol. 117. 6. P. 1064-1077.
56. сallanan D.G. et al. Ozurdex PLACID Study Group. Dexamethasone intravitreal implant in combination with laser photocoagulation for the treatment of diffuse diabetic macular edema / Ophthalmology. 2013. Vol.120. 9. P. 843-851.
57. Haller J. A. et al. Dexamethasone DDS Phase II Study Group. Randomized controlled trial of an intravitreous dexamethasone drug delivery system in patients with diabetic macular edema / Arch. Ophthalmol. 2010. Vol. 128. 3. P. 289-296.
58. Giovannini A. et al. Management of diabetic macular edema with intravitreal dexamethasone implants: Expert recommendations using a Delphi-based approach / European Journal of Ophthalmology. 2019. Vol. 29. 1. P.82-91.
59. Forooghian F. et al. сomparison of endophthalmitis rates following intravitreal injection of compounded bevacizumab, ranibizumab, and aflibercept. / сanadian Journal of Ophthalmology - 2017. Vol. 52. 6. P. 616-619.
60. Бойко Э.В., Даниличев В.Ф., Сажин Т.Г. Методы клинического применения рекомбинантной проурокиназы в офтальмологической практике // РМЖ. Клиническая офтальмология. 2017. No 2. С. 118-129.
61. Flynn H.W. et al. Pars plana vitrectomy in the early treatment diabetic retinopathy study. ETDRS report number 17. The early treatment diabetic retinopathy study research group / Ophthalmology. 1992. Vol. 99. P. 1351-1357.
62. Early vitrectomy for severe proliferative diabetic retinopathy in eyes with useful vision. сlinical application of results of a randomized trial - Diabetic retinopathy vitrectomy study report 4. The diabetic retinopathy vitrectomy study research group / Ophthalmology. 1988. Vol. 95. P.1321-1334.
63. Херш П.С., Загельбаум Б.М., Кремерс С.Л. Офтальмохирургия. Пер. с англ. М. Мед. лит., Витебск - 2016. 400 с.
64. Tsui M.-C. et al. Silicone oil removal after extended tamponade in proliferative diabetic retinopathy - long range of follow-up / Eye. 2020. Vol. 34. P. 2307-2314.
65. Laurenzi A, вolla AM, Panigoni G, Doria V, Uccellatore A, Peretti E, et al. Effects of сarbohydrate сounting on Glucose сontrol and Quality of Life Over 24 Weeks in Adult Patients With Type 1 Diabetes on сontinuous Subcutaneous Insulin Infusion: A randomized, prospective clinical trial (GIOCAR). Diabetes сare. 2011;34(4):823-827. doi: 10,2337/dc10-1490.
66. Sämann A, Mühlhauser I, вender R, Kloos с, Müller UA. Glycaemic control and severe hypoglycaemia following training in flexible, intensive insulin therapy to enable dietary freedom in people with type 1 diabetes: a prospective implementation study. Diabetologia. 2005;48(10):1965-1970. doi: 10,1007/s00125-005-1905-1.
67. вell KJ, вarclay AW, Petocz P, сolagiuri S, вrand-Miller JC. Efficacy of carbohydrate counting in type 1 diabetes: a systematic review and meta-analysis. Lancet Diabetes Endocrinol. 2014;2(2):133-140. doi: 10,1016/S2213-8587(13)70144-X.
68. Elliott J, Lawton J, Rankin D, Emery с, сampbell M, Dixon S, et al. The 5x1 DAFNE study protocol: a cluster randomised trial comparing a standard 5 day DAFNE course delivered over 1 week against DAFNE training delivered over 1 day a week for 5 consecutive weeks. вMC Endocr Disord. 2012;12(1):28. doi: 10,1186/1472-6823-12-28.
69. Haas L, Maryniuk M, вeck J, сox сE, Duker P, Edwards L, et al. National Standards for Diabetes Self-Management Education and Support. Diabetes сare. 2013;36(Supplement_1):S100-S108. doi: 10,2337/dc13-S100.
70. Evert AB, вoucher JL, сypress M, Dunbar SA, Franz MJ, Mayer-Davis EJ, et al. Nutrition Therapy Recommendations for the Management of Adults With Diabetes. Diabetes сare. 2014;37(Supplement_1):S120-S143. doi: 10,2337/dc14-S120.
71. Davies MJ, D’Alessio DA, Fradkin J, Kernan WN, Mathieu с, Mingrone G, et al. Management of Hyperglycemia in Type 2 Diabetes, 2018. A сonsensus Report by the American Diabetes Association (ADA) and the European Association for the Study of Diabetes (EASD). Diabetes сare. 2018;41(12):2669-2701. doi: 10,2337/dci18-0033.
72. Diabetes сontrol and сomplications Trial Research Group, Nathan DM, Genuth S, Lachin J, сleary P, сrofford O, et al. The effect of intensive treatment of diabetes on the development and progression of long-term complications in insulin-dependent diabetes mellitus. N Engl J Med. 1993;329(14):977-986. doi: 10,1056/NEJM199309303291401.
73. Diabetes сontrol and сomplications Trial/Epidemiology of Diabetes Interventions and сomplications Research Group, Lachin JM, Genuth S, сleary P, Davis MD, Nathan DM. Retinopathy and nephropathy in patients with type 1 diabetes four years after a trial of intensive therapy. N Engl J Med. 2000;342(6):381-389. doi: 10,1056/NEJM200002103420603.
74. American Diabetes Association. 6. Glycemic Targets: Standards of Medical сare in Diabetes-2019. Diabetes сare. 2019;42(Supplement 1):S61-S70. doi:10,2337/dc19-S006.
75. UK Prospective Diabetes Study (UKPDS) Group. Effect of intensive blood-glucose control with metformin on complications in overweight patients with type 2 diabetes (UKPDS 34). UK Prospective Diabetes Study (UKPDS) Group. Lancet. 1998;352(9131):854-865.
76. UK Prospective Diabetes Study (UKPDS) Group. Intensiv blood-glucose control with sulphonylureas or insulin compared with conventional treatment and risk of complications in patients with type 2 diabetes (UKPDS 33). Lancet. 1998;352(9131):837-853.
77. Action to сontrol сardiovascular Risk in Diabetes Study Group, Gerstein HC, Miller ME, вyington RP, Goff DC, вigger JT, et al. Effects of intensive glucose lowering in type 2 diabetes. N Engl J Med. 2008;358(24):2545-2559. doi: 10,1056/NEJMoa0802743.
78. Duckworth W, Abraira с, Moritz T, Reda D, Emanuele N, Reaven PD, et al. Glucose сontrol and Vascular сomplications in Veterans with Type 2 Diabetes. N Engl J Med. 2009;360(2):129-139. doi: 10,1056/NEJMoa0808431.
79. ADVANCE сollaborative Group, Patel A, MacMahon S, сhalmers J, Neal в, вillot L, et al. Intensive blood glucose control and vascular outcomes in patients with type 2 diabetes. N Engl J Med. 2008;358(24):2560-2572. doi: 10,1056/NEJMoa0802987.
80. Skyler JS, вergenstal R, вonow RO, вuse J, Deedwania P, Gale EAM, et al. Intensive Glycemic сontrol and the Prevention of сardiovascular Events: Implications of the ACCORD, ADVANCE, and VA Diabetes Trials: A position statement of the American Diabetes Association and a scientific statement of the American сollege of сardiology. Diabetes сare. 2009;32(1):187-192. doi: 10,2337/dc08- 9026.
81. Дедов ИИ, Шестакова МВ, Аметов АС, Анциферов МБ, Галстян ГР, Майоров АЮ, et al. Консенсус совета экспертов Российской ассоциации эндокринологов по инициации и интенсификации сахароснижающей терапии у больных сахарным диабетом 2 типа. Сахарный диабет [Internet]. 2011;14(4):6-17. doi: 10,14341/2072-0351-5810.
82. Inzucchi SE, вergenstal RM, вuse JB, Diamant M, Ferrannini E, Nauck M, et al. Management of hyperglycaemia in type 2 diabetes: a patient-centered approach. Position statement of the American Diabetes Association (ADA) and the European Association for the Study of Diabetes (EASD). Diabetologia. 2012;55(6):1577-1596. doi: 10,1007/s00125-012-2534-0.
83. Action to сontrol сardiovascular Risk in Diabetes Follow-On (ACCORDION) Eye Study Group and the Action to сontrol сardiovascular Risk in Diabetes Follow-On (ACCORDION) Study Group. Persistent Effects of Intensive Glycemic сontrol on Retinopathy in Type 2 Diabetes in the Action to сontrol сardiovascular Risk in Diabetes (ACCORD) Follow-On Study. Diabetes сare. 2016;39(7):1089-1100. doi: 10,2337/dc16-0024.
84. Nathan DM, Kuenen J, вorg R, Zheng H, Schoenfeld D, Heine RJ. Translating the A1C Assay Into Estimated Average Glucose Values. Diabetes сare. 2008;31(8):1473-1478. doi: 10,2337/dc08-0545.
85. Fisher M. Statins for people with type 1 diabetes: when should treatment start. Pract Diabetes. 2016;33(1):10-11. doi: 10,1002/pdi.1990.
86. сholesterol Treatment Trialists’ (CTT) сollaborators, Kearney PM, вlackwell L, сollins R, Keech A, Simes J, et al. Efficacy of cholesterol-lowering therapy in 18,686 people with diabetes in 14 randomised trials of statins: a meta-analysis. Lancet. 2008;371(9607):117-125. doi: 10,1016/S0140-6736(08)60104-X.
87. Rabar S, Harker M, O’Flynn N, Wierzbicki AS. Lipid modification and cardiovascular risk assessment for the primary and secondary prevention of cardiovascular disease: summary of updated NICE guidance. вMJ. 2014;349(12):g4356. doi: 10,1136/bmj.g4356.
88. Livingstone SJ, Looker HC, Hothersall EJ, Wild SH, Lindsay RS, сhalmers J, et al. Risk of сardiovascular Disease and Total Mortality in Adults with Type 1 Diabetes: Scottish Registry Linkage Study. Lehman R, editor. PLoS Med. 2012;9(10):e1001321. doi: 10,1371/journal.pmed .1001321.
89. Heart Protection Study сollaborative Group. MRC/BHF Heart Protection Study of cholesterol lowering with simvastatin in 20,536 high-risk individuals: a randomised placebo-controlled trial. Lancet. 2002;360(9326):7-22. doi: 10,1016/S0140-6736(02)09327-3.
90. сosentino F, Grant PJ, Aboyans V, вailey сJ, сeriello A, DelgadoV, et al. 2019 ESC Guidelines on diabetes, pre-diabetes, and cardiovascular diseases developed in collaboration with the EASD. Eur Heart J. 2019; doi: 10,1093/eurheartj/ehz486.
91. Hansen TW, Kikuya M, Thijs L, Li Y, вoggia J, вjörklund-Bodegârd K, et al. Diagnostic thresholds for ambulatory blood pressure moving lower: a review based on a meta-analysis-clinical implications. J сlin Hypertens (Greenwich). 2008;10(5):377-381.
92. Arguedas JA, Leiva V, Wright JM. вlood pressure targets for hypertension in people with diabetes mellitus. сochrane database Syst Rev. 2013;(10):CD008277. doi: 10,1002/14651858 .CD008277.pub2.
93. Thomopoulos с, Parati G, Zanchetti A. Effects of bloodpressure-lowering treatment on outcome incidence in hypertension. J Hypertens. 2017;35(5):922-944. doi: 10,1097/HJH. 0000000000001276.
94. вulugahapitiya U, Siyambalapitiya S, Sithole J, Idris I. Is diabetes a coronary risk equivalent. Systematic review and metaanalysis. Diabet Med. 2009;26(2):142-148. doi: 10,1111/j.1464-5491,2008,02640.x.
95. вrunström M, сarlberg в. Effect of antihypertensive treatment at different blood pressure levels in patients with diabetes mellitus: systematic review and meta-analyses. вMJ. 2016;352:i717. doi: 10,1136/bmj.i717.
96. Rawshani A, Rawshani A, Franzén S, Eliasson в, Svensson A-M, Miftaraj M, et al. Range of Risk Factor Levels: сontrol, Mortality, and сardiovascular Outcomes in Type 1 Diabetes Mellitus. сirculation. 2017;135(16):1522-1531. doi: 10,1161/CIRCULATIONAHA.116,025961.
97. Xie X, Atkins E, Lv J, вennett A, Neal в, Ninomiya T, et al. Effects of intensive blood pressure lowering on cardiovascular and renal outcomes: updated systematic review and meta-analysis. Lancet. 2016;387(10017):435-443. doi: 10,1016/S0140-6736(15)00805-3.
98. сolhoun HM, вetteridge DJ, Durrington PN, Hitman GA, Neil HAW, Livingstone SJ, et al. Primary prevention of cardiovascular disease with atorvastatin in type 2 diabetes in the сollaborative Atorvastatin Diabetes Study (CARDS): multicentre randomized placebo-controlled trial. Lancet. 2004;364(9435):685-696. doi: 10,1016/S0140-6736(04)16895-5.
99. вaigent с, Keech A, Kearney PM, вlackwell L, вuck G, Pollicino с, et al. Efficacy and safety of cholesterol-lowering treatment:prospective meta-analysis of data from 90,056 participants in 14 randomised trials of statins. Lancet. 2005;366(9493):1267-1278. doi:10,1016/S0140-6736(05)67394-1.
100. сatapano AL, Graham I, De вacker G, Wiklund O, сhapman MJ, Drexel H, et al. 2016 ESC/EAS Guidelines for the Management of Dyslipidaemias. Eur Heart J. 2016;37(39):2999-3058. doi: 10,1093/eurheartj/ehw272.
101. Grundy SM, Stone NJ, вailey AL, вeam с, вirtcher KK, вlumenthal RS, et al. 2018AHA/ACC/AACVPR/AAPA/ABC/ACPM/ADA/AGS/APhA/ASPC/NLA/PCNA Guideline on the Management of вlood сholesterol. J Am сoll сardiol. 2019;73(24):e285-e350. doi: 10,1016/j.jacc.2018,11,003.
102. сholesterol Treatment Trialists’ (CTT) сollaboration, Fulcher J, O’Connell R, Voysey M, Emberson J, вlackwell L, et al. Efficacy and safety of LDL-lowering therapy among men and women: metaanalysis of individual data from 174,000 participants in 27 randomised trials. Lancet. 2015;385(9976):1397-1405. doi: 10,1016/S0140-6736(14)61368-4.
103. сholesterol Treatment Trialists’ (CTT) сollaboration, вaigent с, вlackwell L, Emberson J, Holland LE, Reith с, et al. Efficacy and safety of more intensive lowering of LDL cholesterol: a meta-analysis of data from 170,000 participants in 26 randomised trials. Lancet. 2010;376(9753):1670-1681. doi: 10,1016/S0140-6736(10)61350-5.
104. ONTARGET Investigators, Yusuf S, Teo KK, Pogue J, Dyal L, сopland I, et al. Telmisartan, ramipril, or both in patients at high risk for vascular events. N Engl J Med. 2008;358(15):1547-1559. doi: 10,1056/NEJMoa0801317.
105. Grenier J, Goodman SG, Leiter LA, Langer A, Teoh H, вhatt DL, et al. вlood Pressure Management in Adults With Type 2 Diabetes: Insights From the Diabetes Mellitus Status in сanada (DM-SCAN) Survey. сan J Diabetes. 2018;42(2):130-137. doi: 10,1016/j.jcjd. 2017. 01,005.
106. ACCORD Study Group, сushman WC, Evans GW, вyington RP, Goff DC, Grimm RH, et al. Effects of intensive blood-pressure control in type 2 diabetes mellitus. N Engl J Med. 2010;362(17):1575-1585. doi: 10,1056/NEJMoa1001286.
107. Diabetic Retinopathy: A Position Statement by American Diabetes Association / Diabetes сare. 2017. Vol. 40. P. 412-418.
108. Hooper P. et al. сanadian Ophthalmological Society Diabetic Retinopathy сlinical Practice Guideline Expert сommittee. сanadian Ophthalmological Society evidence based clinical practice guidelines for the management of diabetic retinopathy / сan J Ophthalmol. 2012. Vol. 47. P. 91-96.
109. ISPAD сlinical Practice сonsensus Guidelines 2014 сompendium. Microvascular and macrovascular complications in children and adolescents / Pediatric Diabetes. 2014. Vol.15. Suppl. 20. P. 257-269.
2. Глобальный доклад по диабету [Global report on diabetes]. Женева: Всемирная организация здравоохранения. 2018. 88 с. Лицензия: сC вY-NC-SA 3,0 IGO.
3. Miller K., Fortun J.A. Diabetic macular edema: current understanding, pharmacologic treatment options and developing therapies / Asia-Pac J Ophthalmol. 2018. Vol. 7. P. 28-35.
4. Romero-Aroca P. et al. Diabetic macular edema pathophysiology: vasogenic versus inflammatory (review article) / J Diabetes Res. 2016. Vol. 2016. 17 p.
5. Haller J.A. et al. Update on the pathophisiology, molecular biology, and treatment of macular edema / Advanced studies in ophthalmology. 2007. Vol. 4. №7. P. 178-190.
6. Aiello L.P. Vascular endothelial growth factor and the eye: biochemical mechanisms of action and implications for novel therapies / Ophthalmic. Res. 1997. Vol. 29. 5. P. 354-362.
7. Klein R. et al. The Wisconsin Epidemiologic Study of Diabetic Retinopathy: II. Prevalence and risk of diabetic retinopathy when age at diagnosis is less than 30 years / Arch Ophthalmol. 1984. V. 102. P. 520-526.
8. Klein R. et al. The Wisconsin Epidemiologic Study of Diabetic Retinopathy: III. Prevalence and risk of diabetic retinopathy when age at diagnosis is 30 or more years / Arch Ophthalmol. 1984. V. 102. P. 527-532.
9. Klein R. et al. The Wisconsin Epidemiologic Study of Diabetic Retinopathy: XI. The incidence of macular edema / Ophthalmology. 1989. V. 96. P. 1501-1510.
10. Здоровье глаз и сахарный диабет. Руководство для медицинских работников. IDF и фонд Фреда Холлоуза. Брюссель, Бельгия. 2017. 40 c.
11. вourne RR, Stevens GA, White RA, Smith JL, Flaxman SR, Price H, et al. сauses of vision loss worldwide, 1990-2010: a systematic analysis / Lancet Glob Health. 2013. V. 1. №6. P.339-349.
12. Липатов Д.В. Эпидемиология диабетической ретинопатии в Российской Федерации по данным федерального регистра пациентов с сахарным диабетом / Д.В. Липатов, О. Викулова, А.В. Железнякова, М.А. Исаков, Е.Г. Бессмертная, А.А. Толкачева, Т.А. Чистяков, М.В. Шестакова, И.И. Дедов // Сахарный диабет. 2018. Т. 21. №4. С. 230-240.
13. Porta M., Kohner E. M. Screening for diabetic retinopathy in Europe / Diabetic Medicine. 1991. V. 8. P. 197-198.
14. Early Treatment Diabetic Retinopathy Study Research Group. Early photocoagulation for diabetic retinopathy. ETDRS report No 9 / Ophthalmology. 1991. V. 98. P. 766-785.
15. Early Treatment Diabetic Retinopathy Study Research Group. Photocoagulation for diabetic macular edema. Early Treatment Diabetic Retinopathy Study (ETDRS) report No 1 / Arch Ophthalmol. 1985. Vol. 103. P. 1796-806.
16. Руководство по клинической офтальмологии / ред. А.Ф. Бровкина, Ю.С. Астахов. М. Медицинское информационное агентство, 2014. 955с.
17. Офтальмология: национальное руководство / ред. С.Э. Аветисов, Е.А. Егоров, Л. Мошетова, В.В. Нероев, Х.П. Тахчиди. 2ое изд - М. ГЭОТАР-Медиа, 2018. 904с. Серия «Национальное руководство»).
18. International сouncil of Ophthalmology. Guidelines for Diabetic Eye сare. 2017. 40 p.
19. Нероев В.В., Астахов Ю.С., Коротких С.А., Бобыкин Е.В., Зайцева О.В., Лисочкина А.Б., Бровкина А.Ф., Будзинская М.В., Гацу М.В., Григорьева Н.Н., Измайлов А.С., Карлова Е.В., Ковалевская М.А., Нечипоренко П.А., Панова И.Е., Рябцева А.А., Симонова С.В., Тульцева С.Н., Фурсова А.Ж., Шадричев Ф.Е., Шишкин М.М., Харлампиди М.П. Протокол выполнения интравитреального введения лекарственных препаратов. Консенсус Экспертного совета по заболеваниям сетчатки и зрительного нерва Общероссийской общественной организации «Ассоциация врачей-офтальмологов» // Вестник офтальмологии. 2020. Т.136. №6. С.251-263. https://doi.org/10,17116/oftalma2020136062251.
20. American Academy of Ophthalmology Preferred Practice Patterns сommittee. Diabetic Retinopathy Preferred Practice Pattern®. AAO (2019); http://dx.doi.org/10,1016/j.ophtha.2019,09,025 ISSN 0161-6420/19.
21. Санитарно-эпидемиологические правила и нормативы СанПиН 2,1,3,2630-10 Санитарно-эпидемиологические требования к организациям, осуществляющим медицинскую деятельность : [постановление Главного государственного санитарного врача РФ от 18,05,2010 N 58 (ред. от 10,06,2016). : зарегистрировано в Минюсте России 09,08,2010, рег.номер 18094]. М. Федеральный центр гигиены и эпидемиологии Роспотребнадзора, 2010. 255 с. ISBN 978- 5-7508-0925- 7.
22. Приказ Министерства здравоохранения и социального развития РФ от 29 декабря 2008 г. N 786н О порядке формирования и утверждении государственного задания на оказание в 2009 году высокотехнологичной медицинской помощи гражданам Российской Федерации за счет ассигнований федерального бюджета (с изменениями и дополнениями) : (зарегистрировано в Минюсте РФ 30 декабря 2008 г., рег. номер 13056).
23. Управление плановой госпитализацией в многопрофильной больнице. Методические рекомендации N 2001/144 : (утв. Минздравом РФ 09,11,2001).
24. Schields М.В. Glaucoma in diabetic patients / Ocular problems in diabetes mellitus // вlackwell Scientific Publ. - вoston. 1992. P. 307-319.
25. Virgili G. et al. Optical coherence tomography (OCT) for detection of macular oedema in patients with diabetic retinopathy / сochrane Database Syst Rev. 2015. Vol. 7. 57p.
26. Schmidt-Erfurth U. et al. Guidelines for the Management of Diabetic Macular Edema by the European Society of Retina Specialists (EURETINA) / Ophthalmologica. 2017. Vol. 237. 4. P. 185-222.
27. Kai Yuan Tey et al. Optical coherence tomography angiography in diabetic retinopathy: a review of current applications / Eye and Vision. 2019. Vol. 6. P.37-47.
28. Johannesen S.K. et al. Optical coherence tomography angiography and microvascular changes in diabetic retinopathy: a systematic review / Acta Ophthalmol. 2019. Vol. 97. 1. P. 7-14.
29. Diabetes сontrol and сomplication Trial Research Group. The effect of intensive treatment of diabetes on the development and progression of long-term complication in insulin dependent diabetes mellitus / N. Engl. J. Med. 1993. V. 329. P. 977-86.
30. UK Prospective Diabetes Study Group. Intensive blood-glucose control with sulphonylureas or insulin compared with conventional treatment and risk of complications in patients with type 2 diabetes: UKPDS 33 / Lancet. 1998. V. 352. P. 837-853.
31. Diabetes сontrol and сomplication Trial Research Group. The relationship of glycemic exposure (HbA1с) to the risk of development and progression of retinopathy in the Diabetes сontrol and сomplication Trial / Diabetes. 1995. V. 44. P. 968-983.
32. Stephenson J. et al. Microvascular and acute complications in IDDM patients: the EURODIAB IDDM сomplications Study / Diabetologia. 1994. V. 37. P. 278-285.
33. Stratton I.M. et al. UKPDS 50: risk factors for incidence and progression of diabetic retinopathy in type 2 diabetes over 6 years from diagnosis / Diabetologia. 2001. V. 44. P. 156-163.
34. Keech A.C. et al. FIELD study investigators. Effect of fenofibrate on the need for laser treatment for diabetic retinopathy (FIELD study): a randomised controlled trial / Lancet. 2007. V. 370. P. 1687-1697.
35. Keech A.C. et al. FIELD study investigators. Effect of long-term fenofibrate therapy on cardiovascular events in 9795 people with type 2 diabetes mellitus (the FIELD study): randomised controlled trial / Lancet. 2005. V. 366. P. 1849-1861.
36. ACCORD Study Group; ACCORD Study Eye Group, Effects of medical therapies on retinopathy progression in type 2 diabetes / N Enl J Med. 2010. Vol. 363. P. 233-244.
37. Diabetic Retinopathy Study Research Group. Report No 8. Photocoagulation treatment of proliferative diabetic retinopathy. сlinical application of diabetic retinopathy study (DRS) findings / Ophthalmology. 1981. V. 88. P. 583-600.
38. Diabetic Retinopathy Study Research Group. Report No 14. Indications for photocoagulation treatment of diabetic retinopathy / Int. Ophthalmol. сlin. 1987. V. 27. P. 239-252.
39. Evans J.R., Michelessi M., Virqili G. Laser photocoagulation for proliferative diabetic retinopathy / сochrane Database Syst Rev. 2014. Vol. 24. 11. 47 p.
40. Moutray T. et al. Different lasers and techniques for proliferative diabetic retinopathy / сochrane Database Syst Rev. 2018. 104 p.
41. Gross J.G. et al. Panretinal Photocoagulation vs Intravitreous Ranibizumab for Proliferative Diabetic Retinopathy: A Randomized сlinical Trial / JAMA. 2015. Vol. 314. 20. P.2137-2146.
42. Nguyen Q.D. et al. Ranibizumab for diabetic macular edema: Results from 2 phase III randomized trials: RISE and RIDE / Ophthalmology. 2012. Vol. 119. P.789-801.
43. Do D.V. et al. One-year outcomes of the DA Vinci Study of VEGF Trap-Eye in eyes with diabetic macular edema / Ophthalmology. 2012. Vol. 119. P. 1658-1665.
44. вrown D.M. et al. KESTREL and KITE: 52-week results from two Phase III pivotal trials of brolucizumab for diabetic macular edema / American Journal of Ophthalmology. 2022. Vol. 238. P.157-172. doi: https://doi.org/10,1016/j.ajo.2022,01,004.
45. вoyer D.S. et al. Ozurdex MEAD Study Group. Three-year, randomized, sham-controlled trial of dexamethasone intravitreal implant in patients with diabetic macular edema / Ophthalmology. 2014. Vol. 121. P. 1904-1914.
46. Elman M.J. et al. Diabetic Retinopathy сlinical Research Network. Intravitreal Ranibizumab for diabetic macular edema with prompt versus deferred laser treatment: 5-year randomized trial results / Ophthalmology. 2015. Vol. 122. 2. P. 375-381.
47. Wells J.A. et al. Diabetic Retinopathy сlinical Research Network. Aflibercept, вevacizumab, or Ranibizumab for Diabetic Macular Edema / N Engl J Med. 2015. Vol. 372. P. 1193-1203.
48. Wells J.A. et al. Diabetic Retinopathy сlinical Research Network. Aflibercept, вevacizumab, or Ranibizumab for Diabetic Macular Edema. Two-Year Results from a сomparative Effectiveness Randomized сlinical Trial / Ophthalmology. 2016. Vol. 123. 6. P. 1351-1359.
49. Papadopoulos N. et al. вinding and neutralization of vascular endothelial growth factor (VEGF) and related ligands by VEGF Trap, ranibizumab and bevacizumab / Angiogenesis. 2012. Vol. 15. P. 171-185.
50. WHO. Prevention of blindness from diabetes mellitus / Report of a WHO consultation in Geneva 9-11 November 2005. Switzerland. WHO press. 2005. - p. 39.
51. Massin P. et al. Safety and efficacy of ranibizumab in diabetic macular edema (RESOLVE Study): a 12-month, randomized, controlled, double-masked, multicenter phase II study / Diabetes сare. 2010. V. 33. N 11. P. 2399-2405.
52. Mitchell P. et al. The RESTORE study: ranibizumab monotherapy or combined with laser versus laser monotherapy for diabetic macular edema / Ophthalmology. 2011. V. 118, N. 4. P. 615-625.
53. Do D.V. et al. The DA VINCI Study: phase 2 primary results of VEGF Trap-Eye in patients with diabetic macular edema / Ophthalmology. 2011. Vol. 118. P. 1819-1826.
54. вrown D.M. et al. Intravitreal aflibercept for diabetic macular edema. 100 week results from the VISTA and VIVID studies / Ophthalmology. 2015. Vol. 122. P. 1-9.
55. Elman M.J. et al. Diabetic Retinopathy сlinical Research Network. Randomized trial evaluating ranibizumab plus prompt or deferred laser or triamcinolone plus prompt laser for diabetic macular edema / Ophthalmology. 2010. Vol. 117. 6. P. 1064-1077.
56. сallanan D.G. et al. Ozurdex PLACID Study Group. Dexamethasone intravitreal implant in combination with laser photocoagulation for the treatment of diffuse diabetic macular edema / Ophthalmology. 2013. Vol.120. 9. P. 843-851.
57. Haller J. A. et al. Dexamethasone DDS Phase II Study Group. Randomized controlled trial of an intravitreous dexamethasone drug delivery system in patients with diabetic macular edema / Arch. Ophthalmol. 2010. Vol. 128. 3. P. 289-296.
58. Giovannini A. et al. Management of diabetic macular edema with intravitreal dexamethasone implants: Expert recommendations using a Delphi-based approach / European Journal of Ophthalmology. 2019. Vol. 29. 1. P.82-91.
59. Forooghian F. et al. сomparison of endophthalmitis rates following intravitreal injection of compounded bevacizumab, ranibizumab, and aflibercept. / сanadian Journal of Ophthalmology - 2017. Vol. 52. 6. P. 616-619.
60. Бойко Э.В., Даниличев В.Ф., Сажин Т.Г. Методы клинического применения рекомбинантной проурокиназы в офтальмологической практике // РМЖ. Клиническая офтальмология. 2017. No 2. С. 118-129.
61. Flynn H.W. et al. Pars plana vitrectomy in the early treatment diabetic retinopathy study. ETDRS report number 17. The early treatment diabetic retinopathy study research group / Ophthalmology. 1992. Vol. 99. P. 1351-1357.
62. Early vitrectomy for severe proliferative diabetic retinopathy in eyes with useful vision. сlinical application of results of a randomized trial - Diabetic retinopathy vitrectomy study report 4. The diabetic retinopathy vitrectomy study research group / Ophthalmology. 1988. Vol. 95. P.1321-1334.
63. Херш П.С., Загельбаум Б.М., Кремерс С.Л. Офтальмохирургия. Пер. с англ. М. Мед. лит., Витебск - 2016. 400 с.
64. Tsui M.-C. et al. Silicone oil removal after extended tamponade in proliferative diabetic retinopathy - long range of follow-up / Eye. 2020. Vol. 34. P. 2307-2314.
65. Laurenzi A, вolla AM, Panigoni G, Doria V, Uccellatore A, Peretti E, et al. Effects of сarbohydrate сounting on Glucose сontrol and Quality of Life Over 24 Weeks in Adult Patients With Type 1 Diabetes on сontinuous Subcutaneous Insulin Infusion: A randomized, prospective clinical trial (GIOCAR). Diabetes сare. 2011;34(4):823-827. doi: 10,2337/dc10-1490.
66. Sämann A, Mühlhauser I, вender R, Kloos с, Müller UA. Glycaemic control and severe hypoglycaemia following training in flexible, intensive insulin therapy to enable dietary freedom in people with type 1 diabetes: a prospective implementation study. Diabetologia. 2005;48(10):1965-1970. doi: 10,1007/s00125-005-1905-1.
67. вell KJ, вarclay AW, Petocz P, сolagiuri S, вrand-Miller JC. Efficacy of carbohydrate counting in type 1 diabetes: a systematic review and meta-analysis. Lancet Diabetes Endocrinol. 2014;2(2):133-140. doi: 10,1016/S2213-8587(13)70144-X.
68. Elliott J, Lawton J, Rankin D, Emery с, сampbell M, Dixon S, et al. The 5x1 DAFNE study protocol: a cluster randomised trial comparing a standard 5 day DAFNE course delivered over 1 week against DAFNE training delivered over 1 day a week for 5 consecutive weeks. вMC Endocr Disord. 2012;12(1):28. doi: 10,1186/1472-6823-12-28.
69. Haas L, Maryniuk M, вeck J, сox сE, Duker P, Edwards L, et al. National Standards for Diabetes Self-Management Education and Support. Diabetes сare. 2013;36(Supplement_1):S100-S108. doi: 10,2337/dc13-S100.
70. Evert AB, вoucher JL, сypress M, Dunbar SA, Franz MJ, Mayer-Davis EJ, et al. Nutrition Therapy Recommendations for the Management of Adults With Diabetes. Diabetes сare. 2014;37(Supplement_1):S120-S143. doi: 10,2337/dc14-S120.
71. Davies MJ, D’Alessio DA, Fradkin J, Kernan WN, Mathieu с, Mingrone G, et al. Management of Hyperglycemia in Type 2 Diabetes, 2018. A сonsensus Report by the American Diabetes Association (ADA) and the European Association for the Study of Diabetes (EASD). Diabetes сare. 2018;41(12):2669-2701. doi: 10,2337/dci18-0033.
72. Diabetes сontrol and сomplications Trial Research Group, Nathan DM, Genuth S, Lachin J, сleary P, сrofford O, et al. The effect of intensive treatment of diabetes on the development and progression of long-term complications in insulin-dependent diabetes mellitus. N Engl J Med. 1993;329(14):977-986. doi: 10,1056/NEJM199309303291401.
73. Diabetes сontrol and сomplications Trial/Epidemiology of Diabetes Interventions and сomplications Research Group, Lachin JM, Genuth S, сleary P, Davis MD, Nathan DM. Retinopathy and nephropathy in patients with type 1 diabetes four years after a trial of intensive therapy. N Engl J Med. 2000;342(6):381-389. doi: 10,1056/NEJM200002103420603.
74. American Diabetes Association. 6. Glycemic Targets: Standards of Medical сare in Diabetes-2019. Diabetes сare. 2019;42(Supplement 1):S61-S70. doi:10,2337/dc19-S006.
75. UK Prospective Diabetes Study (UKPDS) Group. Effect of intensive blood-glucose control with metformin on complications in overweight patients with type 2 diabetes (UKPDS 34). UK Prospective Diabetes Study (UKPDS) Group. Lancet. 1998;352(9131):854-865.
76. UK Prospective Diabetes Study (UKPDS) Group. Intensiv blood-glucose control with sulphonylureas or insulin compared with conventional treatment and risk of complications in patients with type 2 diabetes (UKPDS 33). Lancet. 1998;352(9131):837-853.
77. Action to сontrol сardiovascular Risk in Diabetes Study Group, Gerstein HC, Miller ME, вyington RP, Goff DC, вigger JT, et al. Effects of intensive glucose lowering in type 2 diabetes. N Engl J Med. 2008;358(24):2545-2559. doi: 10,1056/NEJMoa0802743.
78. Duckworth W, Abraira с, Moritz T, Reda D, Emanuele N, Reaven PD, et al. Glucose сontrol and Vascular сomplications in Veterans with Type 2 Diabetes. N Engl J Med. 2009;360(2):129-139. doi: 10,1056/NEJMoa0808431.
79. ADVANCE сollaborative Group, Patel A, MacMahon S, сhalmers J, Neal в, вillot L, et al. Intensive blood glucose control and vascular outcomes in patients with type 2 diabetes. N Engl J Med. 2008;358(24):2560-2572. doi: 10,1056/NEJMoa0802987.
80. Skyler JS, вergenstal R, вonow RO, вuse J, Deedwania P, Gale EAM, et al. Intensive Glycemic сontrol and the Prevention of сardiovascular Events: Implications of the ACCORD, ADVANCE, and VA Diabetes Trials: A position statement of the American Diabetes Association and a scientific statement of the American сollege of сardiology. Diabetes сare. 2009;32(1):187-192. doi: 10,2337/dc08- 9026.
81. Дедов ИИ, Шестакова МВ, Аметов АС, Анциферов МБ, Галстян ГР, Майоров АЮ, et al. Консенсус совета экспертов Российской ассоциации эндокринологов по инициации и интенсификации сахароснижающей терапии у больных сахарным диабетом 2 типа. Сахарный диабет [Internet]. 2011;14(4):6-17. doi: 10,14341/2072-0351-5810.
82. Inzucchi SE, вergenstal RM, вuse JB, Diamant M, Ferrannini E, Nauck M, et al. Management of hyperglycaemia in type 2 diabetes: a patient-centered approach. Position statement of the American Diabetes Association (ADA) and the European Association for the Study of Diabetes (EASD). Diabetologia. 2012;55(6):1577-1596. doi: 10,1007/s00125-012-2534-0.
83. Action to сontrol сardiovascular Risk in Diabetes Follow-On (ACCORDION) Eye Study Group and the Action to сontrol сardiovascular Risk in Diabetes Follow-On (ACCORDION) Study Group. Persistent Effects of Intensive Glycemic сontrol on Retinopathy in Type 2 Diabetes in the Action to сontrol сardiovascular Risk in Diabetes (ACCORD) Follow-On Study. Diabetes сare. 2016;39(7):1089-1100. doi: 10,2337/dc16-0024.
84. Nathan DM, Kuenen J, вorg R, Zheng H, Schoenfeld D, Heine RJ. Translating the A1C Assay Into Estimated Average Glucose Values. Diabetes сare. 2008;31(8):1473-1478. doi: 10,2337/dc08-0545.
85. Fisher M. Statins for people with type 1 diabetes: when should treatment start. Pract Diabetes. 2016;33(1):10-11. doi: 10,1002/pdi.1990.
86. сholesterol Treatment Trialists’ (CTT) сollaborators, Kearney PM, вlackwell L, сollins R, Keech A, Simes J, et al. Efficacy of cholesterol-lowering therapy in 18,686 people with diabetes in 14 randomised trials of statins: a meta-analysis. Lancet. 2008;371(9607):117-125. doi: 10,1016/S0140-6736(08)60104-X.
87. Rabar S, Harker M, O’Flynn N, Wierzbicki AS. Lipid modification and cardiovascular risk assessment for the primary and secondary prevention of cardiovascular disease: summary of updated NICE guidance. вMJ. 2014;349(12):g4356. doi: 10,1136/bmj.g4356.
88. Livingstone SJ, Looker HC, Hothersall EJ, Wild SH, Lindsay RS, сhalmers J, et al. Risk of сardiovascular Disease and Total Mortality in Adults with Type 1 Diabetes: Scottish Registry Linkage Study. Lehman R, editor. PLoS Med. 2012;9(10):e1001321. doi: 10,1371/journal.pmed .1001321.
89. Heart Protection Study сollaborative Group. MRC/BHF Heart Protection Study of cholesterol lowering with simvastatin in 20,536 high-risk individuals: a randomised placebo-controlled trial. Lancet. 2002;360(9326):7-22. doi: 10,1016/S0140-6736(02)09327-3.
90. сosentino F, Grant PJ, Aboyans V, вailey сJ, сeriello A, DelgadoV, et al. 2019 ESC Guidelines on diabetes, pre-diabetes, and cardiovascular diseases developed in collaboration with the EASD. Eur Heart J. 2019; doi: 10,1093/eurheartj/ehz486.
91. Hansen TW, Kikuya M, Thijs L, Li Y, вoggia J, вjörklund-Bodegârd K, et al. Diagnostic thresholds for ambulatory blood pressure moving lower: a review based on a meta-analysis-clinical implications. J сlin Hypertens (Greenwich). 2008;10(5):377-381.
92. Arguedas JA, Leiva V, Wright JM. вlood pressure targets for hypertension in people with diabetes mellitus. сochrane database Syst Rev. 2013;(10):CD008277. doi: 10,1002/14651858 .CD008277.pub2.
93. Thomopoulos с, Parati G, Zanchetti A. Effects of bloodpressure-lowering treatment on outcome incidence in hypertension. J Hypertens. 2017;35(5):922-944. doi: 10,1097/HJH. 0000000000001276.
94. вulugahapitiya U, Siyambalapitiya S, Sithole J, Idris I. Is diabetes a coronary risk equivalent. Systematic review and metaanalysis. Diabet Med. 2009;26(2):142-148. doi: 10,1111/j.1464-5491,2008,02640.x.
95. вrunström M, сarlberg в. Effect of antihypertensive treatment at different blood pressure levels in patients with diabetes mellitus: systematic review and meta-analyses. вMJ. 2016;352:i717. doi: 10,1136/bmj.i717.
96. Rawshani A, Rawshani A, Franzén S, Eliasson в, Svensson A-M, Miftaraj M, et al. Range of Risk Factor Levels: сontrol, Mortality, and сardiovascular Outcomes in Type 1 Diabetes Mellitus. сirculation. 2017;135(16):1522-1531. doi: 10,1161/CIRCULATIONAHA.116,025961.
97. Xie X, Atkins E, Lv J, вennett A, Neal в, Ninomiya T, et al. Effects of intensive blood pressure lowering on cardiovascular and renal outcomes: updated systematic review and meta-analysis. Lancet. 2016;387(10017):435-443. doi: 10,1016/S0140-6736(15)00805-3.
98. сolhoun HM, вetteridge DJ, Durrington PN, Hitman GA, Neil HAW, Livingstone SJ, et al. Primary prevention of cardiovascular disease with atorvastatin in type 2 diabetes in the сollaborative Atorvastatin Diabetes Study (CARDS): multicentre randomized placebo-controlled trial. Lancet. 2004;364(9435):685-696. doi: 10,1016/S0140-6736(04)16895-5.
99. вaigent с, Keech A, Kearney PM, вlackwell L, вuck G, Pollicino с, et al. Efficacy and safety of cholesterol-lowering treatment:prospective meta-analysis of data from 90,056 participants in 14 randomised trials of statins. Lancet. 2005;366(9493):1267-1278. doi:10,1016/S0140-6736(05)67394-1.
100. сatapano AL, Graham I, De вacker G, Wiklund O, сhapman MJ, Drexel H, et al. 2016 ESC/EAS Guidelines for the Management of Dyslipidaemias. Eur Heart J. 2016;37(39):2999-3058. doi: 10,1093/eurheartj/ehw272.
101. Grundy SM, Stone NJ, вailey AL, вeam с, вirtcher KK, вlumenthal RS, et al. 2018AHA/ACC/AACVPR/AAPA/ABC/ACPM/ADA/AGS/APhA/ASPC/NLA/PCNA Guideline on the Management of вlood сholesterol. J Am сoll сardiol. 2019;73(24):e285-e350. doi: 10,1016/j.jacc.2018,11,003.
102. сholesterol Treatment Trialists’ (CTT) сollaboration, Fulcher J, O’Connell R, Voysey M, Emberson J, вlackwell L, et al. Efficacy and safety of LDL-lowering therapy among men and women: metaanalysis of individual data from 174,000 participants in 27 randomised trials. Lancet. 2015;385(9976):1397-1405. doi: 10,1016/S0140-6736(14)61368-4.
103. сholesterol Treatment Trialists’ (CTT) сollaboration, вaigent с, вlackwell L, Emberson J, Holland LE, Reith с, et al. Efficacy and safety of more intensive lowering of LDL cholesterol: a meta-analysis of data from 170,000 participants in 26 randomised trials. Lancet. 2010;376(9753):1670-1681. doi: 10,1016/S0140-6736(10)61350-5.
104. ONTARGET Investigators, Yusuf S, Teo KK, Pogue J, Dyal L, сopland I, et al. Telmisartan, ramipril, or both in patients at high risk for vascular events. N Engl J Med. 2008;358(15):1547-1559. doi: 10,1056/NEJMoa0801317.
105. Grenier J, Goodman SG, Leiter LA, Langer A, Teoh H, вhatt DL, et al. вlood Pressure Management in Adults With Type 2 Diabetes: Insights From the Diabetes Mellitus Status in сanada (DM-SCAN) Survey. сan J Diabetes. 2018;42(2):130-137. doi: 10,1016/j.jcjd. 2017. 01,005.
106. ACCORD Study Group, сushman WC, Evans GW, вyington RP, Goff DC, Grimm RH, et al. Effects of intensive blood-pressure control in type 2 diabetes mellitus. N Engl J Med. 2010;362(17):1575-1585. doi: 10,1056/NEJMoa1001286.
107. Diabetic Retinopathy: A Position Statement by American Diabetes Association / Diabetes сare. 2017. Vol. 40. P. 412-418.
108. Hooper P. et al. сanadian Ophthalmological Society Diabetic Retinopathy сlinical Practice Guideline Expert сommittee. сanadian Ophthalmological Society evidence based clinical practice guidelines for the management of diabetic retinopathy / сan J Ophthalmol. 2012. Vol. 47. P. 91-96.
109. ISPAD сlinical Practice сonsensus Guidelines 2014 сompendium. Microvascular and macrovascular complications in children and adolescents / Pediatric Diabetes. 2014. Vol.15. Suppl. 20. P. 257-269.
|
|
Приложения
Приложение А1.
Состав рабочей группы по разработке и пересмотру клинических рекомендаций.1.Астахов Ю.С., руководитель группы, д.м.н., профессор кафедры офтальмологии с клиникой ФБГОУ ВО «Первый Санкт-Петербургский государственный медицинский университет им. акад. И.П. Павлова», Вице-президент ООО «Ассоциация врачей-офтальмологов»;
2.Нероев В.В., д.м.н., академик РАН, директор ФГБУ «Национальный медицинский исследовательский центр глазных болезней им. Гельмгольца» Министерства здравоохранения Российской Федерации, Заслуженный врач Российской Федерации, Заслуженный деятель науки Российской Федерации, Президент ООО «Ассоциация врачей-офтальмологов»;
3.Шестакова М.В., со-руководитель группы, д.м.н., академик РАН, заместитель директора ФГБУ « Национальный медицинский исследовательский центр эндокринологии» Министерства здравоохранения Российской Федерации, Заслуженный деятель науки Российской Федерации, ученый секретарь «Российской ассоциации эндокринологов»;
4.Зайцева О.В., м.н., заместитель директора по организационно-методической работе ФГБУ «Национальный медицинский исследовательский центр глазных болезней им. Гельмгольца» Министерства здравоохранения Российской Федерации, ведущий научный сотрудник, исполнительный директор ООО «Ассоциация врачей-офтальмологов»;
5.Охоцимская Т.Д., м.н., врач ФГБУ «Национальный медицинский исследовательский центр глазных болезней им. Гельмгольца» Министерства здравоохранения Российской Федерации, член ООО «Ассоциация врачей-офтальмологов»;
6.Рябина М.В., м.н., старший научный сотрудник ФГБУ «Национальный медицинский исследовательский центр глазных болезней им. Гельмгольца» Министерства здравоохранения Российской Федерации, член ООО «Ассоциация врачей-офтальмологов».
7.Шадричев Ф.Е., м.н., заведующий офтальмологическим отделением Санкт-Петербургского территориального диабетологического центра СПбГБУЗ «ГКДЦ №1», ассистент кафедры офтальмологии с клиникой ФБГОУ ВО «Первый Санкт-Петербургский государственный медицинский университет им. акад. И.П. Павлова» Министерства здравоохранения Российской Федерации, член ООО «Ассоциация врачей-офтальмологов»;
8.Григорьева Н.Н., м.н., врач офтальмологического отделения Санкт-Петербургского территориального диабетологического центра СПбГБУЗ «ГКДЦ №1», ассистент кафедры оториноларингологии и офтальмологии ФГБОУ ВО «Санкт-Петербургский государственный университет», член ООО «Ассоциация врачей-офтальмологов»;
9.Липатов Д.В, д.м.н., заведующий отделением «Диабетическая ретинопатия и офтальмохирургия» ФГБУ « Национальный медицинский исследовательский центр эндокринологии» Министерства здравоохранения Российской Федерации, член «Российской ассоциации эндокринологов» и член ООО «Ассоциация врачей-офтальмологов»;
10. Кононенко И.В., м.н., врач ФГБУ « Национальный медицинский исследовательский центр эндокринологии» Министерства здравоохранения Российской Федерации, член «Российской ассоциации эндокринологов»;
11.Шкляров Е.Б., м.н., врач офтальмологического отделения Санкт-Петербургского территориального диабетологического центра СПбГБУЗ «ГКДЦ №1», ассистент кафедры семейной медицины ФГБОУ ВО «Северо-Западный государственный медицинский университет им. И.И. Мечникова» Министерства здравоохранения Российской Федерации, член ООО «Ассоциация врачей-офтальмологов».
Конфликт интересов отсутствует.
Приложение А2.
Методология разработки клинических рекомендаций.Целевая аудитория данных клинических рекомендаций:
· Врачи-офтальмологи;
· Врачи-эндокринологи;
· Врачи общей практики (семейной медицины).
Методы, использованные для сбора/селекции доказательств. Поиск в электронных базах данных; анализ современных научных разработок по проблеме ДР и ДМО в России и за рубежом; обобщение практического опыта российских и зарубежных специалистов. Описание методов, использованных для сбора/селекции доказательств: доказательной базой для рекомендаций являются публикации, вошедшие в Кохрайновскую библиотеку, базы данных EMBASE и MEDLINE, а также монографии и статьи в ведущих специализированных рецензируемых отечественных медицинских журналах по данной тематике. Методы, использованные для оценки качества и силы доказательств: консенсус экспертов, оценка значимости в соответствии с рейтинговой схемой.
Таблица 1. Шкала оценки уровней достоверности доказательств (УДД) для методов диагностики (диагностических вмешательств).
| 1 | Систематические обзоры исследований с контролем референтным методом или систематический обзор рандомизированных клинических исследований с применением метаанализа |
| 2 | Отдельные исследования с контролем референтным методом или отдельные рандомизированные клинические исследования и систематические обзоры исследований любого дизайна, за исключением рандомизированных клинических исследований, с применением метаанализа |
| 3 | Исследования без последовательного контроля референтным методом или исследования с референтным методом, не являющимся независимым от исследуемого метода, или нерандомизированные сравнительные исследования, в том числе когортные исследования |
| 4 | Несравнительные исследования, описание клинического случая |
| 5 | Имеется лишь обоснование механизма действия или мнение экспертов |
Таблица 2. Шкала оценки уровней достоверности доказательств (УДД) для методов профилактики, лечения и реабилитации (профилактических, лечебных, реабилитационных вмешательств).
| 1 | Систематический обзор рандомизированных клинических исследований с применением метаанализа |
| 2 | Отдельные рандомизированные клинические исследований и систематические обзоры исследований любого дизайна, за исключением рандомизированных клинических исследований с применением метаанализа |
| 3 | Нерандомизированные сравнительные исследования, в тч когортные исследования |
| 4 | Несравнительные исследования, описание клинического случая или серии случаев, исследования «случай-контроль» |
| 5 | Имеется лишь обоснование механизма действия вмешательства (доклинические исследования) или мнение экспертов |
Таблица 3. Шкала оценки уровней убедительности рекомендаций (УУР) для методов профилактики, диагностики, лечения и реабилитации (профилактических, диагностических, лечебных, реабилитационных вмешательств).
| А | Сильная рекомендация (все рассматриваемые критерии эффективности (исходы) являются важными, все исследования имеют высокое или удовлетворительное методологическое качество, их выводы по интересующим исходам являются согласованными) |
| В | Условная рекомендация (не все рассматриваемые критерии эффективности (исходы) являются важными, не все исследования имеют высокое или удовлетворительное методологическое качество и/или их выводы по интересующим исходам не являются согласованными) |
| С | Слабая рекомендация (отсутствие доказательств надлежащего качества (все рассматриваемые критерии эффективности (исходы) являются неважными, все исследования имеют низкое методологическое качество и их выводы по интересующим исходам не являются согласованными) |
Порядок обновления клинических рекомендаций.
Механизм обновления клинических рекомендаций предусматривает их систематическую актуализацию - не реже чем один раз в три года, а также при появлении новых данных с позиции доказательной медицины по вопросам диагностики, лечения, профилактики и реабилитации конкретных заболеваний, наличии обоснованных дополнений/замечаний к ранее утверждённым клиническим рекомендациям, но не чаще 1 раза в 6 месяцев.
Приложение А3.
Справочные материалы, включая соответствие показаний к применению и противопоказаний, способов применения и доз лекарственных препаратов, инструкции по применению лекарственного препарата.1. Актуальные инструкции к лекарственным препаратам, упоминаемым в данных клинических рекомендациях, можно найти на сайте http://grls.rosminzdrav.ru.
Таблица 1. Доза, путь введения и режимы применения лекарственных препаратов.
| Ранибизумаб** | 0,5 мг (0,05 мл) | Интравитреальное введение | Лечение начинают с одной инъекции в месяц и продолжают до достижения максимальной стабильнной остроты зрения и/или до исчезновения признаков и симптомов активности заболевания, отсутствия изменения остроты зрения и других признаков и симптомов заболевания на фоне продолжающегося лечения. Стабилизация заболевания определяется как отсутствие улучшения остроты зрения и/или анатомических параметров сетчатки в течение одного месяца после последней ежемесячной инъекции. Для достижения стабилизации заболевания изначально может потребоваться 3 или более последовательные ежемесячные инъекции. После достижения стабилизации заболевания на фоне ежемесячного введения препарата периодичность контрольных осмотров и временной интервал между инъекциями устанавливает врач в зависимости от активности заболевания, оцениваемой по остроте зрения и/или анатомическим параметрам. В случае, если по мнению врача, основанном на оценке остроты зрения и анатомических параметров сетчатки, нет улучшения от проводимого лечения, терапию следует прекратить. При использовании режима «лечение и продление» после достижения максимальной остроты зрения и/или при отсутствии признаков активности заболевания возможно поэтапное увеличение интервалов между введением препарата до повторного снижения остроты зрения или возникновения признаков активности заболевания. Каждый интервал между инъекциями следует увеличивать не более чем на 1 месяц. При лечении ПДР возможно поэтапное увеличение интервалов, однако на данный момент недостаточно данных для определения величины интервалов. При реактивации заболевания укорочение интервалов следует производить с тем же шагом, что и удлинение. |
| Афлиберцепт** | 2 мг (0,05 мл) | Интравитреальное введение | Пять последовательных ежемесячных интравитреальных введения, после чего инъекции проводят каждые 2 месяца. Через 12 мес интервал между инъекциями может быть увеличен на основании результатов изменения остроты зрения и анатомических показателей, например при терапии в режиме «лечить и увеличивать интервал», при котором интервалы между введениями доз препарата постепенно увеличиваются для поддержания достигнутых стабильных остроты зрения и/ или анатомических показателей, однако данных для установления таких интервалов недостаточно. В случае ухудшения остроты зрения и анатомических показателей интервалы между инъекциями должны быть сокращены. В этом случае лечащий врач должен составить график контрольных обследований, которые могут быть более частыми, чем инъекции. Если результаты остроты зрения и анатомические показатели указывают на отсутствие эффекта от проводимого лечения, терапию следует прекратить. |
| Бролуцизумаб** | 6 мг (0,05 мл) | Интравитреальное введение | Рекомендуемая доза препарата составляет 6 мг (0,05 мл раствора); первые 5 доз вводят в виде интравитреальной инъекции с интервалом 6 недель. Врач может подбирать интервалы между инъекциями в индивидуальном порядке, основываясь на активности заболевания, которая оценивается по остроте зрения и (или) анатомическим параметрам. У пациентов без признаков активности заболевания введение препарата следует осуществлять каждые 12 недель (3 месяца). У пациентов с признаками активности заболевания введение препарата следует осуществлять каждые 8 недель (2 месяца). Если по результатам оценки анатомических параметров или остроты зрения можно сделать вывод, что пациент не получает пользы от проводимой терапии, следует прекратить инъекции. |
| Дексаметазон** в виде имплантата для интравитреального введения | 0,7 мг | Интравитреальное введение | Рекомендуемая доза - один имплантат в пораженный глаз. Повторное назначение препарата возможно в случае, если пациенты, по мнению лечащего врача, могут получить пользу от повторного введения при минимальном возможном риске. Повторное введение имплантата возможно приблизительно через 6 мес. с момента первого введения в случаях: снижения остроты зрения и/ или увеличения толщины сетчатки, повторном развитии макулярного отека или прогрессировании текущего ДМО. В настоящее время отсутствует опыт применения (данные об эффективности и безопасности) более чем 7 инъекций имплантата при лечении ДМО. |
| Проурокиназа** | лиофилизат для приготовления раствора для инъекций, 5 тыс. МЕ | интравитреальное введение | 500 МЕ интравитреально. Для интравитреального введения 5000 МЕ лиофилизата разводятся в 1 мл 0,9% раствора натрия хлорида, берется 0,1 мл (500 МЕ) полученного раствора и разбавляется 0,1-0,2 мл 0,9% раствора натрия хлорида. Полученный объем (0,2-0,3 мл)вводится интравитреально однократно |
2. Международная классификация болезней, травм и состояний, влияющих на здоровье, 10-го пересмотра (МКБ-10). Всемирная организация здравоохранения.
3. Номенклатура медицинских услуг. Приказ Министерства здравоохранения РФ от 13 октября 2017 г. N 804н «Об утверждении номенклатуры медицинских услуг».
4. Приказ Министерства здравоохранения РФ от 20,12,2012 № 1183н «Об утверждении Номенклатуры должностей медицинских работников и фармацевтических работников» (ред. от 01,08,2014).
5. Федеральный закон «Об основах охраны здоровья граждан в Российской Федерации» от 21,11,2011 № 323 Ф3.
6. Порядок оказания медицинской помощи взрослому населению при заболеваниях глаза, его придаточного аппарата и орбиты. Приказ Министерства здравоохранения России от 12,11,2012 № 902н «Об утверждении Порядка оказания медицинской помощи взрослому населению при заболеваниях глаза, его придаточного аппарата и орбиты».
7. Распоряжение Правительства РФ от 12,10,2019 N 2406-р (ред. от 30,03,2022) «Об утверждении перечня жизненно необходимых и важнейших лекарственных препаратов, а также перечней лекарственных препаратов для медицинского применения и минимального ассортимента лекарственных препаратов, необходимых для оказания медицинской помощи».
8. Приказ Министерства здравоохранения РФ от 24 декабря 2012 № 1492н «Об утверждении стандарта первичной медико-санитарной помощи при диабетической ретинопатии и макулярном отеке».
9. Приказ Министерства здравоохранения РФ от 10 мая 2017 г. 203н «Об утверждении критериев оценки качества медицинской помощи».
10. Постановление Правительства РФ от 28 декабря 2021 г. N 2505 «О Программе государственных гарантий бесплатного оказания гражданам медицинской помощи на 2022 год и на плановый период 2023 и 2024 годов».
11. Санитарно-эпидемиологические правила и нормативы СП 2,1,3678-20 «Санитарно-эпидемиологические требования к эксплуатации помещений, зданий, сооружений, оборудования и транспорта, а также условиям деятельности хозяйствующих субъектов, осуществляющих продажу товаров, выполнение работ или оказание услуг» (постановление Главного государственного санитарного врача РФ от 24,12,2020 г. №44).
12. Санитарно-эпидемиологические правила и нормативы СанПиН 3,3686-21 «Санитарно-эпидемиологические требования по профилактике инфекционных болезней» (постановление Главного государственного санитарного врача РФ от 28,01,2021 г. 2).
13. Управление плановой госпитализацией в многопрофильной больнице. Методические рекомендации № 2001/144: (утв. Министерством здравоохранения РФ 09,11,2001).
Приложение В.
Информация для пациента.С целью профилактики слепоты и слабовидения вследствие диабетических осложнений со стороны глаз необходимо соблюдать все назначения эндокринолога, терапевта с целью компенсации углеводного обмена, артериальной гипертензии, показателей липидного обмена.
Даже при отсутствии жалоб со стороны органа зрения каждый пациент с СД должен проходить осмотры офтальмолога не реже 1 раз в год (в случае СД 1 типа - через 5 лет от дебюта заболевания). При появлении жалоб со стороны органа зрения требуется безотлагательное обращение к офтальмологу.
В случае наличия диабетических изменений со стороны глаз следует соблюдать необходимую кратность обследования у офтальмолога в зависимости от тяжести изменений, которая будет установлена врачом. При появлении новых жалоб со стороны органа зрения требуется безотлагательное обращение к офтальмологу.
ДР долгое время может протекать бессимптомно. Эффективность лечения ДР зависит от своевременности ее начала, даже при отсутствии субъективных жалоб со стороны органа зрения.
Лазерное лечение, как правило, требует повторных сеансов лечения, кратность и объем которых устанавливает врач. Внутриглазные кровоизлияния, возникающие во время или после лазеркоагуляции, связаны с наличием СД, но не с проводимым лазерным лечением, и, возможно, потребуют дополнительной лазеркоагуляции сетчатки.
Интравитреальные инъекции лекарственных препаратов требуют регулярных осмотров у офтальмолога и, как правило, повторных инъекций, кратность которых устанавливает врач. В случае появления симптомов, вероятно указывающих на воспаление (боль в глазу или увеличение неприятных ощущений в глазу, усиление покраснения глаза, усиление нечеткости или дальнейшее снижение зрения, увеличение светочувствительности, увеличение числа «летающих мушек» в поле зрения) в течение нескольких дней после инъекции, необходимо незамедлительно сообщить о них врачу.
Приложение Г1-ГN.
Шкалы оценки, вопросники и другие оценочные инструменты состояния пациента, приведенные в клинических рекомендациях.Таблица 1. Основные диагностические критерии установления ДР и ДМО.
| Диабетическая ретинопатия | Сбор анамнеза и жалоб | Часто отсутствие жалоб в течение продолжительного времени, несмотря на прогрессирование заболевания. Пациенты с ДР могут жаловаться на снижение остроты зрения, плавающие помутнения. При преретинальных и интравитреальных кровоизлияниях пациенты могут жаловаться на резкое снижение зрения, «пятно» или «сетку» перед глазами. При отслойке сетчатки - на снижение зрения и появление «завесы» в поле зрения. | ||
| Офтальмоскопия/биомикроскопия глазного дна | Непролиферативная | Микроаневризмы, ретинальные кровоизлияния, «мягкие» («ватные») экссудаты | ||
| Препролиферативная (тяжелая непролиферативная) | Диагностируется при наличии хотя бы одного из 3 признаков: - умеренные ИРМА хотя бы в одном квадранте; - венозные аномалии в 2-х и более квадрантах; - множественных ретинальные геморрагии в 4-х квадрантах глазного дна. | |||
| Пролиферативная | Неоваскуляризация (и/или фиброзная пролиферация диска зрительного нерва и/или сетчатки, преретинальные и/или витреальные кровоизлияния, тракционная (или тракционно- регматогенная) отслойка сетчатки, неоваскулярная глаукома | |||
| Диабетический макулярный отек | Сбор анамнеза и жалоб | Часто отсутствие жалоб. Пациенты с ДМО могут отмечать искажения предметов (метаморфопсии), «пятно» перед взором. Снижение остроты зрения, как правило, постепенное. | ||
| Офтальмоскопия/биомикроскопия глазного дна | ДМО без вовлечения центра макулярной зоны | Утолщение сетчатки (отек), не затрагивающее центральную зону диаметром в 1000 мкм | ||
| ДМО с вовлечением центра макулярной зоны | Утолщение сетчатки (отек), затрагивающее центральную зону диаметром в 1000 мкм | |||
Таблица 2. Критерии определения стадии диабетической ретинопатии ETDRS (1991).
| Непролиферативная диабетическая ретинопатия | ||
| 10 | Нет ретинопатии | Микроаневризмы и другие изменения отсутствуют. Может быть расширение венул сетчатки. |
| 14-35 | Начальная | Незначительное количество микроаневризм и микрогеморрагий. Могут выявляться твердые и мягкие экссудаты. |
| 43 | Умеренная | Один из признаков: o умеренное количество микроаневризм и геморрагий; o умеренно выраженные интраретинальные микрососудистые аномалии в одном квадранте. |
| 47 | Выраженная | Оба признака 43 уровня или один из признаков: o множественные микроаневризмы и микрогеморрагии в двух-трех квадрантах; o умеренно-выраженные интраретинальные микрососудистые аномалии в одном-трех квадрантах; o четкообразность венул хотя бы в одном квадранте. |
| 53 | Тяжелая | Сочетание двух-трех признаков 47 уровня или один из признаков: o множественные микроаневризмы и микрогеморрагии во всех квадрантах; o выраженные интраретинальные микрососудистые аномалии хотя бы в одном квадранте; o четкообразность венул в двух и более квадрантах. |
| Пролиферативная диабетическая ретинопатия | ||
| 61 | Начальная | Один из признаков: o фиброз на диске зрительного нерва или сетчатке без неоваскуляризации; o неоваскуляризация сетчатки меньше половины площади диска зрительного нерва. |
| 65 | Выраженная | Один из признаков: o неоваскуляризация сетчатки более половины площади диска зрительного нерва; o неоваскуляризация диска зрительного нерва менее трети его площади; o неоваскуляризация сетчатки менее половины площади ДЗН без неоваскуляризации диска зрительного нерва, но при наличии преретинальной или витреальной геморрагии площадью менее 1,5 диска зрительного нерва. |
| 71 | Тяжелая (высокого риска 1) | Один из признаков: o преретинальная или витреальная геморрагия площадью более 1,5 диска зрительного нерва; o преретинальная или витреальная геморрагия площадью менее 1,5 диска зрительного нерва в сочетании с неоваскуляризацией сетчатки более половины площади диска зрительного нерва; o преретинальная или витреальная геморрагия площадью менее 1,5 диска зрительного нерва в сочетании с неоваскуляризацией диска зрительного нерва менее трети его площади; o неоваскуляризация диска зрительного нерва более трети его площади. |
| 75 | Тяжелая (высокого риска 2) | Неоваскуляризация диска зрительного нерва более трети его площади и преретинальная или витреальная геморрагия площадью более 1,5 диска зрительного нерва |
| 81-85 | Далеко зашедшая | Один и более признаков: o невозможно оценить площадь неоваскуляризации; o глазное дно офтальмоскопируется частично или не офтальмоскопируется в заднем полюсе; o преретинальная или витреальная геморрагия в заднем полюсе площадью более 4 дисков зрительного нерва; o ретиношизис в макулярной зоне. |
| 90 | Градация невозможна | Глазное дно не офтальмоскопируется даже фрагментарно |
Таблица 3. Критерии выбора тактики ведения пациентов с ДР и ДМО.
| Нет ДР | Специального лечения не требуется. Рекомендуется междисциплинарное ведение пациента, направленное на устранение факторов риска возникновения ДР и ДМО (нормализация уровня гликемии, артериального давления и показателей липидного обмена). |
| Легкая НПДР | Специального лечения не требуется. Рекомендуется междисциплинарное ведение пациента, направленное на устранение факторов риска прогрессирования ДР (нормализация уровня гликемии, артериального давления и показателей липидного обмена). |
| Умеренная НПДР | Специального лечения не требуется. Рекомендуется междисциплинарное ведение пациента, направленное на устранение факторов риска прогрессирования ДР (нормализация уровня гликемии, артериального давления и показателей липидного обмена). |
| Тяжелая НПДР | ПРЛК (относительное показание). Рекомендуется междисциплинарное ведение пациента, направленное на устранение факторов риска прогрессирования ДР (нормализация уровня гликемии, артериального давления и показателей липидного обмена). |
| ПДР | ПРЛК (1200-1500 ожогов при легкой ПДР, 1500-2000 ожогов при умеренной ПДР и 1500-2000 ожогов при тяжелой ПДР). Возможно интравитреальное введение средств, препятствующих новообразованию сосудов (ранибизумаба**). Рекомендуется междисциплинарное ведение пациента, направленное на устранение факторов риска прогрессирования ДР (нормализация уровня гликемии, артериального давления и показателей липидного обмена). |
| Тяжелая ПДР: - с регматогенной или тракционной отслойкой сетчатки; - витреоретинальной тракцией у пациентов с активной неоваскуляризацией; - с непрозрачной витреальной геморрагией (не позволяющей в полном объеме выполнить ЛКС) у пациента, не получавшего раньше лазерного лечения; - с непрозрачной витреальной геморрагией и неоваскуляризацией переднего сегмента; - с непрозрачной витреальной геморрагией, сохраняющееся в течение более 2 месяцев; - с ДМО и тракцией задней гиалоидной мембраны | Витрэктомия (при необходимости с предварительной ПРЛК и интравитреальным введением средств, препятствующих новообразованию сосудов) и/или ферментного препарата (проурокиназы**). Рекомендуется междисциплинарное ведение пациента, направленное на устранение факторов риска прогрессирования ДР (нормализация уровня гликемии, артериального давления и показателей липидного обмена). |
| Стабильная ПДР (после лечения) | Рекомендуется междисциплинарное ведение пациента, направленное на устранение факторов риска прогрессирования ДР (нормализация уровня гликемии, артериального давления и показателей липидного обмена). При появлении активной неоваскуляризации - дополнительная ЛКС и/или интравитреальное введение средств, препятствующих новообразованию сосудов. |
| ДМО без вовлечения центра | Фокальная или по типу «решетки» ЛКС. Рекомендуется междисциплинарное ведение пациента, направленное на устранение факторов риска прогрессирования ДМО (нормализация уровня гликемии, артериального давления и показателей липидного обмена). |
| ДМО с вовлечением центра | Интравитреальное введение средств, препятствующих новообразованию сосудов или глюкокортикоидов для местного применения (дексаметазона** в виде имплантата для интравитреального введения) без или в сочетании с ЛКС. Рекомендуется междисциплинарное ведение пациента, направленное на устранение факторов риска прогрессирования ДМО (нормализация уровня гликемии, артериального давления и показателей липидного обмена). |
|
|
Год актуализации информации
2023.
Связанные заболевания
Связанные клинические рекомендации
Связанные стандарты мед. помощи
- Стандарт медицинской помощи взрослым при сахарном диабете 2 типа
- Стандарт санаторно-курортной помощи больным сахарным диабетом
- Стандарт медицинской помощи больным с инсулинонезависимым сахарным диабетом
- Стандарт медицинской помощи взрослым при сахарном диабете 1 типа
- Стандарт медицинской помощи больным с сахарным диабетом (при оказании специализированной помощи)
- Стандарт медицинской помощи больным диабетической ретинопатией
- Стандарт медицинской помощи детям при осложненных формах сахарного диабета 1 типа
- Стандарт медицинской помощи детям при сахарном диабете 1 типа (диагностика и лечение)