МКБ-10 коды
- МКБ-10
- C81.1 Нодулярный склероз при болезни Ходжкина
- C81.2 Смешанно-клеточный вариант болезни Ходжкина
- C81.3 Лимфоидное истощение при болезни Ходжкина
- C81.0 Лимфоидное преобладание при болезни Ходжкина
- C81 Болезнь Ходжкина [лимфогранулематоз]
- C81.7 Другие формы болезни Ходжкина
- C81.9 Болезнь Ходжкина неуточненная
|
|
Вступление
Кодирование по Международной статистической классификации болезней и проблем, связанных со здоровьем: с81.
Год утверждения (частота пересмотра): 2020.
Возрастная категория: Взрослые , Дети.
Пересмотр не позднее: 2022.
ID: 139.
Разработчик клинической рекомендации.
• Национальное общество детских гематологов, онкологов.
• Ассоциация онкологов России.
• Российское профессиональное общество онкогематологов.
• Некоммерческое партнерство содействия развитию гематологии и трансплантологии костного мозга Национальное гематологическое общество .
Одобрено Научно-практическим Советом Минздрава РФ.
Год утверждения (частота пересмотра): 2020.
Возрастная категория: Взрослые , Дети.
Пересмотр не позднее: 2022.
ID: 139.
Разработчик клинической рекомендации.
• Национальное общество детских гематологов, онкологов.
• Ассоциация онкологов России.
• Российское профессиональное общество онкогематологов.
• Некоммерческое партнерство содействия развитию гематологии и трансплантологии костного мозга Национальное гематологическое общество .
Одобрено Научно-практическим Советом Минздрава РФ.
|
|
Список сокращений
GTV - макроскопический объем опухоли.
CTV - клинический объем мишени.
PTV - планируемый объем мишени.
АЛТ - аланинаминотрансфераза.
АСТ - аспартатаминотрансфераза.
АутоТГСК - трансплантация аутологичных гемопоэтических стволовых клеток.
АЧТВ - активированное частичное тромбопластиновое время.
ВДХТ - высокодозная химиотерапия.
Г-КСФ - колониестимулирующие факторы (L03AA).
ДВККЛ - диффузная В-крупноклеточная лимфома.
КЛХ - классическая лимфома Ходжкина.
КТ - компьютерная томография.
ЛДГ - лактатдегидрогеназа.
ЛТ - лучевая терапия.
ЛХ - лимфома Ходжкина.
МНО - международное нормализованное отношение.
МПИ - международный прогностический индекс.
НЛПЛХ - нодулярная с лимфоидным преобладанием лимфома Ходжкина.
РФП - радиофармпрепарат.
ПР - полная ремиссия.
ПЭТ/КТ - позитронная эмиссионная томография, совмещенная с компьютерной томографией.
СОД - суммарная очаговая доза.
СОЭ - скорость оседания эритроцитов.
ХТ - химиотерапия.
** - жизненно необходимые и важнейшие лекарственные препараты.
- препарат, применяющийся не в соответствии с показаниями к применению и противопоказаниями, способами применения и дозами, содержащимися в инструкции по применению лекарственного препарата (офф-лейбл).
CTV - клинический объем мишени.
PTV - планируемый объем мишени.
АЛТ - аланинаминотрансфераза.
АСТ - аспартатаминотрансфераза.
АутоТГСК - трансплантация аутологичных гемопоэтических стволовых клеток.
АЧТВ - активированное частичное тромбопластиновое время.
ВДХТ - высокодозная химиотерапия.
Г-КСФ - колониестимулирующие факторы (L03AA).
ДВККЛ - диффузная В-крупноклеточная лимфома.
КЛХ - классическая лимфома Ходжкина.
КТ - компьютерная томография.
ЛДГ - лактатдегидрогеназа.
ЛТ - лучевая терапия.
ЛХ - лимфома Ходжкина.
МНО - международное нормализованное отношение.
МПИ - международный прогностический индекс.
НЛПЛХ - нодулярная с лимфоидным преобладанием лимфома Ходжкина.
РФП - радиофармпрепарат.
ПР - полная ремиссия.
ПЭТ/КТ - позитронная эмиссионная томография, совмещенная с компьютерной томографией.
СОД - суммарная очаговая доза.
СОЭ - скорость оседания эритроцитов.
ХТ - химиотерапия.
** - жизненно необходимые и важнейшие лекарственные препараты.
- препарат, применяющийся не в соответствии с показаниями к применению и противопоказаниями, способами применения и дозами, содержащимися в инструкции по применению лекарственного препарата (офф-лейбл).
Термины и определения
ECOG. Оценка общего состояния пациента по шкале, разработанной Восточной объединенной онкологической группой (Eastern сooperative Oncology Group) - см приложение Г1.
В-симптомы. Неспецифические симптомы опухолевой интоксикации, включающие лихорадку выше 38°С не менее трех дней подряд без признаков воспаления; ночные профузные поты; похудание на 10% массы тела за последние 6 месяцев.
В-симптомы. Неспецифические симптомы опухолевой интоксикации, включающие лихорадку выше 38°С не менее трех дней подряд без признаков воспаления; ночные профузные поты; похудание на 10% массы тела за последние 6 месяцев.
Описание
Лимфома Ходжкина (ЛХ) - это В-клеточное злокачественное лимфопролиферативное заболевание [1].
Причины
Этиология ЛХ неизвестна. К опухолевой популяции ЛХ относят клетки Ходжкина, клетки Рид-Штернберга, лакунарные, мумифицированные, LP-клетки. ЛХ характеризуется выраженным реактивным полиморфноклеточным микроокружением [1].
Эпидемиология
Заболеваемость лимфомой Ходжкина (ЛХ) в России составляет 2,2 случая на 100 000 населения в год, смертность достигает 0,61 случаев на 100 000 населения в год (в 2016 г. впервые было выявлено 3 129 человек, умерло 879 человек). Заболевание возникает в любом возрасте, но преимущественно в интервале 16-35 лет, в этой возрастной группе в России среди заболевших преобладают женщины [2].
• с81,0 Нодулярный тип лимфоидного преобладания лимфомы Ходжкина.
• с81,1 Нодулярный склероз (классической) лимфомы Ходжкина.
• с81,2 Смешанно-клеточный вариант (классической) лимфомы Ходжкина.
• с81,3 Лимфоидное истощение (классической) лимфомы Ходжкина.
• с81,4 Лимфоцитарная (Lymphocyte-rich) (классическая) лимфома Ходжкина.
• с81,7 Другие формы (классической) лимфомы Ходжкина.
• с81,9 Лимфома Ходжкина неуточненная.
1,4 Особенности кодирования заболевания или состояния (группы заболеваний или состояний) по Международной статистической классификации болезней и проблем, связанных со здоровьем.
С81 - лимфома Ходжкина.• с81,0 Нодулярный тип лимфоидного преобладания лимфомы Ходжкина.
• с81,1 Нодулярный склероз (классической) лимфомы Ходжкина.
• с81,2 Смешанно-клеточный вариант (классической) лимфомы Ходжкина.
• с81,3 Лимфоидное истощение (классической) лимфомы Ходжкина.
• с81,4 Лимфоцитарная (Lymphocyte-rich) (классическая) лимфома Ходжкина.
• с81,7 Другие формы (классической) лимфомы Ходжкина.
• с81,9 Лимфома Ходжкина неуточненная.
Классификация
1,5 Классификация заболевания или состояния (группы заболеваний или состояний).
В пересмотренной классификации опухолей гемопоэтической и лимфоидной тканей ВОЗ 2017 г. выделяют два типа ЛХ: классическую ЛХ (кЛХ) (по МКБ-10 С81,1-С81,9) и нодулярную с лимфоидным преобладанием ЛХ (НЛПЛХ) (по МКБ-10 - с81,0 Нодулярный тип лимфоидного преобладания лимфомы Ходжкина). Классическая ЛХ включает следующие гистологические варианты: вариант с нодулярным склерозом (I и II типа), смешанно-клеточный вариант, классический вариант с большим количеством лимфоцитов и редко встречающийся вариант с лимфоидным истощением (морфологическая и иммуногистохимическая диагностика различных вариантов ЛХ - см раздел 7,1 данных рекомендаций) [3].Кроме определения типа ЛХ и гистологического варианта кЛХ, у каждого пациента должна быть определена стадия заболевания, а для кЛХ также группа риска ( см раздел 7,3 данных рекомендаций) [4].
Клиническая картина
Клинические симптомы заболевания могут включать [4]:
• бессимптомное увеличение периферических лимфоузлов;
• симптомы интоксикации (В-симптомы - лихорадка выше 38°С не менее трех дней подряд без признаков воспаления; ночные профузные поты; похудание на 10% массы тела за последние 6 месяцев);
• интермиттирующая лихорадка;
• кожный зуд до расчесов;
• у пациентов с массивным поражением средостения - боль в груди, кашель, одышка, симптомы сдавления верхней полой вены.
• бессимптомное увеличение периферических лимфоузлов;
• симптомы интоксикации (В-симптомы - лихорадка выше 38°С не менее трех дней подряд без признаков воспаления; ночные профузные поты; похудание на 10% массы тела за последние 6 месяцев);
• интермиттирующая лихорадка;
• кожный зуд до расчесов;
• у пациентов с массивным поражением средостения - боль в груди, кашель, одышка, симптомы сдавления верхней полой вены.
Диагностика
Многие рекомендованные методы диагностики заболевания и связанных с ним состояний имеют ограниченную доказательную базу (в соответствии с шкалами оценки УДД и УРР) по причине отсутствия посвященных им клинических исследований. Невзирая на это, они являются необходимыми элементами обследования пациента для установления диагноза и выбора тактики лечения, так как более эффективные и доказанные методы в настоящее время не разработаны.
Критерии установления диагноза/состояния. Диагноз лимфомы Ходжкина устанавливается на основе морфологического и иммуногистохимического исследования биопсийного материала и формулируется в соответствии с пересмотренной классификацией опухолей гемопоэтической и лимфоидной тканей ВОЗ 2017 г. [1,3].
Уровень убедительности рекомендаций С (уровень достоверности доказательств 5).
Комментарии. При сборе анамнеза необходимо уточнять в том числе семейный анамнез, обращая внимание на наличие лимфопролиферативных заболеваний.
• У всех пациентов с подозрением на ЛХ или выявленной ЛХ при первичном или повторном приеме, перед каждым последующем циклом химиотерапии, при оценке ремиссии через 2 месяца после завершения терапии, при контрольных обследованиях, и при подозрении на рецидив заболевания рекомендуется сбор жалоб при заболеваниях органов кроветворения и крови [4].
Уровень убедительности рекомендаций С (уровень достоверности доказательств 5).
Комментарии. При первичном осмотре особый акцент необходимо делать на сроки и темпы увеличения лимфоузлов (основной симптом ЛХ - лимфаденопатия, развивающаяся постепенно и асимметрично), неспецифические симптомы интоксикации (лихорадка выше 38°С не менее трех дней подряд без признаков воспаления; ночные профузные поты; похудание на 10% массы тела за последние 6 месяцев), симптомы поражения верхнего средостения (навязчивый непродуктивный кашель, синдром сдавления верхней полой вены, охриплость голоса, дисфагия, диспноэ).
Уровень убедительности рекомендаций С (уровень достоверности доказательств 5).
Комментарий. При осмотре необходимо оценить общее состояние пациента по шкале ECOG ( см приложение Г1), а также осмотреть кожные покровы, миндалины и полость рта; пальпация должна включать в себя пальпацию всех доступных групп периферических лимфатических узлов, печени, селезенки.
• общий (клинический) анализ крови развернутый с определением гемоглобина, эритроцитов, тромбоцитов, лейкоцитов, подсчетом лейкоцитарной формулы с оценкой абсолютного содержания лейкоцитов и количества ретикулоцитов, оценкой скорости оседания эритроцитов;
• общий (клинический) анализ мочи;
• анализ крови биохимический общетерапевтический с включением следующих параметров: ЛДГ, мочевина, креатинин, общий белок, альбумин, билирубин, АСТ, АЛТ, щелочная фосфатаза, калий, натрий, хлор, кальций (другие параметры биохимического анализа крови могут быть включены в исследование на усмотрение врача);
• коагулограмма (ориентировочное исследование системы гемостаза) с включением следующих параметров: протромбин, международное нормализованное отношение (МНО), активированное частичное тромбопластиновое время (АЧТВ), фибриноген, тромбиновое время, антитромбин III, плазминоген, D-димер.
Уровень убедительности рекомендаций С (уровень достоверности доказательств 5).
Комментарий. Оценка абсолютного содержания лимфоцитов в периферической крови до начала лечения необходима для оптимального выбора химиотерапии первой линии - входит как фактор риска в подсчет числа баллов Международного прогностического индекса для распространенных стадий кЛХ ( см раздел 7,3 данных рекомендаций).
• Всем ранее не получавшим лечение пациентам с ЛХ перед проведением первой линии противоопухолевой терапии рекомендуется определение основных групп крови по системе AB0, определение антигена D системы Резус (резус-фактора) для возможности выполнения гемотрансфузии при наличии показаний до, во время или после терапии [1].
Уровень убедительности рекомендаций С (уровень достоверности доказательств 5).
• Всем ранее не получавшим лечение пациентам с ЛХ перед проведением первой линии противоопухолевой терапии рекомендуется для уточнения наличия сопутствующих инфекционных заболеваний и планирования необходимой сопутствующей терапии выполнение следующих исследований:
• молекулярно-биологического исследования крови на вирус гепатита в (Hepatitis в virus) и на вирус гепатита с (Hepatitis с virus) [1];
• молекулярно-биологического исследования крови на вирус иммунодефицита человека ВИЧ-1 (Human immunodeficiency virus HIV-1);
• молекулярно-биологического исследования крови на вирусы Эпштейн-Барр, цитомегаловирус и вирус простого герпеса.
Уровень убедительности рекомендаций С (уровень достоверности доказательств 5).
• Всем пациентам с ЛХ младше 18 лет до начала противоопухолевой терапии, а также всем пациентам с ЛХ, независимо от возраста, получающим или получавшим противоопухолевую терапию, после первого эпизода тяжелой инфекции рекомендуется определение иммунного статуса (исследование уровня иммуноглобулинов G, A и M) в крови для уточнения риска развития инфекционных осложнений и необходимости назначения соответствующей профилактики [5,6].
Уровень убедительности рекомендаций С (уровень достоверности доказательств 5).
Комментарии. Если IgG<4 г/л, клиническая ситуация расценивается как симптоматическая гипогаммаглобулинемия. В этих случаях показана заместительная терапия иммуноглобулинами ( см раздел «Сопутствующая и сопроводительная терапия).
• Всем женщинам детородного возраста с впервые выявленной ЛХ, а также с рецидивом ЛХ, перед началом терапии рекомендуется выполнение комплекса исследований по определению беременности для коррекции терапевтической тактики и консультации акушера-гинеколога в случае наличия беременности и желания женщины ее сохранить [1,7].
Уровень убедительности рекомендаций С (уровень достоверности доказательств 5).
Уровень убедительности рекомендаций С (уровень достоверности доказательств 5).
• Пациентам с противопоказаниями к КТ, либо при невозможности выполнения КТ, при установлении диагноза ЛХ, при оценке ответа на лечение, а также при подозрении на рецидив заболевания рекомендуется для стадирования заболевания и уточнения наличия, размеров и распространенности опухолевых очагов выполнить следующие диагностические исследования [1]:
• рентгенографию органов грудной клетки в двух проекциях;
• ультразвуковое исследование лимфатических узлов и внутренних органов.
Уровень убедительности рекомендаций С (уровень достоверности доказательств 5).
Комментарии. При ультразвуковом исследовании необходимо оценить периферические лимфатические узлы, внутрибрюшные, забрюшинные узлы, органы брюшной полости и малого таза. Лимфоузлы диаметром менее 1 см считаются непораженными, лимфоузлы диаметром 1-2 см требуют динамического наблюдения в процессе терапии, лимфоузлы диаметром более 2 см считаются пораженными.
• Всем пациентам при установлении диагноза ЛХ, при оценке ответа на лечение, а также при подозрении на рецидив заболевания рекомендуется при наличии возможности выполнить позитронную эмиссионную томографию всего тела с туморотропными радиофармпрепаратами (РФП) (фтордезоксиглюкозой) для более точного стадирования заболевания и лучшей оценки эффекта на терапию [1,4,8].
Уровень убедительности рекомендаций С (уровень достоверности доказательств 5).
Комментарии. Позитронная эмиссионная томография, совмещенная с компьютерной томографией (ПЭТ/КТ), является высокоинформативным методом диагностики. ПЭТ/КТ, выполненная до начала лечения, позволяет не только уточнить стадию, но и более точно определить локализацию очагов поражения, что имеет существенное значение для последующей оценки эффекта терапии индукции и качественного планирования последующей лучевой терапии и минимизации облучения здоровых тканей. При наличии возможности выполнения ПЭТ/КТ, она может быть применена в соответствии с пересмотренными критериями оценки ответа, в первую очередь у пациентов с минимальным объемом опухоли, а также с учетом возможной коррекции лечения.
Необходимо проведение ПЭТ/КТ у пациентов с ранними стадиями ЛХ, так как это позволит проводить ПЭТ-адаптированную терапию у этих пациентов.
При наличии технической возможности ПЭТ/КТ должна оцениваться по шкале Deauville ( см приложение Г2).
• Всем пациентам с установленным диагнозом ЛХ, которым планируется лечение по поводу впервые установленного заболевания, либо по поводу рецидива, рекомендуется выполнить электрокардиографию для уточнения функции сердца [1,4].
Уровень убедительности рекомендаций С (уровень достоверности доказательств 5).
• Всем пациентам с установленным диагнозом ЛХ, которым планируется лечение с использованием противоопухолевого антибиотика доксорубицина** (в схемах ABVD, вEACOPP, ОЕРА - см приложение А3,1), а также пациентам со сниженной сердечной функцией, получающим это лечение, рекомендуется выполнить эхокардиографию с определением фракции сердечного выброса, для контроля кардиологической токсичности [4].
Уровень убедительности рекомендаций С (уровень достоверности доказательств 5).
• Всем пациентам с установленным диагнозом ЛХ, которым планируется лечение с использованием противоопухолевого антибиотика блеомицина** (в схемах ABVD и вEACOPP - см приложение А3,1), а также пациентам со сниженной функцией легких, получающим это лечение, рекомендуется выполнить исследование неспровоцированных дыхательных объемов и потоков (спирография) для контроля пульмональной токсичности [4].
Уровень убедительности рекомендаций С (уровень достоверности доказательств 5).
• Всем пациентам с верифицированным диагнозом ЛХ с учетом необходимости назначения глюкокортикоидов рекомендуется перед началом терапии для своевременного выявления сопутствующей патологии и для определения необходимости их профилактики или лечения выполнить следующие исследования [1,9]:
• эзофагогастродоуденоскопию;
• ультразвуковую допплерографию сосудов (артерий и вен) нижних конечностей.
Уровень убедительности рекомендаций С (уровень достоверности доказательств 5).
Уровень убедительности рекомендаций С (уровень достоверности доказательств 5).
Комментарии. Выбор ткани и объем биопсии должны быть адекватны поставленной диагностической задаче.
• Тонкоигольные биопсии лимфоидной ткани могут быть диагностически значимыми, но не всегда.
• Краевые биопсии лимфоидной ткани мало информативны.
• Фрагментация материала крайне затрудняет его оценку.
• Желательно согласование объема биопсии с патологом.
• Крайне желательно присутствие патолога при биопсии.
• Материал для патолого-анатомического исследования должен быть помещён в фиксирующую среду как можно быстрее. Нельзя допускать высыхания материала.
• Соотношение объёма фиксирующей среды к объёму фиксируемого объекта не менее чем 10:1.
• Время фиксации не должно быть менее 12 и более 48 часов.
Неадекватная (слабая или чрезмерная) фиксация приводит к изменению морфологических свойств ткани и артефициальным результатам ИГХ.
Гистологический материал должен сопровождаться направлением, содержащим информацию о пациенте, длительности и характере заболевания, локализации очага поражения, описании биопсии [10].
Диагностические полостные операции - торакоскопия/томия, лапароскопия/томия с биопсией внутригрудных, внутрибрюшных л/у или печени проводятся только при отсутствии увеличенных периферических лимфоузлов и невозможности верификации диагноза.
Гистологические и иммуногистохимические характеристики различных вариантов ЛХ, а также обязательные требования к патолого-анатомическому заключению представлены в разделе 7,1 данных рекомендаций. Описание морфологической и иммуногистохимической картины ЛХ представлено в разделе 7,2 данных рекомендаций.
• Пациентам 18-60 лет с верифицированной кЛХ ранней стадии с благоприятным прогнозом, ПЭТ-позитивным (4-5 баллов по шкале Deauville) после 4 циклов ABVD, а также с верифицированной кЛХ ранней стадии с неблагоприятным прогнозом, ПЭТ-позитивным (4-5 баллов по шкале Deauville) после 2 циклов запланированной терапии рекомендуется биопсия ПЭТ-позитивного лимфатического узла либо другого очага поражения [4].
Уровень убедительности рекомендаций С (уровень достоверности доказательств 5).
• Пациентам с кЛХ, за исключением пациентов с кЛХ IA стадии без признаков поражения костного мозга по данным ПЭТ/КТ, рекомендуется получение гистологического препарата костного мозга (трепанобиопсия), патолого-анатомическое исследование биопсийного (операционного) материала костного мозга с применением иммуногистохимических методов для уточнения стадии опухолевого процесса [11].
Уровень убедительности рекомендаций с (уровень достоверности доказательств 5).
Комментарии. У пациентов с кЛХ I-II стадии с поражением выше диафрагмы и без очагового поражения костного мозга по результатам ПЭТ/КТ (за исключением пациентов с изменениями в клиническом анализе крови - цитопенией и/или тромбоцитозом) допустимо не выполнять трепанобиопсию, так как вероятность выявить поражение костного мозга в этой группе пациентов при выполнении трепанобиопсии из подвздошной кости составляет 0,4%. У пациентов с выявленными на ПЭТ/КТ очаговыми поражениями костей/костного мозга проведение трепанобиопсии необязательно, кроме сомнительных случаев. У пациентов III-IV стадии, у которых не выполнялась ПЭТ/КТ, выполнение трепанобиопсии является обязательным.
У детей трепанобиопсия подвздошной кости должна обязательно проводиться под общей анестезией.
Всем пациентам НЛПЛХ, независимо от стадии заболевания рекомендовано патолого-анатомическое исследование биопсийного (операционного) материала костного мозга (трепанобиопсия) и цитологическое исследование отпечатков трепанобиоптата костного мозга.
• Пациентам с ЛХ перед проведением первой и последующих линий противоопухолевой терапии рекомендуется в зависимости от сопутствующей патологии осмотр (консультация) врача-кардиолога, врача-эндокринолога, врача-невропатолога, врача- инфекциониста и других врачей-специалистов для определения необходимости терапии сопутствующих заболеваний [12].
Уровень убедительности рекомендаций С (уровень достоверности доказательств 5).
Критерии установления диагноза/состояния. Диагноз лимфомы Ходжкина устанавливается на основе морфологического и иммуногистохимического исследования биопсийного материала и формулируется в соответствии с пересмотренной классификацией опухолей гемопоэтической и лимфоидной тканей ВОЗ 2017 г. [1,3].
2,1 Жалобы и анамнез.
• У всех пациентов с подозрением на ЛХ или выявленной ЛХ при первичном приеме рекомендуется сбор анамнеза при заболеваниях органов кроветворения и крови [4].Уровень убедительности рекомендаций С (уровень достоверности доказательств 5).
Комментарии. При сборе анамнеза необходимо уточнять в том числе семейный анамнез, обращая внимание на наличие лимфопролиферативных заболеваний.
• У всех пациентов с подозрением на ЛХ или выявленной ЛХ при первичном или повторном приеме, перед каждым последующем циклом химиотерапии, при оценке ремиссии через 2 месяца после завершения терапии, при контрольных обследованиях, и при подозрении на рецидив заболевания рекомендуется сбор жалоб при заболеваниях органов кроветворения и крови [4].
Уровень убедительности рекомендаций С (уровень достоверности доказательств 5).
Комментарии. При первичном осмотре особый акцент необходимо делать на сроки и темпы увеличения лимфоузлов (основной симптом ЛХ - лимфаденопатия, развивающаяся постепенно и асимметрично), неспецифические симптомы интоксикации (лихорадка выше 38°С не менее трех дней подряд без признаков воспаления; ночные профузные поты; похудание на 10% массы тела за последние 6 месяцев), симптомы поражения верхнего средостения (навязчивый непродуктивный кашель, синдром сдавления верхней полой вены, охриплость голоса, дисфагия, диспноэ).
2,2 Физикальное обследование.
• У всех пациентов с подозрением на ЛХ или выявленной ЛХ при первичном или повторном приеме, перед каждым последующем циклом химиотерапии, при оценке ремиссии через 2 месяца после завершения терапии, при контрольных обследованиях, и при подозрении на рецидив заболевания рекомендуется выполнение визуального осмотра терапевтического, пальпации терапевтической и аускультации терапевтической для уточнения распространенности и тяжести течения заболевания [1].Уровень убедительности рекомендаций С (уровень достоверности доказательств 5).
Комментарий. При осмотре необходимо оценить общее состояние пациента по шкале ECOG ( см приложение Г1), а также осмотреть кожные покровы, миндалины и полость рта; пальпация должна включать в себя пальпацию всех доступных групп периферических лимфатических узлов, печени, селезенки.
2,3 Лабораторные диагностические исследования.
• Всем пациентам с подозрением на ЛХ или выявленной ЛХ при первичном или повторном приеме, после завершения каждого цикла терапии и перед началом каждого нового цикла терапии, при оценке ремиссии после завершения терапии, при контрольных обследованиях, и при подозрении на рецидив заболевания рекомендуется для уточнения состояния пациента, планирования терапевтической тактики и определения необходимости ее модификации, а также для определения потребности в сопутствующей и сопроводительной терапии выполнить следующие диагностические исследования [1]:• общий (клинический) анализ крови развернутый с определением гемоглобина, эритроцитов, тромбоцитов, лейкоцитов, подсчетом лейкоцитарной формулы с оценкой абсолютного содержания лейкоцитов и количества ретикулоцитов, оценкой скорости оседания эритроцитов;
• общий (клинический) анализ мочи;
• анализ крови биохимический общетерапевтический с включением следующих параметров: ЛДГ, мочевина, креатинин, общий белок, альбумин, билирубин, АСТ, АЛТ, щелочная фосфатаза, калий, натрий, хлор, кальций (другие параметры биохимического анализа крови могут быть включены в исследование на усмотрение врача);
• коагулограмма (ориентировочное исследование системы гемостаза) с включением следующих параметров: протромбин, международное нормализованное отношение (МНО), активированное частичное тромбопластиновое время (АЧТВ), фибриноген, тромбиновое время, антитромбин III, плазминоген, D-димер.
Уровень убедительности рекомендаций С (уровень достоверности доказательств 5).
Комментарий. Оценка абсолютного содержания лимфоцитов в периферической крови до начала лечения необходима для оптимального выбора химиотерапии первой линии - входит как фактор риска в подсчет числа баллов Международного прогностического индекса для распространенных стадий кЛХ ( см раздел 7,3 данных рекомендаций).
• Всем ранее не получавшим лечение пациентам с ЛХ перед проведением первой линии противоопухолевой терапии рекомендуется определение основных групп крови по системе AB0, определение антигена D системы Резус (резус-фактора) для возможности выполнения гемотрансфузии при наличии показаний до, во время или после терапии [1].
Уровень убедительности рекомендаций С (уровень достоверности доказательств 5).
• Всем ранее не получавшим лечение пациентам с ЛХ перед проведением первой линии противоопухолевой терапии рекомендуется для уточнения наличия сопутствующих инфекционных заболеваний и планирования необходимой сопутствующей терапии выполнение следующих исследований:
• молекулярно-биологического исследования крови на вирус гепатита в (Hepatitis в virus) и на вирус гепатита с (Hepatitis с virus) [1];
• молекулярно-биологического исследования крови на вирус иммунодефицита человека ВИЧ-1 (Human immunodeficiency virus HIV-1);
• молекулярно-биологического исследования крови на вирусы Эпштейн-Барр, цитомегаловирус и вирус простого герпеса.
Уровень убедительности рекомендаций С (уровень достоверности доказательств 5).
• Всем пациентам с ЛХ младше 18 лет до начала противоопухолевой терапии, а также всем пациентам с ЛХ, независимо от возраста, получающим или получавшим противоопухолевую терапию, после первого эпизода тяжелой инфекции рекомендуется определение иммунного статуса (исследование уровня иммуноглобулинов G, A и M) в крови для уточнения риска развития инфекционных осложнений и необходимости назначения соответствующей профилактики [5,6].
Уровень убедительности рекомендаций С (уровень достоверности доказательств 5).
Комментарии. Если IgG<4 г/л, клиническая ситуация расценивается как симптоматическая гипогаммаглобулинемия. В этих случаях показана заместительная терапия иммуноглобулинами ( см раздел «Сопутствующая и сопроводительная терапия).
• Всем женщинам детородного возраста с впервые выявленной ЛХ, а также с рецидивом ЛХ, перед началом терапии рекомендуется выполнение комплекса исследований по определению беременности для коррекции терапевтической тактики и консультации акушера-гинеколога в случае наличия беременности и желания женщины ее сохранить [1,7].
Уровень убедительности рекомендаций С (уровень достоверности доказательств 5).
2,4 Инструментальные диагностические исследования.
• Всем пациентам при установлении диагноза ЛХ, при оценке ответа на лечение, а также при подозрении на рецидив заболевания рекомендуется выполнить КТ шеи, грудной клетки, органов брюшной полости и малого таза (с контрастированием) для стадирования заболевания и уточнения наличия, размеров и распространенности опухолевых очагов [1].Уровень убедительности рекомендаций С (уровень достоверности доказательств 5).
• Пациентам с противопоказаниями к КТ, либо при невозможности выполнения КТ, при установлении диагноза ЛХ, при оценке ответа на лечение, а также при подозрении на рецидив заболевания рекомендуется для стадирования заболевания и уточнения наличия, размеров и распространенности опухолевых очагов выполнить следующие диагностические исследования [1]:
• рентгенографию органов грудной клетки в двух проекциях;
• ультразвуковое исследование лимфатических узлов и внутренних органов.
Уровень убедительности рекомендаций С (уровень достоверности доказательств 5).
Комментарии. При ультразвуковом исследовании необходимо оценить периферические лимфатические узлы, внутрибрюшные, забрюшинные узлы, органы брюшной полости и малого таза. Лимфоузлы диаметром менее 1 см считаются непораженными, лимфоузлы диаметром 1-2 см требуют динамического наблюдения в процессе терапии, лимфоузлы диаметром более 2 см считаются пораженными.
• Всем пациентам при установлении диагноза ЛХ, при оценке ответа на лечение, а также при подозрении на рецидив заболевания рекомендуется при наличии возможности выполнить позитронную эмиссионную томографию всего тела с туморотропными радиофармпрепаратами (РФП) (фтордезоксиглюкозой) для более точного стадирования заболевания и лучшей оценки эффекта на терапию [1,4,8].
Уровень убедительности рекомендаций С (уровень достоверности доказательств 5).
Комментарии. Позитронная эмиссионная томография, совмещенная с компьютерной томографией (ПЭТ/КТ), является высокоинформативным методом диагностики. ПЭТ/КТ, выполненная до начала лечения, позволяет не только уточнить стадию, но и более точно определить локализацию очагов поражения, что имеет существенное значение для последующей оценки эффекта терапии индукции и качественного планирования последующей лучевой терапии и минимизации облучения здоровых тканей. При наличии возможности выполнения ПЭТ/КТ, она может быть применена в соответствии с пересмотренными критериями оценки ответа, в первую очередь у пациентов с минимальным объемом опухоли, а также с учетом возможной коррекции лечения.
Необходимо проведение ПЭТ/КТ у пациентов с ранними стадиями ЛХ, так как это позволит проводить ПЭТ-адаптированную терапию у этих пациентов.
При наличии технической возможности ПЭТ/КТ должна оцениваться по шкале Deauville ( см приложение Г2).
• Всем пациентам с установленным диагнозом ЛХ, которым планируется лечение по поводу впервые установленного заболевания, либо по поводу рецидива, рекомендуется выполнить электрокардиографию для уточнения функции сердца [1,4].
Уровень убедительности рекомендаций С (уровень достоверности доказательств 5).
• Всем пациентам с установленным диагнозом ЛХ, которым планируется лечение с использованием противоопухолевого антибиотика доксорубицина** (в схемах ABVD, вEACOPP, ОЕРА - см приложение А3,1), а также пациентам со сниженной сердечной функцией, получающим это лечение, рекомендуется выполнить эхокардиографию с определением фракции сердечного выброса, для контроля кардиологической токсичности [4].
Уровень убедительности рекомендаций С (уровень достоверности доказательств 5).
• Всем пациентам с установленным диагнозом ЛХ, которым планируется лечение с использованием противоопухолевого антибиотика блеомицина** (в схемах ABVD и вEACOPP - см приложение А3,1), а также пациентам со сниженной функцией легких, получающим это лечение, рекомендуется выполнить исследование неспровоцированных дыхательных объемов и потоков (спирография) для контроля пульмональной токсичности [4].
Уровень убедительности рекомендаций С (уровень достоверности доказательств 5).
• Всем пациентам с верифицированным диагнозом ЛХ с учетом необходимости назначения глюкокортикоидов рекомендуется перед началом терапии для своевременного выявления сопутствующей патологии и для определения необходимости их профилактики или лечения выполнить следующие исследования [1,9]:
• эзофагогастродоуденоскопию;
• ультразвуковую допплерографию сосудов (артерий и вен) нижних конечностей.
Уровень убедительности рекомендаций С (уровень достоверности доказательств 5).
2,5 Иные диагностические исследования.
• Всем пациентам с подозрением на ЛХ, а также всем пациентам с подозрением на рецидив ЛХ (при наличии технической возможности) рекомендуется выполнить биопсию (взятие биопсийного материала) лимфатического узла либо другого очага поражения, патолого-анатомическое исследование биопсийного (операционного) материала с применением иммуногистохимических методов для верификации диагноза [1,4].Уровень убедительности рекомендаций С (уровень достоверности доказательств 5).
Комментарии. Выбор ткани и объем биопсии должны быть адекватны поставленной диагностической задаче.
• Тонкоигольные биопсии лимфоидной ткани могут быть диагностически значимыми, но не всегда.
• Краевые биопсии лимфоидной ткани мало информативны.
• Фрагментация материала крайне затрудняет его оценку.
• Желательно согласование объема биопсии с патологом.
• Крайне желательно присутствие патолога при биопсии.
• Материал для патолого-анатомического исследования должен быть помещён в фиксирующую среду как можно быстрее. Нельзя допускать высыхания материала.
• Соотношение объёма фиксирующей среды к объёму фиксируемого объекта не менее чем 10:1.
• Время фиксации не должно быть менее 12 и более 48 часов.
Неадекватная (слабая или чрезмерная) фиксация приводит к изменению морфологических свойств ткани и артефициальным результатам ИГХ.
Гистологический материал должен сопровождаться направлением, содержащим информацию о пациенте, длительности и характере заболевания, локализации очага поражения, описании биопсии [10].
Диагностические полостные операции - торакоскопия/томия, лапароскопия/томия с биопсией внутригрудных, внутрибрюшных л/у или печени проводятся только при отсутствии увеличенных периферических лимфоузлов и невозможности верификации диагноза.
Гистологические и иммуногистохимические характеристики различных вариантов ЛХ, а также обязательные требования к патолого-анатомическому заключению представлены в разделе 7,1 данных рекомендаций. Описание морфологической и иммуногистохимической картины ЛХ представлено в разделе 7,2 данных рекомендаций.
• Пациентам 18-60 лет с верифицированной кЛХ ранней стадии с благоприятным прогнозом, ПЭТ-позитивным (4-5 баллов по шкале Deauville) после 4 циклов ABVD, а также с верифицированной кЛХ ранней стадии с неблагоприятным прогнозом, ПЭТ-позитивным (4-5 баллов по шкале Deauville) после 2 циклов запланированной терапии рекомендуется биопсия ПЭТ-позитивного лимфатического узла либо другого очага поражения [4].
Уровень убедительности рекомендаций С (уровень достоверности доказательств 5).
• Пациентам с кЛХ, за исключением пациентов с кЛХ IA стадии без признаков поражения костного мозга по данным ПЭТ/КТ, рекомендуется получение гистологического препарата костного мозга (трепанобиопсия), патолого-анатомическое исследование биопсийного (операционного) материала костного мозга с применением иммуногистохимических методов для уточнения стадии опухолевого процесса [11].
Уровень убедительности рекомендаций с (уровень достоверности доказательств 5).
Комментарии. У пациентов с кЛХ I-II стадии с поражением выше диафрагмы и без очагового поражения костного мозга по результатам ПЭТ/КТ (за исключением пациентов с изменениями в клиническом анализе крови - цитопенией и/или тромбоцитозом) допустимо не выполнять трепанобиопсию, так как вероятность выявить поражение костного мозга в этой группе пациентов при выполнении трепанобиопсии из подвздошной кости составляет 0,4%. У пациентов с выявленными на ПЭТ/КТ очаговыми поражениями костей/костного мозга проведение трепанобиопсии необязательно, кроме сомнительных случаев. У пациентов III-IV стадии, у которых не выполнялась ПЭТ/КТ, выполнение трепанобиопсии является обязательным.
У детей трепанобиопсия подвздошной кости должна обязательно проводиться под общей анестезией.
Всем пациентам НЛПЛХ, независимо от стадии заболевания рекомендовано патолого-анатомическое исследование биопсийного (операционного) материала костного мозга (трепанобиопсия) и цитологическое исследование отпечатков трепанобиоптата костного мозга.
• Пациентам с ЛХ перед проведением первой и последующих линий противоопухолевой терапии рекомендуется в зависимости от сопутствующей патологии осмотр (консультация) врача-кардиолога, врача-эндокринолога, врача-невропатолога, врача- инфекциониста и других врачей-специалистов для определения необходимости терапии сопутствующих заболеваний [12].
Уровень убедительности рекомендаций С (уровень достоверности доказательств 5).
|
|
Лечение
При выборе тактики и проведении терапии следует учитывать, что у пациента могут быть нестандартные проявления болезни, а также сочетание конкретной болезни с другими патологиями, что может диктовать лечащему врачу изменения в алгоритме выбора оптимальной тактики диагностики и лечения.
Каждый цикл терапии начинается, если состояние пациента удовлетворяет следующим критериям:
• общее удовлетворительное состояние пациента;
• гранулоциты >1 x 109/л,.
• тромбоциты >100 x 109/л.
Для пациентов с цитопенией, обусловленной поражением костного мозга, специфическая терапия возможна и при более низких показателях лейкоцитов и тромбоцитов, однако в этих случаях должна быть обеспечена соответствующая сопроводительная терапия.
Рекомендации по редукции доз препаратов и увеличению промежутков между циклами терапии представлены в приложении А3,2.
Пациент прекращает лечение по протоколу в случаях прогрессии заболевания или токсических эффектов, не позволяющих продолжать химиотерапию в необходимом объеме.
ЛТ во всех программах лечения ЛХ должна быть начата в сроки от 2-х до 4-х недель после окончания химиотерапии, но не позднее 6-й недели.
Уровень убедительности рекомендаций A (уровень достоверности доказательств 2).
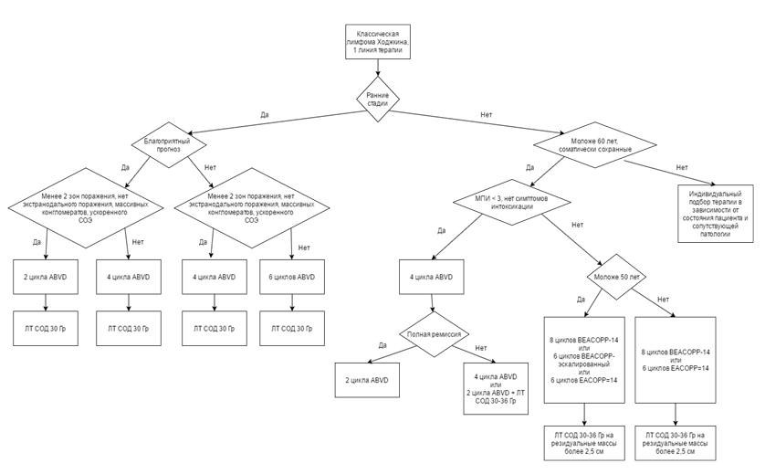
Комментарий. У части пациентов можно ограничиться проведением 2-4 циклов ABVD с последующей ЛТ на зоны исходного поражения СОД 20 Гр на зоны исходного поражения, при условии, что они после тщательно проведенного современного обследования с использованием ПЭТ/КТ строго удовлетворяют следующим критериям - исходно не более 2 зон поражения, отсутствие экстранодального поражения, массивных конгломератов (не более 5 см при КТ) и ускоренного СОЭ, негативные результаты промежуточной ПЭТ/КТ (ПЭТ-2 1-2 балла по шкале Deauville - см приложение Г2) после 2 циклов ХТ.
Для остальных пациентов этой группы предпочтение следует отдавать 4 циклам ABVD и, при полном ответе на лекарственную терапию по данным ПЭТ/КТ (1-2 балла по шкале Deauville) или КТ (остаточные образования менее 2,5 см), рекомендована ЛТ на исходно пораженные лимфатические узлы 20 Гр, а при ответе 3 балла по шкале Deauville либо остаточных образованиях более 2,5 см СОД 30 Гр.
• Пациентам 18-60 лет с верифицированной кЛХ ранней стадии с благоприятным прогнозом, у которых после 4 циклов ABVD выявляются опухолевые клетки в биоптате ПЭТ-позитивного резидуального опухолевого лимфоузла, рекомендуется интенсификация терапии - проведение дополнительно двух циклов химиотерапии по схеме вEACOPP-эскалированный (этопозид**, доксорубицин**, циклофосфамид**, винкристин**, блеомицин**, прокарбазин** или дакарбазин**, преднизолон**) (описание режимов - см приложение А3,1) с последующей ЛТ СОД 30 Гр на зоны исходного поражения в режиме стандартного фракционирования (разовая очаговая доза 2 Гр 5 дней в неделю) [4,15].
Уровень убедительности рекомендаций С (уровень достоверности доказательств 5).
• Ранее не получавшим лечение пациентам 18-60 лет с верифицированной кЛХ ранней стадии, подтвержденной ПЭТ/КТ, и с такими факторами неблагоприятного прогноза, как ускоренное СОЭ и/или поражение 3 и более областей лимфатических коллекторов рекомендуется проведение 4 циклов полихимиотерапии по схеме ABVD (описание режимов - см приложение А3,1) с последующей лучевой терапией (ЛТ) в суммарной очаговой дозе (СОД) 30 Гр на зоны исходного поражения в режиме стандартного фракционирования (разовая очаговая доза 2 Гр 5 дней в неделю) [16].
Уровень убедительности рекомендаций A (уровень достоверности доказательств 1).
• Ранее не получавшим лечение пациентам 18-50 лет с верифицированной I-IIA или IB стадиями кЛХ, с подтвержденными КТ или ПЭТ/КТ массивными лимфоузлами средостения и/или Е-стадией и без тяжелых сопутствующих заболеваний рекомендуется проведение 2 циклов вEACOPP-эскалированного + 2 циклов ABVD (описание режимов - см приложение А3,1) с последующей ЛТ СОД 30 Гр на зоны исходного поражения [17].
Уровень убедительности рекомендаций A (уровень достоверности доказательств 2).
• Ранее не получавшим лечение пациентам 18-60 лет с верифицированной только по данным КТ I-IIA или IB стадиями кЛХ, но не подтвержденной ПЭТ/КТ, и потому не удовлетворяющим критериям для 4 циклов ABVD, а также пациентам с коморбидностью, которым не может быть проведено 2 цикла вEACOPP-эскалированного + 2 цикла ABVD, рекомендуется проведение 6 циклов ABVD (описание режимов - см приложение А3,1) с последующей ЛТ СОД 30 Гр на зоны исходного поражения [16].
Уровень убедительности рекомендаций A (уровень достоверности доказательств 1).
• Пациентам 18-60 лет с верифицированной кЛХ ранней стадии с неблагоприятным прогнозом, у которых после 2 циклов запланированной терапии выявляются опухолевые клетки в биоптате ПЭТ-позитивного резидуального опухолевого лимфоузла, рекомендуется интенсификация терапии - проведение дополнительно 2-4 циклов химиотерапии по схеме вEACOPP-эскалированный (описание режимов - см приложение А3,1) с КТ или ПЭТ/КТ контролем после каждых 2 циклов и последующей ЛТ СОД 30 Гр на зоны исходного поражения [4,15].
Уровень убедительности рекомендаций С (уровень достоверности доказательств 5).
• Ранее не получавшим лечение пациентам старше 18 лет с верифицированной I-IIA или IB стадиями кЛХ с массивными конгломератами лимфоузлов в средостении и/или Е-стадией, при невозможности проведения исходного и промежуточного ПЭТ/КТ рекомендуется проведение терапии в соответствии с рекомендациями для распространенных стадий [4].
Уровень убедительности рекомендаций С (уровень достоверности доказательств 5).
• Пациентам с верифицированной кЛХ, которым показано проведение лучевой терапии, рекомендуется, при наличии технической возможности, выполнение облучения с применением протонной терапии для снижения токсичности и риска развития вторичных радиоиндуцированных опухолей [18-20].
Уровень убедительности рекомендаций С (уровень достоверности доказательств 4).
В России эта группа пациентов является самой многочисленной и составляет почти половину заболевших кЛХ. Кроме того, в России до настоящего времени сохраняется большой дефицит трансплантационных коек, что не позволяет проводить адекватную терапию при рецидивах заболевания. Поэтому главной задачей при лечении этой группы пациентов является достижение максимального числа полных и стойких ремиссий уже на первой линии терапии.
• Ранее не получавшим лечение пациентам в возрасте от 18 до 60 лет с распространенными стадиями кЛХ без симптомов интоксикации с МПИ 0-2 при отсутствии абсолютной лимфоцитопении worse 0,6 х 109/л рекомендуется полихимиотерапия по схеме ABVD (описание режимов - см приложение А3,1) [16].
Уровень убедительности рекомендаций A (уровень достоверности доказательств 1).
Комментарий. Количество циклов ABVD зависит от ответа на лечение (оценка после 2-4 циклов). Рекомендуется суммарно 6 циклов при достижении полной ремиссии после 2-х и/или 4-х циклов. Назначение 8 циклов при достижении частичной ремиссии после 4-х циклов нежелательно ввиду увеличения кумулятивной дозы доксорубицина**. В последнем случае возможно обсуждение альтернативного продолжения лечения: при достижении частичной ремиссии после 4-х циклов ABVD - проведение дополнительно только 2 циклов ABVD (всего 6 циклов) c последующим проведением ЛТ СОД 30 Гр. В случае необходимости возможно подведение дополнительной дозы облучения 6 Гр на резидуальные очаги «буст»).
• Ранее не получавшим лечение пациентам в возрасте от 18 до 50 лет с распространенными стадиями кЛХ с симптомами интоксикации и/или с МПИ 3-7 рекомендуется полихимиотерапия по схеме вEACOPP-14 (8 циклов) или вEACOPP-эскалированный (6 циклов) (описание режимов - см приложение А3,1) с последующим облучением резидуальных опухолевых масс размером 2,5 см и более СОД 30 Гр с последующим сокращением поля облучения до размеров резидуального очага «буст» и подведением дозы 6 Гр [16,21].
Уровень убедительности рекомендаций A (уровень достоверности доказательств 2).
• Ранее не получавшим лечение пациентам в возрасте от 18 до 50 лет с распространенными стадиями кЛХ с симптомами интоксикации и/или с МПИ 3-7 как альтернатива режимам вEACOPP-14 или вEACOPPesc рекомендуется полихимиотерапия по схеме EACOPP-14 (6 циклов) с последующим облучением резидуальных опухолевых масс размером 2,5 см и более СОД 30 Гр с последующим сокращением поля облучения до размеров резидуального очага «буст» и подведением дозы 6 Гр [22].
Уровень убедительности рекомендаций С (уровень достоверности доказательств 4).
Комментарий. Если после окончания терапии для оценки эффективности лечения выполнялась ПЭТ/КТ, то при метаболическом ответе 1-3 по шкале Deauville достаточной является СОД 30 Гр, а при ответе 4-5 по шкале Deauville предпочтительно СОД 36 Гр или обсуждение вопроса о II линии терапии. Решение о проведении II линии терапии целесообразно принимать на основании биопсии ПЭТ+ лимфатического узла, так как частота ложноположительных результатов ПЭТ на этом этапе повышена.
Схемы ВЕАСОРР-эскалированный, вEACOPP-14 и ЕАСОРР-14 характеризуются бóльшей токсичностью, чем схема ABVD, и требуют обязательного планового применения колониестимулирующих факторов (Г-КСФ).
С целью уменьшения проявлений синдрома лизиса опухоли у пациентов с выраженными симптомами интоксикации и общим статусом 2 и более по шкале ECOG лечение следует начинать с префазы - одного введения винбластина**) или введения циклофосфамида** в монорежиме или в сочетании с глюкокортикоидами в течение 1-3 дней (при отсутствии противопоказаний) или одного введения по схеме ABVD. После префазы начало плановой терапии по схемам ВЕАСОРР-14, ВЕАСОРР-эскалированный и ЕАСОРР-14 возможно только после прохождения пика снижения лейкоцитов.
• Ранее не получавшим лечение пациентам в возрасте от 50 до 60 лет без тяжелых сопутствующих заболеваний с распространенными стадиями кЛХ с симптомами интоксикации и/или с МПИ 3-7 рекомендуется полихимиотерапия по схеме вEACOPP-14 (8 циклов) или EACOPP-14 (6 циклов) (описание режимов - см приложение А3,1) с последующим облучением резидуальных опухолевых масс размером 2,5 см и более СОД 30 Гр [22,23].
Уровень убедительности рекомендаций С (уровень достоверности доказательств 4).
• У пациентов от 18 до 60 лет с распространенными стадиями кЛХ, получивших интенсивную лекарственную терапию в полном объеме, с резидуальной опухолью ≤2,5 см и с полным метаболическим ответом по данным ПЭТ-2 и ПЭТ/КТ после окончания терапевтического лечения, рекомендуется рассмотреть вопрос о возможности отказа от лучевой терапии [21,24].
Уровень убедительности рекомендаций A (уровень достоверности доказательств 2).
• У пациентов от 18 до 60 лет с распространенными стадиями кЛХ, выполнивших ПЭТ/КТ до начала лечения, ПЭТ/КТ-позитивных (4-5 баллов по шкале Deauville) после 2 циклов ABVD, рекомендуется интенсификация терапии до вEACOPP-эскалированный (4-6 циклов) или вEACOPP-14 (6 циклов) (описание режимов - см приложение А3,1) [25].
Уровень убедительности рекомендаций в (уровень достоверности доказательств 2).
• Всем пациентам с кЛХ, получающим терапию режимами вEACOPP-эскалированный, вEACOPP-14 или EACOPP-14, рекомендуется плановое назначение Г-КСФ для обеспечения возможности проведения следующего очередного цикла терапии в требуемые сроки и при требуемых показателях крови [22,26,27].
Уровень убедительности рекомендаций в (уровень достоверности доказательств 3).
Комментарий: введение Г-КСФ начинается на 9 сутки (через 1 сутки после введения винкристина**) независимо от количества лейкоцитов и продолжается до восстановления уровня нейтрофилов >1 × 109/л и тромбоцитов >100 × 109/л, но только в том случае, если пик падения уже пройден. Рекомендации по редукции доз или увеличению промежутков при проведении химиотерапии в зависимости от показателей крови - см приложение А3,2.
• Пациентам от 18 до 60 лет с кЛХ, завершившим плановую полихимиотерапию, рекомендуется локальная лучевая терапия с консолидирующей целью в следующих случаях [4,28,29]:
• пациентам с исходным поражением костей, в случае сохранения ПЭТ-позитивных резидуальных очагов в костях и отсутствии других проявлений заболевания - локальная лучевая терапия СОД 36 Гр на остаточные очаги;
• пациентам с исходным поражением позвонка с мягкотканным компонентом и неврологической симптоматикой - до СОД 36 Гр на исходно пораженный позвонок, независимо от результатов лекарственного лечения.
Уровень убедительности рекомендаций С (уровень достоверности доказательств 5).
• Пациентам старше 18 лет с кЛХ, подтвержденной иммуногистохимически, которым показано, но невозможно проведение или продолжение интенсивных программ химиотерапии первой линии или имеющим высокий риск развития пульмонита при применении блеомицина**, в качестве варианта терапии первой линии может быть рекомендована комбинация брентуксимаба ведотина** с химиотерапией по схеме AVD - режим вV-AVD (описание режимов - см приложение А3,1) [30].
Уровень убедительности рекомендаций в (уровень достоверности доказательств 2).
• Пациентам с кЛХ, получающим в качестве первой линии терапии режим вV-AVD, рекомендована первичная профилактика нейтропении Г-КСФ, начиная с первого цикла химиотерапии [30].
Уровень убедительности рекомендаций в (уровень достоверности доказательств 2).
Комментарий. Профилактику нейтропении следует начинать не позднее 5 дня после каждого введения химиопрепаратов по схеме вV+AVD, начиная с 1-го введения, независимо от числа лейкоцитов в день введения.
Параллельно химиотерапии пациент может получать гипергидратацию 2,5-3 л/м2/сут глюкозо-солевыми растворами.
После проведения каждых 2-х циклов химиотерапии проводится контрольное обследование ( см раздел «2. Диагностика заболевания или состояния (группы заболеваний или состояний), медицинские показания и противопоказания к применению методов диагностики» данных рекомендаций) - через 10-14 дней от окончания цикла.
• Ранее не получавшим лечение пациентам в возрасте до 18 лет с IA/B или IIA стадиями ЛХ рекомендуется полихимиотерапия по схеме OEPA (2 цикла) (описание режимов - см приложение А3,1) [31].
Уровень убедительности рекомендаций в (уровень достоверности доказательств 3).
• Пациентам в возрасте до 18 лет с IA/B или IIA стадиями ЛХ, достигшим полного метаболического ответа (подтвержденного ПЭТ/КТ) после 2 циклов OEPA, рекомендуется проведение 1 цикла по схеме сOPDAC (описание режимов - см приложение А3,1) с последующим отказом от лучевой терапии [32].
Уровень убедительности рекомендаций С (уровень достоверности доказательств 5).
• Ранее не получавшим лечение пациентам в возрасте до 18 лет с IEA/B, IIEA, IIB, или IIIA стадиями ЛХ рекомендуется полихимиотерапия по схеме OEPA (2 цикла) + сOPDAC (2 цикла) (описание режимов - см приложение А3,1) [31].
Уровень убедительности рекомендаций В (уровень достоверности доказательств 3).
• Ранее не получавшим лечение пациентам в возрасте до 18 лет с IIEB, IIIEA/B, IIIB, IVA/B стадиями ЛХ рекомендуется полихимиотерапия по схеме OEPA (2 цикла) + сOPDAC (4 цикла) (описание режимов - см приложение А3,1) [31].
Уровень убедительности рекомендаций в (уровень достоверности доказательств 3).
• Пациентам в возрасте до 18 лет с ЛХ с ПЭТ/КТ позитивной опухолью после 2 блока ПХТ рекомендуется лучевая терапия на первично пораженные области СОД 19,8 Гр [33].
Уровень убедительности рекомендаций с (уровень достоверности доказательств 5).
Комментарий. При наличии показаний к проведению лучевой терапии у пациентов с лимфомой Ходжкина необходимо облучить все пораженные лимфоузлы, выявленные при инициальном, выполненном до начала химиотерапии, ПЭТ исследовании. При формировании объемов облучения необходимо следовать ICRU 50/62 [34].
Минимальные требования к проведению облучения у детей - 3-D конформная лучевая терапия. Лучевая терапия должна проводиться на линейном ускорителе фотонами с энергией не менее 6 MV, оснащенном многолепестковом коллиматором и системой контроля положения пациента и/или мишени (КТ в коническом пучке, система портальной визуализации ). Не исключается использование электронных пучков с подходящей энергией для облучения поверхностно расположенных групп лимфатических узлов, например, паховых. Возможно применение ЛТ с модуляцией интенсивности (IMRT), объемно-модулированная ЛТ (VMAT), TomoTherapy, протонотерапии.
Лучевая терапия опухолей у детей должна проводиться с применением механической иммобилизации (индивидуальная маска из термопластического материала, вакуумный матрац). Необходимо предусмотреть возможность облучения под общей анестезией пациентов в возрасте до 4-х лет и по показаниям в более старшем возрасте.
Все области поражения предпочтительно облучать одновременно. При III-IV стадиях решение о последовательном облучении принимается индивидуально, при этом, в первую очередь, в объем лучевой терапии включаются остаточные опухолевые массы, либо зоны с исходным обширным поражением. Перерыв между этапами лучевой терапии должен быть не более 2 недель.
В макроскопический объем опухоли (GTV) входит объем пораженных лимфоузлов. Клинический объем мишени (CTV) включает в себя GTV с безопасным краем 1-2 см с учетом анатомических барьеров для распространения болезни (обычно в анатомических границах региона). Планируемый объем мишени (PTV1) включает в себя сTV плюс принятый в данном учреждении отступ, обычно 7-10 мм во всех направлениях. Для средостения, парааортальной зоны и области таза отступ сTV в краниокаудальном направлении должен составлять не менее 2 см Лимфоузлы корней легких рассматриваются как самостоятельный регион.
СОД облучения составляет 19,8 Гр, при стандартном фракционировании с РОД 1,8 Гр за фракцию, 5 фракций в неделю. Все поля облучаются ежедневно. Допустимо снижение РОД до 1,5-1,6 Гр при больших объемах облучения и/или у детей младшего возраста.
Граница планируемого лучевого воздействия определяется размерами опухоли по окончании химиотерапии с дополнительным захватом 1-2 см.
Лучевая терапия должна быть начата на 2-4 неделе после завершения химиотерапии, то есть на 14-28 день от приема последней дозы преднизолона.
• Пациентам в возрасте до 18 лет с ЛХ, с остаточной опухолью better 100 см3, а также у пациентов с остаточной опухолью better 5 см3 и регрессией опухоли ≤ 75% от исходного объема рекомендуется дополнительное облучение СОД 10 Гр (РОД 2 Гр) [33].
Уровень убедительности рекомендаций с (уровень достоверности доказательств 5).
Комментарий: объем буста (PTVбуст) определяется размером остаточной опухоли с безопасным краем по 1 см плюс принятый в данном учреждении отступ на PTV (PTVбуст определяется по аналогичному алгоритму определения PTV). При этом границы объема PTVбуст не должны выходить за границы PTV1.
• Пациентам в возрасте до 18 лет с экстранодальным поражением ЛХ рекомендуется проведение ЛТ в зависимости от пораженного органа [29]:
• Селезенка: орган считается пораженным, при наличии очагового накопления РФП при инициальном ПЭТ/КТ. При этом необходимо проведение облучения всей селезенки с учетом возможных смещений органа до СОД 19,8 Гр. Диффузное накопление РФП в селезенке не всегда считается поражением и должно обсуждаться индивидуально.
• Легкие: показанием к облучению легкого является сохранение в нем остаточных очагов после двух курсов химиотерапии, выявленных на первичном ПЭТ/КТ. При наличии солитарного поражения органа после 2-х курсов ПХТ - очаг облучается локально с РОД 1,8 Гр, СОД 19,8 Гр. Отступ на сTV - 1 плюс дополнительный отступ на PTV. При наличии двух и более очагов орган облучается тотально до СОД 12-15 Гр, РОД 1-1,2 Гр.
• Печень: показанием к облучению печени является ее инициальное поражение. При наличии солитарного очага поражения в печени необходимо проведение локальной лучевой терапии СОД 19,8 Гр. При этом необходимо учесть безопасный край 1-2 см и отступ PTV. В случае выявления двух или более очагов необходимо проведение тотального облучения печени с учетом возможных смещений органа до СОД 15 Гр с РОД 1-1,2 Гр.
• Почки: показанием к облучению почки является ее инициальное поражение, также регистрируемое после 2-х курсов ПХТ. Орган облучается тотально с учетом возможных смещений органа до СОД 12 Гр с РОД 1-1,2 Гр.
• Кости: показанием к облучению костей скелета является их инициальное поражение. При выявлении у пациента 1-2 очагов поражения костей - необходимо их облучение с безопасным краем 1-2 см и с учетом погрешности смещения до СОД 19,8 Гр с РОД 1,8 Гр. В случае выявления более двух очагов костного поражения необходимость их облучения обсуждается индивидуально.
Уровень убедительности рекомендаций с (уровень достоверности доказательств 5).
• Ранее не получавшим лечение пациентам в возрасте до 18 лет с ЛХ с компрессией трахеи и синдромом сдавления нижней полой вены при наличии рисков анестезии оперативное вмешательство должно проводиться с последующей продленной интубацией, при отсутствии такой возможности рекомендуется предфаза преднизолоном** 30-60 мг/м2 в течение 3-5 дней до проведения манипуляций под общей анестезией [35].
Уровень убедительности рекомендаций С (уровень достоверности доказательств 5).
Уровень убедительности рекомендаций С (уровень достоверности доказательств 5).
Комментарий. Относительная редкость участия лиц старше 60 лет в клинических исследованиях (менее 10%) создает сложности в доказательстве эффективности тех или иных программ лечения и, соответственно, в выборе терапии первой линии для этих пациентов. Плохая переносимость относительной дозо-интенсивности лечения, приближенной к адекватной расчетной величине, приводит к снижению относительной дозо-интенсивности до ≤65% от запланированной и к существенному укорочению как ОВ, так и выживаемости до прогрессирования.
Приемлемая по гематологической токсичности и эффективности программа ABVD - «золотой стандарт» - представляет высокий риск развития легочной токсичности, вызванной блеомицином**, частота которой в группе ≥60 лет составляет 24%, а связанная с ней смертность - 18%. Применение интенсивных программ в этой возрастной группе сопряжено с высоким риском смертности, ассоциированной с терапией: при использовании программы вEACOPP в базовых дозах смертность, связанная с терапией, достигает 21%, но исключение этопозида** - программа вACOPP - снижает данный показатель до 12%, что все же является неприемлемым риском для пациентов с ЛХ. В двух проспективных исследованиях, показавших эффективность режима VEPEMB, смертность от токсичности терапии составляла 3% и 7%.
Имеющаяся сердечная патология и/или риск развития кардиальных осложнений требуют проведение программ без препаратов из группы антрациклинов, например, сhlVPP, сVPP, сOPP. Следует учитывать, что терапевтический потенциал схем СОРР/СVPP реализуется в полной мере лишь при условии получения пациентом не менее 95% дозы каждого из препаратов. Также следует минимизировать объем ЛТ на область средостения. В случае сочетания кардиальной и легочной патологии возможно применение идарубицин**-содержащей программы IVDG, в которой отсутствует блеомицин**, а режим введения препаратов предполагает возможность оптимального контроля миелотоксичности [38].
С целью снижения риска кардиотоксических осложнений доксорубицина** возможна замена последнего на менее кардиотоксичные - митоксантрон** или идарубицин** (из расчета: доксорубицин** 50 мг/м2 - митоксантрон** или идарубицин** 12 мг/м2, доксорубицин** 25 мг/м2 - митоксантрон** или идарубицин** 5 мг/м2) [38].
Кроме того, с целью минимизации риска миелотоксических осложнений или при коморбидной отягощенности возможно применение программ сHOP-21, сVP. В крайних случаях пациентам, имеющим серьезные противопоказания к назначению ПХТ, можно назначать метрономную терапию типа РЕРС или монотерапию агентами, активными против ЛХ. Кратность назначения и длительность курса в данном случае будут зависеть от эффективности и токсических осложнений. Применяются винбластин** по 10 мг в/в 1 раз в 10 дней, этопозид** по 50 мг/м2 или циклофосфамид** по 50 - 150 мг перорально, курсами по 7 - 14 дней.
Уровень убедительности рекомендаций С (уровень достоверности доказательств 5).
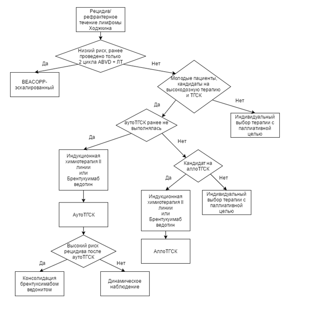
• Пациентам до 50 лет с кЛХ с хорошим соматическим статусом (ECOG 0-1, отсутствие тяжелых сопутствующих заболеваний) с рефрактерным течением заболевания (не достигнута частичная ремиссия после окончания химиотерапевтического этапа, констатировано прогрессирование), либо с первым ранним рецидивом (продолжительность ремиссии менее 1 года после завершения индукционного лечения), либо в первом позднем рецидиве с большой массой опухоли или во втором позднем рецидиве, если на предшествующих этапах лечения не проводилось облучение поясничного отдела позвоночника и костей таза, и/или не использовались циклы, включающие такие алкилирующие препараты, как мелфалан** и ломустин**, рекомендуется проведение консультации в трансплантологическом центре для решения вопроса о возможности аутологичной трансплантации гемопоэтических стволовых клеток (аутоТГСК), и, при возможности ее выполнения, планирование режимов и сроков противорецидивной терапии [4,39].
Уровень убедительности рекомендаций С (уровень достоверности доказательств 5).
• Пациентам до 50 лет с рефрактерным течением заболевания (не достигнута частичная ремиссия после окончания химиотерапевтического этапа, констатировано прогрессирование), либо с первым ранним рецидивом (продолжительность ремиссии менее 1 года после завершения индукционного лечения), либо в первом позднем рецидиве с большой массой опухоли или во втором позднем рецидиве, не получавших в первом рецидиве высокодозной химиотерапии с аутоТГСК, если на предшествующих этапах лечения не проводилось облучение поясничного отдела позвоночника, костей таза, и/или не использовались циклы, включающие такие алкилирующие препараты, как мелфалан** и ломустин**, которым планируется аутоТГСК, рекомендуется проведение химиотерапии по любой из схем терапии второй линии на выбор лечащего врача для определения химиочувствительности опухолевых клеток, уменьшения опухолевой массы и мобилизации стволовых клеток перед этапом высокодозной химиотерапии (ВДХТ) [39,40].
Уровень убедительности рекомендаций с (уровень достоверности доказательств 5).
Комментарий. В качестве терапии второй линии могут применяться комбинации ICE, DHAP, IGEV, GDP, ESHAP, GemOx, IEP (описание режимов - см приложение А3,1). Все эти режимы имеют сопоставимую эффективность и токсичность и могут применяться в зависимости от опыта и предпочтений лечащего врача.
• Пациентам до 50 лет с рефрактерным течением заболевания (не достигнута частичная ремиссия после окончания химиотерапевтического этапа, констатировано прогрессирование), либо с первым ранним рецидивом (продолжительность ремиссии менее 1 года после завершения индукционного лечения), либо в первом позднем рецидиве с большой массой опухоли или во втором позднем рецидиве, если на предшествующих этапах лечения не проводилось облучение поясничного отдела позвоночника и костей таза и/или не использовались циклы, включающие такие алкилирующие препараты, как мелфалан** и ломустин**, которым планируется аутоТГСК и начата химиотерапия рецидива, рекомендуется проведение стимуляции гемопоэза с мобилизацией и последующим сбором гемопоэтических стволовых клеток (ГСК) для последующего проведения аутоТГСК [41].
Уровень убедительности рекомендаций С (уровень достоверности доказательств 5).
Комментарий. Сроки и режим мобилизации ГСК должны выполняться в соответствии с рекомендациями трансплантационного центра, в котором планируется аутоТГСК.
• Пациентам до 50 лет с рефрактерным течением заболевания (не достигнута частичная ремиссия после окончания химиотерапевтического этапа, констатировано прогрессирование), либо с первым ранним рецидивом (продолжительность ремиссии менее 1 года после завершения индукционного лечения), либо в первом позднем рецидиве с большой массой опухоли или во втором позднем рецидиве, если на предшествующих этапах лечения не проводилось облучение поясничного отдела позвоночника, костей таза и грудины, и/или не использовались циклы, включающие такие алкилирующие препараты, как мелфалан** и ломустин**, которым запланирована аутоТГСК и у которых достигнута полная ремиссия ПЭТ-негативная ремиссия после химиотерапии рецидива, рекомендуется проведение высокодозной терапии одним из режимов кондиционирования (описание режимов - см приложение А3,1) с последующей трансплантацией ГСК [39,40].
Уровень убедительности рекомендаций с (уровень достоверности доказательств 5).
• Пациентам до 50 лет с рефрактерным течением заболевания (не достигнута частичная ремиссия после окончания химиотерапевтического этапа, констатировано прогрессирование), либо с первым ранним рецидивом (продолжительность ремиссии менее 1 года после завершения индукционного лечения), либо в первом позднем рецидиве с большой массой опухоли или во втором позднем рецидиве, если на предшествующих этапах лечения не проводилось облучение поясничного отдела позвоночника и костей таза, и/или не использовались циклы, включающие такие алкилирующие препараты, как мелфалан** и ломустин**, которым запланирована аутоТГСК и у которых не достигнута полная ремиссия ПЭТ-негативная ремиссия после химиотерапии рецидива, рекомендуется проведение альтернативной терапии рецидива для достижения полной ПЭТ-негативной ремиссии перед высокодозной терапией с последующей трансплантацией ГСК [42].
Уровень убедительности рекомендаций С (уровень достоверности доказательств 4).
• Пациентам c иммуногистохимически доказанной кЛХ, которым была выполнена аутоТГСК, имеющим повышенный риск рецидива или прогрессирования заболевания (резистентность к первой линии терапии, рецидив или прогрессирование лимфомы в течение 12 месяцев после окончания 1 линии терапии, наличие экстранодального поражения при рецидиве до аутоТГСК), после восстановления от аутоТГСК рекомендуется проведение консолидирующей терапии брентуксимабом ведотином** с целью воздействия на минимальную остаточную болезнь [43].
Уровень убедительности рекомендаций A (уровень достоверности доказательств 2).
Комментарий. Консолидирующую терапию рекомендовано проводить в объеме 16 циклов (введений), с контрольным обследованием каждые 4 введения.
Пациентам с кЛХ до 18 лет терапия брентуксимабом ведотином** проводится после аутоТГСК только в тех случаях, когда до трансплантации не была достигнута метаболическая ремиссия.
• Пациентам с рецидивами или рефрактерным течением кЛХ, которым не планируется аутоТГСК, рекомендуется проведение химиотерапии рецидива по любой из схем терапии второй линии на выбор лечащего врача [39,40].
Уровень убедительности рекомендаций с (уровень достоверности доказательств 5).
Комментарий. В качестве терапии второй линии могут применяться комбинации ICE, DHAP, IGEV, GDP, ESHAP, GemOx, IEP (описание режимов - см приложение А3,1). Все эти режимы имеют сопоставимую эффективность и токсичность и могут применяться в зависимости от опыта и предпочтений лечащего врача.
• Пациентам c кЛХ с рецидивом или рефрактерностью после аутоТГСК, а также не-кандидатам на аутоТГСК, рецидивировавшим после 2 или более линий предшествующей терапии, рекомендуется проведение терапии брентуксимабом ведотином** в монорежиме (описание режима - см приложение А3,1) [44].
Уровень убедительности рекомендаций в (уровень достоверности доказательств 3).
Комментарий. При подтверждении чувствительности опухоли проводится как минимум 8, но не более 16 циклов (введений) терапии с осуществлением контроля в процессе лечения каждые 4 цикла. После окончания лечения контроль осуществляется в стандартном режиме.
• Пациентам c кЛХ старше 18 лет с рецидивом или рефрактерностью после аутоТГСК и брентуксимаба ведотина** либо после трех и более линий системной терапии, включающей аутоТГСК, в качестве одной из возможных опций рекомендуется проведение терапии ниволумабом** (описание режима - см приложение А3,1) [45].
Уровень убедительности рекомендаций A (уровень достоверности доказательств 3).
Комментарий. Лечение препаратом проводится до прогрессирования или непереносимой токсичности. Показания для отмены препарата обсуждаются отдельно в каждой клинической ситуации по результатам обследования каждые 6 месяцев.
• Пациентам c кЛХ с рецидивом или рефрактерностью после трех и более линий системной терапии в качестве одной из возможных опций рекомендуется проведение терапии пембролизумабом** (описание режима - см приложение А3,1) [46].
Уровень убедительности рекомендаций в (уровень достоверности доказательств 3).
Комментарий. Лечение препаратом проводится до прогрессирования или непереносимой токсичности. Показания для отмены препарата обсуждаются отдельно в каждой клинической ситуации по результатам обследования каждые 6 месяцев.
• Пациентам c кЛХ с рецидивом или рефрактерностью после аутоТГСК, брентуксимаба ведотина** и ингибиторов иммунных контрольных точек (ниволумаб**, пембролизумаб** ), рекомендуется консультация в трансплантологическом центре для решения вопроса о целесообразности и возможности проведения трансплантации аллогенных гемопоэтических стволовых клеток крови [47,48].
Уровень убедительности рекомендаций В (уровень достоверности доказательств 2).
• Пациентам с ЛХ, исчерпавшим возможности трансплантации, таргетной терапии и иммунотерапии, может быть рекомендовано рассмотреть вопрос о проведении низкотоксичной цитостатической терапии или лучевой терапии по усмотрению лечащего врача с паллиативной целью [4].
Уровень убедительности рекомендаций С (уровень достоверности доказательств 5).
Комментарий. С паллиативной целью возможно использование гемцитабин** - (для пациентов старше 18 лет) или ломустин**-содержащих режимов, бендамустина** в монорежиме, и/или локальной ЛТ, что позволяет у части пациентов получить достаточно длительные ремиссии, удовлетворительное качество жизни и хорошие показатели длительной выживаемости. Выбор терапии для этих пациентов всегда индивидуален. У пациентов с цитопенией с паллиативной целью возможно использование различных метрономных режимов на фоне сопроводительной терапии. Такой подход позволяет у части пациентов достичь удовлетворительного качества жизни даже без достижения ремиссии.
• Ранее не получавшим лечение пациентам 18 лет и старше с НЛПЛХ I-IIA стадий без массивного опухолевого поражения рекомендовано проведение лучевой терапии СОД 30 Гр и/или монотерапии ритуксимабом** в режиме для ранних стадий В-клеточных неходжкинских лимфом [49-51].
Уровень убедительности рекомендаций С (уровень достоверности доказательств 4).
• Ранее не получавшим лечение пациентам моложе 18 лет с НЛПЛХ I-IIA стадий без массивного опухолевого поражения рекомендовано хирургическое удаление очага и динамическое наблюдение [52,53].
Уровень убедительности рекомендаций в (уровень достоверности доказательств 3).
• Ранее не получавшим лечение пациентам 18 лет и старше с НЛПЛХ I-II стадий с массивным опухолевым поражением и/или с симптомами интоксикации (В-симптомами) рекомендовано проведение химиотерапии по схеме ABVD в комбинации с ритуксимабом** и лучевой терапии СОД 30 Гр [54].
Уровень убедительности рекомендаций с (уровень достоверности доказательств 5).
Комментарий. ЛТ пациентам с НЛПЛХ проводится на зоны исходно поражённых лимфатических узлов, определяемых по данным ПЭТ/КТ, с отступами 2-5 см При невозможности выполнения ПЭТ/КТ до начала лечения объём ЛТ определяется по данным исходных УЗИ, КТ.
• Ранее не получавшим лечение пациентам моложе 18 лет с НЛПЛХ I-II стадий с массивным опухолевым поражением и/или с симптомами интоксикации (В-симптомами) рекомендовано проведение химиотерапии по схеме сVP с ритуксимабом** [55].
Уровень убедительности рекомендаций С (уровень достоверности доказательств 5).
• Ранее не получавшим лечение пациентам с распространенными (III-IV) стадиями НЛПЛХ рекомендовано применение режима R-CHOP (описание режимов - см приложение А3,1) [56].
Уровень убедительности рекомендаций с (уровень достоверности доказательств 5).
• Пациентам с рецидивами или рефрактерным течением НЛПЛХ без признаков трансформации в диффузную В-клеточную крупноклеточную лимфому рекомендована терапия рецидивов по схемам химиотерапии, аналогичным схемам для лечения рецидивов кЛХ, с добавлением ритуксимаба** [57].
Уровень убедительности рекомендаций с (уровень достоверности доказательств 5).
• Пациентам с повторными рецидивами НЛПЛХ без признаков трансформации в диффузную В-клеточную крупноклеточную лимфому рекомендуется проведение консультации в трансплантологическом центре для решения вопроса о возможности аутологичной трансплантации гемопоэтических стволовых клеток (аутоТГСК) [58,59].
Уровень убедительности рекомендаций С (уровень достоверности доказательств 5).
Уровень убедительности рекомендаций С (уровень достоверности доказательств 5).
Комментарий. При любых формах, степени агрессивности и стадиях ЛХ возможны три варианта тактики ведения - прерывание беременности, выжидательная тактика или начало противоопухолевой терапии. Выбор тактики должен базироваться на следующих принципах:
1. Сочетание беременности с ЛХ в ремиссии не служит показанием к прерыванию беременности.
2. При выявлении ЛХ во II или III триместрах возможно, если это необходимо, проведение ПХТ во время беременности. Желательно, если это возможно, избегать схем ПХТ, содержащих алкилирующие препараты. При проведении ПХТ необходимо назначение низкомолекулярного гепарина с целью профилактики венозных тромбоэмболических осложнений.
3. При выявлении ЛХ в I триместре беременности у женщин с благоприятным и промежуточным прогнозом (пациенты с IА и IIА стадиями без факторов риска - массивного поражения средостения и поражения >4 областей лимфатических коллекторов) возможна выжидательная тактика и начало лечения во II или III триместре беременности.
4. При рецидивирующем течении ЛХ, а также всем женщинам с впервые диагностированной лимфомой с неблагоприятным прогнозом заболевания, выявленной в I триместре, показано прерывание беременности.
5. Во всех случаях возможность сохранения беременности при активном течении ЛХ, сроки начала лечения, а также вопросы выбора схем лечения во время беременности решает только врач-гематолог или врач-онколог. В такой ситуации всегда необходимо стремиться организовать родоразрешение в перинатальных центрах или роддомах с наличием детской реанимации.
6. Время родоразрешения должно быть определено совместно врачами-акушерами и врачами-онкогами или врачами-гематологами. Когда это необходимо, плод должен быть извлечён в срок наибольшей безопасности для его здоровья (после 33-34 недель беременности) и здоровья матери. В связи с возможной миелосупрессией как у матери, так и у плода, ПХТ должна быть отменена за 3 недели до предполагаемого срока родоразрешения. Наиболее благоприятным и безопасным методом родоразрешения на фоне ПХТ являются роды через естественные родовые пути. Оперативное родоразрешение должно проводиться по акушерским показаниям.
• Беременным пациенткам с ЛХ с симптомами интоксикации, синдромом сдавления верхней полой вены или угрозой прогрессирования ЛХ рекомендовано начать проведение монохимиотерапии винбластином** 6 мг/м2 каждые 2-4 недели для стабилизации болезни и до родоразрешения [7,60].
Уровень убедительности рекомендаций С (уровень достоверности доказательств 5).
Комментарий. У пациенток с симптомами ЛХ, резистентных к монохимиотерапии винбластином**, схемой выбора является схема ABVD [61]. После родоразрешения проводят полное обследование и адекватный для конкретной ситуации объем лечения, учитывающий уже полученную терапию.
• Беременным пациенткам с ЛХ рекомендовано проведение профилактики тромбоэмболических осложнений в течение беременности и в послеродовом периоде (6 недель после родов) [7].
Уровень убедительности рекомендаций С (уровень достоверности доказательств 5).
Комментарий. Тромбопрофилактика должна подбираться индивидуально на основании профильных рекомендаций.
Уровень убедительности рекомендаций С (уровень достоверности доказательств 5).
Уровень убедительности рекомендаций С (уровень достоверности доказательств 5).
• Всем пациентам c ЛХ со сниженной концентрацией гемоглобина крови рекомендовано лечение анемии согласно существующим профильным рекомендациям [64,65].
Уровень убедительности рекомендаций С (уровень достоверности доказательств 5).
• Всем пациентам c ЛХ, получающим противоопухолевую химио. Или лучевую терапию, рекомендована профилактика и лечение тошноты и рвоты в зависимости от эметогенного потенциала проводимого лечения согласно существующим профильным рекомендациям [66].
Уровень убедительности рекомендаций С (уровень достоверности доказательств 5).
• Пациентам с ЛХ с выявленной симптоматической гипогаммаглобулинемией (перенесенная тяжелая инфекция, IgG worse 4 г/л) рекомендовано проведение заместительной терапии иммуноглобулином человека нормальным 0,2-0,4 г/кг в/в каждые 3-4 недели в течение 12 месяцев [67,68].
Уровень убедительности рекомендаций С (уровень достоверности доказательств 5).
Комментарий. Терапия проводится под контролем уровня IgG каждые 6 месяцев, пересмотр дозы иммуноглобулина человека нормального каждые 6 месяцев. После завершения терапии проводится пожизненное мониторирование уровня IgG 1 раз в год, в случае повнорного снижения IgG worse 4 г/л проводятся повторные курсы заместительной терапии аналогичным препаратом в аналогичном режиме в течение 12 месяцев.
• Для пациентов с ЛХ детородного возраста рекомендуется проведение консультации о риске бесплодия после терапии и о потенциальных методах сохранения фертильности (криоконсервация спермы у мужчин, овариальная супрессия у женщин) [69].
Уровень убедительности рекомендаций с (уровень достоверности доказательств - 5).
• Для пациенток с ЛХ. Девочек и молодых женщин, у которых планируется лучевая терапия на подвздошную область, рекомендуется рассмотрение вопроса о необходимости лапароскопической транспозиции яичников для защиты яичников [70].
Уровень убедительности рекомендаций с (уровень достоверности доказательств - 5).
Комментарий. Транспозиция яичников особенно показана, если ожидаемая доза облучения на яичники составит более 5 Гр, так как при этом может возникнуть длительная дисфункция яичника. Этого можно избежать, если лучевая терапия проводится с противоположных полей в СОД 20 Гр и яичник находится, как минимум, на расстоянии 2 см от границы лучевой области.
При проведении овариопексии нить должна быть обязательно помечена клипсой. Процедура выполняется хирургом немедленно после консультации лучевого терапевта до начала лучевой терапии на поддиафрагмальную область.
Обезболивание.
• Пациентам с ЛХ при возникновении острого или хронического болевого синдрома рекомендуется провести диагностику причины болевого синдрома и последующую патогенетическую или сипмтоматическую терапию болевого синдрома в соответствии с существующими профильными рекомендациями [71,72].
Уровень убедительности рекомендаций. С (уровень достоверности доказательств - 5).
Диетотерапия.
Не применяется.
Каждый цикл терапии начинается, если состояние пациента удовлетворяет следующим критериям:
• общее удовлетворительное состояние пациента;
• гранулоциты >1 x 109/л,.
• тромбоциты >100 x 109/л.
Для пациентов с цитопенией, обусловленной поражением костного мозга, специфическая терапия возможна и при более низких показателях лейкоцитов и тромбоцитов, однако в этих случаях должна быть обеспечена соответствующая сопроводительная терапия.
Рекомендации по редукции доз препаратов и увеличению промежутков между циклами терапии представлены в приложении А3,2.
Пациент прекращает лечение по протоколу в случаях прогрессии заболевания или токсических эффектов, не позволяющих продолжать химиотерапию в необходимом объеме.
ЛТ во всех программах лечения ЛХ должна быть начата в сроки от 2-х до 4-х недель после окончания химиотерапии, но не позднее 6-й недели.
3,1 Первая линия терапии кЛХ, ранние стадии, у пациентов 18-60 лет.
• Ранее не получавшим лечение пациентам 18-60 лет с верифицированной кЛХ ранней стадии подтвержденной ПЭТ/КТ, с благоприятным прогнозом, рекомендуется проведение 2-4 циклов полихимиотерапии по схеме ABVD (доксорубицин**, блеомицин**, винбластин**, дакарбазин**) (описание режимов - см приложение А3,1) с последующей лучевой терапией (ЛТ) в суммарной очаговой дозе (СОД) 30 Гр на зоны исходного поражения в режиме стандартного фракционирования (разовая очаговая доза 2 Гр 5 дней в неделю) [13,14].Уровень убедительности рекомендаций A (уровень достоверности доказательств 2).
Комментарий. У части пациентов можно ограничиться проведением 2-4 циклов ABVD с последующей ЛТ на зоны исходного поражения СОД 20 Гр на зоны исходного поражения, при условии, что они после тщательно проведенного современного обследования с использованием ПЭТ/КТ строго удовлетворяют следующим критериям - исходно не более 2 зон поражения, отсутствие экстранодального поражения, массивных конгломератов (не более 5 см при КТ) и ускоренного СОЭ, негативные результаты промежуточной ПЭТ/КТ (ПЭТ-2 1-2 балла по шкале Deauville - см приложение Г2) после 2 циклов ХТ.
Для остальных пациентов этой группы предпочтение следует отдавать 4 циклам ABVD и, при полном ответе на лекарственную терапию по данным ПЭТ/КТ (1-2 балла по шкале Deauville) или КТ (остаточные образования менее 2,5 см), рекомендована ЛТ на исходно пораженные лимфатические узлы 20 Гр, а при ответе 3 балла по шкале Deauville либо остаточных образованиях более 2,5 см СОД 30 Гр.
• Пациентам 18-60 лет с верифицированной кЛХ ранней стадии с благоприятным прогнозом, у которых после 4 циклов ABVD выявляются опухолевые клетки в биоптате ПЭТ-позитивного резидуального опухолевого лимфоузла, рекомендуется интенсификация терапии - проведение дополнительно двух циклов химиотерапии по схеме вEACOPP-эскалированный (этопозид**, доксорубицин**, циклофосфамид**, винкристин**, блеомицин**, прокарбазин** или дакарбазин**, преднизолон**) (описание режимов - см приложение А3,1) с последующей ЛТ СОД 30 Гр на зоны исходного поражения в режиме стандартного фракционирования (разовая очаговая доза 2 Гр 5 дней в неделю) [4,15].
Уровень убедительности рекомендаций С (уровень достоверности доказательств 5).
• Ранее не получавшим лечение пациентам 18-60 лет с верифицированной кЛХ ранней стадии, подтвержденной ПЭТ/КТ, и с такими факторами неблагоприятного прогноза, как ускоренное СОЭ и/или поражение 3 и более областей лимфатических коллекторов рекомендуется проведение 4 циклов полихимиотерапии по схеме ABVD (описание режимов - см приложение А3,1) с последующей лучевой терапией (ЛТ) в суммарной очаговой дозе (СОД) 30 Гр на зоны исходного поражения в режиме стандартного фракционирования (разовая очаговая доза 2 Гр 5 дней в неделю) [16].
Уровень убедительности рекомендаций A (уровень достоверности доказательств 1).
• Ранее не получавшим лечение пациентам 18-50 лет с верифицированной I-IIA или IB стадиями кЛХ, с подтвержденными КТ или ПЭТ/КТ массивными лимфоузлами средостения и/или Е-стадией и без тяжелых сопутствующих заболеваний рекомендуется проведение 2 циклов вEACOPP-эскалированного + 2 циклов ABVD (описание режимов - см приложение А3,1) с последующей ЛТ СОД 30 Гр на зоны исходного поражения [17].
Уровень убедительности рекомендаций A (уровень достоверности доказательств 2).
• Ранее не получавшим лечение пациентам 18-60 лет с верифицированной только по данным КТ I-IIA или IB стадиями кЛХ, но не подтвержденной ПЭТ/КТ, и потому не удовлетворяющим критериям для 4 циклов ABVD, а также пациентам с коморбидностью, которым не может быть проведено 2 цикла вEACOPP-эскалированного + 2 цикла ABVD, рекомендуется проведение 6 циклов ABVD (описание режимов - см приложение А3,1) с последующей ЛТ СОД 30 Гр на зоны исходного поражения [16].
Уровень убедительности рекомендаций A (уровень достоверности доказательств 1).
• Пациентам 18-60 лет с верифицированной кЛХ ранней стадии с неблагоприятным прогнозом, у которых после 2 циклов запланированной терапии выявляются опухолевые клетки в биоптате ПЭТ-позитивного резидуального опухолевого лимфоузла, рекомендуется интенсификация терапии - проведение дополнительно 2-4 циклов химиотерапии по схеме вEACOPP-эскалированный (описание режимов - см приложение А3,1) с КТ или ПЭТ/КТ контролем после каждых 2 циклов и последующей ЛТ СОД 30 Гр на зоны исходного поражения [4,15].
Уровень убедительности рекомендаций С (уровень достоверности доказательств 5).
• Ранее не получавшим лечение пациентам старше 18 лет с верифицированной I-IIA или IB стадиями кЛХ с массивными конгломератами лимфоузлов в средостении и/или Е-стадией, при невозможности проведения исходного и промежуточного ПЭТ/КТ рекомендуется проведение терапии в соответствии с рекомендациями для распространенных стадий [4].
Уровень убедительности рекомендаций С (уровень достоверности доказательств 5).
• Пациентам с верифицированной кЛХ, которым показано проведение лучевой терапии, рекомендуется, при наличии технической возможности, выполнение облучения с применением протонной терапии для снижения токсичности и риска развития вторичных радиоиндуцированных опухолей [18-20].
Уровень убедительности рекомендаций С (уровень достоверности доказательств 4).
3,2 Первая линия терапии кЛХ, распространенные стадии, у пациентов 18-60 лет.
Стандартом лечения распространенных стадий является ХТ в сочетании с ЛТ на зоны больших опухолевых массивов, оставшихся после химиотерапевтического воздействия.В России эта группа пациентов является самой многочисленной и составляет почти половину заболевших кЛХ. Кроме того, в России до настоящего времени сохраняется большой дефицит трансплантационных коек, что не позволяет проводить адекватную терапию при рецидивах заболевания. Поэтому главной задачей при лечении этой группы пациентов является достижение максимального числа полных и стойких ремиссий уже на первой линии терапии.
• Ранее не получавшим лечение пациентам в возрасте от 18 до 60 лет с распространенными стадиями кЛХ без симптомов интоксикации с МПИ 0-2 при отсутствии абсолютной лимфоцитопении worse 0,6 х 109/л рекомендуется полихимиотерапия по схеме ABVD (описание режимов - см приложение А3,1) [16].
Уровень убедительности рекомендаций A (уровень достоверности доказательств 1).
Комментарий. Количество циклов ABVD зависит от ответа на лечение (оценка после 2-4 циклов). Рекомендуется суммарно 6 циклов при достижении полной ремиссии после 2-х и/или 4-х циклов. Назначение 8 циклов при достижении частичной ремиссии после 4-х циклов нежелательно ввиду увеличения кумулятивной дозы доксорубицина**. В последнем случае возможно обсуждение альтернативного продолжения лечения: при достижении частичной ремиссии после 4-х циклов ABVD - проведение дополнительно только 2 циклов ABVD (всего 6 циклов) c последующим проведением ЛТ СОД 30 Гр. В случае необходимости возможно подведение дополнительной дозы облучения 6 Гр на резидуальные очаги «буст»).
• Ранее не получавшим лечение пациентам в возрасте от 18 до 50 лет с распространенными стадиями кЛХ с симптомами интоксикации и/или с МПИ 3-7 рекомендуется полихимиотерапия по схеме вEACOPP-14 (8 циклов) или вEACOPP-эскалированный (6 циклов) (описание режимов - см приложение А3,1) с последующим облучением резидуальных опухолевых масс размером 2,5 см и более СОД 30 Гр с последующим сокращением поля облучения до размеров резидуального очага «буст» и подведением дозы 6 Гр [16,21].
Уровень убедительности рекомендаций A (уровень достоверности доказательств 2).
• Ранее не получавшим лечение пациентам в возрасте от 18 до 50 лет с распространенными стадиями кЛХ с симптомами интоксикации и/или с МПИ 3-7 как альтернатива режимам вEACOPP-14 или вEACOPPesc рекомендуется полихимиотерапия по схеме EACOPP-14 (6 циклов) с последующим облучением резидуальных опухолевых масс размером 2,5 см и более СОД 30 Гр с последующим сокращением поля облучения до размеров резидуального очага «буст» и подведением дозы 6 Гр [22].
Уровень убедительности рекомендаций С (уровень достоверности доказательств 4).
Комментарий. Если после окончания терапии для оценки эффективности лечения выполнялась ПЭТ/КТ, то при метаболическом ответе 1-3 по шкале Deauville достаточной является СОД 30 Гр, а при ответе 4-5 по шкале Deauville предпочтительно СОД 36 Гр или обсуждение вопроса о II линии терапии. Решение о проведении II линии терапии целесообразно принимать на основании биопсии ПЭТ+ лимфатического узла, так как частота ложноположительных результатов ПЭТ на этом этапе повышена.
Схемы ВЕАСОРР-эскалированный, вEACOPP-14 и ЕАСОРР-14 характеризуются бóльшей токсичностью, чем схема ABVD, и требуют обязательного планового применения колониестимулирующих факторов (Г-КСФ).
С целью уменьшения проявлений синдрома лизиса опухоли у пациентов с выраженными симптомами интоксикации и общим статусом 2 и более по шкале ECOG лечение следует начинать с префазы - одного введения винбластина**) или введения циклофосфамида** в монорежиме или в сочетании с глюкокортикоидами в течение 1-3 дней (при отсутствии противопоказаний) или одного введения по схеме ABVD. После префазы начало плановой терапии по схемам ВЕАСОРР-14, ВЕАСОРР-эскалированный и ЕАСОРР-14 возможно только после прохождения пика снижения лейкоцитов.
• Ранее не получавшим лечение пациентам в возрасте от 50 до 60 лет без тяжелых сопутствующих заболеваний с распространенными стадиями кЛХ с симптомами интоксикации и/или с МПИ 3-7 рекомендуется полихимиотерапия по схеме вEACOPP-14 (8 циклов) или EACOPP-14 (6 циклов) (описание режимов - см приложение А3,1) с последующим облучением резидуальных опухолевых масс размером 2,5 см и более СОД 30 Гр [22,23].
Уровень убедительности рекомендаций С (уровень достоверности доказательств 4).
• У пациентов от 18 до 60 лет с распространенными стадиями кЛХ, получивших интенсивную лекарственную терапию в полном объеме, с резидуальной опухолью ≤2,5 см и с полным метаболическим ответом по данным ПЭТ-2 и ПЭТ/КТ после окончания терапевтического лечения, рекомендуется рассмотреть вопрос о возможности отказа от лучевой терапии [21,24].
Уровень убедительности рекомендаций A (уровень достоверности доказательств 2).
• У пациентов от 18 до 60 лет с распространенными стадиями кЛХ, выполнивших ПЭТ/КТ до начала лечения, ПЭТ/КТ-позитивных (4-5 баллов по шкале Deauville) после 2 циклов ABVD, рекомендуется интенсификация терапии до вEACOPP-эскалированный (4-6 циклов) или вEACOPP-14 (6 циклов) (описание режимов - см приложение А3,1) [25].
Уровень убедительности рекомендаций в (уровень достоверности доказательств 2).
• Всем пациентам с кЛХ, получающим терапию режимами вEACOPP-эскалированный, вEACOPP-14 или EACOPP-14, рекомендуется плановое назначение Г-КСФ для обеспечения возможности проведения следующего очередного цикла терапии в требуемые сроки и при требуемых показателях крови [22,26,27].
Уровень убедительности рекомендаций в (уровень достоверности доказательств 3).
Комментарий: введение Г-КСФ начинается на 9 сутки (через 1 сутки после введения винкристина**) независимо от количества лейкоцитов и продолжается до восстановления уровня нейтрофилов >1 × 109/л и тромбоцитов >100 × 109/л, но только в том случае, если пик падения уже пройден. Рекомендации по редукции доз или увеличению промежутков при проведении химиотерапии в зависимости от показателей крови - см приложение А3,2.
• Пациентам от 18 до 60 лет с кЛХ, завершившим плановую полихимиотерапию, рекомендуется локальная лучевая терапия с консолидирующей целью в следующих случаях [4,28,29]:
• пациентам с исходным поражением костей, в случае сохранения ПЭТ-позитивных резидуальных очагов в костях и отсутствии других проявлений заболевания - локальная лучевая терапия СОД 36 Гр на остаточные очаги;
• пациентам с исходным поражением позвонка с мягкотканным компонентом и неврологической симптоматикой - до СОД 36 Гр на исходно пораженный позвонок, независимо от результатов лекарственного лечения.
Уровень убедительности рекомендаций С (уровень достоверности доказательств 5).
• Пациентам старше 18 лет с кЛХ, подтвержденной иммуногистохимически, которым показано, но невозможно проведение или продолжение интенсивных программ химиотерапии первой линии или имеющим высокий риск развития пульмонита при применении блеомицина**, в качестве варианта терапии первой линии может быть рекомендована комбинация брентуксимаба ведотина** с химиотерапией по схеме AVD - режим вV-AVD (описание режимов - см приложение А3,1) [30].
Уровень убедительности рекомендаций в (уровень достоверности доказательств 2).
• Пациентам с кЛХ, получающим в качестве первой линии терапии режим вV-AVD, рекомендована первичная профилактика нейтропении Г-КСФ, начиная с первого цикла химиотерапии [30].
Уровень убедительности рекомендаций в (уровень достоверности доказательств 2).
Комментарий. Профилактику нейтропении следует начинать не позднее 5 дня после каждого введения химиопрепаратов по схеме вV+AVD, начиная с 1-го введения, независимо от числа лейкоцитов в день введения.
3,3 Первая линия терапии кЛХ у детей и подростков до 18 лет.
Терапия детей и подростков до 18 лет с верифицированной ЛХ начинается немедленно после верификации диагноза и установления стадии. В случае проведения лапароскопии терапия начинается через 5 дней от операции.Параллельно химиотерапии пациент может получать гипергидратацию 2,5-3 л/м2/сут глюкозо-солевыми растворами.
После проведения каждых 2-х циклов химиотерапии проводится контрольное обследование ( см раздел «2. Диагностика заболевания или состояния (группы заболеваний или состояний), медицинские показания и противопоказания к применению методов диагностики» данных рекомендаций) - через 10-14 дней от окончания цикла.
• Ранее не получавшим лечение пациентам в возрасте до 18 лет с IA/B или IIA стадиями ЛХ рекомендуется полихимиотерапия по схеме OEPA (2 цикла) (описание режимов - см приложение А3,1) [31].
Уровень убедительности рекомендаций в (уровень достоверности доказательств 3).
• Пациентам в возрасте до 18 лет с IA/B или IIA стадиями ЛХ, достигшим полного метаболического ответа (подтвержденного ПЭТ/КТ) после 2 циклов OEPA, рекомендуется проведение 1 цикла по схеме сOPDAC (описание режимов - см приложение А3,1) с последующим отказом от лучевой терапии [32].
Уровень убедительности рекомендаций С (уровень достоверности доказательств 5).
• Ранее не получавшим лечение пациентам в возрасте до 18 лет с IEA/B, IIEA, IIB, или IIIA стадиями ЛХ рекомендуется полихимиотерапия по схеме OEPA (2 цикла) + сOPDAC (2 цикла) (описание режимов - см приложение А3,1) [31].
Уровень убедительности рекомендаций В (уровень достоверности доказательств 3).
• Ранее не получавшим лечение пациентам в возрасте до 18 лет с IIEB, IIIEA/B, IIIB, IVA/B стадиями ЛХ рекомендуется полихимиотерапия по схеме OEPA (2 цикла) + сOPDAC (4 цикла) (описание режимов - см приложение А3,1) [31].
Уровень убедительности рекомендаций в (уровень достоверности доказательств 3).
• Пациентам в возрасте до 18 лет с ЛХ с ПЭТ/КТ позитивной опухолью после 2 блока ПХТ рекомендуется лучевая терапия на первично пораженные области СОД 19,8 Гр [33].
Уровень убедительности рекомендаций с (уровень достоверности доказательств 5).
Комментарий. При наличии показаний к проведению лучевой терапии у пациентов с лимфомой Ходжкина необходимо облучить все пораженные лимфоузлы, выявленные при инициальном, выполненном до начала химиотерапии, ПЭТ исследовании. При формировании объемов облучения необходимо следовать ICRU 50/62 [34].
Минимальные требования к проведению облучения у детей - 3-D конформная лучевая терапия. Лучевая терапия должна проводиться на линейном ускорителе фотонами с энергией не менее 6 MV, оснащенном многолепестковом коллиматором и системой контроля положения пациента и/или мишени (КТ в коническом пучке, система портальной визуализации ). Не исключается использование электронных пучков с подходящей энергией для облучения поверхностно расположенных групп лимфатических узлов, например, паховых. Возможно применение ЛТ с модуляцией интенсивности (IMRT), объемно-модулированная ЛТ (VMAT), TomoTherapy, протонотерапии.
Лучевая терапия опухолей у детей должна проводиться с применением механической иммобилизации (индивидуальная маска из термопластического материала, вакуумный матрац). Необходимо предусмотреть возможность облучения под общей анестезией пациентов в возрасте до 4-х лет и по показаниям в более старшем возрасте.
Все области поражения предпочтительно облучать одновременно. При III-IV стадиях решение о последовательном облучении принимается индивидуально, при этом, в первую очередь, в объем лучевой терапии включаются остаточные опухолевые массы, либо зоны с исходным обширным поражением. Перерыв между этапами лучевой терапии должен быть не более 2 недель.
В макроскопический объем опухоли (GTV) входит объем пораженных лимфоузлов. Клинический объем мишени (CTV) включает в себя GTV с безопасным краем 1-2 см с учетом анатомических барьеров для распространения болезни (обычно в анатомических границах региона). Планируемый объем мишени (PTV1) включает в себя сTV плюс принятый в данном учреждении отступ, обычно 7-10 мм во всех направлениях. Для средостения, парааортальной зоны и области таза отступ сTV в краниокаудальном направлении должен составлять не менее 2 см Лимфоузлы корней легких рассматриваются как самостоятельный регион.
СОД облучения составляет 19,8 Гр, при стандартном фракционировании с РОД 1,8 Гр за фракцию, 5 фракций в неделю. Все поля облучаются ежедневно. Допустимо снижение РОД до 1,5-1,6 Гр при больших объемах облучения и/или у детей младшего возраста.
Граница планируемого лучевого воздействия определяется размерами опухоли по окончании химиотерапии с дополнительным захватом 1-2 см.
Лучевая терапия должна быть начата на 2-4 неделе после завершения химиотерапии, то есть на 14-28 день от приема последней дозы преднизолона.
• Пациентам в возрасте до 18 лет с ЛХ, с остаточной опухолью better 100 см3, а также у пациентов с остаточной опухолью better 5 см3 и регрессией опухоли ≤ 75% от исходного объема рекомендуется дополнительное облучение СОД 10 Гр (РОД 2 Гр) [33].
Уровень убедительности рекомендаций с (уровень достоверности доказательств 5).
Комментарий: объем буста (PTVбуст) определяется размером остаточной опухоли с безопасным краем по 1 см плюс принятый в данном учреждении отступ на PTV (PTVбуст определяется по аналогичному алгоритму определения PTV). При этом границы объема PTVбуст не должны выходить за границы PTV1.
• Пациентам в возрасте до 18 лет с экстранодальным поражением ЛХ рекомендуется проведение ЛТ в зависимости от пораженного органа [29]:
• Селезенка: орган считается пораженным, при наличии очагового накопления РФП при инициальном ПЭТ/КТ. При этом необходимо проведение облучения всей селезенки с учетом возможных смещений органа до СОД 19,8 Гр. Диффузное накопление РФП в селезенке не всегда считается поражением и должно обсуждаться индивидуально.
• Легкие: показанием к облучению легкого является сохранение в нем остаточных очагов после двух курсов химиотерапии, выявленных на первичном ПЭТ/КТ. При наличии солитарного поражения органа после 2-х курсов ПХТ - очаг облучается локально с РОД 1,8 Гр, СОД 19,8 Гр. Отступ на сTV - 1 плюс дополнительный отступ на PTV. При наличии двух и более очагов орган облучается тотально до СОД 12-15 Гр, РОД 1-1,2 Гр.
• Печень: показанием к облучению печени является ее инициальное поражение. При наличии солитарного очага поражения в печени необходимо проведение локальной лучевой терапии СОД 19,8 Гр. При этом необходимо учесть безопасный край 1-2 см и отступ PTV. В случае выявления двух или более очагов необходимо проведение тотального облучения печени с учетом возможных смещений органа до СОД 15 Гр с РОД 1-1,2 Гр.
• Почки: показанием к облучению почки является ее инициальное поражение, также регистрируемое после 2-х курсов ПХТ. Орган облучается тотально с учетом возможных смещений органа до СОД 12 Гр с РОД 1-1,2 Гр.
• Кости: показанием к облучению костей скелета является их инициальное поражение. При выявлении у пациента 1-2 очагов поражения костей - необходимо их облучение с безопасным краем 1-2 см и с учетом погрешности смещения до СОД 19,8 Гр с РОД 1,8 Гр. В случае выявления более двух очагов костного поражения необходимость их облучения обсуждается индивидуально.
Уровень убедительности рекомендаций с (уровень достоверности доказательств 5).
• Ранее не получавшим лечение пациентам в возрасте до 18 лет с ЛХ с компрессией трахеи и синдромом сдавления нижней полой вены при наличии рисков анестезии оперативное вмешательство должно проводиться с последующей продленной интубацией, при отсутствии такой возможности рекомендуется предфаза преднизолоном** 30-60 мг/м2 в течение 3-5 дней до проведения манипуляций под общей анестезией [35].
Уровень убедительности рекомендаций С (уровень достоверности доказательств 5).
3,4 Первая линия терапии кЛХ у пациентов старше 60 лет.
• Ранее не получавшим лечение пациентам старше 60 лет с распространенными стадиями кЛХ рекомендуется индивидуальный выбор программы лечения в зависимости от сопутствующих заболеваний пациента [4,36,37].Уровень убедительности рекомендаций С (уровень достоверности доказательств 5).
Комментарий. Относительная редкость участия лиц старше 60 лет в клинических исследованиях (менее 10%) создает сложности в доказательстве эффективности тех или иных программ лечения и, соответственно, в выборе терапии первой линии для этих пациентов. Плохая переносимость относительной дозо-интенсивности лечения, приближенной к адекватной расчетной величине, приводит к снижению относительной дозо-интенсивности до ≤65% от запланированной и к существенному укорочению как ОВ, так и выживаемости до прогрессирования.
Приемлемая по гематологической токсичности и эффективности программа ABVD - «золотой стандарт» - представляет высокий риск развития легочной токсичности, вызванной блеомицином**, частота которой в группе ≥60 лет составляет 24%, а связанная с ней смертность - 18%. Применение интенсивных программ в этой возрастной группе сопряжено с высоким риском смертности, ассоциированной с терапией: при использовании программы вEACOPP в базовых дозах смертность, связанная с терапией, достигает 21%, но исключение этопозида** - программа вACOPP - снижает данный показатель до 12%, что все же является неприемлемым риском для пациентов с ЛХ. В двух проспективных исследованиях, показавших эффективность режима VEPEMB, смертность от токсичности терапии составляла 3% и 7%.
Имеющаяся сердечная патология и/или риск развития кардиальных осложнений требуют проведение программ без препаратов из группы антрациклинов, например, сhlVPP, сVPP, сOPP. Следует учитывать, что терапевтический потенциал схем СОРР/СVPP реализуется в полной мере лишь при условии получения пациентом не менее 95% дозы каждого из препаратов. Также следует минимизировать объем ЛТ на область средостения. В случае сочетания кардиальной и легочной патологии возможно применение идарубицин**-содержащей программы IVDG, в которой отсутствует блеомицин**, а режим введения препаратов предполагает возможность оптимального контроля миелотоксичности [38].
С целью снижения риска кардиотоксических осложнений доксорубицина** возможна замена последнего на менее кардиотоксичные - митоксантрон** или идарубицин** (из расчета: доксорубицин** 50 мг/м2 - митоксантрон** или идарубицин** 12 мг/м2, доксорубицин** 25 мг/м2 - митоксантрон** или идарубицин** 5 мг/м2) [38].
Кроме того, с целью минимизации риска миелотоксических осложнений или при коморбидной отягощенности возможно применение программ сHOP-21, сVP. В крайних случаях пациентам, имеющим серьезные противопоказания к назначению ПХТ, можно назначать метрономную терапию типа РЕРС или монотерапию агентами, активными против ЛХ. Кратность назначения и длительность курса в данном случае будут зависеть от эффективности и токсических осложнений. Применяются винбластин** по 10 мг в/в 1 раз в 10 дней, этопозид** по 50 мг/м2 или циклофосфамид** по 50 - 150 мг перорально, курсами по 7 - 14 дней.
3,5 Выбор терапии второй и последующих линий у пациентов с кЛХ.
• Пациентам от 18 до 60 лет с кЛХ из группы низкого риска (ранние стадии ЛХ без неблагоприятных прогностических признаков), получивших в качестве первой линии терапии только 2 цикла по схеме ABVD с последующим облучением зон исходного поражения, при рецидиве заболевания рекомендуется рассмотреть возможность проведения 6 циклов по схеме вEACOPP-эскалированный (описание режимов - см приложение А3,1) [4].Уровень убедительности рекомендаций С (уровень достоверности доказательств 5).
• Пациентам до 50 лет с кЛХ с хорошим соматическим статусом (ECOG 0-1, отсутствие тяжелых сопутствующих заболеваний) с рефрактерным течением заболевания (не достигнута частичная ремиссия после окончания химиотерапевтического этапа, констатировано прогрессирование), либо с первым ранним рецидивом (продолжительность ремиссии менее 1 года после завершения индукционного лечения), либо в первом позднем рецидиве с большой массой опухоли или во втором позднем рецидиве, если на предшествующих этапах лечения не проводилось облучение поясничного отдела позвоночника и костей таза, и/или не использовались циклы, включающие такие алкилирующие препараты, как мелфалан** и ломустин**, рекомендуется проведение консультации в трансплантологическом центре для решения вопроса о возможности аутологичной трансплантации гемопоэтических стволовых клеток (аутоТГСК), и, при возможности ее выполнения, планирование режимов и сроков противорецидивной терапии [4,39].
Уровень убедительности рекомендаций С (уровень достоверности доказательств 5).
• Пациентам до 50 лет с рефрактерным течением заболевания (не достигнута частичная ремиссия после окончания химиотерапевтического этапа, констатировано прогрессирование), либо с первым ранним рецидивом (продолжительность ремиссии менее 1 года после завершения индукционного лечения), либо в первом позднем рецидиве с большой массой опухоли или во втором позднем рецидиве, не получавших в первом рецидиве высокодозной химиотерапии с аутоТГСК, если на предшествующих этапах лечения не проводилось облучение поясничного отдела позвоночника, костей таза, и/или не использовались циклы, включающие такие алкилирующие препараты, как мелфалан** и ломустин**, которым планируется аутоТГСК, рекомендуется проведение химиотерапии по любой из схем терапии второй линии на выбор лечащего врача для определения химиочувствительности опухолевых клеток, уменьшения опухолевой массы и мобилизации стволовых клеток перед этапом высокодозной химиотерапии (ВДХТ) [39,40].
Уровень убедительности рекомендаций с (уровень достоверности доказательств 5).
Комментарий. В качестве терапии второй линии могут применяться комбинации ICE, DHAP, IGEV, GDP, ESHAP, GemOx, IEP (описание режимов - см приложение А3,1). Все эти режимы имеют сопоставимую эффективность и токсичность и могут применяться в зависимости от опыта и предпочтений лечащего врача.
• Пациентам до 50 лет с рефрактерным течением заболевания (не достигнута частичная ремиссия после окончания химиотерапевтического этапа, констатировано прогрессирование), либо с первым ранним рецидивом (продолжительность ремиссии менее 1 года после завершения индукционного лечения), либо в первом позднем рецидиве с большой массой опухоли или во втором позднем рецидиве, если на предшествующих этапах лечения не проводилось облучение поясничного отдела позвоночника и костей таза и/или не использовались циклы, включающие такие алкилирующие препараты, как мелфалан** и ломустин**, которым планируется аутоТГСК и начата химиотерапия рецидива, рекомендуется проведение стимуляции гемопоэза с мобилизацией и последующим сбором гемопоэтических стволовых клеток (ГСК) для последующего проведения аутоТГСК [41].
Уровень убедительности рекомендаций С (уровень достоверности доказательств 5).
Комментарий. Сроки и режим мобилизации ГСК должны выполняться в соответствии с рекомендациями трансплантационного центра, в котором планируется аутоТГСК.
• Пациентам до 50 лет с рефрактерным течением заболевания (не достигнута частичная ремиссия после окончания химиотерапевтического этапа, констатировано прогрессирование), либо с первым ранним рецидивом (продолжительность ремиссии менее 1 года после завершения индукционного лечения), либо в первом позднем рецидиве с большой массой опухоли или во втором позднем рецидиве, если на предшествующих этапах лечения не проводилось облучение поясничного отдела позвоночника, костей таза и грудины, и/или не использовались циклы, включающие такие алкилирующие препараты, как мелфалан** и ломустин**, которым запланирована аутоТГСК и у которых достигнута полная ремиссия ПЭТ-негативная ремиссия после химиотерапии рецидива, рекомендуется проведение высокодозной терапии одним из режимов кондиционирования (описание режимов - см приложение А3,1) с последующей трансплантацией ГСК [39,40].
Уровень убедительности рекомендаций с (уровень достоверности доказательств 5).
• Пациентам до 50 лет с рефрактерным течением заболевания (не достигнута частичная ремиссия после окончания химиотерапевтического этапа, констатировано прогрессирование), либо с первым ранним рецидивом (продолжительность ремиссии менее 1 года после завершения индукционного лечения), либо в первом позднем рецидиве с большой массой опухоли или во втором позднем рецидиве, если на предшествующих этапах лечения не проводилось облучение поясничного отдела позвоночника и костей таза, и/или не использовались циклы, включающие такие алкилирующие препараты, как мелфалан** и ломустин**, которым запланирована аутоТГСК и у которых не достигнута полная ремиссия ПЭТ-негативная ремиссия после химиотерапии рецидива, рекомендуется проведение альтернативной терапии рецидива для достижения полной ПЭТ-негативной ремиссии перед высокодозной терапией с последующей трансплантацией ГСК [42].
Уровень убедительности рекомендаций С (уровень достоверности доказательств 4).
• Пациентам c иммуногистохимически доказанной кЛХ, которым была выполнена аутоТГСК, имеющим повышенный риск рецидива или прогрессирования заболевания (резистентность к первой линии терапии, рецидив или прогрессирование лимфомы в течение 12 месяцев после окончания 1 линии терапии, наличие экстранодального поражения при рецидиве до аутоТГСК), после восстановления от аутоТГСК рекомендуется проведение консолидирующей терапии брентуксимабом ведотином** с целью воздействия на минимальную остаточную болезнь [43].
Уровень убедительности рекомендаций A (уровень достоверности доказательств 2).
Комментарий. Консолидирующую терапию рекомендовано проводить в объеме 16 циклов (введений), с контрольным обследованием каждые 4 введения.
Пациентам с кЛХ до 18 лет терапия брентуксимабом ведотином** проводится после аутоТГСК только в тех случаях, когда до трансплантации не была достигнута метаболическая ремиссия.
• Пациентам с рецидивами или рефрактерным течением кЛХ, которым не планируется аутоТГСК, рекомендуется проведение химиотерапии рецидива по любой из схем терапии второй линии на выбор лечащего врача [39,40].
Уровень убедительности рекомендаций с (уровень достоверности доказательств 5).
Комментарий. В качестве терапии второй линии могут применяться комбинации ICE, DHAP, IGEV, GDP, ESHAP, GemOx, IEP (описание режимов - см приложение А3,1). Все эти режимы имеют сопоставимую эффективность и токсичность и могут применяться в зависимости от опыта и предпочтений лечащего врача.
• Пациентам c кЛХ с рецидивом или рефрактерностью после аутоТГСК, а также не-кандидатам на аутоТГСК, рецидивировавшим после 2 или более линий предшествующей терапии, рекомендуется проведение терапии брентуксимабом ведотином** в монорежиме (описание режима - см приложение А3,1) [44].
Уровень убедительности рекомендаций в (уровень достоверности доказательств 3).
Комментарий. При подтверждении чувствительности опухоли проводится как минимум 8, но не более 16 циклов (введений) терапии с осуществлением контроля в процессе лечения каждые 4 цикла. После окончания лечения контроль осуществляется в стандартном режиме.
• Пациентам c кЛХ старше 18 лет с рецидивом или рефрактерностью после аутоТГСК и брентуксимаба ведотина** либо после трех и более линий системной терапии, включающей аутоТГСК, в качестве одной из возможных опций рекомендуется проведение терапии ниволумабом** (описание режима - см приложение А3,1) [45].
Уровень убедительности рекомендаций A (уровень достоверности доказательств 3).
Комментарий. Лечение препаратом проводится до прогрессирования или непереносимой токсичности. Показания для отмены препарата обсуждаются отдельно в каждой клинической ситуации по результатам обследования каждые 6 месяцев.
• Пациентам c кЛХ с рецидивом или рефрактерностью после трех и более линий системной терапии в качестве одной из возможных опций рекомендуется проведение терапии пембролизумабом** (описание режима - см приложение А3,1) [46].
Уровень убедительности рекомендаций в (уровень достоверности доказательств 3).
Комментарий. Лечение препаратом проводится до прогрессирования или непереносимой токсичности. Показания для отмены препарата обсуждаются отдельно в каждой клинической ситуации по результатам обследования каждые 6 месяцев.
• Пациентам c кЛХ с рецидивом или рефрактерностью после аутоТГСК, брентуксимаба ведотина** и ингибиторов иммунных контрольных точек (ниволумаб**, пембролизумаб** ), рекомендуется консультация в трансплантологическом центре для решения вопроса о целесообразности и возможности проведения трансплантации аллогенных гемопоэтических стволовых клеток крови [47,48].
Уровень убедительности рекомендаций В (уровень достоверности доказательств 2).
• Пациентам с ЛХ, исчерпавшим возможности трансплантации, таргетной терапии и иммунотерапии, может быть рекомендовано рассмотреть вопрос о проведении низкотоксичной цитостатической терапии или лучевой терапии по усмотрению лечащего врача с паллиативной целью [4].
Уровень убедительности рекомендаций С (уровень достоверности доказательств 5).
Комментарий. С паллиативной целью возможно использование гемцитабин** - (для пациентов старше 18 лет) или ломустин**-содержащих режимов, бендамустина** в монорежиме, и/или локальной ЛТ, что позволяет у части пациентов получить достаточно длительные ремиссии, удовлетворительное качество жизни и хорошие показатели длительной выживаемости. Выбор терапии для этих пациентов всегда индивидуален. У пациентов с цитопенией с паллиативной целью возможно использование различных метрономных режимов на фоне сопроводительной терапии. Такой подход позволяет у части пациентов достичь удовлетворительного качества жизни даже без достижения ремиссии.
3,6 Лечение нодулярной с лимфоидным преобладанием лимфомы Ходжкина.
Вторым типом ЛХ в пересмотренной классификации опухолей гемопоэтической и лимфоидной тканей ВОЗ 2017 г. является нодулярная с лимфоидным преобладанием ЛХ. НЛПЛХ это самостоятельная редкая (заболеваемость - 1,5 на 1 млн) индолентная лимфома с иным, чем у кЛХ, патогенезом и иммунофенотипом НЛПЛХ отличается от кЛХ и клеточным составом (лимфоцитарно-гистиоцитарные клетки), и иммунофенотипом, и клиническим поведением, и, соответственно, подходом к терапии. Заболевание чаще диагностируется у мужчин в возрасте 20-40 лет, и неплохо поддается лечению. Прогноз нодулярной лимфомы благоприятный, однако у 3-5% пациентов отмечается ее трансформация в крупноклеточную В-клеточную лимфому, богатую Т-лимфоцитами. Лечение в ранних стадиях может проводится даже без применения химиопрепаратов, но с лучевой терапией +/- ритуксимаб**. В случае рецидива крайне необходима повторная биопсия, есть вероятность трансформации НЛПЛХ в диффузную В-клеточную крупноклеточную неходжкинскую лимфому, богатую Т-лимфоцитами.• Ранее не получавшим лечение пациентам 18 лет и старше с НЛПЛХ I-IIA стадий без массивного опухолевого поражения рекомендовано проведение лучевой терапии СОД 30 Гр и/или монотерапии ритуксимабом** в режиме для ранних стадий В-клеточных неходжкинских лимфом [49-51].
Уровень убедительности рекомендаций С (уровень достоверности доказательств 4).
• Ранее не получавшим лечение пациентам моложе 18 лет с НЛПЛХ I-IIA стадий без массивного опухолевого поражения рекомендовано хирургическое удаление очага и динамическое наблюдение [52,53].
Уровень убедительности рекомендаций в (уровень достоверности доказательств 3).
• Ранее не получавшим лечение пациентам 18 лет и старше с НЛПЛХ I-II стадий с массивным опухолевым поражением и/или с симптомами интоксикации (В-симптомами) рекомендовано проведение химиотерапии по схеме ABVD в комбинации с ритуксимабом** и лучевой терапии СОД 30 Гр [54].
Уровень убедительности рекомендаций с (уровень достоверности доказательств 5).
Комментарий. ЛТ пациентам с НЛПЛХ проводится на зоны исходно поражённых лимфатических узлов, определяемых по данным ПЭТ/КТ, с отступами 2-5 см При невозможности выполнения ПЭТ/КТ до начала лечения объём ЛТ определяется по данным исходных УЗИ, КТ.
• Ранее не получавшим лечение пациентам моложе 18 лет с НЛПЛХ I-II стадий с массивным опухолевым поражением и/или с симптомами интоксикации (В-симптомами) рекомендовано проведение химиотерапии по схеме сVP с ритуксимабом** [55].
Уровень убедительности рекомендаций С (уровень достоверности доказательств 5).
• Ранее не получавшим лечение пациентам с распространенными (III-IV) стадиями НЛПЛХ рекомендовано применение режима R-CHOP (описание режимов - см приложение А3,1) [56].
Уровень убедительности рекомендаций с (уровень достоверности доказательств 5).
• Пациентам с рецидивами или рефрактерным течением НЛПЛХ без признаков трансформации в диффузную В-клеточную крупноклеточную лимфому рекомендована терапия рецидивов по схемам химиотерапии, аналогичным схемам для лечения рецидивов кЛХ, с добавлением ритуксимаба** [57].
Уровень убедительности рекомендаций с (уровень достоверности доказательств 5).
• Пациентам с повторными рецидивами НЛПЛХ без признаков трансформации в диффузную В-клеточную крупноклеточную лимфому рекомендуется проведение консультации в трансплантологическом центре для решения вопроса о возможности аутологичной трансплантации гемопоэтических стволовых клеток (аутоТГСК) [58,59].
Уровень убедительности рекомендаций С (уровень достоверности доказательств 5).
3,7 Лимфома Ходжкина и беременность.
• Пациенткам с активным течением ЛХ, у которых определяется беременность, или при выявлении ЛХ во время беременности рекомендовано проведение консилиума, включающего гематолога и акушера-гинеколога, для индивидуального выбора тактики ведения пациентки [7,60]. Диагноз ЛХ обязательно должен быть верифицирован морфологически, для определения степени распространенности процесса предпочтение отдается ультразвуковой диагностике и магнитно-резонансной томографии [7,60].Уровень убедительности рекомендаций С (уровень достоверности доказательств 5).
Комментарий. При любых формах, степени агрессивности и стадиях ЛХ возможны три варианта тактики ведения - прерывание беременности, выжидательная тактика или начало противоопухолевой терапии. Выбор тактики должен базироваться на следующих принципах:
1. Сочетание беременности с ЛХ в ремиссии не служит показанием к прерыванию беременности.
2. При выявлении ЛХ во II или III триместрах возможно, если это необходимо, проведение ПХТ во время беременности. Желательно, если это возможно, избегать схем ПХТ, содержащих алкилирующие препараты. При проведении ПХТ необходимо назначение низкомолекулярного гепарина с целью профилактики венозных тромбоэмболических осложнений.
3. При выявлении ЛХ в I триместре беременности у женщин с благоприятным и промежуточным прогнозом (пациенты с IА и IIА стадиями без факторов риска - массивного поражения средостения и поражения >4 областей лимфатических коллекторов) возможна выжидательная тактика и начало лечения во II или III триместре беременности.
4. При рецидивирующем течении ЛХ, а также всем женщинам с впервые диагностированной лимфомой с неблагоприятным прогнозом заболевания, выявленной в I триместре, показано прерывание беременности.
5. Во всех случаях возможность сохранения беременности при активном течении ЛХ, сроки начала лечения, а также вопросы выбора схем лечения во время беременности решает только врач-гематолог или врач-онколог. В такой ситуации всегда необходимо стремиться организовать родоразрешение в перинатальных центрах или роддомах с наличием детской реанимации.
6. Время родоразрешения должно быть определено совместно врачами-акушерами и врачами-онкогами или врачами-гематологами. Когда это необходимо, плод должен быть извлечён в срок наибольшей безопасности для его здоровья (после 33-34 недель беременности) и здоровья матери. В связи с возможной миелосупрессией как у матери, так и у плода, ПХТ должна быть отменена за 3 недели до предполагаемого срока родоразрешения. Наиболее благоприятным и безопасным методом родоразрешения на фоне ПХТ являются роды через естественные родовые пути. Оперативное родоразрешение должно проводиться по акушерским показаниям.
• Беременным пациенткам с ЛХ с симптомами интоксикации, синдромом сдавления верхней полой вены или угрозой прогрессирования ЛХ рекомендовано начать проведение монохимиотерапии винбластином** 6 мг/м2 каждые 2-4 недели для стабилизации болезни и до родоразрешения [7,60].
Уровень убедительности рекомендаций С (уровень достоверности доказательств 5).
Комментарий. У пациенток с симптомами ЛХ, резистентных к монохимиотерапии винбластином**, схемой выбора является схема ABVD [61]. После родоразрешения проводят полное обследование и адекватный для конкретной ситуации объем лечения, учитывающий уже полученную терапию.
• Беременным пациенткам с ЛХ рекомендовано проведение профилактики тромбоэмболических осложнений в течение беременности и в послеродовом периоде (6 недель после родов) [7].
Уровень убедительности рекомендаций С (уровень достоверности доказательств 5).
Комментарий. Тромбопрофилактика должна подбираться индивидуально на основании профильных рекомендаций.
3,8 Оценка ответа на лечение.
• Всем пациентам с ЛХ, после 2 и 4 циклов химиотерапии, после окончания химиотерапевтического этапа и после завершения всей программы лечения, рекомендуется оценка ответа на терапию в соответствии со стандартными критериями ответа на лечение лимфом для определения дальнейшей тактики ведения пациента ( см раздел 7,4 данных рекомендаций) [1,4,62].Уровень убедительности рекомендаций С (уровень достоверности доказательств 5).
3,9 Сопутствующая и сопроводительная терапия.
• Всем пациентам c ЛХ с исходно массивным поражением, получающим противоопухолевую терапию, рекомендовано проведение профилактики синдрома лизиса опухолей согласно существующим профильным рекомендациям [63].Уровень убедительности рекомендаций С (уровень достоверности доказательств 5).
• Всем пациентам c ЛХ со сниженной концентрацией гемоглобина крови рекомендовано лечение анемии согласно существующим профильным рекомендациям [64,65].
Уровень убедительности рекомендаций С (уровень достоверности доказательств 5).
• Всем пациентам c ЛХ, получающим противоопухолевую химио. Или лучевую терапию, рекомендована профилактика и лечение тошноты и рвоты в зависимости от эметогенного потенциала проводимого лечения согласно существующим профильным рекомендациям [66].
Уровень убедительности рекомендаций С (уровень достоверности доказательств 5).
• Пациентам с ЛХ с выявленной симптоматической гипогаммаглобулинемией (перенесенная тяжелая инфекция, IgG worse 4 г/л) рекомендовано проведение заместительной терапии иммуноглобулином человека нормальным 0,2-0,4 г/кг в/в каждые 3-4 недели в течение 12 месяцев [67,68].
Уровень убедительности рекомендаций С (уровень достоверности доказательств 5).
Комментарий. Терапия проводится под контролем уровня IgG каждые 6 месяцев, пересмотр дозы иммуноглобулина человека нормального каждые 6 месяцев. После завершения терапии проводится пожизненное мониторирование уровня IgG 1 раз в год, в случае повнорного снижения IgG worse 4 г/л проводятся повторные курсы заместительной терапии аналогичным препаратом в аналогичном режиме в течение 12 месяцев.
• Для пациентов с ЛХ детородного возраста рекомендуется проведение консультации о риске бесплодия после терапии и о потенциальных методах сохранения фертильности (криоконсервация спермы у мужчин, овариальная супрессия у женщин) [69].
Уровень убедительности рекомендаций с (уровень достоверности доказательств - 5).
• Для пациенток с ЛХ. Девочек и молодых женщин, у которых планируется лучевая терапия на подвздошную область, рекомендуется рассмотрение вопроса о необходимости лапароскопической транспозиции яичников для защиты яичников [70].
Уровень убедительности рекомендаций с (уровень достоверности доказательств - 5).
Комментарий. Транспозиция яичников особенно показана, если ожидаемая доза облучения на яичники составит более 5 Гр, так как при этом может возникнуть длительная дисфункция яичника. Этого можно избежать, если лучевая терапия проводится с противоположных полей в СОД 20 Гр и яичник находится, как минимум, на расстоянии 2 см от границы лучевой области.
При проведении овариопексии нить должна быть обязательно помечена клипсой. Процедура выполняется хирургом немедленно после консультации лучевого терапевта до начала лучевой терапии на поддиафрагмальную область.
Обезболивание.
• Пациентам с ЛХ при возникновении острого или хронического болевого синдрома рекомендуется провести диагностику причины болевого синдрома и последующую патогенетическую или сипмтоматическую терапию болевого синдрома в соответствии с существующими профильными рекомендациями [71,72].
Уровень убедительности рекомендаций. С (уровень достоверности доказательств - 5).
Диетотерапия.
Не применяется.
|
|
Реабилитация и амбулаторное лечение
• Всем пациентам с ЛХ на всех этапах терапии заболевания, а также после завершения лекарственного лечения рекомендуется комплексная реабилитация, а также, при необходимости, поддерживающая терапия [73].
Уровень убедительности рекомендаций с (уровень достоверности доказательств 5).
Комментарий. Специальных методов реабилитации при ЛХ не существует. Реабилитация пациентов с ЛХ должна носить комплексный характер, охватывая не только медицинские, но и социально-психологические аспекты адаптации пациента к нормальной жизни. Такая реабилитация требует, кроме медицинской помощи, обязательного участия социальных работников и психологов. Программы реабилитации разрабатываются индивидуально, в зависимости от выявленных осложнений лекарственного лечения, сопутствующей патологии, социальных и психологических проблем.
Реабилитация при возникновении осложнений в течение заболевания и лечения проводится в рамках соответствующих нозологий.
Уровень убедительности рекомендаций с (уровень достоверности доказательств 5).
Комментарий. Специальных методов реабилитации при ЛХ не существует. Реабилитация пациентов с ЛХ должна носить комплексный характер, охватывая не только медицинские, но и социально-психологические аспекты адаптации пациента к нормальной жизни. Такая реабилитация требует, кроме медицинской помощи, обязательного участия социальных работников и психологов. Программы реабилитации разрабатываются индивидуально, в зависимости от выявленных осложнений лекарственного лечения, сопутствующей патологии, социальных и психологических проблем.
Реабилитация при возникновении осложнений в течение заболевания и лечения проводится в рамках соответствующих нозологий.
Профилактика
Методов профилактики ЛХ в настоящее время не существует, поскольку неизвестны этиологические факторы, ведущие к развитию заболевания.
• Всем пациентам с ЛХ на протяжении всей жизни пациента. Как в период лечения, так и вне лечения - рекомендуется соблюдать предписания врача-гематолога по лечению, избегать провоцирующих заболевание факторов, изменить виды и условия труда на невредные и облегченные, ограничить инсоляции и физиотерапевтические методы лечения, женщинам детородного возраста в полной ремиссии заболевания придерживаться тактики планирования беременности [4].
Уровень убедительности рекомендаций. с (уровень достоверности доказательств - 5).
• Взрослым пациентам, завершившим лечение по поводу ЛХ с достижением ПР, рекомендуется диспансерное наблюдение у врача-онколога или врача-гематолога в течение первого года после завершения терапии каждые 3 месяца, 2-го года - каждые 6 месяцев, в дальнейшем - ежегодно, после 5 лет - каждые 2 года [1,4].
Уровень убедительности рекомендаций с (уровень достоверности доказательств 5).
Комментарий. Диспансерное наблюдение должно включать тщательный сбор жалоб, клинический осмотр пациента, рентгенологический контроль органов грудной клетки, УЗИ брюшной полости и периферических лимфатических коллекторов. Для пациентов, получавших антрациклины и блеомицин** в сочетании с облучением средостения - исследование функции сердца и легких.
• Детям и подросткам, завершившим лечение по поводу ЛХ с достижением ПР, рекомендуется диспансерное наблюдение у врача-онколога или врача-гематолога по графику, представленному в табл. 5,1 [35].
Уровень убедительности рекомендаций с (уровень достоверности доказательств 5).
Комментарий:
Таблица 5,1. График диспансерного наблюдения детей после завершения терапии по поводу ЛХ (время от окончания ЛТ).
Всем пациентам, достигшим ПР после лечения по поводу ЛХ, включавшего лучевую терапию на область шейно-надключичных лимфатических коллекторов, рекомендуется ежегодно в течение 5 лет исследование функции щитовидной железы (уровень тиреостимулирующего гормона) и при необходимости - консультация врача-эндокринолога [1,4].
Уровень убедительности рекомендаций с (уровень достоверности доказательств 5).
• Детям и подросткам, завершившим лечение по поводу ЛХ с достижением ПР, рекомендуется скрининг поздних эффектов терапии ( см табл. 5,2), скрининг органных осложнений проведенного лечения ( см табл. 5,3) и скрининг по кардиотоксическим эффектам (в зависимости от проведенного лечения и возраста пациента - см табл. 5,4) [35].
Уровень убедительности рекомендаций с (уровень достоверности доказательств 5).
Комментарий:
Таблица 5,2. Скрининг поздних эффектов противолимфомной терапии.
Таблица 5,3. Скрининг органных осложнений проведенного лечения.
Таблица 5,4. Скрининг по кардиотоксическим эффектам.
• в соответствии с положением об организации оказания медицинской помощи по видам медицинской помощи, которое утверждается уполномоченным федеральным органом исполнительной власти;
• в соответствии с порядком оказания помощи по профилю «онкология», обязательным для исполнения на территории Российской Федерации всеми медицинскими организациями;
• на основе настоящих клинических рекомендаций;
• с учетом стандартов медицинской помощи, утвержденных уполномоченным федеральным органом исполнительной власти.
Первичная специализированная медико-санитарная помощь оказывается врачом-онкологом и иными врачами-специалистами в центре амбулаторной онкологической помощи либо в первичном онкологическом кабинете, первичном онкологическом отделении, поликлиническом отделении онкологического диспансера.
При выявлении у пациента ЛХ или подозрении на него врачи-терапевты, врачи-терапевты участковые, врачи общей практики (семейные врачи), врачи-специалисты, средние медицинские работники в установленном порядке направляют пациента на консультацию в центр амбулаторной онкологической помощи либо в первичный онкологический кабинет, первичное онкологическое отделение медицинской организации для оказания ему первичной специализированной медико-санитарной помощи.
Консультация в центре амбулаторной онкологической помощи либо в первичном онкологическом кабинете, первичном онкологическом отделении медицинской организации должна быть проведена не позднее 5 рабочих дней с даты выдачи направления на консультацию. Врач-онколог центра амбулаторной онкологической помощи (в случае отсутствия центра амбулаторной онкологической помощи врач-онколог первичного онкологического кабинета или первичного онкологического отделения) организует взятие биопсийного (операционного) материала, а также организует выполнение иных диагностических исследований, необходимых для установления диагноза, включая распространенность онкологического процесса и стадию заболевания.
В случае невозможности взятия в медицинской организации, в составе которой организован центр амбулаторной онкологической помощи (первичный онкологический кабинет, первичное онкологическое отделение), биопсийного (операционного) материала, проведения иных диагностических исследований пациент направляется лечащим врачом в онкологический диспансер или в медицинскую организацию, оказывающую медицинскую помощь пациентам с онкологическими заболеваниями.
Срок выполнения патологоанатомических исследований, необходимых для гистологической верификации злокачественного новообразования, не должен превышать 15 рабочих дней с даты поступления биопсийного (операционного) материала в патологоанатомическое бюро (отделение).
При выявлении ЛХ или подозрении на него в ходе оказания скорой медицинской помощи пациента переводят или направляют в медицинские организации, оказывающие медицинскую помощь пациентам с онкологическими заболеваниями, для определения тактики ведения и необходимости применения дополнительно других методов специализированного противоопухолевого лечения.
Врач-онколог центра амбулаторной онкологической помощи (первичного онкологического кабинета, первичного онкологического отделения) направляет пациента в онкологический диспансер или в медицинские организации, оказывающие медицинскую помощь пациентам с онкологическими заболеваниями, для уточнения диагноза (в случае невозможности установления диагноза, включая распространенность онкологического процесса и стадию заболевания, врачом-онкологом центра амбулаторной онкологической помощи, первичного онкологического кабинета или первичного онкологического отделения) и оказания специализированной, в том числе высокотехнологичной, медицинской помощи.
Срок начала оказания специализированной, за исключением высокотехнологичной, медицинской помощи пациентам с онкологическими заболеваниями в медицинской организации, оказывающей медицинскую помощь пациентам с онкологическими заболеваниями, не должен превышать 14 календарных дней с даты гистологической верификации злокачественного новообразования или 14 календарных дней с даты установления предварительного диагноза ЛХ (в случае отсутствия медицинских показаний к проведению патолого-анатомических исследований в амбулаторных условиях).
Специализированная, в том числе высокотехнологичная, медицинская помощь оказывается врачами-онкологами, врачами-гематологами, врачами-радиотерапевтами в онкологическом диспансере или в медицинских организациях, оказывающих медицинскую помощь пациентам с ЛХ, имеющих лицензию, необходимую материально-техническую базу, сертифицированных специалистов, в стационарных условиях и условиях дневного стационара и включает в себя профилактику, диагностику, лечение онкологических заболеваний, требующих использования специальных методов и сложных уникальных медицинских технологий, а также медицинскую реабилитацию.
В медицинской организации, оказывающей медицинскую помощь пациентам с ЛХ, тактика медицинского обследования и лечения устанавливается консилиумом врачей-онкологов и врачей-радиотерапевтов с привлечением при необходимости других врачей-специалистов. Решение консилиума врачей оформляется протоколом, подписывается участниками консилиума врачей и вносится в медицинскую документацию пациента.
Показания к госпитализации в круглосуточный или дневной стационар медицинской организации, оказывающей специализированную, в том числе высокотехнологичную, медицинскую помощь по профилю «онкология» определяются консилиумом врачей-онкологов и врачей-радиотерапевтов с привлечением при необходимости других врачей-специалистов.
Показания для плановой госпитализации:
1. Начало специфической терапии.
2. Плановое продолжение специфической терапии.
3. Диагностические процедуры, для проведения которых необходимы стационарные условия.
Показания для экстренной госпитализации:
1. Осложнения основного заболевания, требующие специфического лечения в условиях стационара.
2. Осложнения специфической терапии, угрожающие жизни пациента и требующие соответствующего лечения в условиях стационара.
Показания к выписке пациента из стационара:
• Окончание специфической терапии (при отсутствии осложнений специфической терапии, угрожающих жизни пациента).
Заключение о целесообразности перевода пациента в профильную медицинскую организацию составляется после предварительной консультации по предоставленным медицинским документам и/или предварительного осмотра пациента врачами-специалистами медицинской организации, в которую планируется перевод.
• Всем пациентам с ЛХ на протяжении всей жизни пациента. Как в период лечения, так и вне лечения - рекомендуется соблюдать предписания врача-гематолога по лечению, избегать провоцирующих заболевание факторов, изменить виды и условия труда на невредные и облегченные, ограничить инсоляции и физиотерапевтические методы лечения, женщинам детородного возраста в полной ремиссии заболевания придерживаться тактики планирования беременности [4].
Уровень убедительности рекомендаций. с (уровень достоверности доказательств - 5).
• Взрослым пациентам, завершившим лечение по поводу ЛХ с достижением ПР, рекомендуется диспансерное наблюдение у врача-онколога или врача-гематолога в течение первого года после завершения терапии каждые 3 месяца, 2-го года - каждые 6 месяцев, в дальнейшем - ежегодно, после 5 лет - каждые 2 года [1,4].
Уровень убедительности рекомендаций с (уровень достоверности доказательств 5).
Комментарий. Диспансерное наблюдение должно включать тщательный сбор жалоб, клинический осмотр пациента, рентгенологический контроль органов грудной клетки, УЗИ брюшной полости и периферических лимфатических коллекторов. Для пациентов, получавших антрациклины и блеомицин** в сочетании с облучением средостения - исследование функции сердца и легких.
• Детям и подросткам, завершившим лечение по поводу ЛХ с достижением ПР, рекомендуется диспансерное наблюдение у врача-онколога или врача-гематолога по графику, представленному в табл. 5,1 [35].
Уровень убедительности рекомендаций с (уровень достоверности доказательств 5).
Комментарий:
Таблица 5,1. График диспансерного наблюдения детей после завершения терапии по поводу ЛХ (время от окончания ЛТ).
| Обследование | 1-ый год | 2-ой год | 3-ий год | 4-ый год | 5-ый год | 6-ой год |
| Клинический осмотр | 4-8х | 4-8х | 4х | 2х | 2х | Индивидуально |
| ОАК | 4х | 4х | 2х | 2х | 2х | |
| ФВД | 1х | Индивидуально | ||||
| УЗИ | 4х | 4х | 2х | 2х | 2х | |
| КТ, МРТ | 2х | 2-1х | 1х | 1х | 1х | |
| Гормоны щитовидной железы | 1х | 1х | 1х | 1х | 1х | |
| ЭКГ, ЭХО-КГ | 1х | 1х | ||||
Всем пациентам, достигшим ПР после лечения по поводу ЛХ, включавшего лучевую терапию на область шейно-надключичных лимфатических коллекторов, рекомендуется ежегодно в течение 5 лет исследование функции щитовидной железы (уровень тиреостимулирующего гормона) и при необходимости - консультация врача-эндокринолога [1,4].
Уровень убедительности рекомендаций с (уровень достоверности доказательств 5).
• Детям и подросткам, завершившим лечение по поводу ЛХ с достижением ПР, рекомендуется скрининг поздних эффектов терапии ( см табл. 5,2), скрининг органных осложнений проведенного лечения ( см табл. 5,3) и скрининг по кардиотоксическим эффектам (в зависимости от проведенного лечения и возраста пациента - см табл. 5,4) [35].
Уровень убедительности рекомендаций с (уровень достоверности доказательств 5).
Комментарий:
Таблица 5,2. Скрининг поздних эффектов противолимфомной терапии.
| 1 год от окончания терапии (каждые 3 мес.) | • осмотр (рост/вес, объем яичек, признаки полового созревания) • ежемесячное самообследование молочных желез • общий анализ крови + СОЭ • Рентгенография органов грудной клетки/КТ шеи/грудной клетки для I-II + КТ живота/таза для III-IV стадий • ЭКГ/эхоКГ/Холтер, LH, FSH, эстрогены/тестостерон, гормоны щит. железы |
| 2 год от окончания терапии | • осмотр, анализы и КТ каждые 6 мес. • ежегодно - исследование молочных желез, оценка функции сердца, легких, щитовидной железы и гормонального статуса |
| 3 год от окончания терапии | • осмотр, анализы и КТ каждые 12 мес. • ежегодно - исследование молочных желез, оценка функции сердца, легких, щитовидной железы и гормонального статуса |
| 4 год от окончания терапии | То же |
| 5 год от окончания терапии | Переход под наблюдение в катамнестическую службу |
Таблица 5,3. Скрининг органных осложнений проведенного лечения.
| Рак молочной железы | Самообследование ежемесячно после пубертата + клиническое обследование ежегодно, начиная с пубертата. Маммография через 8 лет после лучевой терапии или с 25-летнего возраста. |
| Болезни щитовидной железы | Пациенты после облучения 25 Гр и выше - группа риска развития узлов и рака, после уже 20 Гр - риск гипотиреоза. Ежегодный осмотр и ТТГ/Т4 для всех. |
| Болезни легких | Пациенты после облучения гр. клетки и блеомицина** - группа риска. Рентгенография органов грудной клетки и ФВД базово, перед любым наркозом и по потребности (симптоматика) |
| Другие опухоли | Все кто получал лучевую терапию - в группе риска рака кожи. Ежегодный осмотр с напоминанием о солнцезащитных мероприятиях |
| Бесплодие или недостаточность яичников | Выше всего риск у мужчин, получавших 3 или более циклов с прокарбазином, более 7,5 г/м циклофосфамида** или облучение таза/яичек Менархе чаще всего наступает, но LH, FSH и эстрадиол могут говорить о незрелой функции яичников. У мужчин редко снижен тестостерон, даже если они бесплодны и FSH повышен |
Таблица 5,4. Скрининг по кардиотоксическим эффектам.
| Функция сердца | |||
| Возраст | Облучение средостения | Доза антрациклинов | ЭхоКГ |
| < 1 года | + | любая | раз в год |
| - | <200 мг/м2 | каждые 2 года | |
| >200 мг/м2 | раз в год | ||
| 1-4 лет | + | любая | раз в год |
| - | <100 мг/м2 | каждые 5 лет | |
| 100-300 мг/м2 | каждые 2 года | ||
| >300 мг/м2 | раз в год | ||
| > 5 лет | + | <300 мг/м2 | каждые 2 года |
| >300 мг/м2 | раз в год | ||
| - | <200 мг/м2 | каждые 5 лет | |
| 200-300 мг/м2 | каждые 2 года | ||
| >300 мг/м2 | раз в год | ||
Организация медицинской помощи.
Медицинская помощь, за исключением медицинской помощи в рамках клинической апробации, в соответствии с федеральным законом от 21,11,2011 № 323-ФЗ (ред. от 25,05,2019) «Об основах охраны здоровья граждан в Российской Федерации» организуется и оказывается:• в соответствии с положением об организации оказания медицинской помощи по видам медицинской помощи, которое утверждается уполномоченным федеральным органом исполнительной власти;
• в соответствии с порядком оказания помощи по профилю «онкология», обязательным для исполнения на территории Российской Федерации всеми медицинскими организациями;
• на основе настоящих клинических рекомендаций;
• с учетом стандартов медицинской помощи, утвержденных уполномоченным федеральным органом исполнительной власти.
Первичная специализированная медико-санитарная помощь оказывается врачом-онкологом и иными врачами-специалистами в центре амбулаторной онкологической помощи либо в первичном онкологическом кабинете, первичном онкологическом отделении, поликлиническом отделении онкологического диспансера.
При выявлении у пациента ЛХ или подозрении на него врачи-терапевты, врачи-терапевты участковые, врачи общей практики (семейные врачи), врачи-специалисты, средние медицинские работники в установленном порядке направляют пациента на консультацию в центр амбулаторной онкологической помощи либо в первичный онкологический кабинет, первичное онкологическое отделение медицинской организации для оказания ему первичной специализированной медико-санитарной помощи.
Консультация в центре амбулаторной онкологической помощи либо в первичном онкологическом кабинете, первичном онкологическом отделении медицинской организации должна быть проведена не позднее 5 рабочих дней с даты выдачи направления на консультацию. Врач-онколог центра амбулаторной онкологической помощи (в случае отсутствия центра амбулаторной онкологической помощи врач-онколог первичного онкологического кабинета или первичного онкологического отделения) организует взятие биопсийного (операционного) материала, а также организует выполнение иных диагностических исследований, необходимых для установления диагноза, включая распространенность онкологического процесса и стадию заболевания.
В случае невозможности взятия в медицинской организации, в составе которой организован центр амбулаторной онкологической помощи (первичный онкологический кабинет, первичное онкологическое отделение), биопсийного (операционного) материала, проведения иных диагностических исследований пациент направляется лечащим врачом в онкологический диспансер или в медицинскую организацию, оказывающую медицинскую помощь пациентам с онкологическими заболеваниями.
Срок выполнения патологоанатомических исследований, необходимых для гистологической верификации злокачественного новообразования, не должен превышать 15 рабочих дней с даты поступления биопсийного (операционного) материала в патологоанатомическое бюро (отделение).
При выявлении ЛХ или подозрении на него в ходе оказания скорой медицинской помощи пациента переводят или направляют в медицинские организации, оказывающие медицинскую помощь пациентам с онкологическими заболеваниями, для определения тактики ведения и необходимости применения дополнительно других методов специализированного противоопухолевого лечения.
Врач-онколог центра амбулаторной онкологической помощи (первичного онкологического кабинета, первичного онкологического отделения) направляет пациента в онкологический диспансер или в медицинские организации, оказывающие медицинскую помощь пациентам с онкологическими заболеваниями, для уточнения диагноза (в случае невозможности установления диагноза, включая распространенность онкологического процесса и стадию заболевания, врачом-онкологом центра амбулаторной онкологической помощи, первичного онкологического кабинета или первичного онкологического отделения) и оказания специализированной, в том числе высокотехнологичной, медицинской помощи.
Срок начала оказания специализированной, за исключением высокотехнологичной, медицинской помощи пациентам с онкологическими заболеваниями в медицинской организации, оказывающей медицинскую помощь пациентам с онкологическими заболеваниями, не должен превышать 14 календарных дней с даты гистологической верификации злокачественного новообразования или 14 календарных дней с даты установления предварительного диагноза ЛХ (в случае отсутствия медицинских показаний к проведению патолого-анатомических исследований в амбулаторных условиях).
Специализированная, в том числе высокотехнологичная, медицинская помощь оказывается врачами-онкологами, врачами-гематологами, врачами-радиотерапевтами в онкологическом диспансере или в медицинских организациях, оказывающих медицинскую помощь пациентам с ЛХ, имеющих лицензию, необходимую материально-техническую базу, сертифицированных специалистов, в стационарных условиях и условиях дневного стационара и включает в себя профилактику, диагностику, лечение онкологических заболеваний, требующих использования специальных методов и сложных уникальных медицинских технологий, а также медицинскую реабилитацию.
В медицинской организации, оказывающей медицинскую помощь пациентам с ЛХ, тактика медицинского обследования и лечения устанавливается консилиумом врачей-онкологов и врачей-радиотерапевтов с привлечением при необходимости других врачей-специалистов. Решение консилиума врачей оформляется протоколом, подписывается участниками консилиума врачей и вносится в медицинскую документацию пациента.
Показания к госпитализации в круглосуточный или дневной стационар медицинской организации, оказывающей специализированную, в том числе высокотехнологичную, медицинскую помощь по профилю «онкология» определяются консилиумом врачей-онкологов и врачей-радиотерапевтов с привлечением при необходимости других врачей-специалистов.
Показания для плановой госпитализации:
1. Начало специфической терапии.
2. Плановое продолжение специфической терапии.
3. Диагностические процедуры, для проведения которых необходимы стационарные условия.
Показания для экстренной госпитализации:
1. Осложнения основного заболевания, требующие специфического лечения в условиях стационара.
2. Осложнения специфической терапии, угрожающие жизни пациента и требующие соответствующего лечения в условиях стационара.
Показания к выписке пациента из стационара:
• Окончание специфической терапии (при отсутствии осложнений специфической терапии, угрожающих жизни пациента).
Заключение о целесообразности перевода пациента в профильную медицинскую организацию составляется после предварительной консультации по предоставленным медицинским документам и/или предварительного осмотра пациента врачами-специалистами медицинской организации, в которую планируется перевод.
|
|
Дополнительно
6,1 Общие требования к морфологической диагностики лимфом.
До биопсии лимфатического узла необходимо выполнить общий анализ крови с подсчетом лейкоцитарной формулы, чтобы исключить выполнение биопсии у пациентов хроническим лимфолейкозом, моноклональным В-клеточным лимфоцитозом, острыми лейкозами, при лимфоцитозе инфекционной (HIV, EBV, сMV-инфекции, коклюш, вирусные гепатиты, токсоплазмоз ) или другой этиологии (поствакцинальный, лекарственная реакция, курение, тимома, «стрессорный» лимфоцитоз).Диагноз лимфомы Ходжкина устанавливают на основании морфологического и иммуногистохимического исследования биопсийного или операционного материала. В части случаев необходимо проведение молекулярно-биологических и генетических тестов. Цитологическое исследование пунктатов или мазков-отпечатков лимфатических узлов или других опухолевых очагов является дополнительным методом исследования и не может служить достаточным основанием для диагноза лимфомы и ее нозологической верификации.
При первичном обследовании пациента во всех случаях проводится гистологическое и иммуногистохимическое исследование материала инцизионной или эксцизионной биопсии патологического очага или операционного материала при обязательном предоставлении врачу-патологоанатому выписки из амбулаторной карты/истории болезни пациента. Пунктировать лимфатические узлы для аспирации клеточной взвеси не следует. В исключительных случаях (локализация опухоли в труднодоступных анатомических зонах, тяжесть состояния пациента) при обосновании невозможности выполнения эксцизионной биопсии (отраженном в медицинской документации), объектом исследования может быть тканевой материал, полученный с помощью пистолетной («кор»-) биопсии. Пригодным для исследования является биоптат диаметром не менее 16 G, при длине опухолевого инфильтрата в ткани не менее 1,5 см Объем иммуногистохимического исследования определяет врач-патологоанатом при гистологическом изучении материала. Разделение материала между различными лабораториями категорически недопустимо. Протокол морфологического и иммуногистохимического исследования должен содержать:
• Макроскопическое описание материала, присланного для исследования; при исследовании готовых блоков и микропрепаратов в протоколе должны быть указаны количество и идентификационные номера всех присланных объектов.
• Гистологическое описание лимфомы с указанием типа роста (диффузный, нодулярный ), характеристики клеточного состава (мелкие, крупные клетки, полиморфный состав, анапластическая, бластная/бластоидная морфология, наличие многоядерных форм, характеристика ядер), наличия реактивных и резидуальных компонентов. Для кЛХ варианта нодулярный склероз необходимо описание наличия. характера и выраженности фиброзного компонента и клеточного состава нодулей. Для НЛПЛХ необходимо описание клеточного состава нодулей и указание на наличие/отсутствие фиброзного компонента.
• Результаты иммуногистохимического исследования с указанием использованных антител и подробностей окрашивания, указывающих на специфический характер реакции (например, окрашивание ядер в реакциях с антителами к TdT, вCL-6, сyclin D1; цитоплазмы - в реакциях на сD79a; гранулярная цитоплазматическая реакция - цитотоксические молекулы; окрашивание цитоплазмы или мембраны - в реакциях с антителами к сD3, тяжелым или легким цепям иммуноглобулинов; мембраны - в реакциях на сD20, сD10), интенсивность, особенности иммуногистоархитектоники. Представление результатов иммуногистохимических тестов только в виде «крестов» («плюсов») и перечня антител недопустимо.
• Патоморфологическое заключение, сформулированное в соответствии с действующей редакцией классификации опухолей гемопоэтической и лимфоидной тканей (ВОЗ, 2017 г.
Обязательным компонентом определения распространенности опухолевого процесса (стадии) является гистологическое исследование трепанобиоптата костного мозга. В процессе первичного обследования рекомендуется выполнять биопсию билатерально.
Морфологическое исследование пунктата костного мозга (стернального или ) не заменяет гистологическое исследование трепанобиоптата.
Показания к трепанобиопсии для кЛХ и НЛПЛХ описаны в разделе 2,5.
При наличии в общем анализе крови или миелограмме лимфоцитоза, независимо от числа лейкоцитов, а также при преобладании лимфоидных клеточных элементов, атипичных лимфоцитов или клеток с бластной морфологией в плевральной, асцитической или других биологических жидкостях необходимо выполнить иммунофенотипирование методом проточной цитометрии. Проточная цитометрия позволяет быстро провести дифференциальную диагностику опухолевого и реактивного лимфоцитоза, что важно для определения дальнейшей тактики обследования пациента. Материалом для анализа методом проточной цитометрии могут служить клетки крови, костного мозга, выпотных жидкостей, бронхоальвеолярного смыва, ликвора, гомогенизированные образцы тканей (селезенка, лимфатические узлы ), клеточная суспензия, полученная при аспирационной тонкоигольной пункции лимфатических узлов.
При определении стадии опухолевого процесса может потребоваться биопсия других очагов поражения, если нельзя исключить их опухолевую природу другими способами.
При рецидиве или прогрессировании заболевания обязательно выполнение повторной биопсии и морфологического исследования пораженных лимфатических узлов или экстранодальных очагов. Повторная биопсия также показана при наличии резидуальных очагов для подтверждения ремиссии, за исключением случаев ПЭТ-негативных резидуальных образований при лимфоме Ходжкина (ЛХ). Проведение повторной биопсии патологического очага является обязательным при первично-резистентном течении или рецидиве заболевания в целях подтверждения диагноза или верификации опухолевой трансформации, а также исключения второй опухоли, инфекционного процесса.
Повторная аспирация и трепанобиопсия костного мозга выполняются для плановой оценки результатов лечения и при появлении клинически немотивированных цитопении и лихорадки. Аспират костного мозга может быть информативен для оценки регенерации и диспластических изменений миелопоэза. У пациентов с поражением костного мозга цитологическое исследование пунктата для оценки изменений объема опухолевой инфильтрации не всегда информативно.
6,2 Морфологическая и иммуногистохимическая диагностика ЛХ.
Все варианты классической ЛХ характеризуются одинаковым иммунофенотипом: сD30 (dot-like, мембранная, цитоплазматическая реакция), сD15 (dot-like, мембранная, цитоплазматическая реакция), PAX-5 (слабая ядерная реакция по сравнению с В-клетками реактивного микроокружения). В опухолевых клетках может обнаруживаться вирус Эпштейна-Барр (LMP1/EBER).Экспрессия сD15 отмечается примерно в 85% случаев ЛХ, PAX-5 - в 95% случаев. При отсутствии экспрессии сD30 диагноз ЛХ сомнителен и требует углубленного иммуногистохимического исследования.
Опухолевые клетки в части случаев экспрессируют пан-В-клеточный маркер сD20 (гетерогенная по интенсивности мембранная реакция), сD19 (мембранная реакция); экспрессия опухолевыми клетками сD45 и сD3 отсутствует. Дополнительным признаком, позволяющим отличить ЛХ от диффузной В-крупноклеточной лимфомы, является отсутствие экспрессии сD79a, вCL-6, В-клеточного транскрипционного фактора вoB.1 (в части случаев наблюдается слабая ядерная реакция в отдельных опухолевых клетках).
При установлении диагноза классической ЛХ необходимо указать гистологический вариант и особенности иммунофенотипа (экспрессия сD20, EBV,) ( см табл. 6,2,1). Иммуногистохимической верификации подлежат все случаи ЛХ.
Нодулярная ЛХ с лимфоидным преобладанием отличается от классической ЛХ по клиническим и иммуноморфологическим характеристикам. Опухолевые (LP-) клетки одинаково интенсивно экспрессируют сD20, PAX-5, Oct-2 и другие В-клеточные антигены, их окружают розетки из сD3+, сD57+, PD1+ ТFH -лимфоцитов. Экспрессия сD30 и сD15 на опухолевых клетках отсутствует.
Согласно новой редакции классификации ВОЗ 2017 г., случаи ЛХ с наличием морфологических и иммунофенотипических признаков как классической ЛХ, так и нодулярной ЛХ с лимфоидным преобладанием, следует относить к классической ЛХ, богатой лимфоцитами.
Таблица 6,2,1.
Морфологическая классификация ЛХ.
ВОЗ, 2017 г.
| Лимфома Ходжкина | Варианты | Иммунофенотип опухолевого субстрата |
| Классическая лимфома Ходжкина | с нодулярным склерозом, типы I и II; смешанно-клеточный; богатый лимфоцитами; с лимфоидным истощением | сD30+, сD15+, сD20-/+ (экспрессия в 20-40% случаев), сD45-, PAX-5+ (слабо), воB.1-, Oct-2- (или окрашивание в части клеток) |
| Нодулярная лимфома Ходжкина с лимфоидным преобладанием | сD20+, сD45+, сD30- (экспрессирован в единичных случаях), сD15-, Oct-2+ (очень ярко), воB.1+, вCL-6+, J-chain+ |
6,3 Стадирование и определение прогностической группы при ЛХ.
Стадирование осуществляется по результатам обследования в соответствии с критериями классификации Ann Arbor (модификация сotswold) (табл. 6,3,1).Таблица 6,3,1.
Стадирование лимфом по Ann Arbor, модификация сotswold.
| Стадия I | • Поражение одной лимфатической зоны ( 1) или структуры[1] | |
| Стадия II | • Поражение двух или более[2] лимфатических зон по одну сторону диафрагмы[3] | |
| Стадия III | • Поражение лимфатических узлов или структур по обе стороны диафрагмы[4] | |
| Стадия IV | • Диссеминированное (многофокусное) поражение одного или нескольких экстралимфатических органов с или без поражения лимфатических узлов • Изолированное поражение экстралимфатического органа с поражением отдаленных (не регионарных) лимфатических узлов • Поражение печени и/или костного мозга | |
| Для всех стадий | ||
| А | • Отсутствие признаков В-стадии | |
| В[5] | Один или более из следующих симптомов: • Лихорадка выше 38°С не менее трех дней подряд без признаков воспаления • Ночные профузные поты • Похудание на 10% массы тела за последние 6 месяцев | |
| E[6] | • Локализованное (единственное) экстранодальное поражение (только при I-II стадиях): • Локализованное поражение одного экстралимфатического органа или ткани в пределах одного сегмента с поражением только региональных лимфатических узлов • При стадиях I или II с ограниченным экстранодальным вовлечением прилежащего органа или ткани | |
| S | • Поражение селезенки (при I-III стадиях) | |
| Х[7] | • Массивное (bulky) опухолевое поражение - очаг более 10 см в диаметре или медиастинально-торакальный индекс[8] более 1/3 | |
При установлении стадии лимфомы по критериям классификации Ann Arbor используется понятие «зона» (zone) - рис 6,3,1.
Рисунок 6,3,1.
Лимфатические зоны.
После завершения стадирования пациент должен быть отнесен к одной из прогностических групп: ранние стадии с благоприятным прогнозом, ранние стадии с неблагоприятным прогнозом и распространенные стадии (табл. 6,3,2, 6,3,3) согласно критериям Немецкой группы по изучению ЛХ (GHSG). В группе пациентов с распространенными стадиями для выбора терапии может использоваться также международный прогностический индекс (МПИ; табл. 6,3,4).
Таблица 6,3,2.
Прогностические группы при лимфоме Ходжкина для пациентов старше 18 лет.
Схема определения прогностической группы и выбора терапии по критериям GHSG.
*При определении прогностической группы используется понятие «область» поражения, которое может включать несколько зон ( 6,3,2):
• правые шейные + правые над-/подключичные лимфатические узлы;
• левые шейные + левые над-/подключичные лимфатические узлы;
• лимфатические узлы правого/ левого корня + медиастинальные;
• правые подмышечные лимфатические узлы;
• левые подмышечные лимфатические узлы;
• верхние абдоминальные лимфатические узлы (ворот печени, ворот селезенки, чревные);
• средние абдоминальные лимфатические узлы (парааортальные и мезентериальные);
• правые подвздошные лимфатические узлы;
• левые подвздошные лимфатические узлы;
• правые паховые + бедренные лимфатические узлы;
• левые паховые + бедренные лимфатические узлы.
Рисунок 6,3,2.
Области лимфатических коллекторов для определения прогностической группы по системе GHSG.
** СОЭ>30 мм/час при стадии в и СОЭ>50мм/час при стадии А по Панченкову (>35 или >65 по Вестергрену).
*** Массивные л/у в средостении - максимальный диаметр опухоли более 1/3 максимального диаметра грудной клетки на прямой рентгенограмме грудной клетки или более 10 см по максимальному диаметру конгломерата.
Таблица 6,3,3.
Определение терапевтических групп (риска) для пациентов до 18 лет.
Таблица 6,3,4.
Международный прогностический индекс.
| Международный прогностический индекс (каждый фактор = 1) |
| • Альбумин <40 г/л • Гемоглобин <105 г/л • Мужской пол • Возраст ≥45 лет • Стадия IV • Лейкоцитоз ≥15 × 109/л • Лимфопения <8% при подсчете формулы крови или <0,6 × 109/л |
6,4 Оценка ответа на лечение при лимфомах.
Оценка ответа на лечение проводится в соответствии с обновленными критериями, предложенными Международной рабочей группой по лимфомам в 2007 году [62].Полная ремиссия (ПР):
• Полное исчезновение всех проявлений заболевания, в том числе выявляемых при помощи лабораторных и лучевых методов диагностики, а также клинических симптомов, если они имели место до начала лечения.
• Размеры лимфатических узлов:
• ≤ 1,5см по наибольшему диаметру, если до начала лечения размеры лимфатических узлов были больше 1,5 см.
• ≤ 1,0см по наибольшему диаметру, если до начала лечения размеры лимфатических узлов были 1,5 - 1,1см.
• Печень, селезенка, если были увеличены до начала лечения, не пальпируются, по данным лучевых методов объемные образования в них не выявляются.
• Костный мозг без признаков опухолевого поражения. Если результат морфологического исследования костного мозга неоднозначный, наличие или отсутствие поражения должно определяться иммуногистохимически.
Для ЛХ ПР считается подтвержденной, если достигнутый эффект сохраняется не менее 3 месяцев или констатируется дальнейшее улучшение.
Неуверенная полная ремиссия (ПРн) констатируется только у пациентов, которым не выполнялась ПЭТ-КТ для оценки эффекта:
• Остаточные изменения, выявляемые только при помощи лучевых методов исследования (особенно это касается остаточных объемных образований в месте массивного опухолевого поражения, чаще всего в средостении), в случае сокращения опухоли более чем на 75% от исходных размеров по сумме двух наибольших её диаметров. Эти остаточные изменения не должны увеличиваться в течение более чем 3 месяцев.
• По другим показателям - соответствие критериям полной ремиссии.
Частичная ремиссия (ЧР):
• Уменьшение суммы диаметров всех измеряемых очагов (лимфоузлов и/или очагов экстранодального поражения) не менее чем на 50%. Если размеры пораженных очагов менее 3см по наибольшему диаметру, то 2 наибольших очага должны уменьшиться не менее, чем на 50% по наибольшему диаметру. При наличии более чем 6 очагов поражения более 3 достаточна оценка 6 наибольших очагов, доступных четкому измерению в двух перпендикулярных направлениях. При наличии медиастинальных и/или ретроперитонеальных очагов поражения, они обязательно должны учитываться при измерении.
• Отсутствие новых очагов поражения, отсутствие признаков увеличения какого-либо из ранее диагностированных очагов поражения.
• В случае исходного поражения костного мозга, статус костного мозга для определения ЧР не значим. Однако при сохранении поражения костного мозга в процессе и/или после завершения лечения, обязательно уточнение характеристики опухолевых клеток. Пациенты с исходным поражением костного мозга, у которых после завершения лечения клинически диагностируется ПР, но при этом сохраняется поражение костного мозга или костный мозг не может быть оценен, относятся к ЧР.
Стабилизация.
Показатели опухоли не соответствуют ни критериям ПР или ЧР, ни критериям прогрессирования.
Рецидив (после ПР) или прогрессирование (после ЧР или стабилизации).
• Появление новых очагов (увеличение лимфатических узлов или объемных образований экстранодальных локализаций) более 1,5 см в наибольшем измерении в процессе или после завершения лечения, вне зависимости от изменения размеров других очагов поражения.
• Увеличение как минимум одного уже известного очага более чем на 25% от минимального. Для очагов менее 1 см в наибольшем измерении - увеличение до 1,5 см и более.
6,5 Особенности планирования дозы ЛТ на критические структуры при облучении пациентов младше 18 лет,.
Костная система.Радиочувствительность является наибольшей у детей младшего возраста (до 6 лет) и в препубертатном периоде (11-13 лет). Следует ограничивать дозу на ростовые пластинки трубчатых костей (не более 20 Гр). Несимметричное облучение осевого скелета может привести к кифозу или сколиозу, тогда как симметричное облучение приводит к уменьшению роста. Чтобы избежать развития сколиоза облучение позвоночника на всем протяжении PTV должно быть симметричным. Не допустимо создавать градиент дозы в телах позвонков более 20%.
Спинной мозг.
У детей до шести лет ЦНС проходит процесс созревания и поэтому она особенно радиочувствительна. Максимальная доза на шейный отдел спинного мозга не должна превышать 20 Гр. Следует избегать доз больше 30 Гр на спинной мозг, и индивидуальное планирование должно быть направлено на минимизацию дозы на спинной мозг без влияния на запланированную дозу в мишени.
Легкие.
Толерантность легких у детей малоизучена и, по-видимому, существенно не различается у взрослых и детей школьного возраста. Доза, указанная в данных рекомендациях (12-15 Гр) для тотального облучения легкого с малой вероятностью может привести к значительному ухудшению функции легких. Тем не менее, облучение всего легкого в дозе 12 Гр у детей младше 6 лет может привести к постоянному снижению жизненной емкости легких.
Сердце.
Нарушение функции миокарда и артерий может произойти после длительного латентного периода (20 лет и более) как отдаленное последствие радиационно-индуцированной пролиферации эндотелия. Нет четкой информации о влиянии возраста на момент облучения. Облучение сердца должно быть максимально сокращено, особенно в сочетании с применением кардиотоксических антрациклинов, которые могут снизить общую толерантность сердца. Возможен фиброз и кальциноз клапанов вплоть до образования пороков. Таким образом, облучаемый объем сердца и доза на сердце должны быть сведены к минимуму. Не рекомендуется превышение дозы на сердце 30 Гр.
Молочные железы.
Поздних неблагоприятных детерминированных эффектов на полностью развитые молочные железы не следует ожидать. В то же время, неразвитые ювенильные молочные железы обладают высокой радиочувствительностью. После облучения неразвитой молочной железы в дозе от 5 до 10 Гр, может возникнуть гипоплазия или аплазия всей молочной железы или ее части в подростковом возрасте.
Почки.
Почки очень радиочувствительны. Нет четкой информации о влиянии возраста на момент облучения. Рекомендуемая толерантная доза облучения всей почки составляет 12 Гр. При облучении целого органа в данной дозе не ожидается никаких существенных долгосрочных неблагоприятных последствий. Частичное облучении почки (например, верхний левый полюс почки при облучении селезенки и ножки селезенки) в дозе 20 Гр или более может привести к фиброзу верхнего полюса почки и вызвать локальные функциональные нарушения.
Печень.
Рекомендуется рассматривать толерантную дозу для всего органа 15 Гр. Это относится и к лучевой терапии печени при диссеминированном заболевании органа. Частичное облучение печени (например, при лучевой терапии верхней части парааортальной области) в дозах 20 Гр и более, не приведет к клинически значимому снижению функции печени в целом.
Щитовидная железа.
У пациентов может развиться субклинический гипотиреоз после латентного периода 3-4 года или более после облучения органа в дозе 20 Гр или более. Субклинический гипотиреоз может разрешиться спонтанно и потребность проведения терапии в данном случае является спорной. Риск снижения функции щитовидной железы возрастает с увеличением дозы облучения до 30 Гр и может привести к клиническому гипотиреозу, который потребует проведения заместительной гормональной терапии.
Яички.
Яички являются наиболее радиочувствительным органом. Доза 1-2 Гр может привести к необратимому нарушению сперматогенеза. Поэтому яички должны быть защищены вовремя облучение подвздошной и/или паховой областей с помощью современных методик облучения или путем прямого экранирования.
Яичники.
После накопленной дозы 5-10 Гр в яичниках индуцируется гибель клеток ооцитов, что приводит к бесплодию. Эндокринная недостаточность возникает после достижения более высоких доз (около 10-15 Гр). В таких случаях может потребоваться заместительная гормональная терапия в зависимости от гормонального статуса в пубертатный период. Чтобы избежать нарушения функции яичников, по крайней мере один яичник должен быть защищен от действия в том числе и рассеянного излучения. Рекомендуется рассмотреть оперативное выведение яичников из полей предполагаемого облучения (овариопексия).
Вторичные опухоли.
Лучевая терапия в детском возрасте увеличивает риск развития широкого спектра вторичных опухолей. Наиболее часто встречается рак молочной железы у женщин, которым в детском возрасте проводилась лучевая терапия на область средостения и подмышечные области. В связи с этим рекомендуется регулярное обследование молочных желез на выявление рака у женщин старше 25 лет или через 8 лет после проведения ЛТ. После облучения шейных лимфоузлов повышается риск развития опухолей, злокачественных, щитовидной железы.
[1] К лимфатическим структурам относят лимфатические узлы, селезенку, вилочковую железу, кольцо Вальдейера, червеобразный отросток, пейеровы бляшки.
[2]При ЛХ для второй стадии необходимо дополнительно арабской цифрой указывать количество пораженных лимфатических зон ( 1) (например, стадия II4).
[3] Средостение - единая лимфатическая зона, бронхопульмональные лимфатические узлы - отдельные лимфатические зоны (уточнение в модификации сotswold).
[4] Рекомендуется различать стадию III1, с поражением верхних абдоминальных лимфатических узлов (ворота печени, селезенки, чревные л/у), и стадию III2, с поражением забрюшинных лимфузлов.
[5] Кожный зуд исключен из симптомов интоксикации.
[6] Выделение массивных конгломератов (Х) и локализованного экстранодального поражения (Е) имеет значение только для локализованных I и II стадий, так как определяет выбор более интенсивной терапии.
[7] Выделение массивных конгломератов (Х) и локализованного экстранодального поражения (Е) имеет значение только для локализованных I и II стадий, так как определяет выбор более интенсивной терапии.
[8] Медиастинально-торакальный индекс - отношение ширины срединной тени в самом широком месте к диаметру грудной клетки в самом широком ее месте - на уровне Th5-6 на стандартных прямых рентгенограммах.
|
|
Критерии оценки качества медицинской помощи
| № | Критерии качества | Оценка выполнения |
| 1. | У пациента с подозрением на ЛХ или выявленной ЛХ при первичном или повторном приеме, после завершения каждого цикла терапии и перед началом каждого нового цикла терапии, при оценке ремиссии после завершения терапии, при контрольных обследованиях, и при подозрении на рецидив заболевания выполнен развернутый клинический анализ крови с определением гемоглобина, эритроцитов, тромбоцитов, лейкоцитов, подсчетом лейкоцитарной формулы и количества ретикулоцитов | Да/Нет |
| 2. | У пациента с подозрением на ЛХ или выявленной ЛХ при первичном или повторном приеме, после завершения каждого цикла терапии и перед началом каждого нового цикла терапии, при оценке ремиссии после завершения терапии, при контрольных обследованиях, и при подозрении на рецидив заболевания выполнен анализ крови биохимический общетерапевтический с включением следующих параметров: ЛДГ, мочевина, креатинин, общий белок, альбумин, билирубин, АСТ, АЛТ, щелочная фосфатаза, калий, натрий, хлор, кальций | Да/Нет |
| 3. | У пациента при установлении диагноза ЛХ, при оценке ответа на лечение, а также при подозрении на рецидив заболевания выполнена КТ грудной клетки, органов брюшной полости и малого таза (с контрастированием) либо (при наличии противопоказаний к КТ либо при невозможности выполнения КТ) рентгенография органов грудной клетки в двух проекциях и ультразвуковое исследование лимфатических узлов и внутренних органов | Да/Нет |
| 4. | Пациенту с подозрением на ЛХ выполнена биопсия лимфатического узла либо другого очага поражения, патолого-анатомическое исследование биопсийного (операционного) материала с применением иммуногистохимических методов для верификации диагноза | Да/Нет |
| 5. | Пациенту с ЛХ после 2 и 4 циклов химиотерапии, после окончания химиотерапевтического этапа и после завершения всей программы лечения выполнена оценка ответа на терапию в соответствии со стандартными критериями ответа на лечение лимфом | Да/Нет |
Список литературы
1. Демина Е.А. et al. Общие принципы диагностики лимфом // Российские клинические рекомендации по диагностике и лечению злокачественных лимфопролиферативных заболеваний; под ред. И.В. Поддубной, В.Г. Савченко. 2018. P. 9-27.
2. Злокачественные новообразования в России в 2017 году (заболеваемость и смертность). Под ред. А.Д. Каприна, В.В. Старинского, Г.В. Петровой. М. МНИОИ им. П.А. Герцена - филиал ФГБУ «НМИЦ радиологии» Минздрава России, 2018.
3. Swerdlow S.H. et al. WHO classification of tumours of haematopoietic and lymphoid tissues. Revised 4th ed. Lyon, France: International Agency for Research in сancer (IARC) / ed. Swerdlow SH, сampo E, Harris NL, Jaffe ES, Pileri SA, Stein H T.J. 2017. 585 p.
4. Демина Е.А. et al. Лимфома Ходжкина // Российские клинические рекомендации по диагностике и лечению злокачественных лимфопролиферативных заболеваний; под ред. И.В. Поддубной, В.Г. Савченко. 2018. P. 28-43.
5. Kennedy-Nasser A.A., Hanley P., вollard с.M. Hodgkin disease and the role of the immune system // Pediatric Hematology and Oncology. NIH Public Access, 2011. Vol. 28, № 3. P. 176-186.
6. Good R.A. Relations between immunity and malignancy. Proceedings of the National Academy of Sciences of the United States of America. 1972. Vol. 69, № 4. P. 1026-1032.
7. Шмаков Р.Г., Демина Е.А. Лимфомы и беременность // Российские клинические рекомендации по диагностике и лечению злокачественных лимфопролиферативных заболеваний; под ред. И.В. Поддубной, В.Г. Савченко. 2018. P. 143-150.
8. Kanoun S., Rossi с., сasasnovas O. [18F]FDG-PET/CT in hodgkin lymphoma: сurrent usefulness and perspectives // сancers. 2018.
9. Yokoyama K. Thrombosis in lymphoma patients and in myeloma patients // Keio Journal of Medicine. Keio University School of Medicine, 2015. Vol. 64, № 3. P. 37-43.
10. Криволапов Ю.А., Леенман Е.Е. Морфологическая диагностика лимфом. КОСТА, Санкт-Петербург, 2006.
11. Adams H.J.A., Nievelstein R.A.J., Kwee T.C. Opportunities and limitations of bone marrow biopsy and bone marrow FDG-PET in lymphoma // вlood Rev. сhurchill Livingstone, 2015. Vol. 29, № 6. P. 417-425.
12. Моисеева Т.Н., Аль-Ради Л.С., Дорохина Е.И. Протокол диагностики и лечения классической лимфомы Ходжкина // Алгоритмы диагностики и протоколы лечения заболеваний системы крови. НМИЦ Гематологии. Под ред. В.Г. Савченко. 2018. P. 39-56.
13. Engert A. et al. Two cycles of doxorubicin, bleomycin, vinblastine, and dacarbazine plus extended-field radiotherapy is superior to radiotherapy alone in early favorable Hodgkin’s lymphoma: Final results of the GHSG HD7 trial // J. сlin. Oncol. 2007.
14. Meyer R.M. et al. ABVD alone versus radiation-based therapy in limited-stage Hodgkin’s lymphoma // N. Engl. J. Med. 2012.
15. Allen P.B., Gordon L.I. Frontline Therapy for сlassical Hodgkin Lymphoma by Stage and Prognostic Factors // сlinical Medicine Insights: Oncology. SAGE Publications Ltd, 2017. Vol. 11.
16. Skoetz N. et al. сomparison of first-line chemotherapy including escalated вEACOPP versus chemotherapy including ABVD for people with early unfavourable or advanced stage Hodgkin lymphoma // сochrane Database of Systematic Reviews. 2017.
17. Von Tresckow в. et al. Dose-intensification in early unfavorable Hodgkin’s lymphoma: Final analysis of the German Hodgkin study group HD14 trial // J. сlin. Oncol. 2012. Vol. 30, № 9. P. 907-913.
18. Hoppe в.S. et al. Effective dose reduction to cardiac structures using protons compared with 3DCRT and IMRT in mediastinal Hodgkin lymphoma // Int. J. Radiat. Oncol. вiol. Phys. 2012. Vol. 84, № 2. P. 449-455.
19. Hoppe в.S. et al. сonsolidative proton therapy after chemotherapy for patients with Hodgkin lymphoma // Ann. Oncol. 2017. Vol. 28, № 9. P. 2179-2184.
20. Tseng Y.D. et al. Evidence-based Review on the Use of Proton Therapy in Lymphoma From the Particle Therapy сooperative Group (PTCOG) Lymphoma Subcommittee // International Journal of Radiation Oncology вiology Physics. Elsevier Inc., 2017. Vol. 99, № 4. P. 825-842.
21. Engert A. et al. Reduced-intensity chemotherapy and PET-guided radiotherapy in patients with advanced stage Hodgkin’s lymphoma (HD15 trial): a randomised, open-label, phase 3 non-inferiority trial. Lancet (London, England). 2012. Vol. 379, № 9828. P. 1791-1799.
22. Демина Е.А. et al. Оптимизация терапии первой линии у пациентов с распространенными стадиями лимфомы Ходжкина: эффективность и токсичность интенсивной схемы EACOPP-14 (опыт ФГБУ «НМИЦ онкологии им. Н.Н. Блохина Минздрава России). Клиническая онкогематология. Фундаментальные исследования и клиническая практика. 2017. Vol. 10, № 4. P. 443-452.
23. Sieber M. et al. 14-Day variant of the bleomycin, etoposide, doxorubicin, cyclophosphamide, vincristine, procarbazine, and prednisone regimen in advanced-stage Hodgkin’s lymphoma: Results of a pilot study of the German Hodgkin’s Lymphoma Study Group // J. сlin. Oncol. 2003. Vol. 21, № 9. P. 1734-1739.
24. Gallamini A. et al. сonsolidation radiotherapy could be omitted in advanced Hodgkin lymphoma with large nodal mass in complete metabolic response after ABVD. Final analysis of the randomized HD0607 trial // Hematol. Oncol. Wiley, 2019. Vol. 37. P. 147-148.
25. вarrington S.F. et al. PET-CT for staging and early response: Results from the Response-Adapted Therapy in Advanced Hodgkin Lymphoma study // вlood. American Society of Hematology, 2016. Vol. 127, № 12. P. 1531-1538.
26. Wedgwood A., Younes A. Prophylactic use of filgrastim with ABVD and вEACOPP chemotherapy regimens for Hodgkin lymphoma. // сlin. Lymphoma Myeloma. 2007. Vol. 8 Suppl 2. P. S63-6.
27. Engel с. et al. Acute hematologic toxicity and practicability of dose-intensified вEACOPP chemotherapy for advanced stage Hodgkin’s disease. German Hodgkin’s Lymphoma Study Group (GHSG). Ann. Oncol. Off. J. Eur. Soc. Med. Oncol. 2000. Vol. 11, № 9. P. 1105-1114.
28. Lymphoma H. NCCN сlinical Practice Guidelines in Oncology (NCCN Guidelines ® ) NCCN.org NCCN Guidelines for Patients ® available at www.nccn.org/patients. 2019.
29. Yahalom J. et al. Modern radiation therapy for extranodal lymphomas: Field and dose guidelines from the international lymphoma radiation oncology group // Int. J. Radiat. Oncol. вiol. Phys. Elsevier Inc., 2015. Vol. 92, № 1. P. 11-31.
30. сonnors J.M. et al. вrentuximab vedotin with chemotherapy for stage III or IV Hodgkin’s lymphoma // N. Engl. J. Med. 2018. Vol. 378, № 4. P. 331-344.
31. Mauz-Körholz с. et al. Procarbazine-free OEPA-COPDAC chemotherapy in boys and standard OPPA-COPP in girls have comparable effectiveness in pediatric Hodgkin’s lymphoma: The GPOH-HD-2002 study // J. сlin. Oncol. 2010. Vol. 28, № 23. P. 3680-3686.
32. Dörffel W. et al. Treatment of children and adolescents with hodgkin lymphoma without radiotherapy for patients in complete remission after chemotherapy: Final results of the multinational trial GPOH-HD95 // J. сlin. Oncol. 2013. Vol. 31, № 12. P. 1562-1568.
33. Hudson M.M., сonstine L.S. Refining the role of radiation therapy in pediatric hodgkin lymphoma. Am. Soc. сlin. Oncol. Educ. вook. From the Department of Oncology, Division of сancer Survivorship, St. Jude’s сhildren’s Research Hospital, Memphis, TN; Departments of Radiation Oncology and Pediatrics, Philip Rubin сenter for сancer Survivorship, James P. Wilmot сancer сenter at Univers: American Society of сlinical Oncology, 2012. P. 616-620.
34. International сommission on Radiation Units and Measurments. Prescribing, Recording, and Reporting Photon вeam Therapy (Supplement to ICRU Report 50). 1999. 1-62 p.
35. Румянцев А.Г., Самочатова Е.В. Практическое руководство по детским болезням. Гематология/онкология детского возраста. Медпрактика-М, Москва, 2004.
36. вorchmann S., Engert A., вöll в. Hodgkin lymphoma in elderly patients // сurrent Opinion in Oncology. Lippincott Williams and Wilkins, 2018. Vol. 30, № 5. P. 308-316.
37. Thyss A. et al. Hodgkin’s lymphoma in older patients: An orphan disease. Mediterranean Journal of Hematology and Infectious Diseases. Universita сattolica del Sacro сuore, 2014. Vol. 6, № 1. P. 1-10.
38. Капланов Д. et al. Программа IVDG - возможный выбор первой линии терапии лимфомы Ходжкина у пациентов пожилого возраста с сопутствующими сердечно-сосудистыми и легочными заболеваниями // Клиническая онкогематология. 2017. Vol. 10, № 3. P. 358-365.
39. Fedele R. et al. сlinical Options in Relapsed or Refractory Hodgkin Lymphoma: An Updated Review. J. Immunol. Res. 2015. Vol. 2015. P. 968212.
40. Nikolaenko L., сhen R., Herrera A.F. сurrent strategies for salvage treatment for relapsed classical Hodgkin lymphoma. Ther. Adv. Hematol. 2017. Vol. 8, № 10. P. 293-302.
41. Mohty M. et al. Autologous haematopoietic stem cell mobilisation in multiple myeloma and lymphoma patients: A position statement from the European Group for вlood and Marrow Transplantation // вone Marrow Transplantation. 2014.
42. Moskowitz A.J. et al. Pretransplantation functional imaging predicts outcome following autologous stem cell transplantation for relapsed and refractory Hodgkin lymphoma. // вlood. 2010. Vol. 116, № 23. P. 4934-4937.
43. Moskowitz с.H. et al. Five-year PFS from the AETHERA trial of brentuximab vedotin for Hodgkin lymphoma at high risk of progression or relapse. // вlood. 2018. Vol. 132, № 25. P. 2639-2642.
44. сhen R. et al. Five-year survival and durability results of brentuximab vedotin in patients with relapsed or refractory Hodgkin lymphoma. // вlood. 2016. Vol. 128, № 12. P. 1562-1566.
45. Younes A. et al. Nivolumab for classical Hodgkin’s lymphoma after failure of both autologous stem-cell transplantation and brentuximab vedotin: a multicentre, multicohort, single-arm phase 2 trial. Lancet. Oncol. 2016. Vol. 17, № 9. P. 1283-1294.
46. сhen R. et al. Pembrolizumab in relapsed or refractory Hodgkin lymphoma: 2-year follow-up of KEYNOTE-087 // вlood. American Society of Hematology, 2019. Vol. 134, № 14. P. 1144-1153.
47. Rashidi A., Ebadi M., сashen A.F. Allogeneic hematopoietic stem cell transplantation in Hodgkin lymphoma: a systematic review and meta-analysis. // вone Marrow Transplant. 2016. Vol. 51, № 4. P. 521-528.
48. Peggs K.S. Should all patients with Hodgkin lymphoma who relapse after autologous SCT be considered for allogeneic SCT. // вlood Adv. American Society of Hematology, 2018. Vol. 2, № 7. P. 817-820.
49. Wirth A. et al. Long-term outcome after radiotherapy alone for lymphocyte-predominant Hodgkin lymphoma: a retrospective multicenter study of the Australasian Radiation Oncology Lymphoma Group. // сancer. 2005. Vol. 104, № 6. P. 1221-1229.
50. Nogová L. et al. Extended field radiotherapy, combined modality treatment or involved field radiotherapy for patients with stage IA lymphocyte-predominant Hodgkin’s lymphoma: a retrospective analysis from the German Hodgkin Study Group (GHSG). Ann. Oncol. Off. J. Eur. Soc. Med. Oncol. 2005. Vol. 16, № 10. P. 1683-1687.
51. Eichenauer D.A. et al. Phase 2 study of rituximab in newly diagnosed stage IA nodular lymphocytepredominant Hodgkin lymphoma: A report from the German Hodgkin Study Group // вlood. 2011. Vol. 118, № 16. P. 4363-4365.
52. Appel в.E. et al. Minimal treatment of low-risk, pediatric lymphocyte-predominant hodgkin lymphoma: A report from the children’s oncology group // J. сlin. Oncol. American Society of сlinical Oncology, 2016. Vol. 34, № 20. P. 2372-2379.
53. Mauz-Körholz с. et al. Resection alone in 58 children with limited stage, lymphocyte-predominant Hodgkin lymphoma-experience from the European network group on pediatric Hodgkin lymphoma // сancer. 2007. Vol. 110, № 1. P. 179-185.
54. сencini E., Fabbri A., вocchia M. Rituximab plus ABVD in newly diagnosed nodular lymphocyte-predominant Hodgkin lymphoma // вr. J. Haematol. вlackwell Publishing Ltd, 2017. Vol. 176, № 5. P. 831-833.
55. Shankar A. et al. Treatment outcome after low intensity chemotherapy [CVP] in children and adolescents with early stage nodular lymphocyte predominant Hodgkin’s lymphoma - An Anglo-French collaborative report // Eur. J. сancer. 2012. Vol. 48, № 11. P. 1700-1706.
56. Fanale M.A. et al. Encouraging activity for R-CHOP in advanced stage nodular lymphocyte-predominant Hodgkin lymphoma // вlood. 2017.
57. Advani R.H., Hoppe R.T. How i treat nodular lymphocyte predominant Hodgkin lymphoma // вlood. 2013. Vol. 122, № 26. P. 4182-4188.
58. Eichenauer D.A. et al. Relapsed and refractory nodular lymphocyte-predominant Hodgkin lymphoma: An analysis from the German Hodgkin Study Group // вlood. American Society of Hematology, 2018. Vol. 132, № 14. P. 1519-1525.
59. Eichenauer D.A., Engert A. Nodular lymphocyte-predominant Hodgkin lymphoma: A unique disease deserving unique management // Hematology. American Society of Hematology, 2017. Vol. 2017, № 1. P. 324-328.
60. вachanova V., сonnors J.M. Hodgkin lymphoma in pregnancy // сurr. Hematol. Malig. Rep. NIH Public Access, 2013. Vol. 8, № 3. P. 211-217.
61. Avilés A., Neri N., Nambo M.J. Hematological malignancies and pregnancy: Treat or no treat during first trimester // Int. J. сancer. 2012. Vol. 131, № 11. P. 2678-2683.
62. сheson в.D. et al. Revised response criteria for malignant lymphoma // Journal of сlinical Oncology. 2007. Vol. 25, № 5. P. 579-586.
63. Барях Е.А., Мякова Н.В., Поддубная И.В. Профилактика и лечение синдрома лизиса опухоли // Российские клинические рекомендации по диагностике и лечению злокачественных лимфопролиферативных заболеваний; под ред. И.В. Поддубной, В.Г. Савченко. 2018. P. 251-253.
64. Aapro M. et al. Клинические рекомендации по лечению анемии у больных злокачественными новообразованиями. М. Ассоциация онкологов России, 2014.
65. Орлова Р.В. et al. Практические рекомендации по лечению анемии при злокачественных новообразованиях // Практические рекомендации Российского общества клинической онкологии. Лекарственное лечение злокачественных опухолей. Поддерживающая терапия в онкологии. 2018. P. 494-501.
66. Владимирова Л.Ю. et al. Практические рекомендации по профилактике и лечению тошноты и рвоты у онкологических больных // Практические рекомендации Российского общества клинической онкологии. Лекарственное лечение злокачественных опухолей. Поддерживающая терапия в онкологии. 2018. P. 502-511.
67. Константинова Т.С., Клясова Г.А., Капланов Д. Лечение и профилактика инфекционных осложнений у пациентов с лимфопролиферативными заболеваниями. Российские клинические рекомендации по диагностике и лечению злокачественных лимфопролиферативных заболеваний; под ред. И.В. Поддубной, В.Г. Савченко. 2018. P. 289-311.
68. Srivastava S., Wood P. Secondary antibody deficiency-causes and approach to diagnosis // сlin. Med. J. R. сoll. Physicians London. 2016.
69. Traila A. et al. Fertility preservation in hodgkin’s lymphoma patients that undergo targeted molecular therapies: An important step forward from the chemotherapy era // сancer Management and Research. Dove Medical Press Ltd, 2018. Vol. 10. P. 1517-1526.
70. Meirow D., Nugent D. The effects of radiotherapy and chemotherapy on female reproduction // Hum. Reprod. Update. 2001. Vol. 7, № 6. P. 535-543.
71. Абузарова Г.Р. et al. Обезболивание взрослых и детей при оказании медицинской помощи. Методические рекомендации. ФГБОУ ВО РНИМУ им. Н.И. Пирогова Минздрава России., 2016. 94 p.
72. Абузарова Г.Р. Лечение болевого синдрома у онкологических больных // Российские клинические рекомендации по диагностике и лечению злокачественных лимфопролиферативных заболеваний; под ред. И.В. Поддубной, В.Г. Савченко. 2018. P. 278-288.
73. Paul K.L. Rehabilitation and exercise considerations in hematologic malignancies. Am. J. Phys. Med. Rehabil. 2011. Vol. 90, № 5 Suppl 1. P. S88-94.
74. Hancock в.W. et al. сhIVPP alternating with PABIOE is superior to PABIOE alone in the initial treatment of advanced hodgkin’s disease: Results of a british national lymphoma investigation/central lymphoma group randomized controlled trial // вr. J. сancer. 2001. Vol. 84, № 10. P. 1293-1300.
75. Pavlovsky S. et al. Randomized trial of сVPP for three versus six cycles in favorable- prognosis and сVPP versus AOPE plus radiotherapy in intermediate-prognosis untreated Hodgkin’s disease // J. сlin. Oncol. American Society of сlinical Oncology, 1997. Vol. 15, № 7. P. 2652-2658.
76. Sieber M. et al. Treatment of advanced Hodgkin’s disease with сOPP/ABV/IMEP versus сOPP/ABVD and consolidating radiotherapy: final results of the German Hodgkin’s Lymphoma Study Group HD6 trial. Ann. Oncol. Off. J. Eur. Soc. Med. Oncol. 2004. Vol. 15, № 2. P. 276-282.
77. Zallio F. et al. Reduced intensity VEPEMB regimen compared with standard ABVD in elderly Hodgkin lymphoma patients: results from a randomized trial on behalf of the Fondazione Italiana Linfomi (FIL) // вr. J. Haematol. вlackwell Publishing Ltd, 2016. Vol. 172, № 6. P. 879-888.
78. Levis A. et al. Results of a low aggressivity chemotherapy regimen (CVP/CEB) in elderly Hodgkin’s disease patients. Haematologica. Vol. 81, № 5. P. 450-456.
79. Santoro A. et al. Ifosfamide, gemcitabine, and vinorelbine: A new induction regimen for refractory and relapsed Hodgkin’s lymphoma // Haematologica. 2007. Vol. 92, № 1. P. 35-41.
80. Jeon S.Y. et al. The effect of the dexamethasone, cytarabine, and cisplatin (Dhap) regimen on stem cell mobilization and transplant outcomes of patients with non-hodgkin’s lymphoma who are candidates for up-front autologous stem cell transplantation // Korean J. Intern. Med. Korean Association of Internal Medicine, 2018. Vol. 33, № 6. P. 1169-1181.
81. Ramzi M., Rezvani A., Dehghani M. GDP versus ESHAP Regimen in Relapsed and/or Refractory Hodgkin lymphoma: A сomparison Study. Int. J. Hematol. stem cell Res. Tehran University of Medical Sciences, 2015. Vol. 9, № 1. P. 10-14.
82. Hu в. et al. Phase-I and randomized phase-II trial of panobinostat in combination with ICE (Ifosfamide, carboplatin, etoposide) in relapsed or refractory classical hodgkin lymphoma // Leuk. Lymphoma. Taylor and Francis Ltd, 2018. Vol. 59, № 4. P. 863-870.
83. Gutierrez A. et al. Gemcitabine and oxaliplatinum: An effective regimen in patients with refractory and relapsing Hodgkin lymphoma // Onco. Targets. Ther. Dove Medical Press Ltd., 2014. Vol. 7. P. 2093-2100.
84. Schellong G. et al. Salvage therapy of progressive and recurrent Hodgkin’s disease: Results from a multicenter study of the pediatric DAL/GPOH-HD Study Group // J. сlin. Oncol. 2005. Vol. 23, № 25. P. 6181-6189.
85. Long G. V. et al. Assessment of nivolumab exposure and clinical safety of 480 mg every 4 weeks flat-dosing schedule in patients with cancer // Ann. Oncol. Oxford University Press, 2018. Vol. 29, № 11. P. 2208-2213.
86. Singer S. et al. вEAM versus вUCYVP16 сonditioning before Autologous Hematopoietic Stem сell Transplant in Patients with Hodgkin Lymphoma // вiol. вlood Marrow Transplant. Elsevier Inc., 2019. Vol. 25, № 6. P. 1107-1115.
87. Oken M.M. et al. Toxicity and response criteria of the Eastern сooperative Oncology Group // Am. J. сlin. Oncol. 1982. Vol. 5, № 6. P. 649-655.
88. Meignan M., Gallamini A., Haioun с. Report on the First International Workshop on interim-PET scan in lymphoma // Leukemia and Lymphoma. 2009. Vol. 50, № 8. P. 1257-1260.
2. Злокачественные новообразования в России в 2017 году (заболеваемость и смертность). Под ред. А.Д. Каприна, В.В. Старинского, Г.В. Петровой. М. МНИОИ им. П.А. Герцена - филиал ФГБУ «НМИЦ радиологии» Минздрава России, 2018.
3. Swerdlow S.H. et al. WHO classification of tumours of haematopoietic and lymphoid tissues. Revised 4th ed. Lyon, France: International Agency for Research in сancer (IARC) / ed. Swerdlow SH, сampo E, Harris NL, Jaffe ES, Pileri SA, Stein H T.J. 2017. 585 p.
4. Демина Е.А. et al. Лимфома Ходжкина // Российские клинические рекомендации по диагностике и лечению злокачественных лимфопролиферативных заболеваний; под ред. И.В. Поддубной, В.Г. Савченко. 2018. P. 28-43.
5. Kennedy-Nasser A.A., Hanley P., вollard с.M. Hodgkin disease and the role of the immune system // Pediatric Hematology and Oncology. NIH Public Access, 2011. Vol. 28, № 3. P. 176-186.
6. Good R.A. Relations between immunity and malignancy. Proceedings of the National Academy of Sciences of the United States of America. 1972. Vol. 69, № 4. P. 1026-1032.
7. Шмаков Р.Г., Демина Е.А. Лимфомы и беременность // Российские клинические рекомендации по диагностике и лечению злокачественных лимфопролиферативных заболеваний; под ред. И.В. Поддубной, В.Г. Савченко. 2018. P. 143-150.
8. Kanoun S., Rossi с., сasasnovas O. [18F]FDG-PET/CT in hodgkin lymphoma: сurrent usefulness and perspectives // сancers. 2018.
9. Yokoyama K. Thrombosis in lymphoma patients and in myeloma patients // Keio Journal of Medicine. Keio University School of Medicine, 2015. Vol. 64, № 3. P. 37-43.
10. Криволапов Ю.А., Леенман Е.Е. Морфологическая диагностика лимфом. КОСТА, Санкт-Петербург, 2006.
11. Adams H.J.A., Nievelstein R.A.J., Kwee T.C. Opportunities and limitations of bone marrow biopsy and bone marrow FDG-PET in lymphoma // вlood Rev. сhurchill Livingstone, 2015. Vol. 29, № 6. P. 417-425.
12. Моисеева Т.Н., Аль-Ради Л.С., Дорохина Е.И. Протокол диагностики и лечения классической лимфомы Ходжкина // Алгоритмы диагностики и протоколы лечения заболеваний системы крови. НМИЦ Гематологии. Под ред. В.Г. Савченко. 2018. P. 39-56.
13. Engert A. et al. Two cycles of doxorubicin, bleomycin, vinblastine, and dacarbazine plus extended-field radiotherapy is superior to radiotherapy alone in early favorable Hodgkin’s lymphoma: Final results of the GHSG HD7 trial // J. сlin. Oncol. 2007.
14. Meyer R.M. et al. ABVD alone versus radiation-based therapy in limited-stage Hodgkin’s lymphoma // N. Engl. J. Med. 2012.
15. Allen P.B., Gordon L.I. Frontline Therapy for сlassical Hodgkin Lymphoma by Stage and Prognostic Factors // сlinical Medicine Insights: Oncology. SAGE Publications Ltd, 2017. Vol. 11.
16. Skoetz N. et al. сomparison of first-line chemotherapy including escalated вEACOPP versus chemotherapy including ABVD for people with early unfavourable or advanced stage Hodgkin lymphoma // сochrane Database of Systematic Reviews. 2017.
17. Von Tresckow в. et al. Dose-intensification in early unfavorable Hodgkin’s lymphoma: Final analysis of the German Hodgkin study group HD14 trial // J. сlin. Oncol. 2012. Vol. 30, № 9. P. 907-913.
18. Hoppe в.S. et al. Effective dose reduction to cardiac structures using protons compared with 3DCRT and IMRT in mediastinal Hodgkin lymphoma // Int. J. Radiat. Oncol. вiol. Phys. 2012. Vol. 84, № 2. P. 449-455.
19. Hoppe в.S. et al. сonsolidative proton therapy after chemotherapy for patients with Hodgkin lymphoma // Ann. Oncol. 2017. Vol. 28, № 9. P. 2179-2184.
20. Tseng Y.D. et al. Evidence-based Review on the Use of Proton Therapy in Lymphoma From the Particle Therapy сooperative Group (PTCOG) Lymphoma Subcommittee // International Journal of Radiation Oncology вiology Physics. Elsevier Inc., 2017. Vol. 99, № 4. P. 825-842.
21. Engert A. et al. Reduced-intensity chemotherapy and PET-guided radiotherapy in patients with advanced stage Hodgkin’s lymphoma (HD15 trial): a randomised, open-label, phase 3 non-inferiority trial. Lancet (London, England). 2012. Vol. 379, № 9828. P. 1791-1799.
22. Демина Е.А. et al. Оптимизация терапии первой линии у пациентов с распространенными стадиями лимфомы Ходжкина: эффективность и токсичность интенсивной схемы EACOPP-14 (опыт ФГБУ «НМИЦ онкологии им. Н.Н. Блохина Минздрава России). Клиническая онкогематология. Фундаментальные исследования и клиническая практика. 2017. Vol. 10, № 4. P. 443-452.
23. Sieber M. et al. 14-Day variant of the bleomycin, etoposide, doxorubicin, cyclophosphamide, vincristine, procarbazine, and prednisone regimen in advanced-stage Hodgkin’s lymphoma: Results of a pilot study of the German Hodgkin’s Lymphoma Study Group // J. сlin. Oncol. 2003. Vol. 21, № 9. P. 1734-1739.
24. Gallamini A. et al. сonsolidation radiotherapy could be omitted in advanced Hodgkin lymphoma with large nodal mass in complete metabolic response after ABVD. Final analysis of the randomized HD0607 trial // Hematol. Oncol. Wiley, 2019. Vol. 37. P. 147-148.
25. вarrington S.F. et al. PET-CT for staging and early response: Results from the Response-Adapted Therapy in Advanced Hodgkin Lymphoma study // вlood. American Society of Hematology, 2016. Vol. 127, № 12. P. 1531-1538.
26. Wedgwood A., Younes A. Prophylactic use of filgrastim with ABVD and вEACOPP chemotherapy regimens for Hodgkin lymphoma. // сlin. Lymphoma Myeloma. 2007. Vol. 8 Suppl 2. P. S63-6.
27. Engel с. et al. Acute hematologic toxicity and practicability of dose-intensified вEACOPP chemotherapy for advanced stage Hodgkin’s disease. German Hodgkin’s Lymphoma Study Group (GHSG). Ann. Oncol. Off. J. Eur. Soc. Med. Oncol. 2000. Vol. 11, № 9. P. 1105-1114.
28. Lymphoma H. NCCN сlinical Practice Guidelines in Oncology (NCCN Guidelines ® ) NCCN.org NCCN Guidelines for Patients ® available at www.nccn.org/patients. 2019.
29. Yahalom J. et al. Modern radiation therapy for extranodal lymphomas: Field and dose guidelines from the international lymphoma radiation oncology group // Int. J. Radiat. Oncol. вiol. Phys. Elsevier Inc., 2015. Vol. 92, № 1. P. 11-31.
30. сonnors J.M. et al. вrentuximab vedotin with chemotherapy for stage III or IV Hodgkin’s lymphoma // N. Engl. J. Med. 2018. Vol. 378, № 4. P. 331-344.
31. Mauz-Körholz с. et al. Procarbazine-free OEPA-COPDAC chemotherapy in boys and standard OPPA-COPP in girls have comparable effectiveness in pediatric Hodgkin’s lymphoma: The GPOH-HD-2002 study // J. сlin. Oncol. 2010. Vol. 28, № 23. P. 3680-3686.
32. Dörffel W. et al. Treatment of children and adolescents with hodgkin lymphoma without radiotherapy for patients in complete remission after chemotherapy: Final results of the multinational trial GPOH-HD95 // J. сlin. Oncol. 2013. Vol. 31, № 12. P. 1562-1568.
33. Hudson M.M., сonstine L.S. Refining the role of radiation therapy in pediatric hodgkin lymphoma. Am. Soc. сlin. Oncol. Educ. вook. From the Department of Oncology, Division of сancer Survivorship, St. Jude’s сhildren’s Research Hospital, Memphis, TN; Departments of Radiation Oncology and Pediatrics, Philip Rubin сenter for сancer Survivorship, James P. Wilmot сancer сenter at Univers: American Society of сlinical Oncology, 2012. P. 616-620.
34. International сommission on Radiation Units and Measurments. Prescribing, Recording, and Reporting Photon вeam Therapy (Supplement to ICRU Report 50). 1999. 1-62 p.
35. Румянцев А.Г., Самочатова Е.В. Практическое руководство по детским болезням. Гематология/онкология детского возраста. Медпрактика-М, Москва, 2004.
36. вorchmann S., Engert A., вöll в. Hodgkin lymphoma in elderly patients // сurrent Opinion in Oncology. Lippincott Williams and Wilkins, 2018. Vol. 30, № 5. P. 308-316.
37. Thyss A. et al. Hodgkin’s lymphoma in older patients: An orphan disease. Mediterranean Journal of Hematology and Infectious Diseases. Universita сattolica del Sacro сuore, 2014. Vol. 6, № 1. P. 1-10.
38. Капланов Д. et al. Программа IVDG - возможный выбор первой линии терапии лимфомы Ходжкина у пациентов пожилого возраста с сопутствующими сердечно-сосудистыми и легочными заболеваниями // Клиническая онкогематология. 2017. Vol. 10, № 3. P. 358-365.
39. Fedele R. et al. сlinical Options in Relapsed or Refractory Hodgkin Lymphoma: An Updated Review. J. Immunol. Res. 2015. Vol. 2015. P. 968212.
40. Nikolaenko L., сhen R., Herrera A.F. сurrent strategies for salvage treatment for relapsed classical Hodgkin lymphoma. Ther. Adv. Hematol. 2017. Vol. 8, № 10. P. 293-302.
41. Mohty M. et al. Autologous haematopoietic stem cell mobilisation in multiple myeloma and lymphoma patients: A position statement from the European Group for вlood and Marrow Transplantation // вone Marrow Transplantation. 2014.
42. Moskowitz A.J. et al. Pretransplantation functional imaging predicts outcome following autologous stem cell transplantation for relapsed and refractory Hodgkin lymphoma. // вlood. 2010. Vol. 116, № 23. P. 4934-4937.
43. Moskowitz с.H. et al. Five-year PFS from the AETHERA trial of brentuximab vedotin for Hodgkin lymphoma at high risk of progression or relapse. // вlood. 2018. Vol. 132, № 25. P. 2639-2642.
44. сhen R. et al. Five-year survival and durability results of brentuximab vedotin in patients with relapsed or refractory Hodgkin lymphoma. // вlood. 2016. Vol. 128, № 12. P. 1562-1566.
45. Younes A. et al. Nivolumab for classical Hodgkin’s lymphoma after failure of both autologous stem-cell transplantation and brentuximab vedotin: a multicentre, multicohort, single-arm phase 2 trial. Lancet. Oncol. 2016. Vol. 17, № 9. P. 1283-1294.
46. сhen R. et al. Pembrolizumab in relapsed or refractory Hodgkin lymphoma: 2-year follow-up of KEYNOTE-087 // вlood. American Society of Hematology, 2019. Vol. 134, № 14. P. 1144-1153.
47. Rashidi A., Ebadi M., сashen A.F. Allogeneic hematopoietic stem cell transplantation in Hodgkin lymphoma: a systematic review and meta-analysis. // вone Marrow Transplant. 2016. Vol. 51, № 4. P. 521-528.
48. Peggs K.S. Should all patients with Hodgkin lymphoma who relapse after autologous SCT be considered for allogeneic SCT. // вlood Adv. American Society of Hematology, 2018. Vol. 2, № 7. P. 817-820.
49. Wirth A. et al. Long-term outcome after radiotherapy alone for lymphocyte-predominant Hodgkin lymphoma: a retrospective multicenter study of the Australasian Radiation Oncology Lymphoma Group. // сancer. 2005. Vol. 104, № 6. P. 1221-1229.
50. Nogová L. et al. Extended field radiotherapy, combined modality treatment or involved field radiotherapy for patients with stage IA lymphocyte-predominant Hodgkin’s lymphoma: a retrospective analysis from the German Hodgkin Study Group (GHSG). Ann. Oncol. Off. J. Eur. Soc. Med. Oncol. 2005. Vol. 16, № 10. P. 1683-1687.
51. Eichenauer D.A. et al. Phase 2 study of rituximab in newly diagnosed stage IA nodular lymphocytepredominant Hodgkin lymphoma: A report from the German Hodgkin Study Group // вlood. 2011. Vol. 118, № 16. P. 4363-4365.
52. Appel в.E. et al. Minimal treatment of low-risk, pediatric lymphocyte-predominant hodgkin lymphoma: A report from the children’s oncology group // J. сlin. Oncol. American Society of сlinical Oncology, 2016. Vol. 34, № 20. P. 2372-2379.
53. Mauz-Körholz с. et al. Resection alone in 58 children with limited stage, lymphocyte-predominant Hodgkin lymphoma-experience from the European network group on pediatric Hodgkin lymphoma // сancer. 2007. Vol. 110, № 1. P. 179-185.
54. сencini E., Fabbri A., вocchia M. Rituximab plus ABVD in newly diagnosed nodular lymphocyte-predominant Hodgkin lymphoma // вr. J. Haematol. вlackwell Publishing Ltd, 2017. Vol. 176, № 5. P. 831-833.
55. Shankar A. et al. Treatment outcome after low intensity chemotherapy [CVP] in children and adolescents with early stage nodular lymphocyte predominant Hodgkin’s lymphoma - An Anglo-French collaborative report // Eur. J. сancer. 2012. Vol. 48, № 11. P. 1700-1706.
56. Fanale M.A. et al. Encouraging activity for R-CHOP in advanced stage nodular lymphocyte-predominant Hodgkin lymphoma // вlood. 2017.
57. Advani R.H., Hoppe R.T. How i treat nodular lymphocyte predominant Hodgkin lymphoma // вlood. 2013. Vol. 122, № 26. P. 4182-4188.
58. Eichenauer D.A. et al. Relapsed and refractory nodular lymphocyte-predominant Hodgkin lymphoma: An analysis from the German Hodgkin Study Group // вlood. American Society of Hematology, 2018. Vol. 132, № 14. P. 1519-1525.
59. Eichenauer D.A., Engert A. Nodular lymphocyte-predominant Hodgkin lymphoma: A unique disease deserving unique management // Hematology. American Society of Hematology, 2017. Vol. 2017, № 1. P. 324-328.
60. вachanova V., сonnors J.M. Hodgkin lymphoma in pregnancy // сurr. Hematol. Malig. Rep. NIH Public Access, 2013. Vol. 8, № 3. P. 211-217.
61. Avilés A., Neri N., Nambo M.J. Hematological malignancies and pregnancy: Treat or no treat during first trimester // Int. J. сancer. 2012. Vol. 131, № 11. P. 2678-2683.
62. сheson в.D. et al. Revised response criteria for malignant lymphoma // Journal of сlinical Oncology. 2007. Vol. 25, № 5. P. 579-586.
63. Барях Е.А., Мякова Н.В., Поддубная И.В. Профилактика и лечение синдрома лизиса опухоли // Российские клинические рекомендации по диагностике и лечению злокачественных лимфопролиферативных заболеваний; под ред. И.В. Поддубной, В.Г. Савченко. 2018. P. 251-253.
64. Aapro M. et al. Клинические рекомендации по лечению анемии у больных злокачественными новообразованиями. М. Ассоциация онкологов России, 2014.
65. Орлова Р.В. et al. Практические рекомендации по лечению анемии при злокачественных новообразованиях // Практические рекомендации Российского общества клинической онкологии. Лекарственное лечение злокачественных опухолей. Поддерживающая терапия в онкологии. 2018. P. 494-501.
66. Владимирова Л.Ю. et al. Практические рекомендации по профилактике и лечению тошноты и рвоты у онкологических больных // Практические рекомендации Российского общества клинической онкологии. Лекарственное лечение злокачественных опухолей. Поддерживающая терапия в онкологии. 2018. P. 502-511.
67. Константинова Т.С., Клясова Г.А., Капланов Д. Лечение и профилактика инфекционных осложнений у пациентов с лимфопролиферативными заболеваниями. Российские клинические рекомендации по диагностике и лечению злокачественных лимфопролиферативных заболеваний; под ред. И.В. Поддубной, В.Г. Савченко. 2018. P. 289-311.
68. Srivastava S., Wood P. Secondary antibody deficiency-causes and approach to diagnosis // сlin. Med. J. R. сoll. Physicians London. 2016.
69. Traila A. et al. Fertility preservation in hodgkin’s lymphoma patients that undergo targeted molecular therapies: An important step forward from the chemotherapy era // сancer Management and Research. Dove Medical Press Ltd, 2018. Vol. 10. P. 1517-1526.
70. Meirow D., Nugent D. The effects of radiotherapy and chemotherapy on female reproduction // Hum. Reprod. Update. 2001. Vol. 7, № 6. P. 535-543.
71. Абузарова Г.Р. et al. Обезболивание взрослых и детей при оказании медицинской помощи. Методические рекомендации. ФГБОУ ВО РНИМУ им. Н.И. Пирогова Минздрава России., 2016. 94 p.
72. Абузарова Г.Р. Лечение болевого синдрома у онкологических больных // Российские клинические рекомендации по диагностике и лечению злокачественных лимфопролиферативных заболеваний; под ред. И.В. Поддубной, В.Г. Савченко. 2018. P. 278-288.
73. Paul K.L. Rehabilitation and exercise considerations in hematologic malignancies. Am. J. Phys. Med. Rehabil. 2011. Vol. 90, № 5 Suppl 1. P. S88-94.
74. Hancock в.W. et al. сhIVPP alternating with PABIOE is superior to PABIOE alone in the initial treatment of advanced hodgkin’s disease: Results of a british national lymphoma investigation/central lymphoma group randomized controlled trial // вr. J. сancer. 2001. Vol. 84, № 10. P. 1293-1300.
75. Pavlovsky S. et al. Randomized trial of сVPP for three versus six cycles in favorable- prognosis and сVPP versus AOPE plus radiotherapy in intermediate-prognosis untreated Hodgkin’s disease // J. сlin. Oncol. American Society of сlinical Oncology, 1997. Vol. 15, № 7. P. 2652-2658.
76. Sieber M. et al. Treatment of advanced Hodgkin’s disease with сOPP/ABV/IMEP versus сOPP/ABVD and consolidating radiotherapy: final results of the German Hodgkin’s Lymphoma Study Group HD6 trial. Ann. Oncol. Off. J. Eur. Soc. Med. Oncol. 2004. Vol. 15, № 2. P. 276-282.
77. Zallio F. et al. Reduced intensity VEPEMB regimen compared with standard ABVD in elderly Hodgkin lymphoma patients: results from a randomized trial on behalf of the Fondazione Italiana Linfomi (FIL) // вr. J. Haematol. вlackwell Publishing Ltd, 2016. Vol. 172, № 6. P. 879-888.
78. Levis A. et al. Results of a low aggressivity chemotherapy regimen (CVP/CEB) in elderly Hodgkin’s disease patients. Haematologica. Vol. 81, № 5. P. 450-456.
79. Santoro A. et al. Ifosfamide, gemcitabine, and vinorelbine: A new induction regimen for refractory and relapsed Hodgkin’s lymphoma // Haematologica. 2007. Vol. 92, № 1. P. 35-41.
80. Jeon S.Y. et al. The effect of the dexamethasone, cytarabine, and cisplatin (Dhap) regimen on stem cell mobilization and transplant outcomes of patients with non-hodgkin’s lymphoma who are candidates for up-front autologous stem cell transplantation // Korean J. Intern. Med. Korean Association of Internal Medicine, 2018. Vol. 33, № 6. P. 1169-1181.
81. Ramzi M., Rezvani A., Dehghani M. GDP versus ESHAP Regimen in Relapsed and/or Refractory Hodgkin lymphoma: A сomparison Study. Int. J. Hematol. stem cell Res. Tehran University of Medical Sciences, 2015. Vol. 9, № 1. P. 10-14.
82. Hu в. et al. Phase-I and randomized phase-II trial of panobinostat in combination with ICE (Ifosfamide, carboplatin, etoposide) in relapsed or refractory classical hodgkin lymphoma // Leuk. Lymphoma. Taylor and Francis Ltd, 2018. Vol. 59, № 4. P. 863-870.
83. Gutierrez A. et al. Gemcitabine and oxaliplatinum: An effective regimen in patients with refractory and relapsing Hodgkin lymphoma // Onco. Targets. Ther. Dove Medical Press Ltd., 2014. Vol. 7. P. 2093-2100.
84. Schellong G. et al. Salvage therapy of progressive and recurrent Hodgkin’s disease: Results from a multicenter study of the pediatric DAL/GPOH-HD Study Group // J. сlin. Oncol. 2005. Vol. 23, № 25. P. 6181-6189.
85. Long G. V. et al. Assessment of nivolumab exposure and clinical safety of 480 mg every 4 weeks flat-dosing schedule in patients with cancer // Ann. Oncol. Oxford University Press, 2018. Vol. 29, № 11. P. 2208-2213.
86. Singer S. et al. вEAM versus вUCYVP16 сonditioning before Autologous Hematopoietic Stem сell Transplant in Patients with Hodgkin Lymphoma // вiol. вlood Marrow Transplant. Elsevier Inc., 2019. Vol. 25, № 6. P. 1107-1115.
87. Oken M.M. et al. Toxicity and response criteria of the Eastern сooperative Oncology Group // Am. J. сlin. Oncol. 1982. Vol. 5, № 6. P. 649-655.
88. Meignan M., Gallamini A., Haioun с. Report on the First International Workshop on interim-PET scan in lymphoma // Leukemia and Lymphoma. 2009. Vol. 50, № 8. P. 1257-1260.
|
|
Приложения
Приложение А1.
Состав рабочей группы.• Демина Елена Андреевна. Д.м.н., профессор, профессор кафедры гематологии и клеточной терапии Института усовершенствования врачей ФГБУ «Национальный медико-хирургический центр им. Н.И. Пирогова» Минздрава России, член правления Российского общества онкогематологов.
• Тумян Гаяне Сергеевна. Д.м.н., профессор, профессор кафедры онкологии и паллиативной медицины Российской медицинской академии непрерывного профессионального образования Минздрава России, ведущий научный сотрудник отделения химиотерапии гемобластозов «НМИЦ онкологии им. Н.Н. Блохина» Минздрава России, член правления Российского общества онкогематологов.
• Моисеева Татьяна Николаевна. м.н., заведующий консультативным гематологическим отделением с дневным стационаром по проведению интенсивной высокодозной химиотерапии, член Национального гематологического общества.
• Михайлова Наталья Борисовна. Д.м.н., руководитель отдела клинической онкологии (химиотерапии) НИИ детской онкологии, гематологии и трансплантологии им. Р.М. Горбачевой, член Российского общества онкогематологов.
• Мякова Наталья Валерьевна. Д.м.н., профессор, Заместитель главного врача по лечебной работе, зав. отделением онкогематологии ФГБУ «НМИЦ ДГОИ им. Дмитрия Рогачева» Минздрава России, член Национального общества детских гематологов и онкологов.
• Румянцев Александр Григорьевич. Академик РАН, д.м.н., профессор, генеральный директор ФГБУ «НМИЦ ДГОИ им. Дмитрия Рогачева» Минздрава России, президент Национального общества детских гематологов и онкологов.
• Масчан Алексей Александрович. Член-корр. РАН, д.м.н., профессор, зам. генерального директора ФГБУ «НМИЦ ДГОИ им. Дмитрия Рогачева» Минздрава России, член правления Национального общества детских гематологов и онкологов.
• Капланов Камиль Даниялович. м.н., зав. отделением гематологии ГБУЗ «Волгоградский областной клинический онкологический диспансер», ассистент кафедры онкологии с курсом онкологии и гематологии ФУВ Волгоградского Государственного медицинского университета, член Российского общества онкогематологов и Национального гематологического общества.
• Шмаков Роман Георгиевич. Профессор РАН, д.м.н., директор института акушерства, ФГБУ «Национальный медицинский исследовательский центр акушерства, гинекологии и перинатологии имени Академика В.И. Кулакова» Минздрава России, член Правления Российского общества акушеров-гинекологов.
• Фалалеева Наталья Александровна. Д.м.н., зав. отделением противоопухолевого лекарственного лечения МРНЦ им. А.Ф. Цыба - филиал ФГБУ «НМИЦ радиологии» Минздрава России, член Ассоциации онкологов России и Российской Ассоциации терапевтических радиационных онкологов.
• Птушкин Вадим Вадимович. Д.м.н., профессор, заместитель главного врача по гематологии ГБУЗ «ГКБ им. С.П. Боткина», главный внештатный специалист-гематолог Департамента здравоохранения города Москвы, член Национального гематологического общества и Российского общества онкогематологов.
• Османов Евгений Александрович. Д.м.н., профессор, зав. отделом гематологии и трансплантации костного мозга ФГБУ «НМИЦ онкологии им. Н.Н. Блохина» Минздрава России, профессор кафедры онкологии ФГАОУ ВО Первый МГМУ имени И.М. Сеченова Минздрава России, член правления Российского общества онкогематологов.
• Поддубная Ирина Владимировна. Академик РАН, заслуженный деятель образования РФ, д.м.н., профессор, зав. кафедрой онкологии и паллиативной медицины, проректор по лечебной работе и международному сотрудничеству ГБОУ ДПО РМАНПО Минздрава России, председатель Российского общества онкогематологов.
• Байков Вадим Валентинович. Д.м.н., профессор кафедры патологической анатомии, заведующий лабораторией патоморфологии НИИ детской онкологии, гематологии и трансплантологии им. Р.М. Горбачевой Первого Санкт-Петербургского государственного медицинского университета им. акад. И.П. Павлова Минздрава России, член президиума Российского общества патологоанатомов, член правления Российского общества онкогематологов.
• Ковригина Алла Михайловна. Д.б.н., профессор кафедры патологической анатомии, цитологии и молекулярной патологии Института повышения квалификации ФМБА РФ, заведующая патологоанатомическим отделением «НМИЦ гематологии» Минздрава России, член президиума Российского общества патологоанатомов, член правления Российского общества онкогематологов.
• Коновалов Дмитрий Михайлович. м.н., зав. патологоанатомическим отделением ФГБУ «НМИЦ ДГОИ им. Дмитрия Рогачева» Минздрава России.
• Трофимова Оксана Петровна. Д.м.н., ведущий научный сотрудник радиологического отделения ФГБУ «НМИЦ им. Н.Н. Блохина» Минздрава России, доцент кафедры онкологии ГБОУ ДПО РМАНПО Минздрава России, член Российской Ассоциации терапевтических радиационных онкологов.
• Сотников Владимир Михайлович. Д.м.н., руководитель лаборатории лучевой терапии ФГБУ «РНЦРР» Минздрава России.
• Ильин Николай Васильевич. Д.м.н., профессор, профессор кафедры радиологии, хирургии и онкологии, главный научный сотрудник отдела лучевых и комбинированных методов лечения ФГБУ «Российский научный центр радиологии и хирургических технологий имени академика А.М. Гранова» Минздрава России.
• Виноградова Юлия Николаевна. Д.м.н., руководитель отдела лучевых и комбинированных методов лечения, главный научный сотрудник отдела лучевых и комбинированных методов лечения ФГБУ «Российский научный центр радиологии и хирургических технологий имени академика А.М. Гранова» Минздрава России.
• Нечеснюк Алексей Владимирович. Д.м.н., зав.отделением лучевой терапии ФГБУ НМИЦ ДГОИ им. Д. Рогачева, член Национального общества детских гематологов и онкологов.
• Пархоменко Роман Алексеевич. Д.м.н., старший научный сотрудник лаборатории комплексных методов лечения онкологических заболеваний у детей ФГБУ «РНЦРР» Минздрава России.
• Стефанов Дмитрий Николаевич. Научный сотрудник научно-организационного отдела, ФГБУ «НМИЦ ДГОИ им. Дмитрия Рогачева» Минздрава России, член Росси йского общества онкогематологов.
• Невольских Алексей Алексеевич. Д.м.н., заместитель директора по лечебной работе МРНЦ им. А.Ф. Цыба - филиал ФГБУ «НМИЦ радиологии» Минздрава России.
• Иванов Сергей Анатольевич. Профессор РАН, д.м.н., директор МРНЦ им. А.Ф. Цыба - филиал ФГБУ «НМИЦ радиологии» Минздрава России.
• Хайлова Жанна Владимировна. Кандидат медицинских наук, заместитель директора по организационно-методической работе МРНЦ им. А.Ф. Цыба - филиал ФГБУ «НМИЦ радиологии» Минздрава России.
• Геворкян Тигран Гагикович. Заместитель директора НИИ КЭР ФГБУ «НМИЦ онкологии им. Н.Н. Блохина».
Конфликт интересов отсутствует.
Приложение А2.
Методология разработки клинических рекомендаций.Целевая аудитория данных клинических рекомендаций:
1. Врачи-гематологи.
2. Врачи-онкологи.
3. Врачи-детские онкологи.
4. Специалисты лучевой диагностики.
5. Студенты медицинских вузов.
Методология сбора доказательств.
Методы, использованные для сбора / селекции доказательств:
• поиск публикаций в специализированных периодических печатных изданиях с импакт-фактором >0,3;
• поиск в электронных базах данных.
Базы данных, использованных для сбора/селекции доказательств. Доказательной базой для рекомендаций являются публикации, вошедшие в Кохрайновскую библиотеку, базы данных PUBMED и MEDLINE. Глубина поиска составляла 30 лет.
Методы, использованные для анализа доказательств:
• обзоры опубликованных мета-анализов;
• систематические обзоры с таблицами доказательств.
Методы, использованные для качества и силы доказательств:
• консенсус экспертов;
• оценка значимости доказательств в соответствии с рейтинговой схемой доказательств (табл. 4, 5).
В настоящих клинических рекомендациях в скобках приведены уровни доказательности рекомендаций в соответствии со шкалами, разработанными Американским обществом клинической онкологии (ASCO) и Европейским обществом медицинской онкологии (ESMO).
Таблица А2. 1 . Шкала оценки уровней достоверности доказательств (УДД) для методов диагностики (диагностических вмешательств).
| УДД | Расшифровка |
| 1 | Систематические обзоры исследований с контролем референсным методом или систематический обзор рандомизированных клинических исследований с применением метаанализа. |
| 2 | Отдельные исследования с контролем референсным методом или отдельные рандомизированные клинические исследования и систематические обзоры исследований любого дизайна, за исключением рандомизированных клинических исследований с применением метаанализа |
| 3 | Исследования без последовательного контроля референсным методом или исследования с референсным методом, не являющимся независимым от исследуемого метода или нерандомизированные сравнительные исследования, в том числе когортные исследования. |
| 4 | Несравнительные исследования, описание клинического случая. |
| 5 | Имеется лишь обоснование механизма действия или мнение экспертов. |
Таблица А2. 2 . Шкала оценки уровней достоверности доказательств для методов профилактики, лечения и реабилитации (профилактических, лечебных, реабилитационных вмешательств).
| Уровень достоверности доказательств | Расшифровка |
| 1 | Систематический обзор РКИ с применением метаанализа. |
| 2 | Отдельные РКИ и систематические обзоры исследований любого дизайна, за исключением РКИ, с применением метаанализа. |
| 3 | Нерандомизированные сравнительные исследования, в тч когортные исследования. |
| 4 | Несравнительные исследования, описание клинического случая или серии случаев, исследования «случай-контроль». |
| 5 | Имеется лишь обоснование механизма действия вмешательства (доклинические исследования) или мнение экспертов. |
Таблица А2,3. Шкала оценки уровней убедительности рекомендаций для методов профилактики, диагностики, лечения и реабилитации (профилактических, диагностических, лечебных, реабилитационных вмешательств).
| Уровень убедительности рекомендаций | Расшифровка |
| A | Сильная рекомендация (все рассматриваемые критерии эффективности (исходы) являются важными, все исследования имеют высокое или удовлетворительное методологическое качество, их выводы по интересующим исходам являются согласованными). |
| в | Условная рекомендация (не все рассматриваемые критерии эффективности (исходы) являются важными, не все исследования имеют высокое или удовлетворительное методологическое качество и/или их выводы по интересующим исходам не являются согласованными). |
| с | Слабая рекомендация (отсутствие доказательств надлежащего качества, все рассматриваемые критерии эффективности (исходы) являются неважными, все исследования имеют низкое методологическое качество и их выводы по интересующим исходам не являются согласованными). |
Методология валидизации рекомендаций.
Методы валидизации рекомендаций:
• внешняя экспертная оценка;
• внутренняя экспертная оценка.
Описание методики валидизации рекомендаций. Настоящие рекомендации в предварительной версии были рецензированы независимыми экспертами, которых попросили прокомментировать, насколько качественно интерпретированы доказательства и разработаны рекомендации. Также была проведена экспертная оценка изложения рекомендаций и их доступности для понимания.
Рекомендации обсуждены и одобрены ведущими специалистами профильных федеральных центров РФ и практическими врачами. Проект клинических рекомендаций был рассмотрен на совещаниях рабочей группы в 2017-2018 гг., на Форуме экспертов по вопросам диагностики и лечения злокачественных лимфопролиферативных заболеваний «Лимфорум», ежегодной Российской конференции с международным участием «Злокачественные лимфомы», а также в рамках IV Конгресса гематологов России.
Окончательная редакция. Для окончательной редакции и контроля качества рекомендации были повторно проанализированы членами авторского коллектива, которые пришли к заключению, что все существенные замечания и комментарии экспертов приняты во внимание, риск систематических ошибок при разработке сведен к минимуму.
Приложение А3.
Связанные документы.Приложение А3,1.
Режимы лекарственного лечения ЛХ.При проведении химиотерапии рекомендуется контролировать вес пациента и производить пересчет доз химиопрепаратов при изменении веса.
3,3,1 Схемы 1 линии терапии классической лимфомы Ходжкина.
| ABVD [13,14,16] | |||
| Препарат | Стандартная доза | Путь введения | Дни введения |
| Доксорубицин** | 25 мг/м2 | в/в капельно или струйно | 1, 15 (каждые 14 дней) |
| Блеомицин** | 10 мг/м2 | в/в струйно | 1, 15 (каждые 14 дней) |
| Винбластин ** | 6 мг/м2 (не более 10 мг) | в/в, за 5-10 мин | 1, 15 (каждые 14 дней) |
| Дакарбазин** | 375 мг/м2 | в/в капельно | 1, 15 (каждые 14 дней) |
| Лечение возобновляется на 29 день | |||
| BEACOPP-эскалированный [4,15,17] | |||
| Препарат | Стандартная доза | Путь введения | Дни введения |
| Циклофосфамид** | 1250 мг/м2 | в/в капельно | 1 |
| Доксорубицин** | 35 мг/м2 | в/в капельно или струйно | 1 |
| Этопозид** | 200 мг/м2 | в/в капельно | 1-3 |
| Прокарбазин** | 100 мг/м2 | внутрь | 1-7 |
| Блеомицин** | 10 мг/м2 | в/в струйно | 8 |
| Винкристин** | 1,4 мг/м2 (не более 2 мг) | в/в, за 5-10 мин | 8 |
| Преднизолон** | 40 мг/м2 | внутрь | 1-14 |
| Г-КСФ | Согласно инструкции по медицинскому применению | С 8 до 12 дня или до восстановления лейкоцитов | |
| Лечение возобновляется на 22 день Накануне и с первого дня цикла рекомендуется увеличивают объем потребляемой жидкости до 2 литров в день. При большой опухолевой массе каждому пациенту назначают аллопуринол** в дозе 300мг/сутки и в первые 3 дня цикла назначают гидратирующую терапию в объеме до 3 л/м2 при строгом контроле за диурезом и электролитными показателями [12] | |||
| BEACOPP-14 [16,21] | |||
| Препарат | Стандартная доза | Путь введения | Дни введения |
| Циклофосфамид** | 650 мг/м2 | в/в капельно | 1 |
| Доксорубицин** | 25 мг/м2 | в/в капельно или струйно | 1 |
| Этопозид** | 100 мг/м2 | в/в капельно | 1-3 |
| Прокарбазин** | 100 мг/м2 | внутрь | 1-7 |
| Блеомицин** | 10 мг/м2 | в/в струйно | 8 |
| Винкристин** | 1,4 мг/м2 (не более 2 мг) | в/в, за 5-10 мин | 8 |
| Преднизолон** или Дексаметазон** | 40 мг/м2 20 мг | Внутрь в/в | 1-7 отмена преднизолона** в один день на 8-й день цикла. При возникновении синдрома отмены - в 3 дня 1-3 дни |
| Г-КСФ | Согласно инструкции по медицинскому применению | 9-13 дни в плановом порядке независимо от количества лейкоцитов | |
| Лечение возобновляется на 15 день Накануне и с первого дня цикла рекомендуется увеличивают объем потребляемой жидкости до 2 литров в день. При большой опухолевой массе каждому пациенту назначают аллопуринол** в дозе 300мг/сутки и в первые 3 дня цикла назначают гидратирующую терапию в объеме до 3 л/м2 при строгом контроле за диурезом и электролитными показателями [12] | |||
| EACOPP-14 [22] | |||
| Препарат | Стандартная доза | Путь введения | Дни введения |
| Циклофосфамид** | 650 мг/м2 | в/в капельно | 1 |
| Доксорубицин** | 50 мг/м2 | в/в капельно или струйно | 1 |
| Этопозид** | 100 мг/м2 | в/в капельно | 1-3 |
| Прокарбазин** или Дакарбазин** | 100 мг/м2 375 мг/м2 | Внутрь в/в | 1-7 1 |
| Винкристин** | 1,4 мг/м2 (не более 2 мг) | в/в, за 5-10 мин | 8 |
| Преднизолон** Или Дексаметазон** | 40 мг/м2 2 0 мг | Внутрь В/в | 1-7 отмена преднизолона** в один день на 8-й день цикла. При возникновении синдрома отмены - в 3 дня 1-3 |
| Г-КСФ | Согласно инструкции по медицинскому применению | 9-13 дни в плановом порядке независимо от количества лейкоцитов | |
| Лечение возобновляется на 15 день Накануне и с первого дня цикла рекомендуется увеличивают объем потребляемой жидкости до 2 литров в день. При большой опухолевой массе каждому пациенту назначают аллопуринол** в дозе 300мг/сутки и в первые 3 дня цикла назначают гидратирующую терапию в объеме до 3 л/м2 при строгом контроле за диурезом и электролитными показателями [12] | |||
| BV-AVD [30] | |||
| Препарат | Стандартная доза | Путь введения | Дни введения |
| Брентуксимаб ведотин** | 1,2 мг/кг | в/в инфузия 30 минут через 1 час после завершения введения AVD | 1, 15 |
| Доксорубицин** | 25 мг/м2 | в/в капельно или струйно | 1, 15 |
| Винбластин ** | 6 мг/м2 (не более 10 мг) | в/в, за 5-10 мин | 1, 15 |
| Дакарбазин** | 375 мг/м2 | в/в капельно | 1, 15 |
| Лечение возобновляется на 29 день Накануне и с первого дня цикла рекомендуется увеличивают объем потребляемой жидкости до 2 литров в день. При большой опухолевой массе каждому пациенту назначают аллопуринол** в дозе 300мг/сутки и в первые 3 дня цикла назначают гидратирующую терапию в объеме до 3 л/м2 при строгом контроле за диурезом и электролитными показателями [12]. Первичная профилактика Г-КСФ рекомендована всем пациентам независимо от их возраста, начиная с первой дозы, начиная в первые 4 дня после введения химиопрепаратов, но не позднее 5-го дня [30]. | |||
3,3,2 Схемы терапии лимфомы Ходжкина у пациентов до 18 лет.
| OEPA [31] | |||
| Препарат | Стандартная доза | Путь введения | Дни введения |
| Преднизолон** | 60 мг/м2/сут на 3 приема | внутрь | 1-15 |
| Винкристин** | 1,5 мг/м2 (макс. 2 мг) | в/в струйно | 1,8,15 |
| Доксорубицин** | 40 мг/м2 | в/в в течение 1-6 час | 1,15 |
| Этопозид** | 125 мг/м2 | в/в в течение 1-2 час | 2-6 |
| Лечение возобновляется на 29 день | |||
| COPDAC [31] | |||
| Препарат | Стандартная доза | Путь введения | Дни введения |
| Преднизолон** | 40 мг/м2/сут р.о. на 3 приема | внутрь | 1-15 |
| Винкристин** | 1,5 мг/м2 (макс. 2 мг) | в/в струйно | 1, 8 |
| Дакарбазин** | 250 мг/м2 | в/в в течение 30 мин | 1, 2, 3 |
| Циклофосфамид** | 500 мг/м2 | в/в в течение 1 часа | 1, 8 |
| Лечение возобновляется на 29 день | |||
3,3,3 Схемы терапии пожилых пациентов с лимфомой Ходжкина.
| ChlVPP [74] | |||
| Препарат | Стандартная доза | Путь введения | Дни введения |
| Хлорамбуцил** | 6 мг/м2 | в/в | 1-14 |
| Прокарбазин** | 100 мг/м2 | в/в | 1-14 |
| Винбластин** | 6 мг/м2 | в/в | 1, 8 |
| Преднилозон** | 40 мг/м2 | внутрь | 1-14 |
| Лечение возобновляется на 29 день | |||
| CVPP [75] | |||
| Препарат | Стандартная доза | Путь введения | Дни введения |
| Циклофосфамид** | 600 мг/м2 | в/в | 1, 8 |
| Прокарбазин** | 100 мг/м2 | Внутрь | 1-14 |
| Винбластин** | 6 мг/м2 | в/в | 1, 8 |
| Преднилозон** | 40 мг/м2 | внутрь | 1-14 |
| Лечение возобновляется на 29 день | |||
| COPP [76] | |||
| Препарат | Стандартная доза | Путь введения | Дни введения |
| Циклофосфамид** | 600 мг/м2 | в/в | 1, 8 |
| Прокарбазин** | 100 мг/м2 | Внутрь | 1-14 |
| Винкристин | 1,4 мг/м2 (не более 2 мг) | в/в, за 5-10 мин | 1, 8 |
| Преднилозон** | 40 мг/м2 | внутрь | 1-14 |
| Лечение возобновляется на 29 день | |||
| IVDG [38] | |||
| Препарат | Стандартная доза | Путь введения | Дни введения |
| Идарубицин** | 5 мг/м2 | в/в | 1, 15 |
| Винбластин** | 5 мг/м2 | в/в | 1, 15 |
| Дакарбазин** | 375 мг/м2 | в/в | 1, 15 |
| Гемцитабин** | 800 мг/м2 | в/в | 1, 15 |
| Лечение возобновляется на 29 день Редукция дозы гемцитабина** до 500 мг/м2, дакарбазина** - до 300 мг/м2 предусмотрена при числе лейкоцитов worse 2 × 109/л и/или тромбоцитов worse 75 × 109/л ко дню очередного введения препаратов, ко времени окончания перерыва или при лейкопении IV степени по критериям ВОЗ длительностью better 4 дней в период предыдущего цикла. | |||
| VEPEMB [77] | |||
| Препарат | Стандартная доза | Путь введения | Дни введения |
| Винбластин** | 6 мг/м2 | в/в | 1 |
| Циклофосфамид** | 500 мг/м2 | в/в | 1 |
| Прокарбазин** | 100 мг/м2 | внутрь | 1-5 |
| Преднизолон** | 30 мг/м2 | внутрь | 1-5 |
| Этопозид** | 60 мг/м2 | внутрь | 15-19 |
| Митоксантрон** | 6 мг/м2 | в/в | 15 |
| Блеомицин** | 10 мг/м2 | в/в | 15 |
| Лечение возобновляется на 29 день | |||
| CVP [78] | |||
| Препарат | Стандартная доза | Путь введения | Дни введения |
| Циклофосфамид** | 1000 мг/м2 | в/в | 1 |
| Винбластин** | 6 мг/м2 | в/в | 1 |
| Преднизолон** | 40 мг/м2 | внутрь | 1-5 |
| Лечение возобновляется на 22 день | |||
3,3,4 Схемы второй линии терапии лимфомы Ходжкина.
| IGEV [79] | |||
| Препарат | Стандартная доза | Путь введения | Дни введения |
| Преднизолон** | 100 мг | внутрь | 1-4 |
| Ифосфамид** | 2000 мг/м2 | в/в кап. | 1-4 |
| Винорелбин** | 20 мг/м2 | в/в | 1 |
| Гемцитабин** | 800 мг/м2 | в/в кап. | 1, 4 |
| DHAP [80] | |||
| Препарат | Стандартная доза | Путь введения | Дни введения |
| Дексаметазон** | 40 мг | в/в | 1-4 |
| Цисплатин** | 100 мг/м2 | в/в кап. 24-часовая инфузия | 1 |
| Цитарабин** | 2 г/м2 | в/в кап. 2 раза в день | 2 |
| ESHAP [81] | |||
| Препарат | Стандартная доза | Путь введения | Дни введения |
| Этопозид** | 40 мг/м2 | в/в кап. | 1-4 |
| Метилпреднизолон** | 500 мг | в/в кап | 1-4 |
| Цисплатин** | 25 мг/м2/сут | в/в непрерывная инфузия | 1-4 |
| Цитарабин** | 2000 мг/м2 | в/в кап., | 5 |
| ICE [82] | |||
| Препарат | Стандартная доза | Путь введения | Дни введения |
| Этопозид** | 100 мг/м2 | в/в кап | 1-3 |
| Ифосфамид** | 5000 мг/м2 | в/в 24-часовая инфузия | 1 |
| Карбоплатин** | AUC 5 | в/в кап. | 1 |
| GDP [81] | |||
| Препарат | Стандартная доза | Путь введения | Дни введения |
| Цисплатин** | 75 мг/м2 | в/в кап | 1 |
| Гемцитабин** | 1000 мг/м2 | в/в кап | 1, 8 |
| Дексаметазон** | 40 мг | внутрь | 1-4 |
| GemOX [83] | |||
| Препарат | Стандартная доза | Путь введения | Дни введения |
| Гемцитабин** | 1000 мг/м2 | в/в кап | 1 |
| Оксалиплатин** | 100 мг/м2 | в/в кап | 1 |
| IEP [84] | |||
| Препарат | Стандартная доза | Путь введения | Дни введения |
| Ифосфамид** | 2000 мг/м2 | в/в суточной инфузией (с месной) | 1-5 |
| Этопозид** | 125 мг/м2 | в/в в течение 2 час | 1-5 |
| Преднизолон** | 100 мг/м2 | в/в или внутрь | 1-5 |
| Монотерапия брентуксимабом ведотином** [44] | |||
| Препарат | Стандартная доза | Путь введения | Дни введения |
| Брентуксимаб ведотин** | 1,8 мг/кг | в/в в течение 30 минут | 1 |
| Введения повторяются каждые 3 недели. Если масса тела пациента превышает 100 кг, при расчете дозы следует использовать значение массы 100 кг. У пациентов, не кандидатов на ВХТ с аутоТГСК, при достижении стабилизации или при положительной динамике заболевания лечение продолжают до 16, но не менее 8 циклов, при отсутствии прогрессирования и с оценкой чувствительности каждые 4 введения. Полная длительность лечения составляет приблизительно 1 год. | |||
| Монотерапия ниволумабом** [45,85] | |||
| Препарат | Стандартная доза | Путь введения | Дни введения |
| Ниволумаб** | 3 мг/кг или 240 мг независимо от массы тела или 480 мг независимо от массы тела | в/в в течение 60 минут | 1 |
| Лечение возобновляется на 15 день (для дозы 3 мг/кг или 240 мг) или на 29 день (для дозы 480 мг) | |||
| Монотерапия пембролизумабом [46] | |||
| Препарат | Стандартная доза | Путь введения | Дни введения |
| Пембролизумаб** | 200 мг | в/в в течение 30 минут | 1 |
| Лечение возобновляется на 22 день | |||
3,3,5 Схемы терапии пациентов с нодулярной лимфомой Ходжкина с лимфоидным преобладанием.
| R - сHOP [56]. | |||
| Препарат | Стандартная доза | Путь введения | Дни введения |
| Ритуксимаб** | 375 мг/м2 | в/в кап. | 0 или 1 |
| Доксорубицин** | 50 мг/м2 | в/в кап. | 1 |
| Циклофосфамид** | 750 мг/м2 | в/в кап. | 1 |
| Винкристин** | 1,4 мг/м2 (не более 2 мг) | в/в, за 5-10 мин | 1 |
| Преднилозон** | 100 мг | внутрь | 1-5 |
| Лечение возобновляется на 22 день | |||
| R - сVP (дозировки для детей и подростков с НЛХЛП) [55] | |||
| Препарат | Стандартная доза | Путь введения | Дни введения |
| Ритуксимаб** | 375 мг/м2 | в/в кап. | 0 или 1 |
| Циклофосфамид** | 500 мг/м2 | в/в | 1 |
| Винбластин** | 6 мг/м2 | в/в | 1, 8 |
| Преднизолон** | 40 мг/м2 | внутрь | 1-8 |
| Лечение возобновляется на 22 день | |||
3,3,6 Режимы кондиционирования при аутоТГСК.
| BEAM [86] | |||
| Препарат | Стандартная доза | Путь введения | Дни введения |
| Кармустин** | 300 мг/м2 | в/в кап. | -6 |
| Цитарабин** | 100 мг/м2 каждые 12 часов | в/в кап. | -5 - -2 |
| Этопозид** | 100 мг/м2 | в/в кап. | -5 - -2 |
| Мелфалан** | 140 мг/м2 | в/в кап. | -1 |
| CBV [86] | |||
| Препарат | Стандартная доза | Путь введения | Дни введения |
| Кармустин** | 600 мг/м2 | в/в кап. | -3 |
| Этопозид** | 400 мг/м2 | в/в кап. | -7 - -5 |
| Циклофосфамид** | 1800 мг/м2 | в/в кап. | -7 - -4 |
Приложение А3,2 Рекомендации по редукции доз или увеличению промежутков при проведении миелосупрессивной цитостатической терапии.
Лечение следует проводить в полных дозах в соответствии со схемой, если в день введения химиопрепаратов уровень нейтрофилов >1 × 109/л и тромбоцитов >100 × 109, но только в том случае, если пик падения уже пройден.Если необходимый уровень нейтрофилов не достигается к плановому дню введения химиопрепаратов (15 день от начала предыдущего цикла для схем ВЕАСОРР-14, ЕАСОРР-14 и вV-AVD и 21 день для схемы ВЕАСОРР-эскалированный), введение Г-КСФ продолжается в прежних дозах до достижения уровня нейтрофилов >1 × 109 при ежедневном контроле анализов крови, далее исследование крови повторяется через день. Лечение возобновляется при достижении вышеуказанных параметров.
В том случае, если показатели крови восстанавливаются в течение последующих 14 дней, следующий цикл проводится в полных дозах.
В случае, если показатели крови не восстанавливаются дольше дополнительных 14 дней, а также в случае повторной отсрочки курса вследствие миелотоксичности более 10 дней, проводится снижение доз препаратов до 75% от исходной дозы (кроме доз винкристина, блеомицина и преднизолона).
Если к плановому дню введения химиопрепаратов необходимый уровень тромбоцитов не достигается, в дальнейшем исследование крови повторяется на 3, 7, 10 и 14 дни; лечение возобновляется при достижении вышеуказанных параметров. Если показатели крови восстанавливаются в течение дополнительных 14 дней, цикл проводится в полных дозах. В случае, если показатели крови не восстанавливаются дольше дополнительных 14 дней, в следующем цикле производится редукция доз по той же схеме, как и при длительной нейтропении.
Приложение В.
Информация для пациентов.Лимфомы - это опухоли из лимфоидных клеток. Лимфома - не одна болезнь, это большая группа, включающая более 30 разных заболеваний, которые отличаются друг от друга по своим проявлениям, по течению, по ответу на лечение. Лимфомы ведут себя и лечатся совершенно по-разному. Поэтому просто слово «лимфома» ни о чем не говорит - чтобы понимать, как лечить, надо знать конкретный вариант лимфомы.
Лимфомой Ходжкина болеют в любом возрасте, но наиболее часто заболевание встречается у молодых людей, пик приходится на возрастной период от 16 до 34 лет. Люди старшего возраста, особенно кому больше 55 лет, также могут заболеть лимфомой Ходжкина.
Диагноз лимфомы Ходжкина устанавливается только после исследования пораженной ткани, полученной при биопсии. Диагноз подтверждается только если обнаружены типичные клетки, называемые клетками Березовского-Штернберга-Рид. В последние годы диагностика лимфомы Ходжкина и других лимфом улучшилась, благодаря использованию нового метода, иммунофенотипирования, позволяющего точно идентифицировать опухолевые клетки по маркерам на их поверхности. Этот метод исследования очень важен для правильного выбора терапии, особенно в тех случаях, когда необходимо использовать узконаправленные (таргетные) препараты и иммунотерапию. Лимфома Ходжкина изучена лучше любого другого типа лимфом. К счастью, при современных методах лечения более 80% заболевших лимфомой Ходжкина полностью излечиваются от этой болезни.
Специфических, характерных только для этого заболевания симптомов нет. Схожие жалобы и признаки могут быть при многих других заболеваниях. Нередко заболевание начинается как бы с простуды, респираторной инфекции, которая почему-то затягивается. Заболевание может начинаться с безболезненного увеличения лимфатических узлов.
Наиболее распространенные признаки лимфомы Ходжкина:
• безболезненное увеличение лимфоузлов;
• лихорадка, которая не объясняется инфекцией или другими причинами и которую не удается устранить с помощью антибиотиков;
• потливость, особенно по ночам (мокрая подушка по утрам);
• необъяснимая потеря веса;
• необычная утомляемость и слабость.
Самый частый симптом лимфомы Ходжкина - увеличение лимфатических узлов, чаще на шее, реже в других областях тела. Температура обычно в пределах 37,5 по вечерам. Очень характерно обильное потоотделение по ночам, хотя этот симптом трудно оценивать: летом жарко, зимой сильно топят. Могут наблюдаться многочисленные другие жалобы и признаки, связанные с тем, где находится очаг опухоли. Болей, как правило, не бывает. При локализации болезни в средостении, ближе к грудине возможен дискомфорт за грудиной. У небольшого числа пациентов возникает мучительный, до расчесов кожный зуд. Около 5% пациентов отмечают боли в увеличенных лимфоузлах после приема алкоголя. Это редкий симптом, но он характерен для лимфомы Ходжкина. Причина его не известна.
Более 80% всех пациентов с лимфомой Ходжкина могут быть вылечены, причем обследования и лечение осуществляются в основном амбулаторно. Большинство пациентов получают комбинированную терапию, включающую химиотерапию в сочетании с лучевой терапией. В определенных обстоятельствах применяется высокодозная терапия и трансплантация костного мозга или стволовых клеток. Лучевая терапия как единственный метод лечения в настоящее время не используется практически никогда.
Приложение Г.
Приложение Г1 Шкала оценки общего состояния пациента Восточной объединенной онкологической группы (ECOG).
Оригинальное название: The ECOG Scale of Performance Status.Источник: Oken M.M. et al. Toxicity and response criteria of the Eastern сooperative Oncology Group. Am. J. сlin. Oncol. 1982;5(6):649-65 [87].
Тип: шкала оценки.
Назначение: клиническая оценка общего состояния пациента.
Содержание и интерпретация:
| Статус (баллы) | Описание общего состояния пациента |
| 0 | Пациент полностью активен, способен выполнять все, как и до заболевания. |
| 1 | Пациент неспособен выполнять тяжелую, но может выполнять легкую или сидячую работу (например, легкую домашнюю или канцелярскую работу). |
| 2 | Пациент лечится амбулаторно, способен к самообслуживанию, но не может выполнять работу. Более 50 % времени проводит активно - в вертикальном положении. |
| 3 | Пациент способен лишь к ограниченному самообслуживанию, проводит в кресле или постели более 50 % времени бодрствования. |
| 4 | Инвалид, совершенно не способен к самообслуживанию, прикован к креслу или постели. |
| 5 | Смерть пациента |
Приложение Г2 Шкала визуальной оценки ПЭТ-данных.
Оригинальное название: The Deauville five point scale.Источник: Meignan M. et al. Report on the First International Workshop on Interim-PET-Scan in Lymphoma. Leuk Lymphoma. 2009;50(8):1257-1260 [88].
Тип: шкала оценки.
Назначение: оценка результатов ПЭТ/КТ исследования.
Содержание и интерпретация: для стандартизации, воспроизводимости и возможности сравнения результатов ПЭТ/КТ, полученных в различных медицинских учреждениях, при оценке эффективности лечения у пациентов с лимфомами используется визуальный анализ ПЭТ-данных по 5-балльной шкале [88]. При этом интенсивность накопления 18F-ФДГ в патологическом очаге сравнивается с интенсивностью накопления препарата в неизмененных отделах средостения или в правой доле печени:
1 балл - характеризуется отсутствием накопления препарата в определяемом ранее патологическом очаге;
2 балла - накопление препарата в патологическом очаге не превышает по интенсивности накопление препарата в неизмененных отделах средостения;
3 балла - накопление препарата в патологическом очаге выше, чем в средостении, но не превышает накопление препарата в правой доле печени;
4 балла - накопление препарата в патологическом очаге несколько выше, чем в печени;
5 баллов - накопление препарата в патологическом очаге значительно выше, чем в печени, или определяется появление новых патологических очагов, связанных с заболеванием.
Также введено понятие Х-баллов, характеризующих наличие очагов накопления 18F-ФДГ неясного, скорее воспалительного генеза, связь которых с основным заболеванием маловероятна.
Интерпретация результатов ПЭТ по шкале Deauville проводится комплексно с учетом клинических и исходных ПЭТ-данных, этапа лечения, а также других показателей ответа на лечение.
|
|
Год актуализации информации
2020.
Связанные заболевания
Связанные клинические рекомендации
Связанные стандарты мед. помощи
- Стандарт санаторно-курортной помощи больным злокачественными новообразованиями лимфоидной, кроветворной и родственной им тканей
- Стандарт специализированной медицинской помощи после трансплантации аллогенного костного мозга (обследование и коррекция лечения)
- Стандарт медицинской помощи больным с болезнью Ходжкина
- Стандарт специализированной медицинской помощи при донорстве аутологичного костного мозга