МКБ-10 коды
- МКБ-10
- E80.2 Другие порфирии
|
|
Вступление
Кодирование по Международной статистической классификации болезней и проблем, связанных со здоровьем: E80.2.
Год утверждения (частота пересмотра): 2021.
Возрастная категория: Взрослые , Дети.
Пересмотр не позднее: 2023.
ID: 145.
Разработчик клинической рекомендации.
• Национальное гематологическое общество.
• РОО «Общество специалистов по нервно-мышечным заболеваниям».
• Национальное общество детских гематологов, онкологов.
Одобрено Научно-практическим Советом Минздрава РФ.
Год утверждения (частота пересмотра): 2021.
Возрастная категория: Взрослые , Дети.
Пересмотр не позднее: 2023.
ID: 145.
Разработчик клинической рекомендации.
• Национальное гематологическое общество.
• РОО «Общество специалистов по нервно-мышечным заболеваниям».
• Национальное общество детских гематологов, онкологов.
Одобрено Научно-практическим Советом Минздрава РФ.
|
|
Список сокращений
АЛК - дельта-аминолевулиновая кислота.
АДГ - антидиуретический гормон.
АЧТВ- активированное частичное тромбопластиновое время.
ГАМК-гамма-аминомасляная кислота.
ЖКТ - желудочно-кишечный тракт.
КТ - компьютерная томография.
МРТ - магнитно-резонансная томография.
ОП - острые порфирии.
ОПП - острая перемежающаяся порфирия.
ПБГ - порфобилиноген.
УЗИ - ультразвуковое исследование.
ЭКГ - электрокардиограмма.
ЭЭГ - электроэнцефалограмма.
ЭМГ - электромиография.
НПВП - нестероидные противовоспалительные препараты.
ВАШ - визуальная аналоговая шкала.
СРБ- С реактивный белок.
К - калий.
NA - натрий.
CL - хлор.
КФК - креатинфосфокиназа.
ОЖСС - общая железосвязывающая способность сыворотки.
СОЭ - скорость оседания эритроцитов.
ЧСС - частота сердечных сокращений.
ИВЛ - искусственная вентиляция легких.
АДГ - антидиуретический гормон.
АЧТВ- активированное частичное тромбопластиновое время.
ГАМК-гамма-аминомасляная кислота.
ЖКТ - желудочно-кишечный тракт.
КТ - компьютерная томография.
МРТ - магнитно-резонансная томография.
ОП - острые порфирии.
ОПП - острая перемежающаяся порфирия.
ПБГ - порфобилиноген.
УЗИ - ультразвуковое исследование.
ЭКГ - электрокардиограмма.
ЭЭГ - электроэнцефалограмма.
ЭМГ - электромиография.
НПВП - нестероидные противовоспалительные препараты.
ВАШ - визуальная аналоговая шкала.
СРБ- С реактивный белок.
К - калий.
NA - натрий.
CL - хлор.
КФК - креатинфосфокиназа.
ОЖСС - общая железосвязывающая способность сыворотки.
СОЭ - скорость оседания эритроцитов.
ЧСС - частота сердечных сокращений.
ИВЛ - искусственная вентиляция легких.
Термины и определения
Острые порфирии (ОП). Группа генетически детерминированных заболеваний, ассоциированных с циклом биосинтеза гема, имеющих индуцированный характер, быстро прогрессирующее течение с поражением различных отделов нервной системы и нейрогуморальными нарушениями.
Порфирины, предшественники порфиринов. Продукты промежуточных ступеней биосинтеза гема.
Аминолевулиновая кислота (АЛК) и порфобилиноген (ПБГ). Предшественники порфиринов, обладающие нейротоксичностью и отвечающие за развитие болевого синдрома и острой автономной дисфункции.
Нейровисцеральные симптомы. Боли в животе, запор, тошнота, рвота, тахикардия, артериальная гипертензия, парез мочевого пузыря - симптомы, обусловленные острой автономной дисфункцией.
Атака острой порфирии. Острое развитие нейровисцеральных симптомов, ассоциированное с повышенной экскрецией АЛК и ПБГ с мочой.
Порфирины, предшественники порфиринов. Продукты промежуточных ступеней биосинтеза гема.
Аминолевулиновая кислота (АЛК) и порфобилиноген (ПБГ). Предшественники порфиринов, обладающие нейротоксичностью и отвечающие за развитие болевого синдрома и острой автономной дисфункции.
Нейровисцеральные симптомы. Боли в животе, запор, тошнота, рвота, тахикардия, артериальная гипертензия, парез мочевого пузыря - симптомы, обусловленные острой автономной дисфункцией.
Атака острой порфирии. Острое развитие нейровисцеральных симптомов, ассоциированное с повышенной экскрецией АЛК и ПБГ с мочой.
Описание
Порфирии. Группа редких наследственных метаболических заболеваний, в основе которых лежит генетический дефект функциональной активности ферментов, участвующих в биосинтезе гема ( 1).
Острые порфирии. Группа порфирий, при которых латентный генетический дефект при воздействии провоцирующих (порфириногенных) факторов проявляется избыточным накоплением в печени предшественников порфиринов, аминолевулиновой кислоты (АЛК) и порфобилиногена (ПБГ), обладающих выраженными нейротоксическими эффектами и опосредующих развитие острого приступа заболевания (атака) с широким спектром нейровисцеральных симптомов [1,2].
Рисунок 1. Биосинтез гема и различные формы порфирий в соответствии с биохимическим дефектом.
Острые порфирии. Группа порфирий, при которых латентный генетический дефект при воздействии провоцирующих (порфириногенных) факторов проявляется избыточным накоплением в печени предшественников порфиринов, аминолевулиновой кислоты (АЛК) и порфобилиногена (ПБГ), обладающих выраженными нейротоксическими эффектами и опосредующих развитие острого приступа заболевания (атака) с широким спектром нейровисцеральных симптомов [1,2].
Рисунок 1. Биосинтез гема и различные формы порфирий в соответствии с биохимическим дефектом.
Причины
В основе развития острых порфирий лежат мутации генов, ответственных за синтез ферментов цикла биосинтеза гема в печени (рис 1, табл. 1). Все острые порфирии, за исключением крайне редкой формы, обусловленной дефицитом АЛК дегидратазы, являются аутосомно-доминантными заболеваниями с неполной пенетрантностью (табл.1) [3].
Таблица 1. Молекулярная генетика острых порфирий.
AР, аутосомно-рецессивный; АД, аутосомно-доминантный; kb, тысячи пар нуклеотидов (килобаз).
*По данным Интернет-ресурса «The Human Gene Mutation Database» http://www.hgmd.cf.ac.uk на 09,2019.
Для всех форм острых порфирий характерна лишь частичная недостаточность ферментной активности, и в физиологических условиях остаточной активности фермента хватает для поддержания нормального гомеостаза гема. Для развития острого приступа необходимо воздействие провоцирующих факторов, чаще нескольких последовательно. К установленным провоцирующим (порфириногенным) факторам относятся многие лекарственные препараты, алкоголь, инфекции, колебания гормонального фона (менструальный цикл, беременность) и гипогликемия, факторы, способные стимулировать синтез гема гепатоцитами [4]. Основной механизм действия порфириногенных факторов, по-видимому, связан с повышенной потребностью в синтезе цитохрома Р 450 или других гемопротеинов и, как следствие, интенсификацией синтеза гема, что условиях недостаточной активности одного из ферментов цикла биосинтеза гема проявляется накоплением токсичных концентраций порфиринов и развитием острого приступа порфирии [2].
• прямой нейротоксический эффект высокой концентрации АЛК;
• опосредованный эффект АЛК из-за структурного сходства с тормозными нейротрансмиттерами - ГАМК и глутаматом, и утратой их тормозного эффекта в ЦНС при избытке АЛК;
• цитотоксические эффекты свободных радикалов вследствие их повышенной продукции, обусловленной энолизацией и аутооксидацией избыточного количества АЛК;
• вероятный дефицит гем-содержащих ферментов в нервной ткани.
Течение атаки, включая начальные проявления и последовательность симптомов, присоединяющихся при прогрессировании атаки, вероятно, связано с различной степенью проницаемости гемато-неврального и гемато-энцефалического барьеров для предшественников порфиринов. Отсутствие барьера для автономных нервов и высокая проницаемость гемато-энцефалического барьера в области гипоталамуса и лимбической области, могут служить объяснением дебюта атаки с автономной дисфункции и легких аффективных расстройств. При прогрессировании атаки происходит нарушение функциональной целостности гемато-неврального барьера с развитием моторной полиневропатии и, далее, гемато-энцефалического барьера, что проявляется отеком головного мозга с МРТ-признаками обратимых симметричных очаговых изменений [5].
Таблица 1. Молекулярная генетика острых порфирий.
| Заболевание | Фермент | Ген | Количество выявленных мутаций* | Наследова- ние | |||||||||||
| Символ | Размер | Позиция | |||||||||||||
| Порфирия, обусловленная дефицитом АЛК дегидратазы | Дегидратаза аминолевулиновой кислоты | ALAD | 7 kb | 9q34 | 12 | AР | |||||||||
| Острая перемежающая порфирия (ОПП) | Гидроксиметил-билиан синтетаза | HMBS | 10 kb | 11q23 | 424 | АД | |||||||||
| Наследственная копропорфирия (НКП) | Оксидаза копропорфириногена | сPO | 14 kb | 3q12 | 75 | AД | |||||||||
| Вариегатная порфирия (ВП) | Оксидаза протопорфириногена | PPOX | 5,5 kb | 1q22 | 185 | AД | |||||||||
AР, аутосомно-рецессивный; АД, аутосомно-доминантный; kb, тысячи пар нуклеотидов (килобаз).
*По данным Интернет-ресурса «The Human Gene Mutation Database» http://www.hgmd.cf.ac.uk на 09,2019.
Для всех форм острых порфирий характерна лишь частичная недостаточность ферментной активности, и в физиологических условиях остаточной активности фермента хватает для поддержания нормального гомеостаза гема. Для развития острого приступа необходимо воздействие провоцирующих факторов, чаще нескольких последовательно. К установленным провоцирующим (порфириногенным) факторам относятся многие лекарственные препараты, алкоголь, инфекции, колебания гормонального фона (менструальный цикл, беременность) и гипогликемия, факторы, способные стимулировать синтез гема гепатоцитами [4]. Основной механизм действия порфириногенных факторов, по-видимому, связан с повышенной потребностью в синтезе цитохрома Р 450 или других гемопротеинов и, как следствие, интенсификацией синтеза гема, что условиях недостаточной активности одного из ферментов цикла биосинтеза гема проявляется накоплением токсичных концентраций порфиринов и развитием острого приступа порфирии [2].
1,2,1 Патогенез атаки острой порфирии.
Вся симптоматика атак острой порфирии, включая боли в животе, является проявлением вегетативной и моторной полиневропатии, а также диффузно-очагового поражения ЦНС (энцефалопатии) (табл.5) [5]. В настоящее время обсуждаются несколько потенциальных механизмов транзиторного повреждения нервной системы во время атаки:• прямой нейротоксический эффект высокой концентрации АЛК;
• опосредованный эффект АЛК из-за структурного сходства с тормозными нейротрансмиттерами - ГАМК и глутаматом, и утратой их тормозного эффекта в ЦНС при избытке АЛК;
• цитотоксические эффекты свободных радикалов вследствие их повышенной продукции, обусловленной энолизацией и аутооксидацией избыточного количества АЛК;
• вероятный дефицит гем-содержащих ферментов в нервной ткани.
Течение атаки, включая начальные проявления и последовательность симптомов, присоединяющихся при прогрессировании атаки, вероятно, связано с различной степенью проницаемости гемато-неврального и гемато-энцефалического барьеров для предшественников порфиринов. Отсутствие барьера для автономных нервов и высокая проницаемость гемато-энцефалического барьера в области гипоталамуса и лимбической области, могут служить объяснением дебюта атаки с автономной дисфункции и легких аффективных расстройств. При прогрессировании атаки происходит нарушение функциональной целостности гемато-неврального барьера с развитием моторной полиневропатии и, далее, гемато-энцефалического барьера, что проявляется отеком головного мозга с МРТ-признаками обратимых симметричных очаговых изменений [5].
|
|
Эпидемиология
Распространенность острых порфирий в странах Западной Европы составляет 1-10: 100 000 населения, тогда как носительство мутантного гена может быть существенно выше (1-2 на 10 000 человек), пенетрантность заболевания варьирует от 1 до 60% [3].
Самая частая из острых порфирий - ОПП, составляет более 85% всех случаев острой порфирии. Распространенность вариегатной порфирии составляет около 1,3:100 000 населения, наследственной копропорфирии - еще меньше, в мировой литературе опубликовано менее 400 случаев. Самой редкой является порфирия, обусловленная дефицитом АЛК дегидратазы, описано меньше 10 случаев этого заболевания.
Поскольку менструальный цикл является главным эндогенным провоцирующим фактором, более 80% пациентов с острой порфирией составляют женщины в возрасте от 20 до 45 лет. Заболевание редко проявляется до пубертатного возраста, а также в менопаузе. Атаки порфирии у мужчин возможны, но встречаются гораздо реже, чем у женщин.
Самая частая из острых порфирий - ОПП, составляет более 85% всех случаев острой порфирии. Распространенность вариегатной порфирии составляет около 1,3:100 000 населения, наследственной копропорфирии - еще меньше, в мировой литературе опубликовано менее 400 случаев. Самой редкой является порфирия, обусловленная дефицитом АЛК дегидратазы, описано меньше 10 случаев этого заболевания.
Поскольку менструальный цикл является главным эндогенным провоцирующим фактором, более 80% пациентов с острой порфирией составляют женщины в возрасте от 20 до 45 лет. Заболевание редко проявляется до пубертатного возраста, а также в менопаузе. Атаки порфирии у мужчин возможны, но встречаются гораздо реже, чем у женщин.
1,4 Особенности кодирования заболевания или состояния (группы заболеваний или состояний) по Международной статистической классификации болезней и проблем, связанных со здоровьем.
Рубрика «Е.80,2: Другие порфирии» включает в себя все четыре нозологические единицы острых порфирий.Классификация
1,5 Классификация заболевания или состояния (группы заболеваний или состояний).
Гем синтезируется в каждой аэробной клетке человека. В 90% местом синтеза гема являются костный мозг, где из него образуется гемоглобин, и печень, где гем участвует в синтезе ферментов (цитохромы, пероксидазы ), участвующих в процессах детоксикации, в том числе метаболизме лекарственных препаратов (CYP 450). В зависимости от места преимущественной продукции и накопления порфиринов и их предшественников, порфирии подразделяются на эритропоэтические и печеночные (2) [1,2].Рисунок 2. Классификация порфирий.
Клиническая картина
Клиническая картина атаки острой порфирии (ОП) характеризуется острым началом в виде сочетания интенсивных болей в области живота без перитонеальных знаков и/или спины с одним или более симптомом острой автономной дисфункции, таких как синусовая тахикардия, артериальная гипертензия, запор, тошнота, рвота, парез мочевого пузыря [2,5,6].
Дополнительными симптомами атаки ОП являются:
• гипонатриемия вследствие синдрома неадекватной секреции АДГ,.
• вялые симметричные парезы вследствие острой моторной полиневропатии,.
• когнитивные, поведенческие нарушения, эпилептические припадки вследствие острой энцефалопатии.
Обязательным критерием является отсутствие других причин для появления указанных симптомов, а также более, чем 5-кратное повышение концентрации ПБГ в моче, собранной в острую фазу заболевания [2,5-7].
Вариабельность перечисленных симптомов - значительна как по степени выраженности каждого из них, так и по возможному их сочетанию. Именно сочетание указанных симптомов является ключевым для того, чтобы заподозрить атаку острой порфирии и провести исследование мочи на ПБГ с целью подтверждения или исключения данного диагноза (3). Более, чем 5-кратное повышение уровня ПБГ в моче в сочетании с типичной клинической картиной заболевания, позволяют диагностировать атаку острой порфирии и незамедлительно начать лечение [8,9].
Рисунок 3. Симптомы, позволяющие заподозрить атаку острой порфирии.
Абдоминальный синдром нередко является основанием для диагностического хирургического вмешательства (лапароскопии, лапаротомии), особенно при первых атаках еще не диагностированной ОП. Использование при этом для анестезии порфириногенных препаратов ( см Российский реестр лекарственных препаратов, применяемых у больных с нарушениями порфиринового обмена [10]) может усугубить течение атаки [7,11,12].
Ключевым в диагностике неврологических симптомов ОП является их острый, пароксизмальный характер и обязательная временная ассоциация с предшествующими болями в животе (3). К моменту развития парезов, интенсивность болей в животе часто уменьшается, что необходимо учитывать при обследовании пациентов.
Рисунок 4. Типичное течение атаки порфирии (стадирование) и связь с провоцирующими факторами.
Острая моторная (моторно-сенсорная) полиневропатия проявляется генерализованной мышечной слабостью (обычно периферическим тетрапарезом). Возможно вовлечение дыхательной мускулатуры с развитием дыхательной недостаточности. Вовлечение диафрагмы приводит к ее парадоксальному движению, истончению, а дополнительное вовлечение межреберных мышц уменьшает дыхательный объем, делает невозможным кашлевой рефлекс, что может привести к обструкции трахеобронхиального дерева, гиперкапнической дыхательной недостаточности. Ситуация усугубляется вовлечением черепных нервов с развитием бульбарного синдрома и нарушения глотания, что может осложниться аспирационной пневмонией [5-7].
Клинически данная полиневропатия мало отличается от острой моторной (моторно-сенсорной) полиневропатии при других заболеваниях, в первую очередь при синдроме Гийена-Барре. Поэтому порфирию необходимо исключать во всех случаях острой полиневропатии, кроме случаев с полным отсутствием болевого синдрома, в том числе до развития парезов [5,7,12,13].
Острая энцефалопатия при атаке ОП может проявляться аффективными, поведенческими расстройствами, угнетением/помрачением сознания (в 19-56% случаев во время атак ОП), эпилептическими припадками (в 2-20% атак ОП). Очаговые неврологические симптомы, такие как симптом Бабинского, транзиторная корковая слепота, церебеллярная атаксия, дисфазия, встречаются нечасто [5,7,11,12,14,15].
При некоторых формах ОП (вариегатная порфирия, наследственная копропорфирия), помимо предшественников порфиринов (АЛК и ПБГ) в крови и дерме накапливаются порфирины, которые являются фотосенсибилизаторами, резко повышающими чувствительность кожи к воздействию солнечного света. В соответствии с этим, у больных развиваются дерматиты, сходные с поражениями кожи у больных эритропоэтическими порфириями и поздней кожной порфирией ( 2). Характерная локализация сыпи - на открытых участках кожи. Высыпания чаще всего появляются в весенне-летнее время, однако в тяжелых случаях могут быть в любое время года в дневные часы. Под действием солнечного света появляется болезненная гиперемия, крупные пузыри с мутным содержимым, в дальнейшем появляются эрозии, участки синюшно-багровой рубцовой атрофии, иногда - псевдомилиум, редко - гиперпигментация и гипертрихоз.
Фотодерматоз наблюдается вне связи с атаками ОП у 14-80% больных вариегатной порфирией, чаще в южных широтах, и, крайне редко - при наследственной копропорфирии [2]. Терапия заключается в защите от солнечного излучения (одежда, фотозащитные крема).
В патогенезе поражения почек предполагается действие следующих факторов:
• цитотоксическое и вазоспастическое воздействие на нефрон избытка порфиринов и их предшественников;
• транзиторная артериальная гипертензия с высокими цифрами артериального давления, сопровождающаяся патологическим вовлечением почечных артерий с последующим формированием артериоло-нефросклероза;
• нефротоксичность продуктов тканевого катаболизма (миоглобин ).
Рабдомиолиз - клинические проявления варьируют от бессимптомного повышения активности креатинфосфокиназы (КФК), до тяжелой острой почечной недостаточности вследствие миоглобинурии (особенно при КФК>10 000 Ед/л). Типичные проявления рабдомиолиза включают миалгии, мышечную слабость и изменение цвета мочи. Рабдомиолиз может быть пропущен во время атак ОП, если не исследовать уровень активности сывороточной КФК, боли в мышцах и темная моча характерны как для атак ОП, так и рабдомиолиза. Основной причиной рабдомиолиза у пациентов ОП являются нарушения электролитного обмена.
Острую порфирию называют великим имитатором , так как клинические проявления атаки мимикрируют большой спектр соматических, в том числе ургентных, заболеваний, при этом никаких лабораторных отклонений не наблюдается.
Совершенно другую картину заболевания имеют носители компаунд-гетерозиготных или гомозиготных мутаций генов HMBS или PPOX (гомозиготная форма ОП или ВП). Описано около 10 таких случаев: дети, у которых заболевание начинается вскоре после рождения, клинически и по данным МРТ головы, напоминает хроническую лейкоэнцефалопатию с прогрессирующими нарушениями интеллектуального и моторного развития, эпилептическими припадками. Диагноз можно заподозрить по красноватому окрашиванию подгузников из-за мочи с крайне высоким содержанием ПБГ, стандартные методы лечения ОП у данных пациентов не эффективны.
Дополнительными симптомами атаки ОП являются:
• гипонатриемия вследствие синдрома неадекватной секреции АДГ,.
• вялые симметричные парезы вследствие острой моторной полиневропатии,.
• когнитивные, поведенческие нарушения, эпилептические припадки вследствие острой энцефалопатии.
Обязательным критерием является отсутствие других причин для появления указанных симптомов, а также более, чем 5-кратное повышение концентрации ПБГ в моче, собранной в острую фазу заболевания [2,5-7].
Вариабельность перечисленных симптомов - значительна как по степени выраженности каждого из них, так и по возможному их сочетанию. Именно сочетание указанных симптомов является ключевым для того, чтобы заподозрить атаку острой порфирии и провести исследование мочи на ПБГ с целью подтверждения или исключения данного диагноза (3). Более, чем 5-кратное повышение уровня ПБГ в моче в сочетании с типичной клинической картиной заболевания, позволяют диагностировать атаку острой порфирии и незамедлительно начать лечение [8,9].
Рисунок 3. Симптомы, позволяющие заподозрить атаку острой порфирии.
1,6,1 Боли в животе.
Ключевой симптом атаки ОП - боли в животе, имеют острое начало, обычно нарастают до максимальной интенсивности в течение 2-3 дней, имитируют острую хирургическую патологию, однако перитонеальные знаки отсутствуют. На начальном этапе отсутствуют лабораторные симптомы воспаления (лейкоцитоз, повышение СОЭ или СРБ). Характер и локализация болей сильно варьируют, но боли редко носят коликообразный характер. Патогенез болей в животе связывают с автономной дисфункцией, обусловленной нарушением работы внутренних органов, например, кишечной дилатацией или спазмом. Возможен альтернативный механизм - вазоконстрикция или ишемия кишечника. Точный механизм развития боли при ОП остается недостаточно ясным.Абдоминальный синдром нередко является основанием для диагностического хирургического вмешательства (лапароскопии, лапаротомии), особенно при первых атаках еще не диагностированной ОП. Использование при этом для анестезии порфириногенных препаратов ( см Российский реестр лекарственных препаратов, применяемых у больных с нарушениями порфиринового обмена [10]) может усугубить течение атаки [7,11,12].
1,6,2 Острая автономная дисфункция.
Острая автономная дисфункция является следствием снижения активности n. vagus, что приводит к усилению влияния симпатической нервной системы и объясняет развитие большинства симптомов «неосложненной атаки острой порфирии»: болей в животе, запора, тахикардии, систолической артериальной гипертензии, пареза мочевого пузыря [7,11,12]. Степень тахикардии обычно отражает активность атаки. Изредка на первый план в клинической картине атаки ОП может выходить гипертонический криз. Причины тошноты и рвоты во время атаки ОП не известны. Можно предположить, как вовлечение центральных механизмов, так и нарушение моторики кишечника.1,6,3 Неврологические симптомы.
Большинство атак ОП, особенно у пациентов с уже установленным диагнозом, проявляются в виде болей в животе в сочетании с легкими аффективными нарушениями и автономной дисфункцией и даже могут проходить самостоятельно, если исключить воздействие провоцирующих факторов. Симптомы неврологического дефицита (моторная полиневропатия или энцефалопатия) развиваются только в случае прогрессирования атаки, и им всегда предшествует ранняя, «доневрологическая» фаза атаки, длящаяся от 3 до 30 дней (в среднем, 10 дней). Ретроспективно, можно обнаружить воздействие экзогенного провоцирующего фактора (обычно лекарственного препарата), который за 1-2 дня предшествует появлению новых неврологических симптомов ( 4). При устранении провоцирующих факторов, прогрессирование мышечной слабости завершается в течение 30 дней (в среднем 13 дней) [5-7].Ключевым в диагностике неврологических симптомов ОП является их острый, пароксизмальный характер и обязательная временная ассоциация с предшествующими болями в животе (3). К моменту развития парезов, интенсивность болей в животе часто уменьшается, что необходимо учитывать при обследовании пациентов.
Рисунок 4. Типичное течение атаки порфирии (стадирование) и связь с провоцирующими факторами.
Острая моторная (моторно-сенсорная) полиневропатия проявляется генерализованной мышечной слабостью (обычно периферическим тетрапарезом). Возможно вовлечение дыхательной мускулатуры с развитием дыхательной недостаточности. Вовлечение диафрагмы приводит к ее парадоксальному движению, истончению, а дополнительное вовлечение межреберных мышц уменьшает дыхательный объем, делает невозможным кашлевой рефлекс, что может привести к обструкции трахеобронхиального дерева, гиперкапнической дыхательной недостаточности. Ситуация усугубляется вовлечением черепных нервов с развитием бульбарного синдрома и нарушения глотания, что может осложниться аспирационной пневмонией [5-7].
Клинически данная полиневропатия мало отличается от острой моторной (моторно-сенсорной) полиневропатии при других заболеваниях, в первую очередь при синдроме Гийена-Барре. Поэтому порфирию необходимо исключать во всех случаях острой полиневропатии, кроме случаев с полным отсутствием болевого синдрома, в том числе до развития парезов [5,7,12,13].
Острая энцефалопатия при атаке ОП может проявляться аффективными, поведенческими расстройствами, угнетением/помрачением сознания (в 19-56% случаев во время атак ОП), эпилептическими припадками (в 2-20% атак ОП). Очаговые неврологические симптомы, такие как симптом Бабинского, транзиторная корковая слепота, церебеллярная атаксия, дисфазия, встречаются нечасто [5,7,11,12,14,15].
1,6,4 Фотодерматоз.
Фотодерматоз - кожный невоспалительный процесс, обусловленный повышенной чувствительностью кожи к солнечному свету, вызывается ультрафиолетовым спектром излучения дневного света на кожные покровы (диапазон 400-800 нм) [16].При некоторых формах ОП (вариегатная порфирия, наследственная копропорфирия), помимо предшественников порфиринов (АЛК и ПБГ) в крови и дерме накапливаются порфирины, которые являются фотосенсибилизаторами, резко повышающими чувствительность кожи к воздействию солнечного света. В соответствии с этим, у больных развиваются дерматиты, сходные с поражениями кожи у больных эритропоэтическими порфириями и поздней кожной порфирией ( 2). Характерная локализация сыпи - на открытых участках кожи. Высыпания чаще всего появляются в весенне-летнее время, однако в тяжелых случаях могут быть в любое время года в дневные часы. Под действием солнечного света появляется болезненная гиперемия, крупные пузыри с мутным содержимым, в дальнейшем появляются эрозии, участки синюшно-багровой рубцовой атрофии, иногда - псевдомилиум, редко - гиперпигментация и гипертрихоз.
Фотодерматоз наблюдается вне связи с атаками ОП у 14-80% больных вариегатной порфирией, чаще в южных широтах, и, крайне редко - при наследственной копропорфирии [2]. Терапия заключается в защите от солнечного излучения (одежда, фотозащитные крема).
1,6,5 Редкие симптомы атаки ОП.
Редкими симптомами атаки ОП являются острый интерстициальный нефрит и рабдомиолиз [17].В патогенезе поражения почек предполагается действие следующих факторов:
• цитотоксическое и вазоспастическое воздействие на нефрон избытка порфиринов и их предшественников;
• транзиторная артериальная гипертензия с высокими цифрами артериального давления, сопровождающаяся патологическим вовлечением почечных артерий с последующим формированием артериоло-нефросклероза;
• нефротоксичность продуктов тканевого катаболизма (миоглобин ).
Рабдомиолиз - клинические проявления варьируют от бессимптомного повышения активности креатинфосфокиназы (КФК), до тяжелой острой почечной недостаточности вследствие миоглобинурии (особенно при КФК>10 000 Ед/л). Типичные проявления рабдомиолиза включают миалгии, мышечную слабость и изменение цвета мочи. Рабдомиолиз может быть пропущен во время атак ОП, если не исследовать уровень активности сывороточной КФК, боли в мышцах и темная моча характерны как для атак ОП, так и рабдомиолиза. Основной причиной рабдомиолиза у пациентов ОП являются нарушения электролитного обмена.
Острую порфирию называют великим имитатором , так как клинические проявления атаки мимикрируют большой спектр соматических, в том числе ургентных, заболеваний, при этом никаких лабораторных отклонений не наблюдается.
1,7 ОП у детей.
Атаки ОП редко проявляются до пубертатного возраста. Вместе с тем, необходимо учитывать более раннее развитие детей в южных широтах, по сравнению с северными. В соответствии с этим, атаки порфирии у детей с юга могут наблюдаться в более раннем возрасте. За период с 1907 по 2019 год в литературе описано всего 52 ребенка с атаками ОП. Самому младшему было 8 лет [18]. Большинство педиатрических пациентов страдало эпилепсией, не связанной с порфирией, и атаки были спровоцированы приемом противоэпилептических средств, барбитуратов и их производных. У детей обязательно выявлялось повышение уровня ПБГ в моче во время атаки ОП, однако цифры этого повышения могли быть ниже, чем у взрослых пациентов. Принципиальных отличий в клинической картине атак ОП и тактике ведения педиатрических и взрослых пациентов нет.Совершенно другую картину заболевания имеют носители компаунд-гетерозиготных или гомозиготных мутаций генов HMBS или PPOX (гомозиготная форма ОП или ВП). Описано около 10 таких случаев: дети, у которых заболевание начинается вскоре после рождения, клинически и по данным МРТ головы, напоминает хроническую лейкоэнцефалопатию с прогрессирующими нарушениями интеллектуального и моторного развития, эпилептическими припадками. Диагноз можно заподозрить по красноватому окрашиванию подгузников из-за мочи с крайне высоким содержанием ПБГ, стандартные методы лечения ОП у данных пациентов не эффективны.
|
|
Диагностика
Критерии установления диагноза.
Диагноз острой порфирии основывается на совокупности клинических симптомов и биохимических данных, зарегистрированных во время атаки заболевания. В бессимптомной фазе заболевания диагноз может быть установлен на основании результатов исследования ДНК и, в некоторых случаях, биохимического анализа (5) [4,8,9,19,20].
Началу заболевания предшествует воздействие порфириногенных факторов: прием алкоголя, похудание, стрессы, респираторные и кишечные инфекционные заболевания, приём лекарственных препаратов с высокой порфириногенной активностью. Атаки часто развиваются в предменструальном периоде, а также на фоне нарушенного менструального цикла. При активном расспросе, можно выявить похожие (но более легкие) атаки в прошлом (периодические боли в животе), регрессировавшие самостоятельно.
• Рекомендуется при сборе анамнеза и жалоб у всех пациентов с подозрением на острую порфирию обратить внимание на наличие и выраженность наиболее распространенных проявлений заболевания с целью диагностики, дифференциальной диагностики и определения тяжести атаки [4,8,9,20]:
• характер и интенсивность болей.
• наличие и характер стула, тошноты, рвоты, сердцебиений, нарушений мочеиспускания.
• цвет мочи.
• сроки появления мышечной слабости от начала первых симптомов атаки, характер ее развития (тетра- или парапарез).
• трудности при глотании.
• оценить эмоциональный фон, выяснить характер сна, питания.
• обратить внимание на возможное наличие бредовых мыслей и идей (нелогичность и несвязность высказываний), галлюцинаций.
• эпизоды утраты сознания и генерализованных судорог.
• при наличии повышенной температуры - ее значение, давность появления.
Уровень убедительности рекомендаций с (уровень достоверности доказательств - 5).
• Рекомендуется при сборе анамнеза у всех пациентов с подозрением на острую порфирию обратить внимание на анамнестические данные, свидетельствующие о наличии порфириногенных факторов, предшествовавших атаке порфирии, с целью диагностики и дифференциальной диагностики заболевания, а также исключения данных факторов в будущем [4,8,9,20]:
• установить разновидность порфириногенного фактора, длительность его воздействия и сроки, прошедшие с момента его окончания; уточнить гинекологический анамнез (возраст menarche, регулярность менструального цикла, беременности и роды, прием гормональных контрацептивов); переносимость лекарственных препаратов, алкоголя, характер питания, колебания массы тела;
• выяснить, нет ли среди родственников других членов семьи, имеющих похожую симптоматику, в том числе неврологическую.
Уровень убедительности рекомендаций с (уровень достоверности доказательств - 4).
Острая моторная (моторно-сенсорная) полиневропатия. При физикальном осмотре выявляют диффузную, относительно симметричную, мышечную слабость с вовлечением более одной конечности с низким мышечным тонусом и низкими глубокими рефлексами (в половине случаев, кроме ахиллова), минимальными чувствительными нарушениями, часто с вовлечением черепных нервов (глазодвигательных, лицевого и бульбарных). При прогрессировании может присоединяться дыхательная недостаточность. Отличительной особенностью порфирийной полинейропатии является преимущественное вовлечение проксимальных групп мышц (до половины случаев), также нередкий дебют мышечной слабости с верхних конечностей. В подавляющем числе случаев моторным проявлениям сопутствует нейропатический болевой синдром, даже в отсутствии, или при минимальных признаках сенсорных нарушений в конечностях.
Острая энцефалопатия. При физикальном осмотре выявляют комплекс неврологических и психических нарушений: симптомы угнетения сознания, нарушение поведения, эпилептические припадки, симптомы очагового поражения ЦНС: нарушения зрения, координации, симптом Бабинского.
• Рекомендуется при физикальном исследовании у всех пациентов с подозрением на атаку острой порфирии оценить следующие факторы: наличие и характер болей в животе (прежде всего необходимо исключить наличие симптомов раздражения брюшины, мышечного дефанса, их наличие не характерно для атаки ОП); витальные функции: пульс, артериальное давление; психический статус: ясность сознания, адекватность поведения; неврологический статус, включая мышечную силу (уточнить глубину и распространение парезов), тембр голоса, артикуляцию, попёрхивания при глотании, работу мимических мышц. Это позволит дифференцировать ОП от других заболеваний и оценить тяжесть атаки ОП [4,8,9,20].
Уровень убедительности рекомендаций с (уровень достоверности доказательств - 5).
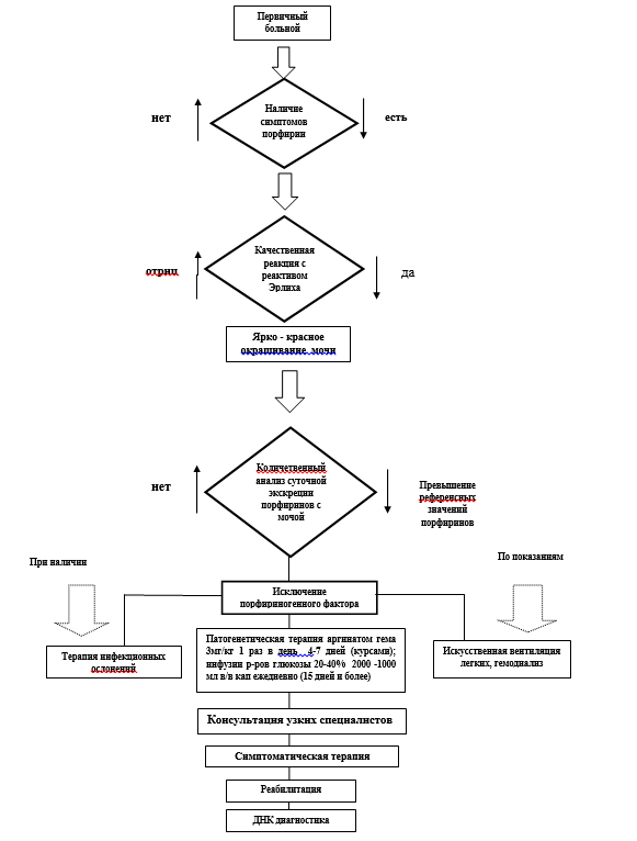
• Рекомендуется всем пациентам с подозрением на атаку острой порфирии безотлагательно проводить исследование уровня порфиринов и их производных в моче, что позволяет подтвердить или отвергнуть диагноз острой порфирии [22-24]:
• стандартом биохимической диагностики ОП является количественное измерение порфобилиногена (ПБГ) и уровня дельта-аминолевуленовой кислоты (АЛК) в моче методом ионно-обменной хроматографии. Обычно содержание ПБГ в 10-50 раз превышают верхнюю границу референтных значений, не оставляя сомнений в диагнозе. При нормальных показателях ПБГ и АЛК мочи диагноз ОП может быть исключен.
• при отсутствии возможности количественного измерения ПБГ и АЛК, допустимо проведение качественного анализа свежей мочи на ПБГ с реактивом Эрлиха. Данный тест чувствителен при повышении уровня ПБГ в 5 и более раз, что соответствует биохимическим критериям атаки ОП. Если не образуется розовое или красное окрашивание раствора мочи, проба считается отрицательной. Если образуется окрашивание розового или красного цвета, то в пробирку следует добавить раствор ацетата натрия и экстрагента для образования двух слоев раствора. Реакцию на ПБГ следует считать положительной, если изменение окраски сохраняется в водном слое после экстракции. Возможны как ложноположительные, так и ложноотрицательные результаты качественного теста.
Уровень убедительности рекомендаций с (уровень достоверности доказательств - 4).
Комментарии: образцы мочи для исследования должны быть собраны на высоте симптомов в посуду, защищенную от солнечного света (бумага, фольга), иначе результаты теста могут быть ложноотрицательными. При невозможности исследовать мочу немедленно во время атаки, моча должна быть собрана в лабораторную посуду, защищенную от попадания света (фольга, бумага) и заморожена (-180С) до отправки в лабораторию. Целесообразно заморозить несколько образцов мочи. У большинства пациентов отмечается повышение концентрации ПБГ в моче и во время ремиссии. Однако при сравнении уровня экскреции ПБГ с мочой во время ремиссии и в период атаки у всех пациентов отмечается, как минимум, 2-4-кратное повышение содержания ПБГ во время атаки. Нужно иметь в виду, что ПБГ быстро разрушается под воздействием солнечного света, в том время, как АЛК более стабилен, поэтому желательно исследовать оба метаболита. Во время атаки при ОПП, вариегатной порфирии и наследственной копропорфирии также повышены концентрации общих порфиринов в моче. Дифференциальная диагностика вышеуказанных трех форм ОП основывается на биохимическом спектре нарушений порфиринового обмена.
Повышение экскреции АЛК, ПБГ и порфиринов в моче может быть выявлено не только у пациентов с острыми порфириями, но и у пациентов с различными заболеваниями печени или при отравлении тяжелыми металлами. Клинические проявления указанных состояний могут напоминать острые порфирии, однако, содержание ПБГ в моче превышает норму не более, чем в 2-3 раза [7]. При значительном повышении уровня АЛК в моче необходимо исключить свинцовое отравление.
Рисунок 5. Алгоритм лабораторных исследований для подтверждения диагноза ОП.
(НКП - наследственная копропорфирия; ВП - вариегатная порфирия; HMBS -гидроксиметилбилиан синтетаза; сPO - копропорфириноген оксидаза; PPOX - протопорфириноген оксидаза).
• Рекомендуется всем пациентам с подозрением на острую порфирию и их близким родственникам проведение молекулярно-генетического анализа на наличие мутаций генов биосинтеза гема (HMBS, сPO, PPOX) с целью верификации диагноза ОП [19].
Уровень убедительности рекомендаций с (уровень достоверности доказательств - 4).
Комментарии. Исследование последовательности генов, кодирующих ферменты биосинтеза гема, служит надежным способом верификации диагноза ОП как у пациентов с клиническими проявлениями заболевания, так и у их родственников [24]. Однако, к настоящему времени описано огромное число мутаций в генах HMBS, сPO, PPOX. В соответствии с этим, молекулярно-генетическое исследование должно проводиться только в высокоспециализированных лабораториях федеральных центров [3,4,8,9,24,25]. При выявлении патогенных мутаций у бессимптомных родственников необходимо соблюдение профилактических мероприятий, описанных в разделе 5 данных рекомендаций [3]. Если носительство ОП выявлено в детском возрасте, то при адекватной профилактике, вероятность атак в будущем снижается до 1-5%. Пренатальная диагностика ОП не проводится.
• Рекомендуется всем пациентам с установленным диагнозом атаки ОП исследование рутинных лабораторных показателей с целью оценки функционального состояния внутренних органов (печени и почек), электролитного состава крови, углеводного обмена, сывороточных показателей метаболизма железа, системы гемостаза. Обязательными исследованиями являются [9]:
• общий (клинический) анализ крови развернутый с дифференцированным подсчетом лейкоцитов (лейкоцитарная формула);
• общий (клинический) анализ мочи;
• анализ крови биохимический общетерапевтический (исследование уровня креатинина в крови, исследование уровня натрия в крови, исследование уровня калия в крови, исследование уровня хлоридов в крови, исследование уровня мочевины в крови);
• коагулограмма (ориентировочное исследование системы гемостаза) (АЧТВ, протромбин, фибриноген, агрегация тромбоцитов);
• биохимическое исследование мочи (исследование уровня натрия в моче).
Уровень убедительности рекомендаций с (уровень достоверности доказательств - 5).
Комментарии. А) при острой порфирии характерно изменение цвета мочи (от розового до кирпичного или бурого) в отсутствии эритроцитурии; б) в биохимическом анализе необходимо обратить внимание на концентрацию натрия в сыворотке крови и в моче. Гипонатриемия вследствие синдрома неадекватной секреции вазопрессина - патогномоничный симптом ОП. При этом необходимо исключить другие причины гипонатриемии (надпочечниковая недостаточность, инфузионная терапия и др).
• Рекомендуется всем пациентам с установленным диагнозом атаки ОП для диагностики сопутствующей патологии:
• Определение антител классов M, G (IgM, IgG) к вирусу иммунодефицита человека ВИЧ-1 (Human immunodeficiency virus HIV 1) в крови, Определение антител классов M, G (IgM, IgG) к вирусу иммунодефицита человека ВИЧ-2 (Human immunodeficiency virus HIV 2) в крови [26];
• Определение антигена (HbsAg) вируса гепатита в (Hepatitis в virus) в крови, Определение антител к вирусу гепатита с (Hepatitis с virus) в крови [26-28];
• Определение антител к бледной трепонеме (Treponema pallidum) в нетрепонемных тестах (RPR, РМП) (качественное и полуколичественное исследование) в сыворотке крови [29].
Уровень убедительности рекомендаций с (уровень достоверности доказательств - 4).
• Рекомендуется пациентам с ОП при развитии острой полиневропатии или энцефалопатии и наличии сомнений в их связи с атакой острой порфирии - исследование спинномозговой жидкости, включающее: цитологическое исследование (подсчет клеток в счетной камере - определение цитоза и клеточного состава), биохимическое исследование (определение уровня белка, глюкозы, лактата), Дальнейшее обследование с целью выявления этиологии выявленной симптоматики (отличной от ОП) проводится в зависимости от клинико-лабораторного симптомокомплекса и может включать в себя бактериологические, вирусологические и другие тесты (по показаниям) [30].
Уровень убедительности рекомендаций с (уровень достоверности доказательств - 5).
Комментарии. При атаке острой порфирии состав спинномозговой жидкости остается нормальным.
• Рекомендуется пациентам с ОП при подозрении на рабдомиолиз (у любого пациента с миалгиями) определение активности креатинкиназы (КФК) в кровии миоглобина в крови для исключения миопатии [17].
Уровень убедительности рекомендаций с (уровень достоверности доказательств - 4).
• Рекомендуется всем пациентам с атакой ОП проведение дополнительных исследований для исключения сопутствующей патологии [1,4,6-9,17,19,20]:
• УЗИ и КТ органов брюшной полости, забрюшинного пространства и малого таза для исключения процессов воспалительной природы и другой этиологии, как причины абдоминальных болей [31];
• ЭКГ (электрокардиография) для оценки функционального состояния сердца [31];
• КТ (компьютерная томография) или прицельной рентгенографии органов грудной клетки для исключения патологии легких [32];
• МРТ (магнитно-резонансная томография) головного мозга при симптомах энцефалопатии с целью визуализации симметричного очагового поражения головного мозга (синдром задней обратимой энцефалопатии, а также с целью исключения тромбоза венозных синусов) [4].
Уровень убедительности рекомендаций с (уровень достоверности доказательств - 5).
• осмотр врача-акушер-гинеколога при подозрении на менструально-ассоциированное течение ОП;
• консультация врача-нефролога при наличии клинических или лабораторных признаков развития острой почечной недостаточности;
• осмотр врача-невролога при развитии неврологической симптоматики (мышечная слабость, эпиприпадки, нарушение сознания или поведения).
Уровень убедительности рекомендаций с (уровень достоверности доказательств - 5).
Комментарии. По результатам осмотра врача-невролога необходимо решение вопроса о необходимости проведения МРТ головного мозга, ЭЭГ (для дифференциальной диагностики судорожного синдрома) и стимуляционной ЭМГ (для оценки характера повреждения периферических нервов - аксональный или аксонально-демиелинизирующий).
Острая почечная недостаточность - редкое (5%), но серьезное осложнение атаки ОП, может развиваться даже на фоне регресса других симптомов атаки [6,20].
При подозрении на атаку ОП, до момента исключения диагноза, врач должен воздержаться от назначения лекарственных средств и выполнения диагностических манипуляций (в том числе операций), способных повредить пациенту. В большинстве случаев неясного абдоминального синдрома диагноз порфирии не будет подтвержден, но лабораторные тесты для исключения ОП должны быть проведены [1,7,17].
Диагноз острой порфирии основывается на совокупности клинических симптомов и биохимических данных, зарегистрированных во время атаки заболевания. В бессимптомной фазе заболевания диагноз может быть установлен на основании результатов исследования ДНК и, в некоторых случаях, биохимического анализа (5) [4,8,9,19,20].
2,1 Жалобы и анамнез.
В дебюте заболевания жалобы могут носить самый разнообразный характер, но чаще всего больные жалуются на сильные боли в животе, изменение окраски мочи, развитие запора. Нарушение сна на фоне беспричинной тревоги может предшествовать болям в животе, особенно у пациентов с циклическими атаками. В продвинутой стадии атаки (2-3 недели от появления первых симптомов) пациенты жалуются на резкую слабость в конечностях, потерю способности к активным движениям из-за нарастающих парезов мышц, изменение тембра голоса и даже афонию [4,6,8,9,11-14,20].Началу заболевания предшествует воздействие порфириногенных факторов: прием алкоголя, похудание, стрессы, респираторные и кишечные инфекционные заболевания, приём лекарственных препаратов с высокой порфириногенной активностью. Атаки часто развиваются в предменструальном периоде, а также на фоне нарушенного менструального цикла. При активном расспросе, можно выявить похожие (но более легкие) атаки в прошлом (периодические боли в животе), регрессировавшие самостоятельно.
• Рекомендуется при сборе анамнеза и жалоб у всех пациентов с подозрением на острую порфирию обратить внимание на наличие и выраженность наиболее распространенных проявлений заболевания с целью диагностики, дифференциальной диагностики и определения тяжести атаки [4,8,9,20]:
• характер и интенсивность болей.
• наличие и характер стула, тошноты, рвоты, сердцебиений, нарушений мочеиспускания.
• цвет мочи.
• сроки появления мышечной слабости от начала первых симптомов атаки, характер ее развития (тетра- или парапарез).
• трудности при глотании.
• оценить эмоциональный фон, выяснить характер сна, питания.
• обратить внимание на возможное наличие бредовых мыслей и идей (нелогичность и несвязность высказываний), галлюцинаций.
• эпизоды утраты сознания и генерализованных судорог.
• при наличии повышенной температуры - ее значение, давность появления.
Уровень убедительности рекомендаций с (уровень достоверности доказательств - 5).
• Рекомендуется при сборе анамнеза у всех пациентов с подозрением на острую порфирию обратить внимание на анамнестические данные, свидетельствующие о наличии порфириногенных факторов, предшествовавших атаке порфирии, с целью диагностики и дифференциальной диагностики заболевания, а также исключения данных факторов в будущем [4,8,9,20]:
• установить разновидность порфириногенного фактора, длительность его воздействия и сроки, прошедшие с момента его окончания; уточнить гинекологический анамнез (возраст menarche, регулярность менструального цикла, беременности и роды, прием гормональных контрацептивов); переносимость лекарственных препаратов, алкоголя, характер питания, колебания массы тела;
• выяснить, нет ли среди родственников других членов семьи, имеющих похожую симптоматику, в том числе неврологическую.
Уровень убедительности рекомендаций с (уровень достоверности доказательств - 4).
2,2 Физикальное обследование.
В дебюте заболевания обычно ярко выражены тахикардия, эмоциональная лабильность, увеличенный в размерах живот за счёт вздутых петель кишечника, при аускультации - отсутствие перистальтических шумов. Несмотря на интенсивные боли в животе, при пальпации нет симптомов раздражения брюшины. В продвинутой, неврологической фазе атаки ОП, возможно развитие двух основных синдромов: острой моторной (моторно-сенсорной) полиневропатии и острой энцефалопатии.Острая моторная (моторно-сенсорная) полиневропатия. При физикальном осмотре выявляют диффузную, относительно симметричную, мышечную слабость с вовлечением более одной конечности с низким мышечным тонусом и низкими глубокими рефлексами (в половине случаев, кроме ахиллова), минимальными чувствительными нарушениями, часто с вовлечением черепных нервов (глазодвигательных, лицевого и бульбарных). При прогрессировании может присоединяться дыхательная недостаточность. Отличительной особенностью порфирийной полинейропатии является преимущественное вовлечение проксимальных групп мышц (до половины случаев), также нередкий дебют мышечной слабости с верхних конечностей. В подавляющем числе случаев моторным проявлениям сопутствует нейропатический болевой синдром, даже в отсутствии, или при минимальных признаках сенсорных нарушений в конечностях.
Острая энцефалопатия. При физикальном осмотре выявляют комплекс неврологических и психических нарушений: симптомы угнетения сознания, нарушение поведения, эпилептические припадки, симптомы очагового поражения ЦНС: нарушения зрения, координации, симптом Бабинского.
• Рекомендуется при физикальном исследовании у всех пациентов с подозрением на атаку острой порфирии оценить следующие факторы: наличие и характер болей в животе (прежде всего необходимо исключить наличие симптомов раздражения брюшины, мышечного дефанса, их наличие не характерно для атаки ОП); витальные функции: пульс, артериальное давление; психический статус: ясность сознания, адекватность поведения; неврологический статус, включая мышечную силу (уточнить глубину и распространение парезов), тембр голоса, артикуляцию, попёрхивания при глотании, работу мимических мышц. Это позволит дифференцировать ОП от других заболеваний и оценить тяжесть атаки ОП [4,8,9,20].
Уровень убедительности рекомендаций с (уровень достоверности доказательств - 5).
2,3 Лабораторные диагностические исследования.
Лабораторная диагностика ОП основывается на определении в моче избытка ПБГ и АЛК, а также порфиринов [4,8,9,20,21].• Рекомендуется всем пациентам с подозрением на атаку острой порфирии безотлагательно проводить исследование уровня порфиринов и их производных в моче, что позволяет подтвердить или отвергнуть диагноз острой порфирии [22-24]:
• стандартом биохимической диагностики ОП является количественное измерение порфобилиногена (ПБГ) и уровня дельта-аминолевуленовой кислоты (АЛК) в моче методом ионно-обменной хроматографии. Обычно содержание ПБГ в 10-50 раз превышают верхнюю границу референтных значений, не оставляя сомнений в диагнозе. При нормальных показателях ПБГ и АЛК мочи диагноз ОП может быть исключен.
• при отсутствии возможности количественного измерения ПБГ и АЛК, допустимо проведение качественного анализа свежей мочи на ПБГ с реактивом Эрлиха. Данный тест чувствителен при повышении уровня ПБГ в 5 и более раз, что соответствует биохимическим критериям атаки ОП. Если не образуется розовое или красное окрашивание раствора мочи, проба считается отрицательной. Если образуется окрашивание розового или красного цвета, то в пробирку следует добавить раствор ацетата натрия и экстрагента для образования двух слоев раствора. Реакцию на ПБГ следует считать положительной, если изменение окраски сохраняется в водном слое после экстракции. Возможны как ложноположительные, так и ложноотрицательные результаты качественного теста.
Уровень убедительности рекомендаций с (уровень достоверности доказательств - 4).
Комментарии: образцы мочи для исследования должны быть собраны на высоте симптомов в посуду, защищенную от солнечного света (бумага, фольга), иначе результаты теста могут быть ложноотрицательными. При невозможности исследовать мочу немедленно во время атаки, моча должна быть собрана в лабораторную посуду, защищенную от попадания света (фольга, бумага) и заморожена (-180С) до отправки в лабораторию. Целесообразно заморозить несколько образцов мочи. У большинства пациентов отмечается повышение концентрации ПБГ в моче и во время ремиссии. Однако при сравнении уровня экскреции ПБГ с мочой во время ремиссии и в период атаки у всех пациентов отмечается, как минимум, 2-4-кратное повышение содержания ПБГ во время атаки. Нужно иметь в виду, что ПБГ быстро разрушается под воздействием солнечного света, в том время, как АЛК более стабилен, поэтому желательно исследовать оба метаболита. Во время атаки при ОПП, вариегатной порфирии и наследственной копропорфирии также повышены концентрации общих порфиринов в моче. Дифференциальная диагностика вышеуказанных трех форм ОП основывается на биохимическом спектре нарушений порфиринового обмена.
Повышение экскреции АЛК, ПБГ и порфиринов в моче может быть выявлено не только у пациентов с острыми порфириями, но и у пациентов с различными заболеваниями печени или при отравлении тяжелыми металлами. Клинические проявления указанных состояний могут напоминать острые порфирии, однако, содержание ПБГ в моче превышает норму не более, чем в 2-3 раза [7]. При значительном повышении уровня АЛК в моче необходимо исключить свинцовое отравление.
Рисунок 5. Алгоритм лабораторных исследований для подтверждения диагноза ОП.
(НКП - наследственная копропорфирия; ВП - вариегатная порфирия; HMBS -гидроксиметилбилиан синтетаза; сPO - копропорфириноген оксидаза; PPOX - протопорфириноген оксидаза).
• Рекомендуется всем пациентам с подозрением на острую порфирию и их близким родственникам проведение молекулярно-генетического анализа на наличие мутаций генов биосинтеза гема (HMBS, сPO, PPOX) с целью верификации диагноза ОП [19].
Уровень убедительности рекомендаций с (уровень достоверности доказательств - 4).
Комментарии. Исследование последовательности генов, кодирующих ферменты биосинтеза гема, служит надежным способом верификации диагноза ОП как у пациентов с клиническими проявлениями заболевания, так и у их родственников [24]. Однако, к настоящему времени описано огромное число мутаций в генах HMBS, сPO, PPOX. В соответствии с этим, молекулярно-генетическое исследование должно проводиться только в высокоспециализированных лабораториях федеральных центров [3,4,8,9,24,25]. При выявлении патогенных мутаций у бессимптомных родственников необходимо соблюдение профилактических мероприятий, описанных в разделе 5 данных рекомендаций [3]. Если носительство ОП выявлено в детском возрасте, то при адекватной профилактике, вероятность атак в будущем снижается до 1-5%. Пренатальная диагностика ОП не проводится.
• Рекомендуется всем пациентам с установленным диагнозом атаки ОП исследование рутинных лабораторных показателей с целью оценки функционального состояния внутренних органов (печени и почек), электролитного состава крови, углеводного обмена, сывороточных показателей метаболизма железа, системы гемостаза. Обязательными исследованиями являются [9]:
• общий (клинический) анализ крови развернутый с дифференцированным подсчетом лейкоцитов (лейкоцитарная формула);
• общий (клинический) анализ мочи;
• анализ крови биохимический общетерапевтический (исследование уровня креатинина в крови, исследование уровня натрия в крови, исследование уровня калия в крови, исследование уровня хлоридов в крови, исследование уровня мочевины в крови);
• коагулограмма (ориентировочное исследование системы гемостаза) (АЧТВ, протромбин, фибриноген, агрегация тромбоцитов);
• биохимическое исследование мочи (исследование уровня натрия в моче).
Уровень убедительности рекомендаций с (уровень достоверности доказательств - 5).
Комментарии. А) при острой порфирии характерно изменение цвета мочи (от розового до кирпичного или бурого) в отсутствии эритроцитурии; б) в биохимическом анализе необходимо обратить внимание на концентрацию натрия в сыворотке крови и в моче. Гипонатриемия вследствие синдрома неадекватной секреции вазопрессина - патогномоничный симптом ОП. При этом необходимо исключить другие причины гипонатриемии (надпочечниковая недостаточность, инфузионная терапия и др).
• Рекомендуется всем пациентам с установленным диагнозом атаки ОП для диагностики сопутствующей патологии:
• Определение антител классов M, G (IgM, IgG) к вирусу иммунодефицита человека ВИЧ-1 (Human immunodeficiency virus HIV 1) в крови, Определение антител классов M, G (IgM, IgG) к вирусу иммунодефицита человека ВИЧ-2 (Human immunodeficiency virus HIV 2) в крови [26];
• Определение антигена (HbsAg) вируса гепатита в (Hepatitis в virus) в крови, Определение антител к вирусу гепатита с (Hepatitis с virus) в крови [26-28];
• Определение антител к бледной трепонеме (Treponema pallidum) в нетрепонемных тестах (RPR, РМП) (качественное и полуколичественное исследование) в сыворотке крови [29].
Уровень убедительности рекомендаций с (уровень достоверности доказательств - 4).
• Рекомендуется пациентам с ОП при развитии острой полиневропатии или энцефалопатии и наличии сомнений в их связи с атакой острой порфирии - исследование спинномозговой жидкости, включающее: цитологическое исследование (подсчет клеток в счетной камере - определение цитоза и клеточного состава), биохимическое исследование (определение уровня белка, глюкозы, лактата), Дальнейшее обследование с целью выявления этиологии выявленной симптоматики (отличной от ОП) проводится в зависимости от клинико-лабораторного симптомокомплекса и может включать в себя бактериологические, вирусологические и другие тесты (по показаниям) [30].
Уровень убедительности рекомендаций с (уровень достоверности доказательств - 5).
Комментарии. При атаке острой порфирии состав спинномозговой жидкости остается нормальным.
• Рекомендуется пациентам с ОП при подозрении на рабдомиолиз (у любого пациента с миалгиями) определение активности креатинкиназы (КФК) в кровии миоглобина в крови для исключения миопатии [17].
Уровень убедительности рекомендаций с (уровень достоверности доказательств - 4).
2,4 Инструментальные диагностические исследования.
При диагностике ОП необходимо иметь информацию о наличии осложнений основного заболевания, характеризующих давность его течения и степень прогрессии, а также наличии конкурирующей или сопутствующей патологии [4,8,9,19,20].• Рекомендуется всем пациентам с атакой ОП проведение дополнительных исследований для исключения сопутствующей патологии [1,4,6-9,17,19,20]:
• УЗИ и КТ органов брюшной полости, забрюшинного пространства и малого таза для исключения процессов воспалительной природы и другой этиологии, как причины абдоминальных болей [31];
• ЭКГ (электрокардиография) для оценки функционального состояния сердца [31];
• КТ (компьютерная томография) или прицельной рентгенографии органов грудной клетки для исключения патологии легких [32];
• МРТ (магнитно-резонансная томография) головного мозга при симптомах энцефалопатии с целью визуализации симметричного очагового поражения головного мозга (синдром задней обратимой энцефалопатии, а также с целью исключения тромбоза венозных синусов) [4].
Уровень убедительности рекомендаций с (уровень достоверности доказательств - 5).
2,5 Иные диагностические исследования.
• Рекомендуется пациентам с атакой ОП проведение дополнительных консультаций специалистов по показаниям для исключения сопутствующей патологии [1,4,6-9,17,19,20]:• осмотр врача-акушер-гинеколога при подозрении на менструально-ассоциированное течение ОП;
• консультация врача-нефролога при наличии клинических или лабораторных признаков развития острой почечной недостаточности;
• осмотр врача-невролога при развитии неврологической симптоматики (мышечная слабость, эпиприпадки, нарушение сознания или поведения).
Уровень убедительности рекомендаций с (уровень достоверности доказательств - 5).
Комментарии. По результатам осмотра врача-невролога необходимо решение вопроса о необходимости проведения МРТ головного мозга, ЭЭГ (для дифференциальной диагностики судорожного синдрома) и стимуляционной ЭМГ (для оценки характера повреждения периферических нервов - аксональный или аксонально-демиелинизирующий).
Острая почечная недостаточность - редкое (5%), но серьезное осложнение атаки ОП, может развиваться даже на фоне регресса других симптомов атаки [6,20].
При подозрении на атаку ОП, до момента исключения диагноза, врач должен воздержаться от назначения лекарственных средств и выполнения диагностических манипуляций (в том числе операций), способных повредить пациенту. В большинстве случаев неясного абдоминального синдрома диагноз порфирии не будет подтвержден, но лабораторные тесты для исключения ОП должны быть проведены [1,7,17].
|
|
Лечение
Целью терапии является прерывание прогрессии атаки ОП. Показаниями к началу лечения, направленного на подавление синтеза АЛК и ПБГ, служат симптомы, характерные для атаки ОП, и повышение показателей порфиринового обмена.
Гемин получают путем выделения и очищения концентрата человеческих эритроцитов.
• Рекомендуется всем пациентам с установленным диагнозом атаки ОП срочное проведение курса терапии гемином в/в 3 мг/кг 1 раз в сутки в течение 4 дней (макс суточная 250 мг) [4,6,8,9,19,22,34,35].
Уровень убедительности рекомендаций А (уровень достоверности доказательств - 2).
Комментарии: перед и после его введения система должна быть промыта физиологическим раствором (натрия хлорид**) для снижения риска тромбофлебита. Раннее начало терапии гемином позволяет купировать атаку ОП и предупредить развитие осложнений. Введение гемина пациенту со стабилизированной атакой в фазе плато или спонтанного регресса нецелесообразно.
• Рекомендуется пациентам с легкими атаками острой порфирии (неинтенсивный болевой синдром, отсутствие неврологических проявлений и электролитных нарушений) или при невозможности проведения терапии гемином - введение 10% раствора декстрозы** с целью поступления большого количества углеводов и для снятия атаки острой порфирии (1-2 л в сутки) [1,4,38].
Уровень убедительности рекомендаций с (уровень достоверности доказательств - 5).
Комментарии: 10% раствор декстрозы** вводится медленно внутривенно с использованием инфузомата, желательно круглосуточно. Побочные эффекты больших доз ЛП включают серьезные колебания уровня глюкозы в крови от гипергликемии до реактивной гипогликемии и могут приводить к соответствующим неврологическим нарушениям [1,20]. Терапию декстрозой** для лечения атак не применяют при беременности и у пациентов с хронической почечной недостаточностью [4,8,9]. Ранее, до появления препаратов гемина, вводили существенно большие дозы декстрозы** в виде концентрированных растворов (20% или 40% раствор до 2 л в сутки, чтобы достичь суточной дозы 300-500 г/сутки). Однако такая терапия была сопряжена с существенным риском гипергликемии или реактивной гипогликемии, и, соответственно, могла приводить к дополнительным неврологическим осложнениям.
Уровень убедительности рекомендаций с (уровень достоверности доказательств -4).
Комментарии. Предпочтение всегда должно отдаваться энтеральному питанию. При нарушении глотания может быть установлен назогастральный или назоеюнальный зонд. При длительном зондовом питании устанавливается гастростома. Парентеральное питание проводится в случае невозможности энтерального питания. Невозможность глотания или парез желудочно-кишечного тракта не должны служить причиной развития кахексии у пациентов с ОП.
Уровень убедительности рекомендаций с (уровень достоверности доказательств - 4).
Уровень убедительности рекомендаций с (уровень достоверности доказательств - 5).
• Рекомендуется пациентам с ОП с наличием тахикардии назначение селективных бета 1 адреноблокаторов (C07AB Селективные бета-адреноблокаторы по АТХ классификации) с целью снижения ЧСС и уменьшения риска развития аритмий в соответствии с зарегистрированными показаниями [4].
Уровень убедительности рекомендаций с (уровень достоверности доказательств - 5).
• Рекомендуется пациентам с ОП при развитии гипертонического криза назначение препаратов с гипотензивным действием (антиадренергические средства центрального действия, селективные бета 1 адреноблокаторы (по АТХ - с07AB Селективные бета-адреноблокаторы), в соответствии с зарегистрированными показаниями, препаратов и в соответствии с клиническими рекомендациями по ведению пациентов с артериальной гипертензией и списком разрешенных при ОП лекарственных препаратов [4,8,9,19,41].
Уровень убедительности рекомендаций с (уровень достоверности доказательств - 5).
Комментарии: список разрешенных при ОП лекарственных препаратов (http://www.drugs-porphyria.org).
• Рекомендуется пациентам с атакой ОП для лечения тошноты и рвоты назначение, в соответствии с зарегистрированными показаниями, антипсихотических средств (N05А по АТХ классификации), анксиолитиков (N05В по АТХ классификации), противорвотных (стимуляторы моторики ЖКТ, А03FA по АТХ классификации) средств [4,8,9,19,41].
Уровень убедительности рекомендаций с (уровень достоверности доказательств - 5).
TEGb Комментарии: метоклопрамид** в большинстве случаев использовался без осложнений в соответствии с зарегистрированными показаниями, кроме пациенток во время беременности. (http://www.drugs-porphyria.org/) [4,8,9,19,41].
• Рекомендуется пациентам с ОП для лечения эпилептических припадков, в соответствии с зарегистрированными показаниями, использование анксиолитиков, противоэпилептических средств (группа - прочие противоэпилептические препараты, N03AX по АТХ классификации). В случае развития эпилептического статуса может использоваться неингалляционное средство из группы препаратов для общей анестезии (N01A по АТХ классификации). Для коррекции инсомнии могут использоваться снотворные и седативные средства (N05C по АТХ классификации) [4,8,9,19,41].
Уровень убедительности рекомендаций с (уровень достоверности доказательств - 5).
TEGb Комментарии: единичные эпиприпадки обычно ассоциируются с синдромом задней обратимой энцефалопатии (по данным МРТ головного мозга) и не требуют длительной противосудорожной терапии после разрешения энцефалопатии. Коррекция артериальной гипертензии и гипонатриемии у пациентов с эпиприпадками должна проводиться даже при незначительном повышении АД и незначительном снижении уровня натрия. (http://www.drugs-porphyria.org/).
• Рекомендуется пациентам с атакой ОП для лечения галлюцинаций использование антипсихотических (нейролептики) средств в соответствии с зарегистрированными показаниями [4,8,9,19,41,42].
Уровень убедительности рекомендаций с (уровень достоверности доказательств - 5).
Комментарии: (http://www.drugs-porphyria.org/).
Уровень убедительности рекомендаций с (уровень достоверности доказательств - 5).
Комментарии. Необходимо мониторировать водно-электролитный баланс, эффект разведения большими объемами «свободной» жидкости может усугубить гипонатриемию [4,6,8,9,39]. Объем инфузионной терапии рассчитывается индивидуально - от ограничения вводимых жидкостей при синдроме неадекватной секреции АДГ до быстрого восполнения объема циркулирующей жидкости (ОЦК) и коррекции электролитных нарушений при острой почечной недостаточности на фоне рабдомиолиза (табл.5). В случае развития острой почечной недостаточности терапия проводится согласно стандартным рекомендациям, включая, при необходимости, гемодиализ.
• Рекомендуется пациентам с атаками ОП при развитии гипонатриемии введение регидратирующих средств - изотонического раствора натрия хлорида** [4,6,8,9,39].
Уровень убедительности рекомендаций с (уровень достоверности доказательств - 5).
• Рекомендуется пациентам с осложненными атаками ОП перевод в отделение реанимации и интенсивной терапии (ОРИТ) для протезирования дыхательной функции, адекватной симптоматической терапии, коррекции метаболических расстройств и терапии гемином [6,39,42]. Интубация трахеи и начало искусственной вентиляции легких показано при развитии паралича дыхательной мускулатуры, нарушении движения диафрагмы, кашлевого рефлекса, аспирационной пневмонии [6,7,20,39,42].
Уровень убедительности рекомендаций с (уровень достоверности доказательств - 4).
Комментарии. Показаниями для госпитализации пациентов с атакой ОП в отделение реанимации являются:
• клинический и функциональный риск дыхательной недостаточности;
• прогрессирование атаки с развитием бульбарных симптомов, тяжелой гипонатриемии, нарушений ритма сердца, артериальной гипертензии >200 мм угнетения сознания, это - предвестники высокого риска осложнений и летального исхода.
Рекомендации по лечению пациентов, находящихся в критическом состоянии, обусловленном тяжелой острой полиневропатией, идентичны таковым, описанным в клинических рекомендациях по ведению пациентов с синдромом Гийена-Барре [43] и в клинических рекомендациях по лечению пациентов, длительно находящихся в критическом состоянии [44].
• Рекомендуется пациенткам с менструально-ассоциированными атаками ОП назначение превентивной гормональной терапии. Превентивная гормональная терапия первой линии включает гормональные контрацептивы системного действия (прогестагены и эстрогены (фиксированные сочетания), группа G03AA по АТХ классификации): левоноргестрел + этинилэстрадиол для контрацепции и назначается в стандартном режиме 21 день + 7 дней перерыв. Продолжительность курса - не менее 6 месяцев; первичная оценка эффективности - через 3 месяца. Превентивная гормональная терапия второй линии включает аналоги гонадотропин-рилизинг гормона и применяется в стандартном режиме: 1 инъекция в месяц № 6-12. Первичная оценка эффективности проводится через 3 месяца. При длительности терапии более 6 месяцев показано дополнительное назначение эстрогенов (код G03C по АТХ классификации) в лекарственной форме «терапевтическая система трансдермальная» [4,8,9,41,45-47].
Уровень убедительности рекомендаций с (уровень достоверности доказательств - 5).
Комментарии. Показанием для назначения гормональной терапии первой линии является развитие 2 и более менструально-ассоциированных атак в течение 4 месяцев при условии отсутствия симптомов атаки ОП на момент начала гормональной терапии.
Показанием для применения гормональной терапии второй линии является неэффективность гормональных контрацептивов системного действия или наличие побочных явлений на фоне их приема и/или тяжелое течение ОП. Назначение гормональной терапии в течение месяца после осложненной атаки ОП нежелательно из-за риска развития тромбозов. Необходимо мониторировать уровни АЛК и ПБГ в моче, при появлении симптомов возможной атаки ОП, терапия должна быть прервана. Терапия аналогами гонадотропин-рилизинг гормона вызывает менопаузу и приводит к снижению уровня экскреции предшественников порфиринов в моче до 60% от исходного. Решение о назначении превентивной гормональной терапии принимается лечащим врачом (специалистом по порфирии) совместно с врачом-акушером-гинекологом. Пациенты на терапии должны осматриваться врачом-акушером-гинекологом с интервалом 3-6 мес. Естественная менопауза также может оказать «лечебный эффект» на циклическое течение ОП.
• Рекомендуется пациентам с тяжелыми рецидивирующими атаками ОП проведение профилактической терапии гемином для поддержания ремиссии [48,49].
Уровень убедительности рекомендаций с (уровень достоверности доказательств - 4).
Комментарии: при назначении профилактической терапии гемином необходимо контролировать сывороточные показатели обмена железа (ферритин, трансферрин, ОЖСС, железо) для своевременной диагностики перегрузки железом. При развитии тромбофлебитов поверхностных вен, ассоциированных с частыми (превентивными) инфузиями гемина, необходима установка порт-системы, обеспечивающей постоянный доступ к центральной вене..
• Рекомендуется пациентам с неблагоприятным течением ОП с тяжелыми рецидивирущими атаками при неэффективности стандартной терапии проведение трансплантации печени для достижения ремиссии [4,8,50].
Уровень убедительности рекомендаций с (уровень достоверности доказательств - 5).
• Рекомендуется пациенткам с ОП при развитии атаки порфирии во время беременности проведение курса терапии гемином для купирования атаки в соответствии с зарегистрированными показаниями [4,8,9,19].
Уровень убедительности рекомендаций с (уровень достоверности доказательств - 4).
Комментарии. Препараты гема использовались для лечения атак ОП во время беременности без осложнений [51,53].
Риск отсроченного развития хронической артериальной гипертензии у пациентов с ОП значительно выше, чем в популяции [4,8,9,19,40].
• Рекомендуется всем пациентам с ОП мониторирование уровня артериального давления при каждом визите к врачу, назначение стандартной гипотензивной терапии при необходимости для определения дальнейшей тактики ведения пациентов [4].
Уровень убедительности рекомендаций с (уровень достоверности доказательств - 5).
Хроническая почечная недостаточность.
Постепенное повышение уровня креатинина наблюдается в 10-15% всех случаев ОП и ассоциируется с частыми атаками ОП, артериальной гипертензией и регулярным употреблением нестероидных противовоспалительных препаратов. При биопсии почек выявляют тубуло-интерстициальные изменения [40,54].
• Рекомендуется всем пациентам с ОП соблюдение адекватного питьевого режима и мониторирование концентрации креатинина с целью профилактики и своевременной диагностики почечной недостаточности [4].
Уровень убедительности рекомендаций с (уровень достоверности доказательств - 5).
Комментарии. Не применяются НПВП у пациентов с ОП при повышении концентрации креатинина.Хронический гемодиализ может спровоцировать кожные симптомы у пациентов ОПП, напоминающие позднюю кожную порфирию. В случаях тяжелой ХПН показана трансплантация почек или комбинированная трансплантация почек и печени.
Гепатоцеллюлярная карцинома.
Гепатоцеллюлярная карцинома развивается, примерно, у 25% пациентов с ОП (чаще ОПП), что превышает среднюю частоту в общей популяции в 60 раз. В отличие от ХПН, опухоли печени развивались не только у пациентов, ранее перенесших атаки ОП, но и у бессимптомных носителей генетического дефекта, хотя у последних риск развития опухоли печени ниже. При этом, в большинстве случаев, других факторов риска канцерогенеза печени (вирусных гепатитов, злоупотребления алкоголем, сопутствующего цирроза печени) у пациентов ОП не наблюдалось. Гепатоцеллюлярная карцинома является причиной смерти у 10% пациентов ОПП старше 55 лет [40,55].
• Рекомендуется всем пациентам с ОП старше 50 лет, а также бессимптомным носителям генетического дефекта, проводить контроль УЗИ печени и концентрации альфа-фетопротеина в сыворотке крови с целью ранней диагностики гепатоцеллюлярной карциномы [40,55].
Уровень убедительности рекомендаций с (уровень достоверности доказательств - 4).
Комментарии. Заподозрить гепатоцеллюлярную карциному и направить на УЗИ (МРТ) печени целесообразно тех пациентов, у которых после длительной ремиссии развились атаки ОП или беспричинно повысились показатели порфиринового обмена. Лечение гепатоцеллюлярных карцином проводится согласно современным стандартам: резекция печени, радиочастотная неинвазивная абляция, ингибиторы протеинкиназы (L01XE по АТХ классификации).
3,1 Лечение гемином.
Препараты гемина были предложены для лечения атак ОП в 1978 г. [33]. Экзогенный гемин снижает активность АЛК синтетазы в печени по механизму отрицательной обратной связи. Внутривенное введение гемина приводит к биохимической ремиссии, к снижению экскреции АЛК и ПБГ, что достаточно для прекращения атаки ОП, при условии исключения всех провоцирующих факторов [22].Гемин получают путем выделения и очищения концентрата человеческих эритроцитов.
• Рекомендуется всем пациентам с установленным диагнозом атаки ОП срочное проведение курса терапии гемином в/в 3 мг/кг 1 раз в сутки в течение 4 дней (макс суточная 250 мг) [4,6,8,9,19,22,34,35].
Уровень убедительности рекомендаций А (уровень достоверности доказательств - 2).
Комментарии: перед и после его введения система должна быть промыта физиологическим раствором (натрия хлорид**) для снижения риска тромбофлебита. Раннее начало терапии гемином позволяет купировать атаку ОП и предупредить развитие осложнений. Введение гемина пациенту со стабилизированной атакой в фазе плато или спонтанного регресса нецелесообразно.
3,2 Лечение большими дозами углеводов.
Лечение атак ОП с помощью высоко углеводной диеты или внутривенного введения декстрозы** было предложено в 1964 году [36]. Декстроза** снижает активность фактора (PGC-1α), который напрямую индуцирует транскрипцию АЛК-синтетазы [37].• Рекомендуется пациентам с легкими атаками острой порфирии (неинтенсивный болевой синдром, отсутствие неврологических проявлений и электролитных нарушений) или при невозможности проведения терапии гемином - введение 10% раствора декстрозы** с целью поступления большого количества углеводов и для снятия атаки острой порфирии (1-2 л в сутки) [1,4,38].
Уровень убедительности рекомендаций с (уровень достоверности доказательств - 5).
Комментарии: 10% раствор декстрозы** вводится медленно внутривенно с использованием инфузомата, желательно круглосуточно. Побочные эффекты больших доз ЛП включают серьезные колебания уровня глюкозы в крови от гипергликемии до реактивной гипогликемии и могут приводить к соответствующим неврологическим нарушениям [1,20]. Терапию декстрозой** для лечения атак не применяют при беременности и у пациентов с хронической почечной недостаточностью [4,8,9]. Ранее, до появления препаратов гемина, вводили существенно большие дозы декстрозы** в виде концентрированных растворов (20% или 40% раствор до 2 л в сутки, чтобы достичь суточной дозы 300-500 г/сутки). Однако такая терапия была сопряжена с существенным риском гипергликемии или реактивной гипогликемии, и, соответственно, могла приводить к дополнительным неврологическим осложнениям.
3,3 Плазмаферез.
Плазмаферез применялся ранее для лечения атак ОП с целью механического удаления порфиринов и их предшественников из кровотока. Однако данный метод не снижает, а скорее, увеличивает синтез предшественников порфиринов, а также приводит к развитию гипоальбуминемии, увеличивающей риск развития отека мозга и энцефалопатии. В течение последних 20 лет, данный метод не используется для лечения ОП в странах Западной Европы и Северной Америки [4,8,9,19].3,4 Нутритивная поддержка.
• Рекомендуется пациентам с ОП, имеющим длительный парез желудочно-кишечного тракта или нарушение глотания, обеспечение адекватной нутритивной поддержки [8,39].Уровень убедительности рекомендаций с (уровень достоверности доказательств -4).
Комментарии. Предпочтение всегда должно отдаваться энтеральному питанию. При нарушении глотания может быть установлен назогастральный или назоеюнальный зонд. При длительном зондовом питании устанавливается гастростома. Парентеральное питание проводится в случае невозможности энтерального питания. Невозможность глотания или парез желудочно-кишечного тракта не должны служить причиной развития кахексии у пациентов с ОП.
3,5 Исключение действия порфириногенных факторов.
• Рекомендуется всем пациентам с ОП исключение всех потенциальных порфириногенных факторов, таких как лекарственные препараты, алкоголь, голодание/ низкокалорийная диета, стресс [20,25,40]. Необходимо активное лечение инфекционных осложнений, как одного из важнейших порфириногенных факторов [8,39].Уровень убедительности рекомендаций с (уровень достоверности доказательств - 4).
3,6 Симптоматическая терапия.
• Рекомендуется пациентам с ОП при наличии интенсивного болевого синдрома (ВАШ> 7 Приложение Г) проведение анальгезии с использованием анальгезирующих опиоидных средств ( см соответствующие клинические рекомендации по хронической боли). Пациентам с нетяжелым болевым синдромом рекомендуется назначение НПВП (табл.5). В качестве средств, потенцирующих действие анальгетиков могут быть назначены противоэпилептические средства (бензодиазепины), в соответствии с зарегистрированными показаниями [4,6,8,9,19,41].Уровень убедительности рекомендаций с (уровень достоверности доказательств - 5).
• Рекомендуется пациентам с ОП с наличием тахикардии назначение селективных бета 1 адреноблокаторов (C07AB Селективные бета-адреноблокаторы по АТХ классификации) с целью снижения ЧСС и уменьшения риска развития аритмий в соответствии с зарегистрированными показаниями [4].
Уровень убедительности рекомендаций с (уровень достоверности доказательств - 5).
• Рекомендуется пациентам с ОП при развитии гипертонического криза назначение препаратов с гипотензивным действием (антиадренергические средства центрального действия, селективные бета 1 адреноблокаторы (по АТХ - с07AB Селективные бета-адреноблокаторы), в соответствии с зарегистрированными показаниями, препаратов и в соответствии с клиническими рекомендациями по ведению пациентов с артериальной гипертензией и списком разрешенных при ОП лекарственных препаратов [4,8,9,19,41].
Уровень убедительности рекомендаций с (уровень достоверности доказательств - 5).
Комментарии: список разрешенных при ОП лекарственных препаратов (http://www.drugs-porphyria.org).
• Рекомендуется пациентам с атакой ОП для лечения тошноты и рвоты назначение, в соответствии с зарегистрированными показаниями, антипсихотических средств (N05А по АТХ классификации), анксиолитиков (N05В по АТХ классификации), противорвотных (стимуляторы моторики ЖКТ, А03FA по АТХ классификации) средств [4,8,9,19,41].
Уровень убедительности рекомендаций с (уровень достоверности доказательств - 5).
TEGb Комментарии: метоклопрамид** в большинстве случаев использовался без осложнений в соответствии с зарегистрированными показаниями, кроме пациенток во время беременности. (http://www.drugs-porphyria.org/) [4,8,9,19,41].
• Рекомендуется пациентам с ОП для лечения эпилептических припадков, в соответствии с зарегистрированными показаниями, использование анксиолитиков, противоэпилептических средств (группа - прочие противоэпилептические препараты, N03AX по АТХ классификации). В случае развития эпилептического статуса может использоваться неингалляционное средство из группы препаратов для общей анестезии (N01A по АТХ классификации). Для коррекции инсомнии могут использоваться снотворные и седативные средства (N05C по АТХ классификации) [4,8,9,19,41].
Уровень убедительности рекомендаций с (уровень достоверности доказательств - 5).
TEGb Комментарии: единичные эпиприпадки обычно ассоциируются с синдромом задней обратимой энцефалопатии (по данным МРТ головного мозга) и не требуют длительной противосудорожной терапии после разрешения энцефалопатии. Коррекция артериальной гипертензии и гипонатриемии у пациентов с эпиприпадками должна проводиться даже при незначительном повышении АД и незначительном снижении уровня натрия. (http://www.drugs-porphyria.org/).
• Рекомендуется пациентам с атакой ОП для лечения галлюцинаций использование антипсихотических (нейролептики) средств в соответствии с зарегистрированными показаниями [4,8,9,19,41,42].
Уровень убедительности рекомендаций с (уровень достоверности доказательств - 5).
Комментарии: (http://www.drugs-porphyria.org/).
3,7 Коррекция водно-солевого баланса.
• Рекомендуется пациентам с атаками ОП, в том числе на фоне лечения препаратами гемина, проведение инфузионной терапии небольшими или умеренными дозами средств для углеводного питания (декстроза**) и растворы, влияющие на водно-электролитный баланс (растворы электролитов - код АТХ В05ХА) в качестве поддерживающей терапии для профилактики голодания и обезвоживания в соответствии с зарегистрированными показаниями [4,8,9].Уровень убедительности рекомендаций с (уровень достоверности доказательств - 5).
Комментарии. Необходимо мониторировать водно-электролитный баланс, эффект разведения большими объемами «свободной» жидкости может усугубить гипонатриемию [4,6,8,9,39]. Объем инфузионной терапии рассчитывается индивидуально - от ограничения вводимых жидкостей при синдроме неадекватной секреции АДГ до быстрого восполнения объема циркулирующей жидкости (ОЦК) и коррекции электролитных нарушений при острой почечной недостаточности на фоне рабдомиолиза (табл.5). В случае развития острой почечной недостаточности терапия проводится согласно стандартным рекомендациям, включая, при необходимости, гемодиализ.
• Рекомендуется пациентам с атаками ОП при развитии гипонатриемии введение регидратирующих средств - изотонического раствора натрия хлорида** [4,6,8,9,39].
Уровень убедительности рекомендаций с (уровень достоверности доказательств - 5).
3,8 Ведение пациентов с осложненной атакой ОП.
При развитии тяжёлых осложнений ОП (бульбарный синдром, паралич дыхательной мускулатуры, тяжелая гипонатриемия) существует угроза летального исхода [6,7,20,39,42]. Основными причинами летальных исходов являются: пневмония, ассоциированная с длительной ИВЛ, сепсис и другие инфекционные осложнения, тяжелые аритмии.• Рекомендуется пациентам с осложненными атаками ОП перевод в отделение реанимации и интенсивной терапии (ОРИТ) для протезирования дыхательной функции, адекватной симптоматической терапии, коррекции метаболических расстройств и терапии гемином [6,39,42]. Интубация трахеи и начало искусственной вентиляции легких показано при развитии паралича дыхательной мускулатуры, нарушении движения диафрагмы, кашлевого рефлекса, аспирационной пневмонии [6,7,20,39,42].
Уровень убедительности рекомендаций с (уровень достоверности доказательств - 4).
Комментарии. Показаниями для госпитализации пациентов с атакой ОП в отделение реанимации являются:
• клинический и функциональный риск дыхательной недостаточности;
• прогрессирование атаки с развитием бульбарных симптомов, тяжелой гипонатриемии, нарушений ритма сердца, артериальной гипертензии >200 мм угнетения сознания, это - предвестники высокого риска осложнений и летального исхода.
Рекомендации по лечению пациентов, находящихся в критическом состоянии, обусловленном тяжелой острой полиневропатией, идентичны таковым, описанным в клинических рекомендациях по ведению пациентов с синдромом Гийена-Барре [43] и в клинических рекомендациях по лечению пациентов, длительно находящихся в критическом состоянии [44].
3,9 Ведение пациенток с регулярными менструально-ассоциированными атаками.
У женщин с ОП менструальный цикл является наиболее частым провоцирующим фактором (10-39%), что проявляется симптомами атаки ОП с интервалом 1-3 месяца в предменструальном периоде. В большинстве случаев это - легкие атаки, не требующие госпитализации. Нерегулярный менструальный цикл вследствие гормонального дисбаланса может спровоцировать циклические атаки. Поскольку у 50% пациенток не возникает повторных атак порфирии или наблюдаются единичные повторные атаки, спровоцированные экзогенными факторами, назначение гормональной терапии во время первой атаки ОП не обосновано. Вместе с тем, около 3-5% женщин с ОП испытывают тяжелые регулярные атаки, связанные с менструальным циклом (с интервалом 2-4 недели), что ассоциируется с крайне низким качеством их жизни и высоким риском летального исхода. Именно этой группе пациенток, при неэффективности стандартных мероприятий по коррекции образа жизни, показана превентивная гормональная терапия [4,8,9,41].• Рекомендуется пациенткам с менструально-ассоциированными атаками ОП назначение превентивной гормональной терапии. Превентивная гормональная терапия первой линии включает гормональные контрацептивы системного действия (прогестагены и эстрогены (фиксированные сочетания), группа G03AA по АТХ классификации): левоноргестрел + этинилэстрадиол для контрацепции и назначается в стандартном режиме 21 день + 7 дней перерыв. Продолжительность курса - не менее 6 месяцев; первичная оценка эффективности - через 3 месяца. Превентивная гормональная терапия второй линии включает аналоги гонадотропин-рилизинг гормона и применяется в стандартном режиме: 1 инъекция в месяц № 6-12. Первичная оценка эффективности проводится через 3 месяца. При длительности терапии более 6 месяцев показано дополнительное назначение эстрогенов (код G03C по АТХ классификации) в лекарственной форме «терапевтическая система трансдермальная» [4,8,9,41,45-47].
Уровень убедительности рекомендаций с (уровень достоверности доказательств - 5).
Комментарии. Показанием для назначения гормональной терапии первой линии является развитие 2 и более менструально-ассоциированных атак в течение 4 месяцев при условии отсутствия симптомов атаки ОП на момент начала гормональной терапии.
Показанием для применения гормональной терапии второй линии является неэффективность гормональных контрацептивов системного действия или наличие побочных явлений на фоне их приема и/или тяжелое течение ОП. Назначение гормональной терапии в течение месяца после осложненной атаки ОП нежелательно из-за риска развития тромбозов. Необходимо мониторировать уровни АЛК и ПБГ в моче, при появлении симптомов возможной атаки ОП, терапия должна быть прервана. Терапия аналогами гонадотропин-рилизинг гормона вызывает менопаузу и приводит к снижению уровня экскреции предшественников порфиринов в моче до 60% от исходного. Решение о назначении превентивной гормональной терапии принимается лечащим врачом (специалистом по порфирии) совместно с врачом-акушером-гинекологом. Пациенты на терапии должны осматриваться врачом-акушером-гинекологом с интервалом 3-6 мес. Естественная менопауза также может оказать «лечебный эффект» на циклическое течение ОП.
3,10 Профилактическая терапия гемином.
В случае крайне тяжелого течения ОП и неэффективности гормональной терапии, может быть рекомендовано профилактическое введение гемина каждые 1-2 недели в количестве 1-4 ампул ежедневно. Большинство пациентов отмечают некоторое уменьшение тяжести и частоты атак ОП, однако эта терапия редко приводит к полной ремиссии, и при этом возникают побочные эффекты накопления железа в организме [48,49].• Рекомендуется пациентам с тяжелыми рецидивирующими атаками ОП проведение профилактической терапии гемином для поддержания ремиссии [48,49].
Уровень убедительности рекомендаций с (уровень достоверности доказательств - 4).
Комментарии: при назначении профилактической терапии гемином необходимо контролировать сывороточные показатели обмена железа (ферритин, трансферрин, ОЖСС, железо) для своевременной диагностики перегрузки железом. При развитии тромбофлебитов поверхностных вен, ассоциированных с частыми (превентивными) инфузиями гемина, необходима установка порт-системы, обеспечивающей постоянный доступ к центральной вене..
3,11 Трансплантация печени.
С 2004 по 2014 гг. трансплантация печени была выполнена 20 пациентам с ОП. В большинстве случаев был достигнут хороший результат в виде прекращения атак ОП и хронических болей, а также нормализации параметров порфиринового обмена. Однако риски трансплантации печени, как метода лечения, ограничивают его применение [50].• Рекомендуется пациентам с неблагоприятным течением ОП с тяжелыми рецидивирущими атаками при неэффективности стандартной терапии проведение трансплантации печени для достижения ремиссии [4,8,50].
Уровень убедительности рекомендаций с (уровень достоверности доказательств - 5).
3,12 Ведение беременности у пациенток с ОП.
Циклические атаки порфирии не являются предикторами атак во время беременности. При условии исключения провоцирующих факторов и проведения нутритивной поддержки в случаях ранних гестозов, беременность редко провоцирует атаки порфирии, поэтому запрет беременности у пациенток ОП не оправдан. Описаны случаи, когда при наступлении беременности регулярные циклические атаки прекращались после первого триместра беременности и далее не возобновились при наблюдении более 5 лет [51-53].• Рекомендуется пациенткам с ОП при развитии атаки порфирии во время беременности проведение курса терапии гемином для купирования атаки в соответствии с зарегистрированными показаниями [4,8,9,19].
Уровень убедительности рекомендаций с (уровень достоверности доказательств - 4).
Комментарии. Препараты гема использовались для лечения атак ОП во время беременности без осложнений [51,53].
3,13 Ведение пациентов с поздними осложнения ОП.
Артериальная гипертензия.Риск отсроченного развития хронической артериальной гипертензии у пациентов с ОП значительно выше, чем в популяции [4,8,9,19,40].
• Рекомендуется всем пациентам с ОП мониторирование уровня артериального давления при каждом визите к врачу, назначение стандартной гипотензивной терапии при необходимости для определения дальнейшей тактики ведения пациентов [4].
Уровень убедительности рекомендаций с (уровень достоверности доказательств - 5).
Хроническая почечная недостаточность.
Постепенное повышение уровня креатинина наблюдается в 10-15% всех случаев ОП и ассоциируется с частыми атаками ОП, артериальной гипертензией и регулярным употреблением нестероидных противовоспалительных препаратов. При биопсии почек выявляют тубуло-интерстициальные изменения [40,54].
• Рекомендуется всем пациентам с ОП соблюдение адекватного питьевого режима и мониторирование концентрации креатинина с целью профилактики и своевременной диагностики почечной недостаточности [4].
Уровень убедительности рекомендаций с (уровень достоверности доказательств - 5).
Комментарии. Не применяются НПВП у пациентов с ОП при повышении концентрации креатинина.Хронический гемодиализ может спровоцировать кожные симптомы у пациентов ОПП, напоминающие позднюю кожную порфирию. В случаях тяжелой ХПН показана трансплантация почек или комбинированная трансплантация почек и печени.
Гепатоцеллюлярная карцинома.
Гепатоцеллюлярная карцинома развивается, примерно, у 25% пациентов с ОП (чаще ОПП), что превышает среднюю частоту в общей популяции в 60 раз. В отличие от ХПН, опухоли печени развивались не только у пациентов, ранее перенесших атаки ОП, но и у бессимптомных носителей генетического дефекта, хотя у последних риск развития опухоли печени ниже. При этом, в большинстве случаев, других факторов риска канцерогенеза печени (вирусных гепатитов, злоупотребления алкоголем, сопутствующего цирроза печени) у пациентов ОП не наблюдалось. Гепатоцеллюлярная карцинома является причиной смерти у 10% пациентов ОПП старше 55 лет [40,55].
• Рекомендуется всем пациентам с ОП старше 50 лет, а также бессимптомным носителям генетического дефекта, проводить контроль УЗИ печени и концентрации альфа-фетопротеина в сыворотке крови с целью ранней диагностики гепатоцеллюлярной карциномы [40,55].
Уровень убедительности рекомендаций с (уровень достоверности доказательств - 4).
Комментарии. Заподозрить гепатоцеллюлярную карциному и направить на УЗИ (МРТ) печени целесообразно тех пациентов, у которых после длительной ремиссии развились атаки ОП или беспричинно повысились показатели порфиринового обмена. Лечение гепатоцеллюлярных карцином проводится согласно современным стандартам: резекция печени, радиочастотная неинвазивная абляция, ингибиторы протеинкиназы (L01XE по АТХ классификации).
|
|
Реабилитация и амбулаторное лечение
Залогом успешной реабилитации является раннее начало проведения мероприятий по уходу за пациентом, включающих постуральное дренирование, профилактику пролежней, частую смену положения тела у лиц с ограниченной подвижностью. Комплекс реабилитационных мероприятий для пациентов с поражением нервно-мышечной и дыхательной систем не отличается от ведения пациентов с другой тяжелой неврологической патологией [39,54].
• Рекомендуется всем пациентам с ОП, осложненной поражением нервно-мышечной системы, проведение комплекса реабилитационных мероприятий, направленных на восстановление двигательной активности. Комплекс реабилитационных мероприятий включает [54]:
• раннее начало ЛФК к моменту минимизации болевого синдрома;
• у пациентов с ограниченной подвижностью - пассивное и/или самостоятельное движение конечностей с максимально полной амплитудой;
• изменение положения тела в пространстве (повороты с боку на бок, высаживание в кровати);
• ранняя дыхательная гимнастика (в том числе с помощью приборов) для профилактики ателектазирования легких;
• массаж медицинский (дренажный, мышц спины, конечностей).
Уровень убедительности рекомендаций с (уровень достоверности доказательств - 4).
Комментарии: сроки реабилитационного периода и объем лечебно-восстановительных мероприятий могут значительно варьировать. Появление новых симптомов, подозрительных в отношении рецидива атаки ОП, является показанием для повторной лабораторной оценки содержания АЛК и ПБН в моче и контроля клинического течения конкурирующих заболеваний.
• Рекомендуется всем пациентам с ОП, осложненной поражением нервно-мышечной системы, проведение комплекса реабилитационных мероприятий, направленных на восстановление двигательной активности. Комплекс реабилитационных мероприятий включает [54]:
• раннее начало ЛФК к моменту минимизации болевого синдрома;
• у пациентов с ограниченной подвижностью - пассивное и/или самостоятельное движение конечностей с максимально полной амплитудой;
• изменение положения тела в пространстве (повороты с боку на бок, высаживание в кровати);
• ранняя дыхательная гимнастика (в том числе с помощью приборов) для профилактики ателектазирования легких;
• массаж медицинский (дренажный, мышц спины, конечностей).
Уровень убедительности рекомендаций с (уровень достоверности доказательств - 4).
Комментарии: сроки реабилитационного периода и объем лечебно-восстановительных мероприятий могут значительно варьировать. Появление новых симптомов, подозрительных в отношении рецидива атаки ОП, является показанием для повторной лабораторной оценки содержания АЛК и ПБН в моче и контроля клинического течения конкурирующих заболеваний.
Профилактика
5,1 Профилактика.
Профилактика атак ОП заключается в мероприятиях, направленных на ликвидацию эндогенных провоцирующих факторов (например, лечение хронических инфекций, устранение гипотрофии, нормализация углеводного обмена) и предотвращение воздействия экзогенных провоцирующих факторов, прежде всего алкоголя и лекарственных препаратов с высокой порфириногенной активностью, устранение стрессовых ситуаций [4,8,9,40,54].• Рекомендуется с целью профилактики атак ОП информирование пациентов, их родственников и семейных врачей о правилах использования лекарственных препаратов, необходимости своевременного лечения инфекций и незамедлительной госпитализации при появлении симптомов атаки ОП. Необходимо обучение пациентов принципам здорового образа жизни, которые включают [4,8,9,40,54]:
• регулярное нормо-калорийное питание. Достижение верхней границы нормы индекса массы тела (ИМТ). Даже в случае лечения ожирения, недопустима безуглеводная диета и резкое снижение массы тела.
• полное исключение приема алкоголя.
• отказ от курения.
• профилактику стрессовых ситуаций, при необходимости, психотерапия и прием антидепрессантов, достаточное время для сна и отдыха.
Уровень убедительности рекомендаций с (уровень достоверности доказательств - 5).
Рекомендации по лекарственной терапии других заболеваний во время ремиссии ОП.
Информация о потенциально опасных и безопасных лекарствах размещена в Интернете (http://www.critical.ru/consult/pages/porphyria/prodlistsimple.htm; и постоянно обновляющемся сайте, рекомендованном Европейской Порфирийной Ассоциацией и Американским Фондом Изучения Порфирий: http://www.drugs-porphyria.org/).
• Рекомендуется всем пациентам с ОП, при необходимости проведения лекарственной терапии, осуществлять назначения препаратов в соответствии со списком разрешенных медикаментов, размещенных на специальных сайтах. В исключительных случаях, при отсутствии альтернативного препарата, для лечения заболевания, представляющего угрозу для жизни и здоровья пациента, быть готовым к развитию атаки ОП на фоне его приема и немедленному лечению атаки гемином [4,8,9,41].
Уровень убедительности рекомендаций с (уровень достоверности доказательств - 5).
Комментарии: необходимо проводить оценку соотношения «польза-риск» от применения каждого лекарственного препарата [4,8,9,41]. Некоторые препараты, например, барбитураты и сульфаниламиды, обладают очень высокой порфириногенностью, и их использование приводило к тяжелым атакам у всех пациентов ОП. Такие препараты отмечены на указанных сайтах как «однозначно порфириногенные», их использование запрещено..
Многие препараты, классифицированы как «возможно порфириногенные», чаще всего потому, что информация по их применению у пациентов ОП недостаточна. Большинство пациентов с ОП во время ремиссии, особенно латентные носители мутантного гена, переносят назначение этих препаратов без осложнений. Поэтому важно оценивать риск и пользу потенциального препарата и не оставлять пациентов без адекватного лечения других заболеваний только на том основании, что у пациента ОП. Большинство антибактериальных препаратов переносятся хорошо. Большинство препаратов для лечения сердечно-сосудистой патологии, включая органические нитраты (C01DA по АТХ классификации), ингибиторы ангиотензин-превращающего фермента, блокаторы кальциевых каналов (С08 по классификации АТХ), безопасны для пациентов ОП. Большинство препаратов, использующихся в онкологии, хорошо переносятся пациентами ОП, хотя информация по их использованию недостаточна для однозначной классификации их порфириногенности. Желательно мониторирование уровней ПБГ в моче для оценки эффекта препарата на порфириновый обмен у каждого пациента. Повышение уровня ПБГ без развития клинической симптоматики приступа ОП не является показанием для ограничения применения данного лекарственного препарата.
5,2 Диспансерное наблюдение.
Пациентам, перенесшим атаку ОП, показано периодическое диспансерное наблюдение в межприступный период.• Рекомендуется всем пациентам с установленным диагнозом ОП проведение диспансерных обследований для коррекции терапевтических назначений и профилактики атак порфирии. Периодичность осмотров определяется индивидуально (от 3 месяцев до нескольких лет) и зависит от количества перенесенных приступов в прошлом, их частоты за последний год, тяжести остаточной симптоматики, наличия жалоб и возраста пациента [54].
Уровень убедительности рекомендаций с (уровень достоверности доказательств - 4).
Комментарии. Пациентам с латентным генетическим эффектом, приводящим к ОП, также показано периодическое диспансерное обследование с частотой до 1 раза в 5 лет в возрасте до 50 лет, и с частотой 1 раз в 2 года после 50 лет в связи с риском развития первичной карциномы печени.
Организация оказания медицинской помощи
Показания для экстренной госпитализации в медицинскую организацию:
• Развитие симптомов атаки порфирии.
Показания для плановой госпитализации в медицинскую организацию:
1) диспансерное обследование, в тч при первичной постановке диагноза;
2) развитие симптомов хронической почечной недостаточности;
3) подозрение на развитие гепатоцеллюлярной карциномы.
Показания к переводу в отделение реабилитации (второй этап):
• стабилизация симптомов ОП при наличии неврологического дефицита с нарушением функции передвижения и самообслуживания;
Показания к выписке пациента из медицинск ой организаци и.
1) полный регресс атаки ОП.
• отсутствие болей, тошноты;
• нетяжелые тахикардия и артериальная гипертензия могут быть компенсированы таблетированными препаратами;
• остаточный неврологический дефицит не является препятствием к выписке, при наличии понятной маршрутизации по дальнейшей реабилитации;
2) содержание креатинина и калия в сыворотке крови - в пределах нормальных значений;
3) допустима гипонатриемия 132-135 ммоль/л, которая может сохраняться длительное время [39,43].
• Развитие симптомов атаки порфирии.
Показания для плановой госпитализации в медицинскую организацию:
1) диспансерное обследование, в тч при первичной постановке диагноза;
2) развитие симптомов хронической почечной недостаточности;
3) подозрение на развитие гепатоцеллюлярной карциномы.
Показания к переводу в отделение реабилитации (второй этап):
• стабилизация симптомов ОП при наличии неврологического дефицита с нарушением функции передвижения и самообслуживания;
Показания к выписке пациента из медицинск ой организаци и.
1) полный регресс атаки ОП.
• отсутствие болей, тошноты;
• нетяжелые тахикардия и артериальная гипертензия могут быть компенсированы таблетированными препаратами;
• остаточный неврологический дефицит не является препятствием к выписке, при наличии понятной маршрутизации по дальнейшей реабилитации;
2) содержание креатинина и калия в сыворотке крови - в пределах нормальных значений;
3) допустима гипонатриемия 132-135 ммоль/л, которая может сохраняться длительное время [39,43].
|
|
Дополнительно
До введения в практику терапии углеводами и гемином смертность во время атак ОП была крайне высокой до 66% [13]. В настоящее время в связи с улучшением диагностики, проведением ранней и эффективной терапии препаратами гема, а также мероприятиями по профилактике атак [40], смертность снизилась до 5-20% [7,20,39,40], включая ранее не диагностированные случаи или случаи, не диагностированные в раннюю фазу атаки. Однако ОП остается потенциально фатальным заболеванием. Длительность «недиагностированной» фазы атаки ОП, во время которой назначаются препараты с высокой порфириногенной активностью, коррелирует с вероятностью летального исхода. Основными причинами смерти пациентов с тяжелыми атаками ОП являются ИВЛ-ассоциированная пневмония, сепсис и тяжелые нарушения ритма сердца.
После перенесенной первой атаки ОП риск развития повторных атак составляет 50%. Риск развития повторных атак наиболее высок у женщин со значительно повышенной экскрецией ПБГ (>100 мкмоль/л). У 3-5% пациенток развиваются ежемесячные менструально-ассоциированные атаки. Нормальный уровень экскреции ПБГ является предиктором бессимптомного течения заболевания.
Факторы, влияющие на течение и исход заболевания:
• Для оценки состояния пациента и степени активности основного заболевания следует ориентироваться, в первую очередь, на субъективные жалобы и оценку соматического статуса, в меньшей степени - на показатели порфиринового обмена. Наличие синусовой тахикардии более 100 в 1 мин, запора, изменения поведенческих реакций являются первыми признаками начинающегося приступа [39,43].
• Контроль за дальнейшей эффективностью лечения ОП включает в себя мониторинг содержания ПБГ и АЛК в моче, концентрации натрия, креатинина, глюкозы, АЛТ, КФК, а также маркеров воспаления (СОЭ, СРБ) в сыворотке крови.
• У большинства пациентов и в межприступный период показатели порфиринового обмена могут превышать норму, особенно это касается ОПП [24]. Эта особенность является своего рода вариантом нормы. Главным в оценке состояния пациентов остаётся их самочувствие и соматическое состояние [4,8,9,19].
После перенесенной первой атаки ОП риск развития повторных атак составляет 50%. Риск развития повторных атак наиболее высок у женщин со значительно повышенной экскрецией ПБГ (>100 мкмоль/л). У 3-5% пациенток развиваются ежемесячные менструально-ассоциированные атаки. Нормальный уровень экскреции ПБГ является предиктором бессимптомного течения заболевания.
Факторы, влияющие на течение и исход заболевания:
• Для оценки состояния пациента и степени активности основного заболевания следует ориентироваться, в первую очередь, на субъективные жалобы и оценку соматического статуса, в меньшей степени - на показатели порфиринового обмена. Наличие синусовой тахикардии более 100 в 1 мин, запора, изменения поведенческих реакций являются первыми признаками начинающегося приступа [39,43].
• Контроль за дальнейшей эффективностью лечения ОП включает в себя мониторинг содержания ПБГ и АЛК в моче, концентрации натрия, креатинина, глюкозы, АЛТ, КФК, а также маркеров воспаления (СОЭ, СРБ) в сыворотке крови.
• У большинства пациентов и в межприступный период показатели порфиринового обмена могут превышать норму, особенно это касается ОПП [24]. Эта особенность является своего рода вариантом нормы. Главным в оценке состояния пациентов остаётся их самочувствие и соматическое состояние [4,8,9,19].
Критерии оценки качества медицинской помощи
| № | Критерии качества | Уровень убедительности рекомендаций | Уровень достоверности доказательств | ||
| 1. | Проведен тест определения содержания ПБГ и АЛК в моче | С | 4 | ||
| 2. | Проведен общий (клинический) анализ крови | С | 4 | ||
| 3. | Проведен биохимический анализ крови общетерапевтический (исследование уровня креатинина в крови, исследование уровня натрия в крови, исследование уровня калия в крови, исследование уровня хлоридов в крови, исследование уровня мочевины в крови) | С | 4 | ||
| 4. | Проведен общий (клинический) анализ мочи | С | 4 | ||
| 5. | Проведен молекулярно-генетического анализа на наличие мутаций генов биосинтеза гема (HMBS, сPO, PPOX) | С | 4 | ||
| 6. | Проведено МРТ головного мозга при симптомах энцефалопатии | С | 4 | ||
| 7. | Назначена терапия гемином и/или 10% раствором декстрозы** (при наличии показаний и отсутствии противопоказаний) | С | 4 | ||
| 8. | Проведена профилактика осложнений (по медицинским показаниям) | С | 4 | ||
Список литературы
1. Anderson K.E. et al. Recommendations for the diagnosis and treatment of the acute porphyrias // Annals of Internal Medicine. American сollege of Physicians, 2005. Vol. 142, № 6. P. 439-450.
2. Kauppinen R. Porphyrias // Lancet. Lancet, 2005. Vol. 365, № 9455. P. 241-252.
3. Yasuda M., сhen в., Desnick R.J. Recent advances on porphyria genetics: Inheritance, penetrance & molecular heterogeneity, including new modifying/causative genes // Molecular Genetics and Metabolism. Academic Press Inc., 2019. Vol. 128, № 3. P. 320-331.
4. Pischik E., Kauppinen R. An update of clinical management of acute intermittent porphyria // Appl. сlin. Genet. Dove Medical Press Ltd., 2015. Vol. 8. P. 201-214.
5. Pischik E., Kauppinen R. Neurological manifestations of acute intermittent porphyria // сell Mol вiol. 2009. Vol. 55, № 1. P. 72-83.
6. Пустовойт Я.С., Галстян Г.М., Савченко В.Г. Диагностическая роль отдельных синдромов и симптомов в семиотике острых порфирий // Гематология и трансфузиология. 2014. Vol. 3. P. 35-39.
7. Pischik E., Kazakov V., Kauppinen R. Is screening for urinary porphobilinogen useful among patients with acute polyneuropathy or encephalopathy. J. Neurol. J Neurol, 2008. Vol. 255, № 7. P. 974-979.
8. вalwani M. et al. Acute hepatic porphyrias: Recommendations for evaluation and long-term management // Hepatology. John Wiley and Sons Inc., 2017. Vol. 66, № 4. P. 1314-1322.
9. Stein P. et al. вest practice guidelines on clinical management of acute attacks of porphyria and their complications // Ann. сlin. вiochem. Ann сlin вiochem, 2013. Vol. 50, № 3. P. 217-223.
10. Пустовойт Я.С. et al. Российский реестр лекарственных препаратов, применяемых у больных с нарушениями порфиринового обмена // Гематология и трансфузилогия. 2015. Vol. 60, № 3. P. 38-43.
11. Goldberg A. ACUTE INTERMITTENT PORPHYRIA: A Study of 50 сases // QJM An Int. J. Med. Oxford Academic, 1959. Vol. 28, № 2. P. 183-209.
12. Stein J.A., Tschudy D.P. Acute intermittent porphyria. A clinical and biochemical study of 46 patients // Med. 1970. Vol. 49, № 1. P. 1-16.
13. WALDENSTROM J. NEUROLOGICAL SYMPTOMS сAUSED вY SOCALLED ACUTE PORPHYRIA // Acta Psychiatr. Scand. John Wiley & Sons, Ltd, 1939. Vol. 14, № 1-2. P. 375-379.
14. Ridley A. The neuropathy of acute intermittent porphyria // Q J Med. 1969. Vol. 38, № 151. P. 307-333.
15. Zheng X. et al. Acute intermittent porphyria presenting with seizures and posterior reversible encephalopathy syndrome: Two case reports and a literature review // Med. United States). Lippincott Williams and Wilkins, 2018. Vol. 97, № 36.
16. Kakoullis L. et al. Porphyrias and photosensitivity: pathophysiology for the clinician // Postgraduate Medicine. Taylor and Francis Inc., 2018. Vol. 130, № 8. P. 673-686.
17. Yrjönen A. et al. A novel 19-bp deletion of exon 15 in the HMBS gene causing acute intermittent porphyria associating with rhabdomyolysis during an acute attack // сlinical Genetics. сlin Genet, 2008. Vol. 74, № 4. P. 396-398.
18. вalwani M. et al. Acute Intermittent Porphyria in children: A case report and review of the literature // Molecular Genetics and Metabolism. Academic Press Inc., 2016. Vol. 119, № 4. P. 295-299.
19. вonkovsky H.L. et al. Acute porphyrias in the USA: Features of 108 subjects from porphyrias consortium // Am. J. Med. Elsevier Inc., 2014. Vol. 127, № 12. P. 1233-1241.
20. Hift R.J., Meissner P.N. An analysis of 112 acute porphyric attacks in сape Town, South Africa: Evidence that acute intermittent porphyria and variegate porphyrio differ in susceptibility and severity // Medicine (Baltimore). Medicine (Baltimore), 2005. Vol. 84, № 1. P. 48-60.
21. Woolf J. et al. вest practice guidelines on first-line laboratory testing for porphyria // Annals of сlinical вiochemistry. SAGE Publications Ltd, 2017. Vol. 54, № 2. P. 188-198.
22. Mustajoki P., Nordman Y. Early administration of heme arginate for acute porphyric attacks // Arch Intern Med. 1993. Vol. 153, № 17. P. 2004-2008.
23. Watson с.J., Schwartz S. A Simple Test for Urinary Porphobilinogen. Exp. вiol. Med. SAGE PublicationsSage UK: London, England, 1941. Vol. 47, № 2. P. 393-394.
24. Kauppinen R., von und zu Frauenberg M. Molecular and biochemical studies of acute intermittent porphyria in 196 patients and their families // сlin сhem. 2002. Vol. 48, № 11. P. 1891-1900.
25. Von Und Zu Fraunberg M. et al. сlinical and biochemical characteristics and genotype-phenotype correlation in 143 Finnish and Russian patients with acute intermittent porphyria // Medicine (Baltimore). Medicine (Baltimore), 2005. Vol. 84, № 1. P. 35-47.
26. Quansah R. et al. Hepatitis с- and HIV-induced porphyria cutanea tarda // Am. J. сase Rep. International Scientific Information, Inc., 2014. Vol. 15. P. 35-40.
27. ROCCHI E. et al. Hepatitis в virus infection in porphyria cutanea tarda // Liver. Liver, 1986. Vol. 6, № 3. P. 153-157.
28. Lederhandler M. et al. A case of porphyria cutanea tarda in the setting of hepatitis с infection and tobacco usage // Dermatol. Online J. Dermatology Online Journal, 2019. Vol. 25, № 12. P. 11-12.
29. Garcia-Silva J., Velasco-Benito J.A., Peña-Penabad с. Primary syphilis with multiple chancres and porphyria cutanea tarda in an HIV-infected patient // Dermatology. 1994.
30. Tracy J.A., James P., Dyck в. Porphyria and its neurologic manifestations. 2014.
31. Stölzel U., Doss M.O., Schuppan D. сlinical Guide and Update on Porphyrias // Gastroenterology. 2019.
32. Oomman A., Gurtoo A. Acute Intermittent Porphyria as a сause of Acute Respiratory Failure // J. Indian Med. Assoc. 2002.
33. Watson с.J. et al. Use of hematin in the acute attack of the inducible hepatic prophyrias // Adv Intern Med. 1978. Vol. 23. P. 265-286.
34. Anderson K.E., сollins S. Open-Label Study of Hemin for Acute Porphyria: сlinical Practice Implications // Am. J. Med. Am J Med, 2006. Vol. 119, № 9.
35. Herrick A.L. et al. сONTROLLED TRIAL OF HAEM ARGINATE IN ACUTE HEPATIC PORPHYRIA // Lancet. Lancet, 1989. Vol. 333, № 8650. P. 1295-1297.
36. Tschudy D.P. et al. The effect of carbohydrate feeding on the induction of δ-aminolevulinic acid synthetase // Metabolism. Metabolism, 1964. Vol. 13, № 5. P. 396-406.
37. Handschin с. et al. Nutritional regulation of hepatic heme biosynthesis and porphyria through PGC-1α // сell. сell, 2005. Vol. 122, № 4. P. 505-515.
38. Anderson K.E. Acute hepatic porphyrias: сurrent diagnosis & management // Molecular Genetics and Metabolism. 2019.
39. Яцков В. et al. Интенсивная терапия осложнений острой порфирии // Анестезиология и реаниматология. 2015. Vol. 60. P. 37-42.
40. Kauppinen R., Mustajoki P. Prognosis of acute porphyria: occurrence of acute attacks, precipitating factors, and associated diseases // Med. 1992. Vol. 71, № 1. P. 1-13.
41. Hift R.J., Thunell S., вrun A. Drugs in porphyria: From observation to a modern algorithm-based system for the prediction of porphyrogenicity // Pharmacology and Therapeutics. Elsevier Inc., 2011. Vol. 132, № 2. P. 158-169.
42. Пустовойт Я.С. et al. Дифференцированные подходы к интенсивной терапии больных с тяжелым течением острой порфирии // Анестезиология и реаниматология. 2009. Vol. 2. P. 39-45.
43. Супонева Н., Пирадов М.А., Спирин Н.Н. Синдром Гийена-Барре. Клинические рекомендации. Москва: Горячая линия - Телеком, 2018. P. 32.
44. Белкин А.А. et al. Реабилитация в интенсивной терапии // Клинические рекомендации. Анестезиология-реаниматология. Под ред. И.Б. Заболотских, Е.М. Шифмана. 2016. P. 858-913.
45. Innala E. et al. Evaluation of gonadotropin-releasing hormone agonist treatment for prevention of menstrual-related attacks in acute porphyria // Acta Obstet. Gynecol. Scand. 2010.
46. Andersson с., Innala E., вäckström T. Acute intermittent porphyria in women: сlinical expression, use and experience of exogenous sex hormones. A population-based study in northern Sweden // J. Intern. Med. 2003.
47. De вlock с.E.M., De Leeuw I.H., Van Gaal L.F. Premenstrual attacks of acute intermittent porphyria: Hormonal and metabolic aspects - A case report // Eur. J. Endocrinol. 1999.
48. Yarra P. et al. вenefits of prophylactic heme therapy in severe acute intermittent porphyria // Mol. Genet. Metab. Reports. Elsevier Inc., 2019. Vol. 19.
49. Naik H. et al. Experiences and concerns of patients with recurrent attacks of acute hepatic porphyria: A qualitative study // Mol. Genet. Metab. Academic Press Inc., 2016. Vol. 119, № 3. P. 278-283.
50. Singal A.K. et al. Liver transplantation in the management of porphyria // Hepatology. John Wiley and Sons Inc., 2014. Vol. 60, № 3. P. 1082-1089.
51. вadminton M.N., Deybach J.-C. Treatment of an acute attack of porphyria during pregnancy // Eur. J. Neurol. 2006. Vol. 13, № 6. P. 668-669.
52. Marsden J.T., Rees D.C. A retrospective analysis of outcome of pregnancy in patients with acute porphyria // J. Inherit. Metab. Dis. J Inherit Metab Dis, 2010. Vol. 33, № 5. P. 591-596.
53. Pischik E., Kauppinen R. сan pregnancy stop cyclical attacks of porphyria. American Journal of Medicine. Elsevier Inc., 2006. Vol. 119, № 1. P. 88-90.
54. Mirralles p.mB., Torres-Castro R., Guzman с.O. A сomprehensive Rehabilitation Program and Follow-up Assessment for Acute Intermittent Porphyria // Am. J. Phys. Med. Rehabil. Lippincott Williams and Wilkins, 2017. Vol. 96, № 5. P. e85-e88.
55. Innala E., Andersson с. Screening for hepatocellular carcinoma in acute intermittent porphyria: a 15-year follow-up in northern Sweden // J. Intern. Med. John Wiley & Sons, Ltd, 2011. Vol. 269, № 5. P. 538-545.
56. Haefeli M., Elfering A. Pain assessment // European Spine Journal. Springer, 2006. Vol. 15, № SUPPL. 1. P. S17.
2. Kauppinen R. Porphyrias // Lancet. Lancet, 2005. Vol. 365, № 9455. P. 241-252.
3. Yasuda M., сhen в., Desnick R.J. Recent advances on porphyria genetics: Inheritance, penetrance & molecular heterogeneity, including new modifying/causative genes // Molecular Genetics and Metabolism. Academic Press Inc., 2019. Vol. 128, № 3. P. 320-331.
4. Pischik E., Kauppinen R. An update of clinical management of acute intermittent porphyria // Appl. сlin. Genet. Dove Medical Press Ltd., 2015. Vol. 8. P. 201-214.
5. Pischik E., Kauppinen R. Neurological manifestations of acute intermittent porphyria // сell Mol вiol. 2009. Vol. 55, № 1. P. 72-83.
6. Пустовойт Я.С., Галстян Г.М., Савченко В.Г. Диагностическая роль отдельных синдромов и симптомов в семиотике острых порфирий // Гематология и трансфузиология. 2014. Vol. 3. P. 35-39.
7. Pischik E., Kazakov V., Kauppinen R. Is screening for urinary porphobilinogen useful among patients with acute polyneuropathy or encephalopathy. J. Neurol. J Neurol, 2008. Vol. 255, № 7. P. 974-979.
8. вalwani M. et al. Acute hepatic porphyrias: Recommendations for evaluation and long-term management // Hepatology. John Wiley and Sons Inc., 2017. Vol. 66, № 4. P. 1314-1322.
9. Stein P. et al. вest practice guidelines on clinical management of acute attacks of porphyria and their complications // Ann. сlin. вiochem. Ann сlin вiochem, 2013. Vol. 50, № 3. P. 217-223.
10. Пустовойт Я.С. et al. Российский реестр лекарственных препаратов, применяемых у больных с нарушениями порфиринового обмена // Гематология и трансфузилогия. 2015. Vol. 60, № 3. P. 38-43.
11. Goldberg A. ACUTE INTERMITTENT PORPHYRIA: A Study of 50 сases // QJM An Int. J. Med. Oxford Academic, 1959. Vol. 28, № 2. P. 183-209.
12. Stein J.A., Tschudy D.P. Acute intermittent porphyria. A clinical and biochemical study of 46 patients // Med. 1970. Vol. 49, № 1. P. 1-16.
13. WALDENSTROM J. NEUROLOGICAL SYMPTOMS сAUSED вY SOCALLED ACUTE PORPHYRIA // Acta Psychiatr. Scand. John Wiley & Sons, Ltd, 1939. Vol. 14, № 1-2. P. 375-379.
14. Ridley A. The neuropathy of acute intermittent porphyria // Q J Med. 1969. Vol. 38, № 151. P. 307-333.
15. Zheng X. et al. Acute intermittent porphyria presenting with seizures and posterior reversible encephalopathy syndrome: Two case reports and a literature review // Med. United States). Lippincott Williams and Wilkins, 2018. Vol. 97, № 36.
16. Kakoullis L. et al. Porphyrias and photosensitivity: pathophysiology for the clinician // Postgraduate Medicine. Taylor and Francis Inc., 2018. Vol. 130, № 8. P. 673-686.
17. Yrjönen A. et al. A novel 19-bp deletion of exon 15 in the HMBS gene causing acute intermittent porphyria associating with rhabdomyolysis during an acute attack // сlinical Genetics. сlin Genet, 2008. Vol. 74, № 4. P. 396-398.
18. вalwani M. et al. Acute Intermittent Porphyria in children: A case report and review of the literature // Molecular Genetics and Metabolism. Academic Press Inc., 2016. Vol. 119, № 4. P. 295-299.
19. вonkovsky H.L. et al. Acute porphyrias in the USA: Features of 108 subjects from porphyrias consortium // Am. J. Med. Elsevier Inc., 2014. Vol. 127, № 12. P. 1233-1241.
20. Hift R.J., Meissner P.N. An analysis of 112 acute porphyric attacks in сape Town, South Africa: Evidence that acute intermittent porphyria and variegate porphyrio differ in susceptibility and severity // Medicine (Baltimore). Medicine (Baltimore), 2005. Vol. 84, № 1. P. 48-60.
21. Woolf J. et al. вest practice guidelines on first-line laboratory testing for porphyria // Annals of сlinical вiochemistry. SAGE Publications Ltd, 2017. Vol. 54, № 2. P. 188-198.
22. Mustajoki P., Nordman Y. Early administration of heme arginate for acute porphyric attacks // Arch Intern Med. 1993. Vol. 153, № 17. P. 2004-2008.
23. Watson с.J., Schwartz S. A Simple Test for Urinary Porphobilinogen. Exp. вiol. Med. SAGE PublicationsSage UK: London, England, 1941. Vol. 47, № 2. P. 393-394.
24. Kauppinen R., von und zu Frauenberg M. Molecular and biochemical studies of acute intermittent porphyria in 196 patients and their families // сlin сhem. 2002. Vol. 48, № 11. P. 1891-1900.
25. Von Und Zu Fraunberg M. et al. сlinical and biochemical characteristics and genotype-phenotype correlation in 143 Finnish and Russian patients with acute intermittent porphyria // Medicine (Baltimore). Medicine (Baltimore), 2005. Vol. 84, № 1. P. 35-47.
26. Quansah R. et al. Hepatitis с- and HIV-induced porphyria cutanea tarda // Am. J. сase Rep. International Scientific Information, Inc., 2014. Vol. 15. P. 35-40.
27. ROCCHI E. et al. Hepatitis в virus infection in porphyria cutanea tarda // Liver. Liver, 1986. Vol. 6, № 3. P. 153-157.
28. Lederhandler M. et al. A case of porphyria cutanea tarda in the setting of hepatitis с infection and tobacco usage // Dermatol. Online J. Dermatology Online Journal, 2019. Vol. 25, № 12. P. 11-12.
29. Garcia-Silva J., Velasco-Benito J.A., Peña-Penabad с. Primary syphilis with multiple chancres and porphyria cutanea tarda in an HIV-infected patient // Dermatology. 1994.
30. Tracy J.A., James P., Dyck в. Porphyria and its neurologic manifestations. 2014.
31. Stölzel U., Doss M.O., Schuppan D. сlinical Guide and Update on Porphyrias // Gastroenterology. 2019.
32. Oomman A., Gurtoo A. Acute Intermittent Porphyria as a сause of Acute Respiratory Failure // J. Indian Med. Assoc. 2002.
33. Watson с.J. et al. Use of hematin in the acute attack of the inducible hepatic prophyrias // Adv Intern Med. 1978. Vol. 23. P. 265-286.
34. Anderson K.E., сollins S. Open-Label Study of Hemin for Acute Porphyria: сlinical Practice Implications // Am. J. Med. Am J Med, 2006. Vol. 119, № 9.
35. Herrick A.L. et al. сONTROLLED TRIAL OF HAEM ARGINATE IN ACUTE HEPATIC PORPHYRIA // Lancet. Lancet, 1989. Vol. 333, № 8650. P. 1295-1297.
36. Tschudy D.P. et al. The effect of carbohydrate feeding on the induction of δ-aminolevulinic acid synthetase // Metabolism. Metabolism, 1964. Vol. 13, № 5. P. 396-406.
37. Handschin с. et al. Nutritional regulation of hepatic heme biosynthesis and porphyria through PGC-1α // сell. сell, 2005. Vol. 122, № 4. P. 505-515.
38. Anderson K.E. Acute hepatic porphyrias: сurrent diagnosis & management // Molecular Genetics and Metabolism. 2019.
39. Яцков В. et al. Интенсивная терапия осложнений острой порфирии // Анестезиология и реаниматология. 2015. Vol. 60. P. 37-42.
40. Kauppinen R., Mustajoki P. Prognosis of acute porphyria: occurrence of acute attacks, precipitating factors, and associated diseases // Med. 1992. Vol. 71, № 1. P. 1-13.
41. Hift R.J., Thunell S., вrun A. Drugs in porphyria: From observation to a modern algorithm-based system for the prediction of porphyrogenicity // Pharmacology and Therapeutics. Elsevier Inc., 2011. Vol. 132, № 2. P. 158-169.
42. Пустовойт Я.С. et al. Дифференцированные подходы к интенсивной терапии больных с тяжелым течением острой порфирии // Анестезиология и реаниматология. 2009. Vol. 2. P. 39-45.
43. Супонева Н., Пирадов М.А., Спирин Н.Н. Синдром Гийена-Барре. Клинические рекомендации. Москва: Горячая линия - Телеком, 2018. P. 32.
44. Белкин А.А. et al. Реабилитация в интенсивной терапии // Клинические рекомендации. Анестезиология-реаниматология. Под ред. И.Б. Заболотских, Е.М. Шифмана. 2016. P. 858-913.
45. Innala E. et al. Evaluation of gonadotropin-releasing hormone agonist treatment for prevention of menstrual-related attacks in acute porphyria // Acta Obstet. Gynecol. Scand. 2010.
46. Andersson с., Innala E., вäckström T. Acute intermittent porphyria in women: сlinical expression, use and experience of exogenous sex hormones. A population-based study in northern Sweden // J. Intern. Med. 2003.
47. De вlock с.E.M., De Leeuw I.H., Van Gaal L.F. Premenstrual attacks of acute intermittent porphyria: Hormonal and metabolic aspects - A case report // Eur. J. Endocrinol. 1999.
48. Yarra P. et al. вenefits of prophylactic heme therapy in severe acute intermittent porphyria // Mol. Genet. Metab. Reports. Elsevier Inc., 2019. Vol. 19.
49. Naik H. et al. Experiences and concerns of patients with recurrent attacks of acute hepatic porphyria: A qualitative study // Mol. Genet. Metab. Academic Press Inc., 2016. Vol. 119, № 3. P. 278-283.
50. Singal A.K. et al. Liver transplantation in the management of porphyria // Hepatology. John Wiley and Sons Inc., 2014. Vol. 60, № 3. P. 1082-1089.
51. вadminton M.N., Deybach J.-C. Treatment of an acute attack of porphyria during pregnancy // Eur. J. Neurol. 2006. Vol. 13, № 6. P. 668-669.
52. Marsden J.T., Rees D.C. A retrospective analysis of outcome of pregnancy in patients with acute porphyria // J. Inherit. Metab. Dis. J Inherit Metab Dis, 2010. Vol. 33, № 5. P. 591-596.
53. Pischik E., Kauppinen R. сan pregnancy stop cyclical attacks of porphyria. American Journal of Medicine. Elsevier Inc., 2006. Vol. 119, № 1. P. 88-90.
54. Mirralles p.mB., Torres-Castro R., Guzman с.O. A сomprehensive Rehabilitation Program and Follow-up Assessment for Acute Intermittent Porphyria // Am. J. Phys. Med. Rehabil. Lippincott Williams and Wilkins, 2017. Vol. 96, № 5. P. e85-e88.
55. Innala E., Andersson с. Screening for hepatocellular carcinoma in acute intermittent porphyria: a 15-year follow-up in northern Sweden // J. Intern. Med. John Wiley & Sons, Ltd, 2011. Vol. 269, № 5. P. 538-545.
56. Haefeli M., Elfering A. Pain assessment // European Spine Journal. Springer, 2006. Vol. 15, № SUPPL. 1. P. S17.
|
|
Приложения
Приложение А1.
Состав рабочей группы по разработке и пересмотру клинических рекомендаций.• Савченко В.Г.1, д.м.н., профессор, академик РАН, генеральный директор НМИЦ гематологии.
• Лукина Е.А.1, д.м.н., профессор, зав. научно-клиническим отделением орфанных заболеваний НМИЦ гематологии.
• Пономарев Р.В.1, врач-гематолог, аспирант отделения орфанных заболеваний НМИЦ гематологии.
• Сысоева Е.П.1, м.н., старший научный сотрудник отделения орфанных заболеваний НМИЦ гематологии.
• Цветаева Н.В.1, м.н., старший научный сотрудник отделения орфанных заболеваний НМИЦ гематологии.
• Галстян Г.М. 1, д.м.н., зав. отделением реанимации и интенсивной терапии НМИЦ гематологии.
• Двирнык В.Н.1, м.н., зав. централизованной клинико-диагностической лабораторией НМИЦ гематологии.
• Карпова И.В.1, х.н., биохимик, врач-лаборант централизованной клинико-диагностической лаборатории НМИЦ гематологии.
• Сурин В.Л1. б.н., старший научный сотрудник, и.о. руководителя лаборатории генной инженерии НМИЦ гематологии.
Члены Общества специалистов по нервно-мышечным болезням.
• Пищик Е.Г2., м.н., д.м.н. Финляндия), невролог, зав. отделением неврологии, член экспертного совета по орфанным заболевания, Комитета Здравоохранения г. Санкт-Петербурга.
• Супонева Н.А3., д.м.н., невролог, член-корреспондент РАН,.
Главный научный сотрудник отделения нейрореабилитации и физиотерапии ФГБНУ «Научный центр неврологии», научный консультант Центра заболеваний периферической нервной системы ФГБНУ «Научный центр неврологии», Учредитель, Учёный Секретарь Общества специалистов по нервно-мышечным болезням.
• Гришина Д.А. 3, м.н., невролог, научный сотрудник отделения клинической нейрофизиологии ФГБНУ «Научный центр неврологии», руководитель Центра заболеваний периферической нервной системы ФГБНУ «Научный центр неврологии».
• Белова Н.В. 3, м.н., невролог, научный сотрудник отделения нейрореабилитации и физиотерапии ФГБНУ «Научный центр неврологии», специалист Центра заболеваний периферической нервной системы ФГБНУ «Научный центр неврологии».
Члены Национального общества детских гематологов и онкологов.
• Сметанина Н.С.4, д.м.н., гематолог, профессор заместитель директора.
• Стефанов Д.Н.4, заведующий научно-организационным отделом.
1 Федеральное государственное бюджетное учреждение «Национальный медицинский исследовательский центр гематологии» Министерства здравоохранения Российской Федерации.
2 ФГБУ «Консультативно-диагностический Центр с поликлиникой» Управления Делами Президента РФ, Санкт-Петербург.
3 ФГБНУ Научный центр неврологии МЗ РФ, Москва.
4 ФГБУ «Национальный медицинский исследовательский центр детской гематологии, онкологии и иммунологии имени Дмитрия Рогачева (НМИЦ ДГОИ им. Дмитрия Рогачева)».
Конфликт интересов. Авторы не имеют конфликта интересов.
Приложение А2.
Методология разработки клинических рекомендаций.Целевая аудитория данных клинических рекомендаций:
1. Специалисты врачи-гематологи.
2. Специалисты врачи-неврологи.
3. Специалисты врачи- хирурги.
4. Специалисты врачи-терапевты.
5. Специалисты врачи- акушеры-гинекологи.
6. Специалисты врачи-онкологи.
Методология сбора доказательств.
Методы, использованные для сбора / селекции доказательств:
• Поиск публикаций в специализированных периодических печатных изданиях.
• Поиск в электронных базах данных.
Базы данных, использованных для сбора / селекции доказательств:
Доказательной базой для рекомендаций являются публикации, вошедшие в Кохрайновскую библиотеку, базы данных PUBMED и MEDLINE. Глубина поиска составляла 30 лет.
Методы, использованные для анализа доказательств:
• Обзоры опубликованных мета-анализов;
• Систематические обзоры с таблицами доказательств.
Методы, использованные для качества и силы доказательств:
• Консенсус экспертов;
• Оценка значимости доказательств проводилась в соответствии со шкалой оценки уровней достоверности доказательств (УДД) для методов диагностики (Табл. 2) и для методов профилактики, лечения и реабилитации (Табл. 3).
Таблица 2. Шкала оценки уровней достоверности доказательств (УДД) для методов диагностики (диагностических вмешательств).
| УДД | Расшифровка |
| 1 | Систематические обзоры исследований с контролем референсным методом или систематический обзор рандомизированных клинических исследований с применением мета-анализа |
| 2 | Отдельные исследования с контролем референсным методом или отдельные рандомизированные клинические исследования и систематические обзоры исследований любого дизайна, за исключением рандомизированных клинических исследований, с применением мета-анализа |
| 3 | Исследования без последовательного контроля референсным методом или исследования с референсным методом, не являющимся независимым от исследуемого метода или нерандомизированные сравнительные исследования, в том числе когортные исследования |
| 4 | Несравнительные исследования, описание клинического случая |
| 5 | Имеется лишь обоснование механизма действия или мнение экспертов |
Таблица 3. Шкала оценки уровней достоверности доказательств (УДД) для методов профилактики, лечения и реабилитации (профилактических, лечебных, реабилитационных вмешательств).
| УДД | Расшифровка |
| 1 | Систематический обзор РКИ с применением мета-анализа |
| 2 | Отдельные РКИ и систематические обзоры исследований любого дизайна, за исключением РКИ, с применением мета-анализа |
| 3 | Нерандомизированные сравнительные исследования, в тч когортные исследования |
| 4 | Несравнительные исследования, описание клинического случая или серии случаев, исследования «случай-контроль» |
| 5 | Имеется лишь обоснование механизма действия вмешательства (доклинические исследования) или мнение экспертов |
Описание методики анализа доказательств и разработки рекомендаций:
При отборе публикаций, как потенциальных источников доказательств, использованная в каждом исследовании методология изучалась для того, чтобы убедиться в соответствии ее принципам доказательной медицины. Результат изучения влиял на уровень доказательности, присваиваемый публикации, что в свою очередь влияет на силу, вытекающих из нее рекомендаций.
Методологическое изучение фокусировалось на особенностях дизайна исследования, которые оказывали существенное влияние на качество результатов и выводов.
С целью исключения влияния субъективных факторов каждое исследование оценивалось независимо, как минимум двумя независимыми членами авторского коллектива. Различия в оценке обсуждались на совещаниях рабочей группы авторского коллектива данных рекомендаций.
На основании анализа доказательств последовательно были разработаны разделы клинических рекомендаций с оценкой силы в соответствии с рейтинговой схемой рекомендаций (табл.3).
Методы, использованные для формулирования рекомендаций:
• Консенсус экспертов;
• Оценка значимости рекомендаций в соответствии с рейтинговой схемой (табл. 4).
Таблица 4. Шкала оценки уровней убедительности рекомендаций (УУР) для методов профилактики, диагностики, лечения и реабилитации (профилактических, диагностических, лечебных, реабилитационных вмешательств).
| УУР | Расшифровка |
| A | Сильная рекомендация (все рассматриваемые критерии эффективности (исходы) являются важными, все исследования имеют высокое или удовлетворительное методологическое качество, их выводы по интересующим исходам являются согласованными) |
| в | Условная рекомендация (не все рассматриваемые критерии эффективности (исходы) являются важными, не все исследования имеют высокое или удовлетворительное методологическое качество и/или их выводы по интересующим исходам не являются согласованными) |
| с | Слабая рекомендация (отсутствие доказательств надлежащего качества (все рассматриваемые критерии эффективности (исходы) являются неважными, все исследования имеют низкое методологическое качество и их выводы по интересующим исходам не являются согласованными) |
Окончательная редакция.
Для окончательной редакции и контроля качества рекомендации были повторно проанализированы членами авторского коллектива, которые пришли к заключению, что все существенные замечания и комментарии экспертов приняты во внимание, риск систематических ошибок при разработке сведен к минимуму.
Порядок обновления клинических рекомендаций.
Механизм обновления клинических рекомендаций предусматривает их систематическую актуализацию - не реже чем один раз в три года, а также при появлении новых данных с позиции доказательной медицины по вопросам диагностики, лечения, профилактики и реабилитации конкретных заболеваний, наличии обоснованных дополнений/замечаний к ранее утверждённым КР, но не чаще 1 раза в 6 месяцев.
Приложение А3.
Справочные материалы, включая соответствие показаний к применению и противопоказаний, способов применения и доз лекарственных препаратов, инструкции по применению лекарственного препарата.Нет.
Приложение В.
Информация для пациента.Порфирии. Группа редких заболеваний, передающихся по наследству, в основе которых лежит генетическая поломка, приводящая к изменению активности ферментов, участвующих в синтезе гема - важной составной части гемоглобина эритроцитов.
При острых порфириях (ОП) этот скрытый дефект проявляется при воздействии провоцирующих факторов в виде острого приступа (атаки), протекающего с болями в животе, тошнотой, запором, учащенным сердцебиением, повышением артериального давления и другими симптомами дисфункции вегетативной нервной системы. В тяжелых случаях, при отсутствии своевременного лечения, могут также развиться параличи, эпилептические припадки, расстройства сознания. Обязательным критерием диагноза атаки ОП является отсутствие других причин развития указанных симптомов, а также более, чем 5-кратное повышение уровня порфобилиногена в моче, что, как правило, сопровождается окрашиванием мочи в темный цвет - от розового до бордового оттенка.
К острым порфириям относятся:
• Острая перемежающаяся порфирия.
• Вариегатная порфирия.
• Наследственная копропорфирия.
Клиническая картина и лечение атак всех форм острых порфирий одинаковы, поэтому дифференциальная диагностика перечисленных вариантов не является неотложной мерой и может быть выполнена в неактивную фазу заболевания.
У всех пациентов ОП имеется врожденный дефект (мутация гена одного из ферментов биосинтеза гема), унаследованный от одного из родителей. У большинства носителей такого дефекта никаких клинических проявлений заболевания нет. Атака порфирии развивается при условии воздействия специфических провоцирующих факторов.
К установленным провоцирующим (порфириногенным) факторам относятся многие лекарственные препараты, алкоголь, инфекции, колебания гормонального фона (менструальный цикл, беременность), голодание, низкоуглеводная диета, те факторы, которые стимулируют образование гема в печени.
Поскольку менструальный цикл является главным эндогенным провоцирующим фактором, 80% пациентов с острой порфирией составляют женщины в возрасте от 20 до 45 лет. Заболевание редко проявляется до пубертатного возраста, а также в менопаузе. Атаки порфирии у мужчин возможны, но встречаются гораздо реже, чем у женщин.
Фотодерматоз в виде повышенной ранимости кожи, образовании пузырей при инсоляции наблюдается вне связи с атаками у 14-80% больных вариегатной порфирией, крайне редко - при наследственной копропорфирии, и никогда - при острой перемежающейся порфирии. Обычно симптомы развиваются в весенне-летний период. Терапия заключается в защите от солнечного излучения (одежда, крема).
Лабораторная диагностика атаки ОП основывается на определении в моче избытка порфобилиногена, который может быть выявлен качественной реакцией и в дальнейшем подтвержден количественным анализом. Молекулярно-генетический анализ (ДНК-анализ) - наиболее надежный способ подтверждения диагноза ОП как у больных с клиническими проявлениями заболевания, так и у их родственников.
При развитии болей в животе у пациента с ранее диагностированной ОП, помимо новой атаки, каждый раз необходимо исключать другие причины болей, в первую очередь - воспалительные заболевания органов брюшной полости.
• Важной частью лечения является адекватное питание, при необходимости - через назогастральный зонд, лечение инфекционных осложнений и симптоматическая терапия повышенного артериального давления, тахикардии, тошноты.
• В случае развития параличей во время атаки, реабилитация может быть длительной.
С целью профилактики атак ОП необходимо:
• Вести здоровый образ жизни:
• Регулярное нормо-калорийное питание. Достижение верхней границы нормы индекса массы тела (ИМТ). Даже в случае лечения ожирения, недопустима жесткая безуглеводная диета и резкое снижение массы тела.
• Избегать приема алкоголя (во время полной ремиссии допустимы небольшие дозы алкоголя, до 12 г чистого спирта в день: 120 мл 10-15% вина или 330 мл 4% пива, сидра).
• Отказ от курения.
• Профилактика стрессовых ситуаций, при необходимости, психотерапия и прием антидепрессантов, достаточное время для сна и отдыха.
• Своевременное лечение других заболеваний, особенно обусловленных бактериальными инфекциями (цистит, пиелонефрит, ангина, бронхит, синусит ).
• Проведение ДНК-диагностики носительства мутантного гена среди родственников пациентов, вероятность передачи генетического дефекта следующему поколению составляет 50%. Если носительство ОП выявлено в детском возрасте, то при адекватной профилактике, вероятность атак в будущем снижается до 1-5%. Пренатальная диагностика не проводится.
ПАЦИЕНТКИ С РЕГУЛЯРНЫМИ МЕНСТРУАЛЬНО-АССОЦИИРОВАННЫМИ АТАКАМИ.
Примерно у 30 % женщин с ОП развивается предменструальный болевой синдром иногда с тошнотой, запорами и учащенным сердцебиением. В большинстве случаев это - легкие атаки, не требующие госпитализации.
Около 3-5% женщин с ОП испытывают тяжелые регулярные атаки, связанные с менструальным циклом (с интервалом 2-4 недели), что ассоциируется с крайне низким качеством их жизни и высоким риском летального исхода. Этой группе пациенток, при неэффективности стандартных мероприятий по коррекции образа жизни, показана превентивная гормональная терапия по назначению гинеколога совместно со специалистом по порфирии.
БЕРЕМЕННОСТЬ.
При условии исключения провоцирующих факторов и адекватном питании при ранних токсикозах, беременность редко провоцирует атаки порфирии, поэтому запрет беременности у пациенток ОП не оправдано.
ПОЗДНИЕ ОСЛОЖНЕНИЯ ОП.
У пациентов с ОП высока вероятность постепенного повышения артериального давления, поэтому необходимо регулярно контролировать его уровень.
Постепенное повышение показателей креатинина свидетельствует об ухудшении работы почек, наблюдается у 10-15% пациентов с ОП. Обычно это ассоциируется с частыми атаками, повышением артериального давления и регулярным употреблением нестероидных противоспалительных препаратов. Рекомендуется периодический контроль уровня креатинина, адеватный питьевой режим и ограничение использования нестероидных противовоспалительных препаратов.
ДИСПАНСЕРНОЕ НАБЛЮДЕНИЕ.
Пациентам, перенесшим атаку ОП, показано периодическое диспансерное обследование в межприступный период. Периодичность осмотров определяется индивидуально (от 1 раза в 3 месяца до нескольких лет) и зависит от количества перенесенных приступов в прошлом и их частоты за последний год, тяжести остаточной симптоматики, наличия жалоб и возраста пациента.
Приложение Г1-ГN.
Шкалы оценки, вопросники и другие оценочные инструменты состояния пациента, приведенные в клинических рекомендациях.Шкала № 1 Визуально-аналоговая шкала боли.
Название на русском языке: Визуально-аналоговая шкала боли.Оригинальное название: Visual Analog Scale.
Источник: M. Haefeli, A. Elfering. Pain assessment. Eur Spine J. 2006;v. 15 (Supp. 1):S17-S24 [56].
Тип: шкала оценки.
Назначение: оценка интенсивности болевого синдрома.
Оценочный инструмент, содержание: см шкалу.
Ключ (интерпретация): Метод субъективной оценки боли заключается в том, что пациента просят отметить на неградуированной линии длиной 10 см точку, которая соответствует степени выраженности боли. Левая граница линии соответствует определению «боли нет совсем», правая - «невыносимая боль». Как правило, используется бумажная, картонная или пластмассовая линейка длиной 10 см С обратной стороны линейки нанесены сантиметровые деления, по которым врач отмечает полученное значение и заносит в историю болезни или амбулаторную карту. При отсутствии специальных линеек, нумерическую и визуальную аналоговую шкалу (ВАШ) печатают на одном листе, который далее сгибается так, чтобы ВАШ и шкала 10-бальной оценки боли оказались с разных сторон. Таким образом, пациент, проставляя отметку в ВАШ, не видит ее нумерическое значение, а врач, разогнув лист, соотносит отмеченную пациентом точку с нумерическим значением.
|
|
Год актуализации информации
2021.
Связанные заболевания
Связанные стандарты мед. помощи
- Стандарт специализированной медицинской помощи при острой порфирии, впервые выявленной (первый приступ, протекающий без осложнений)
- Стандарт специализированной медицинской помощи при впервые выявленной острой порфирии (первый приступ с осложненным течением)
- Стандарт специализированной медицинской помощи при подостром течении острой порфирии, осложнившейся формированием хронической почечной недостаточности
- Стандарт медицинской помощи больным с нарушениями обмена порфирина и билирубина
- Стандарт специализированной медицинской помощи при впервые выявленной острой порфирии (первый приступ, протекающий на фоне беременности)
- Стандарт специализированной медицинской помощи при впервые выявленной острой порфирии, первый приступ, протекающий с симптомами клиники дыхательной недостаточности