МКБ-10 коды
- МКБ-10
- G70.0 Myasthenia gravis [тяжелая миастения]
- G70.9 Нарушение нервно-мышечного синапса неуточненное
- G70.2 Врожденная или приобретенная миастения
- G70 Myasthenia gravis и другие нарушения нервно-мышечного синапса
- G70.1 Токсические нарушения нервно-мышечного синапса
- G70.8 Другие нарушения нервно-мышечного синапса
|
|
Вступление
МКБ 10:
G70.
Год утверждения (частота пересмотра):
2016 (пересмотр каждые 3 года).
ID:
КР165.
URL:
Профессиональные ассоциации:
• Всероссийское общество неврологов.
Утверждены.
Российской Ассоциацией неврологов.
Согласованы.
Научным советом Министерства Здравоохранения Российской Федерации__ __________201_ г.
G70.
Год утверждения (частота пересмотра):
2016 (пересмотр каждые 3 года).
ID:
КР165.
URL:
Профессиональные ассоциации:
• Всероссийское общество неврологов.
Утверждены.
Российской Ассоциацией неврологов.
Согласованы.
Научным советом Министерства Здравоохранения Российской Федерации__ __________201_ г.
Профессиональные ассоциации
• Всероссийское общество неврологов.
Список сокращений
АХР - ацетилхолиновые рецепторы.
КТ - компьютерная томография.
МРТ - магнитно-резонансная томография.
QMGS - количественная шкала оценки тяжести миастении.
MGFA - американская ассоциация по изучению миастении.
РИА - радиоиммунный анализ.
ИФА - иммуноферментный анализ.
АД - артериальное давление.
ЧД - частота дыхания.
КОС - кислотно-основное состояние.
ГОМК - гамма-окси-масляная кислота.
ЖЕЛ - жизненная емкость легких.
МОВ - минимальный объем вдоха.
ДО - дыхательный объем.
БАС - боковой амиотрофический склероз.
ИВЛ - искусственная вентиляция легких.
М - миастения.
ЭМГ - электромиография.
Ig - иммуноглобулин.
MuSK - мышечная специфическая киназа.
RyR - рианодиновые рецепторы.
КТ - компьютерная томография.
МРТ - магнитно-резонансная томография.
QMGS - количественная шкала оценки тяжести миастении.
MGFA - американская ассоциация по изучению миастении.
РИА - радиоиммунный анализ.
ИФА - иммуноферментный анализ.
АД - артериальное давление.
ЧД - частота дыхания.
КОС - кислотно-основное состояние.
ГОМК - гамма-окси-масляная кислота.
ЖЕЛ - жизненная емкость легких.
МОВ - минимальный объем вдоха.
ДО - дыхательный объем.
БАС - боковой амиотрофический склероз.
ИВЛ - искусственная вентиляция легких.
М - миастения.
ЭМГ - электромиография.
Ig - иммуноглобулин.
MuSK - мышечная специфическая киназа.
RyR - рианодиновые рецепторы.
Термины и определения
Состояние. Изменения организма, возникающие в связи с воздействием патогенных и (или) физиологических факторов и требующие оказания медицинской помощи;
Инструментальная диагностика. Диагностика с использованием для обследования больного различных приборов, аппаратов и инструментов.
Лабораторная диагностика. Совокупность методов, направленных на анализ исследуемого материала с помощью различного специализированного оборудования.
Миастенический криз. Это внезапно развившееся критическое состояние у больных М, которое свидетельствует не только о количественном, но и о качественном изменении характера процесса.
Патогенез криза связан не только с уменьшением плотности холинорецепторов постсинаптической мембраны вследствие комплемент-опосредованного их разрушения, но и с изменением функционального состояния оставшихся рецепторов и ионных каналов.
Холинергический криз. Это состояние, имеющее особый механизм развития, обусловленный избыточной активацией никотиновых и мускариновых холинорецепторов вследствие передозировки антихолинестеразными препаратами.
Смешанный криз. Это самый тяжелый вариант витальных нарушений у больных М., при котором больной нуждается в немедленном приеме антихолинэстеразных препаратов, а с другой - он не переносит эти препараты, и состояние его ухудшается на фоне их приема.
Уровень достоверности доказательств. Отражает степень уверенности в том, что найденный эффект от применения медицинского вмешательства является истинным.
Уровень убедительности рекомендаций.
- отражает не только степень уверенности в достоверности эффекта вмешательства, но и степень уверенности в том, что следование рекомендациям принесет больше пользы, чем вреда в конкретной ситуации.
Инструментальная диагностика. Диагностика с использованием для обследования больного различных приборов, аппаратов и инструментов.
Лабораторная диагностика. Совокупность методов, направленных на анализ исследуемого материала с помощью различного специализированного оборудования.
Миастенический криз. Это внезапно развившееся критическое состояние у больных М, которое свидетельствует не только о количественном, но и о качественном изменении характера процесса.
Патогенез криза связан не только с уменьшением плотности холинорецепторов постсинаптической мембраны вследствие комплемент-опосредованного их разрушения, но и с изменением функционального состояния оставшихся рецепторов и ионных каналов.
Холинергический криз. Это состояние, имеющее особый механизм развития, обусловленный избыточной активацией никотиновых и мускариновых холинорецепторов вследствие передозировки антихолинестеразными препаратами.
Смешанный криз. Это самый тяжелый вариант витальных нарушений у больных М., при котором больной нуждается в немедленном приеме антихолинэстеразных препаратов, а с другой - он не переносит эти препараты, и состояние его ухудшается на фоне их приема.
Уровень достоверности доказательств. Отражает степень уверенности в том, что найденный эффект от применения медицинского вмешательства является истинным.
Уровень убедительности рекомендаций.
- отражает не только степень уверенности в достоверности эффекта вмешательства, но и степень уверенности в том, что следование рекомендациям принесет больше пользы, чем вреда в конкретной ситуации.
Описание
Миастения (М), myasthenia gravis, болезнь Эрба-Гольдфлама - классическое, аутоиммунное заболевание, клинические проявления которого в виде слабости и патологической мышечной утомляемости обусловлены явлениями аутоагрессии с образованием антител, направленных к различным антигенным мишеням периферического нейромоторного аппарата [8,10].
Причины
При миастении антитела и аутореактивные Т-клетки поражают антигенные мишени полипептидной природы, расположенные на постсинаптической мембране и в мышечной клетке. К ним относятся мышечный ацетилхолиновый рецептор (АХР), мышечно-специфическая тирозинкиназа (MuSK), рианодиновый рецептор (RyR), титин-протеин В последние годы также обнаружены антитела к некоторым цитокинам, ганглиозидам миелина нервной ткани и другим белковым структурам [2,6,8,10,25].
Эпидемиология
В настоящее время распространённость заболевания составляет 10 человек на 100 000 населения. Миастения может дебютировать в любом возрасте, начиная с раннего детства и заканчивая глубокой старостью.
Средний возраст начала болезни у женщин - 26 лет, у мужчин - 31 год.
Соотношение мужчин и женщин среди заболевших составляет 1:3 [8,20,25].
Средний возраст начала болезни у женщин - 26 лет, у мужчин - 31 год.
Соотношение мужчин и женщин среди заболевших составляет 1:3 [8,20,25].
Классификация
Генерализованная миастения.
Миастения новорождённых.
Врождённая миастения.
Доброкачественная миастения с офтальмопарезом или офтальмоплегией.
Семейная детская миастения.
Юношеская миастения.
Генерализованная миастения взрослых:
Лёгкая;
Тяжёлая;
Острая молниеносная;
Поздняя тяжёлая;
С развитием мышечных атрофий.
Глазная миастения:
Юношеская;
Взрослая.
Комментарии. При дифференциации различных форм миастении также используют широкий спектр клинических, электрофизиологических и иммунологических критериев, позволяющих выявить подгруппы (подклассы) заболевания, например, такие, как миастения, сочетающаяся с тимомой, миастения с ранним и поздним началом без тимомы, серонегативная миастения.
Миастения новорождённых.
Врождённая миастения.
Доброкачественная миастения с офтальмопарезом или офтальмоплегией.
Семейная детская миастения.
Юношеская миастения.
Генерализованная миастения взрослых:
Лёгкая;
Тяжёлая;
Острая молниеносная;
Поздняя тяжёлая;
С развитием мышечных атрофий.
Глазная миастения:
Юношеская;
Взрослая.
Комментарии. При дифференциации различных форм миастении также используют широкий спектр клинических, электрофизиологических и иммунологических критериев, позволяющих выявить подгруппы (подклассы) заболевания, например, такие, как миастения, сочетающаяся с тимомой, миастения с ранним и поздним началом без тимомы, серонегативная миастения.
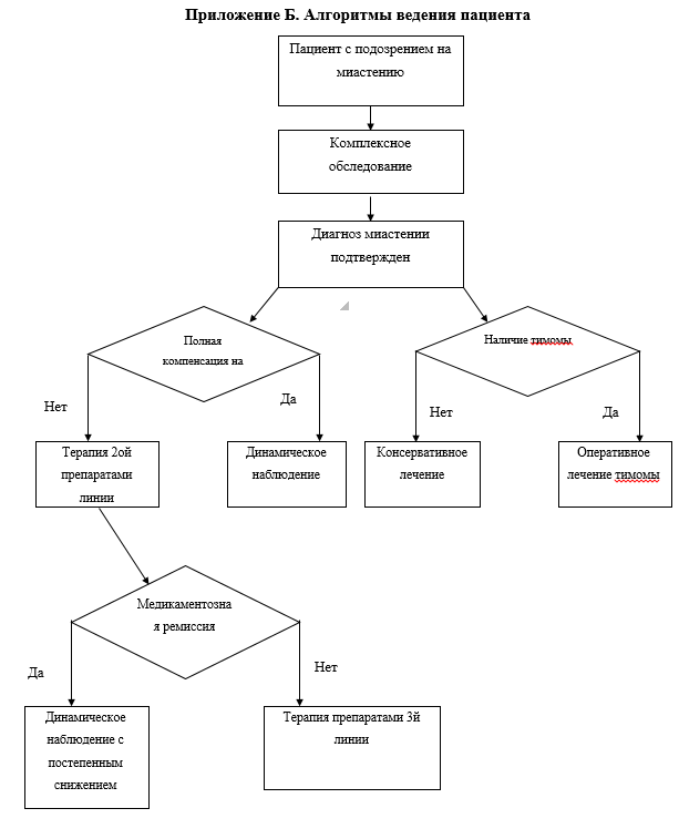
Диагностика
2,1 Жалобы и анамнез.
Рекомендовано получить данные о наличии или отсутствии в ближайшем прошлом кратковременных эпизодов слабости и утомляемости полностью или частично регрессировавших самопроизвольно или на фоне неспецифического лечения. В 90% случаев эти эпизоды связаны с вовлечением экстраокулярной мускулатуры и проявлялись диплопией и птозом век. Значительно реже это эпизоды бульбарных расстройств или слабости туловищной мускулатуры [8,20].Уровень убедительности. С (уровень достоверности - 3).
Рекомендовано получить данные о наличие или отсутствие у родственников нервно-мышечных, аутоиммунных и онкологических заболеваний [22,40].
Уровень убедительности. С (уровень достоверности - 3).
Рекомендовано получить данные о наличие или отсутствие признаков опухоли переднего средостения, выявленных при рентгенографии, КТ или МРТ [8,40,44].
Уровень убедительности. С (уровень достоверности - 3).
Комментарии. Однако, сам факт наличия образования в средостении никоим образом не свидетельствует о наличии М и не может являться критерием диагностики.
2,2 Физикальное обследование.
Рекомендовано использование для оценки степени выраженности двигательных расстройств шкалу, предложенную Szobor A. (1976) [8, 16, 18].Уровень убедительности. A (уровень достоверности - 2а).
Комментарии. Удобство настоящей шкалы состоит в том, что, несмотря на значительную субъективность оценки степени снижения мышечной силы она не требует значительных временных затрат и легко воспроизводима одним и тем же исследователем при проведении функциональных (физическая нагрузка) и фармакологических (введение неостигмина метилсульфата) проб. Использование этой шкалы позволяет выявить преимущественность поражения отдельных мышечных групп у больных с различными клиническими формами миастении. К существенным недостаткам шкалы относится невозможность объективной оценки степени выраженности глазодвигательных, бульбарных и дыхательных нарушений.
Рекомендовано для объективной оценки тяжести клинических проявлений миастении использование количественной шкалы (QMGS), предложенной вarohn R.J. et al., (1998) [8,17].
Уровень убедительности. A (уровень достоверности - 2а).
Комментарии. Существенным преимуществом QMGS.
Является большая объективность оценки выраженности двигательных расстройств, которая не зависит от силы исследователя. Применение этой шкалы позволяет оценить важный клинический симптом - мышечную утомляемость. Безусловно, оценка слабости мимической мускулатуры и нарушений речи не лишена элементов субъективизма, тем не менее, совокупность получаемой клинической информации достаточно высока.
Недостатком данной шкалы является невозможность оценки преимущественности поражения отдельных мышечных групп и значительно большее время необходимое для проведения рекомендуемых тестов.
Рекомендовано применение оценочной шкалы MGFA, предложенной вarohn R.J., (1996) [8,18].
Уровень убедительности. в (уровень достоверности - 3).
Комментарии. Существенным достоинством MGFA.
Является возможность анализа выраженности двигательных расстройств с оценкой преимущественности и степени вовлечения в патологический процесс экстраокулярной, бульбарной и туловищной мускулатуры. К числу недостатков наиболее целесообразно отнести отсутствие информации о степени возможной компенсации на фоне введения антихолинэстеразных препаратов. Вместе с тем следует подчеркнуть, что использование шкалы существенно облегчает формулировку диагноза. Например, Миастения (1) -.
Миастения, глазная форма, или Миастения (3А) - Миастения, генерализованная форма средней степени тяжести с преимущественным поражением мышц туловища и конечностей.
2,3 Лабораторная диагностика.
Рекомендовано исследования сыворотки крови для определения уровня аутоантител к АХР (РИА) [6,26,29,35].Уровень убедительности. A (уровень достоверности - 1b).
Рекомендовано изучение уровня аутоантител к титин-белку (ИФА) [8,16,22],.
Уровень убедительности. A (уровень достоверности - 2b).
Комментарии. Наиболее показательно у больных М сочетающейся с тимомой, у которых повышение этого показателя отмечено в 78% случаев, также как у больных с поздним началом М без тимомы (84%). У больных с ранним началом М без тимомы при длительном и тяжелом течении заболевания увеличение уровня антител к титин-белку отмечено в 41%.
Случаев.
Рекомендовано для больных миастенией, сочетающейся с тимомой, исследование уровня антител к рианодиновым рецепторам (RyR) саркоплазматического ретикулума [16,25].
Уровень убедительности. A (уровень достоверности - 2b).
Комментарии. Увеличение титра антител к рианодиновым рецепторам выявляется у 35% больных и свидетельствует о тяжести течения миастении.
Рекомендовано исследование аутоантител к мышечной специфической тирозинкиназе - MusK (РИА) [6,8,15,25,35].
Уровень убедительности. A (уровень достоверности - 2a).
Комментарии. Исследование показательно у 40-50% больных с серонегативной миастенией.
2,4 Инструментальная диагностика.
Рекомендовано исследование нервно-мышечной передачи, определяемое посредством электрофизиологического исследования изменений вызванных электрических ответов мышцы (М-ответов) при ее непрямой супрамаксимальной стимуляции различными частотами - повторная стимуляция или так называемый декремент-тест [8,28,30,31].Уровень убедительности. A (уровень достоверности - 1a).
Комментарии. Многообразие клинических форм М и других заболеваний нервно-мышечного синапса, избирательность и неравномерность вовлечения в патологический процесс различных мышечных групп не предполагает понятия «стандартная для исследования мышца».
Нельзя при «кранио-бульбарной» форме М исследовать клинически не пораженную дельтовидную мышцу, а по отсутствию нарушений нервно-мышечной передачи в круговой мышце глаза, которая относится к мимическим, а не к экстраокулярным мышцам - исключить глазную форму болезни - это приведет к диагностическим ошибкам. Между тем, точное выявление клинически пораженной мышцы и ее исследование, позволяет поставить правильный диагноз. В то же время, для объективизации нарушений нервно-мышечной передачи важно не только уметь правильно выбрать мышцу и владеть методикой ее тестирования, необходимо знать и основные электрофизиологические параметры нервно-мышечной передачи в норме и при различных формах патологии синапса.
Рекомендовано проведение КТ переднего средостения [8,9,50].
Уровень убедительности. A (уровень достоверности - 2a).
2,5 Иная диагностика.
Рекомендовано проведение пробы с введением антихолинэстеразных препаратов [1,2,8,12,15,22,24,30,39].Уровень убедительности. A (уровень достоверности - 1a).
Комментарии. Неостигмина метилсульфата 1,5 мл 0,05% раствора или галантамина в дозе 10 мг вводят подкожно или при весе больного 50-60 кг, в дозе 2,0 мл или 20 мг при весе 60-80 кг соответственно и 2,5 мл или 30 мг при весе от 80 до 100 кг. У детей доза препаратов составляет 1,0 мл или 5 мг соответственно. При возникновении мускариновых эффектов антихолинэстеразных препаратов после оценки эффективности теста вводят с атропин в дозе 0,2-0,5 мл 0,1% раствора.
Оценка теста проводится в интервале от 40 минут до 1,5 часов после введения препарата.
Изучение эффективности пробы с введением антихолинэстеразных препаратов показало, что полная компенсация двигательных нарушений выявляется только у 15% больных М. Необходимо обратить внимание, что полная компенсация предполагает восстановление силы мышцы до нормальных значений (5 баллов), независимо от степени ее исходного снижения. У большинства больных М (75%), реакция на введение неостигмина метилсульфата была неполной, сопровождалась увеличением силы мышцы на 2-3 балла, но не достигала 5 баллов. Частичная компенсация характеризовалась увеличением силы на 1 балл в отдельных мышцах, тогда как в других тестируемых мышцах не изменялась.
При проведении и оценке фармакологического теста решающее значение имеет доза вводимого препарата, поскольку только при введении адекватных доз правомочна та или иная оценка эффективности пробы.
В основе оценки лежит изменение выраженности клинических симптомов. При полной и неполной компенсации двигательных нарушений проба оценивается как позитивная. При частичной компенсации -.
Сомнительная, при отсутствии - негативная.
Важно подчеркнуть то обстоятельство, что фармакологический тест с введением антихолинэстеразных препаратов является одним из наиболее значимых критериев диагностики М.
2,6 Диагностика острых состояний (кризов) при миастении.
Отдельные периоды течения М могут возникать внезапные нарушения витальных функций, называемые кризами . Эти состояния наблюдаются у 10-15% больных миастенией. Различают миастенический и холинергический кризы. Имеющиеся диагностические трудности их дифференциации обусловлены тем обстоятельством, что чаще всего они развиваются параллельно в виде смешанного криза. Несмотря на сходство клинической картины миастенического и холинергического кризов, патогенетические механизмы их развития отличаются и соответственно, лечение этих состояний требует разных подходов.Дифференциация кризов при М базируется на оценке эффективности пробы с введением адекватной дозы неостигмина метилсульфата :
При миастеническом кризе проба позитивная, причем полная компенсация двигательного дефекта по нашим данным отмечается у 12%, а неполная - у 88% больных.
При холинергическом кризе проба негативная, однако, у 13% больных может наблюдаться частичная компенсация.
Наиболее часто (в 80% случаев) частичная компенсация наблюдается при смешанном характере криза, а в 20% случаев отмечается неполная компенсация.
2,7 Дифференциальная диагностика.
Теоретически дифференциальный диагноз М очень сложен, поскольку существует много заболеваний, при которых может иметь место поражение мышц иннервируемых черепными нервами, а также слабость мышц туловища и конечностей. С другой стороны клиническая дифференциация М не вызывает трудностей, поскольку для подтверждения диагноза существуют фармакологический, электрофизиологический и иммунологический критерии.Наиболее часто ошибочная постановка диагноза М связана с наличием птоза и различной степенью выраженности глазодвигательных расстройств.
Следует отметить, что постановка диагноза глазной формы М вызывает наибольшие трудности. Это связано с тем, что клинические проявления нарушения функции экстраокулярной мускулатуры могут быть выражены минимально, реакция на введение неостигмина метилсульфата недостаточной, патологии нервно-мышечной передачи при исследовании не экстраокулярных, а анатомически наиболее близких мимических мышц не выявляется, а антитела альфа субъединице АХР могут выявляться только в 30- 50%.
Случаев. В ряду дифференциальной диагностики могут быть следующие болезни, проявляющиеся поражением экстраокулярной мускулатуры:
Эндокринная офтальмопатия, совокупность синдромов определяемых как «офтальмоплегия плюс», окулофарингеальная мышечная дистрофия, рассеянный склероз, синдром Фишера.
Бульбарные проявления М следует дифференцировать с сосудистыми и опухолевыми поражениями мозга, где главным отличием является выраженность общемозговых симптомов, а также отсутствие динамичности симптомов и реакции на введение антихолинэстеразных препаратов.
Иногда значительные трудности дифференциации может представлять боковой амиотрофический склероз (БАС) в некоторых случаях которого могут отмечаться не только большинство клинических симптомов М, но и наличие нарушений нервно-мышечной передачи и реакции на введение антихолинэстеразных препаратов. В таких случаях только ЭМГ исследование позволяет выявить признаки денервации и реиннервации, а также наличие большого числа потенциалов фасцикуляций, характерных для БАС.
Дыхательные расстройства и кризы при М следует дифференцировать с острыми демиелинизирующими невропатиями типа Гийена-Барре, при которых имеет место арефлексия, нарушение состава спинномозговой жидкости, отсутствие нарушений нервно-мышечной передачи и реакции на введение антихолинэстеразных препаратов.
Слабость мышц туловища и конечностей у больных М дифференцируют с различными формами врожденных и приобретенных миопатий. Миопатический процесс, как правило, характеризуется иным, отличным от миастении, характером распределения двигательных расстройств: отсутствием (за редким исключением) признаков поражения экстраокулярной и бульбарной мускулатуры, дыхательных нарушений; чаще сопровождается снижением или отсутствием сухожильных рефлексов, наличием различной степени выраженности мышечных атрофий.
Клинические симптомы, напоминающие М, могут встречаться и при других формах нарушения нервно-мышечной передачи, таких как синдром Ламберта-Итона и ботулизм. Причем если для синдрома Ламберта-Итона не типичны эктраокулярные, бульбарные и дыхательные нарушения, то именно они составляют основное клиническое ядро ботулизма. Характерные для синдрома Ламберта-Итона слабость и утомляемость мышц туловища и конечностей при ботулизме выявляются относительно редко. Для обеих форм характерна гипо- или арефлексия. Эффект от введения антихолинэстеразных препаратов при синдроме Ламберта-Итона - минимальный, при ботулизме -.
Отсутствует. Нарушения нервно-мышечной передачи характеризуются снижением исходной амплитуды М-ответа и ее существенным увеличением в процессе высокочастотной стимуляции (инкремент) или после максимального произвольного усилия.
Таким образом, главным и основным отличием, при дифференциации всех клинических проявлений М от других форм патологии, является отсутствие динамичности симптомов и реакции на введение антихолинэстеразных препаратов.
|
|
Лечение
Сохраняют свою актуальность различные методы лечения М, медикаментозные и хирургические. Каждый из методов преследует определенные цели и является наиболее целесообразным на том или ином этапах развития болезни. Важно подчеркнуть, что многообразие клинических форм заболевания: особенности возраста, характер течения, степень компенсации антихолинэстеразными препаратами, наличие или отсутствие патологии тимуса, особенности иммунного ответа (серопозитивная и серонегативная) М определяют стратегию и тактику лечения.
В основу стратегии лечения миастении положены следующие принципы:
1) Этапность лечебных мероприятий;
2) Сочетания компенсирующей, патогенетической и неспецифической терапии;
3) Лечение хронической и острой (кризы) фаз течения заболевания.
Уровень убедительности. A (уровень достоверности - 1a).
Рекомендованы препараты калия. Калия хлорид обычно назначается в порошках по 1,0 г 3 раза в сутки. Порошок растворяют в стакане воды или сока и принимают во время еды. Калия хлорид в таблетках принимают перорально в суммарной дозе 3 г в сутки [1,8,22].
Уровень убедительности. в (уровень достоверности -3).
Рекомендованы спиронолактоны. Препараты принимают внутрь в дозе 0,025 - 0,05 г 3-4 раза в день [8,20].
Уровень убедительности. в (уровень достоверности -3).
Комментарии. Способность препаратов задерживать калий в клетках служит основанием для широкого их применения при лечении миастении. Относительно противопоказаны в первые 3 месяца беременности.
Рекомендованы 4-аминопиридины (ипидакрин) обладает небольшим антихолинэстеразным эффектом и активируют процессы освобождения ацетилхолина из нервной терминали. Принимают в дозе 20 мг 2-4 раза в день иногда в сочетании с антихолинэстеразными препаратами.
(8,30,48].
Уровень убедительности. в (уровень достоверности -3).
Комментарии. Эффективность глюкокортикоидных препаратов при лечении М достигает по отдельным данным 80% случаев.
Из-за относительно быстрого наступающего терапевтического действия они используются как первоочередное лечение у больных с витальными нарушениями, являются препаратами выбора при начале заболевания с бульбарных нарушений, а также при глазной форме миастении.
В настоящее время наиболее оптимальной терапией является прием глюкокортикоидных препаратов по схеме через день, одномоментно всю дозу, утром. Доза преднизолона** (метилпреднизолона**) у пациентов с миастенией основывается на индивидуальной оценке тяжести состояния больного. В среднем дозировка определяется из расчета 1 мг на 1 кг массы тела преднизолона, или 0,8 мг на 1 кг массы тела метилпреднизолона, однако не должна быть менее 50 мг. Учитывая действие глюкокортикоидных препаратов на вегетативную нервную систему (сердцебиение, тахикардия, потливость), первый прием препарата составляет половинную дозу. Затем, в случае хорошей переносимости, переходят на терапевтическую дозу. Эффект лечения оценивают через 10-15 приемов. Однако первые несколько приемов некоторые пациенты могут отмечать эпизоды ухудшения состояния в виде нарастания мышечной слабости и утомляемости. Возможно, что эти эпизоды не случайны, а связаны с прямым действием глюкокортикоидных препаратов на процессы освобождения синаптического передатчика и способствуют десенситизации рецепторов. Это обстоятельство диктует необходимость возможного уменьшения на некоторое время дозы антихолинэстеразных препаратов, а также осторожности при назначении глюкокортикоидных препаратов больным с миастенией (желательное начало терапии в условиях стационара). По мере достижения эффекта и улучшения состояния больных, доза препарата постепенно снижается по 1/2 таб. на каждый прием, и пациент постепенно переходит на поддерживающие дозы. На фоне приема поддерживающих доз глюкокортикоидных препаратов, больные могут находиться в состоянии медикаментозной ремиссии в течение многих лет.
Рекомендован прием азатиоприн** [8,30,31,44].
Уровень убедительности. A (уровень достоверности -2a).
Комментарии. Азатиоприн обычно хорошо переносится и эффективен у 70-90% больных М. По сравнению с преднизолоном. Азатиоприн действует более медленно, клинический эффект его появляется только через 2-3 месяца, однако у препарата отмечено меньше побочных эффектов. Азатиоприн может использоваться в качестве монотерапии, а также в сочетании с глюкокортикоидными препаратами, когда действие последних является неэффективным или, когда из-за развития побочных эффектов необходимо снижение дозы глюкокортикоидных препаратов.
Азатиоприн назначается перорально ежедневно с дозы 50 мг в день с последующим увеличением ее до 150-200 мг в сутки.
Рекомендован прием микофеналата мофетила [8,40].
Уровень убедительности. в (уровень достоверности -2b).
Комментарии. Препарат хорошо переносится больными и эффективен у 60-70% больных М. По сравнению с азатиоприном действует более быстро, клинический эффект его появляется через 3-4 недели, у препарата отмечено значительно меньше побочных эффектов. Однако в качестве монотерапии эффективен недостаточно и используется для снижения дозы глюкокортикоидных препаратов при развития побочных эффектов стероидной терапии. Микофеналата мофетил назначается перорально ежедневно в дозе 2 г в день с последующей коррекцией дозы в зависимости от эффективности лечения.
Рекомендован прием циклоспорина** [8,16,19,5,30].
Уровень убедительности. A (уровень достоверности -2a).
Комментарии. Циклоспорин успешно применяется при лечении тяжелых форм М, в случаях резистентности к другим видам иммунокоррекции. Эффект циклоспорина практически не зависит от предшествующей терапии, он с успехом используется в лечении стероидозависимых пациентов, а также у больных миастенией с инвазивными тимомами. Преимущества циклоспорина заключаются в его более избирательном (по сравнению с другими иммуносупрессантами) воздействии на отдельные механизмы иммунного ответа, отсутствии подавления всей иммунной системы больного. Циклоспорин назначается перорально, с начальной дозы 3 мг на 1 кг массы тела. Затем, при отсутствии токсических реакций, доза препарата может быть увеличена до 5 мг на 1 кг веса 2 раза в день. Улучшение отмечается у большинства больных через 1-2 месяца от начала терапии и достигает максимума к 3-4 месяцам. После достижения стойкого терапевтического эффекта доза циклоспорина может быть снижена до минимума, а контроль эффективности лечения осуществляется на основе оценки клинического статуса и концентрации препарата в плазме.
Комментарий. Внутривенное ведение иммуноглобулинов G 5% и 10% может вызывать быстрое временное улучшение течения М. Человеческий иммуноглобулин представляет собой иммуноактивный белок. Применение высоких доз иммуноглобулинов обладает способностью подавлять иммунные процессы.
Общепринятым режимом терапии считаются короткие (пятидневные курсы) внутривенного введения препарата в дозе 400 мг на 1 кг массы тела ежедневно. В среднем клинический эффект наступал на 4-й день от начала лечения и продолжался в течение 50-100 дней после окончания курса. Через 3-4 мес. возможен повторный курс терапии иммуноглобулинами. Побочные эффекты проявляются в виде повышения температуры тела (4%), тошноты (1,5%), головной боли (1,5%). Большинство из этих явлений проходило после уменьшения скорости введения препарата, или после временного прекращения инфузии. По имеющимся данным, эффективность лечения иммуноглобулинами составляет 70-80% случаев.
Комментарий. Антиоксидантные свойства препаратов тиоктовой кислоты дают основание для применения их у больных миастенией. Препараты тиоктовой кислоты способствуют активации митохондриального синтеза. Кроме того, они уменьшают выраженность окислительного стресса у больных, находящихся в состоянии миастенического и холинергического кризов, путем снижения содержания в крови свободных радикалов, способствующих повреждению клеточных и митохондриальных мембран во время ишемии. Лечение следует начинать с внутривенного капельного введения в количестве 600 - 900 мг/сутки с дальнейшим переходом на пероральный прием в той же дозировке.
Уровень убедительности. A (уровень достоверности -2b).
При хорошей эффективности препаратов используемых на первом этапе, но сохраняющихся легких бульбарных нарушениях на фоне суточной отмены пиридостигмина бромид показано проведение тимэктомии.
Возможные механизмы благоприятного влияния тимэктомии на течение миастении связаны с 1) удалением источника антигенов по отношению к ацетилхолиновым рецепторам, обнаруженных в миоидных клетках тимуса, которые способны провоцировать выработку иммунных тел; 2) удалением источника антител к ацетилхолиновым рецепторам; 3) удалением источника ненормальных лимфоцитов. Эффективность тимэктомии в настоящее время составляет 50-60%. Результатом операции может являться клинически полное выздоровление (эффект А), стойкая ремиссия при значительном уменьшении дозы антихолинэстеразных препаратов (эффект В), Незначительное улучшение состояния на фоне прежнего количества антихолинэстеразных препаратов (эффект С), отсутствие улучшения состояния (эффект D).
Комментарии. Показаниями к тимэктомии являются наличие опухоли вилочковой железы (тимома), вовлечение в процесс краниобульбарной мускулатуры, а также прогрессирующее течение миастении.
У детей тимэктомия показана при генерализованной форме болезни, плохой компенсации нарушенных функций в результате медикаментозного лечения и при прогрессировании болезни.
Тимэктомия должна проводиться в отделениях грудной хирургии, наиболее часто применяется видеоторокоскопический доступ.
Противопоказаниями к тимэктомии являются тяжелые соматические заболевания пациентов, а также острая фаза миастении (выраженные, не компенсированные бульбарные нарушения, а также нахождение больного в кризе). Тимэктомия нецелесообразна у больных, длительно страдающих миастенией при стабильном ее течении, а также у больных с отсутствием антител к АХР (серонегативной) и при локальной глазной формах М.
Как правило, в 80% случаев подготовка к хирургическому лечению осуществляется назначением глюкокортикоидных препаратов, и только по достижении клинического эффекта лечения проводится операция. При тяжелых формах М в качестве подготовки к операции наряду с глюкокортикоидными препаратами, может быть проведено несколько сеансов плазмафереза или внутривенных капельных введений больших доз человеческого иммуноглобулина. Проведение хирургического лечения без предшествующей подготовки возможно только у больных с легкой формой генерализованной М, во всех остальных случаях, без предшествующей подготовки тимэктомия может приводить к ухудшению состояния с развитием криза.
Уровень убедительности. A (уровень достоверности -2a).
Комментарии. Плазмаферез считается наиболее эффективным лечебным мероприятием при развитии миастенических и холинергических кризов. Метод плазмафереза основан на заборе крови из локтевой или одной из центральных вен с последующим центрифугированием ее, отделением форменных элементов и заменой плазмы либо на донорскую, либо на искусственную плазму. Эта процедура приводит к быстрому - иногда в течение нескольких часов - улучшению состояния больных. Возможно повторное извлечение плазмы в течение нескольких дней или через день.
Рекомендовано проведение гамма терапии области тимуса [30,32].
Уровень убедительности. в (уровень достоверности -3).
Комментарий. Гамма терапия области тимуса применяется у тех пациентов, которым в силу определенных обстоятельств невозможно провести тимэктомию, а также как метод комплексной терапии после удалении тимомы (особенно в случаях инфильтративного роста опухоли в расположенные рядом органы). Суммарная доза курса гамма-облучения выбирается индивидуально в каждом конкретном случае, составляя, в среднем, 40-60 Грей. Лучевая терапия у ряда больных может осложняться развитием лучевого дерматита, пневмонита, развитием фиброзных изменений клетчатки переднего средостения, что требует прекращения процедур.
Рекомендовано проведение ИВЛ [8,20,31,43].
Уровень убедительности. A (уровень достоверности -2b).
Комментарии. В каждом конкретном случае вопрос о переводе пациента на ИВЛ решается на основании данных клинической картины (нарушение ритма и глубины дыхания, цианоз, возбуждение, потеря сознания, участие в дыхании вспомогательной мускулатуры, изменение величины зрачков, отсутствие реакции на введение антихолинэстеразных препаратов ), а также объективных показателей, отражающих газовый состав крови, насыщение гемоглобина кислородом, кислотно-основное состояние (КОС) (ЧД - свыше 40 в 1 мин., ЖЕЛ менее 15 мл/кг, РаО2 ниже 60 мм рт РаСО2 выше 60 мм рт рН около 7,2, НbО2 ниже 70-80%).
Собственный опыт и данные, имеющиеся в литературе, показывают, что иногда бывает достаточным проведение ИВЛ и лишение больного антихолинэстеразных препаратов на 16 - 24 часа для прекращения холинергического и смешанного кризов. В этой связи, ИВЛ вначале может проводиться через интубационную трубку, и только при затянувшихся нарушениях дыхания в течение 3 - 4 дней и более показано наложение трахеостомы в связи с опасностью развития пролежня трахеи. В период проведения искусственной вентиляции полностью исключается введение антихолинэстеразных препаратов, проводится интенсивное лечение интеркуррентных заболеваний и патогенетическое лечение миастении. Через 16 - 24 часа после начала ИВЛ, при условии ликвидации клинических черт холинергического или смешанного кризов, следует провести пробу с введением неостигмина метилсульфата. При положительной реакции на введение пиридостигмина бромид или неостигмина метилсульфата можно прервать ИВЛ и, убедившись в возможности адекватного дыхания, перевести больного на прием пероральных антихолинэстеразных препаратов. При отсутствии положительной реакции на введение антихолинэстеразных препаратов необходимо продолжить ИВЛ, повторяя пробу с введением пиридостигмина бромид или неостигмина метилсульфата через каждые 24-36 часов.
Проведение ИВЛ требует тщательного контроля работы респираторов, особого ухода за больными, своевременного применения мер по профилактике возможных осложнений.
Рекомендовано проведение плазмафереза [8,33,39,45].
Уровень убедительности. A (уровень достоверности -2a).
Рекомендовано внутривенное ведение иммуноглобулинов G 5% и 10% [8,22,29,40,49].
Уровень убедительности. A (уровень достоверности -2a).
Рекомендована антиоксидантная терапия [20,36].
Уровень убедительности. с (уровень достоверности -3).
Рекомендованы антихолинэстеразные препараты [1,8,20,23,25,27].
Уровень убедительности. A (уровень достоверности - 1a).
В основу стратегии лечения миастении положены следующие принципы:
1) Этапность лечебных мероприятий;
2) Сочетания компенсирующей, патогенетической и неспецифической терапии;
3) Лечение хронической и острой (кризы) фаз течения заболевания.
3,1 Консервативное лечение.
3,1,1 Компенсирующая терапия.
Рекомендованы антихолинэстеразные препараты. Пиридостигмина бромид** применяют перорально в максимальной суточной дозе 240-360 мг, а однократно - от 30 до 120 мг; неостигмина метилсульфат** в виде таблеток по 15 мг 5-6 раз в день или подкожных инъекций по 1,0-2,0 мл 0,05% раствора 3-4 раза в день; галантамин** в виде подкожных инъекций 10 мг 1% раствора 2-3 раза в день или в таблетках 10 мг по 2 т 3 раза день [1,8,20,23,25,27].Уровень убедительности. A (уровень достоверности - 1a).
Рекомендованы препараты калия. Калия хлорид обычно назначается в порошках по 1,0 г 3 раза в сутки. Порошок растворяют в стакане воды или сока и принимают во время еды. Калия хлорид в таблетках принимают перорально в суммарной дозе 3 г в сутки [1,8,22].
Уровень убедительности. в (уровень достоверности -3).
Рекомендованы спиронолактоны. Препараты принимают внутрь в дозе 0,025 - 0,05 г 3-4 раза в день [8,20].
Уровень убедительности. в (уровень достоверности -3).
Комментарии. Способность препаратов задерживать калий в клетках служит основанием для широкого их применения при лечении миастении. Относительно противопоказаны в первые 3 месяца беременности.
Рекомендованы 4-аминопиридины (ипидакрин) обладает небольшим антихолинэстеразным эффектом и активируют процессы освобождения ацетилхолина из нервной терминали. Принимают в дозе 20 мг 2-4 раза в день иногда в сочетании с антихолинэстеразными препаратами.
(8,30,48].
Уровень убедительности. в (уровень достоверности -3).
3,1,2 Рекомендовано лечение глюкокортикоидными препаратами [1,4,8,15,22,40,48].
Уровень убедительности. A (уровень достоверности -1a).Комментарии. Эффективность глюкокортикоидных препаратов при лечении М достигает по отдельным данным 80% случаев.
Из-за относительно быстрого наступающего терапевтического действия они используются как первоочередное лечение у больных с витальными нарушениями, являются препаратами выбора при начале заболевания с бульбарных нарушений, а также при глазной форме миастении.
В настоящее время наиболее оптимальной терапией является прием глюкокортикоидных препаратов по схеме через день, одномоментно всю дозу, утром. Доза преднизолона** (метилпреднизолона**) у пациентов с миастенией основывается на индивидуальной оценке тяжести состояния больного. В среднем дозировка определяется из расчета 1 мг на 1 кг массы тела преднизолона, или 0,8 мг на 1 кг массы тела метилпреднизолона, однако не должна быть менее 50 мг. Учитывая действие глюкокортикоидных препаратов на вегетативную нервную систему (сердцебиение, тахикардия, потливость), первый прием препарата составляет половинную дозу. Затем, в случае хорошей переносимости, переходят на терапевтическую дозу. Эффект лечения оценивают через 10-15 приемов. Однако первые несколько приемов некоторые пациенты могут отмечать эпизоды ухудшения состояния в виде нарастания мышечной слабости и утомляемости. Возможно, что эти эпизоды не случайны, а связаны с прямым действием глюкокортикоидных препаратов на процессы освобождения синаптического передатчика и способствуют десенситизации рецепторов. Это обстоятельство диктует необходимость возможного уменьшения на некоторое время дозы антихолинэстеразных препаратов, а также осторожности при назначении глюкокортикоидных препаратов больным с миастенией (желательное начало терапии в условиях стационара). По мере достижения эффекта и улучшения состояния больных, доза препарата постепенно снижается по 1/2 таб. на каждый прием, и пациент постепенно переходит на поддерживающие дозы. На фоне приема поддерживающих доз глюкокортикоидных препаратов, больные могут находиться в состоянии медикаментозной ремиссии в течение многих лет.
3,1,3 Иммуносупрессорная терапия.
В случаях недостаточной эффективности, выявления побочных эффектов глюкокортикоидной терапии или необходимости уменьшить дозу глюкокортикоидных препаратов целесообразно назначение цитостатических препаратов.Рекомендован прием азатиоприн** [8,30,31,44].
Уровень убедительности. A (уровень достоверности -2a).
Комментарии. Азатиоприн обычно хорошо переносится и эффективен у 70-90% больных М. По сравнению с преднизолоном. Азатиоприн действует более медленно, клинический эффект его появляется только через 2-3 месяца, однако у препарата отмечено меньше побочных эффектов. Азатиоприн может использоваться в качестве монотерапии, а также в сочетании с глюкокортикоидными препаратами, когда действие последних является неэффективным или, когда из-за развития побочных эффектов необходимо снижение дозы глюкокортикоидных препаратов.
Азатиоприн назначается перорально ежедневно с дозы 50 мг в день с последующим увеличением ее до 150-200 мг в сутки.
Рекомендован прием микофеналата мофетила [8,40].
Уровень убедительности. в (уровень достоверности -2b).
Комментарии. Препарат хорошо переносится больными и эффективен у 60-70% больных М. По сравнению с азатиоприном действует более быстро, клинический эффект его появляется через 3-4 недели, у препарата отмечено значительно меньше побочных эффектов. Однако в качестве монотерапии эффективен недостаточно и используется для снижения дозы глюкокортикоидных препаратов при развития побочных эффектов стероидной терапии. Микофеналата мофетил назначается перорально ежедневно в дозе 2 г в день с последующей коррекцией дозы в зависимости от эффективности лечения.
Рекомендован прием циклоспорина** [8,16,19,5,30].
Уровень убедительности. A (уровень достоверности -2a).
Комментарии. Циклоспорин успешно применяется при лечении тяжелых форм М, в случаях резистентности к другим видам иммунокоррекции. Эффект циклоспорина практически не зависит от предшествующей терапии, он с успехом используется в лечении стероидозависимых пациентов, а также у больных миастенией с инвазивными тимомами. Преимущества циклоспорина заключаются в его более избирательном (по сравнению с другими иммуносупрессантами) воздействии на отдельные механизмы иммунного ответа, отсутствии подавления всей иммунной системы больного. Циклоспорин назначается перорально, с начальной дозы 3 мг на 1 кг массы тела. Затем, при отсутствии токсических реакций, доза препарата может быть увеличена до 5 мг на 1 кг веса 2 раза в день. Улучшение отмечается у большинства больных через 1-2 месяца от начала терапии и достигает максимума к 3-4 месяцам. После достижения стойкого терапевтического эффекта доза циклоспорина может быть снижена до минимума, а контроль эффективности лечения осуществляется на основе оценки клинического статуса и концентрации препарата в плазме.
3,1,4 Рекомендовано внутривенное ведение иммуноглобулинов G 5% и 10% [8,22,29,40,49].
Уровень убедительности. A (уровень достоверности -2a).Комментарий. Внутривенное ведение иммуноглобулинов G 5% и 10% может вызывать быстрое временное улучшение течения М. Человеческий иммуноглобулин представляет собой иммуноактивный белок. Применение высоких доз иммуноглобулинов обладает способностью подавлять иммунные процессы.
Общепринятым режимом терапии считаются короткие (пятидневные курсы) внутривенного введения препарата в дозе 400 мг на 1 кг массы тела ежедневно. В среднем клинический эффект наступал на 4-й день от начала лечения и продолжался в течение 50-100 дней после окончания курса. Через 3-4 мес. возможен повторный курс терапии иммуноглобулинами. Побочные эффекты проявляются в виде повышения температуры тела (4%), тошноты (1,5%), головной боли (1,5%). Большинство из этих явлений проходило после уменьшения скорости введения препарата, или после временного прекращения инфузии. По имеющимся данным, эффективность лечения иммуноглобулинами составляет 70-80% случаев.
3,1,5 Рекомендована антиоксидантная терапия [20,36].
Уровень убедительности. с (уровень достоверности -3).Комментарий. Антиоксидантные свойства препаратов тиоктовой кислоты дают основание для применения их у больных миастенией. Препараты тиоктовой кислоты способствуют активации митохондриального синтеза. Кроме того, они уменьшают выраженность окислительного стресса у больных, находящихся в состоянии миастенического и холинергического кризов, путем снижения содержания в крови свободных радикалов, способствующих повреждению клеточных и митохондриальных мембран во время ишемии. Лечение следует начинать с внутривенного капельного введения в количестве 600 - 900 мг/сутки с дальнейшим переходом на пероральный прием в той же дозировке.
3,2 Хирургическое лечение.
Рекомендовано проведение тимэктомии [6,8,15,19].Уровень убедительности. A (уровень достоверности -2b).
При хорошей эффективности препаратов используемых на первом этапе, но сохраняющихся легких бульбарных нарушениях на фоне суточной отмены пиридостигмина бромид показано проведение тимэктомии.
Возможные механизмы благоприятного влияния тимэктомии на течение миастении связаны с 1) удалением источника антигенов по отношению к ацетилхолиновым рецепторам, обнаруженных в миоидных клетках тимуса, которые способны провоцировать выработку иммунных тел; 2) удалением источника антител к ацетилхолиновым рецепторам; 3) удалением источника ненормальных лимфоцитов. Эффективность тимэктомии в настоящее время составляет 50-60%. Результатом операции может являться клинически полное выздоровление (эффект А), стойкая ремиссия при значительном уменьшении дозы антихолинэстеразных препаратов (эффект В), Незначительное улучшение состояния на фоне прежнего количества антихолинэстеразных препаратов (эффект С), отсутствие улучшения состояния (эффект D).
Комментарии. Показаниями к тимэктомии являются наличие опухоли вилочковой железы (тимома), вовлечение в процесс краниобульбарной мускулатуры, а также прогрессирующее течение миастении.
У детей тимэктомия показана при генерализованной форме болезни, плохой компенсации нарушенных функций в результате медикаментозного лечения и при прогрессировании болезни.
Тимэктомия должна проводиться в отделениях грудной хирургии, наиболее часто применяется видеоторокоскопический доступ.
Противопоказаниями к тимэктомии являются тяжелые соматические заболевания пациентов, а также острая фаза миастении (выраженные, не компенсированные бульбарные нарушения, а также нахождение больного в кризе). Тимэктомия нецелесообразна у больных, длительно страдающих миастенией при стабильном ее течении, а также у больных с отсутствием антител к АХР (серонегативной) и при локальной глазной формах М.
Как правило, в 80% случаев подготовка к хирургическому лечению осуществляется назначением глюкокортикоидных препаратов, и только по достижении клинического эффекта лечения проводится операция. При тяжелых формах М в качестве подготовки к операции наряду с глюкокортикоидными препаратами, может быть проведено несколько сеансов плазмафереза или внутривенных капельных введений больших доз человеческого иммуноглобулина. Проведение хирургического лечения без предшествующей подготовки возможно только у больных с легкой формой генерализованной М, во всех остальных случаях, без предшествующей подготовки тимэктомия может приводить к ухудшению состояния с развитием криза.
3,3 Иное лечение.
Рекомендовано проведение плазмафереза [8,33,39,45].Уровень убедительности. A (уровень достоверности -2a).
Комментарии. Плазмаферез считается наиболее эффективным лечебным мероприятием при развитии миастенических и холинергических кризов. Метод плазмафереза основан на заборе крови из локтевой или одной из центральных вен с последующим центрифугированием ее, отделением форменных элементов и заменой плазмы либо на донорскую, либо на искусственную плазму. Эта процедура приводит к быстрому - иногда в течение нескольких часов - улучшению состояния больных. Возможно повторное извлечение плазмы в течение нескольких дней или через день.
Рекомендовано проведение гамма терапии области тимуса [30,32].
Уровень убедительности. в (уровень достоверности -3).
Комментарий. Гамма терапия области тимуса применяется у тех пациентов, которым в силу определенных обстоятельств невозможно провести тимэктомию, а также как метод комплексной терапии после удалении тимомы (особенно в случаях инфильтративного роста опухоли в расположенные рядом органы). Суммарная доза курса гамма-облучения выбирается индивидуально в каждом конкретном случае, составляя, в среднем, 40-60 Грей. Лучевая терапия у ряда больных может осложняться развитием лучевого дерматита, пневмонита, развитием фиброзных изменений клетчатки переднего средостения, что требует прекращения процедур.
3,4 Лечение кризов.
По современным представлениям, патофизиологические механизмы развития кризов при миастении связаны с различными вариантами изменения плотности и функционального состояния холинорецепторов вследствие их аутоиммунного поражения. В соответствии с этим, лечение кризов должно быть направлено на компенсацию нарушений нервно-мышечной передачи и коррекцию иммунных расстройств.Рекомендовано проведение ИВЛ [8,20,31,43].
Уровень убедительности. A (уровень достоверности -2b).
Комментарии. В каждом конкретном случае вопрос о переводе пациента на ИВЛ решается на основании данных клинической картины (нарушение ритма и глубины дыхания, цианоз, возбуждение, потеря сознания, участие в дыхании вспомогательной мускулатуры, изменение величины зрачков, отсутствие реакции на введение антихолинэстеразных препаратов ), а также объективных показателей, отражающих газовый состав крови, насыщение гемоглобина кислородом, кислотно-основное состояние (КОС) (ЧД - свыше 40 в 1 мин., ЖЕЛ менее 15 мл/кг, РаО2 ниже 60 мм рт РаСО2 выше 60 мм рт рН около 7,2, НbО2 ниже 70-80%).
Собственный опыт и данные, имеющиеся в литературе, показывают, что иногда бывает достаточным проведение ИВЛ и лишение больного антихолинэстеразных препаратов на 16 - 24 часа для прекращения холинергического и смешанного кризов. В этой связи, ИВЛ вначале может проводиться через интубационную трубку, и только при затянувшихся нарушениях дыхания в течение 3 - 4 дней и более показано наложение трахеостомы в связи с опасностью развития пролежня трахеи. В период проведения искусственной вентиляции полностью исключается введение антихолинэстеразных препаратов, проводится интенсивное лечение интеркуррентных заболеваний и патогенетическое лечение миастении. Через 16 - 24 часа после начала ИВЛ, при условии ликвидации клинических черт холинергического или смешанного кризов, следует провести пробу с введением неостигмина метилсульфата. При положительной реакции на введение пиридостигмина бромид или неостигмина метилсульфата можно прервать ИВЛ и, убедившись в возможности адекватного дыхания, перевести больного на прием пероральных антихолинэстеразных препаратов. При отсутствии положительной реакции на введение антихолинэстеразных препаратов необходимо продолжить ИВЛ, повторяя пробу с введением пиридостигмина бромид или неостигмина метилсульфата через каждые 24-36 часов.
Проведение ИВЛ требует тщательного контроля работы респираторов, особого ухода за больными, своевременного применения мер по профилактике возможных осложнений.
Рекомендовано проведение плазмафереза [8,33,39,45].
Уровень убедительности. A (уровень достоверности -2a).
Рекомендовано внутривенное ведение иммуноглобулинов G 5% и 10% [8,22,29,40,49].
Уровень убедительности. A (уровень достоверности -2a).
Рекомендована антиоксидантная терапия [20,36].
Уровень убедительности. с (уровень достоверности -3).
Рекомендованы антихолинэстеразные препараты [1,8,20,23,25,27].
Уровень убедительности. A (уровень достоверности - 1a).
|
|
Реабилитация и амбулаторное лечение
Противопоказания при миастении.
Чрезмерные физические нагрузки, препараты магния, курареподобные миорелаксанты, нейролептики и транквилизаторы (кроме грандаксина), ГОМК, мочегонные (кроме спиронолактонов), антибиотики фторхинолонового ряда, аминогликозиды, стрептомицины, а тетрациклин - под наблюдением врача, фторсодержащие кортикостероиды, производные хинина, D-пеницилламин.
Чрезмерные физические нагрузки, препараты магния, курареподобные миорелаксанты, нейролептики и транквилизаторы (кроме грандаксина), ГОМК, мочегонные (кроме спиронолактонов), антибиотики фторхинолонового ряда, аминогликозиды, стрептомицины, а тетрациклин - под наблюдением врача, фторсодержащие кортикостероиды, производные хинина, D-пеницилламин.
Дополнительно
6,1 Беременность и роды при миастении.
М не является заболеванием, передающимся по наследству, и потому семья может иметь полноценных здоровых детей. Единственным ограничением может служить тяжесть самой М, но в условиях компенсации заболевания и это ограничение снимается. Более того, у многих женщин, больных миастенией, во время беременности развивается ремиссия, и они либо совсем не нуждаются в приеме антихолинэстеразных препаратов, либо принимают минимальные дозы. Возможны некоторые ухудшения состояния на поздних сроках беременности - 37-38 нед. Крайне редко могут возникать ухудшения состояния, требующие прерывания беременности. Значительно более сложным является ранний послеродовой период, в котором около 30%.Женщин отмечает ухудшение течения миастении. Однако усиление патогенетической терапии позволяет справиться и с этой проблемой.
Методы лечения миастении при беременности.
Воздействия, направленные на компенсацию нарушений нервно-мышечной передачи.
Антихолинэстеразные препараты.
Препараты калия.
Воздействия, направленные на коррекцию иммунных расстройств.
Глюкокортикоидные препараты (преднизолон, метилпреднизон).
Плазмаферез приводит к быстрому снижению концентрации антител к холинорецепторам (проводят замещение 2-3 л плазмы 3 раза в неделю до стойкого уменьшения слабости при отсутствии эффекта от других методов лечения, обострении миастении, миастеническом и холинергическом кризах и настойчивом желании женщины пролонгировать беременность). При применении плазмафереза необходимо помнить о возможности нарушения электролитного баланса, расстройств гемостаза, гипоальбуминемиии.
Иммуноглобулин человеческий нормальный (Ig G) для внутривенного введения содержит полный спектр антител. Внутривенное введение 10-30 г иммуноглобулина с интервалом 7-10 недель проводится трижды в течение беременности.
Комментарии. Имеющийся в настоящее время опыт не выявил побочных эффектов применения антихолинэстеразных препаратов в период беременности. Доза пиридостигмина бромида определялась клиническим состоянием пациенток и могла уменьшаться или несколько увеличиваться в различные триместры беременности. Поскольку период вскармливания наиболее часто сопровождается относительным ухудшением течения миастении, а препарат попадает в материнское молоко, кормление грудью у женщин, больных миастенией, нежелательно.
Прием глюкокортикоидных препаратов также не сказывается негативно на состоянии беременной женщины и ребенка.
Иммуносупрессанты противопоказано принимать в период беременности. Более того, прием этих препаратов целесообразно прекратить за несколько месяцев до планируемой беременности, поскольку они могут обладать тератогенным эффектом.
При благоприятном течении заболевания и стойкой ремиссии беременная женщина с миастенией приходит в женскую консультацию с подробными рекомендациями. В случае выявления заболевания во время беременности врачом женской консультации беременная срочно направляется на консультацию невролога для подтверждения диагноза и коррекции лечения.
Планируя беременность, необходимо помнить, что искусственное прерывание беременности не рекомендуется, велика опасность ухудшения клинических симптомов, и миастения после прерывания беременности протекает неблагоприятно. Показанием к прерыванию беременности считают только прогрессирующее нарастание миастенических симптомов, не компенсируемое проводимым лечением. При вовлечении в процесс жизненно важных функций (нарушение дыхания) - прерывание беременности показано на любом сроке беременности по жизненным показаниям.
6,2 Ведение родов.
Роды необходимо вести через естественные родовые пути под кардиомониторным контролем за состоянием плода, регулярной профилактикой внутриутробной гипоксии плода, с максимальным обезболиванием ненаркотическими анальгетиками. Введение с целью обезболивания таких препаратов, как тримеперидин, диазепам, противопоказано.Первый период родов у женщин с миастенией часто осложняется вторичной слабостью родовой деятельности. Поэтому необходима готовность для родостимуляции (внутривенное введение 5 МЕ окситоцина в разведении 400 мл физиологического раствора).
Во втором периоде родов, как правило, развивается слабость родовых сил в связи с утомлением мышц брюшного пресса. Поэтому в конце первого периода родов с целью профилактики слабости целесообразно начать внутривенное капельное введение окситоцина (10-12 капель в мин.) и дополнительно внутримышечно ввести 1,0 мл 0,05% раствора неостигмина метилсульфата или 30 мг преднизолона. Введение окситоцина можно продолжить и в третьем периоде родов, как профилактику кровотечения.
Родоразрешение путем операции кесарева сечения беременным с миастенией нежелательно и может производиться только в случае невозможности родов через естественные родовые пути по акушерским показаниям или при резком нарастании мышечной слабости с нарушением витальных функций. При обезболивании во время операции нельзя применять курареподобные миорелаксанты. Предпочтительна перидуральная анестезия.
6,3 Ведение послеродового периода.
Вопрос о возможности кормления грудью женщинам с легким течением миастении рекомендуется решать индивидуально в каждом конкретном случае, рассматривая лактацию как физическую нагрузку. Лактацию можно разрешить родильницам в случае хорошего самочувствия, небольшого размера молочных желез, отсутствия риска развития инфекционных заболеваний.Родильницам с более тяжелым течением миастении показано обязательное подавление лактации независимо от состояния и характера течения родов.
В случае оперативного родоразрешения (кесарево сечение, наложение акушерских щипцов), осложненного течения родов (слабость родовой деятельности и длительная родостимуляция, ручное вхождение в полость послеродовой матки по тем или иным акушерским показаниям), наличия, сопутствующих хронических воспалительных заболеваний и высокого риска их обострения показано подавление лактации всем родильницам с миастенией.
У 10% детей, рожденных от матерей, больных миастенией, особенно при тяжелом течении заболевания, возможно развитие преходящей миастении новорожденных. При наличии неонатальной миастении у детей отмечается:
Общая вялость, слабый крик, нарушение глотания и дыхания. Эти симптомы значительно уменьшаются после введения антихолинэстеразных препаратов.
Причина миастении новорожденных связана с наличием антител к ацетилхолиновым рецепторам, которые попали в кровь детей от больной матери. Однако срок действия этих антител ограничен, а поскольку собственные антитела нормальные - миастенические симптомы исчезают в период от одной недели до одного месяца.
Лечение неонатальной миастении состоит в инъекциях 0,1-0,2 мл 0,05%.
Раствора неостигмина метилсульфата (в зависимости от веса ребенка) перед каждым кормлением, а также и 30 мг преднизолона утром в инъекциях - до полной компенсации симптомов миастении.
|
|
Прогноз
Резюмируя изложенное, следует подчеркнуть, что правильная диагностика и своевременное назначение адекватных методов лечения приводит к компенсации двигательных расстройств более чем у 80% больных миастенией.
Критерии оценки качества медицинской помощи
| № | Критерии качества | Уровень достоверности доказательств | Уровень убедительности рекомендаций |
| 1. | Выполнен тест с введением антихолинэстеразных препаратов (при постановки диагноза и/или при кризе) | 1a | A |
| 2. | Выполнена электронейромиография с декремент-тестом | 1a | A |
| 3. | Выполнена оценка тяжести клинических проявлений миастении по количественной шкале QMGS | 2a | A |
| 4. | Выполнена терапия антихолинэстеразными препаратами и/или глюкокортикостероидными препаратами и/или препаратами группы иммунодепрессанты и/или тимэктомия (в зависимости от медицинских показаний и при отсутствии медицинских противопоказаний) | 1a | A |
| 5. | Выполнен плазмаферез и/или терапия препататами группы иммуноглобулинов (при кризе, в зависимости от медицинских показаний и при отсутствии медицинских противопоказаний) | 2a | A |
Список литературы
Ветшев П.С., Ипполитов Л.И., Меркулова Д.М., Животов В.А.
Хирургическое лечение тимом у больных генерализованной миастенией //.
Хирургия. 2003. №10. С.15-20.
Ветшев П.С., Санадзе А.Г., Сиднев Д.В. Животов В.А. Антитела к титину у больных с миастенической и не миастенической тимомой // Хирургия.
2007. №6. С.42-48.
Гехт Б.М. Синдромы патологической мышечной утомляемости. М. Мед. 1974. 164 с.
Ланцова В.Б., Сепп Е. Иммунобиохимические особенности IgG антител при миастении // Бюл. Эксперим. биол. и мед. 2002. Т. 133. №6.
С.678-680.
Кузин М.И., Гехт Б.М. Миастения. М. Медицина, 1996. 224 с.
Санадзе А.Г., Сиднев Д.В., Гехт Б.М., Хлебникова Н.Н., Чугунова Н.А., Щербакова Н.И. Антитела к ацетилхолиновому рецептору в диагностике миастении и других форм, связанных с патологией нервно-мышечной передачи. Неврологический журнал. М. Медицина. 2003. Т.8.
Приложение.1. С.19-20.
Санадзе А.Г., Сиднев Д.В., Давыдова Т.В., Щербакова Н.И., Капитонова Ю.А., Касаткина Л.Ф., Семятицкая Р.Н., Гильванова О.В., Мененкова Е.Ю.
Антитела к мышцам (антититиновые антитела) у больных с поздним началом миастении: клинические и электрофизиологические корреляции //.
Неврологический журнал. Т.8. Приложение 1. 2003. С. 23-26.
Санадзе А.Г. Миастения и миастенические синдромы. М. Литера, 2012. -250 с.
Санадзе А.Г., Сиднев Д.В., Ветшев П.С., Ипполитов Л.И. Титин, тимома и миастения // Журнал Нейроиммунология. 2006. Т.5. №3-4. С.23-26.
Сиднев Д.В., Санадзе А.Г., Щербакова Н.И., Давыдова Т.В., Гильванова О.В., Галкина О.И., Кононенко Ю.В. Антитела к мышцам (антититиновые антитела) в диагностике миастении, сочетающейся с тимомой //.
Неврологический журнал. Т.8. Приложение 1. 2003. С.21-23.
Сиднев Д.В., Карганов М.Ю., Щербакова Н.И., Алчинова И.Б., Санадзе А.Г. Антитела к ацетилхолиновому рецептору у больных с различными клиническими формами миастении и миастеническим синдромом Ламберта-Итона // Журнал неврологии и психиатрии имени С.С. Корсакова. 2006.
Т.106. №1. С.55-58.
Харченко В.П., Саркисов Д.С., Ветшев П.С., Галил-Оглы Г.А., Зайратьянц О.В. Болезни вилочковой железы. М. Триада-Х. 1998. 232 с.
Aarli J.A., Stefansson K., Marton L., Wollmann R.L. Patient with myasthenia gravis and thymoma have in their sera IgG autoantibodies against titin // сlin. Exp. Immunol. 1990. V.82. №.2. P.284-288.
Aarli J., Skeie G., Mygland A., Gilhus N. Muscle striation antibodies in myasthenia gravis. Diagnostic and functional significance // Ann.
N.Y. Acad. Sci. 1998. V. 841. P.505-515.
• Aarli J.A. Titin, thymoma, and myasthenia gravis. Arch. Neurol. 2001. Jun. V.8. №.6. P.869-870.
• Aarli J.A., Romi F., Skeie N.G. Myasthenia Gravis in Individuals over 40 //- 2003. V.998. P.424-431.
Barohn RJ. How to administer the quantitative Myasthenia Gravis Foundation of America, Inc. 1996.
Barohn RJ, McIntire D, Herbelin L, Wolfe GI, Nations S, вryan WW.
Reliability testing of the quantitative myasthenia gravis score // Ann.
N.Y. Acad. Sci. 1998. V.841. P.769-772.
Beekman R., Kuks J.B., Oosterhuis H.J. MG: diagnosis and follow-up of 100 consecutive patients // Neurol. 1983. V.244. №.2.
P.112-118.
Buckley с., Newsom - Davis J., Willcox N., Vincent A. Do titin and cytokine antibodies in MG patients predict thymoma or thymoma recurrence . J. Neurology. 2001. V.57. №9. P.1579-1582.
Carlson в., Wallin J., Pirskanen R. et al. Different HLA DR-DQ.
Assosiations in subgroups of idiopathic Myasthenia Gravis//.
Immunogenetics. 1990. V.31. P.285-290.
Chen X.J., Qiao J., Xiao в.G., Lu с.Z. The significance of titin antibodies in myasthenia gravis-correlation with thymoma and severity of myasthenia gravis. Neurol. 2004. Aug. V. 251. №.8.
P.1006-1011.
Dhall G., Ginsburg H.B., вodenstein L., Fefferman N.R., Greco M.A., сhang M.W., Gardner S. Thymoma in children: report of two cases and review of literature // J Pediatr Hematol Oncol. 2004. V.26. №10.
P.681-685.
Drachman D.B. Myasthenia gravis. вiology and Treatment // New-York. 1987. 912 p.
Evoli A., вatocchi A.P., Tonali P. A. Practical guide to the recognition and management of Myasthenia gravis // J. Drugs. 1996.
V.52. №.5. P.662-670.
Janossy G., вofill M., Tredosiewicz L. сellular differentiation of lymphoid subpopulations and their microinviron // In: The Human Thymus /.
Ed. H.K. M?uller-Hermelink. 1986. - вerlin. Springer Verlag.
1986. P.89-127.
Iwasa K., Komai K., Takamori M. Spontaneous thymoma rat as model for myasthenic weakness caused by anti-ryanodine receptor antibodies //.
Muscle & Nerve. 1998. V.21. P.1655-1660.
Kondo K, Monden Y. Myasthenia gravis appearing after thymectomy for thymoma // Eur. сardiothorac. Surg. 2005. -V. 28. P. 22-25.
Kuks J.B., Limburg P.C., Horst G., Oosterhuis H.J. Antibodies to skeletal muscle in myastrenia gravis. Prevalence in non-thymoma patiens // J. Neurol. Sci. 1993. V.120. P.78-81.
Kusner L.L., Mygland A., Kaminski H.J. Ryanodine receptor gene expression thymomas // Muscle & Nerve. 1998. V.21. №10.
P.1299-1303.
Labiet S., Kolmerer в. Titin: giant proteins in charge of muscle ultrastructure and elasticity // J. Sci.1995. V.270. P.293-296.
Lennon V.A., Ermilov L.G., Szurszewski J.H., Vernino S. Immunization with neuronal nicotinic acetylcholine receptor induces neurological autoimmune disease // J. сlin. Invest. 2003. V.111. P.907-913.
Lindstrom J., Lambert E.H. сontent of acetylcholine receptor and antibodies bound to receptor to myasthenia gravis, experimental autoimmune myasthenia gravis and Eaton-Lambert syndrome // Neurol.
(Minneap. 1978. V.28. P.130-138.
Lindstrom J. Nicotinic Acetylcholine receptors in Health and Disease // Molecular Neurobiology. 1997. V.15. №2. Р.193-222.
Lindstrom J. Acetylcholine receptor and myasthenia // Muscle & Nerve. 2000. №23. P.453-477.
Luebke E., Freiburg A., Skeie G.O., Kolmerer в., Labeit S., Aarli J.A., Gilhus N.E. Striational autoantibodies in miasthenia gravis patients recognize I-band titin epitopes // J. Neuroimmunol. 1988.
V.81. №1-2. P.98-108.
Marx A., Osborne M., Tzartos S., Geuder K., Shalke в., Nix W., Kirchner T., Muller-Hermelink H. A striational muscle antigen and myasthenia gravis- associated thymomas share an acetylcholine receptor epitope // Dev. Immunol. 1992. V.2. P.77-83.
Meager A., Wadhwa M., Dilger P., вird с., Thorpe R., Newsom-Davis J., Willcox N. Anti-cytokine autoantibodies in autoimmunity: preponderance of neutralizing autoantibodies against interferon-alpha, interferon-omega and interleukin-12 in patients with thymoma and/or myasthenia gravis // сlin. Exp. Immunol. 2003. V.132. №1.
P.128-136.
Mygland A., Aarli J.A., Matre R., Gilhus N.T. Ryanodine receptor antibodies related to severity of thymomas associated myasthenia gravis // J. Neurol. Neurosurg. Psychiatry. 1994. V.57. №7. P.843-846.
• Mygland A., Vincent A., Newsom-Davis J., Kaminski H., Zorzato F., Agius M., Gilhus N.E., Aarli J. A. Autoantibodies in Thymoma-Associated Myasthenia Gravis With Myositis or Neuromyotonia // Arch. Neurol. V.57. P.527-531.
Muller-Hermelink H., Marx A., Geuder K., Kirchner T. The pathological basis of thymoma-associated myasthenia gravis // Ann. N.Y. Acad. Sci.
1994. V.681. P.56-65.
Newsom-Davis J., Willcex N.,Schluep M. Et al. In: Myasthenia Gravis: biology and treatmen / Ed. D. Drachman. 1987. P.12-27.
Ooserhuis H.J. Myasthenia gravis. New York, 1984.
Poea S., Guyon T., Levasseur P., вirrin-Aknin S. Expression of ciliary neurotrophic factor receptor in myasthenia gravis // J.
Neuroimmunol. 2001. V.120. №1-2. P.180-189.
Rena O., Papalia E., Maggi G., Oliaro A., Ruffini E., Filosso P., Mancuso M., Novero D., сasadio с. World Health Organization histologic classification: an independent prognostic factor in resected thymomas //.
Lung сancer. 2005. V.50. P.59-66.
Romi F, Gilhus NE, Varhaug JE, Myking A, Aarli JA. Disease severity and outcome in thymoma myasthenia gravis: a long-term observation study // Eur. J. Neurol. 2003. V.10. №.6. P. 701-706.
Romi F, Skeie G.O., Gilhus N.E.,Aarli J.A. Striational antibodies in myasthenia gravis: reactivity and possible clinical significance.
Arch. Neurol. 2005. V.62. №.3. P. 442-446.
Romi F., Skeie G.O., Aarli J.A., Gilhus N.E. The severity myasthenia gravis correlates with the serum concentration of titin and ryanodine receptor antibodies // Arch. Neurol. 2000. V.57. P.1596-1600.
Roses A.D., Olanov с.W., McAdams M.W., Lane R.J.M. No direct correlation between serum antyacetylcholine receptor antibody levels and clinical state of individual patient with myasthenia gravis //.
Neurology. 1981. V.31. P.220-224.
Sela в.A. Titin: some aspects of the largest protein in the body // Harefuah. 2002. V.131. P.631-635.
Skeie G.O., Mygland A., Aarli J.A., Gilhus N.E. Titin antibodies in patients with late onset myasthenia gravis: clinical correlations// J.
Autoimmun. 1995. V.20. №.2. P.99-104.
Skeie G.O., Freiburg A., Kolmerer в., Labeit S., Aarli J.A., Appiah-Boadu S., Gilhus N.E. Titin transcripts in thymomas // J.
Autoimmun. 1997. V.10. №6. P.551-557.
Skeie G.O., Lunde P.K., Sejersted O.M., Mygland A., Aarli J.A., Gilhus N.E. Myasthenia gravis sera containing antiryanodine receptor antibodies inhibit binding of 3H ryanodine to sarcoplasmic reticulum.
Muscle & Nerve. 1998. V.21. №3. P.329-335.
Skeie G. O. Skeletal muscle titin: physiology and pathophysiology //Cell Mol. Life Sci. 2000. V.57. №.11. P.1570-1576.
Skeie G.O., Mygland A., Treves S., Aarli J.A., Gilhus N.E., Zorzato F. Ryanodine receptor antibodies in myasthenia gravis: epitope mapping and effect on calcium release in vitro// Muscle & Nerve. 2003. №27 (1). P.81-89.
Smith с., сarlsson в., Hammarstrom L. Et al // In: Myasthenia Gravis:
Biology and treatment / Ed. D. Drachman. N.Y., - 1987. P.816-820.
Sund K.K., Skeie G.O., Gilhus N.E., Aarli J., Varhaug J.E. Diagnosis of thymoma and thymic atrophy in patients with myasthenia gravis //.
Tidsskr. Nor. Laegeforen. 1997. V. 117. P.4212-4214.
Tseng Y.L.,Chang J.M., Shu I.L., Wu M.H. Myasthenia gravis developed 30 months after resection of recurrent thymoma. Eur. J. сardiothorac.
Surg. 2006. -V.29. №2. P. 268-269.
Vernino S., Lennon V.A. Autoantibody profiles and neurological correlations of thymoma // сlin. сancer Res. 2004. V.10. №21.
P.7270-7275.
Vincent A., вeeson D., Lang в. Molecular targets for autoimmune and genetic disorders of neuromuscular transmission // Eur. J. вiochem.
2000. V.267. P.6717-6728.
Voltz R., Albrich W., Hohlfeld R., Nagel D., Wick M. et al.
Anti-titin antibodies are not associated with a specific thymoma histology // J. Neurol. Neurosurg. Psychiatry. 2003. V.4. P.282.
Willcox N. Myasthenia gravis // сurr. Opin. Immunol. 1993. V.5. P.910-917.
Willcox N., Schluep M., Ritter M. A., Schuurman H. J., Newsom-Davis J., сhristenson в. Myasthenic and nonmyasthenic thymoma: an expansion of a minor cortical epithelial cell subser. Am. J. Pathol. 1987.
V.127. P. 447-460.
Zhang W., Lie J.L., Meager A., Newsom-Davis J., Willcox N.
Autoantibodies to IL-12 in myasthenia gravis patients with thymoma;
Effects on the IFN-gamma responses of healthy сD4+ T cells // J.
Neuroimmunol. 2003. V.139. №1-2. P.102-108.
Хирургическое лечение тимом у больных генерализованной миастенией //.
Хирургия. 2003. №10. С.15-20.
Ветшев П.С., Санадзе А.Г., Сиднев Д.В. Животов В.А. Антитела к титину у больных с миастенической и не миастенической тимомой // Хирургия.
2007. №6. С.42-48.
Гехт Б.М. Синдромы патологической мышечной утомляемости. М. Мед. 1974. 164 с.
Ланцова В.Б., Сепп Е. Иммунобиохимические особенности IgG антител при миастении // Бюл. Эксперим. биол. и мед. 2002. Т. 133. №6.
С.678-680.
Кузин М.И., Гехт Б.М. Миастения. М. Медицина, 1996. 224 с.
Санадзе А.Г., Сиднев Д.В., Гехт Б.М., Хлебникова Н.Н., Чугунова Н.А., Щербакова Н.И. Антитела к ацетилхолиновому рецептору в диагностике миастении и других форм, связанных с патологией нервно-мышечной передачи. Неврологический журнал. М. Медицина. 2003. Т.8.
Приложение.1. С.19-20.
Санадзе А.Г., Сиднев Д.В., Давыдова Т.В., Щербакова Н.И., Капитонова Ю.А., Касаткина Л.Ф., Семятицкая Р.Н., Гильванова О.В., Мененкова Е.Ю.
Антитела к мышцам (антититиновые антитела) у больных с поздним началом миастении: клинические и электрофизиологические корреляции //.
Неврологический журнал. Т.8. Приложение 1. 2003. С. 23-26.
Санадзе А.Г. Миастения и миастенические синдромы. М. Литера, 2012. -250 с.
Санадзе А.Г., Сиднев Д.В., Ветшев П.С., Ипполитов Л.И. Титин, тимома и миастения // Журнал Нейроиммунология. 2006. Т.5. №3-4. С.23-26.
Сиднев Д.В., Санадзе А.Г., Щербакова Н.И., Давыдова Т.В., Гильванова О.В., Галкина О.И., Кононенко Ю.В. Антитела к мышцам (антититиновые антитела) в диагностике миастении, сочетающейся с тимомой //.
Неврологический журнал. Т.8. Приложение 1. 2003. С.21-23.
Сиднев Д.В., Карганов М.Ю., Щербакова Н.И., Алчинова И.Б., Санадзе А.Г. Антитела к ацетилхолиновому рецептору у больных с различными клиническими формами миастении и миастеническим синдромом Ламберта-Итона // Журнал неврологии и психиатрии имени С.С. Корсакова. 2006.
Т.106. №1. С.55-58.
Харченко В.П., Саркисов Д.С., Ветшев П.С., Галил-Оглы Г.А., Зайратьянц О.В. Болезни вилочковой железы. М. Триада-Х. 1998. 232 с.
Aarli J.A., Stefansson K., Marton L., Wollmann R.L. Patient with myasthenia gravis and thymoma have in their sera IgG autoantibodies against titin // сlin. Exp. Immunol. 1990. V.82. №.2. P.284-288.
Aarli J., Skeie G., Mygland A., Gilhus N. Muscle striation antibodies in myasthenia gravis. Diagnostic and functional significance // Ann.
N.Y. Acad. Sci. 1998. V. 841. P.505-515.
• Aarli J.A. Titin, thymoma, and myasthenia gravis. Arch. Neurol. 2001. Jun. V.8. №.6. P.869-870.
• Aarli J.A., Romi F., Skeie N.G. Myasthenia Gravis in Individuals over 40 //- 2003. V.998. P.424-431.
Barohn RJ. How to administer the quantitative Myasthenia Gravis Foundation of America, Inc. 1996.
Barohn RJ, McIntire D, Herbelin L, Wolfe GI, Nations S, вryan WW.
Reliability testing of the quantitative myasthenia gravis score // Ann.
N.Y. Acad. Sci. 1998. V.841. P.769-772.
Beekman R., Kuks J.B., Oosterhuis H.J. MG: diagnosis and follow-up of 100 consecutive patients // Neurol. 1983. V.244. №.2.
P.112-118.
Buckley с., Newsom - Davis J., Willcox N., Vincent A. Do titin and cytokine antibodies in MG patients predict thymoma or thymoma recurrence . J. Neurology. 2001. V.57. №9. P.1579-1582.
Carlson в., Wallin J., Pirskanen R. et al. Different HLA DR-DQ.
Assosiations in subgroups of idiopathic Myasthenia Gravis//.
Immunogenetics. 1990. V.31. P.285-290.
Chen X.J., Qiao J., Xiao в.G., Lu с.Z. The significance of titin antibodies in myasthenia gravis-correlation with thymoma and severity of myasthenia gravis. Neurol. 2004. Aug. V. 251. №.8.
P.1006-1011.
Dhall G., Ginsburg H.B., вodenstein L., Fefferman N.R., Greco M.A., сhang M.W., Gardner S. Thymoma in children: report of two cases and review of literature // J Pediatr Hematol Oncol. 2004. V.26. №10.
P.681-685.
Drachman D.B. Myasthenia gravis. вiology and Treatment // New-York. 1987. 912 p.
Evoli A., вatocchi A.P., Tonali P. A. Practical guide to the recognition and management of Myasthenia gravis // J. Drugs. 1996.
V.52. №.5. P.662-670.
Janossy G., вofill M., Tredosiewicz L. сellular differentiation of lymphoid subpopulations and their microinviron // In: The Human Thymus /.
Ed. H.K. M?uller-Hermelink. 1986. - вerlin. Springer Verlag.
1986. P.89-127.
Iwasa K., Komai K., Takamori M. Spontaneous thymoma rat as model for myasthenic weakness caused by anti-ryanodine receptor antibodies //.
Muscle & Nerve. 1998. V.21. P.1655-1660.
Kondo K, Monden Y. Myasthenia gravis appearing after thymectomy for thymoma // Eur. сardiothorac. Surg. 2005. -V. 28. P. 22-25.
Kuks J.B., Limburg P.C., Horst G., Oosterhuis H.J. Antibodies to skeletal muscle in myastrenia gravis. Prevalence in non-thymoma patiens // J. Neurol. Sci. 1993. V.120. P.78-81.
Kusner L.L., Mygland A., Kaminski H.J. Ryanodine receptor gene expression thymomas // Muscle & Nerve. 1998. V.21. №10.
P.1299-1303.
Labiet S., Kolmerer в. Titin: giant proteins in charge of muscle ultrastructure and elasticity // J. Sci.1995. V.270. P.293-296.
Lennon V.A., Ermilov L.G., Szurszewski J.H., Vernino S. Immunization with neuronal nicotinic acetylcholine receptor induces neurological autoimmune disease // J. сlin. Invest. 2003. V.111. P.907-913.
Lindstrom J., Lambert E.H. сontent of acetylcholine receptor and antibodies bound to receptor to myasthenia gravis, experimental autoimmune myasthenia gravis and Eaton-Lambert syndrome // Neurol.
(Minneap. 1978. V.28. P.130-138.
Lindstrom J. Nicotinic Acetylcholine receptors in Health and Disease // Molecular Neurobiology. 1997. V.15. №2. Р.193-222.
Lindstrom J. Acetylcholine receptor and myasthenia // Muscle & Nerve. 2000. №23. P.453-477.
Luebke E., Freiburg A., Skeie G.O., Kolmerer в., Labeit S., Aarli J.A., Gilhus N.E. Striational autoantibodies in miasthenia gravis patients recognize I-band titin epitopes // J. Neuroimmunol. 1988.
V.81. №1-2. P.98-108.
Marx A., Osborne M., Tzartos S., Geuder K., Shalke в., Nix W., Kirchner T., Muller-Hermelink H. A striational muscle antigen and myasthenia gravis- associated thymomas share an acetylcholine receptor epitope // Dev. Immunol. 1992. V.2. P.77-83.
Meager A., Wadhwa M., Dilger P., вird с., Thorpe R., Newsom-Davis J., Willcox N. Anti-cytokine autoantibodies in autoimmunity: preponderance of neutralizing autoantibodies against interferon-alpha, interferon-omega and interleukin-12 in patients with thymoma and/or myasthenia gravis // сlin. Exp. Immunol. 2003. V.132. №1.
P.128-136.
Mygland A., Aarli J.A., Matre R., Gilhus N.T. Ryanodine receptor antibodies related to severity of thymomas associated myasthenia gravis // J. Neurol. Neurosurg. Psychiatry. 1994. V.57. №7. P.843-846.
• Mygland A., Vincent A., Newsom-Davis J., Kaminski H., Zorzato F., Agius M., Gilhus N.E., Aarli J. A. Autoantibodies in Thymoma-Associated Myasthenia Gravis With Myositis or Neuromyotonia // Arch. Neurol. V.57. P.527-531.
Muller-Hermelink H., Marx A., Geuder K., Kirchner T. The pathological basis of thymoma-associated myasthenia gravis // Ann. N.Y. Acad. Sci.
1994. V.681. P.56-65.
Newsom-Davis J., Willcex N.,Schluep M. Et al. In: Myasthenia Gravis: biology and treatmen / Ed. D. Drachman. 1987. P.12-27.
Ooserhuis H.J. Myasthenia gravis. New York, 1984.
Poea S., Guyon T., Levasseur P., вirrin-Aknin S. Expression of ciliary neurotrophic factor receptor in myasthenia gravis // J.
Neuroimmunol. 2001. V.120. №1-2. P.180-189.
Rena O., Papalia E., Maggi G., Oliaro A., Ruffini E., Filosso P., Mancuso M., Novero D., сasadio с. World Health Organization histologic classification: an independent prognostic factor in resected thymomas //.
Lung сancer. 2005. V.50. P.59-66.
Romi F, Gilhus NE, Varhaug JE, Myking A, Aarli JA. Disease severity and outcome in thymoma myasthenia gravis: a long-term observation study // Eur. J. Neurol. 2003. V.10. №.6. P. 701-706.
Romi F, Skeie G.O., Gilhus N.E.,Aarli J.A. Striational antibodies in myasthenia gravis: reactivity and possible clinical significance.
Arch. Neurol. 2005. V.62. №.3. P. 442-446.
Romi F., Skeie G.O., Aarli J.A., Gilhus N.E. The severity myasthenia gravis correlates with the serum concentration of titin and ryanodine receptor antibodies // Arch. Neurol. 2000. V.57. P.1596-1600.
Roses A.D., Olanov с.W., McAdams M.W., Lane R.J.M. No direct correlation between serum antyacetylcholine receptor antibody levels and clinical state of individual patient with myasthenia gravis //.
Neurology. 1981. V.31. P.220-224.
Sela в.A. Titin: some aspects of the largest protein in the body // Harefuah. 2002. V.131. P.631-635.
Skeie G.O., Mygland A., Aarli J.A., Gilhus N.E. Titin antibodies in patients with late onset myasthenia gravis: clinical correlations// J.
Autoimmun. 1995. V.20. №.2. P.99-104.
Skeie G.O., Freiburg A., Kolmerer в., Labeit S., Aarli J.A., Appiah-Boadu S., Gilhus N.E. Titin transcripts in thymomas // J.
Autoimmun. 1997. V.10. №6. P.551-557.
Skeie G.O., Lunde P.K., Sejersted O.M., Mygland A., Aarli J.A., Gilhus N.E. Myasthenia gravis sera containing antiryanodine receptor antibodies inhibit binding of 3H ryanodine to sarcoplasmic reticulum.
Muscle & Nerve. 1998. V.21. №3. P.329-335.
Skeie G. O. Skeletal muscle titin: physiology and pathophysiology //Cell Mol. Life Sci. 2000. V.57. №.11. P.1570-1576.
Skeie G.O., Mygland A., Treves S., Aarli J.A., Gilhus N.E., Zorzato F. Ryanodine receptor antibodies in myasthenia gravis: epitope mapping and effect on calcium release in vitro// Muscle & Nerve. 2003. №27 (1). P.81-89.
Smith с., сarlsson в., Hammarstrom L. Et al // In: Myasthenia Gravis:
Biology and treatment / Ed. D. Drachman. N.Y., - 1987. P.816-820.
Sund K.K., Skeie G.O., Gilhus N.E., Aarli J., Varhaug J.E. Diagnosis of thymoma and thymic atrophy in patients with myasthenia gravis //.
Tidsskr. Nor. Laegeforen. 1997. V. 117. P.4212-4214.
Tseng Y.L.,Chang J.M., Shu I.L., Wu M.H. Myasthenia gravis developed 30 months after resection of recurrent thymoma. Eur. J. сardiothorac.
Surg. 2006. -V.29. №2. P. 268-269.
Vernino S., Lennon V.A. Autoantibody profiles and neurological correlations of thymoma // сlin. сancer Res. 2004. V.10. №21.
P.7270-7275.
Vincent A., вeeson D., Lang в. Molecular targets for autoimmune and genetic disorders of neuromuscular transmission // Eur. J. вiochem.
2000. V.267. P.6717-6728.
Voltz R., Albrich W., Hohlfeld R., Nagel D., Wick M. et al.
Anti-titin antibodies are not associated with a specific thymoma histology // J. Neurol. Neurosurg. Psychiatry. 2003. V.4. P.282.
Willcox N. Myasthenia gravis // сurr. Opin. Immunol. 1993. V.5. P.910-917.
Willcox N., Schluep M., Ritter M. A., Schuurman H. J., Newsom-Davis J., сhristenson в. Myasthenic and nonmyasthenic thymoma: an expansion of a minor cortical epithelial cell subser. Am. J. Pathol. 1987.
V.127. P. 447-460.
Zhang W., Lie J.L., Meager A., Newsom-Davis J., Willcox N.
Autoantibodies to IL-12 in myasthenia gravis patients with thymoma;
Effects on the IFN-gamma responses of healthy сD4+ T cells // J.
Neuroimmunol. 2003. V.139. №1-2. P.102-108.
|
|
Приложения
Приложение А1.
Состав рабочей группы.• Санадзе Александр Георгиевич, заведующий амбулаторным кабинетом для больных миастенией ГБУЗ «ГКБ №51 ДЗМ», д.м.н., профессор. Член Всероссийского общества неврологов.
• Сиднев Дмитрий Владимирович, врач-невролог амбулаторного кабинета для больных миастенией ГБУЗ «ГКБ №51 ДЗМ», д.м.н. Член Всероссийского общества неврологов.
Конфликт интересов отсутствует.
Приложение А2.
Методология разработки клинических рекомендаций.Целевая аудитория данных клинических рекомендаций:
• Врачи неврологи, терапевты, врачи общей практики;
• Студенты медицинских ВУЗов, ординаторы, аспиранты;
• Преподаватели, научные сотрудники.
Таблица П1. Уровни достоверности доказательств.
| Уровень достоверности | Источник доказательств |
| I (1) | Проспективные рандомизированные контролируемые исследования Достаточное количество исследований с достаточной мощностью, с участием большого количества пациентов и получением большого количества данных Крупные мета-анализы Как минимум одно хорошо организованное рандомизированное контролируемое исследование Репрезентативная выборка пациентов |
| II (2) | Проспективные с рандомизацией или без исследования с ограниченным количеством данных Несколько исследований с небольшим количеством пациентов Хорошо организованное проспективное исследование когорты Мета-анализы ограничены, но проведены на хорошем уровне Результаты не презентативны в отношении целевой популяции Хорошо организованные исследования «случай-контроль» |
| III (3) | Нерандомизированные контролируемые исследования Исследования с недостаточным контролем Рандомизированные клинические исследования с как минимум 1 значительной или как минимум 3 незначительными методологическими ошибками Ретроспективные или наблюдательные исследования Серия клинических наблюдений Противоречивые данные, не позволяющие сформировать окончательную рекомендацию |
| IV (4) | Мнение эксперта/данные из отчета экспертной комиссии, экспериментально подтвержденные и теоретически обоснованные |
Таблица П2. Уровни убедительности рекомендаций.
| Уровень убедительности | Описание | Расшифровка |
| A | Рекомендация основана на высоком уровне доказательности (как минимум 1 убедительная публикация I уровня доказательности, показывающая значительное превосходство пользы над риском) | Метод/терапия первой линии; либо в сочетании со стандартной методикой/терапией |
| в | Рекомендация основана на среднем уровне доказательности (как минимум 1 убедительная публикация II уровня доказательности, показывающая значительное превосходство пользы над риском) | Метод/терапия второй линии; либо при отказе, противопоказании, или неэффективности стандартной методики/терапии. Рекомендуется мониторирование побочных явлений |
| с | Рекомендация основана на слабом уровне доказательности (но как минимум 1 убедительная публикация III уровня доказательности, показывающая значительное превосходство пользы над риском) или нет убедительных данных ни о пользе, ни о риске) | Нет возражений против данного метода/терапии или нет возражений против продолжения данного метода/терапии Рекомендовано при отказе, противопоказании, или неэффективности стандартной методики/терапии, при условии отсутствия побочных эффектов |
| D | Отсутствие убедительных публикаций I, II или III уровня доказательности, показывающих значительное превосходство пользы над риском, либо убедительные публикации I, II или III уровня доказательности, показывающие значительное превосходство риска над пользой | Не рекомендовано |
Порядок обновления клинических рекомендаций. Пересмотр 1 раз в 3 года.
Приложение А3.
Связанные документы.Данные клинические рекомендации разработаны с учётом следующих нормативно-правовых документов:
Приказ Минздрава России от 7 июля 2015 г. N 422ан Об утверждении критериев.
Оценки качества медицинской помощи .
Приложение В.
Информация для пациентов.Можно ли жить нормально, болея миастенией.
Ответ на этот вопрос - безусловно, ДА. Поскольку миастения относится к болезням, которые можно лечить, а не просто сочувствовать больному человеку. Используемый в настоящее время комплекс лечебных препаратов и мероприятий позволяет добиться стойкой ремиссии заболевания и вернуть более 70% пациентов к нормальной полноценной жизни. Для миастении характерны ремиссии, возникающие на фоне базовой терапии, после тимэктомии или спонтанные - вообще без всякого лечения. Возможна хорошая компенсация болезни на фоне малых или умеренных доз антихолинэстеразных препаратов, которая не препятствует трудовой деятельности и активному отдыху пациентов. Даже в тех случаях, когда больные вынуждены проводить лечение поддерживающими дозами глюкокортикоидных и иммуносупрессорных препаратов, жизнь для них не останавливается. Семьи больных миастенией имеют здоровых детей. Женщина сама может выносить ребенка и быть уверенной, что он будет здоров. Да, существуют определенные ограничения, но они не столь значимы и не влияют на качество жизни больных при условии адекватной компенсации миастении.
Приложение Г.
Шкала для оценки степени выраженности двигательных расстройств, предложенная Szobor A. (1976).Сила мышц конечностей определяется в баллах на основании противодействия пациента усилиям исследователя где:
0 баллов - движения в мышце отсутствуют.
1 балл - есть минимальные движения в мышце, но вес конечности больной не удерживает.
2 балла - удерживает вес конечности, но сопротивление, оказываемое исследователю минимальное.
3 балла - оказывает сопротивление усилиям изменить положение конечности, но сопротивление незначительно.
4 балла - хорошо сопротивляется усилиям изменить положение конечности, но имеется некоторое снижение силы.
5 баллов - сила мышцы соответствует возрастной и конституциональной норме обследуемого.
Количественная шкала (QMGS), предложенная вarohn R.J. et al., (1998).
В данной шкале оценивают выраженность (0; 1; 2; 3) вовлечения в патологический процесс различных мышц (глазодвигательных, бульбарных, мимических, дыхательных, проксимальных и дистальных мышц конечностей, а также мышц шеи).
Для выполнения исследования необходимо: наличие секундомера, динамометра, спирометра, а также ? стакана воды.
Исследование проводится на фоне предварительной отмены антихолинэстеразных препаратов.
Определяют:
Наличие или отсутствие, а также степень выраженности (по времени появления) диплопии при взгляде в сторону.
Птоза при взгляде вверх.
Дизартрии при счете до 50.
Слабости дельтовидной мышцы при отведении вытянутой руки в сторону в положении сидя.
Слабости мышц шеи при подъеме головы под углом в 45 градусов в положении лежа на спине.
Слабости проксимальных мышц ног при вытягивании прямой ноги под углом в 45 градусов в положении лежа на спине.
При помощи динамометра определяют слабость мышц кисти в положении сидя. Имеются нормы отдельно для мужчин и отдельно для женщин.
При помощи спирометра определяют жизненную емкость легких (ЖЕЛ) в процентах от нормы.
Определяют слабость круговой мышцы глаза.
Нарушение глотания с использованием ? стакана воды.
Ниже приводится таблица, в которую в зависимости от времени появления клинического симптома, силы сжатия динамометра и характеристик ЖЕЛ в числитель вносятся показатели в секундах, килограммах или процентах, а в знаменатель соответствующая степень тяжести от 0 до 3.
| Предмет исследования | Отсутствует | Умеренный | Средний | Тяжелый | Показатель |
| Тяжесть (выраженность симптома) | 0 | 1 | 2 | 3 | |
| Диплопия при боковом взгляде влево или вправо), секунды | 61 | 11-60 | 1-10 | Спонтанно | 15/1 |
| Птоз (взгляд верх), секунды | 61 | 11-60 | 1-10 | Спонтанно | 61/0 |
| Мышцы лица | Нормальное закрытие века | Полное, слабое, некоторое сопротивление | Полное, без сопротивления | Неполное | 2 |
| Глотание 1/2 чашки воды | нормальное | Минимальное покашливание или прочистка горла | Тяжелое кашлянье, удушье или носовая регургитация | Не может глотать (тест не проводится) | 1 |
| Разговор после счета вслух от 1 до 50 (начало дизартрии) | Отсутствует на 50 | Дизартрия на 30-49 | Дизартрия на 10-29 | Дизартрия на 9 | 35/1 |
| Вытягивание правой руки (90 градусов сидячее положение), секунды | 240 | 90-239 | 10-89 | 0-9 | 50/2 |
| Вытягивание левой руки (90 градусов сидячее положение), секунды | 240 | 90-239 | 10-89 | 0-9 | 41/2 |
| Жизненная емкость легких, % от должного | ?80 | 65-79 | 50-64 | <50 | 83/0 |
| Динамометрия Пр.рука, кгВ Мужчины Женщины | ?45 ?30 | 15-44 10-29 | 5-14 5-9 | 0-4 0-4 | 12/2 |
| Динамометрия Лев.рука, кгВ Мужчины Женщины | ?35 ?25 | 15-34 10-24 | 5-14 5-9 | 0-4 0-4 | 11/2 |
| Подъем головы (в положении лежа на спине 45 градусов), секунды | 120 | 30-119 | 1-29 | 0 | 60/1 |
| Вытягивание правой ноги (в положении лежа на спине 45 градусов), секунды | 100 | 31-99 | 1-30 | 0 | 30/2 |
| Вытягивание левой ноги (в положении лежа на спине 45 градусов), секунды | 100 | 31-99 | 1-30 | 0 | 35/1 |
| Общий количественный показатель МГ (диапазон, 0-39) | 17 |
Количественный диапазон составляет от 0 баллов (отсутствие каких-либо глазодвигательных и бульбарных нарушений, а также мышечной слабости - полная ремиссия), до максимально возможных 39 баллов (наибольшая выраженность глазодвигательных и бульбарных нарушений, а также мышечной слабости).
После обследования в крайнюю по горизонтали ячейку вносится количественный показатель и выраженность симптома, например диплопия -9/3 или вытягивание руки в сторону -115/1. Затем суммируется каждый показатель выраженности симптома и подводится окончательный итог в баллах (таблица заполнена).
Шкале тяжести клинических проявлений миастении. MGFA, предложенная вarohn R.J., (1996):
1 - изолированная слабость только окулярных мышц, во всех других мышцах сила нормальная.
2А - преобладание умеренной слабости мышц туловища, либо проксимальных отделов конечностей, либо и того и другого. Также может быть умеренное вовлечение в процесс бульбарной мускулатуры и слабость окулярных мышц любой степени выраженности.
2В - преобладание умеренной слабости бульбарной и дыхательной мускулатуры, либо и того и другого. Также может быть умеренное вовлечение мышц туловища, либо проксимальных отделов конечностей и слабость окулярных мышц любой степени выраженности.
3А - преобладание средней степени слабости мышц туловища, либо проксимальных отделов конечностей, либо и того и другого. Также может быть умеренное вовлечение в процесс бульбарной и дыхательной мускулатуры и слабость окулярных мышц любой степени выраженности.
3В - преобладание средней степени слабости бульбарной и дыхательной мускулатуры, либо и того и другого. Также может быть умеренное или средней степени тяжести вовлечение мышц туловища, либо проксимальных отделов конечностей и слабость окулярных мышц любой степени выраженности.
4А - преобладание тяжелой степени слабости мышц туловища, либо проксимальных отделов конечностей, либо и того и другого. Также может быть умеренное вовлечение в процесс бульбарной и дыхательной мускулатуры и слабость окулярных мышц любой степени выраженности.
4В - преобладание тяжелой степени слабости бульбарной и дыхательной мускулатуры, либо и того и другого. Также может быть умеренное, среднее или тяжелое вовлечение мышц туловища, либо проксимальных отделов конечностей и слабость окулярных мышц любой степени выраженности.
5 - интубация с или без механической вентиляции, кроме случаев обычных послеоперационных вмешательств.
|
|