МКБ-10 коды
|
|
Вступление
МКБ 10:
L13.0.
Год утверждения (частота пересмотра):
2016 (1 раз в 3 года).
ID:
КР212.
URL:
Профессиональные ассоциации:
• Российское общество дерматовенерологов и косметологов.
Утверждены.
Российским обществом дерматовенерологов и косметологов на XVI Всероссийском Съезде дерматовенерологов и косметологов (Москва, 16 июня 2016 г.
Согласованы.
Научным советом Министерства Здравоохранения Российской Федерации __ __________201_ г.
L13.0.
Год утверждения (частота пересмотра):
2016 (1 раз в 3 года).
ID:
КР212.
URL:
Профессиональные ассоциации:
• Российское общество дерматовенерологов и косметологов.
Утверждены.
Российским обществом дерматовенерологов и косметологов на XVI Всероссийском Съезде дерматовенерологов и косметологов (Москва, 16 июня 2016 г.
Согласованы.
Научным советом Министерства Здравоохранения Российской Федерации __ __________201_ г.
Профессиональные ассоциации
• Российское общество дерматовенерологов и косметологов.
Термины и определения
Герпетиформный дерматит ( dermatitis herpetiformis Duhring; болезнь Дюринга). Воспалительное заболевание кожи, ассоциированное с глютеновой энтеропатией и характеризующееся полиморфными зудящими высыпаниями, хроническим рецидивирующим течением, гранулярным отложением IgA в сосочках дермы.
Описание
Герпетиформный дерматит ( dermatitis herpetiformis Duhring ; болезнь Дюринга). Воспалительное заболевание кожи, ассоциированное с глютеновой энтеропатией и характеризующееся полиморфными зудящими высыпаниями, хроническим рецидивирующим течением, гранулярным отложением IgA в сосочках дермы.
Причины
Герпетиформный дерматит, как и глютен чувствительная энтеропатия ассоциирован с гаплотипом HLA-DQ2 и HLA-DQ8 [1] [12]. Примерно у 5 % пациентов с целиакей развивается Герпетиформный дерматит [13 2].
Потенциальные механизмы развития ГД при глютеновой энтеропатии:
• После употребления и переваривания пищи, содержащей глютен, глиадин всасывается через слизистую тонкой кишки.
• Глиадин дезаминируется тканевой трансглютаминазой в слизистой тонкой кишки, формируются ковалентные перекрестные связи между глиадином и трансглютаминазой.
• Дезаминированные пептиды глиадина связваются с молекулами HLA DQ2 или HLA DQ8 на антиген-презентирующих клетках, где они распознаются Т-хелперами.
• Затем активированные Т-клетки вырабатывают провоспалительные цитокины и матриксные медаллопротеиназы, которые стимулируют повреждение слизистой кишки и продукцию В-клетками антител против тканевой трансглютаминазы.
• С течением времени, может возникнуть генерализация эпитопа (формирование иммунного ответа против эндогенного антигена или множественных эндогенных антигенов вследствие его/их экспозиции во время повреждения тканей) и внести вклад в продукцию антител, способных связываться с эпидермальной трансглютаминазой.
• IgA антитела к эпидермальной трансглютаминазе распространяются с кровотоком, в результате достигают кожи, и объединяются с эпидермальной трансглютаминазой в дерме.
• Отложение иммунных комплексов в дерме стимулирует хемотаксис нейтрофилов и протеолитическое расщепление до lamina lucida, приводящее к формированию пузырей [14].
Потенциальные механизмы развития ГД при глютеновой энтеропатии:
• После употребления и переваривания пищи, содержащей глютен, глиадин всасывается через слизистую тонкой кишки.
• Глиадин дезаминируется тканевой трансглютаминазой в слизистой тонкой кишки, формируются ковалентные перекрестные связи между глиадином и трансглютаминазой.
• Дезаминированные пептиды глиадина связваются с молекулами HLA DQ2 или HLA DQ8 на антиген-презентирующих клетках, где они распознаются Т-хелперами.
• Затем активированные Т-клетки вырабатывают провоспалительные цитокины и матриксные медаллопротеиназы, которые стимулируют повреждение слизистой кишки и продукцию В-клетками антител против тканевой трансглютаминазы.
• С течением времени, может возникнуть генерализация эпитопа (формирование иммунного ответа против эндогенного антигена или множественных эндогенных антигенов вследствие его/их экспозиции во время повреждения тканей) и внести вклад в продукцию антител, способных связываться с эпидермальной трансглютаминазой.
• IgA антитела к эпидермальной трансглютаминазе распространяются с кровотоком, в результате достигают кожи, и объединяются с эпидермальной трансглютаминазой в дерме.
• Отложение иммунных комплексов в дерме стимулирует хемотаксис нейтрофилов и протеолитическое расщепление до lamina lucida, приводящее к формированию пузырей [14].
Эпидемиология
Герпетиформный дерматит (ГД). Редкий дерматоз, чаще встречающийся у жителей Северной Европы.
По данным эпидемиологических исследований, проведенных в Северной Европе, в различных странах заболеваемость ГД колеблется от 0,4 до 3,5 случаев на 100 000 населения в год, распространенность - от 1,2 до 75,3 случаев на 100 000 населения [ 3-10 ].
Обычно заболевание начинается в возрасте 30 -40 лет, однако может развиться в детском и пожилом возрасте [11]. Мужчины болеют чаще женщин; соотношение заболеваемости мужчин и женщин варьирует от 1,1:1 до 1,9:1 [12 ].
По данным официальных государственных статистических наблюдений, в 2014 году распространенность ГД в Российской Федерации составила 2,0 случаев на 100 тысяч населения в возрасте 18 лет и старше, заболеваемость - 0,8 случаев на 100 тысяч населения в возрасте 18 лет и старше. [13 ].
Герпетиформный дерматит, как и глютен-чувствительная энтеропатия (целиакия), ассоциирован с гаплотипами HLA-DQ2 и HLA-DQ8 [ 14 ]. Примерно у 5% пациентов с глютеновой энтеропатией развивается ГД [2,15 ].
По данным эпидемиологических исследований, проведенных в Северной Европе, в различных странах заболеваемость ГД колеблется от 0,4 до 3,5 случаев на 100 000 населения в год, распространенность - от 1,2 до 75,3 случаев на 100 000 населения [ 3-10 ].
Обычно заболевание начинается в возрасте 30 -40 лет, однако может развиться в детском и пожилом возрасте [11]. Мужчины болеют чаще женщин; соотношение заболеваемости мужчин и женщин варьирует от 1,1:1 до 1,9:1 [12 ].
По данным официальных государственных статистических наблюдений, в 2014 году распространенность ГД в Российской Федерации составила 2,0 случаев на 100 тысяч населения в возрасте 18 лет и старше, заболеваемость - 0,8 случаев на 100 тысяч населения в возрасте 18 лет и старше. [13 ].
Герпетиформный дерматит, как и глютен-чувствительная энтеропатия (целиакия), ассоциирован с гаплотипами HLA-DQ2 и HLA-DQ8 [ 14 ]. Примерно у 5% пациентов с глютеновой энтеропатией развивается ГД [2,15 ].
Классификация
Общепринятой классификации не существует.
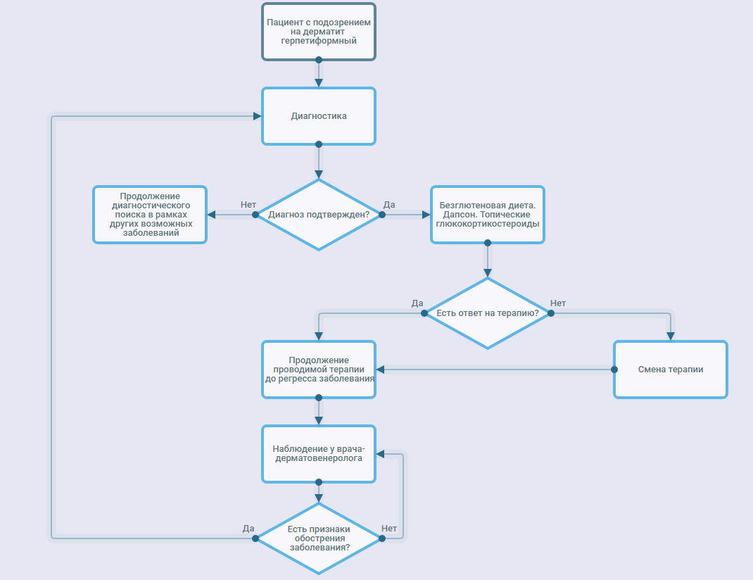
Диагностика
2,1 Жалобы и 2,2 Физикальное обследование.
Для ГД характерны полиморфизм, группировка и симметричность высыпаний. Высыпания локализуются преимущественно на разгибательных поверхностях конечностей, волосистой части головы, плечах, коленях, локтях, крестце, ягодицах, сопровождаются зудом. Сыпь представлена пятнами, волдырями, папулами и пузырями различной величины. Пузыри напряженные, с плотной покрышкой, наполненные прозрачным или мутным, иногда геморрагическим содержимым, образуются на гиперемированном отечном основании. Пузыри вскрываются, образуя эрозии, которые быстро эпителизируются, оставляя гиперпигментацию. Иногда поражение кожи носит локализованный характер. Поражение слизистой оболочки полости рта наблюдается редко. Общее состояние больных удовлетворительное.Наблюдаемая иногда мономорфность высыпаний позволила выделить ряд клинических форм ГД [ 11]:
• буллезная;
• герпесоподобная;
• трихофитоидная;
• строфулезная.
Уровень убедительности рекомендаций . Не применимо (уровень достоверности доказательств - не применимо ).
2,3 Лабораторная.
Рекомендуется.• Консультации гастроэнтеролога - при наличии жалоб, обусловленных поражением кишечника (боли в животе, диарея), для исключения глютеновой энтеропатии.
• диетолога - при необходимости коррекции диеты с исключением глютенсодержащих продуктов;
• эндокринолога - с целью выявления и терапии аутоиммунных заболеваний щитовидной железы.
Уровень убедительности рекомендаций . Не применимо (уровень достоверности доказательств - не применимо).
Лечение
3,1 Консервативное.
Не применяется.Реабилитация и амбулаторное лечение
Не применяется.
Профилактика
• Первичная профилактика дерматита герпетиформного не разработана. Мерой вторичной профилактики является соблюдение безглютеновой диеты больными дерматитом герпетиформным и глютеновой энтеропатией (целиакией).
• В случае отсутствия эффекта от терапии дапсоном в дозировке 1 мг на кг массы тела в сутки дозировка препарата может быть повышена до 150-200 мг в сутки кратким курсом или может быть назначена терапия сульфасалазином перорально.
Уровень убедительности рекомендаций . Не применимо (уровень достоверности доказательств - не применимо ).
• В случае отсутствия эффекта от терапии дапсоном в дозировке 1 мг на кг массы тела в сутки дозировка препарата может быть повышена до 150-200 мг в сутки кратким курсом или может быть назначена терапия сульфасалазином перорально.
Уровень убедительности рекомендаций . Не применимо (уровень достоверности доказательств - не применимо ).
Критерии оценки качества медицинской помощи
| №№ | Критерии качества | Уровень достоверности доказательств | Уровень убедительности доказательств |
| 1 | Выполнен общий (клинический) анализ крови: лейкоциты, эритроциты, гемоглобин, тромбоциты, нейтрофилы палочкоядерные, нейтрофилы сегментоядерные, эозинофилы, базофилы, лимфоциты, моноциты, скорость оседания эритроцитов | 4 | D |
| 2 | Выполнен анализ крови биохимический общетерапевтический: общий белок, глюкоза, креатинин, мочевая кислота, билирубин общий, холестерин общий, триглицериды, аланин-аминотрансфераза, аспартат-аминотрансфераза | 4 | D |
| 3 | Выполнен общий (клинический) анализ мочи: цвет, прозрачность, относительная плотность, реакция pH, глюкоза, белок, билирубин, реакция на кровь, кетоновые тела, нитраты, эпителий плоский, эпителий переходный, эпителий почечный, лейкоциты, эритроциты, бактерии | 4 | D |
| 4 | Подтвержден диагноз гистологическим методом и прямой иммунофлюоресценции | 4 | D |
| 5 | Проведена терапия дапсоном ** | 4 | D |
| 6 | Достигнут частичный или полный регресс высыпаний | 4 | D |
|
|
Список литературы
• вonciani D., Verdelli A., вonciolini V. et al. Dermatitis herpetiformis: from the genetics to the development of skin lesions. сlin Dev Immunol 2012; 2012: 239691.
• Herrero-González J.E. сlinical guidelines for the diagnosis and treatment of dermatitis herpetiformis. Actas Dermosifiliogr 2010; 101 (10): 820-826.
• Reunala T., Lokki J. Dermatitis herpetiformis in Finland. Acta Derm Venereol 1978; 58: 505-510.
• Mobacken H., Kastrup W., Nilsson L.A. Incidence and prevalence of dermatitis herpetiformis in western Sweden. Acta Derm Venereol 1984; 64: 400-404.
• Salmi T.T., Hervonen K., Kautiainen H. et al. Prevalence and incidence of dermatitis herpetiformis: a 40-year prospective study from Finland. вr J Dermatol 2011; 165: 354-359.
• сhristensen O.B., Hindsén M., Svensson A. Natural history of dermatitis herpetiformis in southern Sweden. Dermatologica 1986; 173: 271-277.
• вurrows D. The prevalence of dermatitis herpetiformis. вr J Dermatol 1972; 86: 437.
• вuckley D.B., English J., Molloy W. et al. Dermatitis herpetiformis: a review of 119 cases. сlin Exp Dermatol 1983; 8: 477-487.
• Gawkrodger D.J., вlackwell J.N., Gilmour H.M. et al. Dermatitis herpetiformis: diagnosis, diet and demography. Gut 1984; 25: 151-157.
• Moi H. Incidence and prevalence of dermatitis herpetiformis in a country in central Sweden, with comments on the course of the disease and IgA deposits as diagnostic criterion. Acta Derm Venereol 1984; 64: 144-150.
• Самцов А.А., Белоусова И.Э. Буллезные дерматозы. Монография. Спб ООО « Издательско-полиграфическая компания «КОСТА» 2012,-144 с.
• Salmi T.T., Hervonen K., Kautiainen H. et al. Prevalence and incidence of dermatitis herpetiformis: a 40-year prospective study from Finland. вr J Dermatol 2011; 165: 354.
• Форма Федерального статистического наблюдения №12 «Сведения о числе заболеваний, зарегистрированных у пациентов, проживающих в районе обслуживания медицинской организации за 2014 г.
• вonciani D., Verdelli A., вonciolini V. et al. Dermatitis herpetiformis: from the genetics to the development of skin lesions. сlin Dev Immunol 2012; 2012: 239691.
• сaproni M., Antiga E., Melani L., Fabbri P. Italian Group for сutaneous Immunopathology. Guidelines for the diagnosis and treatment of dermatitis herpetiformis. J Eur Acad Dermatol Venereol. 2009;23 (6): 633-638.
• Ingen-Housz-Oro S., Joly P., вernard P. et al.; сentres de référence des maladies bulleuses auto-immunes. Société Française de Dermatologie. Dermatitis herpetiformis. Guidelines for the diagnosis and treatment. сentres de référence des maladies bulleuses auto-immunes. Société Française de Dermatologie (in French). Ann Dermatol Venereol 2011; 138 (3): 271-273.
• вolotin D., Petronic-Rosic V. Dermatitis herpetiformis. Part II: diagnosis, management and prognosis. J Am Acad Dermatol 2011; 64: 1027-1034.
• Herrero-González J.E. сlinical guidelines for the diagnosis and treatment of dermatitis herpetiformis. Actas Dermosifiliogr 2010; 101 (10): 820-826.
• Reunala T., Lokki J. Dermatitis herpetiformis in Finland. Acta Derm Venereol 1978; 58: 505-510.
• Mobacken H., Kastrup W., Nilsson L.A. Incidence and prevalence of dermatitis herpetiformis in western Sweden. Acta Derm Venereol 1984; 64: 400-404.
• Salmi T.T., Hervonen K., Kautiainen H. et al. Prevalence and incidence of dermatitis herpetiformis: a 40-year prospective study from Finland. вr J Dermatol 2011; 165: 354-359.
• сhristensen O.B., Hindsén M., Svensson A. Natural history of dermatitis herpetiformis in southern Sweden. Dermatologica 1986; 173: 271-277.
• вurrows D. The prevalence of dermatitis herpetiformis. вr J Dermatol 1972; 86: 437.
• вuckley D.B., English J., Molloy W. et al. Dermatitis herpetiformis: a review of 119 cases. сlin Exp Dermatol 1983; 8: 477-487.
• Gawkrodger D.J., вlackwell J.N., Gilmour H.M. et al. Dermatitis herpetiformis: diagnosis, diet and demography. Gut 1984; 25: 151-157.
• Moi H. Incidence and prevalence of dermatitis herpetiformis in a country in central Sweden, with comments on the course of the disease and IgA deposits as diagnostic criterion. Acta Derm Venereol 1984; 64: 144-150.
• Самцов А.А., Белоусова И.Э. Буллезные дерматозы. Монография. Спб ООО « Издательско-полиграфическая компания «КОСТА» 2012,-144 с.
• Salmi T.T., Hervonen K., Kautiainen H. et al. Prevalence and incidence of dermatitis herpetiformis: a 40-year prospective study from Finland. вr J Dermatol 2011; 165: 354.
• Форма Федерального статистического наблюдения №12 «Сведения о числе заболеваний, зарегистрированных у пациентов, проживающих в районе обслуживания медицинской организации за 2014 г.
• вonciani D., Verdelli A., вonciolini V. et al. Dermatitis herpetiformis: from the genetics to the development of skin lesions. сlin Dev Immunol 2012; 2012: 239691.
• сaproni M., Antiga E., Melani L., Fabbri P. Italian Group for сutaneous Immunopathology. Guidelines for the diagnosis and treatment of dermatitis herpetiformis. J Eur Acad Dermatol Venereol. 2009;23 (6): 633-638.
• Ingen-Housz-Oro S., Joly P., вernard P. et al.; сentres de référence des maladies bulleuses auto-immunes. Société Française de Dermatologie. Dermatitis herpetiformis. Guidelines for the diagnosis and treatment. сentres de référence des maladies bulleuses auto-immunes. Société Française de Dermatologie (in French). Ann Dermatol Venereol 2011; 138 (3): 271-273.
• вolotin D., Petronic-Rosic V. Dermatitis herpetiformis. Part II: diagnosis, management and prognosis. J Am Acad Dermatol 2011; 64: 1027-1034.
Приложения
Приложение А1.
Состав рабочей группы.• Кубанова Анна Алексеевна - академик РАН, доктор медицинских наук, профессор, Президент Российского общества дерматовенерологов и косметологов. Конфликт интересов отсутствует.
• Кубанов Алексей Алексеевич - доктор медицинских наук, профессор, член Российского общества дерматовенерологов и косметологов. Конфликт интересов отсутствует.
• Карамова Арфеня Эдуардовна - кандидат медицинских наук, член Российского общества дерматовенерологов и косметологов. Конфликт интересов отсутствует.
• Знаменская Людмила Федоровна - доктор медицинских наук, член Российского общества дерматовенерологов и косметологов. Конфликт интересов отсутствует.
• Чикин Вадим Викторович - кандидат медицинских наук, член Российского общества дерматовенерологов и косметологов. Конфликт интересов отсутствует.
Приложение А2.
Методология разработки клинических рекомендаций.Целевая аудитория клинических рекомендаций:
• Врачи-специалисты: дерматовенерологи;• Ординаторы и слушатели циклов повышения квалификации по указанным специальностям.
Таблица П1- Уровни достоверности доказательств.
| Уровни достоверности доказательств | Описание |
| 1++ | Мета-анализы высокого качества, систематические обзоры рандомизированных контролируемых исследований (РКИ) или РКИ с очень низким риском систематических ошибок |
| 1+ | Качественно проведенные мета-анализы, систематические, или РКИ с низким риском систематических ошибок |
| 1- | Мета-анализы, систематические, или РКИ с высоким риском систематических ошибок |
| 2++ | Высококачественные систематические обзоры исследований случай-контроль или когортных исследований. Высококачественные обзоры исследований случай-контроль или когортных исследований с очень низким риском эффектов смешивания или систематических ошибок и средней вероятностью причинной взаимосвязи |
| 2+ | Хорошо проведенные исследования случай-контроль или когортные исследования со средним риском эффектов смешивания или систематических ошибок и средней вероятностью причинной взаимосвязи |
| 2- | Исследования случай-контроль или когортные исследования с высоким риском эффектов смешивания или систематических ошибок и средней вероятностью причинной взаимосвязи |
| 3 | Неаналитические исследования (например, описания случаев, серий случаев) |
| 4 | Мнение экспертов |
Таблица П2 - Уровни убедительности рекомендаций.
| Уровень убедительности доказательств | Характеристика показателя |
| А | По меньшей мере один мета-анализ, систематический обзор или РКИ, оцененные как 1++, напрямую применимые к целевой популяции и демонстрирующие устойчивость результатов или группа доказательств, включающая результаты исследований, оцененные как 1+, напрямую применимые к целевой популяции и демонстрирующие общую устойчивость результатов |
| В | Группа доказательств, включающая результаты исследований, оцененные как 2++, напрямую применимые к целевой популяции и демонстрирующие общую устойчивость результатов или экстраполированные доказательства из исследований, оцененных как 1++ или 1+ |
| С | Группа доказательств, включающая результаты исследований, оцененные как 2+, напрямую применимые к целевой популяции и демонстрирующие общую устойчивость результатов; или экстраполированные доказательства из исследований, оцененных как 2++ |
| D | Доказательства уровня 3 или 4; или экстраполированные доказательства из исследований, оцененных как 2+ |
Порядок обновления клинических рекомендаций.
Рекомендации в предварительной версии рецензируются независимыми экспертами. Комментарии, полученные от экспертов, систематизируются и обсуждаются членами рабочей группы. Вносимые в результате этого изменения в рекомендации или причины отказа от внесения изменений регистрируются.Предварительная версия рекомендаций выставляется для обсуждения на сайте ФГБУ «Государственный научный центр дерматовенерологии и косметологии» Минздрава России для того, чтобы лица, не участвующие в разработке рекомендаций, имели возможность принять участие в обсуждении и совершенствовании рекомендаций.
Для окончательной редакции и контроля качества рекомендации повторно анализируются членами рабочей группы.
Приложение А3.
Связанные документы.Данные клинические рекомендации разработаны с учётом следующих нормативно-правовых документов:
• Порядок оказания медицинской помощи по профилю «дерматовенерология», утвержденный Приказом Министерства здравоохранения Российской Федерации № 924н от 15 ноября 2012 г.
Приложение В.
Информация для пациентов.• Больным необходимо соблюдать диету. Из рациона должны быть полностью устранены пшеница, ячмень, рожь, овес и другие злаки. Также необходимо исключить продукты, содержащие йод (продукты моря, фейхоа, хурма ).
• Безглютеновая диета приводит к регрессу высыпаний через 1-2 года, однако герпетиформный дерматит неизменно рецидивирует в течение 12 недель после повторного поступления глютена с пищей, в связи с чем пациенты должны пожизненно придерживаться диеты. Только у 10-20% больных развивается иммунная толерантность, и появляется возможность придерживаться обычной диеты после нескольких лет строгой безглютеновой диеты; это наиболее часто наблюдается в случаях начала заболевания в детском возрасте и у пациентов, получавших дапсон.
• Строгое соблюдение безглютеновой диеты в течение длительного времени приводит к уменьшению потребности в лекарствах, снижению риска развития лимфом кишечника, разрешению кожных высыпаний и симптомов энтеропатии/мальабсорбции.
Минздрав России 2016.
|
|
Связанные заболевания
Связанные стандарты мед. помощи
- Стандарт специализированной медицинской помощи при герпетиформном дерматите
- Стандарт медицинской помощи больным с дерматитом герпетиформным (при оказании специализированной помощи)
- Стандарт специализированной медицинской помощи при герпетиформном дерматите (в дневном стационаре)
- Стандарт первичной медико-санитарной помощи при герпетиформном дерматите