ICD-10 codes
Introduction
МКБ 10: H83.3/ H93.1/ H93.2.
Год утверждения (частота пересмотра): 2016 (пересмотр каждые 3 года).
ID: КР23.
Профессиональные ассоциации.
• Национальная медицинская ассоциация оториноларингологов.
Год утверждения (частота пересмотра): 2016 (пересмотр каждые 3 года).
ID: КР23.
Профессиональные ассоциации.
• Национальная медицинская ассоциация оториноларингологов.
Professional associations
• Национальная медицинская ассоциация оториноларингологов.
List of abbreviations
СНТ - сенсоневральная тугоухость, поражение рецепторного аппарата улитки.
КСВП - коротколатентные слуховые вызванные потенциалы.
ЭТ ЭКоГ - экстратимпанальная электрокохлеография - регистрация потенциалов улитки и слухового нерва от поверхности неповрежденной барабанной перепонки.
КПа - килопаскаль, единица измерения давления.
ДБ нПС - уровень в децибелах над нормальным порогом слышимости.
МРТ - магнитно-резонансная томография.
КТ - компьютерная томография.
ОАЭ - отоакустическая эмиссия.
КСВП - коротколатентные слуховые вызванные потенциалы.
ЭТ ЭКоГ - экстратимпанальная электрокохлеография - регистрация потенциалов улитки и слухового нерва от поверхности неповрежденной барабанной перепонки.
КПа - килопаскаль, единица измерения давления.
ДБ нПС - уровень в децибелах над нормальным порогом слышимости.
МРТ - магнитно-резонансная томография.
КТ - компьютерная томография.
ОАЭ - отоакустическая эмиссия.
Terms and definitions
Тиннитус. Синоним субъективного шума в ушах, слухового ощущения, не имеющего реального источника во внешней среде.
Объективный шум в ушах. Слуховое ощущение от реально происходящих в организме звуковых феноменов, чаще пульсирующий. Такой шум может быть зафиксирован аускультацией или с помощью аппаратуры с поверхности головы или наружного слухового прохода.
Объективный шум в ушах. Слуховое ощущение от реально происходящих в организме звуковых феноменов, чаще пульсирующий. Такой шум может быть зафиксирован аускультацией или с помощью аппаратуры с поверхности головы или наружного слухового прохода.
Description
Шум в ушах. Ощущение пациентом различных звуковых эффектов, не имеющих реальных источников происхождения во внешней среде. [1] Следует упомянуть еще два классических определения:
R. сoles [2] и A.Davis [3]. Тиннитус - ощущение звука без его очевидного источника, которое длится более 5 минут и не следует сразу после воздействия интенсивного шума .
P. Jastreboff [4] слуховые ощущения, являющиеся исключительно результатом активности нервной системы и не связанные с механическими и колебательными процессами в улитке .
R. сoles [2] и A.Davis [3]. Тиннитус - ощущение звука без его очевидного источника, которое длится более 5 минут и не следует сразу после воздействия интенсивного шума .
P. Jastreboff [4] слуховые ощущения, являющиеся исключительно результатом активности нервной системы и не связанные с механическими и колебательными процессами в улитке .
Reasons
В основе патогенеза шума в ушах, по современным представлениям, лежит теория самовыслушивания соматических звуков организма в результате сложившихся патологических условий и возникновения слуховых ощущений [5].
Шум в ушах может быть обусловлен разнообразными причинами и не всегда рассматривается как патологическое состояние.Существуют эндогенные соматические звуки, которые возникают при сокращении мышц , движении суставов, связок, токе крови. Обычно эти звуки маскируются звуками окружающей среды и не приводят к патологическим состояниям. Однако в подавляющем большинстве случаев шум в ушах является симптомом различных патологических состояний. [6].
Причины возникновения объективного шума:
• Нейромышечные причины: миоклонус мышц среднего уха и мягкого неба, зияние слуховой трубы, спонтанная отоакустическая эмиссия (СОАЭ) [7,8].
• Мышечно-суставные: патология височно-нижнечелюстного сустава [9].
• Сосудистые причины: опухоли среднего уха, артериовенозные шунты, стенозы артерий, венозные шумы, пороки сердца, аномальное расположение сосудов [9, 10, 11].
Причины возникновения субъективного шума в ушах :
• Метаболические причины: атеросклероз сосудов, гепатит, сахарный диабет, гипогликемия, гипо- и гипертиреоз.
• Заболевания наружного, среднего, внутреннего уха: серная пробка, экзостозы наружного слухового прохода, наружный отит, средний отит, отосклероз, опухоли барабанной полости, лабиринтиты, сенсоневральная тугоухость, акустическая и баротравма, болезнь Меньера.
• Опухоли: мостомозжечкового угла, головного мозга, невринома VIII п.
• Интоксикация: ототоксические лекарственные препараты, бензол, метиловый спирт.
• Патология шейного отдела позвоночника: остеодистрофические изменения, нестабильность.
• Вибрация, шум как производственные факторы.
• Психо-неврологические заболевания: рассеянный склероз, шизофрения, депрессивные состояния.
• Травма [12].
Наиболее интенсивный, мучительный для больного шум имеет в своей основе повреждение на уровне улитки. Для внутричерепных опухолей характерно непостоянство интенсивности шума в ушах: его усиление на высоте приступа цефалгии и уменьшение на фоне мероприятий, понижающих внутричерепное давление. Изменение интенсивности шума в ушах при перемене положения типично для опухолей задней черепной ямки. При опухолях мостомозжечкового угла и бокового выворота IV желудочка шум локализуется на стороне поражения - в затылочной области или ухе [13].
О сосудистой этиологии шума в ушах свидетельствуют ритмическая пульсация, синхронная с пульсом, и низкочастотная шипящая тональность. Если сдавление сосудисто-нервного шейного пучка вызывает исчезновение или резкое уменьшение шума, это свидетельствует о патологии в системе магистральных артерий шеи, если характер шума не изменяется, это говорит о патологии вертебральных артерий. Одной из наиболее частых причин сосудистого шума в ушах является венозный шум при давлении на область яремной вены. Шумом в ушах сопровождается высокий сердечный выброс при анемии, физических нагрузках, беременности, тиреотоксикозе.
При нарушении звукопроведения, чаще всего по причине воспаления наружного, среднего уха и/или дисфункции слуховой трубы, развивается кондуктивная тугоухость. Для кондуктивной тугоухости характерен низкочастотный ушной шум, сочетающийся со снижением слуха и ощущением заложенности пораженного уха.
Шум в ушах при сенсоневральной тугоухости может быть различной тональности и интенсивности, двусторонним или односторонним (на стороне тугоухости). Иногда шум и головокружение предшествуют стойкому нарушению слуха.
Шум в ушах - типичный симптом болезни Меньера. У половины пациентов заболевание начинается со слуховых расстройств. Типична флюктуирующая тугоухость, характеризующаяся колебаниями слуха, которые проявляются субъективно и обнаруживаются при аудиометрии. Колебания касаются также ушного шума и заложенности уха: они усиливаются перед приступом, достигают максимума во время приступа, а после него заметно уменьшаются, в результате чего нередко улучшается слух [14, 15].
Ушной шум сопровождает такие синдромы:
• Сидром Киари - аномалии развития атланта, дисплазия костного и перепончатого лабиринта; смещение в большое затылочное отверстие и сдавление мозжечка, гидроцефалия.
• Синдром Гарднера-Тернера - наследственная двусторонняя невринома n.statoacusticus (VIII); аутосомно-доминантное наследование; проявляется до 30 лет; периферические нейрофибромы.
• Синдром Клиппеля-Фейля - наследственные аномалии развития позвонков; дисплазия костного и перепончатого лабиринтов; аутосомно-доминантное наследование.
• Синдром Конигсмарка-Холлэндера-Берлина - наследственный отологический и дерматологический симптомокомплекс; аутосомно-рецессивное наследование.
• Синдром Пенса - разновидность наследственных аномалий среднего и внутреннего уха. Сцепленное с Х-хромосомой, возможно, рецессивное наследование.
• Синдром Ханта - Zoster oticus - поражение ушной области с односторонним участием коленчатого узла.
• синдром Минора - синдром дегисценции верхнего полукружного канала. Встречается крайне редко. Головокружение провоцируется громким звуком (феномен Тулио) или изменением давления в среднем ухе, например, при сморкании. Другие клинические проявления: низкочастотная кондуктивная (реже смешанная) тугоухость (в 80% флюктуирующая), аутофония, гиперакузия. Пульсирующий характер шума вероятно обусловлен восприятием нормальных синхронных с пульсом колебаний внутричерепного давления и описывается как «волны, похожие на шум прибоя» или стрекотание кузнечиков [16]. Другие авторы указывают на непульсирующий характер шума. Пациент может слышать биение сердца, скрип суставов и тому прочее. Частыми симптомами являются расстройства равновесия, быстрая утомляемость. Проба Вебера указывает на пораженное ухо. Акустические рефлексы не изменены. Диагноз подтверждается КТ височных костей (коронарная проекция) и регистрацией вызванных миогенных потенциалов. Лечение хирургическое.
Шум возникает как последствие баротравмы из-за разницы между уровнем атмосферного давления окружающей среды и давлением в воздушных полостях уха, например, при резком неправильном сморкании, при быстром погружении или подъеме с глубины у аквалангистов и водолазов, при взлете и посадке самолета, при внезапном нарушении герметизации воздушного судна. Баротравма проявляется помимо шума и звона в ухе болью в ухе, снижением слуха, головокружением, тошнотой. Возможна потеря сознания.
Наиболее часто баротравма приводит к потере слуха на высокие частоты в диапазоне 4000-8000 Гц, однако возможно наступление глухоты. Если при погружении аквалангиста или водолаза возникает односторонний разрыв барабанной перепонки, это может привести к возникновению перилимфатической фистулы, которая становится причиной появления ушного шума и головокружения. Сочетание баротравмы (в результате мгновенного резкого повышения атмосферного давления) и акустической травмы (вследствие воздействия звука высокой частоты и интенсивности) происходит при взрывах и выстрелах на близком от уха расстоянии. Возможные повреждения среднего уха: гематотимпанум, разрыв барабанной перепонки, кровотечение из уха, разрыв цепи слуховых косточек. В случае взрыва разрыв барабанной перепонки возможен при минимальном давлении около 100 кПа. Частотный спектр взрывной волны составляет 1500-3000 Гц, что совпадает с зоной высокой чувствительности уха человека. Контузия вызывает интенсивный шум в ушах, резкое снижение слуха по сенсоневральному типу, интенсивное головокружение, рвоту, грубую статическую атаксию.
Для промышленно развитых стран, включая Россию, актуальна проблема профессиональной тугоухости как следствие работы в шумном производстве, а также проблема хронического шумового воздействия в условиях акустического ландшафта . Рабочие различных отраслей промышленного производства неизбежно подвергаются воздействию производственного шума и вибрации, что негативно отражается на состоянии слуховой и вестибулярной функции, особенно при несоблюдении правил техники безопасности. Производственный шум формируют звуки различной частоты, включая инфра- и ультразвуки, и интенсивности. Низкочастотный шум имеет максимальную интенсивность на частотах ниже 300 Гц, среднечастотный - до 800 Гц, высокочастотный - свыше 800 Гц. Фоновый стабильный шум на ткацких фабриках достигает уровня 100-105 дБ, на судоверфях 120-130 дБ, а реактивные двигатели создают шум в пределах 140-160 дБ. Между тем шумовой фон интенсивностью свыше 75 дБ считается опасным для органа слуха. Предельно допустимый уровень низкочастотного шума - 90-100 дБ, среднечастотного - 88,5-90 дБ, высокочастотного - 75-80 дБ.
Постоянный производственный шум приводит к снижению слуха сенсоневрального типа в первую очередь на частоте 4000 Гц, что проявляется западением на тональной пороговой аудиограмме и расценивается как аудиологический признак, характерный для профессиональной тугоухости. Более выраженное снижение слуха вызывает импульсный шум не только на частоту 4000 Гц, но и в критической зоне 1000-2000 Гц. Постепенно с увеличением стажа работы наблюдается повышение порогов костного и воздушного восприятия по всей тон-шкале.
Вибрация в условиях промышленного производства возникает при работе с виброинструментами (местная вибрация) или является составляющей технологического процесса (общая вибрация). Общая производственная вибрация в диапазоне 40-50 кГц и местная вибрация не оказывают заметного влияния на орган слуха. Если же частотная характеристика вибрации находится в зоне слухового восприятия, то наблюдается снижение слуха преимущественно в зоне низких частот и появление низкочастотного шума.
Односторонний пульсирующий ушной шум в сочетании с кондуктивной тугоухостью должен насторожить врача, так как причиной такой клинической картины может быть гломусная опухоль среднего уха. При отоскопии гломусная опухоль определяется как красноватая или синюшная масса за барабанной перепонкой. По мере роста гломусной опухоли появляются гиперемия барабанной перепонки и ее выпячивание в нижних отделах, сглаживание опознавательных контуров и границ между барабанной перепонкой и стенками слухового прохода. Прогрессирует тугоухость вплоть до глухоты. При прорастании в слуховой проход опухоль определяется как новообразование округлой формы серого, красно-серого или багрового цвета, легко кровоточащее при прикосновении. Возможные осложнения - периферическое поражение лицевого нерва, выпадение вкуса на передних 2/3 языка, головокружение, нарушения статики и координации (при прорастании в лабиринт), поражение IХ-ХII пар черепных нервов, внутричерепная гипертензия. Опухоль яремного гломуса чаще всего прорастает в барабанную полость и через яремное отверстие - в заднюю черепную ямку. Для яремного гломуса также характерен пульсирующий низкочастотный шум в ухе, но тугоухость и отоскопические изменения появляются значительно позже, при прорастании опухоли в барабанную полость.
Встречается ятрогенный шум в ушах, как правило, в сочетании cо снижением слуха по сенсоневральному типу, который обусловлен в первую очередь побочным действием ототоксичных лекарств. До применения антибиотиков наиболее ототоксичными лекарственными препаратами считались мышьяк, хинин, хлорохин, салицилаты. К настоящему времени эта группа препаратов пополнилась антибиотиками аминогликозидного ряда, диуретиками (ацетазоламид, этакриновая кислота), нестероидными противовоспалительными препаратами (диклофенак, ибупрофен, индометацин), противоопухолевыми препаратами - производными платины (цисплатин, карбаплатин). Ототоксическое действие могут вызвать ингибиторы АПФ (эналаприл, моноприл), анестетики (лидокаин), антидепрессанты (ксанакс, амитриптилин, нортриптилин), противомалярийные препараты (хлорохин), блокаторы кальциевых каналов (нифедипин, никардипин) и другие. В нескольких международных классификациях существует шкала критериев тяжести ототоксичности.
Все аминогликозиды оказывают негативное влияние на внутреннее ухо, причем одни (канамицин, гентамицин) повреждают улитку, что клинически проявляется сенсоневральной тугоухостью различной степени выраженности вплоть до глухоты и шума в ушах, другие (стрептомицин и тобрамицин) негативно воздействуют на вестибулярные структуры лабиринта, что приводит к выраженному головокружению, атаксии, угнетению вестибулярной функции лабиринтов. В онкологической практике широко применяют препараты платины (цисплатин, карбоплатин). Однако наряду с высокой цитостатической активностью они обладают рядом побочных эффектов, в том числе ототоксичностью. Экспериментальные радиоизотопные исследования показали, что накопление цисплатина происходит в различных структурах улитки, большей частью в сосудистой полоске. Из нестероидных противовоспалительных препаратов наиболее токсичны для органа слуха салицилаты (ацетилсалициловая кислота и натрия салицилат) вследствие их влияния на биоэлектрические процессы в улитке за счет нарушения проводимости мембран волосковых клеток. При длительном приеме значительных доз салицилатов возможно развитие сенсоневральной тугоухости с потерей слуха до 20-40 дБ, однако, как правило, снижение слуха и шум в ушах обратимы и исчезают через 24-72 ч после отмены препарата. Ототоксическое действие петлевых диуретиков связано с их способностью нарушать барьер между эндо- и перилимфой в улитке за счет изменения плотности соединения маргинальных клеток, ограничивающих эндолимфатическое пространство. Образующийся дисбаланс натрия, калия, хлора, снижение содержания кальция вызывают угнетение восприятия звукового раздражения структурами улитки.
Несмотря на очевидный ототоксический эффект, производные платины (цисплатин и карбаплатин) являются на сегодняшний день одними из основных в лечении ряда солидных диссеминированных опухолей различной локализации, а аминогликозиды остаются препаратами выбора при туберкулезе, бруцеллезе, туляремии, в сочетании с в-лактамами и гликопептидами - при инфекционном эндокардите, посттравматическом менингите, интраабдоминальной инфекции, инфекции органов малого таза, остеомиелите, септическом артрите. Поэтому важное значение имеет возможность использования лекарственных препаратов и методов, позволяющих избежать или уменьшить риск развития побочных эффектов аминогликозидов без отмены последних.
Объективный шум в ушах встречается при сосудистой патологии головного мозга, артериовенозных аневризмах, артериосинусных соустьях, опухолях головного мозга, сдавливающих крупные сосуды, хорошо выслушиваются фонендоскопом как пульсирующий, шипящий, синхронный с пульсом шум.
Артериальные внутричерепные аневризмы не приводят к появлению объективного шума. Артериовенозные пороки развития встречаются редко, но все-таки могут развиваться в зоне между затылочной артерией (идущей от наружной сонной артерии медиально к сосцевидному отростку) и поперечным синусом.
При патологическом соустье между внутренней сонной артерией и кавернозным синусом шум наиболее выражен при выслушивании фонендоскопом в лобно-височной области, вокруг глазницы, в области собачьей ямки, при соустье между затылочной артерией и сигмовидным синусом - в заушной область области, при артериовенозных аневризмах в лобно-теменной области.
Миоклонические подергивания m. tensor tympani et m. stapedius, а также сокращения мышц мягкого неба могут стать причиной шума в ушах. Миогенный шум зачастую бывает интенсивным, напоминает пощелкивание, хруст снега, стрекотание кузнечика, слышен даже на расстоянии от больного. Для выявления миоклонуса мягкого неба наиболее информативной является эндоскопическая назофарингоскопия, так как обычная фарингоскопия при открытом рте больного может привести к исчезновению мышечных подергиваний. Миоклонус мышц среднего уха выявляется аудиологическими методами.
Шум в ушах миогенной природы может возникнуть на фоне рассеянного склероза, поражения сосудов головного мозга, внутричерепных опухолей, психогенных расстройств.
Шум в ушах может быть обусловлен разнообразными причинами и не всегда рассматривается как патологическое состояние.Существуют эндогенные соматические звуки, которые возникают при сокращении мышц , движении суставов, связок, токе крови. Обычно эти звуки маскируются звуками окружающей среды и не приводят к патологическим состояниям. Однако в подавляющем большинстве случаев шум в ушах является симптомом различных патологических состояний. [6].
Причины возникновения объективного шума:
• Нейромышечные причины: миоклонус мышц среднего уха и мягкого неба, зияние слуховой трубы, спонтанная отоакустическая эмиссия (СОАЭ) [7,8].
• Мышечно-суставные: патология височно-нижнечелюстного сустава [9].
• Сосудистые причины: опухоли среднего уха, артериовенозные шунты, стенозы артерий, венозные шумы, пороки сердца, аномальное расположение сосудов [9, 10, 11].
Причины возникновения субъективного шума в ушах :
• Метаболические причины: атеросклероз сосудов, гепатит, сахарный диабет, гипогликемия, гипо- и гипертиреоз.
• Заболевания наружного, среднего, внутреннего уха: серная пробка, экзостозы наружного слухового прохода, наружный отит, средний отит, отосклероз, опухоли барабанной полости, лабиринтиты, сенсоневральная тугоухость, акустическая и баротравма, болезнь Меньера.
• Опухоли: мостомозжечкового угла, головного мозга, невринома VIII п.
• Интоксикация: ототоксические лекарственные препараты, бензол, метиловый спирт.
• Патология шейного отдела позвоночника: остеодистрофические изменения, нестабильность.
• Вибрация, шум как производственные факторы.
• Психо-неврологические заболевания: рассеянный склероз, шизофрения, депрессивные состояния.
• Травма [12].
Наиболее интенсивный, мучительный для больного шум имеет в своей основе повреждение на уровне улитки. Для внутричерепных опухолей характерно непостоянство интенсивности шума в ушах: его усиление на высоте приступа цефалгии и уменьшение на фоне мероприятий, понижающих внутричерепное давление. Изменение интенсивности шума в ушах при перемене положения типично для опухолей задней черепной ямки. При опухолях мостомозжечкового угла и бокового выворота IV желудочка шум локализуется на стороне поражения - в затылочной области или ухе [13].
О сосудистой этиологии шума в ушах свидетельствуют ритмическая пульсация, синхронная с пульсом, и низкочастотная шипящая тональность. Если сдавление сосудисто-нервного шейного пучка вызывает исчезновение или резкое уменьшение шума, это свидетельствует о патологии в системе магистральных артерий шеи, если характер шума не изменяется, это говорит о патологии вертебральных артерий. Одной из наиболее частых причин сосудистого шума в ушах является венозный шум при давлении на область яремной вены. Шумом в ушах сопровождается высокий сердечный выброс при анемии, физических нагрузках, беременности, тиреотоксикозе.
При нарушении звукопроведения, чаще всего по причине воспаления наружного, среднего уха и/или дисфункции слуховой трубы, развивается кондуктивная тугоухость. Для кондуктивной тугоухости характерен низкочастотный ушной шум, сочетающийся со снижением слуха и ощущением заложенности пораженного уха.
Шум в ушах при сенсоневральной тугоухости может быть различной тональности и интенсивности, двусторонним или односторонним (на стороне тугоухости). Иногда шум и головокружение предшествуют стойкому нарушению слуха.
Шум в ушах - типичный симптом болезни Меньера. У половины пациентов заболевание начинается со слуховых расстройств. Типична флюктуирующая тугоухость, характеризующаяся колебаниями слуха, которые проявляются субъективно и обнаруживаются при аудиометрии. Колебания касаются также ушного шума и заложенности уха: они усиливаются перед приступом, достигают максимума во время приступа, а после него заметно уменьшаются, в результате чего нередко улучшается слух [14, 15].
Ушной шум сопровождает такие синдромы:
• Сидром Киари - аномалии развития атланта, дисплазия костного и перепончатого лабиринта; смещение в большое затылочное отверстие и сдавление мозжечка, гидроцефалия.
• Синдром Гарднера-Тернера - наследственная двусторонняя невринома n.statoacusticus (VIII); аутосомно-доминантное наследование; проявляется до 30 лет; периферические нейрофибромы.
• Синдром Клиппеля-Фейля - наследственные аномалии развития позвонков; дисплазия костного и перепончатого лабиринтов; аутосомно-доминантное наследование.
• Синдром Конигсмарка-Холлэндера-Берлина - наследственный отологический и дерматологический симптомокомплекс; аутосомно-рецессивное наследование.
• Синдром Пенса - разновидность наследственных аномалий среднего и внутреннего уха. Сцепленное с Х-хромосомой, возможно, рецессивное наследование.
• Синдром Ханта - Zoster oticus - поражение ушной области с односторонним участием коленчатого узла.
• синдром Минора - синдром дегисценции верхнего полукружного канала. Встречается крайне редко. Головокружение провоцируется громким звуком (феномен Тулио) или изменением давления в среднем ухе, например, при сморкании. Другие клинические проявления: низкочастотная кондуктивная (реже смешанная) тугоухость (в 80% флюктуирующая), аутофония, гиперакузия. Пульсирующий характер шума вероятно обусловлен восприятием нормальных синхронных с пульсом колебаний внутричерепного давления и описывается как «волны, похожие на шум прибоя» или стрекотание кузнечиков [16]. Другие авторы указывают на непульсирующий характер шума. Пациент может слышать биение сердца, скрип суставов и тому прочее. Частыми симптомами являются расстройства равновесия, быстрая утомляемость. Проба Вебера указывает на пораженное ухо. Акустические рефлексы не изменены. Диагноз подтверждается КТ височных костей (коронарная проекция) и регистрацией вызванных миогенных потенциалов. Лечение хирургическое.
Шум возникает как последствие баротравмы из-за разницы между уровнем атмосферного давления окружающей среды и давлением в воздушных полостях уха, например, при резком неправильном сморкании, при быстром погружении или подъеме с глубины у аквалангистов и водолазов, при взлете и посадке самолета, при внезапном нарушении герметизации воздушного судна. Баротравма проявляется помимо шума и звона в ухе болью в ухе, снижением слуха, головокружением, тошнотой. Возможна потеря сознания.
Наиболее часто баротравма приводит к потере слуха на высокие частоты в диапазоне 4000-8000 Гц, однако возможно наступление глухоты. Если при погружении аквалангиста или водолаза возникает односторонний разрыв барабанной перепонки, это может привести к возникновению перилимфатической фистулы, которая становится причиной появления ушного шума и головокружения. Сочетание баротравмы (в результате мгновенного резкого повышения атмосферного давления) и акустической травмы (вследствие воздействия звука высокой частоты и интенсивности) происходит при взрывах и выстрелах на близком от уха расстоянии. Возможные повреждения среднего уха: гематотимпанум, разрыв барабанной перепонки, кровотечение из уха, разрыв цепи слуховых косточек. В случае взрыва разрыв барабанной перепонки возможен при минимальном давлении около 100 кПа. Частотный спектр взрывной волны составляет 1500-3000 Гц, что совпадает с зоной высокой чувствительности уха человека. Контузия вызывает интенсивный шум в ушах, резкое снижение слуха по сенсоневральному типу, интенсивное головокружение, рвоту, грубую статическую атаксию.
Для промышленно развитых стран, включая Россию, актуальна проблема профессиональной тугоухости как следствие работы в шумном производстве, а также проблема хронического шумового воздействия в условиях акустического ландшафта . Рабочие различных отраслей промышленного производства неизбежно подвергаются воздействию производственного шума и вибрации, что негативно отражается на состоянии слуховой и вестибулярной функции, особенно при несоблюдении правил техники безопасности. Производственный шум формируют звуки различной частоты, включая инфра- и ультразвуки, и интенсивности. Низкочастотный шум имеет максимальную интенсивность на частотах ниже 300 Гц, среднечастотный - до 800 Гц, высокочастотный - свыше 800 Гц. Фоновый стабильный шум на ткацких фабриках достигает уровня 100-105 дБ, на судоверфях 120-130 дБ, а реактивные двигатели создают шум в пределах 140-160 дБ. Между тем шумовой фон интенсивностью свыше 75 дБ считается опасным для органа слуха. Предельно допустимый уровень низкочастотного шума - 90-100 дБ, среднечастотного - 88,5-90 дБ, высокочастотного - 75-80 дБ.
Постоянный производственный шум приводит к снижению слуха сенсоневрального типа в первую очередь на частоте 4000 Гц, что проявляется западением на тональной пороговой аудиограмме и расценивается как аудиологический признак, характерный для профессиональной тугоухости. Более выраженное снижение слуха вызывает импульсный шум не только на частоту 4000 Гц, но и в критической зоне 1000-2000 Гц. Постепенно с увеличением стажа работы наблюдается повышение порогов костного и воздушного восприятия по всей тон-шкале.
Вибрация в условиях промышленного производства возникает при работе с виброинструментами (местная вибрация) или является составляющей технологического процесса (общая вибрация). Общая производственная вибрация в диапазоне 40-50 кГц и местная вибрация не оказывают заметного влияния на орган слуха. Если же частотная характеристика вибрации находится в зоне слухового восприятия, то наблюдается снижение слуха преимущественно в зоне низких частот и появление низкочастотного шума.
Односторонний пульсирующий ушной шум в сочетании с кондуктивной тугоухостью должен насторожить врача, так как причиной такой клинической картины может быть гломусная опухоль среднего уха. При отоскопии гломусная опухоль определяется как красноватая или синюшная масса за барабанной перепонкой. По мере роста гломусной опухоли появляются гиперемия барабанной перепонки и ее выпячивание в нижних отделах, сглаживание опознавательных контуров и границ между барабанной перепонкой и стенками слухового прохода. Прогрессирует тугоухость вплоть до глухоты. При прорастании в слуховой проход опухоль определяется как новообразование округлой формы серого, красно-серого или багрового цвета, легко кровоточащее при прикосновении. Возможные осложнения - периферическое поражение лицевого нерва, выпадение вкуса на передних 2/3 языка, головокружение, нарушения статики и координации (при прорастании в лабиринт), поражение IХ-ХII пар черепных нервов, внутричерепная гипертензия. Опухоль яремного гломуса чаще всего прорастает в барабанную полость и через яремное отверстие - в заднюю черепную ямку. Для яремного гломуса также характерен пульсирующий низкочастотный шум в ухе, но тугоухость и отоскопические изменения появляются значительно позже, при прорастании опухоли в барабанную полость.
Встречается ятрогенный шум в ушах, как правило, в сочетании cо снижением слуха по сенсоневральному типу, который обусловлен в первую очередь побочным действием ототоксичных лекарств. До применения антибиотиков наиболее ототоксичными лекарственными препаратами считались мышьяк, хинин, хлорохин, салицилаты. К настоящему времени эта группа препаратов пополнилась антибиотиками аминогликозидного ряда, диуретиками (ацетазоламид, этакриновая кислота), нестероидными противовоспалительными препаратами (диклофенак, ибупрофен, индометацин), противоопухолевыми препаратами - производными платины (цисплатин, карбаплатин). Ототоксическое действие могут вызвать ингибиторы АПФ (эналаприл, моноприл), анестетики (лидокаин), антидепрессанты (ксанакс, амитриптилин, нортриптилин), противомалярийные препараты (хлорохин), блокаторы кальциевых каналов (нифедипин, никардипин) и другие. В нескольких международных классификациях существует шкала критериев тяжести ототоксичности.
Все аминогликозиды оказывают негативное влияние на внутреннее ухо, причем одни (канамицин, гентамицин) повреждают улитку, что клинически проявляется сенсоневральной тугоухостью различной степени выраженности вплоть до глухоты и шума в ушах, другие (стрептомицин и тобрамицин) негативно воздействуют на вестибулярные структуры лабиринта, что приводит к выраженному головокружению, атаксии, угнетению вестибулярной функции лабиринтов. В онкологической практике широко применяют препараты платины (цисплатин, карбоплатин). Однако наряду с высокой цитостатической активностью они обладают рядом побочных эффектов, в том числе ототоксичностью. Экспериментальные радиоизотопные исследования показали, что накопление цисплатина происходит в различных структурах улитки, большей частью в сосудистой полоске. Из нестероидных противовоспалительных препаратов наиболее токсичны для органа слуха салицилаты (ацетилсалициловая кислота и натрия салицилат) вследствие их влияния на биоэлектрические процессы в улитке за счет нарушения проводимости мембран волосковых клеток. При длительном приеме значительных доз салицилатов возможно развитие сенсоневральной тугоухости с потерей слуха до 20-40 дБ, однако, как правило, снижение слуха и шум в ушах обратимы и исчезают через 24-72 ч после отмены препарата. Ототоксическое действие петлевых диуретиков связано с их способностью нарушать барьер между эндо- и перилимфой в улитке за счет изменения плотности соединения маргинальных клеток, ограничивающих эндолимфатическое пространство. Образующийся дисбаланс натрия, калия, хлора, снижение содержания кальция вызывают угнетение восприятия звукового раздражения структурами улитки.
Несмотря на очевидный ототоксический эффект, производные платины (цисплатин и карбаплатин) являются на сегодняшний день одними из основных в лечении ряда солидных диссеминированных опухолей различной локализации, а аминогликозиды остаются препаратами выбора при туберкулезе, бруцеллезе, туляремии, в сочетании с в-лактамами и гликопептидами - при инфекционном эндокардите, посттравматическом менингите, интраабдоминальной инфекции, инфекции органов малого таза, остеомиелите, септическом артрите. Поэтому важное значение имеет возможность использования лекарственных препаратов и методов, позволяющих избежать или уменьшить риск развития побочных эффектов аминогликозидов без отмены последних.
Объективный шум в ушах встречается при сосудистой патологии головного мозга, артериовенозных аневризмах, артериосинусных соустьях, опухолях головного мозга, сдавливающих крупные сосуды, хорошо выслушиваются фонендоскопом как пульсирующий, шипящий, синхронный с пульсом шум.
Артериальные внутричерепные аневризмы не приводят к появлению объективного шума. Артериовенозные пороки развития встречаются редко, но все-таки могут развиваться в зоне между затылочной артерией (идущей от наружной сонной артерии медиально к сосцевидному отростку) и поперечным синусом.
При патологическом соустье между внутренней сонной артерией и кавернозным синусом шум наиболее выражен при выслушивании фонендоскопом в лобно-височной области, вокруг глазницы, в области собачьей ямки, при соустье между затылочной артерией и сигмовидным синусом - в заушной область области, при артериовенозных аневризмах в лобно-теменной области.
Миоклонические подергивания m. tensor tympani et m. stapedius, а также сокращения мышц мягкого неба могут стать причиной шума в ушах. Миогенный шум зачастую бывает интенсивным, напоминает пощелкивание, хруст снега, стрекотание кузнечика, слышен даже на расстоянии от больного. Для выявления миоклонуса мягкого неба наиболее информативной является эндоскопическая назофарингоскопия, так как обычная фарингоскопия при открытом рте больного может привести к исчезновению мышечных подергиваний. Миоклонус мышц среднего уха выявляется аудиологическими методами.
Шум в ушах миогенной природы может возникнуть на фоне рассеянного склероза, поражения сосудов головного мозга, внутричерепных опухолей, психогенных расстройств.
Epidemiology
Шум в ушах как нозологическая форма имеет большое социальное значение из-за своей широкой распространенности. По разным данным, до 15% популяции страдает шумом в ушах, и не менее, чем у 1% ушной шум значимо снижает качество жизни [13, 14], чаще эта группа заболеваний встречается во взрослом и пожилом возрасте.
Classification
Разнообразие вариантов шума в ушах обосновывает целесообразность их систематизации, для чего предложены классификации, используемые в клинической практике.
По классификации, предложенной Е.Р. Fowler (1947 г.), выделяют два основных типа ушного шума:
• вибраторный (объективный), возникающий вследствие вибраций различных участков тела;
• невибраторный (субъективный) вследствие раздражения слухового нерва биомеханического характера.
Классификация, приближенная к практике оториноларингологов, классифицирует шум в ушах по его этиологии: сосудистый, наружного и среднего уха, мышечный, периферический и центральный нейросенсорный (сенсоневральный).
В современной медицинской литературе используется классификация, базирующаяся на понятиях объективного и субъективного шума. Объективный шум в ушах может быть зарегистрирован с помощью аускультации и других инструментальных методов обследования пациента. Субъективный шум, и именно его чаще всего называют «тиннитус», возникает при отсутствии реального источника звука. Объективный шум характерен для тех редких заболеваний, при которых появляется шум, слышный постороннему наблюдателю. Субъективный шум в ушах возникает у всех пациентов, которые ощущают звук, не поддающийся оценке со стороны [19, 20]. В табл. 1 приведена классификация ушного шума Американской академии оториноларингологии и хирургии головы и шеи, принятая в 2014 г [9].
Шум может быть односторонним или двусторонним, постоянным или периодическим, монотонным или пульсирующим, высокочастотным и низкочастотным, интенсивным или слабовыраженным. Шум может быть как основной, так и второстепенной жалобой пациента, обратившегося к врачу. Так, по классификации, предложенной А.П. Велицким, выделяют три степени шума [21]. При первой степени пациент активно не жалуется на шум, отмечая его наличие лишь при расспросе, при второй степени пациент жалуется на наличие шума в ушах, но считает его второстепенной проблемой, при третьей степени шум - ведущая жалоба пациента.
Таблица 1. Классификация ушного шума [9].
1 - в данном случае «идиопатический» используется для обозначения того, что причина тиннитуса, отличная от сенсоневральной тугоухости, не идентифицируема.
2 - «качество жизни»- это категория, определяющая то, как человек оценивает своё состояние физически, эмоционально, ментально и/или социально.
По классификации, предложенной Е.Р. Fowler (1947 г.), выделяют два основных типа ушного шума:
• вибраторный (объективный), возникающий вследствие вибраций различных участков тела;
• невибраторный (субъективный) вследствие раздражения слухового нерва биомеханического характера.
Классификация, приближенная к практике оториноларингологов, классифицирует шум в ушах по его этиологии: сосудистый, наружного и среднего уха, мышечный, периферический и центральный нейросенсорный (сенсоневральный).
В современной медицинской литературе используется классификация, базирующаяся на понятиях объективного и субъективного шума. Объективный шум в ушах может быть зарегистрирован с помощью аускультации и других инструментальных методов обследования пациента. Субъективный шум, и именно его чаще всего называют «тиннитус», возникает при отсутствии реального источника звука. Объективный шум характерен для тех редких заболеваний, при которых появляется шум, слышный постороннему наблюдателю. Субъективный шум в ушах возникает у всех пациентов, которые ощущают звук, не поддающийся оценке со стороны [19, 20]. В табл. 1 приведена классификация ушного шума Американской академии оториноларингологии и хирургии головы и шеи, принятая в 2014 г [9].
Шум может быть односторонним или двусторонним, постоянным или периодическим, монотонным или пульсирующим, высокочастотным и низкочастотным, интенсивным или слабовыраженным. Шум может быть как основной, так и второстепенной жалобой пациента, обратившегося к врачу. Так, по классификации, предложенной А.П. Велицким, выделяют три степени шума [21]. При первой степени пациент активно не жалуется на шум, отмечая его наличие лишь при расспросе, при второй степени пациент жалуется на наличие шума в ушах, но считает его второстепенной проблемой, при третьей степени шум - ведущая жалоба пациента.
Таблица 1. Классификация ушного шума [9].
| Термин | Определение |
| Тиннитус | Субъективное восприятие звука, когда нет его внешнего источника |
| Первичный тиннитус | Идиопатический1 тиннитус или тот, который не может быть связан с нейросенсорной тугоухостью |
| Вторичный тиннитус | Тиннитус, связанный со специфическим основным заболеванием (отличающимся от нейросенсорной тугоухости) или с идентифицируемым врождённым заболеванием |
| Недавно возникший тиннитус | Со слов пациента, длительностью менее 6 месяцев |
| Долговременный тиннитус | Длительностью 6 месяцев и более |
| Навязчивый тиннитус | Беспокоящий пациента, влияющий на качество жизни и функциональный статус здоровья; пациент ищет действенную терапию и тактику лечения для облегчения тиннитуса |
| Ненавязчивый тиннитус | Тиннитус, не оказывающий существенного влияния на качество жизни пациента2, но вызывающий заинтересованность пациента в наиболее полном установлении причин, контроля и прогноза развития состояния |
1 - в данном случае «идиопатический» используется для обозначения того, что причина тиннитуса, отличная от сенсоневральной тугоухости, не идентифицируема.
2 - «качество жизни»- это категория, определяющая то, как человек оценивает своё состояние физически, эмоционально, ментально и/или социально.
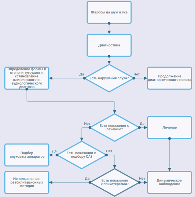
Diagnostics
2,1 Жалобы и анамнез.
Диагностика ушного шума в обязательном порядке предполагает конкретизацию характера шума (шум в ушах, шум в голове) и дифференциацию с позиции современной классификации, базирующейся на ранее описанных понятиях объективного и субъективного шума [22].Трудности в изучении субъективного шума в ушах обусловлены проблемами его регистрации, поэтому так важна в клинической практике описательная методика, которая использовалась еще в IX веке. Так, для шума периферического генеза характерно сочетание с тугоухостью, преимущественно односторонний характер и возможность гиперакузии. Шум по типу скрежета, треска, лопанья пузырьков отмечается при экссудативном отите, адгезивном отите, отосклерозе. Звон в ушах связывают с поражением кортиева органа и волокон слухового нерва. Еще в 1901 г. F. Castex писал, что низкочастотный шум свойствен евстахииту, свистящие шумы - рубцовым изменениям в барабанной полости и анкилозу стремени. У пациентов, страдающих болезнью Меньера, во внеприступном периоде шум бывает преимущественно низкой тональности, перед приступом и во время приступа резко усиливается и приобретает свистящий или звенящий характер. Аналогичную картину можно наблюдать у больных отосклерозом после стапедопластики в случае развития послеоперационного синдрома раздражения лабиринта.
При беседе с пациентом необходимо выяснить локализацию шума в ушах. У сурдологических больных шум обычно локализуется непосредственно в больном ухе (ушах) - ушной шум. Ощущение шума в голове, как правило, исключает патологию уха, в то время как ушной шум не исключает наличие патологического процесса в полости черепа. Так, шум в ушах и в затылочной области характерен для процессов в задней черепной ямке, причем при асимметрично расположенных опухолях задней черепной ямки и невриноме VIII п. шум односторонний. При супратенториальных опухолях шум может ощущаться больными во лбу, темени, висках.
2,2 Физикальное обследование.
• Рекомендовано при осмотре обращать внимание на наличие объективного ушного шума [7, 8].Уровень убедительности рекомендаций - С (уровень достоверности доказательств IV).
Комментарии. Объективный ангиогенный шум выслушивается фонендоскопом (в лобно-височной, лобно-теменной, позадиушной области, вокруг глазницы) и имеет пульсирующий, шипящий, синхронный с пульсом характер. Шум, обусловленный миоклоническими подергиваниями m. tensor tympani et m. stapedius, сокращениями мышц мягкого неба зачастую интенсивный, напоминает хруст снега, стрекотание кузнечика, слышен даже на расстоянии от больного.
2,3 Лабораторная диагностика.
• Рекомендовано проводить общее клиническое обследование, включающее клинический анализ крови, биохимический анализ крови (липидный спектр, холестерин), коагулограмму, гормональный статус, а также исследование гемодинамических параметров брахеоцефальных сосудов (дуплексное, триплексное сканирование). Общий клинический анализ крови назначается всем пациентам, дополнительные лабораторные обследования - по показаниям при наличии у пациента сопутствующей патологии [1, 5, 6].Уровень убедительности рекомендаций - С (уровень достоверности доказательств IV).
2,4 Инструментальная диагностика.
• Рекомендовано помимо стандартного осмотра ЛОР-органов проводить ряд дополнительных методов диагностики, таких как отомикроскопия, эндоскопическая назофарингоскопия, исследование функции слуховой трубы, тональная пороговая аудиометрия, акустическая импедансометрия (акустическая рефлексометрия в режиме исследования распада рефлекса (продолжительностью 15 с) при низкой интенсивности стимула, регистрация различных классов отоакустической эмиссии (ОАЭ) (в том числе регистрация спонтанной эмиссии до и после прижатия в области сосцевидного отростка) и коротколатентных стволовых вызванных потенциалов (КСВП), экстратимпанальная электрокохлеография (ЭТ ЭКоГ). Объективный ангиогенный шум выслушивается фонендоскопом (в лобно-височной, лобно-теменной, позадиушной области, вокруг глазницы) [6, 11,13].Уровень убедительности рекомендаций. С (уровень достоверности доказательств - IV).
Комментарии. План диагностических исследований (объем и очередность) составляется лечащим врачом и согласуется с пациентом на основании клинической картины, жалоб и данных анамнеза в соответствии с предположительным диагнозом.
• Тональная пороговая аудиометрия проводится во всех случаях [1, 6, 13, 18].
Уровень убедительности рекомендаций - С (уровень достоверности доказательств IV).
Комментарии. Используемые методы обследования пациента призваны дополнить клиническую картину с целью установления причины возникновения шума и определения лечебной тактики. Тщательно проведенное обследование позволяет верифицировать опухоли головного мозга, акустическую невриному, нейроваскулярный конфликт, остеодистрофические изменения шейного отдела позвоночника, системные и психоневрологические заболевания (рассеянный склероз, шизофрения, депрессивные состояния).
Индивидуальный подход к пациенту с ушным шумом требует выявить коморбидные заболевания, учитывать характер его эмоционального профиля, определить наличие неблагоприятных профессиональных и бытовых факторов (производственные шум, вибрация, нерациональное использование акустической аппаратуры, интенсивная зрительная нагрузка, бытовая и производственная интоксикация, применение ототоксических лекарственных препаратов), выявлять и лечить сопутствующие заболевания, этиопатогенетически связанные с патологией внутреннего уха (сердечно-сосудистая патология: артериальная гипертония и гипотония, анемии, обменные, аллергические и вегетативные нарушения, болезни эндокринной и выделительной системы).
• Рекомендовано проведение магнитно-резонансной томографии (МРТ) шейного отдела позвоночника, рентгенография шейного отдела позвоночника с функциональными пробами, МРТ головного мозга, при односторонней тугоухости - с контрастным усилением для верификации акустической невриномы [10, 11].
Уровень убедительности рекомендаций - С (уровень достоверности доказательств IV).
Комментарии. Методы лучевой диагностики имеют очень большой значение в топической и дифференциальной диагностике слуховых нарушений и заболеваний центральной нервной системы. Различные виды томографии (Компьютерная томография (КТ), МРТ), в различных укладках (головы, височных костей, мостомозжечковых углов) с применением контрастных веществ или без них - назначаются по согласованию со специалистом лучевой терапии в зависимости от клинической картины и предварительного диагноза.
Сохраняя особую онкологическую настороженность при односторонних кохлеовестибулярных нарушениях, не следует забывать о возможности двустороннего патологического процесса (нейрофиброматоз II).
Treatment
Рекомендуется применение того или иного вида консервативного лечения в соответствии с соматическим фоном ушного шума на основании наиболее вероятного патогенеза заболевания [24, 25, 5, 15]. Допустимо как последовательное, так и сочетанное применение препаратов.
Уровень убедительности рекомендаций - С (уровень достоверности доказательств IV).
Комментарии. Рациональная комплексная терапия - непременное условие повышения эффективности лечения больных с ушным шумом. Современная фармакотерапия ушного шума предполагает возможность использования целого ряда лекарственных препаратов различных групп, разного механизма действия и включает вазоактивные, ноотропные препараты, витамины, антидепрессанты, транквилизаторы и мышечные релаксанты, противосудорожные препараты, анестетики, антигистаминные препараты, сосудорасширяющие, диуретики, гомеопатические средства препараты, нормализующие кровоснабжение и энергетические процессы в слуховом анализаторе.
• Рекомендовано использовать препараты при ангиогенных кохлеарных нарушениях:
-производное барвинка - винпоцетин** улучшает мозговое кровообращение, снижает агрегацию тромбоцитов, оказывает сосудорасширяющее действие. Несколько повышает потребность сердца в кислороде, в связи с чем не назначается при стенокардии, остром инфаркте миокарда, аритмиях;
-производные ginko biloba - EGb 761 препарат растительного происхождения, улучшает обменные процессы и реологические свойства крови. Egb 761 эффективен у пациентов с непродолжительным ушным шумом. Обладает легким стимулирующим и антидепрессивным действием.
-производное спорыньи - Dihydroergocryptine+Caffeine входящий в состав препарата альфа-дигидроэргокриптин - дигидрированное производное спорыньи [5, 13].
Уровень убедительности рекомендаций - С (уровень достоверности доказательств IV).
Комментарии. Оказывает стимулирующее влияние на допаминергические и серотонинергические рецепторы ЦНС. При применении препарата уменьшается агрегация тромбоцитов и эритроцитов, снижается проницаемость сосудистой стенки, улучшаются кровообращение и процессы метаболизма в головном мозге, повышается устойчивость тканей мозга к гипоксии. Кофеин оказывает стимулирующее действие на ЦНС, главным образом, на кору головного мозга, дыхательный и сосудодвигательный центры. Повышает умственную и физическую работоспособность, уменьшает чувство усталости.
• Рекомендовано назначать при шуме в геронтологической практике следующие препараты: циннаризин, флунаризин [6].
Уровень убедительности рекомендаций - С (уровень достоверности доказательств IV).
Комментарии. Являются блокаторами «медленных» кальциевых каналов, обладают антигистаминным действием, улучшают вестибулярный, периферический коронарный и, в целом, мозговой кровоток, а также повышают устойчивость к гипоксии. Необходимо учитывать, что на фоне приема этих препаратов возможно усиление депрессии и прогрессирование паркинсонизма.
• Рекомендовано при предположительно ишемическом патогенезе назначать триметазидина дигидрохлорид [13].
Уровень убедительности рекомендаций - С (уровень достоверности доказательств IV).
Комментарии. Повышает устойчивость тканей к гипоксии, поддерживая их энергетический метаболизм. Улучшает лабиринтный, коронарный и в мозговой кровоток, повышает устойчивость к гипоксии. Эффективен при сочетании периферического кохлеовестибулярного синдрома и сердечной патологии.
• Рекомендовано назначать при подозрении на повышение внутрилабиринтного давления (первичный или вторичный гидропс) препараты, модулирующие гистаминэргическую передачу - производные гистамина - бетагистин**[6, 20, 23, 24].
Уровень убедительности рекомендаций - С (уровень достоверности доказательств IV).
Комментарии. Оказывает модулирующее влияние на гистамин - и серотонинэргические синапсы. Эффективны при кохлеовестибулярных расстройствах при шуме в ушах и голове. Бетагистина дигидрохлорид обладает минимумом побочных эффектов, хорошо переносится пациентами любого возраста. Препарат не назначают при феохромоцитоме, обострении язвенной болезни желудка и 12-перстной кишки, при бронхиальной астме.
• Не рекомендовано назначать нейролептики без согласования с психиатром [25].
Уровень убедительности рекомендаций. С (уровень достоверности доказательств IV).
Комментарии. Механизм действия основан на выраженном седативном эффекте и блокировании патологической вегетативной афферентации на сегментарном (парасимпатические ядра) и супрасегментарном уровне (корковые отделы анализатора). Прием препаратов ограничен из-за нейроэндокринных нарушений (ожирение, галакторея, аменорея), у пожилых пациентов вследствие высокого риска миостатических и ортостатических расстройств. Не назначаются работникам потенциально опасных профессий (водители, диспетчеры).
• Не рекомендовано назначать транквилизаторы (диазепам**) длительными курсами без согласования с психиатром [25].
Уровень убедительности рекомендаций. С (уровень достоверности доказательств IV).
Комментарии. Блокируют афферентацию на супрасегментарном уровне (лимбико-ретикулярный комплекс, корковый отдел слухового анализатора). Назначают в комплексной терапии ушного шума [26], при невротических расстройствах, нарушении сна.
• Рекомендовано кратковременное назначение снотворных (фенобарбитал**) для нормализации сна [25].
Уровень убедительности рекомендаций. С (уровень достоверности доказательств IV).
Комментарии. Оказывают выраженный седативный и снотворный эффект, используются в качестве препарата второй очереди.
• Рекомендовано назначение психостимуляторов (сиднокарб, кофеин) при гипотонической болезни и астенизации [13, 25].
Уровень убедительности рекомендаций. С (уровень достоверности доказательств IV).
• Комментарии. Оказывают функциональное противодействие усилению парасимпатической афферентации. Монотерапия не дает выраженного эффекта в отнощении ушного шума, поэтому обосновано совместное применение их с холиноблокаторами, антигистаминными препаратами и нейролептиками, что, с одной стороны, потенцирует их эффект, с другой - уменьшает побочное действие.
• Рекомендовано назначение комплекса витаминов группы В, традиционно используемого при патологии сенсорной нервной системы [1, 5].
Уровень убедительности рекомендаций. С (уровень достоверности доказательств IV).
Комментарии: нейротропные витамины группы В оказывают благоприятное воздействие на воспалительные и дегенеративные заболевания нервов и двигательного аппарата. Тиамин** (витамин В1) играет ключевую роль в метаболизме углеводов, а также в цикле Кребса с последующим участием в синтезе ТПФ (тиамин пирофосфат) и АТФ (аденозин трифосфат). Пиридоксин** (витамин В6) участвует в метаболизме белка и, частично, в метаболизме углеводов и жиров. Физиологической функцией обоих витаминов является потенцирование действия друг друга, проявляющееся в положительном влиянии на нервно-мышечную и сердечно-сосудистую системы. При дефиците витамина В6 широко распространенные состояния дефицита быстро купируются после введения этих витаминов. Цианокобаламин** (витамин В12) участвует в синтезе миелиновой оболочки, стимулирует гемопоэз, уменьшает болевые ощущения, связанные с поражением периферической нервной системы, стимулирует нуклеиновый обмен через активацию фолиевой кислоты**.
• Рекомендовано: для снижения уровня ушного шума пробное введение раствора лидокаина [6, 18].
Уровень убедительности рекомендаций. С (уровень достоверности доказательств IV).
Комментарии. Лидокаин** - местноанестезирующее средство, вызывающее все виды местной анестезии (терминальную, инфильтрационную, проводниковую). При снижении уровня ушного шума или изменеии его тональности, рекомендовано проведение курса лечения раствором лидокаина 8-10 введений внутривенно медленно 5 мл 0,5-1 % раствора.
• Первая группа хирургических методов предполагает воздействие на шейные симпатические узлы, паравертебральные нервные образования малого поверхностного каменистого нерва и нервы барабанной полости. Рекомендовано назначение при установленной патологии вегетативной нервной системы [13].
Уровень убедительности рекомендаций - С (уровень достоверности доказательств IV).
• Вторая группа хирургических вмешательств оказывает непосредственное воздействие на различные структуры органа слуха. Не рекомендуется при отсутствии патологии структур среднего и внутреннего уха [13].
Уровень убедительности рекомендаций. С (уровень достоверности доказательств IV).
3,1 Консервативное лечение.
• Рекомендуется консервативное лечение, к которому относятся медикаментозные, физические, психотерапевтические методы [1, 5, 6, 9, 11].Уровень убедительности рекомендаций - С (уровень достоверности доказательств IV).
Комментарии. Рациональная комплексная терапия - непременное условие повышения эффективности лечения больных с ушным шумом. Современная фармакотерапия ушного шума предполагает возможность использования целого ряда лекарственных препаратов различных групп, разного механизма действия и включает вазоактивные, ноотропные препараты, витамины, антидепрессанты, транквилизаторы и мышечные релаксанты, противосудорожные препараты, анестетики, антигистаминные препараты, сосудорасширяющие, диуретики, гомеопатические средства препараты, нормализующие кровоснабжение и энергетические процессы в слуховом анализаторе.
• Рекомендовано использовать препараты при ангиогенных кохлеарных нарушениях:
-производное барвинка - винпоцетин** улучшает мозговое кровообращение, снижает агрегацию тромбоцитов, оказывает сосудорасширяющее действие. Несколько повышает потребность сердца в кислороде, в связи с чем не назначается при стенокардии, остром инфаркте миокарда, аритмиях;
-производные ginko biloba - EGb 761 препарат растительного происхождения, улучшает обменные процессы и реологические свойства крови. Egb 761 эффективен у пациентов с непродолжительным ушным шумом. Обладает легким стимулирующим и антидепрессивным действием.
-производное спорыньи - Dihydroergocryptine+Caffeine входящий в состав препарата альфа-дигидроэргокриптин - дигидрированное производное спорыньи [5, 13].
Уровень убедительности рекомендаций - С (уровень достоверности доказательств IV).
Комментарии. Оказывает стимулирующее влияние на допаминергические и серотонинергические рецепторы ЦНС. При применении препарата уменьшается агрегация тромбоцитов и эритроцитов, снижается проницаемость сосудистой стенки, улучшаются кровообращение и процессы метаболизма в головном мозге, повышается устойчивость тканей мозга к гипоксии. Кофеин оказывает стимулирующее действие на ЦНС, главным образом, на кору головного мозга, дыхательный и сосудодвигательный центры. Повышает умственную и физическую работоспособность, уменьшает чувство усталости.
• Рекомендовано назначать при шуме в геронтологической практике следующие препараты: циннаризин, флунаризин [6].
Уровень убедительности рекомендаций - С (уровень достоверности доказательств IV).
Комментарии. Являются блокаторами «медленных» кальциевых каналов, обладают антигистаминным действием, улучшают вестибулярный, периферический коронарный и, в целом, мозговой кровоток, а также повышают устойчивость к гипоксии. Необходимо учитывать, что на фоне приема этих препаратов возможно усиление депрессии и прогрессирование паркинсонизма.
• Рекомендовано при предположительно ишемическом патогенезе назначать триметазидина дигидрохлорид [13].
Уровень убедительности рекомендаций - С (уровень достоверности доказательств IV).
Комментарии. Повышает устойчивость тканей к гипоксии, поддерживая их энергетический метаболизм. Улучшает лабиринтный, коронарный и в мозговой кровоток, повышает устойчивость к гипоксии. Эффективен при сочетании периферического кохлеовестибулярного синдрома и сердечной патологии.
• Рекомендовано назначать при подозрении на повышение внутрилабиринтного давления (первичный или вторичный гидропс) препараты, модулирующие гистаминэргическую передачу - производные гистамина - бетагистин**[6, 20, 23, 24].
Уровень убедительности рекомендаций - С (уровень достоверности доказательств IV).
Комментарии. Оказывает модулирующее влияние на гистамин - и серотонинэргические синапсы. Эффективны при кохлеовестибулярных расстройствах при шуме в ушах и голове. Бетагистина дигидрохлорид обладает минимумом побочных эффектов, хорошо переносится пациентами любого возраста. Препарат не назначают при феохромоцитоме, обострении язвенной болезни желудка и 12-перстной кишки, при бронхиальной астме.
• Не рекомендовано назначать нейролептики без согласования с психиатром [25].
Уровень убедительности рекомендаций. С (уровень достоверности доказательств IV).
Комментарии. Механизм действия основан на выраженном седативном эффекте и блокировании патологической вегетативной афферентации на сегментарном (парасимпатические ядра) и супрасегментарном уровне (корковые отделы анализатора). Прием препаратов ограничен из-за нейроэндокринных нарушений (ожирение, галакторея, аменорея), у пожилых пациентов вследствие высокого риска миостатических и ортостатических расстройств. Не назначаются работникам потенциально опасных профессий (водители, диспетчеры).
• Не рекомендовано назначать транквилизаторы (диазепам**) длительными курсами без согласования с психиатром [25].
Уровень убедительности рекомендаций. С (уровень достоверности доказательств IV).
Комментарии. Блокируют афферентацию на супрасегментарном уровне (лимбико-ретикулярный комплекс, корковый отдел слухового анализатора). Назначают в комплексной терапии ушного шума [26], при невротических расстройствах, нарушении сна.
• Рекомендовано кратковременное назначение снотворных (фенобарбитал**) для нормализации сна [25].
Уровень убедительности рекомендаций. С (уровень достоверности доказательств IV).
Комментарии. Оказывают выраженный седативный и снотворный эффект, используются в качестве препарата второй очереди.
• Рекомендовано назначение психостимуляторов (сиднокарб, кофеин) при гипотонической болезни и астенизации [13, 25].
Уровень убедительности рекомендаций. С (уровень достоверности доказательств IV).
• Комментарии. Оказывают функциональное противодействие усилению парасимпатической афферентации. Монотерапия не дает выраженного эффекта в отнощении ушного шума, поэтому обосновано совместное применение их с холиноблокаторами, антигистаминными препаратами и нейролептиками, что, с одной стороны, потенцирует их эффект, с другой - уменьшает побочное действие.
• Рекомендовано назначение комплекса витаминов группы В, традиционно используемого при патологии сенсорной нервной системы [1, 5].
Уровень убедительности рекомендаций. С (уровень достоверности доказательств IV).
Комментарии: нейротропные витамины группы В оказывают благоприятное воздействие на воспалительные и дегенеративные заболевания нервов и двигательного аппарата. Тиамин** (витамин В1) играет ключевую роль в метаболизме углеводов, а также в цикле Кребса с последующим участием в синтезе ТПФ (тиамин пирофосфат) и АТФ (аденозин трифосфат). Пиридоксин** (витамин В6) участвует в метаболизме белка и, частично, в метаболизме углеводов и жиров. Физиологической функцией обоих витаминов является потенцирование действия друг друга, проявляющееся в положительном влиянии на нервно-мышечную и сердечно-сосудистую системы. При дефиците витамина В6 широко распространенные состояния дефицита быстро купируются после введения этих витаминов. Цианокобаламин** (витамин В12) участвует в синтезе миелиновой оболочки, стимулирует гемопоэз, уменьшает болевые ощущения, связанные с поражением периферической нервной системы, стимулирует нуклеиновый обмен через активацию фолиевой кислоты**.
• Рекомендовано: для снижения уровня ушного шума пробное введение раствора лидокаина [6, 18].
Уровень убедительности рекомендаций. С (уровень достоверности доказательств IV).
Комментарии. Лидокаин** - местноанестезирующее средство, вызывающее все виды местной анестезии (терминальную, инфильтрационную, проводниковую). При снижении уровня ушного шума или изменеии его тональности, рекомендовано проведение курса лечения раствором лидокаина 8-10 введений внутривенно медленно 5 мл 0,5-1 % раствора.
3,2 Хирургическое лечение.
Хирургическая тактика предполагает два вида хирургических вмешательств. В настоящее время отмечается тенденция к сокращению хирургической активности при субъективном ушном шуме как изолированной патологии.• Первая группа хирургических методов предполагает воздействие на шейные симпатические узлы, паравертебральные нервные образования малого поверхностного каменистого нерва и нервы барабанной полости. Рекомендовано назначение при установленной патологии вегетативной нервной системы [13].
Уровень убедительности рекомендаций - С (уровень достоверности доказательств IV).
• Вторая группа хирургических вмешательств оказывает непосредственное воздействие на различные структуры органа слуха. Не рекомендуется при отсутствии патологии структур среднего и внутреннего уха [13].
Уровень убедительности рекомендаций. С (уровень достоверности доказательств IV).
3,3 Иное лечение.
Следует подчеркнуть, что при вторичном характере шума на фоне основного отологического заболевания лечебные действия регламентируются соответствующими клиническими рекомендациями (отосклероз, сенсоневральная тугоухость и так далее).Rehabilitation and outpatient treatment
• Рекомендуется при сочетании ушного шума со снижением слуха расширить показания к подбору слуховых аппаратов, как самому эффективному способу реабилитации. При этом следует отметить, что назначение слуховых аппаратов достигает эффекта снижения ушного шума только при полноценной консультации [30, 31].
Уровень убедительности рекомендаций. С (уровень достоверности доказательств IV).
Комментарии. Слуховой аппарат при этом дает положительные результаты за счет маскировки собственного шума пациента более громкими сигналами окружающей среды. Дополнительной возможностью для борьбы с тиннитусом является встраивание в слуховой аппарат маскера шума.
• Рекомендовано при наличии ушного шума, имеющего ведущее значение в жалобах пациента, проводить реабилитационные мероприятия, включающие поддерживающие курсы лечения у специалистов по профилю основного заболевания, создание благоприятной акустической среды (Tinnitus Retraining Management, TRM), позволяющей избегать полной тишины как провоцирующего фактора [4, 9, 18, 26].
Уровень убедительности рекомендаций. с (уровень достоверности доказательств IV).
Комментарии. Необходимо как ограничение пребывания в полной тишине, так и минимизация воздействия чрезмерной громкости (включая ограничение пребывания в условиях производственного шума и использование средств индивидуальной защиты). Врач сурдолог-оториноларинголог проводит коррекцию нарушенной слуховой функции с использованием средств технической реабилитации. Предпочтение при выборе слухового аппарата может быть оказано моделям, имеющим функцию «Tinnitus balance», если ранее простое использование слухового аппарата не принесло желаемого эффекта.
• Рекомендовано применение методики электростимуляции слухового нерва в случае, когда отсутствует возможность коррекции слуховой функции (глухое ухо) с целью снижения ушного шума [31].
Уровень убедительности рекомендаций. с (уровень достоверности доказательств IV).
Уровень убедительности рекомендаций. С (уровень достоверности доказательств IV).
Комментарии. Слуховой аппарат при этом дает положительные результаты за счет маскировки собственного шума пациента более громкими сигналами окружающей среды. Дополнительной возможностью для борьбы с тиннитусом является встраивание в слуховой аппарат маскера шума.
• Рекомендовано при наличии ушного шума, имеющего ведущее значение в жалобах пациента, проводить реабилитационные мероприятия, включающие поддерживающие курсы лечения у специалистов по профилю основного заболевания, создание благоприятной акустической среды (Tinnitus Retraining Management, TRM), позволяющей избегать полной тишины как провоцирующего фактора [4, 9, 18, 26].
Уровень убедительности рекомендаций. с (уровень достоверности доказательств IV).
Комментарии. Необходимо как ограничение пребывания в полной тишине, так и минимизация воздействия чрезмерной громкости (включая ограничение пребывания в условиях производственного шума и использование средств индивидуальной защиты). Врач сурдолог-оториноларинголог проводит коррекцию нарушенной слуховой функции с использованием средств технической реабилитации. Предпочтение при выборе слухового аппарата может быть оказано моделям, имеющим функцию «Tinnitus balance», если ранее простое использование слухового аппарата не принесло желаемого эффекта.
• Рекомендовано применение методики электростимуляции слухового нерва в случае, когда отсутствует возможность коррекции слуховой функции (глухое ухо) с целью снижения ушного шума [31].
Уровень убедительности рекомендаций. с (уровень достоверности доказательств IV).
Prevention
• Рекомендованы профилактические мероприятия, включающие соблюдение гигиенических требований относительно пребывания в зашумленных помещениях от правил работы в условиях производственного шума с применением средств защиты до ограничения бытовых акустических нагрузок (длительное использование плееров и другой аппаратуры) [21].
Уровень убедительности рекомендаций - с (уровень достоверности доказательств IV).
• Рекомендовано ограничение использование ототоксических препаратов [1, 2].
Уровень убедительности рекомендаций - с (уровень достоверности доказательств IV).
Уровень убедительности рекомендаций - с (уровень достоверности доказательств IV).
• Рекомендовано ограничение использование ототоксических препаратов [1, 2].
Уровень убедительности рекомендаций - с (уровень достоверности доказательств IV).
Additional information
Ушной шум при нормальном слухе или в составе какого-либо отологического заболевания может быть навязчивым и негативно влиять на качество жизни. В этих случаях часто идет сочетание субъективного ушного шума и депрессии. Эти заболевания могут находиться в различной причинно-следственной и патогенетической связи [26]. Иногда депрессивное расстройство может быть реакцией на стойкий шум, не поддающийся лечению. С другой стороны, шум может быть проявлением соматизированного депрессивного расстройства. Депрессия и шум могут быть коморбидными заболеваниями или возникнуть параллельно как патологическая реакция на сильный стресс (острый или хронический).
Лечение эндогенных и выраженных экзогенных депрессивных расстройств находится в компетенции врача психиатра. А определение вида депрессии возможно только после первичной консультации психиатра, поэтому даже при легких экзогенных депрессиях применение антидепрессантов в терапии ушных шумов врачами сурдологами и оториноларингологами нежелательно без специализированной консультации.
Лечение эндогенных и выраженных экзогенных депрессивных расстройств находится в компетенции врача психиатра. А определение вида депрессии возможно только после первичной консультации психиатра, поэтому даже при легких экзогенных депрессиях применение антидепрессантов в терапии ушных шумов врачами сурдологами и оториноларингологами нежелательно без специализированной консультации.
Criteria for assessing the quality of medical care
| № | Критерий | Уровень достоверности доказательств | Уровень убедительности рекомендаций |
| 1 | Выполнено физикальное исследование на выявление объективного ушного шума | IV | с |
| 2 | Выполнена тональная пороговая аудиометрия | IV | с |
| 3 | Выполнена акустическая импедансометрия | IV | с |
| 4 | Выполнена отомикроскопия, эндоскопия носоглотки, регистрации различных классов отоакустической эмиссиии, регистрация различных классов вызванных потенциалов (включая коротколатентные слуховые вызванные потенциалы и экстратимпанальную электрокохлеографию) | IV | с |
| 5 | Выполнена магнитно-резонансная томография головного мозга и других методов нейровизуализации | IV | с |
| 6 | Выполнено пробное использование слухового(-ых) аппарата (-ов) | IV | с |
| 7 | Проведен курс консервативного лечения | IV | с |
| 8 | Проведено хирургическое лечение | IV | с |
| 9 | Выполнена консультация врача-психиатра или врача-психотерапевта | IV | с |
References
Солдатов И.Б. Шум в ушах как симптом патологии слуха И.Б. Солдатов, А.Я. Маркин, Н.С. Храппо. М. Медицина, 1984. 231 с.
Coles R. Epidemiology of tinnitus: (1) prevalence. J Laryngol Otol Suppl. 1984; 9: 7-15.
Davis A. The prevalence of hearing impairment and reported hearing disability among adults in Great вritain. Int J Epidemiol. 1989 Dec; 18(4):911-7.
Jastreboff PJ. Phantom auditory perception (tinnitus): mechanisms of generation and perception. J Neurosci Res. 1990 Aug; 8(4):221-54.
Морозова С.В., Павлюшина Е.М., Аксенова О.В. Шум в ушах: основные принципы диагностики и лечения. сonsilium medicum, 2006, т.8, №10, с.5-10.
Лопоткo, А.И. Шум в ушах А.И. Лопотко, Е.А. Приходько, А.М. Мельник; под ред. А.И. Лопотко. СПб, 2006. 278 с.
Abdul-Baqi K. Objective high-frequency tinnitus of middle-ear myoclonus / K. Abdul-Baqi J. Laryngol. Otol. 2004. Vol. 118, № 3. P. 231-233.
Brosch S. Myoclonus of the middle ear. A rare, differential diagnosis for objective tinnitus / S. вrosch, H. Riechelmann, H.S. Johannsen. HNO. 2003. Vol. 51, № 5. P. 421-423.
Clinical Practice Guideline: Tinnitus. Otolaryngology-Head and Neck Surgery 2014, Vol. 151 (2S) S1-S40.
Благовещенская Н.С. Отоневрологические симптомы и синдромы. М. Медицина, 1990.
Бабияк В. И., Гофман В. Р., Накатис Я. А. Нейрооториноларингология: Руководство для врачей. СПб: Гиппократ, 2002. 728 с.
Chen J. et al. Temporal bone fracture and its complications. сhin J Traumatol. 2001 May;4 (2):106-9.
Шум в ушах /Дайхес Н.А., Зайцева О.В, Кириченко И.М., Карнеева О.В., Свистушкин В.М., Морозова С.В. Москва - Санкт-Петербург 2014 27 с.
Baguley D.M. Factor analysis of the Tinnitus Handicap Inventory / D.M. вaguley, G. Andersson. Am. J. Audiol. 2003. Vol. 12, № 1. P. 31-34.
Bauer с.A. Tinnitus and Hyperacusis/ вauer с.A. In: сummings Otolaryngology Head & Neck Surgery [edited by] сharles W. сummings . [et al. Philadelphia, 2005. сhapter 150.
Кунельская и соавт. Дегисценция верхнего полукружного канала: диагностика и лечение. Вестник оториноларингологии 2011. №5 с. 96-97.
National Institute of Public Health. Health and mortality survey 2005. Interview guide with response distributions. сopenhagen: National Institute of Public Health; 2006.
Ушной шум в практике ЛОР-врача / Гуненков А.В., Косяков С.Я. 2012 - 28 с.
Crummer, R.W. Diagnostic approach to tinnitus / R.W. сrummer, G.A. Hassan Am. Fam. Physician. 2004. Vol. 69, № 1. P. 120-126.
Textbook of Tinnitus/ [edited by] Aage R. Moller, вerthold Langguth, Dirk De Ridder, Tobias Kleinjung. Springer, 2011.
Велицкий А.П. Ушные шумы. Медицина», Ленинград, 1978, 183с.
Eggermont J.J., Zeng F-G., Popper A.N., Fay R. R Tinnitus. Springer Science 2012. 295 p.
Baguley D.M. сurrent perspectives on tinnitus / D.M. вaguley, D.J. McFerran Arch. Dis. сhildhood. 2002. Vol. 86, № 3. P. 141-143.
Noell с. Tinnitus. Diagnosis and treatment of this elusive symptom / с. Noell, W. Meyerhoff. Geriatrics. 2003. Vol. 58, № 2. P. 28-34.
Красюк А.А., Кунельская Н.Л., Левина Ю.В. Коррекция психосоматических расстройств, обусловленных кохлеовестибулярными нарушениями. Материалы 3-го Международного конгресса. Восстановительная медицина и реабилитация 2006 . М.,2006; 114.
Jastreboff PJ. Phantom auditory perception (tinnitus): mechanisms of generation and perception. Neurosci Res. 1990 Aug; 8 (4):221-54.
Andersson G. Masking of tinnitus and mental activity / G. Andersson, A. Khakpoor, L. Lyttkens сlin. Otolaryngol. 2002. Vol. 27, № 4. P. 270-274.
Herraiz с. et al. Long-term clinical trial of tinnitus retraining therapy. Otolaryngol Head Neck Surg. 2005 Nov; 133(5):774-9.
Arnold R. et al. Multidisciplinary assessment and treatment of tinnitus: a follow up study. In Proceedings of Sixth international conference on Tinnitus, вrugge, 2012:52.
Searchfield G. et al. Hearing aids as an adjunct to counseling: tinnitus patients who choose amplification do better than those that don t. Int J Audiol. 2010 Aug; 49 (8):574-9.
Langguth в. et al. Repetitive transcranial magnetic stimulation and chronic tinnitus. Acta Otolaryngol Suppl. 2006; 556: 102-5.
Coles R. Epidemiology of tinnitus: (1) prevalence. J Laryngol Otol Suppl. 1984; 9: 7-15.
Davis A. The prevalence of hearing impairment and reported hearing disability among adults in Great вritain. Int J Epidemiol. 1989 Dec; 18(4):911-7.
Jastreboff PJ. Phantom auditory perception (tinnitus): mechanisms of generation and perception. J Neurosci Res. 1990 Aug; 8(4):221-54.
Морозова С.В., Павлюшина Е.М., Аксенова О.В. Шум в ушах: основные принципы диагностики и лечения. сonsilium medicum, 2006, т.8, №10, с.5-10.
Лопоткo, А.И. Шум в ушах А.И. Лопотко, Е.А. Приходько, А.М. Мельник; под ред. А.И. Лопотко. СПб, 2006. 278 с.
Abdul-Baqi K. Objective high-frequency tinnitus of middle-ear myoclonus / K. Abdul-Baqi J. Laryngol. Otol. 2004. Vol. 118, № 3. P. 231-233.
Brosch S. Myoclonus of the middle ear. A rare, differential diagnosis for objective tinnitus / S. вrosch, H. Riechelmann, H.S. Johannsen. HNO. 2003. Vol. 51, № 5. P. 421-423.
Clinical Practice Guideline: Tinnitus. Otolaryngology-Head and Neck Surgery 2014, Vol. 151 (2S) S1-S40.
Благовещенская Н.С. Отоневрологические симптомы и синдромы. М. Медицина, 1990.
Бабияк В. И., Гофман В. Р., Накатис Я. А. Нейрооториноларингология: Руководство для врачей. СПб: Гиппократ, 2002. 728 с.
Chen J. et al. Temporal bone fracture and its complications. сhin J Traumatol. 2001 May;4 (2):106-9.
Шум в ушах /Дайхес Н.А., Зайцева О.В, Кириченко И.М., Карнеева О.В., Свистушкин В.М., Морозова С.В. Москва - Санкт-Петербург 2014 27 с.
Baguley D.M. Factor analysis of the Tinnitus Handicap Inventory / D.M. вaguley, G. Andersson. Am. J. Audiol. 2003. Vol. 12, № 1. P. 31-34.
Bauer с.A. Tinnitus and Hyperacusis/ вauer с.A. In: сummings Otolaryngology Head & Neck Surgery [edited by] сharles W. сummings . [et al. Philadelphia, 2005. сhapter 150.
Кунельская и соавт. Дегисценция верхнего полукружного канала: диагностика и лечение. Вестник оториноларингологии 2011. №5 с. 96-97.
National Institute of Public Health. Health and mortality survey 2005. Interview guide with response distributions. сopenhagen: National Institute of Public Health; 2006.
Ушной шум в практике ЛОР-врача / Гуненков А.В., Косяков С.Я. 2012 - 28 с.
Crummer, R.W. Diagnostic approach to tinnitus / R.W. сrummer, G.A. Hassan Am. Fam. Physician. 2004. Vol. 69, № 1. P. 120-126.
Textbook of Tinnitus/ [edited by] Aage R. Moller, вerthold Langguth, Dirk De Ridder, Tobias Kleinjung. Springer, 2011.
Велицкий А.П. Ушные шумы. Медицина», Ленинград, 1978, 183с.
Eggermont J.J., Zeng F-G., Popper A.N., Fay R. R Tinnitus. Springer Science 2012. 295 p.
Baguley D.M. сurrent perspectives on tinnitus / D.M. вaguley, D.J. McFerran Arch. Dis. сhildhood. 2002. Vol. 86, № 3. P. 141-143.
Noell с. Tinnitus. Diagnosis and treatment of this elusive symptom / с. Noell, W. Meyerhoff. Geriatrics. 2003. Vol. 58, № 2. P. 28-34.
Красюк А.А., Кунельская Н.Л., Левина Ю.В. Коррекция психосоматических расстройств, обусловленных кохлеовестибулярными нарушениями. Материалы 3-го Международного конгресса. Восстановительная медицина и реабилитация 2006 . М.,2006; 114.
Jastreboff PJ. Phantom auditory perception (tinnitus): mechanisms of generation and perception. Neurosci Res. 1990 Aug; 8 (4):221-54.
Andersson G. Masking of tinnitus and mental activity / G. Andersson, A. Khakpoor, L. Lyttkens сlin. Otolaryngol. 2002. Vol. 27, № 4. P. 270-274.
Herraiz с. et al. Long-term clinical trial of tinnitus retraining therapy. Otolaryngol Head Neck Surg. 2005 Nov; 133(5):774-9.
Arnold R. et al. Multidisciplinary assessment and treatment of tinnitus: a follow up study. In Proceedings of Sixth international conference on Tinnitus, вrugge, 2012:52.
Searchfield G. et al. Hearing aids as an adjunct to counseling: tinnitus patients who choose amplification do better than those that don t. Int J Audiol. 2010 Aug; 49 (8):574-9.
Langguth в. et al. Repetitive transcranial magnetic stimulation and chronic tinnitus. Acta Otolaryngol Suppl. 2006; 556: 102-5.
Appendices
Приложение А1.
Состав рабочей группы.Дайхес Николай Аркадьевич1, д.м.н., профессор, является членом профессиональной ассоциации, конфликт интересов отсутствует.
Зайцева Ольга Владимировна1, м.н., является членом профессиональной ассоциации, конфликт интересов отсутствует.
Карнеева Ольга Витальевна1, д.м.н., профессор, является членом профессиональной ассоциации, конфликт интересов отсутствует.
Кириченко Ирина Михайловна1, д..м.н., профессор, является членом профессиональной ассоциации, конфликт интересов отсутствует.
Морозова Светлана Вячеславовна2, д.м.н., профессор, является членом профессиональной ассоциации, конфликт интересов отсутствует.
Свистушкин Валерий Михайлович2, д.м.н., профессор, является членом профессиональной ассоциации, конфликт интересов отсутствует.
Учреждения разработчики:
• ФГБУ «Научный клинический центр оториноларингологии ФМБА России».
• Кафедра болезней уха, горла и носа ГБОУ ВПО Первый Московский государственный медицинский университет им. И.М. Сеченова.
Приложение А2.
Методология разработки клинических рекомендаций.В современной мировой практике принято стандартизировать походы к диагностике, лечению и реабилитации заболеваний в соответствии с классификацией МКБ-10 для обеспечения максимально возможного качества оказания помощи. В качестве одного из современных стандартов по ушному шуму можно ориентироваться на «Clinical Practice Guideline: Tinnitus», разработанный Американской Академией оториноларингологии - хирургии головы и шеи в 2014 году. В настоящее время из-за некоторых различий в системе здравоохранения в неадаптированном виде его полного аналога внедрение было бы нерационально, поэтому в качестве основы приняты методические рекомендации «Шум в ушах», рассмотренные и утвержденные на заседании Национальной медицинской ассоциации оториноларингологов от 1-2 декабря 2014 года.
По мере развития и внедрения современных подходов в диагностике, лечению и реабилитации ушного шума клинические рекомендации будут обновляться. На научно-практических конференциях, национальных и международных симпозиумах будет появляться новая информация, которую представители рабочей группы будут отслеживать и анализировать по мере поступления. Учитывая необходимость междисциплинарного подхода, к рабочей группе могут быть привлечены специалисты других специальностей.
Целевая аудитория данных клинических рекомендаций (в соответствии с приказом МЗ №700н от 07,10,15 «О номенклатуре специальностей специалистов, имеющих высшее медицинское и фармацевтическое образование»):
Оториноларинголог,.
Сурдолог-оториноларинголог.
Таблица П1. Использованные уровни достоверности доказательств.
| Класс (уровень) | Критерии достоверности |
| I | Большие двойные слепые плацебоконтролируемые исследования, а также данные, полученные при мета-анализе нескольких рандомизированных контролируемых исследований. |
| II | Небольшие рандомизированные и контролируемые исследования, при которых статистические данные построены на небольшом числе больных. |
| III | Нерандомизированные клинические исследования на ограниченном количестве пациентов. |
| IV | Выработка группой экспертов консенсуса по определённой проблеме |
Таблица П2 -. Использованные уровни убедительности рекомендаций.
| Шкала | Степень убедительности доказательств | Соответствующие виды исследований |
| A | Доказательства убедительны: есть веские доказательства предлагаемому утверждению | • Высококачественный систематический обзор, мета-анализ. • Большие рандомизированные клинические исследования с низкой вероятностью ошибок и однозначными результатами. |
| В | Относительная убедительность доказательств: есть достаточно доказательств в пользу того, чтобы рекомендовать данное предложение | • Небольшие рандомизированные клинические исследования с неоднозначными результатами и средней или высокой вероятностью ошибок. • Большие проспективные сравнительные, но нерандомизированные исследования. • Качественные ретроспективные исследования на больших выборках больных с тщательно подобранными группами сравнения. |
| с | Достаточных доказательств нет: имеющихся доказательств недостаточно для вынесения рекомендации, но рекомендации могут быть даны с учетом иных обстоятельств | • Ретроспективные сравнительные исследования. • Исследования на ограниченном числе больных или на отдельных больных без контрольной группы. • Личный неформализованный опыт разработчиков. |
Порядок обновления клинических рекомендации.
Клинические рекомендации будут обновляться каждые 3 года.
Приложение А3.
Связанные документы.Порядок оказания медицинской помощи: Приказ Министерства здравоохранения РФ от 12 ноября 2012 г. N 905н Об утверждении Порядка оказания медицинской помощи населению по профилю оториноларингология ; Приказ от 9 апреля 2015 года N178н «Об утверждении Порядка оказания медицинской помощи населению по профилю сурдология-оториноларингология .
КР400. Хронический болевой синдром (ХБС) у взрослых пациентов, нуждающихся в паллиативной медицинской помощи.
КР337. Болевой синдром (БС) у детей, нуждающихся в паллиативной медицинской помощи.
Приложение В.
Информация для пациентов.При первом обращении пациента с жалобой на ушной шум он должен быть информирован о важности проведения полноценного диагностического этапа, так как шум в ушах может быть проявлением самых разных заболеваний. Упорное лечение без проведения мероприятий дифференциальной диагностики может быть ошибочным (так при лечении шума, обусловленного невриномой слухового нерва, применение витаминов, ноотропов, физиотерапии может спровоцировать ускоренный рост опухоли). Составляется план обследования с привлечением разных специалистов на основании сбора жалоб и анамнеза заболевания.
После проведения комплексного аудиологического обследования в случае выявления поражения определенного уровня слуховой системы назначается дополнительные методы исследования для верификации диагноза. В соответствии с установленной нозологической формой предлагается план лечения и реабилитации.
Применение методов визуализации (в первую очередь компьютерную томографию (КТ) и магнитно-резонансную томографию (МРТ), височных костей и головного мозга) позволяет исключить развитие заболеваний, требующих лечения у специалистов другого профиля (нейрохирурги, неврологи).
Результаты обследования и консультаций смежных специалистов определяют показания к медикаментозному лечению ушного шума. С пациентом оговаривается перспектива лечения и возможные побочные эффекты.
При низком функциональном классе ушного шума возможен отказ от медикаментозного лечения. При наличии сниженного слуха обсуждается перспектива применения слуховых аппаратов.
Учитывая отсутствие медикаментозного лечения с высоким доказанным уровнем эффективности особое значение в общении с пациентом приобретает психологический компонент. Врач пытается по возможности задействовать в лечении эффект плацебо. Одновременно следует помнить о возможном негативном эффекте - ноцебо, когда пациент заранее уверен в бесполезности проводимого лечения, особенно если его об этом проинформировал врач.
Приложение Г.
Year of updating the information
2016.