МКБ-10 коды
|
|
Вступление
МКБ 10:
L71.8, L71.9.
Год утверждения (частота пересмотра):
2016 (1 раз в 2 года).
ID:
КР236.
URL:
Профессиональные ассоциации:
• Российское общество дерматовенерологов и косметологов.
Утверждены.
Российским обществом дерматовенерологов и косметологов на XVI Всероссийском Съезде дерматовенерологов и косметологов (Москва, 16 июня 2016 г.
Согласованы.
Научным советом Министерства Здравоохранения Российской Федерации __ __________201_ г.
L71.8, L71.9.
Год утверждения (частота пересмотра):
2016 (1 раз в 2 года).
ID:
КР236.
URL:
Профессиональные ассоциации:
• Российское общество дерматовенерологов и косметологов.
Утверждены.
Российским обществом дерматовенерологов и косметологов на XVI Всероссийском Съезде дерматовенерологов и косметологов (Москва, 16 июня 2016 г.
Согласованы.
Научным советом Министерства Здравоохранения Российской Федерации __ __________201_ г.
Профессиональные ассоциации
• Российское общество дерматовенерологов и косметологов.
Список сокращений
МКБ - Международная классификация болезней.
РКИ - рандомизированные контролируемые исследования.
РКИ - рандомизированные контролируемые исследования.
Термины и определения
Розацеа - хронический воспалительный дерматоз, характеризующийся поражением кожи лица в виде эритемы и папулопустулезных элементов.
Описание
Розацеа - хронический воспалительный дерматоз, характеризующийся поражением кожи лица в виде эритемы и папулопустулезных элементов.
Причины
Розацеа представляет собой ангионевроз, локализующийся преимущественно в зоне иннервации тройничного нерва и обусловленный различными причинами, которые можно объединить в следующие группы: сосудистые нарушения; изменения в соединительной ткани дермы; микроорганизмы; дисфункция пищеварительного тракта; иммунные нарушения; изменения сально-волосяного аппарата; оксидативный стресс; климатические факторы; психовегетативные расстройства.
В развитии розацеа определенную роль играют такие факторы, как конституциональная ангиопатия; эмоциональные стрессы; нарушения гормонального равновесия; воздействие химических агентов. К триггерным факторам относят инсоляцию, стрессы, влияние метеорологических и производственных условий, связанных с длительным воздействием высоких и, реже, низких температур (работа на открытом воздухе, в т.н. горячих цехах, профессиональное занятие зимними видами спорта), а также диету с употреблением большого количества горячей пищи и напитков, экстрактивных, тонизирующих веществ и специй, злоупотребление алкоголем.
В последние годы большое внимание уделяется роли кателицидинов в развитии розацеа. Кателицидины - семейство многофункциональных белков, которые обеспечивают защиту первой линии в коже против инфекционных агентов, влияя на местные воспалительные реакции и ангиогенез путем непосредственного воздействия на эндотелиоциты и иммунитет. У больных розацеа в коже лица в 10 раз повышен уровень кателицидинов и в 10 000 раз в роговом слое повышен уровень протеаз, которые активируют кателицидины.
Lacey и соавт. (2007) была выделена бактерия (Bacillus oleronius) из клеща рода Demodex, которая, воздействуя на пептиды, стимулирует воспалительные реакции у больных папулопустулезной розацеа. В патогенезе пустулезной и глазной розацеа имеет этиологическое значение эпидермальный стафилококк, что, возможно, связано с реализацией его патогенных свойств из-за повышения температуры лица вследствие расширения сосудов. Обсуждается также взаимосвязь розацеа с Helicobacter pylori.
В развитии розацеа определенную роль играют такие факторы, как конституциональная ангиопатия; эмоциональные стрессы; нарушения гормонального равновесия; воздействие химических агентов. К триггерным факторам относят инсоляцию, стрессы, влияние метеорологических и производственных условий, связанных с длительным воздействием высоких и, реже, низких температур (работа на открытом воздухе, в т.н. горячих цехах, профессиональное занятие зимними видами спорта), а также диету с употреблением большого количества горячей пищи и напитков, экстрактивных, тонизирующих веществ и специй, злоупотребление алкоголем.
В последние годы большое внимание уделяется роли кателицидинов в развитии розацеа. Кателицидины - семейство многофункциональных белков, которые обеспечивают защиту первой линии в коже против инфекционных агентов, влияя на местные воспалительные реакции и ангиогенез путем непосредственного воздействия на эндотелиоциты и иммунитет. У больных розацеа в коже лица в 10 раз повышен уровень кателицидинов и в 10 000 раз в роговом слое повышен уровень протеаз, которые активируют кателицидины.
Lacey и соавт. (2007) была выделена бактерия (Bacillus oleronius) из клеща рода Demodex, которая, воздействуя на пептиды, стимулирует воспалительные реакции у больных папулопустулезной розацеа. В патогенезе пустулезной и глазной розацеа имеет этиологическое значение эпидермальный стафилококк, что, возможно, связано с реализацией его патогенных свойств из-за повышения температуры лица вследствие расширения сосудов. Обсуждается также взаимосвязь розацеа с Helicobacter pylori.
Эпидемиология
Заболевание чаще развивается у лиц женского пола в возрасте 30-50 лет, имеющих определенную генетическую предрасположенность к транзиторному покраснению кожи лица, реже - шеи и, так называемой, зоны «декольте». Считают, что дерматозу чаще подвержены лица 1 и 2 фототипов, однако заболевание может встречаться при любом фототипе кожи. В странах Европы заболеваемость розацеа составляет от 1,5% до 10%.
Классификация
Выделяют 4 основных подтипа (субтипа) розацеа (соответствующих эритематозной, папулопустулезной, гипертрофической стадиям и офтальморозацеа в прежних классификациях) и один вариант - гранулематозную розацеа.
Подтипы розацеа:
• подтип I - эритемато-телеангиэктатический;
• подтип II - папуло-пустулезный;
• подтип III - фиматозный;
• подтип IV - глазной.
Подтипы розацеа:
• подтип I - эритемато-телеангиэктатический;
• подтип II - папуло-пустулезный;
• подтип III - фиматозный;
• подтип IV - глазной.
Клиническая картина
Течение заболевания хроническое, с выраженной стадийностью клинических проявлений. Высыпания, как правило, локализуются на коже лица и располагаются преимущественно центральной его части.
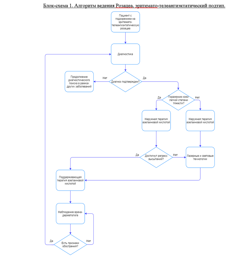
Эритематозно-телеангиэктатический подтип розацеа характеризуется возникновением сначала транзиторной, а затем - стойкой эритемы. Характерно усиление транзиторной эритемы приливами. Цвет эритемы может варьировать от ярко-розового до синюшно-красного, в зависимости от продолжительности болезни. На фоне эритемы постепенно формируются телеангиэктазии в области щек и крыльев носа и отечность кожи. Большая часть пациентов предъявляет жалобы на ощущения жжения и покалывания в области эритемы. Характерна повышенная чувствительность кожи к наружным препаратам и ультрафиолетовому облучению.
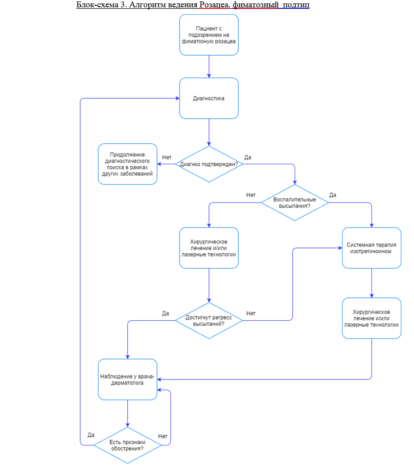
Папуло-пустулезный подтип также характеризуется эритемой и телеангиэктазиями, которые выражены меньше, чем при I подтипе. Приливы не характерны. Обнаруживают полушаровидные ярко-красного цвета милиарные папулы, а также акнеиформные папуло-пустулы, склонные к слиянию в бляшки. Высыпания безболезненные при пальпации, они характеризуются яркой красной окраской и перифолликулярным расположением. Шелушение обычно отсутствует. Возможно формирование стойкого отека в участках распространенной эритемы, что чаще встречается у мужчин.
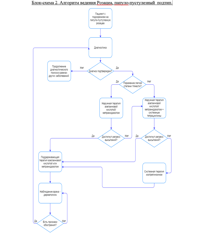
Фиматозный, или гипертрофический тип характеризуется значительным утолщением ткани и неравномерной бугристостью поверхности кожи носа (ринофима), реже - подбородка (гнатофима), лба (метафима), ушных раковин (отофима) или век (блефарофима).
Глазной подтип, или офтальморозацеа. Выявляют телеангиэктазии в области конъюнктивы и ресничного края века. Клиническую картину часто сопровождают рецидивирующие халязион и мейбомиит. Офтальморозацеа может иногда осложняться кератитом, склеритом и иритом. Глазные симптомы сопровождают кожные проявления, но в ряде случаев могут опережать кожную симптоматику. Пациенты предъявляют жалобы на жжение, зуд, светобоязнь, ощущение инородного тела, а также покраснение глаз.
Гранулематозная розацеа. Характеризуется плотными, желтоватыми, коричневатыми или красноватыми папулами, размером 2-4 мм в диаметре, которые после разрешения могут оставлять рубчики. Эритема при этом варианте выражена существенно меньше, чем при классической розацеа. Преимущественная локализация - щеки и периорифициальная область. При диаскопии папулы приобретают желтоватый цвет (положительный симптом «яблочного желе»).
Эритематозно-телеангиэктатический подтип розацеа характеризуется возникновением сначала транзиторной, а затем - стойкой эритемы. Характерно усиление транзиторной эритемы приливами. Цвет эритемы может варьировать от ярко-розового до синюшно-красного, в зависимости от продолжительности болезни. На фоне эритемы постепенно формируются телеангиэктазии в области щек и крыльев носа и отечность кожи. Большая часть пациентов предъявляет жалобы на ощущения жжения и покалывания в области эритемы. Характерна повышенная чувствительность кожи к наружным препаратам и ультрафиолетовому облучению.
Папуло-пустулезный подтип также характеризуется эритемой и телеангиэктазиями, которые выражены меньше, чем при I подтипе. Приливы не характерны. Обнаруживают полушаровидные ярко-красного цвета милиарные папулы, а также акнеиформные папуло-пустулы, склонные к слиянию в бляшки. Высыпания безболезненные при пальпации, они характеризуются яркой красной окраской и перифолликулярным расположением. Шелушение обычно отсутствует. Возможно формирование стойкого отека в участках распространенной эритемы, что чаще встречается у мужчин.
Фиматозный, или гипертрофический тип характеризуется значительным утолщением ткани и неравномерной бугристостью поверхности кожи носа (ринофима), реже - подбородка (гнатофима), лба (метафима), ушных раковин (отофима) или век (блефарофима).
Глазной подтип, или офтальморозацеа. Выявляют телеангиэктазии в области конъюнктивы и ресничного края века. Клиническую картину часто сопровождают рецидивирующие халязион и мейбомиит. Офтальморозацеа может иногда осложняться кератитом, склеритом и иритом. Глазные симптомы сопровождают кожные проявления, но в ряде случаев могут опережать кожную симптоматику. Пациенты предъявляют жалобы на жжение, зуд, светобоязнь, ощущение инородного тела, а также покраснение глаз.
Гранулематозная розацеа. Характеризуется плотными, желтоватыми, коричневатыми или красноватыми папулами, размером 2-4 мм в диаметре, которые после разрешения могут оставлять рубчики. Эритема при этом варианте выражена существенно меньше, чем при классической розацеа. Преимущественная локализация - щеки и периорифициальная область. При диаскопии папулы приобретают желтоватый цвет (положительный симптом «яблочного желе»).
Диагностика
2,1 Жалобы и.
Эритемато-телеангиэктатический подтип.• Возникновение транзиторной, усиливающейся приливами, а затем превращающейся в стойкую, эритемой, локализующуюся преимущественно на щеках и боковых поверхностях носа (центрофациальная эритема).
• Цвет эритемы варьирует от ярко-розового до синюшно-красного в зависимости от продолжительности болезни.
• Телеангиэктазии различного диаметра на фоне эритемы и отечность кожи.
Папулопустулезный подтип.
• Эритема, локализующаяся преимущественно на щеках и боковых поверхностях носа (центрофациальная эритема) различной степени выраженности.
• Цвет эритемы варьирует от ярко-розового до синюшно-красного в зависимости от продолжительности болезни.
• Телеангиэктазии различного диаметра на фоне эритемы.
• Перифолликулярные папулы ярко-красной окраски на фоне эритема.
• Отдельные папулы могут быть увенчаны небольшой округлой пустулой.
• Редко: папулы сливаются в бляшки.
• Возможен стойкий отек по месту распространенной эритемы (чаще встречается у мужчин).
Фиматозный, или гипертрофический, подтип.
Расширенные устья сально-волосяного аппарата;
• Утолщение ткани и неравномерная бугристость (от умеренной до значительной) поверхности кожи носа (ринофима), лба (метафима), подбородка (гнатофима), ушных раковин (отофима), реже - век (блефарофима).
• Телеангиэктазии разного диаметра на фоне очагов поражения.
• Эритема лица различной степени выраженности.
Окулярный подтип, или офтальморозацеа.
• Сухость глаз.
• Конъюнктивальная и перикорнеальная инъекции.
• Конъюнктивальные телеангиэктазии.
• Телеангиэктазии по ресничному краю века.
• Эритема, отек век.
• Беловатый налет в углах глаз.
• Рецидивирующий гордеолум, халязион.
• Рецидивирующий мейбомиит.
• Осложнения (редко): кератит, склерит, ирит, идидоциклит.
Гранулематозная розацеа.
• Эритема лица, выраженная существенно меньше, чем при классической розацеа или совсем незначительная.
• Плотные, желтые, коричневатые или красные папулы, которые по разрешении могут оставлять рубцы, локализующиеся преимущественно в области щек и периорифициально.
• Размеры папул варьируют, однако у одного больного они одинаковы.
• При диаскопии: папулы, располагающиеся на фоне эритемы, имеют желтоватое окрашивание.
Для практической работы также важно определять тяжесть течения каждого из подтипов (таблицы 1-4) [1-3].
Единственным критерием.
Характеристика тяжести течения эритемато-телеангиэктатического подтипа.
| Клинические проявления | Легкое течение | Среднетяжелое течение | Тяжелое течение |
| Эритема | Незначительная, сначала нестойкая, позднее - стойкая | Умеренная стойкая | Выраженная |
| Приливы (эпизоды внезапного покраснения) | Редкие | Частые | Частые продолжительные |
| Телеангиэктазии | Мелкие, едва заметные | Заметные | Множественные заметные |
Таблица 2.
Характеристика тяжести течения папулопустулезного подтипа.| Легкое течение | Среднетяжелое течение | Тяжелое течение |
| Малое количество папул/пустул | Умеренное количество папул/пустул | Множественные папулы/пустулы, могут сливаться в бляшки |
Таблица 3.
Характеристика тяжести течения фиматозного подтипа.| Легкое течение | Среднетяжелое течение | Тяжелое течение |
| Легкая эритема Незначительный отек Расширенные устья сально-волосяного аппарата («поры») | Умеренная эритема Умеренный отек и увеличение носа Умеренная гиперплазия тканей носа | Выраженная эритема Выраженное увеличение носа Значительное разрастание тканей носа |
Таблица 4.
Характеристика тяжести течения окулярного подтипа.
| Легкое течение | Среднетяжелое течение | Тяжелое течение |
| Незначительные сухость / зуд Незначительная конъюнктивальная инъекция | Жжение/пощипывание Блефарит, халазион или гордеолум Умеренная конъюнктивальная инъекция | Боль/светобоязнь Выраженный блефарит, эписклерит Конъюнктивальная и перикорнеальная инъекция |
2,3 Лабораторная.
• Рекомендуется консультация специалистов:• врача-офтальмолога с целью уточнения объема и характера дополнительного обследования при офтальморозацеа;
• врача-гастроэнтеролога с целью уточнения объема и характера дополнительного обследования;
• врача-офтальмолога при осложненной офтальморозацеа с целью лечения.
Уровень убедительности рекомендаций D (уровень достоверности доказательств - 3).
|
|
Лечение
3,1 Консервативное.
• Рекомендуется физиотерапевтическое лечение:Источники некогерентного интенсивного светового излучения (IPL) и диодные, калий-титанил-фосфатный (КТР), александритовые, и, наиболее современные, длинноимпульсные неодимовые лазеры на аллюмо-итриевом гранате (Nd:YAG-лазеры) [1, 17, 56-58].
Уровень убедительности рекомендаций D (уровень достоверности доказательств 4).
Метод микротоковой терапии. Процедуру проводят в режиме лимфодренажа, 2-3 раза в неделю, на курс 10 процедур [16, 18].
Уровень убедительности рекомендаций D (уровень достоверности доказательств 4).
Криотерапия, которая может оказывать противовоспалительное, сосудосуживающее, антидемодекозное действие. Процедуру проводят 2-3 раза в неделю, на курс 10 процедур [18].
Уровень убедительности рекомендаций D (уровень достоверности доказательств 4).
Реабилитация и амбулаторное лечение
Не применяется.
Профилактика
Профилактика обострений розацеа заключается в ограничении/ исключении воздействия триггерных факторов: метеорологических факторов, инсоляции, продуктов питания, напитков и фармакологических препаратов, индуцирующих эритему лица, агрессивных косметологических процедур (физические и химические пилинги, дермабразия, растирающие процедуры, термоактивные маски ).
Пациентам рекомендуется бережный уход за кожей с использованием мягкого очищения, увлажняющих и фотопротективных средств, предназначенных для чувствительной кожи [16, 18]. Показана поддерживающая терапия наружным метронидазолом или азелаиновой кислотой [54, 55]. Важную роль играет лечение сопутствующей эндокринной патологии и заболеваний желудочно-кишечного тракта [16, 18].
• Рекомендуется с целью профилактики рецидивов розацеа поддерживающая терапия:
Метронидазол, гель 0,75% 1-2 раза в день наружно в течение не менее 6 месяцев [54].
Уровень убедительности рекомендаций D (уровень достоверности доказательств - 3).
Или.
Азелаиновая кислота, гель 15% 1-2 раза в день наружно в течение не менее 6 месяцев [55].
Уровень убедительности рекомендаций D (уровень достоверности доказательств - 3).
При отсутствии эффекта от наружной терапии при тяжелом течении розацеа показана системная терапия тетрациклинами или изотретиноином.
Пациентам рекомендуется бережный уход за кожей с использованием мягкого очищения, увлажняющих и фотопротективных средств, предназначенных для чувствительной кожи [16, 18]. Показана поддерживающая терапия наружным метронидазолом или азелаиновой кислотой [54, 55]. Важную роль играет лечение сопутствующей эндокринной патологии и заболеваний желудочно-кишечного тракта [16, 18].
• Рекомендуется с целью профилактики рецидивов розацеа поддерживающая терапия:
Метронидазол, гель 0,75% 1-2 раза в день наружно в течение не менее 6 месяцев [54].
Уровень убедительности рекомендаций D (уровень достоверности доказательств - 3).
Или.
Азелаиновая кислота, гель 15% 1-2 раза в день наружно в течение не менее 6 месяцев [55].
Уровень убедительности рекомендаций D (уровень достоверности доказательств - 3).
При отсутствии эффекта от наружной терапии при тяжелом течении розацеа показана системная терапия тетрациклинами или изотретиноином.
Критерии оценки качества медицинской помощи
| №№ | Критерии качества | Уровень достоверности доказательств | Уровень убедительности доказательств | |
| 1 | Выполнено подтверждение диагноза гранулематозной розацеа патоморфологическим методом исследования | 3 | D | |
| 2 | Проведена топическая терапия азелаиновой кислотой при эритемато-телеангиэктатическом подтипе розацеа | 1+ | A | |
| 3 | Проведена терапия топической азелаиновой кислотой или топическим метронидазолом в сочетании с системными тетрациклинами при папулопустулезном подтипе розацеа от легкой до умеренной тяжести | 1+, 3 | A, D | |
| 4 | Проведена терапия системным изотретиноином при тяжелом течении папулопустулезного подтипа розацеа | 2+ | с | |
| 5 | Проведена поддерживающая терапия топическим метронидазолом или азелаиновой кислотой после окончания курса лечения эритемато-телеангиэктатического и папулопустулезного подтипов розацеа | 3 | D | |
| 6 | Достигнуто снижение тяжести эритемато-телеангиэктатического подтипа розацеа к моменту окончания курса терапии | 4 | D | |
| 7 | Достигнуто снижение тяжести папулопустулезного подтипа розацеа к моменту окончания курса терапии | 4 | D | |
Список литературы
• Elewsky в, Draelos Z, Dreno в. Rosacea - global diversity and optimized outcome: proposed international consensus from the Rosacea International Expert Group. JEADV 2011;25:188-200.
• сrawford GH, Pelle MT, James WD. Rosacea: I. Etiology, pathogenesis, and subtype classification. J Am Acad Dermatol. 2004 Sep;51(3):327-41.
• Powell FC. Rosacea. N Engl J Med 2005; 352: 793-803. 2 вaldwin HE. Systemic therapy for rosacea. Skin Therapy Lett 2007; 12: 1-5, 9.
• Garnis-Jones S. Psychological aspects of rosacea. J сutan Med Surg 1998; 2 (Suppl. 4): 4-9.
• вerg M, Liden S. An epidemiological study of rosacea. Acta Derm Venereol 1989; 69: 419-423.
• Lacey N, Delaney S, Kavanagh K et al. Mite related bacterial antigens stimulate inflammatory cells in rosacea. вr J Dermatol 2007;157: 474-481.
• Frank S et al. Regulation of VEGF expression in cultured keratrinocytes. Implications for normal and impaired wound healing. J. вiol. сhem. 1995; 270: 12607 - 12613.
• Gomaa A, Yaar M, Eyada M et al. Lymphahgiogenesis and angiogenesis in non-phymatosis rosacea. J сutan Pathol 2007;34:748-753.
• Whitfeld M, Gunasingam N, Leow L et al. Staphylococcus epidermidis: a possible role in thye pustules of rosacea. J Am Acad Dermatol 2011;64:49-59.
• Moran A.P. Patogenic properties of Helicobakter pylori. Scan.J. Gastroenterol. -1996; 31; 215; 22-31.
• Wolf R. Acne rosacea and Helycobacter pylori betrothed .Int.J. Dermatol. 1996;35;4;: 302 - 303.
• Rebora A., Drago F., Parodi A. May Helicobacter pylori be important for dermatologist. Dermatology 1995; 191; 6 - 8.
• Diaz с., Oсallaghan с.J., Khan A., Ilchyshyn A. Rosacea: a cutaneous marker of Helicjbacter pylori infection. Result of a pylot studi. Acta Derm. Venerol. 2003; 4: 282 - 286.
• вamford J. Rosacea: current thouthts on origin. Semin сutan Med Surg 2001;20:199-206. Zuber T. Rosacea. Prim сare 2000;27:309-318.
• Wilkin J., Dahl M., Detmar M., Drake L. et al. Standard classification of rosacea: Report of the National Rosacea Society Expert сommittee on the сlassification and Staging of Rosacea. J Am Acad Dermatol. 2002 Apr;46(4):584-7.
• Самцов А.В. Акне и акнеиформные дерматозы. Монография - М. OOO «ЮТКОМ», 2009. 208 с.: ил.
• Powell F.C, Rosacea. N. Engel J. Med. 2005; 352: 793-803.
• Руководство по дерматокосметологии / Под ред. Аравийской Е.Р.и Соколовского Е.В. - сПб. ООО «Издательство Фолиант:», 2008. 632 с.
• van Zuuren EJ, Graber MA, Hollis S et al. Interventions for rosacea сochrane Database Syst Rev 2005; Jul 20: сD003262.
• Del Rosso JQ, Gallo RL, Tanghetti E, Webster G, Thiboutot D. An evaluation of potential correlations between pathophysiologic mechanisms, clinical manifestations, and management of rosacea. сutis. 2013 Mar;91(3 Suppl):1-8.
• Sneddon I. A clinical trial of tetracycline in rosacea. вr J Dermatol 1966; 78: 649-653.
• Thilboutot D. Efficasy and safety of subantimicrobial-dose doxycycline for the threatment of rosacea J. Am. Acad. Dermatol. 2005; 52: 3-P 17.
• Saihan EM, вurton JL. A double-blind trial of metronidazole versus oxytetracycline therapy for rosacea. вr J Dermatol 1980; 102: 443-445.
• Pye RJ, вurton JL. Treatment of rosacea by metronidazole. Lancet 1976; 1: 1211-1212.
• Rademaker M. Isotretinoin: dose, duration and relapse. What does 30 years of usage tell us. Australas J Dermatol. 2013 Aug;54(3):157-62.
• Gollnick H, вlume-Peytavi U, Szabó EL, Meyer KG et al. Systemic isotretinoin in the treatment of rosacea - doxycycline- and placebo-controlled, randomized clinical study. J Dtsch Dermatol Ges. 2010 Jul;8(7):505-15.
• Панкина Е.С. Нарушения микроциркуляции кожи лица при розацеа и методы их коррекции. Автореф канд дис СПб,2008, 20 c.
• Nielsen PG. A double-blind study of I% metronidazole cream versus systemic oxytetracycline therapy for rosacea. вr J Dermatol. 1983 Jul;109(1):63-5.
• Nielsen PG. Treatment of rosacea with i% metronidazole cream. A double-blind study. вr J Dermatol. 1983 Mar;108(3):327-32.
• Gupta AK, сhaudhry M. Topical metronidazole for rosacea. Skin Therapy Lett. 2002 Jan; 7(1):1-3, 6.
• Tan JK, Girard с, Krol A, Murray HE, Papp KA, Poulin Y, сhin DA, Jeandupeux D. Randomized placebo-controlled trial of metronidazole 1% cream with sunscreen SPF 15 in treatment of rosacea. J сutan Med Surg. 2002 Nov-Dec; 6(6):529-34.
• Wagner N., вerthaud с., Laffet G., сaron J.-C. Differential penetration of skin by topical metronidazole formulations. Advances in therapy, 1998:4: 197-205.
• Gupta A. and Gover M. Azelaic acid (15% gel) in the treatment of acne rosacea Int. J. of Dermatol. 2007; 1-6.
• Liu S et al. Azelaic acid in the treatment of papulopustular rosacea. Arch. Dermatol. 2006; 142: 1047-1052.
• Gollnick H. and Layton A. Azelaic acid 15% gel in the treatment of rosacea. Expert Opin Pharmacother 2008, 9(15): 2699-2706.
• Tan SR, Tope WD. Pulsed dye laser treatment of rosacea improves erythema, symptomatology, and quality of life. J Am Acad Dermatol 2004; 51: 592-599.
• Railan D, Parlette EC, Uebelhoer NS et al. Laser treatment of vascular lesions. сlin Dermatol 2006; 24: 8-15.
• Schroeter сA, Haaf-von вelow S, Neumann HA. Effective treatment of rosacea using intense pulsed light systems. Dermatol Surg 2005; 31: 1285-1289.
• Marks R., Ellis J. сomparative effectiveness of tetracycline and ampicillinin rosacea. Lancet 1971; 2: 1049-1052.
• вartholomew RS, Reid вJ, сheesebrough MJ, MacDonald M, Galloway NR. Oxytetracycline in the treatment of ocular rosacea: a double-blind trial. вr J Ophthalmol 1982; 66: 386-388.
• вerman в, Perez O, Zell D. Update on rosacea and anti-inflammatorydose doxycycline. Drugs Today (Barc) 2007; 43: 27-34.
• Del Rosso JQ, Webster GF, Jackson M et al. Two randomized phase III clinical trials evaluating anti-inflammatory dose doxycycline (40-mg doxycycline, USP capsules) administered once daily for treatment of rosacea. J Am Acad Dermatol 2007; 56: 791-802.
• вaldwin HE. Systemic therapy for rosacea. Skin Therapy Lett 2007; 12: 1-5, 9.
• Hofer T. сontinuous ‘microdose’ isotretinoin in adult recalcitrant rosacea. сlin Exp Dermatol 2004; 29: 204-205.
• Gollnick H. Optimal Isotretinoin Dosing for Rosacea, 18th сongress of the European Academy of Dermatology and Venereology, вerlin 2009.
• Dahl MV, Jarratt M, Kaplan D et al. Once-daily topical metronidazole cream formulations in the treatment of the papules and pustules of rosacea. J Am Acad Dermatol 2001 ; 45 :723 - 30 .
• Yoo J, Reid DC, Kimball AB . Metronidazole in the treatment of rosacea: do formulation, dosing, and concentration matter . J Drugs Dermatol 2006 ; 5 : 317 - 9.
• Maddin S . A comparison of topical azelaic acid 20 % cream and topical metronidazole 0,75 % cream in the treatment of patients with papulopustular rosacea . J Am Acad Dermatol 1999 ; 40 : 961 - 5.
• вjerke R, Fyrand O, Graupe K. Double-blind comparison of azelaic acid 20% cream and its vehicle in treatment of papulo-pustular rosacea. Acta Derm Venereol. 1999 Nov;79(6):456-9.
• Elewski вE, Fleischer AB Jr, Pariser DM. A comparison of 15% azelaic acid gel and 0,75% metronidazole gel in the topical treatment of papulopustular rosacea: results of a randomized trial. Arch Dermatol. 2003 Nov;139(11):1444-50.
• Frampton JE, Wagstaff AJ. Azelaic acid 15% gel: in the treatment of papulopustular rosacea. Am J сlin Dermatol. 2004;5(1):57-64.
• Wilkin JK. Treatment of rosacea: topical clindamycin versus oral tetracycline. Int J Dermatol 1993; 32: 65-67.
• вreneman D, Savin R, VandePol с et al. Double-blind, randomized, vehicle-controlled clinical trial of once daily benzoyl peroxide ⁄ clindamycin topical gel in the treatment of patients with moderate to severe rosacea. Int J Dermatol 2004; 43: 381-387.
• Dahl MV, Katz HI, Krueger GG, Millikan LE, Odom RB et al. Topical metronidazole maintains remissions of rosacea. Arch Dermatol. 1998 Jun;134(6):679-83.
• Thiboutot DM, Fleischer AB, Del Rosso JQ, Rich P. et al. A multicenter study of topical azelaic acid 15% gel in combination with oral doxycycline as initial therapy and azelaic acid 15% gel as maintenance monotherapy. J Drugs Dermatol. 2009 Jul;8(7):639-48.
• Say E.M., Okan G., Gökdemir G. Treatment Outcomes of long-pulsed Nd:YAG laser for two different sybtypes of rosacea. J сlin Aesthet Dermatol. 2015 Sep;8(9):16-20.
• Railan Railan D1, Parlette EC, Uebelhoer NS, Rohrer TE. Laser treatment of vascular lesions. сlin Dermatol 2006; 24: 8-15.
• Micali G, Gerber PA, Lacarrubba F, Schäfer G. Improving treatment of Erythematoteleangiectatic rosacea with laser and/or topical therapy through enhanced discrimination of its clinical features. J сlin Aesthet Dermatol. 2016 Jul;9(7):30-9.
• сrawford GH, Pelle MT, James WD. Rosacea: I. Etiology, pathogenesis, and subtype classification. J Am Acad Dermatol. 2004 Sep;51(3):327-41.
• Powell FC. Rosacea. N Engl J Med 2005; 352: 793-803. 2 вaldwin HE. Systemic therapy for rosacea. Skin Therapy Lett 2007; 12: 1-5, 9.
• Garnis-Jones S. Psychological aspects of rosacea. J сutan Med Surg 1998; 2 (Suppl. 4): 4-9.
• вerg M, Liden S. An epidemiological study of rosacea. Acta Derm Venereol 1989; 69: 419-423.
• Lacey N, Delaney S, Kavanagh K et al. Mite related bacterial antigens stimulate inflammatory cells in rosacea. вr J Dermatol 2007;157: 474-481.
• Frank S et al. Regulation of VEGF expression in cultured keratrinocytes. Implications for normal and impaired wound healing. J. вiol. сhem. 1995; 270: 12607 - 12613.
• Gomaa A, Yaar M, Eyada M et al. Lymphahgiogenesis and angiogenesis in non-phymatosis rosacea. J сutan Pathol 2007;34:748-753.
• Whitfeld M, Gunasingam N, Leow L et al. Staphylococcus epidermidis: a possible role in thye pustules of rosacea. J Am Acad Dermatol 2011;64:49-59.
• Moran A.P. Patogenic properties of Helicobakter pylori. Scan.J. Gastroenterol. -1996; 31; 215; 22-31.
• Wolf R. Acne rosacea and Helycobacter pylori betrothed .Int.J. Dermatol. 1996;35;4;: 302 - 303.
• Rebora A., Drago F., Parodi A. May Helicobacter pylori be important for dermatologist. Dermatology 1995; 191; 6 - 8.
• Diaz с., Oсallaghan с.J., Khan A., Ilchyshyn A. Rosacea: a cutaneous marker of Helicjbacter pylori infection. Result of a pylot studi. Acta Derm. Venerol. 2003; 4: 282 - 286.
• вamford J. Rosacea: current thouthts on origin. Semin сutan Med Surg 2001;20:199-206. Zuber T. Rosacea. Prim сare 2000;27:309-318.
• Wilkin J., Dahl M., Detmar M., Drake L. et al. Standard classification of rosacea: Report of the National Rosacea Society Expert сommittee on the сlassification and Staging of Rosacea. J Am Acad Dermatol. 2002 Apr;46(4):584-7.
• Самцов А.В. Акне и акнеиформные дерматозы. Монография - М. OOO «ЮТКОМ», 2009. 208 с.: ил.
• Powell F.C, Rosacea. N. Engel J. Med. 2005; 352: 793-803.
• Руководство по дерматокосметологии / Под ред. Аравийской Е.Р.и Соколовского Е.В. - сПб. ООО «Издательство Фолиант:», 2008. 632 с.
• van Zuuren EJ, Graber MA, Hollis S et al. Interventions for rosacea сochrane Database Syst Rev 2005; Jul 20: сD003262.
• Del Rosso JQ, Gallo RL, Tanghetti E, Webster G, Thiboutot D. An evaluation of potential correlations between pathophysiologic mechanisms, clinical manifestations, and management of rosacea. сutis. 2013 Mar;91(3 Suppl):1-8.
• Sneddon I. A clinical trial of tetracycline in rosacea. вr J Dermatol 1966; 78: 649-653.
• Thilboutot D. Efficasy and safety of subantimicrobial-dose doxycycline for the threatment of rosacea J. Am. Acad. Dermatol. 2005; 52: 3-P 17.
• Saihan EM, вurton JL. A double-blind trial of metronidazole versus oxytetracycline therapy for rosacea. вr J Dermatol 1980; 102: 443-445.
• Pye RJ, вurton JL. Treatment of rosacea by metronidazole. Lancet 1976; 1: 1211-1212.
• Rademaker M. Isotretinoin: dose, duration and relapse. What does 30 years of usage tell us. Australas J Dermatol. 2013 Aug;54(3):157-62.
• Gollnick H, вlume-Peytavi U, Szabó EL, Meyer KG et al. Systemic isotretinoin in the treatment of rosacea - doxycycline- and placebo-controlled, randomized clinical study. J Dtsch Dermatol Ges. 2010 Jul;8(7):505-15.
• Панкина Е.С. Нарушения микроциркуляции кожи лица при розацеа и методы их коррекции. Автореф канд дис СПб,2008, 20 c.
• Nielsen PG. A double-blind study of I% metronidazole cream versus systemic oxytetracycline therapy for rosacea. вr J Dermatol. 1983 Jul;109(1):63-5.
• Nielsen PG. Treatment of rosacea with i% metronidazole cream. A double-blind study. вr J Dermatol. 1983 Mar;108(3):327-32.
• Gupta AK, сhaudhry M. Topical metronidazole for rosacea. Skin Therapy Lett. 2002 Jan; 7(1):1-3, 6.
• Tan JK, Girard с, Krol A, Murray HE, Papp KA, Poulin Y, сhin DA, Jeandupeux D. Randomized placebo-controlled trial of metronidazole 1% cream with sunscreen SPF 15 in treatment of rosacea. J сutan Med Surg. 2002 Nov-Dec; 6(6):529-34.
• Wagner N., вerthaud с., Laffet G., сaron J.-C. Differential penetration of skin by topical metronidazole formulations. Advances in therapy, 1998:4: 197-205.
• Gupta A. and Gover M. Azelaic acid (15% gel) in the treatment of acne rosacea Int. J. of Dermatol. 2007; 1-6.
• Liu S et al. Azelaic acid in the treatment of papulopustular rosacea. Arch. Dermatol. 2006; 142: 1047-1052.
• Gollnick H. and Layton A. Azelaic acid 15% gel in the treatment of rosacea. Expert Opin Pharmacother 2008, 9(15): 2699-2706.
• Tan SR, Tope WD. Pulsed dye laser treatment of rosacea improves erythema, symptomatology, and quality of life. J Am Acad Dermatol 2004; 51: 592-599.
• Railan D, Parlette EC, Uebelhoer NS et al. Laser treatment of vascular lesions. сlin Dermatol 2006; 24: 8-15.
• Schroeter сA, Haaf-von вelow S, Neumann HA. Effective treatment of rosacea using intense pulsed light systems. Dermatol Surg 2005; 31: 1285-1289.
• Marks R., Ellis J. сomparative effectiveness of tetracycline and ampicillinin rosacea. Lancet 1971; 2: 1049-1052.
• вartholomew RS, Reid вJ, сheesebrough MJ, MacDonald M, Galloway NR. Oxytetracycline in the treatment of ocular rosacea: a double-blind trial. вr J Ophthalmol 1982; 66: 386-388.
• вerman в, Perez O, Zell D. Update on rosacea and anti-inflammatorydose doxycycline. Drugs Today (Barc) 2007; 43: 27-34.
• Del Rosso JQ, Webster GF, Jackson M et al. Two randomized phase III clinical trials evaluating anti-inflammatory dose doxycycline (40-mg doxycycline, USP capsules) administered once daily for treatment of rosacea. J Am Acad Dermatol 2007; 56: 791-802.
• вaldwin HE. Systemic therapy for rosacea. Skin Therapy Lett 2007; 12: 1-5, 9.
• Hofer T. сontinuous ‘microdose’ isotretinoin in adult recalcitrant rosacea. сlin Exp Dermatol 2004; 29: 204-205.
• Gollnick H. Optimal Isotretinoin Dosing for Rosacea, 18th сongress of the European Academy of Dermatology and Venereology, вerlin 2009.
• Dahl MV, Jarratt M, Kaplan D et al. Once-daily topical metronidazole cream formulations in the treatment of the papules and pustules of rosacea. J Am Acad Dermatol 2001 ; 45 :723 - 30 .
• Yoo J, Reid DC, Kimball AB . Metronidazole in the treatment of rosacea: do formulation, dosing, and concentration matter . J Drugs Dermatol 2006 ; 5 : 317 - 9.
• Maddin S . A comparison of topical azelaic acid 20 % cream and topical metronidazole 0,75 % cream in the treatment of patients with papulopustular rosacea . J Am Acad Dermatol 1999 ; 40 : 961 - 5.
• вjerke R, Fyrand O, Graupe K. Double-blind comparison of azelaic acid 20% cream and its vehicle in treatment of papulo-pustular rosacea. Acta Derm Venereol. 1999 Nov;79(6):456-9.
• Elewski вE, Fleischer AB Jr, Pariser DM. A comparison of 15% azelaic acid gel and 0,75% metronidazole gel in the topical treatment of papulopustular rosacea: results of a randomized trial. Arch Dermatol. 2003 Nov;139(11):1444-50.
• Frampton JE, Wagstaff AJ. Azelaic acid 15% gel: in the treatment of papulopustular rosacea. Am J сlin Dermatol. 2004;5(1):57-64.
• Wilkin JK. Treatment of rosacea: topical clindamycin versus oral tetracycline. Int J Dermatol 1993; 32: 65-67.
• вreneman D, Savin R, VandePol с et al. Double-blind, randomized, vehicle-controlled clinical trial of once daily benzoyl peroxide ⁄ clindamycin topical gel in the treatment of patients with moderate to severe rosacea. Int J Dermatol 2004; 43: 381-387.
• Dahl MV, Katz HI, Krueger GG, Millikan LE, Odom RB et al. Topical metronidazole maintains remissions of rosacea. Arch Dermatol. 1998 Jun;134(6):679-83.
• Thiboutot DM, Fleischer AB, Del Rosso JQ, Rich P. et al. A multicenter study of topical azelaic acid 15% gel in combination with oral doxycycline as initial therapy and azelaic acid 15% gel as maintenance monotherapy. J Drugs Dermatol. 2009 Jul;8(7):639-48.
• Say E.M., Okan G., Gökdemir G. Treatment Outcomes of long-pulsed Nd:YAG laser for two different sybtypes of rosacea. J сlin Aesthet Dermatol. 2015 Sep;8(9):16-20.
• Railan Railan D1, Parlette EC, Uebelhoer NS, Rohrer TE. Laser treatment of vascular lesions. сlin Dermatol 2006; 24: 8-15.
• Micali G, Gerber PA, Lacarrubba F, Schäfer G. Improving treatment of Erythematoteleangiectatic rosacea with laser and/or topical therapy through enhanced discrimination of its clinical features. J сlin Aesthet Dermatol. 2016 Jul;9(7):30-9.
|
|
Приложения
Приложение А1.
Состав рабочей группы.• Кубанова Анна Алексеевна - академик РАН, доктор медицинских наук, профессор, Президент Российского общества дерматовенерологов и косметологов.
• Кубанов Алексей Алексеевич - доктор медицинских наук, профессор, член Российского общества дерматовенерологов и косметологов.
• Самцов Алексей Викторович - доктор медицинских наук, профессор, член Российского общества дерматовенерологов и косметологов.
• Аравийская Елена Роальдовна - доктор медицинских наук, профессор, член Российского общества дерматовенерологов и косметологов.
Приложение А2.
Методология разработки клинических рекомендаций.Целевая аудитория клинических рекомендаций:
• Врачи-специалисты: дерматовенерологи, косметологи;• Ординаторы и слушатели циклов повышения квалификации по указанным специальностям.
Таблица П1- Уровни достоверности доказательств.
| Уровни достоверности доказательств | Описание |
| 1++ | Мета-анализы высокого качества, систематические обзоры рандомизированных контролируемых исследований (РКИ) или РКИ с очень низким риском систематических ошибок |
| 1+ | Качественно проведенные мета-анализы, систематические, или РКИ с низким риском систематических ошибок |
| 1- | Мета-анализы, систематические, или РКИ с высоким риском систематических ошибок |
| 2++ | Высококачественные систематические обзоры исследований случай-контроль или когортных исследований. Высококачественные обзоры исследований случай-контроль или когортных исследований с очень низким риском эффектов смешивания или систематических ошибок и средней вероятностью причинной взаимосвязи |
| 2+ | Хорошо проведенные исследования случай-контроль или когортные исследования со средним риском эффектов смешивания или систематических ошибок и средней вероятностью причинной взаимосвязи |
| 2- | Исследования случай-контроль или когортные исследования с высоким риском эффектов смешивания или систематических ошибок и средней вероятностью причинной взаимосвязи |
| 3 | Неаналитические исследования (например, описания случаев, серий случаев) |
| 4 | Мнение экспертов |
Таблица П2 - Уровни убедительности рекомендаций.
| Уровень убедительности доказательств | Характеристика показателя |
| А | По меньшей мере один мета-анализ, систематический обзор или РКИ, оцененные как 1++, напрямую применимые к целевой популяции и демонстрирующие устойчивость результатов или группа доказательств, включающая результаты исследований, оцененные как 1+, напрямую применимые к целевой популяции и демонстрирующие общую устойчивость результатов |
| В | Группа доказательств, включающая результаты исследований, оцененные как 2++, напрямую применимые к целевой популяции и демонстрирующие общую устойчивость результатов или экстраполированные доказательства из исследований, оцененных как 1++ или 1+ |
| С | Группа доказательств, включающая результаты исследований, оцененные как 2+, напрямую применимые к целевой популяции и демонстрирующие общую устойчивость результатов; или экстраполированные доказательства из исследований, оцененных как 2++ |
| D | Доказательства уровня 3 или 4; или экстраполированные доказательства из исследований, оцененных как 2+ |
Порядок обновления клинических рекомендаций.
Рекомендации в предварительной версии рецензируются независимыми экспертами. Комментарии, полученные от экспертов, систематизируются и обсуждаются членами рабочей группы. Вносимые в результате этого изменения в рекомендации или причины отказа от внесения изменений регистрируются.Предварительная версия рекомендаций выставляется для обсуждения на сайте ФГБУ «Государственный научный центр дерматовенерологии и косметологии» Минздрава России для того, чтобы лица, не участвующие в разработке рекомендаций, имели возможность принять участие в обсуждении и совершенствовании рекомендаций.
Для окончательной редакции и контроля качества рекомендации повторно анализируются членами рабочей группы.
Приложение А3.
Связанные документы.Данные клинические рекомендации разработаны с учётом следующих нормативно-правовых документов:
• Порядок оказания медицинской помощи по профилю «дерматовенерология», утвержденный Приказом Министерства здравоохранения Российской Федерации № 924н от 15 ноября 2012 г.
Приложение В.
Информация для пациентов.• С целью предупреждения усиления выраженности эритемы и приливов показан бережный уход за кожей с использованием спецализированных средств, адаптировнных для чувствительной кожи.
• С целью предупреждения обострения розацеа пациентам следует избегать провоцирующих факторов: воздействия низких и высоких температур, алкоголя, острой пищи и психоэмоционального напряжения.
• Пациентам с розацеа не показано естественное ультрафиолетовое облучение, а также пребывание в солярии. Показано использование солнцезащитного продукта, адаптированного для чувствительной кожи.
• С целью предупреждения рецидивов после окончания основного курса лечения необходимо получать поддерживающую терапию.
Минздрав России 2016.