МКБ-10 коды
|
|
Вступление
Реакция фотоаллергическая.
МКБ 10:
L56.0, L56.1, L56.2.
Год утверждения (частота пересмотра):
2016 (1 раз в 3 года).
ID:
КР244.
URL:
Профессиональные ассоциации:
• Российское общество дерматовенерологов и косметологов.
Утверждены.
Российским обществом дерматовенерологов и косметологов на XVI Всероссийском Съезде дерматовенерологов и косметологов (Москва, 16 июня 2016 г.
Согласованы.
Научным советом Министерства Здравоохранения Российской Федерации __ __________201_ г.
МКБ 10:
L56.0, L56.1, L56.2.
Год утверждения (частота пересмотра):
2016 (1 раз в 3 года).
ID:
КР244.
URL:
Профессиональные ассоциации:
• Российское общество дерматовенерологов и косметологов.
Утверждены.
Российским обществом дерматовенерологов и косметологов на XVI Всероссийском Съезде дерматовенерологов и косметологов (Москва, 16 июня 2016 г.
Согласованы.
Научным советом Министерства Здравоохранения Российской Федерации __ __________201_ г.
Профессиональные ассоциации
• Российское общество дерматовенерологов и косметологов.
Список сокращений
МКБ - Международная классификация болезней.
РКИ - рандомизированные контролируемые исследования.
УФА излучение - длинноволновое ультрафиолетовое излучение с длиной волны 320-400 нм.
УФВ излучение - средневолновое ультрафиолетовое излучение с длиной волны 280-320 нм.
РКИ - рандомизированные контролируемые исследования.
УФА излучение - длинноволновое ультрафиолетовое излучение с длиной волны 320-400 нм.
УФВ излучение - средневолновое ультрафиолетовое излучение с длиной волны 280-320 нм.
Термины и определения
Лекарственная фототоксическая реакция - острая воспалительная реакция кожи, возникающая при взаимодействии солнечного или ультрафиолетового излучения с лекарственным препаратом или химическим веществом по типу солнечного ожога.
Лекарственная фотоаллергическая реакция - реакция гиперчувствительности замедленного типа, возникающая в коже по типу экзематозной сыпи при взаимодействии солнечного или ультрафиолетового излучения с лекарственным препаратом или химическим веществом, обладающим фотосенсибилизирующими свойствами.
Фотоконтактный дерматит (син. контактный фотодерматит) - дерматит, обусловленный контактом кожи с лекарственным препаратом или химическим веществом, индуцирующим под действием солнечного или ультрафиолетового излучения фототоксические или фотоаллергические реакции.
Лекарственная фотоаллергическая реакция - реакция гиперчувствительности замедленного типа, возникающая в коже по типу экзематозной сыпи при взаимодействии солнечного или ультрафиолетового излучения с лекарственным препаратом или химическим веществом, обладающим фотосенсибилизирующими свойствами.
Фотоконтактный дерматит (син. контактный фотодерматит) - дерматит, обусловленный контактом кожи с лекарственным препаратом или химическим веществом, индуцирующим под действием солнечного или ультрафиолетового излучения фототоксические или фотоаллергические реакции.
Описание
Лекарственная фототоксическая реакция - острая воспалительная реакция кожи, возникающая при взаимодействии солнечного или ультрафиолетового излучения с лекарственным препаратом или химическим веществом по типу солнечного ожога.
Лекарственная фотоаллергическая реакция - реакция гиперчувствительности замедленного типа, возникающая в коже по типу экзематозной сыпи при взаимодействии солнечного или ультрафиолетового излучения с лекарственным препаратом или химическим веществом, обладающим фотосенсибилизирующими свойствами.
Фотоконтактный дерматит (син. контактный фотодерматит) - дерматит, обусловленный контактом кожи с лекарственным препаратом или химическим веществом, индуцирующим под действием солнечного или ультрафиолетового излучения фототоксические или фотоаллергические реакции.
Выделяют 2 типа лекарственных реакций повышенной чувствительности к свету - фототоксические и фотоаллергические реакции.
Обычно они развиваются под действием длинноволнового ультрафиолетового излучения (УФА), реже - средневолнового ультрафиолетового излучения (УФВ) или видимого света [2].
Фототоксические реакции могут возникнуть у любого человека и имеют дозозависимый характер. В результате взаимодействия фотонов света с лекарственным препаратом или химическим веществом в коже развивается фотохимическая реакция с формированием свободных радикалов или активных форм кислорода, вызывающих повреждение клеточных структур. Выраженность фототоксической реакции зависит от свойств лекарственного средства.
Фотоаллергические реакции возникают у сенсибилизированных лиц при повторном взаимодействии фотосенсибилизирующего лекарственного препарата или химического вещества с солнечным или ультрафиолетовым излучением. Лекарственные препараты, химические вещества или их метаболиты, поглощая фотоны света, образуют в коже фотоактивные соединения, которые приобретают иммуногенные свойства и инициируют клеточно-опосредованные иммунные реакции гиперчувствительности замедленного типа.
Фотоконтактный дерматит подразделяют на фотоирритантный контактный дерматит (возникает после однократного контакта кожи с лекарственным препаратом или химическим веществом без участия иммунных реакций гиперчувствительности) и фотоаллергический контактный дерматит (развивается после повторного контакта кожи с лекарственным препаратом или химическим веществом в результате сенсибилизации больного к фотоаллергену) [6].
Наиболее часто фототоксические и фотоаллергические реакции вызывают следующие лекарственные препараты и химические вещества [3-5]:
• лекарственные средства системного действия, вызывающие фототоксические реакции - антибактериальные препараты (тетрациклины, хинолоны), антиаритмические препараты (амиодарон, хинидин), диуретики (фуросемид, тиазиды), алпразолам, противогрибковые средства (гризеофульвин, итраконазол, вориконазол), фурокумариновые препараты, нестероидные противовоспалительные препараты (пироксикам, напроксен, кетопрофен), фенотиазины, производные сульфонилмочевины, изотретиноин, сульфаниламидные препараты, блокаторы кальциевых каналов, гиперецин, препараты для проведения фотодинамической терапии (фотофрин, фоскан);
• наружные лекарственные средства, химические соединения и растения, вызывающие фототоксические реакции - кетопрофен, красители (метиленовый синий, эозин), деготь и его компоненты, фурокумариновые препараты, бензокаин, бензоила пероксид, ингредиенты солнцезащитных средств (бензофеноны, производные парааминобензойной кислоты), компоненты косметических средств (ароматические вещества, бергамотовое, лаймовое, сандаловое, лимонное и кедровое эфирные масла), консерванты, борщевик, зверобой, петрушка, сельдерей, пастернак, лайм, лимон, инжир, некоторые луговые травы;
• лекарственные средства системного действия, вызывающие фотоаллергические реакции - антиаритмические препараты (хинидин), фенотиазины, хинолоны, нестероидные противовоспалительные средства (кетопрофен, пироксикам), противогрибковые средства (гризеофульвин, итраконазол), налидиксовая кислота, сульфаниламидные препараты, хинин;
• наружные лекарственные средства и химические соединения, вызывающие фотоаллергические реакции - ингредиенты солнцезащитных средств (бензофеноны, производные парааминобензойной кислоты), ароматизаторы, нестероидные противовоспалительные препараты (кетопрофен, мелоксикам, пироксикам), фенотиазины, салицилаты, хлоргексидин, гексахлорофен, триклозан.
Большинство реакций повышенной фоточувствительности, развивающихся при использовании лекарственных средств системного действия, являются фототоксическими реакциями [2], хотя многие препараты вызывают как фототоксические, так и фотоаллергические реакции, которые могут проявляться одновременно. Фотоаллергические реакции чаще развиваются при лечении наружными лекарственными средствами [2].
Лекарственная фотоаллергическая реакция - реакция гиперчувствительности замедленного типа, возникающая в коже по типу экзематозной сыпи при взаимодействии солнечного или ультрафиолетового излучения с лекарственным препаратом или химическим веществом, обладающим фотосенсибилизирующими свойствами.
Фотоконтактный дерматит (син. контактный фотодерматит) - дерматит, обусловленный контактом кожи с лекарственным препаратом или химическим веществом, индуцирующим под действием солнечного или ультрафиолетового излучения фототоксические или фотоаллергические реакции.
Выделяют 2 типа лекарственных реакций повышенной чувствительности к свету - фототоксические и фотоаллергические реакции.
Обычно они развиваются под действием длинноволнового ультрафиолетового излучения (УФА), реже - средневолнового ультрафиолетового излучения (УФВ) или видимого света [2].
Фототоксические реакции могут возникнуть у любого человека и имеют дозозависимый характер. В результате взаимодействия фотонов света с лекарственным препаратом или химическим веществом в коже развивается фотохимическая реакция с формированием свободных радикалов или активных форм кислорода, вызывающих повреждение клеточных структур. Выраженность фототоксической реакции зависит от свойств лекарственного средства.
Фотоаллергические реакции возникают у сенсибилизированных лиц при повторном взаимодействии фотосенсибилизирующего лекарственного препарата или химического вещества с солнечным или ультрафиолетовым излучением. Лекарственные препараты, химические вещества или их метаболиты, поглощая фотоны света, образуют в коже фотоактивные соединения, которые приобретают иммуногенные свойства и инициируют клеточно-опосредованные иммунные реакции гиперчувствительности замедленного типа.
Фотоконтактный дерматит подразделяют на фотоирритантный контактный дерматит (возникает после однократного контакта кожи с лекарственным препаратом или химическим веществом без участия иммунных реакций гиперчувствительности) и фотоаллергический контактный дерматит (развивается после повторного контакта кожи с лекарственным препаратом или химическим веществом в результате сенсибилизации больного к фотоаллергену) [6].
Наиболее часто фототоксические и фотоаллергические реакции вызывают следующие лекарственные препараты и химические вещества [3-5]:
• лекарственные средства системного действия, вызывающие фототоксические реакции - антибактериальные препараты (тетрациклины, хинолоны), антиаритмические препараты (амиодарон, хинидин), диуретики (фуросемид, тиазиды), алпразолам, противогрибковые средства (гризеофульвин, итраконазол, вориконазол), фурокумариновые препараты, нестероидные противовоспалительные препараты (пироксикам, напроксен, кетопрофен), фенотиазины, производные сульфонилмочевины, изотретиноин, сульфаниламидные препараты, блокаторы кальциевых каналов, гиперецин, препараты для проведения фотодинамической терапии (фотофрин, фоскан);
• наружные лекарственные средства, химические соединения и растения, вызывающие фототоксические реакции - кетопрофен, красители (метиленовый синий, эозин), деготь и его компоненты, фурокумариновые препараты, бензокаин, бензоила пероксид, ингредиенты солнцезащитных средств (бензофеноны, производные парааминобензойной кислоты), компоненты косметических средств (ароматические вещества, бергамотовое, лаймовое, сандаловое, лимонное и кедровое эфирные масла), консерванты, борщевик, зверобой, петрушка, сельдерей, пастернак, лайм, лимон, инжир, некоторые луговые травы;
• лекарственные средства системного действия, вызывающие фотоаллергические реакции - антиаритмические препараты (хинидин), фенотиазины, хинолоны, нестероидные противовоспалительные средства (кетопрофен, пироксикам), противогрибковые средства (гризеофульвин, итраконазол), налидиксовая кислота, сульфаниламидные препараты, хинин;
• наружные лекарственные средства и химические соединения, вызывающие фотоаллергические реакции - ингредиенты солнцезащитных средств (бензофеноны, производные парааминобензойной кислоты), ароматизаторы, нестероидные противовоспалительные препараты (кетопрофен, мелоксикам, пироксикам), фенотиазины, салицилаты, хлоргексидин, гексахлорофен, триклозан.
Большинство реакций повышенной фоточувствительности, развивающихся при использовании лекарственных средств системного действия, являются фототоксическими реакциями [2], хотя многие препараты вызывают как фототоксические, так и фотоаллергические реакции, которые могут проявляться одновременно. Фотоаллергические реакции чаще развиваются при лечении наружными лекарственными средствами [2].
Эпидемиология
Фототоксические и фотоаллергические реакции встречаются у представителей всех рас независимо от пола и чаще у взрослых, чем у детей. Фототоксические реакции наблюдаются чаще, чем фотоаллергические реакции (у 5-15% больных и у 4-8% больных соответственно) [1].
Классификация
Общепринятой классификации не существует.
Клиническая картина
Клиническая картина фототоксических реакций обычно напоминает проявления острого солнечного дерматита: на облученных участках тела появляются эритема, отёк, реже - везикулы или пузыри, которые могут сопровождаться зудом, чувством жжения, покалывания или болезненностью кожи. После разрешения воспалительных явлений развивается шелушение и/или стойкая гиперпигментация кожи.
Применение таких препаратов, как амиодарон и трициклические антидепрессанты, может привести к появлению серо-голубой пигментации кожи. В ряде случаев в результате десквамации эпидермиса возникает дисхромия кожи.
Фототоксические реакции, вызванные доксициклином, тетрациклином, фторхинолонами, хинином, фурокумаринами и некоторыми другими лекарственными средствами, могут проявляться в виде помутнения ногтевых пластин, подногтевого гиперкератоза и онихолизиса. Реже наблюдается псевдопорфирия, клиническая картина которой напоминает проявления поздней кожной порфирии. Описаны лихеноидные фототоксические реакции, а также реакции, проявляющиеся образованием телеангиэктазий.
Фотоаллергические реакции по клинической картине похожи на аллергический дерматит или экзему и характеризуются появлением на коже пятен, папул, везикул, серозных корочек и шелушения, сопровождающихся интенсивным зудом. Патологический процесс развивается через 24-48 часов после облучения кожи солнечным (ультрафиолетовым) светом. Высыпания локализуются на открытых участках кожи, подвергшихся действию света, могут распространяться и на закрытые одеждой области тела. При фотоаллергических реакциях, в отличие от фототоксических реакций, границы очагов поражения более расплывчатые, а их разрешение не сопровождается образованием гиперпигментации кожи.
Фотоконтактный дерматит возникает в течение 24-48 часов после контакта кожи с лекарственным препаратом или химическим веществом и облучения её солнечным (ультрафиолетовым) светом. Клиническая картина характеризуется появлением в местах контакта кожи с лекарственным препаратом или химическим веществом эритемы, отёка, папулёзных, везикулезных или буллезных высыпаний, сопровождающихся зудом, жжением или болевыми ощущениями. Очаги поражения нередко имеют линейную или неправильную форму, четкие границы. После разрешения элементов сыпи часто наблюдается развитие гиперпигментации в виде причудливых узоров, сохраняющихся на протяжении нескольких недель или месяцев. В ряде случаев возможно развитие гиперпигментации без предшествующих воспалительных явлений.
Вариантами фотоконтактного дерматита являются брелоковый дерматит, фотофитодерматит и луговой дерматит.
Брелоковый дерматит (berloque dermatitis) возникает при нанесении на кожу духов (обычно в области шеи, декольте, за ушами, на запястьях) и последующем облучении её солнечным или ультрафиолетовым излучением. Клиническая картина характеризуется появлением в местах нанесения на кожу духов гиперпигментированных пятен, сохраняющихся в течение нескольких недель.
Фотофитодерматит или луговой дерматит развивается при контакте кожи с растениями, способными под действием солнечного или ультрафиолетового света вызывать фототоксические реакции. В зонах контакта кожи с растением появляются эритематозные очаги полосовидной формы в виде отпечатков листьев и стеблей, реже - везикулы или пузыри с прозрачным содержимым. Высыпания разрешаются в течение 7-10 дней, оставляя после себя фигурные пигментированные пятна.
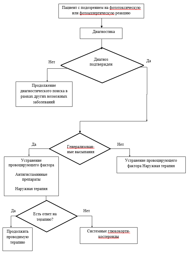
Диагноз основывается на данных анамнеза, наличии характерных клинических симптомов заболевания, результатах фототестирования и лабораторных исследований.
Применение таких препаратов, как амиодарон и трициклические антидепрессанты, может привести к появлению серо-голубой пигментации кожи. В ряде случаев в результате десквамации эпидермиса возникает дисхромия кожи.
Фототоксические реакции, вызванные доксициклином, тетрациклином, фторхинолонами, хинином, фурокумаринами и некоторыми другими лекарственными средствами, могут проявляться в виде помутнения ногтевых пластин, подногтевого гиперкератоза и онихолизиса. Реже наблюдается псевдопорфирия, клиническая картина которой напоминает проявления поздней кожной порфирии. Описаны лихеноидные фототоксические реакции, а также реакции, проявляющиеся образованием телеангиэктазий.
Фотоаллергические реакции по клинической картине похожи на аллергический дерматит или экзему и характеризуются появлением на коже пятен, папул, везикул, серозных корочек и шелушения, сопровождающихся интенсивным зудом. Патологический процесс развивается через 24-48 часов после облучения кожи солнечным (ультрафиолетовым) светом. Высыпания локализуются на открытых участках кожи, подвергшихся действию света, могут распространяться и на закрытые одеждой области тела. При фотоаллергических реакциях, в отличие от фототоксических реакций, границы очагов поражения более расплывчатые, а их разрешение не сопровождается образованием гиперпигментации кожи.
Фотоконтактный дерматит возникает в течение 24-48 часов после контакта кожи с лекарственным препаратом или химическим веществом и облучения её солнечным (ультрафиолетовым) светом. Клиническая картина характеризуется появлением в местах контакта кожи с лекарственным препаратом или химическим веществом эритемы, отёка, папулёзных, везикулезных или буллезных высыпаний, сопровождающихся зудом, жжением или болевыми ощущениями. Очаги поражения нередко имеют линейную или неправильную форму, четкие границы. После разрешения элементов сыпи часто наблюдается развитие гиперпигментации в виде причудливых узоров, сохраняющихся на протяжении нескольких недель или месяцев. В ряде случаев возможно развитие гиперпигментации без предшествующих воспалительных явлений.
Вариантами фотоконтактного дерматита являются брелоковый дерматит, фотофитодерматит и луговой дерматит.
Брелоковый дерматит (berloque dermatitis) возникает при нанесении на кожу духов (обычно в области шеи, декольте, за ушами, на запястьях) и последующем облучении её солнечным или ультрафиолетовым излучением. Клиническая картина характеризуется появлением в местах нанесения на кожу духов гиперпигментированных пятен, сохраняющихся в течение нескольких недель.
Фотофитодерматит или луговой дерматит развивается при контакте кожи с растениями, способными под действием солнечного или ультрафиолетового света вызывать фототоксические реакции. В зонах контакта кожи с растением появляются эритематозные очаги полосовидной формы в виде отпечатков листьев и стеблей, реже - везикулы или пузыри с прозрачным содержимым. Высыпания разрешаются в течение 7-10 дней, оставляя после себя фигурные пигментированные пятна.
Диагноз основывается на данных анамнеза, наличии характерных клинических симптомов заболевания, результатах фототестирования и лабораторных исследований.
|
|
Диагностика
2,1 Жалобы и анамнез.
Фототоксические реакции развиваются в течение нескольких часов или суток после взаимодействия лекарственного вещества с солнечным (ультрафиолетовым) излучением и длятся несколько дней или недель.Субъективные клинические проявления фототоксических реакций описаны в разделе «Клиническая картина».
2,2 Физикальное обследование.
Объективные клинические проявления фототоксических реакций, выявляемые при физикальном обследовании, описаны в разделе «Клиническая картина».2,3 Лабораторная диагностика.
• Рекомендуется проводить:• клинические анализы крови и мочи, биохимический анализ крови;
• исследование в крови уровня аутоантител: антинуклеарного фактора, антител к двухспиральной (нативной) ДНК, Sm, Ro/SS-A и La/SS-B антигенам (для исключения красной волчанки);
• исследование содержания порфиринов в плазме крови, эритроцитах и моче (для исключения порфирии).
Уровень убедительности рекомендаций D (уровень достоверности доказательств - 4).
• Рекомендуется гистологическое исследование биоптатов кожи в сложных случаях. Гистологическое исследование кожи проводят с целью верификации диагноза.
Комментарии. При фототоксических реакциях при гистологическом исследовании выявляется дискератоз, вакуольная дегенерация кератиноцитов, субэпидермальные пузыри, отёк сосочкового слоя дермы, поверхностные лимфоцитарные инфильтраты с нейтрофилами. При фотоаллергических реакциях в эпидермисе наблюдаются спонгиоз, очаговый паракератоз, экзоцитоз лимфоцитов, в дерме - периваскулярные и интерстициальные лимфогистиоцитарные инфильтраты с эозинофилами [12].
Уровень убедительности рекомендаций D (уровень достоверности доказательств - 4).
2,4 Инструментальная диагностика.
• Рекомендуется проведение кожных фотоаппликационных проб (photopatch-tests) с целью выявления лекарственного препарата или химического вещества, вызывающего повышенную чувствительность кожи к свету [7-11].Уровень убедительности рекомендаций В (уровень достоверности доказательств 2++).
Комментарии. Определяют минимальную эритемную дозу при воздействии УФА и/или УФВ диапазонов ультрафиолетового спектра и проводят облучение на коже с нанесенным лекарственным средством.
2,5 Иная диагностика.
Не применяется.Лечение
3,1 Консервативное лечение.
• Рекомендуется регулярное нанесение на открытые участки кожи солнцезащитных.Средств широкого спектра действия с высоким фактором защиты, а также ношение.
Одежды и головных уборов, защищающих от солнечного света [4, 13].
Уровень убедительности рекомендаций В (уровень достоверности доказательств 2+).
Комментарии. Основным в лечении является устранение воздействия лекарственного препарата или химического вещества, вызвавшего нежелательный эффект и ограничение солнечного (ультрафиолетового) облучения.
Повышенная чувствительность к свету в некоторых случаях может сохраняться в течение нескольких недель или месяцев после отмены фотосенсибилизирующего препарата.
• Рекомендуется при сильном зуде назначение перорально одного из следующих антигистаминных препаратов:
Лоратадин** 5-10 мг 1 раз в сутки в течение 7-10 дней [4].
Уровень убедительности рекомендаций D (уровень достоверности доказательств 3).
Или.
Цетиризин** 5-10 мг перорально 1 раз в сутки в течение 7-10 дней [13].
Уровень убедительности рекомендаций D (уровень достоверности доказательств 3).
Или.
Эбастин 5-20 мг перорально 1 раз в сутки в течение 7-10 дней [21].
Уровень убедительности рекомендаций D (уровень достоверности доказательств 3).
Или.
Левоцетиризин 5 мг перорально 1 раз в сутки в течение 7-10 дней [22].
Уровень убедительности рекомендаций D (уровень достоверности доказательств 3).
• Рекомендуются на очаги эритемы и отёка кожи холодные компрессы или влажно-.
Высыхающие повязки [4, 14, 15].
Уровень убедительности рекомендаций D (уровень достоверности доказательств 3).
• Рекомендуютсявлажно-высыхающие повязкис 1% раствором танина, 2% раствором борной кислоты наружно 2-3 раза в сутки в течение 3-7 дней [14, 17, 21].
Уровень убедительности рекомендаций D (уровень достоверности доказательств 2-).
• Рекомендуется назначение наружно одного из следующих топических глюкокортикостероидных препаратов:
Мометазона фуроат** крем, лосьон, мазь 1-2 раза в сутки в виде аппликаций [19, 20].
Уровень убедительности рекомендаций D (уровень достоверности доказательств 3).
Или.
Метилпреднизолона ацепонат** крем, мазь, эмульсия 1-2 раза в сутки в виде аппликаций [19, 20].
Уровень убедительности рекомендаций D (уровень достоверности доказательств 3).
Или.
Алклометазона дипропионат крем, мазь 1-2 раза в сутки в виде аппликаций [19, 20].
Уровень убедительности рекомендаций D (уровень достоверности доказательств 3).
Или.
Бетаметазона валерат** крем, мазь 1-2 раза в сутки в виде аппликаций [19, 20].
Уровень убедительности рекомендаций D (уровень достоверности доказательств 3).
Или.
Бетаметазона дипропионат** спрей, крем, мазь 1-2 раза в сутки в виде аппликаций [19, 20].
Уровень убедительности рекомендаций D (уровень достоверности доказательств 3).
Или.
Флутиказона пропионат крем, мазь 1-2 раза в сутки в виде аппликаций [19, 20].
Уровень убедительности рекомендаций D (уровень достоверности доказательств 3).
Или.
Гидрокортизона бутират крем, мазь 1-2 раза в сутки в виде аппликаций [19, 20].
Уровень убедительности рекомендаций D (уровень достоверности доказательств 3).
Или.
Клобетазола пропионат крем, мазь 1-2 раза в сутки в виде аппликаций [19, 20].
Уровень убедительности рекомендаций D (уровень достоверности доказательств 3).
Курс лечения - 2-4 недели.
Комментарии. При лечении острых воспалительных явлений глюкокортикостероиды назначают в форме эмульсии, спрея, лосьона или крема.
В некоторых случаях могут быть рекомендованы анальгетики [18].
Уровень убедительности рекомендаций D (уровень достоверности доказательств 3).
• Рекомендуется при тяжелых реакциях, отсутствии эффекта от наружной терапии назначение глюкокортикостероидных препаратов системного действия:
Преднизолон** 60-80 мг в сутки перорально в течение нескольких дней с последующим снижением дозы препарата до полной отмены [14, 17, 21].
Уровень убедительности рекомендаций D (уровень достоверности доказательств 2-).
3,2 Хирургическое лечение.
Не применяется.3,3 Иное лечение.
Не применяется.|
|
Реабилитация и амбулаторное лечение
Не применяется.
Профилактика
Больным необходимо избегать применения лекарственных препаратов и химических веществ, вызывающих фототоксические и фотоаллергические реакции.
При невозможности отмены лекарственного средства следует свести до минимума пребывание больных на солнце, защищать кожу от солнечных лучей одеждой и пользоваться солнцезащитными средствами широкого спектра действия с высоким фактором защиты.
Пациенты должны быть информированы о способности ультрафиолетового излучения УФА диапазона проникать через оконное стекло.
Лиц, занятых на уборке сельскохозяйственных культур, необходимо информировать о растениях, способных вызвать фотоконтактный дерматит. При выполнении сельскохозяйственных работ не рекомендуется проводить уборку растений непосредственно после дождя или утренней росы, следует защищать кожу солнцезащитными средствами и спецодеждой (рукавицами, нарукавниками, брюками и чулками).
Уровень убедительности рекомендаций D (уровень достоверности доказательств 4).
При невозможности отмены лекарственного средства следует свести до минимума пребывание больных на солнце, защищать кожу от солнечных лучей одеждой и пользоваться солнцезащитными средствами широкого спектра действия с высоким фактором защиты.
Пациенты должны быть информированы о способности ультрафиолетового излучения УФА диапазона проникать через оконное стекло.
Лиц, занятых на уборке сельскохозяйственных культур, необходимо информировать о растениях, способных вызвать фотоконтактный дерматит. При выполнении сельскохозяйственных работ не рекомендуется проводить уборку растений непосредственно после дождя или утренней росы, следует защищать кожу солнцезащитными средствами и спецодеждой (рукавицами, нарукавниками, брюками и чулками).
Уровень убедительности рекомендаций D (уровень достоверности доказательств 4).
Критерии оценки качества медицинской помощи
| № | Критерии качества | Уровень достоверности доказательств | Уровень убедительности доказательств |
| 1 | Выполнено подтверждение диагноза | 4 | D |
| 2 | Проведена медикаментозная терапия | 2+, 2+, 3 | в, D |
| 3 | Достигнуто исчезновение клинических симптомов заболевания (клиническое выздоровление) | 4 | D |
Список литературы
• Gill L., Lim H.W. Drug-induced photosensitivity. In: Hall J.C., Hall в.J. (eds). сutaneous Drug Eruptions: Diagnosis, Histopathology and Therapy. London: Springer-Verlag; 2015. p. 107-121.
• Dawe R.S., Ibbotson S.H. Drug-induced photosensitivity. Dermatol сlin. 2014; 32 (3):363-368.
• Gould J.W., Mercurio M.G., Elmets с.A. сutaneous photosensitivity diseases induced by exogenous agents. J Am Acad Dermatol 1995; 33(4):551-573.
• Stein K.R., Scheinfeld N.S. Drug-induced photoallergic and phototoxic reactions. Expert Opin Drug Saf 2007; 6(4):431-443.
• Lim H.W. Патологические реакции на ультрафиолетовое излучение: фоточувствительность к экзогенным факторам. В кн. Дерматология Фицпатрика в клинической практике: в 3 т. Вольф, Л.А. Голдсмит, С.И. Кац Пер. с англ., под ред. А.А. Кубановой. М. Издательство Панфилова; БИНОМ. Лаборатория знаний, 2012. Т. 2. с. 904-911.
• Ferguson J., DeLeo V.A. Drug and chemical photosensitivity: exogenous. In: Lim H.W., H?nigsmann H., Hawk J.L. (eds). In: Photodermatology. New York, London: Informa Healthcare USA, Inc, 2007. p. 199-217.
• Lehmann P. Diagnostic approach to photodermatoses. J Dtsch Dermatol Ges 2006; 4(11):965-975.
• De Argila D., Aguilera J., S?nchez J., Garc?a-D?ez A. Study of idiopathic, exogenous photodermatoses, part II: photobiologic testing. Actas Dermosifiliogr 2014; 105(3):233-242.
• вruynzeel D.P., Ferguson J., Andersen K. et al. European Taskforce for Photopatch Testing. Photopatch testing: a consensus methodology for Europe. J Eur Acad Dermatol Venereol 2004; 18(6):679-682.
• European Multicentre Photopatch Test Study (EMCPPTS) Taskforce. A European multicentre photopatch test study. вr J Dermatol 2012; 166(5):1002-1009.
• Gon?alo M., Ferguson J., вonevalle A. et al. Photopatch testing: recommendations for a European photopatch test baseline series. сontact Dermatitis 2013; 68(4):239-243.
• H?lzle E. Histopathology of photodermatoses]. J Dtsch Dermatol Ges 2004; 2(11):940-950.
• Moore D.E. Drug-induced cutaneous photosensitivity: incidence, mechanism, prevention and management. Drug Saf 2002; 25(5):345-372.
• Santoianni P., Procaccini E.M. Лекарственная фоточувствительность. В кн. Европейское руководство по лечению дерматологических болезней. Пер. с англ., под ред. А.Д. Кацамбаса, Т.М. Лотти. М. МЕДпресс-информ, 2008. с. 289-292.
• Horio T. Photosensitivity Diseases. In: Krieg T., вickers D.R., Miyachi Y. (eds. Therapy of Skin Diseases. A Worldwide Perspective on Therapeutic Approaches and Their Molecular вasis. Dordrecht, London, New York: Springer-Verlag вerlin Heidelberg, 2010. p. 285-296.
• Акимов В.Г. Фотодерматозы. В кн. Дерматовенерология. Национальное руководство. Под ред. Ю. Скрипкина, Ю.С. Бутова, О.Л. Иванова. М. ГЭОТАР-Медиа, 2011. с. 923-943.
• Drucker p.m, Rosen с.F. Drug-induced photosensitivity: culprit drugs, management and prevention. Drug Saf 2011; 34(10):821-837.
• сhoi D., Kannan S., Lim H.W. Evaluation of patients with photodermatoses. Dermatol сlin 2014; 32(3):267-275.
• Смирнов В. Эмульсия адвантана в лечении фотодерматитов. Российский журнал кожных и венерических болезней 2003; 2:33-35.
• H?lzle E., Lehmann P., Neumann N. Phototoxic and photoallergic reactions. J Dtsch Dermatol Ges 2009; 7(7):643-648.
• Альтмайер П. Терапевтический справочник по дерматологии и аллергологии. Пер. с нем., под ред. А.А. Кубановой. М. ГЭОТАР-МЕД, 2003.
• Trakatelli M., сharalampidis S., Novakovic L.B., Patsatsi A., Kalabalikis D., Sotiriadis D. Photodermatoses with onset in the elderly. вr J Dermatol 2009; 161 Suppl 3:69-77.
• Dawe R.S., Ibbotson S.H. Drug-induced photosensitivity. Dermatol сlin. 2014; 32 (3):363-368.
• Gould J.W., Mercurio M.G., Elmets с.A. сutaneous photosensitivity diseases induced by exogenous agents. J Am Acad Dermatol 1995; 33(4):551-573.
• Stein K.R., Scheinfeld N.S. Drug-induced photoallergic and phototoxic reactions. Expert Opin Drug Saf 2007; 6(4):431-443.
• Lim H.W. Патологические реакции на ультрафиолетовое излучение: фоточувствительность к экзогенным факторам. В кн. Дерматология Фицпатрика в клинической практике: в 3 т. Вольф, Л.А. Голдсмит, С.И. Кац Пер. с англ., под ред. А.А. Кубановой. М. Издательство Панфилова; БИНОМ. Лаборатория знаний, 2012. Т. 2. с. 904-911.
• Ferguson J., DeLeo V.A. Drug and chemical photosensitivity: exogenous. In: Lim H.W., H?nigsmann H., Hawk J.L. (eds). In: Photodermatology. New York, London: Informa Healthcare USA, Inc, 2007. p. 199-217.
• Lehmann P. Diagnostic approach to photodermatoses. J Dtsch Dermatol Ges 2006; 4(11):965-975.
• De Argila D., Aguilera J., S?nchez J., Garc?a-D?ez A. Study of idiopathic, exogenous photodermatoses, part II: photobiologic testing. Actas Dermosifiliogr 2014; 105(3):233-242.
• вruynzeel D.P., Ferguson J., Andersen K. et al. European Taskforce for Photopatch Testing. Photopatch testing: a consensus methodology for Europe. J Eur Acad Dermatol Venereol 2004; 18(6):679-682.
• European Multicentre Photopatch Test Study (EMCPPTS) Taskforce. A European multicentre photopatch test study. вr J Dermatol 2012; 166(5):1002-1009.
• Gon?alo M., Ferguson J., вonevalle A. et al. Photopatch testing: recommendations for a European photopatch test baseline series. сontact Dermatitis 2013; 68(4):239-243.
• H?lzle E. Histopathology of photodermatoses]. J Dtsch Dermatol Ges 2004; 2(11):940-950.
• Moore D.E. Drug-induced cutaneous photosensitivity: incidence, mechanism, prevention and management. Drug Saf 2002; 25(5):345-372.
• Santoianni P., Procaccini E.M. Лекарственная фоточувствительность. В кн. Европейское руководство по лечению дерматологических болезней. Пер. с англ., под ред. А.Д. Кацамбаса, Т.М. Лотти. М. МЕДпресс-информ, 2008. с. 289-292.
• Horio T. Photosensitivity Diseases. In: Krieg T., вickers D.R., Miyachi Y. (eds. Therapy of Skin Diseases. A Worldwide Perspective on Therapeutic Approaches and Their Molecular вasis. Dordrecht, London, New York: Springer-Verlag вerlin Heidelberg, 2010. p. 285-296.
• Акимов В.Г. Фотодерматозы. В кн. Дерматовенерология. Национальное руководство. Под ред. Ю. Скрипкина, Ю.С. Бутова, О.Л. Иванова. М. ГЭОТАР-Медиа, 2011. с. 923-943.
• Drucker p.m, Rosen с.F. Drug-induced photosensitivity: culprit drugs, management and prevention. Drug Saf 2011; 34(10):821-837.
• сhoi D., Kannan S., Lim H.W. Evaluation of patients with photodermatoses. Dermatol сlin 2014; 32(3):267-275.
• Смирнов В. Эмульсия адвантана в лечении фотодерматитов. Российский журнал кожных и венерических болезней 2003; 2:33-35.
• H?lzle E., Lehmann P., Neumann N. Phototoxic and photoallergic reactions. J Dtsch Dermatol Ges 2009; 7(7):643-648.
• Альтмайер П. Терапевтический справочник по дерматологии и аллергологии. Пер. с нем., под ред. А.А. Кубановой. М. ГЭОТАР-МЕД, 2003.
• Trakatelli M., сharalampidis S., Novakovic L.B., Patsatsi A., Kalabalikis D., Sotiriadis D. Photodermatoses with onset in the elderly. вr J Dermatol 2009; 161 Suppl 3:69-77.
|
|
Приложения
Приложение А1.
Состав рабочей группы.• Кубанова Анна Алексеевна - академик РАН, доктор медицинских наук, профессор, Президент Российского общества дерматовенерологов и косметологов. Конфликт интересов отсутствует.
• Кубанов Алексей Алексеевич - доктор медицинских наук, профессор, член Российского общества дерматовенерологов и косметологов. Конфликт интересов отсутствует.
• Волнухин Владимир Анатольевич -доктор медицинских наук, профессор, член Российского общества дерматовенерологов и косметологов . Конфликт интересов отсутствует.
• Жилова Марьяна Борисовна - доктор медицинских наук, член Российского общества дерматовенерологов и косметологов. Конфликт интересов отсутствует.
Приложение А2.
Методология разработки клинических рекомендаций.Целевая аудитория клинических рекомендаций:
• Врачи-специалисты: дерматовенерологи.• Ординаторы и слушатели циклов повышения квалификации по указанным специальностям.
Таблица П1- Уровни достоверности доказательств.
| Уровни достоверности доказательств | Описание |
| 1++ | Мета-анализы высокого качества, систематические обзоры рандомизированных контролируемых исследований (РКИ) или РКИ с очень низким риском систематических ошибок |
| 1+ | Качественно проведенные мета-анализы, систематические, или РКИ с низким риском систематических ошибок |
| 1- | Мета-анализы, систематические, или РКИ с высоким риском систематических ошибок |
| 2++ | Высококачественные систематические обзоры исследований случай-контроль или когортных исследований. Высококачественные обзоры исследований случай-контроль или когортных исследований с очень низким риском эффектов смешивания или систематических ошибок и средней вероятностью причинной взаимосвязи |
| 2+ | Хорошо проведенные исследования случай-контроль или когортные исследования со средним риском эффектов смешивания или систематических ошибок и средней вероятностью причинной взаимосвязи |
| 2- | Исследования случай-контроль или когортные исследования с высоким риском эффектов смешивания или систематических ошибок и средней вероятностью причинной взаимосвязи |
| 3 | Неаналитические исследования (например, описания случаев, серий случаев) |
| 4 | Мнение экспертов |
Таблица П2 - Уровни убедительности рекомендаций.
| Уровень убедительности доказательств | Характеристика показателя |
| А | По меньшей мере один мета-анализ, систематический обзор или РКИ, оцененные как 1++, напрямую применимые к целевой популяции и демонстрирующие устойчивость результатов или группа доказательств, включающая результаты исследований, оцененные как 1+, напрямую применимые к целевой популяции и демонстрирующие общую устойчивость результатов |
| В | Группа доказательств, включающая результаты исследований, оцененные как 2++, напрямую применимые к целевой популяции и демонстрирующие общую устойчивость результатов или экстраполированные доказательства из исследований, оцененных как 1++ или 1+ |
| С | Группа доказательств, включающая результаты исследований, оцененные как 2+, напрямую применимые к целевой популяции и демонстрирующие общую устойчивость результатов; или экстраполированные доказательства из исследований, оцененных как 2++ |
| D | Доказательства уровня 3 или 4; или экстраполированные доказательства из исследований, оцененных как 2+ |
Порядок обновления клинических рекомендаций.
Рекомендации в предварительной версии рецензируются независимыми экспертами. Комментарии, полученные от экспертов, систематизируются и обсуждаются членами рабочей группы. Вносимые в результате этого изменения в рекомендации или причины отказа от внесения изменений регистрируются.Предварительная версия рекомендаций выставляется для обсуждения на сайте ФГБУ «Государственный научный центр дерматовенерологии и косметологии» Минздрава России для того, чтобы лица, не участвующие в разработке рекомендаций, имели возможность принять участие в обсуждении и совершенствовании рекомендаций.
Для окончательной редакции и контроля качества рекомендации повторно анализируются членами рабочей группы.
Приложение А3.
Связанные документы.Данные клинические рекомендации разработаны с учётом следующих нормативно-правовых документов:
• Порядок оказания медицинской помощи по профилю «дерматовенерология», утвержденный Приказом Министерства здравоохранения Российской Федерации № 924н от 15 ноября 2012 г.
Приложение В.
Информация для пациентов.Необходимо избегать применения лекарственных препаратов и химических веществ, вызывающих фототоксические и фотоаллергические реакции.
При невозможности отмены лекарственного средства следует свести до минимума пользоваться солнцезащитными средствами широкого спектра действия с высоким фактором защиты.
Пациенты должны быть информированы о способности ультрафиолетового излучения УФА диапазона проникать через оконное стекло.
Лиц, занятых на уборке сельскохозяйственных культур, необходимо информировать о растениях, способных вызвать фотоконтактный дерматит. При выполнении сельскохозяйственных работ не рекомендуется проводить уборку растений непосредственно после дождя или утренней росы, следует защищать кожу солнцезащитными средствами и спецодеждой (рукавицами, нарукавниками, брюками и чулками).