МКБ-10 коды
- МКБ-10
- J11 Грипп, вирус не идентифицирован
- J10.1 Грипп с другими респираторными проявлениями, вирус гриппа идентифицирован
- J10.0 Грипп с пневмонией, вирус гриппа идентифицирован
- J10 Грипп, вызванный идентифицированным вирусом гриппа
- J10.8 Грипп с другими проявлениями, вирус гриппа идентифицирован
- J11.8 Грипп с другими проявлениями, вирус не идентифицирован
- J11.1 Грипп с другими респираторными проявлениями, вирус не идентифицирован
- J11.0 Грипп с пневмонией, вирус не идентифицирован
|
|
Вступление
МКБ 10: J10/ J11.
Год утверждения (частота пересмотра): 2017 (пересмотр каждые 3 года).
ID: КР249.
Профессиональные ассоциации.
• Межрегиональная общественная организация «Ассоциация врачей инфекционистов Санкт-Петербурга и Ленинградской области» (МОО АВИСПО);
Международная общественная организация «Евро-Азиатское Общество по Инфекционным Болезням».
Год утверждения (частота пересмотра): 2017 (пересмотр каждые 3 года).
ID: КР249.
Профессиональные ассоциации.
• Межрегиональная общественная организация «Ассоциация врачей инфекционистов Санкт-Петербурга и Ленинградской области» (МОО АВИСПО);
Международная общественная организация «Евро-Азиатское Общество по Инфекционным Болезням».
Профессиональные ассоциации
• Межрегиональная общественная организация «Ассоциация врачей инфекционистов Санкт-Петербурга и Ленинградской области» (МОО АВИСПО);
Международная общественная организация «Евро-Азиатское Общество по Инфекционным Болезням».
Международная общественная организация «Евро-Азиатское Общество по Инфекционным Болезням».
Список сокращений
АД - Артериальное давление крови.
АСаТ- Аспартатаминотрансфераза.
АЛаТ -аланинаминотрансфераза.
АОЗ - Антиоксидантная защита.
ВИЧ - Вирус иммунодефицита человека.
ВОЗ - Всемирная организация здравоохранения.
ДВС - Диссеминированное внутрисосудистое свертывание.
ДН - Дыхательная недостаточность.
ИТШ - Инфекционно-токсический шок.
ИФА - Иммуноферментный анализ.
ИФМ - Иммунофлуоресцентный метод.
ИХМ - Иммунохроматографический метод.
КТ - Компьютерная рентгеновская томография.
КФК - Креатинфосфокиназа.
ЛДГ - Лактатдегидрогеназа.
МЕ - Международная единица.
МЗ РФ - Министерство здравоохранения Российской Федерации.
МКБ-10 - Международная классификация болезней, травм, и состояний, влияющих наздоровье 10-го пересмотра.
МНН - Международное наименование.
НИИ - Научно-исследовательский институт.
НПВС - Нестероидные противовоспалительные средства.
НЦГ - Национальный центр по гриппу.
ОКОНХ - Общероссийский классификатор отраслей народного хозяйства.
ОМС - Обязательное медицинское страхование.
ОПН - Острая почечная недостаточность.
ОРВИ - Острая респираторная вирусная инфекция.
ОРДС - Острый респираторный дистресс-синдром.
ОСТЛ - Острый стенозирующий ларинготрахеит.
ПЦР - Полимеразная цепная реакция.
РКИ - Рандомизированные контролируемые исследования.
РНК - Рибонуклеиновая кислота.
РТГА - Реакция торможения гемагглютинации.
СКД - Средняя курсовая доза препарата.
СОЭ - Скорость оседания эритроцитов.
СР - Свободные радикалы.
СРБ - С реактивный белок.
ССД - Средняя суточная доза препарата.
УЗИ - Ультразвуковое исследование.
ФЗ - Федеральный закон.
ЦНС - Центральная нервная система.
ЭКГ - Электрокардиограмма.
ЭхоКГ - Ультрозвуковой исследование сердца (эхокардиографическое исследование).
ЭЭГ - Электроэнцефалография.
А (H1N1) pdm 2009 - Наименование пандемического вируса гриппа.
А(H5N1),А(H7N9), А(H7N7) - Наименование циркулирующих вирусов птичьего гриппа.
GISN - Глобальная система надзора за гриппом.
НА - Гемагглютинин.
NA - Нейраминидаза.
NO - Окись азота.
РaO2 - парциальное давление кислорода.
SaO2 - Сатурация гемоглобина крови кислородом.
АСаТ- Аспартатаминотрансфераза.
АЛаТ -аланинаминотрансфераза.
АОЗ - Антиоксидантная защита.
ВИЧ - Вирус иммунодефицита человека.
ВОЗ - Всемирная организация здравоохранения.
ДВС - Диссеминированное внутрисосудистое свертывание.
ДН - Дыхательная недостаточность.
ИТШ - Инфекционно-токсический шок.
ИФА - Иммуноферментный анализ.
ИФМ - Иммунофлуоресцентный метод.
ИХМ - Иммунохроматографический метод.
КТ - Компьютерная рентгеновская томография.
КФК - Креатинфосфокиназа.
ЛДГ - Лактатдегидрогеназа.
МЕ - Международная единица.
МЗ РФ - Министерство здравоохранения Российской Федерации.
МКБ-10 - Международная классификация болезней, травм, и состояний, влияющих наздоровье 10-го пересмотра.
МНН - Международное наименование.
НИИ - Научно-исследовательский институт.
НПВС - Нестероидные противовоспалительные средства.
НЦГ - Национальный центр по гриппу.
ОКОНХ - Общероссийский классификатор отраслей народного хозяйства.
ОМС - Обязательное медицинское страхование.
ОПН - Острая почечная недостаточность.
ОРВИ - Острая респираторная вирусная инфекция.
ОРДС - Острый респираторный дистресс-синдром.
ОСТЛ - Острый стенозирующий ларинготрахеит.
ПЦР - Полимеразная цепная реакция.
РКИ - Рандомизированные контролируемые исследования.
РНК - Рибонуклеиновая кислота.
РТГА - Реакция торможения гемагглютинации.
СКД - Средняя курсовая доза препарата.
СОЭ - Скорость оседания эритроцитов.
СР - Свободные радикалы.
СРБ - С реактивный белок.
ССД - Средняя суточная доза препарата.
УЗИ - Ультразвуковое исследование.
ФЗ - Федеральный закон.
ЦНС - Центральная нервная система.
ЭКГ - Электрокардиограмма.
ЭхоКГ - Ультрозвуковой исследование сердца (эхокардиографическое исследование).
ЭЭГ - Электроэнцефалография.
А (H1N1) pdm 2009 - Наименование пандемического вируса гриппа.
А(H5N1),А(H7N9), А(H7N7) - Наименование циркулирующих вирусов птичьего гриппа.
GISN - Глобальная система надзора за гриппом.
НА - Гемагглютинин.
NA - Нейраминидаза.
NO - Окись азота.
РaO2 - парциальное давление кислорода.
SaO2 - Сатурация гемоглобина крови кислородом.
Термины и определения
В документе применяются термины в интерпретации, делающей их однозначными для восприятия медицинскими работниками. Для целей настоящего нормативного документа используются следующие термины, определения и сокращения.
Заболевание-состояние, возникающее в связи с воздействием патогенных факторов нарушение деятельности организма, работоспособности, способности адаптироваться к изменяющимся условиям внешней и внутренней среды при одновременном изменении защитно-компенсаторных и защитно-приспособительных реакций и механизмов организма.
Инструментальная диагностика. Диагностика с использованием для обследования больного различных приборов, аппаратов и инструментов.
Исходы заболеваний. Медицинские и биологические последствия заболевания.
Качество медицинской помощи. Совокупность характеристик, отражающих своевременность оказания медицинской помощи, правильность выбора методов профилактики, диагностики, лечения и реабилитации при оказании медицинской помощи, степень достижения запланированного результата.
Клинические рекомендацииоказания медицинской помощи детям-нормативный документ системы стандартизации в здравоохранении, определяющий требования к выполнению медицинской помощи больному при определенном заболевании, с определенным синдромом или при определенной клинической ситуации.
Клиническая ситуация. Случай, требующий регламентации медицинской помощи вне зависимости от заболевания или синдрома.
Лабораторная диагностика. Совокупность методов, направленных на анализ исследуемого материала с помощью различного специального оборудования.
Медицинское вмешательство. Выполняемые медицинским работником по отношению к пациенту, затрагивающие физическое или психическое состояние человека и имеющие профилактическую, исследовательскую, диагностическую, лечебную, реабилитационную направленность виды медицинских обследований и (или) медицинских манипуляций, а также искусственное прерывание беременности.
Медицинская услуга. Медицинское вмешательство или комплекс медицинских вмешательств, направленных на профилактику, диагностику и лечение заболеваний, медицинскую реабилитацию и имеющих самостоятельное законченное значение.
Нозологическая форма. Совокупность клинических, лабораторных и инструментальных диагностических признаков, позволяющих идентифицировать заболевание (отравление, травму, физиологическое состояние) и отнести его к группе состояний с общей этиологией и патогенезом, клиническими проявлениями, общими подходами к лечению и коррекции состояния.
Осложнение заболевания. Присоединение к заболеванию синдрома нарушения физиологического процесса; - нарушение целостности органа или его стенки; - кровотечение; -развившаяся острая или хроническая недостаточность функции органа или системы органов.
Основное заболевание. Заболевание, которое само по себе или в связи с осложнениями вызывает первоочередную необходимость оказания медицинской помощи в связи с наибольшей угрозой работоспособности, жизни и здоровью, либо приводит к инвалидности, либо становится причиной смерти.
Пациент. Физическое лицо, которому оказывается медицинская помощь или которое обратилось за оказанием медицинской помощи независимо от наличия у него заболевания и от его состояния.
Последствия (результаты). Исходы заболеваний, социальные, экономические результаты применения медицинских технологий.
Симптом. Любой признак болезни, доступный для определения независимо от метода, который для этого применялся.
Синдром. Состояние, развивающееся как следствие заболевания и определяющееся совокупностью клинических, лабораторных, инструментальных диагностических признаков, позволяющих идентифицировать его и отнести к группе состояний с различной этиологией, но общим патогенезом, клиническими проявлениями, общими подходами к лечению, зависящих, вместе с тем, и от заболеваний, лежащих в основе синдрома.
Состояние. Изменения организма, возникающие в связи с воздействием патогенных и (или) физиологических факторов и требующие оказания медицинской помощи.
Сопутствующее заболевание. Заболевание, которое не имеет причинно-следственной связи с основным заболеванием, уступает ему в степени необходимости оказания медицинской помощи, влияния на работоспособность, опасности для жизни и здоровья и не является причиной смерти.
Тяжесть заболевания или состояния. Критерий, определяющий степень поражения органов и (или) систем организма человека либо нарушения их функций, обусловленные заболеванием или состоянием либо их осложнением.
Уровень достоверности доказательств. Отражает степень уверенности в том, что найденный эффект от применения медицинского вмешательства является истинным.
Функция органа, ткани, клетки или группы клеток. Составляющее физиологический процесс свойство, реализующее специфическое для соответствующей структурной единицы организма действие.
Вирусемия. Состояние, при котором вирус попадает в кровоток и распространяется по всему организму.
Эпидемических порог. Количество или плотность восприимчивых лиц, необходимых для возникновения эпидемии.
Заболевание-состояние, возникающее в связи с воздействием патогенных факторов нарушение деятельности организма, работоспособности, способности адаптироваться к изменяющимся условиям внешней и внутренней среды при одновременном изменении защитно-компенсаторных и защитно-приспособительных реакций и механизмов организма.
Инструментальная диагностика. Диагностика с использованием для обследования больного различных приборов, аппаратов и инструментов.
Исходы заболеваний. Медицинские и биологические последствия заболевания.
Качество медицинской помощи. Совокупность характеристик, отражающих своевременность оказания медицинской помощи, правильность выбора методов профилактики, диагностики, лечения и реабилитации при оказании медицинской помощи, степень достижения запланированного результата.
Клинические рекомендацииоказания медицинской помощи детям-нормативный документ системы стандартизации в здравоохранении, определяющий требования к выполнению медицинской помощи больному при определенном заболевании, с определенным синдромом или при определенной клинической ситуации.
Клиническая ситуация. Случай, требующий регламентации медицинской помощи вне зависимости от заболевания или синдрома.
Лабораторная диагностика. Совокупность методов, направленных на анализ исследуемого материала с помощью различного специального оборудования.
Медицинское вмешательство. Выполняемые медицинским работником по отношению к пациенту, затрагивающие физическое или психическое состояние человека и имеющие профилактическую, исследовательскую, диагностическую, лечебную, реабилитационную направленность виды медицинских обследований и (или) медицинских манипуляций, а также искусственное прерывание беременности.
Медицинская услуга. Медицинское вмешательство или комплекс медицинских вмешательств, направленных на профилактику, диагностику и лечение заболеваний, медицинскую реабилитацию и имеющих самостоятельное законченное значение.
Нозологическая форма. Совокупность клинических, лабораторных и инструментальных диагностических признаков, позволяющих идентифицировать заболевание (отравление, травму, физиологическое состояние) и отнести его к группе состояний с общей этиологией и патогенезом, клиническими проявлениями, общими подходами к лечению и коррекции состояния.
Осложнение заболевания. Присоединение к заболеванию синдрома нарушения физиологического процесса; - нарушение целостности органа или его стенки; - кровотечение; -развившаяся острая или хроническая недостаточность функции органа или системы органов.
Основное заболевание. Заболевание, которое само по себе или в связи с осложнениями вызывает первоочередную необходимость оказания медицинской помощи в связи с наибольшей угрозой работоспособности, жизни и здоровью, либо приводит к инвалидности, либо становится причиной смерти.
Пациент. Физическое лицо, которому оказывается медицинская помощь или которое обратилось за оказанием медицинской помощи независимо от наличия у него заболевания и от его состояния.
Последствия (результаты). Исходы заболеваний, социальные, экономические результаты применения медицинских технологий.
Симптом. Любой признак болезни, доступный для определения независимо от метода, который для этого применялся.
Синдром. Состояние, развивающееся как следствие заболевания и определяющееся совокупностью клинических, лабораторных, инструментальных диагностических признаков, позволяющих идентифицировать его и отнести к группе состояний с различной этиологией, но общим патогенезом, клиническими проявлениями, общими подходами к лечению, зависящих, вместе с тем, и от заболеваний, лежащих в основе синдрома.
Состояние. Изменения организма, возникающие в связи с воздействием патогенных и (или) физиологических факторов и требующие оказания медицинской помощи.
Сопутствующее заболевание. Заболевание, которое не имеет причинно-следственной связи с основным заболеванием, уступает ему в степени необходимости оказания медицинской помощи, влияния на работоспособность, опасности для жизни и здоровья и не является причиной смерти.
Тяжесть заболевания или состояния. Критерий, определяющий степень поражения органов и (или) систем организма человека либо нарушения их функций, обусловленные заболеванием или состоянием либо их осложнением.
Уровень достоверности доказательств. Отражает степень уверенности в том, что найденный эффект от применения медицинского вмешательства является истинным.
Функция органа, ткани, клетки или группы клеток. Составляющее физиологический процесс свойство, реализующее специфическое для соответствующей структурной единицы организма действие.
Вирусемия. Состояние, при котором вирус попадает в кровоток и распространяется по всему организму.
Эпидемических порог. Количество или плотность восприимчивых лиц, необходимых для возникновения эпидемии.
|
|
Описание
Грипп (от фр. Grippe - охватить, схватить; от лат. Influenze - вторгаться) - острое респираторное вирусное заболевание, характеризующееся лихорадкой и симптомами общей интоксикации, доминирующими над умеренным катаральным синдромом в верхних отделах респираторного тракта [7, 12, 21].
Причины
Этиология. Грипп вызывается РНК-содержащими вирусами, относящимися к семейству Orthomyxoviridae, род Influenzavirus, включающий вирусы гриппа типов A, в и с[7, 21].
Патогенез гриппа обусловлен комплексом процессов, развивающихся на всех этапах репродукции возбудителей и последующегоих распространенияпо организму, в том числе, и привзаимоотношении вируса с защитными системами хозяина [1, 2, 3, 4, 8, 10, 11, 41, 43].
Этим фазам соответствуют характерные для гриппа клинические проявления инфекции, первые из которых появляются обычно уже после окончания начальных этапов репродукции возбудителей, при проникновении их в русло крови (вторая фаза инфекционного процесса, который начинается еще во время инкубационного периода исохраняется в течение всего периодавыраженной интоксикации).
Патогенез гриппа обусловлен комплексом процессов, развивающихся на всех этапах репродукции возбудителей и последующегоих распространенияпо организму, в том числе, и привзаимоотношении вируса с защитными системами хозяина [1, 2, 3, 4, 8, 10, 11, 41, 43].
| Стадии патогенеза | Характеристика |
| Адсорбция и внедрение (эндоцитоз) возбудителя в эпителиальные клетки респираторного тракта | Входными воротами инфекции являются клетки респираторного тракта. Внедрение вируса возможно при условии наличия в них специфических клеточных рецепторов, представленных для вируса гриппа сиаловыми кислотами гликопротеидов. Репродукция новых вирионов сопровождается цитопатическим (по отношению к эпителиальным клеткам дыхательных путей) эффектом, их разрушением и отторжением вместе с вновь образующимися вирусами. Ведущая роль иммунных реакций на начальном этапе принадлежит, наряду с факторами секреторного (мукозального) иммунитета, фагоцитозу, осуществляемого клетками мононуклеарно-макрофагальной системы (макрофагами, полиморфно-ядерными лейкоцитами, моноцитами, плазматическими клетками), хемотаксис которых в очаг воспаления увеличивается. Усиление фагоцитарной активности этих клеток сопровождается перестройкой их метаболизма (увеличение ионной проницаемости клеточной мембраны, усиление окисления глюкозы и гиперпродукция генерации супероксиданион радикала (О2-), с последующим запуском остальных активных форм кислорода и других свободных радикалов (СР), оказывающих микробицидное, цитотоксическое и протеолитическое действия, направленные как на патогены и осуществление полноценного иммунного ответа, так и на сами клетки. Одновременно активируются системы комплемента, усиливается секреция провоспалительных и противовоспалительных цитокинов. Разрушительному действию СР препятствует многокомпонентная буферная противоокислительная система антиоксидантной защиты (АОЗ), которая снижает скорость их образования, тем самым предотвращает развитие болезни. Чрезмерная активация СР может привести к истощению АОЗ, что отражается на развитии инфекции. |
| Проникновениепатогенов, продуктов окислительно-метаболических процессов и разрушенных эпителиальных клеток в русло крови | Вирусемия, характерная для тяжелых вариантов гриппа, приводит к развитию вазопатии, токсических или токсико-аллергических реакций. Немаловажна роль в этом окиси азота (NO), постоянно образующейся в клетках эндотелия кровеносных сосудов и играющей ключевую роль в регуляции их тонуса, способствуя при этом инактивации вирусов. При тяжело протекающей инфекции репродукция вирусов гриппа происходит и в клетках эндотелия кровеносных сосудов с развитием эндотелиоза в виде клеточного некроза и апоптоза, повышения проницаемости капилляров, а в наиболее критических случаях - и циркуляторных нарушений. Нарушение баланса между процессами фибринолиза, коагуляции и антикоагуляции приводит к активации процессов тромбообразования. Возможно развитие капилляротоксикоза и микротромбоэмболий, которые в виде застойного полнокровия головного мозга и мелких кровоизлияний в эпикард, плевру, легкие и другие органы с глубокими гемодинамическими расстройствами являются постоянной находкой при патологоанатомическом исследовании умерших от гриппа в первые дни болезни. При этом отсутствуют или слабо выражены деструктивные и воспалительные изменения. |
| Формирование воспалительного очага с доминирующей локализацией в органах верхних или нижних отделов респираторного тракта | При гриппе преимущественно развиваются ринит, фарингит, трахеит, ларингит, бронхит, а такжеих сочетания друг с другом. Одним из самых тяжелых вариантов этого процесса, обусловленного новым (пандемическим) возбудителем, является развитие массивной пневмонии с острым респираторным дистресс-синдромом (ОРДС) и отеком легкого. |
| Исход | Выздоровление, развитие осложнений, смерть. |
Этим фазам соответствуют характерные для гриппа клинические проявления инфекции, первые из которых появляются обычно уже после окончания начальных этапов репродукции возбудителей, при проникновении их в русло крови (вторая фаза инфекционного процесса, который начинается еще во время инкубационного периода исохраняется в течение всего периодавыраженной интоксикации).
Эпидемиология
Грипп протекает в виде эпидемий, пандемий, локальных вспышек, спорадических заболеваний.
Восприимчивостьк вирусам гриппа всеобщая, подтверждением чего является почти 100 % заболеваемость при заносе инфекции в длительно изолированные популяции, а также быстрое распространение инфекции, наблюдаемое во время пандемии гриппа.
Источником инфекции при гриппе являются,в основном, больные люди в остром периоде заболевания, в том числе с легкой или бессимптомной формой, реже - реконвалесценты, выделяющие вирус в течение двух недель от начала заболевания. Иногда наблюдаются факты еще более длительного выделения вирусов гриппа (до 22-25-го дня при гриппе А и до 30-го дня при гриппе В).
Возможно инфицирование людей вирусами гриппа животных или птиц.
В настоящее время высоко патогенный вирус «птичьего» гриппа A (H5N1) широко распространился по Восточному полушарию. Кроме опустошительных эпизоотий среди диких и домашних птиц, нередко вызывает чрезвычайно тяжелую форму заболевания у людей с летальностью до 50-60 %, но при этом отсутствует факт передачи возбудителя от человека к человеку, несмотря на его высокую патогенность, что ограничило пандемическое распространение вируса.
В 2003 г. в Нидерландах была зарегистрирована вспышка гриппа A(H7N7) среди птиц с последующим развитием инфекции у86 работников птицефермы, один из которых умер. В трех случаях зафиксированапередача вируса при контакте в семьях.
В марте 2013г. в нескольких провинциях Китая были зафиксированы случаи тяжелого гриппа с высокой летальностью (из 131 заболевшего 36 человек умерли), обусловленного вирусом гриппа птицА (H7N9) [42].
Осенью 2012 г.в 13 штатах США зарегистрированы случаи заболеваний гриппом, обусловленным новым штаммом свиного гриппа A (H3N2v), обнаруженным впервые в июле2011г., который включал в свою структуру ген М-белка вируса гриппа H1N1pdm2009. Все заболевшие (307 человек, преимущественно дети) находились в контакте с животными. Симптомы характерны для сезонного гриппа (лихорадка, кашель, фарингит, ринорея, миалгия и головная боль), однако зарегистрирован один летальный исход. Передача от человека к человеку подтверждена в единичных случаях [39].
С целью слежения за своевременным обнаружением появления существенных изменений, в том числе и генетических, в составе возбудителей гриппа, которые могли бы стать причиной пандемии и надзораза обеспечением надлежащего лечения и принятием профилактических мер Всемирной Организацией Здравоохранения (ВОЗ) в 2009г. была создана «Глобальная система надзора за гриппом»( GISN), которая объединяет деятельность Национальных центров по гриппу (НЦГ) ряда стран мира, являющихся центрами контроля за циркуляцией вирусов гриппа в мире и их изучения. В России надзор за гриппом осуществляется в рамках Федерального центра по гриппу и ОРЗ и Национального центра по гриппу ВОЗ, работающих на базе НИИ гриппа и Центра экологии и эпидемиологии гриппа при НИИ вирусологии им. Д.И. Ивановского РАМН.
Путь передачи инфекции. Воздушно-капельный.
Сезонность. Заболевание наблюдается наиболее часто зимой и весной.
Характеристика эпидемического порога:Исходными данными для вычисления эпидемических порогов являются статистические сведения о суммарной заболеваемости гриппом и ОРВИ в интенсивных показателях на 10 тыс. населения за календарные недели каждого года в течение последних 5-10 лет. В сгруппированном по стандартным календарным неделям ретроспективном массиве информации в каждом году определяют недели, в течение которых в субъекте была эпидемия гриппа. При этом следует учитывать, что в разных возрастных группах их продолжительность часто неодинакова. Такие недели из расчета их исключают. За эпидемические пороги принимают верхние толерантные пределы показателей неэпидемической заболеваемости гриппа и ОРВИ.
Основной причиной возникновения эпидемий и пандемий гриппа является изменение нуклеотидной последовательности в генах, кодирующих поверхностные антигены вирусов типов А и В - гликопротеиды гемагглютинин (HA) и нейраминидаза (NA), определяющие их специфичность. Существуют 2 типа изменчивости вирусов:
- антигенный дрейф - точечные мутации в гене, связанные с эволюцией и иммуноселекционным прессингом в пределах подтипа, позволяющие новому антигенному варианту вируса уходить от популяционного иммунитета, вызывая ежегодные подъемы заболеваемости;
-антигенный шифт (только у вирусов гриппа типа А) - смена HA и/или NA в результате реассортации генов (обмен фрагментами генома между разными вирусами при коинфекции чувствительного хозяина). Отсутствие специфического иммунитета к шифтовым вариантам вируса гриппа типа A приводит к быстрому распространению инфекции по всему миру - пандемии.
Способность вирусов гриппа к антигенной изменчивости определяет высокую.
Восприимчивость населения и основные эпидемиологические особенности этой инфекции: повсеместное распространение, короткие интервалы между эпидемиями (1-2 года для гриппа А и 2-4 года- для гриппа В), вовлечение в эпидемический процесс всех возрастных групп взрослых и детей [7, 20, 39, 40].
Для гриппа, преимущественно обусловленного новым или значительно измененным вирусом (например, гриппа птиц типа А(H5N1) и А(H7N9), реже А (H1N1) pdm 2009), характерно острейшее, молниеносное начало, развитие различных вариантов токсикоза (нейротоксикоза, инфекционно-токсического шока (ИТШ), в сочетании с гемодинамическими расстройствами и признакамицентрализации кровообращения (холодные конечности, цианоз, мраморность кожных покровов на фоне общей бледности) и III степени ДВС-синдрома (гемокоагуляционного шока), нередко на фоне лейкопении и лимфопении [19].
Восприимчивостьк вирусам гриппа всеобщая, подтверждением чего является почти 100 % заболеваемость при заносе инфекции в длительно изолированные популяции, а также быстрое распространение инфекции, наблюдаемое во время пандемии гриппа.
Источником инфекции при гриппе являются,в основном, больные люди в остром периоде заболевания, в том числе с легкой или бессимптомной формой, реже - реконвалесценты, выделяющие вирус в течение двух недель от начала заболевания. Иногда наблюдаются факты еще более длительного выделения вирусов гриппа (до 22-25-го дня при гриппе А и до 30-го дня при гриппе В).
Возможно инфицирование людей вирусами гриппа животных или птиц.
В настоящее время высоко патогенный вирус «птичьего» гриппа A (H5N1) широко распространился по Восточному полушарию. Кроме опустошительных эпизоотий среди диких и домашних птиц, нередко вызывает чрезвычайно тяжелую форму заболевания у людей с летальностью до 50-60 %, но при этом отсутствует факт передачи возбудителя от человека к человеку, несмотря на его высокую патогенность, что ограничило пандемическое распространение вируса.
В 2003 г. в Нидерландах была зарегистрирована вспышка гриппа A(H7N7) среди птиц с последующим развитием инфекции у86 работников птицефермы, один из которых умер. В трех случаях зафиксированапередача вируса при контакте в семьях.
В марте 2013г. в нескольких провинциях Китая были зафиксированы случаи тяжелого гриппа с высокой летальностью (из 131 заболевшего 36 человек умерли), обусловленного вирусом гриппа птицА (H7N9) [42].
Осенью 2012 г.в 13 штатах США зарегистрированы случаи заболеваний гриппом, обусловленным новым штаммом свиного гриппа A (H3N2v), обнаруженным впервые в июле2011г., который включал в свою структуру ген М-белка вируса гриппа H1N1pdm2009. Все заболевшие (307 человек, преимущественно дети) находились в контакте с животными. Симптомы характерны для сезонного гриппа (лихорадка, кашель, фарингит, ринорея, миалгия и головная боль), однако зарегистрирован один летальный исход. Передача от человека к человеку подтверждена в единичных случаях [39].
С целью слежения за своевременным обнаружением появления существенных изменений, в том числе и генетических, в составе возбудителей гриппа, которые могли бы стать причиной пандемии и надзораза обеспечением надлежащего лечения и принятием профилактических мер Всемирной Организацией Здравоохранения (ВОЗ) в 2009г. была создана «Глобальная система надзора за гриппом»( GISN), которая объединяет деятельность Национальных центров по гриппу (НЦГ) ряда стран мира, являющихся центрами контроля за циркуляцией вирусов гриппа в мире и их изучения. В России надзор за гриппом осуществляется в рамках Федерального центра по гриппу и ОРЗ и Национального центра по гриппу ВОЗ, работающих на базе НИИ гриппа и Центра экологии и эпидемиологии гриппа при НИИ вирусологии им. Д.И. Ивановского РАМН.
Путь передачи инфекции. Воздушно-капельный.
Сезонность. Заболевание наблюдается наиболее часто зимой и весной.
Характеристика эпидемического порога:Исходными данными для вычисления эпидемических порогов являются статистические сведения о суммарной заболеваемости гриппом и ОРВИ в интенсивных показателях на 10 тыс. населения за календарные недели каждого года в течение последних 5-10 лет. В сгруппированном по стандартным календарным неделям ретроспективном массиве информации в каждом году определяют недели, в течение которых в субъекте была эпидемия гриппа. При этом следует учитывать, что в разных возрастных группах их продолжительность часто неодинакова. Такие недели из расчета их исключают. За эпидемические пороги принимают верхние толерантные пределы показателей неэпидемической заболеваемости гриппа и ОРВИ.
Основной причиной возникновения эпидемий и пандемий гриппа является изменение нуклеотидной последовательности в генах, кодирующих поверхностные антигены вирусов типов А и В - гликопротеиды гемагглютинин (HA) и нейраминидаза (NA), определяющие их специфичность. Существуют 2 типа изменчивости вирусов:
- антигенный дрейф - точечные мутации в гене, связанные с эволюцией и иммуноселекционным прессингом в пределах подтипа, позволяющие новому антигенному варианту вируса уходить от популяционного иммунитета, вызывая ежегодные подъемы заболеваемости;
-антигенный шифт (только у вирусов гриппа типа А) - смена HA и/или NA в результате реассортации генов (обмен фрагментами генома между разными вирусами при коинфекции чувствительного хозяина). Отсутствие специфического иммунитета к шифтовым вариантам вируса гриппа типа A приводит к быстрому распространению инфекции по всему миру - пандемии.
Способность вирусов гриппа к антигенной изменчивости определяет высокую.
Восприимчивость населения и основные эпидемиологические особенности этой инфекции: повсеместное распространение, короткие интервалы между эпидемиями (1-2 года для гриппа А и 2-4 года- для гриппа В), вовлечение в эпидемический процесс всех возрастных групп взрослых и детей [7, 20, 39, 40].
Для гриппа, преимущественно обусловленного новым или значительно измененным вирусом (например, гриппа птиц типа А(H5N1) и А(H7N9), реже А (H1N1) pdm 2009), характерно острейшее, молниеносное начало, развитие различных вариантов токсикоза (нейротоксикоза, инфекционно-токсического шока (ИТШ), в сочетании с гемодинамическими расстройствами и признакамицентрализации кровообращения (холодные конечности, цианоз, мраморность кожных покровов на фоне общей бледности) и III степени ДВС-синдрома (гемокоагуляционного шока), нередко на фоне лейкопении и лимфопении [19].
|
|
Классификация
1,5 Классификация, клиническая картина.
• По типу вирусов (возбудителя заболевания):• Грипп А (А/H1N1), (А/H3N2) ;
• Грипп В (Ямагатская и Викторианская линии);
• Грипп С.
• По форме (степени) тяжести заболевания:
• Легкая;
• Среднетяжелая;
• Тяжелая.
• По характеру течения:
• Гладкое (неосложненное);
• Негладкое (осложненное).
• По наличию симптомов:
• Типичный;
• Атипичный (бессимптомный).
• По локализации поражения (топическим признакам):
• Острый ринит;
• Острый фарингит;
• Острый трахеит;
• Острый ларингит;
• Острый бронхит;
• Сочетания анатомических локализаций (например, ринофарингит).
Комментарии. При легкой степени тяжести гриппа температура тела не повышается выше 38,5°С (может даже оставаться нормальной), интоксикационный (озноб, недомогание, потливость, снижение аппетита) и катаральный синдромы (острый ринит, фарингит, трахеит) выражены слабо или умеренно. Геморрагические проявления отсутствуют.
Среднетяжелая степень тяжести, доминирующая в 86-90% случаев среди госпитализированных пациентов, характеризуется повышением температуры тела в пределах 38,5-39,5°С, умеренно или сильно выраженным интоксикационным синдромом (озноб, слабость, головная боль, головокружение, миалгия, артралгия, сонливость или повышенная возбудимость, адинамия, рвота, тошнота). В ряде случаев повышение температуры тела, преимущественно в виде гипертермии, может быть единственным проявлением заболевания. Синдром поражения респираторного тракта умеренно выражен, с развитием ринита, фарингита, трахеита, возможно, бронхита. Геморрагический синдром проявляется носовыми кровотечениями, петехиальной геморрагической сыпью на кожных покровах и слизистых оболочках, выраженных умеренно и непродолжительно.
Для тяжелой степени тяжести заболевания характерно повышение температуры тела ≥39,5°С, ярко выраженный интоксикационный синдром с развитием энцефалической или менингоэнцефалической реакций (бред, галлюцинации, судороги, спутанность или потеря сознания, рвота), геморрагический синдром (носовое кровотечение, мелкоточечная или петехиальная сыпь на коже лица, шеи, груди и верхних конечностях, геморрагии в слизистую оболочку рта и носа, заднюю стенку глотки, конъюнктивы, примесь крови в рвотных массах, кровохарканье,гематурия ), нередко имеет место развитие синдрома диссеминированного внутрисосудистого свертывания (ДВС).
Одним из вариантов крайне тяжелой формы гриппа следует считать гемофагоцитарный синдром[35].
Примерно в 3-5% случаев, преимущественно при гриппе, обусловленном шифтовым вариантом вируса (в том числе H1N1pdm2009), на любой день от начала заболевания, даже на фоне некоторого улучшения клиники, возможно появление внезапного ухудшения состояния пациента. Со статистической значимостью спрогнозировать развитие тяжёлой степени тяжести не всегда возможно (от одной трети до половины всех случаев инфекциис летальным исходом развивались среди ранее здоровых людей без факторов риска). Поэтому, учитывая возможностьвнезапного появления симптомов ухудшения, следует бдительно отслеживать симптомы, указывающие на то, что заболевание принимает более тяжёлую форму течения.
К их числу следует отнести появление:
• цианоза и одышки при физической активности или в покое;
• кашля с примесью крови в мокроте, боли или тяжести в груди;
• изменения психического состояния, спутанности сознания или возбуждения, судорог;
• повторной рвоты;
• снижения артериального давления и уменьшения мочеотделения;
• сохранения высокой температуры тела и других симптомов гриппа более 3 дней;
• у детей раннего возраста признаки опасности включают учащенное или затруднённое дыхание, снижение активности и трудности с пробуждением.
Диагностика
2,1 Жалобы и анамнез.
Для гриппа характерны острое начало среди полного здоровья, высокая стойкая лихорадка с первых часов заболевания, выраженные симптомы интоксикации максимальные на 1-2 деньв виде озноба (мышечная дрожь), головной боли, головокружения, недомогания, болей в мышцах, животе, суставах, глазных яблоках, тошноты, рвоты, нарушения сна, иногда (в зависимости от степени тяжести) - галлюцинаций, бреда, судорог, умеренный или скудный катаральный синдром (ринофарингит, трахеит), геморрагического синдрома, который проявляется носовыми кровотечениями, возможна мелкоточечная или петехиальная сыпь на коже лица, шеи, груди и верхних конечностях, геморрагии в слизистую оболочку рта и носа, заднюю стенку глотки, конъюнктивы, примесь крови в рвотных массах, кровохарканье, гематурия Нередко имеет место развитие синдрома диссеминированного внутрисосудистого свертывания (ДВС) [3, 25, 26, 27]. Приложение Г3,1.• Рекомендован сбор анамнеза.
Уровень убедительности рекомендаций с(уровень достоверности доказательств - 3).
Комментарии. При гриппе рекомендован тщательный расспрос о характере начала болезни, лихорадке, её длительности, появлении недомогания, головной и мышечной боли, нарушении сна, болей в животе, суставах, глазных яблоках, тошноте, рвоте, бреда, озноба, галлюцинаций, судорог, носовых кровотечений.
• Рекомендовано выяснить данные эпидемиологического анамнеза.
Уровень убедительности рекомендаций с (уровень достоверности доказательств - 3).
Комментарии. Контакт с больным гриппом и/или больным острой респираторной вирусной инфекцией. Контакт людей с животными или птицами, инфицированными вирусом гриппа. Заболевание наблюдается часто зимой и весной. Передача вируса происходит воздушно-капельным путем.
2,2 Физикальное обследование.
• Рекомендован осмотр кожных покровов и слизистой полости рта.Уровень убедительности рекомендаций с (уровень достоверности доказательств - 3).
Комментарии. Необходимо обратить внимание на бледность кожных покровов, холодные конечности, проявление озноба при повышении температуры, гиперемию слизистой ротоглотки, появление геморрагической энантемы верхнего неба, петехиальной сыпи на коже лица, туловища, конечностей не обильной мелкой, возможно ее появление на лице после рвоты, носовых кровотечений.
• Рекомендовано определение эндотелиальных симптомов (манжетки, «щипка, жгута»).
Уровень убедительности рекомендацийС (уровень достоверности доказательств - 3).
Комментарии. Для оценки свойств мелких сосудов (капилляров) используется манжеточная проба Румпеля-Лееде-Кончаловского и ее варианты проба жгута, симптом щипка. Для выполнения пробы на плечо накладывается манжета аппарата для измерения артериального давления, устанавливается давление на 10-15 мм выше минимального артериального давления испытуемого в течение 10 мин. При появлении мелких петехий расценивается как положительный результат пробы. При оценке симптома жгута на плечо больного накладывается жгут. Симптом щипка заключается в появление петехий после щипка. Оценка методов субъективна и зависит от степени давления жгута или пальцев исследователя.
• Рекомендовано выявление ринита, сухого кашля, осиплости голоса.
Уровень убедительности рекомендацийС (уровень достоверности доказательств - 3).
Комментарии. При объективном осмотре обращаем внимание на состояние кожных покровов в области кончика носа, осматриваем преддверие носа и носовые ходы, поочередно надавливаем пальцами на крылья носа снаружи и просим больного глубоко дышать через нос, по шуму воздушной струи определяем степень проходимости носовых ходов, наличие слизистых или гнойных выделений из носа. Оцениваем звучность голоса на основании выраженности и тональности крика и/или при произнесении любых слов. Определение характера кашля проводим путем предложения пациенту покашлять, при крике или надавливании на корень языка шпателем.
• Рекомендовано определение артериального давления и пульса, их соотношения (индекс Алговера), числа дыханий, состояния кожных покровов (бледность, холодные на ощупь, акроцианоз), объема диуреза(олигоурия, олигоанурия), неврологические нарушения.
Уровень убедительности рекомендацийВ (уровень достоверности доказательств - 2).
Комментарии. Для определения степени тяжести заболевания. При тяжелом течении болезни может развиваться ИТШ, синдром Кишша,синдром Уотерхауза-Фридериксена.
• Рекомендовано определять наличие болевого синдрома в мышцах, суставах, животе, головную боль, боль в глазных яблоках, бред, галлюцинации.
Уровень убедительности рекомендаций с (уровень достоверности доказательств - 3).
Комментарии. При пальпации разных групп мышц основываясь на субъективных ощущениях пациента определяем наличие болезненности в той или иной области. Проводим активные и пассивные движения в различных суставах и на основании ограничения в подвижности, субъективного ощущения пациента выявляем болевой синдром в них. Боль в животе определяется при пальпации на основании субъективных ощущений пациента или активного напряжения мышц живота. При надавливании на глазные яблоки оцениваем наличие болевых ощущений. Выявление головной боли, бреда и галлюцинаций основывается на ответах пациента на задаваемые вопросы при объективном осмотре (есть или нет болевой синдром).
• Рекомендовано определять нарушение сознания, появление делирия, общемозговых нарушений, менингеальных симптомов для выявления инфекционно-токсической энцефалопатии, синдрома Рея.
Уровень убедительности рекомендаций В (уровень достоверности доказательств - 2).
Комментарии. При осмотре рекомендуется оценивать уровень сознания с использованием шкалы Глазго ( см Приложение 4), выявлять наличие менингеальных симптомов (регидность затылочных мышц, Кернига, Брудзинского ), наличие выбухания и пульсации большого родничка. При тяжелом течении болезни может развиваться инфекционно-токсическая энцефалопатия. Процесс протекает по типу внутричерепной гипертензии. Развивающийся отек мозга приводит к коме и судорогам, параллельно нарастает декомпенсация гемодинамики, определяющая исход заболевания. Опорные признаки синдрома Рея: внезапное развитие комы у пациента с гриппом при отсутствии признаков воспаления на фоне повторной рвоты кофейной гущей, не приносящей облегчения. Появляется сонливость, выраженная адинамия, спутанность сознания вплоть до дезориентации,арефлексия, судороги, а также увеличение печени до 5-7 повышение уровня печеночных ферментов, гипоальбуминемия, гипопротромбинемия, гипофибриногенемия и азотемия, геморрагический синдром, гематурия на фоне олигурии, нарушение кислотно-основного состояния (КОС) в виде дыхательного алкалоза с метаболическим ацидозом, олигурия, возможна остановка дыхания.
• Рекомендовано выявлять нарушение дыхания, чувство нехватки воздуха, частое хрипящее дыхание, тахикардию,профузную потливость, резко выраженную бледность, цианоз, рефрактерность к кислородотерапии, регистрацию массы хрипов над легкими при аускультации для выявления ОРДС.
Уровень убедительности рекомендаций В (уровень достоверности доказательств - 2).
Комментарии. ОРДС обусловлен поражением вирусами альвеоло-капиллярных мембран, увеличением капиллярной проницаемости для больших молекул и нарушением образования сурфактанта. Появляются признаки нарастающей.
Легочной гипертензии и синдрома острого легочного сердца, а затем симптомы ОПН.
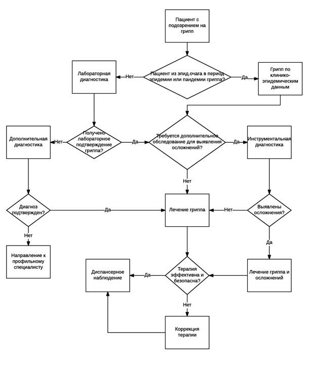
• Рекомендовано в период подъема заболеваемости ОРИ, развитии эпидемий, пандемий, локальных вспышек гриппа диагностировать заболевание на основании клинико-эпидемиологических данных без вирусологического подтверждения.
Уровень убедительности рекомендаций В (уровень достоверности доказательств - 2).
2,3 Лабораторная диагностика.
• Рекомендовано проведение клинического анализа крови с исследованием лейкоцитарной формулы, СРБ, прокальцетонина.Уровень убедительности рекомендаций с (уровень достоверности доказательств - 3).
Комментарии: Клинико-биохимические показатели крови меняются в зависимости от периода и тяжести гриппа. В анализе крови выявляется нормоцитоз и/или лейкопению, реже тенденция к лейкоцитозу со сдвигом влево, при легкой с средней степени тяжести болезни. При тяжелой степени тяжести лейкоциты повышены >12х109/л или снижены <3х109/л, лимфоциты более 60%, появление better 10% незрелых форм нейтрофилов (метамиелоцитов, миелоцитов, палочкоядерных лейкоцитов, возможно снижение гемоглобина и тромбоцитопения, обусловленная повреждающим действием вируса. Повышение С реактивногобелка >2 стандартных отклонений от нормы, повышение прокальцитонина>2 стандартных отклонений от нормы[47].
• Рекомендовано проведение общего анализа мочи, биохимического анализа крови: мочевина, креатинин, аланинаминотрансфераза (АЛаТ), аспартатаминотрансфераза (АСаТ), исследование электролитов крови (калий, натрий, хлор), повышение лактатдегидрогеназы (ЛДГ), билирубина, креатинфосфокиназы, остаточного азота, глюкозы.
Уровень убедительности рекомендаций с (уровень достоверности доказательств - 3).
Комментарии: Общий анализ мочи показан для выявления осложнении течения гриппа. В результатах биохимических исследований крови при тяжелом течении гриппа выявляются следующие изменения: повышение трансаминаз (АСаТ и АЛаТ), повышение лактатдегидрогеназы (ЛДГ), повышение билирубина >50 ммоль/л, повышение креатининфосфокиназы, повышение креатинина>0,2мг/л, повышение остаточного азота >1000мг/л, повышение мочевины> 7,0 ммоль/л, повышение глюкозы >7,7 ммоль/л в отсутствие сахарного диабета [47].
• Рекомендовано исследование времени свертывания и длительности кровотечения, коагулограммы для оценки степени тяжести осложнений при тяжелом течении гриппа и/или развитии геморрагического синдрома.
Уровень убедительности рекомендаций с (уровень достоверности доказательств -3).
Комментарии. Для диагностики ДВС синдрома, который развивается при генерализованном вовлечении в процесс стенок сосудов и/или первичного воздействия на тромбоциты вследствие чрезмерной активации тромбопластинообразования с потреблением тромбоцитов, плазменных факторов свертывания крови, патологического фибринолиза с исходом в тромбозы и кровотечения. Гиперкоагуляция и гипертромбообразование характеризуется повышением свертываемости крови, которое при остром процессе обычно просматривается. Глубокая гипокоагуляция (активация фибринолиза) характеризуется полной несвертываемостью крови и выраженнойтромбоцитопенией.
• Рекомендовано исследование в материалах из носоглотки цельных вирионов или их компонентов (антигенов, вирусспецифической РНК) с использованием ПЦР илииммунофлуоресцентного (ИФМ) или иммунохроматографического методов (ИХМ), которых достаточно для подтверждения диагноза.
Уровень убедительности рекомендаций В (уровень достоверности доказательств - 2).
Комментарии. Большинство экспертов рекомендуют выделение вируса гриппа одним из доступных методом - ПЦР, ИФМ, ИХМ выделение цельных вирионов или его компонентов целесообразно при наличии клинических проявлений гриппа, в эпидемический сезон подъема заболеваемости острыми респираторными инфекциями, при тяжелом течении респираторных заболеваний. Постмортально при отсутствии прежизненного лабораторного подтверждения гриппа правомочно выявление вируса в любых тканях дыхательной системы [24, 29, 32, 45].
• Рекомендованопроведение серологических методов диагностики (ИФА, РТГА) в сыворотки крови для выявления антител.
Уровень убедительности рекомендаций А (уровень достоверностидоказательств - 1).
Комментарии. Использование данного метода правомочнопри отсутствии возможности выделения вируса или его компонентов прямыми методами исследования. При 4-х кратном увеличении титров антител к вирусу гриппа в сыворотке крови при повторном исследовании подтверждается диагноз гриппа, но, вследствие поздней диагностики, не влияет на коррекцию терапии. Актуально использование в научных целях и для эпидемиологического контроля за гриппом [29, 32].
2,4 Инструментальная диагностика.
• Рекомендовано проведение рентгенографии органов грудной клетки при одышке, тахипноэ, лихорадке более 72 компьютерная томография (КТ) органов грудной клетки проводится в качестве дополнительного метода для детализации процесса при выявлении патологии на рентгенограмме органов грудной клетки.Уровень убедительности рекомендаций В (уровень достоверности доказательств - 2).
Комментарии. Использование данных методов правомочнопри клинических симптомах развития вирусной пневмонии и/или диагностики данных осложнении вследствие активации вторичной бактериальной флоры.
• Рекомендовано проведение рентгенографии придаточных пазух носа при заложенности носа, гнойном отделяемом, лихорадке более 72.
Уровень убедительности рекомендаций В (уровень достоверности доказательств - 2).
Комментарии. Использование данных методов правомочнопри клинических симптомах развития синусита и/или диагностики данного осложнения вследствие активации вторичной бактериальной флоры.
• Рекомендовано проведение электрокардиографического исследования (ЭКГ).
Уровень убедительности рекомендаций В (уровень достоверности доказательств - 2).
Комментарии. Использование данного метода рекомендуется у пациентов с фоновой кардиологической патологией для раннего выявления декомпенсации и/или при подозрении на развитие нарушений ритма сердца и проводимости на фоне течения гриппа [23].
• Рекомендовано проведение эхокардиографического исследования (ЭхоКГ).
Уровень убедительности рекомендаций В (уровень достоверности доказательств - 2).
Комментарии. Использование данного метода рекомендуется у пациентов с фоновой кардиологической патологией для раннего выявления декомпенсации и/или при подозрении на развитие воспалительных изменений в миокарде, оболочках сердца.
• Рекомендовано проведение электроэнцефалографии (ЭЭГ).
Уровень убедительности рекомендаций В (уровень достоверности доказательств - 2).
Комментарии. Использование данного метода рекомендуется у пациентов с декомпенсацией фоновой неврологической патологии, развитии судорожного синдрома, отеке головного мозга, менингите, энцефалите на фоне течения гриппа.
• Рекомендовано проведение нейросонографии.
Уровень убедительности рекомендаций В (уровень достоверности доказательств - 2).
Комментарии. Использование данного метода рекомендуется у пациентов с декомпенсацией фоновой неврологической патологии, развитии судорожного синдрома, отеке головного мозга, менингите, энцефалите на фоне течения гриппа.
2,5 Иная диагностика.
Не предусмотрена.|
|
Лечение
Цели лечения:
• нормализация температуры;
• купирование интоксикации;
• устранение катарального синдрома;
• предотвращение и/или купирование осложнений.
Методы медикаментозного лечения:
- средства этиотропной терапии;
- средства патогенетической терапии;
-средства симптоматической терапии;
Лечение гриппа должно начинаться сразу же после появления первых симптомов заболевания с учетом их выраженности.
• Рекомендовано назначение осельтамивира, занамивира, как препаратов первой линии с целью инактивации вируса гриппа, препятствующего проникновению и последующую репродукцию вируса в клетках респираторного тракта [7].
Уровень убедительности рекомендаций А (уровень достоверности доказательств - 1).
Комментарии. Ингибиторы нейраминидазы успешно применяются при всех вариантах гриппа - с 1 года осельтамивири с 5 лет занамивир при тяжелых формах гриппа. Рекомендуется начинать прием осельтамивира не позднее вторых суток заболевания при менее 15 кг 30 мг, 15-23 кг - 45 мг, 23-40 кг - 60 мг, более 40 кг 75 мг 2 раза в день в течение 5 дней. Увеличение дозы и длительности приема не приводит к усилению эффекта. Занамивир применяется у пациентов старше 5 лет по 10 мг 2 раза в день в виде ингаляции в течение 5 дней. Данный препарат требует осторожного применения у пациентов с бронхоспазмом. Не рекомендуется применение данных препаратов при легкой и средней степени тяжести болезни, а также с целью профилактики с целью предотвращения формирования устойчивости вируса к данным препаратам.
• Рекомендовано умифеновир как препараты первой линии с целью инактивации вируса гриппа [5, 6, 17, 18, 26, 27, 30, 38, 46].
Уровень убедительности рекомендаций В (уровень достоверности доказательств - 2).
Комментарии. Умифеновир применяется с 2 лет. При гриппе без осложнений с 2 до 6 лет по 50 мг. 6-12 лет - 100 мг, более 12 лет по 200 мг 4 раза в день в течение 5 дней. У пациентов с развитием осложнений (пневмония, бронхит ) рекомендовано после 5 дневного курса продолжить прием препарата в разовой дозе 1 раз в неделю в течение 4 недель. При тяжелом остром респираторном синдроме у пациентов старше 12 лет рекомендован прием препарата по 200 мг 2 раза в день в течение 8-10 дней.
• Рекомендовано препарат имидазолилэтанамидпентандиовой кислоты [9].
Уровень убедительности рекомендаций В (уровень достоверности доказательств - 2).
Комментарии. Имидазолилэтанамидпентандиовой кислоты применяется с 7 до 17лет по 60 мг 1 раз в день в течение 5-7 дней. Начинать прием препарата желательно не позднее 2 дня заболевания.
• Рекомендовано применять препараты ремантадина только для лечения сезонного H1N1 гриппа А.
Уровень убедительности рекомендаций А (уровень достоверности доказательств - 1).
Комментарии. Препараты ремантадина не активны в отношении вируса гриппа В и не рекомендуются ВОЗ в настоящее время для лечения гриппа А (H1N1)pdm09 из-за высокой частоты встречаемости резистентных к нему штаммов вируса [7].
• Рекомендовано применение интерферон α2b (капли, спрей, мазь, суппозитории, гель) [12, 25].
Уровень убедительности рекомендаций В (уровень достоверности доказательств - 2).
Комментарии. Данные препараты применяются у пациентов с лечебной целью или для профилактики гриппа в очаге инфекции. Могут использоваться с первых дней жизни пациента, в том числе недоношенным детям.
• Рекомендовано применение индукторов интерферона [13, 20, 31, 33, 34].
Уровень убедительности рекомендаций В (уровень достоверности доказательств - 2).
Комментарии. Данные препараты применяются у пациентов с лечебной целью или для профилактики гриппа в очаге инфекции. Кагоцел применяется с 3 до 6 лет первые два дня по 1 таблетке 2 раза в день, последующие 2 дня по 1 таблетке 1 раз в день, старше 6 лет по 1 таблетке 3 раза в день в течение 2 дней, затем по 1 таблетке 2 раза в день. Курс препаратасоставляет 4 дня - 6 таблеток и 10 таблеток соответственно. Тилорон показан детям для лечения гриппа с 7 лет 60 мг 1 раз в день в 1, 2, 4 дни при неосложненном течении и дополнительно 6 день при осложнении заболевания. Меглюминаакридонацитатприменяется у детей с 4 до 6 лет по 150 мг, 7-11 лет - 300-450 мг, старше 12 лет - 450-600 мг на прием по схеме 1, 2, 4, 6, 8, 11, 14, 17, 20, 23 сутки с варьированием количества приемов от 5 до 10 в зависимости от степени тяжести заболевания и выраженности клинических симптомов.
• Рекомендовано использовать антибактериальные препараты только при развитии вторичных бактериальных осложнений [1, 2, 22].
Уровень убедительности рекомендаций В (уровень достоверности доказательств - 2).
Комментарии. Действие на возбудителя развившихся осложнений (антибактериальные препараты), с учетом чувствительности к антибиотикам, выявленного возбудителя. При отсутствии выделения возбудителя, на основании литературных данных о наиболее вероятном патогене при развитии осложнений при гриппе. Необходимость, целесообразность и показания для назначения антибиотиковпри гриппе обусловлены развитием осложнений вирусно-бактериальной этиологии в виде синусита, тонзиллита, отита, пневмонии, инфекции мочевыводящих путей Лечение развившихся осложнений целесообразно проводить с учетом клинических рекомендаций по данным нозологическим формам.
Симптоматическая терапия.
• Рекомендовано применение противокашлевых, муколитических и отхаркивающих препаратов при развитии трахеита, бронхита, пневмонии.
Уровень убедительности рекомендаций В (уровень достоверности доказательств - 2).
Комментарии. Действие данных препаратов направлено на подавление кашля или улучшение выведения мокроты из трахеобронхиального дерева, улучшение мукоцилиарного клиренса.
• Рекомендовано применение антиконгестантов при развитии ринита.
Уровень убедительности рекомендаций В (уровень достоверности доказательств - 2).
Комментарии. Действие данных препаратов направлено на улучшение носового дыхания, снятие отека слизистой полости носа, улучшение оттока содержимого придаточных пазух носа.
• Рекомендовано применение НПВС (парацетамол, ибупрофен, метамизол натрия), спазмолитиков (папаверин) пациентам при фебрильном повышении температуры.
Уровень убедительности рекомендаций В (уровень достоверности доказательств - 2).
Комментарии. У пациентов с судорожным синдромом в анамнезе или при развитии судорог на фоне текущего заболевания показано снижение и субфебрильной температуры. Из НПВС у детей с жаропонижающей и болеутоляющей целью применяются парацетамолв суточной дозе 60 мг/кг, ибупрофен в суточной дозе 30 мг/кг. Метамизол натрия в разовой дозе 5-10 мг/кг внутримышечно или внутривенно, а у детей до 3-12 мес. (5-9 кг) только внутримышечно при стойком повышении температуры более 38,5С или отсутствии эффекта на парацетамол, ибупрофен. Спазмолитики в комбинации с анальгетиками применяются при сохранении стойкой фебрильной температуры, отсутствии эффекта на препараты парацетамол и ибупрофен.
• Рекомендовано в начальном (лихорадочном) периоде болезни проведение дезинтоксикационной, антиоксидантной терапии при выраженной интоксикации.
Уровень убедительности рекомендацийВ (уровень достоверности доказательств - 2).
• Рекомендовано с целью дезинтоксикации применение 5-10% раствора глюкозы, изотонические солевые растворы, при тяжелом течении болезни дополнительно коллоидные растворы.
Уровень убедительности рекомендацийВ (уровень достоверности доказательств - 2).
Комментарии. Для купирования интоксикации применяются наряду с глюкозойизотонические солевые растворы (физиологический раствор), при тяжелом течении болезни дополнительно коллоидные растворы. Введение излишней жидкости парентерально, особенно изотонического раствора хлорида натрия, чревато опасностью развития отека легких и мозга. Общее количество жидкости, вводимой парентерально должно применяться из расчета по физиологической потребности [3, 22].
• Рекомендовано с антиоксидантной целью введение 5% раствора аскорбиновой кислоты (внутривенно), растворы с янтарной кислотой, ускусной при выраженной интоксикации [2, 3, 4].
Уровень убедительности рекомендаций С (уровень достоверности доказательств - 3).
• Рекомендовано для коррекции электролитных нарушений препараты калия, глюконат кальция 10%, магния.
Уровень убедительности рекомендаций В (уровень достоверности доказательств - 2).
- санация верхних дыхательных путей (удаление слизи из носа, полоскание ротоглотки);
- аэрация помещения.
• нормализация температуры;
• купирование интоксикации;
• устранение катарального синдрома;
• предотвращение и/или купирование осложнений.
Методы медикаментозного лечения:
- средства этиотропной терапии;
- средства патогенетической терапии;
-средства симптоматической терапии;
Лечение гриппа должно начинаться сразу же после появления первых симптомов заболевания с учетом их выраженности.
3,1 Консервативное лечение.
Этиотропная терапия.• Рекомендовано назначение осельтамивира, занамивира, как препаратов первой линии с целью инактивации вируса гриппа, препятствующего проникновению и последующую репродукцию вируса в клетках респираторного тракта [7].
Уровень убедительности рекомендаций А (уровень достоверности доказательств - 1).
Комментарии. Ингибиторы нейраминидазы успешно применяются при всех вариантах гриппа - с 1 года осельтамивири с 5 лет занамивир при тяжелых формах гриппа. Рекомендуется начинать прием осельтамивира не позднее вторых суток заболевания при менее 15 кг 30 мг, 15-23 кг - 45 мг, 23-40 кг - 60 мг, более 40 кг 75 мг 2 раза в день в течение 5 дней. Увеличение дозы и длительности приема не приводит к усилению эффекта. Занамивир применяется у пациентов старше 5 лет по 10 мг 2 раза в день в виде ингаляции в течение 5 дней. Данный препарат требует осторожного применения у пациентов с бронхоспазмом. Не рекомендуется применение данных препаратов при легкой и средней степени тяжести болезни, а также с целью профилактики с целью предотвращения формирования устойчивости вируса к данным препаратам.
• Рекомендовано умифеновир как препараты первой линии с целью инактивации вируса гриппа [5, 6, 17, 18, 26, 27, 30, 38, 46].
Уровень убедительности рекомендаций В (уровень достоверности доказательств - 2).
Комментарии. Умифеновир применяется с 2 лет. При гриппе без осложнений с 2 до 6 лет по 50 мг. 6-12 лет - 100 мг, более 12 лет по 200 мг 4 раза в день в течение 5 дней. У пациентов с развитием осложнений (пневмония, бронхит ) рекомендовано после 5 дневного курса продолжить прием препарата в разовой дозе 1 раз в неделю в течение 4 недель. При тяжелом остром респираторном синдроме у пациентов старше 12 лет рекомендован прием препарата по 200 мг 2 раза в день в течение 8-10 дней.
• Рекомендовано препарат имидазолилэтанамидпентандиовой кислоты [9].
Уровень убедительности рекомендаций В (уровень достоверности доказательств - 2).
Комментарии. Имидазолилэтанамидпентандиовой кислоты применяется с 7 до 17лет по 60 мг 1 раз в день в течение 5-7 дней. Начинать прием препарата желательно не позднее 2 дня заболевания.
• Рекомендовано применять препараты ремантадина только для лечения сезонного H1N1 гриппа А.
Уровень убедительности рекомендаций А (уровень достоверности доказательств - 1).
Комментарии. Препараты ремантадина не активны в отношении вируса гриппа В и не рекомендуются ВОЗ в настоящее время для лечения гриппа А (H1N1)pdm09 из-за высокой частоты встречаемости резистентных к нему штаммов вируса [7].
• Рекомендовано применение интерферон α2b (капли, спрей, мазь, суппозитории, гель) [12, 25].
Уровень убедительности рекомендаций В (уровень достоверности доказательств - 2).
Комментарии. Данные препараты применяются у пациентов с лечебной целью или для профилактики гриппа в очаге инфекции. Могут использоваться с первых дней жизни пациента, в том числе недоношенным детям.
• Рекомендовано применение индукторов интерферона [13, 20, 31, 33, 34].
Уровень убедительности рекомендаций В (уровень достоверности доказательств - 2).
Комментарии. Данные препараты применяются у пациентов с лечебной целью или для профилактики гриппа в очаге инфекции. Кагоцел применяется с 3 до 6 лет первые два дня по 1 таблетке 2 раза в день, последующие 2 дня по 1 таблетке 1 раз в день, старше 6 лет по 1 таблетке 3 раза в день в течение 2 дней, затем по 1 таблетке 2 раза в день. Курс препаратасоставляет 4 дня - 6 таблеток и 10 таблеток соответственно. Тилорон показан детям для лечения гриппа с 7 лет 60 мг 1 раз в день в 1, 2, 4 дни при неосложненном течении и дополнительно 6 день при осложнении заболевания. Меглюминаакридонацитатприменяется у детей с 4 до 6 лет по 150 мг, 7-11 лет - 300-450 мг, старше 12 лет - 450-600 мг на прием по схеме 1, 2, 4, 6, 8, 11, 14, 17, 20, 23 сутки с варьированием количества приемов от 5 до 10 в зависимости от степени тяжести заболевания и выраженности клинических симптомов.
• Рекомендовано использовать антибактериальные препараты только при развитии вторичных бактериальных осложнений [1, 2, 22].
Уровень убедительности рекомендаций В (уровень достоверности доказательств - 2).
Комментарии. Действие на возбудителя развившихся осложнений (антибактериальные препараты), с учетом чувствительности к антибиотикам, выявленного возбудителя. При отсутствии выделения возбудителя, на основании литературных данных о наиболее вероятном патогене при развитии осложнений при гриппе. Необходимость, целесообразность и показания для назначения антибиотиковпри гриппе обусловлены развитием осложнений вирусно-бактериальной этиологии в виде синусита, тонзиллита, отита, пневмонии, инфекции мочевыводящих путей Лечение развившихся осложнений целесообразно проводить с учетом клинических рекомендаций по данным нозологическим формам.
Симптоматическая терапия.
• Рекомендовано применение противокашлевых, муколитических и отхаркивающих препаратов при развитии трахеита, бронхита, пневмонии.
Уровень убедительности рекомендаций В (уровень достоверности доказательств - 2).
Комментарии. Действие данных препаратов направлено на подавление кашля или улучшение выведения мокроты из трахеобронхиального дерева, улучшение мукоцилиарного клиренса.
• Рекомендовано применение антиконгестантов при развитии ринита.
Уровень убедительности рекомендаций В (уровень достоверности доказательств - 2).
Комментарии. Действие данных препаратов направлено на улучшение носового дыхания, снятие отека слизистой полости носа, улучшение оттока содержимого придаточных пазух носа.
• Рекомендовано применение НПВС (парацетамол, ибупрофен, метамизол натрия), спазмолитиков (папаверин) пациентам при фебрильном повышении температуры.
Уровень убедительности рекомендаций В (уровень достоверности доказательств - 2).
Комментарии. У пациентов с судорожным синдромом в анамнезе или при развитии судорог на фоне текущего заболевания показано снижение и субфебрильной температуры. Из НПВС у детей с жаропонижающей и болеутоляющей целью применяются парацетамолв суточной дозе 60 мг/кг, ибупрофен в суточной дозе 30 мг/кг. Метамизол натрия в разовой дозе 5-10 мг/кг внутримышечно или внутривенно, а у детей до 3-12 мес. (5-9 кг) только внутримышечно при стойком повышении температуры более 38,5С или отсутствии эффекта на парацетамол, ибупрофен. Спазмолитики в комбинации с анальгетиками применяются при сохранении стойкой фебрильной температуры, отсутствии эффекта на препараты парацетамол и ибупрофен.
• Рекомендовано в начальном (лихорадочном) периоде болезни проведение дезинтоксикационной, антиоксидантной терапии при выраженной интоксикации.
Уровень убедительности рекомендацийВ (уровень достоверности доказательств - 2).
• Рекомендовано с целью дезинтоксикации применение 5-10% раствора глюкозы, изотонические солевые растворы, при тяжелом течении болезни дополнительно коллоидные растворы.
Уровень убедительности рекомендацийВ (уровень достоверности доказательств - 2).
Комментарии. Для купирования интоксикации применяются наряду с глюкозойизотонические солевые растворы (физиологический раствор), при тяжелом течении болезни дополнительно коллоидные растворы. Введение излишней жидкости парентерально, особенно изотонического раствора хлорида натрия, чревато опасностью развития отека легких и мозга. Общее количество жидкости, вводимой парентерально должно применяться из расчета по физиологической потребности [3, 22].
• Рекомендовано с антиоксидантной целью введение 5% раствора аскорбиновой кислоты (внутривенно), растворы с янтарной кислотой, ускусной при выраженной интоксикации [2, 3, 4].
Уровень убедительности рекомендаций С (уровень достоверности доказательств - 3).
• Рекомендовано для коррекции электролитных нарушений препараты калия, глюконат кальция 10%, магния.
Уровень убедительности рекомендаций В (уровень достоверности доказательств - 2).
3,2 Хирургическое лечение.
Хирургическое лечение не показано.3,3 Иное лечение.
- физические методы снижения температуры (раздевание, обтирание водой комнатной температуры);- санация верхних дыхательных путей (удаление слизи из носа, полоскание ротоглотки);
- аэрация помещения.
|
|
Реабилитация и амбулаторное лечение
• Пациенты, перенесшие грипп, быстро и самостоятельно восстанавливаются. В проведении реабилитационных мероприятий не нуждаются. Исключение составляют пациенты, у которых возникли осложнения. В этом случае реабилитационные мероприятия проводятся в соответствии с возникшими осложнениями.
• Пациентам с выраженным астено-вегетативным синдромом рекомендовано постепенное наращивание физических и умственных нагрузок.
• Пациентам с выраженным астено-вегетативным синдромом рекомендовано постепенное наращивание физических и умственных нагрузок.
Профилактика
Диспансерное наблюдение при гриппе необходимо только при тяжелой или осложненной форме заболевания. Частота осмотров, объем обследования зависят от перенесенного осложнения, и осуществляется участковым врачом педиатром 2-3 раза в течение 3 мес.
Общие подходы к профилактике.
Больного изолируют в домашних условиях или в изоляторе (в закрытых детских коллективах), а в условиях стационара - в отдельном боксе или с детьми, имеющими аналогичную нозологию на длительность периода разгара болезни до полного клинического выздоровления (в среднем на 1 неделю). После клинического выздоровления ребенок допускается в детское учреждение.
Необходимо:
-обеспечение больного отдельной посудой, предметами ухода, осуществлять частое проветривание и влажную уборку помещения с помощью имеющихся бытовых моющих и дезинфицирующих средств;
-посуду, используемую больным, необходимо кипятить или обрабатывать, дезинфицирующими средствами в специальной емкости;
-тщательно мыть руки с мылом после каждого контакта с больным;
-носить маски, имеющиеся в продаже или сделанные из подручных материалов (ватно-марлевые) при условии их смены через каждые 2 часа с последующей утилизацией или надлежащей стиркой и двухсторонним проглаживанием.
Карантинно-изоляционные мероприятия в отношении контактных лиц не проводятся.
Специфическая профилактика гриппа включает вакцинопрофилактику и экстренную химиопрофилактику. Вакцинация против гриппа проводится ежегодно в осенний период. Возможно проведение экстренной химиопрофилактики этиотропными препаратами и иммуномодуляторами в очагах инфекции.
Общие подходы к профилактике.
Больного изолируют в домашних условиях или в изоляторе (в закрытых детских коллективах), а в условиях стационара - в отдельном боксе или с детьми, имеющими аналогичную нозологию на длительность периода разгара болезни до полного клинического выздоровления (в среднем на 1 неделю). После клинического выздоровления ребенок допускается в детское учреждение.
Необходимо:
-обеспечение больного отдельной посудой, предметами ухода, осуществлять частое проветривание и влажную уборку помещения с помощью имеющихся бытовых моющих и дезинфицирующих средств;
-посуду, используемую больным, необходимо кипятить или обрабатывать, дезинфицирующими средствами в специальной емкости;
-тщательно мыть руки с мылом после каждого контакта с больным;
-носить маски, имеющиеся в продаже или сделанные из подручных материалов (ватно-марлевые) при условии их смены через каждые 2 часа с последующей утилизацией или надлежащей стиркой и двухсторонним проглаживанием.
Карантинно-изоляционные мероприятия в отношении контактных лиц не проводятся.
Специфическая профилактика гриппа включает вакцинопрофилактику и экстренную химиопрофилактику. Вакцинация против гриппа проводится ежегодно в осенний период. Возможно проведение экстренной химиопрофилактики этиотропными препаратами и иммуномодуляторами в очагах инфекции.
Дополнительно
Показания к госпитализации:
• выраженность общего интоксикационного синдрома (резкое возбуждение с судорожным синдромом и потерей сознания на фоне гипертермии);
• геморрагический синдром (носовое кровотечение, примесь крови в мокроте, рвотных массах и стуле, геморрагическая сыпь), развитие ДВС-синдрома или синдрома Гассера с формированием ОПН;
• гемодинамическая нестабильность с развитием централизации периферического кровообращения (холодные конечности, цианоз, мраморность кожных покровов на фоне общей бледности и гипертермии, развитие коллапса и комы);
• выраженнаяДН на фоне диффузного цианоза и бледности, а также симптомов пневмонии и признаков возможного ОРДС: кашель с выделением пенистой мокроты с примесью крови, укорочение легочного звука при перкуссии, большое количество разнокалиберных влажных хрипов и обильная крепитация при аускультации, резкое падение АД, глухость сердечных тонов и аритмия;
• новорожденные и дети первых лет жизни со среднетяжелыми формами болезни, но с осложненным течением, с обострением сопутствующих заболеваний.
Показания для госпитализации расширяются по мере уменьшения возраста заболевшего, ухудшение состояния которого часто происходит катастрофически с быстрым прогрессированием и генерализацией процесса, с развитием менинго-энцефалических реакций и геморрагического синдрома, и нередко от правильной врачебной тактики зависит сохранение жизни ребенка.
Для оказания помощи можно использовать только те методы, медицинские изделия, материалы и лекарственные средства, которые разрешены к применению в установленном порядке.
Стратификация риска развитияосложнений (табл. 2).
Таблица 2. Стратификация риска развития осложнений.
Возможные исходы и их характеристика (табл. 3).
Таблица 3. Классификатор исходов заболевания.
Критерии выздоровления:
• стойкая нормализация температуры в течение 3 дней и более;
• отсутствие интоксикации;
• отсутствиекатарального синдрома;
• отсутствие осложнений.
• выраженность общего интоксикационного синдрома (резкое возбуждение с судорожным синдромом и потерей сознания на фоне гипертермии);
• геморрагический синдром (носовое кровотечение, примесь крови в мокроте, рвотных массах и стуле, геморрагическая сыпь), развитие ДВС-синдрома или синдрома Гассера с формированием ОПН;
• гемодинамическая нестабильность с развитием централизации периферического кровообращения (холодные конечности, цианоз, мраморность кожных покровов на фоне общей бледности и гипертермии, развитие коллапса и комы);
• выраженнаяДН на фоне диффузного цианоза и бледности, а также симптомов пневмонии и признаков возможного ОРДС: кашель с выделением пенистой мокроты с примесью крови, укорочение легочного звука при перкуссии, большое количество разнокалиберных влажных хрипов и обильная крепитация при аускультации, резкое падение АД, глухость сердечных тонов и аритмия;
• новорожденные и дети первых лет жизни со среднетяжелыми формами болезни, но с осложненным течением, с обострением сопутствующих заболеваний.
Показания для госпитализации расширяются по мере уменьшения возраста заболевшего, ухудшение состояния которого часто происходит катастрофически с быстрым прогрессированием и генерализацией процесса, с развитием менинго-энцефалических реакций и геморрагического синдрома, и нередко от правильной врачебной тактики зависит сохранение жизни ребенка.
Для оказания помощи можно использовать только те методы, медицинские изделия, материалы и лекарственные средства, которые разрешены к применению в установленном порядке.
Стратификация риска развитияосложнений (табл. 2).
Таблица 2. Стратификация риска развития осложнений.
| Осложнение | Группа риска | Риск |
| Тяжелая форма гриппа | • возраст младше 2 лет • наличие отягощенного преморбидного фона (бронхиальная астма, пороки развития бронхо-легочной системы, пороки и воспалительные заболевания сердца, сахарный диабет, заболевания печени и почек, ожирение 2-3 степени, ВИЧ-инфекция, врожденные и приобретенные иммунодефицитные состояния) • беременность • лейкопения (<4,0х109/л), тромбоцитопения • отсутствие вакцинации в текущем эпидемиологическом сезоне | высокий |
| • отсутствие факторов риска и нормоцитоз с лимфоцитозом в гемограмме • наличие вакцинации в текущем эпидемиологическом сезоне | низкий | |
| Вирусная пневмония | • наличие одышки и тахикардии, не соответствующей лихорадке • лейкопения (<4,0х109/л), тромбоцитопения • снижение сатурации крови кислородом (SaO2 < 90%) и парциального давления кислорода (PaO2< 60 мм ) | высокий |
| • отсутствие одышки и тахикардии, не соответствующей лихорадке • нормоцитоз и лимфоцитоз при нормальной СОЭ • сатурация крови кислородом (SaO2> 95%) | низкий | |
| Стеноз гортани | • наличие инспираторного стридора (одышка) у пациента с клиникой ларингита (грубый лающий кашель,дисфония (осиплый голос) | высокий |
| • отсутствие инспираторного стридора у пациента с грубым, лающим кашлем, дисфонией | низкий | |
| В торичная бактериальная пневмония (типичная) | • фебрильная лихорадка более 5-7 дней или повторная лихорадка и интоксикация • локальныеаускультативные и перкуторные изменения (мелкопузырчатые влажные хрипы, укорочение легочного звука) • повышение СРБ и прокальцитонина • нейтрофильный лейкоцитоз со сдвигом формулы влево и повышение СОЭ • рентгенологически- очаговые изменения в одном или нескольких сегментах | высокий |
| • лихорадка менее 5 дней • сухие свистящие хрипы над всей поверхностью легких • нормальны е уровниСРБ и прокальцитонина • нормоцитоз с лимфоцитозом в гемограмме • отсутствие очаговых изменений на рентгенограмме | низкий | |
| В оспалительнаякардиомиопатия (миокардит) | • приглушенность тонов и /или аритмия и /или тахикардия, не соответствующая лихорадке | высокий |
| • повышение «сердечных» ферментов - ЛДГ, АСаТ, КФК-МВ | умеренный | |
| • нормальные показатели ЭКГ и ЭХО-кардиографии | низкий |
Возможные исходы и их характеристика (табл. 3).
Таблица 3. Классификатор исходов заболевания.
| № п/п | Наименование исхода | Общая характеристика исхода |
| 1 | Восстановление здоровья | При остром заболевании полное исчезновение всех симптомов, отсутствие остаточных явлений, астении |
| 2 | Выздоровление с полным восстановлением физиологического процесса или функции | При остром заболевании полное исчезновение всех симптомов, могут иметь место остаточные явления, астения |
| 3 | Выздоровление с частичным нарушением физиологического процесса, функции или потери части органа | При остром заболевании практически полное исчезновение всех симптомов, но имеют место остаточные явления в виде частичных нарушений отдельных функций или потеря части органа |
| 4 | Улучшение состояния | Уменьшение выраженности симптоматики без излечения |
| 5 | Прогрессирование | Нарастание симптоматики, появление новых осложнений, ухудшение течения процесса при остром или хроническом заболевании |
| 6 | Отсутствие эффекта | Отсутствие видимого положительного ответа при проведении терапии |
| 7 | Развитие ятрогенных осложнений | Появление новых заболеваний или осложнений, обусловленных проводимой терапией: отторжение органа или трансплантата, аллергическая реакция |
| 8 | Развитие нового заболевания, связанного с основным | Присоединение нового заболевания, появление которого этиологически или патогенетически связано с исходным заболеванием |
| 9 | Летальный исход | исход наступление смерти в результате заболевания |
Критерии выздоровления:
• стойкая нормализация температуры в течение 3 дней и более;
• отсутствие интоксикации;
• отсутствиекатарального синдрома;
• отсутствие осложнений.
|
|
Критерии оценки качества медицинской помощи
| № | Критерии качества | Уровень достоверности доказательств | Уровень убедительности рекомендаций |
| 1 | Выполнен осмотр врача-инфекциониста и/или педиатра не позднее 2 часов от момента поступления в стационар | 1 | А |
| 2 | Выполнен осмотр врачом-реаниматологом не позднее15 минут от момента поступления в стационар (при наличии ДН ΙΙ-ΙΙΙ, НК ΙΙ-ΙΙΙ, и других состояний, представляющих угрозу жизни пациента) | 1 | А |
| 4 | Выполненомолекулярно-биологическое или серологическое исследование крови для выявления вируса гриппане позднее72 часов от момента поступления в стационарпри подозрении на грипп | 2 | В |
| 5 | Выполнен общий анализ мочи | 2 | В |
| 6 | Выполнен общий (клинический) анализ крови развернутый | 2 | В |
| 7 | Выполнена пульсоксиметрия (при наличие дыхательной недостаточности) | 2 | В |
| 8 | Выполнена рентгенография легких (при одышке, тахипноэ, стойкой лихорадке более 72 часов) | 2 | В |
| 9 | Выполнена рентгенограмма придаточных пазух носа (при подозрении на синусит) | 2 | В |
| 10 | Проведена противовирусная терапия этиотропными препаратами не позднее 24 часов от момента постановки диагноза | 1 | А |
| 11 | Проведена антибактериальная терапия (при выявлении бактериальнойинфекции) | 1 | А |
| 12 | Проведена дезинтаксикационная терапия при выраженной интоксикации | 2 | В |
| 13 | Достигнута стойкая нормализация температуры в течение 72 часов | 1 | А |
| 14 | Достигнута нормализация лейкоцитов в периферической крови | 2 | В |
Список литературы
• Авдеев с.Н, Чучалин А.Г. Применение шкал оценки тяжести в интенсивной терапии и пульмонологии. Пульмонология. 2001; №1: с. 84-91.
• Александрова Н.Н., Гусев Е.В., Мальчиков И.А. Синдром системного воспалительного ответа при тяжелых формах гриппозной инфекции. Сб. материалов XV национального конгресса «Человек и лекарство», М. 2008; с.19.
• Александрович Ю.С., Гордеев В.И., Пшениснов В. Интенсивная терапия инфекционных заболеваний у детей. СПб. Элби-Спб, 2010; 311 с.
• Ахмедов Д.Р. Клинико-патогенетическое значение антиоксидантной системы приинфекционных заболеваниях. Клин.медицина, 1994; № 1: с. 24-26.
• Белокриницкая , Тарбаева Д.А.,. Трубицына А.Ю., Чарторижская Н.Н. Особенности течения свиного гриппа у погибших беременных и в случаях, едва не завершившихся летальным исходом. Лечащий врач. 2013; №3: 1-6.
• Белокриницкая , Трубицына А.Ю., Тарбаева Д.А. Тяжелые формы гриппа у беременных: факторы риска, особенности клинического течения, профилактики. Врач. 2012; №2: 32-36.
• ВОЗ Информационный бюллетень от ноября 2016 г.
• Виноградов Н.А. Антимикробные свойства окиси азота и регуляция ее биосинтеза в макроорганизме. Антибиотики и химиотерапия, 1998; № 2: с.24-29.
• Геппе Н.А., Теплякова Е.Д., Шульдяков А.А., Ляпина Е.П., Перминова О.А., Мартынова Г.П., Ситников И.Г., Анохин В.А., Фаткуллина Г.Р., Романенко В.В., Сависько А.А., Кондюрина Е.Г., Балыкова Л.А. Инновации в педиатрии: оптимальный клинический эффект при лечении ОРВИ у детей препаратом комплексного действия. Педиатрия. 2016; Т. 95, № 2: 96-103.
• Жилинская И.Н., Азаренок А.А., Ильинская Е.В., Прочуханова А.Р., Воробьев С.Л., Сорокин Е.В. Репродукция вируса гриппа в клетках эндотелия кровеносных сосудов человека. Вопросы вирусологии. 2012; №2: с.20-23.
• Жилинская И.Н., Ляпина Л.А., Оберган Т.Ю., Решетникова О.Ю. Активация фибринолиза белками вирусов гриппа человека и птиц. Тромбоз, гемостаз и реология. 2011; №4(48): с.70-78.
• Инфекционные болезни у детей: рук.для врачей. Под ред. В.В. Ивановой. 2-е изд., перераб. и доп. М. МиА, 2009; с. 831.
• Кареткина Г.Н. Грипп, ОРВИ: проблемы профилактики и лечения. Инфекционные болезни: новости, мнения, обучение. 2015; № 4: 1-9.
• Кассиль В.Л., Золотокрылина Е.С. Острый респираторный дистресс синдром. М. Медицина, 2003; 224 с.
• Козулина И.С., Самсыгина Г.А., Исаева Е.И. Метапневмовирусная инфекция у детей. Педиатрия, 2009; Т.88, №5: с.58-62.
• Колесникова Е. Динамика шокового легкого в рентгенологическом изображении. Вестник рентгенологии, 1979; № 4: с.44-50.
• Малеев В.В. Кондратьева Т.В. Красникова Т.В. Эффективность фармакотерапии гриппа и других ОРВИ в период пандемии гриппа 2009-2010 гг. Инфекционные болезни. 2010; Т.8, №4: 62-65.
• Малеев В.В., Селькова Е.П., Простяков И.В., Осипова Е.А. Фармакоэпидемиологическое исследование течения гриппа и других ОРВИ в сезоне 2010/11 гг. Инфекционные болезни. 2012; Т.10, №3.
• Малеев В.В., Соминина А.А., ЦыбаловаЛ.М., Ветров Т.А., Эсауленко Е.В. Птичий грипп: эпидемиология, клиника и лечение. Сб.статей: Грипп птиц: происхождение инфекционных биокатастроф. Подред. В.И. Покровского. Издание 2, дополненное. СПб. Росток, 2012; с.141-165.
• Малый В.П. Грипп А/H1N1 как типичная эмерджентная инфекция (вирусологические, клинико-эпидемиологические особенности, лечение и профилактика). Клиническая иммунология. Аллергология. Инфектология, 2009; № 3: с.10-22.
• Медицинская вирусология. Под ред. академика РАМН Д. Львова. М. Медицинское информационное агентство МИА, 2008;
• Мороз В.В. Сепсис: Клинико-патофизиологические аспекты интенсивной терапии: Руководство для врачей. Петрозаводск: Интел. Тек, 2004; 291 с.
• Мурашко В.В., Струтынский А.В. Электрокардиография. М. МЕДпресс, 1998; 313 с.
• Организация и проведение сигнального клинико-лабораторного эпидемиологического надзора (СН) на территории Российской Федерации: методические рекомендации. СПб. Медицинское информационное агентство, 2009; 9 с.
• Осидак Л.В., Дриневский В.П. Грипп у детей. Клинико-патогенетические особенности, основные принципы диагностики и терапии. СПб. 2006; 48 с.
• Осидак Л.В., Дриневский В.П., Дондурей Е.А., Афанасьева О.И. Особенности терапии гриппа у детей. В кн. Грипп: эпидемиология, диагностика, лечение, профилактика. Под ред. О.И. Киселева, Л.М. Цыбаловой, В.И. Покровского. М. МИА, 2012; с.426-442.
• Осидак Л.В., Дриневский В.П., Цыбалова Л.М. Острые респираторные инфекции у детей и подростков: Практическое руководство для врачей. СПб. ИнформМед, 2010; 216 с.
• Рекалова Е.М. Поражения легких в период пандемии свиного гриппа А(H1N1) 2009-2010 гг. Клиническая иммунология. Аллергология. Инфектология. 2010; №3: с.42-48.
• Сборник методических рекомендаций по выделению вирусов, ИФ и ПЦР-диагностике гриппа вводу данных сигнального надзора в системе. СПб. Медицинское информационное агентство», 2011; 68 с.
• Селькова Е.П. с соавт. Специфическая и неспецифическая профилактики гриппа и ОРВИ в условиях крупного промышленного предприятия. Эпидемиология и вакцинопрофилактика. 2009; №2(45): 46-49.
• Ситников И.Г., Еганян Г.А., Гроппа Л.Г., Фазылов В.Х., Корсантия Б.М., Можина Л.Н. Лечение ОРВИ и гриппа в рутинной клинической практике: результаты промежуточного анализа неинтервенционного, открытого, проспективного, наблюдательного исследования. Лечащий врач. 2015; № 9: 95-99.
• Соминина А.А., Банников А.И., Зарубаев В.В., Писарева М.М. Лабораторная диагностика острых респираторных и других вирусных инфекций. В кн. Киселев О.И., Маринич И.Г., Соминина А.А. Грипп и другие респираторные вирусные инфекции: эпидемиология, профилактика, диагностика и терапия. СПб. 2003: с.70-91.
• Фазылов В.Х., Ситников И.Г., Силина Е.В., Шевченко С.Б., Можина Л.Н., Замятина Л.Л., Еганян Г.А., Гроппа Л.Г., Корсантия Б.М. Лечение ОРВИ и гриппа в рутинной клинической практике (результаты многоцентрового международного наблюдательного исследования FLU-EE). Терапевтический архив. Т. 88, № 11: 1-8.
• Харламова Ф.С., Кладова О.В., Учайкин В.Ф., Сергеева Э. М., Нестеренко В.Г., Легкова , Фельдфикс Л.И. Возможности применения противовирусного препарата Кагоцел для профилактики и лечения гриппа и других острых респираторных инфекций у часто болеющих детей младшего возраста. Эпидемиология и инфекции. 2012; № 1: 32-61.
• вeutel G. et al. Virus-associated hemophagocytic syndrome as a major contributor to death in patients with 2009 influenza A (H1N1) infection. сritical сare. 2011; 15(2): R80.
• сlinical Aspects of Pandemic 2009 Influenza A (H1N1) Virus Infection. Writing сommittee of the WHO сonsultation on сlinical Aspects of Pandemic (H1N1) 2009 Influenza. N. Engl. J. Med. 2010; V. 362: 1708-1719.
• Günther A., Ruppert с., Schmidt R., Markart P., Grimminger F., Walmrath D., Seeger W. Surfactant alteration and replacement in acute respiratory distress syndrome. Respir Res. 2001; 2(6): 353-364.
• Hong-bo L.I., Wen-xiu Q., Sheng-qi L.I., et al. Multicenter randomized double blind parallel clinical trial of influenza arbidol hydrochloride tablet in the treatment of naturally acquired. The сhinese Journal of сlinical Pharmacology. 2006; Issue 6: 403-405.
• Influenza A (H3N2) Variant Virus Related Hospitalizations. Morbidity and mortality Weekly Report (MMWR). Ohio, 2012.
• James R. et al. Pulmonary Pathologic Findings of Fatal 2009 Pandemic Influenza A/H1N1 Viral Infections. Arch. Pathol. Lab. Med. 2010; V. 134, N. 2: 235-243.
• Janero D.R. Malondialdegide and thiobarbituric acid-reactivity as diagnostic in dicesoflipid peroxidation and peroxidative tissue injury. Free Radical вiology&Medicine. 1990; Vol.9: 515-540.
• Nicoll A., Danielsson N. A novel reassortant avian influenza A(H7N9) virus in сhina - what are the implications for Europe. Eurosurveillance. 2013; V.18, N15.http://www.eurosurveillance.org/ViewArticle.aspx. ArticleId=20452.
• Osterlund P. et al. Pandemic H1N1 2009 influenza A virus induces weak cytokine responses in human macrophages and dendritic cells and is highly sensitive to the antiviral actions of interferons. J. Virol. 2010; V. 84: 1414-1422.
• Perez-Padilla R. et al. Pneumonia and Respiratory Failure from Swine-Origin Influenza A (H1N1) in Mexico. N. Engl. J. Med. 2009; V. 361: 680-689.
• Tsutsumi H., Ouchi K., Ohsaki M. et al. Immunochromatography test for rapid diagnosis of adenovirus respiratory tract infections: comparison with virus isolation in tissue culture. J. сlin. Microbiol. 1999; Vol. 37(6): 2007-2009.
• Wang M.Z., сai в.Q., Li L.Y., Lin J.T., Su N., Yu H.X., Gao H., Zhao J.Z., Liu L. Efficacy and safety of arbidol in treatment of naturally acquired influenza. Zhongguo Yi Xue Ke Xue Yuan Xue вao. 2004;26(3):289-93.
• Wicher J., вienvenu J., Monnerеt G. Procalcitonin as an acute phase marker. Ann. сlin. вiochem. 2001; №38: 483-493.
• Александрова Н.Н., Гусев Е.В., Мальчиков И.А. Синдром системного воспалительного ответа при тяжелых формах гриппозной инфекции. Сб. материалов XV национального конгресса «Человек и лекарство», М. 2008; с.19.
• Александрович Ю.С., Гордеев В.И., Пшениснов В. Интенсивная терапия инфекционных заболеваний у детей. СПб. Элби-Спб, 2010; 311 с.
• Ахмедов Д.Р. Клинико-патогенетическое значение антиоксидантной системы приинфекционных заболеваниях. Клин.медицина, 1994; № 1: с. 24-26.
• Белокриницкая , Тарбаева Д.А.,. Трубицына А.Ю., Чарторижская Н.Н. Особенности течения свиного гриппа у погибших беременных и в случаях, едва не завершившихся летальным исходом. Лечащий врач. 2013; №3: 1-6.
• Белокриницкая , Трубицына А.Ю., Тарбаева Д.А. Тяжелые формы гриппа у беременных: факторы риска, особенности клинического течения, профилактики. Врач. 2012; №2: 32-36.
• ВОЗ Информационный бюллетень от ноября 2016 г.
• Виноградов Н.А. Антимикробные свойства окиси азота и регуляция ее биосинтеза в макроорганизме. Антибиотики и химиотерапия, 1998; № 2: с.24-29.
• Геппе Н.А., Теплякова Е.Д., Шульдяков А.А., Ляпина Е.П., Перминова О.А., Мартынова Г.П., Ситников И.Г., Анохин В.А., Фаткуллина Г.Р., Романенко В.В., Сависько А.А., Кондюрина Е.Г., Балыкова Л.А. Инновации в педиатрии: оптимальный клинический эффект при лечении ОРВИ у детей препаратом комплексного действия. Педиатрия. 2016; Т. 95, № 2: 96-103.
• Жилинская И.Н., Азаренок А.А., Ильинская Е.В., Прочуханова А.Р., Воробьев С.Л., Сорокин Е.В. Репродукция вируса гриппа в клетках эндотелия кровеносных сосудов человека. Вопросы вирусологии. 2012; №2: с.20-23.
• Жилинская И.Н., Ляпина Л.А., Оберган Т.Ю., Решетникова О.Ю. Активация фибринолиза белками вирусов гриппа человека и птиц. Тромбоз, гемостаз и реология. 2011; №4(48): с.70-78.
• Инфекционные болезни у детей: рук.для врачей. Под ред. В.В. Ивановой. 2-е изд., перераб. и доп. М. МиА, 2009; с. 831.
• Кареткина Г.Н. Грипп, ОРВИ: проблемы профилактики и лечения. Инфекционные болезни: новости, мнения, обучение. 2015; № 4: 1-9.
• Кассиль В.Л., Золотокрылина Е.С. Острый респираторный дистресс синдром. М. Медицина, 2003; 224 с.
• Козулина И.С., Самсыгина Г.А., Исаева Е.И. Метапневмовирусная инфекция у детей. Педиатрия, 2009; Т.88, №5: с.58-62.
• Колесникова Е. Динамика шокового легкого в рентгенологическом изображении. Вестник рентгенологии, 1979; № 4: с.44-50.
• Малеев В.В. Кондратьева Т.В. Красникова Т.В. Эффективность фармакотерапии гриппа и других ОРВИ в период пандемии гриппа 2009-2010 гг. Инфекционные болезни. 2010; Т.8, №4: 62-65.
• Малеев В.В., Селькова Е.П., Простяков И.В., Осипова Е.А. Фармакоэпидемиологическое исследование течения гриппа и других ОРВИ в сезоне 2010/11 гг. Инфекционные болезни. 2012; Т.10, №3.
• Малеев В.В., Соминина А.А., ЦыбаловаЛ.М., Ветров Т.А., Эсауленко Е.В. Птичий грипп: эпидемиология, клиника и лечение. Сб.статей: Грипп птиц: происхождение инфекционных биокатастроф. Подред. В.И. Покровского. Издание 2, дополненное. СПб. Росток, 2012; с.141-165.
• Малый В.П. Грипп А/H1N1 как типичная эмерджентная инфекция (вирусологические, клинико-эпидемиологические особенности, лечение и профилактика). Клиническая иммунология. Аллергология. Инфектология, 2009; № 3: с.10-22.
• Медицинская вирусология. Под ред. академика РАМН Д. Львова. М. Медицинское информационное агентство МИА, 2008;
• Мороз В.В. Сепсис: Клинико-патофизиологические аспекты интенсивной терапии: Руководство для врачей. Петрозаводск: Интел. Тек, 2004; 291 с.
• Мурашко В.В., Струтынский А.В. Электрокардиография. М. МЕДпресс, 1998; 313 с.
• Организация и проведение сигнального клинико-лабораторного эпидемиологического надзора (СН) на территории Российской Федерации: методические рекомендации. СПб. Медицинское информационное агентство, 2009; 9 с.
• Осидак Л.В., Дриневский В.П. Грипп у детей. Клинико-патогенетические особенности, основные принципы диагностики и терапии. СПб. 2006; 48 с.
• Осидак Л.В., Дриневский В.П., Дондурей Е.А., Афанасьева О.И. Особенности терапии гриппа у детей. В кн. Грипп: эпидемиология, диагностика, лечение, профилактика. Под ред. О.И. Киселева, Л.М. Цыбаловой, В.И. Покровского. М. МИА, 2012; с.426-442.
• Осидак Л.В., Дриневский В.П., Цыбалова Л.М. Острые респираторные инфекции у детей и подростков: Практическое руководство для врачей. СПб. ИнформМед, 2010; 216 с.
• Рекалова Е.М. Поражения легких в период пандемии свиного гриппа А(H1N1) 2009-2010 гг. Клиническая иммунология. Аллергология. Инфектология. 2010; №3: с.42-48.
• Сборник методических рекомендаций по выделению вирусов, ИФ и ПЦР-диагностике гриппа вводу данных сигнального надзора в системе. СПб. Медицинское информационное агентство», 2011; 68 с.
• Селькова Е.П. с соавт. Специфическая и неспецифическая профилактики гриппа и ОРВИ в условиях крупного промышленного предприятия. Эпидемиология и вакцинопрофилактика. 2009; №2(45): 46-49.
• Ситников И.Г., Еганян Г.А., Гроппа Л.Г., Фазылов В.Х., Корсантия Б.М., Можина Л.Н. Лечение ОРВИ и гриппа в рутинной клинической практике: результаты промежуточного анализа неинтервенционного, открытого, проспективного, наблюдательного исследования. Лечащий врач. 2015; № 9: 95-99.
• Соминина А.А., Банников А.И., Зарубаев В.В., Писарева М.М. Лабораторная диагностика острых респираторных и других вирусных инфекций. В кн. Киселев О.И., Маринич И.Г., Соминина А.А. Грипп и другие респираторные вирусные инфекции: эпидемиология, профилактика, диагностика и терапия. СПб. 2003: с.70-91.
• Фазылов В.Х., Ситников И.Г., Силина Е.В., Шевченко С.Б., Можина Л.Н., Замятина Л.Л., Еганян Г.А., Гроппа Л.Г., Корсантия Б.М. Лечение ОРВИ и гриппа в рутинной клинической практике (результаты многоцентрового международного наблюдательного исследования FLU-EE). Терапевтический архив. Т. 88, № 11: 1-8.
• Харламова Ф.С., Кладова О.В., Учайкин В.Ф., Сергеева Э. М., Нестеренко В.Г., Легкова , Фельдфикс Л.И. Возможности применения противовирусного препарата Кагоцел для профилактики и лечения гриппа и других острых респираторных инфекций у часто болеющих детей младшего возраста. Эпидемиология и инфекции. 2012; № 1: 32-61.
• вeutel G. et al. Virus-associated hemophagocytic syndrome as a major contributor to death in patients with 2009 influenza A (H1N1) infection. сritical сare. 2011; 15(2): R80.
• сlinical Aspects of Pandemic 2009 Influenza A (H1N1) Virus Infection. Writing сommittee of the WHO сonsultation on сlinical Aspects of Pandemic (H1N1) 2009 Influenza. N. Engl. J. Med. 2010; V. 362: 1708-1719.
• Günther A., Ruppert с., Schmidt R., Markart P., Grimminger F., Walmrath D., Seeger W. Surfactant alteration and replacement in acute respiratory distress syndrome. Respir Res. 2001; 2(6): 353-364.
• Hong-bo L.I., Wen-xiu Q., Sheng-qi L.I., et al. Multicenter randomized double blind parallel clinical trial of influenza arbidol hydrochloride tablet in the treatment of naturally acquired. The сhinese Journal of сlinical Pharmacology. 2006; Issue 6: 403-405.
• Influenza A (H3N2) Variant Virus Related Hospitalizations. Morbidity and mortality Weekly Report (MMWR). Ohio, 2012.
• James R. et al. Pulmonary Pathologic Findings of Fatal 2009 Pandemic Influenza A/H1N1 Viral Infections. Arch. Pathol. Lab. Med. 2010; V. 134, N. 2: 235-243.
• Janero D.R. Malondialdegide and thiobarbituric acid-reactivity as diagnostic in dicesoflipid peroxidation and peroxidative tissue injury. Free Radical вiology&Medicine. 1990; Vol.9: 515-540.
• Nicoll A., Danielsson N. A novel reassortant avian influenza A(H7N9) virus in сhina - what are the implications for Europe. Eurosurveillance. 2013; V.18, N15.http://www.eurosurveillance.org/ViewArticle.aspx. ArticleId=20452.
• Osterlund P. et al. Pandemic H1N1 2009 influenza A virus induces weak cytokine responses in human macrophages and dendritic cells and is highly sensitive to the antiviral actions of interferons. J. Virol. 2010; V. 84: 1414-1422.
• Perez-Padilla R. et al. Pneumonia and Respiratory Failure from Swine-Origin Influenza A (H1N1) in Mexico. N. Engl. J. Med. 2009; V. 361: 680-689.
• Tsutsumi H., Ouchi K., Ohsaki M. et al. Immunochromatography test for rapid diagnosis of adenovirus respiratory tract infections: comparison with virus isolation in tissue culture. J. сlin. Microbiol. 1999; Vol. 37(6): 2007-2009.
• Wang M.Z., сai в.Q., Li L.Y., Lin J.T., Su N., Yu H.X., Gao H., Zhao J.Z., Liu L. Efficacy and safety of arbidol in treatment of naturally acquired influenza. Zhongguo Yi Xue Ke Xue Yuan Xue вao. 2004;26(3):289-93.
• Wicher J., вienvenu J., Monnerеt G. Procalcitonin as an acute phase marker. Ann. сlin. вiochem. 2001; №38: 483-493.
|
|
Приложения
Приложение А1.
Состав рабочей группы.Клинические рекомендации «Грипп у детей»разработаны сотрудниками ФГБУ НИИДИ ФМБА России.
| Фамилии, имена, отчества разработчиков | Место работы с указанием занимаемой должности, ученой степени и звания | Адрес места работы с указанием почтового индекса | Рабочий телефон с указанием кода города |
| Осидак Л.В. | ФГБУ НИИ гриппа МЗ РФ. Ведущий научный сотрудник отделения РВИ у детей, доктор медицинских наук, профессор | Санкт-Петербург Ул. профессора Попова, д. 15/17 197236 | 8(812)499-15-40 |
| Дондурей Е.А. | ФГБУ НИИ гриппа МЗ РФ. Старший научный сотрудник отделения РВИ у детей, кандидат медицинских наук | Санкт-Петербург Ул. профессора Попова, д. 15/17 197236 | 8(812)499-15-40 |
| Дриневский В.П. | ФГБУНИИ гриппа МЗ РФ. Руководитель отделения РВИ у детей, д.м.н., профессор | Санкт-Петербург Ул. профессора Попова, д. 15/17 197236 | 8(812)499-15-40 |
| АнохинВ.А. | ГОУ ВПО «Казанский государственный медицинский университет». Заведующий кафедрой детских инфекционных болезней, д.м.н., профессор | Казань, ул. Проспект Победы, 83 420140 | 8 (843) 267-81-00 |
| НовокшоновА.А. | ПФ РНИМУ им. Н.И.Пирогова МЗ РФ. Профессор кафедры инфекционных болезней у детей №1 | Москва, 4-й Добрынинский пер., дом 1, МДГКБ 119049 | 8(499) 236-25-51 |
| Шарипова Е.В. | ФГБУ НИИДИ ФМБА России. Научный сотрудник, кандидат медицинских наук | Санкт-Петербург Ул. профессора Попова, д. 9 197022 | 8(812)234-29-87 |
| Бабаченко И.В. | ФГБУ НИИДИ ФМБА России. Ведущий научный сотрудник, доктор медицинских наук | Санкт-Петербург Ул. профессора Попова, д. 9 197022 | 8(812)234-29-87 |
Приложение А2.
Методология разработки клинических рекомендаций.• Методология.
Методы, использованные для сбора/селекции доказательств:
- поиск в электронных базах данных.
• Описание методов, использованных для сбора/селекции доказательств:
- доказательнойбазойдлярекомендацийявляютсяпубликации,вошедшиевКохрановскую библиотеку, базы данных EMBASE, MEDLINE, сlinicalkey ELSEVIER, электронную библиотеку (www.elibrary.ru). Глубина поиска составляла 5 лет.
• Методы, использованные для оценки качества и силы доказательств:
- консенсус экспертов;
- оценка значимости в соответствии с уровнями достоверности доказательств и уровнями убедительности рекомендаций.
• Целевая аудитория данных клинических рекомендаций:
• врач-анестезиолог-реаниматолог;
• врач-бактериолог;
• врач-вирусолог;
• врач-дезинфектолог;
• врач здравпункта;
• врач-инфекционист;
• врач клинической лабораторной диагностики;
• врач - клинический фармаколог;
• врач-лаборант;
• врач-невролог;
• врач общей практики (семейный врач);
• врач-паразитолог;
• врач-педиатр;
• врач-педиатр городской (районный);
• врач-педиатр участковый;
• врач по медицинской профилактике;
• врач по медицинской реабилитации;
• врач приемного отделения;
• врач-терапевт;
• врач-терапевт подростковый;
• врач-терапевт участковый;
• врач-эпидемиолог.
Клинические рекомендации «Грипп у детей» предназначены для применения в медицинских организациях Российской Федерации.
Клинические рекомендации «Грипп у детей» разработаны для решения следующих задач:
• проверки на соответствие установленным Протоколом требований при проведении процедуры лицензирования медицинской организации;
• установление единых требований к порядку диагностики, лечения, реабилитациии профилактики детей больных гриппом;
• унификация разработок базовых программ обязательного медицинского страхования и оптимизация медицинской помощи детям больным гриппом;
• обеспечение оптимальных объемов, доступности и качества медицинской помощи, оказываемой пациенту в медицинской организации;
• разработка стандартов медицинской помощи и обоснование затрат на ее оказание;
• обоснование программы государственных гарантий оказания медицинской помощи населению, в том числе и детям;
• проведение экспертизы и оценки качества медицинской помощи объективными методами и планирования мероприятий по его совершенствованию;
• выбор оптимальных технологий профилактики, диагностики, лечения и реабилитации для конкретного больного;
• защита прав пациента и врача при разрешении спорных и конфликтных вопросов.
Таблица П1. Уровни достоверности доказательств с указанием использованной классификации уровней достоверности доказательств.
| Уровни доказательств | Описание |
| 1++ | Мета-анализы высокого качества, систематические обзоры рандомизированных контролируемых исследований (РКИ), или РКИ с очень низким риском систематических ошибок |
| 1+ | Качественно проведенные мета-анализы, систематические обзоры или РКИ с низким риском систематических ошибок |
| 1- | Мета-анализы, систематические обзоры или РКИ с высоким риском систематических ошибок |
| 2++ | Высококачественные систематические обзоры исследований случай-контроль или когортных исследований. Высококачественные обзоры исследований случай-контроль или когортных исследований с очень низким риском эффектов смешивания или систематических ошибок и средней вероятностью причинной взаимосвязи |
| 2+ | Хорошо проведенные исследования случай-контроль или когортные исследования со средним риском эффектов смешивания или систематических ошибок и средней вероятностью причинной взаимосвязи |
| 2- | Исследования случай-контроль или когортные исследования с высоким риском эффектов смешивания или систематических ошибок и средней вероятностью причинной взаимосвязи |
| 3 | Не аналитические исследования (например: описания случаев, серий случаев) |
| 4 | Мнение экспертов |
Таблица П2. Уровни убедительности рекомендаций с указанием использованной классификации уровней убедительности рекомендаций.
| Сила доказательств | Описание |
| A | По меньшей мере, один мета-анализ, систематический обзор, или РКИ, оцененные, как 1++, напрямую применимые к целевой популяции и демонстрирующие устойчивость результатов или группа доказательств, включающая результаты исследований, оцененные, как 1+, напрямуюприменимыекцелевойпопуляцииидемонстрирующиеобщую устойчивость результатов |
| в | Группа доказательств, включающая результаты исследований, оцененные, как 2++, напрямую применимыекцелевойпопуляцииидемонстрирующие общую устойчивость результатов или экстраполированные доказательства из исследований, оцененных, как 1++ или 1+ |
| с | Группа доказательств, включающая результаты исследований оцененные, как 2+, напрямуюприменимыекцелевойпопуляцииидемонстрирующиеобщую устойчивость результатов; или экстраполированные доказательства из исследований, оцененных, как 2++ |
| D | Доказательства уровня 3 или 4; или экстраполированные доказательства, из исследований, оцененных, как 2+ |
Индикаторы доброкачественной практики (GoodPracticePoints. GPPs):
• рекомендуемая доброкачественная практика базируется на клиническом опыте членов рабочей группы по разработке рекомендаций.
• Уровни убедительности рекомендаций (A-D), уровни достоверности доказательств (1++, 1+, 1-, 2++, 2+, 2-, 3, 4) и индикаторы доброкачественной практики - goodpracticepoints (GPPs) приводятся при изложении текста рекомендаций.
Приложение А3.
Связанные документы.Данные клинические рекомендации разработаны с учетом следующих нормативно-правовых документов:
1) Федеральный закон от 21 ноября 2011 г. 323-ФЗ «Об основах охраны здоровья граждан в Российской Федерации»( Собрание законодательства Российской Федерации, 2011, № 48, 6724);
2) Федеральный закон Российской Федерации от 29 ноября 2010 г. N 326-ФЗ Об обязательном медицинском страховании в Российской Федерации»;
3) Приказ Минздравсоцразвития Россииот 5 мая 2012г. №521н Об утверждении Порядка оказания медицинской помощи детям с инфекционными заболеваниями , зарегистрирован в Минюсте РФ 10 июля 2012г., регистрационный №24867;
4) Приказ Минздравсоцразвития России №1664н от 27 декабря 2011 г. Об утверждении номенклатуры медицинских услуг», зарегистрирован в Минюсте 24 января 2012, регистрационный № 23010;
5) Приказ Минздравсоцразвития Россииот 23 июля 2010 г. 541н «Об утверждении Единого квалификационного справочника должностей руководителей, специалистов и служащих», раздел «Квалификационные характеристики должностей работников в сфере здравоохранения», зарегистрирован в Минюсте РФ 25 августа 2010 г.,регистрационный№18247;
6) Приказ Минздрава России от 12,08. 2013 г. 565 «Об утверждении перечня видов высокотехнологичной медицинской помощи»;
7) Приказ Минздрава РФ от 09,11,2012 г. 757н «Об утверждении стандарта первичной медико-санитарной помощи детям при гриппе легкой степени тяжести»( Зарегистрировано в Минюсте РФ 23,01,2013 № 26697);
8) Приказ Минздрава РФ от 20,12,2012 г. 1095н «Об утверждении стандарта специализированной медицинской помощи детям при гриппе средней степени тяжести»( Зарегистрировано в Минюсте РФ 20,03,2013 № 27796);
9) Приказ Минздрава РФ от 20,12,2012 г. 1098н «Об утверждении стандарта специализированной медицинской помощи детям при гриппе тяжелой степени тяжести»( Зарегистрировано в Минюсте РФ 14,03,2013 № 27681);
10) Санитарно-эпидемиологические правила «Профилактика гриппа и других острых респираторных вирусных инфекций» СП 3,1,2,3117-13. Постановление от 18 ноября 2013 г. N 63.
КР337. Болевой синдром (БС) у детей, нуждающихся в паллиативной медицинской помощи.
Приложение В.
Информация для пациентов.Грипп - острое респираторное вирусное заболевание, характеризующееся лихорадкой и симптомами общей интоксикации, доминирующими над умеренным катаральным синдромом в верхних отделах респираторного тракта. Грипп вызывается РНК-содержащими вирусами, относящимися к семейству Orthomyxoviridae, род Influenzavirus, включающий вирусы гриппа типов A, в и с. Грипп обычно начинается на фоне полного здоровья или после кратковременного (1-2 часа) продромального периода с характерным преобладанием интоксикационного синдрома над синдромом поражения респираторного тракта (в основном, носоглотки, гортани и трахеи). Температура тела уже в первые часы достигает максимального уровня (38,5-40°C)с одновременным появлением и других симптомов интоксикации, выраженность которых определяет степень тяжести заболевания, которая может быть различной-от легкой до крайне тяжелой. Заболевание проявляется ознобом, головной болью, ломотой в мышцах, суставах, болью при движении глазными яблоками или надавливании на них, светобоязнью, слезотечением, резкой слабостью и утомляемостью, вялостью. Возможно появление головокружения, обморочных состояний, потери сознания, бреда, галлюцинаций, судорог. Интоксикационный синдром в первый день болезни доминирует над катаральным синдромом. Катаральный синдром проявляется затруднением носового дыхания, скудным слизисто-серозным ринитом, сухостью слизистых, першением в горле, саднением или сухим нечастым, а иногда (у детей старшего возраста) грубым «трахеитным», с болью за грудиной, кашлем. Характерна умеренная гиперемия с синюшным оттенком дужек, зернистость и инъекция сосудов на мягком небе, задней стенке глотки. Возможны носовые кровотечения, мелкоточечная или петехиальная сыпь на коже лица, шеи, груди и верхних конечностях, геморрагии на слизистой оболочке рото- и носоглотки, задней стенки глотки, конъюнктив, примесь крови в рвотных массах, мокроте,гематурия В терапии применяются противовирусные препараты с первых дней болезни. При развитии бактериальных осложнений показано назначение антибактериальных препаратов. Наиболее эффективный способ профилактики - ежегодная вакцинация.
Приложение Г.
| Лекарственная группа | Лекарственные средства | Показания | Уровень* доказательности |
| Ингибиторы нейраминидазы | Осельтамивир** | Клинические проявления гриппа.Применяется с 1 года. | 1++ |
| Занамивир | Клинические проявления гриппа. Применяется с 5 лет. | 1++ | |
| Прочие противовирусные препараты | Умифеновир** | Клинические проявления гриппа. Применяется с 2 лет | 2++ |
| Прочие противовирусные средства | Кагоцел** | Клинические проявления гриппа. Применяется с 3 лет | 2++ |
| Прочие противовирусные средства | Имидазолилэтанамидпентандиовой кислоты** | Клинические проявления гриппа. Применяется с 7 лет | 2++ |
| Прочие противовирусные средства | Тилорон** | Клинические проявления гриппа. Применяется с 7 лет | 2++ |
| Прочие иммуностимуляторы | Меглюминаакридонацитат** | Клинические проявления гриппа. Применяется с 4 лет | 2++ |
| Интерфероны | Интерферон α2b** (капли, спрей, мазь, суппозитории, гель) | Клинические проявления гриппа применяется в любом возрасте | 2++ |
| Интерфероны в комбинациях | Интерферон α2b** + таурин (капли, спрей, суппозитории) | Клинические проявления гриппа | 2++ |
| Интерферон α2b +дифенгидрамин | |||
| Иммуноглобулины, нормальные человеческие | Интраглобин | При лечении тяжелых форм гриппа | 2+ |
| Пентаглобин | |||
| Производные пропионовой кислоты | Ибупрофен** | При повышении температуры>38,0ₒС, миалгическом синдроме | 2++ |
| Анилиды | Парацетамол** | При повышении температуры>38,0ₒС | 2++ |
| Пиразолоны | Метамизол натрия** (только формы для парентерального введения) | При повышении температуры>38,5ₒС, болевом синдроме | 2++ |
| Миотропный спазмолитик | Папаверина гидрохлорид | Для расслабления гладкой мускулатуры | 2++ |
| Глюкокортикои-ды (H02AB) | Преднизолон** | Для купирования бронхообструктивного синдрома | 2+ |
| Дексаметазон** | 2+ | ||
| Витамины (А11GA) | Аскорбиновая кислота** | Обладает выраженным антиоксидантным действием | 2+ |
| Растворы электролитов | Натрия хлорид** | Восполнение электролитных нарушений | 2+ |
| Калия хлорид** | Восполнение электролитных нарушений | 2+ | |
| Растворы, влияющие на водно-электролитный баланс | Калия хлорид+Кальцияхлорид+Магнияхлорид+Натрияацетат+Натрия хлорид** | Восполнение электролитных нарушений | 2+ |
| Плазмозамещающие и перфузионные растворы | Декстроза** | При выраженной интоксикации | 2+ |
| Дезинтоксикационное средство | Меглюмина натрия сукцинат** | При выраженной интоксикации | 2+ |
| Адреномиметики | Ксилометазолин** | При выраженном затруднении носового дыхания | 2+ |
| Оксиметазолин | |||
| Муколитические препараты и отхаркивающие | Ацетилцистеин** | При непродуктивном влажном кашле, для разжижения и лучшего отделения мокроты | 2+ |
| Карбоцистеин | 2+ | ||
| Другие противокашлевые средства и отхаркивающие средства | Амброксол** | При непродуктивном влажном кашле, для разжижения и лучшего отделения мокроты | 2+ |
| Прочие средства системного действия для лечения обструктивных заболеваний дыхательных путей | Фенспирид** | При наличии катарального синдромас 2 лет | 2+ |
| Селективные β2-адреномиметики | Сальбутамол** | При наличии бронхообструктивного синдрома у детей старше 18 месяцев | 2+ |
| Легочные сурфактанты | Сурфактант БЛ | При угрозе развития ОРДС | 2+ |
| Порактант альфа** | 2+ | ||
| β 2-адреномиметики в сочетании с М-холиноблокатором | Ипратропиябромид+Фенотерол** | При наличии бронхообструктивного синдрома | 2+ |
| Сульфонамиды | Фуросемид** | С целью нормализации диуреза при проведении дезинтоксикационной терапии | 2+ |
| Стимуляторы моторики желудочно-кишечного тракта | Метоклопрамид** | Для купирования рвоты | 2+ |
Примечание. Уровень доказательности в соответствии с уровнями достоверности доказательств (Приложение А2).
Лекарственные препараты для медицинского применения, зарегистрированные на территории РФ, назначаются в соответствии с инструкцией по применению лекарственного препарата для медицинского применения и фармакотерапевтической группой по анатомо-терапевтическо-химической классификации, рекомендованной ВОЗ, а также с учетом способа введения и применения лекарственного препарата. При назначении лекарственных препаратов для медицинского применения детям доза определяется с учетом массы тела, возраста в соответствии с инструкцией по применению лекарственного препарата для медицинского применения.
Назначение и применение лекарственных препаратов для медицинского применения, медицинских изделий и специализированных продуктов лечебного питания, не входящих в стандарт медицинской помощи, допускаются в случае наличия медицинских показаний (индивидуальной непереносимости, по жизненным показаниям) по решению врачебной комиссии (часть 5 статьи 37 Федерального закона от 21,11. 2011 № 323-ФЗ «Об основах охраны здоровья граждан в Российской Федерации»( Собрание законодательства Российской Федерации, 28,11,2011, № 48, 6724; 25,06,2012, № 26, 3442).
Приложение Г2.
Критерии оценки степени тяжести гриппа на основании клинических признаков.| Признак | Характеристика признака | ||
| Легкая степень тяжести | Средняя степень тяжести | Тяжелая степень тяжести | |
| Выраженность интоксикации | Легкая или умеренная выраженность | Умеренно или значительно выражена | Ярко выражена |
| Выраженность лихорадки | Повышение температуры до 38-38,5°С или нормальная | Повышение температуры более 38,5-39,5°С | Повышение температуры более 39,5°С |
| Характер воспалительных изменений респираторного тракта | Воспалительные изменения катарального характера с развитием острого ринита, фарингита | Воспалительные изменения с развитием острого ринита, фарингита, трахеита, бронхита | Воспалительные изменения с развитием острого ринита, фарингита, трахеита, бронхита, пневмонии |
| Выраженность геморрагического синдрома | Нет | Умеренно выражен - носовые кровотечения, геморрагии на коже и слизистых, микрогематурия | Массивные кровотечения, с развитием ДВС синдрома |
| Осложнения | Нет | Имеются | Имеются |
Приложение Г3.
Наиболее частые симптомы и синдромы гриппа и его осложнения.Наиболее частые симптомы и синдромы гриппа.
Интоксикационный синдром проявляется ознобом, головной болью, ломотой в мышцах, суставах, болью при движении глазными яблоками или надавливании на них, светобоязнью, слезотечением, резкой слабостью и утомляемостью, вялостью. Возможно появление головокружения, обморочных состояний, потери сознания, бреда, галлюцинаций, судорог. Интоксикационный синдром в первый день болезни доминирует над катаральным синдромом.
Синдром поражения респираторного тракта (катаральный синдром) при гриппе обычно выражен не резко и характеризуется затруднением носового дыхания, скудным слизисто-серозным ринитом, сухостью слизистых, першением в горле, саднением или сухим нечастым, а иногда (у детей старшего возраста) грубым «трахеитным», с болью за грудиной, кашлем. Характерна умеренная гиперемия с синюшным оттенком дужек, зернистость и инъекция сосудов на мягком небе, задней стенке глотки.
Геморрагический синдром проявляется носовыми кровотечениями, возможны мелкоточечная или петехиальная сыпь на коже лица, шеи, груди и верхних конечностях, геморрагии на слизистой оболочке рото- и носоглотки, задней стенки глотки, конъюнктив, примесь крови в рвотных массах, мокроте,гематурия Нередко имеет место развитие синдрома диссеминированного внутрисосудистого свертывания (ДВС). Кровотечения и кровоизлияния при гриппе, в первую очередь, ассоциированы с тяжелой тромбоцитопенией, что позволяет расценивать ее в качестве надежного прогностического фактора данного синдрома. Риск кровоизлияний в жизненно важные органы существенно появляется при показателях числа тромбоцитов менее 100*109/мл с реальной угрозой при цифрах менее 50*109/мл.
Осложнения при гриппе.
Осложнения при гриппемогут сформироваться на любом этапе инфекции.
Наиболее тяжелыми из осложнений является токсикоз (септикоподобный синдром) с системной воспалительной реакцией и пантропизмом(генерализацией процесса и полиорганными поражениями):
• инфекционно-токсическая (гипоксическая) энцефалопатия (нейротоксикоз);
• острый респираторный дистресс-синдром (ОРДС);
• синдром Гассера, острая почечная недостаточность (ОПН);
• синдром Рея;
• миокардит и синдром Кишша;
• синдром Уотерхауза-Фридериксена;
• гемофагоцитарный синдром;
• синдром диссеминированного внутрисосудистого свертывания (ДВС синдром);
• рабдомиолиз;
• тромбоэмболия легочной артерии (у детей наблюдается крайне редко).
Процесс при инфекционно-токсической ( гипоксической) энцефалопатии развивается по типу острой внутричерепной гипертензии с характерными для нее проявлениями: нарушением сознания, делирием, менингеальными симптомами. Характер и выраженность неврологических расстройств при этом зависят от уровня поражения мозга и соотношения объемов ликвора, крови в сосудах мозга и вещества мозга. Развивающийся отек мозга приводит к коме и судорогам, параллельно нарастает декомпенсация гемодинамики, определяющая исход заболевания. Всегда имеются признаки вовлечения в процесс вегетативной нервной системы, а при остром отеке/набухании головного мозга имеет место брадикардия, повышение артериального давления и расстройство дыхания центрального генеза. Возможна гипогликемия, как достаточно частая причина расстройств сознания у тяжелобольных детей, что требует контроля уровня сахара крови и, при необходимости, его коррекции.
ОРДС обусловлен поражением вирусами альвеоло-капиллярных мембран, увеличением капиллярной проницаемости для больших молекул и нарушением образования сурфактанта. Появляются признаки нарастающей легочной гипертензии и синдрома острого легочного сердца. Наблюдается чувство нехватки воздуха, частое храпящее дыхание, тахикардия, профузная потливость, резко выраженная бледность, цианоз, рефрактерность к кислородотерапии, регистрация массы хрипов над легкими при физикальном обследовании и мутного фона легких с так называемым симптомом «снежной бури» и двусторонними инфильтратами неправильной облаковидной формы - при рентгенологическом. Накапливающаяся при ОРДС жидкость располагается в задне-нижних отделах легкого (под действием силы тяжести), поэтому при всей мозаичности поражения прямой Rg-снимок будет демонстрировать картину массивного двустороннего поражения легких [14, 16, 37].
Синдром Гассера (гемолитико-уремический с развитием ДН) развивается на фоне гриппа в результате микротромбоза и микроангиопатии почечных клубочков, а такжеповреждения целостности эритроцитов и тромбоцитов, формируется внутрисосудистая гемолитическая анемия (уровень гемоглобина снижается до 50-80 г/л) и тромбоцитопения (до 20 000-50 000 в 1 мкл), гипонатриемия, гипохлоремия, гиперкалиемия. Появляется слабость, сонливость, раздражительность, бледность с желтушным оттенком, пастозность лица, часто петехиальная или звездчатая, нередко геморрагически-некротическая сыпь, рвота «кофейной гущей», макрогематурия и протеинурия, нарастающая сердечная и дыхательная недостаточность, смерть от прогрессирующего коллапса.
Рабдомиолиз - патологический синдром, возникающий в острый период гриппа в связи с массивным поражением поперечно-полосатых мышц. Процесс характеризуется миалгией и типичным миозитом с отеком тканей конечностей, появлением в кровотоке свободного миоглобина (миоглобинемия), миоглобинурией и высоким уровнем креатининфосфокиназы. Массивнаямиоглобинурия (>70-90 мг/л), повреждающая почечные извитые канальцы является основной причиной развития почечной недостаточности при гриппе.
Синдром Рея (токсическая энцефалопатия с жировойдегенерациейпечени, острая печеночная недостаточность). Опорные признаки: внезапное развитие комы у пациента с гриппом при отсутствии признаков воспаления на фоне повторной рвоты кофейной гущей, не приносящей облегчения. Появляется сонливость, выраженная адинамия, спутанность сознания вплоть до дезориентации, арефлексия, судороги, а также увеличение печени до 5-7 повышение уровня печеночных ферментов, гипоальбуминемия, гипопротромбинемия, гипофибриногенемия и азотемия, геморрагический синдром, гематурия на фоне олигурии, нарушение кислотно-основного состояния (КОС) в виде дыхательного алкалоза с метаболическим ацидозом, олигурия, возможна остановка дыхания. Преимущественно наблюдается при гриппе В и в случаях употребления салициллатов.
Синдром Кишша (острая коронарная недостаточность ) развивается у детей раннего возраста. Вследствие чрезмерной синусовой тахикардии развиваются признаки нарастающей сердечной недостаточности и нарушения периферического кровотока. За счет значительного сокращения времени диастолы резко затрудняется венозный приток и уменьшается ударный объем, в результате чего страдает коронарный кровоток, приводя к недостаточному кровоснабжению миокарда. Характерно изменение соотношения «пульс-дыхание» в сторону относительного увеличения числа сердечных сокращений. Развиваются симптомы шунто-диффузионной дыхательной недостаточности: бледность, цианоз, мраморный рисунок кожных покровов, частое поверхностное дыхание, «дыхание загнанного зверя», глухость сердечных тонов, слабый, частый пульс (более 200 уд./мин). Неврологические расстройства: возбуждение либо сомнолентность, двигательное беспокойство, гиперкинезы. Если тахикардия вовремя не ликвидирована, то появляются признаки сердечной декомпенсации: периорбитальные, а затем - распространенные отеки, увеличение печени, парез кишечника, вздутие живота, олигурия, признаки нарушения внутрижелудочковой проводимости на ЭКГ. Затем тахикардия на фоне гипертермии сменяется брадикардией с последующей остановкой сердца.
Синдром Уотерхауза-Фридериксена (острая надпочечниковая недостаточность, адреналовый геморрагический синдром): на фоне клинической симптоматики гриппа развивается молниеносная пурпура вследствие кровоизлияния в кору надпочечников с последующим возникновением кровоизлияний в различные органы. Это наиболее злокачественный вариант токсикоза. При нарастающей температуре тела и не резко выраженных неврологических расстройствах отмечается резкая бледность с появлением на коже живота, грудной клетки геморрагической сыпи с последующим развитием сосудистого коллапса (уровень АД катастрофически снижается, тахикардия до 240 сокращений в 1 мин, гипертермия сменяется гипотермией, быстро наступает кома).
Гемофагоцитарный синдром. Формируется в ходе развития болезни [35]. Фатальная лейкопения, анемия и тромбоцитопения на фоне катастрофического падения уровня фибриногена проявляется клиникой полиорганной недостаточности. Именно эти изменения лежат в основе тяжелых гемокоагуляционных расстройств при гриппе. При оценке возможного прогноза следует учесть, что гемофагоцитарный синдром потенциально может сформироваться на разных этапах развития гриппа: с самых первых дней, вплоть до 10-12 дня заболевания.
Синдром диссеминированного внутрисосудистого свертывания (ДВС-синдром). Поражение системы микроциркуляции. Развивается при генерализованном вовлечении в процесс стенок сосудов и/или первичного воздействия на тромбоциты вследствие чрезмерной активации тромбопластинообразования с потреблением тромбоцитов, плазменных факторов свертывания крови, патологического фибринолиза с исходом в тромбозы и кровотечения.
В процессе развития ДВС-синдрома выделяют 3 стадии, каждая последующая из которых имеет более тяжелые проявления:
I стадия - гиперкоагуляция и гипертромбообразование:
• отмечается повышенная свертываемость крови;
• при остром процессе обычно просматривается.
II стадия - переход от гиперкоагуляции к гипокоагуляции (коагулопатия потребления). Проявляется появлением:
• множественных геморрагий в местах инъекций, ниже места наложения манжетки при измерении АД, при пальпации ;
• длительного и повторного кровотечения из мест уколов, носа, матки;
• появление примеси крови в моче, фекалиях, мокроте, рвотных массах, вплоть до рвоты «кофейной гущей».
III стадия - глубокая гипокоагуляция (активация фибринолиза) вплоть до полной несвертываемости крови и выраженной тромбоцитопении.
Возможны любые комбинации вовлечения в процесс двух или более систем органов с развитием их необратимой дисфункции, в том числе ДВС-синдрома, ОРДС, острой почечной, надпочечной и печеночной недостаточности, острой дисфункции ЦНС.
Из осложнений гриппа со стороны респираторного тракта возможно развитие:
• острого стенозирующего ларинготрахеита (ОСТЛ);
• острого бронхита;
• острой пневмонии.
Острый стенозирующий ларинготрахеит (ОСТЛ). Одно из осложнений гриппа, основные клинические проявления которого (осиплость голоса, обструкция дыхательных путей, лающий кашель и инспираторная одышка), в отличие от ОСТЛ при парагриппе, РС - и адено - вирусных инфекций, развиваются в первые часы заболевания на фоне гипертермии и выраженной интоксикации, особенно у детей с проявлениями респираторного аллергоза или эпизодами ларингита в анамнезе.
Острый бронхит с поражением бронхов крупного и среднего калибров наблюдается при гриппе в 20-30 % случаев. У каждого пятого ребенка с бронхитом развивается обструктивный синдром, при этом преобладает спастический характер обструкции.
Ведущее место среди осложнений гриппа принадлежит острой пневмонии, которая может развиваться как в начале заболевания, так и в периоде реконвалесценции примерно с одинаковой частотой (в 5-8 % случаев заболеваний, наблюдающихся амбулаторно, и в 12,3-18,5 % случаев среди госпитализированных детей).
В первые 4-5 дней болезни процесс в легких при гриппе, обусловленном преимущественно новым вирусом, с наибольшей частотой формируется у непривитых подростков, не получавших противовирусные препараты. Развивается диффузный вирусный пневмонит с тяжелой гипоксемией, нередко с ОРДС и геморрагическим отеком легких, отличающийся быстрым прогрессированием и высокой летальностью.
Пневмонии, развивающиеся, на поздних сроках от начала заболевания гриппом, имеют в основном, вирусно-бактериальную этиологию, нередко диагностируются только рентгенологически. Обычно в конце первой - начале второй недели от начала заболевания после короткого светлого промежутка наблюдается новый подъем температуры тела с усилением интоксикации и появлением локальных изменений в легких, подтверждаемых рентгенологически [28, 44].
Вовлечение в инфекционный процесс у детей и подростков сердечной мышцы изолированно (миокардит, миокардиодистрофия) наблюдается нечасто. В основном, на пике развития всех выше перечисленных синдромов заболевания развиваются и нарушения, приводящие к гипоксии и острой сердечно-сосудистой недостаточности. В особо тяжелых случаях возможно и непосредственно токсическое действие вируса на сосуды, в том числе коронарные (вышеописанный синдром Кишша) и легочную артерию (тромбоз) и миокард.
Поражения нервной системы также могут развиваться в результате как токсического (гипоксического) воздействия возбудителя и продуктов распада клеток в виде токсикозов в начале заболевания, так и в результате репродукции возбудителя в нервных и глиозных клетках с развитием невритов (преимущественно лицевого и тройничного нервов). Поражения нервной системы могут развиваться и при наслоении бактериальной инфекций (стрептококковой ) с развитием менингитов.
Значительно чаще наблюдаются поражения ЛОР-органов (отиты, евстахииты, синуситы, тонзиллит), развивающиеся с участием бактериальной микрофлоры, на любом этапе заболевания.
Приложение Г4.
Детская шкала ком Глазго.| Симптомы | Баллы | Оценка |
| Открывание глаз (E, Ey eresponse ) | ||
| Произвольное | 4 | |
| Как реакция на голос | 3 | |
| Как реакция на боль | 2 | |
| Отсутствует | 1 | |
| Речевая продукция (V, Verbal response) | ||
| Ребенок активен, улыбается, следит за предметами, интерактивен | 5 | |
| При плаче можно успокоить, неполноценная интерактивность | 4 | |
| При плаче успокаивается не надолго, стонет | 3 | |
| Не успокаивается при плаче, беспокоен | 2 | |
| Плач и интерактивность отсутствуют | 1 | |
| Двигательная активность (M, Motorresponse ) | ||
| Выполняет движение по команде | 6 | |
| Целесообразное движение по команде (отталкивание) | 5 | |
| Отдергивание конечности в ответ на болевое раздражение | 4 | |
| Патологическое сгибание в ответ на болевое раздражение (декортикация) | 3 | |
| Патологическое разгибание в ответ на болевое раздражение (децеребрация) | 2 | |
| Отсутствие движений | 1 |
Интерпретация результатов:
15 баллов - сознание ясное.
10-14 баллов - умеренное и глубокое оглушение.
9-10 баллов - сопор.
7-8 баллов - умеренная кома (кома 1).
5-6 баллов - терминальная кома (кома 2).
3-4 балла - гибель коры (кома 3).
|
|
Год актуализации информации
2017.
Связанные заболевания
Связанные клинические рекомендации
Связанные стандарты мед. помощи
- Стандарт медицинской помощи больным гриппом
- Стандарт специализированной медицинской помощи при гриппе средней степени тяжести
- Стандарт специализированной медицинской помощи детям при гриппе тяжелой степени тяжести
- Стандарт специализированной медицинской помощи при пневмонии тяжелой степени тяжести с осложнениями
- Стандарт специализированной медицинской помощи детям при гриппе средней степени тяжести
- Стандарт медицинской помощи больным гриппом, вызванным идентифицированным вирусом гриппа (грипп птиц)
- Стандарт специализированной медицинской помощи при гриппе тяжелой степени тяжести
- Стандарт первичной медико-санитарной помощи детям при гриппе легкой степени тяжести