МКБ-10 коды
|
|
Вступление
Кодирование по Международной статистической классификации болезней и проблем, связанных со здоровьем: D84.1.
Год утверждения (частота пересмотра): 2020.
Возрастная категория: Взрослые , Дети.
Пересмотр не позднее: 2022.
ID: 267.
Разработчик клинической рекомендации.
• Союз педиатров России.
• Российская ассоциация аллергологов и клинических иммунологов.
• Национальная Ассоциация Экспертов в области Первичных Иммунодефицитов.
• Ассоциация медицинских генетиков.
Одобрено Научно-практическим Советом Минздрава РФ.
Год утверждения (частота пересмотра): 2020.
Возрастная категория: Взрослые , Дети.
Пересмотр не позднее: 2022.
ID: 267.
Разработчик клинической рекомендации.
• Союз педиатров России.
• Российская ассоциация аллергологов и клинических иммунологов.
• Национальная Ассоциация Экспертов в области Первичных Иммунодефицитов.
• Ассоциация медицинских генетиков.
Одобрено Научно-практическим Советом Минздрава РФ.
|
|
Список сокращений
АО - ангиоотёк.
НАО - наследственный ангиоотёк.
БК - брадикинин.
СГКС -кортикостероиды для системного применения.
С1-ИНГ - С1-ингибитор.
ФаС1-ИНГ - функциональная активность С1-ингибитора.
SERPING1 - Serpin Family G Member 1.
КК - калликреин.
ВМК - высокомолекулярный кининоген.
FXII - XII фактор свертывания крови.
B2 - брадикининовые рецепторы 2 типа.
НАО-FXII - НАО вследствие мутации в гене XII фактора свертывания крови.
НАО-ANGPT1 - НАО вследствие мутации в гене ангиопоэтина 1.
НАО-PLG - НАО вследствие мутации в гене плазминогена.
НАО-KNG1 - НАО вследствие мутации в гене кининогена 1.
UNK-НАО - НАО вследствие неизвестной мутации.
МКБ -10 Международная статистическая классификация болезней и проблем, связанных со здоровьем, 10-го пересмотра, принятая 43-ей Всемирной Ассамблеей Здравоохранения.
УЗИ - ультразвуковое исследование.
КТ - компьютерная томография.
С4 - С4 фракция комплемента.
ПАО - приобретенный ангиоотёк.
C1q - С1q фракции компонента комплемента.
MLPA - Multiplex ligation-dependent probe amplification.
В/в - внутривенно.
П/к - подкожно.
МЕ - международные единицы.
Мг - миллиграмм.
Мл - миллилитр.
Кг - килограмм.
Г - грамм.
ЛОР - врач-оториноларинголог.
НАО - наследственный ангиоотёк.
БК - брадикинин.
СГКС -кортикостероиды для системного применения.
С1-ИНГ - С1-ингибитор.
ФаС1-ИНГ - функциональная активность С1-ингибитора.
SERPING1 - Serpin Family G Member 1.
КК - калликреин.
ВМК - высокомолекулярный кининоген.
FXII - XII фактор свертывания крови.
B2 - брадикининовые рецепторы 2 типа.
НАО-FXII - НАО вследствие мутации в гене XII фактора свертывания крови.
НАО-ANGPT1 - НАО вследствие мутации в гене ангиопоэтина 1.
НАО-PLG - НАО вследствие мутации в гене плазминогена.
НАО-KNG1 - НАО вследствие мутации в гене кининогена 1.
UNK-НАО - НАО вследствие неизвестной мутации.
МКБ -10 Международная статистическая классификация болезней и проблем, связанных со здоровьем, 10-го пересмотра, принятая 43-ей Всемирной Ассамблеей Здравоохранения.
УЗИ - ультразвуковое исследование.
КТ - компьютерная томография.
С4 - С4 фракция комплемента.
ПАО - приобретенный ангиоотёк.
C1q - С1q фракции компонента комплемента.
MLPA - Multiplex ligation-dependent probe amplification.
В/в - внутривенно.
П/к - подкожно.
МЕ - международные единицы.
Мг - миллиграмм.
Мл - миллилитр.
Кг - килограмм.
Г - грамм.
ЛОР - врач-оториноларинголог.
Термины и определения
Ангиоотёк (АО) - локализованный, остро возникающий, транзиторный, склонный к рецидивированию отёк кожи или слизистых оболочек. Обычно длится от нескольких часов до нескольких дней и проходит самостоятельно.
Описание
Наследственный ангиоотёк (НАО, устаревшее название наследственный ангионевротический отёк) - редкое, потенциально жизнеугрожающее генетически детерминированное заболевание, проявляющееся в виде отёков кожи и слизистых/подслизистых оболочек, возникающих под воздействием брадикинина (БК). Характерными особенностями отёков при НАО являются отсутствие зуда, гиперемии кожи, сопутствующей крапивницы, а также отсутствие эффекта от лечения кортикостероидами для системного применения (сГКС) и антигистаминными препараты для системного применения. [1-4].
НАО относится к первичным иммунодефицитам без инфекционных проявлений. [5].
НАО относится к первичным иммунодефицитам без инфекционных проявлений. [5].
Причины
В основе развития заболевания лежит дефицит и/или снижение функциональной активности С1-ингибитора (С1-ИНГ) вследствие мутации в гене SERPING1 (Serpin Family G Member 1). К настоящему времени, известно более 450 причинно-значимых мутаций. Наследование НАО в абсолютном большинстве случаев происходит по аутосомно-доминантному типу, однако имеются единичные данные об аутосомно-рецессивном типе наследования. Примерно у 20-25% пациентов заболевание обусловлено вновь возникшей мутацией в гене SERPING1, то есть семейный анамнез отсутствует [6,7].
С1 ингибитор - сериновая протеаза, которая принимает участие в регуляции работы следующих систем: системы комплемента, калликреин-кининовой системы, системы свертывания крови по внутреннему пути и фибринолитической системы [8]. Наибольшее значение имеет влияние фермента на калликреин-кининовую систему (рисунок 1): в отсутствии С1-ИНГ (и/или при снижении его функциональной активности (фаС1-ИНГ)) происходит неконтролируемое превращение прекалликреина в калликреин (КК), под воздействием которого расщепляется высокомолекулярный кининоген (ВМК) с образованием БК. Этот эффект усиливает активизация XII фактора свертывания крови (FXII) в результате запуска свертывания крови по внутреннему механизму (также обусловленному отсутствием и/или нарушением функциональной активности С1-ИНГ) [9-11].
БК - основной медиатор отёков при НАО. Вследствие взаимодействия брадикинина с брадикининовыми рецепторами 2 типа (B2) происходит вазодилятация, повышается проницаемость сосудистой стенки с экстравазацией жидкости, обуславливающей развитие отёка различной локализации. При выраженном АО слизистой оболочки кишечника возникает клиника острой кишечной непроходимости, экстравазация жидкости в этом случае может быть настолько велика, что приводит к образованию асцита, выраженной гиповолемии, гипотонии. Брадикинин быстро расщепляется на пептиды эндогенными металлопротеиназами (включая АПФ) [4,10-12].
Несмотря на активизацию процессов свертывания крови, у пациентов с НАО не отмечено повышенной склонности к тромбообразованию, благодаря тому, что в отсутствии С1-ИНГ активизирована также и система фибринолиза, что приводит к повышенной трансформации плазминогена в плазмин [10,13,14].
Рисунок 1. Патогенез НАО с дефицитом С1-ингибитора (I и II типа).
Патогенез НАО без дефицита С1-ИНГ до конца не изучен, однако сходство клинической картины с таковой при НАО I/II типов, дает основания предполагать, что ключевым медиатором отёка так же может являться брадикинин [1]. Чаще всего к развитию этой формы НАО приводит мутация в гене XII фактора свертывания крови - НАО - FXII (примерно 25% всех случаев НАО без дефицита С1-ИНГ). Наследование происходит по аутосомно-доминантному типу с низкой пенетрантностью (более 90% мужчин-носителей мутации и более 40% женщин-носителей мутации не имеют клинических проявлений заболевания) [3,15]. Также описаны единичные случаи развития НАО без дефицита С1-ИНГ вследствие мутации в гене ангиопоэтина 1 (НАО-ANGPT1); плазминогена (НАО-PLG); кининогена 1 (НАО-KNG1). Однако при НАО без дефицита С1-ИНГ выявить причинно-значимую мутацию чаще всего не удается, в таком случае при типичной клинической картине и наличии семейного анамнеза выставляется диагноз: НАО с неизвестной мутацией (UNK-НАО) [1,16-18].
С1 ингибитор - сериновая протеаза, которая принимает участие в регуляции работы следующих систем: системы комплемента, калликреин-кининовой системы, системы свертывания крови по внутреннему пути и фибринолитической системы [8]. Наибольшее значение имеет влияние фермента на калликреин-кининовую систему (рисунок 1): в отсутствии С1-ИНГ (и/или при снижении его функциональной активности (фаС1-ИНГ)) происходит неконтролируемое превращение прекалликреина в калликреин (КК), под воздействием которого расщепляется высокомолекулярный кининоген (ВМК) с образованием БК. Этот эффект усиливает активизация XII фактора свертывания крови (FXII) в результате запуска свертывания крови по внутреннему механизму (также обусловленному отсутствием и/или нарушением функциональной активности С1-ИНГ) [9-11].
БК - основной медиатор отёков при НАО. Вследствие взаимодействия брадикинина с брадикининовыми рецепторами 2 типа (B2) происходит вазодилятация, повышается проницаемость сосудистой стенки с экстравазацией жидкости, обуславливающей развитие отёка различной локализации. При выраженном АО слизистой оболочки кишечника возникает клиника острой кишечной непроходимости, экстравазация жидкости в этом случае может быть настолько велика, что приводит к образованию асцита, выраженной гиповолемии, гипотонии. Брадикинин быстро расщепляется на пептиды эндогенными металлопротеиназами (включая АПФ) [4,10-12].
Несмотря на активизацию процессов свертывания крови, у пациентов с НАО не отмечено повышенной склонности к тромбообразованию, благодаря тому, что в отсутствии С1-ИНГ активизирована также и система фибринолиза, что приводит к повышенной трансформации плазминогена в плазмин [10,13,14].
Рисунок 1. Патогенез НАО с дефицитом С1-ингибитора (I и II типа).
Патогенез НАО без дефицита С1-ИНГ до конца не изучен, однако сходство клинической картины с таковой при НАО I/II типов, дает основания предполагать, что ключевым медиатором отёка так же может являться брадикинин [1]. Чаще всего к развитию этой формы НАО приводит мутация в гене XII фактора свертывания крови - НАО - FXII (примерно 25% всех случаев НАО без дефицита С1-ИНГ). Наследование происходит по аутосомно-доминантному типу с низкой пенетрантностью (более 90% мужчин-носителей мутации и более 40% женщин-носителей мутации не имеют клинических проявлений заболевания) [3,15]. Также описаны единичные случаи развития НАО без дефицита С1-ИНГ вследствие мутации в гене ангиопоэтина 1 (НАО-ANGPT1); плазминогена (НАО-PLG); кининогена 1 (НАО-KNG1). Однако при НАО без дефицита С1-ИНГ выявить причинно-значимую мутацию чаще всего не удается, в таком случае при типичной клинической картине и наличии семейного анамнеза выставляется диагноз: НАО с неизвестной мутацией (UNK-НАО) [1,16-18].
Эпидемиология
Распространенность НАО с дефицитом С1-ИНГ 1:50 000 [1,19]. В настоящее время на территории РФ зарегистрировано 276 пациентов (таблица 1) [19]. Несмотря на то, что заболевание наследуется не сцеплено с полом, количество пациентов женского пола превалирует над количеством пациентов мужского пола (табл.1) [20]. Точная распространенность форм НАО без дефицита С1-ИНГ неизвестна [21].
Таблица 1. Данные Российского регистра пациентов с НАО с дефицитом С1-ингибитора.
Таблица 1. Данные Российского регистра пациентов с НАО с дефицитом С1-ингибитора.
| Возраст пациентов | Мужчины | Женщины |
| до 5 лет | 3 | 4 |
| от 5 до 10 | 16 | 16 |
| от 10 до 18 | 19 | 19 |
| от 18 до 30 | 15 | 39 |
| от 30 до 45 | 25 | 56 |
| старше 45 | 16 | 48 |
| Всего | 94 | 182 |
1,4 Особенности кодирования заболевания или состояния (группы заболеваний или состояний) по Международной статистической классификаций болезней и проблем, связанных со здоровьем.
D 84,1. Дефект в системе комплемента (данный код используется для кодирования НАО с дефицитом С1-ИНГ (I и II типов) и для НАО без дефицита С1-ИНГ [22].|
|
Классификация
1,5 Классификация заболевания или состояния (группы заболеваний или состояний).
НАО с дефицитом С1-ИНГ.• НАО I-го типа обусловлен снижением количества и функциональной активности С1-ИНГ в плазме (85% всех случаев НАО) [1].
• НАО II-го типа обусловлен снижением функциональной активности С1-ИНГ, при этом уровень С1-ИНГ сохраняется в пределах нормы или повышен (15% всех случаев НАО) [1].
НАО без дефицита С1-ИНГ (без патологии системы комплемента):
• НАО с мутацией в гене XII фактора свертывания крови (НАО - FXII);
• НАО с мутацией в гене плазминогена (НАО-PLG);
• НАО с мутацией в гене ангиопоэтина 1 (НАО-ANGPT1);
• НАО с мутацией в гене кининогена 1 (НАО - KNG1).
• НАО с неизвестной мутацией (UNK-НАО), устанавливается при нормальном уровне С1-ингибитора и его функциональной активности в случае типичной клинической картины в сочетании с положительным семейным анамнезом. [1,23,24].
Клиническая картина
Характерен ранний дебют заболевания в первой или второй декаде жизни, однако возможно более позднее появление первых симптомов вплоть до пожилого возраста [25,26]. У большинства пациентов прослеживается семейный анамнез, однако у 25% пациентов он отсутствует [25].Клиническая картина заболевания проявляется АО различной локализации, нечувствительными к терапии антигистаминными препаратами для системного применения и сГКС [1,3,19].
К наиболее частым клиническим проявлениям заболевания относятся:
Периферические отёки - наиболее частое клиническое проявление заболевания, встречающееся практически у 100% пациентов с НАО. Отёки рецидивирующие, не сопровождаются крапивницей. Кожные покровы над отёком не гиперемированы и обычной температуры. Отёки медленно нарастают, их средняя продолжительность 2-4 суток. Возможно наличие покалывания, жжения, болезненности в месте отёка. Верхние и нижние конечности - наиболее частая локализация [25,27].
Абдоминальные атаки - второй по частоте симптом, встречающийся у пациентов с НАО (более 80%). Клинические проявления могут варьировать от дискомфорта до острой боли в области живота, сопровождающейся рвотой, диареей или запором, вздутием, резкой слабостью (при развитии асцита возникает гиповолемия). С помощью визуализирующих методов исследования (ультразвуковое исследование (УЗИ) и компьютерная томография (КТ) органов брюшной полости) можно выявить отёк участка кишечника и свободную жидкость в брюшной полости или полости малого таза. Абдоминальные атаки часто являются причиной необоснованного хирургического вмешательства, так как симптомы имитируют клинику «острого живота». Нередко абдоминальные атаки являются первым клиническим проявлением заболевания, что затрудняет постановку диагноза [25,27].
Отёки, способные привести к асфиксии (потенциально фатальные отёки): отёк гортани, отёк языка, отёк связочного аппарата и небной занавески. При отёке языка - отмечается существенное увеличение его в объеме, часто язык не помещается в ротовой полости [25,27-29].
К более редким клиническим проявлениям заболевания относятся следующие проявления заболевания:
• Интенсивные головные боли (возникающие при отёке мозговых оболочек), сопровождающиеся ощущением сдавления головы, ощущением давления в глазных яблоках, нечувствительных к действию анальгетиков;
• Сильные боли при мочеиспускании, прерывистое мочеиспускание, затруднение мочеиспускания вплоть до анурии, возникающие при отёке мочевого пузыря и уретры;
• Отёки мышц, характеризующиеся ограниченным уплотнением мышцы;
• Отёки суставов;
• Боль и/или ощущение сдавления в области грудной клетки, не сопровождающиеся изменениями на электрокардиограмме.
• Боль в области почек;
• Боль в области пищевода.[27].
У пациентов могут быть могут иметь место «предвестники» отёков: колебание настроения, депрессия, слабость, парестезии, ощущение утолщения кожи, маргинальная эритема ; [25,26].
Маргинальная эритема - не возвышающиеся над поверхностью кожи высыпания розово-красного цвета, без зуда и шелушения, проходящие бесследно в течение нескольких часов - двух суток. Могут быть самостоятельным проявлением заболевания или являться «предвестниками». [30].
Триггеры:
• механическая травма (в том числе, длительное сдавление, укол, ушиб, оперативные вмешательства, инвазивные методы обследования );
• острые инфекции/декомпенсация любой сопутствующей патологии.
• менструация/беременность/лактация;
• прием эстрогенов.
• прием ингибиторов АПФ, антагонистов рецепторов ангиотензина II;
• стресс.[31].
К наиболее частым клиническим проявлениям заболевания относятся:
Периферические отёки - наиболее частое клиническое проявление заболевания, встречающееся практически у 100% пациентов с НАО. Отёки рецидивирующие, не сопровождаются крапивницей. Кожные покровы над отёком не гиперемированы и обычной температуры. Отёки медленно нарастают, их средняя продолжительность 2-4 суток. Возможно наличие покалывания, жжения, болезненности в месте отёка. Верхние и нижние конечности - наиболее частая локализация [25,27].
Абдоминальные атаки - второй по частоте симптом, встречающийся у пациентов с НАО (более 80%). Клинические проявления могут варьировать от дискомфорта до острой боли в области живота, сопровождающейся рвотой, диареей или запором, вздутием, резкой слабостью (при развитии асцита возникает гиповолемия). С помощью визуализирующих методов исследования (ультразвуковое исследование (УЗИ) и компьютерная томография (КТ) органов брюшной полости) можно выявить отёк участка кишечника и свободную жидкость в брюшной полости или полости малого таза. Абдоминальные атаки часто являются причиной необоснованного хирургического вмешательства, так как симптомы имитируют клинику «острого живота». Нередко абдоминальные атаки являются первым клиническим проявлением заболевания, что затрудняет постановку диагноза [25,27].
Отёки, способные привести к асфиксии (потенциально фатальные отёки): отёк гортани, отёк языка, отёк связочного аппарата и небной занавески. При отёке языка - отмечается существенное увеличение его в объеме, часто язык не помещается в ротовой полости [25,27-29].
К более редким клиническим проявлениям заболевания относятся следующие проявления заболевания:
• Интенсивные головные боли (возникающие при отёке мозговых оболочек), сопровождающиеся ощущением сдавления головы, ощущением давления в глазных яблоках, нечувствительных к действию анальгетиков;
• Сильные боли при мочеиспускании, прерывистое мочеиспускание, затруднение мочеиспускания вплоть до анурии, возникающие при отёке мочевого пузыря и уретры;
• Отёки мышц, характеризующиеся ограниченным уплотнением мышцы;
• Отёки суставов;
• Боль и/или ощущение сдавления в области грудной клетки, не сопровождающиеся изменениями на электрокардиограмме.
• Боль в области почек;
• Боль в области пищевода.[27].
У пациентов могут быть могут иметь место «предвестники» отёков: колебание настроения, депрессия, слабость, парестезии, ощущение утолщения кожи, маргинальная эритема ; [25,26].
Маргинальная эритема - не возвышающиеся над поверхностью кожи высыпания розово-красного цвета, без зуда и шелушения, проходящие бесследно в течение нескольких часов - двух суток. Могут быть самостоятельным проявлением заболевания или являться «предвестниками». [30].
Триггеры:
• механическая травма (в том числе, длительное сдавление, укол, ушиб, оперативные вмешательства, инвазивные методы обследования );
• острые инфекции/декомпенсация любой сопутствующей патологии.
• менструация/беременность/лактация;
• прием эстрогенов.
• прием ингибиторов АПФ, антагонистов рецепторов ангиотензина II;
• стресс.[31].
Диагностика
• Всем пациентам с подозрением на НАО рекомендуется проводить дифференциальную диагностику со следующими заболеваниями с целью уточнения диагноза:
• Приобретенный ангиоотёк (ПАО) с дефицитом/нарушением функциональной активности С1-ингибитора;
• АО, вызванными приемом ингибиторов АПФ и антагонистов рецепторов ангиотензина II;
• АО, вызванными медиаторами тучных клеток;
• Идиопатическими АО;[3,32].
• Псевдоангиоотёками (гипопротеинемические отёки, синдром Мелькерссона-Розенталя, синдром верхней полой вены и др). [33].
Уровень убедительности рекомендаций. С (уровень достоверности доказательств - 5).
Комментарии. При проведении дифференциальной диагностики АО с любым другим заболеванием (псевдоангиоотёки) рекомендуется помнить о том, что симптомы при АО длятся от часов до нескольких суток и проходят бесследно, если отёк сохраняется более длительное время, то диагноз АО маловероятен. В большинстве случаев, исключение этих заболеваний, приводящих к развитию псевдоангиоотёка, возможно уже на этапе сбора анамнеза и осмотра. [33].
Таблица 2. Критерии диагностики Наследственного ангиоотёка (НАО).
Уровень убедительности рекомендаций. с (уровень достоверности доказательств - 5).
• Пациентам с жалобами на нарушение дыхания и глотания, осиплостью голоса, дисфонией, страхом смерти, стридором рекомендуется провести визуальное обследование верхних дыхательных путей, оценку звучности голоса, возможности глотания с целью оценки проходимости верхних дыхательных путей. [28,29,34,35].
Уровень убедительности рекомендаций. С (уровень достоверности доказательств - 4).
Комментарии. Отёк нарастает медленно, но время от появления симптомов нарушения дыхания до полной асфиксии непредсказуемо (в среднем составляет от 20 до 40 минут).[28,29].
Таблица 3. Лабораторная диагностика НАО с дефицитом С1-ингибитора (НАО I и II типов).
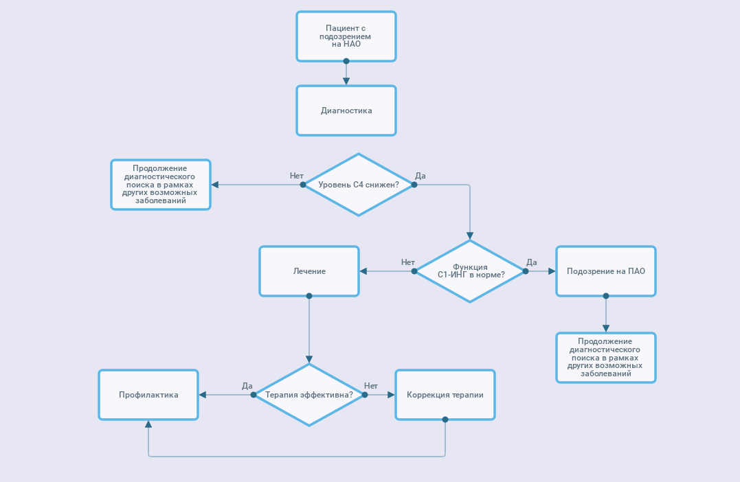
• Всем пациентам-пробандам с подозрением на НАО рекомендуется проведение двукратного исследования уровня С1-ингибитора в крови и функциональной активности С1-ингибитора в крови или исследования уровня С1-ингибитора в крови и функциональной активности С1-ингибитора в крови в сочетании с проведением молекулярно-генетического исследования мутаций в гене SERPING1 в крови методами секвенирования и количественной MLPA для подтверждения диагноза НАО I или II типа.(таблица 2, таблица 3, приложение Б-1). [1,3,37-39].
Уровень убедительности рекомендаций. С (уровень достоверности доказательств - 5).
Комментарии. Измененные показатели (С1-ингибитор, функциональная активность С1-ингибитора) требуют подтверждения с интервалом не менее, чем в 1 месяц. Желательно проведение хотя бы одного из исследования во время развития ангиоотёка, особенно в случае, если данные клинической картины не соответствуют данным проведенных исследований. [3].
Принимая во внимание, что период полувыведения ингибитора С1-эстеразы составляет 62 часа целесообразно проводить измерения не менее через 3 дня после отмены препарата ингибитора С1-эстеразы человека. Икатибант не влияет на сроки проведения анализов. [40].
У здоровых женщин уровень С1-ингибитор и его функциональной активности в плазме крови снижаются во время беременности и возвращаются к норме после родоразрешения. Поэтому результаты анализов должны интерпретироваться с осторожностью. Рекомендуется повторить анализы после родоразрешения для подтверждения диагноза НАО.[1].
В случае, если у пациента выявлена причинно-значимая мутация в гене SERPING1 (относится к патогенным или вероятно-патогенным согласно принятым критериям) проведение повторного исследования уровня С1-ингибитора в крови и функциональной активности С1-Ингибитора в крови не является обязательным.[39,41].
• Всем пациентам-родственникам с подозрением на НАО рекомендуется проведение однократного исследования уровня С1-ингибитора в крови и функциональной активности С1-Ингибиторав крови или поиск ранее выявленной у пробанда причинно-значимой мутации в гене SERPING1 молекулярно-генетическими методами для подтверждения диагноза НАО I или II типа.(таблица 2, таблица 3, приложение Б-1). [1,3,37-39].
Уровень убедительности рекомендаций. С (уровень достоверности доказательств - 5).
• Всем родственникам (в особенности детям) пациента с НАО I и II типов (даже при отсутствии клинических проявлений заболевания) рекомендовано проведение скринингового обследования: исследование уровня С1-ингибитора в крови и исследование функциональной активности С1-ингибитора в крови и/или поиск ранее выявленной причинно-значимой мутации в гене SERPING1 у пробанда молекулярно-генетическими методами (для НАО I и II типов) с целью своевременной диагностики НАО. (таблица 2, приложение Б-2).[1,19].
Уровень убедительности рекомендаций. с (уровень достоверности доказательств - 5).
Комментарии. Ранняя постановка диагноза (в том числе на доклиническом этапе) снижает риск фатального исхода при развитии первого приступа НАО с отёком верхних дыхательных путей.[1,28].
У всех детей при наличии семейного анамнеза до исключения диагноза следует предполагать НАО.[19,42].
Выявленная ранее мутация должна быть причинно-значимой (относится к патогенным или вероятно-патогенным согласно принятым критериям), в противном случае целесообразно только исследования уровня С1-ингибитора в крови и функциональной активности С1-ингибитора в крови. В случае получения сомнительных результатов исследования уровня С1-ингибитора в крови и функциональной активности С1-ингибитора в крови, необходимо повторить исследование.[36].
• Детям до 1 года (у которых есть клинические признаки НАО и/или есть семейного анамнез НАО) рекомендуется проводить молекулярно-генетическое исследование мутаций в гене SERPING1 в крови методами секвенирования и количественной MLPA для ранней постановки диагноза (приложение Б-2).[42-44].
Уровень убедительности рекомендаций. с (уровень достоверности доказательств - 4).
Комментарии. В норме у детей до 1 года уровни С1-ИНГ и его функциональной активности значительно ниже, чем у взрослых. Поэтому использование этих показателей у детей до года с целью диагностики НАО неинформативно. Также неинформативным считается исследование концентрации комплемента в пуповинной крови доношенных новорожденных, так как его уровень ниже, чем уровни у взрослых. Уровни антигена и функциональная активность С1-ИНГ соответствуют 70% и 62% от показателей у взрослых, соответственно. [1].
Цельная кровь является предпочтительным биоматериалом для молекулярно-генетического исследования. Однако данное исследование можно проводить на любых тканях человека при трудностях предоставления крови (букальный эпителий слюны, клетки в моче, биопсийный и секционный материал ).
• Всем пациентам с подозрением на НАО при расхождении данных клинической картины и результатов лабораторных исследований или при сомнительных результатах лабораторных тестов, рекомендуется проведение молекулярно-генетического исследования мутаций в гене SERPING1 в крови методами секвенирования и количественной MLPA с целью поиска причинно-значимых мутация для подтверждения диагноза.[1,2].
Уровень убедительности рекомендаций. с (уровень достоверности доказательств - 5).
Комментарии. Проведение молекулярно-генетического обследования не является обязательным для верификации диагноза НАО I и II типа при наличии типичной клинической картины и диагностически-значимого снижения уровня и/или функциональной активности ингибитора С1-эстеразы. Кроме того, отсутствие обнаружения описанных мутаций при молекулярно-генетическом обследовании не исключает диагноз НАО.[1,2].
• Определение уровня С4 фракции комплемента (С4) пациентам с подозрением на НАО рекомендуется с целью скрининга (таблица 3).[1,45-47].
Уровень убедительности рекомендаций. в (уровень достоверности доказательств - 2).
Комментарии. У пациентов с НАО I и II типов отмечается снижение С4 компонента комплемента (Таблица 3), однако данный показатель не может быть использован для постановки диагноза, так как он может быть снижен при многих других заболеваниях. [1,3].
• Пациентам с подозрением на НАО не рекомендуется определение уровня С2 и С3 фракций комплемента ни с целью скрининга, ни с целью постановки диагноза.[1,2,48].
Уровень убедительности рекомендаций. С (уровень достоверности доказательств - 5).
• Всем взрослым пациентам с дефицитом С1-ИНГ и рецидивирующими ангиоотёками без крапивницы, но без семейного анамнеза или выявленной мутации в гене SERPING1 рекомендуется исследование уровней С1q фракции компонента комплемента (C1q) в крови и определение наличия антител к С1q в крови для исключения приобретенного ангиоотёка (приложение Б-1). [1-3,49].
Уровень убедительности рекомендаций. с ( уровень достоверности доказательств - 4).
Комментарии. ПАО имеют схожую клиническую картину и являются фенокопией НАО (не наследуется). Патология в системе комплемента обусловлена выработкой антител к С1-ИНГ или повышенным его потреблением. При лабораторных исследованиях отмечается снижение количества или функциональной активности С1-ингибитора, как правило, менее выраженное, чем при НАО. [1-3,49].
• Пациентам с НАО, получавшим свежезамороженную плазму, с целью своевременной диагностики инфекционных заболеваний рекомендуется проведение ежегодного обследования:
• определение антител к ВИЧ (Определение антител классов M, G (IgM, IgG) к вирусу иммунодефицита человека ВИЧ-1 (Human immunodeficiency virus HIV 1) в крови; Определение антител классов M, G (IgM, IgG) к вирусу иммунодефицита человека ВИЧ-2 (Human immunodeficiency virus HIV 2) в крови;).
• Определение антигена (HbsAg) вируса гепатита в (Hepatitis в virus) в крови и.
• Определение антител к вирусу гепатита с (Hepatitis с virus) в крови.[1].
Уровень убедительности рекомендаций. с (уровень достоверности доказательств - 5).
Комментарии. Все пациенты с НАО потенциально могут получать препараты крови человека, сопряженные с риском передачи трансмиссивных инфекций - свежезамороженная плазма и ингибитор С1-эстеразы человека. На сегодняшний день не зарегистрировано ни одного случая передачи с препаратом ВИЧ, гепатитов В и С и парвовируса В19 при введении концентрата ингибитора С1-эстеразы человека [50].
• Всем пациентам с НАО рекомендуется определение основных групп по системе AB0 и определение антигена D системы Резус (резус-фактор) для обеспечения возможности быстрого введения свежезамороженной плазмы при возникновении такой необходимости.[51].
Уровень убедительности рекомендаций С (уровень достоверности доказательств 5).
• Пациентам с нормальными показателями С1-ИНГ и его функциональной активности при двукратном исследовании, но имеющим характерную для НАО клиническую картину и/или семейный анамнез, с целью поиска причинно-значимых мутаций для подтверждения диагноза НАО без дефицита С1-ИНГ рекомендуется проведение молекулярно-генетического исследования:
• экзона 9 гена F12 методом секвенирования.
• гена ANGPT1 методом секвенирования.
• гена KNG1 методом секвенирования.
• на наличие мутации c.988A>G (p.Lys330Glu) в гене PLG методами прицельного поиска мутации.
(таблица 2, приложение Б-1, таблица 2).[16,17,21,52,53].
Уровень убедительности рекомендаций. с (уровень достоверности доказательств - 4).
Комментарии. В случае НАО без дефицита С1-ИНГ, данный вид обследования является единственным методом верификации диагноза. [16,17,21,52,53].
• Всем родственникам (в особенности детям) пациента с НАО без дефицита С1-ИНГ (даже при отсутствии клинических проявлений заболевания) с целью своевременной диагностики НАО без дефицита С1-ИНГ рекомендуется поиск ранее выявленной у пробанда причинно-значимой мутации молекулярно-генетическими методами прицельного поиска мутации. (таблица 2).[10,36,54-56].
Уровень убедительности рекомендаций. с (уровень достоверности доказательств - 4).
Уровень убедительности рекомендаций. С (уровень достоверности доказательств - 4).
Уровень убедительности рекомендаций. с (уровень достоверности доказательств - 5).
• Рекомендуется консультация врача-оториноларинголога (ЛОР) и/или врача-анестезиолога-реаниматолога пациентам с признаками отёка верхних дыхательных путей с целью объективизации жалоб и оценки проходимости дыхательных путей. [1,35].
Уровень убедительности рекомендаций. С (уровень достоверности доказательств - 5).
• Пациентам с НАО рекомендуется проведение коррекции сопутствующей патологии врачами других специальностей, так как это может приводить к утяжелению течения НАО. [1,31].
Уровень убедительности рекомендаций. в (уровень достоверности доказательств - 3).
• Приобретенный ангиоотёк (ПАО) с дефицитом/нарушением функциональной активности С1-ингибитора;
• АО, вызванными приемом ингибиторов АПФ и антагонистов рецепторов ангиотензина II;
• АО, вызванными медиаторами тучных клеток;
• Идиопатическими АО;[3,32].
• Псевдоангиоотёками (гипопротеинемические отёки, синдром Мелькерссона-Розенталя, синдром верхней полой вены и др). [33].
Уровень убедительности рекомендаций. С (уровень достоверности доказательств - 5).
Комментарии. При проведении дифференциальной диагностики АО с любым другим заболеванием (псевдоангиоотёки) рекомендуется помнить о том, что симптомы при АО длятся от часов до нескольких суток и проходят бесследно, если отёк сохраняется более длительное время, то диагноз АО маловероятен. В большинстве случаев, исключение этих заболеваний, приводящих к развитию псевдоангиоотёка, возможно уже на этапе сбора анамнеза и осмотра. [33].
Таблица 2. Критерии диагностики Наследственного ангиоотёка (НАО).
| НАО с дефицитом С1-ингибитора | НАО без дефицита С1-Ингибитора | |
| Диагностические критерии для первого обследуемого пациента в семье | ≥1 критерия: • Рецидивирующие периферические АО • Рецидивирующие абдоминальные атаки • АО верхних дыхательных путей Дополнительный критерий: Семейный анамнез И диагностически значимое снижение С1-ИНГ или его функциональной активности (при нормальном или повышенном уровне С1-ИНГ) И ≥ 1 критерия: • диагностически значимое снижение С1-ИНГ или его функциональной активности (при нормальном или повышенном уровне С1-ИНГ) при повторном исследовании • выявление причинно-значимой мутации с доказанной патогенностью в гене SERPING1 | ≥1 критерия: • Рецидивирующие периферические АО • Рецидивирующие абдоминальные атаки • АО верхних дыхательных путей Дополнительный критерий: Семейный анамнез И Уровень С1-ИНГ и его функциональной активности в двух исследованиях не снижены, или их снижение диагностически незначимо. И ≥ 1 критерия: • наличие семейного анамнеза • выявление причинно-значимой мутации с доказанной патогенностью в одном из генов: плазминогена, XII фактора свёртывания крови, ангипоэтина-1. |
| Диагностические критерии для пациентов с клиническими проявлениями НАО, у которых есть член семьи с подтвержденным диагнозом НАО и установленным типом | У пациента есть родственник с подтвержденным диагнозом НАО и установленным типом ≥1 критерия: • Рецидивирующие АО • Рецидивирующие абдоминальные атаки • АО верхних дыхательных путей И ≥ 1 критерия: • диагностически значимое снижение С1-ИНГ или его функциональной активности (при нормальном или повышенном уровне С1-ИНГ) • выявление причинно-значимой мутации с доказанной патогенностью в гене SERPING1 (как у родственника) | У пациента есть родственник с подтвержденным диагнозом НАО без дефицита С1-ингибитора ≥1 критерия: • Рецидивирующие АО • Рецидивирующие абдоминальные атаки • АО верхних дыхательных путей И (только для родственников пациентов, у которых выявлена мутация) выявление причинно-значимой мутации с доказанной патогенностью в одном из генов (как у родственника): плазминогена, XII фактора свёртывания крови, ангипоэтина-1. |
| Диагностические критерии для пациентов без клинических проявлений НАО (доклиническая стадия), у которых есть член семьи подтвержденным диагнозом НАО | У пациента есть родственник (кровный) с подтвержденным диагнозом НАО с дефицитом С1-ингибитора и установленным типом И ≥ 1 критерия: • диагностически значимое снижение С1-ИНГ или его функциональной активности (при нормальном или повышенном уровне С1-ИНГ) • выявление причинно-значимой мутации с доказанной патогенностью в гене SERPING1 (как у родственника) | Только для родственников пациентов, у которых выявлена мутация. У пациента есть родственник с подтвержденным диагнозом НАО без дефицита С1-ингибитора И выявление причинно-значимой мутации с доказанной патогенностью в одном из генов (как у родственника): плазминогена, XII фактора свёртывания крови, ангипоэтина-1. |
2,1 Жалобы и анамнез.
См раздел клиническая картина.2,2 Физикальное обследование.
• При физикальном осмотре у всех пациентов с подозрением на НАО для установления диагноза рекомендуется определить характер отёка для выявления признаков, типичных для ангиоотёков при НАО (отёк бледный и не зудящий, плотный, при надавливании на него не остается ямки) [1,32].Уровень убедительности рекомендаций. с (уровень достоверности доказательств - 5).
• Пациентам с жалобами на нарушение дыхания и глотания, осиплостью голоса, дисфонией, страхом смерти, стридором рекомендуется провести визуальное обследование верхних дыхательных путей, оценку звучности голоса, возможности глотания с целью оценки проходимости верхних дыхательных путей. [28,29,34,35].
Уровень убедительности рекомендаций. С (уровень достоверности доказательств - 4).
Комментарии. Отёк нарастает медленно, но время от появления симптомов нарушения дыхания до полной асфиксии непредсказуемо (в среднем составляет от 20 до 40 минут).[28,29].
2,3 Лабораторные диагностические исследования.
НАО I типа диагностируется в случае, когда уровень С1-ИНГ и уровень его функциональной активности составляют менее 50% от нормы. НАО II типа диагностируется при выявлении снижения функциональной активности С1-ИНГ более чем на 50% от нормы при отсутствии диагностически значимого снижения уровня С1-ИНГ.[36].Таблица 3. Лабораторная диагностика НАО с дефицитом С1-ингибитора (НАО I и II типов).
| НАО I тип | НАО II тип | |
| Уровень С1 ингибитора | ↓ (<50% от нормы) | N/↑ |
| Функциональная активность С1 ингибитора | ↓ (<50% от нормы) | |
| С4 | ↓ (<50% от нормы) | |
• Всем пациентам-пробандам с подозрением на НАО рекомендуется проведение двукратного исследования уровня С1-ингибитора в крови и функциональной активности С1-ингибитора в крови или исследования уровня С1-ингибитора в крови и функциональной активности С1-ингибитора в крови в сочетании с проведением молекулярно-генетического исследования мутаций в гене SERPING1 в крови методами секвенирования и количественной MLPA для подтверждения диагноза НАО I или II типа.(таблица 2, таблица 3, приложение Б-1). [1,3,37-39].
Уровень убедительности рекомендаций. С (уровень достоверности доказательств - 5).
Комментарии. Измененные показатели (С1-ингибитор, функциональная активность С1-ингибитора) требуют подтверждения с интервалом не менее, чем в 1 месяц. Желательно проведение хотя бы одного из исследования во время развития ангиоотёка, особенно в случае, если данные клинической картины не соответствуют данным проведенных исследований. [3].
Принимая во внимание, что период полувыведения ингибитора С1-эстеразы составляет 62 часа целесообразно проводить измерения не менее через 3 дня после отмены препарата ингибитора С1-эстеразы человека. Икатибант не влияет на сроки проведения анализов. [40].
У здоровых женщин уровень С1-ингибитор и его функциональной активности в плазме крови снижаются во время беременности и возвращаются к норме после родоразрешения. Поэтому результаты анализов должны интерпретироваться с осторожностью. Рекомендуется повторить анализы после родоразрешения для подтверждения диагноза НАО.[1].
В случае, если у пациента выявлена причинно-значимая мутация в гене SERPING1 (относится к патогенным или вероятно-патогенным согласно принятым критериям) проведение повторного исследования уровня С1-ингибитора в крови и функциональной активности С1-Ингибитора в крови не является обязательным.[39,41].
• Всем пациентам-родственникам с подозрением на НАО рекомендуется проведение однократного исследования уровня С1-ингибитора в крови и функциональной активности С1-Ингибиторав крови или поиск ранее выявленной у пробанда причинно-значимой мутации в гене SERPING1 молекулярно-генетическими методами для подтверждения диагноза НАО I или II типа.(таблица 2, таблица 3, приложение Б-1). [1,3,37-39].
Уровень убедительности рекомендаций. С (уровень достоверности доказательств - 5).
• Всем родственникам (в особенности детям) пациента с НАО I и II типов (даже при отсутствии клинических проявлений заболевания) рекомендовано проведение скринингового обследования: исследование уровня С1-ингибитора в крови и исследование функциональной активности С1-ингибитора в крови и/или поиск ранее выявленной причинно-значимой мутации в гене SERPING1 у пробанда молекулярно-генетическими методами (для НАО I и II типов) с целью своевременной диагностики НАО. (таблица 2, приложение Б-2).[1,19].
Уровень убедительности рекомендаций. с (уровень достоверности доказательств - 5).
Комментарии. Ранняя постановка диагноза (в том числе на доклиническом этапе) снижает риск фатального исхода при развитии первого приступа НАО с отёком верхних дыхательных путей.[1,28].
У всех детей при наличии семейного анамнеза до исключения диагноза следует предполагать НАО.[19,42].
Выявленная ранее мутация должна быть причинно-значимой (относится к патогенным или вероятно-патогенным согласно принятым критериям), в противном случае целесообразно только исследования уровня С1-ингибитора в крови и функциональной активности С1-ингибитора в крови. В случае получения сомнительных результатов исследования уровня С1-ингибитора в крови и функциональной активности С1-ингибитора в крови, необходимо повторить исследование.[36].
• Детям до 1 года (у которых есть клинические признаки НАО и/или есть семейного анамнез НАО) рекомендуется проводить молекулярно-генетическое исследование мутаций в гене SERPING1 в крови методами секвенирования и количественной MLPA для ранней постановки диагноза (приложение Б-2).[42-44].
Уровень убедительности рекомендаций. с (уровень достоверности доказательств - 4).
Комментарии. В норме у детей до 1 года уровни С1-ИНГ и его функциональной активности значительно ниже, чем у взрослых. Поэтому использование этих показателей у детей до года с целью диагностики НАО неинформативно. Также неинформативным считается исследование концентрации комплемента в пуповинной крови доношенных новорожденных, так как его уровень ниже, чем уровни у взрослых. Уровни антигена и функциональная активность С1-ИНГ соответствуют 70% и 62% от показателей у взрослых, соответственно. [1].
Цельная кровь является предпочтительным биоматериалом для молекулярно-генетического исследования. Однако данное исследование можно проводить на любых тканях человека при трудностях предоставления крови (букальный эпителий слюны, клетки в моче, биопсийный и секционный материал ).
• Всем пациентам с подозрением на НАО при расхождении данных клинической картины и результатов лабораторных исследований или при сомнительных результатах лабораторных тестов, рекомендуется проведение молекулярно-генетического исследования мутаций в гене SERPING1 в крови методами секвенирования и количественной MLPA с целью поиска причинно-значимых мутация для подтверждения диагноза.[1,2].
Уровень убедительности рекомендаций. с (уровень достоверности доказательств - 5).
Комментарии. Проведение молекулярно-генетического обследования не является обязательным для верификации диагноза НАО I и II типа при наличии типичной клинической картины и диагностически-значимого снижения уровня и/или функциональной активности ингибитора С1-эстеразы. Кроме того, отсутствие обнаружения описанных мутаций при молекулярно-генетическом обследовании не исключает диагноз НАО.[1,2].
• Определение уровня С4 фракции комплемента (С4) пациентам с подозрением на НАО рекомендуется с целью скрининга (таблица 3).[1,45-47].
Уровень убедительности рекомендаций. в (уровень достоверности доказательств - 2).
Комментарии. У пациентов с НАО I и II типов отмечается снижение С4 компонента комплемента (Таблица 3), однако данный показатель не может быть использован для постановки диагноза, так как он может быть снижен при многих других заболеваниях. [1,3].
• Пациентам с подозрением на НАО не рекомендуется определение уровня С2 и С3 фракций комплемента ни с целью скрининга, ни с целью постановки диагноза.[1,2,48].
Уровень убедительности рекомендаций. С (уровень достоверности доказательств - 5).
• Всем взрослым пациентам с дефицитом С1-ИНГ и рецидивирующими ангиоотёками без крапивницы, но без семейного анамнеза или выявленной мутации в гене SERPING1 рекомендуется исследование уровней С1q фракции компонента комплемента (C1q) в крови и определение наличия антител к С1q в крови для исключения приобретенного ангиоотёка (приложение Б-1). [1-3,49].
Уровень убедительности рекомендаций. с ( уровень достоверности доказательств - 4).
Комментарии. ПАО имеют схожую клиническую картину и являются фенокопией НАО (не наследуется). Патология в системе комплемента обусловлена выработкой антител к С1-ИНГ или повышенным его потреблением. При лабораторных исследованиях отмечается снижение количества или функциональной активности С1-ингибитора, как правило, менее выраженное, чем при НАО. [1-3,49].
• Пациентам с НАО, получавшим свежезамороженную плазму, с целью своевременной диагностики инфекционных заболеваний рекомендуется проведение ежегодного обследования:
• определение антител к ВИЧ (Определение антител классов M, G (IgM, IgG) к вирусу иммунодефицита человека ВИЧ-1 (Human immunodeficiency virus HIV 1) в крови; Определение антител классов M, G (IgM, IgG) к вирусу иммунодефицита человека ВИЧ-2 (Human immunodeficiency virus HIV 2) в крови;).
• Определение антигена (HbsAg) вируса гепатита в (Hepatitis в virus) в крови и.
• Определение антител к вирусу гепатита с (Hepatitis с virus) в крови.[1].
Уровень убедительности рекомендаций. с (уровень достоверности доказательств - 5).
Комментарии. Все пациенты с НАО потенциально могут получать препараты крови человека, сопряженные с риском передачи трансмиссивных инфекций - свежезамороженная плазма и ингибитор С1-эстеразы человека. На сегодняшний день не зарегистрировано ни одного случая передачи с препаратом ВИЧ, гепатитов В и С и парвовируса В19 при введении концентрата ингибитора С1-эстеразы человека [50].
• Всем пациентам с НАО рекомендуется определение основных групп по системе AB0 и определение антигена D системы Резус (резус-фактор) для обеспечения возможности быстрого введения свежезамороженной плазмы при возникновении такой необходимости.[51].
Уровень убедительности рекомендаций С (уровень достоверности доказательств 5).
• Пациентам с нормальными показателями С1-ИНГ и его функциональной активности при двукратном исследовании, но имеющим характерную для НАО клиническую картину и/или семейный анамнез, с целью поиска причинно-значимых мутаций для подтверждения диагноза НАО без дефицита С1-ИНГ рекомендуется проведение молекулярно-генетического исследования:
• экзона 9 гена F12 методом секвенирования.
• гена ANGPT1 методом секвенирования.
• гена KNG1 методом секвенирования.
• на наличие мутации c.988A>G (p.Lys330Glu) в гене PLG методами прицельного поиска мутации.
(таблица 2, приложение Б-1, таблица 2).[16,17,21,52,53].
Уровень убедительности рекомендаций. с (уровень достоверности доказательств - 4).
Комментарии. В случае НАО без дефицита С1-ИНГ, данный вид обследования является единственным методом верификации диагноза. [16,17,21,52,53].
• Всем родственникам (в особенности детям) пациента с НАО без дефицита С1-ИНГ (даже при отсутствии клинических проявлений заболевания) с целью своевременной диагностики НАО без дефицита С1-ИНГ рекомендуется поиск ранее выявленной у пробанда причинно-значимой мутации молекулярно-генетическими методами прицельного поиска мутации. (таблица 2).[10,36,54-56].
Уровень убедительности рекомендаций. с (уровень достоверности доказательств - 4).
2,4 Инструментальные диагностические исследования.
• УЗИ и/или КТ органов брюшной полости рекомендуется пациентам при выраженных болях в животе с целью проведения дифференциальной диагностики с заболеваниями с клиникой острого живота.[57-60].Уровень убедительности рекомендаций. С (уровень достоверности доказательств - 4).
2,5 Иные диагностические исследования.
• Консультация врача-хирурга рекомендована пациентам с выраженной абдоминальной атакой для дифференциальной диагностики с заболеваниями, приводящими к клинике острого живота .[61].Уровень убедительности рекомендаций. с (уровень достоверности доказательств - 5).
• Рекомендуется консультация врача-оториноларинголога (ЛОР) и/или врача-анестезиолога-реаниматолога пациентам с признаками отёка верхних дыхательных путей с целью объективизации жалоб и оценки проходимости дыхательных путей. [1,35].
Уровень убедительности рекомендаций. С (уровень достоверности доказательств - 5).
• Пациентам с НАО рекомендуется проведение коррекции сопутствующей патологии врачами других специальностей, так как это может приводить к утяжелению течения НАО. [1,31].
Уровень убедительности рекомендаций. в (уровень достоверности доказательств - 3).
|
|
Лечение
Терапия НАО состоит из трех основных компонентов (таблица 4):
• купирования отёков;
• краткосрочной профилактики (перед оперативными вмешательствами и стоматологическими манипуляциями);
• долгосрочной профилактики при тяжелом течении или частых приступах заболевания (профилактика рецидивов).
Таблица 4. Терапия Наследственного ангиоотёка.
• Пациентам с НАО I и II типов c отёками, способными привести к асфиксии, абдоминальными атаками и периферическими отёками, сопряженными с риском развития осложнений, рекомендуется назначение препаратов для купирования отёков с целью купирования отёка (таблица 5, приложение Б-3). [1,28,62-71].
Для взрослых и детей от 8 лет. Уровень убедительности рекомендаций А (уровень достоверности доказательств 2).
Для детей младше 8 лет. Уровень убедительности рекомендаций С (уровень достоверности доказательств 4).
Комментарии. Икатибант - высокоселективный антагонист брадикининовых рецепторов 2 типа. [62,64,65,72] Ингибитор С1-эстеразы человека - концентрат, получаемый из донорской крови. [1,42,73].
• Пациентам с НАО I и II типов c отёками, способными привести к асфиксии, абдоминальными атаками и периферическими отёками, сопряженными с риском развития осложнений, рекомендуется назначение препаратов для купирования отёков не позднее 30 мин после попадания пациента в лечебно-профилактическое учреждение: икатибант или ингибитор С1-эстеразы человека с целью купирования отёка (таблица 5, приложение Б-3). [1,28,62-71].
Уровень убедительности рекомендаций С (уровень достоверности доказательств 5).
Таблица 5. Препараты, назначаемые пациентам с НАО для купирования отёков.
• Пациентов с НАО I и II типов рекомендуется обеспечить препаратами для купирования отёков на дому и обучить технике самостоятельного введения для раннего купирования отёка и предотвращения фатального исхода. [75-77].
Уровень убедительности рекомендаций с (уровень достоверности доказательств 4).
Комментарии. Икатибант и ингибитор С1-эстеразы человека могут быть использованы самостоятельно пациентами в домашних условиях. [19,70,75-77] Самостоятельное введение препаратов имеет решающее значение для эффективной терапии острых приступов, поскольку раннее лечение при развитии приступа более эффективно и предотвращает развитие осложнений. [1,66,68-71] Позднее назначение препаратов может привести к фатальному исходу при отёке верхних дыхательных путей. [69,78].
• Пациентам с НАО без дефицита С1-ИНГ c отёками, способными привести к асфиксии, абдоминальными атаками и тяжелыми периферическими отёками, сопряженными с развитием осложений (например, отёк половых органов с острой задержкой мочи у мужчин) рекомендуется ввести икатибант и/или ингибитор С1-эстеразы человека с целью купирования отёка (дозировки смотри в таблице 5, приложение Б-3). [79-86].
Для взрослых. Уровень убедительности рекомендаций - с (уровень достоверности доказательств -4).
Для детей. Уровень убедительности рекомендаций - с (уровень достоверности доказательств -5).
Комментарии. Для НАО без дефицита С1-ИНГ данных рандомизированных исследований по оценке эффективности икатибанта, концентрата ингибитора С1-эстеразы человека, свежезамороженной плазмы нет. Данные об эффективности применения икатибанта и ингибитора С1-эстеразы человека противоречивы. При неэффективности указанных препаратов следует проводить симптоматическую терапию. [79-82,87].
• Рекомендуется обеспечить доступность для самостоятельного веведения препаратов для купирования не менее чем двух атак для достижения разрешения отёка при неэффективности первого введения препаратов и/или для купирования рецидивов.[1].
Уровень убедительности рекомендаций с (уровень достоверности доказательств 5).
Комментарии. В большинстве случаев однократного введения патогенетических препаратов (икатибант, препарат ингибитора С1-эстеразы человека) достаточно для купирования симптомов НАО. Однако в некоторых случаях однократного введения препарата (особенно при позднем введении) бывает недостаточно для купирования отёка, также не исключено развитие повторных, в том числе жизнеугрожающих, приступов .[64-67,88].
• Пациентам с НАО рекомендуется использовать свежезамороженную плазму крови для купирования отёка в случае отсутствия быстрого доступа к концентрату ингибитора С1-эстеразы и икатибанту (дозировки смотри в таблице 5, приложение Б-3).[19,42,89-92].
Для пациентов с НАО I и II типов. Уровень убедительности рекомендаций - с (уровень достоверности доказательств 4).
Для пациентов с НАО без дефицита уровня С1-ингибитора. Уровень убедительности рекомендаций - с (уровень достоверности доказательств 5).
Комментарии. Свежезамороженная плазма не может рассматриваться как эквивалент патогенетической терапии, так как не стандартизирована по количеству ингибитора С1-эстеразы и компонентов, потенциально способных вызвать АО у пациента с НАО. Введение плазмы сопряжено с риском передачи трансмиссивных инфекций, а также развития большого числа нежелательных реакций (в том числе анафилатического шока).[2,78].
• Пациентам с АО верхних дыхательных путей в случае неэффективности терапии антигистаминными препаратами для системного применения и cГКС и наличии характерных признаков НАО в клинической картине рекомендуется ввести свежезамороженную плазму крови для купирования отёка.[89,93,94].
Уровень убедительности рекомендаций. с (уровень достоверности доказательств 4).
• Пациентам с НАО I и II типов не рекомендуется назначение транексамовая кислота** и даназол для купирования острых отёков. [1,78,95].
Уровень убедительности рекомендаций. С (уровень достоверности доказательств -5).
• Пациентам с НАО I и II типов настоятельно не рекомендуется назначение сГКС, эпинефрина**, антигистаминных препаратов для системного применения для купирования любых видов отёков.[94].
Уровень убедительности рекомендаций. С (уровень достоверности доказательств -5).
• Пациентам с НАО АО в области гортани при нарастании отёка или неэффективности проводимой терапии настоятельно рекомендуется госпитализация в отделение оториноларингологии или реанимационное отделение с целью создания условий для проведения реанимационных мероприятий [1,34,35].
Уровень убедительности рекомендаций. С (уровень достоверности доказательств - 5).
• Пациентам с НАО с АО в области гортани при неэффективности проводимой терапии и признаках нарастающей обструкции дыхательных путей рекомендуется раннее проведение коникотомии/наложение трахеостомы или проведение интубации трахеи для обеспечения проходимости дыхательных путей. Приложение Б-3). [28,29,34,35].
Уровень убедительности рекомендаций. с (уровень достоверности доказательств - 4).
• Пациентам с НАО I и II типов рекомендуется проводить краткосрочную профилактику (таблица 6, приложение Б-4) перед любыми оперативными вмешательствами (в том числе малыми, такими как стоматологические манипуляции), инвазивными медицинскими исследованиями, особенно в области дыхательных путей, верхних отделах пищеварительного тракта, для предотвращения развития отёка [96-99].
Уровень убедительности рекомендаций с (уровень достоверности доказательств 4).
Комментарии. Отёки, связанные с данными процедурами, обычно возникают в течение 48 часов от манипуляции.[1].
Таблица 6. Препараты, назначаемые пациентам с НАО I и II типов для краткосрочной профилактики.
• Пациентам с НАО I и II типов перед проведением срочных и плановых оперативных вмешательств (в том числе малых, и стоматологических манипуляций), инвазивных медицинских исследований в качестве премедикации рекомендуется внутривенное введение: препарата ингибитора С1-эстеразы человека для снижения риска развития отеков после данных интервенций (дозировки смотри в таблице 6, приложение Б-4). [42,96-100].
Уровень убедительности рекомендаций С (уровень достоверности доказательств 4).
Комментарии. Препарат ингибитора С1-эстеразы человека является препаратом выбора для краткосрочной профилактики. Его применение наиболее эффективно снижает риск развития отёков после медицинский процедур в сравнении с другими препаратами [97]. Ингибитор С1-эстеразы человека должен применяться для профилактической премедикации как можно ближе к началу процедуры (оптимальный период за 1-6 часов до манипуляции) (дозировки смотри в таблице 6, приложение Б-4).[1].
• Пациентам с НАО I и II типов для подготовки к плановым оперативным вмешательствам (в том числе малым, таким как стоматологические манипуляции), инвазивным медицинским исследованиям в случае отсутствия ингибитора С1-эстеразы человека рекомендуется начать прием Даназола (дозировки смотри в таблице 6, приложение Б-4) или увеличить дозу Даназола в 2 раза от исходной (если пациент получает базисную терапию препаратом Даназол) за 5-7 дней до планируемой манипуляции. Через 3-4 дня после оперативного вмешательства/инвазивного исследования рекомендуется отменить Даназол или вернуться к исходной дозе базисной терапии. [42,97,99,101].
Уровень убедительности рекомендаций с (уровень достоверности доказательств 4).
Комментарии. У детей даназол может быть использован в качестве метода краткосрочной профилактики только если отсутствует ингибитор С1-эстеразы человека. [102].
• Пациентам с НАО I и II типов для подготовки к срочным и плановым оперативным вмешательствам (в том числе малым, такими как стоматологические манипуляции), инвазивным медицинским исследованиям в случае отсутствия ингибитора С1-эстеразы и даназола рекомендуется вводить свежезамороженную плазму (дозировки смотри в таблице 6, приложение Б-4). [1,2,42,90,103,104].
Уровень убедительности рекомендаций С (уровень достоверности доказательств 4).
• Пациентам с НАО I и II типов с целью подготовки к любым инвазивным медицинским вмешательствам не рекомендуется вводить сГКС и антигистаминные препараты для системного применения для профилактики развития отеков. [2,19].
Уровень убедительности рекомендаций С (уровень достоверности доказательств 5).
• Всех пациентам с НАО I и II типов, проходящих любые инвазивные медицинские вмешательства, рекомендуется обеспечить препаратами для купирования не менее 2-х жизнеугрожающих атак: икатибант или ингибитор С1-эстеразы человека (приложение Б-4). [1,2,78].
Уровень убедительности рекомендаций С (уровень достоверности доказательств 5).
Комментарии. Любая профилактическая премедикация не исключает развития «прорывных» приступов, поэтому пациенты должны оставаться под наблюдением, при этом должно быть доступно проведение терапии, направленной на купирование приступа.[96,97,100].
Доказательной базы о необходимости и эффективности краткосрочной профилактики у пациентов с НАО без дефицита С1-ИНГ нет.[105].
Таблица 7. Препараты, назначаемые пациентам с НАО I и II типов для долгосрочной профилактики.
• Всем пациентам с НАО I и II типов рекомендуется оценивать необходимость назначения препаратов для долгосрочной профилактики на каждом визите.[1,78].
Уровень убедительности рекомендаций. С (уровень достоверности доказательств - 5).
• Взрослым пациентам с НАО I и II типов при необходимости проведения долгосрочной профилактики рекомендуется назначение даназола (дозировки смотри в таблице 7,приложение А4, приложение А5) для профилактики развития отёков.[106-108].
Уровень убедительности рекомендаций. В (уровень достоверности доказательств - 2).
Комментарии. Даназол назначают в стартовой дозе 200-600 мг в сутки, а затем постепенно снижают дозу до минимальной необходимой для отсутствия клинических проявлений заболевания. Возможна альтернативная схема: начало терапии с небольшой дозы препарата с постепенным увеличением. В любом случае необходимо выявить и применять наименьшую эффективную дозу, что позволяет снизить риск развития побочных эффектов. [1,2,19,78].
• Пациентам, получающим даназол в качестве долгосрочной профилактики, перед началом терапии и на протяжении всего периода приема препарата рекомендуется проведение регулярных обследований для оценки наличия противопоказаний и контроля побочных эффектов (приложение А4, приложение А5). [1,2,19,78,109].
Уровень убедительности рекомендаций. С (уровень достоверности доказательств - 4).
• Детям с НАО I и II типов при необходимости проведения долгосрочной профилактики рекомендуется назначение ингибитор С1-эстеразы человека для профилактики отеков. [2,19,42].
Уровень убедительности рекомендаций. С (уровень достоверности доказательств - 5).
• Детям, достигшим V стадии половой зрелости по Таннеру, с НАО I/ II типов при необходимости проведения долгосрочной профилактики рекомендуется назначение даназола для профилактики отёков строго по жизненным показаниям (частые редицидивирующие отёки, в том числе жизнеугрожающе локализации) с подбором минимально необходимой дозы по решению врачебной комиссии. [1,42].
Уровень убедительности рекомендаций. С (уровень достоверности доказательств - 5).
Комментарии. Даназол можно назначать детям, достигшим V стадии половой зрелости по Таннеру, off label только в случае, когда польза от приема препаратов превышает риск (частые, тяжелые отёки, в том числе жизнеугрожающей локализации). Рекомендуемая доза 2,5 мг/кг даназола с последующей коррекцией терапии до минимальной эффективной дозы (максимальная однократная доза составляет 200 мг/сут). Применение даназола у детей требует тщательного контроля безопасности. [1,42].
• Взрослым пациентам и детям с I и II типа при необходимости проведения долгосрочной профилактики рекомендуется назначение транексамовой кислоты** для профилактики развития отёков (дозировки смотри в таблице 7, приложение А4, приложение А5).[111].
Уровень убедительности рекомендаций. С (уровень достоверности доказательств -4).
Комментарии. Транексамовая кислота имеет более высокий профиль безопасности по сравнению с даназолом, однако в качестве долгосрочной профилактики НАО эффективны только у небольшого числа пациентов. Учитывая возможное влияние антифибринолитических средств (транексамовая кислота**) на свертывающую систему крови, всем пациентам, получающим антифибринолитические средства в качестве долгосрочной профилактики, рекомендуется пройти обследование на наличие противопоказаний к приему данной группы препаратов. [1,2,37,112].
• Пациентам старше 18 лет с тяжелым течением заболевания при необходимости проведения долгосрочной профилактики рекомендуется назначение ингибитора С1-эстеразы для долгосрочной профилактики отёков (таблица 6).[2,19,42,113,114].
Уровень убедительности рекомендаций с (уровень достоверности доказательств 4).
Комментарии. Препарат ингибитора С1-эстеразы человека обладает наилучшим профилем безопасности из всех препаратов для долгосрочной профилактики, он продемонстрировал свою высокую безопасность как в общей популяции пациентов [50], так и в отдельных группах - дети, подростки, беременные женщины, пожилые люди старше 65 лет. [73,115,116] Для достижения желаемого эффекта дозу рекомендуется адаптировать к индивидуальным потребностям пациента. [2,19,42,113,114].
• Пациенткам в возрасте от 18 до 45 лет с НАО I и II типов при необходимости проведения долгосрочной профилактики рекомендуется назначение прогестагены для долгосрочной профилактики отёков (дозировки смотри в таблице 7, приложение А4, приложение А5, приложение А6).[117-119].
Уровень убедительности рекомендаций. С (уровень достоверности доказательств -4).
Комментарии. Назначение прогестагены возможно только после консультации врача-гинеколога, с которым в дальнейшем планируется совместное ведение пациентки. Прогестагены оказывают положительный эффект на течение заболевания вплоть до полного отсутствия отёков без необходимости приема других препаратов более, чем в 60% случаев (а при приеме прогестагенов с выраженным антигонадотропным эффектом - более чем в 80% случаев). [117,118] Препаратами выбора являются прогестагены в виде монопрепаратов (так как прием эстрогенов пациентам с НАО запрещен). [117,120-122].
• Всем пациентам с НАО I и II типа рекомендуется оценивать эффективность подобранной терапии на каждом визите не реже 1 раза в 3 месяца для оптимизации терапии для коррекции дозы и/или интервала введения препарата.[1,123].
Уровень убедительности рекомендаций. С (уровень достоверности доказательств -5).
• Всем пациентам с НАО I и II типа не рекомендуется прерывать прием препаратов для долгосрочной профилактики на время приема препаратов для купирования отёков и краткосрочной профилактики для достижения лучшего контроля над активностью заболевания.[124].
Уровень убедительности рекомендаций. С (уровень достоверности доказательств -5).
• Пациентам с НАО без дефицита С1-ИНГ рекомендуется использование транексамовой кислоты** для профилактики развития отёков. [21,83,92,125].
Уровень убедительности рекомендаций. С (уровень достоверности доказательств -4).
Комментарии. У пациентов с НАО без дефицита С1-ИНГ транексамовая кислота** более эффективна, чем у пациентов с НАО I и II типа. Рекомендуемая дозировка от 1,5 до 4 г/сутки. [21,92,125].
• Пациенткам в возрасте от 18 до 45 лет с НАО без дефицита С1-ИНГ рекомендуется использование прогестагенов для профилактики развития отёков (дозировки смотри в таблице 7, приложение А4, приложение А5, приложение А6). [92,117,125].
Уровень убедительности рекомендаций. С (уровень достоверности доказательств -4).
• Пациентам с НАО I и II типа и пациентам с НАО без дефицита С1-ИНГ не рекомендуется использование антигистаминных препаратов для системного применения и сГКС для долгосрочной профилактики.[92,126].
Уровень убедительности рекомендаций. С (уровень достоверности доказательств -4).
[1] На территории РФ зарегистрирован только ингибитор С1-эстеразы человека для внутривенного введения, поэтому здесь и далее будет указываться препарат именно для внутривенного введения.
[2] свежезамороженная плазма должна использоваться только при отсутствии быстрого доступа к терапии с доказанной эффективностью (Икатибант, концентрат ингибитора С1-эстеразы человека) и не может рассматриваться как эквивалент патогенетической терапии (как в контексте купирования отёков, так и в контексте краткосрочной профилактики), так как не стандартизирована по количеству ингибитора С1-эстеразы и компонентов потенциально способных вызвать АО у пациента с НАО.
[3] Только для женщин детородного возраста.
• купирования отёков;
• краткосрочной профилактики (перед оперативными вмешательствами и стоматологическими манипуляциями);
• долгосрочной профилактики при тяжелом течении или частых приступах заболевания (профилактика рецидивов).
Таблица 4. Терапия Наследственного ангиоотёка.
| Направление Терапии | Препараты для взрослых | Препараты для детей |
| Купирование отёков | • Икатибант; • Ингибитор С1-эстеразы человека[1]; • Свежезамороженная плазма[2] | • Икатибант (у детей старше 2-х лет); • Ингибитор С1-эстеразы человека (у детей старше 2-х лет); • Свежезамороженная плазма |
| Краткосрочная профилактика | • Ингибитор С1-эстеразы человека (у взрослых и детей старше 2-х лет); • Даназол; • Свежезамороженная плазма | • Ингибитор С1-эстеразы человека (у детей старше 2-х лет); • Свежезамороженная плазма; • Даназол (только при отсутствии ингибитора С1-эстеразы) |
| Долгосрочная профилактика | • Даназол; • транексамовая кислота**; • Прогестагены (дезогестрел,, линэстренол);[3] • Ингибитор С1-эстеразы человека | • Ингибитор С1-эстеразы человека (у детей старше 2-х лет); • транексамовая кислота**; • Даназол (только детям, достигшим V стадии полового созревания по Таннеру) |
3,1 Купирование отёков.
Все отёки дыхательных путей, отёки в области лица и шеи, тяжелые абдоминальные атаки, а в ряде случаев и тяжелые периферические отёки (например, отёк половых органов у мужчин) требуют активной терапии в связи с риском развития смертельного исхода вследствие асфиксии или инвалидизации (осложнения длительной гипоксии головного мозга, наложение цистостомы при длительной обструкции мочевыводящих путей, наложение трахеостомы ).[1,19,27,28].• Пациентам с НАО I и II типов c отёками, способными привести к асфиксии, абдоминальными атаками и периферическими отёками, сопряженными с риском развития осложнений, рекомендуется назначение препаратов для купирования отёков с целью купирования отёка (таблица 5, приложение Б-3). [1,28,62-71].
Для взрослых и детей от 8 лет. Уровень убедительности рекомендаций А (уровень достоверности доказательств 2).
Для детей младше 8 лет. Уровень убедительности рекомендаций С (уровень достоверности доказательств 4).
Комментарии. Икатибант - высокоселективный антагонист брадикининовых рецепторов 2 типа. [62,64,65,72] Ингибитор С1-эстеразы человека - концентрат, получаемый из донорской крови. [1,42,73].
• Пациентам с НАО I и II типов c отёками, способными привести к асфиксии, абдоминальными атаками и периферическими отёками, сопряженными с риском развития осложнений, рекомендуется назначение препаратов для купирования отёков не позднее 30 мин после попадания пациента в лечебно-профилактическое учреждение: икатибант или ингибитор С1-эстеразы человека с целью купирования отёка (таблица 5, приложение Б-3). [1,28,62-71].
Уровень убедительности рекомендаций С (уровень достоверности доказательств 5).
Таблица 5. Препараты, назначаемые пациентам с НАО для купирования отёков.
| Препарат | Взрослые | Дети |
| Икатибант | 30 мг п/к | С 2-х лет, в зависимости от массы тела. 12 кг - 25 кг 10 мг 26 кг - 40 кг 15 мг 41 кг - 50 кг 20 мг 51 кг - 65 кг 25 мг > 65 кг 30 мг[74] |
| Ингибитор С1-эстеразы человека | 20 МЕ/кг в/в | 20 МЕ/кг в/в |
| Свежезамороженная плазма (только при отсутствии других опций) | 400 мл в/в | 10 мл/кг массы тела в/в |
• Пациентов с НАО I и II типов рекомендуется обеспечить препаратами для купирования отёков на дому и обучить технике самостоятельного введения для раннего купирования отёка и предотвращения фатального исхода. [75-77].
Уровень убедительности рекомендаций с (уровень достоверности доказательств 4).
Комментарии. Икатибант и ингибитор С1-эстеразы человека могут быть использованы самостоятельно пациентами в домашних условиях. [19,70,75-77] Самостоятельное введение препаратов имеет решающее значение для эффективной терапии острых приступов, поскольку раннее лечение при развитии приступа более эффективно и предотвращает развитие осложнений. [1,66,68-71] Позднее назначение препаратов может привести к фатальному исходу при отёке верхних дыхательных путей. [69,78].
• Пациентам с НАО без дефицита С1-ИНГ c отёками, способными привести к асфиксии, абдоминальными атаками и тяжелыми периферическими отёками, сопряженными с развитием осложений (например, отёк половых органов с острой задержкой мочи у мужчин) рекомендуется ввести икатибант и/или ингибитор С1-эстеразы человека с целью купирования отёка (дозировки смотри в таблице 5, приложение Б-3). [79-86].
Для взрослых. Уровень убедительности рекомендаций - с (уровень достоверности доказательств -4).
Для детей. Уровень убедительности рекомендаций - с (уровень достоверности доказательств -5).
Комментарии. Для НАО без дефицита С1-ИНГ данных рандомизированных исследований по оценке эффективности икатибанта, концентрата ингибитора С1-эстеразы человека, свежезамороженной плазмы нет. Данные об эффективности применения икатибанта и ингибитора С1-эстеразы человека противоречивы. При неэффективности указанных препаратов следует проводить симптоматическую терапию. [79-82,87].
• Рекомендуется обеспечить доступность для самостоятельного веведения препаратов для купирования не менее чем двух атак для достижения разрешения отёка при неэффективности первого введения препаратов и/или для купирования рецидивов.[1].
Уровень убедительности рекомендаций с (уровень достоверности доказательств 5).
Комментарии. В большинстве случаев однократного введения патогенетических препаратов (икатибант, препарат ингибитора С1-эстеразы человека) достаточно для купирования симптомов НАО. Однако в некоторых случаях однократного введения препарата (особенно при позднем введении) бывает недостаточно для купирования отёка, также не исключено развитие повторных, в том числе жизнеугрожающих, приступов .[64-67,88].
• Пациентам с НАО рекомендуется использовать свежезамороженную плазму крови для купирования отёка в случае отсутствия быстрого доступа к концентрату ингибитора С1-эстеразы и икатибанту (дозировки смотри в таблице 5, приложение Б-3).[19,42,89-92].
Для пациентов с НАО I и II типов. Уровень убедительности рекомендаций - с (уровень достоверности доказательств 4).
Для пациентов с НАО без дефицита уровня С1-ингибитора. Уровень убедительности рекомендаций - с (уровень достоверности доказательств 5).
Комментарии. Свежезамороженная плазма не может рассматриваться как эквивалент патогенетической терапии, так как не стандартизирована по количеству ингибитора С1-эстеразы и компонентов, потенциально способных вызвать АО у пациента с НАО. Введение плазмы сопряжено с риском передачи трансмиссивных инфекций, а также развития большого числа нежелательных реакций (в том числе анафилатического шока).[2,78].
• Пациентам с АО верхних дыхательных путей в случае неэффективности терапии антигистаминными препаратами для системного применения и cГКС и наличии характерных признаков НАО в клинической картине рекомендуется ввести свежезамороженную плазму крови для купирования отёка.[89,93,94].
Уровень убедительности рекомендаций. с (уровень достоверности доказательств 4).
• Пациентам с НАО I и II типов не рекомендуется назначение транексамовая кислота** и даназол для купирования острых отёков. [1,78,95].
Уровень убедительности рекомендаций. С (уровень достоверности доказательств -5).
• Пациентам с НАО I и II типов настоятельно не рекомендуется назначение сГКС, эпинефрина**, антигистаминных препаратов для системного применения для купирования любых видов отёков.[94].
Уровень убедительности рекомендаций. С (уровень достоверности доказательств -5).
• Пациентам с НАО АО в области гортани при нарастании отёка или неэффективности проводимой терапии настоятельно рекомендуется госпитализация в отделение оториноларингологии или реанимационное отделение с целью создания условий для проведения реанимационных мероприятий [1,34,35].
Уровень убедительности рекомендаций. С (уровень достоверности доказательств - 5).
• Пациентам с НАО с АО в области гортани при неэффективности проводимой терапии и признаках нарастающей обструкции дыхательных путей рекомендуется раннее проведение коникотомии/наложение трахеостомы или проведение интубации трахеи для обеспечения проходимости дыхательных путей. Приложение Б-3). [28,29,34,35].
Уровень убедительности рекомендаций. с (уровень достоверности доказательств - 4).
3,2 Краткосрочная профилактика.
Заболевание Наследственный ангиоотёк не может рассматриваться как противопоказание к стоматологическому/диагностическому/оперативному вмешательству.• Пациентам с НАО I и II типов рекомендуется проводить краткосрочную профилактику (таблица 6, приложение Б-4) перед любыми оперативными вмешательствами (в том числе малыми, такими как стоматологические манипуляции), инвазивными медицинскими исследованиями, особенно в области дыхательных путей, верхних отделах пищеварительного тракта, для предотвращения развития отёка [96-99].
Уровень убедительности рекомендаций с (уровень достоверности доказательств 4).
Комментарии. Отёки, связанные с данными процедурами, обычно возникают в течение 48 часов от манипуляции.[1].
Таблица 6. Препараты, назначаемые пациентам с НАО I и II типов для краткосрочной профилактики.
| Препарат | Взрослые | Дети |
| Ингибитор С1-эстеразы человека | 1000 МЕ в/в | 15-30 МЕ/кг массы тела в/в |
| Свежезамороженная плазма (только при отсутствии ингибитора С1-эстеразы человека) | 400 мл в/в | 10 мл/кг массы тела |
| Даназол | 2,5-10 мг/кг массы тела за 5 дней до и 2-3 дня после (максимальная доза 600 мг) | даназол только при отсутствии других препаратов: 2,5-10 мг/кг массы тела за 5 дней до и 2-3 дня после(максимальная доза 600 мг) |
• Пациентам с НАО I и II типов перед проведением срочных и плановых оперативных вмешательств (в том числе малых, и стоматологических манипуляций), инвазивных медицинских исследований в качестве премедикации рекомендуется внутривенное введение: препарата ингибитора С1-эстеразы человека для снижения риска развития отеков после данных интервенций (дозировки смотри в таблице 6, приложение Б-4). [42,96-100].
Уровень убедительности рекомендаций С (уровень достоверности доказательств 4).
Комментарии. Препарат ингибитора С1-эстеразы человека является препаратом выбора для краткосрочной профилактики. Его применение наиболее эффективно снижает риск развития отёков после медицинский процедур в сравнении с другими препаратами [97]. Ингибитор С1-эстеразы человека должен применяться для профилактической премедикации как можно ближе к началу процедуры (оптимальный период за 1-6 часов до манипуляции) (дозировки смотри в таблице 6, приложение Б-4).[1].
• Пациентам с НАО I и II типов для подготовки к плановым оперативным вмешательствам (в том числе малым, таким как стоматологические манипуляции), инвазивным медицинским исследованиям в случае отсутствия ингибитора С1-эстеразы человека рекомендуется начать прием Даназола (дозировки смотри в таблице 6, приложение Б-4) или увеличить дозу Даназола в 2 раза от исходной (если пациент получает базисную терапию препаратом Даназол) за 5-7 дней до планируемой манипуляции. Через 3-4 дня после оперативного вмешательства/инвазивного исследования рекомендуется отменить Даназол или вернуться к исходной дозе базисной терапии. [42,97,99,101].
Уровень убедительности рекомендаций с (уровень достоверности доказательств 4).
Комментарии. У детей даназол может быть использован в качестве метода краткосрочной профилактики только если отсутствует ингибитор С1-эстеразы человека. [102].
• Пациентам с НАО I и II типов для подготовки к срочным и плановым оперативным вмешательствам (в том числе малым, такими как стоматологические манипуляции), инвазивным медицинским исследованиям в случае отсутствия ингибитора С1-эстеразы и даназола рекомендуется вводить свежезамороженную плазму (дозировки смотри в таблице 6, приложение Б-4). [1,2,42,90,103,104].
Уровень убедительности рекомендаций С (уровень достоверности доказательств 4).
• Пациентам с НАО I и II типов с целью подготовки к любым инвазивным медицинским вмешательствам не рекомендуется вводить сГКС и антигистаминные препараты для системного применения для профилактики развития отеков. [2,19].
Уровень убедительности рекомендаций С (уровень достоверности доказательств 5).
• Всех пациентам с НАО I и II типов, проходящих любые инвазивные медицинские вмешательства, рекомендуется обеспечить препаратами для купирования не менее 2-х жизнеугрожающих атак: икатибант или ингибитор С1-эстеразы человека (приложение Б-4). [1,2,78].
Уровень убедительности рекомендаций С (уровень достоверности доказательств 5).
Комментарии. Любая профилактическая премедикация не исключает развития «прорывных» приступов, поэтому пациенты должны оставаться под наблюдением, при этом должно быть доступно проведение терапии, направленной на купирование приступа.[96,97,100].
Доказательной базы о необходимости и эффективности краткосрочной профилактики у пациентов с НАО без дефицита С1-ИНГ нет.[105].
3,3 Долгосрочная профилактика.
Основная задача долгосрочной профилактики - уменьшение частоты и интенсивности атак НАО и минимизация влияния заболевания на повседневную активность пациента. Терапию рекомендуется индивидуализировать в зависимости от особенностей течения, наличия противопоказаний, технических возможностей для получения той или иной терапии. Четыре группы препаратов рекомендовано использовать для долгосрочной профилактики НАО I, II типа (таблица 7): даназол, препарат ингибитора С1-эстеразы человека, транексамовая кислота**, прогестагены.Таблица 7. Препараты, назначаемые пациентам с НАО I и II типов для долгосрочной профилактики.
| Препараты | Взрослые | Дети |
| Даназол | 100 мг через 1 день - 600 мг/сутки | только детям, достигшим V стадии полового созревания по Таннеру 2,5 мг/кг массы тела (максимальная однократная доза 200мг) |
| Транексамовая кислота** | 30-50 мг/кг массы тела, разделенных на 4 приема (до 6 г) | Старше 3-х лет: 20-40 мг/кг массы тела, разделенных на 4 приема |
| Ингибитор С1-эстеразы | 500-3000 МЕ в/в 2 раза в неделю | 20 МЕ/кг массы тела 2 раза в неделю |
| Прогестагены | Только для женщин детородного возраста. Согласно инструкции к конкретному препарату | Не применяются |
• Всем пациентам с НАО I и II типов рекомендуется оценивать необходимость назначения препаратов для долгосрочной профилактики на каждом визите.[1,78].
Уровень убедительности рекомендаций. С (уровень достоверности доказательств - 5).
• Взрослым пациентам с НАО I и II типов при необходимости проведения долгосрочной профилактики рекомендуется назначение даназола (дозировки смотри в таблице 7,приложение А4, приложение А5) для профилактики развития отёков.[106-108].
Уровень убедительности рекомендаций. В (уровень достоверности доказательств - 2).
Комментарии. Даназол назначают в стартовой дозе 200-600 мг в сутки, а затем постепенно снижают дозу до минимальной необходимой для отсутствия клинических проявлений заболевания. Возможна альтернативная схема: начало терапии с небольшой дозы препарата с постепенным увеличением. В любом случае необходимо выявить и применять наименьшую эффективную дозу, что позволяет снизить риск развития побочных эффектов. [1,2,19,78].
• Пациентам, получающим даназол в качестве долгосрочной профилактики, перед началом терапии и на протяжении всего периода приема препарата рекомендуется проведение регулярных обследований для оценки наличия противопоказаний и контроля побочных эффектов (приложение А4, приложение А5). [1,2,19,78,109].
Уровень убедительности рекомендаций. С (уровень достоверности доказательств - 4).
• Детям с НАО I и II типов при необходимости проведения долгосрочной профилактики рекомендуется назначение ингибитор С1-эстеразы человека для профилактики отеков. [2,19,42].
Уровень убедительности рекомендаций. С (уровень достоверности доказательств - 5).
• Детям, достигшим V стадии половой зрелости по Таннеру, с НАО I/ II типов при необходимости проведения долгосрочной профилактики рекомендуется назначение даназола для профилактики отёков строго по жизненным показаниям (частые редицидивирующие отёки, в том числе жизнеугрожающе локализации) с подбором минимально необходимой дозы по решению врачебной комиссии. [1,42].
Уровень убедительности рекомендаций. С (уровень достоверности доказательств - 5).
Комментарии. Даназол можно назначать детям, достигшим V стадии половой зрелости по Таннеру, off label только в случае, когда польза от приема препаратов превышает риск (частые, тяжелые отёки, в том числе жизнеугрожающей локализации). Рекомендуемая доза 2,5 мг/кг даназола с последующей коррекцией терапии до минимальной эффективной дозы (максимальная однократная доза составляет 200 мг/сут). Применение даназола у детей требует тщательного контроля безопасности. [1,42].
• Взрослым пациентам и детям с I и II типа при необходимости проведения долгосрочной профилактики рекомендуется назначение транексамовой кислоты** для профилактики развития отёков (дозировки смотри в таблице 7, приложение А4, приложение А5).[111].
Уровень убедительности рекомендаций. С (уровень достоверности доказательств -4).
Комментарии. Транексамовая кислота имеет более высокий профиль безопасности по сравнению с даназолом, однако в качестве долгосрочной профилактики НАО эффективны только у небольшого числа пациентов. Учитывая возможное влияние антифибринолитических средств (транексамовая кислота**) на свертывающую систему крови, всем пациентам, получающим антифибринолитические средства в качестве долгосрочной профилактики, рекомендуется пройти обследование на наличие противопоказаний к приему данной группы препаратов. [1,2,37,112].
• Пациентам старше 18 лет с тяжелым течением заболевания при необходимости проведения долгосрочной профилактики рекомендуется назначение ингибитора С1-эстеразы для долгосрочной профилактики отёков (таблица 6).[2,19,42,113,114].
Уровень убедительности рекомендаций с (уровень достоверности доказательств 4).
Комментарии. Препарат ингибитора С1-эстеразы человека обладает наилучшим профилем безопасности из всех препаратов для долгосрочной профилактики, он продемонстрировал свою высокую безопасность как в общей популяции пациентов [50], так и в отдельных группах - дети, подростки, беременные женщины, пожилые люди старше 65 лет. [73,115,116] Для достижения желаемого эффекта дозу рекомендуется адаптировать к индивидуальным потребностям пациента. [2,19,42,113,114].
• Пациенткам в возрасте от 18 до 45 лет с НАО I и II типов при необходимости проведения долгосрочной профилактики рекомендуется назначение прогестагены для долгосрочной профилактики отёков (дозировки смотри в таблице 7, приложение А4, приложение А5, приложение А6).[117-119].
Уровень убедительности рекомендаций. С (уровень достоверности доказательств -4).
Комментарии. Назначение прогестагены возможно только после консультации врача-гинеколога, с которым в дальнейшем планируется совместное ведение пациентки. Прогестагены оказывают положительный эффект на течение заболевания вплоть до полного отсутствия отёков без необходимости приема других препаратов более, чем в 60% случаев (а при приеме прогестагенов с выраженным антигонадотропным эффектом - более чем в 80% случаев). [117,118] Препаратами выбора являются прогестагены в виде монопрепаратов (так как прием эстрогенов пациентам с НАО запрещен). [117,120-122].
• Всем пациентам с НАО I и II типа рекомендуется оценивать эффективность подобранной терапии на каждом визите не реже 1 раза в 3 месяца для оптимизации терапии для коррекции дозы и/или интервала введения препарата.[1,123].
Уровень убедительности рекомендаций. С (уровень достоверности доказательств -5).
• Всем пациентам с НАО I и II типа не рекомендуется прерывать прием препаратов для долгосрочной профилактики на время приема препаратов для купирования отёков и краткосрочной профилактики для достижения лучшего контроля над активностью заболевания.[124].
Уровень убедительности рекомендаций. С (уровень достоверности доказательств -5).
• Пациентам с НАО без дефицита С1-ИНГ рекомендуется использование транексамовой кислоты** для профилактики развития отёков. [21,83,92,125].
Уровень убедительности рекомендаций. С (уровень достоверности доказательств -4).
Комментарии. У пациентов с НАО без дефицита С1-ИНГ транексамовая кислота** более эффективна, чем у пациентов с НАО I и II типа. Рекомендуемая дозировка от 1,5 до 4 г/сутки. [21,92,125].
• Пациенткам в возрасте от 18 до 45 лет с НАО без дефицита С1-ИНГ рекомендуется использование прогестагенов для профилактики развития отёков (дозировки смотри в таблице 7, приложение А4, приложение А5, приложение А6). [92,117,125].
Уровень убедительности рекомендаций. С (уровень достоверности доказательств -4).
• Пациентам с НАО I и II типа и пациентам с НАО без дефицита С1-ИНГ не рекомендуется использование антигистаминных препаратов для системного применения и сГКС для долгосрочной профилактики.[92,126].
Уровень убедительности рекомендаций. С (уровень достоверности доказательств -4).
[1] На территории РФ зарегистрирован только ингибитор С1-эстеразы человека для внутривенного введения, поэтому здесь и далее будет указываться препарат именно для внутривенного введения.
[2] свежезамороженная плазма должна использоваться только при отсутствии быстрого доступа к терапии с доказанной эффективностью (Икатибант, концентрат ингибитора С1-эстеразы человека) и не может рассматриваться как эквивалент патогенетической терапии (как в контексте купирования отёков, так и в контексте краткосрочной профилактики), так как не стандартизирована по количеству ингибитора С1-эстеразы и компонентов потенциально способных вызвать АО у пациента с НАО.
[3] Только для женщин детородного возраста.
|
|
Реабилитация и амбулаторное лечение
Не разработана.
Профилактика
• Семьям с НАО I и II типа и НАО без дефицита С1-ИНГ рекомендуется проведение консультации врача-генетика с целью получения информации о планировании семьи. [54,127].
Уровень убедительности рекомендаций. С (уровень достоверности доказательств -5).
Комментарии. У пациентов с НАО I и II типа вероятность рождения ребенка с подобным заболеванием составляет 50%. [127] с НАО I и II типа и НАО без дефицита С1-ИНГ с выявленной мутацией в одном из генов (SERPING1, плазминогена, XII фактора свёртывания крови, ангипоэтина-1) возможно проведение пренатальной диагностики с целью решения вопроса о продолжении беременности. Молекулярно-генетическое тестирование на специфическую мутацию проводится с клетками из образца ворсин хориона, взятого после 10-й недели беременности или из образца околоплодных вод, после 15 недели беременности.[19,42,54,127].
• Рекомендуется информировать пациентов с НАО о всех возможных триггерах заболевания с целью максимального ограничения их воздействия.[31,80].
Уровень убедительности рекомендаций С (уровень достоверности доказательств 4).
• Всем пациентам с НАО не рекомендуется использование препаратов из группы ингибиторов АПФ и антогонистов рецепторов ангиотензина II с целью предотвращения провокации отёков.[1,80,123].
Уровень убедительности рекомендаций С (уровень достоверности доказательств 5).
Комментарии. Препараты из данных групп приводят к накоплению брадикинина, поэтому могут служить факторами, утяжеляющими течение заболевания и явиться триггерами развития фатальных атак. [1,80,123].
• Всем пациентам с НАО I и II типа и с НАО без дефицита С1-ИНГ не рекомендуется использование эстрогенов в связи с риском возникновения жизнеугрожающих отёков.[80,118,128].
Уровень убедительности рекомендаций С (уровень достоверности доказательств 4).
Комментарии. У 80 % пациенток с НАО наблюдается ухудшение течения заболевания на фоне приема эстрогенов (включая комбинированные препараты) [118]. Необходимо заменить эстроген, на прогестаген.[80,118,127,129].
• Всем пациентам с НАО рекомендуется проведение вакцинации в соответствии с Национальным календарем профилактических прививок для профилактики вакциноуправляемых инфекций.[1].
Уровень убедительности рекомендаций С (уровень достоверности доказательств 5).
• Всем пациентам с НАО рекомендуется проведение вакцинации от гепатита В для снижения риска заражения этими заболеваниями в результате трансмиссии этих инфекций с препаратами крови (в особенности свежезамороженной плазмы).[1].
Уровень убедительности рекомендаций С (уровень достоверности доказательств 5).
• После постановки диагноза пациент:
• Должен получить паспорт больного наследственным ангиоотёком (Приложение В-2);
• Должен быть внесен в регистр редких (орфанных) заболеваний Минздрава РФ.
• Пациент с установленным диагнозом НАО должен находится под диспансерным наблюдением врача по месту жительства и являться для контроля терапии 1 раз в 3 месяца. При контрольном посещении врача должны быть зарегистрированы локализация, частота и тяжесть симптомов, частота использования и эффективность терапии для купирования острых приступов. Необходимо провести общий осмотр и соответствующее лабораторное обследование.
• В соответствии с Постановлением Правительства РФ от 26,04,2012 N 403 О порядке ведения Федерального регистра лиц, страдающих жизнеугрожающими и хроническими прогрессирующими редкими (орфанными) заболеваниями, приводящими к сокращению продолжительности жизни граждан или их инвалидности, и его регионального сегмента (вместе с Правилами ведения Федерального регистра лиц, страдающих жизнеугрожающими и хроническими прогрессирующими редкими (орфанными) заболеваниями, приводящими к сокращению продолжительности жизни граждан или их инвалидности, и его регионального сегмента ) пациент должен быть обеспечен препаратами для профилактики и препаратами для купирования острых состояний. У пациента на руках всегда должно быть препараты для купирования не менее чем двух атак: икатибант или ингибитора С1-эстеразы человека из расчета 20 МЕ/кг массы тела. При использовании препаратов пациент должен быть им вновь обеспечен. Пациенты должны быть обучены технике введения препаратов.
Пациентам с установленным диагнозом должны быть введены препараты для купирования жизнеугрожающих отёков (Икатибант или ингибитор С1-эстеразы человека), которые предоставил сам пациент в случае отсутствия этих препаратов в медицинском учреждении.
• Тяжелая абдоминальная атака является показанием для госпитализации в стационар;
• Отсутствие или недостаточный эффект амбулаторного лечения при тяжелом АО или АО жизнеугрожающей локализации является показанием для госпитализации в стационар.
• Подбор адекватной эффективной терапии.
Уровень убедительности рекомендаций. С (уровень достоверности доказательств -5).
Комментарии. У пациентов с НАО I и II типа вероятность рождения ребенка с подобным заболеванием составляет 50%. [127] с НАО I и II типа и НАО без дефицита С1-ИНГ с выявленной мутацией в одном из генов (SERPING1, плазминогена, XII фактора свёртывания крови, ангипоэтина-1) возможно проведение пренатальной диагностики с целью решения вопроса о продолжении беременности. Молекулярно-генетическое тестирование на специфическую мутацию проводится с клетками из образца ворсин хориона, взятого после 10-й недели беременности или из образца околоплодных вод, после 15 недели беременности.[19,42,54,127].
• Рекомендуется информировать пациентов с НАО о всех возможных триггерах заболевания с целью максимального ограничения их воздействия.[31,80].
Уровень убедительности рекомендаций С (уровень достоверности доказательств 4).
• Всем пациентам с НАО не рекомендуется использование препаратов из группы ингибиторов АПФ и антогонистов рецепторов ангиотензина II с целью предотвращения провокации отёков.[1,80,123].
Уровень убедительности рекомендаций С (уровень достоверности доказательств 5).
Комментарии. Препараты из данных групп приводят к накоплению брадикинина, поэтому могут служить факторами, утяжеляющими течение заболевания и явиться триггерами развития фатальных атак. [1,80,123].
• Всем пациентам с НАО I и II типа и с НАО без дефицита С1-ИНГ не рекомендуется использование эстрогенов в связи с риском возникновения жизнеугрожающих отёков.[80,118,128].
Уровень убедительности рекомендаций С (уровень достоверности доказательств 4).
Комментарии. У 80 % пациенток с НАО наблюдается ухудшение течения заболевания на фоне приема эстрогенов (включая комбинированные препараты) [118]. Необходимо заменить эстроген, на прогестаген.[80,118,127,129].
• Всем пациентам с НАО рекомендуется проведение вакцинации в соответствии с Национальным календарем профилактических прививок для профилактики вакциноуправляемых инфекций.[1].
Уровень убедительности рекомендаций С (уровень достоверности доказательств 5).
• Всем пациентам с НАО рекомендуется проведение вакцинации от гепатита В для снижения риска заражения этими заболеваниями в результате трансмиссии этих инфекций с препаратами крови (в особенности свежезамороженной плазмы).[1].
Уровень убедительности рекомендаций С (уровень достоверности доказательств 5).
Организация оказания медицинской помощи.
• Все пациенты с рецидивирующими ангиоотёками должны быть проконсультированы врачом-аллергологом-иммунологом.• После постановки диагноза пациент:
• Должен получить паспорт больного наследственным ангиоотёком (Приложение В-2);
• Должен быть внесен в регистр редких (орфанных) заболеваний Минздрава РФ.
• Пациент с установленным диагнозом НАО должен находится под диспансерным наблюдением врача по месту жительства и являться для контроля терапии 1 раз в 3 месяца. При контрольном посещении врача должны быть зарегистрированы локализация, частота и тяжесть симптомов, частота использования и эффективность терапии для купирования острых приступов. Необходимо провести общий осмотр и соответствующее лабораторное обследование.
• В соответствии с Постановлением Правительства РФ от 26,04,2012 N 403 О порядке ведения Федерального регистра лиц, страдающих жизнеугрожающими и хроническими прогрессирующими редкими (орфанными) заболеваниями, приводящими к сокращению продолжительности жизни граждан или их инвалидности, и его регионального сегмента (вместе с Правилами ведения Федерального регистра лиц, страдающих жизнеугрожающими и хроническими прогрессирующими редкими (орфанными) заболеваниями, приводящими к сокращению продолжительности жизни граждан или их инвалидности, и его регионального сегмента ) пациент должен быть обеспечен препаратами для профилактики и препаратами для купирования острых состояний. У пациента на руках всегда должно быть препараты для купирования не менее чем двух атак: икатибант или ингибитора С1-эстеразы человека из расчета 20 МЕ/кг массы тела. При использовании препаратов пациент должен быть им вновь обеспечен. Пациенты должны быть обучены технике введения препаратов.
Пациентам с установленным диагнозом должны быть введены препараты для купирования жизнеугрожающих отёков (Икатибант или ингибитор С1-эстеразы человека), которые предоставил сам пациент в случае отсутствия этих препаратов в медицинском учреждении.
Показания к плановой госпитализации.
При неэффективности проводимой терапии, пациентам с тяжелым течением НАО показана госпитализация в стационар для коррекции тактики лечения и определения индивидуальной дозы.Показания к экстренной госпитализации.
• Наличие признаков компрессии дыхательных путей является показанием для госпитализации в стационар;• Тяжелая абдоминальная атака является показанием для госпитализации в стационар;
• Отсутствие или недостаточный эффект амбулаторного лечения при тяжелом АО или АО жизнеугрожающей локализации является показанием для госпитализации в стационар.
Показания к выписке пациента из стационара.
• Купирование отёка;• Подбор адекватной эффективной терапии.
Прогноз
• Отёк гортани при неоказании своевременной и адекватной терапии фатален.
• Прогноз благоприятный при адекватной пожизненной терапии.
• Беременным женщинам с НАО I и II типа рекомендуется совместное ведение беременности под наблюдением аллерголога-иммунолога и акушера-гинеколога для снижения риска осложнений.[1].
Уровень убедительности рекомендаций С (уровень достоверности доказательств 5).
• Беременным и кормящим женщинам с НАО I и II типа рекомендуется использование ингибитора С1-эстеразы человека для купирования отёков [1,127].
Уровень убедительности рекомендаций С (уровень достоверности доказательств 5).
• Беременных женщин с НАО I и II типа рекомендуется обеспечить ингибитором С1-эстеразы для раннего купирования отёка и предотвращения фатального исхода. [1,127].
Уровень убедительности рекомендаций с (уровень достоверности доказательств 5).
• Беременным женщинам с НАО I и II типа рекомендуется использование свежезамороженной плазмы для купирования отёков и для краткосрочной профилактики в случае отсутствия ингибитора С1-эстеразы.[1,127].
Уровень убедительности рекомендаций С (уровень достоверности доказательств 5).
• Беременным и кормящим женщинам с НАО I и II типа рекомендуется использование ингибитора С1-эстеразы человека для краткосрочной профилактики отёков. [127].
Уровень убедительности рекомендаций С (уровень достоверности доказательств5).
• Беременным и кормящим женщинам с НАО I и II типа при необходимости долгосрочной профилактики рекомендуется использование ингибитора С1-эстеразы человека. [1,127,130,131].
Уровень убедительности рекомендаций С (уровень достоверности доказательств 4).
Комментарии. Ингибитор С1-эстеразы человека наиболее безопасный препарат, который может быть использован у беременных и кормящих женщин.[115].
• Беременным и кормящим женщинам с НАО I и II типа при нетяжелом течении и хорошей переносимости рекомендуется использование транексамовой кислоты** для долгосрочной профилактики. [1,127].
Уровень убедительности рекомендаций С (уровень достоверности доказательств 5).
• Беременным женщинам с НАО I и II типа настоятельно не рекомендуется использование даназола для долгосрочной и краткосрочной профилактики.[1,127].
Уровень убедительности рекомендаций С (уровень достоверности доказательств 5).
Комментарии. даназол категорически запрещен для использования у беременных и кормящих женщин на весь период беременности и лактации, так как даназол проникает и через плаценту, и в грудное молоко. К их побочным эффектам относятся маскулинизация плода женского пола, плацентарная недостаточность и задержка роста плода. Если пациентка с НАО, получающая в качестве базисной терапии даназол, планирует беременность, необходимо заранее подобрать другую стратегию долгосрочной профилактики. [1,127].
• Беременным пациенткам с НАО I и II типа рекомендуется проводить родоразрешение в стационаре для обеспечения полноценного контроля за состоянием матери и плода.[1,127].
Уровень убедительности рекомендаций С (уровень достоверности доказательств 5).
Комментарии. Метод родоразрешения определяется по акушерским показаниям.[127].
• Беременным с НАО I и II типа рекомендуется обеспечить доступность ингибитора С1-эстеразы в количестве для купирования не менее, чем двух атак на весь период родов для его немедленного введения при развитии острого приступа. [1,127].
Уровень убедительности рекомендаций С (уровень достоверности доказательств 5).
• Перед неосложненными естественными родами пациенткам с НАО I и II типа не рекомендуется использование препаратов для краткосрочной профилактики.[1].
Уровень убедительности рекомендаций С (уровень достоверности доказательств 5).
Комментарии. Хотя известно, что механическая травма и стресс провоцируют острые приступы, лишь у немногих женщин АО развивается во время родов.[118].
• Пациенткам с НАО I и II типа рекомендуется введение ингибитора С1-эстеразы человека перед родами в том случае, когда симптомы часто возникали в третьем триместре беременности, и если в анамнезе пациентки есть указания на отёк половых органов вследствие механической травмы, а также перед родоразрешением путем кесарева сечения. [1,127].
Уровень убедительности рекомендаций С (уровень достоверности доказательств 5).
• Прогноз благоприятный при адекватной пожизненной терапии.
6,2 Беременность и роды,.
Беременность непредсказуемо влияет на течение заболевания и может смягчать, утяжелять или не оказывать никого воздействия. Кроме того, течение предыдущей беременности не позволяет прогнозировать течение следующей.[1,118,127].• Беременным женщинам с НАО I и II типа рекомендуется совместное ведение беременности под наблюдением аллерголога-иммунолога и акушера-гинеколога для снижения риска осложнений.[1].
Уровень убедительности рекомендаций С (уровень достоверности доказательств 5).
• Беременным и кормящим женщинам с НАО I и II типа рекомендуется использование ингибитора С1-эстеразы человека для купирования отёков [1,127].
Уровень убедительности рекомендаций С (уровень достоверности доказательств 5).
• Беременных женщин с НАО I и II типа рекомендуется обеспечить ингибитором С1-эстеразы для раннего купирования отёка и предотвращения фатального исхода. [1,127].
Уровень убедительности рекомендаций с (уровень достоверности доказательств 5).
• Беременным женщинам с НАО I и II типа рекомендуется использование свежезамороженной плазмы для купирования отёков и для краткосрочной профилактики в случае отсутствия ингибитора С1-эстеразы.[1,127].
Уровень убедительности рекомендаций С (уровень достоверности доказательств 5).
• Беременным и кормящим женщинам с НАО I и II типа рекомендуется использование ингибитора С1-эстеразы человека для краткосрочной профилактики отёков. [127].
Уровень убедительности рекомендаций С (уровень достоверности доказательств5).
• Беременным и кормящим женщинам с НАО I и II типа при необходимости долгосрочной профилактики рекомендуется использование ингибитора С1-эстеразы человека. [1,127,130,131].
Уровень убедительности рекомендаций С (уровень достоверности доказательств 4).
Комментарии. Ингибитор С1-эстеразы человека наиболее безопасный препарат, который может быть использован у беременных и кормящих женщин.[115].
• Беременным и кормящим женщинам с НАО I и II типа при нетяжелом течении и хорошей переносимости рекомендуется использование транексамовой кислоты** для долгосрочной профилактики. [1,127].
Уровень убедительности рекомендаций С (уровень достоверности доказательств 5).
• Беременным женщинам с НАО I и II типа настоятельно не рекомендуется использование даназола для долгосрочной и краткосрочной профилактики.[1,127].
Уровень убедительности рекомендаций С (уровень достоверности доказательств 5).
Комментарии. даназол категорически запрещен для использования у беременных и кормящих женщин на весь период беременности и лактации, так как даназол проникает и через плаценту, и в грудное молоко. К их побочным эффектам относятся маскулинизация плода женского пола, плацентарная недостаточность и задержка роста плода. Если пациентка с НАО, получающая в качестве базисной терапии даназол, планирует беременность, необходимо заранее подобрать другую стратегию долгосрочной профилактики. [1,127].
• Беременным пациенткам с НАО I и II типа рекомендуется проводить родоразрешение в стационаре для обеспечения полноценного контроля за состоянием матери и плода.[1,127].
Уровень убедительности рекомендаций С (уровень достоверности доказательств 5).
Комментарии. Метод родоразрешения определяется по акушерским показаниям.[127].
• Беременным с НАО I и II типа рекомендуется обеспечить доступность ингибитора С1-эстеразы в количестве для купирования не менее, чем двух атак на весь период родов для его немедленного введения при развитии острого приступа. [1,127].
Уровень убедительности рекомендаций С (уровень достоверности доказательств 5).
• Перед неосложненными естественными родами пациенткам с НАО I и II типа не рекомендуется использование препаратов для краткосрочной профилактики.[1].
Уровень убедительности рекомендаций С (уровень достоверности доказательств 5).
Комментарии. Хотя известно, что механическая травма и стресс провоцируют острые приступы, лишь у немногих женщин АО развивается во время родов.[118].
• Пациенткам с НАО I и II типа рекомендуется введение ингибитора С1-эстеразы человека перед родами в том случае, когда симптомы часто возникали в третьем триместре беременности, и если в анамнезе пациентки есть указания на отёк половых органов вследствие механической травмы, а также перед родоразрешением путем кесарева сечения. [1,127].
Уровень убедительности рекомендаций С (уровень достоверности доказательств 5).
|
|
Критерии оценки качества медицинской помощи
Критерии оценки качества медицинской помощи для амбулаторного звена.
| № | Критерии качества | Оценка выполнения |
| 1 | Пациенту (пробанд) выполнено двукратное исследование уровня С1-ингибитора и его функциональной активности в крови или пациенту выполнено исследование уровня С1-ингибитора и его функциональной активности в крови в сочетании с проведением молекулярно-генетическим исследованием в гене SERPING1. | Да/Нет |
| 2 | Пациенту (родственник пациента с НАО) выполнено исследование уровня С1-ингибитора и его функциональной активности в крови или проведено молекулярно-генетическим исследование в гене SERPING1. | Да/Нет |
| 3 | Пациент с НАО был обеспечен препаратами для купирования не менее, чем двух атак: икатибант и/или ингибитор С1-эстеразы человека | Да/Нет |
| 4 | Пациент с НАО, проходящий любое инвазивное медицинское вмешательство, был обеспечен препаратами для купирования не менее двух жизнеугрожающих атак: икатибант или ингибитор С1-эстеразы человека | Да/Нет |
| 5 | Пациенту с НАО I и II типов проведена краткосрочная профилактика перед любыми оперативными вмешательствами (в том числе малыми, такими как стоматологические манипуляции), инвазивными медицинскими исследованиями. | Да/Нет |
| 6 | Проведена консультация врачом-хирургом пациенту с выраженной абдоминальной атакой | Да/Нет |
| 7 | Пациентка с НАО на период беременности была обеспечена ингибитором С1-эстеразы человека | Да/Нет |
| 8 | Пациентка с НАО на период родов была обеспечена ингибитором С1-эстеразы человека для купирования двух атак | Да/Нет |
| 9 | Пациенту с НАО, получающему терапию ингибиторами АПФ, антогонисты рецепторов ангиотензина II, выполнена отмена этих препаратов | Да/Нет |
| 10 | Пациент с АО в области гортани при нарастании отёка или неэффективности проводимой терапии госпитализирован в отделение оториноларингологии или реанимационное отделение | Да/Нет |
| 11 | Пациенту выполнено определение основных групп крови по системе AB0 и определение антигена D системы Резус (резус-фактор) | Да/Нет |
Критерии оценки качества медицинской помощи для стационарного звена.
| № | Критерии качества | Оценка выполнения |
| 1 | Пациенту c отёками, способными привести к асфиксии, абдоминальными атаками и периферическими отёками, сопряженными с риском развития осложнений были введены препараты для купирования отёков не позднее 30 мин после попадания пациента в лечебно-профилактическое учреждение. | Да/Нет |
| 2 | Пациенту с отека верхних дыхательных путей выполнена консультация врачом-оториноларингологом и/или врачом-анестезиологом-реаниматологом. | Да/Нет |
| 3 | Пациенту с выраженной компрессией дыхательных путей при неэффективности проводимой терапии была выполнена коникотомия/наложение трахеостомы/интубация трахеи | Да/Нет |
| 4 | Проведена консультация врачом-хирургом пациенту с выраженной абдоминальной атакой | Да/Нет |
| 5 | Пациенту с НАО I и II типов проведена краткосрочная профилактика перед любыми оперативными вмешательствами (в том числе малыми, такими как стоматологические манипуляции), инвазивными медицинскими исследованиями | Да/Нет |
| 6 | Пациенту выполнено (если не было выполнено на амбулаторном этапе) определение основных групп крови по системе AB0 и определение антигена D системы Резус (резус-фактор) | Да/Нет |
| 7 | Пациенту с НАО, получающему терапию эстрогенами, ингибиторами АПФ, антогонисты рецепторов ангиотензина II, выполнена отмена этих препаратов | Да/Нет |
Список литературы
1. Maurer M. et al. The international WAO/EAACI guideline for the management of hereditary angioedema-The 2017 revision and update // Allergy. 2018. Vol. 73, № 8. P. 1575-1596.
2. сaballero T. et al. сonsensus statement on the diagnosis, management, and treatment of angioedema mediated by bradykinin. Part II. Treatment, follow-up, and special situations. J. Investig. Allergol. сlin. Immunol. 2011. Vol. 21, № 6. P. 422-441.
3. сicardi M. et al. сlassification, diagnosis, and approach to treatment for angioedema: consensus report from the Hereditary Angioedema International Working Group // Allergy. 2014. Vol. 69, № 5. P. 602-616.
4. Obtułowicz K. вradykinin-mediated angioedema // Polish Arch. Intern. Med. 2016. Vol. 126, № 1-2. P. 76-85.
5. Picard с. et al. Primary Immunodeficiency Diseases: an Update on the сlassification from the International Union of Immunological Societies Expert сommittee for Primary Immunodeficiency 2015 // J. сlin. Immunol. 2015. Vol. 35, № 8. P. 696-726.
6. Germenis A.E., Speletas M. The Genetics of Hereditary Angioedema the Iceberg Slowly Emerges // J. Angioedema. 2016. Vol. 2, № 1. P. 8-17.
7. Germenis A.E., Speletas M. Genetics of Hereditary Angioedema Revisited // сlin. Rev. Allergy Immunol. сlinical Reviews in Allergy & Immunology, 2016. Vol. 51, № 2. P. 170-182.
8. Davis A., Lu F., Mejia P. с1 inhibitor, a multi-functional serine protease inhibitor // Thromb. Haemost. 2010. Vol. 104, № 11. P. 886-893.
9. вork K. Pasteurized and nanofiltered, plasma-derived с1 esterase inhibitor concentrate for the treatment of hereditary angioedema // Immunotherapy. 2014. Vol. 6, № 5. P. 533-551.
10. Kaplan A.P., Joseph K. Pathogenesis of Hereditary Angioedema: The Role of the вradykinin-Forming сascade // Immunol. Allergy сlin. North Am. Elsevier Inc, 2017. Vol. 37, № 3. P. 513-525.
11. сaccia S., Suffritti с., сicardi M. Pathophysiology of Hereditary Angioedema // Pediatr. Allergy. Immunol. Pulmonol. 2014. Vol. 27, № 4. P. 159-163.
12. вas M. et al. Nonallergic angioedema: role of bradykinin. Allergy. 2007. Vol. 62, № 8. P. 842-856.
13. Levi M., сohn D.M., Zeerleder S. Hereditary angioedema: Linking complement regulation to the coagulation system // Res. Pract. Thromb. Haemost. 2019. Vol. 3, № 1. P. 38-43.
14. van Geffen M. et al. Alterations of coagulation and fibrinolysis in patients with angioedema due to с1-inhibitor deficiency // сlin. Exp. Immunol. 2012. Vol. 167, № 3. P. 472-478.
15. сicardi M. et al. Novelties in the diagnosis and treatment of angioedema // J. Investig. Allergol. сlin. Immunol. 2016. Vol. 26, № 4. P. 212-221.
16. вafunno V. et al. Mutation of the angiopoietin-1 gene (ANGPT1) associates with a new type of hereditary angioedema // J. Allergy сlin. Immunol. 2018. Vol. 141, № 3. P. 1009-1017.
17. вork K. et al. Hereditary angioedema with a mutation in the plasminogen gene // Allergy. 2018. Vol. 73, № 2. P. 442-450.
18. Veronez с.L. et al. Genetic Variation of Kallikrein-Kinin System and Related Genes in Patients With Hereditary Angioedema // Front. Med. 2019. Vol. 6, № February. P. 1-6.
19. вork K. et al. Guideline: Hereditary angioedema due to с1 inhibitor deficiency: S1 Guideline of the German Society for Angioedema (Deutsche Gesellschaft für Angioödeme, DGA), German Society for Internal Medicine (Deutsche Gesellschaft für Innere Medizin, DGIM), German S // Allergo J. Int. 2019. Vol. 28, № 1. P. 16-29.
20. Alonso M.L.O. et al. Hereditary angioedema: a prospective study of a вrazilian single‐center cohort // Int. J. Dermatol. 2019. P. ijd.14676.
21. Deroux A. et al. Hereditary angioedema with normal с1 inhibitor and factor XII mutation: a series of 57 patients from the French National сenter of Reference for Angioedema // сlin. Exp. Immunol. 2016. Vol. 185, № 3. P. 332-337.
22. F12-related hereditary angioedema with normal с1Inh.
23. Zuraw в.L. Hereditary angioedema with normal с1 inhibitor: Four types and counting // J. Allergy сlin. Immunol. 2018. Vol. 141, № 3. P. 884-885.
24. Marcelino-Rodriguez I. et al. вradykinin-Mediated Angioedema: An Update of the Genetic сauses and the Impact of Genomics // Front. Genet. 2019. Vol. 10.
25. Steiner U.C. et al. Hereditary angioedema due to с1 - inhibitor deficiency in Switzerland: clinical characteristics and therapeutic modalities within a cohort study // Orphanet J. Rare Dis. 2016. Vol. 11, № 1. P. 43.
26. вouillet L. et al. Hereditary angioedema with с1 inhibitor deficiency: clinical presentation and quality of life of 193 French patients // Ann. Allergy, Asthma Immunol. American сollege of Allergy, Asthma & Immunology, 2013. Vol. 111, № 4. P. 290-294.
27. вork K. et al. Hereditary angioedema: new findings concerning symptoms, affected organs, and course. Am. J. Med. 2006. Vol. 119, № 3. P. 267-274.
28. вork K., Hardt J., Witzke G. Fatal laryngeal attacks and mortality in hereditary angioedema due to с1-INH deficiency // J. Allergy сlin. Immunol. 2012. Vol. 130, № 3. P. 692-697.
29. Xu Y.-Y. et al. Upper airway edema in 43 patients with hereditary angioedema // Ann. Allergy, Asthma Immunol. 2014. Vol. 112, № 6. P. 539-544.e1.
30. Martinez-Saguer I., Farkas H. Erythema Marginatum as an Early Symptom of Hereditary Angioedema: сase Report of 2 Newborns // Pediatrics. 2016. Vol. 137, № 2. P. e20152411-e20152411.
31. Zotter Z. et al. The influence of trigger factors on hereditary angioedema due to с1-inhibitor deficiency. Orphanet J. Rare Dis. 2014. Vol. 9, № 44. P. 1-6.
32. Hahn J. et al. Angioedema // Dtsch. Aerzteblatt Online. 2017. Vol. 114, № 29-30. P. 489-496.
33. Weldon D. Differential Diagnosis of Angioedema // Immunol. Allergy сlin. North Am. 2006. Vol. 26, № 4. P. 603-613.
34. Farkas H. Management of upper airway edema caused by hereditary angioedema // Allergy, Asthma сlin. Immunol. 2010. Vol. 6, № 19. P. 1-8.
35. Misra L., Khurmi N., Trentman T. Angioedema: сlassification, management and emerging therapies for the perioperative physician // Indian J. Anaesth. 2016. Vol. 60, № 8. P. 534-541.
36. Giavina-Bianchi P. et al. вrazilian Guidelines for Hereditary Angioedema Management - 2017 Update Part 1: Definition, сlassification and Diagnosis // сlinics. 2018. Vol. 73.
37. вowen T. et al. 2010 International consensus algorithm for the diagnosis, therapy and management of hereditary angioedema // Allergy, Asthma сlin. Immunol. 2010. Vol. 6, № 24. P. 1-13.
38. сaballero T. et al. сonsensus statement on the diagnosis, management, and treatment of angioedema mediated by bradykinin. Part I. сlassification, epidemiology, pathophysiology, genetics, clinical symptoms, and diagnosis. J. Investig. Allergol. сlin. Immunol. 2011. Vol. 21, № 5. P. 333-347.
39. AGOSTONI A. et al. Hereditary and acquired angioedema: Problems and progress: Proceedings of the third с1 esterase inhibitor deficiency workshop and beyond // J. Allergy сlin. Immunol. 2004. Vol. 114, № 3. P. S51-S131.
40. Martinez-Saguer I. et al. Pharmacokinetics of plasma-derived с1-esterase inhibitor after subcutaneous versus intravenous administration in subjects with mild or moderate hereditary angioedema: the PASSION study // Transfusion. 2014. Vol. 54, № 6. P. 1552-1561.
41. Richards S. et al. Standards and guidelines for the interpretation of sequence variants: a joint consensus recommendation of the American сollege of Medical Genetics and Genomics and the Association for Molecular Pathology // Genet. Med. 2015. Vol. 17, № 5. P. 405-423.
42. Farkas H. et al. International consensus on the diagnosis and management of pediatric patients with hereditary angioedema with с1 inhibitor deficiency // Allergy Eur. J. Allergy сlin. Immunol. 2017. Vol. 72, № 2. P. 300-313.
43. Aabom A. et al. сlinical characteristics and real-life diagnostic approaches in all Danish children with hereditary angioedema // Orphanet J. Rare Dis. 2017. Vol. 12, № 1. P. 55.
44. сraig T. et al. WAO Guideline for the Management of Hereditary Angioedema // World Allergy Organ. J. 2012. Vol. 5, № 12. P. 182-199.
45. Tarzi M.D. et al. An evaluation of tests used for the diagnosis and monitoring of с1 inhibitor deficiency: normal serum с4 does not exclude hereditary angio-oedema // сlin. Exp. Immunol. 2007. Vol. 149, № 3. P. 513-516.
46. Pedrosa M. et al. сomplement Study Versus сINH Gene Testing for the Diagnosis of Type I Hereditary Angioedema in сhildren // J. сlin. Immunol. 2016. Vol. 36, № 1. P. 16-18.
47. Karim Y. Normal complement с4 values do not exclude hereditary angioedema // J. сlin. Pathol. 2004. Vol. 57, № 2. P. 213-214.
48. Nielsen E. et al. Activation of the сomplement, сoagulation, Fibrinolytic and Kallikrein-Kinin Systems During Attacks of Hereditary Angioedema // Scand. J. Immunol. 1996. Vol. 44, № 2. P. 185-192.
49. Zanichelli A. et al. Diagnosis, сourse, and Management of Angioedema in Patients With Acquired с1-Inhibitor Deficiency // J. Allergy сlin. Immunol. Pract. 2017. Vol. 5, № 5. P. 1307-1313.
50. Riedl M.A. et al. Safety and Usage of с1-Inhibitor in Hereditary Angioedema: вerinert Registry Data // J. Allergy сlin. Immunol. Pract. Elsevier, 2016. Vol. 4, № 5. P. 963-971.
51. O’Shaughnessy D.F. et al. Guidelines for the use of fresh-frozen plasma, cryoprecipitate and cryosupernatant // вr. J. Haematol. 2004. Vol. 126, № 1. P. 11-28.
52. Moreno A.S. et al. сoagulation Factor XII Gene Mutation in вrazilian Families with Hereditary Angioedema with Normal с1 Inhibitor // Int. Arch. Allergy Immunol. 2015. Vol. 166, № 2. P. 114-120.
53. Firinu D. et al. сharacterization of patients with angioedema without wheals: The importance of F12 gene screening // сlin. Immunol. 2015. Vol. 157, № 2. P. 239-248.
54. Germenis A.E. et al. International сonsensus on the Use of Genetics in the Management of Hereditary Angioedema // J. Allergy сlin. Immunol. Pract. 2019.
55. Aygören-Pürsün E., вork K. Hereditäres Angioödem // Internist (Berl). 2019. Vol. 60, № 9. P. 987-995.
56. вork K. et al. Hereditary angioedema cosegregating with a novel kininogen 1 gene mutation changing the N‐terminal cleavage site of bradykinin // Allergy. 2019. Vol. 74, № 12. P. 2479-2481.
57. Patel N. et al. Hereditary Angioedema and Gastrointestinal сomplications: An Extensive Review of the Literature // сase Reports Immunol. 2015. Vol. 2015. P. 1-8.
58. Riguzzi с. et al. Gastrointestinal Manifestations of Hereditary Angioedema Diagnosed by Ultrasound in the Emergency Department // West. J. Emerg. Med. 2014. Vol. 15, № 7. P. 816-818.
59. Farkas H. et al. Ultrasonography in the diagnosis and monitoring of ascites in acute abdominal attacks of hereditary angioneurotic oedema // Eur. J. Gastroenterol. Hepatol. 2001. Vol. 13, № 10. P. 1225-1230.
60. Dinkel H.-P., Maroske J., Schrod L. Sonographic appearances of the abdominal manifestations of hereditary angioedema // Pediatr. Radiol. 2001. Vol. 31, № 4. P. 296-298.
61. вorum M.L., Ali M.A. Hereditary angioedema: what the gastroenterologist needs to know // сlin. Exp. Gastroenterol. 2014. Vol. 20, № 7. P. 435-445.
62. Farkas H. et al. Treatment Effect and Safety of Icatibant in Pediatric Patients with Hereditary Angioedema // J. Allergy сlin. Immunol. Pract. Elsevier Inc, 2017. Vol. 5, № 6. P. 1671-1678.
63. Farkas H. et al. Safety Of Plasma-derived с1-inhibitor Treatment In Pediatric Patients With Hereditary Angioedema Due To с1-inhibitor Deficiency - A Long-term Survey // J. Allergy сlin. Immunol. 2017. Vol. 139, № 2. P. AB236.
64. Lumry W.R. et al. Randomized placebo-controlled trial of the bradykinin в2 receptor antagonist icatibant for the treatment of acute attacks of hereditary angioedema: the FAST-3 trial // Ann. Allergy, Asthma Immunol. 2011. Vol. 107, № 6. P. 529-537.e2.
65. сicardi M. et al. Icatibant, a new bradykinin-receptor antagonist, in hereditary angioedema. N. Engl. J. Med. 2010. Vol. 363, № 6. P. 532-541.
66. сraig T.J. et al. Efficacy of human с1 esterase inhibitor concentrate compared with placebo in acute hereditary angioedema attacks // J. Allergy сlin. Immunol. 2009. Vol. 124, № 4. P. 801-808.
67. Lumry W.R. et al. Icatibant for Multiple Hereditary Angioedema Attacks across the сontrolled and Open-Label Extension Phases of FAST-3 // Int. Arch. Allergy Immunol. 2015. Vol. 168, № 1. P. 44-55.
68. сraig T.J. et al. Effect of time to treatment on response to с1 esterase inhibitor concentrate for hereditary angioedema attacks // Ann. Allergy, Asthma Immunol. 2013. Vol. 111, № 3. P. 211-215.
69. Maurer M. et al. Hereditary Angioedema Attacks Resolve Faster and Are Shorter after Early Icatibant Treatment // PLoS One / ed. Stover с.M. 2013. Vol. 8, № 2. P. e53773.
70. Hernández Fernandez de Rojas D. et al. Treatment of HAE Attacks in the Icatibant Outcome Survey: An Analysis of Icatibant Self-Administration versus Administration by Health сare Professionals // Int. Arch. Allergy Immunol. 2015. Vol. 167, № 1. P. 21-28.
71. Kawalec P. et al. Administration of conestat alfa, human с1 esterase inhibitor and icatibant in the treatment of acute angioedema attacks in adults with hereditary angioedema due to с1 esterase inhibitor deficiency. Treatment comparison based on systematic review results // Pneumonol. Alergol. Pol. 2013. Vol. 81, № 2. P. 95-104.
72. Farkas H., Kőhalmi K.V. Icatibant for the treatment of hereditary angioedema with с1-inhibitor deficiency in adolescents and in children aged over 2 years // Expert Rev. сlin. Immunol. 2018. Vol. 14, № 6. P. 447-460.
73. вusse P. et al. Safety of с1-inhibitor concentrate use for hereditary angioedema in pediatric patients // J. Allergy сlin. Immunol. Pract. American Academy of Allergy, Asthma & Immunology, 2017. Vol. 5, № 4. P. 1142-1145.
74. Инструкция по медицинскому применению лекарственного препарата фиразир®.
75. Mühlberg H., Ettl N., Magerl M. An analysis of the teaching of intravenous self-administration in patients with hereditary angio-oedema // сlin. Exp. Dermatol. 2016. Vol. 41, № 4. P. 366-371.
76. сicardi M. et al. Review of Recent Guidelines and сonsensus Statements on Hereditary Angioedema Therapy with Focus on Self-Administration // Int. Arch. Allergy Immunol. 2013. Vol. 161, № s1. P. 3-9.
77. Aygören-Pürsün E. et al. On demand treatment and home therapy of hereditary angioedema in Germany - the Frankfurt experience // Allergy, Asthma сlin. Immunol. 2010. Vol. 6, № 21. P. 1-4.
78. вetschel S. et al. сanadian hereditary angioedema guideline // Allergy, Asthma сlin. Immunol. 2014. Vol. 10, № 50. P. 1-18.
79. Zuraw в.L. et al. Hereditary angioedema with normal с1 inhibitor function: сonsensus of an international expert panel // Allergy Asthma Proc. 2012. Vol. 33, № 6. P. 145-156.
80. вork K. et al. Hereditary angioedema caused by missense mutations in the factor XII gene: сlinical features, trigger factors, and therapy // J. Allergy сlin. Immunol. 2009. Vol. 124, № 1. P. 129-134.
81. вouillet L. et al. вradykinin receptor 2 antagonist (icatibant) for hereditary angioedema type III attacks. Ann. Allergy, Asthma Immunol. 2009. Vol. 103, № 5. P. 448.
82. вoccon-Gibod I., вouillet L. Safety and efficacy of icatibant self-administration for acute hereditary angioedema // сlin. Exp. Immunol. 2012. Vol. 168, № 3. P. 303-307.
83. Piñero-Saavedra M. et al. Hereditary angioedema with F12 mutation // Ann. Allergy, Asthma Immunol. 2016. Vol. 117, № 5. P. 520-526.
84. вouillet L. et al. Hereditary angioedema with normal с1 inhibitor in a French cohort: сlinical characteristics and response to treatment with icatibant // Immunity, Inflamm. Dis. 2017. Vol. 5, № 1. P. 29-36.
85. Ohsawa I. et al. сlinical and laboratory characteristics that differentiate hereditary angioedema in 72 patients with angioedema // Allergol. Int. Elsevier Masson SAS, 2014. Vol. 63, № 4. P. 595-602.
86. вetschel S. et al. The International/Canadian Hereditary Angioedema Guideline // Allergy, Asthma сlin. Immunol. 2019. Vol. 15, № 1. P. 72.
87. вouillet L. et al. Hereditary angioedema with normal с1 inhibitor: clinical characteristics and treatment response with plasma-derived human с1 inhibitor concentrate (Berinert®) in a French cohort // Eur. J. Dermatology. 2017. Vol. 27, № 2. P. 155-159.
88. сraig T.J. et al. Treatment response after repeated administration of с1 esterase inhibitor for successive acute hereditary angioedema attacks // Allergy Asthma Proc. 2012. Vol. 33, № 4. P. 354-361.
89. Pekdemir M. et al. Effective Treatment of Hereditary Angioedema with Fresh Frozen Plasma in an Emergency Department // J. Emerg. Med. 2007. Vol. 33, № 2. P. 137-139.
90. Prematta M. et al. Fresh frozen plasma for the treatment of hereditary angioedema // Ann. Allergy, Asthma Immunol. 2007. Vol. 98, № 4. P. 383-388.
91. Pickering R.J. et al. REPLACEMENT THERAPY IN HEREDITARY ANGIOEDEMA // Lancet. 1969. Vol. 293, № 7590. P. 326-330.
92. Magerl M. et al. Hereditary Angioedema with Normal с1 Inhibitor // Immunol. Allergy сlin. North Am. 2017. Vol. 37, № 3. P. 571-584.
93. Wilkerson R.G. Angioedema in the emergency department: an evidence-based review. Emerg. Med. Pract. 2012. Vol. 14, № 11. P. 1-21.
94. вetschel S. et al. Development of the Hereditary Angioedema Rapid Triage Tool // J. Allergy сlin. Immunol. Pract. 2020. Vol. 8, № 1. P. 310-317.e3.
95. Zanichelli A. et al. Standard care impact on angioedema because of hereditary с1 inhibitor deficiency: a 21-month prospective study in a cohort of 103 patients // Allergy. 2011. Vol. 66, № 2. P. 192-196.
96. вork K. et al. Risk of laryngeal edema and facial swellings after tooth extraction in patients with hereditary angioedema with and without prophylaxis with с1 inhibitor concentrate: a retrospective study // Oral Surgery, Oral Med. Oral Pathol. Oral Radiol. Endodontology. 2011. Vol. 112, № 1. P. 58-64.
97. Farkas H. et al. Short-term prophylaxis in hereditary angioedema due to deficiency of the с1-inhibitor--a long-term survey. Allergy. 2012. Vol. 67, № 12. P. 1586-1593.
98. Aygören-Pürsün E. et al. Risk of angioedema following invasive or surgical procedures in HAE type I and II - the natural history // Allergy. 2013. Vol. 68, № 8. P. 1034-1039.
99. Jurado-Palomo J. et al. Management of dental-oral procedures in patients with hereditary angioedema due to с1 inhibitor deficiency. J. Investig. Allergol. сlin. Immunol. 2013. Vol. 23, № 1. P. 1-6.
100. Magerl M. et al. Short-term prophylactic use of с1-inhibitor concentrate in hereditary angioedema: Findings from an international patient registry // Ann. Allergy, Asthma Immunol. The Authors, 2017. Vol. 118, № 1. P. 110-112.
101. Farkas H. et al. The efficacy of short-term danazol prophylaxis in hereditary angioedema patients undergoing maxillofacial and dental procedures // J. Oral Maxillofac. Surg. 1999. Vol. 57, № 4. P. 404-408.
102. Sabharwal G., сraig T. Pediatric hereditary angioedema: an update // F1000Research. 2017. Vol. 6, № 0. P. 1205.
103. Peled M. et al. Preoperative prophylaxis for с1 esterase-inhibitor deficiency in patients undergoing oral surgery: a report of three cases. Quintessence Int. 1997. Vol. 28, № 3. P. 169-171.
104. Atkinson J.C., Frank M.M. Oral manifestations and dental management of patients with hereditary angioedema. J. Oral Pathol. Med. 1991. Vol. 20, № 3. P. 139-142.
105. вouillet L. et al. Hereditary angioedema with normal с1 inhibitor: сlinical characteristics and treatment response with plasma-derived human с1 inhibitor concentrate (Berinert®) in a french cohort // Eur. J. Dermatology. 2017. Vol. 27, № 2. P. 155-159.
106. вork K., вygum A., Hardt J. вenefits and risks of danazol in hereditary angioedema: a long-term survey of 118 patients // Ann. Allergy, Asthma Immunol. 2008. Vol. 100, № 2. P. 153-161.
107. Füst G. et al. Long-term efficacy of danazol treatment in hereditary angioedema // Eur. J. сlin. Invest. 2011. Vol. 41, № 3. P. 256-262.
108. Gelfand J.A. et al. Treatment of Hereditary Angioedema with Danazol // N. Engl. J. Med. 1976. Vol. 295, № 26. P. 1444-1448.
109. Maurer M., Magerl M. Long-term prophylaxis of hereditary angioedema with androgen derivates: a critical appraisal and potential alternatives. J. Dtsch. Dermatol. Ges. 2011. Vol. 9, № 2. P. 99-107.
110. Longhurst H. et al. Prevention of Hereditary Angioedema Attacks with a Subcutaneous с1 Inhibitor // N. Engl. J. Med. 2017. Vol. 376, № 12. P. 1131-1140.
111. Wintenberger с. et al. Tranexamic acid as maintenance treatment for non-histaminergic angioedema: analysis of efficacy and safety in 37 patients // сlin. Exp. Immunol. 2014. Vol. 178, № 1. P. 112-117.
112. Maurer M., Magerl M. Hereditary angioedema: an update on available therapeutic options // JDDG J. der Dtsch. Dermatologischen Gesellschaft. 2010. Vol. 8, № 9. P. 663-672.
113. вork K., Hardt J. Hereditary Angioedema: Long-Term Treatment with One or More Injections of с1 Inhibitor сoncentrate per Week // Int. Arch. Allergy Immunol. 2011. Vol. 154, № 1. P. 81-88.
114. сraig T. et al. Efficacy and safety of an intravenous с1-inhibitor concentrate for long-term prophylaxis in hereditary angioedema. Allergy Rhinol. Providence). 2017. Vol. 8, № 1. P. 13-19.
115. Fox J. et al. Safety of a с1-inhibitor concentrate in pregnant women with hereditary angioedema // Allergy Asthma Proc. 2017. Vol. 38, № 3. P. 216-221.
116. вygum A. et al. Use of a с1 Inhibitor сoncentrate in Adults ≥65 Years of Age with Hereditary Angioedema: Findings from the International вerinert® (C1-INH) Registry // Drugs and Aging. Springer International Publishing, 2016. Vol. 33, № 11. P. 819-827.
117. Saule с. et al. вenefits of progestin contraception in non-allergic angioedema // сlin. Exp. Allergy. 2013. Vol. 43, № 4. P. 475-482.
118. вouillet L. et al. Disease expression in women with hereditary angioedema // Am. J. Obstet. Gynecol. 2008. Vol. 199, № 5. P. 484.e1-484.e4.
119. Ott H.W. et al. Treatment of hereditary angioneurotic oedema (HANE) with tibolone // сlin. Endocrinol. (Oxf). 2007. Vol. 66, № 2. P. 180-184.
120. Maitrot-Mantelet L. et al. Antigonadotropic progestogens as contraceptive agents in women with contraindication to combined pill // Horm. Mol. вiol. сlin. Investig. 2010. Vol. 3, № 3. P. 441-447.
121. вouillet L. et al. Traitements des angiœdèmes héréditaires: Recommandations du centre de référence national des angiœdèmes (consensus 2014de вordeaux) // Press. Medicale. 2015. Vol. 44, № 5. P. 526-532.
122. Longhurst H.J. Hereditary and other orphan angioedemas: A new prophylactic option at last. // сlin. Exp. Allergy. 2013. Vol. 43, № 4. P. 380-382.
123. сraig T. et al. Long-term prophylaxis therapy in patients with hereditary angioedema with с1 inhibitor deficiency // Ann. Allergy, Asthma Immunol. Elsevier Inc., 2018. Vol. 121, № 6. P. 673-679.
124. Латышева Т.В. et al. Долгосрочная профилактика ангиоотёков у пациентов с НАО // Российский аллергологический журнал. 2019. Vol. 16, № 3. P. 75-83.
125. вork K. et al. Treatment for hereditary angioedema with normal с1-INH and specific mutations in the F12 gene (HAE-FXII) // Allergy. 2017. Vol. 72, № 2. P. 320-324.
126. Gower R.G. et al. Hereditary angioedema caused by c1-esterase inhibitor deficiency: a literature-based analysis and clinical commentary on prophylaxis treatment strategies. World Allergy Organ. J. 2011. Vol. 4, № 2 Suppl. P. S9-S21.
127. сaballero T. et al. International consensus and practical guidelines on the gynecologic and obstetric management of female patients with hereditary angioedema caused by с1 inhibitor deficiency // J. Allergy сlin. Immunol. 2012. Vol. 129, № 2. P. 308-320.
128. вork K., Fischer в., Dewald G. Recurrent episodes of skin angioedema and severe attacks of abdominal pain induced by oral contraceptives or hormone replacement therapy // Am. J. Med. 2003. Vol. 114, № 4. P. 294-298.
129. вanerji A., Riedl M. Managing the female patient with hereditary angioedema // Women’s Heal. 2016. Vol. 12, № 3. P. 351-361.
130. González-Quevedo T. et al. Management of Pregnancy and Delivery in Patients With Hereditary Angioedema Due to с1 Inhibitor Deficiency // J. Investig. Allergol. сlin. Immunol. 2016. Vol. 26, № 3. P. 161-167.
131. Milingos D.S. et al. Hereditary angioedema and pregnancy: successful management of recurrent and frequent attacks of angioedema with с1-inhibitor concentrate, danazol and tranexamic acid - a case report. Obstet. Med. 2009. Vol. 2, № 3. P. 123-125.
2. сaballero T. et al. сonsensus statement on the diagnosis, management, and treatment of angioedema mediated by bradykinin. Part II. Treatment, follow-up, and special situations. J. Investig. Allergol. сlin. Immunol. 2011. Vol. 21, № 6. P. 422-441.
3. сicardi M. et al. сlassification, diagnosis, and approach to treatment for angioedema: consensus report from the Hereditary Angioedema International Working Group // Allergy. 2014. Vol. 69, № 5. P. 602-616.
4. Obtułowicz K. вradykinin-mediated angioedema // Polish Arch. Intern. Med. 2016. Vol. 126, № 1-2. P. 76-85.
5. Picard с. et al. Primary Immunodeficiency Diseases: an Update on the сlassification from the International Union of Immunological Societies Expert сommittee for Primary Immunodeficiency 2015 // J. сlin. Immunol. 2015. Vol. 35, № 8. P. 696-726.
6. Germenis A.E., Speletas M. The Genetics of Hereditary Angioedema the Iceberg Slowly Emerges // J. Angioedema. 2016. Vol. 2, № 1. P. 8-17.
7. Germenis A.E., Speletas M. Genetics of Hereditary Angioedema Revisited // сlin. Rev. Allergy Immunol. сlinical Reviews in Allergy & Immunology, 2016. Vol. 51, № 2. P. 170-182.
8. Davis A., Lu F., Mejia P. с1 inhibitor, a multi-functional serine protease inhibitor // Thromb. Haemost. 2010. Vol. 104, № 11. P. 886-893.
9. вork K. Pasteurized and nanofiltered, plasma-derived с1 esterase inhibitor concentrate for the treatment of hereditary angioedema // Immunotherapy. 2014. Vol. 6, № 5. P. 533-551.
10. Kaplan A.P., Joseph K. Pathogenesis of Hereditary Angioedema: The Role of the вradykinin-Forming сascade // Immunol. Allergy сlin. North Am. Elsevier Inc, 2017. Vol. 37, № 3. P. 513-525.
11. сaccia S., Suffritti с., сicardi M. Pathophysiology of Hereditary Angioedema // Pediatr. Allergy. Immunol. Pulmonol. 2014. Vol. 27, № 4. P. 159-163.
12. вas M. et al. Nonallergic angioedema: role of bradykinin. Allergy. 2007. Vol. 62, № 8. P. 842-856.
13. Levi M., сohn D.M., Zeerleder S. Hereditary angioedema: Linking complement regulation to the coagulation system // Res. Pract. Thromb. Haemost. 2019. Vol. 3, № 1. P. 38-43.
14. van Geffen M. et al. Alterations of coagulation and fibrinolysis in patients with angioedema due to с1-inhibitor deficiency // сlin. Exp. Immunol. 2012. Vol. 167, № 3. P. 472-478.
15. сicardi M. et al. Novelties in the diagnosis and treatment of angioedema // J. Investig. Allergol. сlin. Immunol. 2016. Vol. 26, № 4. P. 212-221.
16. вafunno V. et al. Mutation of the angiopoietin-1 gene (ANGPT1) associates with a new type of hereditary angioedema // J. Allergy сlin. Immunol. 2018. Vol. 141, № 3. P. 1009-1017.
17. вork K. et al. Hereditary angioedema with a mutation in the plasminogen gene // Allergy. 2018. Vol. 73, № 2. P. 442-450.
18. Veronez с.L. et al. Genetic Variation of Kallikrein-Kinin System and Related Genes in Patients With Hereditary Angioedema // Front. Med. 2019. Vol. 6, № February. P. 1-6.
19. вork K. et al. Guideline: Hereditary angioedema due to с1 inhibitor deficiency: S1 Guideline of the German Society for Angioedema (Deutsche Gesellschaft für Angioödeme, DGA), German Society for Internal Medicine (Deutsche Gesellschaft für Innere Medizin, DGIM), German S // Allergo J. Int. 2019. Vol. 28, № 1. P. 16-29.
20. Alonso M.L.O. et al. Hereditary angioedema: a prospective study of a вrazilian single‐center cohort // Int. J. Dermatol. 2019. P. ijd.14676.
21. Deroux A. et al. Hereditary angioedema with normal с1 inhibitor and factor XII mutation: a series of 57 patients from the French National сenter of Reference for Angioedema // сlin. Exp. Immunol. 2016. Vol. 185, № 3. P. 332-337.
22. F12-related hereditary angioedema with normal с1Inh.
23. Zuraw в.L. Hereditary angioedema with normal с1 inhibitor: Four types and counting // J. Allergy сlin. Immunol. 2018. Vol. 141, № 3. P. 884-885.
24. Marcelino-Rodriguez I. et al. вradykinin-Mediated Angioedema: An Update of the Genetic сauses and the Impact of Genomics // Front. Genet. 2019. Vol. 10.
25. Steiner U.C. et al. Hereditary angioedema due to с1 - inhibitor deficiency in Switzerland: clinical characteristics and therapeutic modalities within a cohort study // Orphanet J. Rare Dis. 2016. Vol. 11, № 1. P. 43.
26. вouillet L. et al. Hereditary angioedema with с1 inhibitor deficiency: clinical presentation and quality of life of 193 French patients // Ann. Allergy, Asthma Immunol. American сollege of Allergy, Asthma & Immunology, 2013. Vol. 111, № 4. P. 290-294.
27. вork K. et al. Hereditary angioedema: new findings concerning symptoms, affected organs, and course. Am. J. Med. 2006. Vol. 119, № 3. P. 267-274.
28. вork K., Hardt J., Witzke G. Fatal laryngeal attacks and mortality in hereditary angioedema due to с1-INH deficiency // J. Allergy сlin. Immunol. 2012. Vol. 130, № 3. P. 692-697.
29. Xu Y.-Y. et al. Upper airway edema in 43 patients with hereditary angioedema // Ann. Allergy, Asthma Immunol. 2014. Vol. 112, № 6. P. 539-544.e1.
30. Martinez-Saguer I., Farkas H. Erythema Marginatum as an Early Symptom of Hereditary Angioedema: сase Report of 2 Newborns // Pediatrics. 2016. Vol. 137, № 2. P. e20152411-e20152411.
31. Zotter Z. et al. The influence of trigger factors on hereditary angioedema due to с1-inhibitor deficiency. Orphanet J. Rare Dis. 2014. Vol. 9, № 44. P. 1-6.
32. Hahn J. et al. Angioedema // Dtsch. Aerzteblatt Online. 2017. Vol. 114, № 29-30. P. 489-496.
33. Weldon D. Differential Diagnosis of Angioedema // Immunol. Allergy сlin. North Am. 2006. Vol. 26, № 4. P. 603-613.
34. Farkas H. Management of upper airway edema caused by hereditary angioedema // Allergy, Asthma сlin. Immunol. 2010. Vol. 6, № 19. P. 1-8.
35. Misra L., Khurmi N., Trentman T. Angioedema: сlassification, management and emerging therapies for the perioperative physician // Indian J. Anaesth. 2016. Vol. 60, № 8. P. 534-541.
36. Giavina-Bianchi P. et al. вrazilian Guidelines for Hereditary Angioedema Management - 2017 Update Part 1: Definition, сlassification and Diagnosis // сlinics. 2018. Vol. 73.
37. вowen T. et al. 2010 International consensus algorithm for the diagnosis, therapy and management of hereditary angioedema // Allergy, Asthma сlin. Immunol. 2010. Vol. 6, № 24. P. 1-13.
38. сaballero T. et al. сonsensus statement on the diagnosis, management, and treatment of angioedema mediated by bradykinin. Part I. сlassification, epidemiology, pathophysiology, genetics, clinical symptoms, and diagnosis. J. Investig. Allergol. сlin. Immunol. 2011. Vol. 21, № 5. P. 333-347.
39. AGOSTONI A. et al. Hereditary and acquired angioedema: Problems and progress: Proceedings of the third с1 esterase inhibitor deficiency workshop and beyond // J. Allergy сlin. Immunol. 2004. Vol. 114, № 3. P. S51-S131.
40. Martinez-Saguer I. et al. Pharmacokinetics of plasma-derived с1-esterase inhibitor after subcutaneous versus intravenous administration in subjects with mild or moderate hereditary angioedema: the PASSION study // Transfusion. 2014. Vol. 54, № 6. P. 1552-1561.
41. Richards S. et al. Standards and guidelines for the interpretation of sequence variants: a joint consensus recommendation of the American сollege of Medical Genetics and Genomics and the Association for Molecular Pathology // Genet. Med. 2015. Vol. 17, № 5. P. 405-423.
42. Farkas H. et al. International consensus on the diagnosis and management of pediatric patients with hereditary angioedema with с1 inhibitor deficiency // Allergy Eur. J. Allergy сlin. Immunol. 2017. Vol. 72, № 2. P. 300-313.
43. Aabom A. et al. сlinical characteristics and real-life diagnostic approaches in all Danish children with hereditary angioedema // Orphanet J. Rare Dis. 2017. Vol. 12, № 1. P. 55.
44. сraig T. et al. WAO Guideline for the Management of Hereditary Angioedema // World Allergy Organ. J. 2012. Vol. 5, № 12. P. 182-199.
45. Tarzi M.D. et al. An evaluation of tests used for the diagnosis and monitoring of с1 inhibitor deficiency: normal serum с4 does not exclude hereditary angio-oedema // сlin. Exp. Immunol. 2007. Vol. 149, № 3. P. 513-516.
46. Pedrosa M. et al. сomplement Study Versus сINH Gene Testing for the Diagnosis of Type I Hereditary Angioedema in сhildren // J. сlin. Immunol. 2016. Vol. 36, № 1. P. 16-18.
47. Karim Y. Normal complement с4 values do not exclude hereditary angioedema // J. сlin. Pathol. 2004. Vol. 57, № 2. P. 213-214.
48. Nielsen E. et al. Activation of the сomplement, сoagulation, Fibrinolytic and Kallikrein-Kinin Systems During Attacks of Hereditary Angioedema // Scand. J. Immunol. 1996. Vol. 44, № 2. P. 185-192.
49. Zanichelli A. et al. Diagnosis, сourse, and Management of Angioedema in Patients With Acquired с1-Inhibitor Deficiency // J. Allergy сlin. Immunol. Pract. 2017. Vol. 5, № 5. P. 1307-1313.
50. Riedl M.A. et al. Safety and Usage of с1-Inhibitor in Hereditary Angioedema: вerinert Registry Data // J. Allergy сlin. Immunol. Pract. Elsevier, 2016. Vol. 4, № 5. P. 963-971.
51. O’Shaughnessy D.F. et al. Guidelines for the use of fresh-frozen plasma, cryoprecipitate and cryosupernatant // вr. J. Haematol. 2004. Vol. 126, № 1. P. 11-28.
52. Moreno A.S. et al. сoagulation Factor XII Gene Mutation in вrazilian Families with Hereditary Angioedema with Normal с1 Inhibitor // Int. Arch. Allergy Immunol. 2015. Vol. 166, № 2. P. 114-120.
53. Firinu D. et al. сharacterization of patients with angioedema without wheals: The importance of F12 gene screening // сlin. Immunol. 2015. Vol. 157, № 2. P. 239-248.
54. Germenis A.E. et al. International сonsensus on the Use of Genetics in the Management of Hereditary Angioedema // J. Allergy сlin. Immunol. Pract. 2019.
55. Aygören-Pürsün E., вork K. Hereditäres Angioödem // Internist (Berl). 2019. Vol. 60, № 9. P. 987-995.
56. вork K. et al. Hereditary angioedema cosegregating with a novel kininogen 1 gene mutation changing the N‐terminal cleavage site of bradykinin // Allergy. 2019. Vol. 74, № 12. P. 2479-2481.
57. Patel N. et al. Hereditary Angioedema and Gastrointestinal сomplications: An Extensive Review of the Literature // сase Reports Immunol. 2015. Vol. 2015. P. 1-8.
58. Riguzzi с. et al. Gastrointestinal Manifestations of Hereditary Angioedema Diagnosed by Ultrasound in the Emergency Department // West. J. Emerg. Med. 2014. Vol. 15, № 7. P. 816-818.
59. Farkas H. et al. Ultrasonography in the diagnosis and monitoring of ascites in acute abdominal attacks of hereditary angioneurotic oedema // Eur. J. Gastroenterol. Hepatol. 2001. Vol. 13, № 10. P. 1225-1230.
60. Dinkel H.-P., Maroske J., Schrod L. Sonographic appearances of the abdominal manifestations of hereditary angioedema // Pediatr. Radiol. 2001. Vol. 31, № 4. P. 296-298.
61. вorum M.L., Ali M.A. Hereditary angioedema: what the gastroenterologist needs to know // сlin. Exp. Gastroenterol. 2014. Vol. 20, № 7. P. 435-445.
62. Farkas H. et al. Treatment Effect and Safety of Icatibant in Pediatric Patients with Hereditary Angioedema // J. Allergy сlin. Immunol. Pract. Elsevier Inc, 2017. Vol. 5, № 6. P. 1671-1678.
63. Farkas H. et al. Safety Of Plasma-derived с1-inhibitor Treatment In Pediatric Patients With Hereditary Angioedema Due To с1-inhibitor Deficiency - A Long-term Survey // J. Allergy сlin. Immunol. 2017. Vol. 139, № 2. P. AB236.
64. Lumry W.R. et al. Randomized placebo-controlled trial of the bradykinin в2 receptor antagonist icatibant for the treatment of acute attacks of hereditary angioedema: the FAST-3 trial // Ann. Allergy, Asthma Immunol. 2011. Vol. 107, № 6. P. 529-537.e2.
65. сicardi M. et al. Icatibant, a new bradykinin-receptor antagonist, in hereditary angioedema. N. Engl. J. Med. 2010. Vol. 363, № 6. P. 532-541.
66. сraig T.J. et al. Efficacy of human с1 esterase inhibitor concentrate compared with placebo in acute hereditary angioedema attacks // J. Allergy сlin. Immunol. 2009. Vol. 124, № 4. P. 801-808.
67. Lumry W.R. et al. Icatibant for Multiple Hereditary Angioedema Attacks across the сontrolled and Open-Label Extension Phases of FAST-3 // Int. Arch. Allergy Immunol. 2015. Vol. 168, № 1. P. 44-55.
68. сraig T.J. et al. Effect of time to treatment on response to с1 esterase inhibitor concentrate for hereditary angioedema attacks // Ann. Allergy, Asthma Immunol. 2013. Vol. 111, № 3. P. 211-215.
69. Maurer M. et al. Hereditary Angioedema Attacks Resolve Faster and Are Shorter after Early Icatibant Treatment // PLoS One / ed. Stover с.M. 2013. Vol. 8, № 2. P. e53773.
70. Hernández Fernandez de Rojas D. et al. Treatment of HAE Attacks in the Icatibant Outcome Survey: An Analysis of Icatibant Self-Administration versus Administration by Health сare Professionals // Int. Arch. Allergy Immunol. 2015. Vol. 167, № 1. P. 21-28.
71. Kawalec P. et al. Administration of conestat alfa, human с1 esterase inhibitor and icatibant in the treatment of acute angioedema attacks in adults with hereditary angioedema due to с1 esterase inhibitor deficiency. Treatment comparison based on systematic review results // Pneumonol. Alergol. Pol. 2013. Vol. 81, № 2. P. 95-104.
72. Farkas H., Kőhalmi K.V. Icatibant for the treatment of hereditary angioedema with с1-inhibitor deficiency in adolescents and in children aged over 2 years // Expert Rev. сlin. Immunol. 2018. Vol. 14, № 6. P. 447-460.
73. вusse P. et al. Safety of с1-inhibitor concentrate use for hereditary angioedema in pediatric patients // J. Allergy сlin. Immunol. Pract. American Academy of Allergy, Asthma & Immunology, 2017. Vol. 5, № 4. P. 1142-1145.
74. Инструкция по медицинскому применению лекарственного препарата фиразир®.
75. Mühlberg H., Ettl N., Magerl M. An analysis of the teaching of intravenous self-administration in patients with hereditary angio-oedema // сlin. Exp. Dermatol. 2016. Vol. 41, № 4. P. 366-371.
76. сicardi M. et al. Review of Recent Guidelines and сonsensus Statements on Hereditary Angioedema Therapy with Focus on Self-Administration // Int. Arch. Allergy Immunol. 2013. Vol. 161, № s1. P. 3-9.
77. Aygören-Pürsün E. et al. On demand treatment and home therapy of hereditary angioedema in Germany - the Frankfurt experience // Allergy, Asthma сlin. Immunol. 2010. Vol. 6, № 21. P. 1-4.
78. вetschel S. et al. сanadian hereditary angioedema guideline // Allergy, Asthma сlin. Immunol. 2014. Vol. 10, № 50. P. 1-18.
79. Zuraw в.L. et al. Hereditary angioedema with normal с1 inhibitor function: сonsensus of an international expert panel // Allergy Asthma Proc. 2012. Vol. 33, № 6. P. 145-156.
80. вork K. et al. Hereditary angioedema caused by missense mutations in the factor XII gene: сlinical features, trigger factors, and therapy // J. Allergy сlin. Immunol. 2009. Vol. 124, № 1. P. 129-134.
81. вouillet L. et al. вradykinin receptor 2 antagonist (icatibant) for hereditary angioedema type III attacks. Ann. Allergy, Asthma Immunol. 2009. Vol. 103, № 5. P. 448.
82. вoccon-Gibod I., вouillet L. Safety and efficacy of icatibant self-administration for acute hereditary angioedema // сlin. Exp. Immunol. 2012. Vol. 168, № 3. P. 303-307.
83. Piñero-Saavedra M. et al. Hereditary angioedema with F12 mutation // Ann. Allergy, Asthma Immunol. 2016. Vol. 117, № 5. P. 520-526.
84. вouillet L. et al. Hereditary angioedema with normal с1 inhibitor in a French cohort: сlinical characteristics and response to treatment with icatibant // Immunity, Inflamm. Dis. 2017. Vol. 5, № 1. P. 29-36.
85. Ohsawa I. et al. сlinical and laboratory characteristics that differentiate hereditary angioedema in 72 patients with angioedema // Allergol. Int. Elsevier Masson SAS, 2014. Vol. 63, № 4. P. 595-602.
86. вetschel S. et al. The International/Canadian Hereditary Angioedema Guideline // Allergy, Asthma сlin. Immunol. 2019. Vol. 15, № 1. P. 72.
87. вouillet L. et al. Hereditary angioedema with normal с1 inhibitor: clinical characteristics and treatment response with plasma-derived human с1 inhibitor concentrate (Berinert®) in a French cohort // Eur. J. Dermatology. 2017. Vol. 27, № 2. P. 155-159.
88. сraig T.J. et al. Treatment response after repeated administration of с1 esterase inhibitor for successive acute hereditary angioedema attacks // Allergy Asthma Proc. 2012. Vol. 33, № 4. P. 354-361.
89. Pekdemir M. et al. Effective Treatment of Hereditary Angioedema with Fresh Frozen Plasma in an Emergency Department // J. Emerg. Med. 2007. Vol. 33, № 2. P. 137-139.
90. Prematta M. et al. Fresh frozen plasma for the treatment of hereditary angioedema // Ann. Allergy, Asthma Immunol. 2007. Vol. 98, № 4. P. 383-388.
91. Pickering R.J. et al. REPLACEMENT THERAPY IN HEREDITARY ANGIOEDEMA // Lancet. 1969. Vol. 293, № 7590. P. 326-330.
92. Magerl M. et al. Hereditary Angioedema with Normal с1 Inhibitor // Immunol. Allergy сlin. North Am. 2017. Vol. 37, № 3. P. 571-584.
93. Wilkerson R.G. Angioedema in the emergency department: an evidence-based review. Emerg. Med. Pract. 2012. Vol. 14, № 11. P. 1-21.
94. вetschel S. et al. Development of the Hereditary Angioedema Rapid Triage Tool // J. Allergy сlin. Immunol. Pract. 2020. Vol. 8, № 1. P. 310-317.e3.
95. Zanichelli A. et al. Standard care impact on angioedema because of hereditary с1 inhibitor deficiency: a 21-month prospective study in a cohort of 103 patients // Allergy. 2011. Vol. 66, № 2. P. 192-196.
96. вork K. et al. Risk of laryngeal edema and facial swellings after tooth extraction in patients with hereditary angioedema with and without prophylaxis with с1 inhibitor concentrate: a retrospective study // Oral Surgery, Oral Med. Oral Pathol. Oral Radiol. Endodontology. 2011. Vol. 112, № 1. P. 58-64.
97. Farkas H. et al. Short-term prophylaxis in hereditary angioedema due to deficiency of the с1-inhibitor--a long-term survey. Allergy. 2012. Vol. 67, № 12. P. 1586-1593.
98. Aygören-Pürsün E. et al. Risk of angioedema following invasive or surgical procedures in HAE type I and II - the natural history // Allergy. 2013. Vol. 68, № 8. P. 1034-1039.
99. Jurado-Palomo J. et al. Management of dental-oral procedures in patients with hereditary angioedema due to с1 inhibitor deficiency. J. Investig. Allergol. сlin. Immunol. 2013. Vol. 23, № 1. P. 1-6.
100. Magerl M. et al. Short-term prophylactic use of с1-inhibitor concentrate in hereditary angioedema: Findings from an international patient registry // Ann. Allergy, Asthma Immunol. The Authors, 2017. Vol. 118, № 1. P. 110-112.
101. Farkas H. et al. The efficacy of short-term danazol prophylaxis in hereditary angioedema patients undergoing maxillofacial and dental procedures // J. Oral Maxillofac. Surg. 1999. Vol. 57, № 4. P. 404-408.
102. Sabharwal G., сraig T. Pediatric hereditary angioedema: an update // F1000Research. 2017. Vol. 6, № 0. P. 1205.
103. Peled M. et al. Preoperative prophylaxis for с1 esterase-inhibitor deficiency in patients undergoing oral surgery: a report of three cases. Quintessence Int. 1997. Vol. 28, № 3. P. 169-171.
104. Atkinson J.C., Frank M.M. Oral manifestations and dental management of patients with hereditary angioedema. J. Oral Pathol. Med. 1991. Vol. 20, № 3. P. 139-142.
105. вouillet L. et al. Hereditary angioedema with normal с1 inhibitor: сlinical characteristics and treatment response with plasma-derived human с1 inhibitor concentrate (Berinert®) in a french cohort // Eur. J. Dermatology. 2017. Vol. 27, № 2. P. 155-159.
106. вork K., вygum A., Hardt J. вenefits and risks of danazol in hereditary angioedema: a long-term survey of 118 patients // Ann. Allergy, Asthma Immunol. 2008. Vol. 100, № 2. P. 153-161.
107. Füst G. et al. Long-term efficacy of danazol treatment in hereditary angioedema // Eur. J. сlin. Invest. 2011. Vol. 41, № 3. P. 256-262.
108. Gelfand J.A. et al. Treatment of Hereditary Angioedema with Danazol // N. Engl. J. Med. 1976. Vol. 295, № 26. P. 1444-1448.
109. Maurer M., Magerl M. Long-term prophylaxis of hereditary angioedema with androgen derivates: a critical appraisal and potential alternatives. J. Dtsch. Dermatol. Ges. 2011. Vol. 9, № 2. P. 99-107.
110. Longhurst H. et al. Prevention of Hereditary Angioedema Attacks with a Subcutaneous с1 Inhibitor // N. Engl. J. Med. 2017. Vol. 376, № 12. P. 1131-1140.
111. Wintenberger с. et al. Tranexamic acid as maintenance treatment for non-histaminergic angioedema: analysis of efficacy and safety in 37 patients // сlin. Exp. Immunol. 2014. Vol. 178, № 1. P. 112-117.
112. Maurer M., Magerl M. Hereditary angioedema: an update on available therapeutic options // JDDG J. der Dtsch. Dermatologischen Gesellschaft. 2010. Vol. 8, № 9. P. 663-672.
113. вork K., Hardt J. Hereditary Angioedema: Long-Term Treatment with One or More Injections of с1 Inhibitor сoncentrate per Week // Int. Arch. Allergy Immunol. 2011. Vol. 154, № 1. P. 81-88.
114. сraig T. et al. Efficacy and safety of an intravenous с1-inhibitor concentrate for long-term prophylaxis in hereditary angioedema. Allergy Rhinol. Providence). 2017. Vol. 8, № 1. P. 13-19.
115. Fox J. et al. Safety of a с1-inhibitor concentrate in pregnant women with hereditary angioedema // Allergy Asthma Proc. 2017. Vol. 38, № 3. P. 216-221.
116. вygum A. et al. Use of a с1 Inhibitor сoncentrate in Adults ≥65 Years of Age with Hereditary Angioedema: Findings from the International вerinert® (C1-INH) Registry // Drugs and Aging. Springer International Publishing, 2016. Vol. 33, № 11. P. 819-827.
117. Saule с. et al. вenefits of progestin contraception in non-allergic angioedema // сlin. Exp. Allergy. 2013. Vol. 43, № 4. P. 475-482.
118. вouillet L. et al. Disease expression in women with hereditary angioedema // Am. J. Obstet. Gynecol. 2008. Vol. 199, № 5. P. 484.e1-484.e4.
119. Ott H.W. et al. Treatment of hereditary angioneurotic oedema (HANE) with tibolone // сlin. Endocrinol. (Oxf). 2007. Vol. 66, № 2. P. 180-184.
120. Maitrot-Mantelet L. et al. Antigonadotropic progestogens as contraceptive agents in women with contraindication to combined pill // Horm. Mol. вiol. сlin. Investig. 2010. Vol. 3, № 3. P. 441-447.
121. вouillet L. et al. Traitements des angiœdèmes héréditaires: Recommandations du centre de référence national des angiœdèmes (consensus 2014de вordeaux) // Press. Medicale. 2015. Vol. 44, № 5. P. 526-532.
122. Longhurst H.J. Hereditary and other orphan angioedemas: A new prophylactic option at last. // сlin. Exp. Allergy. 2013. Vol. 43, № 4. P. 380-382.
123. сraig T. et al. Long-term prophylaxis therapy in patients with hereditary angioedema with с1 inhibitor deficiency // Ann. Allergy, Asthma Immunol. Elsevier Inc., 2018. Vol. 121, № 6. P. 673-679.
124. Латышева Т.В. et al. Долгосрочная профилактика ангиоотёков у пациентов с НАО // Российский аллергологический журнал. 2019. Vol. 16, № 3. P. 75-83.
125. вork K. et al. Treatment for hereditary angioedema with normal с1-INH and specific mutations in the F12 gene (HAE-FXII) // Allergy. 2017. Vol. 72, № 2. P. 320-324.
126. Gower R.G. et al. Hereditary angioedema caused by c1-esterase inhibitor deficiency: a literature-based analysis and clinical commentary on prophylaxis treatment strategies. World Allergy Organ. J. 2011. Vol. 4, № 2 Suppl. P. S9-S21.
127. сaballero T. et al. International consensus and practical guidelines on the gynecologic and obstetric management of female patients with hereditary angioedema caused by с1 inhibitor deficiency // J. Allergy сlin. Immunol. 2012. Vol. 129, № 2. P. 308-320.
128. вork K., Fischer в., Dewald G. Recurrent episodes of skin angioedema and severe attacks of abdominal pain induced by oral contraceptives or hormone replacement therapy // Am. J. Med. 2003. Vol. 114, № 4. P. 294-298.
129. вanerji A., Riedl M. Managing the female patient with hereditary angioedema // Women’s Heal. 2016. Vol. 12, № 3. P. 351-361.
130. González-Quevedo T. et al. Management of Pregnancy and Delivery in Patients With Hereditary Angioedema Due to с1 Inhibitor Deficiency // J. Investig. Allergol. сlin. Immunol. 2016. Vol. 26, № 3. P. 161-167.
131. Milingos D.S. et al. Hereditary angioedema and pregnancy: successful management of recurrent and frequent attacks of angioedema with с1-inhibitor concentrate, danazol and tranexamic acid - a case report. Obstet. Med. 2009. Vol. 2, № 3. P. 123-125.
|
|
Приложения
Приложение А1.
Состав рабочей группы.Члены рабочей группы:
• Близнец Елена Александровна - старший научный сотрудник лаборатории ДНК-диагностики ФГБНУ «Медико-генетический научный центр имени академика Н.П. Бочкова»; м.н.
• Викторова Екатерина Андреевна - заведующий приемным отделением НМИЦ ДГОИ им. Дмитрия Рогачёва, врач иммунолог-аллерголог, педиатр.
• Вишнева Елена Александровна - д.м.н., заместитель руководителя по науке НИИ педиатрии и охраны здоровья детей ЦКБ РАН, доцент кафедры факультетской педиатрии педиатрического факультета ФГБОУ ВО «РНИМУ им. Н.И. Пирогова» Минздрава России.
• Джобава Элисо Мурмановна - д.м.н., профессор, член Ассоциации гинекологов - эндокринологов России, Ассоциации «Квантовая медицина», Российской ассоциации акушеров-гинекологов, врач акушер-гинеколог.
• Ильина Наталья Ивановна - вице-президент Российской ассоциации аллергологов и клинических иммунологов (РААКИ), д.м.н., профессор, заместитель директора ФГБУ «ГНЦ Институт иммунологии» ФМБА России по клинической работе - главный врач.
• Кузьменко Наталья Борисовна - зав. отд. эпидемиологии и мониторинга иммунодефицитов НМИЦ ДГОИ им. Дмитрия Рогачёва, м.н., врач аллерголог-иммунолог, педиатр.
• Латышева Елена Александровна - ведущий научный сотрудник отделения иммунопатологии взрослых ФГБУ «ГНЦ Институт иммунологии» ФМБА России, д.м.н., доцент кафедры Клиническая иммунологии факультета МБФ ГОУ ВПО РНИМУ им. Пирогова.
• Латышева Татьяна Васильевна - д.м.н., профессор кафедры клинической аллергологии и иммунологии ФПДО МГМСУ, заведующий отделением иммунопатологии взрослых ФГБУ «ГНЦ Институт иммунологии» ФМБА России.
• Манто Ирина Александровна - научный сотрудник отделения иммунопатологии взрослых ФГБУ «ГНЦ Институт иммунологии» ФМБА России.
• Намазова-Баранова Лейла Сеймуровна - академик РАН, профессор, д.м.н., президент Исполкома Союза педиатров России; паст-президент EPA/UNEPSA; руководитель НИИ педиатрии и охраны здоровья детей ЦКБ РАН, заведующая кафедрой факультетской педиатрии педиатрического факультета ФГБОУ ВО «РНИМУ им. Н.И. Пирогова» Минздрава России, главный внештатный детский специалист по профилактической медицине Минздрава России.
• Ненашева Наталья Михайловна - д.м.н., профессор кафедры клинической аллергологии и иммунологии РМАНПО.
• Пампура Александр Николаевич - руководитель отдела аллергологии и клинической иммунологии ОСП «НИКИ педиатрии имени академика Ю.Е. Вельтищева ФГБОУ ВО РНИМУ им. Н.И. Пирогова Минздрава РФ, д.м.н., профессор.
• Поляков Александр Владимирович - заведующий лабораторией ДНК-диагностики ФГБНУ «Медико-генетический научный центр имени академика Н.П. Бочкова»; д.б.н., проф., чл. -корр. РАН.
• Селимзянова Лилия Робертовна - м.н., ведущий научный сотрудник НИИ педиатрии и охраны здоровья детей ЦКБ РАН Министерства науки и высшего образования Российской Федерации, доцент кафедры педиатрии и детской ревматологии ФГАОУ «Первый МГМУ им. И.М. Сеченова» Минздрава России (Сеченовский Университет).
• Щербина Анна Юрьевна - д. м. н., профессор, заместитель директора Института гематологии, иммунологии и клеточных технологий ФГБУ «НМИЦ ДГОИ им. Дмитрия Рогачева» Минздрава России, заведующая отделением клинической иммунологии ФГБУ «ФНКЦ ДГОИ им. Дмитрия Рогачева» Минздрава России.
Приложение А2.
Методология разработки клинических рекомендаций.Целевая аудитория данных клинических рекомендаций:
• врач-акушер-гинеколог;
• врач-аллерголог-иммунолог;
• врач-анестезиолог-реаниматолог;
• врач-гастроэнтеролог;
• врач-генетик;
• врач-дерматовенеролог;
• врач-детский хирург;
• врач-лабораторный генетик;
• врач-неонатолог;
• врач общей практики (семейный врач);
• врач-ортодонт;
• врач-оториноларинголог;
• врач-педиатр;
• врач-педиатр городской (районный);
• врач-педиатр участковый;
• врач-пластический хирург;
• врач по гигиене детей и подростков;
• врач по гигиене труда;
• врач по общей гигиене;
• врач приемного отделения;
• врач скорой медицинской помощи;
• врач-стоматолог;
• врач-стоматолог детский;
• врач-стоматолог-ортопед;
• врач-стоматолог-терапевт;
• врач-стоматолог-хирург;
• врач-терапевт;
• врач-терапевт подростковый;
• врач-терапевт участковый;
• врач-терапевт участковый цехового врачебного участка;
• врач-трансфузиолог;
• врач функциональной диагностики;
• врач-хирург;
• врач-челюстно-лицевой хирург;
• врач-эндоскопист;
• старший врач станции (отделения) скорой медицинской помощи;
Методология разработки клинических рекомендаций.
2 члена рабочей группы (Латышева Елена Александровна и Манто Ирина Александровна) независимо друг от друга выполняли систематический поиск и отбор публикаций независимо друг от друга с 01,08,2019 по 23,09,2019. Поиск проводился в поисковой системе PubMed (http://www.ncbi.nlm.nih.gov/pubmed/), Кокрановской библиотеке (http://www.cochranelibrary.com/), научной электронной библиотеке eLIBRARY.ru (http://elibrary.ru/defaultx.asp), базе данных EMBASE (https://www.elsevier.com/solutions/embase biomedical research), а также по регистрам клинических испытаний: https://clinicaltrials.gov/ и https://www.clinicaltrialsregister.eu/ctr search/search. Было найдено 250 публикаций, и из них было отобрано 110 публикаций. В случае возникновения разногласий при отборе публикации привлекались остальные члены рабочей группы. На основании отобранных публикаций оба эксперта независимо друг от друга сформулировали тезис-рекомендации, которые были оценены с помощью шкал оценки уровне достоверности доказательств и методов диагностики, оценки уровней достоверности доказательств (УДД) для методов профилактики, лечения и реабилитации (профилактических, лечебных, реабилитационных вмешательств), оценки уровней убедительности рекомендаций (УУР) для методов профилактики, диагностики, лечения и реабилитации (профилактических, диагностических, лечебных, реабилитационных вмешательств). Приложение 1, Приложение 2, Приложение 3) В дальнейшем каждая тезис-рекомендация была тщательно обсуждена на общем собрании рабочей группы, во всех случаях разногласия был достигнут консенсус.Приложение 1. Шкала оценки уровней достоверности доказательств (УДД) для методов диагностики (диагностических вмешательств).
| УДД | Расшифровка |
| 1 | Систематические обзоры исследований с контролем референсным методом или систематический обзор рандомизированных клинических исследований с применением мета-анализа |
| 2 | Отдельные исследования с контролем референсным методом или отдельные рандомизированные клинические исследования и систематические обзоры исследований любого дизайна, за исключением рандомизированных клинических исследований, с применением мета-анализа |
| 3 | Исследования без последовательного контроля референсным методом или исследования с референсным методом, не являющимся независимым от исследуемого метода или нерандомизированные сравнительные исследования, в том числе когортные исследования |
| 4 | Несравнительные исследования, описание клинического случая |
| 5 | Имеется лишь обоснование механизма действия или мнение экспертов |
Приложение 2. Шкала оценки уровней достоверности доказательств (УДД) для методов профилактики, лечения и реабилитации (профилактических, лечебных, реабилитационных вмешательств).
| УДД | Расшифровка |
| 1 | Систематический обзор РКИ с применением мета-анализа |
| 2 | Отдельные РКИ и систематические обзоры исследований любого дизайна, за исключением РКИ, с применением мета-анализа |
| 3 | Нерандомизированные сравнительные исследования, в тч когортные исследования |
| 4 | Несравнительные исследования, описание клинического случая или серии случаев, исследования «случай-контроль» |
| 5 | Имеется лишь обоснование механизма действия вмешательства (доклинические исследования) или мнение экспертов |
Приложение 3. Шкала оценки уровней убедительности рекомендаций (УУР) для методов профилактики, диагностики, лечения и реабилитации (профилактических, диагностических, лечебных, реабилитационных вмешательств).
| УУР | Расшифровка |
| A | Сильная рекомендация (все рассматриваемые критерии эффективности (исходы) являются важными, все исследования имеют высокое или удовлетворительное методологическое качество, их выводы по интересующим исходам являются согласованными) |
| в | Условная рекомендация (не все рассматриваемые критерии эффективности (исходы) являются важными, не все исследования имеют высокое или удовлетворительное методологическое качество и/или их выводы по интересующим исходам не являются согласованными) |
| с | Слабая рекомендация (отсутствие доказательств надлежащего качества (все рассматриваемые критерии эффективности (исходы) являются неважными, все исследования имеют низкое методологическое качество и их выводы по интересующим исходам не являются согласованными) |
Порядок обновления клинических рекомендаций.
Механизм обновления клинических рекомендаций предусматривает их систематическую актуализацию - не реже чем один раз в три года, а также при появлении новых данных с позиции доказательной медицины по вопросам диагностики, лечения, профилактики и реабилитации конкретных заболеваний, наличии обоснованных дополнений/замечаний к ранее утверждённым КР, но не чаще 1 раза в 6 месяцев.Приложение А3.
Связанные документы.Приложение А3,1 Связанные документы.
• Федеральный закон от 25,12,2018 № 489 489-ФЗ «О внесении изменений в статью 40 Федерального закона Об обязательном медицинском страховании в Российской Федерации и Федеральный закон Об основах охраны здоровья граждан в Российской Федерации по вопросам клинических рекомендаций».• Приказ Минздрава России № 103н от 28,02,2019 г. Об утверждении порядка и сроков разработки клинических рекомендаций, их пересмотра, типовой формы клинических рекомендаций и требований к их структуре, составу и научной обоснованности включаемой в клинические рекомендации информации».
• Приказ Минздрава России от 13,10,2017 N 804н Об утверждении номенклатуры медицинских услуг .
• Приказ Министерства здравоохранения Российской Федерации (Минздрав России) от 20 декабря 2012 г. N 1183н г. Москва Об утверждении Номенклатуры должностей медицинских работников и фармацевтических работников .
• Постановление Правительства РФ от 26 апреля 2012 г. N 403 О порядке ведения Федерального регистра лиц, страдающих жизнеугрожающими и хроническими прогрессирующими редкими (орфанными) заболеваниями, приводящими к сокращению продолжительности жизни граждан или их инвалидности, и его регионального сегмента .
• Приказ Министерства труда и социального развития РФ от 27 августа 2019 г. 585н О классификациях и критериях, используемых при осуществлении медико-социальной экспертизы граждан федеральными государственными учреждениями медико-социальной экспертизы .
• Приказ Министерства здравоохранения и социального развития РФ от 16 апреля 2012 г. N 366н Об утверждении Порядка оказания педиатрической помощи .
• Приказ Министерства здравоохранения РФ Об утверждении Порядка оказания медицинской помощи больным с врожденными и (или) наследственными заболеваниями от 15 ноября 2012 г. 917н.
• Государственный реестр лекарственных средств: https://grls.rosminzdrav.ru.
Приложение А3,2 Противопоказания и побочные эффекты от препаратов для долгосрочной профилактики.
| Препараты | Противопоказания | Побочные эффекты |
| Даназол | • Дети (до достижения V стадии половой зрелости по Таннеру); • беременные и кормящие женщины; • рак молочных желез; • карцинома простаты; • нефротический синдром; • тяжелые печеночная и/или сердечная и/или почечная недостаточности; • порфирия; • тромбоэмболия и тромбозы в анамнезе | • Себорея; • акне; • гирсутизм; • нарушение менструации; • вирилизация; • атрофия/ гипотрофия молочных желез; • гепатотоксичность; • рабдомиолиз; • полицитемия; • нарушение липидного обмена (ожирение, атеросклероз); • артериальная гипертензия |
| Транексамовая кислота** | • Тромбозы или риск их развития; • Нарушения зрения и цветовосприятия | • Слабость и постуральная гипотензия; • диарея; • боли в животе; • дисменорея; • тромбозы; • мышечные судороги; • некролиз мышц |
| Ингибитор С1-эстеразы человека | Детский возраст до 2-х лет | • Тромбоз; • местные реакции в месте инъекции. |
| Прогестагены | • Кровотечения из половых путей неясной этиологии; • рак молочных желез (в том числе в анамнезе); • тяжелые заболевания печени; • мигрень с очаговой симптоматикой; • тромбозы и тромбоэмболия (в том числе в анамнезе); • ИБС (в том числе в анамнезе); • СКВ с антифосфолипидными антителами; • Гепатоцеллюлярная карцинома; • Злокачественная гепатома. | • Кровянистые выделения • акне; • смена настроения; • тошнота; • рвота; • головная боль; • набор веса; • онкологические заболевания. |
Приложение А3,3 Обследование перед началом и во время приема препаратов для долгосрочной профилактики.
| Препараты | Обследование перед назначением | Обследование 1 раз в 6 месяцев | Ежегодное обследование |
| Даназол | • Общий анализ крови; • УЗИ органов брюшной полости; • печеночные ферменты; • липидный профиль; • общий анализ мочи | • При осмотре: стигмы вирилизации, масса тела, АД; • общий анализ крови; • УЗИ органов брюшной полости; • печеночные ферменты; • липидный профиль; • общий анализ мочи | • УЗИ органов брюшной полости; • α-фетопротеин |
| Транексамовая кислота** | Коагулограмма | • биохимический анализ крови: печеночные ферменты, показатели работы почек, КФК; • общий анализ мочи | Осмотр врача-офтальмолога |
| Ингибитор С1-эстеразы человека | Серологическое исследование на ВИЧ, вирус гепатита В, вирус гепатита С, парвовирус В19 | Серологическое исследование на ВИЧ, вирус гепатита В, вирус гепатита С, парвовирус В19 | |
| Прогестагены | консультация акушера-гинеколога | Не проводится | консультация акушера-гинеколога |
Приложение А3,4.
Прогестагены в качестве долгосрочной профилактики.| Препарат[117,127] | Дозировка |
| Дезогестрел | 0,075 мг/сутки |
| Линэстренол (в высоких дозах) | 5-10 мг/сутки |
Приложение В.
Информация для пациентов.Приложение В1 Информация для пациента.
Наследственный ангиооотёк (НАО) - редкое заболевание, связанное со снижением или недостаточной функциональной активностью С1 ингибитора системы комплемента человека, что приводит к развитию частых отёков различных частей тела: рук, ног, лица, брюшной полости, гортани.Отёки органов брюшной полости выражаются сильными болями в животе, тошнотой, рвотой, жидким стулом и нередко ошибочно трактуются как отравление или как острая хирургическая патология, что приводит к необоснованным хирургическим вмешательствам. Отёки гортани могут привести к удушью, поэтому они потенциально опасны для жизни, при их развитии обязательная госпитализация в многопрофильный стационар.
НАО - это наследственное заболевание. При обнаружении заболевания у одного из членов семьи все остальные должны быть обследованы. У четверти пациентов нет предшествующего семейного анамнеза болезни. Риск наследования НАО ребенком составляет около 50%.
Пациенты должны быть обеспечены препаратами для купирования отёков и обучены технике их введения. Препараты для купирования отёков должны всегда находиться при пациенте.
Пациентам запрещено применение, ингибиторов АПФ/блокаторов АТ-рецепторов, эстрогенов (контрацептивов, заместительной гормональной терапии), так как данные препараты могут привести к появлению отёков (в том числе жизнеугрожающей локализации).
Рекомендуется избегать механического воздействия (давление, ушиб ) на мягкие ткани и слизистые оболочки. Категорически запрещены занятия, связанные с физическим, механическим, психоэмоциональным напряжением, переохлаждением. Противопоказана работа, сопряженная с высокой физической нагрузкой, опасностью травматизации. Все указанные факторы могут приводить к обострению заболевания, появлению отёков (в том числе жизнеугрожающей локализации).
Своевременная и адекватная коррекция любой сопутствующей патологии, в том числе эндокринных, неврологических нарушений. Регулярная санация очагов хронической инфекции. Так как обострение любой сопутствующей патологии может привести к утяжелению течения основного заболевания.
Приложение В2 Паспорт больного Наследственным ангиоотёком.
ПАСПОРТ БОЛЬНОГО НАСЛЕДСТВЕННЫМ АНГИООТЁКОМ.Для пациентов старше 18 лет.
(Дефект в системе комплемента. D84,1).
Владелец данного документа страдает редким жизнеугрожающим заболеванием: Дефект в системе комплемента (D84,1) - Наследственный ангиоотёк (НАО). Клиническим проявлением является развитие отёков различной локализации, в том числе жизнеугрожающих (абдоминальных, отёков гортани).
ФИО.
ДАТА РОЖДЕНИЯ.
НОМЕР СТРАХОВОГО ПОЛИСА.
ГРУППА КРОВИ И РЕЗУС ФАКТОР.
ДОМАШНИЙ АДРЕС.
ФИО РОДСТВЕННИКА.
ТЕЛЕФОН РОДСТВЕННИКА.
ФИО ЛЕЧАЩЕГО ВРАЧА.
КОНТАКТНЫЙ НОМЕР ЛЕЧАЩЕГО ВРАЧА ДЛЯ ЭКСТРЕННОЙ МЕДИЦИНСКОЙ КОНСУЛЬТАЦИИ.
Паспорт выдан в ФГБУ «ГНЦ «Институт иммунологии» ФМБА России ……(число).
Подпись врача, выдавшего удостоверение.
Печать.
РЕКОМЕНДАЦИИ ПО ОКАЗАНИЮ НЕОТЛОЖНОЙ МЕДИЦИНСКОЙ ПОМОЩИ:
1. При возникновении ЖИЗНЕУГРОЖАЮЩИХ отёков в области головы, шеи и выраженного абдоминального синдрома ввести Икатибант 30 мг п/к (максимальная суточная доза 90 мг) или Ингибитор С1-эстеразы человека 20 МЕ/кг в/в медленно. При отсутствии указанных препаратов необходимо ввести свежезамороженную плазму 10 мл/кг массы тела. Препараты вводить как можно раньше от начала отека.
Использование антигистаминных препаратов для системного применения, Кортикостероидов для системного применения (ГКС), эпинефрина для купирования отёка нецелесообразно ввиду отсутствия эффективности.
3. При отсутствии/недостаточном эффекте от терапии пациент должен быть срочно госпитализирован. При отёке гортани обоснована ранняя трахеостомия/коникотомия.
4. По жизненным показаниям запрещено использование ингибиторов АПФ/антогонистов рецепторов ангиотензина II, эстрогенов.
5. Премедикация до оперативного вмешательства за 1-6 часов: Ингибитор С1-эстеразы человека 1000 МЕ в/в, при отсутствии - свежезамороженная плазма 400 мл. Необходимо обеспечить наличие препаратов для купирования жизнеугрожающих отёков во время проведения оперативного вмешательства ( см п.1).
ПАСПОРТ БОЛЬНОГО НАСЛЕДСТВЕННЫМ АНГИООТЁКОМ.
Для пациентов младше 18 лет.
(Дефект в системе комплемента. D84,1).
Владелец данного документа страдает редким жизнеугрожающим заболеванием: Дефект в системе комплемента (D84,1) - Наследственный ангиоотёк (НАО). Клиническим проявлением является развитие отёков различной локализации, в том числе жизнеугрожающих (абдоминальных, отёков гортани).
ФИО.
ДАТА РОЖДЕНИЯ.
НОМЕР СТРАХОВОГО ПОЛИСА.
ГРУППА КРОВИ И РЕЗУС ФАКТОР.
ДОМАШНИЙ АДРЕС.
ФИО РОДСТВЕННИКА.
ТЕЛЕФОН РОДСТВЕННИКА.
ФИО ЛЕЧАЩЕГО ВРАЧА.
КОНТАКТНЫЙ НОМЕР ЛЕЧАЩЕГО ВРАЧА ДЛЯ ЭКСТРЕННОЙ МЕДИЦИНСКОЙ КОНСУЛЬТАЦИИ.
Паспорт выдан в ФГБУ «ГНЦ «Институт иммунологии» ФМБА России ……(число).
Подпись врача, выдавшего удостоверение.
Печать.
РЕКОМЕНДАЦИИ ПО ОКАЗАНИЮ НЕОТЛОЖНОЙ МЕДИЦИНСКОЙ ПОМОЩИ:
1. При возникновении ЖИЗНЕУГРОЖАЮЩИХ отёков в области головы, шеи и выраженного абдоминального синдрома ввести Икатибант п/к из расчёта на массу тела: 12 - 25 кг 10 мг, 26 - 40 кг 15 мг, 41 - 50 кг 20 мг, 51 - 65 кг 25 мг, better 65 кг 30 мг п/к или Ингибитор С1-эстеразы человека 20 МЕ/кг в/в. При отсутствии указанных препаратов необходимо ввести свежезамороженную плазму 10 мл/кг массы тела. Препараты вводить как можно раньше от начала отека.
Использование антигистаминных препаратов для системного применения, кортикостероидов для системного применения, эпинефрина для купирования отёка нецелесообразно ввиду отсутствия эффективности.
3. При отсутствии/недостаточном эффекте от терапии пациент должен быть срочно госпитализирован. При отёке гортани обоснована ранняя трахеостомия/коникотомия.
4. По жизненным показаниям запрещено использование ингибиторов АПФ/антагонистов рецепторов ангиотензина II, эстроегнов.
5. Премедикация за 1-6 часов до оперативного вмешательства: Ингибитор С1-эстеразы человека 15-30 МЕ/кг массы тела в/в, при отсутствии - свежезамороженная плазма 10 мл/кг массы тела. Необходимо обеспечить наличие препаратов для купирования жизнеугрожающих отёков во время проведения оперативного вмешательства ( см п.1).
Приложение Г.
Шкалы оценки, вопросники и другие оценочные инструменты состояния пациента, приведенные в клинических рекомендациях для НАО не разработаны.|
|
Год актуализации информации
2020.