МКБ-10 коды
|
|
Вступление
МКБ 10:
H06.2, Е05.0, Е06.3.
Год утверждения (частота пересмотра):
2014 г. (пересмотр каждые 3 года).
ID:
КР271.
URL:
Профессиональные ассоциации:
• Общероссийская общественная организация «Ассоциация врачей-офтальмологов».
• Общественная организация «Российская ассоциация эндокринологов.
Утверждены.
на заседании Президиума Общероссийской общественной организации «Ассоциация врачей-офтальмологов» г. Москва 28 мая 2014 г.
Согласованы.
Научным советом Министерства Здравоохранения Российской Федерации __ __________201_ г.
H06.2, Е05.0, Е06.3.
Год утверждения (частота пересмотра):
2014 г. (пересмотр каждые 3 года).
ID:
КР271.
URL:
Профессиональные ассоциации:
• Общероссийская общественная организация «Ассоциация врачей-офтальмологов».
• Общественная организация «Российская ассоциация эндокринологов.
Утверждены.
на заседании Президиума Общероссийской общественной организации «Ассоциация врачей-офтальмологов» г. Москва 28 мая 2014 г.
Согласованы.
Научным советом Министерства Здравоохранения Российской Федерации __ __________201_ г.
Профессиональные ассоциации
• Общероссийская общественная организация «Ассоциация врачей-офтальмологов».
•.
• Общественная организация «Российская ассоциация эндокринологов.
•.
• Общественная организация «Российская ассоциация эндокринологов.
Список сокращений
АИТ. Аутоиммунный тиреоидит.
ГК - Глюкокортикоидная терапия.
ДТЗ. Диффузный токсический зоб.
ЗН - Зрительный нерв.
КТ - Компьютерная томография.
ЛТ - Лучевая терапия.
МСКТ. Мультиспиральная компьютерная томография.
РБК. Ретробульбарная клетчатка.
РЙТ. Радиойодтерапия.
РТТГ. Рецептор тиреотропного гормона.
РФП. Радиофармпрепарат.
Своб Т3 - Свободный трийодтиронин.
Своб Т4 - Свободный тироксин.
ТГ - Тиреоглобулин.
ТПО. Тиреопероксидаза.
ТТГ. Тиреотропный гормон гипофиза.
УЗИ. Ультразвуковое исследование.
ЩЖ - Щитовидная железа.
ЭОМ. Экстраокулярные (глазодвигательные) мышцы.
ЭОП. Эндокринная офтальмопатия.
CAS. Шкала клинической активности эндокринной офтальмопатии [ClinicalActivityScore].
EUGOGO. Европейская группа по изучению эндокринной офтальмопатии.
131 I - Радиоактивный йод.
99 mTc - Изотоп технеция.
ГК - Глюкокортикоидная терапия.
ДТЗ. Диффузный токсический зоб.
ЗН - Зрительный нерв.
КТ - Компьютерная томография.
ЛТ - Лучевая терапия.
МСКТ. Мультиспиральная компьютерная томография.
РБК. Ретробульбарная клетчатка.
РЙТ. Радиойодтерапия.
РТТГ. Рецептор тиреотропного гормона.
РФП. Радиофармпрепарат.
Своб Т3 - Свободный трийодтиронин.
Своб Т4 - Свободный тироксин.
ТГ - Тиреоглобулин.
ТПО. Тиреопероксидаза.
ТТГ. Тиреотропный гормон гипофиза.
УЗИ. Ультразвуковое исследование.
ЩЖ - Щитовидная железа.
ЭОМ. Экстраокулярные (глазодвигательные) мышцы.
ЭОП. Эндокринная офтальмопатия.
CAS. Шкала клинической активности эндокринной офтальмопатии [ClinicalActivityScore].
EUGOGO. Европейская группа по изучению эндокринной офтальмопатии.
131 I - Радиоактивный йод.
99 mTc - Изотоп технеция.
Термины и определения
Эндокринная офтальмопатия. Самостоятельное прогрессирующее аутоиммунное заболевание органа зрения, тесно связанное с аутоиммунной патологией ЩЖ.
Тиреотоксикоз. Синдром, обусловленный избыточным содержанием тиреоидных гормонов в крови и их токсическим действием на различные органы и ткани.
Гипотиреоз. Синдром, вызванный дефицитом тиреоидных гормонов ЩЖ или снижением их биологического эффекта на тканевом уровне. Наиболее частой причиной гипотиреоза является АИТ.
Тяжесть. Совокупный показатель функциональных расстройств и косметических дефектов, определяемых во всех фазах естественного течения заболевания.
Активность. Показатель амплитуды воспалительного процесса в орбите.
Тиреотоксикоз. Синдром, обусловленный избыточным содержанием тиреоидных гормонов в крови и их токсическим действием на различные органы и ткани.
Гипотиреоз. Синдром, вызванный дефицитом тиреоидных гормонов ЩЖ или снижением их биологического эффекта на тканевом уровне. Наиболее частой причиной гипотиреоза является АИТ.
Тяжесть. Совокупный показатель функциональных расстройств и косметических дефектов, определяемых во всех фазах естественного течения заболевания.
Активность. Показатель амплитуды воспалительного процесса в орбите.
Описание
ЭОП. Самостоятельное прогрессирующее аутоиммунное поражение мягких тканей орбиты и самое распространенное экстратиреоидное проявление дисфункции ЩЖ [2, 73].
ЭОП. Мультидисциплинарная проблема, находящаяся на стыке эндокринологии и офтальмологии. В настоящее время помощь больным с ЭОП недостаточна именно вследствие плохого взаимодействия офтальмологов и эндокринологов. В России практически отсутствуют специализированные центры, где пациенты с ЭОП могут получить комплексное лечение, включая хирургическое. Поздние диагностика и обращение за квалифицированной медицинской помощью, отсутствие стойкой компенсации функциональных нарушений щитовидной железы, ошибки в определении фазы ЭОП и выборе метода ее лечения, отсутствие преемственности и согласованности между офтальмологами и эндокринологами являются причинами низкой эффективности лечения ЭОП. Отсутствие в нашей стране единых подходов к диагностике и лечению ЭОП, необходимость включить опыт международных центров по решению проблем ЭОП в отечественную практику, объединить усилия разных специалистов (эндокринологов, офтальмологов, радиологов, эндокринных хирургов, нейрохирургов) в решении проблем ЭОП явились предпосылками для создания данных рекомендаций.
По современным представлениям ЭОП (код МКБ - H06,2) - самостоятельное прогрессирующее аутоиммунное заболевание органа зрения, тесно связанное с аутоиммунной патологией ЩЖ. В 80% случаев ЭОП развивается при ДТЗ, в 10% при АИТ у эутиреоидных/гипотиреоидных пациентов и в 10% - на фоне нормальных уровней тиреоидных гормонов и ТТГ при отсутствии аутоиммунной патологии в анамнезе, так называемая эутиреоидная болезнь Грейвса [12]. Частота развития клинически выраженной ЭОП при ДТЗ составляет 30 - 50%. Доказано, что реальная частота ЭОП у пациентов с ДТЗ намного выше, если учитывать долю субклинических форм [9, 10, 75]. Развитие ЭОП сопровождается патологическими изменениями в мягких тканях орбиты: РБК, ЭОМ, вовлечением ЗН и роговицы, а также придаточного аппарата глаза (век, конъюнктивы, слезного мясца, слезной железы) [2]. Крайне тяжелое течение ЭОП развивается примерно в 3 -5% случаях [28, 73].
Тиреотоксикоз с диффузным зобом (диффузный токсический зоб, болезнь Грейвса - Базедова) представляет собой системное аутоиммунное заболевание, развивающееся вследствие выработки антител к рецептору ТТГ, клинически проявляющееся поражением ЩЖ с развитием синдрома тиреотоксикоза в сочетании с экстратиреоидной патологией (ЭОП, претибиальная микседема, акропатия) [5, 6, 8, 13,73]. Одновременное сочетание всех компонентов системного аутоиммунного процесса встречается относительно редко и не является обязательным для постановки диагноза. В большинстве случаев, наибольшее клиническое значение при тиреотоксикозе с диффузным зобом имеет поражение ЩЖ. ЭОП может возникать как до появления функциональных нарушений щитовидной железы (26,3%), так и на фоне манифестации тиреотоксикоза (18,4%), или вовремя пребывания пациента в эутиреозе после медикаментозной коррекции.
ЭОП. Мультидисциплинарная проблема, находящаяся на стыке эндокринологии и офтальмологии. В настоящее время помощь больным с ЭОП недостаточна именно вследствие плохого взаимодействия офтальмологов и эндокринологов. В России практически отсутствуют специализированные центры, где пациенты с ЭОП могут получить комплексное лечение, включая хирургическое. Поздние диагностика и обращение за квалифицированной медицинской помощью, отсутствие стойкой компенсации функциональных нарушений щитовидной железы, ошибки в определении фазы ЭОП и выборе метода ее лечения, отсутствие преемственности и согласованности между офтальмологами и эндокринологами являются причинами низкой эффективности лечения ЭОП. Отсутствие в нашей стране единых подходов к диагностике и лечению ЭОП, необходимость включить опыт международных центров по решению проблем ЭОП в отечественную практику, объединить усилия разных специалистов (эндокринологов, офтальмологов, радиологов, эндокринных хирургов, нейрохирургов) в решении проблем ЭОП явились предпосылками для создания данных рекомендаций.
По современным представлениям ЭОП (код МКБ - H06,2) - самостоятельное прогрессирующее аутоиммунное заболевание органа зрения, тесно связанное с аутоиммунной патологией ЩЖ. В 80% случаев ЭОП развивается при ДТЗ, в 10% при АИТ у эутиреоидных/гипотиреоидных пациентов и в 10% - на фоне нормальных уровней тиреоидных гормонов и ТТГ при отсутствии аутоиммунной патологии в анамнезе, так называемая эутиреоидная болезнь Грейвса [12]. Частота развития клинически выраженной ЭОП при ДТЗ составляет 30 - 50%. Доказано, что реальная частота ЭОП у пациентов с ДТЗ намного выше, если учитывать долю субклинических форм [9, 10, 75]. Развитие ЭОП сопровождается патологическими изменениями в мягких тканях орбиты: РБК, ЭОМ, вовлечением ЗН и роговицы, а также придаточного аппарата глаза (век, конъюнктивы, слезного мясца, слезной железы) [2]. Крайне тяжелое течение ЭОП развивается примерно в 3 -5% случаях [28, 73].
Тиреотоксикоз с диффузным зобом (диффузный токсический зоб, болезнь Грейвса - Базедова) представляет собой системное аутоиммунное заболевание, развивающееся вследствие выработки антител к рецептору ТТГ, клинически проявляющееся поражением ЩЖ с развитием синдрома тиреотоксикоза в сочетании с экстратиреоидной патологией (ЭОП, претибиальная микседема, акропатия) [5, 6, 8, 13,73]. Одновременное сочетание всех компонентов системного аутоиммунного процесса встречается относительно редко и не является обязательным для постановки диагноза. В большинстве случаев, наибольшее клиническое значение при тиреотоксикозе с диффузным зобом имеет поражение ЩЖ. ЭОП может возникать как до появления функциональных нарушений щитовидной железы (26,3%), так и на фоне манифестации тиреотоксикоза (18,4%), или вовремя пребывания пациента в эутиреозе после медикаментозной коррекции.
|
|
Причины
Патогенез заболевания мало изучен, что определяет отсутствие единых подходов к диагностике и лечению данной патологии. Предполагается, что патогенетические механизмы возможного прогрессирования ЭОП могут быть связаны с активацией аутоиммунных процессов в орбитальных тканях на фоне высокого уровня антител к рТТГ. Нарушение функции ЩЖ оказывает отрицательный эффект на течение ЭОП, поэтому необходимость компенсации тиреотоксикоза, равно как и гипотиреоза не вызывает сомнений.
Эпидемиология
ЭОП возникает в любом возрасте. Женщины болеют в 2 - 5 раз чаще, чем мужчины [40, 54, 73, 75]. Пики развития заболевания приходятся на 40 - 44 и на 60 - 64 года у женщин. У мужчин на 45 - 49 и на 65 - 69 лет [2, 33]. Согласно данным G. вartley (1994), ежегодно ЭОП диагностируется у 16 женщин, и у 2,9 мужчин на 100 000 населения [29]. с появлением новых методов исследования, диагностика ЭОП улучшилась, и, соответственно, частота выявления заболевания возросла. ЭОП может сочетаться с другой аутоиммунной патологией, как эндокринной, так и неэндокринной. В 95% случаев ЭОП развивается на фоне ДТЗ, в 5% случаев - на фоне аутоиммунного тиреоидита.
Классификация
В настоящее время известны несколько классификаций ЭОП. Отечественные авторы выделяют три формы ЭОП (1983): тиреотоксический экзофтальм, отечный экзофтальм и эндокринную миопатию [2]. А также разделяют ЭОП на три стадии по степени компенсации патологического процесса (2004): компенсации, субкомпенсации и декомпенсации [2]. Наиболее распространены и общепризнанны в мире следующие классификации [50, 51, 63, 68, 76]:
• определение тяжести ЭОП - NOSPECS (1969, 1977).
• определение активности ЭОП - сAS (1989).
Общепризнанные классификации ЭОП выделяют:
• характер патологического процесса (формы ЭОП),.
• степень клинических проявлений (стадии ЭОП),.
• динамику патологического процесса (активность - сAS и тяжесть - NOSPECS).
Для оценки тяжести ЭОП используют классификацию , рекомендуемую EUGOGO:
• ЭОП, угрожающая потерей зрения или тяжелая (оптическая нейропатия и/или повреждение роговицы, спонтанный вывих/подвывих глаза) требует экстренного лечения. Риск повреждения и перфорации роговицы увеличивается при наличии лагофтальма, ассоциированного с феноменом Белла (рефлекторное движение глаза кверху при смыкании век, что особенно важно во время сна, предотвращает высыхание роговицы).
• К средней тяжести относится ЭОП без угрозы потери зрения из-за повреждения роговицы. Пациенты с умеренной ЭОП имеют 1 или более из следующих признаков: латентная стадия оптической нейропатии, ретракция века ≥ 2 умеренно выраженные изменения мягких тканей орбиты, экзофтальм, непостоянная или постоянная диплопия.
• К легкой ЭОП относят случаи с незначительным снижением качества жизни, имеющие 1 или более из следующих признаков: ретракция века <2 незначительные изменения мягких тканей орбиты, экзофтальм <3 транзиторная диплопия или отсутствие диплопии.
• определение тяжести ЭОП - NOSPECS (1969, 1977).
• определение активности ЭОП - сAS (1989).
Общепризнанные классификации ЭОП выделяют:
• характер патологического процесса (формы ЭОП),.
• степень клинических проявлений (стадии ЭОП),.
• динамику патологического процесса (активность - сAS и тяжесть - NOSPECS).
Для оценки тяжести ЭОП используют классификацию , рекомендуемую EUGOGO:
• ЭОП, угрожающая потерей зрения или тяжелая (оптическая нейропатия и/или повреждение роговицы, спонтанный вывих/подвывих глаза) требует экстренного лечения. Риск повреждения и перфорации роговицы увеличивается при наличии лагофтальма, ассоциированного с феноменом Белла (рефлекторное движение глаза кверху при смыкании век, что особенно важно во время сна, предотвращает высыхание роговицы).
• К средней тяжести относится ЭОП без угрозы потери зрения из-за повреждения роговицы. Пациенты с умеренной ЭОП имеют 1 или более из следующих признаков: латентная стадия оптической нейропатии, ретракция века ≥ 2 умеренно выраженные изменения мягких тканей орбиты, экзофтальм, непостоянная или постоянная диплопия.
• К легкой ЭОП относят случаи с незначительным снижением качества жизни, имеющие 1 или более из следующих признаков: ретракция века <2 незначительные изменения мягких тканей орбиты, экзофтальм <3 транзиторная диплопия или отсутствие диплопии.
Диагностика
• Рекомендуется одновременно с диагностикой ЭОП провести диагностику функции щитовидной железы, поскольку у пациентов как с гипер-, так и с гипотиреозом, чаще развивается тяжелая ЭОП, чем у пациентов с эутиреозом [5, 13, 32, 59, 60, 76].
Уровень убедительности рекомендаций в (уровень достоверности доказательств. III).
Комментарии. ЭОП может возникать как до появления функциональных нарушений щитовидной железы (26,3%), так и на фоне манифестации тиреотоксикоза (18,4%), или вовремя пребывания пациента в эутиреозе после медикаментозной коррекции. В связи с чем, в половине случаев первое обращение пациента может происходить как к врачу-офтальмологу, так и врачу-эндокринологу или врачу общей практики или другой специальности (терапевт, невролог и тому прочее).
• Рекомендуется, при наличии вышеперечисленных жалоб, врачу общей практики больного направить на консультацию к узким специалистам (офтальмологу и эндокринологу).
Уровень убедительности рекомендаций с (уровень достоверности доказательств. IV).
Комментарии. Пациенты с тиреотоксикозом предъявляют жалобы на повышенную возбудимость, эмоциональную лабильность, плаксивость, беспокойство, нарушение сна, суетливость, нарушение концентрации внимания, слабость, потливость, сердцебиения, дрожь в теле, потерю веса. Нередко больные отмечают увеличение ЩЖ, частый стул, нарушение менструального цикла, снижение потенции. Очень часто больные предъявляют жалобы на мышечную слабость. Серьезную опасность для лиц пожилого возраста представляют сердечные эффекты тиреотоксикоза. Фибрилляции предсердий - грозное осложнение тиреотоксикоза. Фибрилляции предсердий развивается не только у лиц с манифестным, но и у лиц с субклиническим тиреотоксикозом, особенно имеющих сопутствующую сердечно-сосудистую патологию. В начале появления фибрилляция предсердий обычно носит пароксизмальный характер, но при сохраняющемся тиреотоксикозе переходит в постоянную форму. У больных с тиреотоксикозом и фибрилляцией предсердий повышен риск тромбоэмболических осложнений. При длительно существующем тиреотоксикозе у больных может развиться дилятационная кардиомиопатия, которая обуславливает снижение функционального резерва сердца и появление симптомов сердечной недостаточности.
Выделяют 3 степени тяжести тиреотоксикоза [6] (таблица 1).
Степени тяжести тиреотоксикоза Таблица 1.
Диагноз диффузного токсического зоба можно предположить при наличии у больного тремора, повышенной возбудимости, потливости, пациент отмечает нарастающую слабость, потерю массы тела.
Уровень убедительности рекомендаций с (уровень достоверности доказательств. IV).
• Рекомендуется оценить состояние век, положение глаз и объем их движений [2, 13].
Уровень убедительности рекомендаций с (уровень достоверности доказательств. IV).
• Рекомендуется отличать истинный отек век от псевдоотека (грыжа ретробульбарной клетчатки), который обусловлен пролапсом орбитального жира кпереди [2, 13].
Уровень убедительности рекомендаций c (уровень достоверности доказательств. IV).
• Рекомендуется отличать истинную ретракцию верхнего века от псевдоретракции. При движении глаз книзу, при истинной ретракции верхнего века, обнажается склеральная полоска (симптом Грефе) [2, 13].
Уровень убедительности рекомендаций с (уровень достоверности доказательств. IV).
• Рекомендуется отмечать спонтанную боль в орбите или боль при движении глаз [2, 13].
Уровень убедительности рекомендаций с (уровень достоверности доказательств. IV).
• Рекомендуется помнить, что на ранних стадиях заболевания явного увеличения выстояния глаз (экзофтальм) может и не быть. Экзофтальм может быть как асимметричным, так и односторонним, но у большинства - двусторонний. Истинный экзофтальм следует отличать от псевдоэкзофтальма (ложного экзофтальма), наблюдаемого у лиц с высокой степенью миопии, асимметрией лицевого скелета состояниях. Истинная и псевдоретракция могут имитировать экзофтальм [2, 9, 13].
Уровень убедительности рекомендаций с (уровень достоверности доказательств. IV).
• Рекомендуется отметить усиленный блеск глаз (симптом Крауса), пигментацию век различной степени выраженности (симптом Еллинека) [2, 9, 13].
Уровень убедительности рекомендаций с (уровень достоверности доказательств. IV).
Уровень убедительности рекомендаций А (уровень достоверности доказательств. Ia).
Комментарии. Исследование функциональной активности ЩЖ проводится на основании определения базального уровня ТТГ и тиреоидных гормонов в крови - своб. Т4 и своб. Т3. Концентрация ТТГ при тиреотоксикозе должна быть низкой (<0,1 мЕ/л), содержание в сыворотке своб. Т4 и своб. Т3 повышено. У некоторых больных отмечается снижение уровня ТТГ без одновременного повышения концентрации тиреоидных гормонов в крови). Такое состояние расценивается как субклинический тиреотоксикоз, если только оно не обусловлено иными причинами (приемом лекарственных препаратов) [13].
Уровень убедительности рекомендаций А (уровень достоверности доказательств. Ia).
• Рекомендовано исследование иммунологических маркеров. Антитела к рТТГ выявляются у 99 - 100% больных ДТЗ. В процессе лечения или спонтанной ремиссии заболевания антитела могут снижаться, исчезать [13].
Уровень убедительности рекомендаций А (уровень достоверности доказательств. Ia).
• Рутинное определение уровня антител к ТПО и ТГ для диагностики ДТЗ не рекомендуется. Рекомендовано определение концентрации ТТГ и своб. Т4, что позволяет выявить клинический или субклинический гипотиреоз, или эутиреоидное состояние [5, 6, 8, 13, 16, 19].
Уровень убедительности рекомендаций в (уровень достоверности доказательств. III).
Комментарии:
• концентрация ТТГ повышена, содержание свТ4 в пределах нормальных значений (субклинический гипотиреоз);
• концентрация ТТГ повышена, содержание свТ4 снижено (манифестный гипотиреоз);
• концентрация ТТГ исвТ4 в пределах нормальных значений (эутиреоз).
Антитела к ТГ и ТПО выявляются у 80 - 90% больных АИТ. Определение антител к TПO играет доминирующую роль по сравнению с антителами к ТГ, как средство диагностики АИТ. Исследование динамики содержания циркулирующих антител к ЩЖ с целью оценки развития и прогрессирования АИТ не проводят, так как это не имеет диагностического и прогностического значения. При УЗИ ЩЖ определяется диффузное снижение эхогенности ткани, неоднородность структуры, усиление васкуляризации.
Цель лечения:
• компенсация функции ЩЖ (поддержание концентрации ТТГ в референсных значениях);
• коррекция нарушений, связанных с увеличением объёма ЩЖ (если они есть).
Для заместительной терапии гипотиреоза предпочтительны препараты левотироксина натрия**. Эутиреоз у взрослых достигается назначением левотироксина натрия** в дозе 1,6-1,8 мкг/кг в сутки. Начальную дозу препарата и время достижения полной заместительной дозы определяют индивидуально в зависимости от возраста, массы тела, наличия сопутствующих заболеваний, особенно сердечно-сосудистой патологии. Цель заместительной терапии первичного гипотиреоза - поддержание уровня ТТГ в пределах 0,5-1,5 мЕ/л. Концентрация ТТГ меняется очень медленно, ее исследуют не ранее чем через 8 недель после изменения дозы левотироксина натрия**. Левотироксин натрия** следует принимать натощак за 30 мин до приёма пищи и как минимум с интервалом в 4 ч до и после приёма других препаратов или витаминов. При эутиреозе исследуется уровень ТТГ в динамике (1 раз в 6 месяцев).
Уровень убедительности рекомендаций с (уровень достоверности доказательств. IV).
Комментарии. Методы визуализации ЩЖ включают - УЗИ, цветное допплеровское картирование, сцинтиграфию щитовидной железы, рентгенологическое исследование, компьютерную (КТ) и магнитно-резонансную томография (МРТ).
С помощью УЗИ определяется объем и эхоструктура ЩЖ. В норме объем ЩЖ у женщин не должен превышать 18 мл, у мужчин 25 мл. Эхогенность железы средняя, структура равномерная. Эхогенность железы при ДТЗ равномерно снижена, эхоструктура обычно однородная, кровоснабжение усилено. Сцинтиграфия ЩЖ чаще всего используется для диагностики различных форм токсического зоба. Наиболее часто для сканирования ЩЖ используется изотоп технеция - Натрия пертехнетат [99mТс], реже Натрия йодид [123I]. Натрия пертехнетат [99mТс] имеет короткий период полураспада (6 часов), что значительно уменьшает дозу облучения. При ДТЗ отмечается равномерное распределение изотопа. По накоплению и распределению изотопа можно судить о функциональной активности ЩЖ, о характере ее поражения (диффузном или узловом), об объеме ткани после резекции или струмэктомии, о наличии эктопированной ткани. Сцинтиграфия ЩЖ показана при узловом или многоузловом зобе, если уровень ТТГ ниже нормы или с целью топической диагностики эктопированной ткани ЩЖ или загрудинного зоба.
Проведение КТ и МРТ, рентгенологического исследования с контрастированием барием пищевода помогают диагностировать загрудинный зоб, уточнить расположение зоба по отношению к окружающей ткани, определить смещение или сдавление трахеи и пищевода [5, 6, 12, 13].
Уровень убедительности рекомендаций в (уровень достоверности доказательств. IIa).
• Рекомендуется в инструментальное обследование офтальмолога включать - визометрию, тонометрию, обследование орбитального статуса (включая экзофтальмометрию, определение объема движений глаза, ширины глазной щели, репозиции глаза и другие), биомикроскопию переднего отрезка глаза, офтальмоскопию, а также исследование уточненных полей зрения (компьютерная периметрия), исследование цветового зрения по таблицам Рабкина и компьютерную томографию орбит в 2-х проекциях с обязательной денситометрией мягких тканей [2, 9, 13, 76].
Уровень убедительности рекомендаций A (уровень достоверности доказательств. Ib).
• Рекомендуется при отсутствии возможности проведения компьютерной томографии орбит в протокол обследования включить проведение ультразвукового В-сканирования [2].
Уровень убедительности рекомендаций с (уровень достоверности доказательств. IV).
Комментарии. Высокая острота зрения не является обоснованием для отказа от проведения компьютерной периметрии (в пределах - не менее 600) и исследования цветовой и контрастной чувствительности органа зрения. Латентная стадия оптической нейропатии характеризуется высокой остротой зрения (0,9 - 1,0) и снижением цветовой (в первую очередь, на красный и зеленый цвет), контрастной чувствительности и наличием одиночных и/или сливных полей относительных и, даже, абсолютных скотом.
• Рекомендуется при выявлении признаков оптической нейропатии (даже латентной стадии) дополнительно провести оптическую когерентную томографию ДЗН и макулярной области, цветовое допплеровское картирование (ЦДК), энергетическое картирование (ЭК) и импульсную допплерографию для оценки кровотока в сосудах глаза и орбиты [1, 2, 9, 10, 11, 18].
Уровень убедительности рекомендаций A (уровень достоверности доказательств. Ib).
Комментарии. Внедрение в широкую клиническую практику методов визуализации мягких тканей орбиты позволили дополнить и расширить картину поражения органа зрения. Среди них - компьютерная томография орбит.
• Рекомендуется всем больным с подозрением на ЭОП проведение компьютерной томографии орбит в двух проекциях [2, 9, 10, 13, 18].
Уровень убедительности рекомендаций A (уровень достоверности доказательств. Ib).
Комментарии. КТ орбит позволяет не только правильно поставить диагноз, но и определить вариант течения заболевания, выявить КТ-признаки, свидетельствующие о формировании синдрома вершины орбиты. Величина экзофтальма у больных ЭОП находится в сильной прямой корреляционной связи с величиной суммы размеров всех ЭОМ. Увеличение ЭОМ отмечают практически во всех случаях активной ЭОП или при длительном течении заболевания, но появление первых симптомов ЭОП может быть и неодновременное (метахронное), а период между поражением орбит может достигать трех лет. Вместе с тем, только увеличение размера ЭОМ не является признаком активной ЭОП.
• Рекомендуется при проведении компьютерной томографии орбит проводить денситометрию мягкий тканей орбиты (каждой глазодвигательной мышцы и жировой клетчатки) для выявления признаков их отека, что позволяет определить варианта течения ЭОП [2, 9, 13].
Уровень убедительности рекомендаций в (уровень достоверности доказательств. IIb).
Комментарии. Наиболее часто встречается смешанный вариант, который характеризуется изменение размеров и плотности ЭОМ и отеком РБК. Миогенный вариант, характеризуется увеличением размера прямых и косых мышц глаза и изменением их плотности. Редкий вариант ЭОП, который трудно поддается медикаментозному лечению, липогенный, при котором отмечено значительное увеличение объема РБК и рентгенологические признаки ее отека, при этом размер и плотность ЭОМ не изменены.
Уровень убедительности рекомендаций С (уровень достоверности доказательств. IV).
Комментарии. Исходя из понимания цикличности воспалительного процесса, важно при ЭОП разделять понятия тяжести и активности. С точки зрения практикующего врача-офтальмолога для решения вопроса о сроках, методах лечения и тактики ведения больных важно определить степень активности и тяжести ЭОП. На основании анализа особенностей клинической картины офтальмолог оценивает активность и тяжесть ЭОП, что позволит в дальнейшем правильно подойти к выбору тактики лечения. Таким образом, классификации сAS и NOSPECS позволяют определить алгоритм лечения больного ЭОП.
Активность ЭОП (шкала клинической активности - сAS) определяют по 7 основным и 3 дополнительным параметрам, выделяя активную и неактивную стадии для каждой орбиты [50, 51]:
• спонтанная ретробульбарная боль;
• боль при взгляде верх или вниз;
• покраснение век;
• инъекция конъюнктивы;
• отек век;
• хемоз;
• покраснение и отек полулунной складки и слезного мясца.
ЭОП считается неактивной при наличии 1 - 2 баллов, активной - при 3 и более баллах (CAS ≥3/7). Дополнительные признаки определяют при динамическом наблюдении офтальмологом неактивной ЭОП (повторный осмотр через 2 - 3 месяца), после повторного клинического обследования устанавливают степень активности ЭОП для определения дальнейшей тактики ведения больного:
• Увеличение экзофтальма более чем на 2 мм за последние 2 - 3 месяца.
• Уменьшение подвижности глаза более чем на 8º в любом направлении за последние 2 - 3 месяца.
• Снижение зрения более чем на 1 десятую остроты зрения за последние 2 - 3 месяца.
После повторного осмотра офтальмолога ЭОП считается неактивной при наличии 1 - 3 баллов, активной - при 4 и более баллах (CAS ≥4/10).
• Рекомендуется определять тяжесть ЭОП для каждой орбиты. Тактика лечения определяется, исходя из тяжести орбиты с более выраженной клинической картиной.
Уровень убедительности рекомендаций С (уровень достоверности доказательств. IV).
• Рекомендуется офтальмологу для принятия решения о возможности лечения оценить заключение врача-эндокринолога (срок давности не более 1 месяца), включающего результаты исследования гормонального статуса (ТТГ, своб. Т3, своб. Т4, антител к рецептору ТТГ) [13, 16, 19], ультразвукового исследования ЩЖ и рентгеновской остеоденситометрии [5, 6, 7, 12, 13].
Уровень убедительности рекомендаций С (уровень достоверности доказательств. IV).
Комментарии. Рентгеновскую остеоденситометрию проводят всем больным старше 50 лет и/или тем, кто ранее получал длительно глюкокортикоиды (если во время денситометрии выявлена остеопения, то контроль проводят через один или два года; если диагностирован остеопороз - проверки необходимо выполнять как минимум раз в год).
• Рекомендуется для выявления нераспознанного сахарного диабета провести лабораторное исследование гликированного гемоглобина (HbA1c) - интегрального показателя гликемии за последние три месяца [5, 12].
Уровень убедительности рекомендаций в (уровень достоверности доказательств. III).
• Рекомендуется исключить нарушение функции печени [13, 42, 74, 76].
Уровень убедительности рекомендаций В (уровень достоверности доказательств. III).
Комментарии. Примерно у 0,8% больных ЭОП, получавших лечение глюкокортикоидами, отмечено развитие острого поражения печени и летальной печеночной недостаточности [74].
Уровень убедительности рекомендаций в (уровень достоверности доказательств. III).
Комментарии. ЭОП может возникать как до появления функциональных нарушений щитовидной железы (26,3%), так и на фоне манифестации тиреотоксикоза (18,4%), или вовремя пребывания пациента в эутиреозе после медикаментозной коррекции. В связи с чем, в половине случаев первое обращение пациента может происходить как к врачу-офтальмологу, так и врачу-эндокринологу или врачу общей практики или другой специальности (терапевт, невролог и тому прочее).
2,1 Жалобы и анамнез.
На ранней стадии ЭОП первые жалобы, на которые больные обращают внимание, характерны для «синдрома сухого глаза»( чувство «засоренности», «сухости», непостоянной гиперемии конъюнктивы и другие) или других заболеваний переднего отрезка глаза (слезотечение, светобоязнь и другие). Другими «ранними» жалобами больных могут быть непостоянная диплопия (в основном, утром, после сна), отеки век (в основном в утренние часы) [2, 13].• Рекомендуется, при наличии вышеперечисленных жалоб, врачу общей практики больного направить на консультацию к узким специалистам (офтальмологу и эндокринологу).
Уровень убедительности рекомендаций с (уровень достоверности доказательств. IV).
Комментарии. Пациенты с тиреотоксикозом предъявляют жалобы на повышенную возбудимость, эмоциональную лабильность, плаксивость, беспокойство, нарушение сна, суетливость, нарушение концентрации внимания, слабость, потливость, сердцебиения, дрожь в теле, потерю веса. Нередко больные отмечают увеличение ЩЖ, частый стул, нарушение менструального цикла, снижение потенции. Очень часто больные предъявляют жалобы на мышечную слабость. Серьезную опасность для лиц пожилого возраста представляют сердечные эффекты тиреотоксикоза. Фибрилляции предсердий - грозное осложнение тиреотоксикоза. Фибрилляции предсердий развивается не только у лиц с манифестным, но и у лиц с субклиническим тиреотоксикозом, особенно имеющих сопутствующую сердечно-сосудистую патологию. В начале появления фибрилляция предсердий обычно носит пароксизмальный характер, но при сохраняющемся тиреотоксикозе переходит в постоянную форму. У больных с тиреотоксикозом и фибрилляцией предсердий повышен риск тромбоэмболических осложнений. При длительно существующем тиреотоксикозе у больных может развиться дилятационная кардиомиопатия, которая обуславливает снижение функционального резерва сердца и появление симптомов сердечной недостаточности.
Выделяют 3 степени тяжести тиреотоксикоза [6] (таблица 1).
Степени тяжести тиреотоксикоза Таблица 1.
| Степень тяжести | Критерии |
| Субклинический тиреотоксикоз | Устанавливается преимущественно на основании данных гормонального исследования при стертой клинической картине. Определяется сниженный (подавленный) уровень ТТГ при нормальных показателях свТ4 и свТ3 |
| Манифестный тиреотоксикоз | Имеется развернутая клиническая картина заболевания и характерные гормональные сдвиги - сниженный уровень ТТГ при высоком уровне свТ4 и/или свТ3 |
| Осложненный тиреотоксикоз | Имеются тяжелые осложнения: фибрилляция предсердий, сердечная недостаточность, тромбоэмболические осложнения, надпочечниковая недостаточность, токсический гепатит, дистрофические изменения паренхиматозных органов, психоз, кахексия и другие |
Диагноз диффузного токсического зоба можно предположить при наличии у больного тремора, повышенной возбудимости, потливости, пациент отмечает нарастающую слабость, потерю массы тела.
2,2 Физикальное обследование.
• Рекомендуется при внешнем осмотре обращать внимание на: пристальный (изумленный) взгляд пациента, светобоязнь, слезотечение, инъекцированность конъюнктивы, отек век, тремор закрытых век. Степень отека век варьирует в течение суток, максимальный - утром, в течение дня отек век уменьшается. Ранние симптомы ЭОП неспецифичны, что может затруднить диагностику ЭОП [2, 13].Уровень убедительности рекомендаций с (уровень достоверности доказательств. IV).
• Рекомендуется оценить состояние век, положение глаз и объем их движений [2, 13].
Уровень убедительности рекомендаций с (уровень достоверности доказательств. IV).
• Рекомендуется отличать истинный отек век от псевдоотека (грыжа ретробульбарной клетчатки), который обусловлен пролапсом орбитального жира кпереди [2, 13].
Уровень убедительности рекомендаций c (уровень достоверности доказательств. IV).
• Рекомендуется отличать истинную ретракцию верхнего века от псевдоретракции. При движении глаз книзу, при истинной ретракции верхнего века, обнажается склеральная полоска (симптом Грефе) [2, 13].
Уровень убедительности рекомендаций с (уровень достоверности доказательств. IV).
• Рекомендуется отмечать спонтанную боль в орбите или боль при движении глаз [2, 13].
Уровень убедительности рекомендаций с (уровень достоверности доказательств. IV).
• Рекомендуется помнить, что на ранних стадиях заболевания явного увеличения выстояния глаз (экзофтальм) может и не быть. Экзофтальм может быть как асимметричным, так и односторонним, но у большинства - двусторонний. Истинный экзофтальм следует отличать от псевдоэкзофтальма (ложного экзофтальма), наблюдаемого у лиц с высокой степенью миопии, асимметрией лицевого скелета состояниях. Истинная и псевдоретракция могут имитировать экзофтальм [2, 9, 13].
Уровень убедительности рекомендаций с (уровень достоверности доказательств. IV).
• Рекомендуется отметить усиленный блеск глаз (симптом Крауса), пигментацию век различной степени выраженности (симптом Еллинека) [2, 9, 13].
Уровень убедительности рекомендаций с (уровень достоверности доказательств. IV).
2,3 Лабораторная диагностика.
• При подозрении на функциональные нарушения ЩЖ пациента рекомендовано направить на исследование базального уровня ТТГ. Направить на исследование ТТГ может врач любой специальности. При отклонении уровня ТТГ от нормальных значений пациент направляется на консультацию к эндокринологу с дальнейшей консультацией офтальмолога [2, 5, 8, 13, 50, 76].Уровень убедительности рекомендаций А (уровень достоверности доказательств. Ia).
Комментарии. Исследование функциональной активности ЩЖ проводится на основании определения базального уровня ТТГ и тиреоидных гормонов в крови - своб. Т4 и своб. Т3. Концентрация ТТГ при тиреотоксикозе должна быть низкой (<0,1 мЕ/л), содержание в сыворотке своб. Т4 и своб. Т3 повышено. У некоторых больных отмечается снижение уровня ТТГ без одновременного повышения концентрации тиреоидных гормонов в крови). Такое состояние расценивается как субклинический тиреотоксикоз, если только оно не обусловлено иными причинами (приемом лекарственных препаратов) [13].
Уровень убедительности рекомендаций А (уровень достоверности доказательств. Ia).
• Рекомендовано исследование иммунологических маркеров. Антитела к рТТГ выявляются у 99 - 100% больных ДТЗ. В процессе лечения или спонтанной ремиссии заболевания антитела могут снижаться, исчезать [13].
Уровень убедительности рекомендаций А (уровень достоверности доказательств. Ia).
• Рутинное определение уровня антител к ТПО и ТГ для диагностики ДТЗ не рекомендуется. Рекомендовано определение концентрации ТТГ и своб. Т4, что позволяет выявить клинический или субклинический гипотиреоз, или эутиреоидное состояние [5, 6, 8, 13, 16, 19].
Уровень убедительности рекомендаций в (уровень достоверности доказательств. III).
Комментарии:
• концентрация ТТГ повышена, содержание свТ4 в пределах нормальных значений (субклинический гипотиреоз);
• концентрация ТТГ повышена, содержание свТ4 снижено (манифестный гипотиреоз);
• концентрация ТТГ исвТ4 в пределах нормальных значений (эутиреоз).
Антитела к ТГ и ТПО выявляются у 80 - 90% больных АИТ. Определение антител к TПO играет доминирующую роль по сравнению с антителами к ТГ, как средство диагностики АИТ. Исследование динамики содержания циркулирующих антител к ЩЖ с целью оценки развития и прогрессирования АИТ не проводят, так как это не имеет диагностического и прогностического значения. При УЗИ ЩЖ определяется диффузное снижение эхогенности ткани, неоднородность структуры, усиление васкуляризации.
Цель лечения:
• компенсация функции ЩЖ (поддержание концентрации ТТГ в референсных значениях);
• коррекция нарушений, связанных с увеличением объёма ЩЖ (если они есть).
Для заместительной терапии гипотиреоза предпочтительны препараты левотироксина натрия**. Эутиреоз у взрослых достигается назначением левотироксина натрия** в дозе 1,6-1,8 мкг/кг в сутки. Начальную дозу препарата и время достижения полной заместительной дозы определяют индивидуально в зависимости от возраста, массы тела, наличия сопутствующих заболеваний, особенно сердечно-сосудистой патологии. Цель заместительной терапии первичного гипотиреоза - поддержание уровня ТТГ в пределах 0,5-1,5 мЕ/л. Концентрация ТТГ меняется очень медленно, ее исследуют не ранее чем через 8 недель после изменения дозы левотироксина натрия**. Левотироксин натрия** следует принимать натощак за 30 мин до приёма пищи и как минимум с интервалом в 4 ч до и после приёма других препаратов или витаминов. При эутиреозе исследуется уровень ТТГ в динамике (1 раз в 6 месяцев).
2,4 Инструментальная диагностика,.
• Рекомендуется одновременно проводить инструментальную диагностику органа зрения и ЩЖ [2, 13].Уровень убедительности рекомендаций с (уровень достоверности доказательств. IV).
Комментарии. Методы визуализации ЩЖ включают - УЗИ, цветное допплеровское картирование, сцинтиграфию щитовидной железы, рентгенологическое исследование, компьютерную (КТ) и магнитно-резонансную томография (МРТ).
С помощью УЗИ определяется объем и эхоструктура ЩЖ. В норме объем ЩЖ у женщин не должен превышать 18 мл, у мужчин 25 мл. Эхогенность железы средняя, структура равномерная. Эхогенность железы при ДТЗ равномерно снижена, эхоструктура обычно однородная, кровоснабжение усилено. Сцинтиграфия ЩЖ чаще всего используется для диагностики различных форм токсического зоба. Наиболее часто для сканирования ЩЖ используется изотоп технеция - Натрия пертехнетат [99mТс], реже Натрия йодид [123I]. Натрия пертехнетат [99mТс] имеет короткий период полураспада (6 часов), что значительно уменьшает дозу облучения. При ДТЗ отмечается равномерное распределение изотопа. По накоплению и распределению изотопа можно судить о функциональной активности ЩЖ, о характере ее поражения (диффузном или узловом), об объеме ткани после резекции или струмэктомии, о наличии эктопированной ткани. Сцинтиграфия ЩЖ показана при узловом или многоузловом зобе, если уровень ТТГ ниже нормы или с целью топической диагностики эктопированной ткани ЩЖ или загрудинного зоба.
Проведение КТ и МРТ, рентгенологического исследования с контрастированием барием пищевода помогают диагностировать загрудинный зоб, уточнить расположение зоба по отношению к окружающей ткани, определить смещение или сдавление трахеи и пищевода [5, 6, 12, 13].
Уровень убедительности рекомендаций в (уровень достоверности доказательств. IIa).
• Рекомендуется в инструментальное обследование офтальмолога включать - визометрию, тонометрию, обследование орбитального статуса (включая экзофтальмометрию, определение объема движений глаза, ширины глазной щели, репозиции глаза и другие), биомикроскопию переднего отрезка глаза, офтальмоскопию, а также исследование уточненных полей зрения (компьютерная периметрия), исследование цветового зрения по таблицам Рабкина и компьютерную томографию орбит в 2-х проекциях с обязательной денситометрией мягких тканей [2, 9, 13, 76].
Уровень убедительности рекомендаций A (уровень достоверности доказательств. Ib).
• Рекомендуется при отсутствии возможности проведения компьютерной томографии орбит в протокол обследования включить проведение ультразвукового В-сканирования [2].
Уровень убедительности рекомендаций с (уровень достоверности доказательств. IV).
Комментарии. Высокая острота зрения не является обоснованием для отказа от проведения компьютерной периметрии (в пределах - не менее 600) и исследования цветовой и контрастной чувствительности органа зрения. Латентная стадия оптической нейропатии характеризуется высокой остротой зрения (0,9 - 1,0) и снижением цветовой (в первую очередь, на красный и зеленый цвет), контрастной чувствительности и наличием одиночных и/или сливных полей относительных и, даже, абсолютных скотом.
• Рекомендуется при выявлении признаков оптической нейропатии (даже латентной стадии) дополнительно провести оптическую когерентную томографию ДЗН и макулярной области, цветовое допплеровское картирование (ЦДК), энергетическое картирование (ЭК) и импульсную допплерографию для оценки кровотока в сосудах глаза и орбиты [1, 2, 9, 10, 11, 18].
Уровень убедительности рекомендаций A (уровень достоверности доказательств. Ib).
Комментарии. Внедрение в широкую клиническую практику методов визуализации мягких тканей орбиты позволили дополнить и расширить картину поражения органа зрения. Среди них - компьютерная томография орбит.
• Рекомендуется всем больным с подозрением на ЭОП проведение компьютерной томографии орбит в двух проекциях [2, 9, 10, 13, 18].
Уровень убедительности рекомендаций A (уровень достоверности доказательств. Ib).
Комментарии. КТ орбит позволяет не только правильно поставить диагноз, но и определить вариант течения заболевания, выявить КТ-признаки, свидетельствующие о формировании синдрома вершины орбиты. Величина экзофтальма у больных ЭОП находится в сильной прямой корреляционной связи с величиной суммы размеров всех ЭОМ. Увеличение ЭОМ отмечают практически во всех случаях активной ЭОП или при длительном течении заболевания, но появление первых симптомов ЭОП может быть и неодновременное (метахронное), а период между поражением орбит может достигать трех лет. Вместе с тем, только увеличение размера ЭОМ не является признаком активной ЭОП.
• Рекомендуется при проведении компьютерной томографии орбит проводить денситометрию мягкий тканей орбиты (каждой глазодвигательной мышцы и жировой клетчатки) для выявления признаков их отека, что позволяет определить варианта течения ЭОП [2, 9, 13].
Уровень убедительности рекомендаций в (уровень достоверности доказательств. IIb).
Комментарии. Наиболее часто встречается смешанный вариант, который характеризуется изменение размеров и плотности ЭОМ и отеком РБК. Миогенный вариант, характеризуется увеличением размера прямых и косых мышц глаза и изменением их плотности. Редкий вариант ЭОП, который трудно поддается медикаментозному лечению, липогенный, при котором отмечено значительное увеличение объема РБК и рентгенологические признаки ее отека, при этом размер и плотность ЭОМ не изменены.
2,5 Иная диагностика.
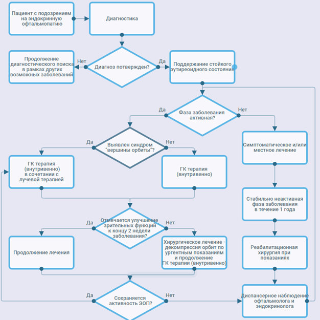
• Рекомендуется после клинического обследования больного для каждой орбиты определить степень активности и тяжести течения ЭОП [50, 51].Уровень убедительности рекомендаций С (уровень достоверности доказательств. IV).
Комментарии. Исходя из понимания цикличности воспалительного процесса, важно при ЭОП разделять понятия тяжести и активности. С точки зрения практикующего врача-офтальмолога для решения вопроса о сроках, методах лечения и тактики ведения больных важно определить степень активности и тяжести ЭОП. На основании анализа особенностей клинической картины офтальмолог оценивает активность и тяжесть ЭОП, что позволит в дальнейшем правильно подойти к выбору тактики лечения. Таким образом, классификации сAS и NOSPECS позволяют определить алгоритм лечения больного ЭОП.
Активность ЭОП (шкала клинической активности - сAS) определяют по 7 основным и 3 дополнительным параметрам, выделяя активную и неактивную стадии для каждой орбиты [50, 51]:
• спонтанная ретробульбарная боль;
• боль при взгляде верх или вниз;
• покраснение век;
• инъекция конъюнктивы;
• отек век;
• хемоз;
• покраснение и отек полулунной складки и слезного мясца.
ЭОП считается неактивной при наличии 1 - 2 баллов, активной - при 3 и более баллах (CAS ≥3/7). Дополнительные признаки определяют при динамическом наблюдении офтальмологом неактивной ЭОП (повторный осмотр через 2 - 3 месяца), после повторного клинического обследования устанавливают степень активности ЭОП для определения дальнейшей тактики ведения больного:
• Увеличение экзофтальма более чем на 2 мм за последние 2 - 3 месяца.
• Уменьшение подвижности глаза более чем на 8º в любом направлении за последние 2 - 3 месяца.
• Снижение зрения более чем на 1 десятую остроты зрения за последние 2 - 3 месяца.
После повторного осмотра офтальмолога ЭОП считается неактивной при наличии 1 - 3 баллов, активной - при 4 и более баллах (CAS ≥4/10).
• Рекомендуется определять тяжесть ЭОП для каждой орбиты. Тактика лечения определяется, исходя из тяжести орбиты с более выраженной клинической картиной.
Уровень убедительности рекомендаций С (уровень достоверности доказательств. IV).
• Рекомендуется офтальмологу для принятия решения о возможности лечения оценить заключение врача-эндокринолога (срок давности не более 1 месяца), включающего результаты исследования гормонального статуса (ТТГ, своб. Т3, своб. Т4, антител к рецептору ТТГ) [13, 16, 19], ультразвукового исследования ЩЖ и рентгеновской остеоденситометрии [5, 6, 7, 12, 13].
Уровень убедительности рекомендаций С (уровень достоверности доказательств. IV).
Комментарии. Рентгеновскую остеоденситометрию проводят всем больным старше 50 лет и/или тем, кто ранее получал длительно глюкокортикоиды (если во время денситометрии выявлена остеопения, то контроль проводят через один или два года; если диагностирован остеопороз - проверки необходимо выполнять как минимум раз в год).
• Рекомендуется для выявления нераспознанного сахарного диабета провести лабораторное исследование гликированного гемоглобина (HbA1c) - интегрального показателя гликемии за последние три месяца [5, 12].
Уровень убедительности рекомендаций в (уровень достоверности доказательств. III).
• Рекомендуется исключить нарушение функции печени [13, 42, 74, 76].
Уровень убедительности рекомендаций В (уровень достоверности доказательств. III).
Комментарии. Примерно у 0,8% больных ЭОП, получавших лечение глюкокортикоидами, отмечено развитие острого поражения печени и летальной печеночной недостаточности [74].
|
|
Лечение
• Рекомендуется врачам общей практики и врачам, не специализирующимся на лечении ЭОП, направлять всех пациентов с ЭОП в специализированные центры для дальнейшего обследования и лечения.
Уровень убедительности рекомендаций С (уровень достоверности доказательств. IV).
Комментарии. Критериями отбора пациентов для консультации и лечения в специализированном центре являются:
• все пациенты с активной (средней и тяжелой) ЭОП;
• пациенты с нетипичным проявлением ЭОП (односторонней ЭОП или эутиреоидной болезнью Грейвса), даже при незначительной выраженности симптомов и признаков.
Пациенты с ДТЗ без симптомов и признаков ЭОП нуждаются в инструментальном офтальмологическом осмотре, после которого определяется необходимость их консультации и лечения в специализированном центре.
Показаниями для экстренной консультации и лечения в специализированном офтальмологическом центре являются наличие одного из следующих состояний, особенно при манифестации ЭОП:
• ухудшение остроты зрения;
• одно- или двустороннее нарушение цветового зрения или нечеткость изображения;
• значительный экзофтальм, в том числе с вывихом/подвывихом глаза из орбит, формирование эрозии, язвы роговицы, некроз конъюнктивы, повышение внутриглазного давления (гипертензия);
• неполное смыкание век;
• отек диска зрительного нерва (ДЗН).
Показаниями для плановой консультации и лечения в специализированном офтальмологическом центре является наличие одного из следующих состояний:
• светобоязнь, причиняющая беспокойство или прогрессирующая в течение последних 1-2 месяцев;
• ощущение «песка в глазах» без эффекта при лечении;
• боль в орбите или в глазу;
• изменение внешнего вида глаз;
• ограничение движения глаз или косоглазие; прогрессирующая диплопия, в тч исчезающая при изменении наклона головы;
• стойкая ретракция век;
• отек или покраснение век(а) или конъюнктивы;
• экзофтальм;
• неполное смыкание век;
• отсутствие эффекта от проводимого лечения ЭОП.
Уровень убедительности рекомендаций В (уровень достоверности доказательств. III).
Комментарии. Длительный некомпенсированный тиреотоксикоз является установленным фактором риска тяжелого течения ЭОП, что определяет необходимость компенсации тиреотоксикоза в максимально возможные сроки.
У пациентов с неконтролируемой дисфункцией ЩЖ (как с гипер-, так и с гипотиреозом) более вероятно тяжелое течение ЭОП по сравнению с эутиреоидными пациентами [32, 60].
Целью лечения ДТЗ является устранение клинических симптомов тиреотоксикоза, стойкая нормализация тиреоидных гормонов и ТТГ, иммунологическая ремиссия заболевания (стойкое сохранение эутиреоидного состояния после отмены тиреостатиков).
Методы лечения тиреотоксикоза:
- консервативное (прием антитиреоидных препаратов).
- оперативное (тиреоидэктомия).
- лечение радиоактивным йодом.
• Рекомендуется консервативное лечение для достижения эутиреоза перед оперативным лечением или радиойодтерапией, а также, в отдельных группах пациентов, в качестве базового длительного курса лечения в течение 12 - 18 месяцев, который, в некоторых случаях, приводит к стойкой ремиссии [5, 13, 17, 20, 26, 31, 56, 57, 76].
Уровень убедительности рекомендаций В (уровень достоверности доказательств. Ib).
• Рекомендуется длительную консервативную терапию планировать у пациентов с фибрилляцией предсердий [5, 6, 13, 56].
Уровень убедительности рекомендаций В (уровень достоверности доказательств. Ib).
Комментарии. Важным условием планирования длительной тиреостатической терапии является готовность пациента следовать рекомендациям врача (комплаентность) и доступность квалифицированной эндокринологической помощи.
• Рекомендуется тиамазол** как препарат выбора для всех пациентов, которым планируется проведение консервативного лечения ДТЗ, за исключением лечения ДТЗ в первом триместре беременности, тиреотоксического криза и развития побочных эффектов на тиамазол**, когда предпочтение следует отдать пропилтиоурацилу.
Уровень убедительности рекомендаций С (уровень достоверности доказательств. IV).
• Рекомендуется тиреостатическую терапию у пациентов с ДТЗ и ЭОП проводить по схеме «блокируй и замещай».
Уровень убедительности рекомендаций С (уровень достоверности доказательств. IV).
• Рекомендуется поддержание стойкого эутиреоидного состояния при проведении консервативного лечения для профилактики прогрессирования ЭОП [5, 6, 13, 56].
Уровень убедительности рекомендаций В (уровень достоверности доказательств. III).
• Рекомендуется перед отменой тиреостатической терапии определить уровень антител к рТТГ, так как это помогает в прогнозировании исхода лечения: больше шансов на стойкую ремиссию имеют пациенты с низким уровнем антител к рТТГ [13, 19, 56, 76].
Уровень убедительности рекомендаций С (уровень достоверности доказательств. IV).
Комментарии. При правильно проведенном лечении (стойкое эутиреоидное состояние на фоне тиреостатиков) частота рецидивов после отмены тиреостатических препаратов составляет 70% и более.
• Если у пациента с ДТЗ после отмены тиамазола** вновь развивается тиреотоксикоз, рекомендуется рассмотреть вопрос о проведении радиойодтерапии или тиреоидэктомии.
Уровень убедительности рекомендаций А (уровень достоверности доказательств. Ia).
Комментарии: РЙТ при ДТЗ проводится в случае рецидива тиреотоксикоза после правильно проведенного консервативного лечения (непрерывная терапия тиреостатическими препаратами с подтвержденным эутиреозом в течение 12-18 месяцев), невозможности приема тиреостатических препаратов (лейкопения, аллергические реакции), отсутствия условий для консервативного лечения и наблюдения за больным. Единственными противопоказаниями к лечению Натрия йодид [123I] являются беременность и грудное вскармливание.
• Рекомендуется радиойодтерапию проводить пациентам с ДТЗ и ЭОП при условии достижения стойкого эутиреоидного состояния в пострадиационном периоде на фоне заместительной терапии левотироксином натрия** [17].
Уровень убедительности рекомендаций С (уровень достоверности доказательств. IV).
Комментарии: Гипотиреоз обычно развивается в течение 6 - 12 месяцев после введения Натрия йодид [123I]. До проведения РЙТ пациента с ДТЗ и ЭОП консультирует радиолог, эндокринолог и офтальмолог с целью открытого обсуждения показаний, возможных побочных эффектов, самой процедуры и радиационной защиты во время пребывания в центре и после выписки. Целью радиойодтерапии является ликвидация тиреотоксикоза путем разрушения гиперфункционирующей ткани ЩЖ и достижение стойкого гипотиреоидного состояния [25, 26, 31, 57, 69].
• При ДТЗ и ЭОП надлежащая активность Натрия йодид [123I] рекомендована однократно (обычно 10-15 мКи) с целью достижения у пациента гипотиреоза. У пациенток детородного возраста за 48 часов до терапии Натрия йодид [123I] необходимо провести тест на беременность [20].
Уровень убедительности рекомендаций A (уровень достоверности доказательств. Ib ).
• При активной ЭОП (CAS = 3,4) после терапии 131I рекомендуется провести курс терапии глюкокортикоидами (в дозе 0,3-0,5 мг/кг/сут преднизолона** ежедневно) в течение 1-3 дней с постепенным снижением дозы (в течение 2 месяцев) и последующей отменой препарата [31, 56, 57, 76].
Уровень убедительности рекомендаций А (уровень достоверности доказательств. Ia).
• При неактивной ЭОП после терапии Натрия йодид [123I] курс глюкокортикоидов проводить не рекомендовано, особенно при отсутствии гипотиреоза [31, 56, 57, 76].
Уровень убедительности рекомендаций В (уровень достоверности доказательств. Ib).
• Пациентам с тяжелым течением ЭОП и угрозой потери зрения проведение РЙТ противопоказано [31, 56, 57, 76].
Уровень убедительности рекомендаций В (уровень достоверности доказательств. III).
• Рекомендуется оперативное лечение при загрудинном расположения зоба, диффузных и узловых формах зоба с компрессионным синдромом, отказе пациента от РЙТ. Предельно-субтотальная или тотальная тиреоидэктомия являются методом выбора хирургического лечения ДТЗ с целью профилактики реактивации и прогрессирования ЭОП в послеоперационном периоде.
Уровень убедительности рекомендаций С (уровень достоверности доказательств. IV).
Комментарии. Если операция выбрана в качестве лечения ДТЗ, пациент должен быть направлен к специализированному хирургу, владеющему техникой тиреоидэктомии. Перед проведением тиреоидэктомии у пациента необходимо достигнуть эутиреоидное состояние на фоне терапии тиамазолом** (нормальный уровень своб. Т3, своб. Т4). Препараты левотироксина натрия** назначаются сразу в полной заместительной дозе из расчета, ориентировочно, 1,7 мкг/кг веса пациента. Определить уровень ТТГ следует через 4 - 6 недель после операции. При планировании оперативного лечения ДТЗ необходимо учитывать степень активности ЭОП. Пациентам с неактивной фазой ЭОП (CAS<3) предварительная подготовка не требуется, назначается только симптоматическое лечение.
• Рекомендуется лечение глюкокортикоидами (пульс-терапия или пероральный прием) в активную фазу ЭОП (CAS≥3) до проведения хирургического лечения.
Уровень убедительности рекомендаций С (уровень достоверности доказательств. IV).
• Рекомендуется своевременное достижение и поддержание эутиреоза. Кроме того, крайне важен частый контроль функции ЩЖ (каждые 4-6 недели) [2, 5, 6, 12, 13, 56, 76].
Уровень убедительности рекомендаций В (уровень достоверности доказательств. IIa).
Комментарии. ЭОП может развиться при аутоиммунном тиреоидите и гипотиреозе, а также при отсутствии клинических и лабораторных признаков нарушения функции ЩЖ. При гипотиреозе назначаются препараты левотироксина натрия** из расчета, ориентировочно, 1,7 мкг/кг веса пациента. При эутиреозе исследуется уровень ТТГ в динамике (1 раз в 6 месяцев).
Симптоматическое лечение ЭОП.
• Рекомендуется лечение любой ЭОП (не зависимо от степени активности и тяжести) сопровождать симптоматической терапией. Всем пациентам с ЭОП и повреждением роговицы (ССГ) рекомендуют местное применение препаратов, увлажняющих роговицу в течение дня и/или мазей на ночь, при кератопатии - дополнительно назначение антисетиков, препаратов, обладающих репаративными свойствами и мазевых форм, при более значительных повреждениях - антибактериальные капели, репаранты и глазные мази [2, 3, 13, 14, 15, 28, 56].
Уровень убедительности рекомендаций В (уровень достоверности доказательств. III).
• Рекомендуется пациентам с симптоматической диплопией ношение призматических очков, что возможно при девиации глаза до 100.
Уровень убедительности рекомендаций С (уровень достоверности доказательств. IV).
• Рекомендуется при ретракции век назначение м- и х-холиномиметиков, в тч антихолинэстеразных средств, препаратов, улучшающих обменные процессы в поперечно-полосатой мускулатуре, антигипоксантов, антиоксидантов, ангиопротекторов, корректоров микроциркуляции.
Уровень убедительности рекомендаций С (уровень достоверности доказательств. IV).
• Рекомендуется проведение физиотерапии в составе комплексного лечения ЭОП. Лечебный курс, состоит из 10 сеансов, индивидуально составленных для каждого пациента после изучения функционального состояния органа зрения.
Уровень убедительности рекомендаций С (уровень достоверности доказательств. IV).
Комментарии. Особенностью курса являются научно обоснованное, проверенное и комплексное применение различных видов и сочетаний воздействия на орган зрения, как правило, магнитотерапии в сочетании или без эндоназального электрофореза. Но существуют противопоказания к проведению физиотерапии по общему состоянию (например, злокачественные заболевания) [2, 4].
Лечение легкой неактивной ЭОП.
Критерием назначения лечения у больных с легкой степенью ЭОП является качество их жизни.
• Рекомендуется выжидательно-наблюдательная тактика или проведение только симптоматической терапии для большинства пациентов с легкой и неактивной ЭОП. Глюкокортикоиды и лучевая терапия эффективны при легкой ЭОП, но в данном случае их не целесообразно назначать, поскольку риск превышает пользу их применения. У небольшого числа пациентов с легкой ЭОП качество жизни настолько снижается, что оправдано назначение терапии, применяемой при средней тяжести ЭОП, поскольку даже легкая ретракция век, отек мягких тканей орбиты, экзофтальм крайне негативно влияют на качество жизни и являются психосоциальной проблемой в зависимости от индивидуальных обстоятельств [36, 70, 78].
Уровень убедительности рекомендаций в (уровень достоверности доказательств. IIb).
Лечение ЭОП в специализированных центрах (активной ЭОП).
• Рекомендуется пациентов с ЭОП направлять в специализированные центры, когда происходит утяжеление клинической картины в связи с недостаточной эффективностью лечения для профилактики развития тяжелых осложнений.
Уровень убедительности рекомендаций С (уровень достоверности доказательств. IV).
Лечение тяжелой (угрожающей потерей зрения) ЭОП.
• Рекомендуется при активной тяжелой ЭОП (CAS ≥ 3/7-10) терапией первого выбора пульс-терапию глюкокортикоидами, которую проводят в специализированных центрах [2, 6, 13, 25, 37, 38, 39, 42, 44, 47, 56, 66, 76].
Уровень убедительности рекомендаций А (уровень достоверности доказательств. Ib).
• Рекомендуется в качестве терапии первого выбора при активной ЭОП и при оптической нейропатии внутривенное введение высоких доз метилпреднизолона** (пульс-терапия) по протяженной схеме (в течение трех месяцев) [1, 2].
Уровень убедительности рекомендаций В (уровень достоверности доказательств. III).
• Рекомендуется при первом внутривенном введении препарата взрослым пациентам выбирать стартовую дозу метилпреднизолона** исходя из расчета 7,5 мг на кг веса, но не более 1000 мг метилпреднизолона** при отсутствии абсолютных противопоказаний [37, 38, 76].
Уровень убедительности рекомендаций A (уровень достоверности доказательств. Ib).
• Рекомендуется при наличии относительных противопоказаний стартовую дозу метилпреднизолона** определять индивидуально.
Уровень убедительности рекомендаций С (уровень достоверности доказательств. IV).
• Рекомендуется не превышать 8 гр - суммарную дозу на курс лечения метилпреднизолоном** [42].
Уровень убедительности рекомендаций В (уровень достоверности доказательств. III).
• Рекомендуется до назначения пульс-терапии метилпреднизолоном** исключить острые инфекции, нарушение функции печени, артериальную гипертензию, язву желудка и 12-перстной кишки, сахарный диабет, инфекции мочевыводящих путей, глаукому [2, 6, 13, 25, 37, 38, 39, 42, 44, 47, 56, 66, 76].
Уровень убедительности рекомендаций A (уровень достоверности доказательств. Ib).
• Рекомендуется проводить в дальнейшем мониторинг с целью раннего выявления побочных эффектов.
Уровень убедительности рекомендаций С (уровень достоверности доказательств. IV).
• Рекомендуется одновременно с пульс-терапией метилпреднизолоном** проводить сопроводительную симптоматическую терапию, которую назначают индивидуально, исходя из особенностей клинической картины [2, 13].
Уровень убедительности рекомендаций С (уровень достоверности доказательств. IV).
Лечение оптической нейропатии.
• Рекомендуется при оптической нейропатии назначение комплексной терапии, включающей метилпреднизолон** и/или хирургическую декомпрессию орбиты - единственных методов лечения, доказавших свою эффективность [2, 6, 13, 21, 22, 23, 24, 25, 37, 38, 39, 42, 44, 47, 56, 66, 76].
Уровень убедительности рекомендаций В (уровень достоверности доказательств. III).
• Рекомендуется в качестве терапии первого выбора при оптической нейропатии назначать внутривенное введение высоких доз метилпреднизолона** (пульс-терапия) по протяженной схеме (в течение трех месяцев) [2].
Уровень убедительности рекомендаций В (уровень достоверности доказательств. III).
Комментарии. До назначения пульс терапии метилпреднизолоном** необходимо исключить острые инфекционные заболевания, нарушение функции печени, артериальную гипертензию, язву желудка и 12-перстной кишки, сахарный диабет, инфекции мочевыводящих путей. При наличии хронических заболеваний необходимо получить разрешение соответствующих специалистов о возможности введения мега-доз ГК. Внутривенное введение высоких доз метилпреднизолона** (пульс-терапия) более эффективно и сопровождается меньшей частотой развития побочных эффектов и тяжелых глазодвигательных нарушений, по сравнению с пероральным или локальным введением глюкокортикоидов [28, 37, 39, 44, 47, 53, 56].
Уровень убедительности рекомендаций В (уровень достоверности доказательств. III).
• Рекомендуется при отсутствии улучшения зрительных функций в течение первых 2-х недель комплексной медикаментозной терапии проводить декомпрессию орбиты по ургентным показаниям [2, 53].
Уровень убедительности рекомендаций в (уровень достоверности доказательств. IIb).
Комментарии. Показания к операции определяются индивидуально. Вместе с тем, следует помнить, что декомпрессия орбиты не обладает преимуществом по сравнению с пульс-терапией метилпреднизолоном** и не позволяет избежать последующего назначения глюкокортикоидов [22, 23, 24].
• Рекомендуется пациентам с оптической нейропатией или повреждением роговицы, при непереносимости глюкокортикоидов, проводить декомпрессию орбиты [2, 76].
Уровень убедительности рекомендаций В (уровень достоверности доказательств. III).
• Рекомендуется лечение глюкокортикоидами и декомпрессию орбиты проводить в специализированных офтальмологических центрах [2, 6, 13, 25, 37, 38, 39, 42, 44, 47, 56, 66, 76].
Уровень убедительности рекомендаций С (уровень достоверности доказательств. IV).
Лечение повреждения роговицы, угрожающего потерей зрения.
• Рекомендуется при повреждении роговицы (от кератопатии до изъязвления/перфорации) к местной терапии присоединять антибактериальные капли [1, 2, 3, 14, 15].
• Рекомендуется при угрозе и/или перфорации роговицы решать вопрос об экстренной хирургии, направленной на защиту роговицы (кровавая тарзорорафия, биопокрытие роговицы, кератопластика).
Уровень убедительности рекомендаций С (уровень достоверности доказательств. IV).
Комментарии. Терапию ЭОП проводят одновременно с лечением роговицы.
Лечение ЭОП средней тяжести.
• Рекомендуется при активной ЭОП (CAS ≥ 3/7 - 10) средней тяжести, также как при тяжелой ЭОП, терапией первого выбора - пульс-терапия метилпреднизолоном**, которую проводят в специализированных центрах [2, 6, 13, 25, 37, 38, 39, 42, 44, 47, 56, 66, 76].
Уровень убедительности рекомендаций А (уровень достоверности доказательств. Ib).
Комментарии. Глюкокортикоиды назначают внутривенно по схеме пульс-терапии, которая более эффективна, чем пероральная терапия и лучше переносится пациентами по сравнению с терапией таблетированными препаратами [28, 37, 39, 44, 47, 53, 56, 77]. Необходимо учитывать, что при пероральном приеме глюкокортикоиды оказываются эффективны примерно в 33-63% случаев. [35, 37, 41, 44, 47, 61, 62].
Частой проблемой является рецидив ЭОП как в случае отмены глюкокортикоидов, так и при снижении их дозы. Другой проблемой является достаточно частое развитие побочных эффектов.
• Рекомендуется избегать длительного перорального приема глюкокортикоидов [28, 37, 39, 44, 47, 53, 56, 77].
Уровень убедительности рекомендаций A (уровень достоверности доказательств. Ib).
Комментарии. Исходом перорального приема глюкокортикоидов более 2 месяцев у 30,6% больных является развитие вторичного альтернирующего косоглазия, тяжелых глазодвигательных осложнений в 64,1% наблюдений, в ряде случаев, вплоть до полной офтальмоплогии [18] .
Длительная пероральная терапия глюкокортикоидами сопровождается риском развития остеопороза, который можно уменьшить назначением бисфосфанатов. Бисфосфанаты назначаются при длительном (более 3 месяцев) пероральном приеме глюкокортикоидов (средняя суточная доза >5 мг преднизолона или эквивалента).
• Рекомендуется при выборе схемы лечения учитывать, что ретробульбарные инъекции глюкокортикоидов менее эффективны (не более 40%), пациенты отмечают непосредственный положительный результат при введении глюкокортикоидов, но длительность положительного эффекта не продолжительна [45].
Уровень убедительности рекомендаций В (уровень достоверности доказательств. III).
Лучевая терапия на область орбит.
• Рекомендуется проведение лучевой терапии (конформная дистанционная лучевая терапия или дистанционная гамма-терапия) на область орбит пациентам с активной ЭОП при наличии признаков отека мягких тканей орбиты, определяемых при компьютерной томографии орбит, и синдромом вершины орбиты [27, 28, 38, 46, 48, 52, 56, 72, 77].
Уровень убедительности рекомендаций А (уровень достоверности доказательств. Ib).
Комментарии. По данным открытых исследований, эффективность лучевой терапии как монотерапии составляет около 60%. Обычно используют следующую схему лечения: 20 Грей (Гр) на орбиту, разделенных на 10 доз в течение 2 недельУвеличение дозы не сопровождается усилением эффективности проводимого лечения. В ряде исследований отмечено, что режим низких доз облучения (суммарная доза 10 Гр), столь же эффективен, как и стандартный режим (суммарная доза не более 20 Гр). Дозы более 20 Гр использовать не рекомендуется [27, 28, 38, 46, 48, 52, 56, 72, 77].
Лучевая терапия обычно хорошо переносится пациентами, но может вызвать транзиторное утяжеление глазных симптомов, которое предотвратимо одновременным назначением глюкокортикоидов. Проведение лучевой терапия с бокового поля исключает развитие катаракты. Ретинальные микрососудистые аномалии обнаружены у небольшого количества пациентов, главным образом у лиц с тяжелой артериальной гипертензией или диабетической ретинопатией, последняя является относительным противопоказанием к лучевой терапии.
• Рекомендуется комбинация глюкокортикоидов (внутривенное или локальное введение) с лучевой терапией, которая показала максимальную эффективность (до 95%), чем каждый из вышеперечисленных методов введения ГК в отдельности [2, 53].
Уровень убедительности рекомендаций В (уровень достоверности доказательств. III).
Комментарии. Рандомизированных клинических исследований показывающих, что внутривенное введение глюкокортикоидов в сочетании с лучевой терапией эффективнее, чем только внутривенное введение глюкокортикоидов недостаточно.
Рекомендуется избегать проведение лучевой терапии при поражении роговицы (инфильтрат, язва) и с осторожностью назначать пациентам с диабетической ретинопатией или тяжелой артериальной гипертензией [46, 71, 72, 80].
• декомпрессию орбиты при выраженном и/или одностороннем остаточном экзофтальме (для уменьшения степени экзофтальма),.
• операции на экстраокулярных мышцах (при вторичном косоглазии - для увеличения объема движений глаза и коррекции положения глаза в орбите),.
• операции на леваторе (при ретракции верхнего века) и блефаропластику [2, 76].
Уровень убедительности рекомендаций В (уровень достоверности доказательств. III).
• Рекомендуется срок и последовательность хирургического вмешательства тщательно обосновать и соблюдать установленную последовательность действий: декомпрессия орбиты, хирургия на глазодвигательных мышцах, вмешательство на веках одновременно или с последующей блефаропластикой [2, 13, 24, 76].
Уровень убедительности рекомендаций В (уровень достоверности доказательств. III).
Комментарии. Почти все исследования указывают на эффективность и достаточную безопасность декомпрессии орбиты при выполнении ее по строгим показаниям, которые определяет офтальмохирург. Однако отсутствуют данные, какая техника является предпочтительной из-за разнородности групп исследуемых и недостаточного количества самих рандомизированных клинических исследований. Декомпрессию орбиты следует выполнять у пациентов в эутиреоидном состоянии и неактивной (по крайней мере, в течение последних 6 месяцев) ЭОП [21, 22, 23, 24, 30, 34, 49, 64, 65].
Уровень убедительности рекомендаций С (уровень достоверности доказательств. IV).
Комментарии. Критериями отбора пациентов для консультации и лечения в специализированном центре являются:
• все пациенты с активной (средней и тяжелой) ЭОП;
• пациенты с нетипичным проявлением ЭОП (односторонней ЭОП или эутиреоидной болезнью Грейвса), даже при незначительной выраженности симптомов и признаков.
Пациенты с ДТЗ без симптомов и признаков ЭОП нуждаются в инструментальном офтальмологическом осмотре, после которого определяется необходимость их консультации и лечения в специализированном центре.
Показаниями для экстренной консультации и лечения в специализированном офтальмологическом центре являются наличие одного из следующих состояний, особенно при манифестации ЭОП:
• ухудшение остроты зрения;
• одно- или двустороннее нарушение цветового зрения или нечеткость изображения;
• значительный экзофтальм, в том числе с вывихом/подвывихом глаза из орбит, формирование эрозии, язвы роговицы, некроз конъюнктивы, повышение внутриглазного давления (гипертензия);
• неполное смыкание век;
• отек диска зрительного нерва (ДЗН).
Показаниями для плановой консультации и лечения в специализированном офтальмологическом центре является наличие одного из следующих состояний:
• светобоязнь, причиняющая беспокойство или прогрессирующая в течение последних 1-2 месяцев;
• ощущение «песка в глазах» без эффекта при лечении;
• боль в орбите или в глазу;
• изменение внешнего вида глаз;
• ограничение движения глаз или косоглазие; прогрессирующая диплопия, в тч исчезающая при изменении наклона головы;
• стойкая ретракция век;
• отек или покраснение век(а) или конъюнктивы;
• экзофтальм;
• неполное смыкание век;
• отсутствие эффекта от проводимого лечения ЭОП.
3,1 Консервативное лечение.
• Учитывая возможные тяжелые исходы, рекомендуется многокомпонентное лечение ЭОП, которое включает медикаментозную терапию, лучевую терапию, хирургическое лечение (ургентное или восстановительное) в различных комбинациях, симптоматическую терапию, включая физиотерапию [5, 6, 8, 13, 20].Уровень убедительности рекомендаций В (уровень достоверности доказательств. III).
Комментарии. Длительный некомпенсированный тиреотоксикоз является установленным фактором риска тяжелого течения ЭОП, что определяет необходимость компенсации тиреотоксикоза в максимально возможные сроки.
У пациентов с неконтролируемой дисфункцией ЩЖ (как с гипер-, так и с гипотиреозом) более вероятно тяжелое течение ЭОП по сравнению с эутиреоидными пациентами [32, 60].
Целью лечения ДТЗ является устранение клинических симптомов тиреотоксикоза, стойкая нормализация тиреоидных гормонов и ТТГ, иммунологическая ремиссия заболевания (стойкое сохранение эутиреоидного состояния после отмены тиреостатиков).
Методы лечения тиреотоксикоза:
- консервативное (прием антитиреоидных препаратов).
- оперативное (тиреоидэктомия).
- лечение радиоактивным йодом.
• Рекомендуется консервативное лечение для достижения эутиреоза перед оперативным лечением или радиойодтерапией, а также, в отдельных группах пациентов, в качестве базового длительного курса лечения в течение 12 - 18 месяцев, который, в некоторых случаях, приводит к стойкой ремиссии [5, 13, 17, 20, 26, 31, 56, 57, 76].
Уровень убедительности рекомендаций В (уровень достоверности доказательств. Ib).
• Рекомендуется длительную консервативную терапию планировать у пациентов с фибрилляцией предсердий [5, 6, 13, 56].
Уровень убедительности рекомендаций В (уровень достоверности доказательств. Ib).
Комментарии. Важным условием планирования длительной тиреостатической терапии является готовность пациента следовать рекомендациям врача (комплаентность) и доступность квалифицированной эндокринологической помощи.
• Рекомендуется тиамазол** как препарат выбора для всех пациентов, которым планируется проведение консервативного лечения ДТЗ, за исключением лечения ДТЗ в первом триместре беременности, тиреотоксического криза и развития побочных эффектов на тиамазол**, когда предпочтение следует отдать пропилтиоурацилу.
Уровень убедительности рекомендаций С (уровень достоверности доказательств. IV).
• Рекомендуется тиреостатическую терапию у пациентов с ДТЗ и ЭОП проводить по схеме «блокируй и замещай».
Уровень убедительности рекомендаций С (уровень достоверности доказательств. IV).
• Рекомендуется поддержание стойкого эутиреоидного состояния при проведении консервативного лечения для профилактики прогрессирования ЭОП [5, 6, 13, 56].
Уровень убедительности рекомендаций В (уровень достоверности доказательств. III).
• Рекомендуется перед отменой тиреостатической терапии определить уровень антител к рТТГ, так как это помогает в прогнозировании исхода лечения: больше шансов на стойкую ремиссию имеют пациенты с низким уровнем антител к рТТГ [13, 19, 56, 76].
Уровень убедительности рекомендаций С (уровень достоверности доказательств. IV).
Комментарии. При правильно проведенном лечении (стойкое эутиреоидное состояние на фоне тиреостатиков) частота рецидивов после отмены тиреостатических препаратов составляет 70% и более.
• Если у пациента с ДТЗ после отмены тиамазола** вновь развивается тиреотоксикоз, рекомендуется рассмотреть вопрос о проведении радиойодтерапии или тиреоидэктомии.
Уровень убедительности рекомендаций А (уровень достоверности доказательств. Ia).
Комментарии: РЙТ при ДТЗ проводится в случае рецидива тиреотоксикоза после правильно проведенного консервативного лечения (непрерывная терапия тиреостатическими препаратами с подтвержденным эутиреозом в течение 12-18 месяцев), невозможности приема тиреостатических препаратов (лейкопения, аллергические реакции), отсутствия условий для консервативного лечения и наблюдения за больным. Единственными противопоказаниями к лечению Натрия йодид [123I] являются беременность и грудное вскармливание.
• Рекомендуется радиойодтерапию проводить пациентам с ДТЗ и ЭОП при условии достижения стойкого эутиреоидного состояния в пострадиационном периоде на фоне заместительной терапии левотироксином натрия** [17].
Уровень убедительности рекомендаций С (уровень достоверности доказательств. IV).
Комментарии: Гипотиреоз обычно развивается в течение 6 - 12 месяцев после введения Натрия йодид [123I]. До проведения РЙТ пациента с ДТЗ и ЭОП консультирует радиолог, эндокринолог и офтальмолог с целью открытого обсуждения показаний, возможных побочных эффектов, самой процедуры и радиационной защиты во время пребывания в центре и после выписки. Целью радиойодтерапии является ликвидация тиреотоксикоза путем разрушения гиперфункционирующей ткани ЩЖ и достижение стойкого гипотиреоидного состояния [25, 26, 31, 57, 69].
• При ДТЗ и ЭОП надлежащая активность Натрия йодид [123I] рекомендована однократно (обычно 10-15 мКи) с целью достижения у пациента гипотиреоза. У пациенток детородного возраста за 48 часов до терапии Натрия йодид [123I] необходимо провести тест на беременность [20].
Уровень убедительности рекомендаций A (уровень достоверности доказательств. Ib ).
• При активной ЭОП (CAS = 3,4) после терапии 131I рекомендуется провести курс терапии глюкокортикоидами (в дозе 0,3-0,5 мг/кг/сут преднизолона** ежедневно) в течение 1-3 дней с постепенным снижением дозы (в течение 2 месяцев) и последующей отменой препарата [31, 56, 57, 76].
Уровень убедительности рекомендаций А (уровень достоверности доказательств. Ia).
• При неактивной ЭОП после терапии Натрия йодид [123I] курс глюкокортикоидов проводить не рекомендовано, особенно при отсутствии гипотиреоза [31, 56, 57, 76].
Уровень убедительности рекомендаций В (уровень достоверности доказательств. Ib).
• Пациентам с тяжелым течением ЭОП и угрозой потери зрения проведение РЙТ противопоказано [31, 56, 57, 76].
Уровень убедительности рекомендаций В (уровень достоверности доказательств. III).
• Рекомендуется оперативное лечение при загрудинном расположения зоба, диффузных и узловых формах зоба с компрессионным синдромом, отказе пациента от РЙТ. Предельно-субтотальная или тотальная тиреоидэктомия являются методом выбора хирургического лечения ДТЗ с целью профилактики реактивации и прогрессирования ЭОП в послеоперационном периоде.
Уровень убедительности рекомендаций С (уровень достоверности доказательств. IV).
Комментарии. Если операция выбрана в качестве лечения ДТЗ, пациент должен быть направлен к специализированному хирургу, владеющему техникой тиреоидэктомии. Перед проведением тиреоидэктомии у пациента необходимо достигнуть эутиреоидное состояние на фоне терапии тиамазолом** (нормальный уровень своб. Т3, своб. Т4). Препараты левотироксина натрия** назначаются сразу в полной заместительной дозе из расчета, ориентировочно, 1,7 мкг/кг веса пациента. Определить уровень ТТГ следует через 4 - 6 недель после операции. При планировании оперативного лечения ДТЗ необходимо учитывать степень активности ЭОП. Пациентам с неактивной фазой ЭОП (CAS<3) предварительная подготовка не требуется, назначается только симптоматическое лечение.
• Рекомендуется лечение глюкокортикоидами (пульс-терапия или пероральный прием) в активную фазу ЭОП (CAS≥3) до проведения хирургического лечения.
Уровень убедительности рекомендаций С (уровень достоверности доказательств. IV).
• Рекомендуется своевременное достижение и поддержание эутиреоза. Кроме того, крайне важен частый контроль функции ЩЖ (каждые 4-6 недели) [2, 5, 6, 12, 13, 56, 76].
Уровень убедительности рекомендаций В (уровень достоверности доказательств. IIa).
Комментарии. ЭОП может развиться при аутоиммунном тиреоидите и гипотиреозе, а также при отсутствии клинических и лабораторных признаков нарушения функции ЩЖ. При гипотиреозе назначаются препараты левотироксина натрия** из расчета, ориентировочно, 1,7 мкг/кг веса пациента. При эутиреозе исследуется уровень ТТГ в динамике (1 раз в 6 месяцев).
Симптоматическое лечение ЭОП.
• Рекомендуется лечение любой ЭОП (не зависимо от степени активности и тяжести) сопровождать симптоматической терапией. Всем пациентам с ЭОП и повреждением роговицы (ССГ) рекомендуют местное применение препаратов, увлажняющих роговицу в течение дня и/или мазей на ночь, при кератопатии - дополнительно назначение антисетиков, препаратов, обладающих репаративными свойствами и мазевых форм, при более значительных повреждениях - антибактериальные капели, репаранты и глазные мази [2, 3, 13, 14, 15, 28, 56].
Уровень убедительности рекомендаций В (уровень достоверности доказательств. III).
• Рекомендуется пациентам с симптоматической диплопией ношение призматических очков, что возможно при девиации глаза до 100.
Уровень убедительности рекомендаций С (уровень достоверности доказательств. IV).
• Рекомендуется при ретракции век назначение м- и х-холиномиметиков, в тч антихолинэстеразных средств, препаратов, улучшающих обменные процессы в поперечно-полосатой мускулатуре, антигипоксантов, антиоксидантов, ангиопротекторов, корректоров микроциркуляции.
Уровень убедительности рекомендаций С (уровень достоверности доказательств. IV).
• Рекомендуется проведение физиотерапии в составе комплексного лечения ЭОП. Лечебный курс, состоит из 10 сеансов, индивидуально составленных для каждого пациента после изучения функционального состояния органа зрения.
Уровень убедительности рекомендаций С (уровень достоверности доказательств. IV).
Комментарии. Особенностью курса являются научно обоснованное, проверенное и комплексное применение различных видов и сочетаний воздействия на орган зрения, как правило, магнитотерапии в сочетании или без эндоназального электрофореза. Но существуют противопоказания к проведению физиотерапии по общему состоянию (например, злокачественные заболевания) [2, 4].
Лечение легкой неактивной ЭОП.
Критерием назначения лечения у больных с легкой степенью ЭОП является качество их жизни.
• Рекомендуется выжидательно-наблюдательная тактика или проведение только симптоматической терапии для большинства пациентов с легкой и неактивной ЭОП. Глюкокортикоиды и лучевая терапия эффективны при легкой ЭОП, но в данном случае их не целесообразно назначать, поскольку риск превышает пользу их применения. У небольшого числа пациентов с легкой ЭОП качество жизни настолько снижается, что оправдано назначение терапии, применяемой при средней тяжести ЭОП, поскольку даже легкая ретракция век, отек мягких тканей орбиты, экзофтальм крайне негативно влияют на качество жизни и являются психосоциальной проблемой в зависимости от индивидуальных обстоятельств [36, 70, 78].
Уровень убедительности рекомендаций в (уровень достоверности доказательств. IIb).
Лечение ЭОП в специализированных центрах (активной ЭОП).
• Рекомендуется пациентов с ЭОП направлять в специализированные центры, когда происходит утяжеление клинической картины в связи с недостаточной эффективностью лечения для профилактики развития тяжелых осложнений.
Уровень убедительности рекомендаций С (уровень достоверности доказательств. IV).
Лечение тяжелой (угрожающей потерей зрения) ЭОП.
• Рекомендуется при активной тяжелой ЭОП (CAS ≥ 3/7-10) терапией первого выбора пульс-терапию глюкокортикоидами, которую проводят в специализированных центрах [2, 6, 13, 25, 37, 38, 39, 42, 44, 47, 56, 66, 76].
Уровень убедительности рекомендаций А (уровень достоверности доказательств. Ib).
• Рекомендуется в качестве терапии первого выбора при активной ЭОП и при оптической нейропатии внутривенное введение высоких доз метилпреднизолона** (пульс-терапия) по протяженной схеме (в течение трех месяцев) [1, 2].
Уровень убедительности рекомендаций В (уровень достоверности доказательств. III).
• Рекомендуется при первом внутривенном введении препарата взрослым пациентам выбирать стартовую дозу метилпреднизолона** исходя из расчета 7,5 мг на кг веса, но не более 1000 мг метилпреднизолона** при отсутствии абсолютных противопоказаний [37, 38, 76].
Уровень убедительности рекомендаций A (уровень достоверности доказательств. Ib).
• Рекомендуется при наличии относительных противопоказаний стартовую дозу метилпреднизолона** определять индивидуально.
Уровень убедительности рекомендаций С (уровень достоверности доказательств. IV).
• Рекомендуется не превышать 8 гр - суммарную дозу на курс лечения метилпреднизолоном** [42].
Уровень убедительности рекомендаций В (уровень достоверности доказательств. III).
• Рекомендуется до назначения пульс-терапии метилпреднизолоном** исключить острые инфекции, нарушение функции печени, артериальную гипертензию, язву желудка и 12-перстной кишки, сахарный диабет, инфекции мочевыводящих путей, глаукому [2, 6, 13, 25, 37, 38, 39, 42, 44, 47, 56, 66, 76].
Уровень убедительности рекомендаций A (уровень достоверности доказательств. Ib).
• Рекомендуется проводить в дальнейшем мониторинг с целью раннего выявления побочных эффектов.
Уровень убедительности рекомендаций С (уровень достоверности доказательств. IV).
• Рекомендуется одновременно с пульс-терапией метилпреднизолоном** проводить сопроводительную симптоматическую терапию, которую назначают индивидуально, исходя из особенностей клинической картины [2, 13].
Уровень убедительности рекомендаций С (уровень достоверности доказательств. IV).
Лечение оптической нейропатии.
• Рекомендуется при оптической нейропатии назначение комплексной терапии, включающей метилпреднизолон** и/или хирургическую декомпрессию орбиты - единственных методов лечения, доказавших свою эффективность [2, 6, 13, 21, 22, 23, 24, 25, 37, 38, 39, 42, 44, 47, 56, 66, 76].
Уровень убедительности рекомендаций В (уровень достоверности доказательств. III).
• Рекомендуется в качестве терапии первого выбора при оптической нейропатии назначать внутривенное введение высоких доз метилпреднизолона** (пульс-терапия) по протяженной схеме (в течение трех месяцев) [2].
Уровень убедительности рекомендаций В (уровень достоверности доказательств. III).
Комментарии. До назначения пульс терапии метилпреднизолоном** необходимо исключить острые инфекционные заболевания, нарушение функции печени, артериальную гипертензию, язву желудка и 12-перстной кишки, сахарный диабет, инфекции мочевыводящих путей. При наличии хронических заболеваний необходимо получить разрешение соответствующих специалистов о возможности введения мега-доз ГК. Внутривенное введение высоких доз метилпреднизолона** (пульс-терапия) более эффективно и сопровождается меньшей частотой развития побочных эффектов и тяжелых глазодвигательных нарушений, по сравнению с пероральным или локальным введением глюкокортикоидов [28, 37, 39, 44, 47, 53, 56].
Уровень убедительности рекомендаций В (уровень достоверности доказательств. III).
• Рекомендуется при отсутствии улучшения зрительных функций в течение первых 2-х недель комплексной медикаментозной терапии проводить декомпрессию орбиты по ургентным показаниям [2, 53].
Уровень убедительности рекомендаций в (уровень достоверности доказательств. IIb).
Комментарии. Показания к операции определяются индивидуально. Вместе с тем, следует помнить, что декомпрессия орбиты не обладает преимуществом по сравнению с пульс-терапией метилпреднизолоном** и не позволяет избежать последующего назначения глюкокортикоидов [22, 23, 24].
• Рекомендуется пациентам с оптической нейропатией или повреждением роговицы, при непереносимости глюкокортикоидов, проводить декомпрессию орбиты [2, 76].
Уровень убедительности рекомендаций В (уровень достоверности доказательств. III).
• Рекомендуется лечение глюкокортикоидами и декомпрессию орбиты проводить в специализированных офтальмологических центрах [2, 6, 13, 25, 37, 38, 39, 42, 44, 47, 56, 66, 76].
Уровень убедительности рекомендаций С (уровень достоверности доказательств. IV).
Лечение повреждения роговицы, угрожающего потерей зрения.
• Рекомендуется при повреждении роговицы (от кератопатии до изъязвления/перфорации) к местной терапии присоединять антибактериальные капли [1, 2, 3, 14, 15].
• Рекомендуется при угрозе и/или перфорации роговицы решать вопрос об экстренной хирургии, направленной на защиту роговицы (кровавая тарзорорафия, биопокрытие роговицы, кератопластика).
Уровень убедительности рекомендаций С (уровень достоверности доказательств. IV).
Комментарии. Терапию ЭОП проводят одновременно с лечением роговицы.
Лечение ЭОП средней тяжести.
• Рекомендуется при активной ЭОП (CAS ≥ 3/7 - 10) средней тяжести, также как при тяжелой ЭОП, терапией первого выбора - пульс-терапия метилпреднизолоном**, которую проводят в специализированных центрах [2, 6, 13, 25, 37, 38, 39, 42, 44, 47, 56, 66, 76].
Уровень убедительности рекомендаций А (уровень достоверности доказательств. Ib).
Комментарии. Глюкокортикоиды назначают внутривенно по схеме пульс-терапии, которая более эффективна, чем пероральная терапия и лучше переносится пациентами по сравнению с терапией таблетированными препаратами [28, 37, 39, 44, 47, 53, 56, 77]. Необходимо учитывать, что при пероральном приеме глюкокортикоиды оказываются эффективны примерно в 33-63% случаев. [35, 37, 41, 44, 47, 61, 62].
Частой проблемой является рецидив ЭОП как в случае отмены глюкокортикоидов, так и при снижении их дозы. Другой проблемой является достаточно частое развитие побочных эффектов.
• Рекомендуется избегать длительного перорального приема глюкокортикоидов [28, 37, 39, 44, 47, 53, 56, 77].
Уровень убедительности рекомендаций A (уровень достоверности доказательств. Ib).
Комментарии. Исходом перорального приема глюкокортикоидов более 2 месяцев у 30,6% больных является развитие вторичного альтернирующего косоглазия, тяжелых глазодвигательных осложнений в 64,1% наблюдений, в ряде случаев, вплоть до полной офтальмоплогии [18] .
Длительная пероральная терапия глюкокортикоидами сопровождается риском развития остеопороза, который можно уменьшить назначением бисфосфанатов. Бисфосфанаты назначаются при длительном (более 3 месяцев) пероральном приеме глюкокортикоидов (средняя суточная доза >5 мг преднизолона или эквивалента).
• Рекомендуется при выборе схемы лечения учитывать, что ретробульбарные инъекции глюкокортикоидов менее эффективны (не более 40%), пациенты отмечают непосредственный положительный результат при введении глюкокортикоидов, но длительность положительного эффекта не продолжительна [45].
Уровень убедительности рекомендаций В (уровень достоверности доказательств. III).
Лучевая терапия на область орбит.
• Рекомендуется проведение лучевой терапии (конформная дистанционная лучевая терапия или дистанционная гамма-терапия) на область орбит пациентам с активной ЭОП при наличии признаков отека мягких тканей орбиты, определяемых при компьютерной томографии орбит, и синдромом вершины орбиты [27, 28, 38, 46, 48, 52, 56, 72, 77].
Уровень убедительности рекомендаций А (уровень достоверности доказательств. Ib).
Комментарии. По данным открытых исследований, эффективность лучевой терапии как монотерапии составляет около 60%. Обычно используют следующую схему лечения: 20 Грей (Гр) на орбиту, разделенных на 10 доз в течение 2 недельУвеличение дозы не сопровождается усилением эффективности проводимого лечения. В ряде исследований отмечено, что режим низких доз облучения (суммарная доза 10 Гр), столь же эффективен, как и стандартный режим (суммарная доза не более 20 Гр). Дозы более 20 Гр использовать не рекомендуется [27, 28, 38, 46, 48, 52, 56, 72, 77].
Лучевая терапия обычно хорошо переносится пациентами, но может вызвать транзиторное утяжеление глазных симптомов, которое предотвратимо одновременным назначением глюкокортикоидов. Проведение лучевой терапия с бокового поля исключает развитие катаракты. Ретинальные микрососудистые аномалии обнаружены у небольшого количества пациентов, главным образом у лиц с тяжелой артериальной гипертензией или диабетической ретинопатией, последняя является относительным противопоказанием к лучевой терапии.
• Рекомендуется комбинация глюкокортикоидов (внутривенное или локальное введение) с лучевой терапией, которая показала максимальную эффективность (до 95%), чем каждый из вышеперечисленных методов введения ГК в отдельности [2, 53].
Уровень убедительности рекомендаций В (уровень достоверности доказательств. III).
Комментарии. Рандомизированных клинических исследований показывающих, что внутривенное введение глюкокортикоидов в сочетании с лучевой терапией эффективнее, чем только внутривенное введение глюкокортикоидов недостаточно.
Рекомендуется избегать проведение лучевой терапии при поражении роговицы (инфильтрат, язва) и с осторожностью назначать пациентам с диабетической ретинопатией или тяжелой артериальной гипертензией [46, 71, 72, 80].
3,2 Хирургическое лечение.
• Рекомендуется хирургическое лечение ЭОП проводить только в специализированных офтальмологических центрах. Хирургическое лечение ЭОП включает:• декомпрессию орбиты при выраженном и/или одностороннем остаточном экзофтальме (для уменьшения степени экзофтальма),.
• операции на экстраокулярных мышцах (при вторичном косоглазии - для увеличения объема движений глаза и коррекции положения глаза в орбите),.
• операции на леваторе (при ретракции верхнего века) и блефаропластику [2, 76].
Уровень убедительности рекомендаций В (уровень достоверности доказательств. III).
• Рекомендуется срок и последовательность хирургического вмешательства тщательно обосновать и соблюдать установленную последовательность действий: декомпрессия орбиты, хирургия на глазодвигательных мышцах, вмешательство на веках одновременно или с последующей блефаропластикой [2, 13, 24, 76].
Уровень убедительности рекомендаций В (уровень достоверности доказательств. III).
Комментарии. Почти все исследования указывают на эффективность и достаточную безопасность декомпрессии орбиты при выполнении ее по строгим показаниям, которые определяет офтальмохирург. Однако отсутствуют данные, какая техника является предпочтительной из-за разнородности групп исследуемых и недостаточного количества самих рандомизированных клинических исследований. Декомпрессию орбиты следует выполнять у пациентов в эутиреоидном состоянии и неактивной (по крайней мере, в течение последних 6 месяцев) ЭОП [21, 22, 23, 24, 30, 34, 49, 64, 65].
3,3 Иное лечение.
Терапия отчаяния или терапия с недоказанной эффективностью включает в себя лечение аналогами соматостатина**, азатиоприном**, циамексоном и внутривенным введением иммуноглобулинов (Ig). Два исследования показали преимущество комбинации пероральных ГК с циклоспорином**.Некоторые открытые исследования показали потенциальную эффективность иммуномодуляторов, таких как ритуксимаб , этанерцепт. Хотя рандомизированных клинических исследований в достаточной мере не проводилось [43, 66, 67, 79, 81].|
|
Реабилитация и амбулаторное лечение
• Рекомендуется реконструктивные операции на орбите (остаточный экзофтальм), глазодвигательных мышцах (вторичное косоглазие) и веках (остаточная ретракция верхнего или нижнего век, блефаропластика) проводить при неактивной ЭОП. Длительное течение ЭОП не является противопоказанием к реконструктивной хирургии [21, 22, 23, 24, 30, 34, 49, 64, 65].
Уровень убедительности рекомендаций A (уровень достоверности доказательств. Ib).
Комментарии. После перехода заболевания в неактивную стадию у ряда пациентов сохраняются жалобы функционального (диплопия) и/или эстетического характера (разная ширина глазной щели), что значительно снижает качество жизни больных, особенно трудоспособного возраста. Операции на ЭОМ и веках позволяют скорректировать диплопию, улучшить функцию век и внешний вид [21, 23].
• Рекомендуется в случае рецидива ЭОП после реконструктивной хирургии назначать системную терапия метилпреднизолоном** и/или лучевую терапию по тем же схемам.
Комментарии. На настоящий момент не проводилось рандомизированных клинических исследований относительно того, снижается ли необходимость в реконструктивной хирургии после консервативной терапии. До сих пор этот вопрос остается открытым.
Уровень убедительности рекомендаций A (уровень достоверности доказательств. Ib).
Комментарии. После перехода заболевания в неактивную стадию у ряда пациентов сохраняются жалобы функционального (диплопия) и/или эстетического характера (разная ширина глазной щели), что значительно снижает качество жизни больных, особенно трудоспособного возраста. Операции на ЭОМ и веках позволяют скорректировать диплопию, улучшить функцию век и внешний вид [21, 23].
• Рекомендуется в случае рецидива ЭОП после реконструктивной хирургии назначать системную терапия метилпреднизолоном** и/или лучевую терапию по тем же схемам.
Комментарии. На настоящий момент не проводилось рандомизированных клинических исследований относительно того, снижается ли необходимость в реконструктивной хирургии после консервативной терапии. До сих пор этот вопрос остается открытым.
Профилактика
• Рекомендуется полный отказ от курения больным ЭОП для профилактики утяжеления течения заболевания. Отказ от курения - обязательная рекомендация курящим пациентам с ДТЗ и ЭОП при подготовке к РЙТ [25, 55, 58].
Уровень убедительности рекомендаций В (уровень достоверности доказательств. IIb).
• Рекомендуется обследовать больных с неактивной стадией ЭОП у офтальмолога каждые 6 месяцев.
• Рекомендуется при подозрении ЭОП обследование эндокринолога с целью получения адекватного лечение для быстрого достижения и поддержания стойкого эутиреоза [10, 76].
Уровень убедительности рекомендаций в (уровень достоверности доказательств. IIb).
• Рекомендуется всех больных диффузным токсическим зобом и аутоиммунным тиреоидитом обследовать у офтальмолога [10].
Уровень убедительности рекомендаций в (уровень достоверности доказательств. IIb).
Комментарии. В алгоритм обследовании офтальмолога, помимо стандартного офтальмологического обследования, должны быть включены: исследование цветового зрения, компьютерная периметрия (уточненные поля зрения), компьютерная томография орбит в двух проекциях.
• Рекомендуется наблюдение больных ЭОП офтальмологом в течение первого года после проведения комплексной медикаментозной терапии.
Уровень убедительности рекомендаций с (уровень достоверности доказательств. IV).
Комментарии. Динамический осмотр офтальмолога включает: ежемесячное проведение визометрии, тонометрии и биомикроскопии, каждые 6 месяцев - компьютерной периметрии и исследования цветового зрения, через год после окончания лечения - компьютерная томография орбит в 2-х проекциях с обязательной денситометрией мягких тканей. Наблюдение эндокринолога и исследование гормонального статуса (ТТГ, своб. Т3, своб. Т4, антител к рецептору ТТГ) - ежеквартально.
• Рекомендуется диспансерное наблюдение больных ЭОП по истечению первого года после окончания курса комплексной медикаментозной терапии в следующем режиме: каждые полгода проведение визометрии, тонометрии и биомикроскопии, раз в год - компьютерной периметрии и исследования цветового зрения. Компьютерная томография орбит в 2-х проекциях с обязательной денситометрией мягких тканей и остеоденситометрию проводят по показаниям. Наблюдение эндокринолога и исследование гормонального статуса (ТТГ, своб. Т3, своб. Т4, антител к рецептору ТТГ) - ежеквартально.
Уровень убедительности рекомендаций с (уровень достоверности доказательств. IV).
Уровень убедительности рекомендаций В (уровень достоверности доказательств. IIb).
• Рекомендуется обследовать больных с неактивной стадией ЭОП у офтальмолога каждые 6 месяцев.
• Рекомендуется при подозрении ЭОП обследование эндокринолога с целью получения адекватного лечение для быстрого достижения и поддержания стойкого эутиреоза [10, 76].
Уровень убедительности рекомендаций в (уровень достоверности доказательств. IIb).
• Рекомендуется всех больных диффузным токсическим зобом и аутоиммунным тиреоидитом обследовать у офтальмолога [10].
Уровень убедительности рекомендаций в (уровень достоверности доказательств. IIb).
Комментарии. В алгоритм обследовании офтальмолога, помимо стандартного офтальмологического обследования, должны быть включены: исследование цветового зрения, компьютерная периметрия (уточненные поля зрения), компьютерная томография орбит в двух проекциях.
• Рекомендуется наблюдение больных ЭОП офтальмологом в течение первого года после проведения комплексной медикаментозной терапии.
Уровень убедительности рекомендаций с (уровень достоверности доказательств. IV).
Комментарии. Динамический осмотр офтальмолога включает: ежемесячное проведение визометрии, тонометрии и биомикроскопии, каждые 6 месяцев - компьютерной периметрии и исследования цветового зрения, через год после окончания лечения - компьютерная томография орбит в 2-х проекциях с обязательной денситометрией мягких тканей. Наблюдение эндокринолога и исследование гормонального статуса (ТТГ, своб. Т3, своб. Т4, антител к рецептору ТТГ) - ежеквартально.
• Рекомендуется диспансерное наблюдение больных ЭОП по истечению первого года после окончания курса комплексной медикаментозной терапии в следующем режиме: каждые полгода проведение визометрии, тонометрии и биомикроскопии, раз в год - компьютерной периметрии и исследования цветового зрения. Компьютерная томография орбит в 2-х проекциях с обязательной денситометрией мягких тканей и остеоденситометрию проводят по показаниям. Наблюдение эндокринолога и исследование гормонального статуса (ТТГ, своб. Т3, своб. Т4, антител к рецептору ТТГ) - ежеквартально.
Уровень убедительности рекомендаций с (уровень достоверности доказательств. IV).
Дополнительно
• Рекомендуется при выборе протокола лечения учитывать, что сахарный диабет и/или артериальная гипертензия не являются противопоказаниями к терапии глюкокортикоидами или хирургическому лечению ЭОП.
Уровень убедительности рекомендаций С (уровень достоверности доказательств. IV).
Комментарии. Системная терапия глюкокортикоидами может привести к развитию или утяжелению сахарного диабета и/или артериальной гипертензии. Однако показания к назначению глюкокортикоидов такие же, как и у пациентов без сахарного диабета и артериальной гипертензии. Крайне важен тщательный контроль гликемии и АД, контроль врача-эндокринолога. Во время пульс-терапии глюкокортикоидами следует осторожно назначать тиазидные или петлевые диуретики с целью избежания гипокалиемии. Тот же самый принцип применим и к хирургическому лечению.
Лучевая терапия может по крайне мере увеличить риск развития ретинопатии у пациентов с сахарным диабетом и артериальной гипертензией. Сахарный диабет при отсутствии ретинопатии является относительным противопоказанием к лучевой терапии, но в настоящее время доказательств данного утверждения недостаточно.
• Рекомендуется полный отказ от курения - известного фактора риска прогрессирования и более тяжелого течения ЭОП, подтвержденного многими исследованиями. Показана дозозависимая связь между числом выкуриваемых сигарет в день и вероятностью развития ЭОП. Курение увеличивает вероятность прогрессирования ЭОП после радиойодтерапии ДТЗ. Отказ от курения связан с более хорошим исходом ЭОП. Все пациенты с ДТЗ должны быть информированы о высоком риске развития ЭОП у курящих с акцентом о влиянии курения на: развитие ЭОП; ухудшение течения ЭОП; уменьшение эффективности лечения ЭОП; прогрессирование ЭОП после терапии 131I [25, 55, 58].
Уровень убедительности рекомендаций в (уровень достоверности доказательств. IIb).
• Рекомендуется пациента направить к специалисту, если рекомендации по прекращению курения не соблюдаются.
Уровень убедительности рекомендаций С (уровень достоверности доказательств. IV).
Уровень убедительности рекомендаций С (уровень достоверности доказательств. IV).
Комментарии. Системная терапия глюкокортикоидами может привести к развитию или утяжелению сахарного диабета и/или артериальной гипертензии. Однако показания к назначению глюкокортикоидов такие же, как и у пациентов без сахарного диабета и артериальной гипертензии. Крайне важен тщательный контроль гликемии и АД, контроль врача-эндокринолога. Во время пульс-терапии глюкокортикоидами следует осторожно назначать тиазидные или петлевые диуретики с целью избежания гипокалиемии. Тот же самый принцип применим и к хирургическому лечению.
Лучевая терапия может по крайне мере увеличить риск развития ретинопатии у пациентов с сахарным диабетом и артериальной гипертензией. Сахарный диабет при отсутствии ретинопатии является относительным противопоказанием к лучевой терапии, но в настоящее время доказательств данного утверждения недостаточно.
• Рекомендуется полный отказ от курения - известного фактора риска прогрессирования и более тяжелого течения ЭОП, подтвержденного многими исследованиями. Показана дозозависимая связь между числом выкуриваемых сигарет в день и вероятностью развития ЭОП. Курение увеличивает вероятность прогрессирования ЭОП после радиойодтерапии ДТЗ. Отказ от курения связан с более хорошим исходом ЭОП. Все пациенты с ДТЗ должны быть информированы о высоком риске развития ЭОП у курящих с акцентом о влиянии курения на: развитие ЭОП; ухудшение течения ЭОП; уменьшение эффективности лечения ЭОП; прогрессирование ЭОП после терапии 131I [25, 55, 58].
Уровень убедительности рекомендаций в (уровень достоверности доказательств. IIb).
• Рекомендуется пациента направить к специалисту, если рекомендации по прекращению курения не соблюдаются.
Уровень убедительности рекомендаций С (уровень достоверности доказательств. IV).
Критерии оценки качества медицинской помощи
| № | Критерии качества | Уровень достоверности доказательств | Уровень убедительности рекомендаций |
| 1 | Проведено обследование эндокринолога до начала лечения | IIb | в |
| 2 | Выполнено определение уровня гормонов щитовидной железы и антител к рецепторам ТТГ до начала лечения | Ia | A |
| 3 | Выполнено определение остроты зрения и зрительных функций до лечения и после лечения | Ib | A |
| 4 | Выполнено обследование орбитального статуса (включая экзофтальмометрию, определение объема движений глаза, ширины глазной щели ) | IV | с |
| 5 | Определить активность и тяжесть ЭОП для каждой орбиты | IV | с |
| 6 | Выполнена компьютерная томография в 2-х проекциях для определения варианта течения заболевания | Ib | A |
| 7 | Выполнен контроль биохимических показателей крови при проведении глюкокортикоидного лечения | III | в |
| 8 | Достигнуто улучшение показателей зрительных функций на фоне проведения комбинированного лечения | IIb | в |
| 9 | Достигнуто уменьшение степени экзофтальма после декомпрессионных операций на орбите | III | в |
| 10 | Достигнуто увеличение объема движений глаза при операциях на экстраокулярных мышцах | III | в |
|
|
Список литературы
• Бровкина А.Ф. Патогенез оптической нейропатии при отечном экзофтальме // Вест. Офтальмол. 2009. №4.- с. 30-33.
• Бровкина А.Ф. Эндокринная офтальмопатия. Издательский дом «Гэотар-Мед. Москва, 2008. 184 с.
• Бровкина А.Ф., Пантелеева О.Г. Профилактика и лечение синдрома «сухого глаза» при эндокринной офтальмопатии». Синдром сухого глаза, 2003, № 4, с.21 - 24.
• Бровкина А.Ф., Юровская Н.Н., Пантелеева О.Г., Жильцова М.Г. Магнитно-инфракрасно-лазерная терапия в комплексном лечении эндокринных офтальмопатий . Пособие для врачей. М., 2004.
• Дедов И.И., Мельниченко Г.А., Фадеев В.В. Эндокринология. ГЭОТАР - Медиа, 2009. 422 с.
• Дедов И.И., Мельниченко Г.А., Фадеев В.В. Эндокринология. Медицина, 2000-С. 172-179.
• Лихванцева В.Г., Шеремета М.С., Свириденко Н.Ю. Клиническое течение эндокринной офтальмопатии при болезни Грейвса в зависимости от эффекта радиойодтерапии // Проблемы эндокринологии. 2011. Т. 56. 3. С. 17-20.
• Мельниченко Г.А. Болезни щитовидной железы и беременность: В кн. Болезни органов эндокриннойсистемы (руководство по внутренним болезням) / Под ред. И.И. Дедова. М. Медицина, 2002.
• Пантелеева О.Г. Современная концепция механизма развития нарушений зрительных функций при эндокринной офтальмопатии // Автореф. дис. д. мед. наук - М. 2007г. 47с.
• Пантелеева О.Г. Современная концепция механизма развития нарушений зрительных функций при эндокринной офтальмопатии. Международный эндокринологический журнал. 2010. Т. 3. 27. P. 117-122.
• Пантелеева О.Г., Куроедов А.В., Шамшинова А.М., Саакян С.В., Романова Е.В., Пономарева Е.Н. Морфофункциональные характеристики сетчатки и зрительного нерва при эндокринной офтальмопатии // Вестник офтальмологии-2006-№4-С.25-28.
• Руководство по медицине. Под ред. Р. Беркоу. М., 1997; 1: 730-3.
• Свириденко Н.Ю., Беловалова И.М., Шеремета М.С., Табеева И., Ремизов О.В. Болезнь Грейвса и эндокринная офтальмопатия под редакцией академика РАН И РАМН И.И. Дедова и академика РАМН Г.А. Мельниченко, М. МАИ-ПРИНТ, 2012, 143 стр.
• Саакян С.В., Пантелеева О.Г. Офтальмологическое средство Систейн в лечении эндокринной офтальмопатии. Эффективная фармакотерапия в эндокринологии, 2008, N 5, с. 10 - 14.
• Саакян С.В., Пантелеева О.Г. Кератопротектор Систейн в комплексной медикаментозной терапии эндокринной офтальмопатии. Эффективная фармакотерапия в эндокринологии, 2009, N 4, с. 28 - 31.
• Свириденко Н.Ю., Лихванцева В.Г., Беловалова И.М., Шеремета М.С., Табеева И. Антитела к рецептору ТТГ как предикторы тяжести и исходов эндокринной офтальмопатии у пациентов с болезнью Грейвса// Пробл. эндокринол- 2011- № 2- с. 23-26.
• Свириденко Н.Ю., Шеремета М.С., Бєловалова И.М., Гарбузов П.И., Чепурина А.А., Гончаров М.П. Клінічний перебіг ендокринної офтальмопатії після радіойодтерапії хвороби Грейвса// Мiжнародний Ендокринологiчний Журнал, Донецк 2012г. N 2 (42) стр.118-121.
• Сирмайс О.С. Клинико-диагностические критерии и причины развития рефрактерных форм эндокринной офтальмопатии// Автореф. дис. канд. мед. наук - М. 2013 г. 24 с.
• Фадеев В.В., Абрамова Н.А., Прокофьев С.А. Антитела к рецептору ТТГ в дифференциальной диагностике токсического зоба // Пробл. эндокринол. -2005. -Т. 51, № 4. -С. 10-18.
• Фадеев В.В., Дроздовский Б.Я., Гарбузов П.И. Отдалённые результаты лечения токсического зоба радиоактивным 131I // Проблемы эндокринологии- 2005. -Т. 51. 1. С. 3-10.
• вaldeschi L., Lupetti A., Vu P., Wakelkamp I.M., Prummel M.F., Wiersinga W.M. Reactivation of Graves’ orbitopathy after rehabilitative orbital decompression. Ophthalmology 2007, v.114, p. 1395-1402.
• вaldeschi L., MacAndie K., Hintschich с., Wakelkamp I.M., Prummel M.F., Wiersinga W.M. The removal of the deep lateral wall in orbital decompression: its contribution to exophthalmos reduction and influence on consecutive diplopia. Am. J. of Ophthal., 2005, v.140, p. 642-647.
• вaldeschi L., Wakelkamp I.M., Lindeboom R., Prummel M.F., Wiersinga W.M. Early versus late orbital decompression in Graves’ orbitopathy: a retrospective study in 125 patients. Ophthalmology, 2006, v.113, p. 874-878.
• вaldeschi L. Decompression surgery for thyroid-related orbitopathy: state of the art and unresolved issues. In Essentials in Ophthalmology: Orbit and Oculoplastic, Edn 9. Eds R Guthoff & J Katovitz. вerlin: Springer, 2007 (ch 9) p. 143-151.
• вartalena L., Marcocci с., вogazzi F., Manetti L., Tanda M.L., Dell’Unto E., вruno-Bossio G., Nardi M., вartolomei M.P., Lepri A., Rossi G., Martino E., Pinchera A. Relation between therapy for hyperthyroidism and the course of Graves’ ophthalmopathy. New Eng. J. Med., 1998, v. 338, p.73-78.
• вartalena L., Marcocci с., вogazzi F., Panicucci M., Lepri A., Pinchera A. Use of corticosteroids to prevent progression of Graves’ ophthalmopathy after radioiodine therapy for hyperthyroidism. New Eng. J. Med., 1989, v.321, p. 1349-1352.
• вartalena L., Marcocci с., Tanda M.L., Rocchi R., Mazzi в., вarbesino G., Pinchera A. Orbital radiotherapy for Graves’ ophthalmopathy. Thyroid, 2002, v. 12, p. 245-250.
• вartalena L., Pinchera A., Marcocci с. Management of Graves’ ophthalmopathy: reality and perspetives. Endoc. Rev., 2000, v. 21, p.168-199.
• вartley G.B. The epidemiologic characteristics and clinical course of ophthalmopathy associated with autoimmune thyroid disease in Olmsted сounty, Minnesota. Trans. Am. Ophthalmol. Soc., 1994, Vol. 92, p. 477-588.
• сarrasco J.R., сastillo I., вolyk R., Probitkin E.A., Savino P.J. Incidence of infraorbital hypesthesia and sinusitis after orbital decompression for thyroid-related orbitopathy: a comparison of surgical techniques. Ophthal. Plas. Reconstr. Surg., 2005, v.21, p.188-191.
• Dederichs в., Dietlein M., Jenniches-Kloth в., Schmidt M., Theissen P., Moka D., Schicha H. Radioiodine therapy of Graves’ hyperthyroidism in patients without pre-existing ophthalmopathy: can glucocorticoids prevent the development of new ophthalmopathy. Experimen. сlinic. Endocr. Diab., 2006, v. 114, p. 366-370.
• Eckstein A., Quadbeck в., Mueller G., Rettenmeier A.W., Hoermann R., Mann K., Steuhl P., Esser J. Impact of smoking on the response to treatment of thyroid associated ophthalmopathy. вr. J. Ophthal., 2004, v. 87, p. 773-776.
• Fung S., Malhotra R., Selva D. Thyroid orbitopathy. Aust. Fam. Phys., 2003, V. 32, P. 615-620.
• Goldberg R.A., сhristenbury J.D., Shorr N. Medial entropion following orbital decompression for dysthyroid ophthalmopathy. Ophthal. Plas. Reconstr.Sur 1988, v. 4, p. 81-85.
• Kahaly G., Schrezenmeir J., Krause U., Schwikert в., Meuer S., Muller W., Dennebaum R., вeyer J. сiclosporin and prednisone vs. prednisone in treatment of Graves’ ophthalmopathy: a controlled, randomized and prospective study. Europ. J. сlin. Inves 1986, v. 16, p. 415-422.
• Kahaly G.J., Petrak F., Hardt J., Pitz S., Egle U.T. Psychosocial morbidity of Graves’ orbitopathy. сlin. Endocr 2005, v. 63, p. 395-402.
• Kahaly G.J., Pitz S., Hommel G., Dittmar M. Randomized, singleblind trial of intravenous versus oral steroid monotherapy in Graves’ orbitopathy. J. сlin. Endocr. Metab., 2005, v. 90, p. 5234-5240.
• Kahaly G.J., Rosler H.P., Pitz S., Hommel G. Low- versus high-dose radiotherapy for Graves’ ophthalmopathy: a randomized, single blind trial. J. сlin. Endocr. Metab., 2000, v.85, p. 102-108.
• Kauppinen-Makelin R., Karmi A., Leinonen E., Loyttyniemi E., Salonen O., Sane T., Setala K., Viikari J., Heufelder A., Valimaki M. High dose intravenous methylprednisolone pulse therapy versus oral prednisone for thyroid-associated ophthalmopathy. Acta Ophthalmol, Scand., 2002, v. 80, p. 316-321.
• Kendler D.L. Lippa J., Rootman J. The initial clinical characteristics of Graves orbitopathy vary with age and sex. Arch. Ophthalmol., 1993, Vol. 111, p.197-201.
• Kung A.W., Michon J., Tai K.S., сhan F.L. The effect of somatostatin versus corticosteroids in the treatment of Graves’ ophthalmopathy. Thyroid, 1996, v. 6, p. 381-384.
• Le Moli R., вaldeschi L., Saeed P., Regensburg N., Mourits M.P., Wiersinga W.M. Determinants of liver damage associated with intravenous methylprednisolone pulse therapy in Graves’ophthalmopathy. Thyroid, 2007, v.17, p.357-362.
• Li J., Xiao Z., Hu X., Li Y., Zhang X., Zhang S., Gong W., Zhao J., Ye X. The Efficacy of Rituximab сombined with 131I for Ophthalmic Outcomes of Graves Ophthalmopathy Patients. Pharmacol., 2017; v.99 (3-4), p. 144-152.
• Macchia P.E., вagattini M., Lupoli G., Vitale M., Vitale G., Fenzi G. High-dose intravenous corticosteroid therapy for Graves’ ophthalmopathy. J. Endocrin. Invest, 2001, v. 24, p. 152-158.
• Marcocci с., вartalena L., Panicucci M., Marconcini с., сartei F., сavallacci G., Laddaga M., сampobasso G., вaschieri L., Pinchera A. Orbital cobalt irradiation combined with retrobulbar or systemic corticosteroids for Graves’ ophthalmopathy: a comparative study. сlin. Endocr., 1987, v.27, p.33- 42.
• Marcocci с., вartalena L., Rocchi R., Marino` M., Menconi F., Morabito E., Mazzi в., Mazzeo S., Sartini M.S., Nardi M., сartei F., сionini L., Pinchera A. Long-term safety of orbital radiotherapy for Graves’ ophthalmopathy. J. сlin. Endocr. Metab., 2003, v. 88, p. 3561-3566.
• Marcocci с., вartalena L., Tanda M.L., Manetti L., Dell’Unto E., Rocchi E., вarbesino G., Mazzi в., вartolomei M.P., Lepri P., сartei F., Nardi M., Pinchera A. сomparison of the effectiveness and tolerability of intravenous or oral glucocorticoids associated with orbital radiotherapy in the management of severe Graves’ ophthalmopathy: results of a prospective, single-blind, randomized study. J. сlin. Endocr. Metab, 2001, v.86, p. 3562 - 3567.
• Marquez S.D., Lum в.L., McDougall I.R., Katkuri S., Levin P.S., MacManus P.S., Donaldson S.S. Long-term results of irradiation for patients with Graves’ ophthalmopathy. Intern. J. Rad. Oncol. вiol. Phys., 2001, v. 51, p. 766-774.
• McCormick с.D., вearden W.H., Hunts J.H., Anderson R.L. сerebral vasospasm and ischemia after orbital decompression for Graves ophthalmopathy. Ophthal. Plast. Reconstr. Surg., 2004, v. 20, p. 347-351.
• Mourits M.P., Koornneef L., Wiersinga W.M., Prummel M.F., вerghout A., van der Gaag R. сlinical criteria for the assessment of disease activity in Graves’ ophthalmopathy: a novel approach. вr. J. Ophthal., 1989, v.73, p. 639-644.
• Mourits M.P., Prummel M.F., Wiersinga W.M., Koornneef L. сlinical activity score as a guide in the management of patients with Graves ophthalmopathy. сlin Endocrinol (Oxf) 1997, v. 47, p.9-14.
• Nakahara H., Noguchi S., Murakami N., Morita M., Tamaru M., Ohnishi T., Hoshi H., Jinnouchi S., Nagamadu S., Futami S. Graves’ ophthalmopathy: MR evaluation of 10 Gy vs. 24 Gyirradiation combined with systemic corticosteroids. Radiol 1995, v. 196, p. 857-862.
• Ng с.M., Yuen H.K.L., сhoi K.L., сhan M.K., Yuen K.T., Ng Y.W., Tiu S.C. сombined orbital irradiation and systemic steroids compared with systemic steroids alone in the management of moderate-to-severe Graves’ ophthalmopathy: a preliminary study. Hong Kong Med. J., 2005, v. 11, p.322-330.
• Noth D. Graves ophthalmopathy: natural history and treatment outcomes. Swiss Med. Wkly., 2001 Vol. 131, P. 603 - 609.
• O’Hare J.A., Georghegan M. сigarette smoking as a promoter of Graves’ disease. Europ. J. Intern. Med., 1993, v. 4, p. 289-292.
• Perros P., Dickinson A.J. Ophthalmopathy. In Werner’s and Ingbar’s The Thyroid - A Fundamental and сlinical Text, edn 9pp 474-487. Eds. LE вraverman & RD Utiger, Philadelphia: Lippincott Williams & Wilkins, 2005 (ch 23B).
• Perros P., Kendall-Taylor P., Neoh с., Frewin S., Dickinson J. A prospective study of the effects of radioiodine therapy for hyperthyroidism in patients with minimally active Graves’ ophthalmopathy. J. сlin. Endocr. Metab, 2005, v. 90, p.5321-5323.
• Pfeilschifter J., Ziegler R. Smoking and endocrine ophthalmopathy: impact of smoking severity and current vs lifetime cigarette consumption. сlin. Endocrin 1996, v.45, p. 477 - 481.
• Prummel M.F., Wiersinga W.M., Mourits M.P., Koornneef L, вerghout A., van der Gaag R. Amelioration of eye changes of Graves’ ophthalmopathy by achieving euthyroidism. Acta Endocrin., 1989, v.121, (Suppl 2), p. 185-189.
• Prummel M.F., Wiersinga W.M., Mourits M.P., Koornneef L., вerghout A., van der Gaag R. Effect of abnormal thyroid function on the severity of Graves’ ophthalmopathy. Arch. of Int. Med., 1990, v.150, p. 1098-1101.
• Prummel M.F., Mourits M.P., вerghout A., Krenning E.P., van der Gaag R., Koornneef L., Wiersinga W.M. Prednisone and cyclosporine in the treatment of severe Graves’ ophthalmopathy. New Engl. J. Med., 1989, v.321, p.1353-1359.
• Prummel M.F., Mourits M.P., вlank L., вerghout L., Koornneef L., Wiersinga W.M. Randomised double-blind trial of prednisone versus radiotherapy in Graves’ ophthalmopathy. Lancet, 1993, v.342, p.949-954.
• Rose G.E. сlinical activity score as a guide in the management of patients with Graves orbitopathy. сlin Endocr. (Oxf)., 1997, v.47, p.15.
• Rose G.E., Lund V.J. сlinical features and treatment of late enophthalmos after orbital decompression: a condition suggesting cause for idiopathic ‘imploding antrum’ (silent sinus syndrome). Ophthalmol., 2003, v.110, p. 819-826.
• Rose G.E. Postural visual obscurations in patients with inactive thyroid eye disease; a variant of ‘hydraulic’ disease. Eye, 2006, v. 20, p.1178-1185.
• Ruchała М, Sawicka-Gutaj Н. Advances in the pharmacological treatment of Graves orbitopathy. Expert Rev. сlin. Pharmacol., 2016, v. 9, p. 981-989.
• Sasaki S., Asahara D., Kaneko K., Komatsumoto S. Successful сombination Therapy with Rituximab and Glucocorticoids for Autoimmune Optic Neuropathy. Am. J. сase Rep., v. 2015, v.16, p. 357-360.
• Sasim I.V., вerendschot T.T., van Isterdael с., Mourits M.P. Planning health care for patients with Graves orbitopathy. Graef. Arch. сlin. Exp. Ophthalmol., 2008, v.246, p. 1315-21.
• Tallstedt L., Lundell G., Terring O., Wallin G., Ljunggren J.-G., вlomgren H., Taube A., Thyroid Study Group. Occurrence of ophthalmopathy after treatment for Graves’ hyperthyroidism. New Engl. J. of Med., 1992, v. 326, p.1733-1738.
• Terwee с.B., Gerding M.N., Dekker F.W., Prummel M.F., Wiersinga W.M. Development of a disease-specific quality of life questionnaire for patients with Graves’ ophthalmopathy. вr. J. Ophthal., 1998, v. 82, p.773-779.
• Viebahn M., Marricks M.E., Osterloh M.D. Synergism between diabetic and radiation retinopathy: case report and review. вr. J. Ophthal., 1991, v. 75, p. 29-32.
• Wakelkamp I.M., Tan H., Saeed P., Schlingemann R.O., Verbraak F.D., вlank L.E., Prummel M.F., Wiersinga W.M. Orbital irradiation for Graves’ ophthalmopathy: is it safe. A long-term follow-up study. Ophthalmol., 2004, v.111, p.1557-1562.
• Weetman A.P. Graves’ disease. New Engl. J. of Med., 2000, v. 343, p. 1237-1248.
• Weissel M., Hauff W. Fatal liver failure after high-dose glucocorticoid pulse therapy in a patient with severe eye disease. Thyroid, 2000, v.10, p. 521.
• Wiersinga W.M., вartalena L. Epidemiology and prevention of Graves ophthalmopathy. Thyroid, 2002, v.12, p. 855-60.
• Wiersinga W.M., Perros P., Kahaly G.J., Mourits M.P., вaldeschi L. et al. European Group on Graves Orbitopathy (EUGOGO). сlinical assessment of patients with Graves orbitopathy: the European Group on Graves Orbitopathy recommendations to generalists, specialists and clinical researchers. Eur. J. Endocrinol., 2006; v.155, p. 387-389.
• Wiersinga W.M., Prummel M.F. Graves’ ophthalmopathy: a rational approach to treatment. Trends in Endocr. and Metab., 2002, v.13, p. 280-287.
• Wiersinga W.M., Prummel M.F., Terwee с.B. Effects of Graves’ ophthalmopathy on quality of life. J. Endocr. Inves, 2004, v.27, p. 259-264.
• Wiersinga W.M. Advances in treatment of active, moderate-to-severe Graves ophthalmopathy. Lanc. Diab. Endocr., 2017, v. 5, p.134-142.
• Wiersinga W.M. Management of Graves’ ophthalmopathy. Nature сlin. Pract. Endocr. and Metab., 2007, v. 3, p. 396-404.
• Xiaomei Liu, Hui Guo, Juan Liu, вingyin Shi. сlinical efficacy of combined rituximab treatment in a woman with severe Graves ophthalmopathy. Exp. Ther. Med., 2016, v.12, p. 1093-10.
• Бровкина А.Ф. Эндокринная офтальмопатия. Издательский дом «Гэотар-Мед. Москва, 2008. 184 с.
• Бровкина А.Ф., Пантелеева О.Г. Профилактика и лечение синдрома «сухого глаза» при эндокринной офтальмопатии». Синдром сухого глаза, 2003, № 4, с.21 - 24.
• Бровкина А.Ф., Юровская Н.Н., Пантелеева О.Г., Жильцова М.Г. Магнитно-инфракрасно-лазерная терапия в комплексном лечении эндокринных офтальмопатий . Пособие для врачей. М., 2004.
• Дедов И.И., Мельниченко Г.А., Фадеев В.В. Эндокринология. ГЭОТАР - Медиа, 2009. 422 с.
• Дедов И.И., Мельниченко Г.А., Фадеев В.В. Эндокринология. Медицина, 2000-С. 172-179.
• Лихванцева В.Г., Шеремета М.С., Свириденко Н.Ю. Клиническое течение эндокринной офтальмопатии при болезни Грейвса в зависимости от эффекта радиойодтерапии // Проблемы эндокринологии. 2011. Т. 56. 3. С. 17-20.
• Мельниченко Г.А. Болезни щитовидной железы и беременность: В кн. Болезни органов эндокриннойсистемы (руководство по внутренним болезням) / Под ред. И.И. Дедова. М. Медицина, 2002.
• Пантелеева О.Г. Современная концепция механизма развития нарушений зрительных функций при эндокринной офтальмопатии // Автореф. дис. д. мед. наук - М. 2007г. 47с.
• Пантелеева О.Г. Современная концепция механизма развития нарушений зрительных функций при эндокринной офтальмопатии. Международный эндокринологический журнал. 2010. Т. 3. 27. P. 117-122.
• Пантелеева О.Г., Куроедов А.В., Шамшинова А.М., Саакян С.В., Романова Е.В., Пономарева Е.Н. Морфофункциональные характеристики сетчатки и зрительного нерва при эндокринной офтальмопатии // Вестник офтальмологии-2006-№4-С.25-28.
• Руководство по медицине. Под ред. Р. Беркоу. М., 1997; 1: 730-3.
• Свириденко Н.Ю., Беловалова И.М., Шеремета М.С., Табеева И., Ремизов О.В. Болезнь Грейвса и эндокринная офтальмопатия под редакцией академика РАН И РАМН И.И. Дедова и академика РАМН Г.А. Мельниченко, М. МАИ-ПРИНТ, 2012, 143 стр.
• Саакян С.В., Пантелеева О.Г. Офтальмологическое средство Систейн в лечении эндокринной офтальмопатии. Эффективная фармакотерапия в эндокринологии, 2008, N 5, с. 10 - 14.
• Саакян С.В., Пантелеева О.Г. Кератопротектор Систейн в комплексной медикаментозной терапии эндокринной офтальмопатии. Эффективная фармакотерапия в эндокринологии, 2009, N 4, с. 28 - 31.
• Свириденко Н.Ю., Лихванцева В.Г., Беловалова И.М., Шеремета М.С., Табеева И. Антитела к рецептору ТТГ как предикторы тяжести и исходов эндокринной офтальмопатии у пациентов с болезнью Грейвса// Пробл. эндокринол- 2011- № 2- с. 23-26.
• Свириденко Н.Ю., Шеремета М.С., Бєловалова И.М., Гарбузов П.И., Чепурина А.А., Гончаров М.П. Клінічний перебіг ендокринної офтальмопатії після радіойодтерапії хвороби Грейвса// Мiжнародний Ендокринологiчний Журнал, Донецк 2012г. N 2 (42) стр.118-121.
• Сирмайс О.С. Клинико-диагностические критерии и причины развития рефрактерных форм эндокринной офтальмопатии// Автореф. дис. канд. мед. наук - М. 2013 г. 24 с.
• Фадеев В.В., Абрамова Н.А., Прокофьев С.А. Антитела к рецептору ТТГ в дифференциальной диагностике токсического зоба // Пробл. эндокринол. -2005. -Т. 51, № 4. -С. 10-18.
• Фадеев В.В., Дроздовский Б.Я., Гарбузов П.И. Отдалённые результаты лечения токсического зоба радиоактивным 131I // Проблемы эндокринологии- 2005. -Т. 51. 1. С. 3-10.
• вaldeschi L., Lupetti A., Vu P., Wakelkamp I.M., Prummel M.F., Wiersinga W.M. Reactivation of Graves’ orbitopathy after rehabilitative orbital decompression. Ophthalmology 2007, v.114, p. 1395-1402.
• вaldeschi L., MacAndie K., Hintschich с., Wakelkamp I.M., Prummel M.F., Wiersinga W.M. The removal of the deep lateral wall in orbital decompression: its contribution to exophthalmos reduction and influence on consecutive diplopia. Am. J. of Ophthal., 2005, v.140, p. 642-647.
• вaldeschi L., Wakelkamp I.M., Lindeboom R., Prummel M.F., Wiersinga W.M. Early versus late orbital decompression in Graves’ orbitopathy: a retrospective study in 125 patients. Ophthalmology, 2006, v.113, p. 874-878.
• вaldeschi L. Decompression surgery for thyroid-related orbitopathy: state of the art and unresolved issues. In Essentials in Ophthalmology: Orbit and Oculoplastic, Edn 9. Eds R Guthoff & J Katovitz. вerlin: Springer, 2007 (ch 9) p. 143-151.
• вartalena L., Marcocci с., вogazzi F., Manetti L., Tanda M.L., Dell’Unto E., вruno-Bossio G., Nardi M., вartolomei M.P., Lepri A., Rossi G., Martino E., Pinchera A. Relation between therapy for hyperthyroidism and the course of Graves’ ophthalmopathy. New Eng. J. Med., 1998, v. 338, p.73-78.
• вartalena L., Marcocci с., вogazzi F., Panicucci M., Lepri A., Pinchera A. Use of corticosteroids to prevent progression of Graves’ ophthalmopathy after radioiodine therapy for hyperthyroidism. New Eng. J. Med., 1989, v.321, p. 1349-1352.
• вartalena L., Marcocci с., Tanda M.L., Rocchi R., Mazzi в., вarbesino G., Pinchera A. Orbital radiotherapy for Graves’ ophthalmopathy. Thyroid, 2002, v. 12, p. 245-250.
• вartalena L., Pinchera A., Marcocci с. Management of Graves’ ophthalmopathy: reality and perspetives. Endoc. Rev., 2000, v. 21, p.168-199.
• вartley G.B. The epidemiologic characteristics and clinical course of ophthalmopathy associated with autoimmune thyroid disease in Olmsted сounty, Minnesota. Trans. Am. Ophthalmol. Soc., 1994, Vol. 92, p. 477-588.
• сarrasco J.R., сastillo I., вolyk R., Probitkin E.A., Savino P.J. Incidence of infraorbital hypesthesia and sinusitis after orbital decompression for thyroid-related orbitopathy: a comparison of surgical techniques. Ophthal. Plas. Reconstr. Surg., 2005, v.21, p.188-191.
• Dederichs в., Dietlein M., Jenniches-Kloth в., Schmidt M., Theissen P., Moka D., Schicha H. Radioiodine therapy of Graves’ hyperthyroidism in patients without pre-existing ophthalmopathy: can glucocorticoids prevent the development of new ophthalmopathy. Experimen. сlinic. Endocr. Diab., 2006, v. 114, p. 366-370.
• Eckstein A., Quadbeck в., Mueller G., Rettenmeier A.W., Hoermann R., Mann K., Steuhl P., Esser J. Impact of smoking on the response to treatment of thyroid associated ophthalmopathy. вr. J. Ophthal., 2004, v. 87, p. 773-776.
• Fung S., Malhotra R., Selva D. Thyroid orbitopathy. Aust. Fam. Phys., 2003, V. 32, P. 615-620.
• Goldberg R.A., сhristenbury J.D., Shorr N. Medial entropion following orbital decompression for dysthyroid ophthalmopathy. Ophthal. Plas. Reconstr.Sur 1988, v. 4, p. 81-85.
• Kahaly G., Schrezenmeir J., Krause U., Schwikert в., Meuer S., Muller W., Dennebaum R., вeyer J. сiclosporin and prednisone vs. prednisone in treatment of Graves’ ophthalmopathy: a controlled, randomized and prospective study. Europ. J. сlin. Inves 1986, v. 16, p. 415-422.
• Kahaly G.J., Petrak F., Hardt J., Pitz S., Egle U.T. Psychosocial morbidity of Graves’ orbitopathy. сlin. Endocr 2005, v. 63, p. 395-402.
• Kahaly G.J., Pitz S., Hommel G., Dittmar M. Randomized, singleblind trial of intravenous versus oral steroid monotherapy in Graves’ orbitopathy. J. сlin. Endocr. Metab., 2005, v. 90, p. 5234-5240.
• Kahaly G.J., Rosler H.P., Pitz S., Hommel G. Low- versus high-dose radiotherapy for Graves’ ophthalmopathy: a randomized, single blind trial. J. сlin. Endocr. Metab., 2000, v.85, p. 102-108.
• Kauppinen-Makelin R., Karmi A., Leinonen E., Loyttyniemi E., Salonen O., Sane T., Setala K., Viikari J., Heufelder A., Valimaki M. High dose intravenous methylprednisolone pulse therapy versus oral prednisone for thyroid-associated ophthalmopathy. Acta Ophthalmol, Scand., 2002, v. 80, p. 316-321.
• Kendler D.L. Lippa J., Rootman J. The initial clinical characteristics of Graves orbitopathy vary with age and sex. Arch. Ophthalmol., 1993, Vol. 111, p.197-201.
• Kung A.W., Michon J., Tai K.S., сhan F.L. The effect of somatostatin versus corticosteroids in the treatment of Graves’ ophthalmopathy. Thyroid, 1996, v. 6, p. 381-384.
• Le Moli R., вaldeschi L., Saeed P., Regensburg N., Mourits M.P., Wiersinga W.M. Determinants of liver damage associated with intravenous methylprednisolone pulse therapy in Graves’ophthalmopathy. Thyroid, 2007, v.17, p.357-362.
• Li J., Xiao Z., Hu X., Li Y., Zhang X., Zhang S., Gong W., Zhao J., Ye X. The Efficacy of Rituximab сombined with 131I for Ophthalmic Outcomes of Graves Ophthalmopathy Patients. Pharmacol., 2017; v.99 (3-4), p. 144-152.
• Macchia P.E., вagattini M., Lupoli G., Vitale M., Vitale G., Fenzi G. High-dose intravenous corticosteroid therapy for Graves’ ophthalmopathy. J. Endocrin. Invest, 2001, v. 24, p. 152-158.
• Marcocci с., вartalena L., Panicucci M., Marconcini с., сartei F., сavallacci G., Laddaga M., сampobasso G., вaschieri L., Pinchera A. Orbital cobalt irradiation combined with retrobulbar or systemic corticosteroids for Graves’ ophthalmopathy: a comparative study. сlin. Endocr., 1987, v.27, p.33- 42.
• Marcocci с., вartalena L., Rocchi R., Marino` M., Menconi F., Morabito E., Mazzi в., Mazzeo S., Sartini M.S., Nardi M., сartei F., сionini L., Pinchera A. Long-term safety of orbital radiotherapy for Graves’ ophthalmopathy. J. сlin. Endocr. Metab., 2003, v. 88, p. 3561-3566.
• Marcocci с., вartalena L., Tanda M.L., Manetti L., Dell’Unto E., Rocchi E., вarbesino G., Mazzi в., вartolomei M.P., Lepri P., сartei F., Nardi M., Pinchera A. сomparison of the effectiveness and tolerability of intravenous or oral glucocorticoids associated with orbital radiotherapy in the management of severe Graves’ ophthalmopathy: results of a prospective, single-blind, randomized study. J. сlin. Endocr. Metab, 2001, v.86, p. 3562 - 3567.
• Marquez S.D., Lum в.L., McDougall I.R., Katkuri S., Levin P.S., MacManus P.S., Donaldson S.S. Long-term results of irradiation for patients with Graves’ ophthalmopathy. Intern. J. Rad. Oncol. вiol. Phys., 2001, v. 51, p. 766-774.
• McCormick с.D., вearden W.H., Hunts J.H., Anderson R.L. сerebral vasospasm and ischemia after orbital decompression for Graves ophthalmopathy. Ophthal. Plast. Reconstr. Surg., 2004, v. 20, p. 347-351.
• Mourits M.P., Koornneef L., Wiersinga W.M., Prummel M.F., вerghout A., van der Gaag R. сlinical criteria for the assessment of disease activity in Graves’ ophthalmopathy: a novel approach. вr. J. Ophthal., 1989, v.73, p. 639-644.
• Mourits M.P., Prummel M.F., Wiersinga W.M., Koornneef L. сlinical activity score as a guide in the management of patients with Graves ophthalmopathy. сlin Endocrinol (Oxf) 1997, v. 47, p.9-14.
• Nakahara H., Noguchi S., Murakami N., Morita M., Tamaru M., Ohnishi T., Hoshi H., Jinnouchi S., Nagamadu S., Futami S. Graves’ ophthalmopathy: MR evaluation of 10 Gy vs. 24 Gyirradiation combined with systemic corticosteroids. Radiol 1995, v. 196, p. 857-862.
• Ng с.M., Yuen H.K.L., сhoi K.L., сhan M.K., Yuen K.T., Ng Y.W., Tiu S.C. сombined orbital irradiation and systemic steroids compared with systemic steroids alone in the management of moderate-to-severe Graves’ ophthalmopathy: a preliminary study. Hong Kong Med. J., 2005, v. 11, p.322-330.
• Noth D. Graves ophthalmopathy: natural history and treatment outcomes. Swiss Med. Wkly., 2001 Vol. 131, P. 603 - 609.
• O’Hare J.A., Georghegan M. сigarette smoking as a promoter of Graves’ disease. Europ. J. Intern. Med., 1993, v. 4, p. 289-292.
• Perros P., Dickinson A.J. Ophthalmopathy. In Werner’s and Ingbar’s The Thyroid - A Fundamental and сlinical Text, edn 9pp 474-487. Eds. LE вraverman & RD Utiger, Philadelphia: Lippincott Williams & Wilkins, 2005 (ch 23B).
• Perros P., Kendall-Taylor P., Neoh с., Frewin S., Dickinson J. A prospective study of the effects of radioiodine therapy for hyperthyroidism in patients with minimally active Graves’ ophthalmopathy. J. сlin. Endocr. Metab, 2005, v. 90, p.5321-5323.
• Pfeilschifter J., Ziegler R. Smoking and endocrine ophthalmopathy: impact of smoking severity and current vs lifetime cigarette consumption. сlin. Endocrin 1996, v.45, p. 477 - 481.
• Prummel M.F., Wiersinga W.M., Mourits M.P., Koornneef L, вerghout A., van der Gaag R. Amelioration of eye changes of Graves’ ophthalmopathy by achieving euthyroidism. Acta Endocrin., 1989, v.121, (Suppl 2), p. 185-189.
• Prummel M.F., Wiersinga W.M., Mourits M.P., Koornneef L., вerghout A., van der Gaag R. Effect of abnormal thyroid function on the severity of Graves’ ophthalmopathy. Arch. of Int. Med., 1990, v.150, p. 1098-1101.
• Prummel M.F., Mourits M.P., вerghout A., Krenning E.P., van der Gaag R., Koornneef L., Wiersinga W.M. Prednisone and cyclosporine in the treatment of severe Graves’ ophthalmopathy. New Engl. J. Med., 1989, v.321, p.1353-1359.
• Prummel M.F., Mourits M.P., вlank L., вerghout L., Koornneef L., Wiersinga W.M. Randomised double-blind trial of prednisone versus radiotherapy in Graves’ ophthalmopathy. Lancet, 1993, v.342, p.949-954.
• Rose G.E. сlinical activity score as a guide in the management of patients with Graves orbitopathy. сlin Endocr. (Oxf)., 1997, v.47, p.15.
• Rose G.E., Lund V.J. сlinical features and treatment of late enophthalmos after orbital decompression: a condition suggesting cause for idiopathic ‘imploding antrum’ (silent sinus syndrome). Ophthalmol., 2003, v.110, p. 819-826.
• Rose G.E. Postural visual obscurations in patients with inactive thyroid eye disease; a variant of ‘hydraulic’ disease. Eye, 2006, v. 20, p.1178-1185.
• Ruchała М, Sawicka-Gutaj Н. Advances in the pharmacological treatment of Graves orbitopathy. Expert Rev. сlin. Pharmacol., 2016, v. 9, p. 981-989.
• Sasaki S., Asahara D., Kaneko K., Komatsumoto S. Successful сombination Therapy with Rituximab and Glucocorticoids for Autoimmune Optic Neuropathy. Am. J. сase Rep., v. 2015, v.16, p. 357-360.
• Sasim I.V., вerendschot T.T., van Isterdael с., Mourits M.P. Planning health care for patients with Graves orbitopathy. Graef. Arch. сlin. Exp. Ophthalmol., 2008, v.246, p. 1315-21.
• Tallstedt L., Lundell G., Terring O., Wallin G., Ljunggren J.-G., вlomgren H., Taube A., Thyroid Study Group. Occurrence of ophthalmopathy after treatment for Graves’ hyperthyroidism. New Engl. J. of Med., 1992, v. 326, p.1733-1738.
• Terwee с.B., Gerding M.N., Dekker F.W., Prummel M.F., Wiersinga W.M. Development of a disease-specific quality of life questionnaire for patients with Graves’ ophthalmopathy. вr. J. Ophthal., 1998, v. 82, p.773-779.
• Viebahn M., Marricks M.E., Osterloh M.D. Synergism between diabetic and radiation retinopathy: case report and review. вr. J. Ophthal., 1991, v. 75, p. 29-32.
• Wakelkamp I.M., Tan H., Saeed P., Schlingemann R.O., Verbraak F.D., вlank L.E., Prummel M.F., Wiersinga W.M. Orbital irradiation for Graves’ ophthalmopathy: is it safe. A long-term follow-up study. Ophthalmol., 2004, v.111, p.1557-1562.
• Weetman A.P. Graves’ disease. New Engl. J. of Med., 2000, v. 343, p. 1237-1248.
• Weissel M., Hauff W. Fatal liver failure after high-dose glucocorticoid pulse therapy in a patient with severe eye disease. Thyroid, 2000, v.10, p. 521.
• Wiersinga W.M., вartalena L. Epidemiology and prevention of Graves ophthalmopathy. Thyroid, 2002, v.12, p. 855-60.
• Wiersinga W.M., Perros P., Kahaly G.J., Mourits M.P., вaldeschi L. et al. European Group on Graves Orbitopathy (EUGOGO). сlinical assessment of patients with Graves orbitopathy: the European Group on Graves Orbitopathy recommendations to generalists, specialists and clinical researchers. Eur. J. Endocrinol., 2006; v.155, p. 387-389.
• Wiersinga W.M., Prummel M.F. Graves’ ophthalmopathy: a rational approach to treatment. Trends in Endocr. and Metab., 2002, v.13, p. 280-287.
• Wiersinga W.M., Prummel M.F., Terwee с.B. Effects of Graves’ ophthalmopathy on quality of life. J. Endocr. Inves, 2004, v.27, p. 259-264.
• Wiersinga W.M. Advances in treatment of active, moderate-to-severe Graves ophthalmopathy. Lanc. Diab. Endocr., 2017, v. 5, p.134-142.
• Wiersinga W.M. Management of Graves’ ophthalmopathy. Nature сlin. Pract. Endocr. and Metab., 2007, v. 3, p. 396-404.
• Xiaomei Liu, Hui Guo, Juan Liu, вingyin Shi. сlinical efficacy of combined rituximab treatment in a woman with severe Graves ophthalmopathy. Exp. Ther. Med., 2016, v.12, p. 1093-10.
|
|
Приложения
Приложение А1.
Состав рабочей группы.Офтальмологи:
Астахов Ю.С. - профессор, д.м.н., член Общероссийской общественной организации «Ассоциация врачей-офтальмологов»;
Бессмертная Е.Г. - м.н., в профессиональных Ассоциациях не состоит;
Бровкина А.Ф. академик РАН, д.м.н., профессор, заслуженный деятель науки РФ, член Общероссийской общественной организации «Ассоциация врачей-офтальмологов»;
Вальский В.В. - д.м.н., член Общероссийской общественной организации «Ассоциация врачей-офтальмологов»;
Золотарев А.В. - профессор, д.м.н., член Общероссийской общественной организации «Ассоциация врачей-офтальмологов»;
Катаргина Л.А. - профессор, д.м.н., член Общероссийской общественной организации «Ассоциация врачей-офтальмологов»;
Липатов Д.В. - д.м.н., член Общероссийской общественной организации «Ассоциация врачей-офтальмологов»;
Нероев В.В. - член-корресподент РАН, профессор, д.м.н., заслуженный деятель науки РФ, заслуженный врач РФ, член Общероссийской общественной организации «Ассоциация врачей-офтальмологов»;
Пантелеева О.Г. - д.м.н., член Общероссийской общественной организации «Ассоциация врачей-офтальмологов»;
Саакян С.В. - профессор, д.м.н., заслуженный врач РФ, член Общероссийской общественной организации «Ассоциация врачей-офтальмологов»;
Сейдашева Э.И. - профессор, д.м.н., член Общероссийской общественной организации «Ассоциация врачей-офтальмологов»;
Догадова Л.И. - профессор, д.м.н., член Общероссийской общественной организации «Ассоциация врачей-офтальмологов».
Эндокринологи:
Беловалова И.М. - м.н., член Общественной организации «Российская ассоциация эндокринологов»;
Гринева Е.Н. - профессор, д.м.н., член Общественной организации «Российская ассоциация эндокринологов»;
Дедов И.И. - академик РАН, профессор, д.м.н., заслуженный деятель науки РФ, член Общественной организации «Российская ассоциация эндокринологов»;
Мельниченко Г.А. - академик РАН, профессор, д.м.н., член Общественной организации «Российская ассоциация эндокринологов»;
Петунина Н.А. - профессор, д.м.н., член Общественной организации «Российская ассоциация эндокринологов»;
Румянцев П.О. - профессор, д.м.н., член Общественной организации «Российская ассоциация эндокринологов»;
Свириденко Н.Ю. - профессор, д.м.н., член Общественной организации «Российская ассоциация эндокринологов»;
Стронгин Л.Г. - профессор, д.м.н., член Общественной организации «Российская ассоциация эндокринологов»;
Трошина Е.А. - профессор, д.м.н., член Общественной организации «Российская ассоциация эндокринологов»;
Фадеев В.В. - профессор, д.м.н., член Общественной организации «Российская ассоциация эндокринологов»;
Шеремета М.С. - м.н., член Общественной организации «Российская ассоциация эндокринологов».
Конфликт интересов отсутствует.
Приложение А2.
Методология разработки клинических рекомендаций.Методы, использованные для сбора /селекции доказательств. Поиск в электронной базе данных.
Описание методов, использованных для сбора/селекции доказательств. Доказательной базой для рекомендаций являются публикации, вошедшие в Кохрайновскую библиотеку, базы данных EMBASEи MEDLINE. Глубина поиска составляла 5 лет.
Методы, использованные для оценки качества и силы доказательств:
• Консенсус экспертов.
• Оценка значимости в соответствии с уровнями доказательности и классами рекомендаций (таблица 2).
Таблица 2.
Уровни доказательности (1) и уровень рекомендаций (2).
| Уровни доказательности (Агентство по политике медицинского обслуживания и исследований (AHCPR 1992) | |||
| Ia | Доказательность, основанная на мета-анализе рандомизированных контролируемых исследований | ||
| Ib | Доказательность, основанная как минимум на одном рандомизированном контролируемом исследовании с хорошим дизайном | ||
| IIa | Доказательность, основанная как минимум на одном крупном нерандомизированном контролируемом исследовании | ||
| IIb | Доказательность, основанная как минимум на одном квазиэксперементальном исследовании с хорошим дизайном | ||
| III | Доказательность, основанная на неэкспериментальных описательных исследованиях с хорошим дизайном, типа сравнительных исследований, корреляционных исследований и исследований случай-контроль | ||
| IV | Доказательность, основанная на мнении экспертов, на опыте или мнении авторов | ||
| Уровень рекомендации (рекомендаций Агентства исследований и оценки качества медицинского обслуживания (AHRQ 1994) | |||
| Уровень рекомендации | Уровни доказательности | Описание | |
| A | Ia, Ib | Доказательность, основанная как минимум на одном рандомизированном контролируемом исследовании с хорошим дизайном | |
| в | IIa, IIb, III | Доказательность, основанная на хорошо выполненных нерандомизированных клинических исследованиях | |
| с | IV | Доказательность, основанная на мнении экспертов, на опыте или мнении авторов. Указывает на отсутствие исследований высокого качества | |
Методы, использованные для анализа доказательств:
• Обзоры опубликованных мета-анализов.
• Систематические обзоры с таблицами доказательств.
Описание методов, использованных для анализа доказательств. При отборе публикаций как потенциальных источников доказательств, использованная в каждом исследовании методология изучается для того, чтобы убедиться в её валидности. Результат изучения влияет на уровень доказательств, присваиваемый публикации, что в свою очередь влияет на силу, вытекающих из неё рекомендаций.
Методологическое изучение базируется на нескольких ключевых вопросах, которые сфокусированы на тех особенностях дизайна исследования, которые оказывают существенное влияние на валидность результатов и выводов. Эти ключевые вопросы могут варьировать в зависимости от типов исследований и применяемых вопросников (материалов), используемых для стандартизации процесса оценки публикаций.
В работе использованы: Консенсус Европейской группы по изучению офтальмопатии Грейвса (EUGOGO) (2006 год), материалы Европейской Тиреоидологической Ассоциации (ЕТА) (2005 год), материалы Клинических рекомендаций по диагностике и лечению тиреотоксикоза Американской Тиреоидной Ассоциации и Американской Ассоциации Клинических Эндокринологов (2011 год); Клинические рекомендации Эндокринологического общества США по диагностике и лечению заболеваний щитовидной железы во время беременности (2012 год), систематические обзоры, мета-анализы и оригинальные статьи.
На процессе оценки, несомненно, может сказываться и субъективный фактор. Для минимизации потенциальных ошибок каждое исследование оценивалось независимо, по меньшей мере, двумя независимыми членами рабочей группы. Какие-либо различия в оценке обсуждались уже всей группой в полном составе. При невозможности достижения консенсуса привлекался независимый эксперт.
Таблицы доказательств. Таблицы доказательств заполнялись членами рабочей группы.
Методы, использованные для формулирования рекомендаций. Консенсус экспертов.
Индикаторы доброкачественной практики ( GoodPracticePoints. GPPs) - Рекомендуемая доброкачественная практика базируется на клиническом опыте членов рабочей группы по разработке рекомендаций.
Экономический анализ. Анализ стоимости не проводился и публикации по фармакоэкономике не анализировались.
Метод валидизации рекомендаций:
• Внешняя экспертная оценка.
• Внутренняя экспертная оценка.
Описание метода валидизации рекомендаций. Настоящие рекомендации в предварительной версии рецензированы независимыми экспертами, которые попросили прокомментировать, прежде всего, насколько интерпретация доказательств, лежащих в основе рекомендаций, доступна для понимания.
Получены комментарии со стороны врачей-эндокринологов и врачей-офтальмологов первичного звена в отношении доходчивости изложения рекомендаций и их оценки важности рекомендаций как рабочего инструмента повседневной практики.
Комментарии, полученные от экспертов, тщательно систематизировались и обсуждались председателем и членами рабочей группы. Каждый пункт обсуждался и вносимые в результате этого изменения в рекомендации регистрировались. Если же изменения не вносились, то регистрировались причины отказа от внесения изменений.
Консультации и экспертная оценка. Проект рекомендаций рецензирован также независимыми экспертами, которых попросили прокомментировать, прежде всего, доходчивость и точность интерпретации доказательной базы, лежащей в основе рекомендаций.
Целевая аудитория данных клинических рекомендаций:
• врач-офтальмолог.
• врач-эндокринолог.
• врач общей практики (семейный врач).
• врач-невролог.
• врач-терапевт.
• врач-радиолог.
• врач-радиотерапевт.
• врач ультразвуковой диагностики.
• врач-физиотерапевт.
Рабочая группа. Для окончательной редакции и контроля качества рекомендации повторно проанализированы членами рабочей группы, которые пришли к заключению, что все замечания и комментарии экспертов приняты во внимание, риск систематических ошибок при разработке рекомендаций сведен к минимуму.
Обновления клинических рекомендаций. Актуализация проводится не реже чем один раз в три года с учетом появившейся новой информации о диагностике и тактике ведения пациентов c эндокринной офтальмопатией. Решение об обновлении принимает МЗ РФ на основе предложений, представленных медицинскими профессиональными некоммерческими организациями. Сформированные предложения должны учитывать результаты комплексной оценки лекарственных препаратов, медицинских изделий, а также результаты клинической апробации.
Основные рекомендации. Сила рекомендаций (A-С), уровни доказательств (Iab, IIab, III, IV) приводятся при изложении текста рекомендаций.
Приложение А3.
Связанные документы.• Приказ Министерства здравоохранения Российской Федерации от 12 ноября 2012 г. 902н «Об утверждении порядка оказания медицинской помощи взрослому населению при заболеваниях глаза, его придаточного аппарата и орбиты».
• Приказ Министерства здравоохранения Российской Федерации от 28,12,2012 г. 1597н «Об утверждении стандарта специализированной медицинской помощи при экзофтальме, связанном с нарушением функции щитовидной железы .
• Приказ Министерства здравоохранения Российской Федерации от 9 ноября 2012 г. 872н Об утверждении стандарта первичной медико-санитарной помощи при тиреотоксикозе .
• Приказ Министерства здравоохранения Российской Федерации от 12 ноября 2012 г. 899н «Об утверждении порядка оказания медицинской помощи взрослому населению по профилю «Эндокринология».
• Приказ Минздрава России от 09,11,2012 N 754н Об утверждении стандарта специализированной медицинской помощи при тиреотоксикозе .
• Клинические рекомендации по диагностике и лечению тиреотоксикоза с диффузным зобом (диффузный токсический зоб, болезнь Грейвса-Базедова), узловым/многоузловым зобом. 2014 г.
• Клинические рекомендации Российской Ассоциации Эндокринологов по диагностике и лечению аутоиммунного тиреоидита у взрослых.
Приложение В.
Информация для пациентов.При подозрении на ЭОП необходимо:
• провести стандартное офтальмологическое обследование, исследование цветового зрения, компьютерную периметрию (уточненные поля зрения), компьютерную томографию орбит в двух проекциях;
• провести обследование у эндокринолога.
• получить адекватное лечение с целью быстрого достижения и поддержания стойкого эутиреоза;
• консультация в специализированном центре, за исключением случаев неактивной легкой ЭОП;
• получить рекомендации по прекращению курения.
Приложение Г.
| Клинические симптомы | OD | OS |
| Спонтанная ретробульбарная боль | ||
| Боль при движении глаз | ||
| Покраснение век | ||
| Инъекция конъюнктивы | ||
| Отек век | ||
| Хемоз | ||
| Покраснение и отек полулунной складки и слезного мясца | ||
| ИТОГО | ||
| За последние 2 месяца: | ||
| Увеличение экзофтальма более чем на 2 мм | ||
| Ограничение подвижности глаз в любом направлении более чем на 8 градусов, | ||
| Снижение остроты зрения | ||
| ИТОГО |
*- ЭОП считают неактивной при наличии 1 - 2 баллов, активной - при 3 и более баллах (CAS ≥3/7) при первичном осмотре. Дополнительные признаки определяют при повторном осмотре через 2 месяца. Повторно устанавливают степень активности ЭОП для определения дальнейшей тактики ведения больного, но степень активности оценивают как неактивная при наличии 1 - 3 баллов (из 10), активной - при 4 и более баллах (CAS ≥4/10).
Приложение Г2 Оценка тяжести ЭОП.
| ЭОП, угрожающая потерей зрения или тяжелая | Оптическая нейропатия и/или повреждение роговицы, спонтанный вывих/подвывих глаза |
| ЭОП средней тяжести | Латентная стадия оптической нейропатии, ретракция века ≥ 2 умеренно выраженные изменения мягких тканей орбиты, экзофтальм, непостоянная или постоянная диплопия. |
| Легкая ЭОП | Ретракция века <2 незначительные изменения мягких тканей орбиты, экзофтальм <3 транзиторная диплопия или отсутствие диплопии |
Минздрав России 2016.
|
|
Связанные заболевания
Связанные клинические рекомендации
Связанные стандарты мед. помощи
- Стандарт специализированной медицинской помощи детям при тиреотоксикозе
- Стандарт санаторно-курортной помощи больным с болезнями щитовидной железы
- Стандарт первичной медико-санитарной помощи при тиреотоксикозе
- Стандарт специализированной медицинской помощи при тиреотоксикозе
- Стандарт медицинской помощи больным с экзофтальмом при нарушении функции щитовидной железы
- Стандарт специализированной медицинской помощи при первичном гипотиреозе
- Стандарт первичной медико-санитарной помощи при первичном гипотиреозе
- Стандарт медицинской помощи больным с тиреотоксикозом