МКБ-10 коды
|
|
Вступление
МКБ 10: J33.0/J33.1/J33.8/J33.9.
Год утверждения (частота пересмотра): 2016 (пересмотр каждые 3 года).
ID: КР316.
Профессиональные ассоциации.
• Национальная ассоциация оториноларингологов.
Год утверждения (частота пересмотра): 2016 (пересмотр каждые 3 года).
ID: КР316.
Профессиональные ассоциации.
• Национальная ассоциация оториноларингологов.
Профессиональные ассоциации
• Национальная ассоциация оториноларингологов.
Список сокращений
МРТ - магнитно - резонансная томография;
КТ - компьютерная томография;
ПРС - полипозный риносинусит;
ОНП - околоносовые пазухи;
MBP - major basic protein - главный эозинофильный белок;
БА - бронхиальная астма;
IgE - иммуноглобулин Е;
LTC-4, LTD-4, LTE-4 - лейкотриены С-4, D-4, Е-4;
ИЛ - интерлейкин;
НПВС - нестероидные противовоспалительные средства;
AERD - aspirin exacerbated respiratory disease - непереносимость НПВС;
ИнГКС - интраназальные глюкокортикостероиды.
КТ - компьютерная томография;
ПРС - полипозный риносинусит;
ОНП - околоносовые пазухи;
MBP - major basic protein - главный эозинофильный белок;
БА - бронхиальная астма;
IgE - иммуноглобулин Е;
LTC-4, LTD-4, LTE-4 - лейкотриены С-4, D-4, Е-4;
ИЛ - интерлейкин;
НПВС - нестероидные противовоспалительные средства;
AERD - aspirin exacerbated respiratory disease - непереносимость НПВС;
ИнГКС - интраназальные глюкокортикостероиды.
Термины и определения
Полипозный риносинусит. Хроническое заболевание слизистой оболочки носа и околоносовых пазух, основным клиническим проявлением которого является образование и рецидивирующий рост полипов.
Описание
Полипозный риносинусит (ПРС). Хроническое заболевание слизистой оболочки носа и околоносовых пазух, основным клиническим проявлением которого является образование и рецидивирующий рост полипов.
Причины
Единой теории этиопатогенеза на сегодняшний день не существует. С большой долей уверенности можно говорить, что ПРС является полиэтиологичным заболеванием. При этом существуют локальные, ограниченные только слизистой оболочкой околоносовых пазух (ОНП) и системные формы заболевания, при которых полипоз сочетается с бронхиальной астмой (БА), непереносимостью нестероидных противовоспалительных средств (НПВС) (aspirin exacerbated respiratory disease - AERD), муковисцидозом, синдромом Картагенера Хотя убедительных доказательных данных на этот счет нет, генетическая предрасположенность к развитию ПРС не отвергается.
С гистологической точки зрения носовой полип состоит из поврежденного, нередко метаплазированного эпителия, расположенного на утолщенной базальной мембране и отечной стромы, содержащей небольшое количество желез и сосудов и практически лишенной нервных окончаний. Строма типичного полипа содержит фибробласты, формирующие опорный каркас, псевдокисты и клеточные элементы, основными из которых являются эозинофилы, расположенные вокруг сосудов, желез и непосредственно под покровным эпителием. Предполагается, что на ранней стадии образования полипа в результате повторных инфекций развивается хронический отек собственного слоя слизистой оболочки, вызванный нарушением внутриклеточного транспорта жидкости. На более поздней стадии это приводит к разрыву базальной мембраны эпителия, пролапсу собственного слоя и образованию грануляционной ткани.
На сегодняшний день существуют следующие теории патогенеза ПРС:
Эозинофильное воспаление. Эозинофилы являются ключевыми клетками воспалительного процесса при ПРС. Доказано, что в ткани полипа повышено содержание интерлейкина-5 (ИЛ-5), эотаксина, эозинофильного катионного белка (eosinophil cationic protein) и альбумина, которые способны стимулировать повышенную миграцию эозинофилов, либо удлинение срока их жизни в ткани (апоптоз), либо комбинацию двух этих факторов. Это приводит к развитию эозинофильного воспаления. Однако остается открытым вопрос - что в данном случае является пусковым механизмом.
Роль IgE-зависимой аллергической реакции в патогенезе ПРС достоверно не доказана. Хотя гистологические находки в ткани полипов и слизистой оболочке носа при аллергическом рините сходны (тканевой отек, клеточная эозинофильная инфильтрация), большинство эпидемиологических и клинических наблюдений отвергают этиологическую роль аллергии при ПРС. Распространенность аллергии к пыльце растений у больных ПРС и в общей популяции одинакова и составляет примерно 10%. Распространенность ПРС среди больных с аллергическим ринитом также не превосходит распространенность этого заболевания в общей популяции. Исследования показали, что у больных ПРС и сопутствующим поллинозом рост полипов не ускоряется во время сезона пыления растений. Скорее всего, IgE-зависимая аллергия является не одним из этиологических факторов, а сопутствующим заболеванием, способным утяжелять течение ПРС и ускорять рецидивирование процесса.
Согласно теории нарушения метаболизма арахидоновой кислоты, салицилаты, ингибируя циклооксигеназу активируют альтернативный путь метаболизма арахидоновой кислоты, которая превращается в лейкотриены под воздействием 5-липоксигеназы. Продуктами липоксигеназного пути распада арахидоновой кислоты являются лейкотриены LTC-4, LTD-4, LTE-4 , которые являются мощными провоспалительными медиаторами. Лейкотриены способны стимулировать миграцию эозинофилов в слизистую оболочку дыхательных путей, где в результате развивается характерный воспалительный процесс.
Роль бактерий в патогенезе ПРС также остается не до конца выясненной. Недавно было показано наличие специфических IgE к экзотоксину золотистого стафилококка у 50% больных ПРС. Возможно, бактерии могут участвовать в патогенезе ПРС, но не в качестве обычных аллергенов, вызывающих продукцию IgE, а играя роль суперантигенов, поддерживающих процесс эозинофильного воспаления. Предполагается, что энтеротоксин золотистого стафилококка, играя роль суперантигена, способен вызывать образование и бурный рост полипов, а также развитие сопутствующей БА. Этиологическую роль бактерий в какой-то степени подтверждает существование так называемых «нейтрофильных» полипов или полипозно-гнойной формы хронического риносинусита.
Грибковая теория патогенеза. Элементы мицелия, попадающие в верхние дыхательные пути, в процессе дыхания выявляются как у здоровых лиц, так и у предрасположенных к развитию ПРС. Т-лимфоциты у последних активируют эозинофилы и заставляют их мигрировать в слизь, содержащуюся в ОНП. Группы эозинофилов окружают и уничтожают грибковые элементы путем выделения содержащихся в их цитоплазме токсических белков: главного эозинофильного белка (major basic protein, MBP), эозинофильного катионного белка, эозинофильной пероксидазы и эозинофильного нейротоксина. В результате в просвете ОНП образуется очень густой муцин, содержащий большое количество токсичных белков, который и оказывает повреждающее действие на слизистую оболочку, вызывая в ней хронический воспалительный процесс и рост полипов. Таким образом, полагают, что элементы мицелия грибов могут инициировать и поддерживать воспалительный процесс и рост полипов в ОНП у предрасположенных к этому лиц. Однако достоверных подтверждений данной теории пока не получено.
Вирусные респираторные инфекции. Доказательств вирусной природы ПРС пока не существует. Однако имеется достаточно убедительный клинический опыт, свидетельствующий о том, респираторные вирусные инфекции зачастую способствуют рецидивированию и стремительному росту полипов на фоне, казалось бы, достигнутой ремиссии.
Генетические факторы. Вполне вероятно, что генетическая предрасположенность является одним из факторов риска развития ПРС. Косвенным подтверждением этой гипотезы является тесная связь между полипозным процессом в ОНП и такими генетически обусловленными заболеваниями как муковисцидоз и синдром Картагенера. Цитогенетический анализ показал, что в кариотипах мужчин больных ПРС значительно чаще, чем у здоровых лиц отмечается увеличение протяженности гетерохроматиновых участков длинного плеча Y-хромосомы. В кариотипах женщин с этим заболеванием также наблюдалось увеличение гетерохроматина в 9 и 16 хромосомах. Наука пока далека от идентификации конкретного гена, ответственного за развитие этой болезни. Генетические исследования у больных ПРС пока немногочисленны и не позволяют объяснить, почему изменения кариотипа приводят к развитию заболевания лишь в отдельных случаях.
Механизмом образования единичных крупных солитарных (например, антрохоанальных) полипов может являться наличие определенных патологических условий в самих ОНП (например, дополнительного соустья верхнечелюстной пазухи в задней фонтанелле, кисты). Такой полип обычно состоит из кистозной (антральной) и назальной частей. Последняя представляет собой продолжение стенок кисты, выпавших в полость носа и, в силу особенностей аэродинамики носа, продолжающих свой рост по направлению к носоглотке. Эту форму ПРС считают самостоятельной формой заболевания, с отличным от диффузного полипозного процесса патогенезом.
Причиной развития локального полипозного процесса могут являться анатомические аномалии строения (искривление перегородки носа, аномалии средней носовой раковины, крючковидного отростка), приводящие к нарушениям аэродинамики полости носа. Изменение направления основной воздушной струи ведет к постоянному раздражению определенных участков слизистой оболочки. Воздействие воздушной струи, несущей в своем составе различные антигены и микроорганизмы, может вести к морфологической перестройке отдельных участков слизистой оболочки. Клеточная инфильтрация в этой области приводит к гипертрофии и постепенному блоку остиомеатального комплекса. При этом полипозный процесс нередко развивается в областях контакта противолежащих поверхностей слизистой оболочки.
Согласно многофакторной теории ПРС в организме могут существовать различные биологические дефекты, врожденные или приобретенные и существующие на разных уровнях - организменном, органном, клеточном и субклеточном. Применительно к ПРС организменные биологические дефекты могут присутствовать в виде дисбаланса вегетативной нервной системы, включая гиперреактивность ее парасимпатического отдела. Биологические дефекты могут так и не проявиться клинически в течение всей жизни, если не будут спровоцированы какими-либо факторами внешней среды (инфекционными агентами, аллергенами, механическими, физическими или химическими воздействиями), играющими роль своеобразного пускового механизма.
Самостоятельным патогенетическим механизмом образования полипов является хроническое гнойное воспаление слизистой оболочки ОНП. В данном случае полипоз является вторичным и преимущественно локализуется в пораженной воспалительным процессом пазухе. Это позволяет условно отнести данную форму ПРС к локальным процессам. Таким образом, локальный полипозный процесс отличается от диффузного, сопровождающегося поэтапным вовлечением слизистой оболочки всех ОНП и являющегося системной патологией, связанной с изменениями в иммунной системе и общей реактивности организма. Развитие клинической картины в каждом случае зависит от индивидуальных нюансов этиологических и патогенетических механизмов заболевания у конкретного пациента.
С гистологической точки зрения носовой полип состоит из поврежденного, нередко метаплазированного эпителия, расположенного на утолщенной базальной мембране и отечной стромы, содержащей небольшое количество желез и сосудов и практически лишенной нервных окончаний. Строма типичного полипа содержит фибробласты, формирующие опорный каркас, псевдокисты и клеточные элементы, основными из которых являются эозинофилы, расположенные вокруг сосудов, желез и непосредственно под покровным эпителием. Предполагается, что на ранней стадии образования полипа в результате повторных инфекций развивается хронический отек собственного слоя слизистой оболочки, вызванный нарушением внутриклеточного транспорта жидкости. На более поздней стадии это приводит к разрыву базальной мембраны эпителия, пролапсу собственного слоя и образованию грануляционной ткани.
На сегодняшний день существуют следующие теории патогенеза ПРС:
Эозинофильное воспаление. Эозинофилы являются ключевыми клетками воспалительного процесса при ПРС. Доказано, что в ткани полипа повышено содержание интерлейкина-5 (ИЛ-5), эотаксина, эозинофильного катионного белка (eosinophil cationic protein) и альбумина, которые способны стимулировать повышенную миграцию эозинофилов, либо удлинение срока их жизни в ткани (апоптоз), либо комбинацию двух этих факторов. Это приводит к развитию эозинофильного воспаления. Однако остается открытым вопрос - что в данном случае является пусковым механизмом.
Роль IgE-зависимой аллергической реакции в патогенезе ПРС достоверно не доказана. Хотя гистологические находки в ткани полипов и слизистой оболочке носа при аллергическом рините сходны (тканевой отек, клеточная эозинофильная инфильтрация), большинство эпидемиологических и клинических наблюдений отвергают этиологическую роль аллергии при ПРС. Распространенность аллергии к пыльце растений у больных ПРС и в общей популяции одинакова и составляет примерно 10%. Распространенность ПРС среди больных с аллергическим ринитом также не превосходит распространенность этого заболевания в общей популяции. Исследования показали, что у больных ПРС и сопутствующим поллинозом рост полипов не ускоряется во время сезона пыления растений. Скорее всего, IgE-зависимая аллергия является не одним из этиологических факторов, а сопутствующим заболеванием, способным утяжелять течение ПРС и ускорять рецидивирование процесса.
Согласно теории нарушения метаболизма арахидоновой кислоты, салицилаты, ингибируя циклооксигеназу активируют альтернативный путь метаболизма арахидоновой кислоты, которая превращается в лейкотриены под воздействием 5-липоксигеназы. Продуктами липоксигеназного пути распада арахидоновой кислоты являются лейкотриены LTC-4, LTD-4, LTE-4 , которые являются мощными провоспалительными медиаторами. Лейкотриены способны стимулировать миграцию эозинофилов в слизистую оболочку дыхательных путей, где в результате развивается характерный воспалительный процесс.
Роль бактерий в патогенезе ПРС также остается не до конца выясненной. Недавно было показано наличие специфических IgE к экзотоксину золотистого стафилококка у 50% больных ПРС. Возможно, бактерии могут участвовать в патогенезе ПРС, но не в качестве обычных аллергенов, вызывающих продукцию IgE, а играя роль суперантигенов, поддерживающих процесс эозинофильного воспаления. Предполагается, что энтеротоксин золотистого стафилококка, играя роль суперантигена, способен вызывать образование и бурный рост полипов, а также развитие сопутствующей БА. Этиологическую роль бактерий в какой-то степени подтверждает существование так называемых «нейтрофильных» полипов или полипозно-гнойной формы хронического риносинусита.
Грибковая теория патогенеза. Элементы мицелия, попадающие в верхние дыхательные пути, в процессе дыхания выявляются как у здоровых лиц, так и у предрасположенных к развитию ПРС. Т-лимфоциты у последних активируют эозинофилы и заставляют их мигрировать в слизь, содержащуюся в ОНП. Группы эозинофилов окружают и уничтожают грибковые элементы путем выделения содержащихся в их цитоплазме токсических белков: главного эозинофильного белка (major basic protein, MBP), эозинофильного катионного белка, эозинофильной пероксидазы и эозинофильного нейротоксина. В результате в просвете ОНП образуется очень густой муцин, содержащий большое количество токсичных белков, который и оказывает повреждающее действие на слизистую оболочку, вызывая в ней хронический воспалительный процесс и рост полипов. Таким образом, полагают, что элементы мицелия грибов могут инициировать и поддерживать воспалительный процесс и рост полипов в ОНП у предрасположенных к этому лиц. Однако достоверных подтверждений данной теории пока не получено.
Вирусные респираторные инфекции. Доказательств вирусной природы ПРС пока не существует. Однако имеется достаточно убедительный клинический опыт, свидетельствующий о том, респираторные вирусные инфекции зачастую способствуют рецидивированию и стремительному росту полипов на фоне, казалось бы, достигнутой ремиссии.
Генетические факторы. Вполне вероятно, что генетическая предрасположенность является одним из факторов риска развития ПРС. Косвенным подтверждением этой гипотезы является тесная связь между полипозным процессом в ОНП и такими генетически обусловленными заболеваниями как муковисцидоз и синдром Картагенера. Цитогенетический анализ показал, что в кариотипах мужчин больных ПРС значительно чаще, чем у здоровых лиц отмечается увеличение протяженности гетерохроматиновых участков длинного плеча Y-хромосомы. В кариотипах женщин с этим заболеванием также наблюдалось увеличение гетерохроматина в 9 и 16 хромосомах. Наука пока далека от идентификации конкретного гена, ответственного за развитие этой болезни. Генетические исследования у больных ПРС пока немногочисленны и не позволяют объяснить, почему изменения кариотипа приводят к развитию заболевания лишь в отдельных случаях.
Механизмом образования единичных крупных солитарных (например, антрохоанальных) полипов может являться наличие определенных патологических условий в самих ОНП (например, дополнительного соустья верхнечелюстной пазухи в задней фонтанелле, кисты). Такой полип обычно состоит из кистозной (антральной) и назальной частей. Последняя представляет собой продолжение стенок кисты, выпавших в полость носа и, в силу особенностей аэродинамики носа, продолжающих свой рост по направлению к носоглотке. Эту форму ПРС считают самостоятельной формой заболевания, с отличным от диффузного полипозного процесса патогенезом.
Причиной развития локального полипозного процесса могут являться анатомические аномалии строения (искривление перегородки носа, аномалии средней носовой раковины, крючковидного отростка), приводящие к нарушениям аэродинамики полости носа. Изменение направления основной воздушной струи ведет к постоянному раздражению определенных участков слизистой оболочки. Воздействие воздушной струи, несущей в своем составе различные антигены и микроорганизмы, может вести к морфологической перестройке отдельных участков слизистой оболочки. Клеточная инфильтрация в этой области приводит к гипертрофии и постепенному блоку остиомеатального комплекса. При этом полипозный процесс нередко развивается в областях контакта противолежащих поверхностей слизистой оболочки.
Согласно многофакторной теории ПРС в организме могут существовать различные биологические дефекты, врожденные или приобретенные и существующие на разных уровнях - организменном, органном, клеточном и субклеточном. Применительно к ПРС организменные биологические дефекты могут присутствовать в виде дисбаланса вегетативной нервной системы, включая гиперреактивность ее парасимпатического отдела. Биологические дефекты могут так и не проявиться клинически в течение всей жизни, если не будут спровоцированы какими-либо факторами внешней среды (инфекционными агентами, аллергенами, механическими, физическими или химическими воздействиями), играющими роль своеобразного пускового механизма.
Самостоятельным патогенетическим механизмом образования полипов является хроническое гнойное воспаление слизистой оболочки ОНП. В данном случае полипоз является вторичным и преимущественно локализуется в пораженной воспалительным процессом пазухе. Это позволяет условно отнести данную форму ПРС к локальным процессам. Таким образом, локальный полипозный процесс отличается от диффузного, сопровождающегося поэтапным вовлечением слизистой оболочки всех ОНП и являющегося системной патологией, связанной с изменениями в иммунной системе и общей реактивности организма. Развитие клинической картины в каждом случае зависит от индивидуальных нюансов этиологических и патогенетических механизмов заболевания у конкретного пациента.
|
|
Эпидемиология
Распространенность клинически манифестированных форм среди различных групп населения составляет от 1 до 5%. Эпидемиологические исследования, проведенные в России, выявили ПРС у 1-1,3% обследованных. Таким образом, этим заболеванием в нашей стране может страдать до 1,5 млн. человек.
Классификация
Согласно современной международной позиции, все формы хронического риносинусита разделяют на хронический риносинусит без полипов (chronic rhinosinusitis without nasal polyps - сRSsNP) хронический риносинусит с полипами (chronic rhinosinusitis with nasal polyps - сRSwNP).
В настоящий момент общепринятой классификации самого ПРС не существует. Ни один из предложенных вариантов не стал общепризнанным и не используется в рутинной клинической практике. Однако существует деление ПРС на основании гистологического строения полипов, особенностей клинических проявлений и возможных этиологических факторов.
По гистологическому строению полипы делят на:
• Отечные, эозинофильные («аллергические»);
• Фиброзно-воспалительные (нейтрофильные);
• Железистые;
• С атипией стромы.
По этиопатогенетическому принципу Г.З. Пискунов [1] предложил классифицировать ПРС следующим образом:
• Полипоз в результате нарушения аэродинамики в полости носа и ОНП;
• Полипоз в результате хронического гнойного воспаления слизистой оболочки полости носа и ОНП;
• Полипоз в результате грибкового поражения слизистой оболочки ОНП;
• Полипоз в результате нарушения метаболизма арахидоновой кислоты;
• Полипоз при муковисцидозе, синдроме Картагенера.
Очевидно, что ПРС в его нынешнем понимании не представляет собой единой нозологической формы, но скорее является синдромом, который включает в себя многие патологические состояния, от ограниченных поражений одной пазухи до диффузного процесса, сочетающегося с БА, непереносимостью НПВС и генетически наследуемыми заболеваниями, таким как муковисцидоз и синдромы неподвижных ресничек.
С этой точки зрения целесообразно выделять:
• Диффузный двусторонний ПРС - прогрессирующее поражение полости носа и всех ОНП;
• Солитарные полипы в том числе (антрохоанальные, сфенохоанальные, этмохоанальные) -односторонние процессы, когда поражается одна пазуха. Последние, видимо, имеют специфический патогенез и являются самостоятельной нозологической формой.
В настоящий момент общепринятой классификации самого ПРС не существует. Ни один из предложенных вариантов не стал общепризнанным и не используется в рутинной клинической практике. Однако существует деление ПРС на основании гистологического строения полипов, особенностей клинических проявлений и возможных этиологических факторов.
По гистологическому строению полипы делят на:
• Отечные, эозинофильные («аллергические»);
• Фиброзно-воспалительные (нейтрофильные);
• Железистые;
• С атипией стромы.
По этиопатогенетическому принципу Г.З. Пискунов [1] предложил классифицировать ПРС следующим образом:
• Полипоз в результате нарушения аэродинамики в полости носа и ОНП;
• Полипоз в результате хронического гнойного воспаления слизистой оболочки полости носа и ОНП;
• Полипоз в результате грибкового поражения слизистой оболочки ОНП;
• Полипоз в результате нарушения метаболизма арахидоновой кислоты;
• Полипоз при муковисцидозе, синдроме Картагенера.
Очевидно, что ПРС в его нынешнем понимании не представляет собой единой нозологической формы, но скорее является синдромом, который включает в себя многие патологические состояния, от ограниченных поражений одной пазухи до диффузного процесса, сочетающегося с БА, непереносимостью НПВС и генетически наследуемыми заболеваниями, таким как муковисцидоз и синдромы неподвижных ресничек.
С этой точки зрения целесообразно выделять:
• Диффузный двусторонний ПРС - прогрессирующее поражение полости носа и всех ОНП;
• Солитарные полипы в том числе (антрохоанальные, сфенохоанальные, этмохоанальные) -односторонние процессы, когда поражается одна пазуха. Последние, видимо, имеют специфический патогенез и являются самостоятельной нозологической формой.
Диагностика
2,1 Жалобы и анамнез.
Анамнестические данные: Уточняют момент появления и динамику жалоб, наличие у пациентов системных заболеваний и аллергии. Сочетание ПРС с БА встречается у 45% больных, с пищевой и лекарственной аллергией - в 32% случаев.При наличии БА обязательно уточняют степень ее тяжести, форму и характер базисной терапии.
При наличии сведений о перенесенных операциях в полости носа и на ОНП уточняют объем и вид выполненных ранее хирургических вмешательств (петлевая полипотомия, «радикальные» операции, эндоскопическая полисинусотомия ).
Полезную информацию могут дать имеющиеся гистологические заключения старые компьютерные томограммы. Большое значение имеют сведения о характере проводившегося ранее консервативного лечения, его эффективности, длительности достигнутой ремиссии.
Следует уточнить, какие именно препараты и в каких дозировках уже использовал пациент: топические или системные глюкокортикостероиды (ГКС), антибиотики и другие, какими были по длительности курсы лечения, имелись ли побочные эффекты.
2,2 Физикальное обследование.
Основные симптомы ПРС - стойкая заложенность носа и затруднение носового дыхания. Характерно снижение или полное отсутствие обоняния. Выделения из носа обычно скудные, густые, слизистые или слизисто-гнойные. Голос пациента обычно имеет гнусавый оттенок. Головная боль, если присутствует, не имеет четкой локализации как при других формах риносинусита.• Рекомендован объективный осмотр [2, 4].
Уровень убедительности рекомендаций. В (уровень достоверности доказательств II).
Комментарии. В крайне запущенных случаях развивается деформация наружного носа в виде расширения его спинки и самой костной пирамиды носа (гипертелоризм), расширение ноздрей вследствие тугого заполнения полости носа полипами. Оценивают и степень нарушения носового дыхания.
2,3 Лабораторная диагностика.
• Рекомендовано проведение гистологического исследования полипозной ткани при распространенном полипозном процессе [7].Уровень убедительности рекомендаций. А (уровень достоверности доказательств I).
• Рекомендовано проведение гистологического исследования полипов и слизистой оболочки для дифференциальной диагностики с опухолевым процессом или системными заболеваниями при одностороннем процессе [1].
Уровень убедительности рекомендаций. А (уровень достоверности доказательств I).
• Рекомендовано проведение цитоморфологического исследования назального секрета или мазков-отпечатков со слизистой оболочки - при сочетании ПРС с аллергическим ринитом [8].
Уровень убедительности рекомендаций. В (уровень достоверности доказательств II).
2,4 Инструментальная диагностика.
• Рекомендовано передняя и задняя риноскопия [6].Уровень убедительности рекомендаций. В (уровень достоверности доказательств II) Комментарии - при передней риноскопии оценивают степень обтурации общих и средних носовых ходов полипозной тканью, наличие отделяемого и выраженность отека слизистой оболочки. При задней риноскопии осматривают носоглотку, устанавливают наличие полипов в задних отделах полости носа и степень их распространения в носоглотку. Также оценивают степень деформации перегородки носа и размеры нижних носовых раковин.
Начальные стадии ПРС лучше позволяет диагностировать эндоскопическое исследование, которое проводят жестким или гибким эндоскопом под местной анестезией.
• Рекомендована компьютерная томография околоносовых пазух (КТ) [3, 11].
Уровень убедительности рекомендаций. А (уровень достоверности доказательств I) Комментарии - уточняет распространенность полипозного процесса, наличие дефектов или аномалий внутриносовых структур, а также мультиспиральная КТ с мультипланарной реконструкцией (аксиальная, фронтальная с сагиттальная проекции).
• Рекомендована магнитно-резонансная томография околоносовых пазух (МРТ) [1, 10].
Уровень убедительности рекомендаций. В (уровень достоверности доказательств II).
Комментарии. Выявляет патологические изменения мягких тканей и не дает детального представления о состоянии костных структур. Поэтому использование МРТ целесообразно в целях дифференциальной диагностики, особенно при подозрении на опухолевой процесс.
• Рекомендована консультация пульмонолога и/или аллерголога-иммунолога перед хирургическим вмешательством проведение исследования функции внешнего дыхания. [7].
Уровень убедительности рекомендаций. С (уровень достоверности доказательств II).
Комментарии. Для выявления наличия или отсутствия сопутствующей бронхиальной астмы.
• Рекомендована передняя активная риноманометрия, пикфлуометрия и акустическая риноманометрия [14].
Уровень убедительности рекомендаций. В (уровень достоверности доказательств II).
Комментарии. Дают косвенное представление о состоянии полости носа, позволяет оценить качество носового дыхания.
• Рекомендовано исследование цилиарной активности (сахариновый тест) [9]Уровень убедительности рекомендаций. В (уровень достоверности доказательств II.
Комментарии. Проводится при подозрении на синдромы неподвижных ресничек.
|
|
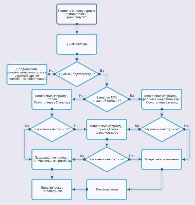
Лечение
3,1 Консервативное лечение.
• Рекомендовано в качестве стартовой терапии использовать интраназальные глюкокортикостероиды (ИнГКС) [4, 8, 15].Уровень убедительности рекомендаций. А (уровень достоверности доказательств I).
Комментарии. ИГКС выбора - мометазон** спрей 100 мг в каждую половину носа 2 р/сут. Курс 3-6 мес. Альтернативные ИнГКС: Беклометазон, спрей по 100-200 мг в каждую половину носа 2-3 р/сут. Курс 3-6 мес. Будесонид, спрей по 100-200 мг в каждую половину носа 2 р/сут. Курс 3-6 мес.
• Рекомендовано в случае недостаточной эффективности терапии ИнГКС, раннего рецидива полипозного процесса или при наличии противопоказаний к операции использовании системных ГКС короткими курсами [1, 8, 15].
Уровень убедительности рекомендаций. А (уровень достоверности доказательств I).
Комментарии. Подобные курсы лечения используют не чаще 2 раз в год. Преднизолон**, внутрь из расчета 0,5-1 мг/кг/сут. Курс 10-15 дней. Для профилактики побочных эффектов 2/3 дозы принимаются утром, оставшаяся 1/3 - в обед. Возможен прием всей суточной дозы примерно в 8 часов утра. С 8-10го дня дозу препарата постепенно снижают (на 5 мг ежедневно) до полной отмены. При необходимости хирургического лечения, проведение короткого курса системной ГКС терапии является обязательным. Лечение начинают за 3 дня до хирургического вмешательства и продолжают в течение, как минимум, 3 дней после операции: Преднизолон**, внутрь из расчета 0,5-1 мг/кг/сут. Курс 6-8 дней. Дексаметазон** в/в капельно 8-12 мг на 200 мл физиологического р-ра натрия хлорида 2 р/сут. Курс 6 дней.
• Рекомендовано использование антагонистов лейкотриеновых рецепторов в качестве дополнения к терапии ИнГКС при наличии сопутствующей бронхиальной астмы или триады Видаля [9, 15].
Уровень убедительности рекомендаций. В (уровень достоверности доказательств II).
Комментарии. В качестве препарата выбора в настоящий момент используется монтелукаст по 5мг в сутки перорально. Курс - 1-3 месяца.
3,2 Хирургическое лечение.
• Рекомендовано функциональная эндоскопическая хирургия [4, 6, 10].Уровень убедительности рекомендаций. А (уровень достоверности доказательств I).
Комментарии. Целью хирургического вмешательства в типичных случаях является удаление полипов, коррекция анатомических аномалий (деформация перегородки носа, гипертрофия носовых раковин ), ревизия и коррекция размеров соустьев ОНП, вскрытие и удаление клеток решетчатого лабиринта, пораженных полипозным процессом.
3,3 Иное лечение.
Иное лечение не рекомендовано.Реабилитация и амбулаторное лечение
• Рекомендовано проводить комплексную реабилитацию больных полипозным риносинуситом после эндоскопической полисинусотомии, включающую туалет носа под эндоскопический контролем орошение сосудосуживающими и антисептическими препаратами [4, 6, 10].
Уровень убедительности рекомендаций. В (уровень достоверности доказательств II).
Уровень убедительности рекомендаций. В (уровень достоверности доказательств II).
Профилактика
• Рекомендовано в течение первого года после операции проводить контрольные осмотры каждые 3-4 месяца [4, 6, 10].
Уровень убедительности рекомендаций. В (уровень достоверности доказательств II).
• Рекомендовано проведение КТ ОНП только при рецидиве процесса, требующем повторного хирургического вмешательства. [8].
Уровень убедительности рекомендаций. В (уровень достоверности доказательств II).
Уровень убедительности рекомендаций. В (уровень достоверности доказательств II).
• Рекомендовано проведение КТ ОНП только при рецидиве процесса, требующем повторного хирургического вмешательства. [8].
Уровень убедительности рекомендаций. В (уровень достоверности доказательств II).
Дополнительно
Основной задачей врача-оториноларинголога является проведение комплексного лечения, позволяющего продлить бессимптомный период полипозного риносинусита и улучшить качество жизни пациента. В некоторых случаях необходимы повторные и многократные щадящие эндоскопические вмешательства в полости носа и околоносовых пазухах. Пациентам с полипозным риносинуситом необходимо ежедневное применение местных гормональных препаратов, нередко пожизненное с небольшими перерывами.
Наблюдение у врача-оториноларинголога должно быть систематическим, не реже одного раза в 3 месяца. Успех лечения зависит не только от проведенной операции, опыта хирурга, но и от выполнения самим пациентом данных ему рекомендаций.
Наблюдение у врача-оториноларинголога должно быть систематическим, не реже одного раза в 3 месяца. Успех лечения зависит не только от проведенной операции, опыта хирурга, но и от выполнения самим пациентом данных ему рекомендаций.
Критерии оценки качества медицинской помощи
| № | Критерии качества | Уровень достоверности доказательств | Уровень убедительности рекомендаций |
| 1 | Выполнен осмотр врача-оториноларинголога не позднее 6 часов от момента поступления в стационар | II | с |
| 2 | Проведена передняя и задняя риноскопия, эндоскопическое исследование полости носа | II | В |
| 3 | Выполнена компьютерная томография околоносовых пазух | I | A |
| 4 | Проведено взятие биопсии и морфологическое (гистологическое) исследования полипозной ткани. | I | A |
| 5 | Выполнена консультация пульмонолога и/или аллерголога-иммунолога, проведено исследования функции внешнего дыхания | II | С |
| 6 | Проведено хирургическое лечение: полипотомия, эндоскопическая полисинусотомия | I | A |
| 8 | Назначение лекарственной терапии: интраназальные глюкокортикостероиды, системные глюкокортикостероиды короткими курсами, антагонисты лейкотриеновых рецепторов | I | A |
| 9 | Отсутствие послеоперационных осложнений | II | в |
Список литературы
• Пискунов С.З. К вопросу о патогенезе и морфогенезе антрохоанальных полипов. Рос ринол 1997; 3: с.22-27.
• Полипозный риносинусит. В кн: Рациональная фармакотерапия заболеваний уха, горла и носа. Под ред. Лопатина А.С. М. Литтерра; 2011; с.344-351;
• Рязанцев С.В., Артюшкина В., Начаров П.В., Лаптиева М.А. Современные аспекты системной кортикостиройдной терапии у больных хроническим полипозным риносинуситом. Российская оториноларингология. 2013; №2: с.114-121;
• Рязанцев С.В., Артюшкина В., Будковая М.А. Исторические и современные аспекты лечения хронического полипозного риносинусита. Доктор.Ру. 2013; №8: с.9-13;
• вadia L, Lund V. Topical corticosteroids in nasal polyposis. Drugs 2001; 61: p.573-578;
• European Position Paper on Rhinosinusitis and Nasal Polyps. Fokkens W.J. [et al. Rhinology. 2012; 50 Suppl. 23: p.1-298;
• Holmberg K, Karlsson G. Nasal polyps: medical or surgical management? сlin Exp Allergy 1996; 26 Suppl. 3: p.23-30;
• Kozlov V.S., Savlevich E.L., сhronic rhinosinusitis with nasal polyps. The recent trend in the studies of the pathogenesis, diagnosis and treatment of this desease. Вестник оториноларингологии 2015; №4: с.107-111.
• Mashkova T.A., Maltsev A.B. сlinical and laboratory evaluation of nasal obstruction in patients with polypoid rhinosinusitis. Российская оториноларингология 2015г; №6: с. 43-45.
• Ragab S., Lund V.J., Scadding G.K. Evaluation of the medical and surgical treatment of chronic rhinosinusitis: A prospective randomized controlled trial. Laryngoscope 2004; 114(5): p.923-930;
• Settipane G. Epidemiology of nasal polyps. In: Settipane G, Lund VJ, вernstein JM, Tos M, eds. Nasal Polyps: Epidemiology, Pathogenesis and Treatment. Providence, RI: Oceanside Publications; 1997: p.17-24;
• Small с.B., Hernandes J., Reyes A. et al. Efficacy and safety of mometasone furoate nasal spray in nasal polyposis. J Allergy сlin. Immunol. 2005; 116: p.1275-1281;
• Stjarne P, Ollson P, Alenius M. Use of mometasone furoate to prevent polyp relapse after endoscopic sinus surgery. Arch Otolaryngol Head Neck Surg. 2009; 135: p.296-302;
• Varvyanskaya A.V., Lopatin A.S. Efficacy of long-term low-dose macrolide therapy in preventing early recurrence of nasal polyps after endoscopic sinus surgery. Int Forum Allergy Rhinol. 2014 Jul;4(7): p.533-41;
• Weschta M., Rimek D., Formanek M. et al. Topical antifungal treatment of chronic rhinosinusitis with nasal polyps: A randomized, double-blind clinical trial. J. Allergy сlin. Immunol. 2004; 113(6): p.1122-1128.
• Yazıcı Z.M, Sayın I, вozkurt E., Kayhan F.T. Effect of montelucast on quality of life in subjects with nasal polyposis accompanying bronchial asthma/.
• Полипозный риносинусит. В кн: Рациональная фармакотерапия заболеваний уха, горла и носа. Под ред. Лопатина А.С. М. Литтерра; 2011; с.344-351;
• Рязанцев С.В., Артюшкина В., Начаров П.В., Лаптиева М.А. Современные аспекты системной кортикостиройдной терапии у больных хроническим полипозным риносинуситом. Российская оториноларингология. 2013; №2: с.114-121;
• Рязанцев С.В., Артюшкина В., Будковая М.А. Исторические и современные аспекты лечения хронического полипозного риносинусита. Доктор.Ру. 2013; №8: с.9-13;
• вadia L, Lund V. Topical corticosteroids in nasal polyposis. Drugs 2001; 61: p.573-578;
• European Position Paper on Rhinosinusitis and Nasal Polyps. Fokkens W.J. [et al. Rhinology. 2012; 50 Suppl. 23: p.1-298;
• Holmberg K, Karlsson G. Nasal polyps: medical or surgical management? сlin Exp Allergy 1996; 26 Suppl. 3: p.23-30;
• Kozlov V.S., Savlevich E.L., сhronic rhinosinusitis with nasal polyps. The recent trend in the studies of the pathogenesis, diagnosis and treatment of this desease. Вестник оториноларингологии 2015; №4: с.107-111.
• Mashkova T.A., Maltsev A.B. сlinical and laboratory evaluation of nasal obstruction in patients with polypoid rhinosinusitis. Российская оториноларингология 2015г; №6: с. 43-45.
• Ragab S., Lund V.J., Scadding G.K. Evaluation of the medical and surgical treatment of chronic rhinosinusitis: A prospective randomized controlled trial. Laryngoscope 2004; 114(5): p.923-930;
• Settipane G. Epidemiology of nasal polyps. In: Settipane G, Lund VJ, вernstein JM, Tos M, eds. Nasal Polyps: Epidemiology, Pathogenesis and Treatment. Providence, RI: Oceanside Publications; 1997: p.17-24;
• Small с.B., Hernandes J., Reyes A. et al. Efficacy and safety of mometasone furoate nasal spray in nasal polyposis. J Allergy сlin. Immunol. 2005; 116: p.1275-1281;
• Stjarne P, Ollson P, Alenius M. Use of mometasone furoate to prevent polyp relapse after endoscopic sinus surgery. Arch Otolaryngol Head Neck Surg. 2009; 135: p.296-302;
• Varvyanskaya A.V., Lopatin A.S. Efficacy of long-term low-dose macrolide therapy in preventing early recurrence of nasal polyps after endoscopic sinus surgery. Int Forum Allergy Rhinol. 2014 Jul;4(7): p.533-41;
• Weschta M., Rimek D., Formanek M. et al. Topical antifungal treatment of chronic rhinosinusitis with nasal polyps: A randomized, double-blind clinical trial. J. Allergy сlin. Immunol. 2004; 113(6): p.1122-1128.
• Yazıcı Z.M, Sayın I, вozkurt E., Kayhan F.T. Effect of montelucast on quality of life in subjects with nasal polyposis accompanying bronchial asthma/.
|
|
Приложения
Приложение А1.
Состав рабочей группы.Егоров В.И., д.м.н., профессор, руководитель ЛОР-клиники МОНИКИ им. М.Ф. Владимирского, конфликт интересов отсутствует;
Лопатин А.С., д.м.н., профессор, член Национальной медицинской ассоциации оториноларингологов, конфликт интересов отсутствует;
Пискунов Г.З., д.м.н., профессор, член Национальной медицинской ассоциации оториноларингологов, конфликт интересов отсутствует;
Рязанцев С.В., д.м.н., профессор, член Национальной медицинской ассоциации оториноларингологов, конфликт интересов отсутствует.
Приложение А2.
Методология разработки клинических рекомендаций.Настоящие клинические рекомендации были разработаны с целью ознакомить врачей (оториноларингологов, педиатров, и врачей общей практики) с современными принципами диагностики, консервативного и хирургического лечения полипозного риносинусита.
Данные клинические рекомендации не заменяют клинического мышления врача, однако дают общую стратегию и алгоритм лечения пациента с ПРС. Клинические рекомендации ориентированы на всех специалистов, которые могут встречаться с пациентами с указанной патологией, в том числе врачей общей практики, терапевтов и педиатров.
Методология разработки клинических рекомендаций основана на первоначальном составлении по схеме, основанном на клиническом опыте, современном состоянии проблемы и актуальных нормативных правовых актах, с последующим ежегодным обсуждением в профессиональной среде и внесении добавлений и изменений по результатам резолюций конференций и национальных конгрессов в случае их утверждения в Министерстве здравоохранения.
Таблица П1. Использованные уровни достоверности доказательств.
| Класс (уровень) | Критерии достоверности |
| I ( A) | Большие двойные слепые плацебоконтролируемые исследования, а также данные, полученные при мета-анализе нескольких рандомизированных контролируемых исследований. |
| II ( в) | Небольшие рандомизированные и контролируемые исследования, при которых статистические данные построены на небольшом числе больных. |
| III ( с) | Нерандомизированные клинические исследования на ограниченном количестве пациентов. |
| IV ( D) | Выработка группой экспертов консенсуса по определённой проблеме |
Таблица П2. Использованные уровни убедительности рекомендаций.
| Шкала | Степень убедительности доказательств | Соответствующие виды исследований |
| A | Доказательства убедительны: есть веские доказательства предлагаемому утверждению | • Высококачественный систематический обзор, мета-анализ. • Большие рандомизированные клинические исследования с низкой вероятностью ошибок и однозначными результатами. |
| В | Относительная убедительность доказательств: есть достаточно доказательств в пользу того, чтобы рекомендовать данное предложение | • Небольшие рандомизированные клинические исследования с неоднозначными результатами и средней или высокой вероятностью ошибок. • Большие проспективные сравнительные, но нерандомизированные исследования. • Качественные ретроспективные исследования на больших выборках больных с тщательно подобранными группами сравнения. |
| с | Достаточных доказательств нет: имеющихся доказательств недостаточно для вынесения рекомендации, но рекомендации могут быть даны с учетом иных обстоятельств | • Ретроспективные сравнительные исследования. • Исследования на ограниченном числе больных или на отдельных больных без контрольной группы. • Личный неформализованный опыт разработчиков. |
Порядок обновления клинических рекомендации.
Клинические рекомендации будут обновляться каждые 3 года.
Приложение А3.
Связанные документы.КР400. Хронический болевой синдром (ХБС) у взрослых пациентов, нуждающихся в паллиативной медицинской помощи.
КР337. Болевой синдром (БС) у детей, нуждающихся в паллиативной медицинской помощи.
Приложение В.
Информация для пациентов.В лечении ПРС используют как медикаментозные, так и хирургические методы. Согласно современным согласительным документам, к лечению ПРС (за исключением одностороннего) следует подходить с терапевтических, а не с хирургических позиций. В большинстве случаев используется комплексный подход. Это обусловлено тем, что большая часть пациентов обращается к оториноларингологу при наличии уже обтурирующих полипов и стойкой назальной обструкции, когда медикаментозная терапия не может оказать выраженного лечебного эффекта. В то же время односторонний полипозный процесс является показанием к хирургическому лечению, нередко требующим коррекции внутриносовых аномалий и вмешательства в пределах одной пораженной пазухи. При адекватно проведенной операции такое заболевание обычно не рецидивирует.
«Золотым стандартом» рациональной фармакотерапии ПРС в типичных случаях впервые выявленного двустороннего полипозного процесса считаются кортикостероидная терапия, которая может быть топической, системной или представлять собой различные по срокам комбинации этих двух методов.
При назначении адекватной терапии на ранней стадии заболевания возможно достижение длительной ремиссии, однако после отмены ИнГКС рецидив нередко наступает в короткие сроки. При диффузном полипозе прогноз зависит от количества и характера перенесенных ранее операций и приверженности пациента к подобранной базисной терапии. Рецидив в большинстве случаев наступает в сроки от 3 до 5 лет после операции, причем у пациентов моложе 30 лет эти сроки могут быть существенно короче. При локальных формах ПРС прогноз более благоприятный.
В целом российские стандарты лечения полипозных риносинуситов соответствуют приведенному стандарту EPOS - 2012. Однако имеются небольшие коррекции, применительно к Российскому здравоохранению.
Так, в России пока не зарегистрированы топические стероиды в виде капель, не рекомендовано топическое применение доксицклина (убраны из таблицы). Как уже говорилось, длительное применение антибиотиков для лечения полипозных синуситов вызвало практические единодушное возражение членов экспертного совета и из данной таблицы исключено.
Приложение Г.
Год актуализации информации
2016.
Связанные заболевания
Связанные клинические рекомендации
|
|