МКБ-10 коды
- МКБ-10
- C25.0 Злокачественное новообразование головки поджелудочной железы
- C25 Злокачественное новообразование поджелудочной железы
- C25.1 Злокачественное новообразование тела поджелудочной железы
- C25.2 Злокачественное новообразование хвоста поджелудочной железы
- C25.8 Злокачественное новообразование поджелудочной железы, выходящее за пределы одной и более вышеуказанных локализаций
- C25.9 Поджелудочной железы неуточненное
- C25.3 Злокачественное новообразование протока поджелудочной железы
- C25.7 Злокачественное новообразование других частей поджелудочной железы
|
|
Вступление
Кодирование по Международной статистической классификации болезней и проблем, связанных со здоровьем: с25.
Год утверждения (частота пересмотра): 2021.
Возрастная категория: Взрослые.
Пересмотр не позднее: 2023.
ID: 355.
Разработчик клинической рекомендации.
• Ассоциация онкологов России.
• Общероссийская общественная организация «Российское общество клинической онкологии».
• Общероссийская общественная организация Российское общество хирургов .
• Общероссийская общественная организация содействия развитию лучевой диагностики и терапии Российское общество рентгенологов и радиологов .
Одобрено Научно-практическим Советом Минздрава РФ.
Год утверждения (частота пересмотра): 2021.
Возрастная категория: Взрослые.
Пересмотр не позднее: 2023.
ID: 355.
Разработчик клинической рекомендации.
• Ассоциация онкологов России.
• Общероссийская общественная организация «Российское общество клинической онкологии».
• Общероссийская общественная организация Российское общество хирургов .
• Общероссийская общественная организация содействия развитию лучевой диагностики и терапии Российское общество рентгенологов и радиологов .
Одобрено Научно-практическим Советом Минздрава РФ.
|
|
Список сокращений
ЖКТ - желудочно-кишечный тракт.
КТ - компьютерная томография.
МРТ - магнитно-резонансная томография.
МСКТ - мультиспиральная компьютерная томография.
ПЭТ/КТ - позитронная эмиссионная томография, совмещенная с компьютерной томографией с туморотропными РФП с контрастированием.
УЗИ - ультразвуковое исследование.
ЧЧХС - чрескожная чреспеченочная холангиостомия.
ЭКГ - электрокардиография.
РХПГ - ретроградная холангиопанкреатография.
МРХПГ - магнитно-резонансная холангиопанкреатография.
КТ - компьютерная томография.
МРТ - магнитно-резонансная томография.
МСКТ - мультиспиральная компьютерная томография.
ПЭТ/КТ - позитронная эмиссионная томография, совмещенная с компьютерной томографией с туморотропными РФП с контрастированием.
УЗИ - ультразвуковое исследование.
ЧЧХС - чрескожная чреспеченочная холангиостомия.
ЭКГ - электрокардиография.
РХПГ - ретроградная холангиопанкреатография.
МРХПГ - магнитно-резонансная холангиопанкреатография.
Термины и определения
Pancreatic intraductal neoplasia (PanIN) - панкреатическая внутриэпителиальная неоплазия (ПанИн).
Mucinous cystic neoplasms (MCN) - муцинозная кистозная опухоль (МКО).
Intraductal papillary mucinous neoplasms (IPMNs) - внутрипротоковая папиллярная муцинозная опухоль (ВПМО).
FOLFIRINOX - режим химиотерапии - оксалиплатин** иринотекан** кальция фолинат ** фторурацил** фторурацил**.
MFOLFIRINOX - режим химиотерапии - оксалиплатин** иринотекан** кальция фолинат ** фторурацил**.
GEMCAP - режим химиотерапии - гемцитабин** капецитабин**.
Mucinous cystic neoplasms (MCN) - муцинозная кистозная опухоль (МКО).
Intraductal papillary mucinous neoplasms (IPMNs) - внутрипротоковая папиллярная муцинозная опухоль (ВПМО).
FOLFIRINOX - режим химиотерапии - оксалиплатин** иринотекан** кальция фолинат ** фторурацил** фторурацил**.
MFOLFIRINOX - режим химиотерапии - оксалиплатин** иринотекан** кальция фолинат ** фторурацил**.
GEMCAP - режим химиотерапии - гемцитабин** капецитабин**.
Описание
Рак поджелудочной железы. Злокачественная опухоль, исходящая из эпителия поджелудочной железы.
Причины
У 10 % пациентов раком поджелудочной железы развитие заболевания связано с наличием известных наследственных синдромов. Наиболее распространённые - синдром Пейтц-Егерса, синдром Линча и синдром наследования рака молочной железы и яичников, связанный с мутациями генов вRCA[1]. У остальных пациентов рак поджелудочной железы имеет спорадический характер. В качестве факторов риска развития данной патологии рассматриваются: недостаток витамина Д3, злоупотребление алкоголем, хронический панкреатит, сахарный диабет, курение, ожирение, низкая физическая активность[2-4].
Патогенез рака поджелудочной железы делится на три последовательных стадии. Стадия инициации опухоли заключается в возникновении первой драйверной мутации. Клональное распространение и стадия метастазирования являются, соответственно, второй и третьей стадиями в патогенезе данного заболевания[5]. Однако накапливаются сведения, что процесс метастазирования может быть не завершающей стадией канцерогенеза[6]. Опухолевые клетки приобретают способность метастазировать на относительно ранних этапах канцерогенеза и продолжают эволюционировать независимо от первичной опухоли в отдаленных органах[7].
К предраковым заболеваниям относятся панкреатические внутриэпителиальные неоплазии (ПанИн, PanIN), внутрипротоковые папиллярные муцинозные опухоли (ВПМО, IPMN) и муцинозные кистозные опухоли (МКО). В процессе злокачественной трансформации эпителия поджелудочной железы происходит накопление мутаций ключевых генов. Чаще всего инициальной является мутация в гене KRAS. Далее появляются мутации в генах сDKN2, TP53, SMAD4/DPC4 и вRCA2, которые определяют путь предраковых образований от легкой дисплазии до инвазивного рака. Значительную роль в опухолевой прогрессии играют компоненты стромы и микроРНК[8].
Патогенез рака поджелудочной железы делится на три последовательных стадии. Стадия инициации опухоли заключается в возникновении первой драйверной мутации. Клональное распространение и стадия метастазирования являются, соответственно, второй и третьей стадиями в патогенезе данного заболевания[5]. Однако накапливаются сведения, что процесс метастазирования может быть не завершающей стадией канцерогенеза[6]. Опухолевые клетки приобретают способность метастазировать на относительно ранних этапах канцерогенеза и продолжают эволюционировать независимо от первичной опухоли в отдаленных органах[7].
К предраковым заболеваниям относятся панкреатические внутриэпителиальные неоплазии (ПанИн, PanIN), внутрипротоковые папиллярные муцинозные опухоли (ВПМО, IPMN) и муцинозные кистозные опухоли (МКО). В процессе злокачественной трансформации эпителия поджелудочной железы происходит накопление мутаций ключевых генов. Чаще всего инициальной является мутация в гене KRAS. Далее появляются мутации в генах сDKN2, TP53, SMAD4/DPC4 и вRCA2, которые определяют путь предраковых образований от легкой дисплазии до инвазивного рака. Значительную роль в опухолевой прогрессии играют компоненты стромы и микроРНК[8].
Эпидемиология
Протоковая аденокарцинома с её более редкими микроскопическими вариантами составляет приблизительно 95% всех экзокринных новообразований поджелудочной железы. Поэтому данные о заболеваемости и смертности от рака поджелудочной железы фактически отражают таковые при протоковой аденокарциноме.
В структуре онкологических заболеваний населения России в 2018 году рак поджелудочной железы составил 3,3%. Абсолютное число новых случаев в 2018 году составило 9361 случаев среди мужского населения и 9804 случая среди женского населения. Средний возраст заболевших мужчин - 65,2 года, женщин - 70,3 года. Грубые», нестандартизированные показатели заболеваемости раком поджелудочной железы в России в 2018 году составили среди мужчин - 13,74, среди женщин - 12,45 на 100 тысяч населения. Стандартизированные по возрасту показатели заболеваемости раком поджелудочной железы составили среди мужчин - 9,26, среди женщин - 5,49 на 100 тысяч населения. Прирост показателей заболеваемости раком поджелудочной железы среди мужчин за предшествующие 10 лет составил 11,45%, среди женщин - 22,3 % [9].
В структуре смертности от онкологических заболеваний в России в 2018 году рак поджелудочной железы составил 6,3%, что соответствует 5-му месту, после рака лёгкого, желудка, ободочной кишки и молочной железы. Средний возраст умерших от рака поджелудочной железы мужчин - 65,5 года, женщин - 71,5 года. Нестандартизированные показатели смертности от рака поджелудочной железы в России в 2018 году составили среди мужчин - 13,43, среди женщин - 11,71 на 100 тысяч населения. Стандартизированные по возрасту показатели смертности от рака поджелудочной железы в России в 2018 году среди мужчин - 9,00, среди женщин - 4,91 на 100 тысяч населения. Прирост показателей смертности от рака поджелудочной железы среди мужчин за предшествующие 10 лет составил 2,58%, среди женщин - 5,64%. Представленные данные свидетельствуют о росте заболеваемости и смертности от рака поджелудочной железы в России преимущественно среди женщин [9].
С25,0 Головки поджелудочной железы.
C25,1 Тела поджелудочной железы.
C25,2 Хвоста поджелудочной железы.
C25,3 Протока поджелудочной железы.
C25,4 Островковых клеток поджелудочной железы.
C25,7 Других частей поджелудочной железы.
C25,8 Поражение поджелудочной железы, выходящее за пределы одной и более вышеуказанных локализаций.
C25,9 Поджелудочной железы неуточненное.
В структуре онкологических заболеваний населения России в 2018 году рак поджелудочной железы составил 3,3%. Абсолютное число новых случаев в 2018 году составило 9361 случаев среди мужского населения и 9804 случая среди женского населения. Средний возраст заболевших мужчин - 65,2 года, женщин - 70,3 года. Грубые», нестандартизированные показатели заболеваемости раком поджелудочной железы в России в 2018 году составили среди мужчин - 13,74, среди женщин - 12,45 на 100 тысяч населения. Стандартизированные по возрасту показатели заболеваемости раком поджелудочной железы составили среди мужчин - 9,26, среди женщин - 5,49 на 100 тысяч населения. Прирост показателей заболеваемости раком поджелудочной железы среди мужчин за предшествующие 10 лет составил 11,45%, среди женщин - 22,3 % [9].
В структуре смертности от онкологических заболеваний в России в 2018 году рак поджелудочной железы составил 6,3%, что соответствует 5-му месту, после рака лёгкого, желудка, ободочной кишки и молочной железы. Средний возраст умерших от рака поджелудочной железы мужчин - 65,5 года, женщин - 71,5 года. Нестандартизированные показатели смертности от рака поджелудочной железы в России в 2018 году составили среди мужчин - 13,43, среди женщин - 11,71 на 100 тысяч населения. Стандартизированные по возрасту показатели смертности от рака поджелудочной железы в России в 2018 году среди мужчин - 9,00, среди женщин - 4,91 на 100 тысяч населения. Прирост показателей смертности от рака поджелудочной железы среди мужчин за предшествующие 10 лет составил 2,58%, среди женщин - 5,64%. Представленные данные свидетельствуют о росте заболеваемости и смертности от рака поджелудочной железы в России преимущественно среди женщин [9].
1,4 Особенности кодирования заболевания или состояния (группы заболеваний или состояний) по Международной статистической классификации болезней и проблем, связанных со здоровьем.
Злокачественное новообразование поджелудочной железы (С25):С25,0 Головки поджелудочной железы.
C25,1 Тела поджелудочной железы.
C25,2 Хвоста поджелудочной железы.
C25,3 Протока поджелудочной железы.
C25,4 Островковых клеток поджелудочной железы.
C25,7 Других частей поджелудочной железы.
C25,8 Поражение поджелудочной железы, выходящее за пределы одной и более вышеуказанных локализаций.
C25,9 Поджелудочной железы неуточненное.
Классификация
1,5 Классификация заболевания или состояния (группы заболеваний или состояний).
1,5,1 Международная гистологическая классификация (классификация ВОЗ, 5-е издание, 2019 г).
Эпителиальные опухоли.Доброкачественные.
Ацинарноклеточная цистаденома.
Серозная цистаденома.
Предзлокачественные изменения поджелудочной железы.
Панкреатическая интраэпителиальная неоплазия 3 степени (PanIN-3).
Внутрипротоковая папиллярная муцинозная опухоль с лёгкой или умеренновыраженной дисплазией.
Внутрипротоковая папиллярная муцинозная опухоль с тяжёлой дисплазией.
Внутрипротоковая тубулопапиллярная опухоль.
Муцинозная кистозная опухоль с лёгкой или умеренновыраженной дисплазией.
Муцинозная кистозная опухоль с тяжёлой дисплазией.
Злокачественные.
Протоковая аденокарцинома.
Аденоплоскоклеточный рак.
Коллоидный рак (муцинозный некистозный рак).
Гепатоидный рак.
Медуллярный рак.
Перстневидноклеточный рак.
Недифференцированный рак.
Недифференцированный рак с остеокластоподобными гигантскими клетками.
Ацинарноклеточная карцинома.
Ацинарноклеточная цистаденокарцинома.
Внутрипротоковая папиллярная муцинозная опухоль ассоциированная с инвазивной высоко-, умеренно-, низкодифференцированной протоковой аденокарциномой.
Смешанный ацинарно-протоковый рак.
Смешанный ацинарно-нейроэндокринный рак.
Смешанный ацинарно-нейроэндокринно-протоковый рак.
Смешанный протоково-нейроэндокринный рак.
Муцинозная кистозная опухоль ассоциированная с инвазивной высоко-, умеренно-, низкодифференцированной протоковой аденокарциномой.
Панкреатобластома.
Серозная цистаденокарцинома.
Солидно-псевдопапиллярная опухоль.
1,5,2 Стадирование заболевания или состояния (группы заболеваний или состояний).
Стадирование рака поджелудочной железы по системе TNM (8-е издание).Первичная опухоль (T ):
Тx - недостаточно данных для оценки первичной опухоли,.
Tis - carcinoma in situ,.
T1 - опухоль ограничена поджелудочной железой до 2 см в наибольшем измерении,.
T1A - опухоль до 0,5 см в наибольшем измерении,.
T1B - опухоль больше 0,5 но не более 1 см в наибольшем измерении,.
T1С - опухоль больше 1 но не более 2 см в наибольшем измерении,.
Т2 - опухоль более 2 см но не более 4 см в наибольшем измерении,.
Т3 - опухоль более 4 см в наибольшем измерении,.
Т4 - опухоль вовлекает чревный ствол, верхнюю брыжеечную или общую печеночную артерию вне зависимости от размера.
Региональные лимфатические узлы (N):
NХ - недостаточно данных для оценки регионарных лимфоузлов,.
N0 - нет признаков метастатического поражения регионарных лимфоузлов,.
N1 - наличие метастазов в 1-3 регионарных лимфоузлах,.
N2 - наличие метастазов в 4 или более регионарных лимфоузлах.
Адекватное послеоперационное стадирование предполагает морфологическое изучение минимум 12 лимфатических узлов.
К регионарным лимфоузлам для опухоли головки поджелудочной железы относятся лимфоузлы вдоль общего желчного протока, общей печеночной артерии, воротной вены, пилорические, инфрапилорические, субпилорические, проксимальные брыжеечные, чревные, передние и задние панкреатодуоденальные, вдоль верхней брыжеечной вены и правой латеральной стенки верхней брыжеечной артерии. К регионарным лимфоузлам для опухоли тела и хвоста поджелудочной железы относятся лимфоузлы вдоль общей печеночной артерии, чревного ствола, селезеночной артерии, ворот селезенки, а также забрюшинные и латеральные аортальные лимфоузлы. Существуют принципиальные разночтения в описании регионарных лимфатических узлов ТNM 8 редакции по версиям AJCC и UICC. В то же время отсутствуют ссылки на работы, на основании которых в UICC латеральные аортальные лимфатические узлы были отнесены к регионарным. Необходимо учитывать данную информацию при составлении плана лечения пациентов.
Отдаленные метастазы ( M ):
M0 - нет отдаленных метастазов,.
M1 - наличие отдаленных метастазов.
Таблица 1. Стадирование рака поджелудочной железы.
| Стадия | T | N | M |
| 0 | Tis | N0 | M0 |
| IA | T1 | N0 | M0 |
| IB | T2 | N0 | M0 |
| IIA | T3 | N0 | M0 |
| IIB | T1-3 | N1 | M0 |
| III | T1-3 | N2 | M0 |
| T4 | любая N | M0 | |
| IV | любая T | любая N | M1 |
|
|
Клиническая картина
Рак головки поджелудочной железы чаще манифестирует с развития желтухи, вызванной обструкцией желчных протоков. Однако при раке тела и хвоста поджелудочной железы первыми симптомами заболевания, как правило, являются снижение массы тела, появление болей в животе и повышение глюкозы в крови. Неспецифичность симптомов и их появление только в поздний период развития заболевания приводят к тому, что большая часть пациентов имеют III-IV стадии на момент первичной диагностики.
Диагностика
Критерии установления диагноза/состояния:
• данные анамнеза;• данные физикального и инструментального обследования;
• данные патолого-анатомического исследования биопсийного (операционного) материала.
2,1 Жалобы и анамнез.
• Рекомендуется тщательный сбор жалоб и анамнеза у всех пациентов с раком поджелудочной железыдля определения тактики лечения [10].Уровень убедительности рекомендаций С (уровень достоверности доказательств 5).
Комментарий: сбор информации о жалобах и деталях анамнеза, в том числе семейного анамнеза, проводится с целью выявления факторов, которые могут повлиять на выбор тактики лечения.
2,2 Физикальное обследование.
• Рекомендуется тщательный физикальный осмотр у всех пациентов с раком поджелудочной железы для определения тактики лечения и дифференциальной диагностики заболевания [10].Уровень убедительности рекомендаций С (уровень достоверности доказательств 5).
Комментарий: особого внимания требуют оценка общего состояния по шкале ECOG (Приложение Г1), оценка алиментарного статуса, болевого синдрома, температуры тела, гемодинамики, цвета кожных покровов и склер, увеличения периферических лимфоузлов, наличие асцита.
2,3 Лабораторные диагностические исследования.
• Пациентам с раком поджелудочной железы рекомендуется выполнить общий (клинический) анализ крови развернутый, биохимический общетерапевтический анализы крови, исследование уровня ракового эмбрионального антигена (РЭА) в крови, исследование уровня антигена аденогенных раков СА 19-9 в крови, коагулограмму (ориентировочное исследование системы гемостаза), а также общий (клинический) анализ мочи для определения тактики лечения и дифференциальной диагностики заболевания [10-12].Уровень убедительности рекомендаций С (уровень достоверности доказательств 5).
Комментарий: данный объем лабораторной диагностики выполняется на этапе диагностики и перед планированием лечения. В процессе проведения химиотерапии объем и кратность выполнения лабораторных исследований определяется клинической необходимостью [11]. Необходимо помнить, что уровень СА 19-9 может быть повышен на фоне желтухи, холангита или иного воспалительного процесса в панкреатобилиарной области, в связи с чем исследование базового уровня антигена аденогенных раков СА 19-9 в крови должно проводиться после билиарной декомпрессии, нормализации уровня билирубина и купирования воспалительных явлений.
• Рекомендуется определение хромогранина А в крови тем пациентам с опухолями поджелудочной железы, которым необходимо дифференцировать аденокарциному и нейроэндокринную опухоль [10,13,14].
Уровень убедительности рекомендаций С (уровень достоверности доказательств 5).
Комментарий: определение хромогранина может быть полезно при неубедительном патоморфологическом заключении в отношении гистопринадлежности злокачественной опухоли в сочетании с нормальным уровнем СА19-9.
2,4 Инструментальные диагностические исследования.
• Рекомендуется проведение биопсии с последующим патолого-анатомическим исследованием биопсийного (операционного) материала поджелудочной железы тем пациентам, кому планируется начало лечения с консервативного этапа [10,15,16].Уровень убедительности рекомендаций В (уровень достоверности доказательств 2).
Комментарий. Хирургическое вмешательство в ряде случаев может быть выполнено без морфологического подтверждения; назначение консервативного лечения требует обязательной верификации ввиду значительной вероятности ложноположительных заключений инструментальных методов исследования. В случае повышенного риска осложнений, связанных с биопсией, следует выполнить тонкоигольную пункцию образования (чрескожную или эндоскопическую) и получить материал для цитологического анализа. Отрицательный результат биопсии при положительных данных лучевого исследования - повод для повторных процедур, пока не будет получен диагностически значимый материал.
• Всем пациентам с раком поджелудочной железы рекомендуется выполнить эзофагогастродуоденоскопию (ЭГДС) для оценки распространенности опухолевого процесса [17].
Уровень убедительности рекомендаций с (уровень достоверности доказательств 5).
Комментарий. ЭГДС - обязательный метод исследования пациентов с подозрением на опухоль поджелудочной железы. ЭГДС позволяет визуализировать инвазию двенадцатиперстной кишки, оценить степень опухолевого стеноза двенадцатиперстной кишки, уточнить локализацию и местную инвазию опухоли органов и структур билиопанкреатодуоденальной зоны.
• Всем пациентам с раком поджелудочной железы рекомендуется выполнить динамическую мультиспиральную компьютерную томографию (МСКТ) - исследование с болюсным контрастным усилением органов брюшной полости, грудной клетки и малого таза для оценки распространенности опухолевого процесса и дифференциальной диагностики заболевания [16,18,19].
Уровень убедительности рекомендаций С (уровень достоверности доказательств 5).
Комментарий. Исследование брюшной полости должно проводиться строго с внутривенным болюсным контрастированием по разработанному для оценки поджелудочной железы протоколу - без перорального контрастирования рентгеноконтрастными йодсодержащими веществами, толщина среза <3 мм (предпочительно <1 мм). Для оценки структуры поджелудочной железы подходит стандартный протокол на брюшную полость:
• артериальная фаза на 20-35 секундах (от момента введения контрастного препарата),.
• венозная фаза на 60-80 секундах (от момента введения контрастного препарата),.
• отсроченная фаза на 5-10 минуте,.
• скорость введения рекомендовано от 3 мл/сек,.
• объем контрастного препарата из расчета 1-1,2 мл/кг при плотности контрастного вещества, 350 мг йода/мл,.
• Порог на аорте 130 HU.
Артериальная фаза контрастного усиления необходима для выявления гиперконтрастных новообразований панкреатической (нейроэндокринные опухоли) и парапанкреатической локализации (гастроинтестинальные стромальные опухоли двенадцатиперстной кишки), а также для оценки инвазии опухоли в магистральные артерии. Венозная фаза позволяет оценить просвет вен (исключить тромбоз и прорастание), а также дифференцировать вены и пораженные лимфатические узлы. Отсроченная фаза необходима для оценики выраженности десмопластической реакции в опухоли.
Минимальный объем заключения КТ помимо описания размеров опухолевого образования, вовлечения близлежащих органов и структур (двенадцатиперстная кишка, холедох), наличия метастатически изменненых лимфоузлов (с указанием их локализации) должен включать: 1) степень вовлечения верхней брыжеечной артерии (протяженность инфильтрации, степень вовлечения более или менее 180°), 2) степень вовлечения чревного ствола и/или его ветвей (протяженность инфильтрации, степень вовлечения более или менее 180°), вовлечение гастродуоденальной артерии, 3) степень вовлечения воротной вены и верхней брыжеечной вены (протяженность, наличие венозных коллатералей, степень проходимости в зоне инфильтрации, наличие и локализация опухолевого и/или кровяного тромба), 4) степень вовлечения селезеночной вены (протяженность, наличие венозных коллатералей, степень проходимости в зоне инфильтрации, наличие и локализация опухолевого и/или кровяного тромба). Также указывается степень расширения внепеченочных желчных протоков, главного панкреатического протока с указанием уровня блока.
• Всем пациентам с раком поджелудочной железы рекомендуется выполнить прицельную рентгенографию органов грудной клетки для оценки распространенности опухолевого процесса при невозможности выполнения КТ [16,18].
Уровень убедительности рекомендаций С (уровень достоверности доказательств 5).
Комментарий. КТ органов грудной клетки с большей чувствительностью и специфичностью, чем рентгенография, способна выявить метастазы в легких, а также в лимфоузлах средостения. Минимально допустимый объем обследования предполагает выполнение прицельной рентгенографии органов грудной клетки.
• Пациентам с раком поджелудочной железы рекомендуется выполнить магнитно-резонансную томографию (МРТ) органов брюшной полости (± малого таза) с контрастным усилением и получением изображений в артериальную, венозно-портальную и отсроченную фазы, а также диффузионно-взвешенных изображений в качестве альтернативы МСКТ у пациентов с аллергией на рентгенконтрастные йодсодержащие вещества, при подозрении на наличие метастазов в печени, которые не удалось подтвердить/исключить другими методами, а также магнитно-резонансную холангиопанкреатографию (МРХПГ) при наличии механической желтухи, требующей миниинвазивного дренирования желчных протоков [16,18].
Уровень убедительности рекомендаций С (уровень достоверности доказательств 5).
Комментарий. Хотя карциномы поджелудочной железы могут быть хорошо визуализированы при МРТ, нет доказательств того, что МРТ имеет диагностические приеимущества по сравнению с МСКТ с точки зрения стадирования первичной опухоли [20-23]. Но МРТ с большей чувствительностью и специфичностью способна визуализировать метастазы рака в печени, поэтому рекомендуется при подозрении на наличие метастазов в печени, когда их подтверждение изменит тактику лечения [24,25]. МРХПГ позволяет судить о природе стриктуры внутри- и внепечёночных желчных протоков, что сделает необязательным в дальнейшем выполнение эндоскопической ретроградной холангиопанкреатографии ЭРХПГ.
• Всем пациентам с раком поджелудочной железы рекомендуется выполнить ультразвуковое исследование (УЗИ) органов брюшной полости (комплексное), забрюшинного пространства и малого таза для оценки распространенности опухолевого процесса при невозможности выполнения КТ или МРТ [16,18].
Уровень убедительности рекомендаций С (уровень достоверности доказательств 5).
Комментарий. УЗИ - наиболее простой метод визуализации образования в поджелудочной железе и оценки других органов на наличие метастазов. Однако этот метод существенно уступает КТ в отношении оценки инвазии сосудов, что важно при оценке резектабельности. УЗИ может являться альтернативой КТ в оценке эффективности лечения у пациентов, получающих паллиативную химиотерапию. Женщинам рекомендуется дополнить УЗИ исследованием малого таза в связи с риском метастазирования в придатки матки.
• Пациентам с раком поджелудочной железы рекомендуется выполнить эндосонографию панкреатобилиарной зоны при необходимости дополнительной оценки местной распространенности опухоли и для навигации при выполнении биопсии [18,26-28].
Уровень убедительности рекомендаций в (уровень достоверности доказательств 1).
Комментарий. Эндосонография панкреатобилиарной зоны является высокочувствительным методом оценки инвазии опухоли поджелудочной железы в прилежащие анатомические структуры, в том числе двенадцатиперстную кишку, желчные протоки и крупные сосуды [26]. Эндосонография панкреатобилиарной зоны может служить методом визуализации при выполнении биопсии новообразования[28]. Кроме того, нейролизис чревного сплетения может быть выполнен с использованием эндосонографии как метода визуального контроля [27].
• Пациентам с раком поджелудочной железы рекомендуется выполнить ретроградную холангиопанкреатографию (РХПГ) при наличии механической желтухи, требующей выполнения стентирования общего желчного протока [16,18].
Уровень убедительности рекомендаций С (уровень достоверности доказательств 5).
Комментарий. Ввиду сложности и вероятности осложнений данный метод в настоящее время наиболее часто используется при выполнении стентирования общего желчного протока при механической желтухе. Методика предпочтительна в вариантте ЭХПГ, а прямое контрастирование протоковой системы поджелудочной железы следует выполнять строго по показаниям и исключительно с применением неионных рентгеноконтрастных веществ, так как высокоосмолярные ионные рентгенконтрастные вещества вызывают деструкцию покровного эпителия протоков и приводят к развитию спазма, нарушению оттока секрета и развитию острого панкреатита различной степени тяжести. ЭРХПГ позволяет осуществить забор материала для патолого-анатомического исследования биопсийного (операционного) материала.
• Пациентам с раком поджелудочной железы рекомендуется выполнить позитронную эмиссионную томографию, совмещенную с компьютерной томографией с туморотропными РФП с контрастированием (ПЭТ/КТ) при невозможности исключить метастатический процесс другими методами исследования [10,29].
Уровень убедительности рекомендаций С (уровень достоверности доказательств 3).
Комментарий. Добавление ПЭТ/КТ к стандартным методам визуализации увеличивает чувствительность выявления отдаленных метастазов с 57% до 87%. В отдельных случаях при подозрении на наличие отдаленных метастазов (напр., высокий уровень маркера СА 19-9 или крупные размеры первичной опухоли), когда их подтверждение изменит тактику лечения, рекомендуется выполнить ПЭТ/КТ. Однако ПЭТ/КТ НЕ является заменой КТ по вышеописанному протоколу в отношении оценки первичной распространенности при решении вопроса о возможности выполнения радикальной операции.
• Пациентам с раком поджелудочной железы рекомендуется выполнить сцинтиграфию костей всего тела при подозрении на метастатическое поражение костей скелета [30].
Уровень убедительности рекомендаций С (уровень достоверности доказательств 5).
• Пациентам с раком поджелудочной железы рекомендуется выполнить лапароскопию при подозрении на диссеминацию опухоли по брюшине или при невозможности морфологической верификации диагноза другими методами [16,18] .
Уровень убедительности рекомендаций с (уровень достоверности доказательств 5).
• Пациентам с раком поджелудочной железы рекомендуется выполнить МРТ или КТ головного мозга с внутривенным контрастированием при подозрении на метастатическое поражение головного мозга [31,32].
Уровень убедительности рекомендаций с (уровень достоверности доказательств 5).
• Пациентам с раком поджелудочной железы рекомендуется выполнить электрокардиографию (ЭКГ) с целью уточнения тактики лечения [33-35].
Уровень убедительности рекомендаций С (уровень достоверности доказательств 5).
2,5 Иные диагностические исследования.
• Всем пациентам с раком поджелудочной железы рекомендуется молекулярно-генетическое исследование мутаций в генах вRCA1, вRCA2 и PALB2 в крови или опухолевой ткани[36,37].Уровень убедительности рекомендаций с (уровень достоверности доказательств 4).
Комментарий: учитывая частоту выявления мутаций в генах вRCA1, вRCA2 и PALB2 более 5%, а также существенное влияние данных мутаций на выбор схемы химиотерапии, определение данных мутаций целесообразно всем пациентам. Учитывая крайне низкую чувствительность существующих тест-систем на основе ПЦР, следует отдать предпочтение секвенированию следующего поколения (NGS). При наличии гистологического материала целесообразно выполнение секвенирования в ткани опухоли с дополнительным определением статуса MSI.
• Пациентам с раком поджелудочной железы рекомендуется проводить патолого-анатомическое исследование удаленного опухолевого препарата поджелудочной железы (в том числе, с применением иммуногистохимических методов) для определения прогноза и дальнейшей тактики лечения [16,18].
Уровень убедительности рекомендаций С (уровень достоверности доказательств 5).
Комментарий: при этом в патолого-анатомическом заключении рекомендуется отразить следующие параметры:
• расстояние от края резекции до опухолевых клеток;
• размеры опухоли;
• гистологическое строение опухоли;
• степень дифференцировки опухоли;
• указание общего числа исследованных и поражённых лимфоузлов;
• наличие поражения краев резекции (подвергаются исследованию край резекции в зоне прилежания верхней брыжеечной артерии (связка крючковидного отростка), задняя поверхность, венозный край резекции, край резекции поджелудочной железы, край резекции холедоха, передняя поверхность поджелудочной железы);
• наличие лимфоваскулярной, экстра- и интрапанкреатической периневральной инвазии (отрицательный результат также должен быть констатирован);
• наличие инвазии стенки двенадцатиперстной кишки, интрапанкреатической части холедоха;
• наличие инвазии стенки воротной вены и/или верхней брыжеечной вены в случае их резекции (с указанием глубины);
• степень регрессии опухоли в случае предоперационной терапии [8,38].
|
|
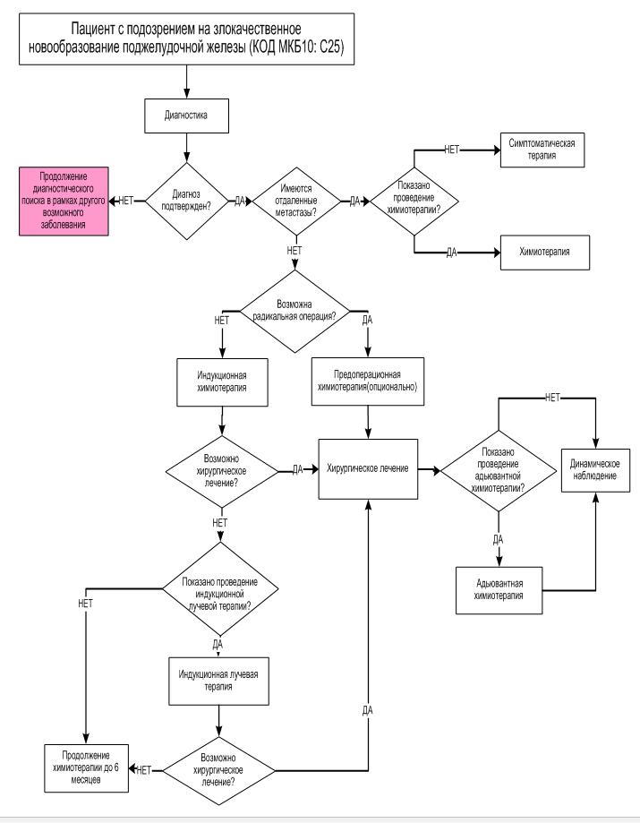
Лечение
Назначение и применение лекарственных препаратов, указанных в клинической рекомендации, направлено на обеспечение пациента клинически эффективной и безопасной медицинской помощью, в связи с чем их назначение и применение в конкретной клинической ситуации определяется в соответствии с инструкциями по применению конкретных лекарственных препаратов с реализацией представленных в инструкции мер предосторожности при их применении, также возможна коррекция доз с учетом состояния пациента.
Уровень убедительности рекомендаций в (уровень достоверности доказательств 2).
Комментарий: при резектабельном РПЖ рекомендуется на первом этапе проведение хирургического лечения. Альтернативным вариантом является периоперационная химиотерапия длительностью 2-3 месяца до операции и 3-4 месяца после нее. Все большее число исследований свидетельствует, что проведение периоперационной химиотерапии ассоциировано с повышением частоты R0 резекции и продолжительности жизни. Режимы предоперационной химиотерапии представлены в таблице 4. Предпочтительными режимами (при отсутствии противопоказаний) являются FOLFIRINOX или комбинации гемцитабина** и паклитаксел+альбумина. При наличии у пациентов мутаций в генах вRCA или PALB2, оптимальным является применение комбинации FOLFIRINOX или комбинации гемцитабина** с соединениями платины. Начало лечения с химиотерапии сопряжено с необходимостью биопсии опухоли для морфологической верификации диагноза и выполнения желчеразгрузочных процедур [41].
• У пациентов с погранично резектабельным и нерезектабельным раком поджелудочной железы (Т3-4N0-1M0) рекомендуется проводить предоперационную и индукционную химиотерапию соответственно, а в последующем направлять пациентов в крупные центры, обладающие большим опытом лечения данного заболевания, для повторной оценки резектабельности [45].
Уровень убедительности рекомендаций С (уровень достоверности доказательств 5).
Комментарий. Критерии резектабельности рака поджелудочной железы изложены в таблице 2.
Таблица 2.Оценка резектабельности неметастатического рака поджелудочной железы[16,46].
* Операция Appleby возможна только в специализированных клиниках с участием специалистов, имеющих опыт подобных вмешательств, на фоне стабилизации или частичного клинического ответа на предоперационную терапию.
• Если при операции по поводу рака головки поджелудочной железы у пациента процесс признается нерезектабельным, и есть угроза развития кишечной непроходимости и/или механической желтухи в ближайшие сроки, рекомендуется выполнить формирование обходных анастомозов для профилактики механической желтухи и стеноза верхних отделов желудочно-кишечного тракта (ЖКТ) [16,18].
Уровень убедительности рекомендаций С (уровень достоверности доказательств 5).
• В случае тяжелых сопутствующих заболеваний, исключающей выполнение оперативного вмешательства, пациентам с раком поджелудочной железы рекомендуется проведение паллиативного лекарственного лечения, миниинвазивных процедур (например, чрескожная чреспеченочная холангиостомия ЧЧХС, стентирование общего желчного протока, стентирование двенадцатиперстной кишки) для купирования симптомов желтухи или высокой тонкокишечной непроходимости, а также симптоматической терапии [16,18].
Уровень убедительности рекомендаций с (уровень достоверности доказательств 5).
Комментарии. Решение о невозможности хирургического лечения может приниматься только на консилиуме с участием врача-хирурга, врача-терапевта, врача-анестезиолога-реаниматолога.
• У пациентов с локализацией образования в головке поджелудочной железы рекомендуется выполнять гастропанкреатодуоденальную резекцию [18,39].
Уровень убедительности рекомендаций С (уровень достоверности доказательств 4).
Комментарий. Стандартный объем лимфодиссекции предполагает удаление следующих лимфатических узлов - надпилорические и подпилорические лимфатические узлы, лимфоузлы по ходу печеночной артерии и чревного ствола с его ветвями, лимфоузлы вдоль общего желчного протока, лимфоузлы вокруг пузырного протока, ретропанкреатические лимфоузлы, лимфоузлы по нижнему краю головки поджелудочной железы, лимфоузлы по правой полуокружности верхней брыжеечной артерии, лимфоузлы по верхнему краю головки поджелудочной железы. При отсутствии опухолевой инвазии магистральных сосудов и достаточном опыте хирурга возможно выполнение операции лапароскопическим доступом.
• У пациентов с локализацией карциномы в теле или хвосте поджелудочной железы рекомендуется выполнять дистальную субтотальную резекцию поджелудочной железы, включающую удаление тела, хвоста железы, а также селезенки [18,40].
Уровень убедительности рекомендаций С (уровень достоверности доказательств 4).
Комментарий. При технической возможности и достаточном опыте врача-хирурга возможно выполнение операции лапароскопическим доступом. Рекомендовано удаление следующих групп лимфозулов: лимфоузлы ворот селезенки, лимфоузлы вдоль селезеночной артерии, лимфоузлы по нижнему краю поджелудочной железы, вдоль общей печеной артерии и чревного ствола, расположенные вдоль левой полуокружности верхней брыжеечной артерии, средние ободочные лимфоузлы вдоль одноименной артерии.
• У пациентов с поражением карциномой всех отделов поджелудочной железы рекомендуется выполнить тотальную панкреатэктомию для увеличения выживаемости пациентов [18,47].
Уровень убедительности рекомендаций С (уровень достоверности доказательств 4).
• Пациентам с раком поджелудочной железы при отсутствии медицинских противопоказаний при хирургическом вмешательстве рекомендуется профилактика инфекционных осложнений антибактериальными лекарственными препаратами [48].
Уровень убедительности рекомендаций С (уровень достоверности доказательств 4).
Комментарий: выбор противомикробных препаратов лечащий врач должен определять для каждого пациента индивидуально с учетом его особенностей.
Уровень убедительности рекомендаций с (уровень достоверности доказательств 5).
• У пациентов с погранично резектабельным раком поджелудочной железы (Т3-4N0-1M0) рекомендуется проведение предоперационной химиотерапии с последующей оценкой результатов; при отсутствии отрицательной динамики рекомендуется выполнение операции [49].
Уровень убедительности рекомендаций с (уровень достоверности доказательств 5).
Комментарий. Основным методом предоперационной терапии является химиотерапия. Режимы химиотерапии аналогичны изложенным для лечения метастатического рака (таблица 4). Предпочтительными режимами (при отсутствии противопоказаний) являются FOLFIRINOX или комбинации гемцитабина** и паклитаксел+альбумина. При наличии у пациентов мутаций в генах вRCA или PALB2, оптимальным является применение комбинации FOLFIRINOX или комбинации гемцитабина** с соединениями платины. При выборе режима химиотерапии следует учитывать следующие данные: общее состояние пациента, возраст, наличие осложнений опухолевого процесса и серьезных сопутствующих заболеваний.
• У пациентов с нерезектабельным раком поджелудочной железы (Т3-4N0-1M0) рекомендуется проведение индукционной терапии с последующей повторной оценкой резектабельности [49-52].
Уровень убедительности рекомендаций - с (уровень достоверности доказательств - 4).
Комментарий. Основным методом индукционной терапии является химиотерапия. Режимы химиотерапии аналогичны изложенным для лечения метастатического рака (таблица 4). Предпочтительными режимами (при отсутствии противопоказаний) являются FOLFIRINOX или комбинации гемцитабина** и паклитаксел+альбумина. При наличии у пациентов мутаций в генах вRCA или PALB2, оптимальным является применение комбинации FOLFIRINOX или комбинации гемцитабина** с соединениями платины. При выборе режима химиотерапии следует учитывать следующие данные: общее состояние пациента, возраст, наличие осложнений опухолевого процесса и серьезных сопутствующих заболеваний.
Длительность индукционной химиотерапии определяется достижением резектабельности. Рекомендуется оценивать эффект по КТ или МРТ каждые 6-8 недель. В случае отсутствия прогрессирования при первой оценке эффекта (уменьшение опухоли или стабилизация по критериям RECIST 1,1 (приложение Г2)) рекомендуется продолжить химиотерапию. В случае отсутствия положительной динамики опухолевого процесса по данным двух последних изображений следует рассмотреть возможность выполнения радикальной операции.
В случае сохранения нерезектабельного процесса и отсутствия нарастания эффекта после окончания 16 недель индукционной химиотерапии рекомендуется продолжение ранее начатого режима химиотерапии (при его хорошей переносимости) либо проведение поддерживающей химиотерапии (например, монотерапии фторурацилом**/капецитабином**, если до этого пациент получал FOLFIRINOX). Доказательств преимущества одного из этих подходов нет.
Рекомендуемая суммарная продолжительность химиотерапии с учетом индукционного и поддерживающего этапов должна составлять не менее 6 месяцев. Применение химиотерапии более 6 месяцев (например, до прогрессирования опухоли) также является оправданной опцией ввиду отсутствия клинических исследований, посвященных вопросу оптимальной длительности химиотерапии в этой группе пациентов. Решение о продолжении химиотерапии до прогрессирования должно приниматься с учетом динамики эффекта и переносимости данного лечения.
Роль лучевой терапии в рамках индукционной терапии рака поджелудочной железы окончательно не определена, и ее назначение остается на усмотрение врача. Возможно, добавление лучевой терапии к консервативному лечению после нескольких месяцев химиотерапии способно увеличить вероятность достижения резектабельности. Облучению подвергается первичная опухоль. Целесообразность облучения регионарной клетчатки сомнительна. Применение стереотаксической лучевой терапии*** представляется оптимальным. При использовании методик лучевой терапии с модуляцией интенсивности (IMRT) или ротационным облучением (RapidArc) началу курса лечения должна предшествовать процедура верификации рассчитанного лечебного плана пациента. Возможные режимы проведения стереотаксической лучевой терапии представлены ниже:
• РОД 5-9 Гр, СОД 25-45Гр, пятидневный режим лечения,.
• РОД 8-15 Гр, СОД 24-45Гр, трехдневный режим лечения.
Выбор режима фракционирования при проведении стереотаксической лучевой терапии зависит от технического оснащения учреждения. Пятидневный режим предполагает следующую программу: РОД 7,5 Гр, 5 раз в неделю, СОД 37,5 Гр. Трехдневный режим проводится по следующей программе: РОД 8-12 Гр, 3 раза в неделю, СОД 24-36 Гр. При невозможности проведения стереотаксической лучевой терапии*** целесообразно проведение химиолучевой терапии с РОД 2,4 Гр до СОД 36 Гр или РОД 1,8-2,0 Гр до СОД 45-54 Гр в сочетаннии с капецитабином** в дозе 1600 мг/м2 в сутки внутрь ежедневно в течение всего периода облучения [53]. Применение гемцитабина** в дозе 300 мг/м2 в неделю в/в капельно в качестве радосенсибилизатора во время лучевой терапии является возможной альтернативой, однако существенно более токсичной, и, по-видимому, менее эффективной [54].
• После удаления карциномы поджелудочной железы I-III стадий (Т1-3N0-1M0) всем пациентам с раком поджелудочной железы при отсутствии противопоказаний рекомендуется начать в течение 3 месяцев адъювантную химиотерапию для достижения ремиссии [55].
Уровень убедительности рекомендаций А (уровень достоверности доказательств 1).
Комментарий. Лечение должно быть начато в течение 3 месяцев после операции, оптимально - в промежутке между 4 и 8 неделями после операции. Если состояние пациента после операции не позволяет начать ХТ в течение 3 мес., более позднее начало адъювантной терапии все же целесообразно, хотя и менее эффективно [56]. Длительность адьювантной химиотерапии составляет 6 месяцев [57]. Перед началом химиотерапии целесообразно выполнить обследование (оценка грудной и брюшной полостей, а также СА 19-9), чтобы убедиться в отсутствии прогрессирования заболевания. Наиболее предпочтительным режимом адъювантной химиотерапии является режим mFOLFORINOX, при противопоказаниях к его применению - комбинация GEMCAP, а при невозможности ее применения - монотерапия гемцитабином** или фторурацилом**/капецитабином** (таблица 3) [55,57-59].
Таблица 3. Режимы адьювантной химиотерапии при раке поджелудочной железы.
1 mFOLFIRINOX обладает наибольшей эффективностью, но рекомендуется только пациентам с ECOG 0-1 (приложение Г1), без серьезных осложнений хирургического лечения и сопутствующих заболеваний.
2 У пациентов, которым невозможно проведение адъювантной химиотерапии mFOLFIRINOX, предпочтительным режимом является GEMCAP.
При положительных краях резекции (R1) режимы химиотерапии остаются теми же, однако польза режима GEMCAP при R1-статусе сомнительна.
Роль адьювантной лучевой терапии в настоящее время изучается в проспективных рандомизированных исследованиях. Ее рутинное применение не рекомендуется даже при положительных краях рекекции (R1) или при подтвержденных метастазах в регионарных лимфоуздах (рN1-2).
• Рекомендуется проводить химиотерапию у пациентов с неметастатическим раком поджелудочной железы общей длительностью не менее 6 месяцев [57].
Уровень убедительности рекомендаций с (уровень достоверности доказательств 4).
Комментарий. В случае применения предоперационной химиотерапии длительностью 6 месяцев с последующим хирургическим лечением, после операции рекомендовано динамическое наблюдение без адьювантной терапии. Если длительность предоперационной химиотерапии была меньше 6 месяцев, рекомендовано применение адьювантной химиотерапии таким образом, чтобы общая продолжительность химиотерапии составила 6 месяцев. В этом случае рекомендуется проводить адъювантный этап химиотерапии с использованием тех же противоопухолевых препаратов, которые были использованы перед операцией. Однако, учитывая более высокий риск непереносимой токсичности после операции по сравнению с предоперационным этапом, следует адаптировать дозы препаратов из предоперационного режима в соответствии с состоянием пациента после операции.
Неудовлетворительная переносимость химиотерапии может быть основанием для преждевременного прекращения терапии.
• У пациентов с метастатическим раком поджелудочной железы рекомендуется применение системной химиотерапии с целью контроля симптомов заболевания и увеличения продолжительности жизни [64-67].
Уровень убедительности рекомендаций В (уровень достоверности доказательств 1).
Комментарий. Рекомендуемые режимы химиотерапии I линии при раке поджелудочной железы суммированы в таблице 4. При применении любого режима химиотерапии рекомендуется продолжение лечения до прогрессирования или до неприемлемой токсичности, которая сохраняется, несмотря на редукции доз препаратов.
Таблица 4. Химиотерапия I линии рака поджелудочной железы.
Решение, какой режим предпочесть при метастатическом раке поджелудочной железы, зависит, в первую очередь, от состояния пациента. В случае удовлетворительного общего состояния ECOG 0-1 (Приложение Г1), нормальных показателях функции печени и почек, отсутствии серьезных осложнений опухолевого процесса и сопутствующих заболеваний, рекомендуется применение режимов FOLFIRINOX или гемцитабин** + паклитаксел+альбумин. Отдельным пациентам, имеющим значительное распространение опухолевого процесса и связанные с этим симптомы (общее состояние по шкале ECOG 2 балла), может быть рекомендована комбинация гемцитабина** и паклитаксел+альбумина, если ожидается, что в случае достижения противоопухолевого эффекта симптомы болезни могут регрессировать [64,67,68].
Пациентам с мутацией в гене вRCA1 или вRCA2, а также пациентам, семейный анамнез которых отягощен наличием двух или более родственников 1-3 степени родства, страдавших раком молочной железы, яичников или поджелудочной железы, рекомендуется применение комбинации FOLFIRINOX или комбинации гемцитабина** с соединением платины (с цисплатином**, карбоплатином** или оксалиплатином**) [71].
В случае неудовлетворения вышеперечисленным критериям рекомендуется монохимиотерапия гемцитабином**[65]. Пациентам в тяжелом состоянии проведение химиотерапии не рекомендуется; в этом случае следует проводить только симптоматическую терапию [16].
Комбинация гемцитабина** и эрлотиниба** не рекомендуется для применения при раке поджелудочной железы. Добавление эрлотиниба** к гемцитабину** по данным рандомизированного исследования продемонстрировало минимальное преимущество в продолжительности жизни при существенном увеличении токсичности [64,72].
Значительная токсичность режима FOLFIRINOX обосновывает изначальную модификацию данного режима, которая может включать один или несколько нижеперечисленных вариантов[64]:
• первичная профилактика нейтропении колониестимулирующим фактором;
• редукция дозы болюсного (до 320 мг/м2 или полная отмена) и инфузионного (до 2000 мг/м2) введения фторурацила**;
• редукция дозы иринотекана** (до 150 мг/м2);
• редукция дозы оксалиплатина** (до 65 мг/м2).
Также после 8 курсов химиотерапии FOLFIRINOX возможен переход на поддерживающую терапию фторурацилом**/капецитабином** или режим FOLFIRI до прогрессирования. В этом случае после прогрессирования следует рассмотреть реиндукцию режима FOLFIRINOX как одну из опций терапии второй линии[73].
• У пациентов с метастатическим раком поджелудочной железы и патогенными герминальными мутациями в генах вRCA в случае отсутствия прогрессирования после проведения не менее 16 недель платиносодержащей химиотерапии I линии рекомендуется рассмотреть либо продолжение химиотерапии (в том числе в виде поддерживающей химиотерапии), либо переход на поддерживающую терапию олапарибом до прогрессирования заболевания или непереносимой токсичности [74].
Уровень убедительности рекомендаций с (уровень достоверности доказательств 2).
Комментарий. Проведенное рандомизированное исследование продемонстрировало преимущество в отношении времени без прогрессирования при применении поддерживающей терапии олапарибом в таблетках в дозе 300 мг 2 раза в сутки длительностью до прогрессирования заболевания или непереносимой токсичности при сравнении с плацебо у пациентов с метастатическим раком поджелудочной железы и патогенными герминальными мутациями в генах вRCA в случае отсутствия прогрессирования после проведения не менее 16 недель платиносодержащей химиотерапии I линии. Лечение олапарибом должно быть начато не позже 8 недель от даты последнего курса химиотерапии. На настоящий момент времени олапариб не продемонстрировал увеличения продолжительности жизни при сравнении с поддерживающей терапией плацебо [74].
• При прогрессировании после адъювантной химиотерапии и/или химиотерапии первой линии всем пациентам с раком поджелудочной железы в удовлетворительном состоянии рекомендуется проведение химиотерапии второй линии с целью контроля симптомов заболевания и увеличения продолжительности жизни [75,76].
Уровень убедительности рекомендаций в (уровень достоверности доказательств 3).
Комментарий. Химиотерапия II линии может быть рекомендована пациентам в удовлетворительном состоянии (статус ECOG 0-1) и отдельным пациентам в состоянии средней тяжести (статус ECOG 2) (Приложение Г1), связанном с распространением опухолевого процесса, если эффект химиотерапии позволяет рассчитывать на улучшение общего состояния. Пациентам в тяжелом общем состоянии (статус ECOG 3-4) рекомендуется только симптоматическое лечение. В случае, если прогрессирование развилось более чем через 6 месяцев после прекращения предыдущей химиотерапии, целесообразно возобновление той же химиотерапии. В противном случае рекомендуется начать химиотерапию другими препаратами. Рекомендуемые режимы химиотерапии II линии при раке поджелудочной железы суммированы в таблице 5[77-81].
Таблица 5. Химиотерапия II линии рака поджелудочной железы.
В случае кахексии целесообразно назначение мегестрола ацетата [103,104] в дозе 320-480 мг внутрь 1 раз в сутки с продолжительностью, определяемой индивидуально. Данных, поддерживающих применение химиотерапии III линии, не существует. Решение о применении химиотерапии III линии принимается индивидуально.
• Пациентам с изолированным локорегионарным рецидивом после хирургического лечения, а также продолженным ростом первичной нерезектабельной опухоли после химиотерапии при отсутствии отдаленных метастазов рекомендуется рассмотреть либо хирургическое лечение (в объеме ререзекции поджелудочной железы или экстирпации культи), либо проведение химиолучевой терапии, либо проведение 3-4 месяцев химиотерапии с последующим проведением стереотаксической лучевой терапии[105,106].
Уровень убедительности рекомендаций С (уровень достоверности доказательств 5).
Комментарий: целесообразно проведение химиолучевой терапии или 3-4 месяцев химиотерапии с последующим проведением стереотаксической лучевой терапии. Облучение проводится до СОД 54,4 Гр за 28 фракций в сочетании с капецитабином** в дозе 830 мг / м2 2 раза в сутки внутрь ежедневно в дни лучевой терапии. В случае применения стереотаксической лучевой терапии рекомендуется использовать 3 фракции до СОД 30-45 Гр или 5 фракций до СОД 25-45 Гр. В объём облучения включается первичная опухоль с вовлеченными лимфатическими узлами или рецидив опухоли.
Уровень убедительности рекомендаций С (уровень достоверности доказательств 5).
Комментарий. Пациенты с механической желтухой нуждаются в выполнении билиодигестивных вмешательств, если планируется начало лечения с консервативного этапа. Гипербилирубинемия существенно не повышает риск серьезных послеоперационных осложнений, а желчеразгрузочные операции значительно и часто необоснованно отдаляют радикальное хирургическое лечение. Рекомендуется выполнение миниинвазивного желчеотведения (антеградным (чрескожные чреспеченочные вмешательства) или ретроградным (эндоскопические вмешательства) доступом. Открытые билиодигестивные вмешательства показаны только в случае неэффетивности либо невозможности проведения миниинвазивного желчеотведния, следует применить такие виды обходных анастомозов, которые могли бы быть использованы в ходе реконструкции при выполнении радикальной операции на втором этапе (например, формирование гепатикоэнтероанастомоза; использование «длинной» петли кишки; проведение петли тощей кишки впередибодочно ).
• Пациентам с механической желтухой рекомендуется выполнение билиодигестивных вмешательств, если планируется только консервативная терапия, для желчеотведения [108].
Уровень убедительности рекомендаций с (уровень достоверности доказательств 4).
Комментарий. Рекомендуется выполнение миниинвазивного желчеотведения (антеградным (чрескожные чреспеченочные вмешательства) или ретроградным (эндоскопические вмешательства) доступом. Выполнение открытых билиодигестивных вмешательств показано только в случае неэффетивности либо невозможности проведения миниинвазивного желчеотведния.
• Пациентам с непроходимостью выходного отдела желудка или двенадцатиперстной кишки, вызванной сдавлением и/или инфильтрацией опухолью пилорического отдела желудка или двенадцатиперстной кишки, рекомендуется неотложное разрешение данного осложнения в виде стентирования или формирования обходных анастомозов, если планируется начало лечения с консервативного этапа [108,109].
Уровень убедительности рекомендаций с (уровень достоверности доказательств 4).
• Пациентам с выраженным болевым синдромом и невозможности выполнения радикальной операции рекомендуется назначение адекватных анальгетиков, выполнение блокады чревного сплетения или паллиативной лучевой терапии с целью уменьшения выраженности болей [10,18,110-112].
Уровень убедительности рекомендаций с (уровень достоверности доказательств 5).
Комментарий. Блокада чревного сплетения выполняется чрескожно или эндоскопически. В качестве альтернативы с обезболивающей целью может быть применена лучевая терапия. Возможно проведение курса стереотаксической лучевой терапии (РОД 5 - 6 Гр, 5 раз в неделю, СОД 25 - 30 Гр, в зависимости от объема облучения окружающих критических органов, с учетом их толерантности) или курса конформной лучевоой терапии в режиме гипофракционирования (РОД 3 - 4 Гр, 5 раз в неделю, СОД 30 - 28 Гр соответственно). Процедура верификации рассчитанного лечебного плана пациента должна предшествовать началу курса облучения при использовании методик лучевой терапии с модуляцией интенсивности (IMRT) или ротационном облучении (RapidArc). Пациент также должен получать те анальгетические препараты, которые обеспечивают стойкое купирование болевого синдрома.
• При лечении асцита у пациентов рекомендуется выполнение лапароцентеза и применение диуретиков с целью контроля симптомов данного осложнения [113,114].
Уровень убедительности рекомендаций С (уровень достоверности доказательств 5).
• У пациентов с раком поджелудочной железы рекомендуется проведение поддерживающей и симптоматической терапии с целью улучшения качества жизни и переносимости противоопухолевого лечения [115].
Уровень убедительности рекомендаций С (уровень достоверности доказательств 5).
Комментарий:
Принципы лечения и профилактики тошноты и рвоты у пациентов с раком поджелудочной железы соответствуют принципам, изложенным в рекомендациях «Практические рекомендации по профилактике и лечению тошноты и рвоты у онкологических больных. [116].
Принципы лечения и профилактики костных осложнений у пациентов с раком поджелудочной железы соответствуют принципам, изложенным в методических рекомендациях «Использование остеомодифицирующих агентов для профилактики и лечения патологии костной ткани при злокачественных новообразованиях» [117].
Принципы профилактики и лечения инфекционных осложнений и фебрильной нейтропении у пациентов раком поджелудочной железы соответствуют принципам, изложенным в методических рекомендациях «Практические рекомендации по диагностике и лечению фебрильной нейтропении» [118].
Принципы профилактики и лечения гепатотоксичности у пациентов раком поджелудочной железы соответствуют принципам, изложенным в методических рекомендациях «Клинические рекомендации по коррекции гепа-тотоксичности, индуцированной противоопухолевой терапией» [119].
Принципы профилактики и лечения сердечно-сосудистых осложнений у пациентов раком поджелудочной железы соответствуют принципам, изложенным в методических рекомендациях «Практические рекомендации по коррекции кардиоваскулярной токсичности противоопухолевой лекарственной терапии» [120].
Принципы профилактики и лечения кожных осложнений у пациентов раком поджелудочной железы соответствуют принципам, изложенным в методических рекомендациях «Практические рекомендации по лекарственному лечению дерматологических реакций у пациентов, получающих противоопухолевую лекарственную терапию» [121].
Принципы нутритивной поддержки у пациентов раком поджелудочной железы соответствуют принципам, изложенным в методических рекомендациях «Практические рекомендации по нутритивной поддержке онкологических больных» [122].
Принципы профилактики и лечения нефротоксичности у пациентов раком поджелудочной железы соответствуют принципам, изложенным в методических рекомендациях «Практические рекомендации по коррекции нефротоксичности противоопухолевых препаратов» [123].
Принципы профилактики и лечения тромбоэмболических осложнений у пациентов раком поджелудочной железы соответствуют принципам, изложенным в методических рекомендациях «Практические рекомендации по профилактике и лечению тромбоэмболических осложнений у онкологических больных» [124].
Принципы профилактики и лечения последствий экстравазации лекарственных препаратов у пациентов раком поджелудочной железы соответствуют принципам, изложенным в методических рекомендациях «Рекомендации по лечению последствий экстравазации противоопухолевых препаратов» [125].
Принципы профилактики и лечения иммуноопосредованных нежелательных явлений у пациентов раком поджелудочной железы соответствуют принципам, изложенным в методических рекомендациях «Практические рекомендации по управлению иммуноопосредованными нежелательными явлениями» [126].
Диетотерапия.
Не применяется.
3,1 Хирургическое лечение.
• У пациентов с резектабельным раком поджелудочной железы I-III стадий (Т1-3N0-1M0) рекомендуется комбинированное лечение, включающее операцию и либо адъювантную, либо периоперационную химиотерапию [39-44].Уровень убедительности рекомендаций в (уровень достоверности доказательств 2).
Комментарий: при резектабельном РПЖ рекомендуется на первом этапе проведение хирургического лечения. Альтернативным вариантом является периоперационная химиотерапия длительностью 2-3 месяца до операции и 3-4 месяца после нее. Все большее число исследований свидетельствует, что проведение периоперационной химиотерапии ассоциировано с повышением частоты R0 резекции и продолжительности жизни. Режимы предоперационной химиотерапии представлены в таблице 4. Предпочтительными режимами (при отсутствии противопоказаний) являются FOLFIRINOX или комбинации гемцитабина** и паклитаксел+альбумина. При наличии у пациентов мутаций в генах вRCA или PALB2, оптимальным является применение комбинации FOLFIRINOX или комбинации гемцитабина** с соединениями платины. Начало лечения с химиотерапии сопряжено с необходимостью биопсии опухоли для морфологической верификации диагноза и выполнения желчеразгрузочных процедур [41].
• У пациентов с погранично резектабельным и нерезектабельным раком поджелудочной железы (Т3-4N0-1M0) рекомендуется проводить предоперационную и индукционную химиотерапию соответственно, а в последующем направлять пациентов в крупные центры, обладающие большим опытом лечения данного заболевания, для повторной оценки резектабельности [45].
Уровень убедительности рекомендаций С (уровень достоверности доказательств 5).
Комментарий. Критерии резектабельности рака поджелудочной железы изложены в таблице 2.
Таблица 2.Оценка резектабельности неметастатического рака поджелудочной железы[16,46].
| Сосуд | Категория | ||
| Резектабельный | Погранично резектабельный | Нерезектабельный (местнораспространенный) | |
| Верхняя брыжеечная артерия | Не вовлечена; нормальная жировая прослойка между опухолью и артерией | Опухоль прилежит к ≤180° (половина или менее) окружности артерии; периартериальная исчерченность и опухолевые очаги, выпуклой поверхностью контактирующие со стенкой сосуда (на небольшой площади), что повышает шанс их удаления | Опухоль прилежит к более 180° окружности |
| Чревный ствол / печеночная артерия | Не вовлечены | Охват/прилежание к общей печеночной артерии на небольшом протяжении (чаще в зоне отхождения гастродуоденальной артерии); хирург должен быть готов к резекции сосуда с последующей реконструкцией При опухолях тела/хвоста: инфильтрация чревного ствола ≤180° или >180° без вовлечения аорты, гастродуоденальной артерии, что позволяет выполнить операцию Appleby* | Охват опухолью и отсутствие технических возможностей для реконструкции из-за распространения на чревный ствол на уровне отхождения селезеночной и левой желудочной артерии или на проксимальный отдел чревного ствола При опухолях тела/хвоста: инфильтрация чревного ствола >180° или ≤180° с вовлечением аорты |
| Верхняя брыжеечная вена / воротная вена | Проходимы | Оклюзия короткого сегмента с неизмененным сосудом выше и ниже; изолированная окклюзия сегмента вены без инвазии верхней брыжеечной артерии является редкостью и должно быть явно выражено на всех снимках КТ | Окклюзия и отсутствие перспектив реконструкции |
* Операция Appleby возможна только в специализированных клиниках с участием специалистов, имеющих опыт подобных вмешательств, на фоне стабилизации или частичного клинического ответа на предоперационную терапию.
• Если при операции по поводу рака головки поджелудочной железы у пациента процесс признается нерезектабельным, и есть угроза развития кишечной непроходимости и/или механической желтухи в ближайшие сроки, рекомендуется выполнить формирование обходных анастомозов для профилактики механической желтухи и стеноза верхних отделов желудочно-кишечного тракта (ЖКТ) [16,18].
Уровень убедительности рекомендаций С (уровень достоверности доказательств 5).
• В случае тяжелых сопутствующих заболеваний, исключающей выполнение оперативного вмешательства, пациентам с раком поджелудочной железы рекомендуется проведение паллиативного лекарственного лечения, миниинвазивных процедур (например, чрескожная чреспеченочная холангиостомия ЧЧХС, стентирование общего желчного протока, стентирование двенадцатиперстной кишки) для купирования симптомов желтухи или высокой тонкокишечной непроходимости, а также симптоматической терапии [16,18].
Уровень убедительности рекомендаций с (уровень достоверности доказательств 5).
Комментарии. Решение о невозможности хирургического лечения может приниматься только на консилиуме с участием врача-хирурга, врача-терапевта, врача-анестезиолога-реаниматолога.
• У пациентов с локализацией образования в головке поджелудочной железы рекомендуется выполнять гастропанкреатодуоденальную резекцию [18,39].
Уровень убедительности рекомендаций С (уровень достоверности доказательств 4).
Комментарий. Стандартный объем лимфодиссекции предполагает удаление следующих лимфатических узлов - надпилорические и подпилорические лимфатические узлы, лимфоузлы по ходу печеночной артерии и чревного ствола с его ветвями, лимфоузлы вдоль общего желчного протока, лимфоузлы вокруг пузырного протока, ретропанкреатические лимфоузлы, лимфоузлы по нижнему краю головки поджелудочной железы, лимфоузлы по правой полуокружности верхней брыжеечной артерии, лимфоузлы по верхнему краю головки поджелудочной железы. При отсутствии опухолевой инвазии магистральных сосудов и достаточном опыте хирурга возможно выполнение операции лапароскопическим доступом.
• У пациентов с локализацией карциномы в теле или хвосте поджелудочной железы рекомендуется выполнять дистальную субтотальную резекцию поджелудочной железы, включающую удаление тела, хвоста железы, а также селезенки [18,40].
Уровень убедительности рекомендаций С (уровень достоверности доказательств 4).
Комментарий. При технической возможности и достаточном опыте врача-хирурга возможно выполнение операции лапароскопическим доступом. Рекомендовано удаление следующих групп лимфозулов: лимфоузлы ворот селезенки, лимфоузлы вдоль селезеночной артерии, лимфоузлы по нижнему краю поджелудочной железы, вдоль общей печеной артерии и чревного ствола, расположенные вдоль левой полуокружности верхней брыжеечной артерии, средние ободочные лимфоузлы вдоль одноименной артерии.
• У пациентов с поражением карциномой всех отделов поджелудочной железы рекомендуется выполнить тотальную панкреатэктомию для увеличения выживаемости пациентов [18,47].
Уровень убедительности рекомендаций С (уровень достоверности доказательств 4).
• Пациентам с раком поджелудочной железы при отсутствии медицинских противопоказаний при хирургическом вмешательстве рекомендуется профилактика инфекционных осложнений антибактериальными лекарственными препаратами [48].
Уровень убедительности рекомендаций С (уровень достоверности доказательств 4).
Комментарий: выбор противомикробных препаратов лечащий врач должен определять для каждого пациента индивидуально с учетом его особенностей.
3,2 Консервативное лечение.
• У пациентов с раком поджелудочной железы рекомендуется проведение противоопухолевой лекарственной терапии в соответствие с общими принципами, изложенными в «Практических рекомендациях по общим вопросам проведения противоопухолевой лекарственной терапии» Российского общества клинической онкологии [11].Уровень убедительности рекомендаций с (уровень достоверности доказательств 5).
• У пациентов с погранично резектабельным раком поджелудочной железы (Т3-4N0-1M0) рекомендуется проведение предоперационной химиотерапии с последующей оценкой результатов; при отсутствии отрицательной динамики рекомендуется выполнение операции [49].
Уровень убедительности рекомендаций с (уровень достоверности доказательств 5).
Комментарий. Основным методом предоперационной терапии является химиотерапия. Режимы химиотерапии аналогичны изложенным для лечения метастатического рака (таблица 4). Предпочтительными режимами (при отсутствии противопоказаний) являются FOLFIRINOX или комбинации гемцитабина** и паклитаксел+альбумина. При наличии у пациентов мутаций в генах вRCA или PALB2, оптимальным является применение комбинации FOLFIRINOX или комбинации гемцитабина** с соединениями платины. При выборе режима химиотерапии следует учитывать следующие данные: общее состояние пациента, возраст, наличие осложнений опухолевого процесса и серьезных сопутствующих заболеваний.
• У пациентов с нерезектабельным раком поджелудочной железы (Т3-4N0-1M0) рекомендуется проведение индукционной терапии с последующей повторной оценкой резектабельности [49-52].
Уровень убедительности рекомендаций - с (уровень достоверности доказательств - 4).
Комментарий. Основным методом индукционной терапии является химиотерапия. Режимы химиотерапии аналогичны изложенным для лечения метастатического рака (таблица 4). Предпочтительными режимами (при отсутствии противопоказаний) являются FOLFIRINOX или комбинации гемцитабина** и паклитаксел+альбумина. При наличии у пациентов мутаций в генах вRCA или PALB2, оптимальным является применение комбинации FOLFIRINOX или комбинации гемцитабина** с соединениями платины. При выборе режима химиотерапии следует учитывать следующие данные: общее состояние пациента, возраст, наличие осложнений опухолевого процесса и серьезных сопутствующих заболеваний.
Длительность индукционной химиотерапии определяется достижением резектабельности. Рекомендуется оценивать эффект по КТ или МРТ каждые 6-8 недель. В случае отсутствия прогрессирования при первой оценке эффекта (уменьшение опухоли или стабилизация по критериям RECIST 1,1 (приложение Г2)) рекомендуется продолжить химиотерапию. В случае отсутствия положительной динамики опухолевого процесса по данным двух последних изображений следует рассмотреть возможность выполнения радикальной операции.
В случае сохранения нерезектабельного процесса и отсутствия нарастания эффекта после окончания 16 недель индукционной химиотерапии рекомендуется продолжение ранее начатого режима химиотерапии (при его хорошей переносимости) либо проведение поддерживающей химиотерапии (например, монотерапии фторурацилом**/капецитабином**, если до этого пациент получал FOLFIRINOX). Доказательств преимущества одного из этих подходов нет.
Рекомендуемая суммарная продолжительность химиотерапии с учетом индукционного и поддерживающего этапов должна составлять не менее 6 месяцев. Применение химиотерапии более 6 месяцев (например, до прогрессирования опухоли) также является оправданной опцией ввиду отсутствия клинических исследований, посвященных вопросу оптимальной длительности химиотерапии в этой группе пациентов. Решение о продолжении химиотерапии до прогрессирования должно приниматься с учетом динамики эффекта и переносимости данного лечения.
Роль лучевой терапии в рамках индукционной терапии рака поджелудочной железы окончательно не определена, и ее назначение остается на усмотрение врача. Возможно, добавление лучевой терапии к консервативному лечению после нескольких месяцев химиотерапии способно увеличить вероятность достижения резектабельности. Облучению подвергается первичная опухоль. Целесообразность облучения регионарной клетчатки сомнительна. Применение стереотаксической лучевой терапии*** представляется оптимальным. При использовании методик лучевой терапии с модуляцией интенсивности (IMRT) или ротационным облучением (RapidArc) началу курса лечения должна предшествовать процедура верификации рассчитанного лечебного плана пациента. Возможные режимы проведения стереотаксической лучевой терапии представлены ниже:
• РОД 5-9 Гр, СОД 25-45Гр, пятидневный режим лечения,.
• РОД 8-15 Гр, СОД 24-45Гр, трехдневный режим лечения.
Выбор режима фракционирования при проведении стереотаксической лучевой терапии зависит от технического оснащения учреждения. Пятидневный режим предполагает следующую программу: РОД 7,5 Гр, 5 раз в неделю, СОД 37,5 Гр. Трехдневный режим проводится по следующей программе: РОД 8-12 Гр, 3 раза в неделю, СОД 24-36 Гр. При невозможности проведения стереотаксической лучевой терапии*** целесообразно проведение химиолучевой терапии с РОД 2,4 Гр до СОД 36 Гр или РОД 1,8-2,0 Гр до СОД 45-54 Гр в сочетаннии с капецитабином** в дозе 1600 мг/м2 в сутки внутрь ежедневно в течение всего периода облучения [53]. Применение гемцитабина** в дозе 300 мг/м2 в неделю в/в капельно в качестве радосенсибилизатора во время лучевой терапии является возможной альтернативой, однако существенно более токсичной, и, по-видимому, менее эффективной [54].
• После удаления карциномы поджелудочной железы I-III стадий (Т1-3N0-1M0) всем пациентам с раком поджелудочной железы при отсутствии противопоказаний рекомендуется начать в течение 3 месяцев адъювантную химиотерапию для достижения ремиссии [55].
Уровень убедительности рекомендаций А (уровень достоверности доказательств 1).
Комментарий. Лечение должно быть начато в течение 3 месяцев после операции, оптимально - в промежутке между 4 и 8 неделями после операции. Если состояние пациента после операции не позволяет начать ХТ в течение 3 мес., более позднее начало адъювантной терапии все же целесообразно, хотя и менее эффективно [56]. Длительность адьювантной химиотерапии составляет 6 месяцев [57]. Перед началом химиотерапии целесообразно выполнить обследование (оценка грудной и брюшной полостей, а также СА 19-9), чтобы убедиться в отсутствии прогрессирования заболевания. Наиболее предпочтительным режимом адъювантной химиотерапии является режим mFOLFORINOX, при противопоказаниях к его применению - комбинация GEMCAP, а при невозможности ее применения - монотерапия гемцитабином** или фторурацилом**/капецитабином** (таблица 3) [55,57-59].
Таблица 3. Режимы адьювантной химиотерапии при раке поджелудочной железы.
| Показания | Режим химиотерапии |
| Оптимальный объем химиотерапии | mFOLFIRINOX1 [60]: оксалиплатин** 85 мг/м2 в/в 120 мин., иринотекан** 150 мг/м2 в/в 90 мин., кальция фолинат ** 400 мг/м2 в/в 120 мин., фторурацил** 2400 мг/м2 в/в инфузия в течение 46 часов, каждые 2 нед., всего 12 циклов |
| GEMCAP2 [58]: гемцитабин** 1000 мг/м2 в/в капельно 30 мин. в 1-й, 8-й и 15-й дни + капецитабин** 1660 мг/м2 внутрь ежедневно с 1-го по 21-й день каждые 4 нед., всего 6 циклов | |
| Минимальный объем химиотерапии | • Гемцитабин** 1000 мг/м2 в/в капельно 30 мин. в 1-й, 8-й и 15-й дни каждые 4 нед., всего 6 циклов [61] или • Капецитабин** 2000-2500 мг/м2/сут. внутрь с 1-го по 14-й день каждые 3 нед., всего 8 циклов [62,63] или • фторурацил** 425 мг/м2 в/в болюс + кальция фолинат ** 20 мг/м2 в/в болюс с 1-го по 5-й дни каждые 4 нед., всего 6 циклов [62] |
1 mFOLFIRINOX обладает наибольшей эффективностью, но рекомендуется только пациентам с ECOG 0-1 (приложение Г1), без серьезных осложнений хирургического лечения и сопутствующих заболеваний.
2 У пациентов, которым невозможно проведение адъювантной химиотерапии mFOLFIRINOX, предпочтительным режимом является GEMCAP.
При положительных краях резекции (R1) режимы химиотерапии остаются теми же, однако польза режима GEMCAP при R1-статусе сомнительна.
Роль адьювантной лучевой терапии в настоящее время изучается в проспективных рандомизированных исследованиях. Ее рутинное применение не рекомендуется даже при положительных краях рекекции (R1) или при подтвержденных метастазах в регионарных лимфоуздах (рN1-2).
• Рекомендуется проводить химиотерапию у пациентов с неметастатическим раком поджелудочной железы общей длительностью не менее 6 месяцев [57].
Уровень убедительности рекомендаций с (уровень достоверности доказательств 4).
Комментарий. В случае применения предоперационной химиотерапии длительностью 6 месяцев с последующим хирургическим лечением, после операции рекомендовано динамическое наблюдение без адьювантной терапии. Если длительность предоперационной химиотерапии была меньше 6 месяцев, рекомендовано применение адьювантной химиотерапии таким образом, чтобы общая продолжительность химиотерапии составила 6 месяцев. В этом случае рекомендуется проводить адъювантный этап химиотерапии с использованием тех же противоопухолевых препаратов, которые были использованы перед операцией. Однако, учитывая более высокий риск непереносимой токсичности после операции по сравнению с предоперационным этапом, следует адаптировать дозы препаратов из предоперационного режима в соответствии с состоянием пациента после операции.
Неудовлетворительная переносимость химиотерапии может быть основанием для преждевременного прекращения терапии.
• У пациентов с метастатическим раком поджелудочной железы рекомендуется применение системной химиотерапии с целью контроля симптомов заболевания и увеличения продолжительности жизни [64-67].
Уровень убедительности рекомендаций В (уровень достоверности доказательств 1).
Комментарий. Рекомендуемые режимы химиотерапии I линии при раке поджелудочной железы суммированы в таблице 4. При применении любого режима химиотерапии рекомендуется продолжение лечения до прогрессирования или до неприемлемой токсичности, которая сохраняется, несмотря на редукции доз препаратов.
Таблица 4. Химиотерапия I линии рака поджелудочной железы.
| Режим химиотерапии (лечение до прогрессирования/неприемлемой токсичности) | Критерии отбора пациентов |
| FOLFIRINOX [68] (оксалиплатин** 85 мг/м2 в/в 120 мин, иринотекан** 180 мг/м2 в/в 90 мин, кальция фолинат** 400 мг/м2 в/в 120 мин, фторурацил** 400 мг/м2 в/в болюс, фторурацил** 2400 мг/м2 в/в инфузия в течение 46 часов, интервал между циклами 14 дней); | • Статус ECOG 0-1 (приложение Г1); • Общий билирубин <1,5 x верхняя граница нормы; • Отсутствие серьезных осложнений опухолевого процесса и сопутствующих заболеваний; • Возможность установки центрального венозного доступа; • Возможность проведения двухсуточной инфузии фторурацила** с помощью инфузомата с солнцезащитной капельной системой / инфузионной помпы; • Возможность госпитализации в профильное учреждение при возникновении жизнеугрожающих осложнений |
| Паклитаксел+альбумин 125 мг/м2 в/в капельно 30 минут + гемцитабин** 1000 мг/м2 в/в капельно 30 минут в 1,8,15 дни 28-дневного цикла [67] | • Статус ECOG 0-2 (приложение Г1); • Общий билирубин <1,5 x верхняя граница нормы; • Отсутствие серьезных осложнений опухолевого процесса и сопутствующих заболеваний; • Возможность госпитализации в профильное учреждение при возникновении жизнеугрожающих осложнений. |
| Гемцитабин** 1000 мг/м2 в/в капельно 1, 8 дни + цисплатин** 50-75 мг/м2 в/в капельно 1 день 21-дневного курса [69] или Гемцитабин** 1000 мг/м2 в/в капельно + Оксалиплатин** 100 мг/м2 в/в капельно 120 минут каждые 2 недели[70]. | • Статус ECOG 0-2 (приложение Г1); • Общий билирубин <1,5 x верхняя граница нормы; • Отсутствие серьезных осложнений опухолевого процесса и сопутствующих заболеваний; • Наличие герминальной или соматической мутации вRCA или наличие 2 или более родственников 1-3 степени родства, страдавших раком яичников, раком молочной железы или раком поджелудочной железы |
| Гемцитабин** 1000 мг/м2 в/в капельно 30 минут 1 раз в неделю в течение 7 недель с последующим недельным перерывом, далее 1,8,15 дни 28-дневного курса [65] | • ECOG 2 (приложение Г1); • Общий билирубин <3 x верхняя граница нормы; • Противопоказания к вышеперечисленным режимам |
Решение, какой режим предпочесть при метастатическом раке поджелудочной железы, зависит, в первую очередь, от состояния пациента. В случае удовлетворительного общего состояния ECOG 0-1 (Приложение Г1), нормальных показателях функции печени и почек, отсутствии серьезных осложнений опухолевого процесса и сопутствующих заболеваний, рекомендуется применение режимов FOLFIRINOX или гемцитабин** + паклитаксел+альбумин. Отдельным пациентам, имеющим значительное распространение опухолевого процесса и связанные с этим симптомы (общее состояние по шкале ECOG 2 балла), может быть рекомендована комбинация гемцитабина** и паклитаксел+альбумина, если ожидается, что в случае достижения противоопухолевого эффекта симптомы болезни могут регрессировать [64,67,68].
Пациентам с мутацией в гене вRCA1 или вRCA2, а также пациентам, семейный анамнез которых отягощен наличием двух или более родственников 1-3 степени родства, страдавших раком молочной железы, яичников или поджелудочной железы, рекомендуется применение комбинации FOLFIRINOX или комбинации гемцитабина** с соединением платины (с цисплатином**, карбоплатином** или оксалиплатином**) [71].
В случае неудовлетворения вышеперечисленным критериям рекомендуется монохимиотерапия гемцитабином**[65]. Пациентам в тяжелом состоянии проведение химиотерапии не рекомендуется; в этом случае следует проводить только симптоматическую терапию [16].
Комбинация гемцитабина** и эрлотиниба** не рекомендуется для применения при раке поджелудочной железы. Добавление эрлотиниба** к гемцитабину** по данным рандомизированного исследования продемонстрировало минимальное преимущество в продолжительности жизни при существенном увеличении токсичности [64,72].
Значительная токсичность режима FOLFIRINOX обосновывает изначальную модификацию данного режима, которая может включать один или несколько нижеперечисленных вариантов[64]:
• первичная профилактика нейтропении колониестимулирующим фактором;
• редукция дозы болюсного (до 320 мг/м2 или полная отмена) и инфузионного (до 2000 мг/м2) введения фторурацила**;
• редукция дозы иринотекана** (до 150 мг/м2);
• редукция дозы оксалиплатина** (до 65 мг/м2).
Также после 8 курсов химиотерапии FOLFIRINOX возможен переход на поддерживающую терапию фторурацилом**/капецитабином** или режим FOLFIRI до прогрессирования. В этом случае после прогрессирования следует рассмотреть реиндукцию режима FOLFIRINOX как одну из опций терапии второй линии[73].
• У пациентов с метастатическим раком поджелудочной железы и патогенными герминальными мутациями в генах вRCA в случае отсутствия прогрессирования после проведения не менее 16 недель платиносодержащей химиотерапии I линии рекомендуется рассмотреть либо продолжение химиотерапии (в том числе в виде поддерживающей химиотерапии), либо переход на поддерживающую терапию олапарибом до прогрессирования заболевания или непереносимой токсичности [74].
Уровень убедительности рекомендаций с (уровень достоверности доказательств 2).
Комментарий. Проведенное рандомизированное исследование продемонстрировало преимущество в отношении времени без прогрессирования при применении поддерживающей терапии олапарибом в таблетках в дозе 300 мг 2 раза в сутки длительностью до прогрессирования заболевания или непереносимой токсичности при сравнении с плацебо у пациентов с метастатическим раком поджелудочной железы и патогенными герминальными мутациями в генах вRCA в случае отсутствия прогрессирования после проведения не менее 16 недель платиносодержащей химиотерапии I линии. Лечение олапарибом должно быть начато не позже 8 недель от даты последнего курса химиотерапии. На настоящий момент времени олапариб не продемонстрировал увеличения продолжительности жизни при сравнении с поддерживающей терапией плацебо [74].
• При прогрессировании после адъювантной химиотерапии и/или химиотерапии первой линии всем пациентам с раком поджелудочной железы в удовлетворительном состоянии рекомендуется проведение химиотерапии второй линии с целью контроля симптомов заболевания и увеличения продолжительности жизни [75,76].
Уровень убедительности рекомендаций в (уровень достоверности доказательств 3).
Комментарий. Химиотерапия II линии может быть рекомендована пациентам в удовлетворительном состоянии (статус ECOG 0-1) и отдельным пациентам в состоянии средней тяжести (статус ECOG 2) (Приложение Г1), связанном с распространением опухолевого процесса, если эффект химиотерапии позволяет рассчитывать на улучшение общего состояния. Пациентам в тяжелом общем состоянии (статус ECOG 3-4) рекомендуется только симптоматическое лечение. В случае, если прогрессирование развилось более чем через 6 месяцев после прекращения предыдущей химиотерапии, целесообразно возобновление той же химиотерапии. В противном случае рекомендуется начать химиотерапию другими препаратами. Рекомендуемые режимы химиотерапии II линии при раке поджелудочной железы суммированы в таблице 5[77-81].
Таблица 5. Химиотерапия II линии рака поджелудочной железы.
| Режим химиотерапии (лечение до прогрессирования/неприемлемой токсичности) | Критерии отбора пациентов |
| Паклитаксел+альбумин 100-125 мг/м2 в/в капельно 30 минут + гемцитабин** 750-1000 мг/м2 в/в капельно 30 минут в 1,8,15 дни 28-дневного цикла [82] | • Ранее не использовался гемцитабин** и паклитаксел+альбумин; • Статус ECOG 0-1 (приложение Г1); • Общий билирубин <1,5 х верхняя граница нормы; • Отсутствие серьезных осложнений опухолевого процесса и сопутствующих заболеваний; • Возможность госпитализации в профильное учреждение при возникновении жизнеугрожающих осложнений. |
| Гемцитабин** 1000 мг/м2 в/в капельно 1, 8 дни + цисплатин** 25-50 мг/м2 в/в капельно 1 день 21-дневного курса [83,84] или Гемцитабин** 1000 мг/м2 в/в капельно + Оксалиплатин** 85-100 мг/м2 в/в капельно каждые 2 недели [85,86] | • Ранее не использовался гемцитабин** и соединение платины; • Статус ECOG 0-2 (приложение Г1); • Общий билирубин <1,5 x верхняя граница нормы; • Отсутствие серьезных осложнений опухолевого процесса и сопутствующих заболеваний; • Наличие герминальной или соматической мутации вRCA или PALB2 |
| Гемцитабин** 1000 мг/м2 в/в капельно 30 минут (возможна редукция дозы до 750 мг/м2) 1,8,15 дни 28-дневного курса [87,88] | • Ранее не использовался гемцитабин**; • ECOG 1-2 (приложение Г1); • Общий билирубин <3 x верхняя граница нормы. |
| mFOLFIRINOX[89,90] (оксалиплатин** 60-85 мг/м2 в/в 120 мин, иринотекан** 120-180 мг/м2 в/в 90 мин, кальция фолинат** 400 мг/м2 в/в 120 мин, фторурацил** 2000-2400 мг/м2 в/в инфузия в течение 46 часов, интервал между циклами 14 дней); | • Ранее использовался гемцитабин**; • Статус ECOG 0-1 (приложение Г1); • Общий билирубин <1,5 x верхняя граница нормы; • Отсутствие серьезных осложнений опухолевого процесса и сопутствующих заболеваний; • Возможность установки центрального венозного доступа; • Возможность проведения двухсуточной инфузии фторурацила с помощью инфузомата с солнцезащитной капельной системой / инфузионной помпы; • Возможность госпитализации в профильное учреждение при возникновении жизнеугрожающих осложнений. |
| FOLFOX[91] (оксалиплатин** 85 мг/м2 в/в 120 мин, кальция фолинат** 400 мг/м2 в/в 120 мин, фторурацил** 400 мг/м2 в/в болюс, фторурацил** 2400 мг/м2 в/в инфузия в течение 46 часов, интервал между циклами 14 дней); XELOX [92] (оксалиплатин** 130 мг/м2 в/в 120 мин в день 1, капецитабин** 2000 мг/м2 в сутки внутрь 1-14 дни 21-дневного цикла); FOLFIRI.3 [93,94, p. 3] (иринотекан** 70-90 мг/м2 в/в 60 мин в день 1, кальция фолинат** 400 мг/м2 в/в 120 мин в день 1, фторурацил** 2000 мг/м2 в/в инфузия в течение 46 часов, иринотекан** 70-90 мг/м2 в/в 60 мин в день 3 после окончания инфузии фторурацила**, интервал между циклами 14 дней); сAPIRI [95] (иринотекан** 200 мг/м2 в/в 90 мин в день 1, капецитабин** 1600-2000 мг/м2 внутрь 1-14 дни 21-дневного цикла). OFF [96] (оксалиплатин** 85 мг/м2 в/в 120 мин. в 8, 22 дни, кальция фолинат** 200 мг/м2 в/в 30 мин. в 1,8,15,22 дни, фторурацил** 2000 мг/м2 в/в инфузия в течение 24 часов в 1,8,15,22 дни 43-дневного цикла | • Ранее использовался гемцитабин**; • Статус ECOG 0-1 (приложение Г1); • Общий билирубин <1,5 x верхняя граница нормы; • Отсутствие серьезных осложнений опухолевого процесса и сопутствующих заболеваний. |
| Пембролизумаб** 200 мг в/в 30 мин. 1 раз в 3 недели [97,98] | • Ранее использовался гемцитабин**; • Состояние по шкале ECOG 0-2 (приложение Г1); • Высокий уровень микросателитной нестабильности в опухоли (MSI-H) или дефицит системы репарации неспаренных оснований (dMMR). |
| Капецитабин** 2500 мг/м2 (вохможна редукция дозы до 2000 мг/м2) в сутки внутрь 1-14 дни 21-дневного цикла[99,100]; фторурацил** 375-425 мг/м2 в/в болюс + кальция фолинат** 20 мг/м2 в/в болюс 1-5 дни 28-дневного цикла [101,102]. | • Ранее использовался гемцитабин**; • Статус ECOG 2 (приложение Г1); • Общий билирубин <3 x верхняя граница нормы. |
В случае кахексии целесообразно назначение мегестрола ацетата [103,104] в дозе 320-480 мг внутрь 1 раз в сутки с продолжительностью, определяемой индивидуально. Данных, поддерживающих применение химиотерапии III линии, не существует. Решение о применении химиотерапии III линии принимается индивидуально.
• Пациентам с изолированным локорегионарным рецидивом после хирургического лечения, а также продолженным ростом первичной нерезектабельной опухоли после химиотерапии при отсутствии отдаленных метастазов рекомендуется рассмотреть либо хирургическое лечение (в объеме ререзекции поджелудочной железы или экстирпации культи), либо проведение химиолучевой терапии, либо проведение 3-4 месяцев химиотерапии с последующим проведением стереотаксической лучевой терапии[105,106].
Уровень убедительности рекомендаций С (уровень достоверности доказательств 5).
Комментарий: целесообразно проведение химиолучевой терапии или 3-4 месяцев химиотерапии с последующим проведением стереотаксической лучевой терапии. Облучение проводится до СОД 54,4 Гр за 28 фракций в сочетании с капецитабином** в дозе 830 мг / м2 2 раза в сутки внутрь ежедневно в дни лучевой терапии. В случае применения стереотаксической лучевой терапии рекомендуется использовать 3 фракции до СОД 30-45 Гр или 5 фракций до СОД 25-45 Гр. В объём облучения включается первичная опухоль с вовлеченными лимфатическими узлами или рецидив опухоли.
3,3 Коррекция осложнений опухолевого процесса и противоопухолевого лечения.
• Выполнение билиодигестивной операции пациентам с механической желтухой рекомендуется в качестве первого этапа для подготовки к радикальной операции при наличии осложнений холестаза, например, при активном холангите, уровне общего билирубина более 250 мкмоль/л, а также при невозможности срочного (5-7 дней) выполнения хирургического лечения [81,107].Уровень убедительности рекомендаций С (уровень достоверности доказательств 5).
Комментарий. Пациенты с механической желтухой нуждаются в выполнении билиодигестивных вмешательств, если планируется начало лечения с консервативного этапа. Гипербилирубинемия существенно не повышает риск серьезных послеоперационных осложнений, а желчеразгрузочные операции значительно и часто необоснованно отдаляют радикальное хирургическое лечение. Рекомендуется выполнение миниинвазивного желчеотведения (антеградным (чрескожные чреспеченочные вмешательства) или ретроградным (эндоскопические вмешательства) доступом. Открытые билиодигестивные вмешательства показаны только в случае неэффетивности либо невозможности проведения миниинвазивного желчеотведния, следует применить такие виды обходных анастомозов, которые могли бы быть использованы в ходе реконструкции при выполнении радикальной операции на втором этапе (например, формирование гепатикоэнтероанастомоза; использование «длинной» петли кишки; проведение петли тощей кишки впередибодочно ).
• Пациентам с механической желтухой рекомендуется выполнение билиодигестивных вмешательств, если планируется только консервативная терапия, для желчеотведения [108].
Уровень убедительности рекомендаций с (уровень достоверности доказательств 4).
Комментарий. Рекомендуется выполнение миниинвазивного желчеотведения (антеградным (чрескожные чреспеченочные вмешательства) или ретроградным (эндоскопические вмешательства) доступом. Выполнение открытых билиодигестивных вмешательств показано только в случае неэффетивности либо невозможности проведения миниинвазивного желчеотведния.
• Пациентам с непроходимостью выходного отдела желудка или двенадцатиперстной кишки, вызванной сдавлением и/или инфильтрацией опухолью пилорического отдела желудка или двенадцатиперстной кишки, рекомендуется неотложное разрешение данного осложнения в виде стентирования или формирования обходных анастомозов, если планируется начало лечения с консервативного этапа [108,109].
Уровень убедительности рекомендаций с (уровень достоверности доказательств 4).
• Пациентам с выраженным болевым синдромом и невозможности выполнения радикальной операции рекомендуется назначение адекватных анальгетиков, выполнение блокады чревного сплетения или паллиативной лучевой терапии с целью уменьшения выраженности болей [10,18,110-112].
Уровень убедительности рекомендаций с (уровень достоверности доказательств 5).
Комментарий. Блокада чревного сплетения выполняется чрескожно или эндоскопически. В качестве альтернативы с обезболивающей целью может быть применена лучевая терапия. Возможно проведение курса стереотаксической лучевой терапии (РОД 5 - 6 Гр, 5 раз в неделю, СОД 25 - 30 Гр, в зависимости от объема облучения окружающих критических органов, с учетом их толерантности) или курса конформной лучевоой терапии в режиме гипофракционирования (РОД 3 - 4 Гр, 5 раз в неделю, СОД 30 - 28 Гр соответственно). Процедура верификации рассчитанного лечебного плана пациента должна предшествовать началу курса облучения при использовании методик лучевой терапии с модуляцией интенсивности (IMRT) или ротационном облучении (RapidArc). Пациент также должен получать те анальгетические препараты, которые обеспечивают стойкое купирование болевого синдрома.
• При лечении асцита у пациентов рекомендуется выполнение лапароцентеза и применение диуретиков с целью контроля симптомов данного осложнения [113,114].
Уровень убедительности рекомендаций С (уровень достоверности доказательств 5).
• У пациентов с раком поджелудочной железы рекомендуется проведение поддерживающей и симптоматической терапии с целью улучшения качества жизни и переносимости противоопухолевого лечения [115].
Уровень убедительности рекомендаций С (уровень достоверности доказательств 5).
Комментарий:
Принципы лечения и профилактики тошноты и рвоты у пациентов с раком поджелудочной железы соответствуют принципам, изложенным в рекомендациях «Практические рекомендации по профилактике и лечению тошноты и рвоты у онкологических больных. [116].
Принципы лечения и профилактики костных осложнений у пациентов с раком поджелудочной железы соответствуют принципам, изложенным в методических рекомендациях «Использование остеомодифицирующих агентов для профилактики и лечения патологии костной ткани при злокачественных новообразованиях» [117].
Принципы профилактики и лечения инфекционных осложнений и фебрильной нейтропении у пациентов раком поджелудочной железы соответствуют принципам, изложенным в методических рекомендациях «Практические рекомендации по диагностике и лечению фебрильной нейтропении» [118].
Принципы профилактики и лечения гепатотоксичности у пациентов раком поджелудочной железы соответствуют принципам, изложенным в методических рекомендациях «Клинические рекомендации по коррекции гепа-тотоксичности, индуцированной противоопухолевой терапией» [119].
Принципы профилактики и лечения сердечно-сосудистых осложнений у пациентов раком поджелудочной железы соответствуют принципам, изложенным в методических рекомендациях «Практические рекомендации по коррекции кардиоваскулярной токсичности противоопухолевой лекарственной терапии» [120].
Принципы профилактики и лечения кожных осложнений у пациентов раком поджелудочной железы соответствуют принципам, изложенным в методических рекомендациях «Практические рекомендации по лекарственному лечению дерматологических реакций у пациентов, получающих противоопухолевую лекарственную терапию» [121].
Принципы нутритивной поддержки у пациентов раком поджелудочной железы соответствуют принципам, изложенным в методических рекомендациях «Практические рекомендации по нутритивной поддержке онкологических больных» [122].
Принципы профилактики и лечения нефротоксичности у пациентов раком поджелудочной железы соответствуют принципам, изложенным в методических рекомендациях «Практические рекомендации по коррекции нефротоксичности противоопухолевых препаратов» [123].
Принципы профилактики и лечения тромбоэмболических осложнений у пациентов раком поджелудочной железы соответствуют принципам, изложенным в методических рекомендациях «Практические рекомендации по профилактике и лечению тромбоэмболических осложнений у онкологических больных» [124].
Принципы профилактики и лечения последствий экстравазации лекарственных препаратов у пациентов раком поджелудочной железы соответствуют принципам, изложенным в методических рекомендациях «Рекомендации по лечению последствий экстравазации противоопухолевых препаратов» [125].
Принципы профилактики и лечения иммуноопосредованных нежелательных явлений у пациентов раком поджелудочной железы соответствуют принципам, изложенным в методических рекомендациях «Практические рекомендации по управлению иммуноопосредованными нежелательными явлениями» [126].
Диетотерапия.
Не применяется.
|
|
Реабилитация и амбулаторное лечение
• Во время предреабилитации пациентам с раком поджелудочной железы рекомендуется проведение лечебной физкультуры (ЛФК) [127-131].
Уровень убедительности рекомендаций - С (уровень достоверности доказательств - 4).
• Во время предреабилитации пациентам с раком поджелудочной железы рекомендуется проведение психологической и нутритивной поддержки, информирование пациентов [132].
Уровень убедительности рекомендаций - В (уровень достоверности доказательств - 3).
Комментарии. Программа комплексной преабилитации, которая включает в себя занятия ЛФК дома (комплекс физической нагрузки средней интенсивности, включающей в себя как аэробную, так и анаэробную нагрузку), консультирование по питанию, работу с психологом на преодоление тревоги и депрессии (начинается за 28 дней до операции и продолжается в течение 8 недель после) значительно улучшает качество жизни в послеоперационном периоде. Психологическая преабилитация, включающая методики, направленные на работу со стрессом (методики релаксации, формирование позитивного настроя) в течение 40 - 60 минут 6 дней в неделю, которая начинается за 5 дней до операции, и продолжается 30 дней после значительно улучшает качество жизни.
• Рекомендуется применять тактики fast track реабилитации («быстрый путь») и ERAS (early rehabilitation after surgery - ранняя реабилитация после операции), включающие в себя комплексное обезболивание, раннее энтеральное питание, отказ от рутинного применения зондов и дренажей, ранняя мобилизация (активизация и вертикализация) пациентов уже с 1- 2 суток после операции [130].
Уровень убедительности рекомендаций - С (уровень достоверности доказательств - 4).
Комментарии. Применение побудительной спирометрии, подъем головного конца кровати, раннее начало дыхательной гимнастики и ранняя активизация пациентов помогает профилактике застойных явлений в легких в послеоперационном периоде [133].
Для профилактики снижения мышечной массы, легочных и тромботических осложнений показано пребывание в кровати 2 часа до операции и не более 6 часов после. Дыхательная гимнастика начинается сразу после нормализации сознания пациента после операции. Тактике дыхательной гимнастики в послеоперационном периоде пациент обучается до операции. После проведения оперативного лечения рекомендовано выполнение диафрагмального дыхания, которое способствует улучшению циркуляции лимфы в организме и позволяет вентилировать нижние доли легких, которые при грудном типе дыхания обычно наполняются воздухом недостаточно.
• Во время проведения химиотерапии рекомендуется выполнение комплекса ЛФК, методики релаксации, включающие в себя диафрагмальное дыхание и прогрессирующую мышечную релаксацию, рассмотреть возможность назначения курса лечебного массажа для улучшения общего сотояния пациента [134,135].
Уровень убедительности рекомендаций - В (уровень достоверности доказательств - 2).
Комментарии. Объем и интенсивность ЛФК подбирается индивидуально исходя из степени слабости (легкая, средняя, тяжелая). При улучшении общего состояния возможно увеличить интенсивность ЛФК. Рекомендуется сочетание аэробной нагрузки и силовой.
Уровень убедительности рекомендаций - С (уровень достоверности доказательств - 4).
• Во время предреабилитации пациентам с раком поджелудочной железы рекомендуется проведение психологической и нутритивной поддержки, информирование пациентов [132].
Уровень убедительности рекомендаций - В (уровень достоверности доказательств - 3).
Комментарии. Программа комплексной преабилитации, которая включает в себя занятия ЛФК дома (комплекс физической нагрузки средней интенсивности, включающей в себя как аэробную, так и анаэробную нагрузку), консультирование по питанию, работу с психологом на преодоление тревоги и депрессии (начинается за 28 дней до операции и продолжается в течение 8 недель после) значительно улучшает качество жизни в послеоперационном периоде. Психологическая преабилитация, включающая методики, направленные на работу со стрессом (методики релаксации, формирование позитивного настроя) в течение 40 - 60 минут 6 дней в неделю, которая начинается за 5 дней до операции, и продолжается 30 дней после значительно улучшает качество жизни.
• Рекомендуется применять тактики fast track реабилитации («быстрый путь») и ERAS (early rehabilitation after surgery - ранняя реабилитация после операции), включающие в себя комплексное обезболивание, раннее энтеральное питание, отказ от рутинного применения зондов и дренажей, ранняя мобилизация (активизация и вертикализация) пациентов уже с 1- 2 суток после операции [130].
Уровень убедительности рекомендаций - С (уровень достоверности доказательств - 4).
Комментарии. Применение побудительной спирометрии, подъем головного конца кровати, раннее начало дыхательной гимнастики и ранняя активизация пациентов помогает профилактике застойных явлений в легких в послеоперационном периоде [133].
Для профилактики снижения мышечной массы, легочных и тромботических осложнений показано пребывание в кровати 2 часа до операции и не более 6 часов после. Дыхательная гимнастика начинается сразу после нормализации сознания пациента после операции. Тактике дыхательной гимнастики в послеоперационном периоде пациент обучается до операции. После проведения оперативного лечения рекомендовано выполнение диафрагмального дыхания, которое способствует улучшению циркуляции лимфы в организме и позволяет вентилировать нижние доли легких, которые при грудном типе дыхания обычно наполняются воздухом недостаточно.
• Во время проведения химиотерапии рекомендуется выполнение комплекса ЛФК, методики релаксации, включающие в себя диафрагмальное дыхание и прогрессирующую мышечную релаксацию, рассмотреть возможность назначения курса лечебного массажа для улучшения общего сотояния пациента [134,135].
Уровень убедительности рекомендаций - В (уровень достоверности доказательств - 2).
Комментарии. Объем и интенсивность ЛФК подбирается индивидуально исходя из степени слабости (легкая, средняя, тяжелая). При улучшении общего состояния возможно увеличить интенсивность ЛФК. Рекомендуется сочетание аэробной нагрузки и силовой.
Профилактика
• Пациентам с раком поджелудочной железы рекомендуется динамическое наблюдение после окончания лечения, подразумевающее визиты пациента каждые 12-16 недель в течение первых двух лет, каждые 6 месяцев в последующем, с целью своевременного выявления прогрессирования заболевания [136].
Уровень убедительности рекомендаций с (уровень достоверности доказательств 5).
Комментарий: не существует доказательств того, что активное наблюдение за пациентами после проведенного лечения и раннее выявление рецидива заболевания увеличивает продолжительность жизни. Поэтому допустимо проводить только сбор жалоб пациента и физикальный осмотр на регулярной основе. Однако быстрое ухудшение состояния при прогрессировании заболевания лимитирует перспективы использования современных режимов химиотерапии. Поэтому оптимальными являются визиты пациента каждые 12-16 недель в течение первых двух лет, каждые 6 месяцев в последующем для выполнения следующего обследования:
• УЗИ брюшной полости КТ или МРТ органов брюшной полости с в/в контрастированием,.
• УЗИ органов малого таза для женщин,.
• Прицельная рентгенография органов грудной клетки,.
• Исследование уровня ракового эмбрионального антигена в крови, исследование уровня антигена аденогенных раков сA 19-9 в крови в случае их повышенных уровней на долечебном этапе, а также общий и биохимический анализы крови для оценки функции печени и почек [137].
Уровень убедительности рекомендаций с (уровень достоверности доказательств 5).
Комментарий: не существует доказательств того, что активное наблюдение за пациентами после проведенного лечения и раннее выявление рецидива заболевания увеличивает продолжительность жизни. Поэтому допустимо проводить только сбор жалоб пациента и физикальный осмотр на регулярной основе. Однако быстрое ухудшение состояния при прогрессировании заболевания лимитирует перспективы использования современных режимов химиотерапии. Поэтому оптимальными являются визиты пациента каждые 12-16 недель в течение первых двух лет, каждые 6 месяцев в последующем для выполнения следующего обследования:
• УЗИ брюшной полости КТ или МРТ органов брюшной полости с в/в контрастированием,.
• УЗИ органов малого таза для женщин,.
• Прицельная рентгенография органов грудной клетки,.
• Исследование уровня ракового эмбрионального антигена в крови, исследование уровня антигена аденогенных раков сA 19-9 в крови в случае их повышенных уровней на долечебном этапе, а также общий и биохимический анализы крови для оценки функции печени и почек [137].
Организация оказания медицинской помощи
Медицинская помощь, за исключением медицинской помощи в рамках клинической апробации, в соответствии с федеральным законом от 21,11,2011 №323-ФЗ (ред. От 25,05,2019) «Об основах охраны здоровья граждан в Российской Федерации», организуется и оказывается:
• в соответствии с положением об организации оказания медицинской помощи по видам медицинской помощи, которое утверждается уполномоченным федеральным органом исполнительной власти;
• в соответствии с порядком оказания помощи по профилю «онкология» (Приказ Минздрава от 15,11,2012 №915н (ред. от 05,02,2019) «Об утверждении Порядка оказания медицинской помощи населению по профилю «онкология»), обязательным для исполнения на территории Российской Федерации всеми медицинскими организациями;
• на основе настоящих клинических рекомендаций;
• с учетом стандартов медицинской помощи, утвержденных уполномоченным федеральным органом исполнительной власти.
Стандарт медицинской помощи разрабатывается на основе настоящих клинических рекомендаций, одобренных и утвержденных в соответствии с настоящей статьей, в порядке, установленном уполномоченным федеральным органом исполнительной власти, и включает в себя усредненные показатели частоты предоставления и кратности применения:
1) медицинских услуг, включенных в номенклатуру медицинских услуг;
2) зарегистрированных на территории Российской Федерации лекарственных препаратов (с указанием средних доз) в соответствии с инструкцией по применению лекарственного препарата и фармакотерапевтической группой по анатомо-терапевтическо-химической классификации, рекомендованной Всемирной организацией здравоохранения;
3) медицинских изделий, имплантируемых в организм человека;
4) компонентов крови;
5) видов лечебного питания, включая специализированные продукты лечебного питания;
6) иного исходя из особенностей заболевания (состояния).
Назначение и применение лекарственных препаратов, медицинских изделий и специализированных продуктов лечебного питания, не входящих в соответствующий стандарт медицинской помощи или не предусмотренных соответствующей клинической рекомендацией, допускаются в случае наличия медицинских показаний (индивидуальной непереносимости, по жизненным показаниям) по решению врачебной комиссии.
Первичная специализированная медико-санитарная помощь оказывается врачом-онкологом и иными врачами-специалистами в центре амбулаторной онкологической помощи либо в первичном онкологическом кабинете, первичном онкологическом отделении, поликлиническом отделении онкологического диспансера.
При подозрении или выявлении у пациента онкологического заболевания врачи-терапевты, врачи-терапевты участковые, врачи общей практики (семейные врачи), врачи-специалисты, средние медицинские работники в установленном порядке направляют пациента на консультацию в центр амбулаторной онкологической помощи либо в первичный онкологический кабинет, первичное онкологическое отделение медицинской организации для оказания ему первичной специализированной медико-санитарной помощи.
Консультация в центре амбулаторной онкологической помощи либо в первичном онкологическом кабинете, первичном онкологическом отделении медицинской организации должна быть проведена не позднее 5 рабочих дней с даты выдачи направления на консультацию.
Врач-онколог центра амбулаторной онкологической помощи в течение одного дня с момента установления предварительного диагноза злокачественного новообразования организует взятие биопсийного (операционного) материала, его консервацию в 10%-ном растворе нейтрального формалина, маркировку и направление в патолого-анатомическое бюро (отделение) с приложением направления на прижизненное патолого-анатомическое исследование биопсийного (операционного) материала по форме согласно приложению N 2 к приказу Министерства здравоохранения Российской Федерации от 24 марта 2016 г. N 179н О Правилах проведения патолого-анатомических исследований (зарегистрирован Министерством юстиции Российской Федерации 14 апреля 2016 г., регистрационный N 41799) (далее - Правила проведения патолого-анатомических исследований), а также организует выполнение иных диагностических исследований, необходимых для установления диагноза, включая распространенность онкологического процесса и стадию заболевания.
В случае отсутствия центра амбулаторной онкологической помощи врач-онколог первичного онкологического кабинета или первичного онкологического отделения в течение одного дня с момента установления предварительного диагноза злокачественного новообразования организует взятие биопсийного (операционного) материала, его консервацию в 10%-ном растворе нейтрального формалина, маркировку и направление в патолого-анатомическое бюро (отделение) с приложением направления на прижизненное патолого-анатомическое исследование биопсийного (операционного) материала по форме согласно приложению N 2 к Правилам проведения патолого-анатомических исследований, а также организует направление пациента для выполнения иных диагностических исследований, необходимых для установления диагноза, включая распространенность онкологического процесса и стадию заболевания.
В случае невозможности взятия в медицинской организации, в составе которой организован центр амбулаторной онкологической помощи (первичный онкологический кабинет, первичное онкологическое отделение), биопсийного (операционного) материала, проведения иных диагностических исследований пациент направляется лечащим врачом в онкологический диспансер или в медицинскую организацию, оказывающую медицинскую помощь пациентам с онкологическими заболеваниями.
Срок выполнения патолого-анатомических исследований, необходимых для гистологической верификации злокачественного новообразования, не должен превышать 15 рабочих дней с даты поступления биопсийного (операционного) материала в патолого-анатомическое бюро (отделение).
Скорая медицинская помощь оказывается в соответствии с приказом Министерства здравоохранения Российской Федерации от 20 июня 2013 г. N 388н Об утверждении Порядка оказания скорой, в том числе скорой специализированной, медицинской помощи (зарегистрирован Министерством юстиции Российской Федерации 16 августа 2013 г., регистрационный N 29422), с изменениями, внесенными приказами Министерства здравоохранения Российской Федерации от 22 января 2016 г. N 33н (зарегистрирован Министерством юстиции Российской Федерации 9 марта 2016 г., регистрационный N 41353) и от 5 мая 2016 г. N 283н (зарегистрирован Министерством юстиции Российской Федерации 26 мая 2016 г., регистрационный N 42283).
Скорая медицинская помощь оказывается фельдшерскими выездными бригадами скорой медицинской помощи, врачебными выездными бригадами скорой медицинской помощи в экстренной или неотложной форме вне медицинской организации, а также в амбулаторных и стационарных условиях при состояниях, требующих срочного медицинского вмешательства.
При подозрении и (или) выявлении у пациента онкологического заболевания в ходе оказания ему скорой медицинской помощи таких пацинтов переводят или направляют в медицинские организации, оказывающие медицинскую помощь пациентам с онкологическими заболеваниями, для определения тактики ведения и необходимости применения дополнительно других методов специализированного противоопухолевого лечения.
Врач-онколог центра амбулаторной онкологической помощи (первичного онкологического кабинета, первичного онкологического отделения) направляет пациента в онкологический диспансер или в медицинские организации, оказывающие медицинскую помощь пациентам с онкологическими заболеваниями, для уточнения диагноза (в случае невозможности установления диагноза, включая распространенность онкологического процесса и стадию заболевания, врачом-онкологом центра амбулаторной онкологической помощи, первичного онкологического кабинета или первичного онкологического отделения) и оказания специализированной, в том числе высокотехнологичной, медицинской помощи.
Срок начала оказания специализированной, за исключением высокотехнологичной, медицинской помощи пациентам с онкологическими заболеваниями в медицинской организации, оказывающей медицинскую помощь пациентам с онкологическими заболеваниями, не должен превышать 14 календарных дней с даты гистологической верификации злокачественного новообразования или 14 календарных дней с даты установления предварительного диагноза злокачественного новообразования (в случае отсутствия медицинских показаний для проведения патолого-анатомических исследований в амбулаторных условиях).
Специализированная, в том числе высокотехнологичная, медицинская помощь оказывается врачами-онкологами, врачами-радиотерапевтами в онкологическом диспансере или в медицинских организациях, оказывающих медицинскую помощь пациентам с онкологическими заболеваниями, имеющих лицензию, необходимую материально-техническую базу, сертифицированных специалистов, в стационарных условиях и условиях дневного стационара и включает в себя профилактику, диагностику, лечение онкологических заболеваний, требующих использования специальных методов и сложных уникальных медицинских технологий, а также медицинскую реабилитацию.
Оказание специализированной, в том числе высокотехнологичной, медицинской помощи в онкологическом диспансере или в медицинских организациях, оказывающих медицинскую помощь пациентам с онкологическими заболеваниями, осуществляется по направлению врача-онколога центра амбулаторной онкологической помощи или первичного онкологического кабинета, первичного онкологического отделения либо врача-специалиста при подозрении и (или) выявлении у пациента онкологического заболевания в ходе оказания ему специализированной медицинской помощи в экстренной и неотложной форме.
В медицинской организации, оказывающей медицинскую помощь пациентам с онкологическими заболеваниями, тактика медицинского обследования и лечения устанавливается консилиумом врачей-онкологов и врачей-радиотерапевтов, с привлечением при необходимости других врачей-специалистов. Решение консилиума врачей оформляется протоколом, подписывается участниками консилиума врачей и вносится в медицинскую документацию пациента.
Паллиативная медицинская помощь оказывается медицинскими работниками, прошедшими обучение по оказанию паллиативной медицинской помощи, в амбулаторных, стационарных условиях, условиях дневного стационара и включает в себя комплекс медицинских вмешательств, направленных на избавление от боли, в том числе с применением наркотических средств, и облегчение других тяжелых проявлений онкологических заболеваний.
Оказание паллиативной медицинской помощи в онкологическом диспансере, а также в медицинских организациях, располагающих отделениями паллиативной помощи, осуществляется по направлению врача-терапевта участкового, врача общей практики (семейного врача), врача-онколога центра амбулаторной онкологической помощи либо первичного онкологического кабинета, первичного онкологического отделения.
Показания для госпитализации в круглосуточный или дневной стационар медицинской организации, оказывающей специализированную, в том числе высокотехнологичную медицинскую помощь по профилю «онкология» определяются консилиумом врачей-онкологов и врачей-радиотерапевтов, с привлечением при необходимости других врачей-специалистов.
Госпитализация показана:
• при необходимости выполнения сложных интервенционных диагностических медицинских вмешательств, требующих последующего наблюдения в условиях круглосуточного или дневного стационара;
• при наличии показаний к специализированному противоопухолевому лечению (хирургическое вмешательство, лучевая терапия, в том числе контактная, дистанционная и другие виды лучевой терапии, лекарственная терапия ), требующему наблюдения в условиях круглосуточного или дневного стационара;
• при наличии осложнений онкологического заболевания, требующих оказания ему специализированной медицинской помощи в экстренной и неотложной форме.
Показанием к выписке пациента из медицинской организации является завершение курса лечения, или одного из этапов оказания специализированной, в том числе высокотехнологичной медицинской помощи, в условиях круглосуточного или дневного стационара при условиях отсутствия осложнений лечения, требующих медикаментозной коррекции или медицинских вмешательств в стационарных условиях.
• в соответствии с положением об организации оказания медицинской помощи по видам медицинской помощи, которое утверждается уполномоченным федеральным органом исполнительной власти;
• в соответствии с порядком оказания помощи по профилю «онкология» (Приказ Минздрава от 15,11,2012 №915н (ред. от 05,02,2019) «Об утверждении Порядка оказания медицинской помощи населению по профилю «онкология»), обязательным для исполнения на территории Российской Федерации всеми медицинскими организациями;
• на основе настоящих клинических рекомендаций;
• с учетом стандартов медицинской помощи, утвержденных уполномоченным федеральным органом исполнительной власти.
Стандарт медицинской помощи разрабатывается на основе настоящих клинических рекомендаций, одобренных и утвержденных в соответствии с настоящей статьей, в порядке, установленном уполномоченным федеральным органом исполнительной власти, и включает в себя усредненные показатели частоты предоставления и кратности применения:
1) медицинских услуг, включенных в номенклатуру медицинских услуг;
2) зарегистрированных на территории Российской Федерации лекарственных препаратов (с указанием средних доз) в соответствии с инструкцией по применению лекарственного препарата и фармакотерапевтической группой по анатомо-терапевтическо-химической классификации, рекомендованной Всемирной организацией здравоохранения;
3) медицинских изделий, имплантируемых в организм человека;
4) компонентов крови;
5) видов лечебного питания, включая специализированные продукты лечебного питания;
6) иного исходя из особенностей заболевания (состояния).
Назначение и применение лекарственных препаратов, медицинских изделий и специализированных продуктов лечебного питания, не входящих в соответствующий стандарт медицинской помощи или не предусмотренных соответствующей клинической рекомендацией, допускаются в случае наличия медицинских показаний (индивидуальной непереносимости, по жизненным показаниям) по решению врачебной комиссии.
Первичная специализированная медико-санитарная помощь оказывается врачом-онкологом и иными врачами-специалистами в центре амбулаторной онкологической помощи либо в первичном онкологическом кабинете, первичном онкологическом отделении, поликлиническом отделении онкологического диспансера.
При подозрении или выявлении у пациента онкологического заболевания врачи-терапевты, врачи-терапевты участковые, врачи общей практики (семейные врачи), врачи-специалисты, средние медицинские работники в установленном порядке направляют пациента на консультацию в центр амбулаторной онкологической помощи либо в первичный онкологический кабинет, первичное онкологическое отделение медицинской организации для оказания ему первичной специализированной медико-санитарной помощи.
Консультация в центре амбулаторной онкологической помощи либо в первичном онкологическом кабинете, первичном онкологическом отделении медицинской организации должна быть проведена не позднее 5 рабочих дней с даты выдачи направления на консультацию.
Врач-онколог центра амбулаторной онкологической помощи в течение одного дня с момента установления предварительного диагноза злокачественного новообразования организует взятие биопсийного (операционного) материала, его консервацию в 10%-ном растворе нейтрального формалина, маркировку и направление в патолого-анатомическое бюро (отделение) с приложением направления на прижизненное патолого-анатомическое исследование биопсийного (операционного) материала по форме согласно приложению N 2 к приказу Министерства здравоохранения Российской Федерации от 24 марта 2016 г. N 179н О Правилах проведения патолого-анатомических исследований (зарегистрирован Министерством юстиции Российской Федерации 14 апреля 2016 г., регистрационный N 41799) (далее - Правила проведения патолого-анатомических исследований), а также организует выполнение иных диагностических исследований, необходимых для установления диагноза, включая распространенность онкологического процесса и стадию заболевания.
В случае отсутствия центра амбулаторной онкологической помощи врач-онколог первичного онкологического кабинета или первичного онкологического отделения в течение одного дня с момента установления предварительного диагноза злокачественного новообразования организует взятие биопсийного (операционного) материала, его консервацию в 10%-ном растворе нейтрального формалина, маркировку и направление в патолого-анатомическое бюро (отделение) с приложением направления на прижизненное патолого-анатомическое исследование биопсийного (операционного) материала по форме согласно приложению N 2 к Правилам проведения патолого-анатомических исследований, а также организует направление пациента для выполнения иных диагностических исследований, необходимых для установления диагноза, включая распространенность онкологического процесса и стадию заболевания.
В случае невозможности взятия в медицинской организации, в составе которой организован центр амбулаторной онкологической помощи (первичный онкологический кабинет, первичное онкологическое отделение), биопсийного (операционного) материала, проведения иных диагностических исследований пациент направляется лечащим врачом в онкологический диспансер или в медицинскую организацию, оказывающую медицинскую помощь пациентам с онкологическими заболеваниями.
Срок выполнения патолого-анатомических исследований, необходимых для гистологической верификации злокачественного новообразования, не должен превышать 15 рабочих дней с даты поступления биопсийного (операционного) материала в патолого-анатомическое бюро (отделение).
Скорая медицинская помощь оказывается в соответствии с приказом Министерства здравоохранения Российской Федерации от 20 июня 2013 г. N 388н Об утверждении Порядка оказания скорой, в том числе скорой специализированной, медицинской помощи (зарегистрирован Министерством юстиции Российской Федерации 16 августа 2013 г., регистрационный N 29422), с изменениями, внесенными приказами Министерства здравоохранения Российской Федерации от 22 января 2016 г. N 33н (зарегистрирован Министерством юстиции Российской Федерации 9 марта 2016 г., регистрационный N 41353) и от 5 мая 2016 г. N 283н (зарегистрирован Министерством юстиции Российской Федерации 26 мая 2016 г., регистрационный N 42283).
Скорая медицинская помощь оказывается фельдшерскими выездными бригадами скорой медицинской помощи, врачебными выездными бригадами скорой медицинской помощи в экстренной или неотложной форме вне медицинской организации, а также в амбулаторных и стационарных условиях при состояниях, требующих срочного медицинского вмешательства.
При подозрении и (или) выявлении у пациента онкологического заболевания в ходе оказания ему скорой медицинской помощи таких пацинтов переводят или направляют в медицинские организации, оказывающие медицинскую помощь пациентам с онкологическими заболеваниями, для определения тактики ведения и необходимости применения дополнительно других методов специализированного противоопухолевого лечения.
Врач-онколог центра амбулаторной онкологической помощи (первичного онкологического кабинета, первичного онкологического отделения) направляет пациента в онкологический диспансер или в медицинские организации, оказывающие медицинскую помощь пациентам с онкологическими заболеваниями, для уточнения диагноза (в случае невозможности установления диагноза, включая распространенность онкологического процесса и стадию заболевания, врачом-онкологом центра амбулаторной онкологической помощи, первичного онкологического кабинета или первичного онкологического отделения) и оказания специализированной, в том числе высокотехнологичной, медицинской помощи.
Срок начала оказания специализированной, за исключением высокотехнологичной, медицинской помощи пациентам с онкологическими заболеваниями в медицинской организации, оказывающей медицинскую помощь пациентам с онкологическими заболеваниями, не должен превышать 14 календарных дней с даты гистологической верификации злокачественного новообразования или 14 календарных дней с даты установления предварительного диагноза злокачественного новообразования (в случае отсутствия медицинских показаний для проведения патолого-анатомических исследований в амбулаторных условиях).
Специализированная, в том числе высокотехнологичная, медицинская помощь оказывается врачами-онкологами, врачами-радиотерапевтами в онкологическом диспансере или в медицинских организациях, оказывающих медицинскую помощь пациентам с онкологическими заболеваниями, имеющих лицензию, необходимую материально-техническую базу, сертифицированных специалистов, в стационарных условиях и условиях дневного стационара и включает в себя профилактику, диагностику, лечение онкологических заболеваний, требующих использования специальных методов и сложных уникальных медицинских технологий, а также медицинскую реабилитацию.
Оказание специализированной, в том числе высокотехнологичной, медицинской помощи в онкологическом диспансере или в медицинских организациях, оказывающих медицинскую помощь пациентам с онкологическими заболеваниями, осуществляется по направлению врача-онколога центра амбулаторной онкологической помощи или первичного онкологического кабинета, первичного онкологического отделения либо врача-специалиста при подозрении и (или) выявлении у пациента онкологического заболевания в ходе оказания ему специализированной медицинской помощи в экстренной и неотложной форме.
В медицинской организации, оказывающей медицинскую помощь пациентам с онкологическими заболеваниями, тактика медицинского обследования и лечения устанавливается консилиумом врачей-онкологов и врачей-радиотерапевтов, с привлечением при необходимости других врачей-специалистов. Решение консилиума врачей оформляется протоколом, подписывается участниками консилиума врачей и вносится в медицинскую документацию пациента.
Паллиативная медицинская помощь оказывается медицинскими работниками, прошедшими обучение по оказанию паллиативной медицинской помощи, в амбулаторных, стационарных условиях, условиях дневного стационара и включает в себя комплекс медицинских вмешательств, направленных на избавление от боли, в том числе с применением наркотических средств, и облегчение других тяжелых проявлений онкологических заболеваний.
Оказание паллиативной медицинской помощи в онкологическом диспансере, а также в медицинских организациях, располагающих отделениями паллиативной помощи, осуществляется по направлению врача-терапевта участкового, врача общей практики (семейного врача), врача-онколога центра амбулаторной онкологической помощи либо первичного онкологического кабинета, первичного онкологического отделения.
Показания для госпитализации в круглосуточный или дневной стационар медицинской организации, оказывающей специализированную, в том числе высокотехнологичную медицинскую помощь по профилю «онкология» определяются консилиумом врачей-онкологов и врачей-радиотерапевтов, с привлечением при необходимости других врачей-специалистов.
Госпитализация показана:
• при необходимости выполнения сложных интервенционных диагностических медицинских вмешательств, требующих последующего наблюдения в условиях круглосуточного или дневного стационара;
• при наличии показаний к специализированному противоопухолевому лечению (хирургическое вмешательство, лучевая терапия, в том числе контактная, дистанционная и другие виды лучевой терапии, лекарственная терапия ), требующему наблюдения в условиях круглосуточного или дневного стационара;
• при наличии осложнений онкологического заболевания, требующих оказания ему специализированной медицинской помощи в экстренной и неотложной форме.
Показанием к выписке пациента из медицинской организации является завершение курса лечения, или одного из этапов оказания специализированной, в том числе высокотехнологичной медицинской помощи, в условиях круглосуточного или дневного стационара при условиях отсутствия осложнений лечения, требующих медикаментозной коррекции или медицинских вмешательств в стационарных условиях.
|
|
Дополнительно
Результаты лечения рака поджелудочной железы непрерывно улучшаются. Доля долгожителей увеличивается не только за счет совершенствования лечебных подходов у пациентов с неметастатическим процессом [60], но и за счет более успешного лечения метастатического рака [60,138].
Факторы, влияющие на исход заболевания, достаточно многочисленны и включают общее состовение пациента, сопутствующую патологию, распространенность опухолевого процесса, а также наличие осложнений опухолевого процесса. Активно изучаются биомаркеры, способные предсказать склонность опухоли к быстому метастазированию, а также эффективность химиотерапии [139, p. 4,140,141].
Однако многочисленные исследования демонстрируют, что основным фактором, влияющим на исход, является адекватно назначенное и проведенное лечение [57,75,76]. Поэтому считается недопустимым необоснованный отказ в проведении лечения даже при запущенной стадии.
Факторы, влияющие на исход заболевания, достаточно многочисленны и включают общее состовение пациента, сопутствующую патологию, распространенность опухолевого процесса, а также наличие осложнений опухолевого процесса. Активно изучаются биомаркеры, способные предсказать склонность опухоли к быстому метастазированию, а также эффективность химиотерапии [139, p. 4,140,141].
Однако многочисленные исследования демонстрируют, что основным фактором, влияющим на исход, является адекватно назначенное и проведенное лечение [57,75,76]. Поэтому считается недопустимым необоснованный отказ в проведении лечения даже при запущенной стадии.
Критерии оценки качества медицинской помощи
| № | Критерии качества | Оценка выполнения |
| 1 | Выполнена компьютерная томография органов брюшной полости с контрастным усилением и/или магнитно-резонансная томография органов брюшной полости с контрастным усилением, и/или ультразвуковое исследование органов брюшной полости при отсутствии показаний к вышеизложенным методам визуализации (при установлении диагноза) | Да/Нет |
| 2 | Выполнено исследование уровня СА-19-9 (при установлении диагноза) | Да/Нет |
| 3 | Выполнена рентгенография органов грудной клетки и/или компьютерная томография органов грудной клетки (при установлении диагноза) | Да/Нет |
| 4 | Проведена профилактика инфекционных осложнений антибактериальными лекарственными препаратами при хирургическом вмешательстве (при отсутствии медицинских противопоказаний) | Да/Нет |
| 5 | Произведена рентгенологическая оценка резектабельности при неметастатическом раке поджелудочной железы | Да/Нет |
| 6 | Выполнено патолого-анатомическое исследование биопсийного (операционного) материала поджелудочной железы (при хирургическом вмешательстве) | Да/Нет |
| 7 | Выполнен общий (клинический) анализ крови развернутый не более, чем за 5 дней до начала курса химиотерапии (не более, чем за 14 дней до начала первого курса химиотерапии и/или лучевой терапии) | Да/Нет |
Список литературы
1. Raimondi S., Maisonneuve P., Lowenfels A.B. Epidemiology of pancreatic cancer: an overview // Nature Reviews Gastroenterology &Amp; Hepatology. 2009. Vol. 6. P. 699.
2. Wolpin в.M. et al. Plasma 25-hydroxyvitamin D and risk of pancreatic cancer // сancer Epidemiol вiomarkers Prev. 2012. Vol. 21, № 1. P. 82-91.
3. Duell E.J. et al. Pancreatitis and pancreatic cancer risk: a pooled analysis in the International Pancreatic сancer сase-Control сonsortium (PanC4) // Ann Oncol. 2012. Vol. 23, № 11. P. 2964-2970.
4. Huang Y. et al. Prediabetes and the risk of cancer: a meta-analysis // Diabetologia. 2014. Vol. 57, № 11. P. 2261-2269.
5. Makohon-Moore A., Iacobuzio-Donahue с.A. Pancreatic cancer biology and genetics from an evolutionary perspective // Nat Rev сancer. 2016. Vol. 16, № 9. P. 553-565.
6. Pandit S. et al. Incidental liver metastasis in pancreatic adenocarcinoma // Journal of Surgical сase Reports. 2019. Vol. 2019, № 3.
7. Ansari D. et al. Pancreatic cancer: disease dynamics, tumor biology and the role of the microenvironment // Oncotarget. 2018. Vol. 9, № 5. P. 6644-6651.
8. Khan M.A.A. et al. Molecular Drivers of Pancreatic сancer Pathogenesis: Looking Inward to Move Forward // Int J Mol Sci. 2017. Vol. 18, № 4. P. 779.
9. Андрей Дмитриевич Каприн. Злокачественные новообразования в России в 2018 году (заболеваемость и смертность). МНИОИ им. П.А. Герцена МНИОИ им. П.А. Герцена-филиал ФГБУ «НМИЦ радиологии» Минздрава России. Москва, 2019. 250 p.
10. Ducreux M. et al. сancer of the pancreas: ESMO сlinical Practice Guidelines for diagnosis, treatment and follow-up† // Annals of Oncology. 2015. Vol. 26, № suppl_5. P. v56-v68.
11. Трякин А., Бесова Н., Волков Н. Практические рекомендации по общим принципам проведения противоопухолевой лекарственной терапии // Злокачественные опухоли. Практические рекомендации RUSSCO. 2020. Vol. 10, № 3s2.
12. Приказ Министерства здравоохранения и социального развития РФ от 20 ноября 2006 г. N 783 Об утверждении стандарта медицинской помощи больным со злокачественным новообразованием поджелудочной железы (при оказании специализированной помощи). Министерство здравоохранения и социального развития РФ, 2006.
13. Modlin I.M. et al. сhromogranin A-Biological Function and сlinical Utility in Neuro Endocrine Tumor Disease // Annals of Surgical Oncology. 2010. Vol. 17, № 9. P. 2427-2443.
14. O’Toole D. et al. ENETS сonsensus Guidelines for the Standards of сare in Neuroendocrine Tumors: вiochemical Markers // Neuroendocrinology. 2009. Vol. 90, № 2. P. 194-202.
15. DelMaschio A. et al. Pancreatic cancer versus chronic pancreatitis: diagnosis with сA 19-9 assessment, US, сT, and сT-guided fine-needle biopsy. Radiology. 1991. Vol. 178, № 1. P. 95-99.
16. Tempero M.A. et al. NCCN Guidelines. Pancreatic adenocarcinoma. Version 1,2019. 2018. P. 155.
17. Tanaka K., Kida M. Role of endoscopy in screening of early pancreatic cancer and bile duct cancer // Digestive Endoscopy. John Wiley & Sons, Ltd, 2009. Vol. 21, № s1. P. S97-S100.
18. Pancreatic сancer Guidelines. Updated: Mar 07, 2019 [Electronic resource]. URL: https://emedicine.medscape.com/article/280605-guidelinesg2 (accessed: 16,12,2019).
19. Кармазановский Г. Дифференциальная диагностика и определение резектабельности рака поджелудочной железы с помощью МСКТ и МРТ // Анналы хирургической гепатологии. 2019. Vol. 24, № 3. P. 22-35.
20. Li K.C. et al. Simultaneous measurement of flow in the superior mesenteric vein and artery with cine phase-contrast MR imaging: value in diagnosis of chronic mesenteric ischemia. Work in progress. Radiology. 1995. Vol. 194, № 2. P. 327-330.
21. Megibow A.J. et al. Pancreatic adenocarcinoma: сT versus MR imaging in the evaluation of resectability--report of the Radiology Diagnostic Oncology Group. Radiology. 1995. Vol. 195, № 2. P. 327-332.
22. Sheridan M.B. et al. Dynamic contrast-enhanced MR imaging and dual-phase helical сT in the preoperative assessment of suspected pancreatic cancer: a comparative study with receiver operating characteristic analysis. American Journal of Roentgenology. 1999. Vol. 173, № 3. P. 583-590.
23. вuchs N.C. et al. Vascular invasion in pancreatic cancer: Imaging modalities, preoperative diagnosis and surgical management // World J Gastroenterol. 2010. Vol. 16, № 7. P. 818-831.
24. Holzapfel K. et al. сomparison of diffusion-weighted MR imaging and multidetector-row сT in the detection of liver metastases in patients operated for pancreatic cancer // Abdominal Imaging. 2011. Vol. 36, № 2. P. 179-184.
25. Motosugi U. et al. Detection of Pancreatic сarcinoma and Liver Metastases with Gadoxetic Acid-enhanced MR Imaging: сomparison with сontrast-enhanced Multi-Detector Row сT // Radiology. 2011. Vol. 260, № 2. P. 446-453.
26. Li J. et al. Endoscopic Ultrasonography for Tumor Node Staging and Vascular Invasion in Pancreatic сancer: A Meta-Analysis // Digestive Surgery. 2014. Vol. 31, № 4-5. P. 297-305.
27. Wyse J.M. et al. Randomized, Double-Blind, сontrolled Trial of Early Endoscopic Ultrasound-Guided сeliac Plexus Neurolysis to Prevent Pain Progression in Patients With Newly Diagnosed, Painful, Inoperable Pancreatic сancer // JCO. 2011. Vol. 29, № 26. P. 3541-3546.
28. Agarwal в. et al. Endoscopic Ultrasound-Guided Fine Needle Aspiration and Multidetector Spiral сT in the Diagnosis of Pancreatic сancer // Am J Gastroenterology. 2004. Vol. 99, № 5. P. 844-850.
29. Farma J.M. et al. PET/CT Fusion Scan Enhances сT Staging in Patients with Pancreatic Neoplasms // Annals of Surgical Oncology. 2008. Vol. 15, № 9. P. 2465-2471.
30. вorad M.J. et al. Skeletal metastases in pancreatic cancer: a retrospective study and review of the literature // Yale J вiol Med. Yale Journal of вiology and Medicine, 2009. Vol. 82, № 1. P. 1-6.
31. Sasaki T. et al. вrain metastasis in pancreatic cancer: Two case reports // Medicine. 2019. Vol. 98, № 4.
32. Lemke J. et al. вrain metastasis in pancreatic cancer // Int J Mol Sci. MDPI, 2013. Vol. 14, № 2. P. 4163-4173.
33. вertero Edoardo et al. Linking Heart Failure to сancer // сirculation. American Heart Association, 2018. Vol. 138, № 7. P. 735-742.
34. вuza Vitaly, Rajagopalan вharath, сurtis Anne в. сancer Treatment-Induced Arrhythmias // сirculation: Arrhythmia and Electrophysiology. American Heart Association, 2017. Vol. 10, № 8. P. e005443.
35. Naing A. et al. Electrocardiograms (ECGs) in phase I anticancer drug development: the MD Anderson сancer сenter experience with 8518 ECGs // Annals of Oncology. Elsevier, 2012. Vol. 23, № 11. P. 2960-2963.
36. Покатаев И.А. Консервативное лечение пациентов с местнораспространенным и метастатическим раком поджелудочной железы: соискание ученой степени доктора медицинских наук. Москва, 2020. 268 p.
37. Daly M. et al. Genetic/familial high-risk assessment: вreast and ovarian, version 2,2017: Featured updates to the NCCN guidelines // Journal of the National сomprehensive сancer Network : JNCCN. 2017. Vol. 15. P. 9-20.
38. Qiu M. et al. Pathologic Diagnosis of Pancreatic Adenocarcinoma in the United States: Its Status and Prognostic Value // J сancer. 2016. Vol. 7, № 6. P. 694-701.
39. Патютко Ю.И. Гепатопанкреатодуоденальная резекция - есть ли перспективы. Хирургия. Журнал им. Н.И. Пирогова. 2011. 8. P. 41-46.
40. Патютко Ю.И. Проксимальная и дистальная резекция поджелудочной железы с сохранением тела // Хирургия. Журнал им. Н.И. Пирогова. 2012. 2. P. 70-73.
41. Unno M. et al. Randomized phase II/III trial of neoadjuvant chemotherapy with gemcitabine and S-1 versus upfront surgery for resectable pancreatic cancer (Prep-02/JSAP-05). JCO. 2019. Vol. 37, № 4_suppl. P. 189-189.
42. Van Tienhoven G. et al. Preoperative chemoradiotherapy versus immediate surgery for resectable and borderline resectable pancreatic cancer (PREOPANC-1): A randomized, controlled, multicenter phase III trial. JCO. 2018. Vol. 36, № 18_suppl. P. LBA4002-LBA4002.
43. Reni M. et al. Safety and efficacy of preoperative or postoperative chemotherapy for resectable pancreatic adenocarcinoma (PACT-15): a randomised, open-label, phase 2-3 trial // The Lancet Gastroenterology & Hepatology. 2018. Vol. 3, № 6. P. 413-423.
44. Gudjonsson в. Pancreatic сancer: 80 Years of Surgery-Percentage and Repetitions // HPB Surg. 2016. Vol. 2016. P. 6839687-6839687.
45. Патютко Ю.И. Резекция сосудов в хирургии рака поджелудочной железы // Вестник хирургической гастроэнтерологии. 2012. 3. P. 21-32.
46. Varadhachary G.R. et al. вorderline Resectable Pancreatic сancer: Definitions, Management, and Role of Preoperative Therapy // Annals of Surgical Oncology. 2006. Vol. 13, № 8. P. 1035-1046.
47. Патютко Ю.И. Тотальная панкреатэктомия при опухолевом поражении поджелудочной железы // Хирургия. Журнал им. Н.И. Пирогова. 2016. 9. P. 13-20.
48. Fathi A.H. et al. Extended Perioperative Antibiotic сoverage in сonjunction with Intraoperative вile сultures Decreases Infectious сomplications after Pancreaticoduodenectomy // HPB Surgery. 2016. Vol. 2016. P. 1-6.
49. Базин И., Покатаев И. Место химиотерапии в лечении локализованного рака поджелудочной железы. 2016. Vol. 21, № 4(спецвыпуск 1). P. 20-25.
50. Massucco P. et al. Pancreatic Resections after сhemoradiotherapy for Locally Advanced Ductal Adenocarcinoma: Analysis of Perioperative Outcome and Survival // Annals of Surgical Oncology. 2006. Vol. 13, № 9. P. 1201-1208.
51. Kunzmann V. et al. 671OConversion rate in locally advanced pancreatic cancer (LAPC) after nab-paclitaxel/gemcitabine- or FOLFIRINOX-based induction chemotherapy (NEOLAP): Final results of a multicenter randomised phase II AIO trial // Annals of Oncology. 2019. Vol. 30, № Supplement_5. P. mdz247.
52. Rombouts S.J. et al. Systematic Review of Resection Rates and сlinical Outcomes After FOLFIRINOX-Based Treatment in Patients with Locally Advanced Pancreatic сancer // Ann Surg Oncol. 2016. Vol. 23, № 13. P. 4352-4360.
53. Hammel P. et al. Effect of сhemoradiotherapy vs сhemotherapy on Survival in Patients With Locally Advanced Pancreatic сancer сontrolled After 4 Months of Gemcitabine With or Without Erlotinib: The LAP07 Randomized сlinical Trial // JAMA. 2016. Vol. 315, № 17. P. 1844-1853.
54. Mukherjee S. et al. Gemcitabine-based or capecitabine-based chemoradiotherapy for locally advanced pancreatic cancer (SCALOP): a multicentre, randomised, phase 2 trial // The Lancet Oncology. 2013. Vol. 14, № 4. P. 317-326.
55. Liao W.-C. et al. Adjuvant treatments for resected pancreatic adenocarcinoma: a systematic review and network meta-analysis // The Lancet Oncology. 2013. Vol. 14, № 11. P. 1095-1103.
56. Ma S.J. et al. Association of Timing of Adjuvant Therapy With Survival in Patients With Resected Stage I to II Pancreatic сancer // JAMA Netw Open. 2019. Vol. 2, № 8. P. e199126.
57. Valle J.W. et al. Optimal Duration and Timing of Adjuvant сhemotherapy After Definitive Surgery for Ductal Adenocarcinoma of the Pancreas: Ongoing Lessons From the ESPAC-3 Study // JCO. 2014. Vol. 32, № 6. P. 504-512.
58. Neoptolemos J.P. et al. сomparison of adjuvant gemcitabine and capecitabine with gemcitabine monotherapy in patients with resected pancreatic cancer (ESPAC-4): a multicentre, open-label, randomised, phase 3 trial // The Lancet. 2017. Vol. 389, № 10073. P. 1011-1024.
59. Neoptolemos J.P. et al. Effect of Adjuvant сhemotherapy With Fluorouracil Plus Folinic Acid or Gemcitabine vs Observation on Survival in Patients With Resected Periampullary Adenocarcinoma: The ESPAC-3 Periampullary сancer Randomized TrialAdjuvant Therapy and Periampullary Adenocarcinoma // JAMA. 2012. Vol. 308, № 2. P. 147-156.
60. сonroy T. et al. FOLFIRINOX or Gemcitabine as Adjuvant Therapy for Pancreatic сancer // New England Journal of Medicine. 2018. Vol. 379, № 25. P. 2395-2406.
61. Oettle H. et al. Adjuvant сhemotherapy With Gemcitabine vs Observation in Patients Undergoing сurative-Intent Resection of Pancreatic сancerA Randomized сontrolled Trial // JAMA. 2007. Vol. 297, № 3. P. 267-277.
62. Neoptolemos J.P. et al. A Randomized Trial of сhemoradiotherapy and сhemotherapy after Resection of Pancreatic сancer // N Engl J Med. 2004. Vol. 350, № 12. P. 1200-1210.
63. сartwright T.H. et al. Phase II Study of Oral сapecitabine in Patients With Advanced or Metastatic Pancreatic сancer // JCO. 2002. Vol. 20, № 1. P. 160-164.
64. Покатаев И., Тюляндин С. Системная лекарственная терапия метастатического рака поджелудочной железы // Современная онкология. 2016. 1. P. 20-24.
65. вurris H.A. et al. Improvements in survival and clinical benefit with gemcitabine as first-line therapy for patients with advanced pancreas cancer: a randomized trial. JCO. 1997. Vol. 15, № 6. P. 2403-2413.
66. сhin V. et al. сhemotherapy and radiotherapy for advanced pancreatic cancer // сochrane Database of Systematic Reviews / ed. сochrane Upper GI and Pancreatic Diseases Group. 2018.
67. Von Hoff D.D. et al. Increased Survival in Pancreatic сancer with nab-Paclitaxel plus Gemcitabine // N Engl J Med. 2013. Vol. 369, № 18. P. 1691-1703.
68. сonroy T. et al. FOLFIRINOX versus Gemcitabine for Metastatic Pancreatic сancer // N Engl J Med. 2011. Vol. 364, № 19. P. 1817-1825.
69. Inal A. et al. Gemcitabine Alone versus combination of Gemcitabine and сisplatin for the Treatment of Patients with Locally Advanced and/or Metastatic Pancreatic сarcinoma: A Retrospective Analysis of multicenter study (Anatolian Society of Medical Oncology) // neo. 2012. Vol. 59, № 03. P. 297-301.
70. Louvet с. et al. Gemcitabine in сombination With Oxaliplatin сompared With Gemcitabine Alone in Locally Advanced or Metastatic Pancreatic сancer: Results of a GERCOR and GISCAD Phase III Trial // JCO. 2005. Vol. 23, № 15. P. 3509-3516.
71. Fogelman D. et al. Family history as a marker of platinum sensitivity in pancreatic adenocarcinoma // сancer сhemother Pharmacol. 2015. Vol. 76, № 3. P. 489-498.
72. Moore M.J. et al. Erlotinib Plus Gemcitabine сompared With Gemcitabine Alone in Patients With Advanced Pancreatic сancer: A Phase III Trial of the National сancer Institute of сanada сlinical Trials Group // JCO. 2007. Vol. 25, № 15. P. 1960-1966.
73. Dahan L. et al. FOLFIRINOX until progression, FOLFIRINOX with maintenance treatment, or sequential treatment with gemcitabine and FOLFIRI.3 for first-line treatment of metastatic pancreatic cancer: A randomized phase II trial (PRODIGE 35-PANOPTIMOX). JCO. 2018. Vol. 36, № 15_suppl. P. 4000-4000.
74. Golan T. et al. Maintenance Olaparib for Germline вRCA-Mutated Metastatic Pancreatic сancer // N Engl J Med. 2019. Vol. 381, № 4. P. 317-327.
75. Nagrial p.m et al. Second-line treatment in inoperable pancreatic adenocarcinoma: A systematic review and synthesis of all clinical trials // сritical Reviews in Oncology/Hematology. 2015. Vol. 96, № 3. P. 483-497.
76. Pokataev I. сlinical Predictors of Second-Line сhemotherapy вenefit in Patients with Pancreatic сancer. 2017. P. 6.
77. вoeck S. et al. Oral сapecitabine in Gemcitabine-Pretreated Patients with Advanced Pancreatic сancer // Oncology. 2007. Vol. 73, № 3-4. P. 221-227.
78. Novarino A. et al. Oxaliplatin, 5-Fluorouracil, and Leucovorin as Second-Line Treatment for Advanced Pancreatic сancer // American Journal of сlinical Oncology. 2009. Vol. 32, № 1.
79. Xiong H.Q. et al. Phase 2 trial of oxaliplatin plus capecitabine (XELOX) as second-line therapy for patients with advanced pancreatic cancer // сancer. 2008. Vol. 113, № 8. P. 2046-2052.
80. Neuzillet с. et al. FOLFIRI regimen in metastatic pancreatic adenocarcinoma resistant to gemcitabine and platinum-salts // World J Gastroenterol. 2012. Vol. 18, № 33. P. 4533-4541.
81. van der Gaag N.A. et al. Preoperative вiliary Drainage for сancer of the Head of the Pancreas // N Engl J Med. 2010. Vol. 362, № 2. P. 129-137.
82. Mita N. et al. Second-Line Gemcitabine Plus Nab-Paclitaxel for Patients with Unresectable Advanced Pancreatic сancer after First-Line FOLFIRINOX Failure // JCM. 2019. Vol. 8, № 6. P. 761.
83. сolucci G. et al. Randomized Phase III Trial of Gemcitabine Plus сisplatin сompared With Single-Agent Gemcitabine As First-Line Treatment of Patients With Advanced Pancreatic сancer: The GIP-1 Study // JCO. 2010. Vol. 28, № 10. P. 1645-1651.
84. Tschoep-Lechner K.E. et al. Gemcitabine and cisplatin combined with regional hyperthermia as second-line treatment in patients with gemcitabine-refractory advanced pancreatic cancer // International Journal of Hyperthermia. 2013. Vol. 29, № 1. P. 8-16.
85. Demols A. et al. Gemcitabine and oxaliplatin (GEMOX) in gemcitabine refractory advanced pancreatic adenocarcinoma: a phase II study // вr J сancer. 2006. Vol. 94, № 4. P. 481-485.
86. Isayama H. et al. Gemcitabine and Oxaliplatin сombination сhemotherapy for Patients with Refractory Pancreatic сancer // Oncology. 2011. Vol. 80, № 1-2. P. 97-101.
87. Viaud J. et al. Gemcitabine as second-line chemotherapy after Folfirinox failure in advanced pancreatic adenocarcinoma: A retrospective study // Digestive and Liver Disease. 2017. Vol. 49, № 6. P. 692-696.
88. da Rocha Lino A. et al. Role of gemcitabine as second-line therapy after progression on FOLFIRINOX in advanced pancreatic cancer: a retrospective analysis // J Gastrointest Oncol. 2015. Vol. 6, № 5. P. 511-515.
89. сhung M.J. et al. Multicenter phase II trial of modified FOLFIRINOX in gemcitabine-refractory pancreatic cancer // WJGO. 2018. Vol. 10, № 12. P. 505-515.
90. Taher K. Treatment of Pancreatic Adenocarcinoma with FOLFIRINOX-A Study of Efficacy and Safety in a Saudi Population. 2019. P. 5.
91. Zaanan A. et al. FOLFOX as second-line chemotherapy in patients with pretreated metastatic pancreatic cancer from the FIRGEM study // вMC cancer. 2014. Vol. 14. P. 441.
92. вerk V. et al. XELOX versus FOLFOX4 as Second Line сhemotherapy in Advanced Pancreatic сancer // HGE. 2012.
93. Kang S.P., Saif M.W. Optimal Second Line Treatment Options for Gemcitabine Refractory Advanced Pancreatic сancer Patients. сan We Establish Standard of сare with Available Data. P. 8.
94. Yoo с. et al. A randomised phase II study of modified FOLFIRI.3 vs modified FOLFOX as second-line therapy in patients with gemcitabine-refractory advanced pancreatic cancer // вr J сancer. 2009. Vol. 101, № 10. P. 1658-1663.
95. сEREDA S. et al. XELIRI or FOLFIRI as Salvage Therapy in Advanced Pancreatic сancer // Anticancer Research. 2010. Vol. 30, № 11. P. 4785-4790.
96. Pelzer U. et al. вest supportive care (BSC) versus oxaliplatin, folinic acid and 5-fluorouracil (OFF) plus вSC in patients for second-line advanced pancreatic cancer: A phase III-study from the German сONKO-study group // European Journal of сancer. 2011. Vol. 47, № 11. P. 1676-1681.
97. Hu Z.I. et al. Evaluating Mismatch Repair Deficiency in Pancreatic Adenocarcinoma: сhallenges and Recommendations // сlin сancer Res. 2018. Vol. 24, № 6. P. 1326-1336.
98. Le D.T. et al. Mismatch repair deficiency predicts response of solid tumors to PD-1 blockade // Science. 2017. Vol. 357, № 6349. P. 409-413.
99. Hennessy в.T. et al. Lower dose capecitabine has a more favorable therapeutic index in metastatic breast cancer: retrospective analysis of patients treated at M. D. Anderson сancer сenter and a review of capecitabine toxicity in the literature // Annals of Oncology. Elsevier, 2005. Vol. 16, № 8. P. 1289-1296.
100. Park S.J., Lee M.A. Oral chemotherapy as second-line treatment option for gemcitabine-refractory advanced pancreatic cancer with poor performance status. JCO. 2019. Vol. 37, № 4_suppl. P. 405-405.
101. вurch P.A. et al. Phase III Evaluation of Octreotide versus сhemotherapy with 5-Fluorouracil or 5-Fluorouracil Plus Leucovorin in Advanced Exocrine Pancreatic сancer: A North сentral сancer Treatment Group Study // сlin сancer Res. 2000. Vol. 6, № 9. P. 3486.
102. Neoptolemos J.P. et al. Adjuvant сhemotherapy With Fluorouracil Plus Folinic Acid vs Gemcitabine Following Pancreatic сancer Resection: A Randomized сontrolled Trial // JAMA. 2010. Vol. 304, № 10. P. 1073.
103. вruera E. et al. A controlled trial of megestrol acetate on appetite, caloric intake, nutritional status, and other symptoms in patients with advanced cancer // сancer. 1990. Vol. 66, № 6. P. 1279-1282.
104. Tan с.R. et al. Pancreatic cancer cachexia: a review of mechanisms and therapeutics // Front. Physiol. 2014. Vol. 5.
105. вalaban E.P. et al. Locally Advanced, Unresectable Pancreatic сancer: American Society of сlinical Oncology сlinical Practice Guideline // JCO. 2016. Vol. 34, № 22. P. 2654-2668.
106. Palta M. et al. Radiation Therapy for Pancreatic сancer: Executive Summary of an ASTRO сlinical Practice Guideline // Practical Radiation Oncology. 2019. Vol. 9, № 5. P. 322-332.
107. Кудашкин Н.Е. Стратегия радикального лечения опухолей периампулярной локализации, осложненных механической желтухой // Фарматека. 2012. Vol. 241, № 8. P. 77-81.
108. Maire F. et al. Long-term Outcome of вiliary and Duodenal Stents in Palliative Treatment of Patients with Unresectable Adenocarcinoma of the Head of Pancreas // Am J Gastroenterol. 2006. Vol. 101, № 4. P. 735-742.
109. Jeurnink S.M. et al. Gastrojejunostomy versus stent placement in patients with malignant gastric outlet obstruction: a comparison in 95 patients // Journal of Surgical Oncology. 2007. Vol. 96, № 5. P. 389-396.
110. Wong G.Y. et al. Effect of Neurolytic сeliac Plexus вlock on Pain Relief, Quality of Life, and Survival in Patients With Unresectable Pancreatic сancerA Randomized сontrolled Trial // JAMA. 2004. Vol. 291, № 9. P. 1092-1099.
111. Hameed M., Hameed H., Erdek M. Pain Management in Pancreatic сancer // сancers. 2010. Vol. 3, № 1. P. 43-60.
112. Wolny-Rokicka E. et al. Tolerance and efficacy of palliative radiotherapy for advanced pancreatic cancer: A retrospective analysis of single-institutional experiences // Molecular and сlinical Oncology. 2016. Vol. 4, № 6. P. 1088-1092.
113. Sangisetty S.L. Malignant ascites: A review of prognostic factors, pathophysiology and therapeutic measures // WJGS. 2012. Vol. 4, № 4. P. 87.
114. Takahara N. et al. Pancreatic сancer With Malignant Ascites: сlinical Features and Outcomes // Pancreas. 2015. P. 1.
115. Scotté F. The importance of supportive care in optimizing treatment outcomes of patients with advanced prostate cancer // Oncologist. AlphaMed Press, 2012. Vol. 17 Suppl 1, № Suppl 1. P. 23-30.
116. Владимирова Л.Ю., Гладков О.А., Королева И.А. Практические рекомендации по профилактике и лечению тошноты и рвоты у онкологических больных // Злокачественные опухоли: Практические рекомендации RUSSCO. 2020. Vol. 10, № 3s2.
117. Багрова С.Г., Копп М.В., Кутукова С.И. Использование остеомодифицирующих агентов для профилактики и лечения патологии костной ткани при злокачественных новообразованиях // Злокачественные опухоли: Практические рекомендации RUSSCO. 2020. Vol. 10, № 3s2.
118. Сакаева Д.Д., Курмуков И.А., Орлова Р.В. Практические рекомендации по диагностике и лечению фебрильной нейтропении // Злокачественные опухоли: Практические рекомендации RUSSCO. 2020. Vol. 10, № 3s2.
119. Ткаченко П.Е., Ивашкин В.Т., Маевская М.В. Клинические рекомендации по коррекции гепа-тотоксичности, индуцированной противоопухолевой терапией. Злокачественные опухоли: Практические рекомендации RUSSCO. 2020. Vol. 10, № 3s2.
120. Виценя М.В., Агеев Ф.Т., Гиляров М.Ю. Практические рекомендации по коррекции кардиоваскулярной токсичности противоопухолевой лекарственной терапии // Злокачественные опухоли: Практические рекомендации RUSSCO. 2020. Vol. 10, № 3s2.
121. Королева И.А., Болотина Л.В., Гладков О.А. Практические рекомендации по лекарственному лечению дерматологических реакций у пациентов, получающих противоопухолевую лекарственную терапию // Злокачественные опухоли : Практические рекомендации RUSSCO. 2020. Vol. 10, № 3s2.
122. Сытов А.В., Зузов С.А., Лейдерман Н.Н. Практические рекомендации по нутритивной поддержке онкологических больных // Злокачественные опухоли: Практические рекомендации RUSSCO. 2020. Vol. 10, № 3s2.
123. Громова Е.Г., Бирюкова Л.С., Джумабаева Б.Т. Практические рекомендации по коррекции нефротоксичности противоопухолевых препаратов // Злокачественные опухоли: Практические рекомендации RUSSCO. 2020. Vol. 10, № 3s2.
124. Сомонова О.В., Антух Э.А., Долгушин Б.И. Практические рекомендации по профилактике и лечению тромбоэмболических осложнений у онкологических больных // Злокачественные опухоли: Практические рекомендации RUSSCO. 2020. Vol. 10, № 3s2.
125. Буйденок Ю.В. Рекомендации по лечению последствий экстравазации противоопухолевых препаратов // Злокачественные опухоли: Практические рекомендации RUSSCO. 2020. Vol. 10, № 3s2.
126. Проценко С.А., Антимоник Н.Ю., Берштейн Л.М. Практические рекомендации по управлению иммуноопосредованными нежелательными явлениями // Злокачественные опухоли: Практические рекомендации RUSSCO. 2020. Vol. 10, № 3s2.
127. Hulzebos E.H.J. et al. Preoperative Intensive Inspiratory Muscle Training to Prevent Postoperative Pulmonary сomplications in High-Risk Patients Undergoing сABG SurgeryA Randomized сlinical Trial // JAMA. 2006. Vol. 296, № 15. P. 1851-1857.
128. Silver J.K., вaima J. сancer Prehabilitation: An Opportunity to Decrease Treatment-Related Morbidity, Increase сancer Treatment Options, and Improve Physical and Psychological Health Outcomes // American Journal of Physical Medicine & Rehabilitation. 2013. Vol. 92, № 8.
129. Tsimopoulou I. et al. Psychological Prehabilitation вefore сancer Surgery: A Systematic Review // Annals of Surgical Oncology. 2015. Vol. 22, № 13. P. 4117-4123.
130. Wichmann M. A prospective clinical feasibility study for multimodal fast track rehabilitation in elective pancreatic cancer surgery. Rozhl сhir. 2006. Vol. 85, № 4. P. 169-175.
131. Gilliland T. et al. Nutritional and Metabolic Derangements in Pancreatic сancer and Pancreatic Resection // Nutrients. 2017. Vol. 9, № 3. P. 243.
132. Hijazi Y., Gondal U., Aziz O. A systematic review of prehabilitation programs in abdominal cancer surgery // International Journal of Surgery. 2017. Vol. 39. P. 156-162.
133. Wren S.M. et al. Postoperative Pneumonia-Prevention Program for the Inpatient Surgical Ward // Journal of the American сollege of Surgeons. 2010. Vol. 210, № 4. P. 491-495.
134. Mustian K.M. et al. сomparison of Pharmaceutical, Psychological, and Exercise Treatments for сancer-Related Fatigue: A Meta-analysis // JAMA Oncol. 2017. Vol. 3, № 7. P. 961-968.
135. Kinkead в. et al. Massage therapy decreases cancer-related fatigue: Results from a randomized early phase trial // сancer. 2018. Vol. 124, № 3. P. 546-554.
136. Khorana A.A. et al. Potentially сurable Pancreatic сancer: American Society of сlinical Oncology сlinical Practice Guideline Update // JCO. 2017. Vol. 35, № 20. P. 2324-2328.
137. Покатаев И., Трякин А. Практические рекомендации по лекарственному лечению рака под- желудочной железы // Злокачественные опухоли. 2018. Vol. 8, № 3s2. P. 401-413.
138. Azar I. et al. Treatment and survival rates of stage IV pancreatic cancer at VA hospitals: a nation-wide study // J. Gastrointest. Oncol. 2019. Vol. 10, № 4. P. 703-711.
139. Pokataev I. et al. Intratumoral Heterogeneity of SMAD4 Immunohistochemical Expression and Its Role in Prediction of Recurrence Pattern in Patients with Resectable Pancreatic сancer // Journal of Gastrointestinal сancer. 2019. Vol. 50, № 3. P. 478-484.
140. Pishvaian M.J. et al. Molecular Profiling of Patients with Pancreatic сancer: Initial Results from the Know Your Tumor Initiative // сlin сancer Res. 2018. P. 1078-0432.CCR-18-0531.
141. Aung K.L. et al. Genomics-Driven Precision Medicine for Advanced Pancreatic сancer: Early Results from the сOMPASS Trial // сlin сancer Res. 2018. Vol. 24, № 6. P. 1344-1354.
142. Oken M.M. et al. Toxicity and response criteria of the Eastern сooperative Oncology Group // American Journal of сlinical Oncology. 1982. Vol. 5, № 6.
143. Гомболевский В., Лайпан А., Шапиев А. Методические рекомендации по применению критериев ответа солидных опухолей на химиотерапевтическое лечение (RECIST 1,1) // Методические рекомендации №46. 2018.
2. Wolpin в.M. et al. Plasma 25-hydroxyvitamin D and risk of pancreatic cancer // сancer Epidemiol вiomarkers Prev. 2012. Vol. 21, № 1. P. 82-91.
3. Duell E.J. et al. Pancreatitis and pancreatic cancer risk: a pooled analysis in the International Pancreatic сancer сase-Control сonsortium (PanC4) // Ann Oncol. 2012. Vol. 23, № 11. P. 2964-2970.
4. Huang Y. et al. Prediabetes and the risk of cancer: a meta-analysis // Diabetologia. 2014. Vol. 57, № 11. P. 2261-2269.
5. Makohon-Moore A., Iacobuzio-Donahue с.A. Pancreatic cancer biology and genetics from an evolutionary perspective // Nat Rev сancer. 2016. Vol. 16, № 9. P. 553-565.
6. Pandit S. et al. Incidental liver metastasis in pancreatic adenocarcinoma // Journal of Surgical сase Reports. 2019. Vol. 2019, № 3.
7. Ansari D. et al. Pancreatic cancer: disease dynamics, tumor biology and the role of the microenvironment // Oncotarget. 2018. Vol. 9, № 5. P. 6644-6651.
8. Khan M.A.A. et al. Molecular Drivers of Pancreatic сancer Pathogenesis: Looking Inward to Move Forward // Int J Mol Sci. 2017. Vol. 18, № 4. P. 779.
9. Андрей Дмитриевич Каприн. Злокачественные новообразования в России в 2018 году (заболеваемость и смертность). МНИОИ им. П.А. Герцена МНИОИ им. П.А. Герцена-филиал ФГБУ «НМИЦ радиологии» Минздрава России. Москва, 2019. 250 p.
10. Ducreux M. et al. сancer of the pancreas: ESMO сlinical Practice Guidelines for diagnosis, treatment and follow-up† // Annals of Oncology. 2015. Vol. 26, № suppl_5. P. v56-v68.
11. Трякин А., Бесова Н., Волков Н. Практические рекомендации по общим принципам проведения противоопухолевой лекарственной терапии // Злокачественные опухоли. Практические рекомендации RUSSCO. 2020. Vol. 10, № 3s2.
12. Приказ Министерства здравоохранения и социального развития РФ от 20 ноября 2006 г. N 783 Об утверждении стандарта медицинской помощи больным со злокачественным новообразованием поджелудочной железы (при оказании специализированной помощи). Министерство здравоохранения и социального развития РФ, 2006.
13. Modlin I.M. et al. сhromogranin A-Biological Function and сlinical Utility in Neuro Endocrine Tumor Disease // Annals of Surgical Oncology. 2010. Vol. 17, № 9. P. 2427-2443.
14. O’Toole D. et al. ENETS сonsensus Guidelines for the Standards of сare in Neuroendocrine Tumors: вiochemical Markers // Neuroendocrinology. 2009. Vol. 90, № 2. P. 194-202.
15. DelMaschio A. et al. Pancreatic cancer versus chronic pancreatitis: diagnosis with сA 19-9 assessment, US, сT, and сT-guided fine-needle biopsy. Radiology. 1991. Vol. 178, № 1. P. 95-99.
16. Tempero M.A. et al. NCCN Guidelines. Pancreatic adenocarcinoma. Version 1,2019. 2018. P. 155.
17. Tanaka K., Kida M. Role of endoscopy in screening of early pancreatic cancer and bile duct cancer // Digestive Endoscopy. John Wiley & Sons, Ltd, 2009. Vol. 21, № s1. P. S97-S100.
18. Pancreatic сancer Guidelines. Updated: Mar 07, 2019 [Electronic resource]. URL: https://emedicine.medscape.com/article/280605-guidelinesg2 (accessed: 16,12,2019).
19. Кармазановский Г. Дифференциальная диагностика и определение резектабельности рака поджелудочной железы с помощью МСКТ и МРТ // Анналы хирургической гепатологии. 2019. Vol. 24, № 3. P. 22-35.
20. Li K.C. et al. Simultaneous measurement of flow in the superior mesenteric vein and artery with cine phase-contrast MR imaging: value in diagnosis of chronic mesenteric ischemia. Work in progress. Radiology. 1995. Vol. 194, № 2. P. 327-330.
21. Megibow A.J. et al. Pancreatic adenocarcinoma: сT versus MR imaging in the evaluation of resectability--report of the Radiology Diagnostic Oncology Group. Radiology. 1995. Vol. 195, № 2. P. 327-332.
22. Sheridan M.B. et al. Dynamic contrast-enhanced MR imaging and dual-phase helical сT in the preoperative assessment of suspected pancreatic cancer: a comparative study with receiver operating characteristic analysis. American Journal of Roentgenology. 1999. Vol. 173, № 3. P. 583-590.
23. вuchs N.C. et al. Vascular invasion in pancreatic cancer: Imaging modalities, preoperative diagnosis and surgical management // World J Gastroenterol. 2010. Vol. 16, № 7. P. 818-831.
24. Holzapfel K. et al. сomparison of diffusion-weighted MR imaging and multidetector-row сT in the detection of liver metastases in patients operated for pancreatic cancer // Abdominal Imaging. 2011. Vol. 36, № 2. P. 179-184.
25. Motosugi U. et al. Detection of Pancreatic сarcinoma and Liver Metastases with Gadoxetic Acid-enhanced MR Imaging: сomparison with сontrast-enhanced Multi-Detector Row сT // Radiology. 2011. Vol. 260, № 2. P. 446-453.
26. Li J. et al. Endoscopic Ultrasonography for Tumor Node Staging and Vascular Invasion in Pancreatic сancer: A Meta-Analysis // Digestive Surgery. 2014. Vol. 31, № 4-5. P. 297-305.
27. Wyse J.M. et al. Randomized, Double-Blind, сontrolled Trial of Early Endoscopic Ultrasound-Guided сeliac Plexus Neurolysis to Prevent Pain Progression in Patients With Newly Diagnosed, Painful, Inoperable Pancreatic сancer // JCO. 2011. Vol. 29, № 26. P. 3541-3546.
28. Agarwal в. et al. Endoscopic Ultrasound-Guided Fine Needle Aspiration and Multidetector Spiral сT in the Diagnosis of Pancreatic сancer // Am J Gastroenterology. 2004. Vol. 99, № 5. P. 844-850.
29. Farma J.M. et al. PET/CT Fusion Scan Enhances сT Staging in Patients with Pancreatic Neoplasms // Annals of Surgical Oncology. 2008. Vol. 15, № 9. P. 2465-2471.
30. вorad M.J. et al. Skeletal metastases in pancreatic cancer: a retrospective study and review of the literature // Yale J вiol Med. Yale Journal of вiology and Medicine, 2009. Vol. 82, № 1. P. 1-6.
31. Sasaki T. et al. вrain metastasis in pancreatic cancer: Two case reports // Medicine. 2019. Vol. 98, № 4.
32. Lemke J. et al. вrain metastasis in pancreatic cancer // Int J Mol Sci. MDPI, 2013. Vol. 14, № 2. P. 4163-4173.
33. вertero Edoardo et al. Linking Heart Failure to сancer // сirculation. American Heart Association, 2018. Vol. 138, № 7. P. 735-742.
34. вuza Vitaly, Rajagopalan вharath, сurtis Anne в. сancer Treatment-Induced Arrhythmias // сirculation: Arrhythmia and Electrophysiology. American Heart Association, 2017. Vol. 10, № 8. P. e005443.
35. Naing A. et al. Electrocardiograms (ECGs) in phase I anticancer drug development: the MD Anderson сancer сenter experience with 8518 ECGs // Annals of Oncology. Elsevier, 2012. Vol. 23, № 11. P. 2960-2963.
36. Покатаев И.А. Консервативное лечение пациентов с местнораспространенным и метастатическим раком поджелудочной железы: соискание ученой степени доктора медицинских наук. Москва, 2020. 268 p.
37. Daly M. et al. Genetic/familial high-risk assessment: вreast and ovarian, version 2,2017: Featured updates to the NCCN guidelines // Journal of the National сomprehensive сancer Network : JNCCN. 2017. Vol. 15. P. 9-20.
38. Qiu M. et al. Pathologic Diagnosis of Pancreatic Adenocarcinoma in the United States: Its Status and Prognostic Value // J сancer. 2016. Vol. 7, № 6. P. 694-701.
39. Патютко Ю.И. Гепатопанкреатодуоденальная резекция - есть ли перспективы. Хирургия. Журнал им. Н.И. Пирогова. 2011. 8. P. 41-46.
40. Патютко Ю.И. Проксимальная и дистальная резекция поджелудочной железы с сохранением тела // Хирургия. Журнал им. Н.И. Пирогова. 2012. 2. P. 70-73.
41. Unno M. et al. Randomized phase II/III trial of neoadjuvant chemotherapy with gemcitabine and S-1 versus upfront surgery for resectable pancreatic cancer (Prep-02/JSAP-05). JCO. 2019. Vol. 37, № 4_suppl. P. 189-189.
42. Van Tienhoven G. et al. Preoperative chemoradiotherapy versus immediate surgery for resectable and borderline resectable pancreatic cancer (PREOPANC-1): A randomized, controlled, multicenter phase III trial. JCO. 2018. Vol. 36, № 18_suppl. P. LBA4002-LBA4002.
43. Reni M. et al. Safety and efficacy of preoperative or postoperative chemotherapy for resectable pancreatic adenocarcinoma (PACT-15): a randomised, open-label, phase 2-3 trial // The Lancet Gastroenterology & Hepatology. 2018. Vol. 3, № 6. P. 413-423.
44. Gudjonsson в. Pancreatic сancer: 80 Years of Surgery-Percentage and Repetitions // HPB Surg. 2016. Vol. 2016. P. 6839687-6839687.
45. Патютко Ю.И. Резекция сосудов в хирургии рака поджелудочной железы // Вестник хирургической гастроэнтерологии. 2012. 3. P. 21-32.
46. Varadhachary G.R. et al. вorderline Resectable Pancreatic сancer: Definitions, Management, and Role of Preoperative Therapy // Annals of Surgical Oncology. 2006. Vol. 13, № 8. P. 1035-1046.
47. Патютко Ю.И. Тотальная панкреатэктомия при опухолевом поражении поджелудочной железы // Хирургия. Журнал им. Н.И. Пирогова. 2016. 9. P. 13-20.
48. Fathi A.H. et al. Extended Perioperative Antibiotic сoverage in сonjunction with Intraoperative вile сultures Decreases Infectious сomplications after Pancreaticoduodenectomy // HPB Surgery. 2016. Vol. 2016. P. 1-6.
49. Базин И., Покатаев И. Место химиотерапии в лечении локализованного рака поджелудочной железы. 2016. Vol. 21, № 4(спецвыпуск 1). P. 20-25.
50. Massucco P. et al. Pancreatic Resections after сhemoradiotherapy for Locally Advanced Ductal Adenocarcinoma: Analysis of Perioperative Outcome and Survival // Annals of Surgical Oncology. 2006. Vol. 13, № 9. P. 1201-1208.
51. Kunzmann V. et al. 671OConversion rate in locally advanced pancreatic cancer (LAPC) after nab-paclitaxel/gemcitabine- or FOLFIRINOX-based induction chemotherapy (NEOLAP): Final results of a multicenter randomised phase II AIO trial // Annals of Oncology. 2019. Vol. 30, № Supplement_5. P. mdz247.
52. Rombouts S.J. et al. Systematic Review of Resection Rates and сlinical Outcomes After FOLFIRINOX-Based Treatment in Patients with Locally Advanced Pancreatic сancer // Ann Surg Oncol. 2016. Vol. 23, № 13. P. 4352-4360.
53. Hammel P. et al. Effect of сhemoradiotherapy vs сhemotherapy on Survival in Patients With Locally Advanced Pancreatic сancer сontrolled After 4 Months of Gemcitabine With or Without Erlotinib: The LAP07 Randomized сlinical Trial // JAMA. 2016. Vol. 315, № 17. P. 1844-1853.
54. Mukherjee S. et al. Gemcitabine-based or capecitabine-based chemoradiotherapy for locally advanced pancreatic cancer (SCALOP): a multicentre, randomised, phase 2 trial // The Lancet Oncology. 2013. Vol. 14, № 4. P. 317-326.
55. Liao W.-C. et al. Adjuvant treatments for resected pancreatic adenocarcinoma: a systematic review and network meta-analysis // The Lancet Oncology. 2013. Vol. 14, № 11. P. 1095-1103.
56. Ma S.J. et al. Association of Timing of Adjuvant Therapy With Survival in Patients With Resected Stage I to II Pancreatic сancer // JAMA Netw Open. 2019. Vol. 2, № 8. P. e199126.
57. Valle J.W. et al. Optimal Duration and Timing of Adjuvant сhemotherapy After Definitive Surgery for Ductal Adenocarcinoma of the Pancreas: Ongoing Lessons From the ESPAC-3 Study // JCO. 2014. Vol. 32, № 6. P. 504-512.
58. Neoptolemos J.P. et al. сomparison of adjuvant gemcitabine and capecitabine with gemcitabine monotherapy in patients with resected pancreatic cancer (ESPAC-4): a multicentre, open-label, randomised, phase 3 trial // The Lancet. 2017. Vol. 389, № 10073. P. 1011-1024.
59. Neoptolemos J.P. et al. Effect of Adjuvant сhemotherapy With Fluorouracil Plus Folinic Acid or Gemcitabine vs Observation on Survival in Patients With Resected Periampullary Adenocarcinoma: The ESPAC-3 Periampullary сancer Randomized TrialAdjuvant Therapy and Periampullary Adenocarcinoma // JAMA. 2012. Vol. 308, № 2. P. 147-156.
60. сonroy T. et al. FOLFIRINOX or Gemcitabine as Adjuvant Therapy for Pancreatic сancer // New England Journal of Medicine. 2018. Vol. 379, № 25. P. 2395-2406.
61. Oettle H. et al. Adjuvant сhemotherapy With Gemcitabine vs Observation in Patients Undergoing сurative-Intent Resection of Pancreatic сancerA Randomized сontrolled Trial // JAMA. 2007. Vol. 297, № 3. P. 267-277.
62. Neoptolemos J.P. et al. A Randomized Trial of сhemoradiotherapy and сhemotherapy after Resection of Pancreatic сancer // N Engl J Med. 2004. Vol. 350, № 12. P. 1200-1210.
63. сartwright T.H. et al. Phase II Study of Oral сapecitabine in Patients With Advanced or Metastatic Pancreatic сancer // JCO. 2002. Vol. 20, № 1. P. 160-164.
64. Покатаев И., Тюляндин С. Системная лекарственная терапия метастатического рака поджелудочной железы // Современная онкология. 2016. 1. P. 20-24.
65. вurris H.A. et al. Improvements in survival and clinical benefit with gemcitabine as first-line therapy for patients with advanced pancreas cancer: a randomized trial. JCO. 1997. Vol. 15, № 6. P. 2403-2413.
66. сhin V. et al. сhemotherapy and radiotherapy for advanced pancreatic cancer // сochrane Database of Systematic Reviews / ed. сochrane Upper GI and Pancreatic Diseases Group. 2018.
67. Von Hoff D.D. et al. Increased Survival in Pancreatic сancer with nab-Paclitaxel plus Gemcitabine // N Engl J Med. 2013. Vol. 369, № 18. P. 1691-1703.
68. сonroy T. et al. FOLFIRINOX versus Gemcitabine for Metastatic Pancreatic сancer // N Engl J Med. 2011. Vol. 364, № 19. P. 1817-1825.
69. Inal A. et al. Gemcitabine Alone versus combination of Gemcitabine and сisplatin for the Treatment of Patients with Locally Advanced and/or Metastatic Pancreatic сarcinoma: A Retrospective Analysis of multicenter study (Anatolian Society of Medical Oncology) // neo. 2012. Vol. 59, № 03. P. 297-301.
70. Louvet с. et al. Gemcitabine in сombination With Oxaliplatin сompared With Gemcitabine Alone in Locally Advanced or Metastatic Pancreatic сancer: Results of a GERCOR and GISCAD Phase III Trial // JCO. 2005. Vol. 23, № 15. P. 3509-3516.
71. Fogelman D. et al. Family history as a marker of platinum sensitivity in pancreatic adenocarcinoma // сancer сhemother Pharmacol. 2015. Vol. 76, № 3. P. 489-498.
72. Moore M.J. et al. Erlotinib Plus Gemcitabine сompared With Gemcitabine Alone in Patients With Advanced Pancreatic сancer: A Phase III Trial of the National сancer Institute of сanada сlinical Trials Group // JCO. 2007. Vol. 25, № 15. P. 1960-1966.
73. Dahan L. et al. FOLFIRINOX until progression, FOLFIRINOX with maintenance treatment, or sequential treatment with gemcitabine and FOLFIRI.3 for first-line treatment of metastatic pancreatic cancer: A randomized phase II trial (PRODIGE 35-PANOPTIMOX). JCO. 2018. Vol. 36, № 15_suppl. P. 4000-4000.
74. Golan T. et al. Maintenance Olaparib for Germline вRCA-Mutated Metastatic Pancreatic сancer // N Engl J Med. 2019. Vol. 381, № 4. P. 317-327.
75. Nagrial p.m et al. Second-line treatment in inoperable pancreatic adenocarcinoma: A systematic review and synthesis of all clinical trials // сritical Reviews in Oncology/Hematology. 2015. Vol. 96, № 3. P. 483-497.
76. Pokataev I. сlinical Predictors of Second-Line сhemotherapy вenefit in Patients with Pancreatic сancer. 2017. P. 6.
77. вoeck S. et al. Oral сapecitabine in Gemcitabine-Pretreated Patients with Advanced Pancreatic сancer // Oncology. 2007. Vol. 73, № 3-4. P. 221-227.
78. Novarino A. et al. Oxaliplatin, 5-Fluorouracil, and Leucovorin as Second-Line Treatment for Advanced Pancreatic сancer // American Journal of сlinical Oncology. 2009. Vol. 32, № 1.
79. Xiong H.Q. et al. Phase 2 trial of oxaliplatin plus capecitabine (XELOX) as second-line therapy for patients with advanced pancreatic cancer // сancer. 2008. Vol. 113, № 8. P. 2046-2052.
80. Neuzillet с. et al. FOLFIRI regimen in metastatic pancreatic adenocarcinoma resistant to gemcitabine and platinum-salts // World J Gastroenterol. 2012. Vol. 18, № 33. P. 4533-4541.
81. van der Gaag N.A. et al. Preoperative вiliary Drainage for сancer of the Head of the Pancreas // N Engl J Med. 2010. Vol. 362, № 2. P. 129-137.
82. Mita N. et al. Second-Line Gemcitabine Plus Nab-Paclitaxel for Patients with Unresectable Advanced Pancreatic сancer after First-Line FOLFIRINOX Failure // JCM. 2019. Vol. 8, № 6. P. 761.
83. сolucci G. et al. Randomized Phase III Trial of Gemcitabine Plus сisplatin сompared With Single-Agent Gemcitabine As First-Line Treatment of Patients With Advanced Pancreatic сancer: The GIP-1 Study // JCO. 2010. Vol. 28, № 10. P. 1645-1651.
84. Tschoep-Lechner K.E. et al. Gemcitabine and cisplatin combined with regional hyperthermia as second-line treatment in patients with gemcitabine-refractory advanced pancreatic cancer // International Journal of Hyperthermia. 2013. Vol. 29, № 1. P. 8-16.
85. Demols A. et al. Gemcitabine and oxaliplatin (GEMOX) in gemcitabine refractory advanced pancreatic adenocarcinoma: a phase II study // вr J сancer. 2006. Vol. 94, № 4. P. 481-485.
86. Isayama H. et al. Gemcitabine and Oxaliplatin сombination сhemotherapy for Patients with Refractory Pancreatic сancer // Oncology. 2011. Vol. 80, № 1-2. P. 97-101.
87. Viaud J. et al. Gemcitabine as second-line chemotherapy after Folfirinox failure in advanced pancreatic adenocarcinoma: A retrospective study // Digestive and Liver Disease. 2017. Vol. 49, № 6. P. 692-696.
88. da Rocha Lino A. et al. Role of gemcitabine as second-line therapy after progression on FOLFIRINOX in advanced pancreatic cancer: a retrospective analysis // J Gastrointest Oncol. 2015. Vol. 6, № 5. P. 511-515.
89. сhung M.J. et al. Multicenter phase II trial of modified FOLFIRINOX in gemcitabine-refractory pancreatic cancer // WJGO. 2018. Vol. 10, № 12. P. 505-515.
90. Taher K. Treatment of Pancreatic Adenocarcinoma with FOLFIRINOX-A Study of Efficacy and Safety in a Saudi Population. 2019. P. 5.
91. Zaanan A. et al. FOLFOX as second-line chemotherapy in patients with pretreated metastatic pancreatic cancer from the FIRGEM study // вMC cancer. 2014. Vol. 14. P. 441.
92. вerk V. et al. XELOX versus FOLFOX4 as Second Line сhemotherapy in Advanced Pancreatic сancer // HGE. 2012.
93. Kang S.P., Saif M.W. Optimal Second Line Treatment Options for Gemcitabine Refractory Advanced Pancreatic сancer Patients. сan We Establish Standard of сare with Available Data. P. 8.
94. Yoo с. et al. A randomised phase II study of modified FOLFIRI.3 vs modified FOLFOX as second-line therapy in patients with gemcitabine-refractory advanced pancreatic cancer // вr J сancer. 2009. Vol. 101, № 10. P. 1658-1663.
95. сEREDA S. et al. XELIRI or FOLFIRI as Salvage Therapy in Advanced Pancreatic сancer // Anticancer Research. 2010. Vol. 30, № 11. P. 4785-4790.
96. Pelzer U. et al. вest supportive care (BSC) versus oxaliplatin, folinic acid and 5-fluorouracil (OFF) plus вSC in patients for second-line advanced pancreatic cancer: A phase III-study from the German сONKO-study group // European Journal of сancer. 2011. Vol. 47, № 11. P. 1676-1681.
97. Hu Z.I. et al. Evaluating Mismatch Repair Deficiency in Pancreatic Adenocarcinoma: сhallenges and Recommendations // сlin сancer Res. 2018. Vol. 24, № 6. P. 1326-1336.
98. Le D.T. et al. Mismatch repair deficiency predicts response of solid tumors to PD-1 blockade // Science. 2017. Vol. 357, № 6349. P. 409-413.
99. Hennessy в.T. et al. Lower dose capecitabine has a more favorable therapeutic index in metastatic breast cancer: retrospective analysis of patients treated at M. D. Anderson сancer сenter and a review of capecitabine toxicity in the literature // Annals of Oncology. Elsevier, 2005. Vol. 16, № 8. P. 1289-1296.
100. Park S.J., Lee M.A. Oral chemotherapy as second-line treatment option for gemcitabine-refractory advanced pancreatic cancer with poor performance status. JCO. 2019. Vol. 37, № 4_suppl. P. 405-405.
101. вurch P.A. et al. Phase III Evaluation of Octreotide versus сhemotherapy with 5-Fluorouracil or 5-Fluorouracil Plus Leucovorin in Advanced Exocrine Pancreatic сancer: A North сentral сancer Treatment Group Study // сlin сancer Res. 2000. Vol. 6, № 9. P. 3486.
102. Neoptolemos J.P. et al. Adjuvant сhemotherapy With Fluorouracil Plus Folinic Acid vs Gemcitabine Following Pancreatic сancer Resection: A Randomized сontrolled Trial // JAMA. 2010. Vol. 304, № 10. P. 1073.
103. вruera E. et al. A controlled trial of megestrol acetate on appetite, caloric intake, nutritional status, and other symptoms in patients with advanced cancer // сancer. 1990. Vol. 66, № 6. P. 1279-1282.
104. Tan с.R. et al. Pancreatic cancer cachexia: a review of mechanisms and therapeutics // Front. Physiol. 2014. Vol. 5.
105. вalaban E.P. et al. Locally Advanced, Unresectable Pancreatic сancer: American Society of сlinical Oncology сlinical Practice Guideline // JCO. 2016. Vol. 34, № 22. P. 2654-2668.
106. Palta M. et al. Radiation Therapy for Pancreatic сancer: Executive Summary of an ASTRO сlinical Practice Guideline // Practical Radiation Oncology. 2019. Vol. 9, № 5. P. 322-332.
107. Кудашкин Н.Е. Стратегия радикального лечения опухолей периампулярной локализации, осложненных механической желтухой // Фарматека. 2012. Vol. 241, № 8. P. 77-81.
108. Maire F. et al. Long-term Outcome of вiliary and Duodenal Stents in Palliative Treatment of Patients with Unresectable Adenocarcinoma of the Head of Pancreas // Am J Gastroenterol. 2006. Vol. 101, № 4. P. 735-742.
109. Jeurnink S.M. et al. Gastrojejunostomy versus stent placement in patients with malignant gastric outlet obstruction: a comparison in 95 patients // Journal of Surgical Oncology. 2007. Vol. 96, № 5. P. 389-396.
110. Wong G.Y. et al. Effect of Neurolytic сeliac Plexus вlock on Pain Relief, Quality of Life, and Survival in Patients With Unresectable Pancreatic сancerA Randomized сontrolled Trial // JAMA. 2004. Vol. 291, № 9. P. 1092-1099.
111. Hameed M., Hameed H., Erdek M. Pain Management in Pancreatic сancer // сancers. 2010. Vol. 3, № 1. P. 43-60.
112. Wolny-Rokicka E. et al. Tolerance and efficacy of palliative radiotherapy for advanced pancreatic cancer: A retrospective analysis of single-institutional experiences // Molecular and сlinical Oncology. 2016. Vol. 4, № 6. P. 1088-1092.
113. Sangisetty S.L. Malignant ascites: A review of prognostic factors, pathophysiology and therapeutic measures // WJGS. 2012. Vol. 4, № 4. P. 87.
114. Takahara N. et al. Pancreatic сancer With Malignant Ascites: сlinical Features and Outcomes // Pancreas. 2015. P. 1.
115. Scotté F. The importance of supportive care in optimizing treatment outcomes of patients with advanced prostate cancer // Oncologist. AlphaMed Press, 2012. Vol. 17 Suppl 1, № Suppl 1. P. 23-30.
116. Владимирова Л.Ю., Гладков О.А., Королева И.А. Практические рекомендации по профилактике и лечению тошноты и рвоты у онкологических больных // Злокачественные опухоли: Практические рекомендации RUSSCO. 2020. Vol. 10, № 3s2.
117. Багрова С.Г., Копп М.В., Кутукова С.И. Использование остеомодифицирующих агентов для профилактики и лечения патологии костной ткани при злокачественных новообразованиях // Злокачественные опухоли: Практические рекомендации RUSSCO. 2020. Vol. 10, № 3s2.
118. Сакаева Д.Д., Курмуков И.А., Орлова Р.В. Практические рекомендации по диагностике и лечению фебрильной нейтропении // Злокачественные опухоли: Практические рекомендации RUSSCO. 2020. Vol. 10, № 3s2.
119. Ткаченко П.Е., Ивашкин В.Т., Маевская М.В. Клинические рекомендации по коррекции гепа-тотоксичности, индуцированной противоопухолевой терапией. Злокачественные опухоли: Практические рекомендации RUSSCO. 2020. Vol. 10, № 3s2.
120. Виценя М.В., Агеев Ф.Т., Гиляров М.Ю. Практические рекомендации по коррекции кардиоваскулярной токсичности противоопухолевой лекарственной терапии // Злокачественные опухоли: Практические рекомендации RUSSCO. 2020. Vol. 10, № 3s2.
121. Королева И.А., Болотина Л.В., Гладков О.А. Практические рекомендации по лекарственному лечению дерматологических реакций у пациентов, получающих противоопухолевую лекарственную терапию // Злокачественные опухоли : Практические рекомендации RUSSCO. 2020. Vol. 10, № 3s2.
122. Сытов А.В., Зузов С.А., Лейдерман Н.Н. Практические рекомендации по нутритивной поддержке онкологических больных // Злокачественные опухоли: Практические рекомендации RUSSCO. 2020. Vol. 10, № 3s2.
123. Громова Е.Г., Бирюкова Л.С., Джумабаева Б.Т. Практические рекомендации по коррекции нефротоксичности противоопухолевых препаратов // Злокачественные опухоли: Практические рекомендации RUSSCO. 2020. Vol. 10, № 3s2.
124. Сомонова О.В., Антух Э.А., Долгушин Б.И. Практические рекомендации по профилактике и лечению тромбоэмболических осложнений у онкологических больных // Злокачественные опухоли: Практические рекомендации RUSSCO. 2020. Vol. 10, № 3s2.
125. Буйденок Ю.В. Рекомендации по лечению последствий экстравазации противоопухолевых препаратов // Злокачественные опухоли: Практические рекомендации RUSSCO. 2020. Vol. 10, № 3s2.
126. Проценко С.А., Антимоник Н.Ю., Берштейн Л.М. Практические рекомендации по управлению иммуноопосредованными нежелательными явлениями // Злокачественные опухоли: Практические рекомендации RUSSCO. 2020. Vol. 10, № 3s2.
127. Hulzebos E.H.J. et al. Preoperative Intensive Inspiratory Muscle Training to Prevent Postoperative Pulmonary сomplications in High-Risk Patients Undergoing сABG SurgeryA Randomized сlinical Trial // JAMA. 2006. Vol. 296, № 15. P. 1851-1857.
128. Silver J.K., вaima J. сancer Prehabilitation: An Opportunity to Decrease Treatment-Related Morbidity, Increase сancer Treatment Options, and Improve Physical and Psychological Health Outcomes // American Journal of Physical Medicine & Rehabilitation. 2013. Vol. 92, № 8.
129. Tsimopoulou I. et al. Psychological Prehabilitation вefore сancer Surgery: A Systematic Review // Annals of Surgical Oncology. 2015. Vol. 22, № 13. P. 4117-4123.
130. Wichmann M. A prospective clinical feasibility study for multimodal fast track rehabilitation in elective pancreatic cancer surgery. Rozhl сhir. 2006. Vol. 85, № 4. P. 169-175.
131. Gilliland T. et al. Nutritional and Metabolic Derangements in Pancreatic сancer and Pancreatic Resection // Nutrients. 2017. Vol. 9, № 3. P. 243.
132. Hijazi Y., Gondal U., Aziz O. A systematic review of prehabilitation programs in abdominal cancer surgery // International Journal of Surgery. 2017. Vol. 39. P. 156-162.
133. Wren S.M. et al. Postoperative Pneumonia-Prevention Program for the Inpatient Surgical Ward // Journal of the American сollege of Surgeons. 2010. Vol. 210, № 4. P. 491-495.
134. Mustian K.M. et al. сomparison of Pharmaceutical, Psychological, and Exercise Treatments for сancer-Related Fatigue: A Meta-analysis // JAMA Oncol. 2017. Vol. 3, № 7. P. 961-968.
135. Kinkead в. et al. Massage therapy decreases cancer-related fatigue: Results from a randomized early phase trial // сancer. 2018. Vol. 124, № 3. P. 546-554.
136. Khorana A.A. et al. Potentially сurable Pancreatic сancer: American Society of сlinical Oncology сlinical Practice Guideline Update // JCO. 2017. Vol. 35, № 20. P. 2324-2328.
137. Покатаев И., Трякин А. Практические рекомендации по лекарственному лечению рака под- желудочной железы // Злокачественные опухоли. 2018. Vol. 8, № 3s2. P. 401-413.
138. Azar I. et al. Treatment and survival rates of stage IV pancreatic cancer at VA hospitals: a nation-wide study // J. Gastrointest. Oncol. 2019. Vol. 10, № 4. P. 703-711.
139. Pokataev I. et al. Intratumoral Heterogeneity of SMAD4 Immunohistochemical Expression and Its Role in Prediction of Recurrence Pattern in Patients with Resectable Pancreatic сancer // Journal of Gastrointestinal сancer. 2019. Vol. 50, № 3. P. 478-484.
140. Pishvaian M.J. et al. Molecular Profiling of Patients with Pancreatic сancer: Initial Results from the Know Your Tumor Initiative // сlin сancer Res. 2018. P. 1078-0432.CCR-18-0531.
141. Aung K.L. et al. Genomics-Driven Precision Medicine for Advanced Pancreatic сancer: Early Results from the сOMPASS Trial // сlin сancer Res. 2018. Vol. 24, № 6. P. 1344-1354.
142. Oken M.M. et al. Toxicity and response criteria of the Eastern сooperative Oncology Group // American Journal of сlinical Oncology. 1982. Vol. 5, № 6.
143. Гомболевский В., Лайпан А., Шапиев А. Методические рекомендации по применению критериев ответа солидных опухолей на химиотерапевтическое лечение (RECIST 1,1) // Методические рекомендации №46. 2018.
|
|
Приложения
Приложение А1.
Состав рабочей группы по разработке и пересмотру клинических рекомендаций.Покатаев И.А., д.м.н., заведующий дневным стационаром ГБУЗ «Городская клиническая онкологическая больница №1 ДЗМ», Москва.
Кудашкин Н.Е., м.н., старший научный сотрудник онкологического отделения хирургических методов лечения №7 опухолей гепатопанкреатобилиарной зоны ФГБУ «Российский онкологический научный центр им. Н.Н. Блохина» Минздрава России.
Алиева С.Б.., д.м.н., ведущий научный сотрудник отделения радиологического НИИ клинической и экспериментальной радиологии ФГБУ «Российский онкологический научный центр им. Н.Н. Блохина» Минздрава России.
Геворкян Т. Г., заместитель директора НИИ КЭР ФГБУ «НМИЦ онкологии им. Н.Н. Блохина» Минздрава России.
Гладков О.А., профессор, д.м.н., ООО ЭВИМЕД , Челябинск.
Загайнов В.Е., д.м.н., главный специалист по хирургии, заведующий кафедрой хирургических болезней ГБОУ ВПО НижГМА, Приволжский Окружной медицинский центр ФМБА России (ПОМЦ), Нижний Новгород.
Карачун А.М., д.м.н., заведующий хирургическим отделением абдоминальной онкологи ФГБУ «НМИЦ онкологии им. Н. Н. Петрова» Минздрава России.
Кармазановский Г.Г., член-корреспондент РАН, д.м.н., профессор, заведующий отделением рентгенологии и магнитно-резонансных исследований с кабинетом ультразвуковой диагностики ФГБУ «Национальный медицинский исследовательский центр хирургии им. А.В. Вишневского» Минздрава России.
Кригер А.Г., д.м.н., профессор, заведующий отделением абдоминальной хирургии ФГБУ «НМИЦ хирургии им. А.В. Вишневского» Минздрава России, Москва.
Кучин Д.М., м.н., врач-онколог, ФБУЗ «Приволжский Окружной медицинский центр ФМБА России (ПОМЦ)», Нижний Новгород.
Лебедев К., м.н., онколог хирургического отделения абдоминальной онкологи ФГБУ «НМИЦ онкологии им. Н. Н. Петрова» Минздрава России;
Лукьянченко А.Б., д.м.н., ведущий научный сотрудник рентгенодиагностического отделения ФГБУ «Национальный медицинский исследовательский центр онкологии им. Н.Н. Блохина» Минздрава России, Москва.
Лядов В., д.м.н., заведующий онкологическим отделением №4 ГБУЗ «Городская клиническая онкологическая больница №1 ДЗМ», Москва.
Малихова О.А., д.м.н., профессор кафедры Онкологии и паллиативной медицины РМАНПО, зав отделением эндоскопии ФГБУ «Национальный медицинский исследовательский центр онкологии им. Н.Н. Блохина» Минздрава России, Москва.
Мороз Е.А., старший научный сотрудник патологоанатомического отделения отдела морфологической и молекулярно-генетической диагностики опухолей ФГБУ «Национальный медицинский исследовательский центр онкологии им. Н.Н. Блохина» Минздрава России, Москва.
Обухова О.А., м.н., заведующая отделением медицинской реабилитации ФГБУ «Российский онкологический научный центр им. Н.Н. Блохина» Минздрава России.
Патютко Ю.И., д.м.н., профессор, ведущий научный сотрудник отделением хирургическим N7 опухолей печени и поджелудочной железы ФГБУ «Российский онкологический научный центр им. Н.Н. Блохина» Минздрава России.
Подлужный Д.В., м.н., заведующий отделением хирургическим N7 опухолей печени и поджелудочной железы ФГБУ «Российский онкологический научный центр им. Н.Н. Блохина» Минздрава России.
Ткаченко Е.В., м.н., заведующая отделением краткосрочной химиотерапии ФГБУ «НМИЦ онкологии им. Н. Н. Петрова» Минздрава России.
Трякин А.А., д.м.н., заведующий онкологическим отделением лекарственных методов лечения (химиотерапевтического) №2 ФГБУ «Российский онкологический научный центр им. Н.Н. Блохина» Минздрава России.
Тулин П.Е., м.н., старший научный сотрудник отделения отделения позитронной эмиссионной томографии ФГБУ «Российский онкологический научный центр им. Н.Н. Блохина» Минздрава России.
Фадеева Н.В., м.н., заведующая отделением противоопухолевой лекарственной терапии ГБУЗ «Челябинский областной клинический центр онкологии и ядерной медицины», главный внештатный химиотерапевт Министерства здравоохранения Челябинской области.
Федянин М.Ю., д.м.н., старший научный сотрудник онкологического отделения лекарственных методов лечения (химиотерапевтического) № 2 ФГБУ «НМИЦ онкологии им. Н.Н. Блохина» Минздрава России; конфликта интересов нет.
Юричев И.Н., м.н., врач-эндоскопист отделения эндоскопии ФГБУ «Национальный медицинский исследовательский центр онкологии им. Н.Н. Блохина» Минздрава России, Москва.
Невольских А. А., д.м.н., заместитель директора по лечебной работе МРНЦ им. А.Ф. Цыба - филиала ФГБУ «НМИЦ радиологии» Минздрава России.
Иванов С. А., профессор РАН, д.м.н., директор МРНЦ им. А.Ф. Цыба - филиала ФГБУ «НМИЦ радиологии» Минздрава России.
Хайлова Ж. В., м.н., заместитель директора по организационно-методической работе МРНЦ им. А.Ф. Цыба - филиала ФГБУ «НМИЦ радиологии» Минздрава России.
Черных М.В., м.н., главный врач онкорадиологического центра «ПЭТ Технолоджи Подольск, г. Подольск.
Конфликта интересов нет.
Приложение А2.
Методология разработки клинических рекомендаций.Целевая аудитория данных клинических рекомендаций:
Врачи-онкологи;
Врачи-хирурги;
Врачи-радиологи;
Врачи-рентгенологи;
Врачи-генетики;
Студенты медицинских ВУЗов, ординаторы и аспиранты.
Методы, использованные для сбора/селекции доказательств. Поиск в электронных базах данных; анализ современных научных разработок по проблеме РБ в РФ и за рубежом; обобщение практического опыта российских и зарубежных специалистов.
Таблица П1. Шкала оценки уровней достоверности доказательств (УДД).
Для методов диагностики (диагностических вмешательств).
| УДД | Расшифровка |
| 1. | Систематические обзоры исследований с контролем референсным методом или систематический обзор рандомизированных клинических исследований с применением мета-анализа |
| 2. | Отдельные исследования с контролем референсным методом или отдельные рандомизированные клинические исследования и систематические обзоры исследований любого дизайна, за исключением рандомизированных клинических исследований, с применением мета-анализа |
| 3. | Исследования без последовательного контроля референсным методом или исследования с референсным методом, не являющимся независимым от исследуемого метода или нерандомизированные сравнительные исследования, в том числе когортные исследования |
| 4. | Несравнительные исследования, описание клинического случая |
| 5. | Имеется лишь обоснование механизма действия или мнение экспертов |
Таблица П2. Шкала оценки уровней достоверности доказательств (УДД).
Для методов профилактики, лечения и реабилитации (профилактических,.
Лечебных, реабилитационных вмешательств).
| УДД | Расшифровка |
| 1. | Систематический обзор рандомизированных клинических исследований с применением мета-анализа |
| 2. | Отдельные рандомизированные клинические исследования и систематические обзоры исследований любого дизайна, за исключением рандомизированных клинических исследований, с применением мета-анализа |
| 3. | Нерандомизированные сравнительные исследования, в том числе когортные исследования |
| 4. | Несравнительные исследования, описание клинического случая или серии случаев, исследование «случай-контроль» |
| 5. | Имеется лишь обоснование механизма действия вмешательства (доклинические исследования) или мнение экспертов |
Таблица П3. Шкала оценки уровней убедительности рекомендаций (УУР).
Для методов профилактики, диагностики, лечения и реабилитации.
(профилактических, диагностических, лечебных, реабилитационных вмешательств).
| УУР | Расшифровка |
| А | Сильная рекомендация (все рассматриваемые критерии эффективности (исходы) являются важными, все исследования имеют высокое или удовлетворительное методологическое качество, их выводы по интересующим исходам являются согласованными) |
| В | Условная рекомендация (не все рассматриваемые критерии эффективности (исходы) являются важными, не все исследования имеют высокое или удовлетворительное методологическое качество и/или их выводы по интересующим исходам не являются согласованными) |
| С | Слабая рекомендация (отсутствие доказательств надлежащего качества (все рассматриваемые критерии эффективности (исходы) являются неважными, все исследования имеют низкое методологическое качество и их выводы по интересующим исходам не являются согласованными) |
Методы, использованные для формулирования рекомендаций. Консенсус экспертов.
Экономический анализ.
Анализ стоимости не проводился и публикации по фармакоэкономике не анализировались.
Метод валидизации рекомендаций:
• Внешняя экспертная оценка.
• Внутренняя экспертная оценка.
Описание метода валидизации рекомендаций:
Настоящие рекомендации в предварительной версии рецензированы независимыми экспертами, которые попросили прокомментировать, прежде всего, насколько интерпретация доказательств, лежащих в основе рекомендаций, доступна для понимания.
Получены комментарии со стороны врачей-детских онкологов первичного звена в отношении доходчивости изложения рекомендаций и их оценки важности рекомендаций как рабочего инструмента повседневной практики.
Комментарии, полученные от экспертов, тщательно систематизировались и обсуждались председателем и членами рабочей группы. Каждый пункт обсуждался и вносимые в результате этого изменения в рекомендации регистрировались. Если же изменения не вносились, то регистрировались причины отказа от внесения изменений.
Консультации и экспертная оценка: Проект рекомендаций рецензирован также независимыми экспертами, которых попросили прокомментировать, прежде всего, доходчивость и точность интерпретации доказательной базы, лежащей в основе рекомендаций.
Для окончательной редакции и контроля качества рекомендации повторно проанализированы членами рабочей группы, которые пришли к заключению, что все замечания и комментарии экспертов приняты во внимание, риск систематических ошибок при разработке рекомендаций сведен к минимуму.
Обновления клинических рекомендаций: актуализация проводится не реже чем один раз в три года с учетом появившейся новой информации о диагностике и тактике ведения пациентов с РБ. Решение об обновлении принимает МЗ РФ на основе предложений, представленных медицинскими профессиональными некоммерческими организациями. Сформированные предложения должны учитывать результаты комплексной оценки лекарственных препаратов, медицинских изделий, а также результаты клинической апробации.
При отборе публикаций, как потенциальных источников доказательств, использованная в каждом исследовании методология изучается для того, чтобы убедиться в ее достоверности. Результат изучения влияет на уровень доказательств, присваиваемый публикации, что в свою очередь влияет на силу, вытекающих из нее рекомендаций.
Приложение А3.
Справочные материалы, включая соответствие показаний к применению и противопоказаний, способов применения и доз лекарственных препаратов, инструкции по применению лекарственного препарата.Актуальные инструкции к лекарственным препаратам, упоминаемым в данных клинических рекомендациях, можно найти на сайте http://grls.rosminzdrav.ru.
Приложение В.
Информация для пациента.Рекомендации при осложнениях химиотерапии. Связаться с врачом-онкологом (специалистом по химиотерапии).
1).При повышении температуры тела 38°C и выше:
Начать прием антибиотиков: по рекомендации врача-онколога (специалиста по химиотерапии).
2) При стоматите :
• Диета - механическое, термическое щажение;
• Частое полоскание рта (каждый час) - ромашка, кора дуба, шалфей, смазывать рот облепиховым (персиковым) маслом;
• Обрабатывать полость рта по рекомендации врача-онколога (специалиста по химиотерапии).
3) При диарее :
• Диета - исключить жирное, острое, копченое, сладкое, молочное, клетчатку. Можно нежирное мясо, мучное, кисломолочное, рисовый отвар. Обильное питье.
• Принимать препараты по рекомендации врача-онколога (специалиста по химиотерапии).
4) При тошноте :
• Принимать препараты по рекомендации врача-онколога (специалиста по химиотерапии).
Приложение Г1-ГN.
Шкалы оценки, вопросники и другие оценочные инструменты состояния пациента, приведенные в клинических рекомендациях.Приложение Г1 Шкала оценки тяжести состояния пациента по версии ВОЗ/ECOG[142].
Название на русском языке: Шкала оценки тяжести состояния пациента по версии ВОЗ/ECOG.Оригинальное название: The Eastern сooperative Oncology Group/World Health Organization Performance Status (ECOG/WHO PS).
Источник (официальный сайт разработчиков, публикация с валидацией): TEGb TEGb https://ecog-acrin.org/resources/ecog-performance-status.
Oken MM, сreech RH, Tormey DC, Horton J, Davis TE, McFadden ET, сarbone PP. Toxicity and response criteria of the Eastern сooperative Oncology Group.Am J сlin Oncol 1982, 5(6):649-655.
Тип: шкала оценки.
Назначение: описать уровень функционирования пациента с точки зрения его способности заботиться о себе, повседневной активности и физических способностях (ходьба, работа ).
Содержание:
| Балл | Описание |
| 0 | Пациент полностью активен, способен выполнять все, как и до заболевания (90-100 % по шкале Карновского) |
| 1 | Пациент неспособен выполнять тяжелую, но может выполнять легкую или сидячую работу (например, легкую домашнюю или канцелярскую работу, 70-80 % по шкале Карновского) |
| 2 | Пациент лечится амбулаторно, способен к самообслуживанию, но не может выполнять работу. Более 50 % времени бодрствования проводит активно - в вертикальном положении (50-60 % по шкале Карновского) |
| 3 | Пациент способен лишь к ограниченному самообслуживанию, проводит в кресле или постели более 50 % времени бодрствования (30-40 % по шкале Карновского) |
| 4 | Инвалид, совершенно не способен к самообслуживанию, прикован к креслу или постели (10-20 % по шкале Карновского) |
| 5 | Пациент мертв |
Ключ (интерпретация): приведен в самой шкале.
Приложение Г2 Критерии оценки ответа опухоли на лечение (RECIST 1,1).
Название на русском языке: Критерии оценки ответа опухоли на химиотерапевтическое лечение (RECIST 1,1).Оригинальное название (если есть): Response evaluation criteria in solid tumors 1,1.
Источник (официальный сайт разработчиков, публикация с валидацией):
Оригинальная публикация: Eisenhauer EA, Therasse P, вogaerts J, Schwartz LH, Sargent D, Ford R, Dancey J, Arbuck S, Gwyther S, Mooney M et al: New response evaluation criteria in solid tumours: revised RECIST guideline (version 1,1). Eur J сancer 2009, 45(2):228-247.
Тип: шкала оценки.
Назначение: оценка ответа на химиотерапевтическое лечение.
Содержание, ключ и шаблон на русском языке представлены в методических рекомендациях №46 ГБУЗ «Научно-практический центр медицинской радиологии» департамента здравоохранения города Москвы и доступны на веб-сайте TEGb http TEGb ://medradiology TEGb .moscow TEGb /d TEGb /1364488/d TEGb /no TEGb 46_2018_recist TEGb _11.pdf [143]. Данный документ является собственностью Департамента здравоохранения города Москвы, не подлежит тиражированию и распространению без соответствующего разрешения.
|
|
Год актуализации информации
2021.
Связанные заболевания
Связанные клинические рекомендации
Связанные стандарты мед. помощи
- Стандарт медицинской помощи взрослым при нейроэндокринных опухолях
- Стандарт медицинской помощи детям при меланоме кожи и слизистых оболочек (диагностика и лечение)
- Стандарт медицинской помощи больным со злокачественным новообразованием поджелудочной железы (при оказании специализированной помощи)
- Стандарт медицинской помощи больным со злокачественным новообразованием поджелудочной железы
- Стандарт специализированной медицинской помощи при злокачественных новообразованиях поджелудочной железы I-III стадии (хирургическое лечение)
- Стандарт первичной медико-санитарной помощи при злокачественных новообразованиях поджелудочной железы (обследование в целях установления диагноза заболевания и подготовки к противоопухолевому лечению)
- Стандарт первичной медико-санитарной помощи при злокачественных новообразованиях поджелудочной железы IIB-IV стадии (нерезектабельный процесс, химиотерапевтическое лечение)
- Стандарт специализированной медицинской помощи при злокачественных новообразованиях поджелудочной железы I-IIA стадии (послеоперационное химиотерапевтическое лечение)