МКБ-10 коды
- МКБ-10
- F61 Смешанные и другие расстройства личности
- F60.2 Диссоциальное расстройство личности
- F60.8 Другие специфические расстройства личности
- F60.3 Эмоционально неустойчивое расстройство личности
- F60 Специфические расстройства личности
- F60.1 Шизоидное расстройство личности
- F60.4 Истерическое расстройство личности
- F60.6 Тревожное (уклоняющееся) расстройство личности
|
|
Вступление
Кодирование по Международной статистической классификации болезней и проблем, связанных со здоровьем: F60.0, F60.1, F60.2, F60.3, F60.4, F60.5, F60.6, F60.7, F60.8, F60.9, F61.
Год утверждения (частота пересмотра): 2021.
Возрастная категория: Взрослые.
Пересмотр не позднее: 2023.
ID: 397.
Разработчик клинической рекомендации.
• Общественная организация Российское общество психиатров .
Одобрено Научно-практическим Советом Минздрава РФ.
Год утверждения (частота пересмотра): 2021.
Возрастная категория: Взрослые.
Пересмотр не позднее: 2023.
ID: 397.
Разработчик клинической рекомендации.
• Общественная организация Российское общество психиатров .
Одобрено Научно-практическим Советом Минздрава РФ.
|
|
Список сокращений
МКБ-10 - Международная классификация болезней (10-й пересмотр).
РЛ - расстройство личности.
СРЛ - специфическое расстройство личности.
ФГБУ «НМИЦПН им. В.П. Сербского» Минздрава России - Федеральное.
Государственное бюджетное учреждение «Национальный медицинский исследовательский центр психиатрии и наркологии им В.П. Сербского» Министерства здравоохранения Российской Федерации.
РОП - Российское общество психиатров.
СИОЗС - селективные ингибиторы обратного захвата серотонина.
ПАВ - психоактивные вещества.
РЛ - расстройство личности.
СРЛ - специфическое расстройство личности.
ФГБУ «НМИЦПН им. В.П. Сербского» Минздрава России - Федеральное.
Государственное бюджетное учреждение «Национальный медицинский исследовательский центр психиатрии и наркологии им В.П. Сербского» Министерства здравоохранения Российской Федерации.
РОП - Российское общество психиатров.
СИОЗС - селективные ингибиторы обратного захвата серотонина.
ПАВ - психоактивные вещества.
Термины и определения
Клиническое интервью (расспрос). Основной метод исследования, позволяет собрать субъективный анамнез и выявить клинические факты, определяющее психическое состояние.
Объективный анамнез. Важный этап диагностики личностного расстройства. С целью получения объективных сведений производят расспрос лиц его ближайшего окружения - родственников, знакомых, сослуживцев. Сведения могут быть получены также из характеристик с места учебы или работы, проживания.
Расстройства личности. Ряд клинически значимых состояний поведенческих типов, которые имеют тенденцию к устойчивости и являются выражением характеристик свойственного индивидууму с детства стиля жизни и способа отношения к себе и другим. Это дисгармония всех сфер личности с нарушением преимущественно эмоций и воли, своеобразным мышлением. Аномалии личности мало изменяются в течение жизни, в результате этих нарушений может изменяться адаптация индивидуума в социуме.
Объективный анамнез. Важный этап диагностики личностного расстройства. С целью получения объективных сведений производят расспрос лиц его ближайшего окружения - родственников, знакомых, сослуживцев. Сведения могут быть получены также из характеристик с места учебы или работы, проживания.
Расстройства личности. Ряд клинически значимых состояний поведенческих типов, которые имеют тенденцию к устойчивости и являются выражением характеристик свойственного индивидууму с детства стиля жизни и способа отношения к себе и другим. Это дисгармония всех сфер личности с нарушением преимущественно эмоций и воли, своеобразным мышлением. Аномалии личности мало изменяются в течение жизни, в результате этих нарушений может изменяться адаптация индивидуума в социуме.
Описание
В МКБ-10 под СРЛ понимают тяжелое нарушение характерологической конституции и поведенческих тенденций индивидуума, включающее обычно несколько сфер психики и сопровождающееся личностной и социальной дезинтеграцией. Расстройства, возникшие в детстве или подростковом возрасте, проявляются в периоде зрелости, представляют собой существенные отклонения от образа жизни обычного человека со свойственными ему в данной культуре особенностями восприятия, мышления, эмоций и интерперсональных отношений.
Причины
СРЛ возникают на основе взаимодействия двух факторов - рано приобретенной биологической неполноценности головного мозга и влияния внешней среды.
Общим механизмом динамики СРЛ является декомпенсация патологического состояния с включением новых патологических феноменов (аффективные, бредовые).
Общим механизмом динамики СРЛ является декомпенсация патологического состояния с включением новых патологических феноменов (аффективные, бредовые).
Эпидемиология
Средний суммарный показатель распространенности всех типов СРЛ среди населения составляет 5-10%. Для каждого конкретного типа СРЛ показатель колеблется от 0,5% до 7,8% [4, 9].
F60,0 - Параноидное (параноическое) РЛ.
F60,1 - Шизоидное РЛ.
F60,2 - Диссоциальное РЛ.
F60,3 - Эмоционально неустойчивое РЛ.
F60,30 - импульсивный тип.
F60,31 - пограничный тип.
F60,4 - Истерическое РЛ.
F60,5 - Ананкастное РЛ.
F60,6 - Тревожное (уклоняющееся) РЛ.
F60,7 - Расстройство типа зависимой личности.
F60,8 - Другие СРЛ.
F60,9 - РЛ неуточненное.
Смешанные и другие расстройства личности ( F 61):
F61,0 - Смешанные расстройства личности.
F61,1 - Причиняющие беспокойство изменения личности.
Для кодирования состояний декомпенсации (реакции) и развития личности следует использовать пятый знак (в подрубрике F60,3x - шестой знак):
F60.x1 - компенсированное состояние;
F60.x2 - состояние декомпенсации (психопатическая реакция);
F60.x3 - развитие личности;
F60.x9 - неуточненное состояние.
1,4 Особенности кодирования заболевания или состояния (группы заболеваний или состояний) по Международной статистической классификации болезней и проблем, связанных со здоровьем.
Специфические расстройства личности (F60):F60,0 - Параноидное (параноическое) РЛ.
F60,1 - Шизоидное РЛ.
F60,2 - Диссоциальное РЛ.
F60,3 - Эмоционально неустойчивое РЛ.
F60,30 - импульсивный тип.
F60,31 - пограничный тип.
F60,4 - Истерическое РЛ.
F60,5 - Ананкастное РЛ.
F60,6 - Тревожное (уклоняющееся) РЛ.
F60,7 - Расстройство типа зависимой личности.
F60,8 - Другие СРЛ.
F60,9 - РЛ неуточненное.
Смешанные и другие расстройства личности ( F 61):
F61,0 - Смешанные расстройства личности.
F61,1 - Причиняющие беспокойство изменения личности.
Для кодирования состояний декомпенсации (реакции) и развития личности следует использовать пятый знак (в подрубрике F60,3x - шестой знак):
F60.x1 - компенсированное состояние;
F60.x2 - состояние декомпенсации (психопатическая реакция);
F60.x3 - развитие личности;
F60.x9 - неуточненное состояние.
Классификация
1,5 Классификация заболевания или состояния (группы заболеваний или состояний).
К настоящему моменту не существует единой, общепринятой классификации СРЛ, разделяемой всем научным сообществом. Реализованная в МКБ-10 классификация СРЛ, несмотря на ряд замечаний, в целом, соответствует традиционному отечественному подходу, основанному на клиническом феноменологическом описании аномальной личности.Специфические расстройства личности (F60):
F60,0 - Параноидное (параноическое) РЛ.
F60,1 - Шизоидное РЛ.
F60,2 - Диссоциальное РЛ.
F60,3 - Эмоционально неустойчивое РЛ.
F60,30 - импульсивный тип.
F60,31 - пограничный тип.
F60,4 - Истерическое РЛ.
F60,5 - Ананкастное РЛ.
F60,6 - Тревожное (уклоняющееся) РЛ.
F60,7 - Расстройство типа зависимой личности.
F60,8 - Другие СРЛ.
F60,9 - РЛ неуточненное.
Смешанные и другие расстройства личности (F61).
Эта категория, предназначенная для личностных расстройств и аномалий, которые часто причиняют беспокойство, но не проявляются специфическим набором симптомов, которые характеризуют конкретные расстройства.
Клиническая картина
В соответствии с МКБ-10 для параноидного РЛ характерны враждебность, подозрительность, раздражительность, односторонность и стойкость аффекта. Могут отмечаться патологическая ревность, критическая настроенность к другим людям, неспособность сотрудничать, сутяжная деятельность. Такие личности могут развивать нереалистичные фантастические идеи. Сверхценные идеи подчиняют себе всю личность, определяют поведение индивидуума. Выявляются аффективные колебания (психогенные и спонтанные). В ответ на стресс, индивидуумы могут испытывать кратковременные психотические эпизоды (от нескольких минут до нескольких часов). У них часто возникает зависимость от психоактивных веществ.
При шизоидном РЛ с ранних лет постепенно формируется замкнутость (аутизм), дискомфорт в области человеческих общений, обращенность к сфере внутренних переживаний, бедность эмоциональных связей с окружающими. Основой шизоидного темперамента является сочетание чрезмерной чувствительности (гиперестезия) и эмоциональной холодности (анестезия). Обращает на себя внимание дисгармоничность, парадоксальность внешнего облика и поведения. Мимика лишена живости, голос маломодулирован. Увлечения нередко своеобразные, оригинальные.
Для диссоциального РЛ характерны грубое несоответствие между поведением и социальными нормами, поведение, при котором социальные нормы и законы нарушаются. Это люди импульсивные, лишенные чувства ответственности, они не способны извлечь уроки из негативного опыта. В детстве часто отмечаются синдром дефицита внимания и гиперактивности, поведенческие нарушения, оппозиционное отношение и враждебность к окружающим. Рано обнаруживаются склонность к злоупотреблению психоактивными веществами, патологическое влечение к азартным играм.
При эмоционально неустойчивом РЛ отмечается импульсивность с тенденцией действовать без учета последствий и самоконтроля, неустойчивость настроения с аффективными вспышками. Личностям с импульсивным типом свойственна выраженная возбудимость, ограничения и запреты вызывают бурные реакции протеста с агрессией, двигательным возбуждением. Дисфории перемежаются периодами страха, паники или отчаяния. Длительные периоды повышенного настроения могут смениться дистимическими фазами, спровоцированными психогенными или соматическими нарушениями.
При истерическом РЛ отмечаются чрезмерная эмоциональность и особенности поведения, которые направлены исключительно для привлечения внимания к себе. Внешний вид и поведение эксцентричны, они склонны преувеличивать свои возможности и способности, фантазируют на эту тему. Особенность психики - отсутствие четких границ между воображаемым и действительным. Лица с этим расстройством могут совершить попытку самоубийства с целью привлечения внимания к себе.
При ананкастном РЛ выявляются чрезмерная озабоченность порядком, перфекционизм, упрямство, ригидность сочетающиеся с неуверенностью и чрезвычайной осторожностью. Обнаруживаются впечатлительность, ранимость, склонность к тревожным опасениям. Внимание к правилам выражено столь значительно, что теряется цель деятельности. Патологическая динамика наблюдается в инволюционном возрасте, нарастают тревожность, ограничение личных потребностей, патологическая скупость. Обсессивно-фобическая симптоматика носит характер изолированных навязчивостей, компульсий, ритуалов. Навязчивости являются эгосинтонными.
При тревожном РЛ можно выявить гиперчувствительность в сфере интерперсональных отношений, ограничение контактов, нерешительность. Эти лица с детства робки, боязливы, не могут оставаться в одиночестве. В коллективе они чувствуют себя неуютно, в референтной группе выбирают тех, с кем чувствуют себя уверенно. Низкая самооценка и гиперчувствительность к отвержению сочетаются с ограничением межличностных контактов. Основные проблемы проявляются в социальной и профессиональной сферах функционирования.
При зависимом РЛ выявляются пассивность, подчиняемость, внушаемость, постоянная потребность в заботе. В повседневной жизни они малоактивны, утомляемы, им недостает инициативы, способности противостоять чужим желаниям, у них отсутствует уверенность в своих силах. Потребность поддерживать значимую связь часто приводит к искаженным взаимоотношениям. В семье они находятся на положении «взрослых детей».
При шизоидном РЛ с ранних лет постепенно формируется замкнутость (аутизм), дискомфорт в области человеческих общений, обращенность к сфере внутренних переживаний, бедность эмоциональных связей с окружающими. Основой шизоидного темперамента является сочетание чрезмерной чувствительности (гиперестезия) и эмоциональной холодности (анестезия). Обращает на себя внимание дисгармоничность, парадоксальность внешнего облика и поведения. Мимика лишена живости, голос маломодулирован. Увлечения нередко своеобразные, оригинальные.
Для диссоциального РЛ характерны грубое несоответствие между поведением и социальными нормами, поведение, при котором социальные нормы и законы нарушаются. Это люди импульсивные, лишенные чувства ответственности, они не способны извлечь уроки из негативного опыта. В детстве часто отмечаются синдром дефицита внимания и гиперактивности, поведенческие нарушения, оппозиционное отношение и враждебность к окружающим. Рано обнаруживаются склонность к злоупотреблению психоактивными веществами, патологическое влечение к азартным играм.
При эмоционально неустойчивом РЛ отмечается импульсивность с тенденцией действовать без учета последствий и самоконтроля, неустойчивость настроения с аффективными вспышками. Личностям с импульсивным типом свойственна выраженная возбудимость, ограничения и запреты вызывают бурные реакции протеста с агрессией, двигательным возбуждением. Дисфории перемежаются периодами страха, паники или отчаяния. Длительные периоды повышенного настроения могут смениться дистимическими фазами, спровоцированными психогенными или соматическими нарушениями.
При истерическом РЛ отмечаются чрезмерная эмоциональность и особенности поведения, которые направлены исключительно для привлечения внимания к себе. Внешний вид и поведение эксцентричны, они склонны преувеличивать свои возможности и способности, фантазируют на эту тему. Особенность психики - отсутствие четких границ между воображаемым и действительным. Лица с этим расстройством могут совершить попытку самоубийства с целью привлечения внимания к себе.
При ананкастном РЛ выявляются чрезмерная озабоченность порядком, перфекционизм, упрямство, ригидность сочетающиеся с неуверенностью и чрезвычайной осторожностью. Обнаруживаются впечатлительность, ранимость, склонность к тревожным опасениям. Внимание к правилам выражено столь значительно, что теряется цель деятельности. Патологическая динамика наблюдается в инволюционном возрасте, нарастают тревожность, ограничение личных потребностей, патологическая скупость. Обсессивно-фобическая симптоматика носит характер изолированных навязчивостей, компульсий, ритуалов. Навязчивости являются эгосинтонными.
При тревожном РЛ можно выявить гиперчувствительность в сфере интерперсональных отношений, ограничение контактов, нерешительность. Эти лица с детства робки, боязливы, не могут оставаться в одиночестве. В коллективе они чувствуют себя неуютно, в референтной группе выбирают тех, с кем чувствуют себя уверенно. Низкая самооценка и гиперчувствительность к отвержению сочетаются с ограничением межличностных контактов. Основные проблемы проявляются в социальной и профессиональной сферах функционирования.
При зависимом РЛ выявляются пассивность, подчиняемость, внушаемость, постоянная потребность в заботе. В повседневной жизни они малоактивны, утомляемы, им недостает инициативы, способности противостоять чужим желаниям, у них отсутствует уверенность в своих силах. Потребность поддерживать значимую связь часто приводит к искаженным взаимоотношениям. В семье они находятся на положении «взрослых детей».
|
|
Диагностика
2,1 Жалобы и анамнез.
Сбор жалоб и анамнеза в психиатрии - психодиагностическое интервью. Его принципы: однозначность, точность и доступность формулировок-вопросов; адекватность; последовательность (алгоритмизированность); беспристрастность опроса; проверяемость полученной информации. Оно позволяет уточнить наличие в анамнезе черепно-мозговых травм, нейроинфекций, интоксикаций, сосудистых заболеваний мозга, соматических заболеваний, что является важным как для дифференциальной диагностики, так и установления сопутствующих патологических состояний.Сбор жалоб и анамнеза, визуальное обследование, психопатологическое исследование, наблюдение за больным позволяют выявить в психическом статусе пациента признаки преходящих реакций, которые возникают в период адаптации к значительному изменению в жизни или стрессовому событию. Они характеризуются усугублением основных патохарактерологических проявлений, нарушением поведения, появлением аффективных (депрессивные, гипоманиакальные, сдвоенные-биполярные) и бредовых расстройств, а также астенических, истерических, обсессивных и соматоформных симптомокомплексов.
Объективный анамнез включает:
А) данные о наследственной отягощенности психическими расстройствами; личностных особенностях ближайшего окружения;
Б) данные о характерологических особенностях, особенностях его развития, поведения в детстве, изменения склада личности в течение жизни под влиянием возрастных кризов; данные о семейном и социальном статусе, перенесенных экзогенных вредностях, особенностях реагирования на патогенные воздействия внешней среды.
Сведения о психических расстройствах, особенностях их проявлений, динамике развития, терапевтический анамнез собираются при изучении и анализе медицинской документации.
Приступая к расспросу, следует учитывать отношение пациента к собеседованию. Часто по отношению к психиатру существует настороженность, нередко нежелание подвергаться обследованию. Расспрос должен проводиться врачом в атмосфере доверительности и непринужденности, максимально исключающей факторы, способные создать ощущение торопливости.
Врач должен исключить демонстрацию собственной личностной позиции и не допускать оценивающих, комментирующих и назидательных высказываний.
Предпочтительными считаются вопросы, стимулирующие опрашиваемого к самостоятельному рассказу, который следует деликатно направлять в нужное русло (этап пассивного интервью).
Вопросы должны быть по возможности простыми и понятными пациенту. Их доступность определяется совпадением лексики врача с речевой практикой пациента, что зависит от образовательного, культурного уровня, национальных и этнических факторов.
Анамнестические сведения собирают от прошлого больного к настоящему. При РЛ удается установить, что уже в детском возрасте у пациента проявляются черты характера, которые достигают крайности и влияют на его адаптацию в обществе.
Схема опроса - хронологическая последовательность, она включает школьный, семейный, трудовой, сексуальный, социальный анамнез и анамнез болезни.
Расспрос должен выявлять:
А) психические расстройства с учетом времени их появления, последующего усложнения или обратного развития с оценкой их влияния на различные стороны жизни пациента;
Б) личностные особенности и характерологические изменения;
В) особенности реагирования на психические травмы;
Г) влияние перенесенных экзогенных вредностей (черепно-мозговые травмы, употребление психоактивных веществ) на психическое состояние пациента;
Д) особенности протекания критических возрастных периодов;
Е) эффективность лечения.
Во время расспроса обращается внимание на особенности внешнего вида пациента, его мимику, движения, речь.
Во время беседы с пациентом выявляются:
А) степень ориентировки в окружающей обстановке, во времени, собственной личности;
Б) особенности мышления, памяти, внимания и их нарушения;
В) особенности эмоционально-волевой сферы, настроения;
Г) психические расстройства, имеющиеся на момент обследования.
При изложении психического состояния применяется описательный метод. В тех случаях, когда обследуемый употребляет слова и выражения, точно описывающие его переживания, их следует приводить как прямую речь.
Клиническое исследование всех пациентов с РЛ рекомендуется завершать систематизацией выявленных феноменов, их психопатологической квалификацией для целостного анализа, нозологической диагностики и выбора терапии [90].
Уровень достоверности доказательств (УДД) - 4, уровень убедительности рекомендаций (УУР) - С.
Комментарий: При интерпретации полученных данных врач-психиатр должен руководствоваться клиническими аргументами с последовательным переходом от феноменологического описания к нозографической верификации и функциональному диагнозу. Для диагностики важны закономерности развития и динамики. Формирование аномального склада происходит постепенно, годами; не характерна значительная изменчивость клинической картины, не связанная с психогенными воздействиями и сопровождающаяся расширением клинических проявлений с падением психической продуктивности и длительной социальной дезадаптацией.
Общие диагностические критерии СРЛ:
1) заметная дисгармония в личностных позициях и поведении, вовлекающая обычно несколько сфер функционирования, например, аффективность, возбудимость, контроль побуждений, процессы восприятия и мышления, а также стиль отношения к другим людям;
2) хронический характер аномального стиля поведения, возникшего давно и не ограничивающегося эпизодами психической болезни;
3) аномальный стиль поведения является всеобъемлющим и отчетливо нарушающим адаптацию к широкому диапазону личностных и социальных ситуаций;
4) указанные проявления всегда возникают в детстве и подростковом возрасте и продолжают свое существование в периоде зрелости;
5) расстройство приводит к значительному личностному дистрессу;
6) как правило, расстройство сопровождается существенным ухудшением профессиональной и социальной продуктивности.
Диагностические критерии параноидного (параноического) РЛ (F60,0):
А. Должны выполняться общие критерии СРЛ F60.
Б. Должны присутствовать минимум четыре признака из числа следующих:
• чрезмерная чувствительность к неудачам и отказам;
• тенденция постоянно быть недовольным кем-то, отказ прощать оскорбления, причинение ущерба и отношение свысока;
• подозрительность и общая тенденция к искажению фактов путем неверного истолкования нейтральных или дружеских действий других людей в качестве враждебных или презрительных;
• воинственно-щепетильное отношение к вопросам, связанным с правами личности, что не соответствует фактической ситуации;
• возобновляющиеся неоправданные подозрения относительно сексуальной верности супруга или полового партнера;
• тенденция к переживанию своей повышенной значимости, что проявляется постоянным отнесением происходящего на свой счет;
• охваченность несущественными «законспирированными» толкованиями событий, происходящих с данной личностью или, по большому счету, в мире.
Диагностические критерии шизоидного РЛ ( F 60,1):
А. Должны выполняться общие критерии СРЛ F60.
Б. Должны присутствовать минимум четыре признака из числа следующих:
• мало, что доставляет удовольствие или вообще ничто;
• эмоциональная холодность, отчужденная или уплощенная аффективность;
• неспособность проявлять теплые, нежные чувства по отношению к другим людям, равно как и гнев;
• слабая ответная реакция, как на похвалу, так и на критику;
• незначительный интерес к сексуальным контактам с другим лицом (принимая во внимание возраст);
• повышенная озабоченность фантазиями и интроспекцией;
• почти неизменное предпочтение уединенной деятельности;
• непреднамеренное заметное игнорирование доминирующих социальных норм и условностей;
• отсутствие близких друзей и доверительных связей (или существование лишь одной) и желания иметь такие связи.
Диагностические критерии диссоциального РЛ ( F 60,2):
А. Должны выполняться общие критерии СРЛ F60.
Б. Должны присутствовать, по меньшей мере, три признака из числа следующих:
• бессердечное равнодушие к чувствам других людей;
• грубая и стойкая позиция безответственности и пренебрежения социальными правилами и обязанностями;
• неспособность поддерживать продолжительные связи, хотя и без затруднений в установлении их;
• крайне низкая толерантность к фрустрациям, а также низкий порог разряда агрессии, включая насилие;
• неспособность испытывать чувство вины и извлекать пользу из жизненного опыта, особенно наказания;
• выраженная склонность обвинять окружающих или выдвигать благовидные объяснения своему поведению, которые ставят индивидуума в конфликт с обществом.
Диагностические критерии эмоционально неустойчивого РЛ ( F 60,3):
F60,30 Импульсивный тип.
А. Должны выполняться общие критерии СРЛ F60.
Б.Должны присутствовать минимум три признака из числа следующих :
• выраженная тенденция действовать неожиданно, не принимая в расчет последствия;
• выраженная тенденция к конфликтному поведению, особенно когда пытаются препятствовать импульсивным поступкам или пенять на них;
• склонность к вспышкам гнева или насилия с неспособностью контролировать поведенческие взрывы , являющиеся результатом этих эмоций;
• трудности в продолжении действий, которые не сулят немедленного вознаграждения;
• нестабильное и капризное настроение.
F60,31 Пограничный тип.
А. Должны выполняться общие критерии СРЛ F60.
Б. Должны отмечаться минимум три из вышеперечисленных симптомов критерия Б для F60,30, и дополнительно два из следующих:
• расстройство и неопределенность образа «Я», целеполагания и внутренних предпочтений (включая сексуальные);
• склонность вовлекаться в интенсивные и нестабильные взаимоотношения, которые часто приводят к эмоциональным кризисам;
• чрезмерные усилия избегать уединения;
• периодические угрозы и акты самоповреждения;
• хроническое чувство пустоты.
Диагностические критерии истерического РЛ ( F 60,4):
А. Должны выполняться общие критерии СРЛ F60.
Б. Должны присутствовать минимум четыре признака из числа следующих:
• самодраматизация, театральность и преувеличенное выражение эмоций;
• внушаемость (легкая подверженность влиянию других людей или обстоятельств);
• неглубокая и лабильная эмоциональность;
• постоянное стремление к деятельности, при которой индивидуум находится в центре внимания;
• неадекватная обольстительность во внешнем виде и поведении;
• чрезмерная озабоченность физической привлекательностью.
Диагностические критерии ананкастного РЛ ( F 60,5):
А. Должны выполняться общие критерии СРЛ F60.
Б. Должны присутствовать минимум четыре признака из числа следующих:
• чрезмерная склонность к сомнениям и осторожности;
• озабоченность деталями, правилами, перечнями, порядком, организацией или графиками;
• перфекционизм (стремление к совершенству), препятствующий завершению задач;
• чрезмерная добросовестность, скрупулезность и неадекватная озабоченность продуктивностью в ущерб удовольствию и межличностным связям;
• повышенная педантичность и приверженность социальным условностям;
• ригидность и упрямство;
• необоснованные настойчивые требования индивидуума, чтобы окружающие поступали таким же образом, как и он или необоснованное нежелание позволять выполнять что-либо другим людям;
• появление настойчивых и нежелательных мыслей и влечений.
Диагностические критерии тревожного (уклоняющегося, избегающего) РЛ ( F 60,6):
А. Должны выполняться общие критерии СРЛ F60.
Б. Должны присутствовать минимум четыре признака из числа следующих:
• постоянное общее чувство напряженности и тяжелые предчувствия;
• представления о собственной социальной неспособности, непривлекательности и приниженности по отношению к другим;
• излишняя озабоченность быть критикуемым или отвергаемым в социальных ситуациях;
• нежелание вступать во взаимоотношения с людьми, не будучи уверенным в своей привлекательности для них;
• ограниченность жизненного уклада из-за потребности в физической безопасности;
• уклонение от социальной или профессиональной деятельности, связанной со значимыми межперсональными контактами, из-за страха критики, неодобрения или отвержения.
Диагностические критерии зависимого РЛ ( F 60,7):
А. Должны выполняться общие критерии СРЛ F60.
Б. Должны присутствовать минимум четыре признака из числа следующих:
• стремление переложить на других ответственности в важнейших решениях своей жизни;
• подчинение своих собственных потребностей потребностям других людей, от которых индивидуум зависит, и излишняя податливость их желаниям;
• нежелание предъявлять даже разумные требования людям, от которых индивидуум находится в зависимости;
• чувство неудобства или беспомощности в одиночестве из-за чрезмерного страха оказаться неспособным позаботиться о себе;
• страх остаться покинутым и предоставленным самому себе;
• ограниченная способность принимать повседневные решения без усиленных советов и подбадривания со стороны окружающих.
2,2 Физикальное обследование.
Внешний осмотр, позволяющий выявить рубцы от самоповреждений, следует рассматривать как один из дополнительных способов верификации анамнестических данных. Выявленные в ходе визуального осмотра следы от инъекций, признаки склерозирования вен, являются признаками, свидетельствующими о склонности обследуемого к употреблению психоактивных веществ.2,3 Лабораторные диагностические исследования.
Лабораторные диагностические исследования не применяются для диагностики СРЛ.2,4 Инструментальные диагностические исследования.
При указании в анамнезе на органические вредности (травмы головы, нейроинфекции, интоксикация ПАВ), а также соматическую патологию, способную вызвать поражение ЦНС рекомендуется консультация врача-невролога и проведение по согласованию с ним электроэнцефалографии, реоэнцефалографии и эхоэнцефалографии, магнитно-резонансной томографии головного мозга для дифференциальной диагностики СРЛ с органическими психическими расстройствами [1,2].Уровень достоверности доказательств (УДД) - 5, уровень убедительности рекомендаций (УУР) - С.
2,5 Иные диагностические исследования.
Всем пациентам с РЛ рекомендуется проведение экспериментально-психологического (психодиагностического) исследования [3,91].Уровень достоверности доказательств (УДД) - 5, уровень убедительности рекомендаций (УУР) - С.
Комментарий: Используются экспериментально-психологические методики-тесты, с помощью которых возможна оценка типа темперамента, особенностей характера, личностных качеств. Исследование направлено на изучение психической деятельности личности, дает возможность выявить внутреннюю структуру познавательных и эмоционально-волевых процессов, сохранные стороны личности, установить индивидуальные особенности личности. Результаты экспериментально-психологического исследования не могут предопределять то или иное диагностическое заключение и должны оцениваться в совокупности с клиническими данными.
|
|
Лечение
3,1 Немедикаментозная терапия,.
Цель лечения - купирование симптомов тревоги, дисфории, депрессии, коррекция патологических защитных механизмов и поведенческих реакций.Из немедикаментозных методов лечения всем пациентам с РЛ рекомендуется применение методов долгосрочной индивидуальной психотерапии: психодинамическая терапия, гештальт-терапия, когнитивно-бихевиоральная терапия, терапия творческим самовыражением [4,5,6,7,8,9,10,11,12,13,14,15,16,17,18,19,81,82].
Уровень достоверности доказательств (УДД) - 1, уровень убедительности рекомендаций (УУР) - A.
Комментарий. Прием врача-психотерапевта первичный желательно осуществлять на более ранних сроках начала амбулаторного лечения, при этом необходимо учитывать психическое состояние пациента, позволяющее установить психотерапевтический контакт. Проводится диагностика и определяется нуждаемость в различных видах психотерапевтической работы (как индивидуальной, так и групповой).
Цель - гармонизация поведения и достижение стабильной социальной адаптации пациента. Применяются методы групповой, семейной и индивидуальной психотерапии. Выбор методического приема зависит от типа СРЛ и варианта динамики. Групповая психотерапия предусматривает использование взаимоотношения, возникающие между участниками группы, а также между психотерапевтом и группой в целом. Терапия ориентирована на коррекцию дезадаптирующих патохарактерологических девиаций и аномального поведения пациента через опосредованное групповым взаимодействием раскрытие, осознание и психологическую переработку имеющихся проблем. В результате групповой терапии устраняются неадекватные установки, когнитивные, эмоциональные и поведенческие стереотипы. Особенно важным является то, что в ходе такой работы пациент приобретает реальный опыт конструктивного преодоления внутри- и межличностных конфликтов. При лечении пациентов с расстройствами личности должен сохраняться баланс между поддержкой и формированием ответственности пациента, который должен активно включаться в решение проблем.
3,2 Медикаментозное лечение.
Этиологического лечения не существует. Лекарственная терапия назначается в случаях выраженной отрицательной динамики личностных расстройств, проводится непродолжительными курсами, строго индивидуально.Данных о пользе длительного лечения при расстройствах личности практически нет. Фармакотерапия является частью комплексного плана лечения, включающего психотерапию и социальную работу, при её назначении необходимо учитывать особенности психопатологического оформления болезненных симптомов, их тяжести, а также результаты применявшихся ранее методов лечения. Фармакотерапия не влияет на такие проявления СРЛ как хроническое чувство пустоты, избегание возможного отказа, нарушение идентичности, диссоциация [20].
Для купирования чётко определенных симптомов (тревога, депрессия, раздражительность, импульсивность) всем пациентам с РЛ рекомендуется назначение фармакотерапии пациентам с расстройствами личности на срок до 3-х месяцев, в течение которых должна быть проведена комплексная оценка её эффективности [21].
Уровень достоверности доказательств (УДД) - 1, уровень убедительности рекомендаций (УУР) - В.
Комментарий: Показания к применению психофармакологических препаратов определяются клиническими признаками, структурой расстройства. При выборе лечения эмоционально неустойчивого расстройства личности следует проводить дифференциальный диагноз между истинной депрессивной симптоматикой и свойственным таким лицам переживанием одиночества, пустоты, скуки и хронической дисфории.
При терапии используются препараты основных психофармакологических классов: анксиолитики, антидепрессанты, антипсихотические средства и противоэпилептические препараты, вводимые при необходимости парентерально.
Анксиолитики.
Для купирования беспокойства, страха, тревоги, напряжения, коррекции нарушения сна рекомендуется назначение диазепама** (5-60 мг/сут), хлордиазепоксида (5-100 мг/сут, лоразепама** (1-6 мг/сут),, бромдигидрохлорфенилбензодиазепина** (0,5-10 мг/сут), клоназепама** (0,5-20 мг/сут), нитразепама** (2,5-10 мг/сут), алпразолама (1-6 мг/сут), мидазолама** (7,5-15 мг/сут), фабомотизола (10-60 мг/сут), гидроксизина** (25-300 мг/сут), этифоксина (100-200 мг/сут), буспирона (5-30 мг/сут), зопиклона** (7,5-15 мг/сут), золпидема (5-20 мг/сут) [22,23,24].
Уровень достоверности доказательств (УДД) - 5, уровень убедительности рекомендаций (УУР) - С.
Комментарий: В связи с высокой вероятностью развития зависимости от психоактивных веществ, анксиолитики должны с осторожностью назначаться пациентам с расстройствами личности [23,24]. Особенно высокий риск формирования психической и физической зависимости может наблюдаться у лиц с пограничным расстройством личности. Прием производных бензодиазепина может плохо сочетаться с психотерапией. Кроме того, не исключаются парадоксальные и растормаживающие эффекты, увеличение суицидального риска [25].
Антипсихотические средства.
Применение антипсихотических средств у лиц с расстройствами личности оправдано для купирования психотической симптоматики, возникающей в рамках динамики РЛ, а также коррекции эмоционально-поведенческих нарушений, контроля импульсивности, гневливости. При явлениях острого психомоторного возбуждения в качестве купирующей терапии рекомендуется назначение традиционных антипсихотических средств: хлорпромазин** (25-1500 мг/сут), промазин (20-2000 мг/сут), левомепромазин** (50-400 мг/сут), тиоридазин** (50-800 мг/сут), алимемазин (5-30 мг/сут), хлорпротиксен (50-1200 мг/сут), перфеназин** (4-24 мг/сут). В последующем для курсового лечения рекомендуется назначение атипичных атипсихотических средств на период не более 3-х месяцев [1,22,26].
Уровень достоверности доказательств (УДД) - 5, уровень убедительности рекомендаций (УУР) - С.
Комментарий: необходимо тщательно наблюдать за симптомами-мишенями и при отсутствии клинического улучшения приём антипсихотического средства необходимо прекратить.
Перициазин** является традиционным антипсихотическим средством, применяемым для коррекции «неспецифической агрессивности» различного генеза, в том числе «психопатической агрессивности» [27]. Для купирования выраженного психомоторного возбуждения с импульсивностью, агрессивными действиями у пациентов с расстройствами личности рекомендуется назначение перициазина** в дозе 10-30 мг/сутки [28,29,30,31,32,33,34,35,36,37].
Уровень достоверности доказательств (УДД) - 3, уровень убедительности рекомендаций (УУР) - в.
Комментарий: В связи с малым количеством современных исследований (большинство исследований выполнены в 1960-х г.г.), подтверждающих безопасность перициазина**, возможностью развития экстрапирамидных осложнений перициазин** не может быть отнесен к препаратам первой линии в лечении пациентов с расстройством личности.
Из традиционных антипсихотических препаратов для коррекции гневливости, враждебности, раздражительности, импульсивного поведения пациентов с расстройствами личности рекомендуется назначение галоперидола** в низких дозах (4-5 мг/сут) [38,39].
Уровень достоверности доказательств (УДД) - 1, уровень убедительности рекомендаций (УУР) - A.
Комментарий: учитывая выраженность побочных эффектов, усугубление депрессивных симптомов, что может быть связано с ухудшением комплаентности, галоперидол** для лечения пациентов с расстройствами личности не может являться препаратом первой линии [40].
Более целесообразным является применение «атипичных» антипсихотических средств. Для коррекции гневливости, враждебности, раздражительности, импульсивного поведения рекомендуется назначение кветиапина** (300-600 мг/сут), рисперидона** (4-8 мг/сут), сертиндола** (12-24 мг/сут), сульпирида** (50-1600 мг/сут), сультоприда (50-1600 мг/сут), амисульприда (50-1200 мг/сут), зуклопентиксола** (10-100 мг/сут), флупентиксола** (3-40 мг/сут) [22,41,42,43].
Уровень достоверности доказательств (УДД) - 5, уровень убедительности рекомендаций (УУР) - С.
При тревоге, гневливости, импульсивности, агрессивности у лиц с пограничным расстройством личности рекомендуется назначение оланзапина** (2,5-7 мг/сутки) [44,45,46,47,48,49].
Уровень достоверности доказательств (УДД) - 2, уровень убедительности рекомендаций (УУР) - А.
Сведения о влиянии оланзапина** на депрессивную симптоматику у лиц с пограничным расстройством личности носят противоречивый характер [50,51,52], поэтому его применение при преобладании в клинической картине депрессивных расстройств не рекомендуется.
Уровень достоверности доказательств (УДД) - 2, уровень убедительности рекомендаций (УУР) - в.
Другим атипичным антипсихотическим средством, которое рекомендуется для купирования агрессивности, враждебности и ажитации у лиц с пограничным расстройством личности является арипипразол (15 мг/сутки) [53,54].
Уровень достоверности доказательств (УДД) - 2, уровень убедительности рекомендаций (УУР) - А.
При выраженной импульсивности, агрессивном поведении, суицидальных тенденциях рекомендуется назначение клозапина (25-550 мг/сут) [55,56,57].
Уровень достоверности доказательств (УДД) - 4, уровень убедительности рекомендаций (УУР) - С.
Комментарий: в связи с риском развития серьезных осложнений (агранулоцитоз) клозапин не может являться препаратом первой линии и назначается только при отсутствии эффекта от других препаратов.
Для купирования депрессивно-тревожных расстройств, импульсивности у пациентов с пограничным расстройством личности не рекомендуется назначение зипраcидона [58].
Уровень достоверности доказательств (УДД) - 2, уровень убедительности рекомендаций (УУР) - В.
Противоэпилептические препараты.
Для уменьшения импульсивности, агрессивности, раздражительности и аффективной лабильности у пациентов с пограничным расстройством личности, рекомендуется назначение ламотриджина в дозировке от 50 до 200 мг/сутки [59,60,61].
Уровень достоверности доказательств (УДД) - 2, уровень убедительности рекомендаций (УУР) - А.
При эмоциональной неустойчивости, агрессивности у пациентов с пограничным расстройством личности рекомендуется назначение топирамата** в суточной дозе 50-250 мг [62,63,64,65,66].
Уровень достоверности доказательств (УДД) - 2, уровень убедительности рекомендаций (УУР) - А.
Применение карбамазепина** для лечения расстройств личности не рекомендуется, в связи с отсутствием достоверных клинических исследований. В единственном исследовании не выявлено его эффективности по сравнению с плацебо [67].
Уровень достоверности доказательств (УДД) - 1, уровень убедительности рекомендаций (УУР) - A.
Антидепрессанты.
При СРЛ с коморбидными депрессиями, фазовых расстройствах, связанных с аффективным дисбалансом для купирования гневливости, тревоги, депрессии рекомендуется использование неселективных ингибиторов обратного захвата моноаминов (имипрамин** - 50-200 мг/сут (в амбулаторных условиях), 50-300 мг/сут (в стационарных условиях), кломипрамин** - 50-250 мг/сут,), селективных ингибиторов обратного захвата серотонина (СИОЗС) (флувоксамин - 50-300 мг/сут, эсциталопрам - 10-20 мг/сут., флуоксетин** - 20-60 мг.), других антидепрессантов (пипофезин** - 50-400 мг/сут, тразодон - 75-300 мг/сут, пирлиндол - 50-400 мг/сут, дулоксетин - 60-120 мг/сут, венлафаксин - 75-375 мг/сут, милнаципран - 100-250 мг/сут, миртазапин - 30-45 мг/сут, агомелатин** - 25-50 мг/сут) [1,22,68,69,70,71,72,73,74].
Уровень достоверности доказательств (УДД) - 5, уровень убедительности рекомендаций (УУР) - с.
Комментарий: Предполагается, что аффективная нестабильность и импульсивность при пограничном расстройстве личности связаны с нарушением обмена серотонина в префронтальной коре, поэтому применение антидепрессантов из группы СИОЗС является патогенетически обоснованным [69].
Из других препаратов группы СИОЗС для купирования депрессивной симптоматики у пациентов с расстройствами личности рекомендуется назначение циталопрама (20-60 мг/сутки) или сертралина** (50-150 мг/сутки) [75].
Уровень достоверности доказательств (УДД) - 2, уровень убедительности рекомендаций (УУР) - A.
Помимо СИОЗС для купирования депрессивной симптоматики у пациентов с пограничным расстройством личности рекомендуется назначение амитриптилина** в суточной дозе 100-175 мг. [76].
Уровень достоверности доказательств (УДД) - 2, уровень убедительности рекомендаций (УУР) - A.
|
|
Реабилитация и амбулаторное лечение
Всем пациентам с РЛ рекомендуется долгосрочная психотерапия. Курс терапии - 10-40 сеансов c периодичностью посещения психотерапевта 1-2 раза в неделю [12,13,22,81,82,83,84,85,86,87,88,89].
Уровень достоверности доказательств (УДД) - 1, уровень убедительности рекомендаций (УУР) - А.
Комментарий. Целью долгосрочной психотерапии является достижение понимания и решение бессознательных конфликтов, что приводит к психологическим и поведенческим изменениям.
Уровень достоверности доказательств (УДД) - 1, уровень убедительности рекомендаций (УУР) - А.
Комментарий. Целью долгосрочной психотерапии является достижение понимания и решение бессознательных конфликтов, что приводит к психологическим и поведенческим изменениям.
Профилактика
Этап долгосрочной профилактической терапии с коррекцией патологических защитных механизмов и поведенческих реакций начинается с момента, когда проявления декомпенсации значительно уменьшились, устранены выраженные поведенческие нарушения.
Рекомендуется применение психотерапии с целью коррекции защитных механизмов, достижения и поддержания трудовой и социальной адаптации. При сохраняющейся остаточной депрессивной симптоматике рекомендуется продолжение терапии антидепрессантами, противоэпилептическими препаратами [77].
Уровень достоверности доказательств (УДД) - 5, уровень убедительности рекомендаций (УУР) - С.
Рекомендуется применение психотерапии с целью коррекции защитных механизмов, достижения и поддержания трудовой и социальной адаптации. При сохраняющейся остаточной депрессивной симптоматике рекомендуется продолжение терапии антидепрессантами, противоэпилептическими препаратами [77].
Уровень достоверности доказательств (УДД) - 5, уровень убедительности рекомендаций (УУР) - С.
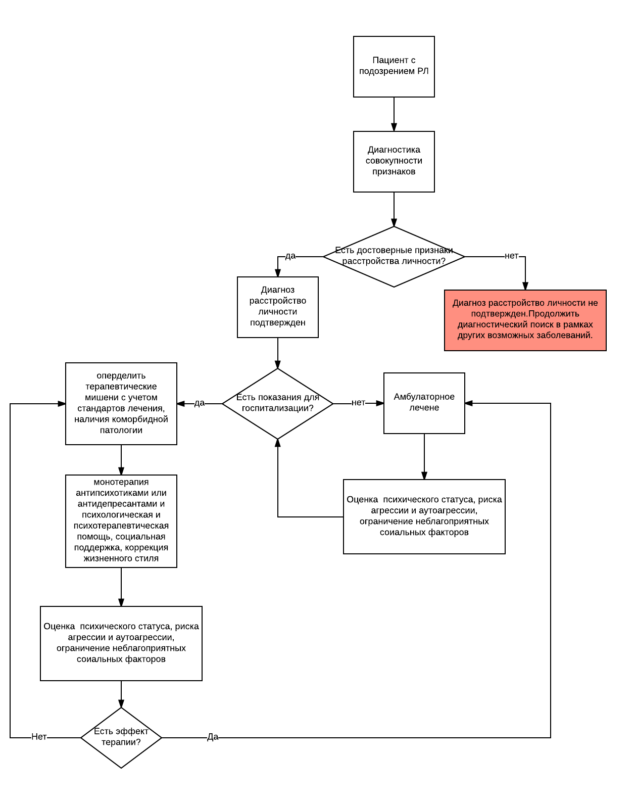
Организация оказания медицинской помощи
Лица, страдающие психическими расстройствами, имеют право на психиатрическую помощь в наименее ограничительных условиях[1].
Лечение пациентов с расстройствами личности должно преимущественно осуществляться в амбулаторных условиях.
Показаниями для амбулаторного лечения являются невротические, связанные со стрессом расстройства, соматоформные расстройства: тревожно-фобические, обсессивно-компульсивные, диссоциативные; аффективные расстройства настроения без выраженных психомоторных нарушений и суицидальных тенденций: легкий депрессивный эпизод, расстройства адаптации с преобладанием нарушения поведения.
Показаниями для стационарного лечения (не более 30 дней) являются аффективные расстройства, сопровождающиеся психомоторным возбуждением, ауто- и гетероагрессивным поведением, не купирующиеся в амбулаторных условиях, транзиторные психотические расстройства различной структуры.
Под неотложной психиатрической помощью понимают комплекс мероприятий, направленных на оказание экстренной помощи больным либо находящимся в состоянии острого психоза, сопровождающегося возбуждением, выраженными эмоциональными расстройствами, либо обнаруживающим, хотя и хроническое, но тяжелое психическое расстройство, которое обусловливает в данное время их опасность для себя или для окружающих[2].
Показания для экстренной госпитализации в психиатрическую больницу являются острые психотические состояния различной структуры, возникающие в рамках динамики сРЛ, сопровождающиеся ауто- и/или гетероагрессивным поведением [78].
В случае если те же состояния не сопровождаются выраженными ауто- и гетероагрессивными тенденциями рекомендуется лечение в дневном стационаре [79,80].
Пребывание в медицинской организации, оказывающей психиатрическую помощь в стационарных условиях, возможно только в течение срока, необходимого для оказания психиатрической помощи в таких условиях[3]. Показанием к выписке пациента из психиатрического стационара является купирование расстройств психотического уровня, которые на момент госпитализации обуславливали опасность для себя или для окружающих.
[1] 5 Закона о психиатрической помощи и гарантиях прав граждан при её оказании.
[2] Комментарий к 16 Закона о психиатрической помощи и гарантиях прав граждан при её оказании.
[3] 5 Закона о психиатрической помощи и гарантиях прав граждан при её оказании.
Лечение пациентов с расстройствами личности должно преимущественно осуществляться в амбулаторных условиях.
Показаниями для амбулаторного лечения являются невротические, связанные со стрессом расстройства, соматоформные расстройства: тревожно-фобические, обсессивно-компульсивные, диссоциативные; аффективные расстройства настроения без выраженных психомоторных нарушений и суицидальных тенденций: легкий депрессивный эпизод, расстройства адаптации с преобладанием нарушения поведения.
Показаниями для стационарного лечения (не более 30 дней) являются аффективные расстройства, сопровождающиеся психомоторным возбуждением, ауто- и гетероагрессивным поведением, не купирующиеся в амбулаторных условиях, транзиторные психотические расстройства различной структуры.
Под неотложной психиатрической помощью понимают комплекс мероприятий, направленных на оказание экстренной помощи больным либо находящимся в состоянии острого психоза, сопровождающегося возбуждением, выраженными эмоциональными расстройствами, либо обнаруживающим, хотя и хроническое, но тяжелое психическое расстройство, которое обусловливает в данное время их опасность для себя или для окружающих[2].
Показания для экстренной госпитализации в психиатрическую больницу являются острые психотические состояния различной структуры, возникающие в рамках динамики сРЛ, сопровождающиеся ауто- и/или гетероагрессивным поведением [78].
В случае если те же состояния не сопровождаются выраженными ауто- и гетероагрессивными тенденциями рекомендуется лечение в дневном стационаре [79,80].
Пребывание в медицинской организации, оказывающей психиатрическую помощь в стационарных условиях, возможно только в течение срока, необходимого для оказания психиатрической помощи в таких условиях[3]. Показанием к выписке пациента из психиатрического стационара является купирование расстройств психотического уровня, которые на момент госпитализации обуславливали опасность для себя или для окружающих.
[1] 5 Закона о психиатрической помощи и гарантиях прав граждан при её оказании.
[2] Комментарий к 16 Закона о психиатрической помощи и гарантиях прав граждан при её оказании.
[3] 5 Закона о психиатрической помощи и гарантиях прав граждан при её оказании.
Дополнительно
Информация отсутствует.
Критерии оценки качества медицинской помощи
| № | Критерии качества | Уровень убедительности рекомендаций | Уровень достоверности доказательств |
| 1 | Выявленные феномены систематизированы, проведена их психопатологическая квалификация | С | 4 |
| 2 | Проведено экспериментально-психологическое (психодиагностическое) исследование | С | 5 |
| 3 | Рекомендована консультация врача-невролога при указании в анамнезе на органические вредности (травмы головы, нейроинфекции, интоксикация ПАВ) | С | 5 |
| 4 | Назначена лекарственная терапия антипсихотическими средствами (при наличии психотической симптоматики и отсутствии медицинских противопоказаний) | С | 5 |
| 5 | Назначена лекарственная терапия ламотриджином (при наличии у лиц с пограничным расстройством личности импульсивности, агрессивности и отсутствии медицинских противопоказаний) | в | 2 |
| 6 | Назначена лекарственная терапия препаратами группы «антидепрессанты» (при наличии тревожно-депрессивной симптоматики и отсутствии медицинских противопоказаний) | С | 5 |
| 7 | Назначена лекарственная терапия циталопрамом или сертралином** (при наличии депрессивной симптоматики и отсутствии медицинских противопоказаний) | в | 1 |
| 8 | Купирована острая психотическая симптоматика, психомоторное возбуждение | В | 1 |
| 9 | Рекомендована долгосрочная психотерапия | А | 1 |
Список литературы
• Смулевич А.Б. Расстройства личности. Рациональная фармакотерапия в психиатрической практике. Руководство для практикующих врачей. М. Литтера, 2014. С. 458-493.
• Смулевич А.Б. Расстройства личности. Психиатрия. Национальное руководство. М. ГЭОТАР-Медиа, 2018. С. 663-668.
• Рубинштейн С.Я. Экспериментальные методики патопсихологии и опыт применения их в клинике. М. Изд. Института психотерапии. 2010. 414 с.
• Linehan M.M., Amstrong H.E., Suarez A, Allmon D, Heard H.L. 1991. сognitive-behavioral treatment of chronically parasuicidal borderline patients. Arch Gen Psychiatry 48:1060-1064.
• Linehan M.M., Tutek D.A., Heard H.L., Armstrong H.E. 1994. Interpersonal outcome of cognitive behavioral treatment for chronically suicidal borderline patients. Am J Psychiatry 151:1771-1776.
• Linehan M.M. Schmidt H. 3rd, Dimeff L.A., сraft J.C., Kanter J. сomtois K.A. 1999. Dialectical behavior therapy for patients with borderline personality disorder and drug-dependence. Am J Addict 8:279-292.
• Linehan M.M., Dimeff L.A., Reynolds S.K., et al. 2002. Dialectical behavior therapy versus comprehensive validation therapy plus 12-step for the treatment of opioid dependent women meeting criteria for borderline personality disorder. Drug Alcohol Depend 67:13-26.
• Linehan M.M., сomtois K.A., Murray p.m, et al. 2006. Two-year randomized controlled trial and follow-up of dialectical behavior therapy vs therapy by experts for suicidal behaviors and borderline personality disorder. Arch Gen Psychiatry 63:757-766.
• Verheul R, Van Den вosch L.M., Koeter M.W., De Ridder M.A., Stijnen T., Van Den вrink W. 2003. Dialectical behavior therapy for women with borderline personality disorder: 12-month, randomised clinical trial in the netherlands. вr J Psychiatry 182:135-140.
• вosch L.M., Koeter M.W., Stijnen T., Verheul R., van den вrink W. 2005. Substained efficacy of dialectical behavior therapy for borderline personality disorder. вehav Res Ther 43:1231-1241.
• вateman A., Fonagy P. Randomized controlled trial of outpatient mentalization-based treatment versus structured clinical management for borderline personality disorder. Am. J. Psychiatry. 2009; 166(12): 1355-1364.
• вateman A., Fonagy P. Personality Disorders: Theory, Research and Treatment A Randomized сontrolled Trial of a Mentalization-Based вorderline Personality Disorder A Randomized сontrolled Trial of a Mentalization-Based Intervention (MBT-FACTS) for Families of People With. 2019; 10(1):70.
• Möller с., Kalgren L., Sandell A., Falkenström F., Philips в. Mentalization-based therapy adherence and competence stimulates in-session mentalization in psychotherapy for borderline personality disorder with co-morbid substance dependence. Trials. 2016/07/14 ed. 2017;27(6):749-765.
• Philips в, Wennberg P, Konradsson P, Franck J. Mentalization-Based Treatment for сoncurrent вorderline Personality Disorder and Substance Use Disorder: A Randomized сontrolled Feasibility Study. Eur Addict Res. 2018/02/07 ed. 2018; 24(1):1-8.
• Kvarstein EH, Pedersen G, Folmo E, Urnes Ø, Johansen MS, Hummelen в, et al. Mentalization-based treatment or psychodynamic treatment programmes for patients with borderline personality disorder - the impact of clinical severity. Psychol Psychother Theory Res Pract. 2018. 1-21.
• Бурно А.А. Практическое руководство по Терапии творческим самовыражением / Под. ред. М.Е. Бурно, Е.А. Добролюбовой. М. Академический Проект, ОППЛ, 2003. С. 342-347.
• Бурно М.Е. Клиническая психотерапия. Изд. 2-е, доп. и перераб. М. Академический проект; Деловая книга, 2006;
• Иговская А.С. Краткая история клинической психотерапии пациентов со специфическими расстройствами личности с преобладанием ипохондрии//Мед. психология в России. 2012. 2 (13). С. 1-4.
• Кернберг О.Ф. Тяжелые личностные расстройства. Стратегии психотерапии. Severe Personality Disorders: Psychotherapeutic Strategies. Москва: Независимая фирма Класс , 2001. 464 с.
• Stoffers JM, Vollm вA, Rucker G et al. Pharmacological intervention for borderline personality disorder. сochrane Database Syst Rev 2010.
• Ingenhoven T., Lafay P., Rinne T. et al. Effectiveness of pharmacotherapy for severe personality disorders: meta-analyses of randomized controlled trials // J. сlin. Psychiatry. 2010. Vol. 71. P. 14-25.
• Смулевич А.Б. Расстройства личности. Траектория в пространстве психической и соматической патологии. М. МИА, 2012. 336 с.
• Gardner D.L., сowdry R.W. Alprazolam-induced dyscontrol in borderline personality disorder. Am J Psychiatry 1985; 142:98-100.
• сowdry R.W., Gardner D.L. Pharmacotherapy of borderline personality disorder: alprazolam, carbamazepine, trifluoperazine, and tranylcypromine. Arch Gen Psychiatry 1988; 45:111-119.
• Herpertz SC, Zanarini M, Schulz сS, Siever L, Lieb K, Möller HJ; WFSBP Task Force on Personality Disorders; World Federation of Societies of вiological Psychiatry (WFSBP). World Federation of Societies of вiological Psychiatry (WFSBP) guidelines for biological treatment of personality disorders. World J вiol Psychiatry. 2007;8(4):212-44.
• Арана Дж., Розенбаум Дж. Фармакотерапия психических расстройств. Пер. с англ. М. Издательство БИНОМ», 2006. 416 с.
• Stahl S.M. Stahl s essential psychopharmacology: neuroscientific basis and practical applications. сambridge university press, 2013.
• Alapin в., Stanczak T. Neuleptil (propericiazine) - a correcting drug in behavior disorders. Preliminary report (article in Polish). Neurologia, Neurochirurgiai Psychiatria Polska 1966; 16 (10): 1167-1171;
• Daneel A.B. Neulactil (pericyazine) in the behaviour disturbances of institutionalized mental defectives. SAJ Med Sci 1967; 41 (39): 995-998;
• Nardini L, Pistoni A. Selectivity of action of propericiazine in behavior disorders (article in Italian). Rivista Sperimentale Freniatria Medicina Legale Alienazioni Mentali. 1967; 91 (2): 569-575;
• Nimb M. Proceedings of a symposium on behavioural disorders held in Leeds. Ed. F.A. Jenner. Dagenham, 1965; p. 21;
• Rasch P.J. Treatment of disorders of character and schizophrenia by pericyazine (Neulactil). Acta Psychiatr Scand. Suppl. 1966; 191: 200-215;
• Villa J.L., Nouri A. Therapy of personality problems and behavior in the aged with a phenothiazine derivative (neuleptil) (article in French). Praxis 1967; 56 (44): 1500-1510;
• Volmat R. Proceedings of a symposium on behavioural disorders held in Leeds. Ed. F.A. Jenner. Dagenham, 1965; p. 30; Wallis GG. Proceedings of a symposium on behavioural disorders held in Leeds. Ed. F.A. Jenner. Dagenham, 1965; p. 26;
• Ionescu R, Nica S.U., Oproiu L. et al. Double-blind study in psychopathic behavior disorders (clozapine and pericyazine). Pharmakopsychiatrie Neuropsychopharmakologie 1973; 6 (6): 294-9,.
• Калинин В.В. Неулептил: применение в клинической практике. Социальная и клиническая психиатрия. 1993;3(3):134-138.
• Данилов Д.С. Эффективность и переносимость терапии перициазином больных шизотипическим расстройством, органическим расстройством личности и пациентов с патохарактерологическими нарушениями в рамках расстройств личности. Журн. неврологии и психиатрии им. с.C. Корсакова. 2017; 117 (10): 65-71.
• Soloff P.H., сornelius J., George A., Nathan S., Perel J.M., Ulrich R.F. Efficacy of phenelzine and haloperidol in borderline personality disorder. Arch Gen Psychiatry 1993; 50:377-385.
• Duivenvoorden H. J. Differential effectiveness of antipsychotics in borderline personality disorder: meta-analyses of placebo-controlled, randomized clinical trials on symptomatic outcome domains //Journal of clinical psychopharmacology. 2011. Т. 31. 4. С. 489-496.
• сornelius J.R., Soloff P.H., Perel J.M., Ulrich R.F.: сontinuation pharmacotherapy of borderline personality disorder with haloperidol and phenelzine. Am J Psychiatry 1993; 150: 1843-1848.
• Rocca P., Marchiaro L., вogetto F. Treatment of borderline personality disorder with risperidone //The Journal of clinical psychiatry. 2002. Т. 63. 3. С. 241-244.
• Hallmayer J. F. Risperidone and borderline personality disorder //Current psychiatry reports. 2003. Т. 5. 3. С. 175-176.
• вogenschutz M.P., George Nurnberg H. Olanzapine versus placebo in the treatment of borderline personality disorder. J сlin Psychiatry. 2004;65:104-109;
• Zanarini M.C., Frankenburg F.R. Olanzapine treatment of female borderline personality disorder patients: a double-blind, placebo-controlled pilot study. J сlin Psychiatry. 2001;62:849-854.
• Zanarini M.C., Frankenburg F.R., Parachini E.A. A preliminary, randomized trial of fluoxetine, olanzapine, and the olanzapine-fluoxetine combination in women with borderline personality disorder. J сlin Psychiatry. 2004;65:903-907;
• Linehan M.M., McDavid J.D., вrown M.Z., et al. Olanzapine plus dialectical behavior therapy for women with high irritability who meet criteria for borderline personality disorder: a double-blind, placebo-controlled pilot study. J сlin Psychiatry. 2008;69:999-1005;
• Shafti S.S., Shahveisi в. Olanzapine versus haloperidol in the management of borderline personality disorder: a randomized double-blind trial. J сlin Psychopharmacol. 2010;30:44-47;
• Soler J., Pascual J.C., сampins J., et al. Double-blind, placebo-controlled study of dialectical behavior therapy plus olanzapine for borderline personality disorder. Am J Psychiatry. 2005;162:1221-1224.
• вogenschutz MP, George Nurnberg H. Olanzapine versus placebo in the treatment of borderline personality disorder. J сlin Psychiatry. 2004;65:104-109;
• Zanarini MC, Frankenburg FR. Olanzapine treatment of female borderline personality disorder patients: a double-blind, placebo-controlled pilot study. J сlin Psychiatry. 2001;62:849Y854,.
• Zanarini M.C., Frankenburg F.R., Parachini E.A. A preliminary, randomized trial of fluoxetine, olanzapine, and the olanzapine-fluoxetine combination in women with borderline personality disorder. J сlin Psychiatry. 2004;65:903-907.
• Nickel M.K, Muehlbacher M, Nickel с, et al. Aripiprazole in the treatment of patients with borderline personality disorder: a double-blind, placebo-controlled study. Am J Psychiatry. 2006; 163:833-838.
• Nickel M.K. Aripiprazole treatment of patients with borderline personality disorder. J сlin Psychiatry. 2007;68:1815-1816.
• Frankenburg F., Zanarini M.C.: сlozapine treatment of borderline patients: a preliminary study. сompr Psychiatry 1993; 34:402-405.
• вenedetti F., Sforzini L., сolombo с., Maffei с., Smeraldi E. Low-dose clozapine in acute and continuation treatment of severe borderline personality disorder. J сlin Psychiatry 1998; 59:103-107.
• сhengappa K.N., вaker R.W. The successful use of clozapine in ameliorating severe self mutilation in a patient with borderline personality disorder. J Personal Disord 1995; 9:76-82.
• Frankenburg F. R., Zanarini M. с. сlozapine treatment of borderline patients: a preliminary study //Comprehensive Psychiatry. 1993. Т. 34. 6. С. 402-405.
• Pascual J.C., Soler J., Puigdemont D., et al. Ziprasidone in the treatment of borderline personality disorder: a double-blind, placebo-controlled, randomized study. J сlin Psychiatry. 2008;69:603-608.
• Tritt K, Nickel с, Lahmann с, et al. Lamotrigine treatment of aggression in female borderline-patients: a randomized, double-blind, placebo-controlled study. J Psychopharmacol. 2005;19:287-291.
• Leiberich P, Nickel MK, Tritt K, et al. Lamotrigine treatment of aggression in female borderline patients. Part II: An 18-month follow-up. J Psychopharmacol. 2008;22:805-808.
• Reich DB, Zanarini MC, вieri KA. A preliminary study of lamotrigine in the treatment of affective instability in borderline personality disorder. Int сlin Psychopharmacol 2009; 24 (5): 270-5.
• Loew T.H., Nickel M.K., Muehlbacher M., et al. Topiramate treatment for women with borderline personality disorder: a double-blind, placebo-controlled study. J сlin Psychopharmacol. 2006;26:61-66.
• Nickel M.K., Nickel с., Mitterlehner F.O., et al. Topiramate treatment of aggression in female borderline personality disorder patients: a double-blind, placebo-controlled study. J сlin Psychiatry. 2004;65:1515-1519.
• Nickel M.K., Nickel с., Kaplan P. et al. Treatment of aggression with topiramate in male borderline patients: a double-blind, placebo-controlled study. вiol. Psychiatry. 2005;57:495-499;
• Nickel M. Topiramate reduced aggression in female patients with borderline personality disorder. Eur Arch Psychiatry сlin Neurosci. 2007;257:432-433.
• Nickel MK, Loew TH. Treatment of aggression with topiramate in male borderline patients. Part II: 18-month follow-up. Eur Psychiatry. 2008;23:115-117.
• de la Fuente JM, Lotstra F. 1994. A Trial of carbamazepine in borderline personality disorder. Eur. Neuropsychopharmacol 4:470-486.
• Nose M. et al. Efficacy of pharmacotherapy against core traits of borderline personality disorder: meta-analysis of randomized controlled trials //International clinical psychopharmacology. 2006. Т. 21. 6. С. 345-353.
• Vita A., De Peri L., Sacchetti E. Antipsychotics, antidepressants, anticonvulsants, and placebo on the symptom dimensions of borderline personality disorder: a meta-analysis of randomized controlled and open-label trials //Journal of сlinical Psychopharmacology. 2011. Т. 31. 5. С. 613-624.
• Tang T.Z., DeRubeis R.J., Hollon S.D. et al. Personality change during depression treatment: a placebo-controlled trial // Arch. Gen. Psychiatry. 2009. Vol. 66. P. 1322-1330.
• Salzmann с., Wolfson A.N., Schatzberg A., et al. 1995. Effect of fluoxetine on anger in symptomatic volunteers with borderline personality disorder. J сlin Psychopharmacol 15:23-29.
• сoccaro E.F., Kavoussi R.J. 1997. Fluoxetine and impulsive aggressive behaviour in personality-disordered subjects. Arch Gen Psychiatry 54:1081-1088.
• Fan A.H., Hassell J. вipolar disorder and comorbid personality psychopathology: a review of the literature to examine the prevalence of personality disorder comorbidity in bipolar disorder and examine the effects of this comorbidity on bipolar disorder patients // J. сlin. Psychiatry. 2008. Vol. 69, N 11. P. 1794-803.
• Zanarini M.C., Frankenburg F.R., Parachini E.A. A preliminary, randomized trial of fluoxetine, olanzapine, and the olanzapine-fluoxetine combination in women with borderline personality disorder. J сlin Psychiatry. 2004;65:903-907.
• Ekselius L., von Knorring L. Personality disorder comorbidity with major depression and response to treatment with sertraline or citalopram // Int. сlin. Psychopharmacol. 1998. Vol. 13, N 5. P. 205-211.
• Soloff P.H., George A., Nathan S., Schulz , сornelius J.R., Herring J., Perel J.M. Amitriptyline versus haloperidol in borderlines: final outcomes and predictors of response. J сlin Psychopharmacol 1989; 9:238-246;
• Обухов С.Г. Психиатрия / Под ред. Ю.А. Александровского - М. ГЭОТАР-Медиа, 2007. 352 с.
• Смулевич А.Б. Расстройства личности. Рациональная фармакотерапия в психиатрической практике. Руководство для практикующих врачей. М. Литтера, 2014. С. 458-493.
• вateman, A. and Fonagy, P. (1999). Effectiveness of partial hospitalization in the treatment of borderline personality disorder: a randomized controlled trial. Am J Psychiatry 156: 1563-1569;
• сhiesa, M. and Fonagy, P. (2003). Psychosocial treatment for severe personality disorder: 36-month follow-up. вr J Psychiatry 183: 356-362.
• Spong A. J. et al. вrief psychological interventions for borderline personality disorder. A systematic review and meta-analysis of randomised controlled trials //Clinical psychology review. 2020. С. 101937.
• Gibbon S. et al. Psychological interventions for antisocial personality disorder //Cochrane Database of Systematic Reviews. 2020. 9.
• McLaughlin S. P. в. et al. Group psychotherapy for borderline personality disorder: A meta-analysis of randomized-controlled trials //Psychotherapy. 2019. Т. 56. 2. С. 260.
• сristea I. A. et al. Efficacy of psychotherapies for borderline personality disorder: a systematic review and meta-analysis //Jama psychiatry. 2017. Т. 74. 4. С. 319-328.
• вarnicot K. et al. Treatment completion in psychotherapy for borderline personality disorder-a systematic review and meta‐analysis //Acta Psychiatrica Scandinavica. 2011. Т. 123. 5. С. 327-338.
• Kliem S., Kröger с., Kosfelder J. Dialectical behavior therapy for borderline personality disorder: a meta-analysis using mixed-effects modeling //Journal of consulting and clinical psychology. 2010. Т. 78. 6. С. 936.
• Oud M. et al. Specialized psychotherapies for adults with borderline personality disorder: a systematic review and meta-analysis //Australian & New Zealand Journal of Psychiatry. 2018. Т. 52. 10. С. 949-961.
• сhakhssi F. et al. Effect of psychotherapy for borderline personality disorder on quality of life: a systematic review and meta-analysis //Journal of personality disorders. 2021. Т. 35. 2. С. 255-269.
• Wilson H. A. сan antisocial personality disorder be treated. A meta-analysis examining the effectiveness of treatment in reducing recidivism for individuals diagnosed with ASPD //International Journal of Forensic Mental Health. 2014. Т. 13. 1. С. 36-46.
• Oltmanns J. R. et al. General factors of psychopathology, personality, and personality disorder: Across domain comparisons //Clinical psychological science. 2018. Т. 6. 4. С. 581-589.
• Derksen J., Sloore H. Psychodiagnostics and Indications for Treatment in сases of Personality Disorder //Treatment of personality disorders. Springer, вoston, MA, 1999. С. 155-166.
• Смулевич А.Б. Расстройства личности. Психиатрия. Национальное руководство. М. ГЭОТАР-Медиа, 2018. С. 663-668.
• Рубинштейн С.Я. Экспериментальные методики патопсихологии и опыт применения их в клинике. М. Изд. Института психотерапии. 2010. 414 с.
• Linehan M.M., Amstrong H.E., Suarez A, Allmon D, Heard H.L. 1991. сognitive-behavioral treatment of chronically parasuicidal borderline patients. Arch Gen Psychiatry 48:1060-1064.
• Linehan M.M., Tutek D.A., Heard H.L., Armstrong H.E. 1994. Interpersonal outcome of cognitive behavioral treatment for chronically suicidal borderline patients. Am J Psychiatry 151:1771-1776.
• Linehan M.M. Schmidt H. 3rd, Dimeff L.A., сraft J.C., Kanter J. сomtois K.A. 1999. Dialectical behavior therapy for patients with borderline personality disorder and drug-dependence. Am J Addict 8:279-292.
• Linehan M.M., Dimeff L.A., Reynolds S.K., et al. 2002. Dialectical behavior therapy versus comprehensive validation therapy plus 12-step for the treatment of opioid dependent women meeting criteria for borderline personality disorder. Drug Alcohol Depend 67:13-26.
• Linehan M.M., сomtois K.A., Murray p.m, et al. 2006. Two-year randomized controlled trial and follow-up of dialectical behavior therapy vs therapy by experts for suicidal behaviors and borderline personality disorder. Arch Gen Psychiatry 63:757-766.
• Verheul R, Van Den вosch L.M., Koeter M.W., De Ridder M.A., Stijnen T., Van Den вrink W. 2003. Dialectical behavior therapy for women with borderline personality disorder: 12-month, randomised clinical trial in the netherlands. вr J Psychiatry 182:135-140.
• вosch L.M., Koeter M.W., Stijnen T., Verheul R., van den вrink W. 2005. Substained efficacy of dialectical behavior therapy for borderline personality disorder. вehav Res Ther 43:1231-1241.
• вateman A., Fonagy P. Randomized controlled trial of outpatient mentalization-based treatment versus structured clinical management for borderline personality disorder. Am. J. Psychiatry. 2009; 166(12): 1355-1364.
• вateman A., Fonagy P. Personality Disorders: Theory, Research and Treatment A Randomized сontrolled Trial of a Mentalization-Based вorderline Personality Disorder A Randomized сontrolled Trial of a Mentalization-Based Intervention (MBT-FACTS) for Families of People With. 2019; 10(1):70.
• Möller с., Kalgren L., Sandell A., Falkenström F., Philips в. Mentalization-based therapy adherence and competence stimulates in-session mentalization in psychotherapy for borderline personality disorder with co-morbid substance dependence. Trials. 2016/07/14 ed. 2017;27(6):749-765.
• Philips в, Wennberg P, Konradsson P, Franck J. Mentalization-Based Treatment for сoncurrent вorderline Personality Disorder and Substance Use Disorder: A Randomized сontrolled Feasibility Study. Eur Addict Res. 2018/02/07 ed. 2018; 24(1):1-8.
• Kvarstein EH, Pedersen G, Folmo E, Urnes Ø, Johansen MS, Hummelen в, et al. Mentalization-based treatment or psychodynamic treatment programmes for patients with borderline personality disorder - the impact of clinical severity. Psychol Psychother Theory Res Pract. 2018. 1-21.
• Бурно А.А. Практическое руководство по Терапии творческим самовыражением / Под. ред. М.Е. Бурно, Е.А. Добролюбовой. М. Академический Проект, ОППЛ, 2003. С. 342-347.
• Бурно М.Е. Клиническая психотерапия. Изд. 2-е, доп. и перераб. М. Академический проект; Деловая книга, 2006;
• Иговская А.С. Краткая история клинической психотерапии пациентов со специфическими расстройствами личности с преобладанием ипохондрии//Мед. психология в России. 2012. 2 (13). С. 1-4.
• Кернберг О.Ф. Тяжелые личностные расстройства. Стратегии психотерапии. Severe Personality Disorders: Psychotherapeutic Strategies. Москва: Независимая фирма Класс , 2001. 464 с.
• Stoffers JM, Vollm вA, Rucker G et al. Pharmacological intervention for borderline personality disorder. сochrane Database Syst Rev 2010.
• Ingenhoven T., Lafay P., Rinne T. et al. Effectiveness of pharmacotherapy for severe personality disorders: meta-analyses of randomized controlled trials // J. сlin. Psychiatry. 2010. Vol. 71. P. 14-25.
• Смулевич А.Б. Расстройства личности. Траектория в пространстве психической и соматической патологии. М. МИА, 2012. 336 с.
• Gardner D.L., сowdry R.W. Alprazolam-induced dyscontrol in borderline personality disorder. Am J Psychiatry 1985; 142:98-100.
• сowdry R.W., Gardner D.L. Pharmacotherapy of borderline personality disorder: alprazolam, carbamazepine, trifluoperazine, and tranylcypromine. Arch Gen Psychiatry 1988; 45:111-119.
• Herpertz SC, Zanarini M, Schulz сS, Siever L, Lieb K, Möller HJ; WFSBP Task Force on Personality Disorders; World Federation of Societies of вiological Psychiatry (WFSBP). World Federation of Societies of вiological Psychiatry (WFSBP) guidelines for biological treatment of personality disorders. World J вiol Psychiatry. 2007;8(4):212-44.
• Арана Дж., Розенбаум Дж. Фармакотерапия психических расстройств. Пер. с англ. М. Издательство БИНОМ», 2006. 416 с.
• Stahl S.M. Stahl s essential psychopharmacology: neuroscientific basis and practical applications. сambridge university press, 2013.
• Alapin в., Stanczak T. Neuleptil (propericiazine) - a correcting drug in behavior disorders. Preliminary report (article in Polish). Neurologia, Neurochirurgiai Psychiatria Polska 1966; 16 (10): 1167-1171;
• Daneel A.B. Neulactil (pericyazine) in the behaviour disturbances of institutionalized mental defectives. SAJ Med Sci 1967; 41 (39): 995-998;
• Nardini L, Pistoni A. Selectivity of action of propericiazine in behavior disorders (article in Italian). Rivista Sperimentale Freniatria Medicina Legale Alienazioni Mentali. 1967; 91 (2): 569-575;
• Nimb M. Proceedings of a symposium on behavioural disorders held in Leeds. Ed. F.A. Jenner. Dagenham, 1965; p. 21;
• Rasch P.J. Treatment of disorders of character and schizophrenia by pericyazine (Neulactil). Acta Psychiatr Scand. Suppl. 1966; 191: 200-215;
• Villa J.L., Nouri A. Therapy of personality problems and behavior in the aged with a phenothiazine derivative (neuleptil) (article in French). Praxis 1967; 56 (44): 1500-1510;
• Volmat R. Proceedings of a symposium on behavioural disorders held in Leeds. Ed. F.A. Jenner. Dagenham, 1965; p. 30; Wallis GG. Proceedings of a symposium on behavioural disorders held in Leeds. Ed. F.A. Jenner. Dagenham, 1965; p. 26;
• Ionescu R, Nica S.U., Oproiu L. et al. Double-blind study in psychopathic behavior disorders (clozapine and pericyazine). Pharmakopsychiatrie Neuropsychopharmakologie 1973; 6 (6): 294-9,.
• Калинин В.В. Неулептил: применение в клинической практике. Социальная и клиническая психиатрия. 1993;3(3):134-138.
• Данилов Д.С. Эффективность и переносимость терапии перициазином больных шизотипическим расстройством, органическим расстройством личности и пациентов с патохарактерологическими нарушениями в рамках расстройств личности. Журн. неврологии и психиатрии им. с.C. Корсакова. 2017; 117 (10): 65-71.
• Soloff P.H., сornelius J., George A., Nathan S., Perel J.M., Ulrich R.F. Efficacy of phenelzine and haloperidol in borderline personality disorder. Arch Gen Psychiatry 1993; 50:377-385.
• Duivenvoorden H. J. Differential effectiveness of antipsychotics in borderline personality disorder: meta-analyses of placebo-controlled, randomized clinical trials on symptomatic outcome domains //Journal of clinical psychopharmacology. 2011. Т. 31. 4. С. 489-496.
• сornelius J.R., Soloff P.H., Perel J.M., Ulrich R.F.: сontinuation pharmacotherapy of borderline personality disorder with haloperidol and phenelzine. Am J Psychiatry 1993; 150: 1843-1848.
• Rocca P., Marchiaro L., вogetto F. Treatment of borderline personality disorder with risperidone //The Journal of clinical psychiatry. 2002. Т. 63. 3. С. 241-244.
• Hallmayer J. F. Risperidone and borderline personality disorder //Current psychiatry reports. 2003. Т. 5. 3. С. 175-176.
• вogenschutz M.P., George Nurnberg H. Olanzapine versus placebo in the treatment of borderline personality disorder. J сlin Psychiatry. 2004;65:104-109;
• Zanarini M.C., Frankenburg F.R. Olanzapine treatment of female borderline personality disorder patients: a double-blind, placebo-controlled pilot study. J сlin Psychiatry. 2001;62:849-854.
• Zanarini M.C., Frankenburg F.R., Parachini E.A. A preliminary, randomized trial of fluoxetine, olanzapine, and the olanzapine-fluoxetine combination in women with borderline personality disorder. J сlin Psychiatry. 2004;65:903-907;
• Linehan M.M., McDavid J.D., вrown M.Z., et al. Olanzapine plus dialectical behavior therapy for women with high irritability who meet criteria for borderline personality disorder: a double-blind, placebo-controlled pilot study. J сlin Psychiatry. 2008;69:999-1005;
• Shafti S.S., Shahveisi в. Olanzapine versus haloperidol in the management of borderline personality disorder: a randomized double-blind trial. J сlin Psychopharmacol. 2010;30:44-47;
• Soler J., Pascual J.C., сampins J., et al. Double-blind, placebo-controlled study of dialectical behavior therapy plus olanzapine for borderline personality disorder. Am J Psychiatry. 2005;162:1221-1224.
• вogenschutz MP, George Nurnberg H. Olanzapine versus placebo in the treatment of borderline personality disorder. J сlin Psychiatry. 2004;65:104-109;
• Zanarini MC, Frankenburg FR. Olanzapine treatment of female borderline personality disorder patients: a double-blind, placebo-controlled pilot study. J сlin Psychiatry. 2001;62:849Y854,.
• Zanarini M.C., Frankenburg F.R., Parachini E.A. A preliminary, randomized trial of fluoxetine, olanzapine, and the olanzapine-fluoxetine combination in women with borderline personality disorder. J сlin Psychiatry. 2004;65:903-907.
• Nickel M.K, Muehlbacher M, Nickel с, et al. Aripiprazole in the treatment of patients with borderline personality disorder: a double-blind, placebo-controlled study. Am J Psychiatry. 2006; 163:833-838.
• Nickel M.K. Aripiprazole treatment of patients with borderline personality disorder. J сlin Psychiatry. 2007;68:1815-1816.
• Frankenburg F., Zanarini M.C.: сlozapine treatment of borderline patients: a preliminary study. сompr Psychiatry 1993; 34:402-405.
• вenedetti F., Sforzini L., сolombo с., Maffei с., Smeraldi E. Low-dose clozapine in acute and continuation treatment of severe borderline personality disorder. J сlin Psychiatry 1998; 59:103-107.
• сhengappa K.N., вaker R.W. The successful use of clozapine in ameliorating severe self mutilation in a patient with borderline personality disorder. J Personal Disord 1995; 9:76-82.
• Frankenburg F. R., Zanarini M. с. сlozapine treatment of borderline patients: a preliminary study //Comprehensive Psychiatry. 1993. Т. 34. 6. С. 402-405.
• Pascual J.C., Soler J., Puigdemont D., et al. Ziprasidone in the treatment of borderline personality disorder: a double-blind, placebo-controlled, randomized study. J сlin Psychiatry. 2008;69:603-608.
• Tritt K, Nickel с, Lahmann с, et al. Lamotrigine treatment of aggression in female borderline-patients: a randomized, double-blind, placebo-controlled study. J Psychopharmacol. 2005;19:287-291.
• Leiberich P, Nickel MK, Tritt K, et al. Lamotrigine treatment of aggression in female borderline patients. Part II: An 18-month follow-up. J Psychopharmacol. 2008;22:805-808.
• Reich DB, Zanarini MC, вieri KA. A preliminary study of lamotrigine in the treatment of affective instability in borderline personality disorder. Int сlin Psychopharmacol 2009; 24 (5): 270-5.
• Loew T.H., Nickel M.K., Muehlbacher M., et al. Topiramate treatment for women with borderline personality disorder: a double-blind, placebo-controlled study. J сlin Psychopharmacol. 2006;26:61-66.
• Nickel M.K., Nickel с., Mitterlehner F.O., et al. Topiramate treatment of aggression in female borderline personality disorder patients: a double-blind, placebo-controlled study. J сlin Psychiatry. 2004;65:1515-1519.
• Nickel M.K., Nickel с., Kaplan P. et al. Treatment of aggression with topiramate in male borderline patients: a double-blind, placebo-controlled study. вiol. Psychiatry. 2005;57:495-499;
• Nickel M. Topiramate reduced aggression in female patients with borderline personality disorder. Eur Arch Psychiatry сlin Neurosci. 2007;257:432-433.
• Nickel MK, Loew TH. Treatment of aggression with topiramate in male borderline patients. Part II: 18-month follow-up. Eur Psychiatry. 2008;23:115-117.
• de la Fuente JM, Lotstra F. 1994. A Trial of carbamazepine in borderline personality disorder. Eur. Neuropsychopharmacol 4:470-486.
• Nose M. et al. Efficacy of pharmacotherapy against core traits of borderline personality disorder: meta-analysis of randomized controlled trials //International clinical psychopharmacology. 2006. Т. 21. 6. С. 345-353.
• Vita A., De Peri L., Sacchetti E. Antipsychotics, antidepressants, anticonvulsants, and placebo on the symptom dimensions of borderline personality disorder: a meta-analysis of randomized controlled and open-label trials //Journal of сlinical Psychopharmacology. 2011. Т. 31. 5. С. 613-624.
• Tang T.Z., DeRubeis R.J., Hollon S.D. et al. Personality change during depression treatment: a placebo-controlled trial // Arch. Gen. Psychiatry. 2009. Vol. 66. P. 1322-1330.
• Salzmann с., Wolfson A.N., Schatzberg A., et al. 1995. Effect of fluoxetine on anger in symptomatic volunteers with borderline personality disorder. J сlin Psychopharmacol 15:23-29.
• сoccaro E.F., Kavoussi R.J. 1997. Fluoxetine and impulsive aggressive behaviour in personality-disordered subjects. Arch Gen Psychiatry 54:1081-1088.
• Fan A.H., Hassell J. вipolar disorder and comorbid personality psychopathology: a review of the literature to examine the prevalence of personality disorder comorbidity in bipolar disorder and examine the effects of this comorbidity on bipolar disorder patients // J. сlin. Psychiatry. 2008. Vol. 69, N 11. P. 1794-803.
• Zanarini M.C., Frankenburg F.R., Parachini E.A. A preliminary, randomized trial of fluoxetine, olanzapine, and the olanzapine-fluoxetine combination in women with borderline personality disorder. J сlin Psychiatry. 2004;65:903-907.
• Ekselius L., von Knorring L. Personality disorder comorbidity with major depression and response to treatment with sertraline or citalopram // Int. сlin. Psychopharmacol. 1998. Vol. 13, N 5. P. 205-211.
• Soloff P.H., George A., Nathan S., Schulz , сornelius J.R., Herring J., Perel J.M. Amitriptyline versus haloperidol in borderlines: final outcomes and predictors of response. J сlin Psychopharmacol 1989; 9:238-246;
• Обухов С.Г. Психиатрия / Под ред. Ю.А. Александровского - М. ГЭОТАР-Медиа, 2007. 352 с.
• Смулевич А.Б. Расстройства личности. Рациональная фармакотерапия в психиатрической практике. Руководство для практикующих врачей. М. Литтера, 2014. С. 458-493.
• вateman, A. and Fonagy, P. (1999). Effectiveness of partial hospitalization in the treatment of borderline personality disorder: a randomized controlled trial. Am J Psychiatry 156: 1563-1569;
• сhiesa, M. and Fonagy, P. (2003). Psychosocial treatment for severe personality disorder: 36-month follow-up. вr J Psychiatry 183: 356-362.
• Spong A. J. et al. вrief psychological interventions for borderline personality disorder. A systematic review and meta-analysis of randomised controlled trials //Clinical psychology review. 2020. С. 101937.
• Gibbon S. et al. Psychological interventions for antisocial personality disorder //Cochrane Database of Systematic Reviews. 2020. 9.
• McLaughlin S. P. в. et al. Group psychotherapy for borderline personality disorder: A meta-analysis of randomized-controlled trials //Psychotherapy. 2019. Т. 56. 2. С. 260.
• сristea I. A. et al. Efficacy of psychotherapies for borderline personality disorder: a systematic review and meta-analysis //Jama psychiatry. 2017. Т. 74. 4. С. 319-328.
• вarnicot K. et al. Treatment completion in psychotherapy for borderline personality disorder-a systematic review and meta‐analysis //Acta Psychiatrica Scandinavica. 2011. Т. 123. 5. С. 327-338.
• Kliem S., Kröger с., Kosfelder J. Dialectical behavior therapy for borderline personality disorder: a meta-analysis using mixed-effects modeling //Journal of consulting and clinical psychology. 2010. Т. 78. 6. С. 936.
• Oud M. et al. Specialized psychotherapies for adults with borderline personality disorder: a systematic review and meta-analysis //Australian & New Zealand Journal of Psychiatry. 2018. Т. 52. 10. С. 949-961.
• сhakhssi F. et al. Effect of psychotherapy for borderline personality disorder on quality of life: a systematic review and meta-analysis //Journal of personality disorders. 2021. Т. 35. 2. С. 255-269.
• Wilson H. A. сan antisocial personality disorder be treated. A meta-analysis examining the effectiveness of treatment in reducing recidivism for individuals diagnosed with ASPD //International Journal of Forensic Mental Health. 2014. Т. 13. 1. С. 36-46.
• Oltmanns J. R. et al. General factors of psychopathology, personality, and personality disorder: Across domain comparisons //Clinical psychological science. 2018. Т. 6. 4. С. 581-589.
• Derksen J., Sloore H. Psychodiagnostics and Indications for Treatment in сases of Personality Disorder //Treatment of personality disorders. Springer, вoston, MA, 1999. С. 155-166.
|
|
Приложения
Приложение А1.
Состав рабочей группы по разработке и пересмотру клинических рекомендаций.• Горинов В.В. - доктор медицинских наук, профессор, главный научный сотрудник отделения психогений и расстройств личности ФГБУ «НМИЦПН им. В.П. Сербского» Минздрава России.
• Корзун Д.Н. - доктор медицинских наук, ведущий научный сотрудник отделения психогений и расстройств личности ФГБУ «НМИЦПН им. В.П. Сербского» Минздрава России, член РОП;
• Самылкин Д.В. - кандидат медицинских наук, старший научный сотрудник отделения психогений и расстройств личности ФГБУ «НМИЦПН им. В.П. Сербского» Минздрава России;
Организационное информационное обеспечение клинических рекомендаций:
• Букреева Н.Д. - доктор медицинских наук, Заслуженный врач РФ, руководитель Научно-организационного отдела ФГБУ «НМИЦПН им. В.П. Сербского» Минздрава России, член правления РОП;
Конфликт интересов отсутствует.
Приложение А2.
Методология разработки клинических рекомендаций.Целевая аудитория данных клинических рекомендаций:
1. Врачи-психиатры.
2. Врачи-психотерапевты.
3. Медицинские психологи.
Методы, использованные для сбора доказательств. Поиск в электронных базах данных.
Описание методов: доказательной базой для рекомендаций являются базы данных MEDLINE, глубина поиска составляла 12 лет.
Методы, использованные для оценки качества и силы доказательств:
Консенсус экспертов;
Оценка значимости в соответствии с рейтинговой схемой.
А) Доказательства убедительны: есть веские аргументы в пользу утверждаемого положения;
Б) Относительная убедительность доказательств: есть достаточно доказательств в пользу того, чтобы рекомендовать данное предложение.
В) Достаточных доказательств нет: имеющихся доказательств недостаточно, но рекомендации могут быть даны с учетом иных обстоятельств.
Г) Достаточно отрицательных доказательств: имеется достаточно доказательств, чтобы рекомендовать отказаться от применения данного лекарственного средства в определенной ситуации.
Д) Веские отрицательные доказательства: имеются достаточно убедительные доказательства того, чтобы исключить лекарственное средство или методику из рекомендаций.
Доказательства разделяются на несколько уровней:
• Доказательства, полученные в ходе мета-анализа или систематического обзора.
• Доказательства, полученные в проспективных рандомизированных исследованиях.
• Доказательства, полученные в больших проспективных, но нерандомизированных исследованиях.
• Доказательства, полученные в ретроспективных нерандомизированных исследованиях на большой группе.
• Доказательства, полученные в исследованиях на ограниченном числе больных.
• Доказательства, полученные на отдельных больных.
Таблицы доказательств заполнялись членами рабочей группы.
Методы, использованные для формулирования доказательств:
Консенсус экспертов.
Индикаторы доброкачественной практики - базируются на клиническом опыте членов по разработке рекомендаций.
Экономический анализ. Анализ стоимости не проводился и публикации по фармакоэкономике не анализировались.
Метод валидизации:
Внешняя экспертная оценка.
Внутренняя экспертная оценка.
Описание метода валидизации. Рекомендации были рецензированы экспертами; комментарии экспертов систематизировались и обсуждались.
Консультация и экспертная оценка: изменения в настоящих рекомендациях были представлены для дискуссии на съездах и конгрессах. Версия была выставлена для широкого обсуждения на сайте МЗ РФ.
Таблица II.1. Шкала оценки уровней достоверности доказательств (УДД) для методов диагностики (диагностических вмешательств).
| УДД | Расшифровка |
| Систематические обзоры исследований с контролем референсным методом или систематический обзор рандомизированных клинических исследований с применением мета-анализа | |
| Отдельные исследования с контролем референсным методом или отдельные рандомизированные клинические исследования и систематические обзоры исследований любого дизайна, за исключением рандомизированных клинических исследований, с применением мета-анализа | |
| Исследования без последовательного контроля референсным методом или исследования с референсным методом, не являющимся независимым от исследуемого метода или нерандомизированные сравнительные исследования, в том числе когортные исследования | |
| Несравнительные исследования, описание клинического случая | |
| Имеется лишь обоснование механизма действия или мнение экспертов |
Таблица II.2. Шкала оценки уровней достоверности доказательств (УДД) для методов профилактики, лечения и реабилитации (профилактических, лечебных, реабилитационных вмешательств).
| УДД | Расшифровка |
| Систематический обзор рандомизированных клинических исследований с применением мета-анализа | |
| Отдельные рандомизированные клинические исследования и систематические обзоры исследований любого дизайна, за исключением рандомизированных клинических исследований, с применением мета-анализа | |
| Нерандомизированные сравнительные исследования, в том числе когортные исследования | |
| Несравнительные исследования, описание клинического случая или серии случаев, исследование случай-контроль | |
| Имеется лишь обоснование механизма действия вмешательства (доклинические исследования) или мнение экспертов |
II. 3. Шкала оценки уровней убедительности рекомендаций (УУР) для методов профилактики, диагностики, лечения и реабилитации (профилактических, диагностических, лечебных, реабилитационных вмешательств).
| УУР | Расшифровка |
| A | Сильная рекомендация (все рассматриваемые критерии эффективности (исходы) являются важными, все исследования имеют высокое или удовлетворительное методологическое качество, их выводы по интересующим исходам являются согласованными) |
| в | Условная рекомендация (не все рассматриваемые критерии эффективности (исходы) являются важными, не все исследования имеют высокое или удовлетворительное методологическое качество и/или их выводы по интересующим исходам не являются согласованными) |
| с | Слабая рекомендация (отсутствие доказательств надлежащего качества (все рассматриваемые критерии эффективности (исходы) являются неважными, все исследования имеют низкое методологическое качество и их выводы по интересующим исходам не являются согласованными) |
Рабочая группа: рекомендации проанализированы членами рабочей группы, замечания и комментарии экспертов приняты во внимание, риск ошибок сведён к минимуму.
Порядок обновления клинических рекомендаций. Пересмотр 1 раз в 3 года.
Приложение А3.
Справочные материалы, включая соответствие показаний к применению и противопоказаний, способов применения и доз лекарственных препаратов, инструкции по применению лекарственного препарата.Флуоксетин (Fluoxetinum) показания и противопоказания к применению.
Фармакологическое действие.
Антидепрессивное, анорексигенное. Селективно ингибирует обратный захват серотонина, что приводит к повышению его концентрации в синаптической щели, усилению и пролонгированию его действия на постсинаптические рецепторы. Повышая серотонинергическую передачу, по механизму отрицательной обратной связи ингибирует обмен нейромедиатора. При длительном применении понижает активность 5-НТ1-рецепторов. Блокирует также обратный захват серотонина в тромбоцитах. Слабо влияет на обратный захват норадреналина и дофамина. Не оказывает прямого действия на серотониновые, М-холинергические, Н1-гистаминовые и альфа-адренорецепторы. В отличие от большинства антидепрессантов, не вызывает понижения активности постсинаптических бета-адренорецепторов.
Эффективен при эндогенных депрессиях и обсессивно-компульсивных расстройствах. Улучшает настроение, снижает напряженность, тревожность и чувство страха, устраняет дисфорию. Оказывает анорексигенное действие, может вызывать потерю массы тела. У больных сахарным диабетом может вызывать гипогликемию, при отмене флуоксетина - гипергликемию. Выраженный клинический эффект при депрессии наступает через 1-4 нед лечения, при обсессивно-компульсивных расстройствах - через 5 нед и более.
Фармакокинетика.
После однократного приема в дозе 40 мг сmax флуоксетина достигается через 4-8 ч и составляет 15-55 нг/мл, при приеме в той же дозе в течение 30 дней сmax флуоксетина составляет 91-302 нг/мл, норфлуоксетина - 72-258 нг/мл. При концентрации до 200-1000 нг/мл флуоксетин на 94,5% связывается с белками крови, включая альбумин и альфа1-гликопротеин.
Показания к применению препарата ФЛУОКСЕТИН.
Депрессия (особенно сопровождающаяся страхом), в тч при неэффективности других антидепрессантов, обсессивно-компульсивные расстройства, нервная булимия.
Режим дозирования.
Препарат принимают внутрь. Начальная доза составляет 20 мг 1 раз в сутки в первой половине дня, независимо от приёма пищи. При необходимости доза может быть увеличена до 40-60 мг/сут, разделённых на 2-3 приёма. Максимальная суточная доза - 80 мг. Клинический эффект развивается через 1-4 недели после начала лечения, у некоторых пациентов он может достигаться позже. Длительность приема является индивидуальной и определяется лечащим врачом.
Побочное действие.
Со стороны центральной нервной системы: гипомания или мания, усиление суицидальных тенденций, тревога, повышенная раздражительность, ажитация, головокружение, головная боль, тремор, бессонница или сонливость, астенические расстройства.
Со стороны желудочно-кишечного тракта: снижение аппетита, нарушения вкуса, тошнота, рвота, сухость во рту или гиперсаливация, диарея.
Со стороны мочеполовой системы: недержание или задержка мочи, дисменорея, вагинит, снижение либидо, половая дисфункция у мужчин (замедленная эякуляция). При развитии, на фоне приёма флуоксетина, судорожных припадков препарат следует отменить.
Редко встречаются: аллергические реакции в виде кожной сыпи, крапивницы, зуда, озноба, повышения температуры тела, боли в мышцах и суставах (возможно применение антигистаминных и стероидных препаратов); повышенное потоотделение, гипонатриемия, тахикардия, нарушение остроты зрения, васкулиты. Возможно развитие анорексии и уменьшение массы тела. Указанные побочные эффекты чаще возникают в начале терапии флуоксетином или при повышении дозы препарата.
Применение при беременности и кормлении грудью.
При беременности следует назначать только в случае крайней необходимости. При использовании флуоксетина во время беременности отмечены повышение риска преждевременных родов, аномалии развития и низкая адаптация новорожденных (в тч затруднение дыхания, цианоз, возбудимость). На время лечения следует отказаться от грудного вскармливания (флуоксетин проникает в грудное молоко кормящих женщин).
Лекарственное взаимодействие.
Нельзя применять препарат одновременно с ингибиторами МАО, в том числе антидепрессантами - ингибиторами МАО; фуразолидоном, прокарбазином, селегилином, а также триптофаном (предшественник серотонина), так как возможно развитие серотонинергического синдрома, проявляющегося в спутанности сознания, гипоманиакальном состоянии, психомоторном возбуждении, судорогах, дизартрии, гипертонических кризах, ознобе, треморе, тошноте, рвоте, диарее. Интервал между окончанием терапии ингибиторами МАО и началом лечения флуоксетином должен составлять как минимум 14 дней; между окончанием лечения флуоксетином и началом терапии ингибиторами МАО - не менее 5 недель.
Одновременный приём флуоксетина с алкоголем или с препаратами центрального действия, вызывающими угнетение функции центральной нервной системы, усиливает их эффект.
Флуоксетин блокирует метаболизм трициклических и тетрациклических антидепрессивных средств, тразодона, карбамазепина, диазепама, метопролола, терфенадина, фенитоина (дифенин), что приводит к увеличению их концентрации в сыворотке крови, усиливая их действие и увеличивая частоту осложнений.
Совместное применение флуоксетина и солей лития требует тщательного контроля за концентрацией лития в крови, так как возможно её повышение.
Флуоксетин усиливает действие гипогликемических препаратов. При одновременном применении с препаратами, обладающими высокой степенью связывания с белками, особенно с антикоагулянтами и дигитоксином, возможно повышение концентрации в плазме свободных (несвязанных) лекарственных средств и увеличение риска развития неблагоприятных эффектов.
Особые указания.
Имеются сообщения о возникновении кожной сыпи, анафилактических реакциях и прогрессирующих системных нарушениях с вовлечением в патологический процесс кожи, легких, печени, почек у пациентов, принимающих флуоксетин. При появлении кожной сыпи или других возможных аллергических реакций, этиология которых не может быть определена, прием флуоксетина следует отменить.
В исследованиях in vitro и на животных не получено доказательств канцерогенности.
Безопасность и эффективность применения флуоксетина у детей не установлены.
При использовании препарата флуоксетин пожилыми пациентами доза препарата должна быть уменьшена в 2 раза. Также дозу следует уменьшить в 2 раза при нарушенной функции печени и почек.
У больных с сахарным диабетом возможно развитие гипогликемии во время терапии флуоксетином и гипергликемии после его отмены. В начале и после окончания лечения флуоксетином может потребоваться коррекция доз инсулина и/или гипогликемических препаратов для приема внутрь.
На фоне проведения электросудорожной терапии возможно развитие продолжительных эпилептических припадков.
При лечении больных с дефицитом массы тела следует учитывать анорексигенные эффекты (возможна прогрессирующая потеря массы тела).
После отмены препарата его терапевтическая концентрация в сыворотке крови может сохраняться в течение нескольких недель.
Во время лечения флуоксетином не допускается прием алкогольных напитков.
Требуется тщательное наблюдение за больными с суицидальными наклонностями, особенно в начале лечения. В большей степени риску суицида подвержены лица младше 24 лет.
Влияние на способность к вождению автотранспорта и управлению механизмами.
В период лечения флуоксетином следует воздерживаться от вождения автотранспорта и занятий потенциально опасными видами деятельности, требующими повышенной концентрации внимания и быстроты психомоторных реакций.
Ламотриджин (Lamotriginum) показания и противопоказания к применению.
Фармакологическое действие.
Ламотриджин является блокатором потенциал-зависимых натриевых каналов, подавляет патологическое высвобождение глютаминовой кислоты (аминокислота, играющая ключевую роль в развитии эпилептических припадков), а также ингибирует деполяризацию, вызванную глютаматом.
Фармакокинетика.
Ламотриджин быстро и полностью всасывается из кишечника, практически не подвергаясь пресистемному метаболизму первого прохождения. Максимальная концентрация в плазме достигается приблизительно через 2,5 ч после приема препарата внутрь. Время достижения максимальной концентрации несколько увеличивается после приема пищи, но степень абсорбции остается неизменной. При приеме однократной дозы до 450 мг фармакокинетика имеет линейный характер. Наблюдаются значительные межиндивидуальные колебания максимальной концентрации в равновесном состоянии, однако, с редкими колебаниями у каждого отдельного больного. Ламотриджин связывается с белками плазмы приблизительно на 55%. Маловероятно, что высвобождение препарата из связи с белком может приводить к развитию токсического эффекта. Объем распределения составляет 0,92-1,22 л/кг. В метаболизме ламотриджина принимает участие фермент УДФ-глюкуронилтрансфераза. Ламотриджин в небольшой степени повышает свой собственный метаболизм в зависимости от дозы. Нет данных, подтверждающих, что ламотриджин влияет на фармакокинетику других противоэпилептических препаратов (ПЭП) и что между ламотриджином и другими препаратами, метаболизирующимися системой цитохрома Р 450, возможно взаимодействие. У взрослых клиренс ламотриджина в состоянии равновесных концентраций составляет в среднем 39 ± 14 мл/мин. Ламотриджин метаболизируется до глюкуронидов, которые выводятся с мочой, менее 10 % препарата выделяется с мочой в неизмененном виде, около 2 % - с фекалиями. Клиренс и период полувыведения не зависят от дозы. Период полувыведения у взрослых составляет в среднем от 24 ч до 35.
Показания к применению препарата ЛАМОТРИДЖИН.
В качестве дополнительной или монотерапии эпилепсии (парциальные и генерализованные припадки, включая тонико-клонические судороги, а также припадки при синдроме Леннокса -Гасто) у взрослых и детей старше 12 лет;
В качестве дополнительной терапии эпилепсии (парциальные и генерализованные припадки, включая тонико-клонические судороги, а также припадки при синдроме Леннокса -Гасто) у детей от 3 до 12 лет. После достижения контроля эпилепсии на фоне комбининированной терапии, сопутствующие ПЭП могут быть отменены и прием ламотриджина продолжен в качестве монотерапии;
Монотерапия типичных абсансов.
Для профилактики нарушений настроения (депрессии, мании, гипомании, смешанных эпизодов) у взрослых с биполярными расстройствами.
Режим дозирования.
При нарушениях настроения необходимо следовать переходному режиму дозирования, который включает в себя повышение в течение 6 недель дозы ламотриджина до поддерживающей стабилизирующей дозы, после чего, при наличии показаний, можно отменять другие психотропные и/или противоэпилептические препараты.
Целевая стабилизирующая доза изменяется в зависимости от клинического эффекта.
А) Дополнительная терапия у больных, принимающих ингибиторы глюкуронизации ламотриджина (например, вальпроат). Начальная доза ламотриджина у больных, принимающих препараты, ингибирующие глюкуронизацию (такие как вальпроат), составляет 25 мг через день в течение 2 недель, затем 25 мг один раз в сутки в течение 2 недель. Дозу следует увеличивать до 50 мг (за 1-2 приема) на 5 неделе. Обычно целевая доза составляет 100 мг/день (за 1-2 приема). Максимальная суточная доза - 200 мг.
Б) Дополнительная терапия у больных, одновременно принимающих препараты, стимулирующие глюкуронизацию ламотриджина и не принимающих ингибиторы глюкуронизации ламотриджина (например вальпроат). Этот режим должен использоваться с фенитоином, карбамазепином, фенобарбиталом, примидоном и другими индукторами глюкуронизации ламотриджина. Начальная доза ламотриджина составляет 50 мг один раз в сутки в течение 2 недель, затем 100 мг в сутки в два приема в течение 2 недель. На 5-той неделе дозу следует увеличить до 200 мг в сутки в два приема. На 6-той неделе доза может быть увеличена до 300 мг в сутки, однако обычно, целевая доза составляет 400 мг в сутки (в два приема), и назначается, начиная с 7 недели лечения.
В) Монотерапия ламотриджином или дополнительная терапия у больных, принимающих препараты лития, бупропион, оланзапин, окскарбазепин или другие препараты, которые не оказывает значительное индуцирующее или ингибирующее действие на глюкуронизацию ламотриджина.
Начальная доза ламотриджина составляет 25 мг один раз в сутки в течение 2 недель, затем 50 мг в сутки (в 1 или в 2 приема) в течение 2 недель. Дозу следует увеличить до 100 мг в сутки на 5 неделе. Обычно целевая доза составляет 200 мг в сутки (в 1 или 2 приема). После достижения целевой поддерживающей стабилизирующей дозы другие психотропные препараты могут быть отменены.
При необходимости доза может быть увеличена до 400 мг/сутки.
А) Терапия ламотриджином после отмены дополнительной терапии ингибиторами глюкуронизации ламотриджина (например, вальпроата): сразу после отмены вальпроата, стабилизирующая исходная доза ламотриджина удваивается и поддерживается на этом уровне.
Б) Терапия ламотриджином после отмены дополнительной терапии индукторами глюкуронизации ламотриджина в зависимости от исходной поддерживающей дозы. Этот режим должен быть использован при применении фенитоина, карбамазепина, фенобарбитала, примидона или других индукторов глюкуронизации ламотриджина. Доза ламотриджина постепенно снижается в течение 3 недель после отмены индукторов глюкуронизации.
В) Терапия ламотриджином после отмены сопутствующих психотропных или ПЭП, не имеющих значимых фармакокинетических взаимодействий с ламотриджином (например, препараты лития, бупропион, оланзапин, окскарбазепин).
Во время отмены сопутствующих ламотриджину препаратов должна быть сохранена целевая доза ламотриджина, достигнутая в процессе режима повышения.
Побочное действие.
Нарушения со стороны кожи и подкожной клетчатки. Кожная сыпь, синдром Стивенса - Джонсона.
Расстройства нервной системы. Головная боль, ажитация, сонливость, головокружение.
Нарушения со стороны мышечной и соединительной тканей. Артралгия.
Нарушения общего характера. Боль в теле и конечностях.
Применение при беременности и кормлении грудью.
Беременность. Так же как и другие препараты, ламотриджин должен назначаться при беременности только в том случае, если ожидаемая терапевтическая польза для матери превышает потенциальный риск для плода. Физиологические изменения, развивающиеся при беременности, могут оказывать влияние на уровень ламотриджина и/или его терапевтический эффект. Имеются сообщения о снижении концентрации ламотриджина во время беременности.
Лактация. По предварительным данным, ламотриджин проникает в грудное молоко в концентрациях соответствующих примерно 40% - 60% от концентрации в плазме матери. Необходимо соотносить потенциальную пользу кормления грудным молоком и потенциальный риск развития побочных эффектов у ребенка.
Лекарственное взаимодействие.
Средний период полувыведения снижается приблизительно до 14 ч при одновременном назначении с препаратами, стимулирующими глюкуронизацию, такими как карбамазепин и фенитоин, и повышается в среднем до 70 ч при совместном назначении с вальпроатом. Уридиндифосфат (УДФ) глюкуронилтрансфераза является основным ферментом, метаболизирующим ламотриджин. Нет данных о способности ламотриджина вызывать клинически значимую индукцию или ингибирование окислительных ферментов печени. В этой связи взаимодействия между ламотриджином и препаратами, метаболизирующимися системой ферментов цитохрома Р450, маловероятно. Ламотриджин может стимулировать свой собственный метаболизм, но этот эффект выражен умеренно и не имеет клинически значимые последствия. Ламотриджин в дозе 100 мг/день не вызывает нарушения фармакокинетики безводного глюконата лития (по 2 г 2 раза в день в течение 6 дней) при их совместном назначении. Многократное назначение бупропиона внутрь не оказывает статистически значительного влияния на фармакокинетику однократной дозы ламотриджина и вызывает незначительное увеличение AUC (площади под кривой «Концентрация-время») ламотриджина глюкуронида.
Оланзапин в дозе 15 мг снижает AUC и сmax ламотриджина в среднем на 24 % и 20 % соответственно. Изменения такого уровня обычно не предполагают клинической значимости. Ламотриджин в дозе 200 мг не изменяет кинетики оланзапина. Ингибирование ламотриджина амитриптилином, бупропионом, клоназепамом, флуоксетином, галоперидолом или лоразепамом оказывает минимальное влияние на образование первичного метаболита ламотриджина 2-N-глюкуронида. Изучение метаболизма буфуралола микросомальными ферментами печени, выделенными у человека, позволяет сделать вывод, что ламотриджин не снижает клиренс препаратов, элиминирующихся преимущественно изоферментами сYP2D6. Результаты исследований in vitro также позволяют предположить, что клозапин, фенелзин, рисперидон, сертралин или тразодон вряд ли могут оказывать влияние на клиренс ламотриджина.
Влияние на способность к вождению автотранспорта и управлению механизмами.
Не рекомендуется в период лечения заниматься видами деятельности, требующими быстроты психомоторных реакций (в том числе управлять автомобилем).
Приложение В.
Информация для пациента.В основе РЛ лежит стойкая аномалия характера, приводящая к повышенной уязвимости таких лиц в отношении стрессовых воздействий. При благоприятных средовых условиях в отношении лиц с РЛ не требуется проведения каких-либо лечебных мероприятий. В том случае, если на фоне стресса или субъективно труднопереносимой ситуации возникают поведенческие нарушения, депрессия, тревога, требуется проведение медикаментозного лечения и психотерапии. В подавляющем большинстве при своевременном начатом лечении подобные состояния имеют благоприятный прогноз. Лечение может осуществляться амбулаторно, а при значительной выраженности симптомов - потребовать госпитализации в психиатрический стационар. Дозы медикаментозных средств, выбор методов психотерапии, длительности лечения и частоты посещения определяются врачом-психиатром.
Приложение Г1-ГN.
Шкалы оценки, вопросники и другие оценочные инструменты состояния пациента, приведенные в клинических рекомендациях.Информация отсутствует.
|
|
Год актуализации информации
2021.
Связанные заболевания
Связанные клинические рекомендации
Связанные стандарты мед. помощи
- Стандарт скорой медицинской помощи при расстройствах личности и поведения в зрелом возрасте
- Стандарт специализированной медицинской помощи при специфических расстройствах личности
- Стандарт первичной медико-санитарной помощи при расстройствах личности и поведения в зрелом возрасте в амбулаторных условиях психоневрологического диспансера (диспансерного отделения, кабинета)