Продолжая работу с сайтом, вы разрешаете использование сookies и соглашаетесь с политикой конфиденциальности.
.,о.,р..и.:г,.и.,н.;н.,а;,л.. .,н.:а,.х.,о.,д.;и.,т..с.:я,, ..н.;а., .,k;,i..b.:e,;r.,i.,s.,.;.r.:u,

Клинические рекомендации: ВИЧ-инфекция: Профилактика перинатальной передачи вируса иммунодефицита человека

Добавь
  1. МКБ-10 коды
  2. Вступление
  3. Профессиональные ассоциации
  4. Термины и определения
  5. Описание
  6. Причины
  7. Эпидемиология
  8. Классификация
  9. Диагностика
  10. Профилактика
  11. Критерии оценки качества медицинской помощи
  12. Список литературы
  13. Приложения
  14. Связанные заболевания
  15. Связанные клинические рекомендации
  16. Связанные стандарты мед. помощи
Алгоритм ведения пациента

МКБ-10 коды

Вступление

 МКБ 10:
 B20, в21, в22, в23, в24, R75, Z11.4, Z20.6, Z21.
 Год утверждения (частота пересмотра):
 2017 (пересмотр каждые 2 года).
 ID:
 КР411.
 URL:
 Профессиональные ассоциации:
 • Национальная ассоциация специалистов по профилактике.
 • диагностике и лечению ВИЧ-инфекции.
 Утверждены.
 Национальной ассоциацией специалистов по профилактике, диагностике и лечению ВИЧ-инфекции __ __________201_ г.
 Согласованы.
 Научным советом Министерства Здравоохранения Российской Федерации __ __________201_ г.

Профессиональные ассоциации

 • Национальная ассоциация специалистов по профилактике.
 • диагностике и лечению ВИЧ-инфекции.

Увеличить Список сокращений

 АРВП - антиретровирусные препараты.
 АРВТ - антиретровирусная терапия.
 ВААРТ - высокоактивная антиретровирусная терапия.
 ВИЧ (HIV) - вирус иммунодефицита человека.
 ВН - вирусная нагрузка.
 ДН - диспансерное наблюдение.
 ДНК - дезоксирибонуклеиновая кислота.
 ИИ - ингибиторы интегразы ВИЧ.
 ИП - ингибиторы протеазы ВИЧ.
 ИС - ингибиторы слияния (фузии).
 ИФА - иммуноферментный анализ.
 ИХЛА - иммунохемилюминесцентный анализ.
 МО - медицинская организация.
 НИОТ - нуклеозидные ингибиторы обратной транскриптазы ВИЧ.
 НК ВИЧ - нуклеиновые кислоты ВИЧ.
 ННИОТ - ненуклеозидные ингибиторы обратной транскриптазы ВИЧ.
 ПМР - передача от матери ребенку.
 ППМР - профилактика передачи от матери ребенку.
 ПЦР - полимеразная цепная реакция.
 РНК - рибонуклеиновая кислота.
 СПИД - синдром приобретенного иммунодефицита.
 Ф-АЗТ (pAZT) - фосфазид.
 ЦНС - центральная нервная система.
 3TC - ламивудин.
 ABC - абакавир.
 ATV - атазанавир.
 CD - кластер дифференцировки (англ. сluster of Differentiation).
 D4T - ставудин.
 DdI - диданозин.
 DHHS - департамент здравоохранения и социальных служб США.
 DRV - дарунавир.
 DTG - долутегравир.
 EFV - эфавиренз.
 EMA - Агентство по лекарственным препаратам Европейского Союза.
 ETR - этравирин.
 FDA - Управление по контролю качества пищевых продуктов и лекарственных препаратов США.
 FPV - фосампренавир.
 FTC - эмтрицитабин.
 HLA-B*5701 - аллель 5701 локуса В главного комплекса гистосовместимости человека.
 IDV - индинавир.
 LPV - лопинавир.
 MVC - маравирок.
 NFV - нелфинавир.
 NVP - невирапин.
 RAL - ралтегравир.
 RPV - рилпивирин.
 RTV, r - ритонавир.
 SQV - саквинавир.
 T-20 - энфувиртид.
 TAF - тенофовир алафенамид.
 TDF - тенофовир.
 TPV- типранавир.
 ZDV - зидовудин.

Термины и определения

 Детский возраст. С рождения до 17 лет 11 месяцев 29 дней.
 Младенческий возраст. Первый год жизни.
 Перинатальный контакт по ВИЧ-инфекции. Контакт ребенка с ВИЧ-инфицированной матерью на протяжении периода гестации, родов и грудного вскармливания.
 Профилактика передачи ВИЧ-инфекции от матери ребенку (ППМР). Комплекс мер для предупреждения инфицирования ВИЧ плода или ребенка от матери во время беременности, родов и при грудном вскармливании.
 Иммуноферментный анализ (ИФА) и иммунохемилюминесцентный анализ (ИХЛА) в контексте диагностики ВИЧ-инфекции - лабораторные иммунологические методы качественного определения в крови суммарных антител к ВИЧ. Используются как скрининг-метод.
 Иммуноблот (ИБ). Лабораторный иммунологический метод определения антител в крови к различным структурам ВИЧ раздельно по каждому. Более специфичный анализ, используется как подтверждающий метод после положительного результата ИФА.
 Диагностика ВИЧ методом полимеразной цепной реакции (ПЦР). Качественное определение ДНК ВИЧ в лимфоцитах крови. Используется для раннего выявления ВИЧ в сроки недостоверности ИФА/ИБ - младенческий возраст, когда в крови еще ребенка циркулируют материнские антитела, и ИФА теряет свою диагностическую значимость; а также в предполагаемом периоде «серологического окна» (в первые недели после инфицирования), когда еще не произошел синтез антител.
 Вирусная нагрузка (ВН). Количество вируса в материале пациента (кровь, ликвор ). Определяется количество молекул РНК ВИЧ методом ПЦР и выражается в копиях на миллилитр.
 Неопределяемый уровень ВН. Уровень вирусной нагрузки ВИЧ в крови пациента ниже порога определения тест-системы в 50 копий/мл.
 Определяемый уровень ВН. Уровень вирусной нагрузки ВИЧ в крови пациента выше порога определения тест-системы в 50 копий/мл.
 Иммунный статус. Определение количества клеток сD4 и сD8 в крови (абсолютное число в микролитре и процент по отношению к общему количеству лейкоцитов). Используется для мониторинга естественного течения ВИЧ-инфекции и оценки эффективности антиретровирусной терапии (АРВТ).
 CD4 и сD8. Молекулы на поверхности иммунокомпетентных клеток, основные маркеры T-хелперов и цитотоксических Т-лимфоцитов соответственно. Эти молекулы участвуют в выполнении их иммунологических функций и служат маркерами для определения субпопуляций лейкоцитов при иммунологическом обследовании.
 Элитные контроллеры. Лица с подтвержденной ВИЧ-инфекцией и неопределяемой ВН ВИЧ без использования АРВТ.

Описание

 Болезнь, вызванная вирусом иммунодефицита человека, или ВИЧ-инфекция (англ. Human Immunodeficiency Virus Infection, HIV-infection) - медленно прогрессирующее антропонозное заболевание с контактным путем передачи, характеризующееся поражением иммунной системы с развитием синдрома приобретённого иммунодефицита (СПИД). Клиническими проявлениями несостоятельности иммунной защиты являются оппортунистические инфекции, злокачественные новообразования, дистрофические и аутоиммунные процессы, что в конечном итоге, в случае отсутствия специфического лечения, ведет к гибели инфицированного человека.
 Профилактика перинатальной передачи ВИЧ-инфекции от матери ребенку (ППМР). Это организация и проведение комплекса профилактических мероприятий, направленных на предотвращение передачи ВИЧ от матери ребенку.
 Профилактика передачи ВИЧ-инфекции от матери ребенку - комплексная задача, успех которой складывается из эффективного решения следующих этапов:
 • первичная профилактика ВИЧ-инфекции у женщин репродуктивного возраста, в том числе мероприятия по планированию беременности;
 • раннее выявление ВИЧ-инфекции у женщин детородного возраста, в том числе с учетом ВИЧ-статуса их половых партнеров;
 • планирование беременности у ВИЧ-инфицированных женщин;
 • назначение АРВТ ВИЧ-инфицированным женщинам, планирующим беременность;
 • назначение АРВТ всем ВИЧ-инфицированным беременным;
 • выбор способа родоразрешения и тактики ведения родов в зависимости от показателей вирусной нагрузки ВИЧ (ВН) у женщины перед родами;
 • назначение антиретровирусных препаратов (АРВП) в родах;
 • назначение АРВП ребенку;
 • консультирование матери на всем протяжении беременности, во время родов и после рождения ребенка по вопросам ППМР.
 Программы ППМР ВИЧ предусматривают выявление факторов высокого риска заражения ВИЧ у беременных, осведомленность беременных женщин о своем ВИЧ-статусе путем консультирования и тестирования на ВИЧ в медицинских организациях, оказывающих медицинскую помощь беременным женщинам, для раннего выявления ВИЧ-инфекции и своевременного проведения мероприятий по профилактике передачи ВИЧ от матери ребенку, в том числе применению антиретровирусных препаратов женщине и новорожденному, использованию более безопасных методов родоразрешения, а также ведение ребенка в первые полтора года жизни, включающее отказ от грудного вскармливания [15]. Указанная задача решается при активном взаимодействии врачей различных специальностей (терапевты, врачи общей практики, инфекционисты, акушеры-гинекологи, неонатологи, педиатры).
 Учитывая высокую значимость перинатального пути инфицирования и возможность сведения к минимуму риска заражения ребенка ВИЧ-инфекцией, особое внимание в данных клинических рекомендациях уделено применению антиретровирусных препаратов во время беременности, родов и ребенку.
 В целом тактика профилактики передачи ВИЧ от матери ребенку определяется индивидуально для каждой конкретной женщины с учетом совокупности эпидемиологических, клинических и лабораторных показателей [8,15,18,25].

Причины

 ВИЧ-инфекцию вызывает РНК-содержащий вирус, относящийся к семейству ретровирусов, роду лентивирусов. ВИЧ попадает в организм с разными жидкостями инфицированных людей, такими как кровь, грудное молоко, семенная жидкость и вагинальные выделения. Мишенями для ВИЧ являются клетки-носители рецептора сD4, основными представителями которых являются иммунорегуляторные лимфоциты Т-хелперы. Последующее развитие инфекционного процесса приводит постепенному снижению уровня сD4 и соотношения сD4/CD8. В результате этого, ВИЧ, с одной стороны, подрывает защитную функцию иммунной системы человека, а с другой - создает условия для персистирования неспецифической воспалительной активации. Кроме того, сD4-рецепторы есть и на некоторых других клетках - моноцитах, эозинофилах, мегакариоцитах, клетках Лангерганса, альвеолярных макрофагах легких, дендритных клетках головного мозга, эпителиальных клетках кишечника и шейки матки. Все они, наряду с Т-лимфоцитами, также являются клетками-мишенями для ВИЧ и многие из них, имея более длительное время жизни, выступают в качестве резервуаров ВИЧ в организме инфицированного человека. Итогом поражения сD4-несущих клеток является весь спектр заболеваний нарушенного гомеостаза: от несостоятельности противомикробной и противоопухолевой защиты до заболеваний хронического воспаления с поражением всех органов и систем. Такими несвязанными напрямую со СПИД состояниями являются аутоиммунные реакции, болезни иммунных комплексов и метаболические нарушения, приводящие к поражению эндотелия сосудов и соединительной ткани. Таким образом, прогрессирование заболевания ведет к появлению как СПИД-связанных вторичных инфекций и опухолей, так и СПИД-несвязанных заболеваний - кардиоваскулярной, неврологической и костносуставной патологии.
 Иммунные механизмы нормально функционирующей плаценты хорошо защищают организм ребенка от ВИЧ-инфекции. Однако дефекты плаценты, особенно при ее старении в 3 триместре, а также течение сопутствующей экстрагенитальной патологии, приводят к реализации вертикального пути передачи ВИЧ-инфекции. Заражение ВИЧ-инфекцией во время беременности значительно повышает риск инфицирования плода в связи с активным распространением ВИЧ и высокой вирусной нагрузкой в организме в острую стадию заболевания. Кроме того, грудное вскармливание ребенка матерью с неподавленной ВН часто приводит к заражению ребенка, поскольку защитные функции слизистой оболочки полости рта и желудка новорожденного еще несовершенны, а ВИЧ в молоке может присутствовать в большом количестве [1,21].

Эпидемиология

 Эпидемия ВИЧ-инфекции в России имеет тенденцию к распространению за пределы ключевых групп и генерализации среди популяции. В настоящее время прослеживается угрожающая тенденция к росту удельного числа женщин в структуре инфицированных ВИЧ, в 2015 году доля женщин составила 41% [2,10,13]. Увеличение бремени ВИЧ среди женщин фертильного возраста приводит к росту числа родов у ВИЧ-положительных женщин. За весь период эпидемии ВИЧ-инфицированными женщинами в России рождено 145287 детей [2,13]. По данным формы ГСН № 61 в России в 2015 году зарегистрировано 16078 родов у ВИЧ-позитивных женщин (72% женщин с ВИЧ-инфекцией сохранили беременность), что обуславливают ежегодный прирост числа детей с установленным диагнозом ВИЧ-инфекции, сохраняющийся, несмотря на значительные успехи в ППМР [13]. Вероятность передачи ВИЧ-инфекции тесно коррелирует с вирусной нагрузкой ВИЧ [1,21].
 Риск вертикальной трансмиссии вируса иммунодефицита без профилактических мероприятий колеблется от 10 до 40%, причем из них 15-30% приходятся на трансплацентарный путь передачи вируса ( внутриутробное заражение), 50-75% случаев заражения имеют место во время родов и 10-20% - при грудном вскармливании [11,8,21]. Современные подходы к применению антиретровирусных препаратов для профилактики передачи ВИЧ от инфицированной женщины ее ребенку во время беременности и родов (при отказе от последующего грудного вскармливания молоком инфицированной женщины) значительно снижают риск заражения ребенка (с 30-40% до 0,5-1%) [24]. Наиболее важным фактором, влияющим на вероятность передачи ВИЧ-инфекции от матери плоду и ребенку, является концентрация вируса в крови женщины - вирусная нагрузка (ВН) во время беременности и родов, поэтому важно как можно раньше во время беременности достичь ее неопределяемого уровня с помощью антиретровирусной терапии (АРВТ) [15,18,21,22].
 Основные факторы риска перинатальной передачи ВИЧ-инфекции:
 • Высокая вирусная нагрузка у матери;
 • Низкий уровень сD4;
 • Сопутствующая (в том числе экстрагенитальная) патология матери;
 • Роды через естественные родовые пути при вирусной нагрузке> 50 копий РНК ВИЧ/мл;
 • Преждевременный разрыв плодного пузыря с безводным периодом более 4 часов;
 • Преждевременные роды (<37 недель беременности);
 • Грудное вскармливание.
 Особый риск возникает при наличии:
 • преждевременного разрыва плодного пузыря,.
 • амнионита,.
 • повышения вирусной нагрузки более 10 000 копий/мл перед родами,.
 • отсутствия профилактических мероприятий,.
 • нанесения телу новорожденного резаных ран во время кесарева сечения, удаления околоплодных вод, содержащих кровь, из желудочно-кишечного и респираторного тракта новорожденного при наличии у матери определяемой вирусной нагрузки до родоразрешения.

Классификация

 Согласно действующей в России классификации ВИЧ-инфекции, утвержденной Приказом Минздравсоцразвития России от 17 марта 2006 года № 166, стадия и фаза заболевания устанавливается только на основании клинических проявлений - по наличию и значимости вторичных заболеваний [4]. Уровень ВН или сD4 не являются критериями для определения клинической стадии или фазы заболевания.
 Клиническая классификация ВИЧ-инфекции.
 • Стадия инкубации.
 • Стадия первичных проявлений:
 2А. Бессимптомная;
 2Б. Острая ВИЧ-инфекция без вторичных заболеваний;
 2В. Острая ВИЧ-инфекция с вторичными заболеваниями.
 3. Субклиническая стадия.
 4. Стадия вторичных заболеваний:
 4А. Потеря массы тела <10%; грибковые, вирусные, бактериальные поражения кожи и слизистых оболочек; опоясывающий лишай; повторные фарингиты, синуситы.
 • фаза прогрессирования (на фоне отсутствия АРВТ, на фоне АРВТ);
 • фаза ремиссии (спонтанная, после ранее проводимой АРВТ, на фоне АРВТ).
 4Б. Потеря массы тела >10%; необъяснимые диарея или лихорадка более 1 мес; повторные стойкие вирусные, бактериальные, грибковые, протозойные поражения внутренних органов; локализованная саркома Капоши; повторный или диссеминированный опоясывающий лишай.
 • фаза прогрессирования (на фоне отсутствия АРВТ, на фоне АРВТ);
 • фаза ремиссии (спонтанная, после ранее проводимой АРВТ, на фоне АРВТ).
 4В. Кахексия; генерализованные вирусные, бактериальные, микобактериальные, грибковые, протозойные, паразитарные заболевания; пневмоцистная пневмония; кандидоз пищевода, бронхов, трахеи, легких; злокачественные опухоли; поражения центральной нервной системы.
 • фаза прогрессирования (на фоне отсутствия АРВТ, на фоне АРВТ);
 • фаза ремиссии (спонтанная, после ранее проводимой АРВТ, на фоне АРВТ).
 5. Терминальная стадия.
 Для определения стадии заболевания у конкретного пациента к классификации прилагаются пояснения, представленные ниже, с уточнениями в отношении педиатрических особенностей ВИЧ.
 Стадия 1 соответствует инкубации и клинических проявлений не имеет, продолжается от 3-х недель до 3-х месяцев, в единичных случаях может затягиваться до 6-12 мес и заканчивается стадией острой инфекции, проявляющейся рядом клинических симптомов (в этом случае выявляется только при эпидемиологическом расследовании, в том числе с использованием методов обнаружения НК ВИЧ) и/или бессимптомной выработкой антител.
 Стадия 2 может иметь несколько вариантов течения. Вариант 2А (бессимптомная), характеризуется отсутствием каких-либо клинических проявлений ВИЧ-инфекции и проявляется лишь выработкой антител (сероконверсией). Вариант 2Б, острая инфекция без вторичных заболеваний, проявляется разнообразной клинической симптоматикой: лихорадка, полиморфные высыпания на коже и слизистых, лимфоаденопатия, фарингит, гепатоспленомегалия, диарея, менингизм. Иногда такой вариант течения называют «мононуклеозоподобный синдром», в крови в этот период могут обнаруживаться мононуклеары. Яркая симптоматика выявляется у 15 - 30% больных, у остальных имеет место 1 - 2 из вышеперечисленных симптомов в любых сочетаниях. При этом варианте часто регистрируется транзиторное снижение уровня сD4. Вариант 2В, острая инфекция с вторичными заболеваниями, характеризуется значительным снижением уровня сD4, и в результате иммунодефицита появляются вторичные заболевания различной этиологии (кандидозы, герпетическая инфекция ). Их проявления, как правило, слабо выражены и кратковременны, но у младенцев, особенно при внутриутробном инфицировании, могут быть тяжелыми (сепсис, пневмоцистная пневмония) и даже фатальными.
 В прогностическом плане бессимптомное течение стадии первичных проявлений ВИЧ-инфекции является более благоприятным. Чем раньше в отношении гестационного возраста ребенка произошло инфицирование, тем тяжелее протекает эта стадия и тем больше вероятность быстрого прогрессирования ВИЧ-инфекции и гибели пациента в случае отсутствия специфического антиретровирусного лечения.
 Стадия 3, субклиническая, является результатом благоприятного течения острой стадии ВИЧ-инфекции и характеризуется медленным падением сD4 клеток и низкой скоростью репликации ВИЧ. Основным клиническим проявлением субклинической стадии является персистирующая генерализованная лимфоаденопатия (ПГЛ). Для нее характерно увеличение не менее двух лимфоузлов не менее чем в двух не связанных между собой группах (не считая паховых), у взрослых - до размера в диаметре более 1 у детей - более 0,5 сохраняющихся в течение не менее 3-х месяцев. При осмотре лимфатические узлы обычно бывают эластичными, безболезненными, не спаянными с окружающей тканью, кожа над ними не изменена.
 Длительность субклинической стадии варьируется от 2-х до 20-ти и более лет, но в среднем она продолжается 6 - 7 лет. У детей с перинатальным инфицированием эта стадия может вообще отсутствовать, когда ВИЧ-инфекция в стадии первичных проявлений имеет неуклонное прогрессирующее течение.
 Стадия 4, вторичных заболеваний, связана с истощением популяции сD4 клеток за счет продолжающейся репликации ВИЧ. В На фоне значительного иммунодефицита развиваются инфекционные, аутоиммунные и/или онкологические вторичные заболевания. Их наличие обусловливает клиническую картину 4 стадии.
 Для стадии 4А характерны бактериальные, грибковые и вирусные поражения слизистых и кожных покровов, воспалительные заболевания верхних дыхательных путей. При стадии 4Б кожные поражения носят более глубокий характер и склонны к затяжному течению. Начинают развиваться поражения внутренних органов и периферической нервной системы, локализованная саркома Капоши. Стадия 4В характеризуется развитием тяжелых, угрожающих жизни вторичных заболеваний, их генерализованным характером, поражением центральной нервной системы. Спонтанно или вследствие проводимой терапии клинические проявления вторичных заболеваний могут исчезать. Поэтому в этой стадии выделяют фазы прогрессирования (в отсутствие антиретровирусной терапии или на фоне антиретровирусной терапии) и ремиссии (спонтанной, после ранее проводимой антиретровирусной терапии или на фоне антиретровирусной терапии).
 Стадия 5, терминальная стадия, проявляется необратимым течением вторичных заболеваний и гибелью пациента.
 При наступлении фазы ремиссии стадия заболевания не может изменяться в сторону улучшения. Поэтому, учитывая успехи современной терапии ВИЧ, постановка терминальной стадии в настоящее время не рекомендуется [1].
 Следует отметить, что в педиатрической практике скорость развития инфекционного процесса отличается от естественного течения ВИЧ-инфекции у взрослых в сторону более быстрого прогрессирования у детей младшего возраста. Также у детей первым признаком прогрессирования ВИЧ-инфекции может выступать задержка физического и/или психомоторного развития, опережая развернутую клинику вторичных заболеваний.
 В случае, если на фоне ВИЧ-инфекции хотя бы одно из вторичных заболеваний имеет степень проявления, соответствующую критериям синдрома приобретенного иммунодефицита (всего 28), после фазы заболевания указывается СПИД. Наличие вторичных заболеваний в перечне состояний, свидетельствующих о наличии у пациента СПИДа, имеет эпидемиологическое и статистическое значение, и не влияет на уже установленную стадию ВИЧ-инфекции по РК.

1,6 Перечень состояний, свидетельствующих о наличии СПИДа у пациента с ВИЧ-инфекцией.

 • Бактериальные инфекции (множественные или возвратные);
 • Кандидоз пищевода;
 • Кандидоз трахеи, бронхов или легких;
 • Рак шейки матки (инвазивный);
 • Кокцидиомикоз (диссеминированный или внелегочный);
 • Внелегочный криптококкоз;
 • Криптоспоридиоз кишечника с диареей >1 месяца;
 • Цитомегаловирусная инфекция (с поражением других органов, кроме печени, селезенки, лимфатических узлов) у пациента в возрасте старше одного месяца;
 • Цитомегаловирусный ретинит с потерей зрения;
 • Энцефалопатия, обусловленная действием ВИЧ;
 • Инфекция, обусловленная вирусом простого герпеса: хронические язвы, сохраняющиеся более 1 мес., или бронхит, пневмония, эзофагит у пациента в возрасте старше одного месяца;
 • Гистоплазмоз диссеминированный или внелегочный;
 • Изоспороз кишечника (с диареей длительностью более 1 мес.
 • Саркома Капоши;
 • Интерстициальная лимфоидная пневмония у ребенка в возрасте до 13 лет;
 • Лимфома Беркитта;
 • Иммунобластная лимфома;
 • Лимфома мозга первичная;
 • Микобактериозы, вызванные M.kansasii, M. avium-intracellulare, диссеминированные или внелегочные;
 • Туберкулез легких у пациента старше 13 лет (российские критерии случаев, в которых туберкулез следует рассматривать как проявление СПИДа у больных ВИЧ-инфекцией: выраженный иммунодефицит, подтвержденный лабораторными методами или диагностируемый на основании клинических проявлений ВИЧ-инфекции; диссеминация туберкулезного процесса; значительное снижение реактивности, регистрируемое при морфологическом исследовании тканей, вовлеченных в туберкулезный процесс, например, лимфатического узла);
 • Туберкулез внелегочный (российские критерии случаев, в которых туберкулез следует рассматривать как проявление СПИДа у больных ВИЧ-инфекцией - см п. 20);
 • Другие не дифференцированные диссеминированные или внелегочные микобактериозы;
 • Пневмоцистная пневмония;
 • Пневмонии возвратные (две и более в течение 12 месяцев);
 • Прогрессирующая многоочаговая лейкоэнцефалопатия;
 • Сальмонеллезные (не тифоидные) септицемии возвратные;
 • Токсоплазмоз мозга у пациента в возрасте старше одного месяца;
 • Синдром истощения, обусловленный ВИЧ.

Диагностика

 Основой профилактики передачи ВИЧ от матери ребенку является своевременная диагностика ВИЧ-инфекции у женщин детородного возраста.
 Раннее выявление ВИЧ-инфекции у беременной женщины преследует две основные цели: предотвращение трансмиссии вируса ребенку и своевременное начало лечения ВИЧ-инфицированной женщины [5,8,15,17,25]. Вопросы ранней диагностики ВИЧ-инфекции у детей освещены ниже.

2,1 Жалобы и анамнез.

 Наличие жалоб у женщины обусловлено течением беременности и имеющейся стадии ВИЧ-инфекции.
 При сборе анамнеза следует учитывать ВИЧ-статус женщины, в том числе выполнение обязательного обследования на ВИЧ во время беременности, полноту предпринятых мер, направленных на профилактику перинатальной передачи ВИЧ от матери ребенку (ППМР), наличие грудного вскармливания, гемотрансфузии, инвазивные медицинские манипуляции, случайные травмы иглой, небезопасные инъекции или половые контакты, выявление других инфекций, передаваемых половым путем.
 • Рекомендуется соблюдать высокую настороженность в отношении вероятности ВИЧ-инфекции [1,11,15].
 Уровень убедительности рекомендаций А (уровень достоверности доказательств - 1).
 Комментарии. В условиях генерализации и феминизации эпидемии в России и отсутствия патогномоничных специфических жалоб целесообразно предполагать возможность наличия ВИЧ-инфекции у женщины и у ее ребенка при любом нетипичном течении заболевания или при выявлении эпиданамнеза, вне зависимости от социального статуса семьи.
 • Не рекомендуется отвергать возможность ВИЧ-инфицирования только на основании отсутствия жалоб у пациента [5,6,11,21].
 Уровень убедительности рекомендаций А (уровень достоверности доказательств - 1).

2,2 Физикальное обследование.

 • Не рекомендуется отвергать возможность ВИЧ-инфицирования только на основании отсутствия физикальных данных у пациента [5,6,11,21].
 Уровень убедительности рекомендаций А (уровень достоверности доказательств - 1).
 Комментарии. Вариабельность данных объективного осмотра зависит от срока беременности, стадии ВИЧ-инфекции и может не выявить никаких отклонений от нормы или иметь картину того вторичного заболевания, которое развилось у пациентки.

2,3 Лабораторная диагностика.

 Тестирование женщин на ВИЧ должно быть добровольным и основанным на следующих принципах [11,15]:
 • Информированное согласие пациентки;
 • Конфиденциальность:
 • Консультирование по вопросам ВИЧ-инфекции, в тч до и послетестовое;
 • Обеспечение правильности результатов тестирования;
 • Сотрудничество со службами оказания медико-социальной и психологической помощи.

2,3,1 Проведение скрининга на ВИЧ.

 • Рекомендуется в регионах с генерализованной эпидемией проведение скрининга на антитела к ВИЧ всем женщинам в возрасте 18-49 лет, обращающимся за помощью в медицинские учреждения любого профиля [11,15].
 Уровень убедительности рекомендаций А (уровень достоверности доказательств - 3).
 • Рекомендуется обследовать на антитела к ВИЧ всех женщин при постановке на учет по беременности [5,6,7,11,18].
 Уровень убедительности рекомендаций А (уровень достоверности доказательств - 1).
 • Рекомендуется проведение до - и послетестового консультирования у женщин при скрининге на ВИЧ [11,15].
 Уровень убедительности рекомендаций А (уровень достоверности доказательств - 1).
 • Рекомендуется в регионах с генерализованной эпидемией не реже, чем однократно, обследовать на антитела к ВИЧ половых партнеров всех ВИЧ-негативных женщин, поставленных на учет по беременности [8,11,15].
 Уровень убедительности рекомендаций в (уровень достоверности доказательств - 3).
 • Рекомендуется повторное обследование на сроке беременности 30 ± 2 недели на антитела к ВИЧ всех женщин с отрицательным результатом первичного скрининга [8,11].
 Уровень убедительности рекомендаций А (уровень достоверности доказательств - 1).
 Комментарии. Используются стандартные методы выявления ВИЧ-инфекции - твердофазный иммуноферментный (ИФА) и иммунохемилюминесцентный (ИХЛА) анализ с обязательным подтверждением специфичности методами выявления антител к отдельным белкам ВИЧ (иммунный или линейный блоттинг) или РНК/ДНК ВИЧ (полимеразная цепная реакция (ПЦР).
 • Рекомендуется обследование при обращении беременных в медицинские организации, в том числе при поступлении на роды:
 • при отсутствии результата скрининга на ВИЧ во время беременности [8,11];
 Уровень убедительности рекомендаций А (уровень достоверности доказательств - 1).
 • при наличии обследования только до 28-32 недели беременности [8,11,22];
 Уровень убедительности рекомендаций А (уровень достоверности доказательств - 1).
 Комментарии. При поступлении на роды используется экспресс-метод выявления ВИЧ с дальнейшим подтверждением стандартным методом.
 • при наличии высокого риска заражения ВИЧ [8,11,18,23].
 Уровень убедительности рекомендаций В (уровень достоверности доказательств - 2).
 Комментарии. Высоким риском заражения ВИЧ считаются течение острой ВИЧ-инфекции у женщины во время беременности, наличие эпидемиологических показаний (наличие у беременной женщины ВИЧ-инфицированных партнеров, употребление женщиной во время беременности психоактивных веществ - наркотики, алкоголь, токсические вещества).
 • Рекомендуется референс-диагностика ВИЧ методом ПЦР у беременных женщин:
 • с отрицательным результатом ИБ (при наличии синдрома острой сероконверсии или СПИД-индикаторных заболеваний), в тч при отрицательных результатах серологического скрининга;
 • в случаях дискордантных серологических обследований (отсутствие анти-ВИЧ ? при наличии положительных результатов на р 24 ВИЧ 1 или АГ/АТ);
 • при высоком эпидемиологическом риске заражения (беременные женщины в серодискордантных супружеских парах, случаи вероятной артифициальной передачи ВИЧ в МО ) [11, 15].
 Уровень убедительности рекомендаций С (уровень достоверности доказательств - 3).
 Комментарии. Используются методы выявления НК ВИЧ в крови (ДНК или РНК ВИЧ). Выявление РНК/ДНК ВИЧ не является самостоятельным экспертным методом диагностики ВИЧ-инфекции и служит основанием для проведения химиопрофилактики перинатальной передачи у беременных женщин.
 • Рекомендуется обследовать беременных с высоким риском заражения ВИЧ при постановке на учет, затем через каждые 2-3 месяца [8].
 Уровень убедительности рекомендаций В (уровень достоверности доказательств - 2).
 • Рекомендовано диспансерное наблюдение и назначение АРВТ беременной женщине при подтверждении диагноза ВИЧ-инфекции [8,11,15,18,23].
 Уровень убедительности рекомендаций А (уровень достоверности доказательств - 1).
 • Рекомендуется при получении положительного результата тестирования на ВИЧ второе обязательное исследование провести в кратчайшие сроки [8,11].
 Уровень убедительности рекомендаций А (уровень достоверности доказательств - 1).
 • Рекомендуется считать лабораторным критерием подтверждения ВИЧ-инфекции получение двух и более положительных результатов обследования на антитела к ВИЧ с подтверждением методом иммунного блоттинга [6,11].
 Уровень убедительности рекомендаций А (уровень достоверности доказательств - 1).
 • Рекомендуется при получении лабораторного подтверждения ВИЧ-инфекции обследование беременной женщины у врача-специалиста, занимающегося вопросами ВИЧ-инфекции для установления клинической стадии, иммунной категории, вторичных заболеваний и назначения АРВТ [11,15].
 Уровень убедительности рекомендаций А (уровень достоверности доказательств - 1).
 • Рекомендуется считать критерием начала АРВТ лабораторное подтверждение инфицирования ВИЧ [11,15].
 Уровень убедительности рекомендаций А (уровень достоверности доказательств - 1).
 • Не рекомендуется при лабораторном подтверждении инфицирования ВИЧ откладывать начало АРВТ до получения всех уточняющих результатов обследования, особенно при выявлении инфицирования на поздних сроках гестации [8,11,15,22].
 Уровень убедительности рекомендаций А (уровень достоверности доказательств - 1).
 Комментарии. Согласно действующей в России классификации ВИЧ-инфекции, стадия и фаза заболевания устанавливается только на основании клинических проявлений (наличие вторичных заболеваний). Уровень ВН или сD4+-лимфоцитов не является критерием для определения клинической стадии или фазы заболевания. Эти показатели при уже подтвержденном инфицировании ВИЧ не влияют на необходимость проведения химиопрофилактики вертикальной передачи ВИЧ. Промедление в начале АРВТ в данной ситуации ведет к увеличению риска перинатальной трансмиссии вируса иммунодефицита.

2,3,2 Диагностика ВИЧ-инфекции в родильном отделении.

 • Рекомендуется в родильном отделении проводить обследование для выявления ВИЧ-инфекции:
 • при отсутствии результатов скрининга на ВИЧ во время беременности [5,6,8,11];
 Уровень убедительности рекомендаций В (уровень достоверности доказательств - 2).
 • при отсутствии результатов скрининга на ВИЧ в 3-м триместре беременности [5,6,8,11];
 Уровень убедительности рекомендаций В (уровень достоверности доказательств - 2).
 • при наличии высокого риска заражения ВИЧ независимо от количества исследований во время беременности [5,6,8,11].
 Уровень убедительности рекомендаций В (уровень достоверности доказательств - 2).
 Комментарии. При поступлении в стационар для родоразрешения используется экспресс-метод выявления ВИЧ с дальнейшим подтверждением стандартным методом (твердофазный иммуноферментный (ИФА) и иммунохемилюминесцентный (ИХЛА) анализ с обязательным подтверждением специфичности методами выявления антител к отдельным белкам ВИЧ (иммунный или линейный блоттинг).

2,4 Инструментальная диагностика.

 Постановка диагноза ВИЧ-инфекции не подразумевает специального инструментального обследования, но может быть использована для выявления вторичных заболеваний, диагностика которых может повлиять на лечебную тактику. Методы описаны в разделе лечения и диспансерного наблюдения.

2,5 Иная диагностика.

 Постановка диагноза ВИЧ-инфекции не подразумевает иных методов обследования, однако для уточнения тяжести и прогноза течения заболевания могут быть использованы иммунологические методы (определение уровня сD4, или иммунного статуса), вирусологические методы (определение ВН ВИЧ) и различные неспецифические клинико-биохимические исследования биологических сред, описанные в клинических руководствах [1,22].

Профилактика

5,1 Профилактика вертикальной передачи ВИЧ.

 Единственным специфическим методом профилактики вертикальной ВИЧ-инфекции на сегодняшний день является применение АРВТ у женщин с ВИЧ-инфекцией во время беременности, родов и у новорожденных.
 Основной целью применения антиретровирусных препаратов (АРВП) у женщин с ВИЧ-инфекцией во время беременности, родов и у новорожденных является полная и надежная супрессия ВН ВИЧ не позднее, чем к началу последнего триместра беременности, и особенно к моменту родов, вероятность инфицирования ребенка существенно возрастает после 35 недель гестации и в родах, составляя около 80%. Другими важными задачами являются раннее начало АРВТ у матери и поддержание ее здоровья [8,11,15,17].

5,1,1 Профилактика передачи ВИЧ во время беременности.

 Применение антиретровирусных препаратов во время беременности.
 • Рекомендуется назначение АРВТ с целью профилактики передачи ВИЧ от матери ребенку у всех беременных женщин с ВИЧ-инфекцией, независимо от клинических проявлений, ВН и количества сD4-лимфоцитов как можно раньше по окончании 1 триместра беременности [11,15,20].
 Уровень убедительности рекомендаций А (уровень достоверности доказательств - 1).
 • Рекомендуется беременным женщинам, соответствующим критериям назначения АРВТ (CD4?500 кл/мм3), продолжать АРВТ после беременности пожизненно [8,15,20].
 Уровень убедительности рекомендаций А (уровень достоверности доказательств - 2).
 • Рекомендуется всем беременным с ВИЧ-инфекцией, особенно при генерализованной эпидемии, назначать АРВТ в качестве пожизненного лечения (вариант В+) [8,15,20].
 Уровень убедительности рекомендаций В (уровень достоверности доказательств - 2).
 • Рекомендуется проводить дополнительное консультирование женщины по вопросам продолжения АРВТ и приверженности, если женщина приняла решение прекратить прием препаратов после родов [15,18].
 Уровень убедительности рекомендаций С (уровень достоверности доказательств - 1).
 • Рекомендуется продолжать АВРТ у женщин, планирующих беременность или забеременевших на фоне АРВТ, если схема лечения эффективна и не имеет противопоказаний для применения во время беременности [15,18].
 Уровень убедительности рекомендаций А (уровень достоверности доказательств - 1).
 Комментарии. Назначение АРВТ до наступления беременности является наиболее эффективным для предотвращения передачи ВИЧ от матери ребенку. Отмена АРВТ в I триместре беременности может привести к выраженному повышению ВН, ухудшению клинико-лабораторных показателей и, как следствие, повышению вероятности инфицирования ребенка. Если в схему лечения входят препараты, не рекомендуемые для применения у беременных или недостаточно изученные, вопрос об их замене решается в индивидуальном порядке на основе оценки риска и пользы для матери и плода.
 • В серодискордантных парах рекомендуется назначение АРВТ ВИЧ-инфицированному мужчине-партнеру ВИЧ-серонегативной женщины при планировании беременности, а также на протяжении всей ее беременности и грудного вскармливания с целью исключения (минимизации) риска заражения женщины [8,15,18].
 Уровень убедительности рекомендаций А (уровень достоверности доказательств - 2).
 • При выявлении ВИЧ-инфекции у женщины со сроком беременности менее 13 недель рекомендуется:
 • начать АРВТ, не дожидаясь окончания I триместра беременности, если у женщины имеются показания к началу АРВТ - лабораторные (высокая ВН better 100 000 копий/мл и/или число сD4 worse 350 /мкл) и/или клинические (стадия 2, проявления вторичных заболеваний в стадиях 4, 5) [8,11,15,18,20];
 Уровень убедительности рекомендаций А (уровень достоверности доказательств - 1.
 • начать АРВТ, не дожидаясь окончания I триместра беременности, если у женщины выявлена ВН>100 000 копий/мл (высокий риск заражения плода) [8,11,15,18,20];
 Уровень убедительности рекомендаций А (уровень достоверности доказательств - 2).
 • начать прием АРВП сразу после окончания I триместра беременности, если показания к АРВТ (за исключением беременности) отсутствуют [8,11,15,18,20];
 Уровень убедительности рекомендаций А (уровень достоверности доказательств - 2).
 • При выявлении ВИЧ-инфекции у женщины со сроком беременности от 13 до 28 недель рекомендуется начать АРВТ сразу после получения результатов исследования гемограммы, ВН и сD4 [8,11,15,18,20].
 Уровень убедительности рекомендаций А (уровень достоверности доказательств - 2).
 • При выявлении ВИЧ-инфекции у женщины со сроком беременности 28 недель и более рекомендуется начать АРВТ незамедлительно [8,11,15,18].
 Уровень убедительности рекомендаций А (уровень достоверности доказательств - 2).
 Комментарии. Прием препаратов следует начать сразу после забора крови для исследований, проводимых перед началом АРВТ (определение уровней РНК ВИЧ, сD4-лимфоцитов, общий и биохимический анализы крови), не дожидаясь их результатов. После получения результатов лабораторных исследований в случае необходимости назначенная схема может быть скорректирована.
 • В случае выявления высокой ВН (100 000 коп/мл и выше) на очень поздних сроках гестации (32 недели и более) рекомендуется для быстрого снижения ВН добавить в схему высокоактивной антиретровирусной терапии (ВААРТ) ралтегравир** четвертым препаратом в схеме [8,11,18,23].
 Уровень убедительности рекомендаций В (уровень достоверности доказательств - 3).
 • При выявлении беременности у ВИЧ-позитивной женщины - элитного контролера рекомендуется назначение АРВТ на общих основаниях [18,20].
 Уровень убедительности рекомендаций С (уровень достоверности доказательств - 1).
 Комментарии. Элитными контроллерами называются пациенты с подтвержденной ВИЧ-инфекцией и неопределяемой ВН ВИЧ без использования АРВТ [25].
 Выбор препаратов АРВТ.
 Выбор АРВП у беременных осуществляется с учетом их эффективности, безопасности для матери и плода/ребенка, переносимости. При выборе антиретровирусных препаратов у беременных следует учитывать в первую очередь их тератогенный потенциал, фармакокинетические особенности, спектр побочных действий, удобство применения. При выборе препаратов у беременных рекомендуется отдавать предпочтение препаратам с фиксированными комбинациями доз, уменьшение лекарственной нагрузки способствует повышению приверженности АРВТ [15].
 Таблица 1. Выбор антиретровирусных препаратов у беременных.
Предпочтительные
Комбинации НИОТ
Препараты Комментарии
Зидовудин/Ламивудин** (ZDV/3TC или ZDV+3TC) Наиболее изучены у беременных. Более высокий риск развития анемии (ZDV)
Абакавир/Ламивудин** (ABC/3TC или ABC+3TC) У беременных с отрицательным результатом обследования на HLA-B*5701 (ABC)
Тенофовир** + Ламивудин** (TDF +3TC) Осторожно использовать у беременных с почечной недостаточностью (TDF)
Тенофовир/Эмтрицитабин (TDF/FTC или TDF+FTC)
Третий препарат в схеме
Лопинавир/Ритонавир ** (LPV/ r) Рекомендуется увеличение дозы в 3м триместре беременности Исключить однократный прием
Атазанавир**+Ритонавир ** (ATV+ r) Стандартная терапевтическая доза в течение всей беременности, за исключением сочетания с тенофовиром (TDF) или антагонистом Н2-гистаминовых рецепторов
Эфавиренз** (EFV) Является приоритетным после 8/9 недель гестации у беременных: - имеющих показания для лечения ВИЧ-инфекции; - получающих или нуждающихся в назначении противотуберкулезных препаратов; - при невозможности назначить ингибиторы протеазы ВИЧ (ИП); - при наличии комбинированных форм АРВП (с фиксированными комбинациями доз) - TDF/FTC/EFV и TDF/3TC/EFV
Альтернативные
НИОТ
Фосфазид** + Ламивудин** (Ф-АЗТ +3TC) При умеренной анемии
Третий препарат в схеме
Дарунавир**+ Ритонавир ** (DRV+ r) Менее изучен, чем LPV/r** и ATV+r**
Саквинавир** + Ритонавир ** (SQV+r) Противопоказан у беременных с нарушением сердечной проводимости
Невирапин** (NVP) С осторожностью у беременных с сD4>250 кл/мкл. Возможна РГЧ. Не рекомендуется в стартовой схеме АРВТ у беременных женщин, но возможно применение в ранее назначенной успешной схеме
Тенофовир/эмтрицитабин/рилпивирин** (TDF/FTC/RPV) возможно применение в качестве ранее назначенной успешной схемы
Ралтегравир** (RAL) - При невозможности назначить ИП и ННИОТ - При начале АРВТ на сроке better 32 недель, если ВН ? 100 000 коп/мл у беременных с нормальными показателями трансаминаз - четвертым препаратом в схеме - Возможно продолжение применения в ранее назначенной успешной схеме
В особых случаях
Абакавир/Ламивудин/Зидовудин** (ABC/3TC/ZDV) У беременных с ВН<100 000 коп/мл при совместном назначении с рифампицином
Ставудин** (d4T) При тяжелой анемии и невозможности применения других НИОТ. Повышенная токсичность
Не рекомендуется использовать у беременных
Ставудин**+ Диданозин** (d4T+ ddI) Высокая токсичность
Диданозин** (ddI) Повышенная токсичность
Индинавир+Ритонавир ** (IDV+r) Почечнокаменная болезнь, гипербилирубинемия
Недостаточно данных по применению у беременных
Фосампренавир/Ритонавир **(FPV/r), Маравирок (MVC), Тенофовир алафенамид (TAF)
Недостаточно данных по применению у беременных плюс Не рекомендуется в схеме стартовой терапии
Этравирин** (ETR), Типранавир (TPV), Энфувиртид** (T-20)

 • Рекомендуется назначение АРВТ и выбор схемы лечения проводить решением врачебной комиссии с указанием показаний, препаратов, доз выбранных по жизненно важным показаниям лекарственных средств [11].
 Уровень убедительности рекомендаций А (уровень достоверности доказательств - 1).
 • Рекомендуется всем беременным женщинам назначать АРВП только по схемам ВААРТ, включающим не менее 3 препаратов: два нуклеозидных ингибитора обратной транскриптазы (НИОТ), бустированный ингибитор протеазы (ИП) или ненуклеозидный ингибитор обратной транскриптазы (ННИОТ) [8,11,15,18,22].
 Уровень убедительности рекомендаций А (уровень достоверности доказательств - 1).
 Выбор схемы АРВТ проводится с учетом следующих рекомендаций [8,9,11,15,18,19,20,21,23]:
 • Рекомендуется при выборе антиретровирусных препаратов для беременных женщин руководствоваться принципами по предпочтительности их назначения, изложенных в табл. 1.
 Уровень убедительности рекомендаций А (уровень достоверности доказательств - 1).
 • Рекомендуется прекратить применяемую до беременности дитерапию.
 Уровень убедительности рекомендаций А (уровень достоверности доказательств - 2).
 • Не рекомендуется назначать схему из 3-х НИОТ вследствие недостаточной ее эффективности [18,20].
 Уровень убедительности рекомендаций С (уровень достоверности доказательств - 1).
 Комментарии. Возможно применение в исключительных случаях, если показатели вирусной нагрузки не превышают 100 000 коп/мл.
 • Рекомендуется зидовудин** (ZDV) в качестве препарата первого выбора (при условии отсутствия нежелательных явлений: анемия).
 Уровень убедительности рекомендаций А (уровень достоверности доказательств - 1).
 • Рекомендуется избегать назначения беременной диданозина** (ddI) и особенно комбинацию ddI + ставудин** (d4T) вследствие потенциально высокой токсичности и возможности развития тяжелого лактоацидоза.
 Уровень убедительности рекомендаций С (уровень достоверности доказательств - 1).
 • Рекомендуется применять ИП только в бустированном виде.
 Уровень убедительности рекомендаций А (уровень достоверности доказательств -1).
 • Рекомендуется проводить коррекцию дозы препарата лопинавир/ритонавир** (LPV/r) - в 3-м триместре беременности увеличивать суточную дозировку до 1200 мг лопинавира и 300 мг ритонавира, разделенную в 2 приема.
 Уровень убедительности рекомендаций С (уровень достоверности доказательств - 2).
 • Рекомендуется проводить коррекцию дозы препарата атазанавир** (АТV) до 400 мг/сут плюс ритонавир** (r) 100 мг 1 раз в сутки во 2-м и 3-м триместрах беременности при совместном назначении с тенофовиром** (TDF) или антагонистом Н2-гистаминовых рецепторов.
 Уровень убедительности рекомендаций С (уровень достоверности доказательств - 2).
 • Не рекомендуется назначать препарат эфавиренц** (EFV) в первом триместре беременности и женщинам, планирующим беременность.
 Уровень убедительности рекомендаций С (уровень достоверности доказательств - 1).
 Комментарии. Возможно продолжение использования EFV, если применение было начато до беременности.
 • Не рекомендуется назначение беременным невирапина** (NVP), особенно при уровне сD4-лимфоцитов> 250 клеток/мкл;
 Уровень убедительности рекомендаций С (уровень достоверности доказательств - 1).
 Комментарии. В связи с возможностью развития иммуноопосредованной гепатотоксичности и РГЧ.
 Если лечение этим препаратом было начато до беременности, возможно его продолжение.
 • Рекомендуется продолжить лечение ралтегравиром** (RAL) в случае назначения препарата в схеме АРВТ до беременности.
 Уровень убедительности рекомендаций С (уровень достоверности доказательств - 2).
 Комментарии. Беременным, начавшим АРВТ в поздние сроки гестации (28-32 недели и более) на фоне высоких показателей вирусной нагрузки (. 100 000 коп/мл) рекомендуется назначать ралтегравир** четвертым препаратом в терапевтической схеме и отменять после родов.
 • Рекомендуется продолжить лечение препаратами дарунавир** и ритонавир** (DRV/r) в случае назначения в схеме АРВТ до беременности.
 Уровень убедительности рекомендаций С (уровень достоверности доказательств - 1).
 Комментарии. При назначении DRV/r во время беременности рекомендовано его 2-х кратное применение в сутки.
 • Не рекомендуется в период беременности в качестве начальной терапии назначение следующих АРВП: рилпивирин (RPV), фосампренавир** (FPV), маравирок (MVC).
 Уровень убедительности рекомендаций с (уровень достоверности доказательств - 2).
 Комментарии. В связи с отсутствием достаточных исследований о применении в период беременности.
 • Не рекомендуется назначать в период беременности препараты этравирин** (ETR), типранавир (TPV), энфувиртид** (T-20) в схеме стартовой АРВТ.
 Уровень убедительности рекомендаций В (уровень достоверности доказательств - 2).
 • Рекомендуется строго соблюдать суточную дозу и кратность приема препаратов во время беременности (табл. 2).
 Уровень убедительности рекомендаций А (уровень достоверности доказательств - 1).
 Комментарии. Фармакокинетика АРВП может быть подвержена колебаниям в течение беременности. Получены данные о фармакокинетических особенностях большинства АРВП у беременных на разных сроках гестации. В зависимости от полученных данных АРВП можно разделить на 4 группы:
 • концентрация не изменяется или меняется несущественно (коррекции дозы не требуется): абакавир**, зидовудин**, диданозин**, ставудин**, эмтрицитабин, ламивудин**, невирапин**;
 • концентрация снижается, но целевые концентрации достигнуты (коррекции дозы не требуется): тенофовир**, эфавиренз**, этравирин**, атазанавир+ритонавир**, дарунавир+ритонавир**, фосампренавир+ ритонавир**, саквинавир+ритонавир**, нелфинавир**, ралтегравир**, рилпивирин.
 • концентрация снижается (требуется коррекция дозы): лопинавир/ритонавир**;
 • данных о фармакокинетике недостаточно или отсутствуют: фосампренавир**, типранавир, энфувиртид**, маравирок.
 Таблица 2. Дозирование АРВП во время беременности.
Препарат Доза у беременной
Нуклеозидные ингибиторы обратной транскриптазы
Абакавир** (ABC) 300 мг х 2 раза в сутки или 600 мг х 1 раз в сутки
Диданозин** (ddI) <60 кг - 250 мг х 1 раз в сутки >60 кг - 400 мг х 1 раз в сутки
Зидовудин** (ZDV) 300 мг х 2 раза в сутки
Ламивудин** (3TC) 150 мг х 2 раза в сутки или 300 мг х 1 раз в сутки
Ставудин** (d4T) 30 мг х 2 раза в сутки
Тенофовир** (TDF) 300 мг х 1 раз в сутки
Фосфазид** (Ф-АЗТ) 400 мг х 2 раза в сутки
Комбинированные НИОТ
Абакавир/Ламивудин** (ABC/3TC) 600 мг ABC, 300 мг 3TC по 1 таблетке х 1 раз в сутки
Зидовудин/Ламивудин** (ZDV/3TC) 300 мг ZDV, 150 мг 3TC по 1 таблетке х 2 раза в сутки
Тенофовир/Эмтрицитабин (TDF/FTC) 300 мг TDF, 200 мг FTC по 1 таблетке х 1 раз в сутки
Абакавир/ Зидовудин/ Ламивудин** (ABC/ZDV/3TC) 300 мг ABC, 300 мг ZDV, 150 мг 3TC по 1 таблетке х 2 раза в сутки
Ненуклеозидные ингибиторы обратной транскриптазы
Невирапин** (NVP) 200 мг х 1 раз в сутки в течение 14 дней, далее 200 мг х 2 раза в сутки
Эфавиренз** (EFV) 600 мг х 1 раз в сутки
Ингибиторы протеазы
Атазанавир** (ATV) ATV 300 мг/RTV 100 мг х 1 раз в сутки
Дарунавир** (DRV) DRV 600 мг/RTV 100 мг х 2 раза в сутки
Лопинавир/Ритонавир ** (LPV/RTV) Таблетки: 400/100 мг х 2 раза в сутки; в III триместре 600/150 мг х 2 раза в сутки
Саквинавир** (SQV) SQV 1000 мг/RTV 100 мг х 2 раза в сутки
Ингибиторы интегразы
Ралтегравир** (RAL) 400 мг х 2 раза в сутки

 • Рекомендуется учитывать безопасность АРВП для плода [21,22].
 Уровень убедительности рекомендаций А (уровень достоверности доказательств - 1).
 Комментарии. В ежегодном отчете Международного регистра антиретровирусных препаратов у беременных оцениваются и предоставляются данные по безопасности АРВП для плода. В настоящее время не получено данных о повышенной частоте врожденных аномалий у живорожденных детей, матери которых начали получать АРВП в первом, втором или третьем триместре беременности. Статистически достоверные данные об отсутствии повышенного риска получены в отношении следующих препаратов: абакавир**, атазанавир**, дарунавир**, диданозин**, зидовудин**, индинавир**, ламивудин**, лопинавир**, невирапин**, нелфинавир**, ритонавир**, ставудин**, тенофовир**, эмтрицитабин, эфавиренз** [24].
 • При недостаточной эффективности или непереносимости АРВТ у беременных женщин рекомендуется производить замену схемы АРВТ [8,11,15,18,20,23].
 Уровень убедительности рекомендаций А (уровень достоверности доказательств - 1).
 Комментарии. Смена схемы терапии осуществляется по результатам оценки эффективности и безопасности АРВТ в соответствии с Российскими рекомендациями с учетом особенностей выбора наиболее безопасных для плода и беременной препаратов (табл.1). При выявлении вирусологической неэффективности проводится тест на резистентность и осуществляется подбор АРВП с учетом полученных результатов.
 • При наличии коинфекции ВИЧ/ВГВ рекомендуется в качестве базовой комбинации использовать тенофовир** (TDF) в сочетании с ламивудином** (3TC) или эмтрицитабином (FTC) [18,23].
 Уровень убедительности рекомендаций А (уровень достоверности доказательств - 2).
 • Рекомендуется всем женщинам после родов продолжить АРВТ [15], и особенно в следующих ситуациях:
 • АРВТ была начата до наступления беременности [15,17,18];
 Уровень убедительности рекомендаций А (уровень достоверности доказательств - 1).
 Комментарии. Продолжить прием АРВП после родов по ранее назначенной схеме; исключение составляет LPV/RTV** - увеличенную во III триместре беременности дозу (1200/300 мг в сутки) после родов рекомендуется снизить до терапевтической дозы (800/200 мг в сутки).
 • во время беременности были выявлены показания к лечению ВИЧ-инфекции [15,17,18];
 Уровень убедительности рекомендаций А (уровень достоверности доказательств - 1).
 • женщина приняла решение кормить ребенка грудью [15,17,18];
 Уровень убедительности рекомендаций А (уровень достоверности доказательств - 2).
 • женщина не исключает наступление следующей беременности.
 Уровень убедительности рекомендаций В (уровень достоверности доказательств - 3).
 • Если женщина принимает решение прекратить АРВТ, то рекомендуется использовать тактику отмены в зависимости от применяемой схемы [15,17,18].
 Уровень убедительности рекомендаций А (уровень достоверности доказательств - 1).
 Комментарии. Если применялась схема на основе ННИОТ, то учитывая длительный период их полувыведения и невысокий барьер резистентности, прием ННИОТ прекращают, а прием 2 НИОТ продолжают еще в течение 2 недель для предотвращения формирования лекарственной устойчивости. Если применялась схема на основе ИП, можно прекратить ее прием, отменив все препараты одновременно.

5,1,2 Профилактика вертикальной передачи ВИЧ во время родов.

 Применение антиретровирусных препаратов во время родов.
 • Рекомендуется применение антиретровирусных препаратов в период родов [5,8,11,18-21]:
 • всем ВИЧ-инфицированным женщинам, у которых ВН ВИЧ после 34-36 недели беременности . 1000 коп/мл или неизвестна;
 Уровень убедительности рекомендаций А (уровень достоверности доказательств - 1).
 • всем ВИЧ-инфицированным женщинам, у которых ВН перед родами worse 1000 коп/мл;
 Уровень убедительности рекомендаций А (уровень достоверности доказательств - 3).
 Комментарии. При вирусной нагрузке <50 копий/мл четких преимуществ внутривенного введения ZDV** не выявлено [18,19,20], в связи с чем в такой ситуации от него можно отказаться.
 • роженицам с положительным результатом экспресс-тестирования на ВИЧ-инфекцию;
 Уровень убедительности рекомендаций А (уровень достоверности доказательств - 1).
 • ВИЧ-серонегативным роженицам по эпидемиологическим показаниям [11,18,19,22].
 Уровень убедительности рекомендаций А (уровень достоверности доказательств - 3).
 Комментарии. Эпидемиологическими показаниями являются - парентеральное употребление наркотиков во время беременности, половые контакты с ВИЧ-позитивным половым партнером, у которого определяемый или неизвестный уровень ВН ВИЧ.
 • Рекомендуется внутривенная инфузия ZDV** при родах через естественные родовые пути - из расчета 2 мг/кг в течение первого часа родовой деятельности, затем из расчета 1 мг/кг/час до пересечения пуповины; при плановом кесаревом сечении (КС) расчет дозы как при естественных родах [5,8,11,15,18,19,20,21].
 Уровень убедительности рекомендаций А (уровень достоверности доказательств - 1).
 Комментарии. Введение препарата начинают за 3 часа до операции и прекращают после пересечения пуповины.
 • Не рекомендуется применение однократной дозы NVP** в родах [8,18,20].
 Уровень убедительности рекомендаций В (уровень достоверности доказательств - 2).
 Комментарии. Применение NVP** в родах у женщин, получающих АРВТ, не показало дополнительной эффективности [15,20].
 • При невозможности применить в родах внутривенное введение ZDV**, в качестве альтернативы рекомендуется назначить его перорально в начальной дозе 600 мг и далее по 400 мг через 3 и 6 часов.
 Уровень убедительности рекомендаций А (уровень достоверности доказательств - 2).
 Комментарии. Следует учитывать, что по эффективности влияния на уровень передачи ВИЧ-инфекции ребенку во время родов пероральный прием ZDV значительно уступает его внутривенному введению.
 • При невозможности внутривенного введения ZDV** у ВИЧ-инфицированных женщин, не получавших АРВП перед родами, рекомендуется назначить схему, включающую однократный прием NVP** (1 таблетка 200 мг) в сочетании с комбинацией ZDV** + 3TC**, которые применяются в стандартной терапевтической дозе [11].
 Уровень убедительности рекомендаций А (уровень достоверности доказательств - 2).
 Комментарии. В этом случае для предотвращения формирования резистентности к NVP** комбинация ZDV** + 3TC** принимаются еще в течение минимум 14 дней после родов.
 • Рекомендуется отмена ставудина** (d4T) на время внутривенной инфузии ZDV**, если данный препарат входил в схему АРВТ во время беременности.
 Уровень убедительности рекомендаций А (уровень достоверности доказательств - 1).
 Тактика ведения родов.
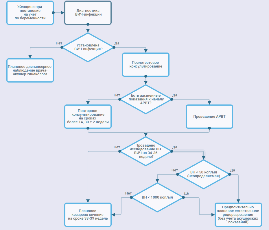
 • Рекомендуется решение о тактике ведения родов женщин, получающих АРВТ, принимать на основании результатов исследования на ВН ВИЧ на сроке 34-36 недель беременности.
 Уровень убедительности рекомендаций А (уровень достоверности доказательств - 1).
 • Рекомендуются вагинальные роды при уровне ВН ВИЧ <1000 коп/мл после 34-36 недели беременности и отсутствии акушерских противопоказаний [18].
 Уровень убедительности рекомендаций В (уровень достоверности доказательств - 1).
 • Рекомендуется проведение кесарева сечения женщинам, у которых:
 • ВН ВИЧ после 34-36 недели беременности . 1000 коп/мл [18];
 Уровень убедительности рекомендаций В (уровень достоверности доказательств - 1).
 • ВН ВИЧ после 34-36 недели беременности неизвестна;
 Уровень убедительности рекомендаций С (уровень достоверности доказательств - 1).
 • невозможно применить АРВП в родах.
 Уровень убедительности рекомендаций С (уровень достоверности доказательств - 3).
 • Рекомендуется плановую операцию кесарева сечения с целью профилактики вертикальной трансмиссии ВИЧ проводить на сроке гестации 38-39 недель.
 Уровень убедительности рекомендаций С (уровень достоверности доказательств - 1).
 • Во время родов у ВИЧ-инфицированной женщины рекомендуется избегать проведения инвазивных процедур, повышающих риск инфицирования плода [11,18,20].
 Уровень убедительности рекомендаций В (уровень достоверности доказательств - 2).
 Комментарии. Все акушерские манипуляции, которые могут привести к нарушению целостности кожных покровов ребенка в период родов (перинео/эпизиотомия, амниотомия, наложение акушерских щипцов, вакуум-экстракция плода, инвазивный мониторинг плода и пр.), должны быть строго обоснованы.

5,1,3 Профилактика вертикальной передачи ВИЧ у новорожденного.

 Применение антиретровирусных препаратов у новорожденного.
 • Рекомендуется проводить химиопрофилактику перинатальной передачи ВИЧ новорожденному:
 • при наличии ВИЧ-инфекции у матери,.
 • при наличии положительного результата экспресс тестирования на ВИЧ-инфекцию у матери,.
 • по эпидемиологическим показаниям.
 Уровень убедительности рекомендаций А (уровень достоверности доказательств - 3).
 Комментарии. Эпидемиологическими показаниями являются - парентеральное употребление матерью наркотиков во время беременности, половые контакты с ВИЧ-позитивным половым партнером, у которого определяемый или неизвестный уровень ВН ВИЧ.
 • Рекомендуется при выборе схемы и сроков начала химиопрофилактики у новорожденного учитывать уровень ВН у матери перед родами и сроки выявления ВИЧ-инфекции у матери [8,18,20,23].
 Уровень убедительности рекомендаций В (уровень достоверности доказательств - 1).
 • Рекомендуется применять основную схему химиопрофилактики у новорожденного в виде монотерапии зидовудином** (ZDV), если у ВИЧ-инфицированной матери перед родами (на сроке беременности 34 недели и более) уровень ВН ВИЧ менее 50 коп/мл [8,18,20].
 Уровень убедительности рекомендаций А (уровень достоверности доказательств - 1).
 Комментарии. Рекомендуемые дозы и схема назначения зидовудина** новорожденным представлены в табл. 3, 4.
 Таблица 3. Дозирование зидовудина** при проведении химиопрофилактики по основной схеме (пероральное или внутривенное введение).
Гестационный возраст ребенка, недель Разовая доза Количество приемов в сутки
пероральный раствор, мг/кг раствор для внутривенного введения, мг/кг
>35 4 3 2
?30< 35 Первые 2 недели жизни:
2 1,5 2
Старше 2 недель:
3 2,3 2
< 30 Первые 4 недели жизни:
2 1,5 2
Старше 4 недель:
3 2,3 2

 Таблица 4 - Схема назначения зидовудина** 2 раза в сутки с фиксированной разовой дозой1.
Гестационный возраст ребенка, недель Масса тела ребенка при рождении, кг Разовая доза Суточная доза
> 35 недель от 2 до 3 10 мг (1,0 мл) 20 мг (2,0 мл)
от 3 до 4 15 мг (1,5 мл) 30 мг (3,0 мл)
Независимо от 4 до 5 2 мг/кг 4 мг/кг

1 Применяется при возникновении проблем с приверженностью лечению.
 • Рекомендуется применять усиленную схему химиопрофилактики у новорожденного, состоящую из 3-х АРВП [8,18,20], если:
 • у ВИЧ-инфицированной матери перед родами (на сроке беременности 34 недели и более) уровень ВН ВИЧ более 50 коп/мл;
 Уровень убедительности рекомендаций А (уровень достоверности доказательств - 1).
 • у ВИЧ-инфицированной матери перед родами (на сроке беременности 34 недели и более) уровень ВН ВИЧ неизвестен;
 Уровень убедительности рекомендаций А (уровень достоверности доказательств - 1).
 • отсутствии приема АРВТ у матери во время беременности;
 Уровень убедительности рекомендаций А (уровень достоверности доказательств - 1).
 • по эпидемиологическим показаниям;
 Уровень убедительности рекомендаций А (уровень достоверности доказательств - 3).
 Комментарии. Эпидемиологическими показаниями являются - парентеральное употребление матерью наркотиков во время беременности, половые контакты с ВИЧ-позитивным половым партнером, у которого определяемый или неизвестный уровень ВН ВИЧ.
 • выявлен положительный экспресс-тест у матери во время родов [18];
 Уровень убедительности рекомендаций В (уровень достоверности доказательств - 2).
 Комментарии. Прием препаратов может быть в дальнейшем прекращен, если наличие ВИЧ-инфекции не будет подтверждено стандартным методом.
 • наличие ВИЧ-инфекции у кормящей матери (В2) [15].
 Уровень убедительности рекомендаций В (уровень достоверности доказательств - 2).
 Комментарии. Если ребенка прикладывали к груди или кормили молоком ВИЧ-инфицированной женщины, рекомендуется начать профилактику в течение первых 6 часов после отлучения от груди. При этом рекомендуется в кратчайшие сроки провести обследование ребенка на нуклеиновые кислоты ВИЧ молекулярным методом, и продолжать профилактику только при получении отрицательных результатов обследования. При получении двух положительных результатов решить вопрос о начале АРВТ у ребенка.
 Препараты и их дозирование в усиленной схеме АРВТ у новорожденных представлены в табл. 5.
 Таблица 5. Дозирование зидовудина**, ламивудина** и невирапина** у детей при проведении усиленной схемы профилактического курса.
Возраст ребенка, недель Масса тела ребенка при рождении, кг Разовая доза Суточная доза
Зидовудин** (раствор для приема внутрь 10 мг/мл)1
Гестационный возраст > 35 недель от 2 до 3 10 мг (1,0 мл) 20 мг (2,0 мл)
от 3 до 4 15 мг (1,5 мл) 30 мг (3,0 мл)
Независимо от гестационного возраста от 4 до 5 2 мг/кг 4 мг/кг
Ламивудин** (раствор для приема внутрь, 10 мг/мл)1
Гестационный возраст >32 недель, с рождения в течение 4-х недель независимо 2 мг/кг 4 мг/кг
Невирапин** (суспензия для перорального применения, 10 мг/мл)2
Гестационный возраст >34 недель, с рождения в течение 2-х недель независимо 6 мг/кг 12 мг/кг

1 Применяется 2 раза в сутки независимо от приема пищи. Курс 4 недели.
2 Применяется 2 раза в сутки независимо от приема пищи. Курс 2 недели.
 • Прием АРВП у новорожденных рекомендуется начинать как можно быстрее после родов, в пределах первых 4-6 часов [18,23].
 Уровень убедительности рекомендаций В (уровень достоверности доказательств - 1).
 Комментарии. Если с момента последнего возможного риска заражения ребенка (после родов или после последнего вскармливания грудным молоком) прошло более 72 часов (3-х дней), назначение химиопрофилактики нецелесообразно ввиду ее неэффективности.
 • Рекомендуется прием АРВП у новорожденных проводить в течение 4-х недель [18,23].
 Уровень убедительности рекомендаций В (уровень достоверности доказательств - 1).
 • Рекомендуется пересчет дозы АРВП не реже 1 раза в 10 дней [8,15].
 Уровень убедительности рекомендаций В (уровень достоверности доказательств - 2).
 • Рекомендуется продление сроков госпитализации новорожденного, получающего АРВТ, в родильном доме до 7 дней.
 Уровень убедительности рекомендаций С (уровень достоверности доказательств - 3).
 • Новорожденному ребенку, рожденному матерью с ВИЧ/ВГВ, в течение 12 часов после родов рекомендуется проводить активную и пассивную иммунизацию против гепатита В [8,18,23].
 Уровень убедительности рекомендаций А (уровень достоверности доказательств - 1).
 Вскармливание новорожденного.
 Общие рекомендации.
 • Не рекомендуется детей, рожденных ВИЧ-инфицированными женщинами, прикладывать к груди и кормить материнским молоком [8,15,18,20,23].
 Уровень убедительности рекомендаций А (уровень достоверности доказательств - 1).
 Комментарии. Прикладывание ребенка к груди или вскармливание молоком ВИЧ-инфицированной женщины увеличивает риск его заражения ВИЧ. Дополнительными факторами риска при грудном вскармливании служат трещины сосков, абсцесс молочной железы у матери, стоматит у ребенка. Для предотвращения заражения детей, рожденных ВИЧ-инфицированными женщинами, после рождения необходимо переводить исключительно на искусственное вскармливание.
 • Рекомендуется проводить консультирование ВИЧ-инфицированных беременных и матерей по вопросам грудного вскармливания на протяжении всей беременности, в родах и после рождения ребенка.
 Уровень убедительности рекомендаций С (уровень достоверности доказательств - 2).
 Комментарии. При необходимости следует прибегать к помощи психолога, социального работника, сотрудников органов опеки и попечительства. При выписке из родильного дома необходимо подробно и на доступном языке разъяснить матери или лицам, которые будут осуществлять уход за новорожденным, как готовить смесь для вскармливания.
 • Рекомендуется провести консультирование по безопасному грудному вскармливанию и его ранней отмене, если, в исключительных случаях, женщина, несмотря на многократно проводимое консультирование, приняла осознанное решение кормить грудью [15].
 Уровень убедительности рекомендаций В (уровень достоверности доказательств - 2).
 • При выявлении ВИЧ-инфекции у кормящей матери рекомендуется провести с матерью консультирование по вопросу незамедлительного и полного прекращения грудного вскармливания [15,23].
 Уровень убедительности рекомендаций С (уровень достоверности доказательств - 2).
 Применение АРВП во время грудного вскармливания.
 • При желании женщины сохранить грудное вскармливание рекомендуется продолжить прием АРВТ матери на весь период сохраняющегося риска передачи вируса от матери ребенку [15].
 Уровень убедительности рекомендаций С (уровень достоверности доказательств - 2).
 • Рекомендуется проведение 6-недельного профилактического курса лечения АРВП ребенку, получающему грудное вскармливание [15].
 Уровень убедительности рекомендаций А (уровень достоверности доказательств - 2).
 • Рекомендуется пролонгирование профилактического курса лечения АРВП до 12 недель ребенку, получающему грудное вскармливание, если:
 • диагноз матери был установлен во время родов,.
 • диагноз матери был установлен сразу после родов,.
 • кормящая мать начала принимать курс АРВТ менее, чем за 4 недели до родов [15].
 Уровень убедительности рекомендаций В (уровень достоверности доказательств - 3).
 • Рекомендуется применение АРВП ребенку на весь период грудного вскармливания плюс 7 дней после его полного прекращения, если мать не получает АРВТ [15].
 Уровень убедительности рекомендаций В (уровень достоверности доказательств - 2).
 • Рекомендуется использовать препарат невирапин** (NVP) в качестве схемы АРВТ у ребенка, получающего грудное вскармливание [15].
 Уровень убедительности рекомендаций А (уровень достоверности доказательств - 1).
 Комментарии. Рекомендуемые дозы препарата указаны в табл. 6.
 Таблица 6. Профилактическая доза невирапина** у ребенка, получающего грудное вскармливание.
Возраст Масса тела при рождении Суточная доза
С рождения до 6 недель 2000 - 2499 гр ? 2500 гр < 2000 гр 2 мг/кг 1 раз в сутки 10 мг 1 раз в сутки 15 мг 1 раз в сутки
С 6 недель до 6 месяцев 20 мг 1 раз в сутки
С 6 месяцев до 9 месяцев 30 мг 1 раз в сутки
С 9 месяцев до окончания грудного вскармливания 40 мг 1 раз в сутки

5,2 Диспансерное наблюдение.

5,2,1 Диспансерное наблюдение женщины.

 Профилактика передачи ВИЧ-инфекции от матери ребенку подразумевает, в первую очередь, соблюдение алгоритмов ППМР ВИЧ, а также всего комплекса противоэпидемических мероприятий, предусмотренных санитарными правилами и законодательством Российской федерации [8,11,12], а также стандартами и порядками оказания медицинской помощи, утвержденными приказами Министерства здравоохранения Российской Федерации [3,4,5,6,7].
 Диспансеризация женщин с ВИЧ-инфекцией предусматривает преемственность между врачами терапевтами, инфекционистами, акушерами-гинекологами, неонатологами, педиатрами при ведении женщины (в том числе беременной) с ВИЧ-инфекцией, а также новорожденного, для достижения минимального риска передачи ВИЧ от матери ребенку.
 • Рекомендуется проведение диспансерного наблюдения и планового обследования беременной женщины с ВИЧ-инфекцией с участием врача-инфекциониста [1,5,6,8,11].
 Уровень убедительности рекомендаций С (уровень достоверности доказательств - 2).
 Комментарии. Рекомендуемая схема представлена в табл. 7.
 Таблица 7 - Схема диспансерного наблюдения и планового обследования беременной женщины с ВИЧ-инфекцией1.
Плановое обследование Врач-инфекционист2 Обследование на сD4 Обследование на ВН ВИЧ
Первичное (при постановке на диспансерный учет по ВИЧ-инфекции и/или по беременности) Да Да Да
Перед началом АРВТ 3 Да Да Да
В период приема АРВТ Каждые 4 недели, обязательно на сроке беременности 34-36 недели после получения результатов ВН ВИЧ Через 4 и 12 недель после начала АРВТ 1 раз в 4 недели до снижения вирусной нагрузки, далее 1 раз в 12 недель, обязательно на сроке беременности 34-36 недели

1Возможно изменение сроков и объемов обследования в соответствии с разработанным индивидуальным графиком наблюдения беременной женщины с ВИЧ-инфекцией.
2Наблюдение врача акушера-гинеколога осуществляется в соответствии с индивидуальным графиком наблюдения беременной женщины с ВИЧ-инфекцией, согласно требованиям приказа МЗ РФ от 1 ноября 2012 года № 572н.
3Возможно использование результатов сD4 и ВН ВИЧ, полученных не позднее 1 месяца до начала АРВТ.
 Оказание медицинской помощи беременной женщине с ВИЧ-инфекцией осуществляется для обеспечения предотвращения перинатальной передачи ВИЧ в соответствии с действующими рекомендациями и протоколами, с совместным ведением пациентки врачом акушером-гинекологом и врачом-инфекционистом с реализацией следующих мероприятий:
 А) разработка плана ведения беременной женщины, больной ВИЧ-инфекцией;
 Б) ведение «Обменной карты беременной женщины» с отражением в медицинской документации женщины эпидномера (в регионе пребывания), схемы АРВТ, принимаемой во время беременности, данных лабораторного и клинического мониторинга, рекомендаций по схемам предотвращения перинатальной передачи ВИЧ в родах, послеродовом и раннем неонатальном периодах;
 В) проведение работы по формированию приверженности у беременной женщины к наблюдению и АРВТ;
 Г) контроль за приемом АРВП;
 Д) при отказе женщины от одного или всех этапов предотвращения перинатальной передачи ВИЧ постановка в известность руководителя медицинской организации и регионального центра СПИД немедленно;
 Е) назначение преимущественно неинвазивных методов оценки состояния плода;
 Ж) своевременный лабораторный мониторинг за эффективностью и безопасностью АРВТ в соответствии с планом ведения беременной женщины, больной ВИЧ-инфекцией, и утвержденными стандартами оказания медицинской помощи;
 З) подготовка беременной женщины к родоразрешению;
 И) взаимодействие с акушерским стационаром по вопросам продолжения АРВТ и родоразрешения беременной женщины, больной ВИЧ-инфекцией;
 К) контроль за своевременным поступлением беременной женщины с ВИЧ-инфекцией на госпитализацию в акушерский стационар (в плановом порядке - на сроке 38 недель);
 Л) оценка качества оказания медицинской помощи в период беременности, родов, послеродовом периоде, с оценкой «Критериев качества оказания медицинской помощи беременной с ВИЧ-инфекцией и ее ребенку»:
 • контроль за выполнением «Критерии оценки качества медицинской помощи беременной с ВИЧ-инфекцией и ее ребенку»;
 • наличие неснижаемого количества (запаса) простых/быстрых тестов для экспресс-диагностики ВИЧ-инфекции и АРВП для экстренного назначения схем для предотвращения перинатальной передачи ВИЧ;
 • обучение медицинских работников по вопросам до и послетестового консультирования, показаниям для своевременного выявления ВИЧ-инфекции, диспансеризации и лечению ВИЧ-инфекции, соблюдению требований санэпидрежима, предотвращения перинатальной передачи ВИЧ, с зачетным занятием не реже 1 раза в год.
 • своевременное предоставление необходимых учетно-отчетных форм.

5,2,2 Диспансерное наблюдение ребенка, рожденного ВИЧ-инфицированной матерью.

 Задачи диспансерного наблюдения предполагают плановое обследование ребенка с перинатальным контактом по ВИЧ-инфекции для своевременного подтверждения либо исключения ВИЧ-инфекции [8,11,15,23]. Эти задачи решаются с участием врачей-специалистов родильного отделения (врачи-неонатологи), первичной лечебной сети (врачи-педиатры, врачи-инфекционисты) и центров СПИД (врачи-педиатры, врачи-инфекционисты).
 Диспансеризация и лечение детей при выявлении ВИЧ-инфекции изложены в рекомендациях «ВИЧ-инфекция у детей. Диагностика, наблюдение и лечение».
 • Рекомендуется обследование детей на ВИЧ, рожденных матерями, в крови которых обнаружены антитела к ВИЧ до беременности, во время беременности, в период родов или грудного вскармливания [11, 15, 18, 20, 23].
 Уровень убедительности рекомендаций А (уровень достоверности доказательств - 1).
 • Рекомендуется диагностика ВИЧ у детей методом ПЦР [11,15].
 Уровень убедительности рекомендаций А (уровень достоверности доказательств - 1).
 Комментарии. Используются методы выявления НК ВИЧ в крови ребенка (ДНК или РНК ВИЧ).
 • Рекомендуется при наличии высокого риска заражения проводить диагностику ВИЧ у ребенка в первые 48 часов жизни в родильном доме (нельзя исследовать кровь из пуповины) [5].
 Уровень убедительности рекомендаций В (уровень достоверности доказательств - 1).
 Комментарии. Высоким риском инфицирования считается:
 • отсутствие любого из этапов ППМР,.
 • определяемый уровень ВН ВИЧ у матери на 36 неделе беременности,.
 • положительный экспресс-тест у матери во время родов,.
 • наличие клинических проявлений внутриутробного инфицирования.
 Обследование выявляет антенатальное инфицирование и позволяет назначить АРВТ в максимально ранние сроки. При обнаружении ДНК/РНК в плазме крови методом ПЦР рекомендуется исследование второго образца крови ребенка, взятого на второй день поле получения положительного результата.
 • Рекомендуется первое обязательное обследование ребенка на НК ВИЧ проводить в возрасте 4-6 недель [11,15].
 Уровень убедительности рекомендаций А (уровень достоверности доказательств - 1).
 Комментарии. Сроки определяются необходимостью раннего выявления ВИЧ-инфицирования, позволяющее своевременно начать лечение ВИЧ.
 • Рекомендуется при получении первого отрицательного результата второе обязательное обследование на НК ВИЧ проводить в возрасте 4-6 месяцев [11].
 Уровень убедительности рекомендаций А (уровень достоверности доказательств - 2).
 • Рекомендуется при получении положительного результата второе обязательное исследование провести в кратчайшие сроки [11].
 Уровень убедительности рекомендаций А (уровень достоверности доказательств - 1).
 • Рекомендуется считать лабораторным критерием подтверждения ВИЧ-инфекции получение двух и более положительных результатов обследования на НК ВИЧ [5].
 Уровень убедительности рекомендаций А (уровень достоверности доказательств - 1).
 Комментарии. Детей с двумя и более положительными результатами обследования на НК ВИЧ рекомендуется направлять к специалисту по ВИЧ-инфекции для установления диагноза, углубленного обследования и назначения лечения.
 • Рекомендуется считать лабораторным критерием отсутствия ВИЧ-инфекции у ребенка получении двух и более отрицательных результатов обследования на НК ВИЧ, проведенных в обязательные сроки [11,15].
 Уровень убедительности рекомендаций А (уровень достоверности доказательств - 2).
 Комментарии. Отрицательные результаты диагностики в первые 48 часов жизни ребенка и диагностики на фоне грудного вскармливания не учитываются в принятии решения об отсутствии инфицирования.
 • При наличии лабораторных критериев отсутствия ВИЧ-инфекции методом исследования НК ВИЧ ребенок подлежит дальнейшему диспансерному наблюдению до прекращения циркуляции материнских антител в его крови по результатам исследования на антитела к ВИЧ методом ИФА/ИХЛА [11].
 Уровень убедительности рекомендаций А (уровень достоверности доказательств - 2).
 • Рекомендуется снятие с диспансерного учета детей с перинатальным контактом по ВИЧ, обследованных методом ПЦР, при одновременном наличии следующих условий:
 • получены два или больше отрицательных результата исследования ДНК ВИЧ (и/или РНК ВИЧ), одно из которых выполнено в 4-6 недель жизни ребенка и второе - в возрасте 4 месяца и старше;
 • получены два и больше отрицательных результата исследования на антитела к ВИЧ методом ИФА/ИХЛА,.
 • отсутствует выраженная гипогаммаглобулинемия на момент исследования крови на антитела к ВИЧ,.
 • отсутствуют клинические проявления ВИЧ-инфекции;
 • ребенок не прикладывался к груди ВИЧ-инфицированной женщины [8,11].
 Уровень убедительности рекомендаций А (уровень достоверности доказательств - 1).
 Комментарии. Снятие с диспансерного учета проводится по решению врачебной комиссии в возрасте ребенка 6 месяцев и старше.
 • Рекомендуется снятие с диспансерного учета по ВИЧ-инфекции детей с перинатальным контактом по ВИЧ, не обследованных методом ПЦР, при одновременном наличии следующих условий:
 • получены два отрицательных результата исследования на антитела к ВИЧ методом ИФА;
 • отсутствует выраженная гипогаммаглобулинемия на момент исследования крови на антитела к ВИЧ;
 • отсутствуют клинические проявления ВИЧ-инфекции;
 • ребенок не прикладывался к груди ВИЧ-инфицированной женщины в течение последних 12 месяцев [8,11].
 Уровень убедительности рекомендаций А (уровень достоверности доказательств - 1).
 Комментарии. Снятие с диспансерного учета проводится по решению врачебной комиссии в возрасте ребенка 18 месяцев и старше.
 • Рекомендуется снятие с диспансерного учета по ВИЧ-инфекции ребенка, получавшего грудное вскармливание, и мать которого выявлена как ВИЧ-инфицированная на любом из сроков возможной передачи ВИЧ, при наличии:
 • двух отрицательных результатов исследований на НК ВИЧ в сроки 4-6 недель и 4-6 месяцев после окончания вскармливания и двух отрицательных результатов исследований на антитела к ВИЧ перед снятием с учета [8,11].
 Уровень убедительности рекомендаций А (уровень достоверности доказательств - 1).
 • если отсутствует выраженная гипогаммаглобулинемия на момент исследования крови на антитела к ВИЧ.
 Уровень убедительности рекомендаций А (уровень достоверности доказательств - 1).
 Комментарии. Снятие с диспансерного учета проводится по решению врачебной комиссии не ранее 6 месяцев после полного прекращения грудного вскармливания ребенка. Возможность инфицирования посредством грудного вскармливания сохраняется вплоть до последнего прикладывания к груди. Использование методов ПЦР, по аналогии с послеродовым тестированием, преследует цель раннего выявления инфицирования, использование ИФА - по аналогии с тестированием у детей старше 18 месяцев и взрослых - для исключения сероконверсии.
 • Рекомендуется назначение ко-тримоксазола с целью предотвращения заболеваний, связанных с простейшими (пневмоцисты и токсоплазмы) и бактериями (неспецифические респираторные и кишечные возбудители) в профилактической дозировке всем детям, рожденным ВИЧ-инфицированными матерями с возраста 4 недели и до исключения инфицирования ВИЧ [15].
 Уровень убедительности рекомендаций А (уровень достоверности доказательств - 1).

Критерии оценки качества медицинской помощи

№ п/п Критерий качества Уровень убедительности доказательств Уровень достоверности рекомендаций
1. Проведено обследование на выявление ВИЧ-инфекции беременной женщине при постановке на диспансерный учет в женскую консультацию А 1
2. Проведена консультация по планированию семьи, особенностям течения и ведения беременности, родов и грудного вскармливания у женщины с ВИЧ-инфекцией В 2
3. Проведено обследование полового партнера беременной женщины на выявление ВИЧ-инфекции при постановке женщины на диспансерный учет в женскую консультацию С 2
4. Составлен индивидуальный план ведения беременной женщины с ВИЧ-инфекцией совместно врачом-инфекционистом и врачом акушером-гинекологом А 2
5. Выполнено исследование уровня сD4 и ВН ВИЧ согласно индивидуальному плану ведения А 2
6. Назначена ППМР не позднее 7 дней после установления ВИЧ-инфекции при беременности при отсутствии жизненных показаний к АРВТ А 1
7. Назначена антиретровирусная терапия не позднее 3-х дней при наличии жизненных показаний и/или при первом обращении беременной женщины с ВИЧ-инфекцией на сроке более 28 недель гестации А 2
8. Назначен ралтегравир дополнительным препаратом в схеме АРВТ при первичном обращении женщины после 28-32 недель беременности или при наличии уровня ВН свыше 100 тыс коп/мл на данном сроке беременности В 2
9. Проведен контроль уровня ВН ВИЧ на сроке беременности 34-36 недель А 2
10. Назначена плановая госпитализация женщины с ВИЧ-инфекцией на сроке беременности 38 недель при отсутствии неопределяемого уровня вирусной нагрузки на сроке беременности 34-36 недель А 2
Назначено плановое кесарево сечение при уровне ВН более 1000 коп/мл или ВН не исследована в период 2-х недель перед родами А 1
Выполнено посещение беременной занятий в школе пациентов по вопросам приверженности к лечению А 3
Назначена ППМР ВИЧ новорожденному в течение первых 4-6 часов жизни А 1
Назначена ППМР ВИЧ новорожденному по усиленной схеме (в режиме ВААРТ) при наличии показаний А 2
При плановом исключении грудного вскармливания ребенок обеспечен заменителями грудного молока до возраста не менее 6 месяцев С 3
Форма 309/у направлена в ФКУ «РКИБ» Минздрава России в течение месяца после родов В 3
Проведено плановое обследование ребенка на НК ВИЧ в возрасте 4-6 недель и старше 4 месяцев А 1
При наличии высокого риска заражения ребенку проведена диагностика НК ВИЧ в первые 48 часов жизни в родильном доме В 1

Список литературы

 • ВИЧ-инфекция и СПИД: Национальное руководство. Краткое издание / под ред. акад. В.В. Покровского. М. ГЭОТАР-Медиа, 2014. 528 с.
 • Латышева И.Б., Воронин Е.Е. ВИЧ-инфекция у женщин в Российской Федерации. Материалы Международной НПК Актуальные вопросы ВИЧ-инфекции, СПб, 2016, с.9-12.
 • Приказ МЗ РФ от 16 сентября 2003 года № 442 «Об утверждении учетных форм для регистрации детей, рожденных ВИЧ-инфицированными матерями».
 • Приказ МЗиСР от 17 марта 2006 года № 166 «Об утверждении инструкции по заполнению годовой формы федерального государственного статистического наблюдения № 61 «Сведения о контингентах больных ВИЧ-инфекцией».
 • Приказ МЗ РФ от 1 ноября 2012 года № 572н «Об утверждении Порядка оказания медицинской помощи по профилю акушерство и гинекология (за исключением использования вспомогательных репродуктивных технологий)».
 • Приказ МЗ РФ от 8 ноября 2012 года № 689н «Об утверждении порядка оказания медицинской помощи взрослому населению при заболевании, вызываемом вирусом иммунодефицита человека (ВИЧ-инфекции)».
 • Приказ Росстата РФ от 30,12,2015 г. 672 «Об утверждении статистического инструментария для организации Министерством здравоохранения Российской Федерации федерального статистического наблюдения в сфере здравоохранения».
 • Применение антиретровирусных препаратов в комплексе мер, направленных на профилактику передачи ВИЧ от матери ребенку. Клинические рекомендации (протокол лечения). Эпидемиол. и инфекц. болезни. Актуал. вопр. 2015; 3 (приложение). 24 с.
 • Распоряжение Правительства Российской Федерации от 26,12,2015 N 2724-р «Об утверждении перечня жизненно необходимых и важнейших лекарственных препаратов на 2016 год, а также перечней лекарственных препаратов для медицинского применения и минимального ассортимента лекарственных препаратов, необходимых для оказания медицинской помощи».
 • Справка «ВИЧ-инфекция в Российской Федерации на 31 декабря 2015 года», Федеральный научно-методический центр по профилактике и борьбе со СПИДом ФБУН ЦНИИЭ Роспотребнадзора.
 • Санитарные правила СП 3,1,5,2826-10 Профилактика ВИЧ-инфекции , утвержденные 11 января 2011 года, с изменениями №1, утвержденными 21 июля 2016 года.
 • Федеральный закон от 30 марта 1995 г. 38-ФЗ «О предупреждении распространения в Российской Федерации заболевания, вызываемого вирусом иммунодефицита человека (ВИЧ-инфекции)».
 • ФГСН №61 «Сведения о контингентах, больных ВИЧ-инфекцией», за 2015 год.
 • вruce D. Walker and Xu G. Yu. Unravelling the mechanisms of durable control of HIV?1. Nature Reviews. Immunology. Volume 13. July 2013. P. 487-498.
 • сonsolidated guidelines on HIV prevention, diagnosis, treatment and care for key populations. World Health Organization, July 2016. 180 с. http://www.who.int/hiv.
 • Department of Health and Human Services. Panel on antiretroviral therapy and medical management of HIV-infected children. Guidelines for the use of antiretroviral agents in pediatric HIV infection, 2016. http://aidsinfo.nih.gov/guidelines.
 • Department of Health and Human Services. Guidelines for the use of antiretroviral agents in HIV-1-infected adults and adolescents, 2016. http://aidsinfo.nih.gov/guidelines.
 • Department of Health and Human Services. Recommendations for Use of Antiretroviral Drugs in PregnantHIV-1-Infected Women for Maternal Health and Interventions to Reduce Perinatal HIV Transmission in the United States, 2016. http://aidsinfo.nih.gov/guidelines.
 • European Medicines Agency. http://www.ema.europa.eu.
 • European AIDS сlinical Society Guidelines 8,1, Oct 2016, 95 p. http://www.eacsociety. org/files/guidelines_8,1-english.pdf.
 • Food and Drug Administration. http://www.accessdata.fda.gov.
 • HIV 2014/15. Under edition of Hoffman с., Rockstroh J. Medizin Fokus, 2014. 924 p.
 • PENTA Paediatric European Network for Treatment of AIDS (PENTA) guidelines for treatment of paediatric HIV-1 infection 2015: optimizing health in preparation for adult life. HIV Med 2015 Feb 3. 42 p.
 • The Antiretroviral Pregnancy Registry, 31,07,2016 http://www.apregistry.com/Interim Report.aspx).
 • Townsend сL, вyrne L, сortina-Borja M, et al. Earlier initiation of ART and further decline in mother to child transmission rates 2000-2011. AIDS 2014; 28: 1049-57.
 • WHO case definitions of HIV for surveillance and revised clinical staging and immunological classification of HIV-related disease in adults and children. World Health Organization 2007.

Приложения

Приложение А1.

Состав рабочей группы.
 • Воронин Евгений Евгеньевич*. Главный врач ФКУ «Республиканская клиническая инфекционная больница» Минздрава России, руководитель «Научно-практического центра профилактики и лечения ВИЧ-инфекции у беременных и детей» Минздрава России, профессор кафедры инфекционных болезней Северо-Западного государственного медицинского университета им. И.И. Мечникова Минздрава России, главный внештатный специалист Минздрава России по проблемам диагностики и лечения ВИЧ-инфекции, доктор медицинских наук.
 • Афонина Лариса Юрьевна*. Ведущий специалист по ВИЧ/СПИД ФКУ «Республиканская клиническая инфекционная больница» Минздрава России, доцент кафедры инфекционных болезней Северо-Западного государственного медицинского университета им. И.И. Мечникова Минздрава России, кандидат медицинских наук.
 • Латышева Инга Борисовна*. Заместитель главного врача по орг-метод. работе ФКУ «Республиканская клиническая инфекционная больница» Минздрава России, кандидат медицинских наук.
 • Розенберг Владимир Яковлевич*. Заместитель главного врача по медицинской части ФКУ «Республиканская клиническая инфекционная больница» Минздрава России, кандидат медицинских наук.
 • Фомин Юрий Алексеевич*. Главный специалист по ВИЧ/СПИД ФКУ «Республиканская клиническая инфекционная больница» Минздрава России, Доцент кафедры инфекционных болезней Северо-Западного государственного медицинского университета им. И.И. Мечникова Минздрава России, кандидат медицинских наук.
 * Член Национальной ассоциации специалистов по профилактике, диагностике и лечению ВИЧ-инфекции.
 Конфликт интересов. Все члены Рабочей группы подтвердили отсутствие финансовой поддержки/конфликта интересов, о которых необходимо сообщить.

Приложение А2.

Методология разработки клинических рекомендаций.
 Клинические рекомендации разработаны с целью формирования единых организационных и методических подходов к диагностическим алгоритмам, ведению и лечению беременных женщин с ВИЧ-инфекцией на территории Российской Федерации с целью предотвращения перинатальной передачи вируса иммунодефицита их детям.
 Задачи Рекомендаций:
 • внедрение современных научно обоснованных организационных алгоритмов диагностики ВИЧ-инфекции для раннего активного выявления ВИЧ-инфекции у беременных женщин и применения антиретровирусных препаратов у беременных женщин, и детей с целью снижения риска вертикальной передачи ВИЧ, снижения заболеваемости и смертности вследствие ВИЧ-инфекции у детей;
 • расширение охвата диспансерным наблюдением (ДН) и АРВТ беременных с ВИЧ-инфекцией, повышение ее эффективности и безопасности;
 • предоставление данных о рекомендованных к использованию антиретровирусных препаратах (АРВП) и фармако-экономически обоснованных схемах АРВТ, применяемых для перинатальной профилактики у беременных женщин с ВИЧ-инфекцией и их детей в Российской Федерации;
 • формирование единого подхода к назначению приоритетных схем АРВТ первого ряда для обеспечения максимальной терапевтической и профилактической эффективности, высокого уровня приверженности пациентов при малой вероятности развития нежелательных явлений и резистентности возбудителя;
 • введение единых критериев оценки эффективности проводимой профилактики перинатального инфицирования ВИЧ;
 • снижение риска инфицирования ВИЧ женщин во время беременности, уменьшения уровня контагиозности беременных женщин с ВИЧ-инфекцией, и, как следствие, минимизация риска инфицирования ребенка.
 В основу Рекомендаций положены рекомендации ВОЗ 2015 и 2016 гг., Педиатрической европейской сети по лечению ВИЧ-инфекции у детей (PENTA) 2015 г., Европейского клинического общества по СПИДу (EACS) 2016 г., Департамента общественного здоровья США (DHHS) 2016 г. В Рекомендациях учтены требования и положения, предусмотренные Порядком оказания медицинской помощи при заболевании, вызываемом вирусом иммунодефицита человека (ВИЧ-инфекции) и Стандартами оказания первичной специализированной медицинской помощи беременным, роженицам при заболевании, вызываемом вирусом иммунодефицита человека (ВИЧ-инфекции), Стандартами оказания первичной специализированной медицинской помощи детям, рожденным ВИЧ-инфицированными матерями.
 Целевая аудитория данных клинических рекомендаций. Специалисты, имеющие высшее медицинское образование по следующим специальностям:
 • Инфекционные болезни.
 • Педиатрия.
 • Неонатология.
 • Общая врачебная практика (семейная медицина).
 • Акушерство и гинекология.
 • Терапия.
 Рекомендации обсуждены и одобрены членами Национальной ассоциации специалистов в области профилактики, лечения и диагностики ВИЧ-инфекции, рабочей группой Профильной комиссии по проблемам диагностики и лечения ВИЧ-инфекции Минздрава России.
 В данных клинических рекомендациях все сведения ранжированы по уровню достоверности (доказательности) в зависимости от количества и качества исследований по данной проблеме.
 Таблица I. Уровни доказательств в соответствии с международными критериями [CDC, 2016].
Уровень достоверности Доказательства
1 По крайней мере, 1 рандомизированное контролируемое исследование
2 По меньшей мере, 1 контролируемое исследование без рандомизации или наблюдательное клиническое исследование с длительным опытом медицинской практики
3 Отчет экспертного комитета или мнение и/или клинический опыт экспертов

 Таблица II. Уровни убедительности рекомендаций.
Уровень убедительности Основания
A Уровень доказательства 1 (сильная)
в Уровень доказательства 2 (умеренная)
с Уровень доказательства 3 (допустимая)

 Порядок обновления клинических рекомендаций.
 Клинические рекомендации обновляются каждые 2 года.

Приложение А3.

Связанные документы.
 • Приказ МЗ РФ от 16 сентября 2003 года № 442 «Об утверждении учетных форм для регистрации детей, рожденных ВИЧ-инфицированными матерями».
 • Приказ МЗиСР от 17 марта 2006 года № 166 «Об утверждении инструкции по заполнению годовой формы федерального государственного статистического наблюдения № 61 «Сведения о контингентах больных ВИЧ-инфекцией».
 • Приказ МЗ РФ от 1 ноября 2012 года № 572н «Об утверждении Порядка оказания медицинской помощи по профилю акушерство и гинекология (за исключением использования вспомогательных репродуктивных технологий)».
 • Приказ МЗ РФ от 8 ноября 2012 года № 689н «Об утверждении порядка оказания медицинской помощи взрослому населению при заболевании, вызываемом вирусом иммунодефицита человека (ВИЧ-инфекции)».
 • Приказ Росстата РФ от 30,12,2015 г. 672 «Об утверждении статистического инструментария для организации Министерством здравоохранения Российской Федерации федерального статистического наблюдения в сфере здравоохранения».
 • Санитарные правила СП 3,1,5,2826-10 Профилактика ВИЧ-инфекции , утвержденные 11 января 2011 года, с изменениями №1, утвержденными 21 июля 2016 года.
 • Федеральный закон от 30 марта 1995 г. 38-ФЗ «О предупреждении распространения в Российской Федерации заболевания, вызываемого вирусом иммунодефицита человека (ВИЧ-инфекции)».

Приложение В.

Информация для пациентов.
 После диагностики ВИЧ-инфекции у женщины требуется регулярное наблюдение врача-инфекциониста и врача акушера-гинеколога для планирования семьи и своевременной постановки на диспансерный учет по беременности. Течение беременности на фоне ВИЧ-инфекции предполагает плановую диспансеризацию и контролируемое лечение антиретровирусными препаратами во время беременности и родов, с отказом от грудного вскармливания. Новорожденный после родов также нуждается в постоянном наблюдении с плановым исключением риска заражения и ПЦР-диагностикой ВИЧ-инфекции, предпочтительно до возраста 4-6 месяцев не менее чем двукратно. Также ребенку необходим месячный курс антиретровирусных препаратов после родов, с обеспечением последующего профилактического приема ко-тримоксазола до исключения ВИЧ-инфекции. 6.

Связанные заболевания

Связанные клинические рекомендации

Связанные стандарты мед. помощи

42a96bb5c8a2acfb07fc866444b97bf1
Доступно только при использовании PRO аккаунта
Модератор контента: Васин А.С.


  1. Киберис НЕ является интернет-магазином и НЕ осуществляет закупку, хранение, продажу и доставку препаратов. Ресурс выступает лишь в роли посредника между вами и производителем препаратов или аптечными пунктами, которые и осуществляют поставку.
  2. На Киберис размещены описания препаратов, часть из которых предназначена только для врачей. Данная информация не может быть использована пациентами для принятия решения об использовании препаратов, их отмене или коррекции дозировок.
  3. Ничто в представленной информации не должно быть истолковано как призыв использовать данные препараты.
  4. К Киберис не могут быть обращены претензии по поводу любого ущерба или вреда, понесенного в результате использования размещенной на сайте информации.