МКБ-10 коды
|
|
Вступление
МКБ 10:
М94.2, М94, 8.
Год утверждения (частота пересмотра):
2016 (пересмотр каждые 3 года).
ID:
КР420.
URL:
Профессиональные ассоциации:
• Общероссийская общественная организация Ассоциация травматологов-ортопедов России (АТОР).
Утверждены.
на заседании Президиума АТОР XX.XX.2016 г. г. Москва __ __________201_ г.
Согласованы.
Научным советом Министерства Здравоохранения Российской Федерации __ __________201_ г.
М94.2, М94, 8.
Год утверждения (частота пересмотра):
2016 (пересмотр каждые 3 года).
ID:
КР420.
URL:
Профессиональные ассоциации:
• Общероссийская общественная организация Ассоциация травматологов-ортопедов России (АТОР).
Утверждены.
на заседании Президиума АТОР XX.XX.2016 г. г. Москва __ __________201_ г.
Согласованы.
Научным советом Министерства Здравоохранения Российской Федерации __ __________201_ г.
Профессиональные ассоциации
• Общероссийская общественная организация Ассоциация травматологов-ортопедов России (АТОР).
Список сокращений
ХМ - хондромаляция.
МРТ - магнитно-резонансная томография.
МКХАП - мозаичная костно-хрящевая артропластика.
МРТ - магнитно-резонансная томография.
МКХАП - мозаичная костно-хрящевая артропластика.
Описание
Локальные повреждения хряща коленного сустава (хондромаляция - ХМ) - это нарушения целостности его хрящевого покрова, возникающие в результате травм или заболеваний, ограниченные преимущественно одним отделом сустава, распространяющиеся на глубину суставного хряща или достигающие субхондральной кости при отсутствии распространённого дегенеративно-дистрофического поражения сустава.
Впервые описание ХМ сделано вudinger в 1906 году, а термин «хондромаляция» использовал Aleman в 1928 году при описании дегенерации хряща надколенника.
Впервые описание ХМ сделано вudinger в 1906 году, а термин «хондромаляция» использовал Aleman в 1928 году при описании дегенерации хряща надколенника.
Причины
Причиной повреждений хряща являются острая травма или хроническая микротравматизация коленного сустава. Зачастую, патология хряща является вторичной и развивается при наличии разрывов менисков и связок коленного сустава. Как острое, так и хроническое повреждение ведёт к прогрессирующему разрушению этой важнейшей структуры коленного сустава и в конечном итоге способствует развитию деформирующего артроза.
Эпидемиология
Повреждения хряща являются частой причиной болей и нарушения функции коленного сустава, и выявляются как изолированно, так и в сочетании с другой патологией у 14-26% больных [1, 2, 3].
М94,8. Другие уточненные поражения хрящей.
1,4 Код по МКБ 10.
М94,2. Хондромаляция.М94,8. Другие уточненные поражения хрящей.
Классификация
Для оценки степени тяжести острых и хронических повреждений суставного хряща разработаны многочисленные классификации (уровень доказательности 2+, рейтинг рекомендаций - В) [4]. Наибольшее распространение в клинической практике из-за своей простоты получили системы, предложенные Outerbridge в 1961 [5] и вauer, Jackson в 1988 [6].
Outerbridge [5] описал четыре степени повреждения хряща:
- I степень - локальный отёк и размягчение хряща,.
- II степень - поверхностное разволокнение, фрагментация и растрескивание хряща на участке диаметром не более 1,25.
- III степень - не полнослойная фибрилляция, фрагментация и растрескивание хряща диаметром более 1,25.
- IV степень - дефект хряща с обнажением субхондральной кости.
Bauer и Jackson [6] выделили шесть типов повреждения хряща:
I тип - линейная трещина хряща;
II тип - растрескивание хряща неправильной звёздчатой формы;
III тип - лоскутное повреждение;
IV тип - повреждение по типу кратера, проникающее до субхондральной кости;
V тип - разволокнение хряща;
VI тип - дегенеративный (обнажение субхондральной кости с фибрилляцией хряща у краёв дефекта).
По мнению авторов, преимущественной причиной повреждений I - IV типа являются травматические факторы, в то время как V и VI тип в основном выявляются при дегенеративно-дистрофических заболеваниях коленного сустава. При описании состояния суставного хряща кроме вида и глубины повреждения, принято отмечать его размеры, а также анатомическую и функциональную локализацию (зоны, испытывающие максимальную механическую нагрузку, не нагружаемые области).
Наиболее распространенная классификация повреждений суставного хряща, основанная на данных магнитно-резонансной томографии, разработана Yulish в. S.et alD 1987), авторы выделили 4 степени деструкции в зависимости от изменений сигнала внутри хрящевого слоя и на уровне дна дефекта:
1 степень - изменения внутри хряща без нарушения его целостности;
2 степень - нарушение непрерывности хряща средней степени с локальными повреждениями до 50% глубины;
3 степень - тяжелое нарушение непрерывности хряща с локальными изменениями более чем на 50%;
4 степень - отсутствие суставного хряща, обнажение субхондральной кости.
Наиболее исчерпывающей, обстоятельной и всесторонней, является система оценки повреждений хряща, предложенная Международным Обществом Восстановления Хряща (ICRS - International сartilage Repair Society) (2000):
При рассекающем остеохондрите (болезни Кенига) выделяют 4 стадии:
1 стадия - размягчение хряща без нарушения его целостности;
2 стадия - частичное отделение участка хряща, стабильное при исследовании;
3 стадия - нарушение непрерывности, в связи с гибелью хряща на месте, без дислокации;
4 стадия-нарушение непрерывности хряща с образованием свободного ; фрагмента, который может находиться в пределах образовавшегося дефекта или за его пределами.
Дефекты хряща травматического генеза классифицируют следующим образом:
0 степень (норма): Хрящ без макроскопически заметных дефектов;
1 степень (почти норма): Поверхностное поражение хряща;
1А. хрящ с интактной поверхностью, но мягкий при зондировании и/или с некоторым разволокнением;
1B. хрящ с поверхностными щелями и трещинами;
2 степень (патология): Повреждение распространяется глубже, но менее, чем на 50% глубины хряща;
3 степень (тяжелая патология): Дефект проникает более, чем на 50% глубины хряща, но не проникает в субхондральною кость;
3А. дефекты, не достигающие кальцифицированного слоя;
3B. дефекты, затрагивающие кальцифицированный слой;
3C. дефекты, распространяющиеся через кальцифицированный слой, но не затрагивающие субхондральную костную пластинку;
3D. отек хряща (так же включен в эту группу);
4 степень (тяжелая патология): Полнослойные остеохондральные поражения;
4A. дефект распространяется на субхондральную пластинку;
4D. дефект проникает в подлежащую кость.
Outerbridge [5] описал четыре степени повреждения хряща:
- I степень - локальный отёк и размягчение хряща,.
- II степень - поверхностное разволокнение, фрагментация и растрескивание хряща на участке диаметром не более 1,25.
- III степень - не полнослойная фибрилляция, фрагментация и растрескивание хряща диаметром более 1,25.
- IV степень - дефект хряща с обнажением субхондральной кости.
Bauer и Jackson [6] выделили шесть типов повреждения хряща:
I тип - линейная трещина хряща;
II тип - растрескивание хряща неправильной звёздчатой формы;
III тип - лоскутное повреждение;
IV тип - повреждение по типу кратера, проникающее до субхондральной кости;
V тип - разволокнение хряща;
VI тип - дегенеративный (обнажение субхондральной кости с фибрилляцией хряща у краёв дефекта).
По мнению авторов, преимущественной причиной повреждений I - IV типа являются травматические факторы, в то время как V и VI тип в основном выявляются при дегенеративно-дистрофических заболеваниях коленного сустава. При описании состояния суставного хряща кроме вида и глубины повреждения, принято отмечать его размеры, а также анатомическую и функциональную локализацию (зоны, испытывающие максимальную механическую нагрузку, не нагружаемые области).
Наиболее распространенная классификация повреждений суставного хряща, основанная на данных магнитно-резонансной томографии, разработана Yulish в. S.et alD 1987), авторы выделили 4 степени деструкции в зависимости от изменений сигнала внутри хрящевого слоя и на уровне дна дефекта:
1 степень - изменения внутри хряща без нарушения его целостности;
2 степень - нарушение непрерывности хряща средней степени с локальными повреждениями до 50% глубины;
3 степень - тяжелое нарушение непрерывности хряща с локальными изменениями более чем на 50%;
4 степень - отсутствие суставного хряща, обнажение субхондральной кости.
Наиболее исчерпывающей, обстоятельной и всесторонней, является система оценки повреждений хряща, предложенная Международным Обществом Восстановления Хряща (ICRS - International сartilage Repair Society) (2000):
При рассекающем остеохондрите (болезни Кенига) выделяют 4 стадии:
1 стадия - размягчение хряща без нарушения его целостности;
2 стадия - частичное отделение участка хряща, стабильное при исследовании;
3 стадия - нарушение непрерывности, в связи с гибелью хряща на месте, без дислокации;
4 стадия-нарушение непрерывности хряща с образованием свободного ; фрагмента, который может находиться в пределах образовавшегося дефекта или за его пределами.
Дефекты хряща травматического генеза классифицируют следующим образом:
0 степень (норма): Хрящ без макроскопически заметных дефектов;
1 степень (почти норма): Поверхностное поражение хряща;
1А. хрящ с интактной поверхностью, но мягкий при зондировании и/или с некоторым разволокнением;
1B. хрящ с поверхностными щелями и трещинами;
2 степень (патология): Повреждение распространяется глубже, но менее, чем на 50% глубины хряща;
3 степень (тяжелая патология): Дефект проникает более, чем на 50% глубины хряща, но не проникает в субхондральною кость;
3А. дефекты, не достигающие кальцифицированного слоя;
3B. дефекты, затрагивающие кальцифицированный слой;
3C. дефекты, распространяющиеся через кальцифицированный слой, но не затрагивающие субхондральную костную пластинку;
3D. отек хряща (так же включен в эту группу);
4 степень (тяжелая патология): Полнослойные остеохондральные поражения;
4A. дефект распространяется на субхондральную пластинку;
4D. дефект проникает в подлежащую кость.
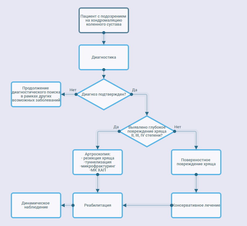
Диагностика
Для диагностики ХМ и других повреждений хряща коленного сустава применяют следующие методы:
- Клинический (жалобы и анамнез заболевания, объективный осмотр пациента).
- Лучевой (рентгенография, МРТ).
- Артроскопию.
Уровень убедительности рекомендаций С (уровень достоверности доказательств - 2+).
Комментарии. Основной жалобой у всех пациентов с локальными повреждениями хряща являются боли в коленном суставе. У большинства больных они ноющие, усиливающиеся после физической нагрузки и при перемене погоды. У трети пациентов боли носят иной характер: острые схваткообразные, возникающие и усиливающиеся при ходьбе, особенно вверх и вниз по ступенькам лестницы. Локализация болевого синдрома определяется внутрисуставным местом повреждения хряща: при изолированной хондромаляции надколенника отмечаются фронтальные боли, при повреждении хряща внутреннего отдела бедренно-большеберцового сустава они распространяются по передневнутренней поверхности сустава, а при повреждении хряща наружного отдела бедренно-большеберцового сустава - по передненаружной поверхности сустава. У четверти пациентов боли носят разлитой характер без чёткой локализации [8].
Характерной жалобой пациентов с ХМ сустава является крепитация, называемая ими «хрустом» в суставе. Периодическая припухлость сустава свойственна менее чем половине пациентов.
Амплитуда движений у большинства пациентов с повреждениями хряща полная, у трети больных отмечаются периодические мягкие легкоустранимые блокады. Около трети больных с локальной ХМ жалуются на чувство неустойчивости в суставе (в зарубежной литературе этот симптом называют «giving way»- «синдром соскальзывания»).
Корреляции между степенью ХМ и выраженностью пальпаторной болезненности не отмечено. У каждого пятого пациента с ХМ различной степени локализовать болезненность не удаётся, она распространена по всему суставу.
Синовит коленного сустава в виде диффузного уплотнения синовиальной оболочки наблюдается менее чем у половины больных, выпот в суставе, в основном, отсутствует.
Для ХМ различной степени характерно ограничение активного сгибания до 45-50 градусов, пассивное сгибание и разгибание соответствуют физиологической норме (показателям контралатерального здорового сустава). Умеренная гипотрофия мышц бедра и голени обнаруживается почти у половины больных. Довольно частым симптомом при ХМ является крепитация при активных и пассивных движениях в коленном суставе [8, 9].
Уровень убедительности рекомендаций С (уровень достоверности доказательств - 2+).
Уровень убедительности рекомендаций С (уровень достоверности доказательств - 2+).
Комментарии. При ХМ I-II степени на рентгенограммах признаки костно-хрящевой патологии отсутствуют, при III-IV степени выявляется незначительный субхондральный склероз. Неспецифическими рентгенологическими признаками ХМ можно считать затемнение верхнего заворота и ромбовидного пространства.
• Рекомендована магнитно-резонансная томография коленного сустава как высокоинформативный метод оценки состояния хряща [7].
Уровень убедительности рекомендаций С (уровень достоверности доказательств - 2+).
Комментарии. По изменению интенсивности сигнала и нарушению непрерывности контура суставной поверхности часто удаётся идентифицировать поверхностные повреждения глубиной до 1 а при увеличении размеров дефекта до 3 мм точность диагностики приближается к 100%.
Уровень убедительности рекомендаций С (уровень достоверности доказательств - 2+).
Комментарии. Для I степени повреждения (по Outerbridge, 1961) характерны отек и размягчение при пальпации хряща или легкая его фибрилляция на участке диаметром до 1 при II степени отмечается легкая фибрилляция хряща на участке диаметром более 2 см или грубая фибрилляция суставной поверхности диаметром менее 1 см только на одной из сочленяющихся поверхностей; при III степени имеет место грубая фибрилляция диаметром более 1 см на одной из суставных поверхностей или менее 1 см на обоих суставных поверхностях, возможно изолированное обнажение субхондральной кости диаметром до 2 IV степень сопровождается обнажением субхондральной кости на участке диаметром более 2 мм при дегенеративных изменениях окружающей хрящевой ткани.
- Клинический (жалобы и анамнез заболевания, объективный осмотр пациента).
- Лучевой (рентгенография, МРТ).
- Артроскопию.
2,1 Жалобы и анамнез.
• При обследовании пациента рекомендован тщательный сбор анамнеза и проведение клинического осмотра [4, 12].Уровень убедительности рекомендаций С (уровень достоверности доказательств - 2+).
Комментарии. Основной жалобой у всех пациентов с локальными повреждениями хряща являются боли в коленном суставе. У большинства больных они ноющие, усиливающиеся после физической нагрузки и при перемене погоды. У трети пациентов боли носят иной характер: острые схваткообразные, возникающие и усиливающиеся при ходьбе, особенно вверх и вниз по ступенькам лестницы. Локализация болевого синдрома определяется внутрисуставным местом повреждения хряща: при изолированной хондромаляции надколенника отмечаются фронтальные боли, при повреждении хряща внутреннего отдела бедренно-большеберцового сустава они распространяются по передневнутренней поверхности сустава, а при повреждении хряща наружного отдела бедренно-большеберцового сустава - по передненаружной поверхности сустава. У четверти пациентов боли носят разлитой характер без чёткой локализации [8].
Характерной жалобой пациентов с ХМ сустава является крепитация, называемая ими «хрустом» в суставе. Периодическая припухлость сустава свойственна менее чем половине пациентов.
Амплитуда движений у большинства пациентов с повреждениями хряща полная, у трети больных отмечаются периодические мягкие легкоустранимые блокады. Около трети больных с локальной ХМ жалуются на чувство неустойчивости в суставе (в зарубежной литературе этот симптом называют «giving way»- «синдром соскальзывания»).
2,2 Физикальное обследование.
Основным симптомом при объективном обследовании пациентов с ограниченными повреждениями хряща коленного сустава является пальпаторная болезненность, чаще располагающаяся в проекции повреждения, реже без чёткой локализации.Корреляции между степенью ХМ и выраженностью пальпаторной болезненности не отмечено. У каждого пятого пациента с ХМ различной степени локализовать болезненность не удаётся, она распространена по всему суставу.
Синовит коленного сустава в виде диффузного уплотнения синовиальной оболочки наблюдается менее чем у половины больных, выпот в суставе, в основном, отсутствует.
Для ХМ различной степени характерно ограничение активного сгибания до 45-50 градусов, пассивное сгибание и разгибание соответствуют физиологической норме (показателям контралатерального здорового сустава). Умеренная гипотрофия мышц бедра и голени обнаруживается почти у половины больных. Довольно частым симптомом при ХМ является крепитация при активных и пассивных движениях в коленном суставе [8, 9].
2,3 Лабораторная диагностика.
• Рекомендовано проводить лабораторную диагностику с целью уточнения общего состояния пациента в качестве предоперационного обследования (стандартные анализы крови, мочи, коагулограмма и другие по показаниям) [12].Уровень убедительности рекомендаций С (уровень достоверности доказательств - 2+).
2,4 Инструментальная диагностика.
• Рекомендована рентгенография коленного сустава, но информативность невысокая [9, 11, 34].Уровень убедительности рекомендаций С (уровень достоверности доказательств - 2+).
Комментарии. При ХМ I-II степени на рентгенограммах признаки костно-хрящевой патологии отсутствуют, при III-IV степени выявляется незначительный субхондральный склероз. Неспецифическими рентгенологическими признаками ХМ можно считать затемнение верхнего заворота и ромбовидного пространства.
• Рекомендована магнитно-резонансная томография коленного сустава как высокоинформативный метод оценки состояния хряща [7].
Уровень убедительности рекомендаций С (уровень достоверности доказательств - 2+).
Комментарии. По изменению интенсивности сигнала и нарушению непрерывности контура суставной поверхности часто удаётся идентифицировать поверхностные повреждения глубиной до 1 а при увеличении размеров дефекта до 3 мм точность диагностики приближается к 100%.
2,5 Иная диагностика.
• Рекомендована диагностическая артроскопия, которая по изменению цвета, блеска, плотности хряща, наличию разволокнения, позволяет установить локализацию и степень повреждения хряща надколенника и мыщелков бедренной и большеберцовой костей [9, 10].Уровень убедительности рекомендаций С (уровень достоверности доказательств - 2+).
Комментарии. Для I степени повреждения (по Outerbridge, 1961) характерны отек и размягчение при пальпации хряща или легкая его фибрилляция на участке диаметром до 1 при II степени отмечается легкая фибрилляция хряща на участке диаметром более 2 см или грубая фибрилляция суставной поверхности диаметром менее 1 см только на одной из сочленяющихся поверхностей; при III степени имеет место грубая фибрилляция диаметром более 1 см на одной из суставных поверхностей или менее 1 см на обоих суставных поверхностях, возможно изолированное обнажение субхондральной кости диаметром до 2 IV степень сопровождается обнажением субхондральной кости на участке диаметром более 2 мм при дегенеративных изменениях окружающей хрящевой ткани.
|
|
Лечение
Обзор эффективности применяемых методик лечения. Ограниченные репаративные возможности гиалинового хряща взрослого человека, как правило, не позволяют восстановить дефект суставной поверхности, что постепенно приводит к развитию дегенеративно-дистрофического поражения коленного сустава. Поэтому в клинической практике при локальных повреждениях хряща применяются разнообразные операции, заключающиеся в мезенхимальной стимуляции, содействии восстановлению дефекта за счёт формирования кровяного сгустка и миграции стволовых клеток из костного мозга, либо имплантации новых клеток, способных к хондрогенезу: шейвинг поражённого хряща или его полное иссечение, перфорация субхондральной кости путём туннелизации, абразивной хондропластики, создание микропереломов, костно-хрящевая аллопластика, трансплантация надкостницы, надхрящницы, мезенхимальных стволовых клеток, культуры аутогенных хондроцитов, мозаичная костно-хрящевая аутопластика [11, 12, 13, 14]. Предложены различные синтетические и натуральные (коллагеновые, фибриновые, гиалуроновые ) гели и клеи, биодеградирующие и углеродные матрицы, использующиеся как самостоятельно, так и в качестве переносчика хондроцитов или цитокинов, например, инсулиноподобного фактора роста - IGF-1, трансформирующего фактора роста - TGF-β и других.
В 1925 г. Левен и Фрунд первыми сообщили об успешном лечении посттравматической ХМ операцией шейвинга: иссечение разволокнённого хряща до здоровой ткани без обнажения субхондральной кости (уровень доказательности 2+; рейтинг рекомендаций - С) [8].
В. Д. Чаклин в 1939 г. на основании хороших результатов у 77% пролеченных им больных рекомендовал в случае полного иссечения хряща укрывать образовавшийся дефект фасцией на питающей ножке, что по его данным стимулировало замещение поражённого хряща фиброзной тканью (уровень доказательности 2-; рейтинг рекомендаций - С) [8, 15].
Изучение непосредственных исходов и отдалённых результатов шейвинга поражённого хряща привело к различным взглядам на эффективность этой операции: одни авторы сообщали о хороших результатах у большинства пациентов независимо от количества иссечённого хряща, тогда как другие считали, что это вмешательство показано при начальной степени хондромаляции, а распространённое и глубокое поражение хряща обуславливает однозначно плохие результаты [11, 12, 13, 16, 17].
Ogilvie-Harris и Jackson (1984) добились стойких положительных результатов артроскопически выполненного шейвинга, особенно при посттравматической хондромаляции (уровень доказательности 2+; рейтинг рекомендаций - С) [8]. В то же время Dandy (1987), подчёркивая плохие отдалённые исходы шейвинга при артротомии, считает, что трудно ожидать стойкого длительного благоприятного эффекта артроскопической операции (уровень доказательности 2+; рейтинг рекомендаций - С).
Для лечения поздних стадий хондромаляции и деформирующего артроза Pridie (1959) предложил иссекать поражённый хрящ до субхондральной кости с рассверливанием её, рассчитывая на заполнение образовавшегося дефекта фиброзной тканью (уровень доказательности 2+; рейтинг рекомендаций - С) [9, 12].
Дальнейшие клинические исследования доказали, что операция шейвинга показана при диффузном поверхностном поражении хряща, а его полное иссечение с рассверливанием субхондральной кости - при III-IV степенях хондромаляции [8, 11].
Более радикальное иссечение суставной поверхности (хряща с субхондральной костью), названное Ficat с соавторами (1979) операцией спонгиализации, привело к образованию на месте дефекта ткани макроскопически сходной с хрящевой, отличавшейся гистологически увеличением количества клеточных элементов и уменьшением содержания коллагеновых волокон II типа (Radin et al., 1986) (уровень доказательности 2+; рейтинг рекомендаций - С) [9,11]. Аналогичную операцию, выполняемую артроскопически, Johnson-Nurse и Dandy в 1985 назвали абразивной хондропластикой [8]. В экспериментах на кроликах было продемонстрировано, что абразивная хондропластика и туннелизация субхондральной кости стимулируют восстановление больших участков суставной поверхности, однако уже через год происходят фибрилляция и постепенное разрушение хрящеподобной ткани, особенно при избыточных нагрузках [18].
Steаdman с соавторами в 1997 [19] предложили операцию создания микропереломов , при которой артроскопическим шилом формируются множественные отверстия в субхондральной кости глубиной 2-4 мм на расстоянии 3-4 мм друг от друга. Авторы считают, что положительный результат операции обеспечивается формированием суперсгустка , являющегося оптимальной средой для плюрипотентных клеток костного мозга, обеспечивающих замещение дефекта хряща. Применение данного хирургического вмешательства более чем у 1800 пациентов позволило добиться хороших отдалённых результатов у 76% больных в период от 2 до 11 лет после операции (Steadman et al., 2001) (уровень доказательности 2+; рейтинг рекомендаций - С).
По данным Д.А. Маланина [12] из трёх методик мезенхимальной стимуляции (туннелизация, абразивная хондропластика и микропереломы) лучшие исходы по эффективности гистотопографического восстановления суставной поверхности наблюдаются после субхондральной туннелизации дефектов, а к факторам риска прогрессирования патологического процесса, создающим неблагоприятные условия для хондрорегенерации, следует относить возраст старше 35 лет, избыточную массу тела, сочетанную внутрисуставную патологию (повреждения связок, менисков), нарушение равномерного распределения нагрузки на суставные поверхности, сохранение высокого уровня физической активности после появления симптомов повреждения гиалинового хряща (уровень доказательности 2+; рейтинг рекомендаций - С).
Неудовлетворённость хирургов результатами операций на повреждённом хряще и субхондральной кости при локальных дефектах суставной поверхности и развитие дегенеративно-дистрофического поражения сустава в отдалённом периоде привела к теоретическому обоснованию и практической разработке вмешательств, направленных на трансплантацию биологического материала, обладающего высоким хондрогенным потенциалом [17, 20, 21, 22, 23, 24, 25, 26, 27, 28].
Newman [17] считает пересадку костно-хрящевых аллотрансплантатов идентичных размеров и локализации оптимальным методом замещения обширных дефектов суставной поверхности у молодых пациентов, а также при ревизионных операциях (уровень доказательности 2+; рейтинг рекомендаций - С). Потенциальная возможность трансмиссии вирусов гепатитов В и С или ВИЧ-инфекции ограничивает широкое клиническое использование аллотрансплантатов. Продолжается дискуссия о способах их предоперационной подготовки: свежезабранные аллотрансплантаты обладают высокой жизнеспособностью хондроцитов и низким потенциалом костного сращения из-за выраженной иммуногенной реакции, тогда как их замораживание, снижая иммуногенность кости, крайне негативно влияет на клетки хряща [29]. В настоящее время разработаны специальные наборы инструментов, позволяющие добиться пересадки оптимального по размеру аллотрансплантата, восстановить дефект суставной поверхности и стабильно фиксировать трансплантат путём его установки прессфит или с помощью рассасывающихся винтов [8]. По сообщениям сonvery с соавторами [14] вeaver с соавторами данные вмешательства обеспечивают хорошие отдалённые результаты у 72-77,5% пациентов при отдалённых сроках наблюдения от 2 до 10 лет.
Одной из наиболее перспективных операций при локальных глубоких повреждениях хряща коленного сустава, позволяющих по данным гистологического исследования восстановить гиалиновый хрящ, представляется пересадка культуры аутохондроцитов под периостальный лоскут [24, 31, 32]. Основными этапами данного метода являются артроскопический забор хрящевой ткани из не нагружаемых зон медиального или латерального мыщелков бедренной кости, её культивирование в течение 3-4 недель для выращивания 10-12 миллионов жизнеспособных хондроцитов, имплантация культуры хондроцитов в область повреждения под периостальный лоскут, взятый из медиального мыщелка большеберцовой кости [13]. Субпериостальная имплантация культуры аутогенных хондроцитов позволила достичь хороших отдалённых результатов у 84-97% пациентов через 2-12 лет после операции (уровень доказательности 2+; рейтинг рекомендаций - С).
В последние годы в клинической практике всё шире применяется мозаичная костно-хрящевая аутопластика (МКХАП) [33]. Показаниями к ней служат ограниченные по площади глубокие дефекты суставного хряща III-IV степени по Outerbridge, возникающие в результате острой травмы или хронической травматизации сустава, рассекающий остеохондрит мыщелков бедра (болезнь Кёнига), остеохондральные переломы. Операция противопоказана у пациентов старше 60 лет, при тотальном дегенеративно-дистрофическом поражении сустава, выраженном синовите, инфекционном воспалении, опухолях формирующих его костей, деформации и нестабильности [34]. Большинство авторов считает, что данная методика позволяет идеально заместить участок поражённой суставной поверхности в области концентрации нагрузок костно-хрящевым аутотрансплантатом цилиндрической формы, взятым с менее нагружаемой части наружного и внутреннего мыщелков бедренной кости или межмыщелковой ямки кпереди от места прикрепления передней крестообразной связки [35, 36]. По данным гистологического исследования и артроскопии в отдалённом периоде сформировавшийся хрящ наиболее приближен к гиалиновому [33] (уровень доказательности 2+; рейтинг рекомендаций - С).
Уровень убедительности рекомендаций В (уровень достоверности доказательств - 2+).
• Пациентам рекомендована комплексная терапия, обязательно включающая [10, 11]:
- ограничение общих физических нагрузок и нагрузки на сустав;
- лечебную физкультуру, занятия в бассейне;
- ритмические сокращения четырёхглавой мышцы бедра в положении разгибания коленного сустава, многократно повторяемые в течение дня;
- физиотерапевтические процедуры (лазеротерапия, ультразвук, озокерит, магнитотерапия, лекарственные фоно- и электрофорезы );
- нестероидные противовоспалительные препараты, например, диклофенак по 100-150 мг в сутки перорально в течение месяца с последующим назначением препарата по 1 таблетке в день в течение 2-3 недель.
Уровень убедительности рекомендаций С (уровень достоверности доказательств - 2+).
Комментарии. Дискутабельным остаётся вопрос о целесообразности применения препаратов, содержащих глюкозаминогликаны (глюкозамин сульфат и хондроитин сульфат) растительного или животного происхождения из-за отсутствия убедительных данных, достоверно подтверждающих их клиническую значимость при лечении острых и хронических повреждений суставного хряща.
По мнению отдельных авторов, комплекс консервативных мероприятий целесообразно дополнять курсовым внутрисуставным введением высокомолекулярных производных гиалуроновой кислоты.
• Консервативное лечение рекомендовано продолжительностью 1-1,5 месяца проводить в поликлинике или амбулаторном реабилитационном центре по месту жительства пациента [12].
Уровень убедительности рекомендаций С (уровень достоверности доказательств - 2+).
• При полном купировании болей и восстановлении функции коленного сустава пациентам рекомендовано приступать к обычным нагрузкам и занятиям спортом. При значительном снижении интенсивности болевого синдрома, но сохраняющемся дискомфорте в коленном суставе при нагрузках рекомендуется ограничить физическую активность и через 2-3 месяца пройти повторный курс консервативного лечения. Если консервативная терапия не привела к улучшению или оно было незначительным, то пациента госпитализируют для оперативного лечения [11, 34].
Уровень убедительности рекомендаций С (уровень достоверности доказательств - 2+).
Уровень убедительности рекомендаций С (уровень достоверности доказательств - 2+).
Комментарии. Большинство реконструктивных вмешательств или их отдельные этапы можно выполнить без артротомии, под эндоскопическим контролем.
Оперативное вмешательство проводится под проводниковой или местной анестезией с нейролептаналгезией или внутривенным наркозом.
При визуально выявленной I степени хондромаляции эндоскопия завершается промыванием сустава 1,5-2 литра 0,9% раствора хлорида натрия.
В случаях II и III степеней ХМ осуществляется резекция нестабильных участков пораженного хряща до здоровой ткани, используя артроскопические ножницы и корзинчатые выкусыватели или шейвер. В последние годы с этой целью широко применяют аблаторы, позволяющие в максимальной степени достичь выравнивания суставной поверхности. Резецировав хрящевые лоскуты и участки разволокнения, артроскопическим крючком проверяется целостность прилежащих тканей. При необходимости их дополнительно резецируют, эндоскопический этап операции завершается обильным (2-3 литра физиологического раствора хлорида натрия) промыванием сустава.
Наиболее тяжелые повреждения IV степени характеризуются обширной деструкцией суставного хряща с обнажением субхондральной кости. При этом артроскопическую резекцию хряща необходимо дополнять туннелизацией склерозированной субхондральной кости тонким шилом или спицей Киршнера или созданием микропереломов , формируя артроскопическим шилом множественные отверстия в субхондральной кости глубиной 2-4 мм на расстоянии 3-4 мм друг от друга. Следует отметить, что техники мезенхимальной стимуляции показаны при небольшом размере дефекта (до 4-5 мм) или его локализации в не нагружаемой зоне мыщелков бедренной или большеберцовой костей. При полнослойном дефекте, более 5 мм в диаметре, локализующемся в нагружаемой области мыщелков бедренной или большеберцовой костей, а также на надколеннике рекомендуется выполнение мозаичной костно-хрящевой аутопластики, пересадка культуры аутогенных хондроцитов или стволовых клеток.
Существенных различий в технике оперативных вмешательств при свежих и застарелых повреждениях хряща нет. Однако в ближайшем после травмы периоде артроскопия значительно затрудняется массивным внутрисуставным выпотом, содержащим кровь, а также выраженным отеком и кровоточивостью синовиальной оболочки.
Необходимо отметить, что при выявлении отдельных линейных трещин хряща артроскопическим крючком проверяется его подвижность. В случае отслойки хряща необходимо произвести резекцию этих участков. При лоскутных отрывах хряща от субхондральной кости лоскут удаляется, прилежащие края аккуратно сглаживаются, обнаженная субхондральная кость рассверливается спицей Киршнера.
• Мозаичная костно-хрящевая аутопластика (МКХАП) при лечении глубоких локальных повреждений хряща коленного сустава рекомендовано с целью замещения участка поражённой суставной поверхности, локализующейся в области концентрации нагрузок, костно-хрящевым аутотрансплантатом цилиндрической формы, взятым с менее нагружаемой части наружного или внутреннего мыщелков бедренной кости или межмыщелковой ямки, кпереди от места прикрепления передней крестообразной связки [8, 17, 27].
Уровень убедительности рекомендаций С (уровень достоверности доказательств - 2+).
Комментарии. Забор и пересадку аутотрансплантатов производят с помощью специального набора инструментов.
На этапе диагностической артроскопии определяется состояние всех внутрисуставных структур, уточняется локализация и площадь очага деструкции хряща, удаляются свободные внутрисуставные тела. Далее операцию мозаичной костно-хрящевой аутопластики выполняют эндоскопически или повторно обрабатывают операционное поле и выполняют артротомию. Если пересадку аутотрансплантатов проводят на наружном мыщелке бедренной кости, то предпочтительнее передненаружный доступ, при локализации деструктивного очага на внутреннем мыщелке - передневнутренний доступ. После артротомии размер и количество трансплантатов, необходимых для наиболее полного восполнения дефекта суставной поверхности, определяется специальными измерителями. Полыми фрезами необходимого диаметра осуществляется забор цилиндрических костно-хрящевых аутотрансплантатов высотой 15 - 20 мм из ненагружаемой части наружного или внутреннего мыщелков бедренной кости. В зоне деструкции суставной поверхности фрезой или сверлом формируются лунки, в которые помещаются костно-хрящевые аутотрансплантаты в необходимом количестве, они плотно вколачиваются, формируя ровную суставную поверхность мыщелков. Небольшое различие диаметров фрез для рассверливания лунок или свёрл для их формирования и забора трансплантатов (1 мм) обеспечивает плотную посадку (прессфит) пересаженных аутотрансплантатов, не требуя дополнительной фиксации. Как при заборе трансплантатов, так и формировании лунок, важно устанавливать фрезы/свёрла перпендикулярно к суставной поверхности для максимально точного восстановления её конгруентности. Донорские лунки у ряда больных можно заполнять цилиндрическими аутотрансплантатами соответствующего диаметра, полученными из зоны повреждения хряща в процессе формирования лунок, или аллотрансплантатами. У остальных пациентов донорские лунки при невозможности стабильной фиксации трансплантата оставляются незаполненными. Восстановив дефект суставной поверхности, необходимо проверить стабильность фиксации аутотрансплантатов при пассивных движениях в коленном суставе. Сустав дренируется, рана послойно ушивается. При пересадке одного-двух трансплантатов конечность не иммобилизируют, если пересажено три и более трансплантата накладывается задний гипсовый лонгет.
В 1925 г. Левен и Фрунд первыми сообщили об успешном лечении посттравматической ХМ операцией шейвинга: иссечение разволокнённого хряща до здоровой ткани без обнажения субхондральной кости (уровень доказательности 2+; рейтинг рекомендаций - С) [8].
В. Д. Чаклин в 1939 г. на основании хороших результатов у 77% пролеченных им больных рекомендовал в случае полного иссечения хряща укрывать образовавшийся дефект фасцией на питающей ножке, что по его данным стимулировало замещение поражённого хряща фиброзной тканью (уровень доказательности 2-; рейтинг рекомендаций - С) [8, 15].
Изучение непосредственных исходов и отдалённых результатов шейвинга поражённого хряща привело к различным взглядам на эффективность этой операции: одни авторы сообщали о хороших результатах у большинства пациентов независимо от количества иссечённого хряща, тогда как другие считали, что это вмешательство показано при начальной степени хондромаляции, а распространённое и глубокое поражение хряща обуславливает однозначно плохие результаты [11, 12, 13, 16, 17].
Ogilvie-Harris и Jackson (1984) добились стойких положительных результатов артроскопически выполненного шейвинга, особенно при посттравматической хондромаляции (уровень доказательности 2+; рейтинг рекомендаций - С) [8]. В то же время Dandy (1987), подчёркивая плохие отдалённые исходы шейвинга при артротомии, считает, что трудно ожидать стойкого длительного благоприятного эффекта артроскопической операции (уровень доказательности 2+; рейтинг рекомендаций - С).
Для лечения поздних стадий хондромаляции и деформирующего артроза Pridie (1959) предложил иссекать поражённый хрящ до субхондральной кости с рассверливанием её, рассчитывая на заполнение образовавшегося дефекта фиброзной тканью (уровень доказательности 2+; рейтинг рекомендаций - С) [9, 12].
Дальнейшие клинические исследования доказали, что операция шейвинга показана при диффузном поверхностном поражении хряща, а его полное иссечение с рассверливанием субхондральной кости - при III-IV степенях хондромаляции [8, 11].
Более радикальное иссечение суставной поверхности (хряща с субхондральной костью), названное Ficat с соавторами (1979) операцией спонгиализации, привело к образованию на месте дефекта ткани макроскопически сходной с хрящевой, отличавшейся гистологически увеличением количества клеточных элементов и уменьшением содержания коллагеновых волокон II типа (Radin et al., 1986) (уровень доказательности 2+; рейтинг рекомендаций - С) [9,11]. Аналогичную операцию, выполняемую артроскопически, Johnson-Nurse и Dandy в 1985 назвали абразивной хондропластикой [8]. В экспериментах на кроликах было продемонстрировано, что абразивная хондропластика и туннелизация субхондральной кости стимулируют восстановление больших участков суставной поверхности, однако уже через год происходят фибрилляция и постепенное разрушение хрящеподобной ткани, особенно при избыточных нагрузках [18].
Steаdman с соавторами в 1997 [19] предложили операцию создания микропереломов , при которой артроскопическим шилом формируются множественные отверстия в субхондральной кости глубиной 2-4 мм на расстоянии 3-4 мм друг от друга. Авторы считают, что положительный результат операции обеспечивается формированием суперсгустка , являющегося оптимальной средой для плюрипотентных клеток костного мозга, обеспечивающих замещение дефекта хряща. Применение данного хирургического вмешательства более чем у 1800 пациентов позволило добиться хороших отдалённых результатов у 76% больных в период от 2 до 11 лет после операции (Steadman et al., 2001) (уровень доказательности 2+; рейтинг рекомендаций - С).
По данным Д.А. Маланина [12] из трёх методик мезенхимальной стимуляции (туннелизация, абразивная хондропластика и микропереломы) лучшие исходы по эффективности гистотопографического восстановления суставной поверхности наблюдаются после субхондральной туннелизации дефектов, а к факторам риска прогрессирования патологического процесса, создающим неблагоприятные условия для хондрорегенерации, следует относить возраст старше 35 лет, избыточную массу тела, сочетанную внутрисуставную патологию (повреждения связок, менисков), нарушение равномерного распределения нагрузки на суставные поверхности, сохранение высокого уровня физической активности после появления симптомов повреждения гиалинового хряща (уровень доказательности 2+; рейтинг рекомендаций - С).
Неудовлетворённость хирургов результатами операций на повреждённом хряще и субхондральной кости при локальных дефектах суставной поверхности и развитие дегенеративно-дистрофического поражения сустава в отдалённом периоде привела к теоретическому обоснованию и практической разработке вмешательств, направленных на трансплантацию биологического материала, обладающего высоким хондрогенным потенциалом [17, 20, 21, 22, 23, 24, 25, 26, 27, 28].
Newman [17] считает пересадку костно-хрящевых аллотрансплантатов идентичных размеров и локализации оптимальным методом замещения обширных дефектов суставной поверхности у молодых пациентов, а также при ревизионных операциях (уровень доказательности 2+; рейтинг рекомендаций - С). Потенциальная возможность трансмиссии вирусов гепатитов В и С или ВИЧ-инфекции ограничивает широкое клиническое использование аллотрансплантатов. Продолжается дискуссия о способах их предоперационной подготовки: свежезабранные аллотрансплантаты обладают высокой жизнеспособностью хондроцитов и низким потенциалом костного сращения из-за выраженной иммуногенной реакции, тогда как их замораживание, снижая иммуногенность кости, крайне негативно влияет на клетки хряща [29]. В настоящее время разработаны специальные наборы инструментов, позволяющие добиться пересадки оптимального по размеру аллотрансплантата, восстановить дефект суставной поверхности и стабильно фиксировать трансплантат путём его установки прессфит или с помощью рассасывающихся винтов [8]. По сообщениям сonvery с соавторами [14] вeaver с соавторами данные вмешательства обеспечивают хорошие отдалённые результаты у 72-77,5% пациентов при отдалённых сроках наблюдения от 2 до 10 лет.
Одной из наиболее перспективных операций при локальных глубоких повреждениях хряща коленного сустава, позволяющих по данным гистологического исследования восстановить гиалиновый хрящ, представляется пересадка культуры аутохондроцитов под периостальный лоскут [24, 31, 32]. Основными этапами данного метода являются артроскопический забор хрящевой ткани из не нагружаемых зон медиального или латерального мыщелков бедренной кости, её культивирование в течение 3-4 недель для выращивания 10-12 миллионов жизнеспособных хондроцитов, имплантация культуры хондроцитов в область повреждения под периостальный лоскут, взятый из медиального мыщелка большеберцовой кости [13]. Субпериостальная имплантация культуры аутогенных хондроцитов позволила достичь хороших отдалённых результатов у 84-97% пациентов через 2-12 лет после операции (уровень доказательности 2+; рейтинг рекомендаций - С).
В последние годы в клинической практике всё шире применяется мозаичная костно-хрящевая аутопластика (МКХАП) [33]. Показаниями к ней служат ограниченные по площади глубокие дефекты суставного хряща III-IV степени по Outerbridge, возникающие в результате острой травмы или хронической травматизации сустава, рассекающий остеохондрит мыщелков бедра (болезнь Кёнига), остеохондральные переломы. Операция противопоказана у пациентов старше 60 лет, при тотальном дегенеративно-дистрофическом поражении сустава, выраженном синовите, инфекционном воспалении, опухолях формирующих его костей, деформации и нестабильности [34]. Большинство авторов считает, что данная методика позволяет идеально заместить участок поражённой суставной поверхности в области концентрации нагрузок костно-хрящевым аутотрансплантатом цилиндрической формы, взятым с менее нагружаемой части наружного и внутреннего мыщелков бедренной кости или межмыщелковой ямки кпереди от места прикрепления передней крестообразной связки [35, 36]. По данным гистологического исследования и артроскопии в отдалённом периоде сформировавшийся хрящ наиболее приближен к гиалиновому [33] (уровень доказательности 2+; рейтинг рекомендаций - С).
3,1 Консервативное лечение.
• Комплексное консервативное лечение рекомендовано при ХМ I-II степеней, если при клиническом обследовании сустава не выявляются симптомы повреждения капсульно-связочного аппарата или выраженного синовита с внутрисуставным скоплением жидкости, на стандартных рентгенограммах и МРТ коленного сустава отсутствуют признаки патологии [12, 34].Уровень убедительности рекомендаций В (уровень достоверности доказательств - 2+).
• Пациентам рекомендована комплексная терапия, обязательно включающая [10, 11]:
- ограничение общих физических нагрузок и нагрузки на сустав;
- лечебную физкультуру, занятия в бассейне;
- ритмические сокращения четырёхглавой мышцы бедра в положении разгибания коленного сустава, многократно повторяемые в течение дня;
- физиотерапевтические процедуры (лазеротерапия, ультразвук, озокерит, магнитотерапия, лекарственные фоно- и электрофорезы );
- нестероидные противовоспалительные препараты, например, диклофенак по 100-150 мг в сутки перорально в течение месяца с последующим назначением препарата по 1 таблетке в день в течение 2-3 недель.
Уровень убедительности рекомендаций С (уровень достоверности доказательств - 2+).
Комментарии. Дискутабельным остаётся вопрос о целесообразности применения препаратов, содержащих глюкозаминогликаны (глюкозамин сульфат и хондроитин сульфат) растительного или животного происхождения из-за отсутствия убедительных данных, достоверно подтверждающих их клиническую значимость при лечении острых и хронических повреждений суставного хряща.
По мнению отдельных авторов, комплекс консервативных мероприятий целесообразно дополнять курсовым внутрисуставным введением высокомолекулярных производных гиалуроновой кислоты.
• Консервативное лечение рекомендовано продолжительностью 1-1,5 месяца проводить в поликлинике или амбулаторном реабилитационном центре по месту жительства пациента [12].
Уровень убедительности рекомендаций С (уровень достоверности доказательств - 2+).
• При полном купировании болей и восстановлении функции коленного сустава пациентам рекомендовано приступать к обычным нагрузкам и занятиям спортом. При значительном снижении интенсивности болевого синдрома, но сохраняющемся дискомфорте в коленном суставе при нагрузках рекомендуется ограничить физическую активность и через 2-3 месяца пройти повторный курс консервативного лечения. Если консервативная терапия не привела к улучшению или оно было незначительным, то пациента госпитализируют для оперативного лечения [11, 34].
Уровень убедительности рекомендаций С (уровень достоверности доказательств - 2+).
3,2 Хирургическое лечение.
• У больных с повреждением хряща различной степени оперативное вмешательство рекомендовано начинать с диагностической артроскопии, которая в течение нескольких минут позволяет оценить состояние всех внутрисуставных структур, даёт возможность точно определить тяжесть, распространённость и локализацию повреждения суставного хряща [4, 9].Уровень убедительности рекомендаций С (уровень достоверности доказательств - 2+).
Комментарии. Большинство реконструктивных вмешательств или их отдельные этапы можно выполнить без артротомии, под эндоскопическим контролем.
Оперативное вмешательство проводится под проводниковой или местной анестезией с нейролептаналгезией или внутривенным наркозом.
При визуально выявленной I степени хондромаляции эндоскопия завершается промыванием сустава 1,5-2 литра 0,9% раствора хлорида натрия.
В случаях II и III степеней ХМ осуществляется резекция нестабильных участков пораженного хряща до здоровой ткани, используя артроскопические ножницы и корзинчатые выкусыватели или шейвер. В последние годы с этой целью широко применяют аблаторы, позволяющие в максимальной степени достичь выравнивания суставной поверхности. Резецировав хрящевые лоскуты и участки разволокнения, артроскопическим крючком проверяется целостность прилежащих тканей. При необходимости их дополнительно резецируют, эндоскопический этап операции завершается обильным (2-3 литра физиологического раствора хлорида натрия) промыванием сустава.
Наиболее тяжелые повреждения IV степени характеризуются обширной деструкцией суставного хряща с обнажением субхондральной кости. При этом артроскопическую резекцию хряща необходимо дополнять туннелизацией склерозированной субхондральной кости тонким шилом или спицей Киршнера или созданием микропереломов , формируя артроскопическим шилом множественные отверстия в субхондральной кости глубиной 2-4 мм на расстоянии 3-4 мм друг от друга. Следует отметить, что техники мезенхимальной стимуляции показаны при небольшом размере дефекта (до 4-5 мм) или его локализации в не нагружаемой зоне мыщелков бедренной или большеберцовой костей. При полнослойном дефекте, более 5 мм в диаметре, локализующемся в нагружаемой области мыщелков бедренной или большеберцовой костей, а также на надколеннике рекомендуется выполнение мозаичной костно-хрящевой аутопластики, пересадка культуры аутогенных хондроцитов или стволовых клеток.
Существенных различий в технике оперативных вмешательств при свежих и застарелых повреждениях хряща нет. Однако в ближайшем после травмы периоде артроскопия значительно затрудняется массивным внутрисуставным выпотом, содержащим кровь, а также выраженным отеком и кровоточивостью синовиальной оболочки.
Необходимо отметить, что при выявлении отдельных линейных трещин хряща артроскопическим крючком проверяется его подвижность. В случае отслойки хряща необходимо произвести резекцию этих участков. При лоскутных отрывах хряща от субхондральной кости лоскут удаляется, прилежащие края аккуратно сглаживаются, обнаженная субхондральная кость рассверливается спицей Киршнера.
• Мозаичная костно-хрящевая аутопластика (МКХАП) при лечении глубоких локальных повреждений хряща коленного сустава рекомендовано с целью замещения участка поражённой суставной поверхности, локализующейся в области концентрации нагрузок, костно-хрящевым аутотрансплантатом цилиндрической формы, взятым с менее нагружаемой части наружного или внутреннего мыщелков бедренной кости или межмыщелковой ямки, кпереди от места прикрепления передней крестообразной связки [8, 17, 27].
Уровень убедительности рекомендаций С (уровень достоверности доказательств - 2+).
Комментарии. Забор и пересадку аутотрансплантатов производят с помощью специального набора инструментов.
На этапе диагностической артроскопии определяется состояние всех внутрисуставных структур, уточняется локализация и площадь очага деструкции хряща, удаляются свободные внутрисуставные тела. Далее операцию мозаичной костно-хрящевой аутопластики выполняют эндоскопически или повторно обрабатывают операционное поле и выполняют артротомию. Если пересадку аутотрансплантатов проводят на наружном мыщелке бедренной кости, то предпочтительнее передненаружный доступ, при локализации деструктивного очага на внутреннем мыщелке - передневнутренний доступ. После артротомии размер и количество трансплантатов, необходимых для наиболее полного восполнения дефекта суставной поверхности, определяется специальными измерителями. Полыми фрезами необходимого диаметра осуществляется забор цилиндрических костно-хрящевых аутотрансплантатов высотой 15 - 20 мм из ненагружаемой части наружного или внутреннего мыщелков бедренной кости. В зоне деструкции суставной поверхности фрезой или сверлом формируются лунки, в которые помещаются костно-хрящевые аутотрансплантаты в необходимом количестве, они плотно вколачиваются, формируя ровную суставную поверхность мыщелков. Небольшое различие диаметров фрез для рассверливания лунок или свёрл для их формирования и забора трансплантатов (1 мм) обеспечивает плотную посадку (прессфит) пересаженных аутотрансплантатов, не требуя дополнительной фиксации. Как при заборе трансплантатов, так и формировании лунок, важно устанавливать фрезы/свёрла перпендикулярно к суставной поверхности для максимально точного восстановления её конгруентности. Донорские лунки у ряда больных можно заполнять цилиндрическими аутотрансплантатами соответствующего диаметра, полученными из зоны повреждения хряща в процессе формирования лунок, или аллотрансплантатами. У остальных пациентов донорские лунки при невозможности стабильной фиксации трансплантата оставляются незаполненными. Восстановив дефект суставной поверхности, необходимо проверить стабильность фиксации аутотрансплантатов при пассивных движениях в коленном суставе. Сустав дренируется, рана послойно ушивается. При пересадке одного-двух трансплантатов конечность не иммобилизируют, если пересажено три и более трансплантата накладывается задний гипсовый лонгет.
|
|
Реабилитация и амбулаторное лечение
• Рекомендовано. В послеоперационный период после резекции хряща и туннелизации субхондральной кости первую перевязку проводить на следующие сутки, пункцию сустава - на вторые сутки после операции. Ходьбу с дополнительной опорой на костыли без нагрузки на оперированную ногу разрешают со вторых суток. Упражнения лечебной физкультуры в виде ритмических сокращений мышц бедра и голени, движений пальцами стопы, а также пассивные и активные движения в коленном суставе по полной амплитуде рекомендуют со второго послеоперационного дня [10, 16, 34].
Уровень убедительности рекомендаций В (уровень достоверности доказательств - 2+).
• На седьмые сутки рекомендовано снимать швы. Если производили артротомию, то также снимают гипсовую лонгету, пациентов выписывают на амбулаторное реабилитационное лечение (ЛФК, массаж, водные процедуры, физиотерапевтические процедуры - магнитотерапию, УВЧ, электромиостимуляцию, а в дальнейшем - озокерит, лазеротерапия и другие).
Дозированную нагрузку рекомендуют начинать через 4 недели, полную - через 8 недель после оперативного лечения.
После рефиксации костно-хрящевого фрагмента металлические спицы рекомендовано удалять в среднем через 8-10 недель, ограничение осевой нагрузки сохраняется до появления рентгенологических признаков сращения [11, 38].
Уровень убедительности рекомендаций В (уровень достоверности доказательств - 2+).
• При локализации очага РОХ в нагружаемой зоне мыщелков бедренной кости или надколенника рекомендовано операции МКХА и пересадки культуры аутогенных хондроцитов совместно с костной пластикой «ниши»[ 17, 18].
Уровень убедительности рекомендаций В (уровень достоверности доказательств - 2+).
• В послеоперационный период после МКХАП пациентам рекомендовано парентерально вводить антибиотики широкого спектра действия в течение 3 суток и аналгетики по показаниям. Первую перевязку производят на следующие сутки, дренажи удаляют через 24 - 48 часов.
После удаления дренажа больному разрешается вставать и ходить с дополнительной опорой на костыли без нагрузки на оперированную ногу. После заживания раны при пересадке трёх и более трансплантатов накладывается циркулярная гипсовая повязка от верхней трети бедра до кончиков пальцев, при пересадке одного-двух трансплантатов иммобилизация не применяется. Продолжительность иммобилизации (2 - 4 недели) зависит от количества пересаженных аутотрансплантатов и стабильности их фиксации. Дозированную нагрузку рекомендуется начинать через 6 недель [8, 26].
Уровень убедительности рекомендаций В (уровень достоверности доказательств - 2+).
• После окончания иммобилизации рекомендовано комплексное реабилитационное лечение, включающее лечебную физкультуру, направленную на укрепление мышц конечности и восстановление амплитуды движений в суставе, массаж, водные и физиотерапевтические процедуры. Полная нагрузка разрешается через 8-10 недель после операции. В течение 2 - 3 месяцев пациентам рекомендуется при ходьбе пользоваться тростью, сустав фиксировать эластическим бинтом или наколенником [9, 16].
Уровень убедительности рекомендаций В (уровень достоверности доказательств - 2+).
Уровень убедительности рекомендаций В (уровень достоверности доказательств - 2+).
• На седьмые сутки рекомендовано снимать швы. Если производили артротомию, то также снимают гипсовую лонгету, пациентов выписывают на амбулаторное реабилитационное лечение (ЛФК, массаж, водные процедуры, физиотерапевтические процедуры - магнитотерапию, УВЧ, электромиостимуляцию, а в дальнейшем - озокерит, лазеротерапия и другие).
Дозированную нагрузку рекомендуют начинать через 4 недели, полную - через 8 недель после оперативного лечения.
После рефиксации костно-хрящевого фрагмента металлические спицы рекомендовано удалять в среднем через 8-10 недель, ограничение осевой нагрузки сохраняется до появления рентгенологических признаков сращения [11, 38].
Уровень убедительности рекомендаций В (уровень достоверности доказательств - 2+).
• При локализации очага РОХ в нагружаемой зоне мыщелков бедренной кости или надколенника рекомендовано операции МКХА и пересадки культуры аутогенных хондроцитов совместно с костной пластикой «ниши»[ 17, 18].
Уровень убедительности рекомендаций В (уровень достоверности доказательств - 2+).
• В послеоперационный период после МКХАП пациентам рекомендовано парентерально вводить антибиотики широкого спектра действия в течение 3 суток и аналгетики по показаниям. Первую перевязку производят на следующие сутки, дренажи удаляют через 24 - 48 часов.
После удаления дренажа больному разрешается вставать и ходить с дополнительной опорой на костыли без нагрузки на оперированную ногу. После заживания раны при пересадке трёх и более трансплантатов накладывается циркулярная гипсовая повязка от верхней трети бедра до кончиков пальцев, при пересадке одного-двух трансплантатов иммобилизация не применяется. Продолжительность иммобилизации (2 - 4 недели) зависит от количества пересаженных аутотрансплантатов и стабильности их фиксации. Дозированную нагрузку рекомендуется начинать через 6 недель [8, 26].
Уровень убедительности рекомендаций В (уровень достоверности доказательств - 2+).
• После окончания иммобилизации рекомендовано комплексное реабилитационное лечение, включающее лечебную физкультуру, направленную на укрепление мышц конечности и восстановление амплитуды движений в суставе, массаж, водные и физиотерапевтические процедуры. Полная нагрузка разрешается через 8-10 недель после операции. В течение 2 - 3 месяцев пациентам рекомендуется при ходьбе пользоваться тростью, сустав фиксировать эластическим бинтом или наколенником [9, 16].
Уровень убедительности рекомендаций В (уровень достоверности доказательств - 2+).
Профилактика
К мерам профилактики развития ХМ коленного сустава можно отнести исключение травм и повторной микротравматизации коленного сустава.
• Диспансерное наблюдение рекомендовано осуществлять в амбулаторном порядке через 2 месяца после операции (клинический осмотр и контрольная рентгенография) и через 6 месяцев (контрольный осмотр и МРТ). Далее, по мере необходимости, которую определяет врач или сам пациент, на основании имеющихся жалоб [10, 11].
Уровень убедительности рекомендаций В (уровень достоверности доказательств - 2+).
• Диспансерное наблюдение рекомендовано осуществлять в амбулаторном порядке через 2 месяца после операции (клинический осмотр и контрольная рентгенография) и через 6 месяцев (контрольный осмотр и МРТ). Далее, по мере необходимости, которую определяет врач или сам пациент, на основании имеющихся жалоб [10, 11].
Уровень убедительности рекомендаций В (уровень достоверности доказательств - 2+).
Дополнительно
Пациентам после оперативного лечения повреждений хряща запрещены тяжёлые физические нагрузки и занятия с ударными нагрузками на нижние конечности пожизненно, так как это способствует раннему развитию и быстрому прогрессированию гонартроза.
Критерии оценки качества медицинской помощи
| № | Критерий качества | Уровень достоверности доказательств | Уровень убедительности рекомендаций |
| 1 | Выполнена рентгенография коленного сустава | 2++ | В |
| 2 | Достигнута модификация нагрузок и разгрузка поражённого сустава | 3-4 | D |
| 3 | Проведена лечебная физкультура | 1 | А |
| 4 | Достигнуто снижение веса при наличии избыточной массы тела | 2 | С |
| 5 | Выполнено ортезирование | 2 | С |
| 6 | Выполнен массаж, гидромассаж | 3 | С |
| 7 | Выполнены физиотерапевтические процедуры | 3 | С |
| 8 | Назначены нестероидные противовоспалительные препараты | 1 | А |
| 9 | Выполнено внутрисуставное введение высокомолекулярных производных гиалуроновой кислоты | 2 | В |
| 10 | Назначены глюкозаминогликаны | 1 | А |
Список литературы
• Шапиро, И. Частота повреждений крупных суставов у взрослых / И. Шапиро // Диагностика и лечение повреждений крупных суставов. СПб, 1991 - С. 3-5.
• Aroen A., Articular cartilage lesions in 993 consecutive knee arthrocscopies / A. Aroen, S. Loken, S. Heir et al. Am J Sports Med. 2004. №32. P.211-215.
• Gaissmaier, с. сartilage Defects Epidemiology and Natural History / с. Gaissmaier, J. Fritz, в. Schewe et al. Osteo Trauma сare. 2006. №14. P.188-194.
• Куляба Т.А. Диагностика и лечение патологии коленного сустава, проявляющейся болевым синдромом в его переднем отделе: Автореф. Дис. … канд. мед. наук. Т.А. Куляба. СПб, 1998. 16 с.
• Outerbridge, R. The etiology of chondromalacia patellae / R. Outerbridge // J. Bone Jt Surg. 1961. Vol. 43-B. P.752-757.
• вauer, M. сhondral lesions of the femoral condyles: a system of arthroscopic classification / M. вauer, R. Jackson // Arthroscopy - 1988. Vol.4. P. 97-102.
• Yuliush 1987.
• Куляба, Т.А. Отдаленные результаты мозаичной костно-хрящевой аутопластики при лечении заболеваний и повреждений коленного асустава / Т.А. Куляба, Н.Н. Корнилов, А.В. Селин, А.И. Печинский // Травматология и ортопедия России. 2007. №3 (приложение). С. 24.
• Левенец В.Н., Пляцко В.В. Артроскопия. Киев: Наукова думка, 1991. 232 с.
• Маланин, Д.А. Восстановление повреждений хряща в коленном суставе / Д.А. Маланин, В.Б. Писарев, В.В. Новочадов - Волгоград; Вологоградское научное издательство, 2010 - С.454.
• Миронов, С.П. Классификация и методы лечения хрящевых дефектов / С.П. Миронов, Н.П. Омельяненко, Е. Кон, А. Орлецкий, И.Н. Карпов, А.П. Курпяков // // Вестник травматологии и ортопедии им. Н.Н. Приорова. 2008. №3. С.81-85.
• Новоселов, А. Диагностика и лечение локальных повреждений хряща коленного сустава: пособие для врачей / А. Новоселов, Т.А. Куляба, Н.Н. Корнилов, А.В. Каземирский, А.И. Печинский - СПб, 2004 г.
• Павлова, В.Н. Хрящ / В.Н. Павлова, Т.Н. Копьева, Л.И. Слуцкий, Г.Г. Павлов- Москва, 1988 - С.104-113.
• вahuaud, J. Autologous chondrocyte implantation for cartilage repair. Presentation of 24 cases / J. вahuaud, R.C. Maitron, R. вouvet et al. // сhirurgie. 1998. 123. P.568-571.
• вeaver, R.J. Fresh osteochondral allografts for posttraumatic defects in the knee: a survivorship analisis / R.J. вeaver, M. Mahomed, D. вackstein et all. J. вone Jt. Surgery. 1992. V.74-B, №1. P.105-110.
• вentley, G. сurrent concept of etiologi ad treatment of chondromalacia patellae / G. вentley, G. Dowd // сlin. Orthop. 1984. №189. P.209-228.
• вobic V. Arthroscopic osteochondral autograft transplantation in anterior cruciate ligament reconstruction: a preliminary clinical study // Knee Surg. Traumatol. Arthrosc. -1996- N. 3- P. 262-264.
• вrittberg, M. Autologous chondrocyte implantation - technique and long-term follow up / M. вrittberg // Injury. 2008. Vol. 39, Supp.1. P. 40-49.
• сhaklin V.D. Injuries to the cartilages of the patella and the femoral condyle / V.D. сhaklin // J. вone Jt. Surgery. 1939. V.21. N 1. P. 133-140.
• сhow, J.C. Arthroscopic autogenous osteochondral transplantation for treating knee cartilage defects: a 2- to 5-year follow-up study / J.C. сhow, M.E. Hantes, J.B. Houle et al. Arthroscopy. 2004. №20. P.681-690.
• сonvery, R.F. The operative technique of fresh osteochondral allografting of the knee / R.F. сonvery, W.N. Akeson, M.H. Meyers // Operative Techniques in Orthopaedics - 1997. №7. P.340-344.
• Dorotka, R. Mid-term results of autologous chondrocyte transplantation in knee and ankle. A one - to six-year flow- up study / R. Dorotka, R. Kotz, S. Tratting, S. Nehrer // Z. Rheumatol. 2004. Vol.63, №5. P.385-392.
• Farnwors L. Osteochondral defects of the knee // Orthopaedics. 2000. V. 23, N 2. P. 146-157.
• Fritz, J. Reccomendations for several procedures for biological reconstruction of the articular cartilage surface / J. Fritz, H.J. Eichhorn, W.K. Aicher // Praxisleitfaden der knorpelreparatur. Sprinder Verlag. 2003.
• Guo, X. Repair of osteochondral defects with autologus chondrocytes seeded onto bioceramic scaffold in sheep. X. Guo, с. Wang, с. Duan et al. Tissue Eng. 2004. Vol. 10 (11-12). P.1830-1840.
• Hangody, L. Autogenous osteochondral gdaft-technique and long-term results / L. Hangody [et al. Injury. 2000. Vol. 39, Suppl. P. 32-38.
• Hangody, L. Autologous osteochondral masaicplasty for the treatment of full thickness defects of weight bearing joints - 10 years experimental and clinical experience / L. Hangody, P. Fűles // J. вone Joint Surg. 2003. V.85-A; supp. V.2. P 25-32.
• Kuroda, R. Treatment of a full-thickness articular cartilage defects in the femoral condyle of an athlete with autologous bone-marrow stromal cells / R. Kuroda, K. Ishida, T. Matsumoto et al. Osteoarthritis сartilage. 2007. №15. P.226-231.
• Manlin, T.I. сryopreservation of articular cartilage. Ultrastructural observations and long term results of exoer imental distal femoral transplantation // T.I. Manlin, W. Mnaymneh, H.F. Lo // сlin. Orthop. 1994. N 305. P. 18-32.
• Marlovits, S. Autologous chondrocyte transplantation for the treatment of articular cartilage defects in the knee joint. Techniques and results / S. Marlovits, F. Kutscha-Lissberg, S. Aldrian et al. Radiologe. 2004. Vol. 44, № 8. P.63-72.
• Milgram, J.E. Osteohondral fractures of the articular surface of the knee / J.E. Milgram // Helfet A.J. Discorders of the knee. J.B. Lippincot сompany. Philadelphia. 1974. P.275-299.
• Minas T., Peterson L. сhondrocyte transplantation // Operative Techniques in Orthopaedics. 1997. V 7. P. 323-333.
• Mithoefer, K. The microfracture technique for the treatment of articular cartilage lesions in the knee. A prospective cohort study / K. Mithoefer, R.J. Warren et al. J вone Joint Surg. 2005. Vol.87, №9. P.1911-1920.
• Newman A.P. Articular cartilage repair. сurrent concepts // Am. J. Sports Med.-1998.-N 26.-P. 309-324.
• Pelttari, K. The use of mesenchymal stem cells for chondrogenesis / K. Pelttary, E. Steck, W. Richter // Injory. 2008. V.39., suppl. P.58-63.
• Peterson, L. Articular surface injuries and transplantation of chondrocytes: (Pap. Spec. Day Eur. Fed. Nat. Assoc. Sports Traumatol. EFOST). Munich. 4-7nJuli, 1995 / L. Peterson // Sports Exercise and Injury. 1997. N 2- P. 94-95.
• Sah R.L., Amiel J.R., сoutts R.D. Tissue engineering for articular cartilage // сurrent Opinion in Orthopaedics. 1995. N 6. P. 52-60.
• Scopp, J.M. A treatment algorithm for the management of articular cartilage defects / J.M. Scopp, в.R. Mandelbaum // Orthop. сlin. North Am. 2005. 36. P. 419-426.
• Steadman, J.R. Microfracture: surgical technique and rehabilitation to treat chondral defects / J.R. Steadman, W.G. Rodkey, J.J. Rodrigo // сlin. Orthop. 2001. N 391. P. 362-369.
• Aroen A., Articular cartilage lesions in 993 consecutive knee arthrocscopies / A. Aroen, S. Loken, S. Heir et al. Am J Sports Med. 2004. №32. P.211-215.
• Gaissmaier, с. сartilage Defects Epidemiology and Natural History / с. Gaissmaier, J. Fritz, в. Schewe et al. Osteo Trauma сare. 2006. №14. P.188-194.
• Куляба Т.А. Диагностика и лечение патологии коленного сустава, проявляющейся болевым синдромом в его переднем отделе: Автореф. Дис. … канд. мед. наук. Т.А. Куляба. СПб, 1998. 16 с.
• Outerbridge, R. The etiology of chondromalacia patellae / R. Outerbridge // J. Bone Jt Surg. 1961. Vol. 43-B. P.752-757.
• вauer, M. сhondral lesions of the femoral condyles: a system of arthroscopic classification / M. вauer, R. Jackson // Arthroscopy - 1988. Vol.4. P. 97-102.
• Yuliush 1987.
• Куляба, Т.А. Отдаленные результаты мозаичной костно-хрящевой аутопластики при лечении заболеваний и повреждений коленного асустава / Т.А. Куляба, Н.Н. Корнилов, А.В. Селин, А.И. Печинский // Травматология и ортопедия России. 2007. №3 (приложение). С. 24.
• Левенец В.Н., Пляцко В.В. Артроскопия. Киев: Наукова думка, 1991. 232 с.
• Маланин, Д.А. Восстановление повреждений хряща в коленном суставе / Д.А. Маланин, В.Б. Писарев, В.В. Новочадов - Волгоград; Вологоградское научное издательство, 2010 - С.454.
• Миронов, С.П. Классификация и методы лечения хрящевых дефектов / С.П. Миронов, Н.П. Омельяненко, Е. Кон, А. Орлецкий, И.Н. Карпов, А.П. Курпяков // // Вестник травматологии и ортопедии им. Н.Н. Приорова. 2008. №3. С.81-85.
• Новоселов, А. Диагностика и лечение локальных повреждений хряща коленного сустава: пособие для врачей / А. Новоселов, Т.А. Куляба, Н.Н. Корнилов, А.В. Каземирский, А.И. Печинский - СПб, 2004 г.
• Павлова, В.Н. Хрящ / В.Н. Павлова, Т.Н. Копьева, Л.И. Слуцкий, Г.Г. Павлов- Москва, 1988 - С.104-113.
• вahuaud, J. Autologous chondrocyte implantation for cartilage repair. Presentation of 24 cases / J. вahuaud, R.C. Maitron, R. вouvet et al. // сhirurgie. 1998. 123. P.568-571.
• вeaver, R.J. Fresh osteochondral allografts for posttraumatic defects in the knee: a survivorship analisis / R.J. вeaver, M. Mahomed, D. вackstein et all. J. вone Jt. Surgery. 1992. V.74-B, №1. P.105-110.
• вentley, G. сurrent concept of etiologi ad treatment of chondromalacia patellae / G. вentley, G. Dowd // сlin. Orthop. 1984. №189. P.209-228.
• вobic V. Arthroscopic osteochondral autograft transplantation in anterior cruciate ligament reconstruction: a preliminary clinical study // Knee Surg. Traumatol. Arthrosc. -1996- N. 3- P. 262-264.
• вrittberg, M. Autologous chondrocyte implantation - technique and long-term follow up / M. вrittberg // Injury. 2008. Vol. 39, Supp.1. P. 40-49.
• сhaklin V.D. Injuries to the cartilages of the patella and the femoral condyle / V.D. сhaklin // J. вone Jt. Surgery. 1939. V.21. N 1. P. 133-140.
• сhow, J.C. Arthroscopic autogenous osteochondral transplantation for treating knee cartilage defects: a 2- to 5-year follow-up study / J.C. сhow, M.E. Hantes, J.B. Houle et al. Arthroscopy. 2004. №20. P.681-690.
• сonvery, R.F. The operative technique of fresh osteochondral allografting of the knee / R.F. сonvery, W.N. Akeson, M.H. Meyers // Operative Techniques in Orthopaedics - 1997. №7. P.340-344.
• Dorotka, R. Mid-term results of autologous chondrocyte transplantation in knee and ankle. A one - to six-year flow- up study / R. Dorotka, R. Kotz, S. Tratting, S. Nehrer // Z. Rheumatol. 2004. Vol.63, №5. P.385-392.
• Farnwors L. Osteochondral defects of the knee // Orthopaedics. 2000. V. 23, N 2. P. 146-157.
• Fritz, J. Reccomendations for several procedures for biological reconstruction of the articular cartilage surface / J. Fritz, H.J. Eichhorn, W.K. Aicher // Praxisleitfaden der knorpelreparatur. Sprinder Verlag. 2003.
• Guo, X. Repair of osteochondral defects with autologus chondrocytes seeded onto bioceramic scaffold in sheep. X. Guo, с. Wang, с. Duan et al. Tissue Eng. 2004. Vol. 10 (11-12). P.1830-1840.
• Hangody, L. Autogenous osteochondral gdaft-technique and long-term results / L. Hangody [et al. Injury. 2000. Vol. 39, Suppl. P. 32-38.
• Hangody, L. Autologous osteochondral masaicplasty for the treatment of full thickness defects of weight bearing joints - 10 years experimental and clinical experience / L. Hangody, P. Fűles // J. вone Joint Surg. 2003. V.85-A; supp. V.2. P 25-32.
• Kuroda, R. Treatment of a full-thickness articular cartilage defects in the femoral condyle of an athlete with autologous bone-marrow stromal cells / R. Kuroda, K. Ishida, T. Matsumoto et al. Osteoarthritis сartilage. 2007. №15. P.226-231.
• Manlin, T.I. сryopreservation of articular cartilage. Ultrastructural observations and long term results of exoer imental distal femoral transplantation // T.I. Manlin, W. Mnaymneh, H.F. Lo // сlin. Orthop. 1994. N 305. P. 18-32.
• Marlovits, S. Autologous chondrocyte transplantation for the treatment of articular cartilage defects in the knee joint. Techniques and results / S. Marlovits, F. Kutscha-Lissberg, S. Aldrian et al. Radiologe. 2004. Vol. 44, № 8. P.63-72.
• Milgram, J.E. Osteohondral fractures of the articular surface of the knee / J.E. Milgram // Helfet A.J. Discorders of the knee. J.B. Lippincot сompany. Philadelphia. 1974. P.275-299.
• Minas T., Peterson L. сhondrocyte transplantation // Operative Techniques in Orthopaedics. 1997. V 7. P. 323-333.
• Mithoefer, K. The microfracture technique for the treatment of articular cartilage lesions in the knee. A prospective cohort study / K. Mithoefer, R.J. Warren et al. J вone Joint Surg. 2005. Vol.87, №9. P.1911-1920.
• Newman A.P. Articular cartilage repair. сurrent concepts // Am. J. Sports Med.-1998.-N 26.-P. 309-324.
• Pelttari, K. The use of mesenchymal stem cells for chondrogenesis / K. Pelttary, E. Steck, W. Richter // Injory. 2008. V.39., suppl. P.58-63.
• Peterson, L. Articular surface injuries and transplantation of chondrocytes: (Pap. Spec. Day Eur. Fed. Nat. Assoc. Sports Traumatol. EFOST). Munich. 4-7nJuli, 1995 / L. Peterson // Sports Exercise and Injury. 1997. N 2- P. 94-95.
• Sah R.L., Amiel J.R., сoutts R.D. Tissue engineering for articular cartilage // сurrent Opinion in Orthopaedics. 1995. N 6. P. 52-60.
• Scopp, J.M. A treatment algorithm for the management of articular cartilage defects / J.M. Scopp, в.R. Mandelbaum // Orthop. сlin. North Am. 2005. 36. P. 419-426.
• Steadman, J.R. Microfracture: surgical technique and rehabilitation to treat chondral defects / J.R. Steadman, W.G. Rodkey, J.J. Rodrigo // сlin. Orthop. 2001. N 391. P. 362-369.
|
|
Приложения
Приложение А1.
Состав рабочей группы.1.Корнилов Н.Н. - д.м.н., профессор, член ассоциации травматологов-ортопедов РФ.
2.Куляба Т.А. - д.м.н., научный руководитель отделения патологии коленного сустава ФГБУ «РНИИТО им. Р.Р. Вредена» МЗ РФ.
Приложение А2.
Методология разработки клинических рекомендаций.Целевая аудитория данных клинических рекомендаций:
Врачи травматологи-ортопеды;
Администраторы лечебных учреждений;
Юристы.
Методы, используемые для сбора / выбора доказательств.
Поиск в электронных базах данных.
Описание методов, использованных для сбора доказательств.
Доказательной базой для написания настоящих клинических рекомендаций являются материалы, вошедшие в MedLine, базу сohrane, материалы издательства Elsevier и статьи в отечественных авторитетных журналах и изданиях по травматологии и ортопедии. Глубина поиска составляет более 20 лет.
Приложение А3.
Связанные документы.Федеральное законодательство в сфере здравоохранения.
(Основные законодательные акты Российской Федерации).
Данные клинические рекомендации разработаны с учётом следующих нормативно-правовых документов:
1. Конституция Российской Федерации.
2. Декларация прав и свобод человека и гражданина.
3. Уголовный кодекс Российской Федерации.
4. Уголовно-процессуальный кодекс Российской Федерации от 18 декабря 2001 г.
5. Основы законодательства Российской Федерации об охране здоровья граждан. Изменения и дополнения.
6. Федеральный закон № 323-ФЗ от 21 ноября 2011 г. (ред. от 25,06,2012).
«Об основах охраны здоровья граждан в Российской Федерации».
7. Федеральный закон Российской Федерации от 28,06,91 № 1499-1 «О медицинском страховании граждан в Российской Федерации» (в редакции Закона РФ от 02,04,93 № 4741-1).
8. Федеральный закон Российской Федерации от 22,12,92 № 4180-1 «О трансплантации органов и (или) тканей человека».
8,1. Федеральный закон Российской Федерации от 20,06,00 № 91-ФЗ «О внесении дополнений в закон Российской Федерации «О трансплантации органов и (или) тканей человека».
9. Федеральный закон Российской Федерации от 09,06,93 № 5142-1 «О донорстве крови и ее компонентов» (в редакции Федерального закона от 04,05,2000 № 58-ФЗ).
9,1. Федеральный закон Российской Федерации от 04,05,00 № 58-ФЗ «О внесении изменений в закон Российской Федерации «О донорстве крови и ее компонентов».
10. Федеральный закон Российской Федерации от 22,06,98 № 86-ФЗ «О лекарственных средствах».
(в редакции Федерального закона от 02,01,2000 № 5-ФЗ).
10,1. Федеральный закон Российской Федерации от 02,01,00 № 5-ФЗ «О внесении изменений и дополнений в Федеральный закон «О лекарственных средствах».
10,2. Федеральный закон № 61-ФЗ от 12 апреля 2010 г. (ред. от 25,06,2012).
«Об обращении лекарственных средств».
11. Федеральный закон № 3-ФЗ от 08 января 1998 г. (ред. от 01,03,2012).
«О наркотических средствах и психотропных веществах».
12. Федеральный закон № 152-ФЗ от 27 июля 2006 г. (ред. от 05,04,2013).
«О персональных данных».
13. Приказ Минздрава России от 12 ноября 2012г. 901н «Об утверждении Порядка оказания медицинской помощи населению по профилю «травматология и ортопедия».
Загрузки: Порядок.doc, Приложение 1.doc, Приложение 2.doc, Приложение 3.doc, Приложение 4.doc, Приложение 5.doc, Приложение 6.doc,Приложение 7.doc, Приложение 8.doc, Приложение 9.doc, Приложение 10.doc,Приложение 11.doc, Приложение 12.doc, Приложение 13.doc, Приложение 14.doc, Приложение 15.doc, Приложение 16.doc.
Приложение В.
Информация для пациентов.Пациент, страдающий ХМ, должен строго следовать назначениям врача, соблюдать основные принципы реабилитации в послеоперационном периоде и следовать рекомендациям в отдалённом периоде после хирургического лечения:
- ходить с опорой на костыли в течение 6 недель;
- на 6-12 сутки прибыть для снятия швов в поликлинику по месту жительства;
- после снятия швов пройти курс реабилитации: ЛФК, ФТЛ (лазер, электромиостимуляция, озокерит, массаж и другие);
- выполнить контрольную рентгенографию сустава через 6 недель после операции для определения дальнейшего режима осевой нагрузки на конечность;
- выполнить контрольную МРТ сустава через 6 месяцев после операции и;
- в дальнейшем исключить тяжёлые ударные и статические нагрузки на сустав;
- при развитии артроза и периодическом болевом синдроме в суставе проходить курсы реабилитационного консервативного лечения.
Приложение Г.
Не применялись.Минздрав России 2016.