МКБ-10 коды
|
|
Вступление
МКБ 10:
М70.2, М70.3, М70.2, М70.3.
Год утверждения (частота пересмотра):
____ (пересмотр каждые 3 года).
ID:
КР423.
URL:
Профессиональные ассоциации:
• Общероссийская общественная организация Ассоциация травматологов-ортопедов России (АТОР).
Утверждены.
На заседании Президиума АТОР XX.XX.2016 г. г. Москва __ __________201_ г.
Согласованы.
Научным советом Министерства Здравоохранения Российской Федерации __ __________201_ г.
М70.2, М70.3, М70.2, М70.3.
Год утверждения (частота пересмотра):
____ (пересмотр каждые 3 года).
ID:
КР423.
URL:
Профессиональные ассоциации:
• Общероссийская общественная организация Ассоциация травматологов-ортопедов России (АТОР).
Утверждены.
На заседании Президиума АТОР XX.XX.2016 г. г. Москва __ __________201_ г.
Согласованы.
Научным советом Министерства Здравоохранения Российской Федерации __ __________201_ г.
Профессиональные ассоциации
• Общероссийская общественная организация Ассоциация травматологов-ортопедов России (АТОР).
Список сокращений
Д.м.н. - доктор медицинских наук.
М.н. - кандидат медицинских наук.
ОА - остеоартроз.
МРТ. Магнитно-резонансная томография.
СОЭ. Скорость оседания эритроцитов.
СРБ. С-реактивный белок.
ПГ - простагландины.
НПВП. Нестероидные противовоспалительные препараты.
ЖКТ. Желудочно-кишечный тракт.
М.н. - кандидат медицинских наук.
ОА - остеоартроз.
МРТ. Магнитно-резонансная томография.
СОЭ. Скорость оседания эритроцитов.
СРБ. С-реактивный белок.
ПГ - простагландины.
НПВП. Нестероидные противовоспалительные препараты.
ЖКТ. Желудочно-кишечный тракт.
Термины и определения
Бурса. Заворот синовиальной оболочки сустава.
Свищ. Канал, соединяющий полость сумки с окружающей средой.
Регресс процесса. Уменьшение объема бурсы на фоне проводимого лечения.
Свищ. Канал, соединяющий полость сумки с окружающей средой.
Регресс процесса. Уменьшение объема бурсы на фоне проводимого лечения.
Описание
Бурсит. Воспалительный процесс, возникающий при раздражении слизистой синовиальной сумки, что приводит к увеличению количества воспаленных клеток и коллагена с последующим утолщением стенок бурсы.
Бурса локтевого отростка. Это анатомическое образование, мешок, находящийся выше локтевого отростка под кожей. Она имеет синовиальную оболочку, но не сообщается с окружающими тканями. Она снижает трение между кожей, сухожилием трехглавой мышцы плеча, связками и костями при движении, и позволяет им плавно скользить относительно друг друга [1,2,3].
Когда синовиальная оболочка бурсы, продуцирующая жидкость, воспаляется, увеличивается ее капиллярная проницаемость и белковый экссудат собираться в бурсе, вызывая характерный отек [4,5].
В большинстве случаев бурсит локтевого сустава проходит без осложнений, однако повторные эпизоды могут возникать периодически, особенно после повторяющихся травм.
Общая частота бурсита локтевого отростка в первичном звене здравоохранения является неопределенной [20], так как большинство данных приходят из больницы исследований, которые включают только самые тяжелые случаи септического бурсита [6].
Бурсит локтевого сустава чаще встречается у:
- пациентов молодого и среднего возраста [6];
- пациентов, у которых на рабочем месте возникают регулярные травмы локтя или давление на область бурсы [6], например:
- людей, профессиональная деятельность, которых связана с однообразными механическими движениями: садоводы, механики [7,8], сантехники, кровельщики, водители грузовиков, студенты и люди, занимающиеся письменной работой и делопроизводством [8];
- спортсменов, занимающихся спортом, у которых нагрузки связаны с повторяющимся метанием над головой или сгибанием в локтевом суставе (например, бейсбол, дартс, гимнастика, тяжелая атлетика), или падением на область локтевого сустава (например, регби, футбол, хоккей) [9].
Он также встречается реже у:
- пациентов с хроническими проблемами легких (который часто опираются локтями на твердую поверхность, на уровне грудной клетки, чтобы увеличить усилие вдоха) [9];
- пациентов на гемодиализе (чье положение рук во время диализа может создавать длительное давления на локтевые суставы) [10].
М 70,2. Бурсит локтевого сустава.
М 70,3. Другие бурситы локтевого сустава.
Бурсит, как правило, классифицируются [11] на.
Асептический (наиболее распространенный), при котором возникают стерильные воспаления в результате различных причин и септический, при котором развивается инфекция в результате обсеменения бурсы микроорганизмами, как правило, бактериями.
Асептический бурсит развивается при:
- Травмах чрезмерных или даже легких, например, опирание на локоть [12]. Воспаление возникает из-за кровоизлияния в бурсу или за счет высвобождение медиаторов воспаления после травмы [13];
- системных заболеваниях - наиболее часто при подагре, сахарном диабете и ревматоидном артрите (внутри бурсы образуются ревматоидные узелки), редко при заболевании, таком как болезнь Бехтерева, системной красной волчанке, склеродермии [13,14];
Септический бурсит обычно происходит, когда бактерии (или, реже, другие микроорганизмы) попадают в бурсу локтевого отростка [14].
Большинство случаев септического бурсита локтевого отростка вызваны золотистым стафилококком (80-90%) и стрептококком [15].
Другие микроорганизмы, которые редко встречаются при развитии бурсита локтевого сустава: Pseudomonas, Enterobacter agglomerans, энтерококки фекальный, гемофильная и кишечная палочка. Инфекции, вызываемые кандидами, микобактериями и грибами обычно возникают только у людей, которые имеют системное заболевание или ослабленный иммунитет [15].
Факторы, предрасполагающие к септическому бурситу, включают уже существующие сумочные болезни, склонность к инфильтрации бурсы и ослабление иммунитета (например, системное лечение кортикостероидами, сахарный диабет, злоупотребление алкоголем) [16,17,18].
Осложнения септического бурсита редки и включают в себя:
- свищи, которые могут возникнуть, когда септический бурсит локтевого отростка спонтанно прорывается, или после его вскрытия и дренирования [18,19];
- инфекционные осложнения (редко), в том числе вторичный септический артрит - редко встречается потому, что сумка локтевого отростка не сообщается с локтевым суставом, за исключением некоторых случаев хронической воспалительной артропатии [18]. Тем не менее, вторичный септический артрит был зарегистрирован у людей с ревматоидным артритом [19,20], бактериемией и токсическим шоком [20], некротическим фасциитом [20] и остеомиелитом локтевого отростка от септического бурсита локтевого сустава [21].
Бурса локтевого отростка. Это анатомическое образование, мешок, находящийся выше локтевого отростка под кожей. Она имеет синовиальную оболочку, но не сообщается с окружающими тканями. Она снижает трение между кожей, сухожилием трехглавой мышцы плеча, связками и костями при движении, и позволяет им плавно скользить относительно друг друга [1,2,3].
Когда синовиальная оболочка бурсы, продуцирующая жидкость, воспаляется, увеличивается ее капиллярная проницаемость и белковый экссудат собираться в бурсе, вызывая характерный отек [4,5].
В большинстве случаев бурсит локтевого сустава проходит без осложнений, однако повторные эпизоды могут возникать периодически, особенно после повторяющихся травм.
Общая частота бурсита локтевого отростка в первичном звене здравоохранения является неопределенной [20], так как большинство данных приходят из больницы исследований, которые включают только самые тяжелые случаи септического бурсита [6].
Бурсит локтевого сустава чаще встречается у:
- пациентов молодого и среднего возраста [6];
- пациентов, у которых на рабочем месте возникают регулярные травмы локтя или давление на область бурсы [6], например:
- людей, профессиональная деятельность, которых связана с однообразными механическими движениями: садоводы, механики [7,8], сантехники, кровельщики, водители грузовиков, студенты и люди, занимающиеся письменной работой и делопроизводством [8];
- спортсменов, занимающихся спортом, у которых нагрузки связаны с повторяющимся метанием над головой или сгибанием в локтевом суставе (например, бейсбол, дартс, гимнастика, тяжелая атлетика), или падением на область локтевого сустава (например, регби, футбол, хоккей) [9].
Он также встречается реже у:
- пациентов с хроническими проблемами легких (который часто опираются локтями на твердую поверхность, на уровне грудной клетки, чтобы увеличить усилие вдоха) [9];
- пациентов на гемодиализе (чье положение рук во время диализа может создавать длительное давления на локтевые суставы) [10].
М 70,2. Бурсит локтевого сустава.
М 70,3. Другие бурситы локтевого сустава.
Бурсит, как правило, классифицируются [11] на.
Асептический (наиболее распространенный), при котором возникают стерильные воспаления в результате различных причин и септический, при котором развивается инфекция в результате обсеменения бурсы микроорганизмами, как правило, бактериями.
Асептический бурсит развивается при:
- Травмах чрезмерных или даже легких, например, опирание на локоть [12]. Воспаление возникает из-за кровоизлияния в бурсу или за счет высвобождение медиаторов воспаления после травмы [13];
- системных заболеваниях - наиболее часто при подагре, сахарном диабете и ревматоидном артрите (внутри бурсы образуются ревматоидные узелки), редко при заболевании, таком как болезнь Бехтерева, системной красной волчанке, склеродермии [13,14];
Септический бурсит обычно происходит, когда бактерии (или, реже, другие микроорганизмы) попадают в бурсу локтевого отростка [14].
Большинство случаев септического бурсита локтевого отростка вызваны золотистым стафилококком (80-90%) и стрептококком [15].
Другие микроорганизмы, которые редко встречаются при развитии бурсита локтевого сустава: Pseudomonas, Enterobacter agglomerans, энтерококки фекальный, гемофильная и кишечная палочка. Инфекции, вызываемые кандидами, микобактериями и грибами обычно возникают только у людей, которые имеют системное заболевание или ослабленный иммунитет [15].
Факторы, предрасполагающие к септическому бурситу, включают уже существующие сумочные болезни, склонность к инфильтрации бурсы и ослабление иммунитета (например, системное лечение кортикостероидами, сахарный диабет, злоупотребление алкоголем) [16,17,18].
Осложнения септического бурсита редки и включают в себя:
- свищи, которые могут возникнуть, когда септический бурсит локтевого отростка спонтанно прорывается, или после его вскрытия и дренирования [18,19];
- инфекционные осложнения (редко), в том числе вторичный септический артрит - редко встречается потому, что сумка локтевого отростка не сообщается с локтевым суставом, за исключением некоторых случаев хронической воспалительной артропатии [18]. Тем не менее, вторичный септический артрит был зарегистрирован у людей с ревматоидным артритом [19,20], бактериемией и токсическим шоком [20], некротическим фасциитом [20] и остеомиелитом локтевого отростка от септического бурсита локтевого сустава [21].
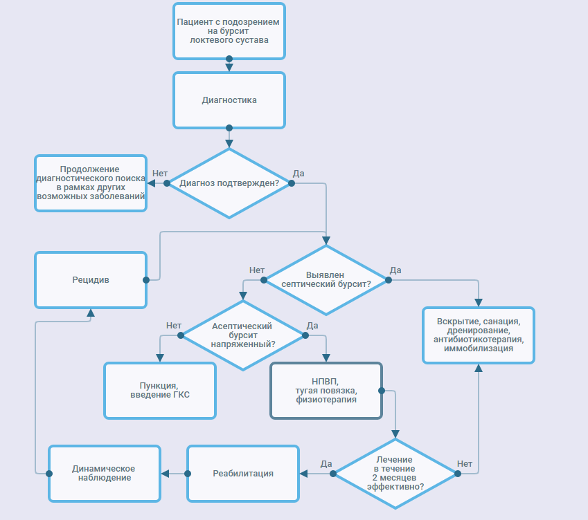
Диагностика
2,1 Жалобы и анамнез.
• При обследовании пациента рекомендован тщательный сбор анамнеза и проведение клинического осмотра [6].Уровень убедительности рекомендаций В (уровень достоверности доказательств -2).
Комментарии. Существуют истории предшествующей травмы или бурсита-не понятно. Существует доказательство местного истирание кожи. Это затрудняет проведение различия между септическим и не септическим бурситом на основании клинической картины. Особенности, которые могут указывать на септический бурсит, включают: болезненность, гиперемию, гипертермию и набухание бурсы, которые прогрессируют с каждым днем.
Из анамнеза, как правило известно, что развитию бурсита, как правило, предшествовала нехарактерная большая физическая нагрузка на руки, незначительная травма, падение на область локтевого сустава, локальное переохлаждение конечности.
2,2 Физикальное обследование.
• Рекомендовано обратить внимание на следующие диагностические критерии [6]:• Отек над верхушкой локтевого отростка, который появляется в период от нескольких часов до нескольких дней с момента травмы. Может быть мягким и теплым (чаще всего безболезненный).
• Определяется флюктуация (подвижность и пластичность).
• Движения в локтевом суставе безболезненны за исключением полного сгибания, когда отекшая бурса сдавливается.
Уровень убедительности рекомендаций В (уровень достоверности доказательств -2).
2,3 Лабораторная диагностика.
• Рекомендовано клинический, биохимический анализы крови, общий анализ мочи. Данные анализы позволяют определить степень активности воспалительного процесса: изменение лейкоцитарной формулы, количество лейкоцитов, уровень С-реактивного белка [5].Уровень убедительности рекомендаций С (уровень достоверности доказательств - 2).
2,4 Инструментальная диагностика.
• Рекомендована рентгенография сустава или УЗИ области поражения для дифференциальной диагностики [14].Уровень убедительности рекомендаций В (уровень достоверности доказательств -3).
Комментарии. Это наиболее важные элементы исследования, так как позволяют уточнить, какая именно синовиальная сумка воспалилась, и является ли данное заболевание бурситом, так как подобную симптоматику могут давать и другие болезни, например, артрит, синовит, опухолевые заболевания мышечного и костного аппарата, разрывы связок и прочие.
2,5 Иная диагностика.
• Рекомендована пункция синовиальной сумки с забором синовиальной жидкости для исследования в тех случаях, когда указанные методы исследования оказались малоинформативными [12].Уровень убедительности рекомендаций С (уровень достоверности доказательств -2).
Комментарии:
Дифференциальная диагностика бурсита:
Ревматоидный артрит. Весь сустав воспаляется, и обычно воспаление не локализовано. Узелки могут вызвать опухоль по области локтевого отростка, но они тверды, нет флюктуации. Другие суставы также могут быть затронуты [21].
Септический артрит. Генерализованный отек сустава (с отсутствием локального отека бурсы) и существует ограниченное, болезненное движение при осмотре.
Подагра или, реже, псевдоподагра сустава (например, первый плюснефалангового сустава при подагре, или колено или запястье в псевдоподагре) возможно, были затронуты и в прошлом, и лабораторное обследование жидкости при пункции покажет наличие кристаллов. Острый приступ подагры может произойти в бурсе с наличием местных тофусов или без них.
Целлюлит. Может сосуществовать с септическим бурситом локтевого отростка.
Травма (например, перелом). Выясняется анамнестически и рентгенологически.
|
|
Лечение
3,1 Консервативное лечение.
• Рекомендовано консультирование по консервативным мерам (компрессирующие перевязки, избежание травмы сустава и обезболивание), пока симптомы не исчезнут [14].Уровень убедительности рекомендаций С (уровень достоверности доказательств - 2).
Комментарии. Предполагается, что большинство в большинстве случаев заболевание будет реагировать на консервативное лечение [17]. Принимается во внимание необходимость для аспирации, особенно если выпот является большим [16]. Учитывается необходимость кортикостероидных инъекций в бурсу (при наличии знания и опыта для выполнения этой процедуры) [18].
Уровень убедительности рекомендаций В (уровень достоверности доказательств -2).
• При лечении септического бурсита рекомендовано применение Бетталоктамов (или фторхиналонов), пока не будет выявлен возбудитель (с последующей корректировкой антибиотика) [19].
Уровень убедительности рекомендаций С (уровень достоверности доказательств - 3).
Комментарии. Срочная организация консультации специалиста (клинического фармаколога) или смена антибиотика, если нет ответа, или имеется неадекватный ответ, к антибиотику в случае септического бурсита [17,18].
• Госпитализация рекомендована, если имеются:
- Септический бурсит с тяжелой инфекцией или генерализацией процесса, включая высокую температуру, наличие абсцесса, требующий вскрытия и дренирования (если имеется опыт для выполнения этих манипуляций) [13].
- Срочная госпитализация рекомендована, если у пациента имеется периодически рецидивирующий септический бурсит [20].
- Если у пациента с асептическим бурситом (при исключении септического бурсита) отсутствует положительный эффект после 2 месяцев консервативных мероприятий (направление должно быть организовано раньше, если симптомы выражены, например, сохраняется значительный дискомфорт) [21].
Уровень убедительности рекомендаций С (уровень достоверности доказательств - 2).
3,2 Хирургическое лечение.
• Хирургическое лечение рекомендовано пациентам при отсутствии ответа на консервативное лечение в течение 2 месяцев или если у пациентов имеется свищевая форма бурсита [20, 22].Уровень убедительности рекомендаций В (уровень достоверности доказательств -2).
Реабилитация и амбулаторное лечение
• Реабилитационное лечение рекомендовано всем пациентам [7].
Уровень убедительности рекомендаций В (уровень достоверности доказательств - 2).
• В случае консервативного лечения пациентам рекомендовано выполнение физиотерапевтических процедур [10].
Уровень убедительности рекомендаций С (уровень достоверности доказательств - 3).
• Если же пациентам выполнялось хирургическое лечение, после которого назначается иммобилизация сустава сроком до 10-14 дней, в таком случае, дополнительно рекомендована механотерапия на локтевой сустав [4].
Уровень убедительности рекомендаций В (уровень достоверности доказательств - 2).
Комментарии. При развитии осложнения в виде гнойного процесса, любые физиотерапевтические процедуры и механотерапия противопоказаны в течение первых трех недель.
Уровень убедительности рекомендаций В (уровень достоверности доказательств - 2).
• В случае консервативного лечения пациентам рекомендовано выполнение физиотерапевтических процедур [10].
Уровень убедительности рекомендаций С (уровень достоверности доказательств - 3).
• Если же пациентам выполнялось хирургическое лечение, после которого назначается иммобилизация сустава сроком до 10-14 дней, в таком случае, дополнительно рекомендована механотерапия на локтевой сустав [4].
Уровень убедительности рекомендаций В (уровень достоверности доказательств - 2).
Комментарии. При развитии осложнения в виде гнойного процесса, любые физиотерапевтические процедуры и механотерапия противопоказаны в течение первых трех недель.
Профилактика
Специфических профилактических мероприятий в отношении пациентов с бурситом локтевого сустава не разработано.
• После проведения консервативного и оперативного лечения рекомендовано динамическое наблюдение за пациентом не реже 1 раза каждые 3 месяца в течение 1 года [8].
Уровень убедительности рекомендаций В (уровень достоверности доказательств -2).
• После проведения консервативного и оперативного лечения рекомендовано динамическое наблюдение за пациентом не реже 1 раза каждые 3 месяца в течение 1 года [8].
Уровень убедительности рекомендаций В (уровень достоверности доказательств -2).
Дополнительно
Отрицательно влияют на исход лечения:
• Отказ от проведения физиотерапевтического лечения;
• Отказ от приема антибиотиков во время развития инфекционного осложнения;
• Физические нагрузки во время лечения.
• Отказ от проведения физиотерапевтического лечения;
• Отказ от приема антибиотиков во время развития инфекционного осложнения;
• Физические нагрузки во время лечения.
Критерии оценки качества медицинской помощи
| № | Критерий качества | Уровень достоверности доказательств | Уровень убедительности рекомендаций |
| 1 | Выполнена рентгенография локтевого сустава | 1 | В |
| 2 | Модификация нагрузок и разгрузка пораженного сустава | 3-4 | D |
| 3 | Проведена лечебная физкультура | 1 | А |
| 4 | Выполнено ортезирование (по показаниям) | 2 | С |
| 5 | Проведен массаж, гидромассаж (по показаниям) | 3 | С |
| 6 | Проведены физиотерапевтические процедуры | 3 | С |
| 7 | Проведена иглорефлексотерапия | 3 | В |
| 8 | Проведен прием нестероидных противовоспалительных препаратов | 1 | А |
| 9 | Проведен прием анальгетиков | 2 | В |
| 10 | Проведено местное применение средств с кожно-раздражающим действием | 3 | С |
| 11 | Выполнено внутрисуставное введение кортикостероидов | 2 | В |
| 12 | Выполнено удаление бурсы локтевого сустава (по показаниям) | 3 | С |
Список литературы
• Jaffe, L. and Fetto, J, F. (1984) Olecranon bursitis. сontemporary Orthopaedics 8, 51-54.
• вaxter, K. (Ed. (2010) Stockley s drug interactions: a source book of interactions, their mechanisms, clinical importance and management. 9th edn. London: Pharmaceutical Press.
• Zimmermann, в., Mikolich, D.J. and Ho, G. (1995) Septic bursitis. Seminars in Arthritis and Rheumatism 24(6), 391-410.
• сardone, D.A. and Tallia, A.F. (2002) Diagnostic and therapeutic injection of the elbow region. American Family Physician 66(11), 2097-2100.
• Weinstein, P.S., сanoso, J.J. and Wohlgethan, J.R. (1984) Long-term follow-up of corticosteroid injection for traumatic olecranon bursitis. Annals of The Rheumatic Diseases 43(1), 44-46.
• сea-Pereiro, J.C., Garcia-Meijide, J., Mera-Varela, A. and Gomez-Reino, J.J. (2001) A comparison between septic bursitis caused by Staphylococcus aureus and those caused by other organisms. сlinical Rheumatology 20(1), 10-14.
• Schweitzer, M. and Morrison, W.B. (1997) Arthropathies and inflammatory conditions of the elbow. Magnetic Resonance Imaging сlinics of North America 5(3), 603-617.
• Ho, G. Jr. and Su, E.Y. (1981) Antibiotic therapy of septic bursitis. Its implication in the treatment of septic arthritis. Arthritis and Rheumatism 24(7), 905-911.
• Smith, D.L., McAfee, J.H., Lucas, L.M. et al. (1989) Treatment of nonseptic olecranon bursitis. A controlled, blinded prospective trial. Archives of Internal Medicine 149(11), 2527-2530.
• Ho, G. Jr., Tice, A.D. and Kaplan, S.R. (1978) Septic bursitis in the prepatellar and olecranon bursae: an analysis of 25 cases. Annals of Internal Medicine 89(1), 21-27.
• McAfee, J.H. and Smith, D.L. (1988) Olecranon and prepatellar bursitis. Diagnosis and treatment. Western Journal of Medicine 149(5), 607-610.
• Stell, I.M. (1996) Septic and non-septic olecranon bursitis in the accident and emergency department - an approach to management. Journal of Accident & Emergency Medicine 13(5), 351-353.
• McFarland, E.G., Mamanee, P., Queale, W.S. and сosgarea, A.J. (2000) Olecranon and prepatellar bursitis: treating acute, chronic, and inflamed. The Physican and Sportsmedicine 28(3), 40-52.
• сhoudhery, V. (1999) The role of diagnostic needle aspiration in olecranon bursitis. Journal of bone surgery.
• Finch, R.G, Greenwood, D, Norrby, S.R. and Whitley, R.J. (2003) Antibiotic and chemotherapy: anti-infective agents and their use in therapy. 8th edn. London: сhurchill Livingstone.
• Stewart, N.J., Manzanares, J.B. and Morrey, в.F. (1997) Surgical treatment of aseptic olecranon bursitis. Journal of Shoulder and Elbow Surgery 6(1), 49-54.
• Norman, D.C. and Yoshikawa, T.T. (1994) Infections of the bone, joint, and bursa. сlinics in Geriatric Medicine 10(4), 703-718.
• Schaefer, с., Peters, P. and Miller, R.K. (Eds. (2007) Drugs during pregnancy and lactation: treatment options and risk assessment. 2nd edn. Oxford: Academic Press.
• Shell, D., Perkins, R. and сosgarea, A. (1995) Septic olecranon bursitis: recognition and treatment. Journal of The American вoard of Family Practice 8(3), 217-220.
• Stell, I.M. and Gransden, W.R. (1998) Simple tests for septic bursitis: comparative study. вMJ 316(7148), 1877.
• Trent Drug Information Service (2001) Drugs in breast milk: quick reference guide. UKMiCentral.
• Wasserman, A.R., Melville, L.D. and вirkhahn, R.H. (2009) Septic bursitis: a case report and primer for the emergency clinician. Journal of Emergency Medicine 37(3), 269-272.
• вaxter, K. (Ed. (2010) Stockley s drug interactions: a source book of interactions, their mechanisms, clinical importance and management. 9th edn. London: Pharmaceutical Press.
• Zimmermann, в., Mikolich, D.J. and Ho, G. (1995) Septic bursitis. Seminars in Arthritis and Rheumatism 24(6), 391-410.
• сardone, D.A. and Tallia, A.F. (2002) Diagnostic and therapeutic injection of the elbow region. American Family Physician 66(11), 2097-2100.
• Weinstein, P.S., сanoso, J.J. and Wohlgethan, J.R. (1984) Long-term follow-up of corticosteroid injection for traumatic olecranon bursitis. Annals of The Rheumatic Diseases 43(1), 44-46.
• сea-Pereiro, J.C., Garcia-Meijide, J., Mera-Varela, A. and Gomez-Reino, J.J. (2001) A comparison between septic bursitis caused by Staphylococcus aureus and those caused by other organisms. сlinical Rheumatology 20(1), 10-14.
• Schweitzer, M. and Morrison, W.B. (1997) Arthropathies and inflammatory conditions of the elbow. Magnetic Resonance Imaging сlinics of North America 5(3), 603-617.
• Ho, G. Jr. and Su, E.Y. (1981) Antibiotic therapy of septic bursitis. Its implication in the treatment of septic arthritis. Arthritis and Rheumatism 24(7), 905-911.
• Smith, D.L., McAfee, J.H., Lucas, L.M. et al. (1989) Treatment of nonseptic olecranon bursitis. A controlled, blinded prospective trial. Archives of Internal Medicine 149(11), 2527-2530.
• Ho, G. Jr., Tice, A.D. and Kaplan, S.R. (1978) Septic bursitis in the prepatellar and olecranon bursae: an analysis of 25 cases. Annals of Internal Medicine 89(1), 21-27.
• McAfee, J.H. and Smith, D.L. (1988) Olecranon and prepatellar bursitis. Diagnosis and treatment. Western Journal of Medicine 149(5), 607-610.
• Stell, I.M. (1996) Septic and non-septic olecranon bursitis in the accident and emergency department - an approach to management. Journal of Accident & Emergency Medicine 13(5), 351-353.
• McFarland, E.G., Mamanee, P., Queale, W.S. and сosgarea, A.J. (2000) Olecranon and prepatellar bursitis: treating acute, chronic, and inflamed. The Physican and Sportsmedicine 28(3), 40-52.
• сhoudhery, V. (1999) The role of diagnostic needle aspiration in olecranon bursitis. Journal of bone surgery.
• Finch, R.G, Greenwood, D, Norrby, S.R. and Whitley, R.J. (2003) Antibiotic and chemotherapy: anti-infective agents and their use in therapy. 8th edn. London: сhurchill Livingstone.
• Stewart, N.J., Manzanares, J.B. and Morrey, в.F. (1997) Surgical treatment of aseptic olecranon bursitis. Journal of Shoulder and Elbow Surgery 6(1), 49-54.
• Norman, D.C. and Yoshikawa, T.T. (1994) Infections of the bone, joint, and bursa. сlinics in Geriatric Medicine 10(4), 703-718.
• Schaefer, с., Peters, P. and Miller, R.K. (Eds. (2007) Drugs during pregnancy and lactation: treatment options and risk assessment. 2nd edn. Oxford: Academic Press.
• Shell, D., Perkins, R. and сosgarea, A. (1995) Septic olecranon bursitis: recognition and treatment. Journal of The American вoard of Family Practice 8(3), 217-220.
• Stell, I.M. and Gransden, W.R. (1998) Simple tests for septic bursitis: comparative study. вMJ 316(7148), 1877.
• Trent Drug Information Service (2001) Drugs in breast milk: quick reference guide. UKMiCentral.
• Wasserman, A.R., Melville, L.D. and вirkhahn, R.H. (2009) Septic bursitis: a case report and primer for the emergency clinician. Journal of Emergency Medicine 37(3), 269-272.
|
|
Приложения
Приложение А1.
Состав рабочей группы.Кочиш А.Ю. - д.м.н. профессор - заместитель директора РНИИТО им. Р.Р. Вредена по науке;
Денисов А.О. - м.н. Ученый секретарь;
Амбросенков А.В. - м.н. - заведующий отделением восстановительной хирургии РНИИТО им. Р.Р. Вредена по науке.
Конфликт интересов не выявлен.
Приложение А2.
Методология разработки клинических рекомендаций.Целевая аудитория данных клинических рекомендаций:
• Хирурги.
• Травматологи.
• Врачи общей практики.
Таблица П1. Уровни достоверности доказательств.
| Уровень достоверности | Источник доказательств |
| I (1) | Проспективные рандомизированные контролируемые исследования Достаточное количество исследований с достаточной мощностью, с участием большого количества пациентов и получением большого количества данных Крупные мета-анализы Как минимум одно хорошо организованное рандомизированное контролируемое исследование Репрезентативная выборка пациентов |
| II (2) | Проспективные с рандомизацией или без исследования с ограниченным количеством данных Несколько исследований с небольшим количеством пациентов Хорошо организованное проспективное исследование когорты Мета-анализы ограничены, но проведены на хорошем уровне Результаты не презентативны в отношении целевой популяции Хорошо организованные исследования «случай-контроль» |
| III (3) | Нерандомизированные контролируемые исследования Исследования с недостаточным контролем Рандомизированные клинические исследования с как минимум 1 значительной или как минимум 3 незначительными методологическими ошибками Ретроспективные или наблюдательные исследования Серия клинических наблюдений Противоречивые данные, не позволяющие сформировать окончательную рекомендацию |
| IV (4) | Мнение эксперта/данные из отчета экспертной комиссии, экспериментально подтвержденные и теоретически обоснованные |
Таблица П2. Уровни убедительности рекомендаций.
| Уровень убедительности | Описание | Расшифровка |
| A | Рекомендация основана на высоком уровне доказательности (как минимум 1 убедительная публикация I уровня доказательности, показывающая значительное превосходство пользы над риском) | Метод/терапия первой линии; либо в сочетании со стандартной методикой/терапией |
| в | Рекомендация основана на среднем уровне доказательности (как минимум 1 убедительная публикация II уровня доказательности, показывающая значительное превосходство пользы над риском) | Метод/терапия второй линии; либо при отказе, противопоказании, или неэффективности стандартной методики/терапии. Рекомендуется мониторирование побочных явлений |
| с | Рекомендация основана на слабом уровне доказательности (но как минимум 1 убедительная публикация III уровня доказательности, показывающая значительное превосходство пользы над риском) или нет убедительных данных ни о пользе, ни о риске) | Нет возражений против данного метода/терапии или нет возражений против продолжения данного метода/терапии Рекомендовано при отказе, противопоказании, или неэффективности стандартной методики/терапии, при условии отсутствия побочных эффектов |
| D | Отсутствие убедительных публикаций I, II или III уровня доказательности, показывающих значительное превосходство пользы над риском, либо убедительные публикации I, II или III уровня доказательности, показывающие значительное превосходство риска над пользой | Не рекомендовано |
Порядок обновления клинических рекомендаций. Пересмотр 1 раз в 3 года.
Приложение А3.
Связанные документы.Федеральное законодательство в сфере здравоохранения.
(Основные законодательные акты Российской Федерации).
Данные клинические рекомендации разработаны с учётом следующих нормативно-правовых документов:
1. Конституция Российской Федерации.
2. Декларация прав и свобод человека и гражданина.
3. Уголовный кодекс Российской Федерации.
4. Уголовно-процессуальный кодекс Российской Федерации от 18 декабря 2001 г.
5. Основы законодательства Российской Федерации об охране здоровья граждан. Изменения и дополнения.
6. Федеральный закон № 323-ФЗ от 21 ноября 2011 г. (ред. от 25,06,2012).
«Об основах охраны здоровья граждан в Российской Федерации».
7. Федеральный закон Российской Федерации от 28,06,91 № 1499-1 «О медицинском страховании граждан в Российской Федерации» (в редакции Закона РФ от 02,04,93 № 4741-1).
8. Федеральный закон Российской Федерации от 22,12,92 № 4180-1 «О трансплантации органов и (или) тканей человека».
8,1. Федеральный закон Российской Федерации от 20,06,00 № 91-ФЗ «О внесении дополнений в закон Российской Федерации «О трансплантации органов и (или) тканей человека».
9. Федеральный закон Российской Федерации от 09,06,93 № 5142-1 «О донорстве крови и ее компонентов» (в редакции Федерального закона от 04,05,2000 № 58-ФЗ).
9,1. Федеральный закон Российской Федерации от 04,05,00 № 58-ФЗ «О внесении изменений в закон Российской Федерации «О донорстве крови и ее компонентов».
10. Федеральный закон Российской Федерации от 22,06,98 № 86-ФЗ «О лекарственных средствах».
(в редакции Федерального закона от 02,01,2000 № 5-ФЗ).
10,1. Федеральный закон Российской Федерации от 02,01,00 № 5-ФЗ «О внесении изменений и дополнений в Федеральный закон «О лекарственных средствах».
10,2. Федеральный закон № 61-ФЗ от 12 апреля 2010 г. (ред. от 25,06,2012).
«Об обращении лекарственных средств».
11. Федеральный закон № 3-ФЗ от 08 января 1998 г. (ред. от 01,03,2012).
«О наркотических средствах и психотропных веществах».
12. Федеральный закон № 152-ФЗ от 27 июля 2006 г. (ред. от 05,04,2013).
«О персональных данных».
13. Приказ Минздрава России от 12 ноября 2012г. 901н «Об утверждении Порядка оказания медицинской помощи населению по профилю «травматология и ортопедия».
Загрузки: Порядок.doc, Приложение 1.doc, Приложение 2.doc, Приложение 3.doc, Приложение 4.doc, Приложение 5.doc, Приложение 6.doc,Приложение 7.doc, Приложение 8.doc, Приложение 9.doc, Приложение 10.doc,Приложение 11.doc, Приложение 12.doc, Приложение 13.doc, Приложение 14.doc, Приложение 15.doc, Приложение 16.doc.
Приложение В.
Информация для пациентов.Локтевой сустав имеет сложное строение и относится к блоковидным. Распространенной патологией считается бурсит локтевого сустава - воспаление одной из околосуставных сумок - бурс (межкостной локтевой, лучеплечевой, подкожной локтевой). У здорового человека в полостях сумок находится небольшое количество синовиальной жидкости, которая необходима для снижения трение хрящевых поверхностей суставов костей и обеспечивающей питание хряща. При бурсите количество этой жидкости возрастает, поскольку развивается воспаление и отек внутренней (синовиальной) оболочки, присоединяются боль и другие симптомы. Лечение бурсита локтевого сустава в острой фазе более успешно, в сравнении с лечением хронического процесса, поэтому не рекомендуется затягивать с посещением специалиста.
Терапия заболевания должна быть комплексной, и начинается она с обеспечения покоя (иммобилизации) верхней конечности косыночной или иной иммобилизацией. Иммобилизация способствует уменьшению отека, снижению болевого синдрома. Иногда для предотвращения травматизации локтевого сустава может потребоваться иммобилизация конечности лонгетом. Если бурсит носит травматический характер, перед обездвиживанием конечности выполняют холодный компресс.
Современные способы лечения острого бурсита включают введение внутрисуставных инъекций с глюкокортикостероидами (Бетаметазон, Гидрокортизон**). Это делается для предотвращения рецидивов заболевания и быстрого купирования боли, уменьшения отека синовиальной оболочки бурсы. Процедура выполняется только в медицинском учреждении, так как несоблюдение правил асептической и антисептической обработки может привести к занесению инфекции и развитию гнойного бурсита.
Среди медикаментозных средств при бурсите локтевого сустава назначают:
• Нестероидные противовоспалительные средства для быстрого снятия воспаления и с анальгезирующей целью.
• Препараты с хондропротекторами для восстановления тканей сустава.
• Антибиотики при инфекционном воспалении околосуставной сумки.
Местная терапия.
Кроме введения препаратов в сустав и системных препаратов врачом рекомендуется применение местных средств. Они не только быстрее снимут боль, но и ускорят регенерацию тканей и уменьшат отечность и воспаление. К ним относятся:• Компрессы с димексидом, обладающие сильным рассасывающим действием.
• Мази с хондроитина сульфатом, глюкозамином, с коллагеном.
• Мази с нестероидными противовоспалительными компонентами.
Физиотерапия и занятия ЛФК.
В подостром периоде, при хроническом течении процесса обязательно проводятся сеансы физиотерапии, которые эффективно позволяют купировать местные симптомы бурсита. Из физиометодик применяются:• Ультразвук.
• Микротоки.
• Электро-, фонофорез.
• УВЧ.
• Сухое тепло.
• Бальнеотерапия.
• Парафинотерапия.
При некрозе или атрофии тканей, которые часто сопутствуют хроническому бурситу, а также при гнойном воспалении бурсы чаще всего требуется оперативное вмешательство - иссечение бурсы. При частых обострениях бурсита часть суставной сумки или все ее ткани удаляют, накладывают шину, а после проводят комплекс реабилитационных мероприятий.
Минздрав России 2016.
|
|