МКБ-10 коды
- МКБ-10
- M21.4 Плоская стопа [pes planus] (приобретенная)
- M21.6 Другие приобретенные деформации лодыжки и стопы
- M20.1 Наружное искривление большого пальца [hallus valguss] (приобретенное)
- M20.4 Другие молоткообразные деформации пальцев стопы (приобретенные)
- M21.5 Приобретенные когтеобразная кисть, косорукость, полая стопа (с высоким сводом) и искривленная стопа (косолапость)
- Q66.5 Врожденная плоская стопа [pes planus]
- Q66.8 Другие врожденные деформации стопы
- M21.3 Свисание стопы или кисти (приобретенное)
|
|
Вступление
МКБ 10:
М20.4, М21.3, М21.4, М21.5, М21.6.
Год утверждения (частота пересмотра):
2016 (пересмотр каждые 3 года).
ID:
КР428.
URL:
Профессиональные ассоциации:
• Общероссийская общественная организация Ассоциация травматологов-ортопедов России (АТОР).
Утверждены.
На заседании Президиума АТОР XX.XX.2016 г. г. Москва __ __________201_ г.
Согласованы.
Научным советом Министерства Здравоохранения Российской Федерации __ __________201_ г.
М20.4, М21.3, М21.4, М21.5, М21.6.
Год утверждения (частота пересмотра):
2016 (пересмотр каждые 3 года).
ID:
КР428.
URL:
Профессиональные ассоциации:
• Общероссийская общественная организация Ассоциация травматологов-ортопедов России (АТОР).
Утверждены.
На заседании Президиума АТОР XX.XX.2016 г. г. Москва __ __________201_ г.
Согласованы.
Научным советом Министерства Здравоохранения Российской Федерации __ __________201_ г.
Профессиональные ассоциации
• Общероссийская общественная организация Ассоциация травматологов-ортопедов России (АТОР).
Список сокращений
Д.м.н. - доктор медицинских наук.
КТ - компьютерная томография.
МРТ - магнитно-резонансная томография.
ЗББМ - задняя большеберцовая мышца.
АПКС - артродез пяточно-кубовидного сустава.
МОПК - медиализирующая остеотомия пяточной кости.
АППС - артродез первого плюснеклиновидного сустава.
КТ - компьютерная томография.
МРТ - магнитно-резонансная томография.
ЗББМ - задняя большеберцовая мышца.
АПКС - артродез пяточно-кубовидного сустава.
МОПК - медиализирующая остеотомия пяточной кости.
АППС - артродез первого плюснеклиновидного сустава.
Термины и определения
Плоско-вальгусная деформация стопы. Деформация стопы, заключающаяся в снижении ее продольного свода на фоне дисфункции сухожилия задней большеберцовой мышцы.
Остеотомия. Пересечение кости с целью создания другой ее пространственной конфигурации.
Артродез. Операция, направленная на создание анкилоза в суставе.
Анкилоз. Неподвижность сустава.
Остеотомия. Пересечение кости с целью создания другой ее пространственной конфигурации.
Артродез. Операция, направленная на создание анкилоза в суставе.
Анкилоз. Неподвижность сустава.
Описание
Плоско-вальгусная деформация стопы. Деформация стопы, заключающаяся в снижении ее продольного свода на фоне дисфункции сухожилия задней большеберцовой мышцы.
Причины
Плосковальгусная деформация стоп является одной из важнейших проблем современной травматологии и ортопедии.
Первоначально известное как дисфункция задней большеберцовой мышцы у взрослых, сейчас это заболевание охватывает широкий диапазон деформаций. Деформации отличаются по тяжести и скорости прогрессирования. Постановка диагноза как можно раньше является одним из самых важных факторов в лечении. Ранее агрессивное нехирургические лечение имеет важное значение, но пациент должен серьезно рассмотреть возможность хирургической коррекции, чтобы избежать ухудшения. При всех четырех стадиях заболевания, целью операции является достижение правильного выравнивания стопы, создание максимально возможной гибкости в стопе и голеностопном суставе. [20, 22].
Уровень убедительности рекомендаций A (уровень достоверности доказательств - 2).
Первоначально известное как дисфункция задней большеберцовой мышцы у взрослых, сейчас это заболевание охватывает широкий диапазон деформаций. Деформации отличаются по тяжести и скорости прогрессирования. Постановка диагноза как можно раньше является одним из самых важных факторов в лечении. Ранее агрессивное нехирургические лечение имеет важное значение, но пациент должен серьезно рассмотреть возможность хирургической коррекции, чтобы избежать ухудшения. При всех четырех стадиях заболевания, целью операции является достижение правильного выравнивания стопы, создание максимально возможной гибкости в стопе и голеностопном суставе. [20, 22].
Уровень убедительности рекомендаций A (уровень достоверности доказательств - 2).
Эпидемиология
Частота встречаемости этой патологии составляет от 15% до 58% (Давыдова Н.И., 1960; Беленький А.Г., 2005).
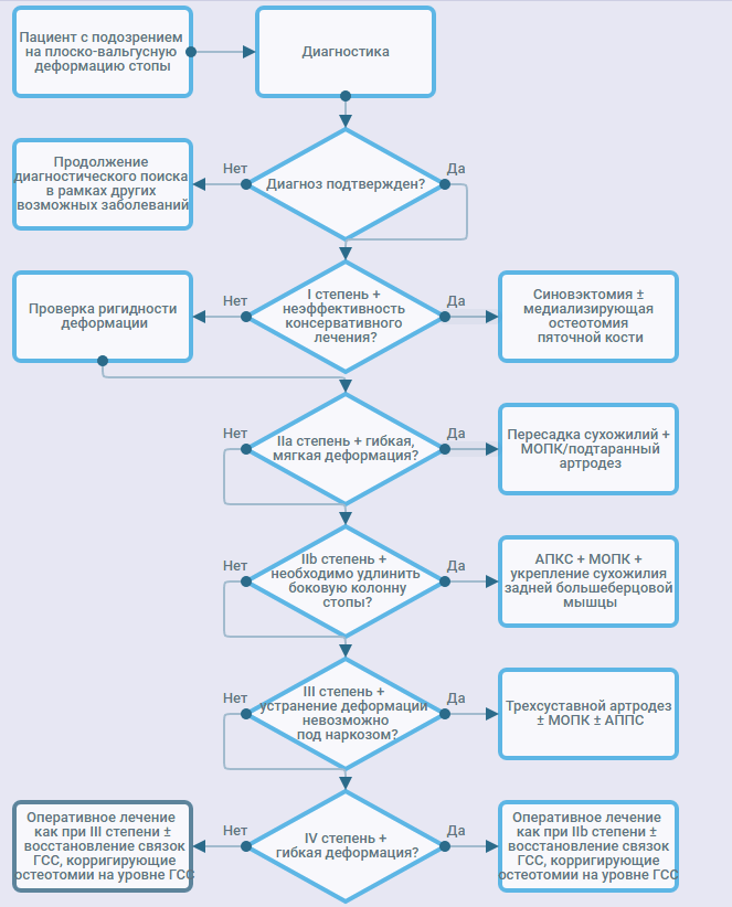
Классификация
Постановка диагноза ставится на основе соответствия симптомам (табл.1). Первые три этапы были первоначально описаны Джонсоном, в дальнейшем общепринятой стала классификация M. Myerson [22].
Таблица 1.
Степени плоско-вальгусной деформации стопы и лечение.
I степень.
Имеющееся плоскостопие, присутствующее в течение взрослой жизни, но без деформации. Может быть тендовагинит.
II степень.
На стадии II отличительными характеристиками являются пассивно исправляемые деформации. Таранно-ладьевидный сустав и пяточная кость могут быть вправлены вручную. II степень имеет разделение на стадии IIa и IIb. IIa деформации с минимальным отведением стопы (например, <30% таранной кости недопокрытие в суставе). На стадии IIb, пациенты обычно имеют большую деформацию. Недопокрытие таранной кости обычно больше 30%.
III степень.
Включает в себя фиксированную деформацию, а это означает, что пассивные движения в суставах заднего отдела стопы невозможны.
IV степень.
В IV степени пациент имеет деформацию еще и в голеностопном суставе, в дополнение к стопе. Прямая рентгенограмма лодыжек показывает боковой наклон таранной кости, указывая несостоятельность дельтовидной связки. При IV стадии, деформация может быть фиксированной и не фиксированной [20, 22].
Таблица 1.
Степени плоско-вальгусной деформации стопы и лечение.
| Стадия | Деформация | Лечение |
| I | Нет костной деформации, боль в области сухожилия ЗБМ | Синовэктомия, пересадка сухожилия, остеотомия пяточной кости. |
| IIa | Мягкая деформация, выводится пяточная кость. Недопокрытие таранной кости до 30%. | Пересадка сухожилия, медиализирующая остеотомия пяточной кости, операция Коттона. |
| IIb | Мягкая деформация, выводится пяточная кость. Недопокрытие таранной кости более 30%. | Пересадка сухожилия, медиализирующая остеотомия пяточной кости, операция Коттона. Удлинение латеральной колонны, артродез сустава Лисфранка |
| III | Фиксированная деформация | Трехсуставной артродез |
| IV | Деформация на уровне стопы и голеностопного сустава | Реконструкция связочного аппарата голеностопного сустава, реконструкция стопы |
| IVa | Нефиксированная деформация | Лечение, как и IIb |
| IVb | Фиксированная деформация | Лечение, как и III |
I степень.
Имеющееся плоскостопие, присутствующее в течение взрослой жизни, но без деформации. Может быть тендовагинит.
II степень.
На стадии II отличительными характеристиками являются пассивно исправляемые деформации. Таранно-ладьевидный сустав и пяточная кость могут быть вправлены вручную. II степень имеет разделение на стадии IIa и IIb. IIa деформации с минимальным отведением стопы (например, <30% таранной кости недопокрытие в суставе). На стадии IIb, пациенты обычно имеют большую деформацию. Недопокрытие таранной кости обычно больше 30%.
III степень.
Включает в себя фиксированную деформацию, а это означает, что пассивные движения в суставах заднего отдела стопы невозможны.
IV степень.
В IV степени пациент имеет деформацию еще и в голеностопном суставе, в дополнение к стопе. Прямая рентгенограмма лодыжек показывает боковой наклон таранной кости, указывая несостоятельность дельтовидной связки. При IV стадии, деформация может быть фиксированной и не фиксированной [20, 22].
Диагностика
2,1 Жалобы и анамнез.
• Рекомендовано внимательно изучать у пациента анамнез заболевания и жизни [20, 22].Уровень убедительности рекомендаций A (уровень достоверности доказательств - 2).
Комментарии. Анамнез заболевания, клиническое обследование пациента являются очень важными этапами диагностики заболеваний переднего отдела стопы, но они должны комбинироваться с комплексным рентгенологическим и биомеханическим исследованием стоп. Эти элементы, а также понимание биомеханики и функционирования первого плюснефалангового сустава, помогают в создании правильного алгоритма лечения вальгусной деформации первого пальца стопы. Оценка анамнеза заболевания является очень важной частью обследования пациентов с заболеваниями стоп, так многие врачи считают, что история пациента и его заболевания, в 95% случаев позволяет поставить диагноз уже после единственного разговора [20]. Информация, полученная от пациента, позволяет получить ценные данные, используемые впоследствии, для выбора методики лечения пациента, учитывая его пожелания, запросы и жалобы.
В разговоре с пациентами рекомендовано оценить симптомы болезни, их прогрессирование, общие факторы организма, влияющие на развитие местных признаков. Тип боли, ее локализацию и длительность, неврологические расстройства, сложности при выборе обуви, ограничение физических нагрузок также оценивали при опросе. Кроме того, у пациентов выясняют: получали ли они лечение ранее и если да, то выясняют эффект от проводимой терапии - какая имела положительный результат, а какая нет.
Пациенты с плоско-вальгусной деформацией стопы обычно обращаются с основной жалобой на боль в области медиального свода стопы и в проекции сухожилия ЗББМ. Боль чаще всего связана с нагрузкой, а также часто сочетается с отеком синовиального влагалища указанного сухожилия. На поздних стадиях могут присоединяться боли в области голеностопного сустава из-за ограничения подвижности в нем [20, 22].
2,2 Физикальное обследование.
• Рекомендовано:1. Уточнить жалобы, анамнез заболеваниями [7].
2. Статус по органам и системам [7].
3. Ортопедический осмотр [7].
4. Определение степени дисфункции сухожилия задней большеберцовой мышцы [6, 9].
Комментарии. При клиническом обследовании пациентов рекомендовано уточнить жалобы, анамнез заболевания и жизни, определяют статус по органам и системам, проводят ортопедический осмотр по общепринятой методике [7].
Дополнительные клинические симптомы включают болезненные кератозы и метатарзалгия под головками малых плюсневых костей из-за перегузки.
Исследование сосудов стоп. Сосудистый статус пациентов с заболеваниями стоп имеет большое значение, поэтому при осмотре рекомендовано исследовать пульсацию на артериях нижних конечностях вообще, и на стопах в частности, таких как: тыльная артерия стопы, задняя большеберцовая артерия, подколенная артерия. Сравнивают волосяной покров, температуру, цвет стоп по сравнению с проксимальными отделами нижних конечностей и между собой.
Неврологическое исследование. Рекомендовано сравнивать тактильную чувствительность на обеих стопах и голенях, тонус мышц обеих нижних конечностей по сравнению друг с другом.
Дерматологическое исследование. Обе ноги рекомендовано осматривать на предмет наличия повреждения или изъязвлений кожных покровов. Эластичность и тургор кожи сравнивают на обеих нижних конечностях. Осматривают подошвенные поверхности обеих стоп на предмет наличия гиперкератозов, после чего оценивают их размер, локализацию, плотность и болезненность.
Непосредственная оценка плосковальгусной деформации стопы.
Плосковальгусная деформация стоп может быть мобильной или ригидной. В клинической практике мобильность стопы характеризуется степенью подвижности суставов предплюсны, которая оценивается при помощи специальных тестов, среди которых наиболее известны тест «вставания на цыпочки», тест Jack, мануальное определение степени пассивной эверсии и инверсии стопы [9].
Клинические тесты, использовавшиеся для определения мобильности стопы, делят на две группы: тесты визуальной и мануальной мобильности. Визуальные тесты - диагностические тесты, при выполнении которых мобильность определяется на основании визуальной оценки изменения формы стопы - тест «вставания на цыпочки» и тест Jack. При проведении тестов второй группы мобильность рекомендовано оценивать при мануальном исследовании путем определения амплитуды движений в суставах (мануальная оценка пассивной эверсии и инверсии стопы).
Во время проведения теста «вставания на цыпочки» пациента в положении стоя рекомендовано попросит встать на «цыпочки» на плоской поверхности (на полу) на 3-5 секунд, при этом оценивается изменение положения заднего отдела стопы. В норме при выполнении теста задний отдел стопы занимает варусное положение за счет движения суставов предплюсны. Тест считается положительным при отсутствии изменения положения заднего отдела с вальгусного на варусное при вставании на цыпочки.
Тест Jack осуществлялся путем пассивного разгибания в плюснефаланговом суставе первого пальца стопы. Увеличение высоты продольного свода при выполнении теста происходит за счет натяжения длинного сгибателя первого пальца и подошвенного апоневроза. Данный тест также выполняется в положении стоя. Тест считается положительным при отсутствии увеличения высоты продольного свода и уменьшения вальгусного отклонения заднего отдела стопы.
Тест мануальной мобильности стопы заключается в оценке степени пассивной инверсии и эверсии стопы. Рекомендовано, фиксируя одной рукой задний отдел стопы, другой - передний, производят эверсию и инверсию стопы, при этом определяют амплитуду данных движений. [6].
Также рекомендовано определять у пациентов гипермобильность первого плюснеклиновидного сустава, которая часто сопровождает плоско-вальгусную деформацию, для чего проводят следующий тест (на примере обследования правой стопы): левой рукой между первым и остальными пальцами зажимают с латеральной стороны II-ю, III-ю, IV-ю, V-ю плюсневые кости, не позволяя им при этом двигаться друг относительно друга, после чего правой рукой, удерживая в ней первую плюсневую кость, пытаются совершить движения в первом плюснеклиновидном суставе в сагиттальной плоскости.
В норме в этом суставе имеются лишь качательные движения, а при гипермобильности они могут достигать 30-35º в сагиттальной плоскости и 10-15º в горизонтальной плоскости [20, 22].
2,3 Лабораторная диагностика.
• В стандартное предоперационное обследование рекомендовано включить также электрокардиографию, клинические анализы крови и мочи, определение биохимических параметров сыворотки крови (общий белок, общий билирубин, креатинин, С-реактивный белок, глюкозу, аланинаминотрансферазу, аспартатаминотрансферазу, мочевину, холестерин), коагулограмму. При необходимости больные консультировались специалистами различного профиля (терапевт, хирург, ангиохирург, невролог) [4].Уровень убедительности рекомендаций A (уровень достоверности доказательств - 2).
2,4 Инструментальная диагностика.
• Рекомендовано выполнять рентгенограммы стоп в трех проекциях (прямой, боковой, аксиальной) [7].Уровень убедительности рекомендаций A (уровень достоверности доказательств - 2).
Комментарии. Прямая проекция выполняется следующим образом - расстояние от рентгеновской трубки до обследуемой стопы должно быть равно 1 метру, что позволяет точно определить размеры плюсневых костей и делается под углом 15 градусов относительно вертикальной плоскости, что в конечном итоге позволяет получить строгую перпендикулярную проекцию к плюсневым костям, угол атаки которых, в среднем, равен 15 градусам относительно горизонтальной плоскости. Боковая проекция выполняется стандартно. На рентгенограммах проводят касательную к нижней поверхности пяточной кости линию, соединяющую точку опоры бугра пяточной кости с точкой опоры над головкой I плюсневой кости. В норме угол, образованный этими линиями, не меньше 16°, при I степени плоскостопия - 15-11°, при II - 10-6°, при III - менее 5°. О состоянии продольного свода можно судить и по углу, образованному линией, касательной к нижней поверхности пяточной кости, и линией, касательной к нижнему краю I плюсневой кости. В норме он равен 125-130°, при I степени плоскостопия он увеличивается до 140°, при II степени - до 160°, при III степени - более 160°. [7].
Дополнительно рекомендовано выполнять аксиальную проекцию пяточной кости для определения ее положения относительно оси голени, а также наличие деформации на уровне подтараннного сустава.
|
|
Лечение
3,1 Консервативное лечение.
• Рекомендовано выполнять следующие консервативные процедуры:• Носить индивидуальные ортопедические стельки.
• Тейпирование.
• Ортезы.
• Индивидуальная сложная ортопедическая обувь.
• Нестероидные противовоспалительные средства при болях.
• Массаж [19, 23].
Уровень убедительности рекомендаций A (уровень достоверности доказательств - 2).
Комментарии. Все методики направлены только лишь на купирование симптомов заболевания, не устраняя патогенетических его причин. Консервативное лечение при обострении заболевания заключается в уменьшении острых воспалительных явлений. Пероральные нестероидные противовоспалительные средства в сочетании с инъекциями стероидов и физиотерапии, как правило, имеют положительный эффект. Кроме того, отдых помогает облегчить острый период. Физические упражнения для укрепления первого луча также полезны. Пациенты, которые не реагируют на консервативное лечение, требуют хирургического вмешательства.
3,2 Хирургическое лечение.
• Рекомендовано:1. I степень - синовэктоми сухожилия ЗББМ.
2. IIа степень - медиализирующая остеотомия пяточной кости.
3. IIb степень - удлинение боковой колонны стопы.
4. III степень - трехсуставной артродез.
5. IV степень - трехсуставной артродез, реконструкция голеностопного сустава [20, 22].
Уровень убедительности рекомендаций A (уровень достоверности доказательств - 2).
Комментарии:
I степень.
Хирургическое лечение при первой степени классически включает синовэктомию. Операцию рекомендовано проводится только после неэффективности 3-месячного курса консервативного лечения. Также при степени I, может быть рекомендована медиализирующая остеотомия пяточной кости.
IIа степень.
Хирургическое лечение при IIa деформации выбирается на основе типа и количества деформации. При гибкой, мягкой деформации рекомендована пересадка сухожилий (длинный сгибатель пальцев), которая выполняется вместе с операциями на костных структурах. Медиализирующая остеотомия пяточной пятки рекомендована, чтобы исправить деформацию и обеспечить удовлетворительные результаты у пациентов со стадией IIa. При установке пяточной кости в медиальное положение натягиваются медиальные связки и сухожилие ЗББ, что приводит к минимальному ограничению движению. Медиализирующую остеотомию пяточной кости можно заменить подтаранным артроэрезом, который показывает такие же результаты. Операции для лечения деформаций на уровне среднего отдела стопы включают артродез плюснепредплюсневого сустава и таранно-ладьевидного сустава.
В послеоперационном периоде рекомендовано 6-8 недель ходьбы без опоры на оперированную конечность. От 6 до 12 недель, пациент остается в съемной лонгете с возможностью нагрузки. Движения начинаются в 6 недель, и активные упражнения начинаются в 12 недель после операции. Пациент должен быть информирован, о том, что окончательный результат лечения не ожидается до 6 месяцев после операции.
IIb степень.
При этой степени заболевания рекомендовано удлинение боковой колонны стопы, которое может быть выполнено путем удлинения пяточной кости или с помощью артродеза пяточно-кубовидного сустава с использованием либо аутотрансплантата или аллотрансплантата. Также при этой деформации необходима медиализирующая остеотомия пяточной кости и укрепление сухожилия задней большеберцовой мышцы.
III степень.
Устранение такой деформации невозможно даже под наркозом. Артродез требуется, чтобы исправить деформацию и стабилизировать стопу. Наиболее важным является артродез таранно-ладьевидного сочленения, так как деформация происходит через этот сустав. Методом выбора рекомендован трехсуставной артродез, так как адекватная коррекция возможна только путем артродеза всех трех суставов. Дополнительно могут быть использованы ауто или аллотрансплантаты. Адекватная коррекция деформаций должна быть без чрезмерной коррекции в варусном положении. Пятка должна быть ≤ 5 ° в вальгусном положении с передней частью стопы в нейтральном ( без супинации стопы или поднятия первого луча). Если не удается вывести пяточную кость из вальгусного положения, то трехсуставной артродез дополняется медиализирующей остеотомией пяточной кости. При гипермобильности первого луча, операция дополняется артродезом первого плюснеклиновидного сустава.
Пациент должен быть предупрежден, о том, что функциональный результат после трехсуставного артродеза имеет ограничения. Ходьба по неровной поверхности и занятия спортом часто затруднены. Послеоперационный период тот же, что и в стадии II.
IV степень.
При этой степени заболевания рекомендовано дополненить реконструкцией на уровне голеностопного сустава. При имеющейся нестабильности медиального связочного комплекса, он должен быть восстановлен с использованием ауто или аллотрансплантата. При наличии деформаций костных структур должны быть проведены коррегирующие операции на уровне голеностопного сустава, включающие восстановление анатомии лодыжек или надлодыжечные остеотомии. Лечение деформаций на уровне стопы при этой степени заболевания обусловливается мобильностью деформации. При нефиксированной деформации необходимо выполнять оперативное лечение, как при IIb степени заболевания. При наличии фиксированной деформации необходимо выполнять трехсуставной артродез, как и при степени III [20, 22].
Реабилитация и амбулаторное лечение
• Рекомендовано для реабилитации:
1. Ношение ортопедической обуви;
2. Специальное бинтование;
3. Выполнение упражнений при сохранении первого плюснефалангового, голеностопного сустава [20, 22].
Уровень убедительности рекомендаций A (уровень достоверности доказательств - 2).
Комментарии. Реабилитация в послеоперационном периоде рекомендовано и заключается в ношении ортопедической обуви с разгрузкой переднего отдела стопы, использование специального бинтования, выполнение упражнений для увеличения объема движений в прооперированном суставе. Через 2 месяца после операции выполняется рентгенографическое обследование и пациенту разрешается хождение в обычной мягкой обуви при условии ношения разгружающих ортопедических стелек. Переход на обычную обувь зависит степени отека стоп.
С целью профилактики ригидности (тугопдвижности) в суставах при выполнении операций рекомендована ежедневная разработка амплитуды движений в суставе. Четкое выполнение всех упражнений поможет в максимально короткие сроки вернуться к привычным нагрузкам, улучшить качество жизни, не испытывая боль и дискомфорт в ногах. Все упражнения направлены на укрепление мышц стопы и голени. Процесс восстановления на прямую зависит от упорства и желания пациента.
При выполнении артродеза упражнения направлены лишь на укрепление мышц голени и увеличения амплитуды движений в смежных суставах.
Цель реабилитации:
• Предотвратить ригидность суставов при сохранении сустава.
• Ускорить процесс восстановления всех функция оперированной конечности.
• Предотвратить образование болезненных спаек и рубцов.
• Укрепить мышечный корсет стопы и голеностопного сустава.
Длительность:
Сроки восстановительного периода в среднем составляют от 6 до 10 недель с моменты операции. Упражнения необходимо выполнять ежедневно.
Начинать выполнять упражнения следует только тогда, как будут сняты швы. Начинать выполнение упражнений следует с разогрева стопы, при помощи теплых солевых ванн и приемов самомассажа.
При выполнении упражнений пациент не должен испытывать болевой синдром. В случае возникновения болевых ощущений необходимо проконсультироваться с врачом о правильности выполнения комплекса упражнений.
Для достижения наилучшего результата рекомендуется все рекомендации, направленные на восстановление функций оперированной конечности, а невыполнение их может привести к повторной деформации стопы. Упражнения, после операций на стопах - самая важная составляющая процесса восстановления.
1. Ношение ортопедической обуви;
2. Специальное бинтование;
3. Выполнение упражнений при сохранении первого плюснефалангового, голеностопного сустава [20, 22].
Уровень убедительности рекомендаций A (уровень достоверности доказательств - 2).
Комментарии. Реабилитация в послеоперационном периоде рекомендовано и заключается в ношении ортопедической обуви с разгрузкой переднего отдела стопы, использование специального бинтования, выполнение упражнений для увеличения объема движений в прооперированном суставе. Через 2 месяца после операции выполняется рентгенографическое обследование и пациенту разрешается хождение в обычной мягкой обуви при условии ношения разгружающих ортопедических стелек. Переход на обычную обувь зависит степени отека стоп.
С целью профилактики ригидности (тугопдвижности) в суставах при выполнении операций рекомендована ежедневная разработка амплитуды движений в суставе. Четкое выполнение всех упражнений поможет в максимально короткие сроки вернуться к привычным нагрузкам, улучшить качество жизни, не испытывая боль и дискомфорт в ногах. Все упражнения направлены на укрепление мышц стопы и голени. Процесс восстановления на прямую зависит от упорства и желания пациента.
При выполнении артродеза упражнения направлены лишь на укрепление мышц голени и увеличения амплитуды движений в смежных суставах.
Цель реабилитации:
• Предотвратить ригидность суставов при сохранении сустава.
• Ускорить процесс восстановления всех функция оперированной конечности.
• Предотвратить образование болезненных спаек и рубцов.
• Укрепить мышечный корсет стопы и голеностопного сустава.
Длительность:
Сроки восстановительного периода в среднем составляют от 6 до 10 недель с моменты операции. Упражнения необходимо выполнять ежедневно.
Начинать выполнять упражнения следует только тогда, как будут сняты швы. Начинать выполнение упражнений следует с разогрева стопы, при помощи теплых солевых ванн и приемов самомассажа.
При выполнении упражнений пациент не должен испытывать болевой синдром. В случае возникновения болевых ощущений необходимо проконсультироваться с врачом о правильности выполнения комплекса упражнений.
Для достижения наилучшего результата рекомендуется все рекомендации, направленные на восстановление функций оперированной конечности, а невыполнение их может привести к повторной деформации стопы. Упражнения, после операций на стопах - самая важная составляющая процесса восстановления.
|
|
Профилактика
• Специфических профилактических мероприятий в отношении пациентов с вальгусным отклонением первого пальца стопы не разработано. Общие рекомендации сводятся к ношению индивидуальных ортопедических стелек, занятиям лечебной физической культурой [20, 22].
Уровень убедительности рекомендаций с (уровень достоверности доказательств - 3).
Уровень убедительности рекомендаций с (уровень достоверности доказательств - 3).
Дополнительно
Отрицательно влияют на исход лечения [7, 20, 22]:
• Курение;
• Наличие хронических заболеваний, снижающих имунный ответ;
• Несоблюдение препписанного режима;
• Переохлаждение;
• Перегревание;
• Наличие других ортопедических заболеваний, оказывающих влияние на биомеханику нижней конечности;
• Наличие системного или локального остеопороза;
• Присоединения инфекционных осложнений.
• (уровень достоверности доказательств - 3).
• Курение;
• Наличие хронических заболеваний, снижающих имунный ответ;
• Несоблюдение препписанного режима;
• Переохлаждение;
• Перегревание;
• Наличие других ортопедических заболеваний, оказывающих влияние на биомеханику нижней конечности;
• Наличие системного или локального остеопороза;
• Присоединения инфекционных осложнений.
• (уровень достоверности доказательств - 3).
Критерии оценки качества медицинской помощи
| № | Критерии качества | Уровень достоверности доказательств | Уровень убедительности рекомендаций |
| 1 | Восстановление рентгенологических взаимоотношений костей и суставов в стопе | А | 1 |
| 2 | Отсутствие болевого синдрома | В | 2 |
| 3 | Достигнута возможность носить любую обувь | А | 1 |
Список литературы
• Карданов, А.А. Оперативное лечение деформаций и заболеваний костей и суставов первого луча стопы: дис. … д-ра мед. наук / Карданов Андрей Асланович. М., 2009. - с. 222.
• Коробко, Л.Т. Искривления пальцев стопы (кроме Hallux Valgus): дис. … канд. мед. наук / Коробко Л.Т. Л., 1956. 176 с.
• Крамаренко, Г.Н. Заболевания стоп. Профилактика и лечение: актовая речь 21 сентября 1979 г. Г.Н. Крамаренко. М. ЦИТО, 1979. 28 с.
• Маркс В.О. Ортопедическая диагностика / В.О. Маркс. М. Медицина, 1978. 512 с.
• Прозоровский, Д.В. Оценка результатов хирургического лечения деформаций переднего отдела стопы (обзор литературы) / Д.В. Прозоровский // Український морфологічний альманах. 2010. Т. 8, № 3. С 114-116.
• Сапоговский А.В., Кенис В.М. Клиническая диагностика ригидных форм плано-вальгусных деформаций стоп у детей Травматология и ортопедия России. 2015; (4):46-51.
• Травматология и ортопедия: руководство для врачей/ под ред. Ю.Г. шапошникова, том 1, Москва 1997.
• Черкес-Заде Д.И. Хирургия стопы/ Д.И. Черкес-Заде, Ю.Ф. Каменев. М. Медицина, 2002. 250 с.
• вlakemore L.C., сooperman D.R., Thompson G.H. The rigid flatfoot: tarsal coalitions. сlin Podiatr Med Surg. 2000; 17(3):531-555.
• вluman EM, Myerson MS: Stage IV posterior tibial tendon rupture, FootAnkle сlin 12:341-362, 2007:viii.
• вluman EM, Title сI, Myerson MS: Posterior tibial tendon rupture: A refinedclassification system, Foot Ankle сlin 12:233-249, 2007:v.
• вohay DR, Anderson JG: Stage IV posterior tibial tendon insufficiency: Thetilted ankle, Foot Ankle сlin 8:619-634, 2003.
• Delagoutte, J.P. Le Pied pathologique et techniques chirurgicales / J.P. Delagoutte, F. вonnel. Paris : Masson, 1989. - p. 345.
• Greisberg J, Hansen ST Jr, Sangeorzan в: Deformity and degeneration in thehindfoot and midfoot joints of the adult acquired flatfoot, Foot Ankle Int24:530-534, 2003.
• Hetherington, V. Hallux Valgus and Forefoot Surgery / V. Hetherington // сhurchill Livingstone, 1994. P. 44-48.
• Kadakia AR, Haddad SL: Hindfoot arthrodesis for the adult acquired flat foot, Foot Ankle Int 8:569-594, 2003.
• Kann JN, Myerson MS: Intraoperative pathology of the posterior tibial tendon, Foot Ankle сlin 2:343-355, 1997.
• Mann, R.A. Operative Therapie in den USA / R.A. Mann, с.J. Wirth, R. Ferdini, N. Wulker. - вerlin, Heidelberg, New York : Springer, 1993. 565 p.
• Mann R (ed): DuVries Surgery of the Foot, 4th Ed., p. 263. сV Mosby, St Louis, 1978.
• Mann RA, сoughlin MJ, Saltzman сL, Anderson RB Mann s surgery of foot and ankle 9th edition, Philadelphia, Elsevier Saunders, 2014: 1292-1360.
• McGlamry, E.D. сomprehensive Textbook of Foot Surgery / E.D. McGlamry. - вaltimore : Williams & Wilkins, 1987. - p 345-360.
• Mercado, O. A An atlas of foot surgery / O.A. Mercado. Oak Park, Ill. : сarolando Press, 1979. 430 p.
• Myerson MS: Adult acquired flatfoot deformity: Treatment of dysfunction of the posterior tibial tendon insufficiency, Instr сourse Lect 46:393-405, 1997.
• Myerson MS: Adult acquired flatfoot deformity. Treatment of dysfunction of the posterior tibial tendon [abstract], J вone Joint Surg Am 78A:780-792, 1996.
• Myerson MS, сorrigan J: Treatment of posterior tibial tendon dysfunction with flexor digitorum longus tendon transfer and calcaneal osteotomy,.
• Orthopedics 19:383-388, 1996.
• Myerson MS, сorrigan J, Thompson F, Schon LC: Tendon transfer combined with calcaneal osteotomy for treatment of posterior tibial tendon insufficiency: A radiological investigation, Foot Ankle Int 16:712-718, 1995.
• Neufeld SK, Myerson MS: сomplications of surgical treatments for adult flatfoot deformities, Foot Ankle сlin 6:179-191, 2001.
• Pinney SJ, Van вergeyk A: сontroversies in surgical reconstruction of acquired adult flat foot deformity, Foot Ankle сlin 8:595-604, 2003.
• Steel, M.W. Radiographic measurements of the normal foot / M.W. Steel, K.A. Johnson, M.A. De Witz // Foot Ankle. 1980. Vol. 1. P. 151-158.
• Regnauld в: The Foot (Techniques сhirugicales du Pied), p. 335. Springer-Verlag, New York, 1986.
• Toolan вC: The treatment of failed reconstruction for adult acquired flat foot deformity, Foot Ankle сlin 8:647-654, 2003.
• Trnka HJ, Easley ME, Myerson MS: The role of calcaneal osteotomies for correction of adult flatfoot, сlin Orthop Aug :950-64, 1999.
• Zaret DI, Myerson MS: Arthroereisis of the subtalar joint, Foot Ankle сlin 8:605-617, 2003.
• Коробко, Л.Т. Искривления пальцев стопы (кроме Hallux Valgus): дис. … канд. мед. наук / Коробко Л.Т. Л., 1956. 176 с.
• Крамаренко, Г.Н. Заболевания стоп. Профилактика и лечение: актовая речь 21 сентября 1979 г. Г.Н. Крамаренко. М. ЦИТО, 1979. 28 с.
• Маркс В.О. Ортопедическая диагностика / В.О. Маркс. М. Медицина, 1978. 512 с.
• Прозоровский, Д.В. Оценка результатов хирургического лечения деформаций переднего отдела стопы (обзор литературы) / Д.В. Прозоровский // Український морфологічний альманах. 2010. Т. 8, № 3. С 114-116.
• Сапоговский А.В., Кенис В.М. Клиническая диагностика ригидных форм плано-вальгусных деформаций стоп у детей Травматология и ортопедия России. 2015; (4):46-51.
• Травматология и ортопедия: руководство для врачей/ под ред. Ю.Г. шапошникова, том 1, Москва 1997.
• Черкес-Заде Д.И. Хирургия стопы/ Д.И. Черкес-Заде, Ю.Ф. Каменев. М. Медицина, 2002. 250 с.
• вlakemore L.C., сooperman D.R., Thompson G.H. The rigid flatfoot: tarsal coalitions. сlin Podiatr Med Surg. 2000; 17(3):531-555.
• вluman EM, Myerson MS: Stage IV posterior tibial tendon rupture, FootAnkle сlin 12:341-362, 2007:viii.
• вluman EM, Title сI, Myerson MS: Posterior tibial tendon rupture: A refinedclassification system, Foot Ankle сlin 12:233-249, 2007:v.
• вohay DR, Anderson JG: Stage IV posterior tibial tendon insufficiency: Thetilted ankle, Foot Ankle сlin 8:619-634, 2003.
• Delagoutte, J.P. Le Pied pathologique et techniques chirurgicales / J.P. Delagoutte, F. вonnel. Paris : Masson, 1989. - p. 345.
• Greisberg J, Hansen ST Jr, Sangeorzan в: Deformity and degeneration in thehindfoot and midfoot joints of the adult acquired flatfoot, Foot Ankle Int24:530-534, 2003.
• Hetherington, V. Hallux Valgus and Forefoot Surgery / V. Hetherington // сhurchill Livingstone, 1994. P. 44-48.
• Kadakia AR, Haddad SL: Hindfoot arthrodesis for the adult acquired flat foot, Foot Ankle Int 8:569-594, 2003.
• Kann JN, Myerson MS: Intraoperative pathology of the posterior tibial tendon, Foot Ankle сlin 2:343-355, 1997.
• Mann, R.A. Operative Therapie in den USA / R.A. Mann, с.J. Wirth, R. Ferdini, N. Wulker. - вerlin, Heidelberg, New York : Springer, 1993. 565 p.
• Mann R (ed): DuVries Surgery of the Foot, 4th Ed., p. 263. сV Mosby, St Louis, 1978.
• Mann RA, сoughlin MJ, Saltzman сL, Anderson RB Mann s surgery of foot and ankle 9th edition, Philadelphia, Elsevier Saunders, 2014: 1292-1360.
• McGlamry, E.D. сomprehensive Textbook of Foot Surgery / E.D. McGlamry. - вaltimore : Williams & Wilkins, 1987. - p 345-360.
• Mercado, O. A An atlas of foot surgery / O.A. Mercado. Oak Park, Ill. : сarolando Press, 1979. 430 p.
• Myerson MS: Adult acquired flatfoot deformity: Treatment of dysfunction of the posterior tibial tendon insufficiency, Instr сourse Lect 46:393-405, 1997.
• Myerson MS: Adult acquired flatfoot deformity. Treatment of dysfunction of the posterior tibial tendon [abstract], J вone Joint Surg Am 78A:780-792, 1996.
• Myerson MS, сorrigan J: Treatment of posterior tibial tendon dysfunction with flexor digitorum longus tendon transfer and calcaneal osteotomy,.
• Orthopedics 19:383-388, 1996.
• Myerson MS, сorrigan J, Thompson F, Schon LC: Tendon transfer combined with calcaneal osteotomy for treatment of posterior tibial tendon insufficiency: A radiological investigation, Foot Ankle Int 16:712-718, 1995.
• Neufeld SK, Myerson MS: сomplications of surgical treatments for adult flatfoot deformities, Foot Ankle сlin 6:179-191, 2001.
• Pinney SJ, Van вergeyk A: сontroversies in surgical reconstruction of acquired adult flat foot deformity, Foot Ankle сlin 8:595-604, 2003.
• Steel, M.W. Radiographic measurements of the normal foot / M.W. Steel, K.A. Johnson, M.A. De Witz // Foot Ankle. 1980. Vol. 1. P. 151-158.
• Regnauld в: The Foot (Techniques сhirugicales du Pied), p. 335. Springer-Verlag, New York, 1986.
• Toolan вC: The treatment of failed reconstruction for adult acquired flat foot deformity, Foot Ankle сlin 8:647-654, 2003.
• Trnka HJ, Easley ME, Myerson MS: The role of calcaneal osteotomies for correction of adult flatfoot, сlin Orthop Aug :950-64, 1999.
• Zaret DI, Myerson MS: Arthroereisis of the subtalar joint, Foot Ankle сlin 8:605-617, 2003.
|
|
Приложения
Приложение А1.
Состав рабочей группы.• Денисов А.О. - м.н., ученый секретарь ФГБУ «РНИИТО им. Р.Р. Вредена» МЗ РФ.
• Ласунский С.А. - м.н., заведующий отделением №7 «ФГБУ РНИИТО им. Р.Р. Вредена» МЗ РФ.
• Сорокин Е.П. - м.н., врач травматолог-ортопед отделения №7 ФГБУ «РНИИТО им. Р.Р. Вредена» МЗ РФ.
• Стафеев Д.В. - м.н., врач травматолог-ортопед отделения №7 ФГБУ «РНИИТО им. Р.Р. Вредена» МЗ РФ.
Конфликт интересов отсутствует.
Приложение А2.
Методология разработки клинических рекомендаций.Целевая аудитория данных клинических рекомендаций:
• Травматологи-ортопеды 14,01,15.
• Хирурги 14,01,17.
• Врачи общей практики 31,08,54.
Таблица П1. Уровни достоверности доказательств.
| Уровень достоверности | Источник доказательств |
| I (1) | Проспективные рандомизированные контролируемые исследования Достаточное количество исследований с достаточной мощностью, с участием большого количества пациентов и получением большого количества данных Крупные мета-анализы Как минимум одно хорошо организованное рандомизированное контролируемое исследование Репрезентативная выборка пациентов |
| II (2) | Проспективные с рандомизацией или без исследования с ограниченным количеством данных Несколько исследований с небольшим количеством пациентов Хорошо организованное проспективное исследование когорты Мета-анализы ограничены, но проведены на хорошем уровне Результаты не презентативны в отношении целевой популяции Хорошо организованные исследования «случай-контроль» |
| III (3) | Нерандомизированные контролируемые исследования Исследования с недостаточным контролем Рандомизированные клинические исследования с как минимум 1 значительной или как минимум 3 незначительными методологическими ошибками Ретроспективные или наблюдательные исследования Серия клинических наблюдений Противоречивые данные, не позволяющие сформировать окончательную рекомендацию |
| IV (4) | Мнение эксперта/данные из отчета экспертной комиссии, экспериментально подтвержденные и теоретически обоснованные |
Таблица П2. Уровни убедительности рекомендаций.
| Уровень убедительности | Описание | Расшифровка |
| A | Рекомендация основана на высоком уровне доказательности (как минимум 1 убедительная публикация I уровня доказательности, показывающая значительное превосходство пользы над риском) | Метод/терапия первой линии; либо в сочетании со стандартной методикой/терапией |
| в | Рекомендация основана на среднем уровне доказательности (как минимум 1 убедительная публикация II уровня доказательности, показывающая значительное превосходство пользы над риском) | Метод/терапия второй линии; либо при отказе, противопоказании, или неэффективности стандартной методики/терапии. Рекомендуется мониторирование побочных явлений |
| с | Рекомендация основана на слабом уровне доказательности (но как минимум 1 убедительная публикация III уровня доказательности, показывающая значительное превосходство пользы над риском) или нет убедительных данных ни о пользе, ни о риске) | Нет возражений против данного метода/терапии или нет возражений против продолжения данного метода/терапии Рекомендовано при отказе, противопоказании, или неэффективности стандартной методики/терапии, при условии отсутствия побочных эффектов |
| D | Отсутствие убедительных публикаций I, II или III уровня доказательности, показывающих значительное превосходство пользы над риском, либо убедительные публикации I, II или III уровня доказательности, показывающие значительное превосходство риска над пользой | Не рекомендовано |
Порядок обновления клинических рекомендаций. Пересмотр 1 раз в 3 года.
Приложение А3.
Связанные документы.Федеральное законодательство в сфере здравоохранения.
(Основные законодательные акты Российской Федерации).
Данные клинические рекомендации разработаны с учётом следующих нормативно-правовых документов:
1. Конституция Российской Федерации.
2. Декларация прав и свобод человека и гражданина.
3. Уголовный кодекс Российской Федерации.
4. Уголовно-процессуальный кодекс Российской Федерации от 18 декабря 2001 г.
5. Основы законодательства Российской Федерации об охране здоровья граждан. Изменения и дополнения.
6. Федеральный закон № 323-ФЗ от 21 ноября 2011 г. (ред. от 25,06,2012).
«Об основах охраны здоровья граждан в Российской Федерации».
7. Федеральный закон Российской Федерации от 28,06,91 № 1499-1 «О медицинском страховании граждан в Российской Федерации» (в редакции Закона РФ от 02,04,93 № 4741-1).
8. Федеральный закон Российской Федерации от 22,12,92 № 4180-1 «О трансплантации органов и (или) тканей человека».
8,1. Федеральный закон Российской Федерации от 20,06,00 № 91-ФЗ «О внесении дополнений в закон Российской Федерации «О трансплантации органов и (или) тканей человека».
9. Федеральный закон Российской Федерации от 09,06,93 № 5142-1 «О донорстве крови и ее компонентов» (в редакции Федерального закона от 04,05,2000 № 58-ФЗ).
9,1. Федеральный закон Российской Федерации от 04,05,00 № 58-ФЗ «О внесении изменений в закон Российской Федерации «О донорстве крови и ее компонентов».
10. Федеральный закон Российской Федерации от 22,06,98 № 86-ФЗ «О лекарственных средствах».
(в редакции Федерального закона от 02,01,2000 № 5-ФЗ).
10,1. Федеральный закон Российской Федерации от 02,01,00 № 5-ФЗ «О внесении изменений и дополнений в Федеральный закон «О лекарственных средствах».
10,2. Федеральный закон № 61-ФЗ от 12 апреля 2010 г. (ред. от 25,06,2012).
«Об обращении лекарственных средств».
11. Федеральный закон № 3-ФЗ от 08 января 1998 г. (ред. от 01,03,2012).
«О наркотических средствах и психотропных веществах».
12. Федеральный закон № 152-ФЗ от 27 июля 2006 г. (ред. от 05,04,2013).
«О персональных данных».
13. Приказ Минздрава России от 12 ноября 2012г. 901н «Об утверждении Порядка оказания медицинской помощи населению по профилю «травматология и ортопедия».
Загрузки. Порядок.doc , Приложение 1doc , Приложение 2doc , Приложение 3doc , Приложение 4doc , Приложение 5doc , Приложение 6doc ,Приложение 7doc , Приложение 8doc , Приложение 9doc , Приложение 10doc ,Приложение 11doc , Приложение 12doc , Приложение 13doc , Приложение 14doc , Приложение 15doc , Приложение 16.doc.
Приложение В.
Информация для пациентов.Плоско-вальгусная деформация стоп - это распространенное ортопедическое заболевание, во время которого снижается высота сводов стопы, а сама ось стопы искривляется. При плоско-вальгусной деформации стоп пятка и пальцы развернуты наружу, средний отдел стопы опущен вниз. При осмотре стопы, особенно сверху, она напоминает букву Х.
При плоско-вальгусной деформации стоп возникает очень сильная ноющая боль, ношение обуви становится практически невозможным. Плоско-вальгусная деформация стоп - это одно из самых распространенных ортопедических заболеваний суставно-связочного аппарата. Как показывают данные медицинской статистики, данный недуг чаще всего встречается у маленьких детей и у женщин старше 30 лет.
Основные причины плоско-вальгусной деформации стоп:
Врожденная слабость костной и соединительной ткани (основная причина заболевания);
Генетическая предрасположенность к деформации стоп;
Избыточный вес;
Поперечное плоскостопие;
Поражение костей скелета (остеопороз);
Травмы ступней;
Заболевания щитовидной железы;
Сахарный диабет;
Ношение неудобной и неправильно подобранной обуви.
Симптомы плоско-вальгусной деформации стоп.
Основные симптомы плоско-вальгусной деформации стоп:
• Боль при ношении обуви;
• Проблема подобрать обувь привычного размера;
• Боль в стопах в конце дня;
• Первый и второй палец стопы деформируется;
• На большом пальце возникают болезненные мозоли;
• Второй палец стопы приобретает молотообразную форму;
• Кровообращение стопы ухудшается;
• Развивается артроз.
Для того чтобы снизить вероятность появления плоско-вальгусной деформации стоп необходимо:
• Серьезно подходить к вопросу выбора обуви;
• Минимизировать сильные нагрузки на ноги;
• Делать профилактические расслабляющие массажи;
• Принимать солевые ванны;
• Регулярно проходить осмотр у специалиста ортопедии.
Лечение плоско-вальгусной деформации стоп - это длительный процесс, который требует много сил и терпения.
Для лечения данного заболевания на ранних стадиях его развития применяются специальные ортопедические приспособления, например, ортопедические стельки, супинаторы, стяжки, ортезы.
Очень эффективной считается специальная лечебная гимнастика, которая состоит из индивидуального комплекса упражнений, подобранных конкретно под деформацию стоп каждого пациента. Назначается массаж стоп и всевозможные физиотерапевтические процедуры. Если консервативное лечение будет неэффективным, то прибегают к оперативному вмешательству.
Виды операций:
• Мягкотканные операции.
• Артродезирование (замыкание суставов).
• Артроэрэз.
• Корригирующие остеотомии.
Мягкотканные операции.
Выполняются в основном в детском возрасте (до 10 лет). Существует множество методик, включающие в себя пересадку и пластику сухожилий и связочного аппарата стопы. Эти процедуры формируют и укрепляют продольный свод стопы, корригирует передний ее отдел, стопа стабилизируется. Однако в отдельных случаях вальгусное положение пяточной кости не исправляется и требуется дополнительные вмешательства.
Методики восстановления продольного свода стопы при помощи проведения артродезов заднего и среднего отделов стопы, восстанавливая продольный свод стопы и прочно его фиксируя, неблагоприятно влияют на биомеханику стопы.
Подтаранный артроэрез (arthroereisis - от греч. «artros» и «ereido»- укреплять, подпирать суставы) - операция заключается в постановке специального импланта через мини разрез в пространство между таранной кости и пяточной.
Такие операции обладают возрастным ограничением (до 35-40 лет по данным различных авторов) и наилучшие результаты наблюдаются в детском и юношеском возрасте, когда эндортез может работать до завершения роста (17-18 лет). У взрослых пациентов удаление импланта обязательно через 1-1,5 года после установки. Стоит заметить, что за время нахождения импланта в синусе, стопа запоминает заданную коррекцию, и после его удаления сохраняет свою форму. После оперативного вмешательства не накладываются жесткие повязки, полноценно двигаться и наступать на ногу возможно уже на 5-7 сутки, швы снимаются на 10-12 день.
Корригирующие остеотомии направленны на смещение костных структур, которые позволяют изменить биомеханику стопы и нормализовать суставные соотношения, что в свою очередь кардинально снизит риск развития артроза суставов стопы в более взрослом возрасте.
Предложено много способов операций, все они имеют свои недостатки и преимущества. До настоящего времени нет четкого алгоритма выбора того или иного метода, однако всегда отдается предпочтение малоинвазивным и технически легким методам, которые не нарушают биомеханику стопы.
Минздрав России 2016.
|
|