МКБ-10 коды
|
|
Вступление
МКБ 10:
M85.4, M87, M87.0, M87.1, M87.2, M87.3, M87.8, M87.9.
Год утверждения (частота пересмотра):
____ (пересмотр каждые 3 года).
ID:
КР432.
URL:
Профессиональные ассоциации:
• Общероссийская общественная организация Ассоциация травматологов-ортопедов России (АТОР).
Утверждены.
на заседании Президиума АТОР XX.XX.2016 г. г. Москва .
Согласованы.
Научным советом Министерства Здравоохранения Российской Федерации __ __________201_ г.
M85.4, M87, M87.0, M87.1, M87.2, M87.3, M87.8, M87.9.
Год утверждения (частота пересмотра):
____ (пересмотр каждые 3 года).
ID:
КР432.
URL:
Профессиональные ассоциации:
• Общероссийская общественная организация Ассоциация травматологов-ортопедов России (АТОР).
Утверждены.
на заседании Президиума АТОР XX.XX.2016 г. г. Москва .
Согласованы.
Научным советом Министерства Здравоохранения Российской Федерации __ __________201_ г.
Профессиональные ассоциации
• Общероссийская общественная организация Ассоциация травматологов-ортопедов России (АТОР).
Список сокращений
ТБС - тазобедренный сустав.
ОГБК - остеонекроз головки бедренной кости.
ЭП - эндопротезирование.
VAS - визуально-аналоговая шкала.
Д.м.н. - доктор медицинских наук.
М.н. - кандидат медицинских наук.
КТ - компьютерная томография.
МЗ РФ - Министерство здравоохранения Российской Федерации.
МРТ - магнитно-резонансная томография.
НИИ- Научно-исследовательский институт.
РИД - радиоизотопная диагностика.
РКИ - рандомизированное контролируемое исследование.
РФ - Российская Федерация.
УЗИ - ультразвуковое исследование.
ОГБК - остеонекроз головки бедренной кости.
ЭП - эндопротезирование.
VAS - визуально-аналоговая шкала.
Д.м.н. - доктор медицинских наук.
М.н. - кандидат медицинских наук.
КТ - компьютерная томография.
МЗ РФ - Министерство здравоохранения Российской Федерации.
МРТ - магнитно-резонансная томография.
НИИ- Научно-исследовательский институт.
РИД - радиоизотопная диагностика.
РКИ - рандомизированное контролируемое исследование.
РФ - Российская Федерация.
УЗИ - ультразвуковое исследование.
Термины и определения
Ишемия. Нарушение локального кровообращения.
Декомпрессия очага остеонекроза. Оперативное вмешательство, направленное на снижение давления в очаге остеонекроза с целью прерывания патологического каскада реакций.
Коллапс головки бедренной кости. Проседание нагружаемого полюса головки бедренной кости над очагом асептического некроза.
Ротационная остеотомия проксимального отдела бедренной кости. Оперативное вмешательство, направленное на выведение пораженного полюса головки бедренной кости из-под нагрузки.
Контрактура. Ограничение амплитуды движений в суставе.
Импинджмент. Патологический контакт сочленяющихся костей в суставе, сопровождающийся болью, дискомфортом и рентгенологической картиной структурных изменений сочленяющихся костей в месте патологического контакта.
Остеофиты. Краевые костные разрастания по краю вертлужной впадины и границе головки и шейки бедренной кости.
Эндопротезирование тазобедренного сустава. Высокотехнологичная операция, заключающаяся в замене тазобедренного сустава на искусственный.
Декомпрессия очага остеонекроза. Оперативное вмешательство, направленное на снижение давления в очаге остеонекроза с целью прерывания патологического каскада реакций.
Коллапс головки бедренной кости. Проседание нагружаемого полюса головки бедренной кости над очагом асептического некроза.
Ротационная остеотомия проксимального отдела бедренной кости. Оперативное вмешательство, направленное на выведение пораженного полюса головки бедренной кости из-под нагрузки.
Контрактура. Ограничение амплитуды движений в суставе.
Импинджмент. Патологический контакт сочленяющихся костей в суставе, сопровождающийся болью, дискомфортом и рентгенологической картиной структурных изменений сочленяющихся костей в месте патологического контакта.
Остеофиты. Краевые костные разрастания по краю вертлужной впадины и границе головки и шейки бедренной кости.
Эндопротезирование тазобедренного сустава. Высокотехнологичная операция, заключающаяся в замене тазобедренного сустава на искусственный.
Описание
Остеонекроз головки бедренной кости. Заболевание, обусловленное гибелью нагружаемого полюса головки бедренной кости вследствие нарушения местного кровообращения с последующим нарушением конгруэнтности суставных поверхностей и развитием вторичного коксартроза. [1].
Причины
В настоящее время отсутствует однозначное понимание роли различных этиологических факторов в развитии остеонекроза головки бедренной кости. Прежде всего, это связано с тем, что большинство сообщений о роли тех или иных триггерных факторах основываются на данных отдельных поперечных исследований, или исследований методом случайного контроля. При этом все причины остеонекроза головки бедренной кости условно можно рекомендовать разделить на две большие группы: остеонекроз в результате травмы тазобедренного сустава (посттравматический) и остеонекроз нетравматической природы .
Посттравматический остеонекроз головки бедренной кости:
Основной причиной развития посттравматического остеонекроза является прямое механическое повреждение сосудов, питающих головку бедренной кости, вследствие переломов костей, образующих тазобедренный сустав в сочетании с вывихом головки бедренной кости или без такового. В данном случае ключевую роль играют не только степень смещения отломков или тип вывиха головки бедренной кости, но и срок, прошедший с момента травмы до оказания специализированной помощи. Еще в 1981 году R.L. сruess в своей работе указывал, что вывих головки бедренной кости может провоцировать развитие остеонекроза в 10-25% случаев. [3]. В случае вправления вывиха головки бедренной кости более чем через 12 часов с момента травмы эти показатели удваиваются [2,4,5].
Остеонекроз, как осложнение переломов шейки бедренной кости, наблюдается в 15-50% случаев и так же напрямую зависит от степени смещения отломков, времени прошедшего с момента травмы, точности репозиции и стабильности фиксации. [5,6].
Кроме того, ушибы тазобедренного сустава также могут провоцировать развитие остеонекроза головки бедренной кости. По всей видимости, это связанно с тромбозом внутрикостных капилляров или окклюзией синусов вызванной отеком костного мозга. [7].
Остеонекроз головки бедренной кости не травматического генеза:
Механизмы развития остеонекроза головки бедренной кости не связанного с травмой тазобедренного сустава более сложные. Триггерными факторами могут служить прием кортикоидов, злоупотребление алкоголем, серповидно-клеточная анемия, болезнь Гоше, кессонная болезнь, различные виды коагуолопатий, системная красная волчанка, жировой гепатоз, воздействие ионизирующего излучения. Установлена связь заболевания с заболеваниями ЖКТ, злокачественными новообразованиями, трансплантацией органов и тканей и даже беременностью.
Не смотря на, казалось бы, четко установленную роль вышеперечисленных факторов в формировании остеонекроза головки бедренной кости, до сих пор весьма сложно ответить на вопрос, что же именно послужило толчком к развитию заболевания у конкретного пациента. К примеру, многие авторы, базируясь на данных отдельных поперечных исследований, указывают на четкую связь развития заболевания с приемом кортикостероидов. Так D.T. Felson и J.J. Anderson наблюдали развитие заболевания у пациентов, получавших кортикостероиды в 10-30% случаев. [5,8,9,10]. Отдельными исследованиями установлено, что суточная доза преднизолона более 2 грамм или эквивалентная ей доза другого стероидного препарата повышает риск развития остеонекроза головки бедренной кости. Несмотря на то, что у пациентов, принимающих стероиды, нередко встречаются также другие вероятные причины развития заболевания, прием стероидов свыше указанной дозировки в течение 2-3 месяцев является самостоятельным фактором риска в развитии остеонекроза головки бедренной кости [2,11, 12]. В одном из исследований среди пациентов с тяжелым острым респираторным синдромом (атипичной пневмонией) риск развития остеонекроза головки бедренной кости увеличивался от 0,6%, у пациентов, не принимавших стеройдые препараты до 13% у пациентов принимавших данные препараты с курсовой дозой более 3 г [2,13] Однако, рекомендовано учитывать тот факт, что при некоторых состояниях, таких как почечная и печеночная недостаточность, васкулит, вызванный системной красной волчанкой имеет место дефект минерализации костной ткани, иногда становиться практически невозможным установить изолированное влияние терапии глюкокортикостероидами на костную ткань [5].
В случае остеонекроза головки бедренной кости, развившегося на фоне чрезмерного употребления алкоголя, встает вопрос о количестве алкоголя, которое можно назвать чрезмерным. Ряд авторов говорит о возрастании относительного риска развития остеонекроза с 3,2%при приеме менее 8 мл в день чистого этанола до 13,1% при приеме более 8 миллилитров чистого этанола ежедневно [8]. По данным MatsuoK. употребление различных спиртных напитков, суммарная доля чистого этанола которых превышает 400 мл. в неделю, риск развития остеонекроза увеличивается в 9,8 раз [9]. Однако рекомендовано помнить, об общем состоянии организма конкретного пациента, наличии сопутствующих заболеваний, перенесенных оперативных вмешательствах и роде профессиональной деятельности, которые могли бы послужить дополнительными триггерными факторами в развитии заболевания.
У большинства пациентов страдающих алкогольной зависимостью в биохимическом анализе крови можно выделить маркеры, указывающие на токсическое поражение печени и почек (повышенное содержание аспартатаминотрансаминазы, γ-глутамилтранспептидазы, уратов и триглицеридов сыворотки). Таким образом, остаётся не ясным, что именно является первичным в формировании данного типа асептического некроза, непосредственное влияние алкоголя на костный мозг и сосуды, питающие головку бедренной кости, или дефект минерализации костной ткани вследствие печеночной или почечной недостаточности.
На сегодняшний день не вызывает сомнения, что в развитии остеонекроза головки бедренной кости могут играть роль те или иные нарушения системы свертываемости крови.R.A. Asherson с соавторами подчеркивали связь остеонекроза головки бедренной кости и СКВ [14]. R.B. Francis сообщил о повышении свертываемости крови у пациентов страдающих серповидно-клеточной анемией [15]. Поданным с.J. вartonи W.P. сockshott у пациентов, страдающих гемоглабинопатией СС или SC остеонекроз регистрировался в 4-20% случаев [16]. Ряд авторов также указывали, что тромбофилия и снижение фибринолитической активности являются важными этиологическими факторами развития остеонекроза головки бедренной кости у взрослых и болезни Пертеса у детей [5,17].
Достаточно интенсивное или длительное воздействие ионизирующего излучения может привести к гибели костной ткани и как следствие привести к развитию остеонекроза головки бедренной кости. Это связанно с комбинированным поражением мелких кровеносных сосудов, клеток костного мозга и остеоцитов. Зависимость такого рода изменений от дозы в основном наблюдалась в прошлом, когда активно применялось излучение малой интенсивности.Однако по наблюдению Abdulkareem IH, несмотря на постоянное совершенствование рентгенологического оборудования, данный вид остеонекроза по-прежнему может встречаться в клинической практике [18].
Остеонекроз вследствие кессонной болезни (дисбарический остеонекроз) насегодняшний день представляет более исторический интерес [2,5,17], но может произойти развитие заболевания вследствие плохо управляемой декомпрессии. Ранее остеонекроз головки бедренной кости считался профессиональным заболеванием глубоководных водолазов и строителей подводных сооружений. После введения современных медицинских стандартов охраны труда данный вид остеонекроза наблюдается крайне редко [2,5,17].
Аномалии развития сосудов, питающих головку бедренной кости, так же могут послужить причиной развития остеонекроза. По мнению отдельных авторов, у таких пациентов развитие заболевания может наблюдаться внезапно на фоне полного здоровья в отсутствии выше перечисленных факторов риска. В данном случае ключевая роль отводиться отсутствию или гипоплазия части сосудов, проходящих в капсуле тазобедренного сустава и питающих головку бедренной кости. [2,5,17,19].
Патогенез. В настоящее время рекомендовано придерживаться сосудистой теории развития остеонекроза головки бедренной кости. В данном случае ключевая роль в патогенезе заболевания отводиться нарушению микроциркуляции головки бедренной кости. Вне зависимости от того, один или несколько факторов привели к запуску патологического процесса, последующее его развитие включает в себя два пути: внутрисосудистый - вследствие внутрисосудистого стаза или тромбоза; внесосудистый - обусловленный сжатием капилляров, вследствие отека костного мозга. Какой бы из этих механизмов не был первичен, оба они наблюдаются на самых ранних стадиях заболевания и неотъемлемо усиливают действие друг друга [20,17].
Исключением является прямое воздействие на остеоцит больших доз ионизирующего излучения или химиопрепаратов, в этом случае его гибель происходит в условиях нормальной микроциркуляции [7].
В патогенезе остеонекроза немаловажную роль играют особенности анатомии и архитектоники головки бедренной кости. Головка бедренной кости участвует в образовании тазобедренного сустава и как следствие большая ее площадь покрыта хрящевой тканью, уменьшающей поверхность, через которую могут проходить питающие сосуды. Капиллярное сосудистое русло головки бедренной кости лишено адвентициального слоя, следовательно, проходимость сосудов напрямую зависит от объема и давления окружающего костного мозга. Снаружи головка бедренной кости покрыта плотной костной тканью и как следствие одни ее элементы могут расширяться только за счет других.
Таким образом, любое изменение внутрикостного давления запускает порочный круг патологических реакций. Так любое снижение притока крови вследствие тромбоза, механического разрыва местного кровоснабжения, ретроградного снижения притока крови по артериолам вследствие венозного застоя или сдавление капилляров вследствие отека костного мозга вызывает ишемию. Ишемия костного мозга в свою очередь провоцирует его реактивный отек, приводя к еще большему повышению внутрикостного давления и тем самым еще более усугубляя ишемию.
Стволовые клетки погибают от аноксии через 12-48 часов, однако макроизменения пораженного сегмента наступают через несколько дней или даже недель. В этот период наиболее яркую картину гистологических изменений можно наблюдать в костном мозге: изменение контуров клеток, воспалительная инфильтрация, отек костного мозга, появление гистиоцитов. В конечном счете, погибший участок костного мозга заменяется недифференцированной мезенхимальной тканью. Одной из характерных черт является ремоделирование костной ткани в участке, перенесшем ишемию. Через несколько недель на границе погибшей и живой костной ткани можно наблюдать появление новых кровеносных сосудов и остеобластов. Однако репарация костной ткани происходит крайне медленно и всегда идет от здоровой кости вглубь очага. Таким образом, нарушения структуры костной ткани происходят именно в наиболее удаленных от здоровой кости участках, пострадавших от ишемии. Структурные изменения характеризуются появлением линейных тангенциальных переломов в непосредственной близости от суставной поверхности. В дальнейшем из-за постоянных сдвигающих нагрузок в области трещин происходят разрывы хрящевой ткани, приводя к ее отслоению над погибшим сегментом. Тем не менее, до последних стадий заболевания суставной хрящ сохраняет свою жизнеспособность и толщину. На заключительной стадии заболевания происходит фрагментация погибшей кости, что приводит вначале к деформации, а потом разрушению суставных поверхностей [2,5,17].
Ранее, когда диагностика остеонекроза была основана только на данных рентгенологических методов исследования, считалось, что участок погибшей кости по объему всегда соответствует очагу ишемии. Однако с появлением МРТ это утверждение было опровергнуто. Так на Т1 взвешенной участок ишемии, диагностированный на момент начала заболевания редко увеличивается в размерах, более того есть наблюдения, что при остеонекрозе нетравматического генеза он может частично или полностью регрессировать [4,2,17]. Структурные изменения кости в «стойких» очагах во многом зависят от места и степени повреждения. Так в некоторых случаях небольшие, или удаленные от нагружаемых зон очаги могут не приводить к структурным изменениям суставной поверхности головки бедренной кости, тогда как крупные очаги, расположенные близко к нагружаемому полюсу обычно приводят к гибели сустава в течение 1 - 3 лет [2, 17].
Посттравматический остеонекроз головки бедренной кости:
Основной причиной развития посттравматического остеонекроза является прямое механическое повреждение сосудов, питающих головку бедренной кости, вследствие переломов костей, образующих тазобедренный сустав в сочетании с вывихом головки бедренной кости или без такового. В данном случае ключевую роль играют не только степень смещения отломков или тип вывиха головки бедренной кости, но и срок, прошедший с момента травмы до оказания специализированной помощи. Еще в 1981 году R.L. сruess в своей работе указывал, что вывих головки бедренной кости может провоцировать развитие остеонекроза в 10-25% случаев. [3]. В случае вправления вывиха головки бедренной кости более чем через 12 часов с момента травмы эти показатели удваиваются [2,4,5].
Остеонекроз, как осложнение переломов шейки бедренной кости, наблюдается в 15-50% случаев и так же напрямую зависит от степени смещения отломков, времени прошедшего с момента травмы, точности репозиции и стабильности фиксации. [5,6].
Кроме того, ушибы тазобедренного сустава также могут провоцировать развитие остеонекроза головки бедренной кости. По всей видимости, это связанно с тромбозом внутрикостных капилляров или окклюзией синусов вызванной отеком костного мозга. [7].
Остеонекроз головки бедренной кости не травматического генеза:
Механизмы развития остеонекроза головки бедренной кости не связанного с травмой тазобедренного сустава более сложные. Триггерными факторами могут служить прием кортикоидов, злоупотребление алкоголем, серповидно-клеточная анемия, болезнь Гоше, кессонная болезнь, различные виды коагуолопатий, системная красная волчанка, жировой гепатоз, воздействие ионизирующего излучения. Установлена связь заболевания с заболеваниями ЖКТ, злокачественными новообразованиями, трансплантацией органов и тканей и даже беременностью.
Не смотря на, казалось бы, четко установленную роль вышеперечисленных факторов в формировании остеонекроза головки бедренной кости, до сих пор весьма сложно ответить на вопрос, что же именно послужило толчком к развитию заболевания у конкретного пациента. К примеру, многие авторы, базируясь на данных отдельных поперечных исследований, указывают на четкую связь развития заболевания с приемом кортикостероидов. Так D.T. Felson и J.J. Anderson наблюдали развитие заболевания у пациентов, получавших кортикостероиды в 10-30% случаев. [5,8,9,10]. Отдельными исследованиями установлено, что суточная доза преднизолона более 2 грамм или эквивалентная ей доза другого стероидного препарата повышает риск развития остеонекроза головки бедренной кости. Несмотря на то, что у пациентов, принимающих стероиды, нередко встречаются также другие вероятные причины развития заболевания, прием стероидов свыше указанной дозировки в течение 2-3 месяцев является самостоятельным фактором риска в развитии остеонекроза головки бедренной кости [2,11, 12]. В одном из исследований среди пациентов с тяжелым острым респираторным синдромом (атипичной пневмонией) риск развития остеонекроза головки бедренной кости увеличивался от 0,6%, у пациентов, не принимавших стеройдые препараты до 13% у пациентов принимавших данные препараты с курсовой дозой более 3 г [2,13] Однако, рекомендовано учитывать тот факт, что при некоторых состояниях, таких как почечная и печеночная недостаточность, васкулит, вызванный системной красной волчанкой имеет место дефект минерализации костной ткани, иногда становиться практически невозможным установить изолированное влияние терапии глюкокортикостероидами на костную ткань [5].
В случае остеонекроза головки бедренной кости, развившегося на фоне чрезмерного употребления алкоголя, встает вопрос о количестве алкоголя, которое можно назвать чрезмерным. Ряд авторов говорит о возрастании относительного риска развития остеонекроза с 3,2%при приеме менее 8 мл в день чистого этанола до 13,1% при приеме более 8 миллилитров чистого этанола ежедневно [8]. По данным MatsuoK. употребление различных спиртных напитков, суммарная доля чистого этанола которых превышает 400 мл. в неделю, риск развития остеонекроза увеличивается в 9,8 раз [9]. Однако рекомендовано помнить, об общем состоянии организма конкретного пациента, наличии сопутствующих заболеваний, перенесенных оперативных вмешательствах и роде профессиональной деятельности, которые могли бы послужить дополнительными триггерными факторами в развитии заболевания.
У большинства пациентов страдающих алкогольной зависимостью в биохимическом анализе крови можно выделить маркеры, указывающие на токсическое поражение печени и почек (повышенное содержание аспартатаминотрансаминазы, γ-глутамилтранспептидазы, уратов и триглицеридов сыворотки). Таким образом, остаётся не ясным, что именно является первичным в формировании данного типа асептического некроза, непосредственное влияние алкоголя на костный мозг и сосуды, питающие головку бедренной кости, или дефект минерализации костной ткани вследствие печеночной или почечной недостаточности.
На сегодняшний день не вызывает сомнения, что в развитии остеонекроза головки бедренной кости могут играть роль те или иные нарушения системы свертываемости крови.R.A. Asherson с соавторами подчеркивали связь остеонекроза головки бедренной кости и СКВ [14]. R.B. Francis сообщил о повышении свертываемости крови у пациентов страдающих серповидно-клеточной анемией [15]. Поданным с.J. вartonи W.P. сockshott у пациентов, страдающих гемоглабинопатией СС или SC остеонекроз регистрировался в 4-20% случаев [16]. Ряд авторов также указывали, что тромбофилия и снижение фибринолитической активности являются важными этиологическими факторами развития остеонекроза головки бедренной кости у взрослых и болезни Пертеса у детей [5,17].
Достаточно интенсивное или длительное воздействие ионизирующего излучения может привести к гибели костной ткани и как следствие привести к развитию остеонекроза головки бедренной кости. Это связанно с комбинированным поражением мелких кровеносных сосудов, клеток костного мозга и остеоцитов. Зависимость такого рода изменений от дозы в основном наблюдалась в прошлом, когда активно применялось излучение малой интенсивности.Однако по наблюдению Abdulkareem IH, несмотря на постоянное совершенствование рентгенологического оборудования, данный вид остеонекроза по-прежнему может встречаться в клинической практике [18].
Остеонекроз вследствие кессонной болезни (дисбарический остеонекроз) насегодняшний день представляет более исторический интерес [2,5,17], но может произойти развитие заболевания вследствие плохо управляемой декомпрессии. Ранее остеонекроз головки бедренной кости считался профессиональным заболеванием глубоководных водолазов и строителей подводных сооружений. После введения современных медицинских стандартов охраны труда данный вид остеонекроза наблюдается крайне редко [2,5,17].
Аномалии развития сосудов, питающих головку бедренной кости, так же могут послужить причиной развития остеонекроза. По мнению отдельных авторов, у таких пациентов развитие заболевания может наблюдаться внезапно на фоне полного здоровья в отсутствии выше перечисленных факторов риска. В данном случае ключевая роль отводиться отсутствию или гипоплазия части сосудов, проходящих в капсуле тазобедренного сустава и питающих головку бедренной кости. [2,5,17,19].
Патогенез. В настоящее время рекомендовано придерживаться сосудистой теории развития остеонекроза головки бедренной кости. В данном случае ключевая роль в патогенезе заболевания отводиться нарушению микроциркуляции головки бедренной кости. Вне зависимости от того, один или несколько факторов привели к запуску патологического процесса, последующее его развитие включает в себя два пути: внутрисосудистый - вследствие внутрисосудистого стаза или тромбоза; внесосудистый - обусловленный сжатием капилляров, вследствие отека костного мозга. Какой бы из этих механизмов не был первичен, оба они наблюдаются на самых ранних стадиях заболевания и неотъемлемо усиливают действие друг друга [20,17].
Исключением является прямое воздействие на остеоцит больших доз ионизирующего излучения или химиопрепаратов, в этом случае его гибель происходит в условиях нормальной микроциркуляции [7].
В патогенезе остеонекроза немаловажную роль играют особенности анатомии и архитектоники головки бедренной кости. Головка бедренной кости участвует в образовании тазобедренного сустава и как следствие большая ее площадь покрыта хрящевой тканью, уменьшающей поверхность, через которую могут проходить питающие сосуды. Капиллярное сосудистое русло головки бедренной кости лишено адвентициального слоя, следовательно, проходимость сосудов напрямую зависит от объема и давления окружающего костного мозга. Снаружи головка бедренной кости покрыта плотной костной тканью и как следствие одни ее элементы могут расширяться только за счет других.
Таким образом, любое изменение внутрикостного давления запускает порочный круг патологических реакций. Так любое снижение притока крови вследствие тромбоза, механического разрыва местного кровоснабжения, ретроградного снижения притока крови по артериолам вследствие венозного застоя или сдавление капилляров вследствие отека костного мозга вызывает ишемию. Ишемия костного мозга в свою очередь провоцирует его реактивный отек, приводя к еще большему повышению внутрикостного давления и тем самым еще более усугубляя ишемию.
Стволовые клетки погибают от аноксии через 12-48 часов, однако макроизменения пораженного сегмента наступают через несколько дней или даже недель. В этот период наиболее яркую картину гистологических изменений можно наблюдать в костном мозге: изменение контуров клеток, воспалительная инфильтрация, отек костного мозга, появление гистиоцитов. В конечном счете, погибший участок костного мозга заменяется недифференцированной мезенхимальной тканью. Одной из характерных черт является ремоделирование костной ткани в участке, перенесшем ишемию. Через несколько недель на границе погибшей и живой костной ткани можно наблюдать появление новых кровеносных сосудов и остеобластов. Однако репарация костной ткани происходит крайне медленно и всегда идет от здоровой кости вглубь очага. Таким образом, нарушения структуры костной ткани происходят именно в наиболее удаленных от здоровой кости участках, пострадавших от ишемии. Структурные изменения характеризуются появлением линейных тангенциальных переломов в непосредственной близости от суставной поверхности. В дальнейшем из-за постоянных сдвигающих нагрузок в области трещин происходят разрывы хрящевой ткани, приводя к ее отслоению над погибшим сегментом. Тем не менее, до последних стадий заболевания суставной хрящ сохраняет свою жизнеспособность и толщину. На заключительной стадии заболевания происходит фрагментация погибшей кости, что приводит вначале к деформации, а потом разрушению суставных поверхностей [2,5,17].
Ранее, когда диагностика остеонекроза была основана только на данных рентгенологических методов исследования, считалось, что участок погибшей кости по объему всегда соответствует очагу ишемии. Однако с появлением МРТ это утверждение было опровергнуто. Так на Т1 взвешенной участок ишемии, диагностированный на момент начала заболевания редко увеличивается в размерах, более того есть наблюдения, что при остеонекрозе нетравматического генеза он может частично или полностью регрессировать [4,2,17]. Структурные изменения кости в «стойких» очагах во многом зависят от места и степени повреждения. Так в некоторых случаях небольшие, или удаленные от нагружаемых зон очаги могут не приводить к структурным изменениям суставной поверхности головки бедренной кости, тогда как крупные очаги, расположенные близко к нагружаемому полюсу обычно приводят к гибели сустава в течение 1 - 3 лет [2, 17].
|
|
Эпидемиология
Остеонекроз головки бедренной кости относится к числу относительно редких заболеваний тазобедренного сустава. В США ежегодно регистрируется от 300 до 600 тысяч случаев заболевания остеонекрозом головки бедренной кости [2,5,17]. В структуре первичного эндопротезирования тазобедренного сустава США частота оперативных вмешательств у пациентов с подтвержденным диагнозом остеонекроза головки бедренной кости составляет от 5 до 12 % [21]. Однако, по данным Норвежского регистра артропластики среди более 90 тысяч операций по замене тазобедренного сустава на долю остеонекроза пришлось лишь 3 % оперативных вмешательств, в разные годы колебания составили от 0,2% до 3,7% [22]. В Англии на долю остеонекроза головки бедренной кости приходится от 2,5% до 3,0% случаев [23]. В структуре первичного эндопротезирования РНИИТО им. Р.Р. Вредена на долю остеонекроза головки бедренной кости приходится порядка 12,9% операций по замене тазобедренного сустава [24]. Несомненно, структура первичных операций эндопротезирования тазобедренного сустава выполненных на базе ФГБУ РНИИТО им. Р.Р. Вредена может существенно отличаться от общей картины первичных оперативных вмешательств по замене тазобедренного сустава, выполняемых на всей территории Российской Федерации. К сожалению, отсутствие на сегодняшний день единого регистра, включавшего все случаи заболеваний тазобедренного сустава зарегистрированных во всех клиниках РФ делает невозможным составить полную эпидемиологическую картину по заболеваемости остеонекрозом головки бедренной кости в нашей стране .
Классификация
На сегодняшний с учетом особенностей течения остеонекроза головки бедренной кости наиболее ценной для выбора тактики лечения данного заболевания является классификация Association Research сirculation Osseous (ARCO) основанная на обобщении наблюдений различных центров. входящих в ее состав [2,5,17]. Таб. 1).
Классификация Association Research сirculation Osseous (ARCO) Таблица 1.
Классификация Association Research сirculation Osseous (ARCO) Таблица 1.
| 0 Стадия | При выполнении различных исследований очаг поражения не определяется. Диагноз может быть поставлен по данным биопсии. |
| 1 Стадия | Отсутствие рентгенологических изменений. Очаг определяется при радионуклидном сканировании и/или на МРТ. |
| II Стадия | В головке бедренной кости при рентгенографии, МРТ и радионуклидном сканировании определяются первые признаки остеонекроза, без нарушения формы суставной поверхности или субхондрального перелома. |
| A | Меньше 15% головки бедренной кости |
| В | От 15% до 30% головки бедренной кости |
| С | Более 30% головки бедренной кости |
| III Стадия | Субхондральный перелом без нарушения сферичности головки бедренной кости. В субхондральной кости наблюдаться «знак полумесяца» |
| A | Вовлечено меньше 15% кости по отношению к суставной поверхности |
| В | Вовлечено от 15% до 30% кости по отношению к суставной поверхности |
| С | Вовлечено более 30% кости по отношению к суставной поверхности |
| IV стадия | Импрессия (уплощение) участка головки бедренной кости |
| A | Вовлечено меньше 15% кости по отношению к суставной поверхности |
| В | Вовлечено от 15% до 30% кости по отношению к суставной поверхности |
| С | Вовлечено более 30% кости по отношению к суставной поверхности |
| V Стадия | Все вышеуказанные изменения в сочетании с сужением суставной щели (вторичный артроз) |
| Stage VI | Тотальные дегенеративно-дистрофические изменения сустава |
Диагностика
Диагностика деформирующего артроза основывается на результатах клинического и лучевых методов исследований [2, 5, 17].
Уровень убедительности рекомендаций с (уровень достоверности доказательств - 2+).
Комментарии. Жалобы пациентов с остеонекрозом головки бедренной кости рекомендуется трактовать в зависимости от стадии патологического процесса.
Наиболее распространенной жалобой на ранних стадиях заболевания является глубокая выраженная боль, локализованная в паховой области, носящая постоянный характер и практически не зависящая от интенсивности нагрузки на сустав. Данный период может продолжаться в течение нескольких дней, и, по всей видимости, связан с локальным повышением внутрикостного давления [2,5,17].
Период начальных клинических проявлений сменяется периодом «светлого промежутка» длительностью от нескольких недель, до нескольких месяцев. В подавляющем большинстве в этот период, какие-либо жалобы отсутствуют, часто пациенты возвращаться к повседневной степени двигательной активности. В отдельных случаях пациенты могут предъявлять жалобы на «щелчки» в суставе в крайних положениях, сопровождающиеся незначительной болезненностью, обусловленные флотирующим участком хряща над пораженным сегментом головки бедренной кости. При физикальном обследовании возможно появление боли в паховой области при внутренней ротации бедра. Иногда пациенты отмечают «щелчок» при переводе конечности из одного крайнего положения в другое [2,5,17].
На более поздних стадиях, соответствующих коллапсу головки бедренной кости и разрушению хряща вертлужной впадины развивается клиника деформирующего артроза тазобедренного сустава, ничем не отличающаяся от таковой при артрозах другой этиологии. Пациенты жалуются на боли в паховой области, связанные с нагрузкой, укорочение пораженной конечности, полное или частичное ограничение движений в пораженном суставе. При физикальном обследовании рекомендовано выявлять значительное ограничение амплитуды движений в пораженном суставе, сопровождающееся болевым синдромом различной интенсивности. Часто может быть выявлена стойкая приводящая контрактура, имитирующая относительное укорочение пораженной конечности [2,5,17].
Уровень убедительности рекомендаций с (уровень достоверности доказательств - 2+).
Комментарии: Функцию сустава рекомендовано оценивать по степени ежедневной активности и походке. В понятие ежедневной активности рекомендовано включать возможность подъема по лестнице и пользования общественным транспортом, свободного передвижения, использование дополнительной опоры при ходьбе, возможность надевания носков и ботинок. При оценке походки рекомендовано обращать внимание на степень опоры пациента на ногу, наличие хромоты, расстояние, которое может пройти больной. Рекомендовано обратить особое внимание также на выражение лица пациента и оценить степень дискомфорта, который он может испытывать [20,21,21,22,24].
Обследование пациента рекомендовано проводить в вертикальном и горизонтальном положениях, а также во время ходьбы [25,26].
Одним из наиболее распространенных и информативных тестов рекомендованным нами для дифференциальной диагностики болевого синдрома в области сустава является тест Patrick/FABER (аббревиатура от англ. flexion, abduction, external rotation). В случае невозможности из-за боли в паху зафиксировать нижнюю конечность, ротированную кнаружи, согнутую в колене с положением стопы на противоположном колене, он считается положительным и свидетельствует о внутрисуставной патологии.
В заключение осмотра врач оценивает периферическое кровоснабжение и иннервацию конечности.
Все полученные данные клинического обследования больного целесообразно занести в специальную карту, что позволит сравнить результаты после проведенного лечения [25,26].
• Рекомендуется стандартный комплекс лабораторных исследований, включающий в себя клинический и биохимический анализы крови, общий анализ мочи, коагулограмму, определение маркеров гепатита и сифилиса, группы крови и резус-фактора [31].
Уровень убедительности рекомендаций с (уровень достоверности доказательств - 2+).
Комментарии: Анализы назначаются с целью оценки состояния внутренних органов и систем пациента [31].
Уровень убедительности рекомендаций В (уровень достоверности доказательств -2++).
Комментарии. На ранних стадиях заболевания, соответствующих ишемии костного мозга, рентгенологические данные отсутствуют. Несмотря на тот факт, что рентгенологические изменения в пораженном суставе редко наблюдаются ранее 3-х месяцев с момента дебюта заболевания, рентгенография пораженного сустава в прямой и аксиальной проекциях по-прежнему должна оставаться первым шагом на пути диагностики остеонекроза головки бедренной кости [51]. Рентгенологическая картина заболевания обусловлена реактивным образованием костной ткани на границе очага остеонекроза и несостоятельностью трабекулярной кости в его центре. В субхондральных отделах погибшего сегмента наблюдаются области повышенной плотности (остеосклероз). Вскоре после этого, могут появиться тонкие тангенциальные линии перелома чуть ниже суставной поверхности - «знак полумесяца». На поздних стадиях определяется вначале смещение, а затем импрессия нагружаемого полюса с выраженной деформацией головки бедренной кости. Кардинальным отличием остеонекроза от других склеротических и деструктивных форм дегенеративно-дистрофических заболеваний тазобедренного сустава является сохранение высоты суставной щели вплоть до последних стадий заболевания.
МРТ на сегодняшний день является наиболее чувствительной методикой ранней диагностики асептического некроза головки бедренной кости в сравнении с обычной рентгенографией и компьютерной томографией. Ее рекомендована назначать всем пациентам с подозрением на остеонекроз головки бедренной кости или при наличии болевого синдрома в тазобедренном суставе неясной этиологии и отсутствии изменений при рентгенографии. МРТ эффективна для оценки костномозговой и мягкотканой патологии одновременно, что затруднительно при сцинтиграфии, стандартной рентгенографии или компьютерной томографии.
Исследование рекомендовано выполнять с получением МР-изображений в 3 основных плоскостях: фронтальной, аксиальной и сагиттальной; наиболее эффективны для оценки костной ткани T1-взвешенные изображения и Т2-/PD-взвешенные изображения с подавлением сигнала от жировой ткани. Импульсные последовательности с подавлением сигнала от жировой ткани высокочувствительны для определения отека костного мозга, жидкости в полости сустава, скопления жидкости в параартикулярных тканях, отека мышц, выявления синовиальных кист. Это объясняется тем, что при подавлении сигнала от жировой ткани костный мозг и жировая ткань демонстрируют МР-сигнал низкой интенсивности, что отличает их от свободной жидкости, отека и других патологических изменений. МР-изображения в сагиттальной плоскости могут помочь в плане ранней диагностики уплощения кортикального слоя головки бедренной кости (импрессионого перелома).
При МРТ отчетливо можно визуализировать очаг некроза головки бедренной кости, оценить его расположение и размеры. На ранних стадиях асептического некроза головки бедренной кости выявляют, как правило, зону ишемии, ограниченную характерной линией, гипоинтенсивной на Т1-ВИ и гипо-гиперинтенсивной - на Т2-/PD-ВИ с подавлением сигнала от жировой ткани, состоящей из наружного слоя остеосклероза и внутреннего слоя гиперваскуляризованной грануляционной ткани. Эта характерная «двойная» линия ограничивает фокус ишемии в нагружаемом участке головки бедренной кости от здоровой костной ткани; по расположению и размеру отграниченной зоны ишемии можно составить прогноз заболевания. Чем больше участок ишемии в головке бедренной кости, тем больше риск субхондрального перелома нагружаемого отдела.
На ранних рентген негативных стадиях некроза отграниченный очаг ишемии при МРТ может быть изоинтенсивен здоровой костной ткани, может быть с отеком костного мозга или без него, сферичность головки не нарушена. На поздних стадиях зона некроза имеет низкую интенсивность МР-сигнала во всех типах взвешенности и четко отграничена характерной «двойной» линией; в стадии некроза также могут наблюдаться отек костного мозга головки и шейки бедренной кости, выраженный реактивный синовит тазобедренного сустава, отмечается уплощение головки в области некротического фокуса вследствие его субхондрального импрессинного перелома.
На более поздних стадиях некроза присоединяются признаки вторичного деформирующего артроза тазобедренного сустава; при МРТ будут хорошо визуализироваться деформация и кистовидная перестройка нагружаемых суставных поверхностей с выраженным сужением суставной щели и хондромаляцией суставного хряща, жидкость в полости сустава и прилежащих параартикулярных мягких тканях.
Рекомендовано помнить, что на ранних стадиях локальный очаг остеонекроза может имитировать субхондральной стресс-перелом («нагрузочный» перелом). Выраженный отек костного мозга головки и шейки бедренной кости может быть также ошибочно принят за изменения при преходящем остеопорозе тазобедренного сустава.
Компьютерная томография является малоинформативным методом на ранних стадиях заболевания и сопряжена с сравнительно большой лучевой нагрузке. Однако, несмотря на это, она может и должна быть рекомендована для планирования хирургических вмешательств, поскольку четко показывает контуры и деформацию пораженного сегмента, а возможность корректного определения локализации и объема поражения лежит в основе планирования органосохраняющих операций.
• Рекомендовано выявление заболеваний с относительно схожей клинической картиной [38].
Уровень убедительности рекомендаций в (уровень достоверности доказательств - 2++).
Комментарии: Среди заболеваний со схожей клинической картиной можно выделить воспалительный артрит, отличающийся жалобами на боли или скованность в периоды сна или в состоянии покоя, боли или тугоподвижность в других суставах: лучезапястных, локтевых, коленных, плечевых [16, 29, 40].
Среди воспалительных артритов выделяют: ревматоидный артрит, псориатический, болезнь Бехтерева, подагрический, псевдоподагра (пирофосфат артропатии), реактивный артрит, артрит, связанный с заболеваниями соединительной ткани, такие как системная красная волчанка. Другим схожим заболеванием, часто маскирующем проблемы области сустава могут быть остеохондроз пояснично-крестцового отдела позвоночника и различные варианты радикулопатий, для которых характерен болевой синдром в нижней части спины, иррадиирующие боли в нижние конечности [38,39].
2,1 Жалобы и анамнез.
• При обследовании пациента с подозрением на остеонекроз головки бедренной кости рекомендован тщательный сбор анамнеза и проведение клинического осмотра [2, 5, 17].Уровень убедительности рекомендаций с (уровень достоверности доказательств - 2+).
Комментарии. Жалобы пациентов с остеонекрозом головки бедренной кости рекомендуется трактовать в зависимости от стадии патологического процесса.
Наиболее распространенной жалобой на ранних стадиях заболевания является глубокая выраженная боль, локализованная в паховой области, носящая постоянный характер и практически не зависящая от интенсивности нагрузки на сустав. Данный период может продолжаться в течение нескольких дней, и, по всей видимости, связан с локальным повышением внутрикостного давления [2,5,17].
Период начальных клинических проявлений сменяется периодом «светлого промежутка» длительностью от нескольких недель, до нескольких месяцев. В подавляющем большинстве в этот период, какие-либо жалобы отсутствуют, часто пациенты возвращаться к повседневной степени двигательной активности. В отдельных случаях пациенты могут предъявлять жалобы на «щелчки» в суставе в крайних положениях, сопровождающиеся незначительной болезненностью, обусловленные флотирующим участком хряща над пораженным сегментом головки бедренной кости. При физикальном обследовании возможно появление боли в паховой области при внутренней ротации бедра. Иногда пациенты отмечают «щелчок» при переводе конечности из одного крайнего положения в другое [2,5,17].
На более поздних стадиях, соответствующих коллапсу головки бедренной кости и разрушению хряща вертлужной впадины развивается клиника деформирующего артроза тазобедренного сустава, ничем не отличающаяся от таковой при артрозах другой этиологии. Пациенты жалуются на боли в паховой области, связанные с нагрузкой, укорочение пораженной конечности, полное или частичное ограничение движений в пораженном суставе. При физикальном обследовании рекомендовано выявлять значительное ограничение амплитуды движений в пораженном суставе, сопровождающееся болевым синдромом различной интенсивности. Часто может быть выявлена стойкая приводящая контрактура, имитирующая относительное укорочение пораженной конечности [2,5,17].
2,2 Физикальное обследование.
• Рекомендована оценка общего состояния, роста и массы тела [2,5,17].Уровень убедительности рекомендаций с (уровень достоверности доказательств - 2+).
Комментарии: Функцию сустава рекомендовано оценивать по степени ежедневной активности и походке. В понятие ежедневной активности рекомендовано включать возможность подъема по лестнице и пользования общественным транспортом, свободного передвижения, использование дополнительной опоры при ходьбе, возможность надевания носков и ботинок. При оценке походки рекомендовано обращать внимание на степень опоры пациента на ногу, наличие хромоты, расстояние, которое может пройти больной. Рекомендовано обратить особое внимание также на выражение лица пациента и оценить степень дискомфорта, который он может испытывать [20,21,21,22,24].
Обследование пациента рекомендовано проводить в вертикальном и горизонтальном положениях, а также во время ходьбы [25,26].
Одним из наиболее распространенных и информативных тестов рекомендованным нами для дифференциальной диагностики болевого синдрома в области сустава является тест Patrick/FABER (аббревиатура от англ. flexion, abduction, external rotation). В случае невозможности из-за боли в паху зафиксировать нижнюю конечность, ротированную кнаружи, согнутую в колене с положением стопы на противоположном колене, он считается положительным и свидетельствует о внутрисуставной патологии.
В заключение осмотра врач оценивает периферическое кровоснабжение и иннервацию конечности.
Все полученные данные клинического обследования больного целесообразно занести в специальную карту, что позволит сравнить результаты после проведенного лечения [25,26].
2,3 Лабораторная диагностика.
В настоящее время отсутствует «золотой стандарт» лабораторной диагностики остеоартроза, что связано со слишком малой концентрацией маркёров в крови и моче, а также наслоением параллельно текущих патологических процессов в других суставах.• Рекомендуется стандартный комплекс лабораторных исследований, включающий в себя клинический и биохимический анализы крови, общий анализ мочи, коагулограмму, определение маркеров гепатита и сифилиса, группы крови и резус-фактора [31].
Уровень убедительности рекомендаций с (уровень достоверности доказательств - 2+).
Комментарии: Анализы назначаются с целью оценки состояния внутренних органов и систем пациента [31].
2,4 Инструментальная диагностика.
• Рекомендовано выполнение МРТ и рентгенографии тазобедренного сустава в двух проекциях [2,5,17].Уровень убедительности рекомендаций В (уровень достоверности доказательств -2++).
Комментарии. На ранних стадиях заболевания, соответствующих ишемии костного мозга, рентгенологические данные отсутствуют. Несмотря на тот факт, что рентгенологические изменения в пораженном суставе редко наблюдаются ранее 3-х месяцев с момента дебюта заболевания, рентгенография пораженного сустава в прямой и аксиальной проекциях по-прежнему должна оставаться первым шагом на пути диагностики остеонекроза головки бедренной кости [51]. Рентгенологическая картина заболевания обусловлена реактивным образованием костной ткани на границе очага остеонекроза и несостоятельностью трабекулярной кости в его центре. В субхондральных отделах погибшего сегмента наблюдаются области повышенной плотности (остеосклероз). Вскоре после этого, могут появиться тонкие тангенциальные линии перелома чуть ниже суставной поверхности - «знак полумесяца». На поздних стадиях определяется вначале смещение, а затем импрессия нагружаемого полюса с выраженной деформацией головки бедренной кости. Кардинальным отличием остеонекроза от других склеротических и деструктивных форм дегенеративно-дистрофических заболеваний тазобедренного сустава является сохранение высоты суставной щели вплоть до последних стадий заболевания.
МРТ на сегодняшний день является наиболее чувствительной методикой ранней диагностики асептического некроза головки бедренной кости в сравнении с обычной рентгенографией и компьютерной томографией. Ее рекомендована назначать всем пациентам с подозрением на остеонекроз головки бедренной кости или при наличии болевого синдрома в тазобедренном суставе неясной этиологии и отсутствии изменений при рентгенографии. МРТ эффективна для оценки костномозговой и мягкотканой патологии одновременно, что затруднительно при сцинтиграфии, стандартной рентгенографии или компьютерной томографии.
Исследование рекомендовано выполнять с получением МР-изображений в 3 основных плоскостях: фронтальной, аксиальной и сагиттальной; наиболее эффективны для оценки костной ткани T1-взвешенные изображения и Т2-/PD-взвешенные изображения с подавлением сигнала от жировой ткани. Импульсные последовательности с подавлением сигнала от жировой ткани высокочувствительны для определения отека костного мозга, жидкости в полости сустава, скопления жидкости в параартикулярных тканях, отека мышц, выявления синовиальных кист. Это объясняется тем, что при подавлении сигнала от жировой ткани костный мозг и жировая ткань демонстрируют МР-сигнал низкой интенсивности, что отличает их от свободной жидкости, отека и других патологических изменений. МР-изображения в сагиттальной плоскости могут помочь в плане ранней диагностики уплощения кортикального слоя головки бедренной кости (импрессионого перелома).
При МРТ отчетливо можно визуализировать очаг некроза головки бедренной кости, оценить его расположение и размеры. На ранних стадиях асептического некроза головки бедренной кости выявляют, как правило, зону ишемии, ограниченную характерной линией, гипоинтенсивной на Т1-ВИ и гипо-гиперинтенсивной - на Т2-/PD-ВИ с подавлением сигнала от жировой ткани, состоящей из наружного слоя остеосклероза и внутреннего слоя гиперваскуляризованной грануляционной ткани. Эта характерная «двойная» линия ограничивает фокус ишемии в нагружаемом участке головки бедренной кости от здоровой костной ткани; по расположению и размеру отграниченной зоны ишемии можно составить прогноз заболевания. Чем больше участок ишемии в головке бедренной кости, тем больше риск субхондрального перелома нагружаемого отдела.
На ранних рентген негативных стадиях некроза отграниченный очаг ишемии при МРТ может быть изоинтенсивен здоровой костной ткани, может быть с отеком костного мозга или без него, сферичность головки не нарушена. На поздних стадиях зона некроза имеет низкую интенсивность МР-сигнала во всех типах взвешенности и четко отграничена характерной «двойной» линией; в стадии некроза также могут наблюдаться отек костного мозга головки и шейки бедренной кости, выраженный реактивный синовит тазобедренного сустава, отмечается уплощение головки в области некротического фокуса вследствие его субхондрального импрессинного перелома.
На более поздних стадиях некроза присоединяются признаки вторичного деформирующего артроза тазобедренного сустава; при МРТ будут хорошо визуализироваться деформация и кистовидная перестройка нагружаемых суставных поверхностей с выраженным сужением суставной щели и хондромаляцией суставного хряща, жидкость в полости сустава и прилежащих параартикулярных мягких тканях.
Рекомендовано помнить, что на ранних стадиях локальный очаг остеонекроза может имитировать субхондральной стресс-перелом («нагрузочный» перелом). Выраженный отек костного мозга головки и шейки бедренной кости может быть также ошибочно принят за изменения при преходящем остеопорозе тазобедренного сустава.
Компьютерная томография является малоинформативным методом на ранних стадиях заболевания и сопряжена с сравнительно большой лучевой нагрузке. Однако, несмотря на это, она может и должна быть рекомендована для планирования хирургических вмешательств, поскольку четко показывает контуры и деформацию пораженного сегмента, а возможность корректного определения локализации и объема поражения лежит в основе планирования органосохраняющих операций.
2,5 Иная диагностика.
При наличии данных МРТ обследования на ранних стадиях и Rg и КТ на поздних стадиях заболевания постановка диагноза остеонекроз головки бедренной, как правило, не вызывает трудностей.• Рекомендовано выявление заболеваний с относительно схожей клинической картиной [38].
Уровень убедительности рекомендаций в (уровень достоверности доказательств - 2++).
Комментарии: Среди заболеваний со схожей клинической картиной можно выделить воспалительный артрит, отличающийся жалобами на боли или скованность в периоды сна или в состоянии покоя, боли или тугоподвижность в других суставах: лучезапястных, локтевых, коленных, плечевых [16, 29, 40].
Среди воспалительных артритов выделяют: ревматоидный артрит, псориатический, болезнь Бехтерева, подагрический, псевдоподагра (пирофосфат артропатии), реактивный артрит, артрит, связанный с заболеваниями соединительной ткани, такие как системная красная волчанка. Другим схожим заболеванием, часто маскирующем проблемы области сустава могут быть остеохондроз пояснично-крестцового отдела позвоночника и различные варианты радикулопатий, для которых характерен болевой синдром в нижней части спины, иррадиирующие боли в нижние конечности [38,39].
|
|
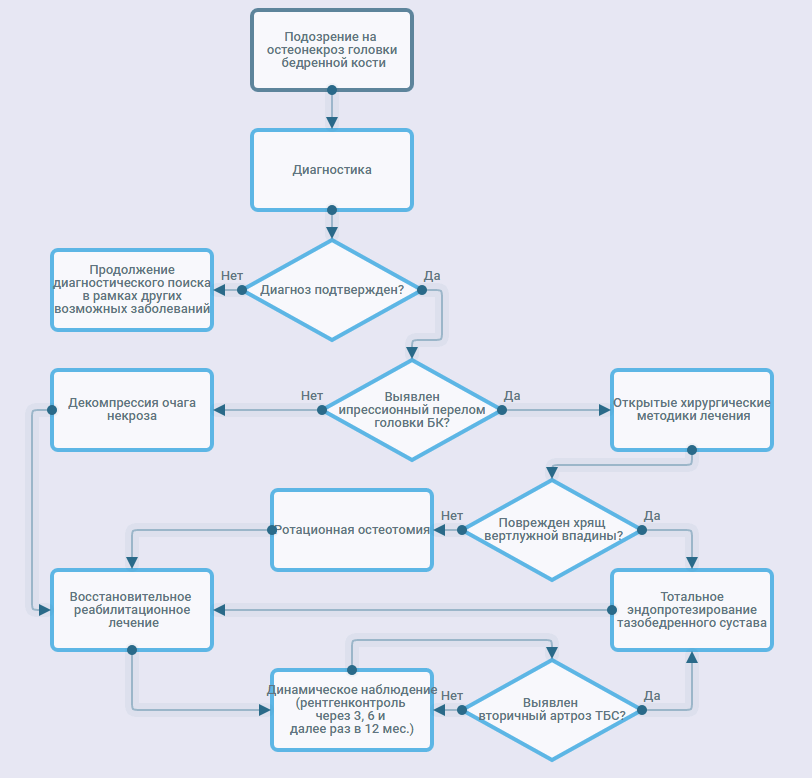
Лечение
Варианты лечения включают консервативные и хирургические методы, выбор которых зависит от выраженности клинических проявлений, стадии процесса [2,5,17,42,43].
В некоторых случаях вариант и объем лечения может определятся не только стадией процесса, но и возрастом пациента, распространённостью (одно- или двусторонность) поражения [2,5,17,42,43].
Уровень убедительности рекомендаций в (уровень достоверности доказательств - 2).
Комментарии. Ряд исследований, сообщающих о успехе того или иного нехирургического метода лечения или препарата при лечении ОГБК основываются на ограниченном числе наблюдений при отсутствии единого подхода по стадиям заболевания на которых оно эффективно ввиду использования различных классификаций.
Пожалуй, единственным методом, позволяющим сдержать прогрессирование заболевания на ранних стадиях, на сегодняшний день является метод пролонгированной эпидуральной анальгезии разработанный отечественными авторами. Метод заключается в пролонгированном введении наропина через катетер в эпидуральное пространство в анальгетической концентрации в течение недели. По данным авторов метода при ежегодном лечении метод позволяет отсрочить коллапс головки бедренной кости на срок до 9 лет [2].
Уровень убедительности рекомендаций В (уровень достоверности доказательств - 2).
Комментарии. При выборе варианта вмешательства рекомендуется учитывать - выраженность клинических проявлений, возраст пациента, распространённость (одно - или двусторонность) поражения, биомеханические и анатомические взаимоотношения элементов сустава, степень импрессии головки бедренной кости [52,54].
По данным литературы, выполнение органосохраняющих оперативных вмешательств на ранних стадиях заболевания в большинстве случаев позволяет отсрочить, а иногда и вообще предотвратить развитие артроза у пациентов с остеонекрозом головки бедренной кости [2,5,17,24].
Для лечения остеонекроза головки бедренной кости рекомендуют следующие органосохраняющие операции и эндопротезирование тазобедренного сустава.
Типы рекомендованных органосохраняющих оперативных вмешательств, применяемых для лечения ранних стадий остеонекроза головки бедренной кости:
• Декомпрессия очага остеонекроза головки бедренной кости: множественными тоннелями малого диаметра, одним тоннелем сверлом 9 одним тоннелем сверлом 9 дополненным обработкой очага остеонекроза до здоровой кости риммером.
Целью данной операции является снижение внутрикостного давления и создания условий для ремоделирования погибшего участка головки бедренной кости [24].
Операция может быть выполнена при сохранении конгруэнтности головки бедра и вертлужной впадины и оказывает положительное влияние [24].
• Коррегирующие остеотомии проксимального отдела бедренной кости: ротационные: передние и задние, а также вальгизирующие.
Целью данных операций вяляются выведение из-под нагрузки погибшего участка головки бедренной коси для предотвращения прогрессирования импрессии и повреждения хряща вертлужной впадины [ 2,5,17,24].
Остеотомия проксимального отдела бедренной кости, являясь частым показанием с целью отдаления тотального эндопротезирования тазобедренного сустава, однако ввиду травматичности данной операции она должна выполняться только после формирования импрессионного перелома головки бедренной кости [2,5,17,24].
• При неэффективности органосохраняющих оперативных вмешательств и перехода остеонекроза в артроз тазобедренного сустава показано выполнение тотального эндопротезирования тазобедренного сустава [2,17].
Уровень убедительности рекомендаций В (уровень достоверности доказательств - 2).
Комментарии. Операция эндопротезирования тазобедренного сустава позволяет быстро купировать болевой синдром, восстановить биомеханику пораженного сустава и в короткие сроки осуществить бытовую и профессиональную реабилитацию пациента и как следствие может быть рекомендовано для лечения поздних (постколапсных) стадий остеонекроза головки бедренной кости. Однако, на сегодняшний день основной проблемой, связанной с данным видом оперативных вмешательств по прежнему остается выживаемость эндопротезов у пациентов молодого возраста в зависимости от возраста, пола, выбора пары трения и типа фиксации компонентов. с.J. Ortiguera и соавторы сравнили отдаленные результаты у 178 пациентов, перенесших эндопротезирование по поводу остеонекроза и первичного коксартроза [41]. Группы были сопоставимы по полу и возрасту, во всех случаях были имплантированы цементные эндопротезы сharnley. По наблюдениям авторов в группе пациентов, которые были моложе 50 лет ревизионные оперативные вмешательства чаще выполнялись пациентам с остеонекрозом головки бедренной кости в сравнении с пациентами, страдавшими первичным коксартрозом.
Сообщения о результатах имплантации эндопротезов гибридной фиксации меняются в зависимости от успеха определенных типов имплантатов, используемых в каждом конкретном исследовании. Однако, не смотря на трудности в сравнении этих работ все, чаще можно сделать отдельные конкретные выводы. Наибольшее количество осложнений при применении вертлужных компонентов цементной и бесцементной фиксации было связано с остеолизом вызванным продуктами износа полиэтилена [43,45]. Со стороны бедренных компонентов цементной фиксации наибольшее количество осложнений наблюдалось при применении ранних техник цементирования. С активным внедрением в практику цементной техники последнего поколения эти проблемы частично были решены, однако частота ревизионных оперативных вмешательств по-прежнему оставалась высокой. Наибольшее количество положительных отдаленных результатов было получено при использовании компонентов бесцементной фиксации. Так в исследовании K.J. Keggi с соавторами сообщается о 94% хороших или превосходных клинических результатах при имплантации компонентов бесцементной фиксации [18].
Немаловажную роль в сроке службы имплантата играет причина, приведшая к развитию остеонекроза головки бедренной кости. Многие из пациентов, страдающих остеонекрозом головки бедренной кости не только предъявляют высокие требования к двигательной активности ввиду молодого возраста, но и могут иметь плохое качество костной ткани, обусловленное хроническим использованием кортикостероидов, злоупотреблением алкоголя, или иными сопутствующими заболеваниями. K.H. Chin с коллегами сравнили 36 пациентов перенесших эндопротезирование по поводу остеонекроза головки бедренной кости с 36 пациентами страдающими различными формами коксартроза [44]. Из пациентов в группе с подтвержденным диагнозом остеонекроз принимавших кортикостероиды или страдающих алкоголизмом отдаленные результаты были хуже, чем в группе пациентов, страдавших другими формами коксартрозом. M.R. Brinker с соавторами сообщили о наблюдении 90 пациентов страдающих остеонекрозом головки бедренной кости (средний возраст, 39,9 лет) перенесших эндопротезирование тазобедренного сустава [45]. Исследование показало, что при возрасте пациентов моложе 35 лет наблюдалось большое количество ревизионных оперативных вмешательств. В свою очередь в этой группе наибольшее количество ревизий наблюдалось у пациентов, страдающих системной красной волчанкой или перенесших трансплантацию органов.
Рекомендовано также учитывать возможность изменения анатомии или локальный остеосклероз проксимального отдела бедренной кости вследствие ранее перенесённых органосохраняющих оперативных вмешательств, что может повлечь за собой неправильную ориентировку бедренного компонента в канале, вплоть до перфорации его стенок.
Таким образом, у молодых, активных пациентов с удовлетворительным качеством костной ткани рекомендована имплантация эндопротеза бесцементной фиксации с применением альтернативных пар трения, тогда как у пациентов более старшего возраста с остеопорозом вызванным сопутствующими заболеваниями будет рекомендована имплантация эндопротеза гибридной фиксации.
Для выполнения эндопротезирования рекомендованы к использованию как стандартные доступы к тазобедренному суставу (передненаружный и задний) так и миниинвазивные (передний, MIS 2, доступ по Ротингеру). После резекции бедренной̆ кости на запланированном уровне рекомендовано визуализировать и оценить края вертлужной впадины [2,39,46]. Это рекомендовано для определения правильной позиции будущего вертлужного компонента. После начала обработки фрезами, когда вскрыт субхондральный слой кости, рекомендовано с помощью шила определить запас кости в сторону медиальной, передней и задней стенок. Это позволит избежать повреждения стенок при обработке риммером [39].
Уровень убедительности рекомендаций В (уровень достоверности доказательств - 2).
• Для профилактики инфекционных осложнений рекомендовано применение антибактериальных препаратов широкого спектра действия [27, 28].
Уровень убедительности рекомендаций В (уровень достоверности доказательств - 2).
В некоторых случаях вариант и объем лечения может определятся не только стадией процесса, но и возрастом пациента, распространённостью (одно- или двусторонность) поражения [2,5,17,42,43].
3,1 Консервативное лечение.
• В настоящее время нет убедительной доказательной базы о эффективности того или иного метода консервативного лечения головки бедренной кости [2,5,17,42,43].Уровень убедительности рекомендаций в (уровень достоверности доказательств - 2).
Комментарии. Ряд исследований, сообщающих о успехе того или иного нехирургического метода лечения или препарата при лечении ОГБК основываются на ограниченном числе наблюдений при отсутствии единого подхода по стадиям заболевания на которых оно эффективно ввиду использования различных классификаций.
Пожалуй, единственным методом, позволяющим сдержать прогрессирование заболевания на ранних стадиях, на сегодняшний день является метод пролонгированной эпидуральной анальгезии разработанный отечественными авторами. Метод заключается в пролонгированном введении наропина через катетер в эпидуральное пространство в анальгетической концентрации в течение недели. По данным авторов метода при ежегодном лечении метод позволяет отсрочить коллапс головки бедренной кости на срок до 9 лет [2].
3,2 Хирургическое лечение.
• Хирургическое лечение начальных стадий остеонекроза головки бедренной кости основано на принципе сбережения сустава, включающем малотравматичные воздействия, с максимальным сохранением его структуры и функциональных возможностей [2,5,17,24].Уровень убедительности рекомендаций В (уровень достоверности доказательств - 2).
Комментарии. При выборе варианта вмешательства рекомендуется учитывать - выраженность клинических проявлений, возраст пациента, распространённость (одно - или двусторонность) поражения, биомеханические и анатомические взаимоотношения элементов сустава, степень импрессии головки бедренной кости [52,54].
По данным литературы, выполнение органосохраняющих оперативных вмешательств на ранних стадиях заболевания в большинстве случаев позволяет отсрочить, а иногда и вообще предотвратить развитие артроза у пациентов с остеонекрозом головки бедренной кости [2,5,17,24].
Для лечения остеонекроза головки бедренной кости рекомендуют следующие органосохраняющие операции и эндопротезирование тазобедренного сустава.
Типы рекомендованных органосохраняющих оперативных вмешательств, применяемых для лечения ранних стадий остеонекроза головки бедренной кости:
• Декомпрессия очага остеонекроза головки бедренной кости: множественными тоннелями малого диаметра, одним тоннелем сверлом 9 одним тоннелем сверлом 9 дополненным обработкой очага остеонекроза до здоровой кости риммером.
Целью данной операции является снижение внутрикостного давления и создания условий для ремоделирования погибшего участка головки бедренной кости [24].
Операция может быть выполнена при сохранении конгруэнтности головки бедра и вертлужной впадины и оказывает положительное влияние [24].
• Коррегирующие остеотомии проксимального отдела бедренной кости: ротационные: передние и задние, а также вальгизирующие.
Целью данных операций вяляются выведение из-под нагрузки погибшего участка головки бедренной коси для предотвращения прогрессирования импрессии и повреждения хряща вертлужной впадины [ 2,5,17,24].
Остеотомия проксимального отдела бедренной кости, являясь частым показанием с целью отдаления тотального эндопротезирования тазобедренного сустава, однако ввиду травматичности данной операции она должна выполняться только после формирования импрессионного перелома головки бедренной кости [2,5,17,24].
• При неэффективности органосохраняющих оперативных вмешательств и перехода остеонекроза в артроз тазобедренного сустава показано выполнение тотального эндопротезирования тазобедренного сустава [2,17].
Уровень убедительности рекомендаций В (уровень достоверности доказательств - 2).
Комментарии. Операция эндопротезирования тазобедренного сустава позволяет быстро купировать болевой синдром, восстановить биомеханику пораженного сустава и в короткие сроки осуществить бытовую и профессиональную реабилитацию пациента и как следствие может быть рекомендовано для лечения поздних (постколапсных) стадий остеонекроза головки бедренной кости. Однако, на сегодняшний день основной проблемой, связанной с данным видом оперативных вмешательств по прежнему остается выживаемость эндопротезов у пациентов молодого возраста в зависимости от возраста, пола, выбора пары трения и типа фиксации компонентов. с.J. Ortiguera и соавторы сравнили отдаленные результаты у 178 пациентов, перенесших эндопротезирование по поводу остеонекроза и первичного коксартроза [41]. Группы были сопоставимы по полу и возрасту, во всех случаях были имплантированы цементные эндопротезы сharnley. По наблюдениям авторов в группе пациентов, которые были моложе 50 лет ревизионные оперативные вмешательства чаще выполнялись пациентам с остеонекрозом головки бедренной кости в сравнении с пациентами, страдавшими первичным коксартрозом.
Сообщения о результатах имплантации эндопротезов гибридной фиксации меняются в зависимости от успеха определенных типов имплантатов, используемых в каждом конкретном исследовании. Однако, не смотря на трудности в сравнении этих работ все, чаще можно сделать отдельные конкретные выводы. Наибольшее количество осложнений при применении вертлужных компонентов цементной и бесцементной фиксации было связано с остеолизом вызванным продуктами износа полиэтилена [43,45]. Со стороны бедренных компонентов цементной фиксации наибольшее количество осложнений наблюдалось при применении ранних техник цементирования. С активным внедрением в практику цементной техники последнего поколения эти проблемы частично были решены, однако частота ревизионных оперативных вмешательств по-прежнему оставалась высокой. Наибольшее количество положительных отдаленных результатов было получено при использовании компонентов бесцементной фиксации. Так в исследовании K.J. Keggi с соавторами сообщается о 94% хороших или превосходных клинических результатах при имплантации компонентов бесцементной фиксации [18].
Немаловажную роль в сроке службы имплантата играет причина, приведшая к развитию остеонекроза головки бедренной кости. Многие из пациентов, страдающих остеонекрозом головки бедренной кости не только предъявляют высокие требования к двигательной активности ввиду молодого возраста, но и могут иметь плохое качество костной ткани, обусловленное хроническим использованием кортикостероидов, злоупотреблением алкоголя, или иными сопутствующими заболеваниями. K.H. Chin с коллегами сравнили 36 пациентов перенесших эндопротезирование по поводу остеонекроза головки бедренной кости с 36 пациентами страдающими различными формами коксартроза [44]. Из пациентов в группе с подтвержденным диагнозом остеонекроз принимавших кортикостероиды или страдающих алкоголизмом отдаленные результаты были хуже, чем в группе пациентов, страдавших другими формами коксартрозом. M.R. Brinker с соавторами сообщили о наблюдении 90 пациентов страдающих остеонекрозом головки бедренной кости (средний возраст, 39,9 лет) перенесших эндопротезирование тазобедренного сустава [45]. Исследование показало, что при возрасте пациентов моложе 35 лет наблюдалось большое количество ревизионных оперативных вмешательств. В свою очередь в этой группе наибольшее количество ревизий наблюдалось у пациентов, страдающих системной красной волчанкой или перенесших трансплантацию органов.
Рекомендовано также учитывать возможность изменения анатомии или локальный остеосклероз проксимального отдела бедренной кости вследствие ранее перенесённых органосохраняющих оперативных вмешательств, что может повлечь за собой неправильную ориентировку бедренного компонента в канале, вплоть до перфорации его стенок.
Таким образом, у молодых, активных пациентов с удовлетворительным качеством костной ткани рекомендована имплантация эндопротеза бесцементной фиксации с применением альтернативных пар трения, тогда как у пациентов более старшего возраста с остеопорозом вызванным сопутствующими заболеваниями будет рекомендована имплантация эндопротеза гибридной фиксации.
Для выполнения эндопротезирования рекомендованы к использованию как стандартные доступы к тазобедренному суставу (передненаружный и задний) так и миниинвазивные (передний, MIS 2, доступ по Ротингеру). После резекции бедренной̆ кости на запланированном уровне рекомендовано визуализировать и оценить края вертлужной впадины [2,39,46]. Это рекомендовано для определения правильной позиции будущего вертлужного компонента. После начала обработки фрезами, когда вскрыт субхондральный слой кости, рекомендовано с помощью шила определить запас кости в сторону медиальной, передней и задней стенок. Это позволит избежать повреждения стенок при обработке риммером [39].
3,3 Иное лечение.
• Для профилактики венозных тромбоэмболических осложнений рекомендовано применение прямых и непрямых антикоагулянтов [27,28,31].Уровень убедительности рекомендаций В (уровень достоверности доказательств - 2).
• Для профилактики инфекционных осложнений рекомендовано применение антибактериальных препаратов широкого спектра действия [27, 28].
Уровень убедительности рекомендаций В (уровень достоверности доказательств - 2).
|
|
Реабилитация и амбулаторное лечение
Целью реабилитации больных как после органосохраняющих оперативных вмешательств, так и после эндопротезирования тазобедренного сустава является полноценное функциональное, социально-бытовое и профессиональное восстановление. Реабилитация включает в себя медицинскую реабилитацию, или восстановительное лечение, социальную реабилитацию, направленную на социально-бытовую адаптацию, и профессиональную реабилитацию, которая состоит из профессиональной ориентации, профессионального образования и профессионально-производственной адаптации [40,43].
Реабилитация больных основана на общеизвестных принципах: раннее начало на фоне достижения у пациента адекватного уровня аналгезии за счёт мультимодального использования как различных фармакологических средств, так и немедикаментозных методов, непрерывность, последовательность, комплексность, а также индивидуальный подход в проведении лечебных мероприятий [40,43].
• Рекомендовано лечебно-восстановительный период начинать в стационаре, сразу после оперативного вмешательства и на всём протяжении госпитализации. Продолжать восстановительное лечение рекомендовано в реабилитационных отделениях, а заканчивать - в специализированных лечебницах восстановительного лечения или санаторно-курортных учреждениях [27,28,31,44,45].
Уровень убедительности рекомендаций С (уровень достоверности доказательств - 3).
Комментарии. Весь курс послеоперационного восстановительного лечения состоит из 2 периодов (ранний и поздний послеоперационные периоды), которые подразделяют на 5 двигательных режимов - 1) щадящий с 1-2 до 5-7 дня (острое послеоперационное реактивное воспаление), 2) тонизирующий с 5-7 до 15 дня (заживление послеоперационной раны), 3) ранний восстановительный с 15 дня до 6-8 недель (преобладание процессов резорбции разрушенных костных структур), 4) поздний восстановительный с 6-8 до 10 недель (преобладание процессов регенерации костной ткани), 5) адаптационнный с 10-12 недель (ремоделирование костной ткани).
• Медицинскую реабилитацию больных, особенно пожилого и старческого возраста, рекомендовано начинать в предоперационном периоде для ранней активизации в послеоперационном периоде [27,28,31,44,45].
Уровень убедительности рекомендаций С (уровень достоверности доказательств - 3).
• Рекомендовано полную нагрузку больным разрешать, в среднем, через 3 месяца после декомпрессии очага остеонекроза и корригирующих остеотомий и через 2-3 месяца после операции эндопротезирования, в зависимости от степени поражения сустава, методики и особенностей хирургического вмешательства. Основу лечебных мероприятий этого периода восстановительного лечения составляют ЛФК (в том числе в бассейне), занятия на тренажёрах и бальнеотерапевтические процедуры, которые рекомендовано проводить в специализированных центрах или санаторно-курортных учреждениях [27,28,31,44,45].
Уровень убедительности рекомендаций С (уровень достоверности доказательств - 3).
Реабилитация больных основана на общеизвестных принципах: раннее начало на фоне достижения у пациента адекватного уровня аналгезии за счёт мультимодального использования как различных фармакологических средств, так и немедикаментозных методов, непрерывность, последовательность, комплексность, а также индивидуальный подход в проведении лечебных мероприятий [40,43].
• Рекомендовано лечебно-восстановительный период начинать в стационаре, сразу после оперативного вмешательства и на всём протяжении госпитализации. Продолжать восстановительное лечение рекомендовано в реабилитационных отделениях, а заканчивать - в специализированных лечебницах восстановительного лечения или санаторно-курортных учреждениях [27,28,31,44,45].
Уровень убедительности рекомендаций С (уровень достоверности доказательств - 3).
Комментарии. Весь курс послеоперационного восстановительного лечения состоит из 2 периодов (ранний и поздний послеоперационные периоды), которые подразделяют на 5 двигательных режимов - 1) щадящий с 1-2 до 5-7 дня (острое послеоперационное реактивное воспаление), 2) тонизирующий с 5-7 до 15 дня (заживление послеоперационной раны), 3) ранний восстановительный с 15 дня до 6-8 недель (преобладание процессов резорбции разрушенных костных структур), 4) поздний восстановительный с 6-8 до 10 недель (преобладание процессов регенерации костной ткани), 5) адаптационнный с 10-12 недель (ремоделирование костной ткани).
• Медицинскую реабилитацию больных, особенно пожилого и старческого возраста, рекомендовано начинать в предоперационном периоде для ранней активизации в послеоперационном периоде [27,28,31,44,45].
Уровень убедительности рекомендаций С (уровень достоверности доказательств - 3).
• Рекомендовано полную нагрузку больным разрешать, в среднем, через 3 месяца после декомпрессии очага остеонекроза и корригирующих остеотомий и через 2-3 месяца после операции эндопротезирования, в зависимости от степени поражения сустава, методики и особенностей хирургического вмешательства. Основу лечебных мероприятий этого периода восстановительного лечения составляют ЛФК (в том числе в бассейне), занятия на тренажёрах и бальнеотерапевтические процедуры, которые рекомендовано проводить в специализированных центрах или санаторно-курортных учреждениях [27,28,31,44,45].
Уровень убедительности рекомендаций С (уровень достоверности доказательств - 3).
Профилактика
Специфическая профилактика включает мероприятия, направленные на максимальное снижение контакта молодых пациентов с триггерными факторами.
• Рекомендуется регулярное диспансерное наблюдение за пациентами с жалобами на боли в области тазобедренного сустава [39,45].
Уровень убедительности рекомендаций С (уровень достоверности доказательств - 3).
• Рекомендуется соблюдение ортопедического режима при выполнении бытовых и трудовых физических нагрузок [27,39,45].
Уровень убедительности рекомендаций С (уровень достоверности доказательств - 3).
• Рекомендовано диспансерное наблюдение осуществлять в амбулаторном порядке через 2-3 месяца после начала лечения (клинический осмотр) и затем ежегодно (контрольный осмотр и рентгенография). Далее, по мере необходимости которую определяет врач или сам пациент на основании имеющихся жалоб. После выполнения органосохраняющих операций МРТ или КТ в динамике может использоваться для мониторинга прогрессирования патологического процесса, а после эндопротезирования - рентгенография через 6 и 12 месяцев, затем один раз в пять лет [39,40].
Уровень убедительности рекомендаций С (уровень достоверности доказательств - 3).
• Рекомендуется регулярное диспансерное наблюдение за пациентами с жалобами на боли в области тазобедренного сустава [39,45].
Уровень убедительности рекомендаций С (уровень достоверности доказательств - 3).
• Рекомендуется соблюдение ортопедического режима при выполнении бытовых и трудовых физических нагрузок [27,39,45].
Уровень убедительности рекомендаций С (уровень достоверности доказательств - 3).
• Рекомендовано диспансерное наблюдение осуществлять в амбулаторном порядке через 2-3 месяца после начала лечения (клинический осмотр) и затем ежегодно (контрольный осмотр и рентгенография). Далее, по мере необходимости которую определяет врач или сам пациент на основании имеющихся жалоб. После выполнения органосохраняющих операций МРТ или КТ в динамике может использоваться для мониторинга прогрессирования патологического процесса, а после эндопротезирования - рентгенография через 6 и 12 месяцев, затем один раз в пять лет [39,40].
Уровень убедительности рекомендаций С (уровень достоверности доказательств - 3).
Дополнительно
Пациентам после замещения тазобедренного сустава на искусственный на фоне остеонекроза не рекомендуются тяжёлая физическая работа и чрезмерные спортивные нагрузки, связанные с бегом, прыжками, подъёмом и переносом тяжестей, так как это может сократить срок службы компонентов эндопротеза и привести к необходимости реэндопротезирования.
Критерии оценки качества медицинской помощи
| № | Критерии качества | Уровень достоверности доказательств | Уровень убедительности рекомендаций |
| Этап постановки диагноза | |||
| 1 | Выполнен физикальный осмотр | 2+ | с |
| 2 | Выполнена рентгенография таза | 2++ | в |
| 3 | Выполнено КТ тазобедренного сустава | 2+ | в |
| 4 | Выполнена оценка деформации на основании рентгенограмм в полый рост в положении стоя | 2++ | в |
| 5 | Выполнен общий анализ крови с подсчетом лейкоцитарной формулы, биохимический анализ крови (мочевина, креатинин, общий белок, альбумин, общий билирубин, АЛТ, АСТ, ЛДГ, натрий, калий, хлор), общий анализ мочи | 2+ | с |
| Этап лечения | |||
| 1 | Выполнено полное купирование болевого синдрома с помощью элементов консервативной терапии на ранних стадиях омтеонекроза головки бедренной кости | 3-4 | D |
| 2 | Выполнена стабильная фиксация компонентов эндопротеза с предварительным планированием | 2 | в |
| Этап контроля эффективности лечения | |||
| 1 | Выполнен ортопедический осмотр и оценка функции сустава. | 2+ | с |
| 2 | Выполнен общий анализ крови, биохимический анализ крови (мочевина, креатинин, общий белок, альбумин, общий билирубин, АЛТ, АСТ, СРБ), общий анализ мочи на сроке 12 суток после операции (третьи сутки после выписки из стационара) | 2+ | с |
| 3 | Выполнена рентгенография тазобедренного сустава в двух проекциях | 2+ | в |
| 4 | Выполнена рентгенография тазобедренного сустава в двух проекциях в сроки 3 и 12 мес. | 2+ | в |
| 5 | Произведена оценка функции восстановленного тазобедренного сустава по принятым 100-балльным шкалам | 2 | В |
| Этап проведения реабилитации | |||
| 1 | Пройден курс лечебной физкультуры с курсом обучения биомеханики движения с помощью костылей | 3 | с |
| 2 | Назначение физиотерапии для облегчения послеоперационного болевого синдрома и восстановления двигательной активности | 3 | с |
Список литературы
• Mont MA,JonesL с,Hungerford DS. Nontraumatic osteonecrosis of the femoral head: ten years later. JBoneJointSurgAm.2006 May; 88 (5):1117-32.
• Тихилов Р.М., Шубняков И.И., Плиев Д.Г., Денисов А.О., Мясоедов А.А., Гончаров М.Ю., Муравьева Ю.В., Коваленко А.Н., Базаров И.С., Артюх В.А., Карагодина М.П., Шильников В.А., Бояров А.А., Малыгин Р.В., Божкова С.А., Кочиш А.Ю., Шнейдер О.В., Разоренов В.Л., Билык С.С. Санкт-Петербург, 2014. Том 1.
• сruess RL: Steroid-induced osteonecrosis. JRoyCollSurgEdinb 1981;26:69-77.
• Sakamoto M, Shimizu K, Iida S, et al. Osteonecrosis of the femoral head. Aprospective study with MRI. JBoneJointSurg1997; 79B: 213-19.
• Lieberman JR, вerry DJ, Mont MA, Aaron RK,Callaghan JJ,Rajadhyaksha AD,Urbaniak JR. Osteonecrosis of the Hip: Management in the 21st сentury Instr сourse Lect.2003;52:337-55.
• вarnes R, вrown JT, Garden RS, Nicoll EA: Subcapital fractures of the femur: A prospective review. вone Joint Surg вr 1976; 58: 2-24; Jacobs в: Epidemiology of traumatic and non-traumatic osteonecrosis. сlinOrthop 1978;130:51-67.
• Louis S, David Warwick, Selvadurai Nayagam. Apleys System of Orthopaedics and Fractures, ninthedition. Osteonecrosis and relateddis orders 2010; 103-115.
• Hirota Y, Hirohata T, Fukuda K, Mori M, Yanagawa H, Ohno Y, Sugioka Y. Association of alcohol intake, cigarette smoking, and occupational status with the risk of idiopathic osteonecrosis of the femoral head. Am J Epidemiol. 1993; 137:530-8.
• Matsuo K, Hirohata T, Sugioka Y, Ikeda M, Fukuda A. Influence of alcohol intake, cigarette smoking, and occupational status on idiopathic osteonecrosis of the femoral head. сlinOrthopRelat Res. 1988; 234: 115-23.
• Glassman SD, Anagnost SC, Parker A, вurke D, Johnson JR, Dimar JR. The effect of cigarette smoking and smoking cessation on spinal fusion. Spine.2000; 25: 2608-15.
• сolwell сW Jr, Robinson сA, Stevenson DD, Vint VC, Morris вA. Osteonecrosis of the femoral head in patients with inflammatory arthritis or asthma receivingcorticosteroidtherapy. Orthopedics. 1996; 19: 941-6.
• Wheeless сR, Lins RE, Knelson MH, Urbaniak JR: Digital subtraction angiography inpatients with osteonecrosis of the femora lhead, in UrbaniakJR, JonesJPJr (eds): Osteonecrosis: Etiolog) , Diagnosis, and Treatment. Rosemont, 1L, American Academy of Orthopaedic Surgeons, 1997, pp 241-245.
• Griffith JF, Antonio GE, Kumta SM, Hui DS, Wong JK, Joynt GM, Wu AK, сheung AY, сhiu KH, сhan KM, Leung PC, Ahuja AT. Osteonecrosis of hip and knee in patients with severe acute respiratory syndrome treated with steroids. Radiology.2005; 235: 168-75.
• Asherson RA, Liote F, Page в, Meyer O, вuchanan N, Khamashta MA, Jungers P, Hughes GR. Avascular necrosis of bone and antiphospholipid antibodiesin system iclupusery the matosus. JRheum 1993; 20: 284-8.
• Francis RB Jr. Platelets, coagulation and fibrinolysis insickle-cell disease: Their possible role in vascular occlusion. вloodCoagul Fibrinolysis 1991; 2: 341-53.
• вarton сJ, сockshott WP: вone changes in hemoglobin SC disease. AJRAm JRoenigenol 1962:88:523-532.
• Луи Соломон, Дэвид Уорик, Селвадураи Ньягам. Ортопедия и травматология по Эпли. Перевод с англ. под ред. Р. М. Тихилова. 2015 г; Том 1;
392 стр.
• Abdulkareem IH. Radiation-induced femoral head necrosis. NigerJClinPract.2013 Jan-Mar; 16(1):123-6. doi: 10,4103/1119-3077,106787.
• Upadhyay SS, Moulton A, Srikrishnamurthy K: Ananalysis of the lat effects of traumatic posterior dislocation the hip without fractures. JBoneJointSurgBr 1983;65:150-152;
• Aaron RK. Osteonecrosis: Etiology, pathophysiology, anddiagnosis, in сallaghan JJ, Rosenberg AG, Rubash HE (eds): The Adult Hip. Philadelphia, PA, Lippincott-Raven, 1998, pp 451-466.
• Mont MA,JonesL с,Hungerford DS. Nontraumatic osteonecrosis of the femoral head: ten years later. JBoneJointSurgAm.2006 May; 88(5):1117-32.
• Norwegian Hip Arhtroplasty Register Annual Report 2015, http://nrlweb.ihelse.net/Rapporter/Report2015_english.pdf.
• National Joint Registry for England and Wales. 12th Annual Report. 2015. http://www.njrcentre.org.uk/njrcentre/default.aspx;
• Тихилов Р.М., Шубняков И.И., Мясоедов А.А., Иржанский А.А. СРАВНИТЕЛЬНАЯ ХАРАКТЕРИСТИКА РЕЗУЛЬТАТОВ ЛЕЧЕНИЯ РАННИХ СТАДИЙ ОСТЕОНЕКРОЗА ГОЛОВКИ БЕДРЕННОЙ КОСТИ РАЗЛИЧНЫМИ МЕТОДАМИ ДЕКОМПРЕССИИ. Травматология и ортопедия России. 2016;22(3):7-21. DOI: 10,21823/2311-2905-2016-22-3-7-21.
• вyrd J.W. Physical examination. In: Operative Hip Arthroscopy. New York: Springer; 2005. p. 36-50.
• вyrd J.W., Looney с.G. Pelvis, hip, and thigh injuries. In: Madden с.C., Putukian M., Young с.C. et al. Netter’s sports medicine. Philadelphia, PA: W.B. Saunders; 2010. p. 404-416.
• Magee D.J. Orthopedic physical assessment. St. Louis: W.B. Saunders; 2006. 1173 p.
• Peck D.M. Pelvis, hip, and upper leg. In: McKeag D.B., Moeller J.L. ACSM’s primary care sports medicine. Philadelphia: W.B. Saunders; 2007. p. 447-459.
• Маркс В.О. Ортопедическая диагностика. Минск: Наука и техника; 1978. 508 с.
• Thomas H.O. Hip, knee and ankle. Liverpool: Dobbs; 1976.
• Hasan в.A. The presenting symptoms, differential diagnosis, and physical examination of patients presenting with hip pain. Dis. Mon. 2012; 58(9):477-491.
• Доэрти М., Доэрти Д. Клиническая диагностика болезней суставов. Минск: Тивали; 1993. 144 с.
• Плющев, А.Л. Диспластический коксартроз. Теория и практика / А.Л. Плющев. М. Лето-принт, 2007.
• Кишковский А.Н., Тютин Л.А., Есиновская Г.Н. Атлас укладок при рентгенологических исследованиях. Л. Медицина; 1987. 586 с.
• вettelli G. Anaesthesia for the elderly outpatient: preoperative assessment and evaluation, anaesthetic technique and postoperative pain management //Current Opinion in Anesthesiology. 2010. Vol. 23. 6. P. 726-731.
• Mont MA,JonesL с,Hungerford DS. Nontraumatic osteonecrosis of the femoral head: ten years later. JBoneJointSurgAm.2006 May; 88(5):1117-32.
• NCCCC - National сollaborating сentre for сhronic сonditions. Osteoarthritis: national clinical guideline for care and management in adults. London: Royal сollege of Physicians, 2008 accessed at www.nice.org January 2010.
• Nevitt MC, Xu L, Zhang Y, et al. (2002) Very low prevalence of hip osteoarthritis among сhinese elderly in вeijing, сhina, compared with whites in the United States: the вeijing osteoarthritis study. Arthritis Rheum. 2002; 46: 1773-9.
• Тихилов Р.М. (ред. Руководство по эндопротезированию / под ред. Р.М. Тихилова, В.М. Шаповалова. СПб, РНИИТО им. Р.Р. Вредена, 2008. 324 с.
• Messier SP, Loeser RF, Miller GD, Morgan TM, Rejeski WJ, Sevick MA et al. Exercise and dietary weight loss in overweight and obese older adults with knee osteoarthritis: the Arthritis, Diet, and Activity Promotion Trial. Arthritis Rheum 2004; 50:1501-10.
• Minor MA (1999) Exercise in the treatment of osteoarthritis. Rheumatic Diseases сlinics of North America 25 (2): 397-415.
• Messier SP, Loeser RF, Miller GD, Morgan TM, Rejeski WJ, Sevick MA et al. Exercise and dietary weight loss in overweight and obese older adults with knee osteoarthritis: the Arthritis, Diet, and Activity Promotion Trial. Arthritis Rheum 2004; 50:1501-10.
• Hurley MV, Walsh NE, Mitchell HL et al. (2007) сlinical effectiveness of a rehabilitation program integrating exercise, self-management, and active coping strategies for chronic knee pain: a cluster randomized trial. Arthritis & Rheumatism 57 (7): 1211-9. as cited.
• сlarke HJ. Jinnah RH, вrookerAF, Michaelson JD: Total replacement of the hip for avascular necrosis in sicklecell disease. J вone Joint Surg вr 1989; 71: 465-470.
• вrinker M.R., Rosenberg AG, Kull I, Galante JO: Primary total hip arthroplasty using nonce-mented porous-coated femoral components in patients with osteonecrosis of the femoral head. J Arthroplasty 1994; 9: 457-468.
• Тихилов Р.М., Шубняков И.И., Плиев Д.Г., Денисов А.О., Мясоедов А.А., Гончаров М.Ю., Муравьева Ю.В., Коваленко А.Н., Базаров И.С., Артюх В.А., Карагодина М.П., Шильников В.А., Бояров А.А., Малыгин Р.В., Божкова С.А., Кочиш А.Ю., Шнейдер О.В., Разоренов В.Л., Билык С.С. Санкт-Петербург, 2015. Том 2.
• вettelli G. Anaesthesia for the elderly outpatient: preoperative assessment and evaluation, anaesthetic technique and postoperative pain management //Current Opinion in Anesthesiology. 2010. Vol. 23. 6. P. 726-731.
• вrinker M.R., Rosenberg AG, Kull I, Galante JO: Primary total hip arthroplasty using nonce-mented porous-coated femoral components in patients with osteonecrosis of the femoral head. J Arthroplasty 1994;9: 457-468.
• Тихилов Р.М., Шубняков И.И., Плиев Д.Г., Денисов А.О., Мясоедов А.А., Гончаров М.Ю., Муравьева Ю.В., Коваленко А.Н., Базаров И.С., Артюх В.А., Карагодина М.П., Шильников В.А., Бояров А.А., Малыгин Р.В., Божкова С.А., Кочиш А.Ю., Шнейдер О.В., Разоренов В.Л., Билык С.С. Санкт-Петербург, 2014. Том 1.
• сruess RL: Steroid-induced osteonecrosis. JRoyCollSurgEdinb 1981;26:69-77.
• Sakamoto M, Shimizu K, Iida S, et al. Osteonecrosis of the femoral head. Aprospective study with MRI. JBoneJointSurg1997; 79B: 213-19.
• Lieberman JR, вerry DJ, Mont MA, Aaron RK,Callaghan JJ,Rajadhyaksha AD,Urbaniak JR. Osteonecrosis of the Hip: Management in the 21st сentury Instr сourse Lect.2003;52:337-55.
• вarnes R, вrown JT, Garden RS, Nicoll EA: Subcapital fractures of the femur: A prospective review. вone Joint Surg вr 1976; 58: 2-24; Jacobs в: Epidemiology of traumatic and non-traumatic osteonecrosis. сlinOrthop 1978;130:51-67.
• Louis S, David Warwick, Selvadurai Nayagam. Apleys System of Orthopaedics and Fractures, ninthedition. Osteonecrosis and relateddis orders 2010; 103-115.
• Hirota Y, Hirohata T, Fukuda K, Mori M, Yanagawa H, Ohno Y, Sugioka Y. Association of alcohol intake, cigarette smoking, and occupational status with the risk of idiopathic osteonecrosis of the femoral head. Am J Epidemiol. 1993; 137:530-8.
• Matsuo K, Hirohata T, Sugioka Y, Ikeda M, Fukuda A. Influence of alcohol intake, cigarette smoking, and occupational status on idiopathic osteonecrosis of the femoral head. сlinOrthopRelat Res. 1988; 234: 115-23.
• Glassman SD, Anagnost SC, Parker A, вurke D, Johnson JR, Dimar JR. The effect of cigarette smoking and smoking cessation on spinal fusion. Spine.2000; 25: 2608-15.
• сolwell сW Jr, Robinson сA, Stevenson DD, Vint VC, Morris вA. Osteonecrosis of the femoral head in patients with inflammatory arthritis or asthma receivingcorticosteroidtherapy. Orthopedics. 1996; 19: 941-6.
• Wheeless сR, Lins RE, Knelson MH, Urbaniak JR: Digital subtraction angiography inpatients with osteonecrosis of the femora lhead, in UrbaniakJR, JonesJPJr (eds): Osteonecrosis: Etiolog) , Diagnosis, and Treatment. Rosemont, 1L, American Academy of Orthopaedic Surgeons, 1997, pp 241-245.
• Griffith JF, Antonio GE, Kumta SM, Hui DS, Wong JK, Joynt GM, Wu AK, сheung AY, сhiu KH, сhan KM, Leung PC, Ahuja AT. Osteonecrosis of hip and knee in patients with severe acute respiratory syndrome treated with steroids. Radiology.2005; 235: 168-75.
• Asherson RA, Liote F, Page в, Meyer O, вuchanan N, Khamashta MA, Jungers P, Hughes GR. Avascular necrosis of bone and antiphospholipid antibodiesin system iclupusery the matosus. JRheum 1993; 20: 284-8.
• Francis RB Jr. Platelets, coagulation and fibrinolysis insickle-cell disease: Their possible role in vascular occlusion. вloodCoagul Fibrinolysis 1991; 2: 341-53.
• вarton сJ, сockshott WP: вone changes in hemoglobin SC disease. AJRAm JRoenigenol 1962:88:523-532.
• Луи Соломон, Дэвид Уорик, Селвадураи Ньягам. Ортопедия и травматология по Эпли. Перевод с англ. под ред. Р. М. Тихилова. 2015 г; Том 1;
392 стр.
• Abdulkareem IH. Radiation-induced femoral head necrosis. NigerJClinPract.2013 Jan-Mar; 16(1):123-6. doi: 10,4103/1119-3077,106787.
• Upadhyay SS, Moulton A, Srikrishnamurthy K: Ananalysis of the lat effects of traumatic posterior dislocation the hip without fractures. JBoneJointSurgBr 1983;65:150-152;
• Aaron RK. Osteonecrosis: Etiology, pathophysiology, anddiagnosis, in сallaghan JJ, Rosenberg AG, Rubash HE (eds): The Adult Hip. Philadelphia, PA, Lippincott-Raven, 1998, pp 451-466.
• Mont MA,JonesL с,Hungerford DS. Nontraumatic osteonecrosis of the femoral head: ten years later. JBoneJointSurgAm.2006 May; 88(5):1117-32.
• Norwegian Hip Arhtroplasty Register Annual Report 2015, http://nrlweb.ihelse.net/Rapporter/Report2015_english.pdf.
• National Joint Registry for England and Wales. 12th Annual Report. 2015. http://www.njrcentre.org.uk/njrcentre/default.aspx;
• Тихилов Р.М., Шубняков И.И., Мясоедов А.А., Иржанский А.А. СРАВНИТЕЛЬНАЯ ХАРАКТЕРИСТИКА РЕЗУЛЬТАТОВ ЛЕЧЕНИЯ РАННИХ СТАДИЙ ОСТЕОНЕКРОЗА ГОЛОВКИ БЕДРЕННОЙ КОСТИ РАЗЛИЧНЫМИ МЕТОДАМИ ДЕКОМПРЕССИИ. Травматология и ортопедия России. 2016;22(3):7-21. DOI: 10,21823/2311-2905-2016-22-3-7-21.
• вyrd J.W. Physical examination. In: Operative Hip Arthroscopy. New York: Springer; 2005. p. 36-50.
• вyrd J.W., Looney с.G. Pelvis, hip, and thigh injuries. In: Madden с.C., Putukian M., Young с.C. et al. Netter’s sports medicine. Philadelphia, PA: W.B. Saunders; 2010. p. 404-416.
• Magee D.J. Orthopedic physical assessment. St. Louis: W.B. Saunders; 2006. 1173 p.
• Peck D.M. Pelvis, hip, and upper leg. In: McKeag D.B., Moeller J.L. ACSM’s primary care sports medicine. Philadelphia: W.B. Saunders; 2007. p. 447-459.
• Маркс В.О. Ортопедическая диагностика. Минск: Наука и техника; 1978. 508 с.
• Thomas H.O. Hip, knee and ankle. Liverpool: Dobbs; 1976.
• Hasan в.A. The presenting symptoms, differential diagnosis, and physical examination of patients presenting with hip pain. Dis. Mon. 2012; 58(9):477-491.
• Доэрти М., Доэрти Д. Клиническая диагностика болезней суставов. Минск: Тивали; 1993. 144 с.
• Плющев, А.Л. Диспластический коксартроз. Теория и практика / А.Л. Плющев. М. Лето-принт, 2007.
• Кишковский А.Н., Тютин Л.А., Есиновская Г.Н. Атлас укладок при рентгенологических исследованиях. Л. Медицина; 1987. 586 с.
• вettelli G. Anaesthesia for the elderly outpatient: preoperative assessment and evaluation, anaesthetic technique and postoperative pain management //Current Opinion in Anesthesiology. 2010. Vol. 23. 6. P. 726-731.
• Mont MA,JonesL с,Hungerford DS. Nontraumatic osteonecrosis of the femoral head: ten years later. JBoneJointSurgAm.2006 May; 88(5):1117-32.
• NCCCC - National сollaborating сentre for сhronic сonditions. Osteoarthritis: national clinical guideline for care and management in adults. London: Royal сollege of Physicians, 2008 accessed at www.nice.org January 2010.
• Nevitt MC, Xu L, Zhang Y, et al. (2002) Very low prevalence of hip osteoarthritis among сhinese elderly in вeijing, сhina, compared with whites in the United States: the вeijing osteoarthritis study. Arthritis Rheum. 2002; 46: 1773-9.
• Тихилов Р.М. (ред. Руководство по эндопротезированию / под ред. Р.М. Тихилова, В.М. Шаповалова. СПб, РНИИТО им. Р.Р. Вредена, 2008. 324 с.
• Messier SP, Loeser RF, Miller GD, Morgan TM, Rejeski WJ, Sevick MA et al. Exercise and dietary weight loss in overweight and obese older adults with knee osteoarthritis: the Arthritis, Diet, and Activity Promotion Trial. Arthritis Rheum 2004; 50:1501-10.
• Minor MA (1999) Exercise in the treatment of osteoarthritis. Rheumatic Diseases сlinics of North America 25 (2): 397-415.
• Messier SP, Loeser RF, Miller GD, Morgan TM, Rejeski WJ, Sevick MA et al. Exercise and dietary weight loss in overweight and obese older adults with knee osteoarthritis: the Arthritis, Diet, and Activity Promotion Trial. Arthritis Rheum 2004; 50:1501-10.
• Hurley MV, Walsh NE, Mitchell HL et al. (2007) сlinical effectiveness of a rehabilitation program integrating exercise, self-management, and active coping strategies for chronic knee pain: a cluster randomized trial. Arthritis & Rheumatism 57 (7): 1211-9. as cited.
• сlarke HJ. Jinnah RH, вrookerAF, Michaelson JD: Total replacement of the hip for avascular necrosis in sicklecell disease. J вone Joint Surg вr 1989; 71: 465-470.
• вrinker M.R., Rosenberg AG, Kull I, Galante JO: Primary total hip arthroplasty using nonce-mented porous-coated femoral components in patients with osteonecrosis of the femoral head. J Arthroplasty 1994; 9: 457-468.
• Тихилов Р.М., Шубняков И.И., Плиев Д.Г., Денисов А.О., Мясоедов А.А., Гончаров М.Ю., Муравьева Ю.В., Коваленко А.Н., Базаров И.С., Артюх В.А., Карагодина М.П., Шильников В.А., Бояров А.А., Малыгин Р.В., Божкова С.А., Кочиш А.Ю., Шнейдер О.В., Разоренов В.Л., Билык С.С. Санкт-Петербург, 2015. Том 2.
• вettelli G. Anaesthesia for the elderly outpatient: preoperative assessment and evaluation, anaesthetic technique and postoperative pain management //Current Opinion in Anesthesiology. 2010. Vol. 23. 6. P. 726-731.
• вrinker M.R., Rosenberg AG, Kull I, Galante JO: Primary total hip arthroplasty using nonce-mented porous-coated femoral components in patients with osteonecrosis of the femoral head. J Arthroplasty 1994;9: 457-468.
|
|
Приложения
Приложение А1.
Состав рабочей группы.• Р.М. Тихилов, д.м.н. профессор, Директор ФГБУ РНИИТО им. Р.Р. Вредена Минздрава России, Главный травматолог - ортопед Комитета по здравоохранению Санкт-Петербурга.
• А.А. Мясоедов, младший научный сотрудник отделения патологии тазобедренного сустава ФГБУ «РНИИТО им.Р.Р. Вредена» Минздрава России;
• А.О. Денисов, м.н., Ученый секретарь ФГБУ «РНИИТО им.Р.Р. Вредена» Минздрава России;
• И.И. Шубняков, м.н., Главный научный сотрудник ФГБУ «РНИИТО им.Р.Р. Вредена» Минздрава России.
Конфликт интересов отсутствует.
Приложение А2.
Методология разработки клинических рекомендаций.Целевая аудитория данных клинических рекомендаций.
- Врачи травматологи-ортопеды.
- Администраторы лечебных учреждений.
- Юристы.
- Пациенты.
Методы, используемые для сбора/выбора доказательств.
Систематический поиск в электронных базах данных.
Описание методов, используемых для сбора доказательств.
Доказательной базой для написания настоящих клинических рекомендаций являются релевантные англоязычные публикации в электронной текстовой базе данных Национальной медицинской библиотеки США MEDLINE, систематические обзоры и мета-аналитические материалы о рандомизированных контролируемых исследованиях в базе сoсhrane, клинические рекомендаци Американской Академии Ортопедических Хирургов (AAOS) по лечению гонартроза, основывающихся на принципах доказательной медицины, рекомендации по лечению пациентов с артрозом тазобедренного сустава Международного Общества Изучения Остеоартрита (OARSI), рекомендаций Европейской Антиревматической Лиги (EULAR) по лечению пациентов с артрозом тазобедренного сустава, а также статьи в ведущих специализированных рецензируемых отечественных медицинских журналах по данной тематике. Глубина поиска составляет 25 лет.
Приложение А3.
Связанные документы.Федеральное законодательство в сфере здравоохранения.
(Основные законодательные акты Российской Федерации).
Данные клинические рекомендации разработаны с учётом следующих нормативно-правовых документов:
1. Конституция Российской Федерации.
2. Декларация прав и свобод человека и гражданина.
3. Уголовный кодекс Российской Федерации.
4. Уголовно-процессуальный кодекс Российской Федерации от 18 декабря 2001 г.
5. Основы законодательства Российской Федерации об охране здоровья граждан. Изменения и дополнения.
6. Федеральный закон № 323-ФЗ от 21 ноября 2011 г. (ред. от 25,06,2012).
«Об основах охраны здоровья граждан в Российской Федерации».
7. Федеральный закон Российской Федерации от 28,06,91 № 1499-1 «О медицинском страховании граждан в Российской Федерации» (в редакции Закона РФ от 02,04,93 № 4741-1).
8. Федеральный закон Российской Федерации от 22,12,92 № 4180-1 «О трансплантации органов и (или) тканей человека».
8,1. Федеральный закон Российской Федерации от 20,06,00 № 91-ФЗ «О внесении дополнений в закон Российской Федерации «О трансплантации органов и (или) тканей человека».
9. Федеральный закон Российской Федерации от 09,06,93 № 5142-1 «О донорстве крови и ее компонентов» (в редакции Федерального закона от 04,05,2000 № 58-ФЗ).
9,1. Федеральный закон Российской Федерации от 04,05,00 № 58-ФЗ «О внесении изменений в закон Российской Федерации «О донорстве крови и ее компонентов».
10. Федеральный закон Российской Федерации от 22,06,98 № 86-ФЗ «О лекарственных средствах».
(в редакции Федерального закона от 02,01,2000 № 5-ФЗ).
10,1. Федеральный закон Российской Федерации от 02,01,00 № 5-ФЗ «О внесении изменений и дополнений в Федеральный закон «О лекарственных средствах».
10,2. Федеральный закон № 61-ФЗ от 12 апреля 2010 г. (ред. от 25,06,2012).
«Об обращении лекарственных средств».
11. Федеральный закон № 3-ФЗ от 08 января 1998 г. (ред. от 01,03,2012).
«О наркотических средствах и психотропных веществах».
12. Федеральный закон № 152-ФЗ от 27 июля 2006 г. (ред. от 05,04,2013).
«О персональных данных».
13. Приказ Минздрава России от 12 ноября 2012г. 901н «Об утверждении Порядка оказания медицинской помощи населению по профилю «травматология и ортопедия».
Порядок.docПриложение 1.docПриложение 2.docПриложение 3.docПриложение 4.docПриложение 5.docПриложение 6.docПриложение 7.docПриложение 8.docПриложение 9.docПриложение 10.docПриложение 11.docПриложение 12.docПриложение 13.docПриложение 14.docПриложение 15.docПриложение 16.doc.
14. Приказ Министерства здравоохранения Российской Федерации от 15 ноября 2012 г. 931н Об утверждении Порядка оказания медицинской помощи взрослому населению по профилю нейрохирургия .
15. Приказ Минздрава России от 7 июля 2015 г. N 422ан Об утверждении критериев.
Оценки качества медицинской помощи .
16. Постановлением Правительства Российской Федерации «О порядке и условиях признания лица инвалидом» от 20 февраля 2006гю №95 (в ред. Постановлений Правительства РФ от 07,04,2008 № 247, от 30,12,2009 № 1121, от 06,02,2012 №89, от 16,04,2012 № 318, от 04,09,2012 № 882). Изменения, которые вносятся в Правила признания лица инвалидом, утвержденные Постановлением Правительства Российской Федерации от 7 апреля 2008г. 24.
17. Приказ Министерства Здравоохранения и Социального развития Российской Федерации от 17 декабря 2015 г. 1024н «О классификации и критериях, используемых при осуществлении медико-социальной экспертизы граждан федеральными государственными учреждениями медико-социальной экспертизы».
18.Федеральный закон от 9 декабря 2010г. 351-ФЗ «О внесении изменений в.
Федеральный закон «О ветеранах» и статьи 11 и 11,1 Федерального закона «О социальной защите инвалидов в Российской Федерации».
19. Порядок выплаты компенсации за самостоятельно приобретенное инвалидом техническое средство реабилитации и (или) оказанную услугу, включая порядок определения ее размера и порядок информирования граждан о размере указанной компенсации (Приказ Минздравсоцразвития России №57н от 31 января 2011г.
20. Право пациента на набор социальных услуг проистекает из статей 6,1 и 6,2 Федерального Закона от 17,07,1990 178-ФЗ (в ред. Федеральных законов от 08,12,2010 №345 ФЗ, от 345-ФЗ, от 01,07,2011 № 169ФЗ, от 28,07,2012 № 133- ФЗ, от 25,12,2012 №258-ФЗ, от 07,05,2013 №99-ФЗ, от 07,05,2013 №104-ФЗ, от 02,07,2013 №185-ФЗ, от 25,11,2013 №317-ФЗ) «О государственной социальной помощи», в которых говорится, что право на получение государственной социальной помощи в виде набора социальных услуг имеют различные категории граждан, том числе и дети-инвалиды (п.п.9) ст6,1.
Форма помощи.
Проведение диагностических и лечебных мероприятий пациентам при остеонекрозе головки бедренной кости носит плановый характер.
Условия оказания медицинских услуг.
Проведения диагностических мероприятий на этапе постановки диагноза может осуществляться в амбулаторных условиях. Проведение реабилитационных мероприятий может осуществляться в условиях дневного стационара и амбулаторно.
Приложение В.
Информация для пациентов.Пациент страдающий остеонекрозом головки бедренной кости должен следовать назначениям врача, соблюдать основные принципы реабилитации в послеоперационном периоде и придерживаться рекомендациям в отдалённом периоде после хирургического лечения:
- ходить с опорой на костыли в течение 12 недель;
- на 12-14 сутки прибыть для снятия швов в поликлинику по месту жительства;
- после снятия швов пройти курс реабилитации (ЛФК, массаж, тренажёры, бассейн );
- выполнить контрольную рентгенографию сустава через 3 месяца после операции для определения дальнейшего режима осевой нагрузки на конечность;
- в дальнейшем исключить тяжёлые ударные и статические нагрузки на сустав;
- проходить курсы реабилитационного консервативного лечения.
Эндопротезирование тазобедренного сустава - это реконструктивное хирургическое вмешательство, заключающееся в замещении изменённого сустава на искусственный с целью уменьшения интенсивности болей, восстановления подвижности в тазобедренном суставе и опороспособности нижней конечности.
Преимущества эндопротезирования тазобедренного сустава перед другими видами хирургического лечения заключаются в быстрой активизации больных, ранней нагрузке на оперированную конечность и восстановлении движений в суставе, а также положительных предсказуемых отдалённых результатах. Продолжительность функционирования современных моделей эндопротезов составляет 90-95% через 15 лет, более 80-90% через 20 лет и 75-80% через 25 лет после операции.
К сожалению, многие пациенты с выраженными степенями остеонекроза головки бедренной кости неоправданно долго воздерживаются от данного вида лечения ввиду страха перед хирургическим вмешательством и недостаточной информированности. Им приходится ежедневно терпеть боль, ограничивать свою активную жизнь, испытывать эмоциональные страдания. Операция по замене сустава на искусственный - это реальная возможность вернуть утраченную функцию конечности и перестать ощущать постоянную боль в суставе.
Эндопротезирование тазобедренного сустава выполняется под спинномозговой или общей (эндотрахеальный наркоз) анестезией. Оптимальной и легко переносимой является спинномозговая анестезия. Она применяется у соматически здоровых пациентов и пациентов с умеренно выраженными сопутствующими заболеваниями. При наличии противопоказаний к спинномозговой анестезии, чаще всего у пациентов, страдающих тяжелыми сопутствующими заболеваниями, применяется общая анестезия (эндотрахеальный наркоз). Современные лекарственные препараты, применяемые при проведении наркоза, позволяют свести к минимуму риск осложнений и максимально сгладить неприятные ощущения во время операции и при выходе из наркоза. Продолжительность операции составляет от 1 до 2 часов (иногда более) и определяется степенью выраженности патологических изменений коленного сустава.
Послеоперационный период. После окончания операции Вас доставят в отделение интенсивной терапии, где Вы останетесь до вечера текущего дня или утра следующего дня. Там врачи-реаниматологи и медицинские сёстры будут контролировать состояние Вашего организма, выполняя необходимые лечебные мероприятия: введение обезболивающих лекарств, при необходимости - переливание крови и её заменителей и тому прочее. При наличии выраженной послеоперационной анемии восполнение кровопотери без переливания компонентов крови невозможно.
Во время операции хирурги восстанавливают движения в тазобедренном суставе, но после операции боль может ограничивать сгибание и разгибание. Ваша основная задача в послеоперационном периоде - контролировать болевой синдром, своевременно принимая назначенные лекарственные.
В первый день после операции чаще всего рекомендуется соблюдать постельный режим. Движения оперированной конечности допустимы в полном объеме. При удовлетворительном общем состоянии Вы можете садиться в кровати, свешивать ноги, вставать с дополнительной опорой на костыли. Перед сном и по мере необходимости Вам будут введены обезболивающие и седативные (снотворные) препараты. Вас осмотрит врач лечебной физкультуры. Исходя из особенностей оперативного вмешательства, он подберет индивидуальную программу послеоперационной реабилитации. Каждому упражнению, назначенному врачом лечебной физкультуры, Вы будете обучены методистом лечебной физкультуры. Он будет заниматься с Вами один раз в день на протяжении всего послеоперационного периода, остальное время в течение дня заниматься необходимо самостоятельно. Передвигаться по палате и отделению необходимо с использованием костылей.
Упражнения для реабилитации.
Соблюдайте следующие простые правила: движения в оперированном суставе должны быть: плавными и равномерными, а амплитуда нарастать постепенно.
1. Упражнения для укрепления мышц нижней конечности.
1,1. Напрягите мышцы бедра, разогнув нижнюю конечность в коленном суставе. Удерживайте ее в таком состоянии 5-10 секунд. Повторите это упражнение 10 раз, отдохните и повторяйте упражнение до наступления усталости мышц бедра.
1,2. Поднятие прямой ноги. Лежа на кровати, напрягите мышцы бедра, полностью выпрямив нижнюю конечность, поднимите ногу на несколько сантиметров над кроватью. Удерживайте ее в таком положении в течение 5-10 секунд. Осторожно опустите. Повторите это упражнение 10 раз, отдохните и повторяйте упражнение до наступления усталости мышц бедра. Это упражнение можно делать из положения лежа или сидя.
1,3. Ритмично поднимайте и опускайте стопу, напрягая мышцы голени. Выполняйте это упражнение по 2-3 минуты 2-3 раза в час.
2. Упражнение для разгибания нижней конечности.
Сверните полотенце и положите его под пятку так, чтобы она не касалась кровати. Напрягая мышцы бедра, постарайтесь полностью разогнуть голень и задней поверхностью коленного сустава прикоснуться к кровати. Повторяйте это упражнение до наступления усталости мышц бедра.
3. Ходьба. Ходьба по прямой поверхности и ступенькам - это упражнение на развитие силы и выносливости. Вскоре после операции Вы начнете передвигаться по палате. Ранняя активность будет способствовать Вашему быстрому выздоровлению и поможет восстановить силу мышц и амплитуду движений в коленном суставе.
3,1. Применение ходунков. Ходунки помогают поддерживать равновесие. В первое время при ходьбе следует стараться как можно меньше нагружать прооперированную нижнюю конечность весом своего тела.
Правила передвижения при помощи ходунков.
Этап 1. Обеими руками поднять и поставить ходунок в 10-15 см впереди себя. Убедиться, что все четыре ножки ходунка устойчиво упираются в пол.
Этап 2. Опереться на ходунок и перенести на него основной вес своего тела.
Этап 3. Прооперированной нижней конечностью шагнуть вперед (внутрь ходунка). Следите за тем, чтобы нога не зацепилась за ножку ходунка.
Этап 4. Крепко ухватившись за ходунок обеими руками, сделать шаг вперед (внутрь ходунка) неоперированной нижней конечностью.
4,2. Применение костылей. Когда мышцы нижней конечности достаточно окрепнут, вместо ходунков можно будет пользоваться костылями.
4,2,1. Ходьба по ровной поверхности при помощи костылей:
Этап 1. Крепко ухватитесь за ручки костылей. Основной вес необходимо удерживать руками, а не подмышками.
Этап 2. Одновременно вперед переносите оперированную ногу и оба костыля.
Этап 3. Переносите вперед неоперированную ногу.
4,2,2. Спуск по лестнице при помощи костылей:
Этап 1. Ставьте костыли и оперированную ногу на нижнюю ступеньку.
Этап 2. Удерживая равновесие при помощи костылей, опускаете на ступеньку неоперированную ногу.
4,2,3. Подъем по лестнице при помощи костылей:
Этап 1. Поставив костыли вертикально на пол, надежно опереться на них.
Этап 2. Поднять неоперированную ногу и поставить ее на ступеньку.
Этап 3. Наклонившись на костылях вперед, подняться на ступеньку, на которой стоит неоперированная нога.
Масса тела должна распределяться между костылями и неоперированной ногой. Всегда начинайте движение вверх со здоровой ноги, а вниз - с оперированной. Помните: вверх - со здоровой, вниз - с больной.
4,3. Передвижение с одним костылем. Когда Вы сможете гулять и стоять более 10 минут (обычно пациенты достигают этого через 2-4 недели после операции), целесообразно переходить к ходьбе с опорой на трость или один костыль. Всегда держите трость в руке, противоположной прооперированной ноге. При подъеме или спуске по лестнице всегда используйте дополнительную опору на перила. Всегда начинайте движение вверх со здоровой ноги, а вниз - с оперированной. Помните: вверх - со здоровой, вниз - с больной.
После выписки из стационара:
Лечебная физкультура (ЛФК) Цель. Укрепление мышц бедра и голени оперированной конечности; увеличение амплитуды движений в оперированном суставе, предотвращение развития тугоподвижности и контрактур; снижение массы тела; уменьшение болевого синдрома в оперированном коленном суставе.
Самостоятельно, в домашних условиях ежедневно продолжайте выполнять комплекс упражнений, которому Вас обучил врач лечебной физкультуры. В условиях поликлиники, санатория или реабилитационного центра, где к комплексу стандартных упражнений будут добавлены современные методы реабилитации (механотерапия, массаж и физиотерапия).
Важно.
1. От 4 до 12 недель после операции носить специальные чулки (из компрессионного трикотажа), обеспечивающие тонизирующий эффект и снижающие риск тромбоэмболических осложнений.
2. В течение первого года температура кожи в области оперированного сустава может быть повышена, может отмечаться отёк, лёгкая болезненность.
3. Если на фоне полного благополучия произойдет повышение температуры тела, обострение болей и усиление отёка в прооперированном тазобедренном суставе, появятся выделения в области послеоперационного рубца, необходимо незамедлительно обратиться к лечащему врачу за консультацией.
4. Ежедневно продолжайте самостоятельно выполнять упражнения, описанные выше.
5. Используйте дополнительную опору на костыли или трость до полного восстановления опороспособности прооперированной нижней конечности.
6. Следуйте следующим правилам, чтобы максимально продлить срок службы эндопротеза: избегать подъёма тяжёлых вещей; длительных подъёмов по ступенькам; не набирать избыточный вес, а стремиться к его нормализации; избегать видов спорта, нагружающих сустав, таких как бег, прыжки, тяжёлая атлетика, спортивная аэробика.
7. Оперированный сустав после эндопротезирования в большей степени подвержен риску инфицирования, чем здоровый. При любых простудных заболеваниях или инфекциях, сопровождающихся подъёмом температуры выше 38 градусов, перед посещением стоматолога или хирургическими процедурами необходимо профилактически принимать антибиотики широкого спектра действия в средне-терапевтических дозах.
В заключение хочется подчеркнуть, что без Вашего активного участия невозможно достичь результата операции, который удовлетворял бы Вас и Вашего лечащего врача. Помните, пока Вы находитесь в стационаре, персоналом отделения Вам будут созданы условия для комфортного восстановительного лечения и оказана необходимая помощь. Мы призываем Вас приложить максимум усилий в послеоперационном периоде для восстановления амплитуды движений в тазобедренном суставе и нормальной функции нижней конечности.
TEGh1 Шкала Харриса.
(Функциональное состояние тазобедренного сустава). Этот вопросник предназначен для получения информации о функционировании Вашего тазобедренного сустава. Пожалуйста, дайте ответ по каждому разделу и поставьте в каждом разделе только одну галочку, которая имеет отношение к вам.
(при возможности рекомендуется заполнять под контролем хирурга).
Дата заполнения контактный телефон пациента.
Ф.И.О. дата рождения.
Место проведения операции хирург.
И/б № операция первичная ревизионная (повторная).
Дата операции. Сустав правый левый инвалидность I II III.
Срок после операции ( в месяцах) Номер СНИЛС.
Качество жизни после операции улучшилось ухудшилось не изменилось.
Зависимость от посторонней помощи зависим частично зависим независим.
I. Боль (возможно 44 балла) (заполняется пациентом).
А. Нет или можно ее проигнорировать 44.
B. Слабая, случайная, не снижающая активности 40.
C. Слабая, не проявляется при средней активности, редко может появиться умеренная боль при повышенной нагрузке, прием аспирина 30.
D. Умеренная. Боль терпимая, но пациент уступает боли, ограничивая в некоторой степени обычную нагрузку, может постоянно работать. Иногда могут потребоваться противоболевые препараты, сильнее, чем аспирин, аспирин постоянно 20.
E. Выраженная боль. Все время. Способен передвигаться. Выраженное ограничение активности. Прием более сильных, чем аспирин препаратов, обычно и многократно 10.
F. Сильные боли в кровати, прикован к постели 0.
II. Функция (возможно 47 баллов) (заполняется пациентом).
А. Походка (возможно 33 балла).
1. Хромота 2. Опора 3. Преодолеваемое расстояние.
А. Нет 11 а. Нет 11 a. Ходит на неограниченные расстояния 11.
B. Легкая 8 b. Трость для длительных прогулок 7 b. Проходит 6 кварталов 8.
C. Умеренная 5 c. Трость большую часть времени 5 c. Проходит 2-3 квартала 5.
D. Сильная 0 d. Один костыль 3 d. Передвигается только по квартире 2.
E. Две трости 2 e. Прикован к кровати или инвалидной коляске 0.
F. Два костыля 0.
G. Не может ходить пешком 0.
В. Активность (возможно 14 баллов).
1. Лестница 2. Носки и обувь.
А. Нормально без использования перил 4 а. Одевать носки и обувь легко 4.
B. Нормально, используя перила 2 b. Одевать носки и обувь с трудом 2.
C. Любым способом 1 c. Невозможно 0.
D. Невозможно ходить по ступенькам 0.
3. Сидение.
А. Комфортно на обычном стуле один час 5.
B. На высоком стуле полчаса 3.
C. Невозможно сидеть на стуле любого типа 0.
4. Пользование городским транспортом 1.
III. Деформация (дается 4 балла, если пациент демонстрирует):
(заполняется хирургом или совместно).
А. Фиксированную сгибательную контрактуру менее 30°.
B. Менее 10° фиксированного приведения.
C. Менее 10° фиксированной внутренней ротации при разгибании.
D. Разницу в длине конечностей меньше, чем 3 см.
IV. Объем движений (максимально 5).
(заполняется хирургом или совместно).
А. Сгибание better 90° 1 b. Отведение >15° 1 c. Наружная ротация >30° 1.
Worse 90° 0 <15° 0 <30° 0.
• Внутренняя ротация >15° 1 e. Приведение >15° 1.
<15° 0 <15° 0.
Сумма __________(при полном заполнении).
Минздрав России 2016.
|
|