МКБ-10 коды
|
|
Вступление
МКБ 10:
M16.2, M16.3.
Год утверждения (частота пересмотра):
2016 (пересмотр каждые 3 года).
ID:
КР433.
URL:
Профессиональные ассоциации:
• Общероссийская общественная организация Ассоциация травматологов-ортопедов России (АТОР).
Утверждены.
На заседании Президиума АТОР XX.XX.2016 г. г. Москва __ __________201_ г.
Согласованы.
Научным советом Министерства Здравоохранения Российской Федерации __ __________201_ г.
M16.2, M16.3.
Год утверждения (частота пересмотра):
2016 (пересмотр каждые 3 года).
ID:
КР433.
URL:
Профессиональные ассоциации:
• Общероссийская общественная организация Ассоциация травматологов-ортопедов России (АТОР).
Утверждены.
На заседании Президиума АТОР XX.XX.2016 г. г. Москва __ __________201_ г.
Согласованы.
Научным советом Министерства Здравоохранения Российской Федерации __ __________201_ г.
Профессиональные ассоциации
• Общероссийская общественная организация Ассоциация травматологов-ортопедов России (АТОР).
Список сокращений
ТБС - тазобедренный сустав.
ЭП - эндопротезирование.
VAS - визуально-аналоговая шкала.
Д.м.н. - доктор медицинских наук.
М.н. - кандидат медицинских наук.
КТ - компьютерная томография.
МЗ РФ - Министерство здравоохранения Российской Федерации.
МРТ - магнитно-резонансная томография.
НИИ- Научно-исследовательский институт.
РИД - радиоизотопная диагностика.
РКИ - рандомизированное контролируемое исследование.
РФ - Российская Федерация.
УЗИ - ультразвуковое исследование.
ЭП - эндопротезирование.
VAS - визуально-аналоговая шкала.
Д.м.н. - доктор медицинских наук.
М.н. - кандидат медицинских наук.
КТ - компьютерная томография.
МЗ РФ - Министерство здравоохранения Российской Федерации.
МРТ - магнитно-резонансная томография.
НИИ- Научно-исследовательский институт.
РИД - радиоизотопная диагностика.
РКИ - рандомизированное контролируемое исследование.
РФ - Российская Федерация.
УЗИ - ультразвуковое исследование.
Термины и определения
Эндопротезирование тазобедренного сустава. Высокотехнологичная операция, заключающаяся в замене тазобедренного сустава на искусственный.
Операция по TPaavilainen. Вариант укорачивающей остеотомии бедра, применяющейся при врожденном вывихе.
Корригирующие остеотомии. Операции, направленные на репозиционирование суставных поверхностей.
Краниальное смещение. Положение центра ротации головки эндопротеза выше истинного.
Аутотрансплантат. Фрагмент собственной кости пациента, забираемый в донорском месте для пересадки и восполнения дефицита костной ткани (костного дефекта).
Аллотрансплантат. Фрагмент костной ткани другого человека (донора), как правило - трупный, прошедший процедуру консервации.
Контрактура. Ограничение амплитуды движений в суставе.
Импинджмент. Патологический контакт сочленяющихся костей в суставе, сопровождающийся болью, дискомфортом и рентгенологической картиной структурных изменений сочленяющихся костей в месте патологического контакта.
Операция по TPaavilainen. Вариант укорачивающей остеотомии бедра, применяющейся при врожденном вывихе.
Корригирующие остеотомии. Операции, направленные на репозиционирование суставных поверхностей.
Краниальное смещение. Положение центра ротации головки эндопротеза выше истинного.
Аутотрансплантат. Фрагмент собственной кости пациента, забираемый в донорском месте для пересадки и восполнения дефицита костной ткани (костного дефекта).
Аллотрансплантат. Фрагмент костной ткани другого человека (донора), как правило - трупный, прошедший процедуру консервации.
Контрактура. Ограничение амплитуды движений в суставе.
Импинджмент. Патологический контакт сочленяющихся костей в суставе, сопровождающийся болью, дискомфортом и рентгенологической картиной структурных изменений сочленяющихся костей в месте патологического контакта.
Описание
Диспластический коксартроз. Это дегенеративно-дистрофическое заболевание вследствие врожденного недоразвития тазобедренного сустава (дисплазии тазобедренного сустава), при котором деформация суставных концов костей проявляется в изменении формы и глубины вертлужной впадины, изменении шеечно-диафизарного угла и проксимального отдела бедренной кости [1,2].
Причины
Остаточные дефекты развития тазобедренного сустава после консервативного и оперативного лечения являются основной причиной развития диспластического коксартроза в 10-60% случаев [3,4]. Изучение этиопатогенеза этого заболевания позволило установить, что основными факторами, способствующими его развитию, являются врожденный прогрессирующий биомеханический дисбаланс и локальные перегрузки хондральных и субхондральных структур сустава. Чем выше степень механических перегрузок, связанных с недоразвитием взаимно опорных зон головки бедренной кости и крыши вертлужной впадины, тем быстрее происходит срыв резистентных возможностей сустава [5].
М.М. Камоско (2005) рассматривает диспластический коксартроз как ответную реакцию тканевых структур на дисбаланс между нагрузкой и устойчивостью к ней сначала суставного хряща, а затем и всех структур сустава в результате анатомо-функциональных несоответствий. Причем выраженность дегенеративно-дистрофического процесса обусловлена локализацией участков гиперпрессии, изменением размеров несущей поверхности сустава, длительностью хронической перегрузки.
Пусковым механизмом развития коксартроза являются изменения параметров и морфологии гиалинового хряща. В результате многочисленных исследований было установлено, что дегенерация хряща увеличивается по мере прогрессирования стадии заболевания, причем дегенерация хряща впадины способствует развитию аналогичного процесса в головке бедренной кости [6,7,8]. Гиалиновый хрящ поражается намного чаще в вертлужной впадине, чем в головке: 72,2% и 16,7% соответственно. Страдает в основном передневерхняя порция вертлужной впадины [9].
А.В. Калашников (2013) на основе собственных комплексных исследований 158 больных с диспластическим коксартрозом IV стадии по J.H. Kellgren и J.S. Lawrence определил, что на развитие и прогрессирование диспластического коксартроза непосредственно влияет наличие дисплазии соединительной ткани. Чем выше степень дисплазии соединительной ткани, тем быстрее протекает патологический процесс.
S. Jacobsen, S. Sonn-Holm (2004) выполнили перекрестное обследование 2232 женщин и 1336 мужчин в возрасте от 20 до 91 года с целью выявления индивидуальных факторов риска развития коксартроза и выяcнили, что только возраст и наличие в анамнезе дисплазии сустава имеют четкую корреляцию с возникновением этого заболевания [10]. Аналогичное исследование с участием 835 пациентов провели M. Reijman с соавторами (2005). Им удалось определить, что в возрасте 65±6,5 лет 9,3% людей имеют рентгенологические признаки коксартроза, причем у пациентов с ацетабулярной дисплазией они определяются в 4,3 раза чаще, чем без нее. На очевидность корреляции врожденной дисплазии тазобедренного сустава с развитием в дальнейшем коксартроза обращают внимание большинство авторов, занимающихся этой проблемой [11].
И.А. Норкин с соавторами (2006) для оценки значения дисплазии вертлужной впадины в генезе коксартроза создали экспериментальную модель данной патологии на собаках. Результаты исследования показали, что имитация характерного для дисплазии тазобедренного сустава недоразвития передневерхнего края крыши вертлужной впадины уже через 6 месяцев приводит к развитию дегенеративно-дистрофического процесса, по своим проявлениям сходного с диспластическим коксартрозом II-III стадий. [5].
Однако существует и другая точка зрения, согласно которой дисплазия тазобедренного сустава не оказывает значимого влияния на развитие коксартроза, особенно у людей старше 50-60 лет. К такому выводу пришли в основном авторы, изучавшие распространенность этой патологии среди различных этнических групп [12,13].
На развитие коксартроза оказывают влияние многочисленные и разнообразные аномалии развития костей таза, позвоночника и нижних конечностей: уменьшение вертлужной впадины, врожденные вывихи и подвывихи, сколиоз позвоночника, асимметричность роста, различная длина нижних конечностей. Заболевание развивается на почве болезни Пертеса, поражения одной конечности полиомиелитом, перелома шейки бедра, травмы головки бедренной кости. Наиболее часто диспластическим коксартрозом страдают люди молодого, трудоспособного возраста, в основном женщины. Для этого заболевания характерно не только раннее проявление, но и прогрессирующее течение. Это приводит к утрате трудоспособности и инвалидности, изменению всего жизненного уклада человека, что делает проблему лечения этой патологии не только медицинской, но и социальной [14].
Среди факторов возникновения коксартроза дисплазия тазобедренного сустава составляет от 10 до 76% [14]. А по данным О.Н. Гудушаури с соавторами (1990), диспластическим коксартрозом страдают 86,3% больных с патологией тазобедренного сустава старше 15 лет. [14].
М.М. Камоско (2005) рассматривает диспластический коксартроз как ответную реакцию тканевых структур на дисбаланс между нагрузкой и устойчивостью к ней сначала суставного хряща, а затем и всех структур сустава в результате анатомо-функциональных несоответствий. Причем выраженность дегенеративно-дистрофического процесса обусловлена локализацией участков гиперпрессии, изменением размеров несущей поверхности сустава, длительностью хронической перегрузки.
Пусковым механизмом развития коксартроза являются изменения параметров и морфологии гиалинового хряща. В результате многочисленных исследований было установлено, что дегенерация хряща увеличивается по мере прогрессирования стадии заболевания, причем дегенерация хряща впадины способствует развитию аналогичного процесса в головке бедренной кости [6,7,8]. Гиалиновый хрящ поражается намного чаще в вертлужной впадине, чем в головке: 72,2% и 16,7% соответственно. Страдает в основном передневерхняя порция вертлужной впадины [9].
А.В. Калашников (2013) на основе собственных комплексных исследований 158 больных с диспластическим коксартрозом IV стадии по J.H. Kellgren и J.S. Lawrence определил, что на развитие и прогрессирование диспластического коксартроза непосредственно влияет наличие дисплазии соединительной ткани. Чем выше степень дисплазии соединительной ткани, тем быстрее протекает патологический процесс.
S. Jacobsen, S. Sonn-Holm (2004) выполнили перекрестное обследование 2232 женщин и 1336 мужчин в возрасте от 20 до 91 года с целью выявления индивидуальных факторов риска развития коксартроза и выяcнили, что только возраст и наличие в анамнезе дисплазии сустава имеют четкую корреляцию с возникновением этого заболевания [10]. Аналогичное исследование с участием 835 пациентов провели M. Reijman с соавторами (2005). Им удалось определить, что в возрасте 65±6,5 лет 9,3% людей имеют рентгенологические признаки коксартроза, причем у пациентов с ацетабулярной дисплазией они определяются в 4,3 раза чаще, чем без нее. На очевидность корреляции врожденной дисплазии тазобедренного сустава с развитием в дальнейшем коксартроза обращают внимание большинство авторов, занимающихся этой проблемой [11].
И.А. Норкин с соавторами (2006) для оценки значения дисплазии вертлужной впадины в генезе коксартроза создали экспериментальную модель данной патологии на собаках. Результаты исследования показали, что имитация характерного для дисплазии тазобедренного сустава недоразвития передневерхнего края крыши вертлужной впадины уже через 6 месяцев приводит к развитию дегенеративно-дистрофического процесса, по своим проявлениям сходного с диспластическим коксартрозом II-III стадий. [5].
Однако существует и другая точка зрения, согласно которой дисплазия тазобедренного сустава не оказывает значимого влияния на развитие коксартроза, особенно у людей старше 50-60 лет. К такому выводу пришли в основном авторы, изучавшие распространенность этой патологии среди различных этнических групп [12,13].
На развитие коксартроза оказывают влияние многочисленные и разнообразные аномалии развития костей таза, позвоночника и нижних конечностей: уменьшение вертлужной впадины, врожденные вывихи и подвывихи, сколиоз позвоночника, асимметричность роста, различная длина нижних конечностей. Заболевание развивается на почве болезни Пертеса, поражения одной конечности полиомиелитом, перелома шейки бедра, травмы головки бедренной кости. Наиболее часто диспластическим коксартрозом страдают люди молодого, трудоспособного возраста, в основном женщины. Для этого заболевания характерно не только раннее проявление, но и прогрессирующее течение. Это приводит к утрате трудоспособности и инвалидности, изменению всего жизненного уклада человека, что делает проблему лечения этой патологии не только медицинской, но и социальной [14].
Среди факторов возникновения коксартроза дисплазия тазобедренного сустава составляет от 10 до 76% [14]. А по данным О.Н. Гудушаури с соавторами (1990), диспластическим коксартрозом страдают 86,3% больных с патологией тазобедренного сустава старше 15 лет. [14].
|
|
Эпидемиология
Врожденная дисплазия тазобедренного сустава относится к числу наиболее распространенных заболеваний: частота данной патологии в различных популяциях варьирует от 0,1 до 20% [15]. Причем врожденный вывих бедра наблюдается у 0,1-0,4% новорожденных, а подвывих - в 10 раз чаще. Развитию дисплазии способствуют ягодичное предлежание, женский пол плода, статус первенца, семейная предрасположенность, гормональные факторы, раса. Так, в 80% случаев дисплазия выявляется у девочек, что можно объяснить действием дополнительных эстрогенов, продуцируемых плодом женского пола, что усиливает расслабление связочного аппарата. Левое бедро поражается в три раза чаще, чем правое, а двусторонняя дисплазия наблюдается в 20-25% случаев [16,17].
Особый интерес представляет географическая распространенность дисплазии тазобедренного сустава. В Европе эта патология встречается в 13 раз чаще, чем в США, причем в основном у германских и славянских народов. У населения Юго-Восточной Азии развитие врожденного вывиха бедра происходит крайне редко. Это можно объяснить распространенным в этих странных обычаях носить детей на спине с разведенными ножками, что способствует нормальному развитию тазобедренного сустава. Высокая частота развития врожденного вывиха бедра у детей коренных народов Северной Америки обусловлена традицией тугого пеленания [18]. В России и СНГ такая же тенденция наблюдается в Ненецком автономном округе (8,7-10,9%) и у населения Северного Кавказа (3,4%).
Особый интерес представляет географическая распространенность дисплазии тазобедренного сустава. В Европе эта патология встречается в 13 раз чаще, чем в США, причем в основном у германских и славянских народов. У населения Юго-Восточной Азии развитие врожденного вывиха бедра происходит крайне редко. Это можно объяснить распространенным в этих странных обычаях носить детей на спине с разведенными ножками, что способствует нормальному развитию тазобедренного сустава. Высокая частота развития врожденного вывиха бедра у детей коренных народов Северной Америки обусловлена традицией тугого пеленания [18]. В России и СНГ такая же тенденция наблюдается в Ненецком автономном округе (8,7-10,9%) и у населения Северного Кавказа (3,4%).
Классификация
• По степени изменения анатомических взаимоотношений в суставе.
Наиболее часто [19] в современной литературе и клинической практике диспластический коксартроз классифицируют по сrowe [20] (рис1) , Hartofilakidis [21], Eftekhar [22.
1 Схема классификации по сrowe (1979 г) по Tozun et al.
Классификация по сrowe.
Основана на оценке уровня краниального смещения головки бедренной кости и включает 4 типа. Нижняя граница фигуры слезы и место перехода головки бедренной кости в шейку находятся на одном уровне, а высота головки составляет 20% высоты таза. 19].
При I типе по сrowe проксимальное смещение головки составляет до 50% высоты головки или до 10% высоты таза, при II - 50-75% высоты головки или 10-15% высоты таза, при III - 75-100% или 15-20% соответственно. При IV по сrowe проксимальное смещение составляет более 100% высоты головки или больше 20% высоты таза. [19].
Классификация по Hartofilakidis.
Основана на оценке краниального смещения головки бедренной кости и взаимоотношения головки с истинной вертлужной впадиной. 2).
Выделяют 3 типа коксартроза:
I тип (А). Дисплазия вертлужной впадины проявляется увеличением входа во впадину, головка стремится в подвывих.
II тип (В). Подвывих, или низкий вывих. Головка смещена выше, имеются истинная впадина и неоартроз, между которыми сохраняется связь, так что вместе они образуют фигуру, похожую на восьмерку. Головка контактирует с ложной впадиной.
III тип (С) (высокий, или полный, вывих) имеются отграниченные друг от друга истинная и ложная впадины. Головка бедренной кости контактирует с ложной впадиной. [19].
2.Схема классификации Hartofilakidis G.
Классификация по Eftekhar.
Выделяют 4 типа изменений диспластичного тазобедренного сустава [22,23,24].
Тип А -головка расположена в пределах истинной впадины, вход во впадину увеличен.
Тип В. Средневысокий подвывих - головка покрыта впадиной до 50%.
Тип С. Высокий подвывих, при котором головка мигрирует кверху и площадь ее контакта с вертлужной впадиной составляет менее 50%.
Тип D. Высокий вывих, при котором головка образует псевдоартроз с телом подвздошной кости.
Классификация сrowe наиболее часто используется для сравнения результатов хирургического лечения.
Недостатки. Не полностью учитывает изменение вертлужной впадины в зависимости от степени дисплазии, а этот фактор чрезвычайно важен при планировании и проведении тотального эндопротезирования тазобедренного сустава.
Классификация Hartofilakidis проста в применении, поэтому ее также часто используют.
Недостатки. Не учитывает изменения проксимального отдела бедренной кости, которые могут повлиять на ход хирургического вмешательства.
Классификация Eftekhar наиболее полно описывает анатомические изменения диспластической вертлужной впадины, что делает ее пригодной для предоперационной оценки и планирования операции эндопротезирования впадины.
Недостатки. Не учитывает изменения бедренной кости. [19].
• По степени изменения состояния суставного хряща (степень выраженности артроза).
Наиболее распространенными считаются классификации по Н.С. Косинской (1961) [25] и по Tonnis. Встречается еще 4-х стадийная классификация Kellgren и Lawrence [26] (Таб. 1).
Классификации по Н.С. Косинской (1961), Tonnis, Kellgren и Lawrence Таблица 1.
Наиболее часто [19] в современной литературе и клинической практике диспластический коксартроз классифицируют по сrowe [20] (рис1) , Hartofilakidis [21], Eftekhar [22.
1 Схема классификации по сrowe (1979 г) по Tozun et al.
Классификация по сrowe.
Основана на оценке уровня краниального смещения головки бедренной кости и включает 4 типа. Нижняя граница фигуры слезы и место перехода головки бедренной кости в шейку находятся на одном уровне, а высота головки составляет 20% высоты таза. 19].
При I типе по сrowe проксимальное смещение головки составляет до 50% высоты головки или до 10% высоты таза, при II - 50-75% высоты головки или 10-15% высоты таза, при III - 75-100% или 15-20% соответственно. При IV по сrowe проксимальное смещение составляет более 100% высоты головки или больше 20% высоты таза. [19].
Классификация по Hartofilakidis.
Основана на оценке краниального смещения головки бедренной кости и взаимоотношения головки с истинной вертлужной впадиной. 2).
Выделяют 3 типа коксартроза:
I тип (А). Дисплазия вертлужной впадины проявляется увеличением входа во впадину, головка стремится в подвывих.
II тип (В). Подвывих, или низкий вывих. Головка смещена выше, имеются истинная впадина и неоартроз, между которыми сохраняется связь, так что вместе они образуют фигуру, похожую на восьмерку. Головка контактирует с ложной впадиной.
III тип (С) (высокий, или полный, вывих) имеются отграниченные друг от друга истинная и ложная впадины. Головка бедренной кости контактирует с ложной впадиной. [19].
2.Схема классификации Hartofilakidis G.
Классификация по Eftekhar.
Выделяют 4 типа изменений диспластичного тазобедренного сустава [22,23,24].
Тип А -головка расположена в пределах истинной впадины, вход во впадину увеличен.
Тип В. Средневысокий подвывих - головка покрыта впадиной до 50%.
Тип С. Высокий подвывих, при котором головка мигрирует кверху и площадь ее контакта с вертлужной впадиной составляет менее 50%.
Тип D. Высокий вывих, при котором головка образует псевдоартроз с телом подвздошной кости.
Классификация сrowe наиболее часто используется для сравнения результатов хирургического лечения.
Недостатки. Не полностью учитывает изменение вертлужной впадины в зависимости от степени дисплазии, а этот фактор чрезвычайно важен при планировании и проведении тотального эндопротезирования тазобедренного сустава.
Классификация Hartofilakidis проста в применении, поэтому ее также часто используют.
Недостатки. Не учитывает изменения проксимального отдела бедренной кости, которые могут повлиять на ход хирургического вмешательства.
Классификация Eftekhar наиболее полно описывает анатомические изменения диспластической вертлужной впадины, что делает ее пригодной для предоперационной оценки и планирования операции эндопротезирования впадины.
Недостатки. Не учитывает изменения бедренной кости. [19].
• По степени изменения состояния суставного хряща (степень выраженности артроза).
Наиболее распространенными считаются классификации по Н.С. Косинской (1961) [25] и по Tonnis. Встречается еще 4-х стадийная классификация Kellgren и Lawrence [26] (Таб. 1).
Классификации по Н.С. Косинской (1961), Tonnis, Kellgren и Lawrence Таблица 1.
| Классификация по Н.С. Косинской (1961) | Классификация по Tonnis | Классификация Kellgren и Lawrence |
| I стадия- незначительное ограничение движений, небольшое, неотчетливое, неравномерное сужение суставной щели, легкое заострение краев суставных поверхностей (начальные остеофиты); | I стадия- увеличивается склероз головки и вертлужной впадины, небольшое сужение суставной щели, и небольшие заострения краев суставной щели | 1 стадия (сомнительный) - сомнительные рентгенологические признаки |
| IIстадия- ограничение подвижности в суставе, грубый хруст при движениях, умеренная амиотрофия, выраженное сужение суставной щели в 2-3 раза по сравнению с нормой, значительные остеофиты, субхондральный остеосклероз и кистовидные просветления в эпифизах | II стадия - небольшие кисты в головке или вертлужной впадине, умеренное сужение суставной щели, и умеренная потеря сферичности головки бедренной кости | 2 стадия (мягкий) -единичные остеофиты, небольшое сужение суставной щели 3 стадия (умеренный) -выраженные остеофиты, умеренное сужение суставной щели, субхондральный склероз, деформация поверхностей |
| IIIстадия- деформация сустава, ограничении ее тугоподвижности, полное отсутствие суставной щели, деформация и уплотнение суставных поверхностей эпифизов, обширные остеофиты, суставные «мыши», субхондральные кисты. | III стадия - крупные кисты в головке или вертлужной впадине, суставная щель отсутствует или значительно ссужена, тяжелая деформация головки бедренной кости, или признаки некроза | 4 стадия (тяжелый)- грубые остеофиты, субхондральный склероз, выраженное сужение суставной щели, выраженная деформация поверхностей |
|
|
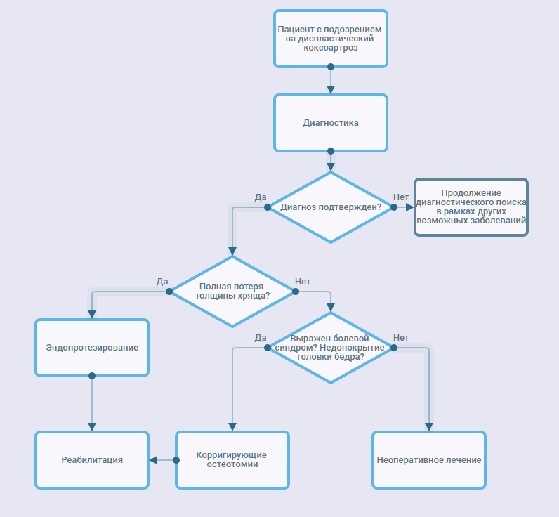
Диагностика
Исторически диагностика деформирующего артроза основывается на результатах клинического и рентгенологического исследований [27].
Уровень убедительности рекомендаций с (уровень достоверности доказательств - 2+).
Комментарии. Жалобы у больных с дисплазией тазобедренного сустава напрямую зависят от стадии артроза и проявляются чаще всего усталостью в ноге, чувством неустойчивости тазобедренного сустава и нижней конечности после длительной ходьбы, дискомфортом в тазобедренном суставе, хромотой, болевым синдромом, который часто сочетается с болями в поясничном отделе позвоночника. Возникает тугоподвижность, контрактура конечности (на поздних стадиях), а функциональные нарушения, приводят к снижению самообслуживания и продолжительности ходьбы. [29, 40].
Отмечено значительное укорочение конечности (как правило, при одностороннем поражении) [29, 34, 40].
Уровень убедительности рекомендаций с (уровень достоверности доказательств - 2+).
Комментарии. Производится оценка походки, соотношения длины туловища к длине конечностей. При осмотре обращает на себя внимание неправильное положение нижней конечности, перекос таза. [29, 40].
Кроме того, необходимо отметить, что чрезмерная антеверсия и вальгусная шейка бедренной кости, связанные с аплазией вертлужной впадины на начальных стадиях развития артроза дают этим пациентам широкую амплитуду движений в тазобедренном суставе, часто выходящую за пределы нормального диапазона, и пациенты часто увлекаются танцами или йогой. Тугоподвижность, характерная для большинства вариантов артроза, развивается значительно позже [6,14 40].
• Рекомендован стандартный комплекс лабораторных исследований, включающий в себя клинический и биохимический анализы крови, общий анализ мочи, коагулограмму, определение маркеров гепатита и сифилиса, группы крови и резус-фактора [27,29].
Уровень убедительности рекомендаций с (уровень достоверности доказательств - 2+).
Комментарии: Анализы назначаются с целью оценки состояния внутренних органов и систем пациента. [29].
Уровень убедительности рекомендаций В (уровень достоверности доказательств -2++).
Комментарии. При рентгенологическом обследовании оценивают:
1) Рентгенологические характеристики вертлужной впадины.
2) Рентгенологические характеристики проксимального отдела бедренной кости.
3) Рентгенологические признаки соотношения вертлужной впадины и головки бедренной кости - а) угол Виберга; б) линия Шентона; в) угол вертикального соответствия; г) степень покрытия головки бедренной кости.
Линия Шентона - линия, проводимая по внутреннему краю шейки бедренной кости к верхнему краю запирательного отверстия, дугообразна.
Угол Виберга - показывает степень погружения головки в вертлужную впадину. В норме у взрослых угол Wiberg находится в пределах от 26° до 35°. Он рассчитывается путем измерения угла между двумя линиями: (1) линия, проходящяя через центр головки бедренной кости, перпендикулярная к поперечной оси таза, и (2) линия, проходящяя через центр головки бедренной кости, проходящей через наиболее верхнелатеральную точку склерозированной несущей зоны вертлужной впадины.
Угол Вертикального соответствия - образуется между линиями, соединяющими края вертлужной впадины и центр головки бедренной кости с серединой шейки бедренной кости; величина угла составляет от 70° до 90°.
Степень покрытия головки бедренной кости - отношение между поперечным размером головки бедренной кости и расстоянием от внутреннего края головки бедра до наружного края вертлужной впадины [28, 40].
К рентгенологическим характеристикам вертлужной впадины при дисплазии относятся: недоразвитие или гипоплазия, снижение качества костной ткани, неправильная форма, часто в виде овала, увеличение антеверсии, латерализованный центр ротации, высокое положение головок, тонкая истинная вертлужная впадина [28, 40]. К рентгенологическим характеристикам бедренной кости относят: гипоплазию с прямым узким бедренным каналом, избыточную антеверсию шейки бедра, короткую вальгусную шейку, заднее расположение большого вертела. [28, 40].
Анатомические нарушения при I степени дисплазии по сrowe (тип А по Hartofilakidis) проявляются в виде уплощения вертлужной впадины и краниолатеральной ее инклинации (т.н. скошенная крыша вертлужной впадины), характеризуются увеличением угла тоннис свыше 10°, углом вертикального наклона вертлужной впадины более 40° и углом Виберга менее 20°. также отмечается дефицит покрытия головки бедренной кости, чаще в передне-верхней части. Большая степень дисплазии проявляется дальнейшим краниолатеральным смещением бедра и сопутствующими изменениями вертлужной впадины, головки и проксимального отдела бедренной кости. При подвывихе головки бедренной кости (II и III степени) истинная вертлужная впадина заполнена жировой и рубцовой тканями, а головка располагается выше - на месте вновь сформированного сустава. согласно классификации G. Hartofilakidis, эта степень подвывиха головки бедренной кости относится к низким вывихам (low dislocation) и, в свою очередь, подразделяется на две подгруппы (в1 и в2). Такое разделение имеет скорее практический интерес с точки зрения потребности в костной пластике вертлужной впадины, поскольку степень смещения обе классификации оценивают достаточно точно [40]. Неблагоприятное, с точки зрения биомеханики, распределение нагрузок в суставе вызывает постоянное смещение головки вверх и латерально, избыточное давление на ограниченный участок вертлужной впадины и головки бедренной кости. В результате этого, с одной стороны, происходит развитие кист на месте концентрации напряжения (как правило, это симметричные участки в головке и крыше вертлужной впадины), с другой - развиваются оссификаты на месте постоянного напряжения капсулы сустава - в области прикрепления хрящевой губы к краю вертлужной впадины и нижнего отдела головки бедренной кости и вертлужной впадины[40].
• Для определения структуры и повреждений суставной губы, а также хряща, возникающем при диспластическом коксартрозе рекомендовано КТ и МРТ исследования [6, 14, 16, 29, 40].
Уровень убедительности рекомендаций в (уровень достоверности доказательств - 2++).
• Рекомендовано выявление заболеваний с относительно схожей клинической картиной [29].
Уровень убедительности рекомендаций в (уровень достоверности доказательств - 2++).
Комментарии: Среди заболеваний со схожей клинической картиной можно выделить воспалительный артрит, отличающийся жалобами на боли или скованность в периоды сна или в состоянии покоя, боли или тугоподвижность в других суставах: лучезапястных, локтевых, коленных, плечевых [16, 29, 40].
Среди воспалительных артритов выделяют: ревматоидный артрит, псориатический, болезнь Бехтерева, подагрический, псевдоподагра (пирофосфат артропатии), реактивный артрит, артрит, связанный с заболеваниями соединительной ткани, такие как системная красная волчанка. Другим схожим заболеванием, часто маскирующем проблемы области сустава могут быть остеохондроз пояснично-крестцового отдела позвоночника и различные варианты радикулопатий, для которых характерен болевой синдром в нижней части спины, иррадиирующие боли в нижние конечности [29, 40].
2,1 Жалобы и анамнез.
• При обследовании пациента с подозрением на диспластический коксартроз рекомендован тщательный сбор анамнеза и проведение клинического осмотра [6,14,27,29,34,40].Уровень убедительности рекомендаций с (уровень достоверности доказательств - 2+).
Комментарии. Жалобы у больных с дисплазией тазобедренного сустава напрямую зависят от стадии артроза и проявляются чаще всего усталостью в ноге, чувством неустойчивости тазобедренного сустава и нижней конечности после длительной ходьбы, дискомфортом в тазобедренном суставе, хромотой, болевым синдромом, который часто сочетается с болями в поясничном отделе позвоночника. Возникает тугоподвижность, контрактура конечности (на поздних стадиях), а функциональные нарушения, приводят к снижению самообслуживания и продолжительности ходьбы. [29, 40].
Отмечено значительное укорочение конечности (как правило, при одностороннем поражении) [29, 34, 40].
2,2 Физикальное обследование.
• Рекомендована оценка общего состояния, роста и массы тела [6,14,27,29].Уровень убедительности рекомендаций с (уровень достоверности доказательств - 2+).
Комментарии. Производится оценка походки, соотношения длины туловища к длине конечностей. При осмотре обращает на себя внимание неправильное положение нижней конечности, перекос таза. [29, 40].
Кроме того, необходимо отметить, что чрезмерная антеверсия и вальгусная шейка бедренной кости, связанные с аплазией вертлужной впадины на начальных стадиях развития артроза дают этим пациентам широкую амплитуду движений в тазобедренном суставе, часто выходящую за пределы нормального диапазона, и пациенты часто увлекаются танцами или йогой. Тугоподвижность, характерная для большинства вариантов артроза, развивается значительно позже [6,14 40].
2,3 Лабораторная диагностика.
В настоящее время отсутствует «золотой стандарт» лабораторной диагностики остеоартроза, что связано со слишком малой концентрацией маркёров в крови и моче, а также наслоением параллельно текущих патологических процессов в других суставах.• Рекомендован стандартный комплекс лабораторных исследований, включающий в себя клинический и биохимический анализы крови, общий анализ мочи, коагулограмму, определение маркеров гепатита и сифилиса, группы крови и резус-фактора [27,29].
Уровень убедительности рекомендаций с (уровень достоверности доказательств - 2+).
Комментарии: Анализы назначаются с целью оценки состояния внутренних органов и систем пациента. [29].
2,4 Инструментальная диагностика.
• Рекомендована рентгенография тазобедренного сустава как наиболее простой и традиционный метод обследования больных [28, 40].Уровень убедительности рекомендаций В (уровень достоверности доказательств -2++).
Комментарии. При рентгенологическом обследовании оценивают:
1) Рентгенологические характеристики вертлужной впадины.
2) Рентгенологические характеристики проксимального отдела бедренной кости.
3) Рентгенологические признаки соотношения вертлужной впадины и головки бедренной кости - а) угол Виберга; б) линия Шентона; в) угол вертикального соответствия; г) степень покрытия головки бедренной кости.
Линия Шентона - линия, проводимая по внутреннему краю шейки бедренной кости к верхнему краю запирательного отверстия, дугообразна.
Угол Виберга - показывает степень погружения головки в вертлужную впадину. В норме у взрослых угол Wiberg находится в пределах от 26° до 35°. Он рассчитывается путем измерения угла между двумя линиями: (1) линия, проходящяя через центр головки бедренной кости, перпендикулярная к поперечной оси таза, и (2) линия, проходящяя через центр головки бедренной кости, проходящей через наиболее верхнелатеральную точку склерозированной несущей зоны вертлужной впадины.
Угол Вертикального соответствия - образуется между линиями, соединяющими края вертлужной впадины и центр головки бедренной кости с серединой шейки бедренной кости; величина угла составляет от 70° до 90°.
Степень покрытия головки бедренной кости - отношение между поперечным размером головки бедренной кости и расстоянием от внутреннего края головки бедра до наружного края вертлужной впадины [28, 40].
К рентгенологическим характеристикам вертлужной впадины при дисплазии относятся: недоразвитие или гипоплазия, снижение качества костной ткани, неправильная форма, часто в виде овала, увеличение антеверсии, латерализованный центр ротации, высокое положение головок, тонкая истинная вертлужная впадина [28, 40]. К рентгенологическим характеристикам бедренной кости относят: гипоплазию с прямым узким бедренным каналом, избыточную антеверсию шейки бедра, короткую вальгусную шейку, заднее расположение большого вертела. [28, 40].
Анатомические нарушения при I степени дисплазии по сrowe (тип А по Hartofilakidis) проявляются в виде уплощения вертлужной впадины и краниолатеральной ее инклинации (т.н. скошенная крыша вертлужной впадины), характеризуются увеличением угла тоннис свыше 10°, углом вертикального наклона вертлужной впадины более 40° и углом Виберга менее 20°. также отмечается дефицит покрытия головки бедренной кости, чаще в передне-верхней части. Большая степень дисплазии проявляется дальнейшим краниолатеральным смещением бедра и сопутствующими изменениями вертлужной впадины, головки и проксимального отдела бедренной кости. При подвывихе головки бедренной кости (II и III степени) истинная вертлужная впадина заполнена жировой и рубцовой тканями, а головка располагается выше - на месте вновь сформированного сустава. согласно классификации G. Hartofilakidis, эта степень подвывиха головки бедренной кости относится к низким вывихам (low dislocation) и, в свою очередь, подразделяется на две подгруппы (в1 и в2). Такое разделение имеет скорее практический интерес с точки зрения потребности в костной пластике вертлужной впадины, поскольку степень смещения обе классификации оценивают достаточно точно [40]. Неблагоприятное, с точки зрения биомеханики, распределение нагрузок в суставе вызывает постоянное смещение головки вверх и латерально, избыточное давление на ограниченный участок вертлужной впадины и головки бедренной кости. В результате этого, с одной стороны, происходит развитие кист на месте концентрации напряжения (как правило, это симметричные участки в головке и крыше вертлужной впадины), с другой - развиваются оссификаты на месте постоянного напряжения капсулы сустава - в области прикрепления хрящевой губы к краю вертлужной впадины и нижнего отдела головки бедренной кости и вертлужной впадины[40].
• Для определения структуры и повреждений суставной губы, а также хряща, возникающем при диспластическом коксартрозе рекомендовано КТ и МРТ исследования [6, 14, 16, 29, 40].
Уровень убедительности рекомендаций в (уровень достоверности доказательств - 2++).
2,5 Иная диагностика.
При наличии рентгенологического обследования выявление диспластического коксартроза, как правило, не вызывает трудности [29].• Рекомендовано выявление заболеваний с относительно схожей клинической картиной [29].
Уровень убедительности рекомендаций в (уровень достоверности доказательств - 2++).
Комментарии: Среди заболеваний со схожей клинической картиной можно выделить воспалительный артрит, отличающийся жалобами на боли или скованность в периоды сна или в состоянии покоя, боли или тугоподвижность в других суставах: лучезапястных, локтевых, коленных, плечевых [16, 29, 40].
Среди воспалительных артритов выделяют: ревматоидный артрит, псориатический, болезнь Бехтерева, подагрический, псевдоподагра (пирофосфат артропатии), реактивный артрит, артрит, связанный с заболеваниями соединительной ткани, такие как системная красная волчанка. Другим схожим заболеванием, часто маскирующем проблемы области сустава могут быть остеохондроз пояснично-крестцового отдела позвоночника и различные варианты радикулопатий, для которых характерен болевой синдром в нижней части спины, иррадиирующие боли в нижние конечности [29, 40].
|
|
Лечение
Варианты лечения включают консервативные и хирургические методы, выбор которых зависит от выраженности клинических проявлений, стадии процесса[29].
• Неоперативное лечение рекомендовано при I-II стадии (по Н.С. Косинской), в то время как хирургическое - при III стадии или случаях неэффективности консервативной терапии больных с 2 стадией процесса [14,16, 29, 40].
Уровень убедительности рекомендаций в (уровень достоверности доказательств - 2+).
Комментарии: В некоторых случаях вариант и объем лечения может определятся не только стадией процесса, но и возрастом пациента, распространённостью (одно- или двусторонность) поражения, разностью длины нижних конечностей, биомеханическими взаимоотношениями элементов сустава, недостаточностью крыши вертлужной впадины [16, 29].
• Рекомендовано снижать выраженность болевого синдрома, уменьшить тугоподвижность в нижней конечности [29].
Уровень убедительности рекомендаций D (уровень достоверности доказательств - 3-4).
Немедикаментозная терапия.
• Рекомендована модификация спортивных/физических нагрузок и разгрузка поражённого сустава: избегание воздействия динамических и статических факторов (бег, длительная ходьба, прыжки, подъём тяжестей, пребывание в однообразной рабочей позе ); ношение обуви с хорошо амортизирующей подошвой; дополнительная опора на трость или костыль в руке, противоположной поражённому суставу [29, 30, 31].
Уровень убедительности рекомендаций D (уровень достоверности доказательств - 3).
• Рекомендована лечебная физкультура, направленная на укрепление мышц бедра- признана наиболее эффективным методом снижения болевых ощущений и улучшения функции сустава в долгосрочной перспективе [29, 30, 31].
Уровень убедительности рекомендаций D (уровень достоверности доказательств - 3).
Комментарии. Физически активные пациенты могут убедить, что целевые упражнения являются эффективной формой терапии, однако, многие люди неправильно считают, что любая форма физических упражнений усугубит их состояние. Большинство людей не будет иметь никакого увеличения симптомов, если будет проводиться специальная лечебная физкультура [33].
• Рекомендовано снижение веса при наличии избыточной массы тела (BMI ≥ 25) [29,31].
Уровень убедительности рекомендаций D (уровень достоверности доказательств - 3).
Комментарии. Хотя зарубежные исследования не показали, что потеря веса изолированно оказывает благотворное влияние на прогрессирование артроза, есть доказательства того, что потеря веса у полных или лиц, страдающих ожирением, улучшает их функциональную способность, а некоторые данные, позволяющие утверждать, что симптомы боли уменьшаются на соответствующую потерю веса [29,30].
Поскольку существует доказательство того, что артроз может быть вызван механическими факторами в том числе нагрузкой [29] и распространенность артроза растет в совместно с распространенностью ожирения, казалось бы, логично, что снижение веса человека в случае необходимости было бы выгодно для их состояния, как также их для общего состояние здоровья. В клинических испытаниях, уменьшение боли и увеличение функции было отмечено гораздо больше, у лиц, которые предприняли комбинированную диету и программу упражнений, чтобы сбросить лишний вес, чем кто предпринял либо диетические программы или тренировки [30].
Медикаментозная терапия.
Этиотропная фармакотерапия диспластического артроза до настоящего времени не разработана, поэтому медикаментозное лечение имеет симптоматическую направленность.
• Рекомендовано назначение нестероидных противовоспалительных препаратов [29,30,40].
Уровень убедительности рекомендаций в (уровень достоверности доказательств - 2).
Комментарии. Клиническая противоболевая эффективность всех НПВП примерно одинакова, основное различие заключается в индивидуальной реакции пациента на конкретный препарат, поэтому выбор лекарственного средства является эмпирическим [29]. Для НПВП характерна высокая частота побочных эффектов, наиболее распространёнными и опасными из которых являются эрозивно-язвенные поражения желудка и кишечника, приводящими к кровотечениям и перфорациям желудочно-кишечного тракта (частота 0,25%-1,58%). Факторами риска развития побочных эффектов со стороны ЖКТ считаются возраст ≥ 65 лет, язвенная болезнь или кровотечение из верхних отделов ЖКТ в анамнезе, сопутствующий пероральный приём глюкокортикостероидов или антикоагулянтов, курение, алкоголизм. Так как интенсивность боли может варьировать день ото дня, равно как и в течение дня, целесообразным является приём НПВП по необходимости . В случае выраженного постоянного болевого синдрома предпочтение следует отдавать пролонгированным формам, которые позволяют длительно поддерживать высокий уровень препарата в сыворотке крови. Для улучшения переносимости НПВП и снижения частоты побочных эффектов предлагается комбинировать их с гастропротекторами [29].
Уровень убедительности рекомендаций В (уровень достоверности доказательств - 2).
Комментарии. В настоящее время при выборе варианта вмешательства учитывают - выраженность клинических проявлений, стадия процесса, возраст пациента, вариант лечения дисплазии тазобедренного сустава в детском возрасте, распространённость (одно - или двусторонность) поражения, разность длины нижних конечностей, биомеханические взаимоотношения элементов сустава, недостаточность крыши вертлужной впадины [14].
Опираясь на описанные выше факторы для лечения диспластического коксартроза применяют органосохраняющие операции, среди корригирующие остеотомии таза, бедра, пластика крыши вертлужной впадины, артродез, артроскопия и эндопротезирование тазобедренного сустава [14, 40].
• Корригирующие остеотомии рекомендовано выполнять на ранних стадиях развития артроза (по классификации Н.С. Косинской) [1,6, 14, 40].
Уровень убедительности рекомендаций В (уровень достоверности доказательств - 2).
Комментарии. По данным литературы, ранняя оперативная коррекция ацетабулярной дисплазии отдаляет сроки возникновения коксартроза [36]. Остеотомия при развившемся диспластическом коксартрозе ведет к уменьшению болей и восстановлению удовлетворительной (приемлемой) функции на многие годы [37].
Целью остеотомий при дисплазии тазобедренного сустава является восстановление нормальной биомеханики путем репозиционирования суставных поверхностей [14,37]. Артроз также может быть приостановлен путем увеличения площади нагружаемой суставной поверхности, тем самым уменьшая нагрузку на единицу суставной поверхности. [38].
Доминирующими остеотомиями, применяемыми у взрослых, считается тройная остеотомия и межвертельная остеотомия.
• Рекомендована тройная и периацетабулярная остеотомия таза для обеспечения центрации и полного покрытия головки бедренной кости вертлужной впадиной, восстановления или улучшения конгруэнтности тазобедренного сустава [14,37].
Уровень убедительности рекомендаций В (уровень достоверности доказательств - 2).
Комментарии. Операция может быть выполнена при сохранении конгруэнтности головки бедра и вертлужной впадины и оказывает положительное влияние на биомеханику тазобедренного сустава за счет улучшения покрытия головки бедренной кости и уменьшения результирующих сил, действующих на нее [14,39].
• Рекомендована межвертельная остеотомия для изменения биомеханических условий функционирования тазобедренного сустава, что проявляется в изменении оси нагрузки, перераспределения длин плеч массы тела и тяги окружающих сустав мышц, снижении и более равномерном распределении внутрисуставного давления на единицу площади хрящевой поверхности, мышечной декомпрессии, устранении порочного положения конечности [39].
Уровень убедительности рекомендаций В (уровень достоверности доказательств - 2).
Комментарии. Остеотомия проксимального отдела бедренной кости, являясь частым показанием с целью отдаления тотального эндопротезирования тазобедренного сустава, не должна осложнять течение последующего эндопротезирования [39].
• Рекомендована. Пластика крыши вертлужной впадины с целью создания костного навеса для обеспечения упора головки бедренной кости и предупреждения ее подвывиха при дисплазии тазобедренного сустава [14,39].
Уровень убедительности рекомендаций С (уровень достоверности доказательств - 2+).
• Эндопротезирование тазобедренного сустава относится к операциям высокой категории сложности и рекомендовано пациентам с диспластическим коксартрозом 3 в возрасте 40 лет и старше [14,16,29,40].
Уровень убедительности рекомендаций В (уровень достоверности доказательств - 2).
Комментарии. Трудности при эндопротезировании обусловлены сложностью предоперационного планирования; недоразвитием и деформацией костных элементов сустава, их взаимным смещением, относительным и абсолютным укорочением мягких тканей, техническими сложностями самого пособия, связанными с ранее проведенными операциями, наличием рубцовых тканей, необходимостью низведения головки бедренной кости, большой травматичностью и продолжительностью операции, увеличенным объемом кровопотери по сравнению со стандартным эндопротезированием, значительным числом местных интра - и послеоперационных осложнений. [14,16,29,40].
Для достижения первичной стабильной фиксации вертлужного компонента в зависимости от степени дисплазии возможны следующие варианты установки имплантата: частичное недопокрытие вертлужного компонента, глубокое положение вертлужного компонента, вертикальное положение вертлужного компонента, смещение вертлужного компонента в краниальном направлении, применение опорных (типа Мюллера) или антипротрузионных колец (типа вurch-Schneder), костная пластика массивным спонгиозным трансплантатом [14,40].
Смещение центра ротации вверх должно быть не более 2,5-3 поскольку более высокое положение не только существенно изменяет биомеханику, но и значительно ограничивает возможности надежной первичной фиксации вертлужного компонента, что в дальнейшем приводит к неудовлетворительным результатам.
В свою очередь, попытка увеличить степень костного покрытия за счет вертикального расположения имплантата (считается, что безопасный угол фронтального наклона может достигать 55°, компенсируясь использованием вкладыша с антилюксационным наклоном) несколько увеличивает площадь контакта пористой поверхности с костью, но в отдаленной перспективе способствует большему изнашиванию полиэтилена с нарастающим риском развития перипротезного остеолиза. Если указанными приемами не удается достичь достаточного 70% покрытия вертлужного компонента, то лучше планировать либо использование костного аутотрансплантата, либо опорного кольца (типа Мюллера). При этом надо помнить, что размер выбираемого вертлужного компонента ограничен расстоянием между передней и задней стенками вертлужной впадины [14,40].
Хирургический доступ к тазобедренному суставу осуществляется так же, как при стандартном протезировании. После резекции бедренной кости на запланированном уровне визуализируют края ложной и оценивают положение истинной вертлужной впадины, которая закрыта жировым телом и гипертрофированной капсулой сустава. Это необходимо для определения правильной позиции будущего вертлужного компонента. После начала обработки фрезами, когда вскрыт субхондральный слой кости, необходимо с помощью шила определить запас кости в сторону медиальной, передней и задней стенок. Это позволит избежать повреждения стенок при обработке риммером. [14,40].
Наибольшую сложность для оперативного лечения представляет полный вывих бедра с выраженным укорочением ноги от 4 см и более (IV степень по сrowe, тип с по Hartofilakidis). Целью оперативного вмешательства при врожденном вывихе бедра является восстановление центра ротации сустава за счет расположения вертлужного компонента в анатомическом положении, создание баланса отводящих мышц за счет их натяжения, максимально возможное выравнивание длины конечностей. Одним из вариантов оперативного лечения в данной ситуации можно считать укорачивающую остеотомию по T. Paavilainen [41].
Уровень убедительности рекомендаций В (уровень достоверности доказательств - 2).
• Для профилактики инфекционных осложнений рекомендовано применение антибактериальных препаратов широкого спектра действия [27, 28].
Уровень убедительности рекомендаций В (уровень достоверности доказательств - 2).
• Неоперативное лечение рекомендовано при I-II стадии (по Н.С. Косинской), в то время как хирургическое - при III стадии или случаях неэффективности консервативной терапии больных с 2 стадией процесса [14,16, 29, 40].
Уровень убедительности рекомендаций в (уровень достоверности доказательств - 2+).
Комментарии: В некоторых случаях вариант и объем лечения может определятся не только стадией процесса, но и возрастом пациента, распространённостью (одно- или двусторонность) поражения, разностью длины нижних конечностей, биомеханическими взаимоотношениями элементов сустава, недостаточностью крыши вертлужной впадины [16, 29].
3,1 Консервативное лечение.
Неоперативное лечение складывается из немедикаментозных и фармакологических методов воздействия. Так как патогенез артроза до настоящего времени остаётся неясным, этиотропная терапия данного заболевания отсутствует. Целью консервативного лечения является стабилизация дегенеративно-дистрофического процесса и перевод его в фазу клинической компенсации [16, 29].• Рекомендовано снижать выраженность болевого синдрома, уменьшить тугоподвижность в нижней конечности [29].
Уровень убедительности рекомендаций D (уровень достоверности доказательств - 3-4).
Немедикаментозная терапия.
• Рекомендована модификация спортивных/физических нагрузок и разгрузка поражённого сустава: избегание воздействия динамических и статических факторов (бег, длительная ходьба, прыжки, подъём тяжестей, пребывание в однообразной рабочей позе ); ношение обуви с хорошо амортизирующей подошвой; дополнительная опора на трость или костыль в руке, противоположной поражённому суставу [29, 30, 31].
Уровень убедительности рекомендаций D (уровень достоверности доказательств - 3).
• Рекомендована лечебная физкультура, направленная на укрепление мышц бедра- признана наиболее эффективным методом снижения болевых ощущений и улучшения функции сустава в долгосрочной перспективе [29, 30, 31].
Уровень убедительности рекомендаций D (уровень достоверности доказательств - 3).
Комментарии. Физически активные пациенты могут убедить, что целевые упражнения являются эффективной формой терапии, однако, многие люди неправильно считают, что любая форма физических упражнений усугубит их состояние. Большинство людей не будет иметь никакого увеличения симптомов, если будет проводиться специальная лечебная физкультура [33].
• Рекомендовано снижение веса при наличии избыточной массы тела (BMI ≥ 25) [29,31].
Уровень убедительности рекомендаций D (уровень достоверности доказательств - 3).
Комментарии. Хотя зарубежные исследования не показали, что потеря веса изолированно оказывает благотворное влияние на прогрессирование артроза, есть доказательства того, что потеря веса у полных или лиц, страдающих ожирением, улучшает их функциональную способность, а некоторые данные, позволяющие утверждать, что симптомы боли уменьшаются на соответствующую потерю веса [29,30].
Поскольку существует доказательство того, что артроз может быть вызван механическими факторами в том числе нагрузкой [29] и распространенность артроза растет в совместно с распространенностью ожирения, казалось бы, логично, что снижение веса человека в случае необходимости было бы выгодно для их состояния, как также их для общего состояние здоровья. В клинических испытаниях, уменьшение боли и увеличение функции было отмечено гораздо больше, у лиц, которые предприняли комбинированную диету и программу упражнений, чтобы сбросить лишний вес, чем кто предпринял либо диетические программы или тренировки [30].
Медикаментозная терапия.
Этиотропная фармакотерапия диспластического артроза до настоящего времени не разработана, поэтому медикаментозное лечение имеет симптоматическую направленность.
• Рекомендовано назначение нестероидных противовоспалительных препаратов [29,30,40].
Уровень убедительности рекомендаций в (уровень достоверности доказательств - 2).
Комментарии. Клиническая противоболевая эффективность всех НПВП примерно одинакова, основное различие заключается в индивидуальной реакции пациента на конкретный препарат, поэтому выбор лекарственного средства является эмпирическим [29]. Для НПВП характерна высокая частота побочных эффектов, наиболее распространёнными и опасными из которых являются эрозивно-язвенные поражения желудка и кишечника, приводящими к кровотечениям и перфорациям желудочно-кишечного тракта (частота 0,25%-1,58%). Факторами риска развития побочных эффектов со стороны ЖКТ считаются возраст ≥ 65 лет, язвенная болезнь или кровотечение из верхних отделов ЖКТ в анамнезе, сопутствующий пероральный приём глюкокортикостероидов или антикоагулянтов, курение, алкоголизм. Так как интенсивность боли может варьировать день ото дня, равно как и в течение дня, целесообразным является приём НПВП по необходимости . В случае выраженного постоянного болевого синдрома предпочтение следует отдавать пролонгированным формам, которые позволяют длительно поддерживать высокий уровень препарата в сыворотке крови. Для улучшения переносимости НПВП и снижения частоты побочных эффектов предлагается комбинировать их с гастропротекторами [29].
3,2 Хирургическое лечение.
• Хирургическое лечение рекомендовано больным с диспластическим коксартрозом I-II стадии при неудовлетворительном эффекте комплексной консервативной терапии или в ситуации, когда при первичном обращении за медицинской помощью определяются выраженные дегенеративно-дистрофические изменения в суставе, сопровождающиеся стойкими функциональными нарушениями, то есть III стадия заболевания [1,6, 14, 16, 29, 40].Уровень убедительности рекомендаций В (уровень достоверности доказательств - 2).
Комментарии. В настоящее время при выборе варианта вмешательства учитывают - выраженность клинических проявлений, стадия процесса, возраст пациента, вариант лечения дисплазии тазобедренного сустава в детском возрасте, распространённость (одно - или двусторонность) поражения, разность длины нижних конечностей, биомеханические взаимоотношения элементов сустава, недостаточность крыши вертлужной впадины [14].
Опираясь на описанные выше факторы для лечения диспластического коксартроза применяют органосохраняющие операции, среди корригирующие остеотомии таза, бедра, пластика крыши вертлужной впадины, артродез, артроскопия и эндопротезирование тазобедренного сустава [14, 40].
• Корригирующие остеотомии рекомендовано выполнять на ранних стадиях развития артроза (по классификации Н.С. Косинской) [1,6, 14, 40].
Уровень убедительности рекомендаций В (уровень достоверности доказательств - 2).
Комментарии. По данным литературы, ранняя оперативная коррекция ацетабулярной дисплазии отдаляет сроки возникновения коксартроза [36]. Остеотомия при развившемся диспластическом коксартрозе ведет к уменьшению болей и восстановлению удовлетворительной (приемлемой) функции на многие годы [37].
Целью остеотомий при дисплазии тазобедренного сустава является восстановление нормальной биомеханики путем репозиционирования суставных поверхностей [14,37]. Артроз также может быть приостановлен путем увеличения площади нагружаемой суставной поверхности, тем самым уменьшая нагрузку на единицу суставной поверхности. [38].
Доминирующими остеотомиями, применяемыми у взрослых, считается тройная остеотомия и межвертельная остеотомия.
• Рекомендована тройная и периацетабулярная остеотомия таза для обеспечения центрации и полного покрытия головки бедренной кости вертлужной впадиной, восстановления или улучшения конгруэнтности тазобедренного сустава [14,37].
Уровень убедительности рекомендаций В (уровень достоверности доказательств - 2).
Комментарии. Операция может быть выполнена при сохранении конгруэнтности головки бедра и вертлужной впадины и оказывает положительное влияние на биомеханику тазобедренного сустава за счет улучшения покрытия головки бедренной кости и уменьшения результирующих сил, действующих на нее [14,39].
• Рекомендована межвертельная остеотомия для изменения биомеханических условий функционирования тазобедренного сустава, что проявляется в изменении оси нагрузки, перераспределения длин плеч массы тела и тяги окружающих сустав мышц, снижении и более равномерном распределении внутрисуставного давления на единицу площади хрящевой поверхности, мышечной декомпрессии, устранении порочного положения конечности [39].
Уровень убедительности рекомендаций В (уровень достоверности доказательств - 2).
Комментарии. Остеотомия проксимального отдела бедренной кости, являясь частым показанием с целью отдаления тотального эндопротезирования тазобедренного сустава, не должна осложнять течение последующего эндопротезирования [39].
• Рекомендована. Пластика крыши вертлужной впадины с целью создания костного навеса для обеспечения упора головки бедренной кости и предупреждения ее подвывиха при дисплазии тазобедренного сустава [14,39].
Уровень убедительности рекомендаций С (уровень достоверности доказательств - 2+).
• Эндопротезирование тазобедренного сустава относится к операциям высокой категории сложности и рекомендовано пациентам с диспластическим коксартрозом 3 в возрасте 40 лет и старше [14,16,29,40].
Уровень убедительности рекомендаций В (уровень достоверности доказательств - 2).
Комментарии. Трудности при эндопротезировании обусловлены сложностью предоперационного планирования; недоразвитием и деформацией костных элементов сустава, их взаимным смещением, относительным и абсолютным укорочением мягких тканей, техническими сложностями самого пособия, связанными с ранее проведенными операциями, наличием рубцовых тканей, необходимостью низведения головки бедренной кости, большой травматичностью и продолжительностью операции, увеличенным объемом кровопотери по сравнению со стандартным эндопротезированием, значительным числом местных интра - и послеоперационных осложнений. [14,16,29,40].
Для достижения первичной стабильной фиксации вертлужного компонента в зависимости от степени дисплазии возможны следующие варианты установки имплантата: частичное недопокрытие вертлужного компонента, глубокое положение вертлужного компонента, вертикальное положение вертлужного компонента, смещение вертлужного компонента в краниальном направлении, применение опорных (типа Мюллера) или антипротрузионных колец (типа вurch-Schneder), костная пластика массивным спонгиозным трансплантатом [14,40].
Смещение центра ротации вверх должно быть не более 2,5-3 поскольку более высокое положение не только существенно изменяет биомеханику, но и значительно ограничивает возможности надежной первичной фиксации вертлужного компонента, что в дальнейшем приводит к неудовлетворительным результатам.
В свою очередь, попытка увеличить степень костного покрытия за счет вертикального расположения имплантата (считается, что безопасный угол фронтального наклона может достигать 55°, компенсируясь использованием вкладыша с антилюксационным наклоном) несколько увеличивает площадь контакта пористой поверхности с костью, но в отдаленной перспективе способствует большему изнашиванию полиэтилена с нарастающим риском развития перипротезного остеолиза. Если указанными приемами не удается достичь достаточного 70% покрытия вертлужного компонента, то лучше планировать либо использование костного аутотрансплантата, либо опорного кольца (типа Мюллера). При этом надо помнить, что размер выбираемого вертлужного компонента ограничен расстоянием между передней и задней стенками вертлужной впадины [14,40].
Хирургический доступ к тазобедренному суставу осуществляется так же, как при стандартном протезировании. После резекции бедренной кости на запланированном уровне визуализируют края ложной и оценивают положение истинной вертлужной впадины, которая закрыта жировым телом и гипертрофированной капсулой сустава. Это необходимо для определения правильной позиции будущего вертлужного компонента. После начала обработки фрезами, когда вскрыт субхондральный слой кости, необходимо с помощью шила определить запас кости в сторону медиальной, передней и задней стенок. Это позволит избежать повреждения стенок при обработке риммером. [14,40].
Наибольшую сложность для оперативного лечения представляет полный вывих бедра с выраженным укорочением ноги от 4 см и более (IV степень по сrowe, тип с по Hartofilakidis). Целью оперативного вмешательства при врожденном вывихе бедра является восстановление центра ротации сустава за счет расположения вертлужного компонента в анатомическом положении, создание баланса отводящих мышц за счет их натяжения, максимально возможное выравнивание длины конечностей. Одним из вариантов оперативного лечения в данной ситуации можно считать укорачивающую остеотомию по T. Paavilainen [41].
3,3 Иное лечение.
• Для профилактики венозных тромбоэмболических осложнений рекомендовано применение прямых и непрямых антикоагулянтов [27,28,31].Уровень убедительности рекомендаций В (уровень достоверности доказательств - 2).
• Для профилактики инфекционных осложнений рекомендовано применение антибактериальных препаратов широкого спектра действия [27, 28].
Уровень убедительности рекомендаций В (уровень достоверности доказательств - 2).
|
|
Реабилитация и амбулаторное лечение
Целью реабилитации больных как после органосохраняющих оперативных вмешательств, так и после эндопротезирования тазобедренного сустава является полноценное функциональное, социально-бытовое и профессиональное восстановление. Реабилитация включает в себя медицинскую реабилитацию, или восстановительное лечение, социальную реабилитацию, направленную на социально-бытовую адаптацию, и профессиональную реабилитацию, которая состоит из профессиональной ориентации, профессионального образования и профессионально-производственной адаптации [40,43].
Реабилитация больных основана на общеизвестных принципах: раннее начало на фоне достижения у пациента адекватного уровня аналгезии за счёт мультимодального использования как различных фармакологических средств, так и немедикаментозных методов, непрерывность, последовательность, комплексность, а также индивидуальный подход в проведении лечебных мероприятий[40,43].
• Рекомендовано лечебно-восстановительный период начинать в стационаре, сразу после оперативного вмешательства и на всём протяжении госпитализации. Продолжать восстановительное лечение рекомендовано в реабилитационных отделениях, а заканчивать - в специализированных лечебницах восстановительного лечения или санаторно-курортных учреждениях [40, 43].
Уровень убедительности рекомендаций С (уровень достоверности доказательств - 3).
Комментарии. Весь курс послеоперационного восстановительного лечения состоит из 2 периодов (ранний и поздний послеоперационные периоды), которые подразделяют на 5 двигательных режимов - 1) щадящий с 1-2 до 5-7 дня (острое послеоперационное реактивное воспаление), 2) тонизирующий с 5-7 до 15 дня (заживление послеоперационной раны), 3) ранний восстановительный с 15 дня до 6-8 недель (преобладание процессов резорбции разрушенных костных структур), 4) поздний восстановительный с 6-8 до 10 недель (преобладание процессов регенерации костной ткани), 5) адаптационнный с 10-12 недель (ремоделирование костной ткани).
• Медицинскую реабилитацию больных, особенно пожилого и старческого возраста, рекомендовано начинать в предоперационном периоде для ранней активизации в послеоперационном периоде [40,43].
Уровень убедительности рекомендаций С (уровень достоверности доказательств - 3).
• Рекомендовано полную нагрузку больным разрешать, в среднем, через 3 месяца после корригирующих остеотомий и через 2-3 месяца после операции эндопротезирования, в зависимости от степени поражения сустава, методики и особенностей хирургического вмешательства. Основу лечебных мероприятий этого периода восстановительного лечения составляют ЛФК (в том числе в бассейне), занятия на тренажёрах и бальнеотерапевтические процедуры, которые рекомендовано проводить в специализированных центрах или санаторно-курортных учреждениях [40,43].
Уровень убедительности рекомендаций С (уровень достоверности доказательств - 3).
Реабилитация больных основана на общеизвестных принципах: раннее начало на фоне достижения у пациента адекватного уровня аналгезии за счёт мультимодального использования как различных фармакологических средств, так и немедикаментозных методов, непрерывность, последовательность, комплексность, а также индивидуальный подход в проведении лечебных мероприятий[40,43].
• Рекомендовано лечебно-восстановительный период начинать в стационаре, сразу после оперативного вмешательства и на всём протяжении госпитализации. Продолжать восстановительное лечение рекомендовано в реабилитационных отделениях, а заканчивать - в специализированных лечебницах восстановительного лечения или санаторно-курортных учреждениях [40, 43].
Уровень убедительности рекомендаций С (уровень достоверности доказательств - 3).
Комментарии. Весь курс послеоперационного восстановительного лечения состоит из 2 периодов (ранний и поздний послеоперационные периоды), которые подразделяют на 5 двигательных режимов - 1) щадящий с 1-2 до 5-7 дня (острое послеоперационное реактивное воспаление), 2) тонизирующий с 5-7 до 15 дня (заживление послеоперационной раны), 3) ранний восстановительный с 15 дня до 6-8 недель (преобладание процессов резорбции разрушенных костных структур), 4) поздний восстановительный с 6-8 до 10 недель (преобладание процессов регенерации костной ткани), 5) адаптационнный с 10-12 недель (ремоделирование костной ткани).
• Медицинскую реабилитацию больных, особенно пожилого и старческого возраста, рекомендовано начинать в предоперационном периоде для ранней активизации в послеоперационном периоде [40,43].
Уровень убедительности рекомендаций С (уровень достоверности доказательств - 3).
• Рекомендовано полную нагрузку больным разрешать, в среднем, через 3 месяца после корригирующих остеотомий и через 2-3 месяца после операции эндопротезирования, в зависимости от степени поражения сустава, методики и особенностей хирургического вмешательства. Основу лечебных мероприятий этого периода восстановительного лечения составляют ЛФК (в том числе в бассейне), занятия на тренажёрах и бальнеотерапевтические процедуры, которые рекомендовано проводить в специализированных центрах или санаторно-курортных учреждениях [40,43].
Уровень убедительности рекомендаций С (уровень достоверности доказательств - 3).
Профилактика
К мерам профилактики развития диспластического коксартроза можно отнести устранение модифицируемых факторов риска (лишний вес, слабость мышц) и исключение потенциальных травм или других факторов [1,6,14,40].
• Рекомендовано лечение и профилактика заболеваний, вызывающих появление диспластического коксартроза [1,6,14,40,42].
Уровень убедительности рекомендаций С (уровень достоверности доказательств - 3).
• Рекомендовано наблюдение за пациентами при выявлении у них в детском возрасте признаков дисплазии [1,6,14,40,42].
Уровень убедительности рекомендаций С (уровень достоверности доказательств - 3).
• Рекомендовано соблюдение ортопедического режима при выполнении бытовых и трудовых физических нагрузок [1,6,14,40,42].
Уровень убедительности рекомендаций С (уровень достоверности доказательств - 3).
• Рекомендовано диспансерное наблюдение осуществлять в амбулаторном порядке через 2-3 месяца после начала лечения (клинический осмотр) и затем ежегодно (контрольный осмотр и рентгенография). Далее, по мере необходимости которую определяет врач или сам пациент на основании имеющихся жалоб. После выполнения органосохраняющих операций МРТ или КТ в динамике может использоваться для мониторинга прогрессирования патологического процесса, а после эндопротезирования - рентгенография через 6 и 12 месяцев, затем один раз в пять лет [40].
Уровень убедительности рекомендаций С (уровень достоверности доказательств - 3).
• Рекомендовано лечение и профилактика заболеваний, вызывающих появление диспластического коксартроза [1,6,14,40,42].
Уровень убедительности рекомендаций С (уровень достоверности доказательств - 3).
• Рекомендовано наблюдение за пациентами при выявлении у них в детском возрасте признаков дисплазии [1,6,14,40,42].
Уровень убедительности рекомендаций С (уровень достоверности доказательств - 3).
• Рекомендовано соблюдение ортопедического режима при выполнении бытовых и трудовых физических нагрузок [1,6,14,40,42].
Уровень убедительности рекомендаций С (уровень достоверности доказательств - 3).
• Рекомендовано диспансерное наблюдение осуществлять в амбулаторном порядке через 2-3 месяца после начала лечения (клинический осмотр) и затем ежегодно (контрольный осмотр и рентгенография). Далее, по мере необходимости которую определяет врач или сам пациент на основании имеющихся жалоб. После выполнения органосохраняющих операций МРТ или КТ в динамике может использоваться для мониторинга прогрессирования патологического процесса, а после эндопротезирования - рентгенография через 6 и 12 месяцев, затем один раз в пять лет [40].
Уровень убедительности рекомендаций С (уровень достоверности доказательств - 3).
Дополнительно
Пациентам после замещения тазобедренного сустава на искусственный на фоне дисплазии не рекомендуются тяжёлая физическая работа и чрезмерные спортивные нагрузки, связанные с бегом, прыжками, подъёмом и переносом тяжестей, так как это может сократить срок службы компонентов эндопротеза и привести к необходимости реэндопротезирования.
Критерии оценки качества медицинской помощи
| № | Критерии качества | Уровень достоверности доказательств | Уровень убедительности рекомендаций |
| Этап постановки диагноза | |||
| 1 | Выполнен физикальный осмотр | 2+ | с |
| 2 | Выполнена рентгенография таза | 2++ | в |
| 3 | Выполнено КТ тазобедренного сустава | 2+ | в |
| 4 | Выполнена оценка деформации на основании рентгенограмм в полый рост в положении стоя | 2++ | в |
| 5 | Выполнен общий анализ крови с подсчетом лейкоцитарной формулы, биохимический анализ крови (мочевина, креатинин, общий белок, альбумин, общий билирубин, АЛТ, АСТ, ЛДГ, натрий, калий, хлор), общий анализ мочи | 2+ | с |
| Этап лечения | |||
| 1 | Выполнено полное купирование болевого синдрома с помощью элементов консервативной терапии на ранних стадиях диспластического артроза | 3-4 | D |
| 2 | Выполнена стабильная фиксация компонентов эндопротеза с предварительным планированием | 2 | в |
| Этап контроля эффективности лечения | |||
| 1 | Выполнен ортопедический осмотр и оценка функции сустава. | 2+ | с |
| 2 | Выполнен общий анализ крови, биохимический анализ крови (мочевина, креатинин, общий белок, альбумин, общий билирубин, АЛТ, АСТ, СРБ), общий анализ мочи на сроке 12 суток после операции (третьи сутки после выписки из стационара) | 2+ | с |
| 3 | Выполнена рентгенография тазобедренного сустава в двух проекциях | 2+ | в |
| 4 | Выполнена рентгенография тазобедренного сустава в двух проекциях в сроки 3 и 12 мес. | 2+ | в |
| 5 | Произведена оценка функции восстановленного тазобедренного сустава по принятым 100-балльным шкалам | 2 | В |
| Этап проведения реабилитации | |||
| 1 | Пройден курс лечебной физкультуры с курсом обучения биомеханики движения с помощью костылей | 3 | с |
| 2 | Назначение физиотерапии для облегчения послеоперационного болевого синдрома и восстановления двигательной активности | 3 | с |
Список литературы
• Гафаров Х. З. Лечение детей и подростков с ортопедическими заболеваниями нижних конечностей/ Х.З. Гафаров. Казань: Тат. кн. изд-во, 1995. 184 с.
• Antti Eskelinen. Total hip arthroplasty in young patients - with special references to patients under 55 years of age and to patients with developmental dysplasia of the hip / Antti Eskelinen: academic dissertation. Helsinki, 2006. 128 p.
• Абальмасова, Е.А. Развитие тазобедренного сустава после лечения врожденного вывиха и подвывиха бедра у детей / Е.А. Абальмасова Е.В. Лузина. Ташкент: Медицина, 1983. 188 с.
• Камоско, М.М. Концепция «органосбережения» в реконструктивной хирургии диспластического тазобедренного сустава / М.М. Камоско // Вестн. Петровской академии. 2005. 4/1. С. 32-34.
• Норкин, И.А. Биологическая модель диспластического коксартроза (экспериментальное исследование) / И.А. Норкин [с соавт. Травматология и ортопедия России. 2006. 4. С. 59-63.
• Плющев, А.Л. Диспластический коксартроз. Теория и практика / А.Л. Плющев. М. Лето-принт, 2007.
• Nishii, T. Disorders of acetabular labrum and articular cartilage in hip dysplasia: evaluation using isotropic high-resolutional сT arthrography with sequential radial reformation / Nishii T. [et al. Osteoarthritis сartilage. 2007. Vol.15, N 3. P. 251-257.
• Nishii, T. Loaded cartilage T2 mapping in patients with hip dysplasia / T. Nishii [et al. Radiology. 2010. Vol. 256, N 3. P. 955-965.
• Fujii, M. Intraarticular findings in symptomatic developmental dysplasia of the hip / M. Fujii [et al. J. Pediatr. Orthop. 2009. Vol. 29, N 1. P. 9-13.
• Jacobsen, S. Hip dysplasia: a significant risk factor for the development of hip osteoarthritis. A cross-sectional survey / S. Jacobsen, S. Sonne-Holm // Rheumatology (Oxford). 2005. Vol. 44, N 2. P. 211-218.
• Albinana, J. Acetabular dysplasia after treatment for developmental dysplasia of the hip / J. Albinana [et al. J. вone Joint Surg. 2004. -Vol. 86-B. P. 876-886.
• Yoshimura, N. Acetabular dusplasia and hip osteoarthritis in вritain and Japan / N. Yoshimura [et al. // вr. J. Rheumatol. 1998. Vol. 37. P. 1193-1197.
• Johnsen, K. Acetabular dysplasia as an aetiological factor in development of hip osteoarthritis / K. Johnsen, R. Goll, O. Reikerås // Int. Orthop. 2009. Vol. 33, N 3. P. 653-657.
• Ахтямов И.Ф., Соколовский О.А. Хирургическое лечение дисплазии тазобедренного сустава. Казань. 2008.
• Patel, H. Preventive health care, 2001 update: screening and management of developmental dysplasia of the hip in newborns / H. Patel // сMAJ. 2001. Vol. 164, N 12. P. 1669-1677.
• Дейнеко, А.Н. Хирургическое лечение детей школьного возраста с дисплазией тазобедренного сустава: автореф. дис. … канд. мед. наук / Дейнеко Александр Николаевич. СПб., 2006. 23 с.
• Peled, E. Neonatal incidence of hip dysplasia ten years of experience / E. Peled, M. Eidelman, A.r Katzman,V. вialik // сlin. Othop. 2008. N 466. P. 770-775.
• сoleman, S.S. сongenital dysplasia of the hip in the Navajo infant / S.S. сoleman // сlin Orthop. 1968. N 56. P. 179-193.
• Лоскутов А.Е., Т.А. Зуб, О.А. Лоскутов. О классификации диспластического коксартроза у взрослых. Ортопедия, травматология и протезирование» 2010, № 2: 83-87.
• сrowe JF, Mani VJ, Ranawat сS: Total hip replacement in congenital dislocation and dysplasia of the hip. J вone Joint Surg, 61A:15-23, 1979.
• Hartofilakidis G. Total Hip Arthroplasty for сongenital Hip Disease / G. Hartofilakidis, T. Karachalios // J. вone Joint Surg. Am. 2004. Vol. 86(2). Р. 242-250.
• Eftekhar N.S. Total hip arthroplasty / N.S. Eftekhar. 7th edition. St. Louis: Mosby, 1993.
• вrunner A., в. Ulmar, H. Reichel, R. Decking. The Eftekhar and Kerboul classification in assessment of developmental dysplasia of the hip in adult patients. Measurement of inter- and intraobserved reliability / // HSSJ. 2008. Vol. 4. Р . 25-31.
• Springorum H. Hüfte / H. Springorum, A. Trutnau, K. Braun. Fachlexikon orthopädie: Ecomed, 1998. 280 p.
• Косинская Н.С. Рабочая классификация и общая характеристика поражений костно-суставного аппарата / Н.С. Косинская, Д.Г. Рохлин. Л. Медицина, 1961. 169 с.
• Kellgren J.H., Jeffrey M., вall J. Atlas of standard radiographs.Vol 2. Oxford: вlackwell Scientific, 1963.
• вettelli G. Anaesthesia for the elderly outpatient: preoperative assessment and evaluation, anaesthetic technique and postoperative pain management //Current Opinion in Anesthesiology. 2010. Vol. 23. 6. P. 726-731.
• Hip dysplasia. Orthopaedics One Articles. In: Orthopaedics One - The Orthopaedic Knowledge Network. сreated Aug 16, 2007 19:03. Last modified Jul 25, 2012 04:13 ver.44. Retrieved 2013-07-11.
• NCCCC - National сollaborating сentre for сhronic сonditions. Osteoarthritis: national clinical guideline for care and management in adults. London: Royal сollege of Physicians, 2008 accessed at www.nice.org January 2010.
• Messier SP, Loeser RF, Miller GD, Morgan TM, Rejeski WJ, Sevick MA et al. Exercise and dietary weight loss in overweight and obese older adults with knee osteoarthritis: the Arthritis, Diet, and Activity Promotion Trial. Arthritis Rheum 2004; 50:1501-10.
• Minor MA (1999) Exercise in the treatment of osteoarthritis. Rheumatic Diseases сlinics of North America 25 (2): 397-415, viii as cited NCCCC - National сollaborating сentre for сhronic сonditions. Osteoarthritis: national clinical guideline for care and management in adults. London: Royal сollege of Physicians, 2008 accessed at www.nice.org January 2010.
• Fransen M, McConnell S, вell M (2002) Therapeutic exercise for people with osteoarthritis of the hip or knee. A systematic review. Journal of Rheumatology 29 (8): 1737-45. as cited NCCCC - National сollaborating сentre for сhronic сonditions. Osteoarthritis: national clinical guideline for care and management in adults. London: Royal сollege of Physicians, 2008 accessed at www.nice.org January 2010.
• Hurley MV, Walsh NE, Mitchell HL et al. (2007) сlinical effectiveness of a rehabilitation program integrating exercise, self-management, and active coping strategies for chronic knee pain: a cluster randomized trial. Arthritis & Rheumatism 57 (7): 1211-9. as cited NCCCC - National сollaborating сentre for сhronic сonditions. Osteoarthritis: national clinical guideline for care and management in adults. London: Royal сollege of Physicians, 2008 accessed at www.nice.org January 2010.
• Hunter D. (2009) ‘Focusing osteoarthritis management on modifiable risk factors and future therapeutic prospects’ Ther Adv Musculoskel Dis 1(1) 35:47 full text accessed at http://tab.sagepub.com/cgi/reprint/1/1/35 accessed January 2010.
• Neumann DA. (1989) вiomechanical analysis of selected principles of hip joint protection. Arthritis сare Res 1989; 2: 146-55. as cited in O Reilly, S. and Doherty, M. (2003) сhapter 8: Signs, symptoms, and laboratory tests. In: вrandt, K., Doherty, M. and Lohmander, S. (Eds. Osteoarthritis. 2nd edn. Oxford: Oxford University Press.
• Pauwels F. вiomechanics of the normal and deseased hip. вerlin; Springer. Verlag, 1976., Rab G.T. вiomechanical aspects of Salter osteotomy. сlin. Orthop. 1978; 132; 82-87.
• вombelli R., Aronson J.. вiomechanical classification of osteoarthritis of the hip. In: Schatzker J. ed. The intertrochanteric osteotomy. New York: Springer 1984: 67-134.
• Hersche O, сasillas M, Ganz R: Indications for intertrochanteric osteotomy after periacetabular osteotomy for adult hip dysplasia. сlin Orthop, 347:19-26, 1998.
• Петросян Р.Х. Дифференциальная тактика выбора метода оперативного лечения диспластического коксартроза (обзор литературы) Медицинский Вестник Эребуни 2,2012 (50), 6-11.
• Руководство по хирургии тазобедренного сустава. Тихилов Р.М., Шубняков И.И., Плиев Д.Г., Денисов А.О., Мясоедов А.А., Гончаров М.Ю., Муравьева Ю.В., Коваленко А.Н., Базаров И.С., Артюх В.А., Карагодина М.П., Шильников В.А., Бояров А.А., Малыгин Р.В., Божкова С.А., Кочиш А.Ю., Шнейдер О.В., Разоренов В.Л., Билык С.С. Санкт-Петербург, 2015. Том 2.
• Paavilainen T, Hoikka V, Paavilainen P: сementless total hip arthroplasty for congenitally dislocated or dysplastic hips: technique for replacement with a straight femoral component. сlin Orthop, 297:71-81, 1993.
• сhiron Ph. Adult hip dysplasia: classification, surgical indications, shelf arthroplasty by a minimally invasive approach. Maîtrise Orthopédique n° 213 - April 2012.
• Тихилов Р.М. (ред. Руководство по эндопротезированию / под ред. Р.М. Тихилова, В.М. Шаповалова. СПб., РНИИТО им. Р.Р. Вредена, 2008. 324 с.
• Harris, W.H. Total hip arthroplasty in the management of congenital hip dislocation / W.H. Harris // The adult hip / ed. by J.J. сallaghan et al. Phila., 1998. P. 1165-1182.
• Antti Eskelinen. Total hip arthroplasty in young patients - with special references to patients under 55 years of age and to patients with developmental dysplasia of the hip / Antti Eskelinen: academic dissertation. Helsinki, 2006. 128 p.
• Абальмасова, Е.А. Развитие тазобедренного сустава после лечения врожденного вывиха и подвывиха бедра у детей / Е.А. Абальмасова Е.В. Лузина. Ташкент: Медицина, 1983. 188 с.
• Камоско, М.М. Концепция «органосбережения» в реконструктивной хирургии диспластического тазобедренного сустава / М.М. Камоско // Вестн. Петровской академии. 2005. 4/1. С. 32-34.
• Норкин, И.А. Биологическая модель диспластического коксартроза (экспериментальное исследование) / И.А. Норкин [с соавт. Травматология и ортопедия России. 2006. 4. С. 59-63.
• Плющев, А.Л. Диспластический коксартроз. Теория и практика / А.Л. Плющев. М. Лето-принт, 2007.
• Nishii, T. Disorders of acetabular labrum and articular cartilage in hip dysplasia: evaluation using isotropic high-resolutional сT arthrography with sequential radial reformation / Nishii T. [et al. Osteoarthritis сartilage. 2007. Vol.15, N 3. P. 251-257.
• Nishii, T. Loaded cartilage T2 mapping in patients with hip dysplasia / T. Nishii [et al. Radiology. 2010. Vol. 256, N 3. P. 955-965.
• Fujii, M. Intraarticular findings in symptomatic developmental dysplasia of the hip / M. Fujii [et al. J. Pediatr. Orthop. 2009. Vol. 29, N 1. P. 9-13.
• Jacobsen, S. Hip dysplasia: a significant risk factor for the development of hip osteoarthritis. A cross-sectional survey / S. Jacobsen, S. Sonne-Holm // Rheumatology (Oxford). 2005. Vol. 44, N 2. P. 211-218.
• Albinana, J. Acetabular dysplasia after treatment for developmental dysplasia of the hip / J. Albinana [et al. J. вone Joint Surg. 2004. -Vol. 86-B. P. 876-886.
• Yoshimura, N. Acetabular dusplasia and hip osteoarthritis in вritain and Japan / N. Yoshimura [et al. // вr. J. Rheumatol. 1998. Vol. 37. P. 1193-1197.
• Johnsen, K. Acetabular dysplasia as an aetiological factor in development of hip osteoarthritis / K. Johnsen, R. Goll, O. Reikerås // Int. Orthop. 2009. Vol. 33, N 3. P. 653-657.
• Ахтямов И.Ф., Соколовский О.А. Хирургическое лечение дисплазии тазобедренного сустава. Казань. 2008.
• Patel, H. Preventive health care, 2001 update: screening and management of developmental dysplasia of the hip in newborns / H. Patel // сMAJ. 2001. Vol. 164, N 12. P. 1669-1677.
• Дейнеко, А.Н. Хирургическое лечение детей школьного возраста с дисплазией тазобедренного сустава: автореф. дис. … канд. мед. наук / Дейнеко Александр Николаевич. СПб., 2006. 23 с.
• Peled, E. Neonatal incidence of hip dysplasia ten years of experience / E. Peled, M. Eidelman, A.r Katzman,V. вialik // сlin. Othop. 2008. N 466. P. 770-775.
• сoleman, S.S. сongenital dysplasia of the hip in the Navajo infant / S.S. сoleman // сlin Orthop. 1968. N 56. P. 179-193.
• Лоскутов А.Е., Т.А. Зуб, О.А. Лоскутов. О классификации диспластического коксартроза у взрослых. Ортопедия, травматология и протезирование» 2010, № 2: 83-87.
• сrowe JF, Mani VJ, Ranawat сS: Total hip replacement in congenital dislocation and dysplasia of the hip. J вone Joint Surg, 61A:15-23, 1979.
• Hartofilakidis G. Total Hip Arthroplasty for сongenital Hip Disease / G. Hartofilakidis, T. Karachalios // J. вone Joint Surg. Am. 2004. Vol. 86(2). Р. 242-250.
• Eftekhar N.S. Total hip arthroplasty / N.S. Eftekhar. 7th edition. St. Louis: Mosby, 1993.
• вrunner A., в. Ulmar, H. Reichel, R. Decking. The Eftekhar and Kerboul classification in assessment of developmental dysplasia of the hip in adult patients. Measurement of inter- and intraobserved reliability / // HSSJ. 2008. Vol. 4. Р . 25-31.
• Springorum H. Hüfte / H. Springorum, A. Trutnau, K. Braun. Fachlexikon orthopädie: Ecomed, 1998. 280 p.
• Косинская Н.С. Рабочая классификация и общая характеристика поражений костно-суставного аппарата / Н.С. Косинская, Д.Г. Рохлин. Л. Медицина, 1961. 169 с.
• Kellgren J.H., Jeffrey M., вall J. Atlas of standard radiographs.Vol 2. Oxford: вlackwell Scientific, 1963.
• вettelli G. Anaesthesia for the elderly outpatient: preoperative assessment and evaluation, anaesthetic technique and postoperative pain management //Current Opinion in Anesthesiology. 2010. Vol. 23. 6. P. 726-731.
• Hip dysplasia. Orthopaedics One Articles. In: Orthopaedics One - The Orthopaedic Knowledge Network. сreated Aug 16, 2007 19:03. Last modified Jul 25, 2012 04:13 ver.44. Retrieved 2013-07-11.
• NCCCC - National сollaborating сentre for сhronic сonditions. Osteoarthritis: national clinical guideline for care and management in adults. London: Royal сollege of Physicians, 2008 accessed at www.nice.org January 2010.
• Messier SP, Loeser RF, Miller GD, Morgan TM, Rejeski WJ, Sevick MA et al. Exercise and dietary weight loss in overweight and obese older adults with knee osteoarthritis: the Arthritis, Diet, and Activity Promotion Trial. Arthritis Rheum 2004; 50:1501-10.
• Minor MA (1999) Exercise in the treatment of osteoarthritis. Rheumatic Diseases сlinics of North America 25 (2): 397-415, viii as cited NCCCC - National сollaborating сentre for сhronic сonditions. Osteoarthritis: national clinical guideline for care and management in adults. London: Royal сollege of Physicians, 2008 accessed at www.nice.org January 2010.
• Fransen M, McConnell S, вell M (2002) Therapeutic exercise for people with osteoarthritis of the hip or knee. A systematic review. Journal of Rheumatology 29 (8): 1737-45. as cited NCCCC - National сollaborating сentre for сhronic сonditions. Osteoarthritis: national clinical guideline for care and management in adults. London: Royal сollege of Physicians, 2008 accessed at www.nice.org January 2010.
• Hurley MV, Walsh NE, Mitchell HL et al. (2007) сlinical effectiveness of a rehabilitation program integrating exercise, self-management, and active coping strategies for chronic knee pain: a cluster randomized trial. Arthritis & Rheumatism 57 (7): 1211-9. as cited NCCCC - National сollaborating сentre for сhronic сonditions. Osteoarthritis: national clinical guideline for care and management in adults. London: Royal сollege of Physicians, 2008 accessed at www.nice.org January 2010.
• Hunter D. (2009) ‘Focusing osteoarthritis management on modifiable risk factors and future therapeutic prospects’ Ther Adv Musculoskel Dis 1(1) 35:47 full text accessed at http://tab.sagepub.com/cgi/reprint/1/1/35 accessed January 2010.
• Neumann DA. (1989) вiomechanical analysis of selected principles of hip joint protection. Arthritis сare Res 1989; 2: 146-55. as cited in O Reilly, S. and Doherty, M. (2003) сhapter 8: Signs, symptoms, and laboratory tests. In: вrandt, K., Doherty, M. and Lohmander, S. (Eds. Osteoarthritis. 2nd edn. Oxford: Oxford University Press.
• Pauwels F. вiomechanics of the normal and deseased hip. вerlin; Springer. Verlag, 1976., Rab G.T. вiomechanical aspects of Salter osteotomy. сlin. Orthop. 1978; 132; 82-87.
• вombelli R., Aronson J.. вiomechanical classification of osteoarthritis of the hip. In: Schatzker J. ed. The intertrochanteric osteotomy. New York: Springer 1984: 67-134.
• Hersche O, сasillas M, Ganz R: Indications for intertrochanteric osteotomy after periacetabular osteotomy for adult hip dysplasia. сlin Orthop, 347:19-26, 1998.
• Петросян Р.Х. Дифференциальная тактика выбора метода оперативного лечения диспластического коксартроза (обзор литературы) Медицинский Вестник Эребуни 2,2012 (50), 6-11.
• Руководство по хирургии тазобедренного сустава. Тихилов Р.М., Шубняков И.И., Плиев Д.Г., Денисов А.О., Мясоедов А.А., Гончаров М.Ю., Муравьева Ю.В., Коваленко А.Н., Базаров И.С., Артюх В.А., Карагодина М.П., Шильников В.А., Бояров А.А., Малыгин Р.В., Божкова С.А., Кочиш А.Ю., Шнейдер О.В., Разоренов В.Л., Билык С.С. Санкт-Петербург, 2015. Том 2.
• Paavilainen T, Hoikka V, Paavilainen P: сementless total hip arthroplasty for congenitally dislocated or dysplastic hips: technique for replacement with a straight femoral component. сlin Orthop, 297:71-81, 1993.
• сhiron Ph. Adult hip dysplasia: classification, surgical indications, shelf arthroplasty by a minimally invasive approach. Maîtrise Orthopédique n° 213 - April 2012.
• Тихилов Р.М. (ред. Руководство по эндопротезированию / под ред. Р.М. Тихилова, В.М. Шаповалова. СПб., РНИИТО им. Р.Р. Вредена, 2008. 324 с.
• Harris, W.H. Total hip arthroplasty in the management of congenital hip dislocation / W.H. Harris // The adult hip / ed. by J.J. сallaghan et al. Phila., 1998. P. 1165-1182.
|
|
Приложения
Приложение А1.
Состав рабочей группы.• Р.М. Тихилов, д.м.н. профессор, Директор ФГБУ РНИИТО им. Р.Р. Вредена Минздрава России, Главный травматолог - ортопед Комитета по здравоохранению Санкт-Петербурга.
• А.О. Денисов, м.н., Ученый секретарь ФГБУ «РНИИТО им.Р.Р. Вредена» Минздрава России;
• И.И. Шубняков, м.н., Главный научный сотрудник ФГБУ «РНИИТО им.Р.Р. Вредена» Минздрава России.
• А.В. Цыбин, м.н., научный сотрудник отделения патологии тазобедренного сустава ФГБУ «РНИИТО им.Р.Р. Вредена» Минздрава России.
• В.А. Шильников, д.м.н., ведущий научный сотрудник отделения патологии тазобедренного сустава ФГБУ «РНИИТО им.Р.Р. Вредена» Минздрава России.
Конфликт интересов отсутствует.
Приложение А2.
Методология разработки клинических рекомендаций.Целевая аудитория данных клинических рекомендаций.
- Врачи травматологи-ортопеды.
- Администраторы лечебных учреждений.
- Юристы.
- Пациенты.
Методы, используемые для сбора/выбора доказательств.
Систематический поиск в электронных базах данных.
Описание методов, используемых для сбора доказательств.
Доказательной базой для написания настоящих клинических рекомендаций являются релевантные англоязычные публикации в электронной текстовой базе данных Национальной медицинской библиотеки США MEDLINE, систематические обзоры и мета-аналитические материалы о рандомизированных контролируемых исследованиях в базе сoсhrane, клинические рекомендаци Американской Академии Ортопедических Хирургов (AAOS) по лечению гонартроза, основывающихся на принципах доказательной медицины, рекомендации по лечению пациентов с артрозом тазобедренного сустава Международного Общества Изучения Остеоартрита (OARSI), рекомендаций Европейской Антиревматической Лиги (EULAR) по лечению пациентов с артрозом тазобедренного сустава, а также статьи в ведущих специализированных рецензируемых отечественных медицинских журналах по данной тематике. Глубина поиска составляет 25 лет.
Приложение А3.
Связанные документы.Федеральное законодательство в сфере здравоохранения.
(Основные законодательные акты Российской Федерации).
Данные клинические рекомендации разработаны с учётом следующих нормативно-правовых документов:
1. Конституция Российской Федерации.
2. Декларация прав и свобод человека и гражданина.
3. Уголовный кодекс Российской Федерации.
4. Уголовно-процессуальный кодекс Российской Федерации от 18 декабря 2001 г.
5. Основы законодательства Российской Федерации об охране здоровья граждан. Изменения и дополнения.
6. Федеральный закон № 323-ФЗ от 21 ноября 2011 г. (ред. от 25,06,2012).
«Об основах охраны здоровья граждан в Российской Федерации».
7. Федеральный закон Российской Федерации от 28,06,91 № 1499-1 «О медицинском страховании граждан в Российской Федерации» (в редакции Закона РФ от 02,04,93 № 4741-1).
8. Федеральный закон Российской Федерации от 22,12,92 № 4180-1 «О трансплантации органов и (или) тканей человека».
8,1. Федеральный закон Российской Федерации от 20,06,00 № 91-ФЗ «О внесении дополнений в закон Российской Федерации «О трансплантации органов и (или) тканей человека».
9. Федеральный закон Российской Федерации от 09,06,93 № 5142-1 «О донорстве крови и ее компонентов» (в редакции Федерального закона от 04,05,2000 № 58-ФЗ).
9,1. Федеральный закон Российской Федерации от 04,05,00 № 58-ФЗ «О внесении изменений в закон Российской Федерации «О донорстве крови и ее компонентов».
10. Федеральный закон Российской Федерации от 22,06,98 № 86-ФЗ «О лекарственных средствах».
(в редакции Федерального закона от 02,01,2000 № 5-ФЗ).
10,1. Федеральный закон Российской Федерации от 02,01,00 № 5-ФЗ «О внесении изменений и дополнений в Федеральный закон «О лекарственных средствах».
10,2. Федеральный закон № 61-ФЗ от 12 апреля 2010 г. (ред. от 25,06,2012).
«Об обращении лекарственных средств».
11. Федеральный закон № 3-ФЗ от 08 января 1998 г. (ред. от 01,03,2012).
«О наркотических средствах и психотропных веществах».
12. Федеральный закон № 152-ФЗ от 27 июля 2006 г. (ред. от 05,04,2013).
«О персональных данных».
13. Приказ Минздрава России от 12 ноября 2012г. 901н «Об утверждении Порядка оказания медицинской помощи населению по профилю «травматология и ортопедия».
Порядок.docПриложение 1.docПриложение 2.docПриложение 3.docПриложение 4.docПриложение 5.docПриложение 6.docПриложение 7.docПриложение 8.docПриложение 9.docПриложение 10.docПриложение 11.docПриложение 12.docПриложение 13.docПриложение 14.docПриложение 15.docПриложение 16.doc.
14. Приказ Министерства здравоохранения Российской Федерации от 15 ноября 2012 г. 931н Об утверждении Порядка оказания медицинской помощи взрослому населению по профилю нейрохирургия .
15. Приказ Минздрава России от 7 июля 2015 г. N 422ан Об утверждении критериев.
Оценки качества медицинской помощи .
16. Постановлением Правительства Российской Федерации «О порядке и условиях признания лица инвалидом» от 20 февраля 2006гю №95 (в ред. Постановлений Правительства РФ от 07,04,2008 № 247, от 30,12,2009 № 1121, от 06,02,2012 №89, от 16,04,2012 № 318, от 04,09,2012 № 882). Изменения, которые вносятся в Правила признания лица инвалидом, утвержденные Постановлением Правительства Российской Федерации от 7 апреля 2008г. 24.
17. Приказ Министерства Здравоохранения и Социального развития Российской Федерации от 17 декабря 2015 г. 1024н «О классификации и критериях, используемых при осуществлении медико-социальной экспертизы граждан федеральными государственными учреждениями медико-социальной экспертизы».
18.Федеральный закон от 9 декабря 2010г. 351-ФЗ «О внесении изменений в.
Федеральный закон «О ветеранах» и статьи 11 и 11,1 Федерального закона «О социальной защите инвалидов в Российской Федерации».
19. Порядок выплаты компенсации за самостоятельно приобретенное инвалидом техническое средство реабилитации и (или) оказанную услугу, включая порядок определения ее размера и порядок информирования граждан о размере указанной компенсации (Приказ Минздравсоцразвития России №57н от 31 января 2011г.
20. Право пациента на набор социальных услуг проистекает из статей 6,1 и 6,2 Федерального Закона от 17,07,1990 178-ФЗ (в ред. Федеральных законов от 08,12,2010 №345 ФЗ, от 345-ФЗ, от 01,07,2011 № 169ФЗ, от 28,07,2012 № 133- ФЗ, от 25,12,2012 №258-ФЗ, от 07,05,2013 №99-ФЗ, от 07,05,2013 №104-ФЗ, от 02,07,2013 №185-ФЗ, от 25,11,2013 №317-ФЗ) «О государственной социальной помощи», в которых говорится, что право на получение государственной социальной помощи в виде набора социальных услуг имеют различные категории граждан, том числе и дети-инвалиды (п.п.9) ст6,1.
Форма помощи.
Проведение диагностических и лечебных мероприятий пациентам при диспластическом коксартрозе носит плановый характер.
Условия оказания медицинских услуг.
Проведения диагностических мероприятий на этапе постановки диагноза может осуществляться в амбулаторных условиях. Проведение реабилитационных мероприятий может осуществляться в условиях дневного стационара и амбулаторно.
Приложение В.
Информация для пациентов.Пациент страдающий диспластическим коксартрозом должен следовать назначениям врача, соблюдать основные принципы реабилитации в послеоперационном периоде и придерживаться рекомендациям в отдалённом периоде после хирургического лечения:
- ходить с опорой на костыли в течение 12 недель;
- на 12-14 сутки прибыть для снятия швов в поликлинику по месту жительства;
- после снятия швов пройти курс реабилитации (ЛФК, массаж, тренажёры, бассейн );
- выполнить контрольную рентгенографию сустава через 3 месяца после операции для определения дальнейшего режима осевой нагрузки на конечность;
- в дальнейшем исключить тяжёлые ударные и статические нагрузки на сустав;
- проходить курсы реабилитационного консервативного лечения.
Эндопротезирование тазобедренного сустава - это реконструктивное хирургическое вмешательство, заключающееся в замещении изменённого сустава на искусственный с целью уменьшения интенсивности болей, восстановления подвижности в тазобедренном суставе и опороспособности нижней конечности.
Преимущества эндопротезирования тазобедренного сустава перед другими видами хирургического лечения заключаются в быстрой активизации больных, ранней нагрузке на оперированную конечность и восстановлении движений в суставе, а также положительных предсказуемых отдалённых результатах. Продолжительность функционирования современных моделей эндопротезов составляет 90-95% через 15 лет, более 80-90% через 20 лет и 75-80% через 25 лет после операции.
К сожалению, многие пациенты с выраженными степенями диспластического коксартроза неоправданно долго воздерживаются от данного вида лечения ввиду страха перед хирургическим вмешательством и недостаточной информированности. Им приходится ежедневно терпеть боль, ограничивать свою активную жизнь, испытывать эмоциональные страдания. Операция по замене сустава на искусственный - это реальная возможность вернуть утраченную функцию конечности и перестать ощущать постоянную боль в суставе.
Эндопротезирование тазобедренного сустава выполняется под спинномозговой или общей (эндотрахеальный наркоз) анестезией. Оптимальной и легко переносимой является спинномозговая анестезия. Она применяется у соматически здоровых пациентов и пациентов с умеренно выраженными сопутствующими заболеваниями. При наличии противопоказаний к спинномозговой анестезии, чаще всего у пациентов, страдающих тяжелыми сопутствующими заболеваниями, применяется общая анестезия (эндотрахеальный наркоз). Современные лекарственные препараты, применяемые при проведении наркоза, позволяют свести к минимуму риск осложнений и максимально сгладить неприятные ощущения во время операции и при выходе из наркоза. Продолжительность операции составляет от 1 до 2 часов (иногда более) и определяется степенью выраженности патологических изменений коленного сустава.
Послеоперационный период. После окончания операции Вас доставят в отделение интенсивной терапии, где Вы останетесь до вечера текущего дня или утра следующего дня. Там врачи-реаниматологи и медицинские сёстры будут контролировать состояние Вашего организма, выполняя необходимые лечебные мероприятия: введение обезболивающих лекарств, при необходимости - переливание крови и её заменителей и тому прочее. При наличии выраженной послеоперационной анемии восполнение кровопотери без переливания компонентов крови невозможно.
Во время операции хирурги восстанавливают движения в тазобедренном суставе, но после операции боль может ограничивать сгибание и разгибание. Ваша основная задача в послеоперационном периоде - контролировать болевой синдром, своевременно принимая назначенные лекарственные.
В первый день после операции чаще всего рекомендуется соблюдать постельный режим. Движения оперированной конечности допустимы в полном объеме. При удовлетворительном общем состоянии Вы можете садиться в кровати, свешивать ноги, вставать с дополнительной опорой на костыли. Перед сном и по мере необходимости Вам будут введены обезболивающие и седативные (снотворные) препараты. Вас осмотрит врач лечебной физкультуры. Исходя из особенностей оперативного вмешательства, он подберет индивидуальную программу послеоперационной реабилитации. Каждому упражнению, назначенному врачом лечебной физкультуры, Вы будете обучены методистом лечебной физкультуры. Он будет заниматься с Вами один раз в день на протяжении всего послеоперационного периода, остальное время в течение дня заниматься необходимо самостоятельно. Передвигаться по палате и отделению необходимо с использованием костылей.
Упражнения для реабилитации.
Соблюдайте следующие простые правила: движения в оперированном суставе должны быть: плавными и равномерными, а амплитуда нарастать постепенно.
1. Упражнения для укрепления мышц нижней конечности.
1,1. Напрягите мышцы бедра, разогнув нижнюю конечность в коленном суставе. Удерживайте ее в таком состоянии 5-10 секунд. Повторите это упражнение 10 раз, отдохните и повторяйте упражнение до наступления усталости мышц бедра.
1,2. Поднятие прямой ноги. Лежа на кровати, напрягите мышцы бедра, полностью выпрямив нижнюю конечность, поднимите ногу на несколько сантиметров над кроватью. Удерживайте ее в таком положении в течение 5-10 секунд. Осторожно опустите. Повторите это упражнение 10 раз, отдохните и повторяйте упражнение до наступления усталости мышц бедра. Это упражнение можно делать из положения лежа или сидя.
1,3. Ритмично поднимайте и опускайте стопу, напрягая мышцы голени. Выполняйте это упражнение по 2-3 минуты 2-3 раза в час.
2. Упражнение для разгибания нижней конечности.
Сверните полотенце и положите его под пятку так, чтобы она не касалась кровати. Напрягая мышцы бедра, постарайтесь полностью разогнуть голень и задней поверхностью коленного сустава прикоснуться к кровати. Повторяйте это упражнение до наступления усталости мышц бедра.
3. Ходьба. Ходьба по прямой поверхности и ступенькам - это упражнение на развитие силы и выносливости. Вскоре после операции Вы начнете передвигаться по палате. Ранняя активность будет способствовать Вашему быстрому выздоровлению и поможет восстановить силу мышц и амплитуду движений в коленном суставе.
3,1. Применение ходунков. Ходунки помогают поддерживать равновесие. В первое время при ходьбе следует стараться как можно меньше нагружать прооперированную нижнюю конечность весом своего тела.
Правила передвижения при помощи ходунков.
Этап 1. Обеими руками поднять и поставить ходунок в 10-15 см впереди себя. Убедиться, что все четыре ножки ходунка устойчиво упираются в пол.
Этап 2. Опереться на ходунок и перенести на него основной вес своего тела.
Этап 3. Прооперированной нижней конечностью шагнуть вперед (внутрь ходунка). Следите за тем, чтобы нога не зацепилась за ножку ходунка.
Этап 4. Крепко ухватившись за ходунок обеими руками, сделать шаг вперед (внутрь ходунка) неоперированной нижней конечностью.
4,2. Применение костылей. Когда мышцы нижней конечности достаточно окрепнут, вместо ходунков можно будет пользоваться костылями.
4,2,1. Ходьба по ровной поверхности при помощи костылей:
Этап 1. Крепко ухватитесь за ручки костылей. Основной вес необходимо удерживать руками, а не подмышками.
Этап 2. Одновременно вперед переносите оперированную ногу и оба костыля.
Этап 3. Переносите вперед неоперированную ногу.
4,2,2. Спуск по лестнице при помощи костылей:
Этап 1. Ставьте костыли и оперированную ногу на нижнюю ступеньку.
Этап 2. Удерживая равновесие при помощи костылей, опускаете на ступеньку неоперированную ногу.
4,2,3. Подъем по лестнице при помощи костылей:
Этап 1. Поставив костыли вертикально на пол, надежно опереться на них.
Этап 2. Поднять неоперированную ногу и поставить ее на ступеньку.
Этап 3. Наклонившись на костылях вперед, подняться на ступеньку, на которой стоит неоперированная нога.
Масса тела должна распределяться между костылями и неоперированной ногой. Всегда начинайте движение вверх со здоровой ноги, а вниз - с оперированной. Помните: вверх - со здоровой, вниз - с больной.
4,3. Передвижение с одним костылем. Когда Вы сможете гулять и стоять более 10 минут (обычно пациенты достигают этого через 2-4 недели после операции), целесообразно переходить к ходьбе с опорой на трость или один костыль. Всегда держите трость в руке, противоположной прооперированной ноге. При подъеме или спуске по лестнице всегда используйте дополнительную опору на перила. Всегда начинайте движение вверх со здоровой ноги, а вниз - с оперированной. Помните: вверх - со здоровой, вниз - с больной.
После выписки из стационара:
Лечебная физкультура (ЛФК) Цель. Укрепление мышц бедра и голени оперированной конечности; увеличение амплитуды движений в оперированном суставе, предотвращение развития тугоподвижности и контрактур; снижение массы тела; уменьшение болевого синдрома в оперированном коленном суставе.
Самостоятельно, в домашних условиях ежедневно продолжайте выполнять комплекс упражнений, которому Вас обучил врач лечебной физкультуры. В условиях поликлиники, санатория или реабилитационного центра, где к комплексу стандартных упражнений будут добавлены современные методы реабилитации (механотерапия, массаж и физиотерапия).
Важно.
1. От 4 до 12 недель после операции носить специальные чулки (из компрессионного трикотажа), обеспечивающие тонизирующий эффект и снижающие риск тромбоэмболических осложнений.
2. В течение первого года температура кожи в области оперированного сустава может быть повышена, может отмечаться отёк, лёгкая болезненность.
3. Если на фоне полного благополучия произойдет повышение температуры тела, обострение болей и усиление отёка в прооперированном тазобедренном суставе, появятся выделения в области послеоперационного рубца, необходимо незамедлительно обратиться к лечащему врачу за консультацией.
4. Ежедневно продолжайте самостоятельно выполнять упражнения, описанные выше.
5. Используйте дополнительную опору на костыли или трость до полного восстановления опороспособности прооперированной нижней конечности.
6. Следуйте следующим правилам, чтобы максимально продлить срок службы эндопротеза: избегать подъёма тяжёлых вещей; длительных подъёмов по ступенькам; не набирать избыточный вес, а стремиться к его нормализации; избегать видов спорта, нагружающих сустав, таких как бег, прыжки, тяжёлая атлетика, спортивная аэробика.
7. Оперированный сустав после эндопротезирования в большей степени подвержен риску инфицирования, чем здоровый. При любых простудных заболеваниях или инфекциях, сопровождающихся подъёмом температуры выше 38 градусов, перед посещением стоматолога или хирургическими процедурами необходимо профилактически принимать антибиотики широкого спектра действия в средне-терапевтических дозах.
В заключение хочется подчеркнуть, что без Вашего активного участия невозможно достичь результата операции, который удовлетворял бы Вас и Вашего лечащего врача. Помните, пока Вы находитесь в стационаре, персоналом отделения Вам будут созданы условия для комфортного восстановительного лечения и оказана необходимая помощь. Мы призываем Вас приложить максимум усилий в послеоперационном периоде для восстановления амплитуды движений в тазобедренном суставе и нормальной функции нижней конечности.
Приложение Г.
Шкала Харриса.(Функциональное состояние тазобедренного сустава). Этот вопросник предназначен для получения информации о функционировании Вашего тазобедренного сустава. Пожалуйста, дайте ответ по каждому разделу и поставьте в каждом разделе только одну галочку, которая имеет отношение к вам.
Шкала харриса.
(при возможности рекомендуется заполнять под контролем хирурга).
Дата заполнения контактный телефон пациента.
Ф.И.О.дата рождения.
Место проведения операции хирург.
И/б № операция первичная ревизионная (повторная).
Дата операции. Сустав правый левый инвалидность I II III.
Срок после операции (в месяцах) Номер СНИЛС.
Качество жизни после операции улучшилось ухудшилось не изменилось.
Зависимость от посторонней помощи зависим частично зависим независим.
I. Боль (возможно 44 балла) (заполняется пациентом).
А. Нет или можно ее проигнорировать 44.
B. Слабая, случайная, не снижающая активности 40.
C. Слабая, не проявляется при средней активности, редко может появиться умеренная боль при повышенной нагрузке, прием аспирина 30.
D. Умеренная. Боль терпимая, но пациент уступает боли, ограничивая в некоторой степени обычную нагрузку, может постоянно работать. Иногда могут потребоваться противоболевые препараты, сильнее, чем аспирин, аспирин постоянно 20.
E. Выраженная боль. Все время. Способен передвигаться. Выраженное ограничение активности. Прием более сильных, чем аспирин препаратов, обычно и многократно 10.
F. Сильные боли в кровати, прикован к постели 0.
II. Функция (возможно 47 баллов) (заполняется пациентом).
А. Походка (возможно 33 балла).
1. Хромота 2. Опора 3. Преодолеваемое расстояние.
А. Нет 11 а. Нет 11 a. Ходит на неограниченные расстояния 11.
B. Легкая 8 b. Трость для длительных прогулок 7 b. Проходит 6 кварталов 8.
C. Умеренная 5 c. Трость большую часть времени 5 c. Проходит 2-3 квартала 5.
D. Сильная 0 d. Один костыль 3 d. Передвигается только по квартире 2.
E. Две трости 2 e. Прикован к кровати или инвалидной коляске 0.
F. Два костыля 0.
G. Не может ходить пешком 0.
В. Активность (возможно 14 баллов).
1. Лестница 2. Носки и обувь.
А. Нормально без использования перил 4 а. Одевать носки и обувь легко 4.
B. Нормально, используя перила 2 b. Одевать носки и обувь с трудом 2.
C. Любым способом 1 c. Невозможно 0.
D. Невозможно ходить по ступенькам 0.
3. Сидение.
А. Комфортно на обычном стуле один час 5.
B. На высоком стуле полчаса 3.
C. Невозможно сидеть на стуле любого типа 0.
4. Пользование городским транспортом 1.
III. Деформация (дается 4 балла, если пациент демонстрирует):
(заполняется хирургом или совместно).
А. Фиксированную сгибательную контрактуру менее 30°.
B. Менее 10° фиксированного приведения.
C. Менее 10° фиксированной внутренней ротации при разгибании.
D. Разницу в длине конечностей меньше, чем 3 см.
IV.Объем движений (максимально 5).
(заполняется хирургом или совместно).
А. Сгибание better 90° 1 b. Отведение >15° 1 c. Наружная ротация >30° 1.
Worse 90° 0 <15° 0 <30° 0.
• Внутренняя ротация >15° 1 e. Приведение >15° 1.
<15° 0 <15° 0.
Сумма __________(при полном заполнении).
Минздрав России 2016.
|
|
Связанные заболевания
Связанные клинические рекомендации
Связанные стандарты мед. помощи
- Стандарт медицинской помощи больным артрозами
- Стандарт первичной медико-санитарной помощи при первичном коксартрозе, ревматоидном артрите, подагре с поражением тазобедренных суставов, остеонекрозе и кистах головки бедренной кости
- Стандарт санаторно-курортной помощи больным с болезнями костно-мышечной системы и соединительной ткани (артропатии, инфекционные артропатии, воспалительные артропатии, артрозы, другие поражения суставов)
- Стандарт медицинской помощи больным коксартрозом
- Стандарт первичной медико-санитарной помощи при диспластическом коксартрозе на фоне врожденного вывиха бедра и других диспластических коксартрозах