МКБ-10 коды
|
|
Вступление
МКБ 10:
M16.4, M16.5.
Год утверждения (частота пересмотра):
2016 (пересмотр каждые 3 года).
ID:
КР434.
URL:
Профессиональные ассоциации:
• Общероссийская общественная организация Ассоциация травматологов-ортопедов России (АТОР).
Утверждены.
на заседании Президиума АТОР XX.XX.2016 г. г. Москва .
Согласованы.
Научным советом Министерства Здравоохранения Российской Федерации __ __________201_ г.
M16.4, M16.5.
Год утверждения (частота пересмотра):
2016 (пересмотр каждые 3 года).
ID:
КР434.
URL:
Профессиональные ассоциации:
• Общероссийская общественная организация Ассоциация травматологов-ортопедов России (АТОР).
Утверждены.
на заседании Президиума АТОР XX.XX.2016 г. г. Москва .
Согласованы.
Научным советом Министерства Здравоохранения Российской Федерации __ __________201_ г.
Профессиональные ассоциации
• Общероссийская общественная организация Ассоциация травматологов-ортопедов России (АТОР).
Список сокращений
ТБС - тазобедренный сустав.
ЭП - эндопротезирование.
ВОЗ - всемирная организация здравоохранения.
СОЭ - скорость оседания эритроцитов.
УЗИ - ультразвуковое исследование.
УЗДГ - ультразвуковая доплерография.
КТ - компьютерная томография.
НПВС - нестероидные противовоспалительные средства.
УВЧ-терапия - ультравысокочастотная терапия.
ЭП - эндопротезирование.
ВОЗ - всемирная организация здравоохранения.
СОЭ - скорость оседания эритроцитов.
УЗИ - ультразвуковое исследование.
УЗДГ - ультразвуковая доплерография.
КТ - компьютерная томография.
НПВС - нестероидные противовоспалительные средства.
УВЧ-терапия - ультравысокочастотная терапия.
Термины и определения
Вертлужная впадина. Анатомическое образование, место слияния подвздошной, лонной и седалищной костей, которые у взрослого человека сливаются в единую тазовую кость, имеет вид полусферы.
Тазобедренный сустав (articulatio сохае). Разновидность шаровидного (чашеобразного) сустава, который образован вертлужной впадиной тазовой и головкой бедренной костей.
Артродез (arthrodesis; артро. + греч. desis связывание) - хирургическая операция, заключающаяся в фиксации костей в суставе и приводящая к ограничению движений данного сустава.
Тотальное эндопротезирование тазобедренного сустава. Высокотехнологичная хирургическая операция, заключающаяся в замене тазобедренного сустава на искусственный, с имплантацией как бедренного, так и вертлужного компонентов эндопротеза.
Тазобедренный сустав (articulatio сохае). Разновидность шаровидного (чашеобразного) сустава, который образован вертлужной впадиной тазовой и головкой бедренной костей.
Артродез (arthrodesis; артро. + греч. desis связывание) - хирургическая операция, заключающаяся в фиксации костей в суставе и приводящая к ограничению движений данного сустава.
Тотальное эндопротезирование тазобедренного сустава. Высокотехнологичная хирургическая операция, заключающаяся в замене тазобедренного сустава на искусственный, с имплантацией как бедренного, так и вертлужного компонентов эндопротеза.
Описание
Посттравматический коксартроз. Дегенеративно-дистрофическое заболевание тазобедренного сустава (ТБС), приводящее к разрушению суставного хряща, сопровождаемое ремоделированием субхондральной кости, дисконгруентностью суставных поверхностей и последующим образованием остеофитов (костных разрастаний по краям костей, образующих сустав) [30]. К основным причинам последующего развития приводят прямые травмы - переломы костей таза, в частности вертлужной впадины, проксимального отдела бедренной кости.
Причины
Переломы вертлужной впадины по данным целого ряда исследователей являются одним из самых сложных видов повреждения таза и составляют от 7% до 22%. [1,2,5].
Количество пострадавших с переломами вертлужной впадины с каждым годом, вместе с числом населения, неуклонно растет, что обусловлено развитием высокоскоростного автомобильного транспорта, а также с появлением других травмирующих факторов. Число травм за последний 100 лет увеличилось в 20 раз. [3,4,6].
Пострадавшие с переломами вертлужной впадины чаще являются людьми зрелого возраста моложе 50 лет, что имеет существенное социально-экономическое значение [5,6,7]. Наиболее частыми причинами перелома вертлужной впадины являются дорожно-транспортные происшествия (50-89%), в том числе автомобильные аварии (71-86%) и столкновения мотоциклистов (3%). Пешеходы получали травмы вертлужной впадины в 3-16 %. Кататравма отмечена у 3-40,2% пострадавших. [8,9,10,19]. По мнению многих авторов - последствия переломов вертлужной впадины являются поздними осложнениями. К ним они относят: 1) асептический некроз головки бедренной кости, 2) гетеротопические оссификаты, 3) посттравматический артроз тазобедренного сустава [11,12,13]. После анализа литературных данных последних лет, было установлено, что с течением времени дегенеративно-дистрофические изменения в тазобедренном суставе возникают у 12-57% пострадавших, деформирующий остеоартроз развился у 20%, гетеротопические оссификаты - 25,6 %, а асептический некроз головки бедренной кости - у 10 % из них. [1,14,15].
Несмотря на успехи открытой репозиций и внутренней фиксации переломов вертлужной впадины, от 10 % до 30 % пострадавших нуждаются в дальнейшем хирургическом вмешательстве [5,16,17,18].
Выбор методик лечения ограничен артродезом и тотальным эндопротезированием тазобедренного сустава. Артродез приводит к быстрой декомпенсации со стороны пояснично-крестцового отдела позвоночника, коленного сустава, значительно ограничивает функциональные возможности больного. Поэтому в настоящее время предпочтение отдается тотальному эндопротезированию тазобедренного сустава [10,19,20,21,24].
Таким образом, в данных клинических рекомендациях будет рассмотрен вопрос тотального эндопротезирования тазобедренного сустава при посттравматическом коксартрозе.
Количество пострадавших с переломами вертлужной впадины с каждым годом, вместе с числом населения, неуклонно растет, что обусловлено развитием высокоскоростного автомобильного транспорта, а также с появлением других травмирующих факторов. Число травм за последний 100 лет увеличилось в 20 раз. [3,4,6].
Пострадавшие с переломами вертлужной впадины чаще являются людьми зрелого возраста моложе 50 лет, что имеет существенное социально-экономическое значение [5,6,7]. Наиболее частыми причинами перелома вертлужной впадины являются дорожно-транспортные происшествия (50-89%), в том числе автомобильные аварии (71-86%) и столкновения мотоциклистов (3%). Пешеходы получали травмы вертлужной впадины в 3-16 %. Кататравма отмечена у 3-40,2% пострадавших. [8,9,10,19]. По мнению многих авторов - последствия переломов вертлужной впадины являются поздними осложнениями. К ним они относят: 1) асептический некроз головки бедренной кости, 2) гетеротопические оссификаты, 3) посттравматический артроз тазобедренного сустава [11,12,13]. После анализа литературных данных последних лет, было установлено, что с течением времени дегенеративно-дистрофические изменения в тазобедренном суставе возникают у 12-57% пострадавших, деформирующий остеоартроз развился у 20%, гетеротопические оссификаты - 25,6 %, а асептический некроз головки бедренной кости - у 10 % из них. [1,14,15].
Несмотря на успехи открытой репозиций и внутренней фиксации переломов вертлужной впадины, от 10 % до 30 % пострадавших нуждаются в дальнейшем хирургическом вмешательстве [5,16,17,18].
Выбор методик лечения ограничен артродезом и тотальным эндопротезированием тазобедренного сустава. Артродез приводит к быстрой декомпенсации со стороны пояснично-крестцового отдела позвоночника, коленного сустава, значительно ограничивает функциональные возможности больного. Поэтому в настоящее время предпочтение отдается тотальному эндопротезированию тазобедренного сустава [10,19,20,21,24].
Таким образом, в данных клинических рекомендациях будет рассмотрен вопрос тотального эндопротезирования тазобедренного сустава при посттравматическом коксартрозе.
Эпидемиология
Число повреждений в области ТБС по прогнозам ВОЗ будет расти с увеличением продолжительности жизни населения [31,32]. К 2025 г. количество людей старше 60 лет на Земле превысит 1 миллиард человек [30,31,33]. В Соединённых Штатах Америки в год регистрируется 300 000 переломов в области проксимального отдела бедра [34,35,37]. В России частота переломов бедра достигла 61 на 100 000 населения (90 000 в год), а среди лиц старше 75 лет частота переломов шейки бедра в 4 раза выше [26,31,35]. По данным ряда авторов коксартрозы занимают одно из ведущих мест в структуре патологии крупных суставов взрослого населения различных регионов Европы, составляя от 6,5 % до 25 %, а в Санкт-Петербурге этот показатель составляет 28,7 на 10 000 жителей. У лиц старше 35 лет заболеваемость коксартрозом достигает 10,8% и увеличивается до 35,4% среди лиц старше 85 лет [31,33,36]. Актуальность проблемы определяется постоянно возрастающим уровнем повреждений и заболеваний тазобедренного сустава, обусловленных техническим прогрессом с одной стороны, и более совершенными возможностями ранней диагностики заболеваний - с другой, как в категории работоспособной возрастной группы, так и в более старшей. Социальная значимость данного заболевания, кроме широкого распространения, определяется высокой вероятностью утраты трудоспособности у данных пациентов. Доля инвалидов по причине коксартрозов различного генеза составляет в числе нетрудоспособных от болезней суставов от 20 до 30% [35,37,38,39]. В структуре травматизма одними из тяжелых повреждений являются повреждения вертлужной впадины, встречающиеся от 7 до 22 % от общего числа травм. Эти повреждения в дальнейшем требуют реконструктивных операций, тотального эндопротезирования и отличаются высокими цифрами стойкой инвалидизации [1,2,5].
Классификация
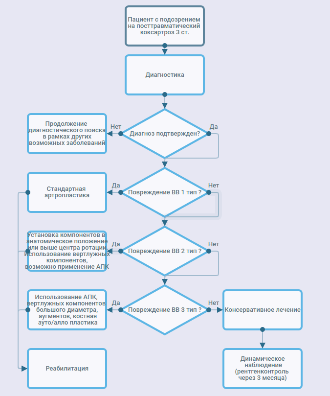
В настоящее время известно большое количество классификаций повреждений вертлужной впадины, предложенных отечественными и зарубежными специалистами. В этих классификациях используются различные классификационные критерии: характер и локализация повреждений, механизм травмы, нарушение стабильности тазобедренного сустава. Некоторые классификации основаны одновременно на нескольких критериях. Однако, по мнению многих известных травматологов и хирургов, повреждения вертлужной впадины настолько многообразны, что ни одна из предложенных классификаций не может охватить все возможные варианты травм [8,21,22,23], наиболее полной можно считать классификацию Letournel, которую на современном этапе принято считать стандартом для выбора способа хирургического лечения свежих переломов вертлужной впадины [22,23,54] .
Однако, консервативное или хирургическое лечение в значительной мере изменяют характер анатомических взаимоотношений в области вертлужной впадины, что делает невозможным использование данной классификации для описания последствий переломов и посттравматических изменений. Конечным выбором стала классификация, предложенная в РНИИТО им. Вредена в 2012 г. [24].
1 тип - Головка бедренной кости нормально центрирована, сохранена сферичность вертлужной впадины, имеются незначительные изменения задней стенки, референтные линии не деформированы (подвздошно-гребешковая и подвздошно-седалищная линии).
2 тип - Головка бедренной кости находится в состоянии подвывиха, присутствует значительное нарушение сферичности вертлужной впадины и значительные дефекты задней стенки вертлужной впадины.
По степени смещения головки бедренной кости, (по данным компьютерной томографии) группа делится на 2А, 2Б и 2В подгруппы:
2А - смещение головки бедренной кости до 25% его диаметра.
2Б - смещение головки бедренной кости от 25% до 50% его диаметра.
2В - смещение головки бедренной кости больше 50% его диаметра.
3 тип - Полное нарушение анатомии тазобедренного сустава - деформация медиальной стенки и/или захождение головки бедренной кости за линию Келера, дефекты обеих стенок, а также деформация референтных линий и нестабильность тазового кольца.
Классификации стадий артроза.
На сегодняшний день различных вариантов артроза тазобедренного сустава наиболее часто используются классификация Н.С. Косинской, Келлгрен-Лоуренса,Tonnis.
Однако, консервативное или хирургическое лечение в значительной мере изменяют характер анатомических взаимоотношений в области вертлужной впадины, что делает невозможным использование данной классификации для описания последствий переломов и посттравматических изменений. Конечным выбором стала классификация, предложенная в РНИИТО им. Вредена в 2012 г. [24].
1 тип - Головка бедренной кости нормально центрирована, сохранена сферичность вертлужной впадины, имеются незначительные изменения задней стенки, референтные линии не деформированы (подвздошно-гребешковая и подвздошно-седалищная линии).
2 тип - Головка бедренной кости находится в состоянии подвывиха, присутствует значительное нарушение сферичности вертлужной впадины и значительные дефекты задней стенки вертлужной впадины.
По степени смещения головки бедренной кости, (по данным компьютерной томографии) группа делится на 2А, 2Б и 2В подгруппы:
2А - смещение головки бедренной кости до 25% его диаметра.
2Б - смещение головки бедренной кости от 25% до 50% его диаметра.
2В - смещение головки бедренной кости больше 50% его диаметра.
3 тип - Полное нарушение анатомии тазобедренного сустава - деформация медиальной стенки и/или захождение головки бедренной кости за линию Келера, дефекты обеих стенок, а также деформация референтных линий и нестабильность тазового кольца.
Классификации стадий артроза.
На сегодняшний день различных вариантов артроза тазобедренного сустава наиболее часто используются классификация Н.С. Косинской, Келлгрен-Лоуренса,Tonnis.
| Классификация по Н.С. Косинской (1961) |
| I стадия- незначительное ограничение движений, небольшое, неотчетливое, неравномерное сужение суставной щели, легкое заострение краев суставных поверхностей (начальные остеофиты); |
| II стадия- ограничение подвижности в суставе, грубый хруст при движениях, умеренная амиотрофия, выраженное сужение суставной щели в 2-3 раза по сравнению с нормой, значительные остеофиты, субхондральный остеосклероз и кистовидные просветления в эпифизах |
| III стадия - деформация сустава, ограничении ее тугоподвижности, полное отсутствие суставной щели, деформация и уплотнение суставных поверхностей эпифизов, обширные остеофиты, суставные «мыши», субхондральные кисты. |
| Классификация Келлгрен-Лоуренса. |
| 0 стадия - признаки артроза не визуализируются. |
| I стадия - определяются незначительные краевые остеофиты без изменения высоты суставной щели. |
| II стадия - определяются значительные краевые остеофиты без изменения высоты суставной щели. |
| IIIcстадия - определяются значительные краевые остеофиты с умеренным снижением высоты суставной щели. |
| IV стадия - определяются значительные краевые остеофиты, субхондральный остеосклероз, значительное сужение высоты суставной щели. |
| Классификация Tonnis |
| I стадия- увеличивается склероз головки и вертлужной впадины, небольшое сужение суставной щели, и небольшие заострения краев суставной щели |
| II стадия - небольшие кисты в головке или вертлужной впадине, умеренное сужение суставной щели, и умеренная потеря сферичности головки бедренной кости |
| III стадия - крупные кисты в головке или вертлужной впадине, суставная щель отсутствует или значительно ссужена, тяжелая деформация головки бедренной кости, или признаки некроза |
|
|
Диагностика
Жалобы пациентов напрямую зависят от стадии патологического процесса [45].
Рекомендован тщательный сбор анамнеза и проведение клинического осмотра [45,46,47].
Уровень убедительности рекомендаций D (уровень достоверности доказательств - 3).
Комментарии. Жалобы у больных с посттравматической патологией тазобедренного сустава напрямую зависят от стадии артроза и проявляются чаще усталостью в ноге, чувством неустойчивости тазобедренного сустава и нижней конечности после длительной ходьбы, дискомфортом в тазобедренном суставе, хромотой, укорочением конечности, болевым синдромом, который усиливается при нагрузке или движении, локализуется, прежде всего, в паховой области. Боль может иррадиировать по передней и боковой поверхностям бедра, редко - в ягодичную область, в переднюю часть коленного сустава и по передней поверхности голени до голеностопного сустава. Боль в ягодичной области обычно связана с патологией позвоночника или изменениями в мышцах. Возникает тугоподвижность, контрактура конечности (на поздних стадиях), функциональные нарушения, что приводит к снижению самообслуживания, продолжительности ходьбы [45,46,49].
Уровень убедительности рекомендаций с (уровень достоверности доказательств - 2).
Комментарии. В понятие ежедневной активности необходимо включить возможность подъема по лестнице и пользования общественным транспортом, свободного передвижения, использование дополнительной опоры при ходьбе, возможность надевания носков и ботинок. При оценке походки следует обратить внимание на степень опоры пациента на ногу, наличие хромоты, расстояние, которое может пройти больной. Кроме того, необходимо обратить особое внимание на выражение лица пациента и оценить степень дискомфорта, который он может испытывать [40,41,42,43,44].
• Рекомендовано обследование пациента проводить в вертикальном и горизонтальном положениях, а также во время ходьбы [45,46,48,49].
Уровень убедительности рекомендаций с (уровень достоверности доказательств - 2).
• При обследовании в вертикальном положении рекомендовано обращать внимание на наклон таза, ротационную деформацию, подчеркнутый поясничный лордоз, атрофию мышц, проводить тест Тренделенбурга [ 45,46,47,49].
Уровень убедительности рекомендаций с (уровень достоверности доказательств - 2).
Комментарии. Причиной наклона таза может быть поражение тазобедренного сустава с развитием приводящей или отводящей контрактуры, укорочение конечности или первичный сколиоз. Необходимо определять ротационную деформацию конечности по смещению надколенника и отклонению стопы. Причиной поясничного лордоза может быть фиксированная сгибательная контрактура одного или обоих тазобедренных суставов. Обращают внимание на атрофию мышц, которая первична при поражении мышц или неврологическом заболевании, вторична при поражении тазобедренного сустава (вследствие гиподинамии конечности). Измеряется сантиметровой лентой на трех уровнях бедра [45,47,48,49].
Тест Тренделенбурга выявляет слабость отводящих мышц тазобедренного сустава (средней и малой ягодичной). Для выполнения теста пациента просят поднять одну ногу от пола. В норме для удержания равновесия отводящие мышцы стороны, несущей массу тела, сокращаются и приподнимают противоположную сторону. Если абдукторы слабые, таз может «заваливаться» на противоположной стороне и больной теряет равновесие. Наиболее частыми причинами положительного теста Тренделенбурга является слабость отводящих мышц при заболеваниях тазобедренного сустава [45,46,47,49].
Для оценки патологического передвижения пациента существует два типа неспецифических нарушений походки: анталгическая, которая обычно указывает на болезненный тазобедренный сустав. При этом типе пациент укорачивает время переноса веса тела на пораженном суставе, как бы перепрыгивая через пораженную сторону, чтобы избежать болезненного сокращения отводящих мышц; Второй тип - походка Тренделенбурга («хромота абдукторов») указывает на слабость отводящих мышц пораженной стороны. Во время ходьбы при переносе тела на пораженную сторону противоположная сторона таза опускается вниз, и тело перекашивается в непораженную сторону. При двустороннем поражении такая походка напоминает утиную [45,46,48,49,50].
• Обследование больного в горизонтальном положении (лежа) рекомендовано выполнять при расположении обеих передних верхних остей на одном уровне, параллельном положении ног [45,46,48,49].
Уровень убедительности рекомендаций с (уровень достоверности доказательств - 2).
• Рекомендовано обратить внимание на наличие деформации в области тазобедренного сустава: фиксированная сгибательная контрактура, наружная ротация или приводящая контрактура [ 45,47,49].
Уровень убедительности рекомендаций с (уровень достоверности доказательств - 2).
Комментарии. Фиксированная сгибательная контрактура, наружная ротация или приводящая контрактура, часто развиваются последовательно, по мере прогрессирования заболевания тазобедренного сустава. При выраженной сгибательной контрактуре больной не может полностью выпрямить ногу, пока не сядет на кушетку. При фиксированной приводящей контрактуре пораженная конечность может перекрещивать здоровую ногу; любая попытка отвести бедро сопровождается болью и приводит к перекосу таза.
• Для определения фиксированной сгибательной контрактуры рекомендовано выполнять тест Томаса [45,46,47].
Уровень убедительности рекомендаций с (уровень достоверности доказательств - 2).
Комментарии. Ограничение сгибания в тазобедренном суставе может компенсироваться усилением пояснично-крестцового лордоза, который маскирует фиксированную сгибательную контрактуру. Если эта контрактура четко не определяется, то можно использовать тест Томаса. При выполнении этого теста поясничный лордоз устраняют за счет сгибания второй ноги в тазобедренном суставе до угла 90°( положение позвоночника контролируется подкладыванием руки под спину), в таком положении и производится оценка положения исследуемой ноги. При наличии сгибательной контрактуры в тазобедренном суставе с одной стороны другая конечность будет сгибаться в коленном суставе, а бедро - приподниматься над поверхностью стола [45,47,49].
• Рекомендовано для диагностики отводящей контрактуры применять Ober-test. [48,49,50].
Уровень убедительности рекомендаций с (уровень достоверности доказательств - 2) Комментарии: Обер-тест считается положительным при непроизвольном удержании пораженной нижней конечности в отведении при положении пациента на противоположном боку [48,49,50].
• Рекомендовано установить разницу длины конечностей, которая выявляется при асимметричном положении надколенников и пяток, путем определения истинной (анатомической) длины и относительной длины ноги [45,46].
Уровень убедительности рекомендаций с (уровень достоверности доказательств - 2).
Комментарии. Истинную (анатомическую) длину ноги, вычисляют суммой расстояний от вершины большого вертела до суставной щели коленного сустава (длина бедра) и от суставной щели коленного сустава до верхушки наружной лодыжки (длина голени). Если одна нога согнута или ротирована кнаружи, то прежде чем начать измерение, рекомендовано придать второй ноге такое же положение; относительную длину ноги определяют измеряя расстояние по прямой от передне-верхней ости подвздошной кости до верхушки внутренней лодыжки (разница в длине чаще всего обусловлена патологией тазобедренного сустава) или расстоянием от фиксированной точки на туловище (конец грудины, пупок) до стопы (разница в результатах измерения может быть обусловлена перекосом таза - кажущееся укорочение) [45,46].
• Рекомендовано при выраженном коксартрозе у пациентов отмечать положение конечности ввиде сгибания, приведения и наружной ротации в больном суставе [45,46,48].
Уровень убедительности рекомендаций с (уровень достоверности доказательств - 2).
• В положении больного на спине рекомендовано пальпировать переднюю поверхность тазобедренного сустава, который проецируется кнаружи от пульсации бедренной артерии и ниже пупартовой складки. Болезненность в этом месте может означать наличие синовита тазобедренного сустава [ 45,46,49].
Уровень убедительности рекомендаций с (уровень достоверности доказательств - 2).
• Рекомендовано движения в тазобедренном суставе, за исключением разгибания, исследовать в положении больного на спине [ 45,46,49,50].
Уровень убедительности рекомендаций с (уровень достоверности доказательств - 2).
Комментарии. Сгибание (около 120°) исследуют при согнутом колене, чтобы расслабить мышцы задней группы. Для оценки амплитуды отведения (около 45°) и приведения (около 30°) ноги пациента должны быть вытянуты, а таз - располагаться ровно на кушетке. Берут голень одной рукой и отводят ногу в сторону при стабилизации таза другой рукой. Фиксация таза рукой необходима для того, чтобы определить, когда заканчивается отведение непосредственно в тазобедренном суставе и продолжается за счет движений вместе с тазом. Внутреннюю и наружную ротацию (около 45° каждая) проверяют при согнутом коленном и тазобедренном суставах до угла 90°. При заболеваниях тазобедренного сустава, прежде всего страдает ротация; ее также можно оценить при полностью разогнутой ноге [45,46,49,50].
• Рекомендовано для оценки амплитуды разгибания (около 15°) положить больного на живот, одной рукой обездвижить таз давлением вниз, а другой - выполнить разгибание в тазобедренном суставе [45,46,48,51].
Уровень убедительности рекомендаций с (уровень достоверности доказательств - 2).
• Рекомендовано для дифференциальной диагностики болевого синдрома в области тазобедренного сустава выполнять тест Patrick/FABER [46,48,49].
Уровень убедительности рекомендаций с (уровень достоверности доказательств - 2).
Комментарии. Тест Patrick/FABER (аббревиатура от англ. flexion, abduction, external rotation). В случае невозможности из-за боли в паху зафиксировать нижнюю конечность, ротированную кнаружи, согнутую в колене с положением стопы на противоположном колене, он считается положительным и свидетельствует о внутрисуставной патологии [46,48,49].
• В заключении осмотра рекомендовано врачу оценить периферическое кровоснабжение и иннервацию конечности [45,46,47,48].
Уровень убедительности рекомендаций с (уровень достоверности доказательств - 2).
Комментарии. Все полученные данные клинического обследования больного целесообразно занести в специальную карту, что позволит сравнить результаты после проведенного лечения [49].
Уровень убедительности рекомендаций А (уровень достоверности доказательств - 1).
Комментарии. На сегодняшний день не выявлено каких-либо специфических лабораторных маркеров, позволяющих поставить диагноз коксартроз, таким образом, данные анализы назначаются только с целью оценки состояния внутренних органов и систем пациента [48,49,50,52].
Уровень убедительности рекомендаций В (уровень достоверности доказательств - 2).
Комментарии. При рентгенологическом обследовании оценивают:
1)Рентгенологическая характеристика вертлужной впадины.
2) Рентгенологическая характеристика проксимального отдела бедренной кости.
3) Рентгенологические признаки соотношения вертлужной впадины и головки бедренной кости - а) угол Виберга; б) линия Шентона; в) угол вертикального соответствия; г) степень покрытия головки бедренной кости.
Линия Шентона - линия, проводимая по внутреннему краю шейки бедренной кости к верхнему краю запирательного отверстия, дугообразна.
Угол Виберга - показывает степень погружения головки в вертлужную впадину. В норме у взрослых угол Wiberg находится в пределах от 26° до 35°. Он рассчитывается путем измерения угла между двумя линиями: (1) линия, проходящяя через центр головки бедренной кости, перпендикулярная к поперечной оси таза, и (2) линия, проходящяя через центр головки бедренной кости, проходящей через наиболее верхнелатеральную точку склерозированной несущей зоны вертлужной впадины.
Угол Вертикального соответствия - образуется между линиями, соединяющими края вертлужной впадины и центр головки бедренной кости с серединой шейки бедренной кости; величина угла составляет от 70° до 90°.
Степень покрытия головки бедренной кости - отношение между поперечным размером головки бедренной кости и расстоянием от внутреннего края головки бедра до наружного края вертлужной впадины.
Рентгенологическая характеристика вертлужной впадины на начальных стадиях заболевания как правило нормопластична, имеет правильную форму, нормальную антеверсию. С прогрессированием артроза ее глубина может увеличиваться за счет краевых разрастаний. Также может определяться снижение качества костной ткани.
На начальных стадиях заболевания центр ротации не смещен. С прогрессированием заболевания может нарастать латерализация за счет формирования центрального остеофита, в верхних отделах формируется кисты [49,50,51].
Рентгенологическая характеристика бедренной кости имеет признаки нормоплазии с постепенно сужающимся или прямым бедренным каналом, нормальной антеверсей и длиной шейки бедра, нормальным расположением большого вертела, при этом головка бедренной кости нормальной формы и размеров. На поздних стадиях заболевания может увеличиваться за счет краевых остеофитов. С прогрессированием заболевания в головке бедренной кости определяется кистовидная перестройка [48,49,51]. На первой стадии заболевания увеличивается склероз головки и вертлужной впадины, небольшое сужение суставной щели, и небольшие заострения краев суставной щели. В последствие неблагоприятное, с точки зрения биомеханики, распределение нагрузок в суставе обусловленное формированием остеофитов вызывает постоянное смещение головки латерально, что приводит к избыточному давлению на ограниченный участок вертлужной впадины и головки бедренной кости. В результате этого, с одной стороны, происходит развитие кист на месте концентрации напряжения (как правило, это симметричные участки в головке и крыше вертлужной впадины), с другой - развиваются оссификаты на месте постоянного напряжения капсулы сустава - в области прикрепления хрящевой губы к краю вертлужной впадины и нижнего отдела головки бедренной кости и вертлужной впадины [48,49,51].
На рентгенограммах оценивается целостность костей таза, лонного и крестцово-подвздошных сочленений, взаимоотношения в них, степень смещения отломков, наличие вывиха бедра, наличие выраженности деформации тазового кольца, дегенеративно-дистрофические изменения тазобедренного сустава поврежденной конечности. С целью точной оценки характера последствий перелома и адекватного предоперационного планирования выполняется обзорная рентгенография таза с захватом обоих тазобедренных суставов, а также передне-задняя и боковая проекция пораженного сустава. При необходимости назначается компьютерная томография (КТ) поврежденного сустава. Только рентгенологическая картина (при необходимости с КТ исследованием), позволяет выявить характер повреждения сустава и поставить окончательный диагноз.
Для оценки результатов тотального эндопротезирования тазобедренного сустава используются следующие критерии: положение вертлужного компонента - анатомическое положение или смещение центра ротации в краниальном направлении, наклон вертлужного компонента, миграция, тип фиксации.
• Рекомендована компьютерная томография с целью уточнения характера перелома вертлужной впадины, выявление, либо исключение, нестабильности тазового кольца, оценки степени смещения костных отломков и головки бедренной кости (вывих или подвывих) [19,24,49].
Уровень убедительности рекомендаций В (уровень достоверности доказательств - 2).
Комментарии. Для более точной оценки характера повреждении тазового кольца и вертлужной впадины, а также с целью предоперационного планирования необходимо выполнять многоплоскостную реконструкцию таза.
Во фронтальной плоскости проводится оценка вертикального смещения отломков или головки бедренной кости, по изображениям сагиттальной плоскости - даётся оценка передне-заднего смещения [19,24,49].
Уровень убедительности рекомендаций в (уровень достоверности доказательств - 2).
2,1 Жалобы и анамнез.
• При обследовании пациента с подозрением на посттравматический коксартроз.Рекомендован тщательный сбор анамнеза и проведение клинического осмотра [45,46,47].
Уровень убедительности рекомендаций D (уровень достоверности доказательств - 3).
Комментарии. Жалобы у больных с посттравматической патологией тазобедренного сустава напрямую зависят от стадии артроза и проявляются чаще усталостью в ноге, чувством неустойчивости тазобедренного сустава и нижней конечности после длительной ходьбы, дискомфортом в тазобедренном суставе, хромотой, укорочением конечности, болевым синдромом, который усиливается при нагрузке или движении, локализуется, прежде всего, в паховой области. Боль может иррадиировать по передней и боковой поверхностям бедра, редко - в ягодичную область, в переднюю часть коленного сустава и по передней поверхности голени до голеностопного сустава. Боль в ягодичной области обычно связана с патологией позвоночника или изменениями в мышцах. Возникает тугоподвижность, контрактура конечности (на поздних стадиях), функциональные нарушения, что приводит к снижению самообслуживания, продолжительности ходьбы [45,46,49].
2,2 Физикальное обследование.
• Рекомендовано функцию сустава оценивать по степени ежедневной активности и походке [40,41,42,44].Уровень убедительности рекомендаций с (уровень достоверности доказательств - 2).
Комментарии. В понятие ежедневной активности необходимо включить возможность подъема по лестнице и пользования общественным транспортом, свободного передвижения, использование дополнительной опоры при ходьбе, возможность надевания носков и ботинок. При оценке походки следует обратить внимание на степень опоры пациента на ногу, наличие хромоты, расстояние, которое может пройти больной. Кроме того, необходимо обратить особое внимание на выражение лица пациента и оценить степень дискомфорта, который он может испытывать [40,41,42,43,44].
• Рекомендовано обследование пациента проводить в вертикальном и горизонтальном положениях, а также во время ходьбы [45,46,48,49].
Уровень убедительности рекомендаций с (уровень достоверности доказательств - 2).
• При обследовании в вертикальном положении рекомендовано обращать внимание на наклон таза, ротационную деформацию, подчеркнутый поясничный лордоз, атрофию мышц, проводить тест Тренделенбурга [ 45,46,47,49].
Уровень убедительности рекомендаций с (уровень достоверности доказательств - 2).
Комментарии. Причиной наклона таза может быть поражение тазобедренного сустава с развитием приводящей или отводящей контрактуры, укорочение конечности или первичный сколиоз. Необходимо определять ротационную деформацию конечности по смещению надколенника и отклонению стопы. Причиной поясничного лордоза может быть фиксированная сгибательная контрактура одного или обоих тазобедренных суставов. Обращают внимание на атрофию мышц, которая первична при поражении мышц или неврологическом заболевании, вторична при поражении тазобедренного сустава (вследствие гиподинамии конечности). Измеряется сантиметровой лентой на трех уровнях бедра [45,47,48,49].
Тест Тренделенбурга выявляет слабость отводящих мышц тазобедренного сустава (средней и малой ягодичной). Для выполнения теста пациента просят поднять одну ногу от пола. В норме для удержания равновесия отводящие мышцы стороны, несущей массу тела, сокращаются и приподнимают противоположную сторону. Если абдукторы слабые, таз может «заваливаться» на противоположной стороне и больной теряет равновесие. Наиболее частыми причинами положительного теста Тренделенбурга является слабость отводящих мышц при заболеваниях тазобедренного сустава [45,46,47,49].
Для оценки патологического передвижения пациента существует два типа неспецифических нарушений походки: анталгическая, которая обычно указывает на болезненный тазобедренный сустав. При этом типе пациент укорачивает время переноса веса тела на пораженном суставе, как бы перепрыгивая через пораженную сторону, чтобы избежать болезненного сокращения отводящих мышц; Второй тип - походка Тренделенбурга («хромота абдукторов») указывает на слабость отводящих мышц пораженной стороны. Во время ходьбы при переносе тела на пораженную сторону противоположная сторона таза опускается вниз, и тело перекашивается в непораженную сторону. При двустороннем поражении такая походка напоминает утиную [45,46,48,49,50].
• Обследование больного в горизонтальном положении (лежа) рекомендовано выполнять при расположении обеих передних верхних остей на одном уровне, параллельном положении ног [45,46,48,49].
Уровень убедительности рекомендаций с (уровень достоверности доказательств - 2).
• Рекомендовано обратить внимание на наличие деформации в области тазобедренного сустава: фиксированная сгибательная контрактура, наружная ротация или приводящая контрактура [ 45,47,49].
Уровень убедительности рекомендаций с (уровень достоверности доказательств - 2).
Комментарии. Фиксированная сгибательная контрактура, наружная ротация или приводящая контрактура, часто развиваются последовательно, по мере прогрессирования заболевания тазобедренного сустава. При выраженной сгибательной контрактуре больной не может полностью выпрямить ногу, пока не сядет на кушетку. При фиксированной приводящей контрактуре пораженная конечность может перекрещивать здоровую ногу; любая попытка отвести бедро сопровождается болью и приводит к перекосу таза.
• Для определения фиксированной сгибательной контрактуры рекомендовано выполнять тест Томаса [45,46,47].
Уровень убедительности рекомендаций с (уровень достоверности доказательств - 2).
Комментарии. Ограничение сгибания в тазобедренном суставе может компенсироваться усилением пояснично-крестцового лордоза, который маскирует фиксированную сгибательную контрактуру. Если эта контрактура четко не определяется, то можно использовать тест Томаса. При выполнении этого теста поясничный лордоз устраняют за счет сгибания второй ноги в тазобедренном суставе до угла 90°( положение позвоночника контролируется подкладыванием руки под спину), в таком положении и производится оценка положения исследуемой ноги. При наличии сгибательной контрактуры в тазобедренном суставе с одной стороны другая конечность будет сгибаться в коленном суставе, а бедро - приподниматься над поверхностью стола [45,47,49].
• Рекомендовано для диагностики отводящей контрактуры применять Ober-test. [48,49,50].
Уровень убедительности рекомендаций с (уровень достоверности доказательств - 2) Комментарии: Обер-тест считается положительным при непроизвольном удержании пораженной нижней конечности в отведении при положении пациента на противоположном боку [48,49,50].
• Рекомендовано установить разницу длины конечностей, которая выявляется при асимметричном положении надколенников и пяток, путем определения истинной (анатомической) длины и относительной длины ноги [45,46].
Уровень убедительности рекомендаций с (уровень достоверности доказательств - 2).
Комментарии. Истинную (анатомическую) длину ноги, вычисляют суммой расстояний от вершины большого вертела до суставной щели коленного сустава (длина бедра) и от суставной щели коленного сустава до верхушки наружной лодыжки (длина голени). Если одна нога согнута или ротирована кнаружи, то прежде чем начать измерение, рекомендовано придать второй ноге такое же положение; относительную длину ноги определяют измеряя расстояние по прямой от передне-верхней ости подвздошной кости до верхушки внутренней лодыжки (разница в длине чаще всего обусловлена патологией тазобедренного сустава) или расстоянием от фиксированной точки на туловище (конец грудины, пупок) до стопы (разница в результатах измерения может быть обусловлена перекосом таза - кажущееся укорочение) [45,46].
• Рекомендовано при выраженном коксартрозе у пациентов отмечать положение конечности ввиде сгибания, приведения и наружной ротации в больном суставе [45,46,48].
Уровень убедительности рекомендаций с (уровень достоверности доказательств - 2).
• В положении больного на спине рекомендовано пальпировать переднюю поверхность тазобедренного сустава, который проецируется кнаружи от пульсации бедренной артерии и ниже пупартовой складки. Болезненность в этом месте может означать наличие синовита тазобедренного сустава [ 45,46,49].
Уровень убедительности рекомендаций с (уровень достоверности доказательств - 2).
• Рекомендовано движения в тазобедренном суставе, за исключением разгибания, исследовать в положении больного на спине [ 45,46,49,50].
Уровень убедительности рекомендаций с (уровень достоверности доказательств - 2).
Комментарии. Сгибание (около 120°) исследуют при согнутом колене, чтобы расслабить мышцы задней группы. Для оценки амплитуды отведения (около 45°) и приведения (около 30°) ноги пациента должны быть вытянуты, а таз - располагаться ровно на кушетке. Берут голень одной рукой и отводят ногу в сторону при стабилизации таза другой рукой. Фиксация таза рукой необходима для того, чтобы определить, когда заканчивается отведение непосредственно в тазобедренном суставе и продолжается за счет движений вместе с тазом. Внутреннюю и наружную ротацию (около 45° каждая) проверяют при согнутом коленном и тазобедренном суставах до угла 90°. При заболеваниях тазобедренного сустава, прежде всего страдает ротация; ее также можно оценить при полностью разогнутой ноге [45,46,49,50].
• Рекомендовано для оценки амплитуды разгибания (около 15°) положить больного на живот, одной рукой обездвижить таз давлением вниз, а другой - выполнить разгибание в тазобедренном суставе [45,46,48,51].
Уровень убедительности рекомендаций с (уровень достоверности доказательств - 2).
• Рекомендовано для дифференциальной диагностики болевого синдрома в области тазобедренного сустава выполнять тест Patrick/FABER [46,48,49].
Уровень убедительности рекомендаций с (уровень достоверности доказательств - 2).
Комментарии. Тест Patrick/FABER (аббревиатура от англ. flexion, abduction, external rotation). В случае невозможности из-за боли в паху зафиксировать нижнюю конечность, ротированную кнаружи, согнутую в колене с положением стопы на противоположном колене, он считается положительным и свидетельствует о внутрисуставной патологии [46,48,49].
• В заключении осмотра рекомендовано врачу оценить периферическое кровоснабжение и иннервацию конечности [45,46,47,48].
Уровень убедительности рекомендаций с (уровень достоверности доказательств - 2).
Комментарии. Все полученные данные клинического обследования больного целесообразно занести в специальную карту, что позволит сравнить результаты после проведенного лечения [49].
2,3 Лабораторная диагностика.
• Рекомендовано выполнить стандартный комплекс лабораторных исследований: клинический анализ крови с лейкоформулой и СОЭ; биохимический анализы крови (общий белок, глюкоза, креатинин, общий билирубин, трансферазы, С- реактивный белок), коагулограмма, маркеры гепатитов В и С, анализ крови на реакцию Вассермана, определение группы крови и резус фактора пациента, общий анализ мочи, анализ кала на яйца глистов, кишечные патогенные протозоонозы [48,49,50,52].Уровень убедительности рекомендаций А (уровень достоверности доказательств - 1).
Комментарии. На сегодняшний день не выявлено каких-либо специфических лабораторных маркеров, позволяющих поставить диагноз коксартроз, таким образом, данные анализы назначаются только с целью оценки состояния внутренних органов и систем пациента [48,49,50,52].
2,4 Инструментальная диагностика.
• Рекомендована рентгенография тазобедренного сустава как наиболее простой и традиционный метод обследования больных [19,49,50,51].Уровень убедительности рекомендаций В (уровень достоверности доказательств - 2).
Комментарии. При рентгенологическом обследовании оценивают:
1)Рентгенологическая характеристика вертлужной впадины.
2) Рентгенологическая характеристика проксимального отдела бедренной кости.
3) Рентгенологические признаки соотношения вертлужной впадины и головки бедренной кости - а) угол Виберга; б) линия Шентона; в) угол вертикального соответствия; г) степень покрытия головки бедренной кости.
Линия Шентона - линия, проводимая по внутреннему краю шейки бедренной кости к верхнему краю запирательного отверстия, дугообразна.
Угол Виберга - показывает степень погружения головки в вертлужную впадину. В норме у взрослых угол Wiberg находится в пределах от 26° до 35°. Он рассчитывается путем измерения угла между двумя линиями: (1) линия, проходящяя через центр головки бедренной кости, перпендикулярная к поперечной оси таза, и (2) линия, проходящяя через центр головки бедренной кости, проходящей через наиболее верхнелатеральную точку склерозированной несущей зоны вертлужной впадины.
Угол Вертикального соответствия - образуется между линиями, соединяющими края вертлужной впадины и центр головки бедренной кости с серединой шейки бедренной кости; величина угла составляет от 70° до 90°.
Степень покрытия головки бедренной кости - отношение между поперечным размером головки бедренной кости и расстоянием от внутреннего края головки бедра до наружного края вертлужной впадины.
Рентгенологическая характеристика вертлужной впадины на начальных стадиях заболевания как правило нормопластична, имеет правильную форму, нормальную антеверсию. С прогрессированием артроза ее глубина может увеличиваться за счет краевых разрастаний. Также может определяться снижение качества костной ткани.
На начальных стадиях заболевания центр ротации не смещен. С прогрессированием заболевания может нарастать латерализация за счет формирования центрального остеофита, в верхних отделах формируется кисты [49,50,51].
Рентгенологическая характеристика бедренной кости имеет признаки нормоплазии с постепенно сужающимся или прямым бедренным каналом, нормальной антеверсей и длиной шейки бедра, нормальным расположением большого вертела, при этом головка бедренной кости нормальной формы и размеров. На поздних стадиях заболевания может увеличиваться за счет краевых остеофитов. С прогрессированием заболевания в головке бедренной кости определяется кистовидная перестройка [48,49,51]. На первой стадии заболевания увеличивается склероз головки и вертлужной впадины, небольшое сужение суставной щели, и небольшие заострения краев суставной щели. В последствие неблагоприятное, с точки зрения биомеханики, распределение нагрузок в суставе обусловленное формированием остеофитов вызывает постоянное смещение головки латерально, что приводит к избыточному давлению на ограниченный участок вертлужной впадины и головки бедренной кости. В результате этого, с одной стороны, происходит развитие кист на месте концентрации напряжения (как правило, это симметричные участки в головке и крыше вертлужной впадины), с другой - развиваются оссификаты на месте постоянного напряжения капсулы сустава - в области прикрепления хрящевой губы к краю вертлужной впадины и нижнего отдела головки бедренной кости и вертлужной впадины [48,49,51].
На рентгенограммах оценивается целостность костей таза, лонного и крестцово-подвздошных сочленений, взаимоотношения в них, степень смещения отломков, наличие вывиха бедра, наличие выраженности деформации тазового кольца, дегенеративно-дистрофические изменения тазобедренного сустава поврежденной конечности. С целью точной оценки характера последствий перелома и адекватного предоперационного планирования выполняется обзорная рентгенография таза с захватом обоих тазобедренных суставов, а также передне-задняя и боковая проекция пораженного сустава. При необходимости назначается компьютерная томография (КТ) поврежденного сустава. Только рентгенологическая картина (при необходимости с КТ исследованием), позволяет выявить характер повреждения сустава и поставить окончательный диагноз.
Для оценки результатов тотального эндопротезирования тазобедренного сустава используются следующие критерии: положение вертлужного компонента - анатомическое положение или смещение центра ротации в краниальном направлении, наклон вертлужного компонента, миграция, тип фиксации.
• Рекомендована компьютерная томография с целью уточнения характера перелома вертлужной впадины, выявление, либо исключение, нестабильности тазового кольца, оценки степени смещения костных отломков и головки бедренной кости (вывих или подвывих) [19,24,49].
Уровень убедительности рекомендаций В (уровень достоверности доказательств - 2).
Комментарии. Для более точной оценки характера повреждении тазового кольца и вертлужной впадины, а также с целью предоперационного планирования необходимо выполнять многоплоскостную реконструкцию таза.
Во фронтальной плоскости проводится оценка вертикального смещения отломков или головки бедренной кости, по изображениям сагиттальной плоскости - даётся оценка передне-заднего смещения [19,24,49].
2,5 Иная диагностика.
• Рекомендовано при наличии в области тазобедренного сустава металлоконструкций, ультразвуковое исследование (УЗИ), диагностическая пункция тазобедренного сустава, бактериоскопическое и бактериологическое исследование пунктата [29,45,48].Уровень убедительности рекомендаций в (уровень достоверности доказательств - 2).
|
|
Лечение
Варианты лечения включают консервативные и хирургические методы, выбор которых зависит от выраженности клинических проявлений, стадии процесса [49].
• Неоперативное лечение рекомендованопри I-II стадии (по Н.С. Косинской), в то время как хирургическое - при III стадии или случаях неэффективности консервативной терапии больных с 2 стадией процесса [30,33,49].
Уровень убедительности рекомендаций в (уровень достоверности доказательств - 2).
Комментарии. В некоторых случаях вариант и объем лечения может определятся не только стадией процесса, но и возрастом пациента, распространённостью (одно - или двусторонность) поражения, разностью длины нижних конечностей, биомеханическими взаимоотношениями элементов сустава, недостаточностью крыши вертлужной впадины [30,33].
Основные цели лечения коксартроза заключаются в снижении боли, снижении тугоподвижности, функциональных ограничений, выравнивание длины конечности [24,30,33,53].
• Рекомендовано снижать выраженность болевого синдрома, уменьшить тугоподвижность в нижней конечности [24,30,33,53].
Уровень убедительности рекомендаций D (уровень достоверности доказательств - 3-4).
Фармакологическая (медикаментозная) терапия.
• Рекомендовано применение нестероидных противовоспалительных средств (НПВС) в сочетании со спазмолитиками, хондропротекторами, препаратами гиалуроновой кислоты, различными биогенными стимуляторами, а также внутрисуставным введением глюкокортикостероидов в случае выраженного хронического воспаления в суставе и окружающих его тканях [30,34,37].
Уровень убедительности рекомендаций В (уровень достоверности доказательств -2).
Немедикаментозная терапия.
• Рекомендован широкий спектр различных процедур ввиде лечебной физкультуры, физиотерапии (УВЧ-терапия, электрофорез новокаина, фонофорез кортикостероидов, лазер, ударно-волновая терапия ), массажа, тепловых процедур (парафин, озокерит), мазевых аппликации противовоспалительных средств, компрессов, гидропроцедур [30,33,49].
Уровень убедительности рекомендаций с (уровень достоверности доказательств - 2).
Комментарии. Сочетание нескольких методов лечебного воздействия или комплексная консервативная терапия позволяет более эффективно улучшить кровоснабжение сустава и околосуставных тканей, снизить или устранить боли, восстановить достаточную подвижность сустава. [30,33,49].
• Рекомендовано при 1 типе повреждений вертлужной впадины имплантировать вертлужные компоненты бесцементной фиксации [19,24,49].
Уровень убедительности рекомендаций с (уровень достоверности доказательств - 2).
Комментарии. Преимущества перед имплантатами цементной фиксации - вторичная биологическая фиксация протеза, неограниченные возможности применения костной пластики, отсутствие необходимости полного покрытия костью, благоприятными перспективами имплантации больным молодого возраста. Операция у этой группы больных проходит по типу стандартной артропластики, отличительной особенностью является возможное смещение центра ротации сустава вверх до 20 незначительное (до 15-20%) недопокрытие чашки эндопротеза, замещение небольших дефектов костной ткани костной стружкой [19,24,49].
• Рекомендовано при 2 типе повреждений применять имплантацию вертлужного компонента бесцементной фиксации выше центра ротации или в анатомическое положение [19,24,49].
Уровень убедительности рекомендаций с (уровень достоверности доказательств - 2).
Комментарии. Имплантация компонента выше центра ротации возможен при относительно небольших дефектах заднего отдела вертлужной впадины. Обработка впадины начинается с фрез малого диаметра в сохранившимся костном массиве, по достижении хорошего покрытия фрезы (не менее 70%), устанавливается вертлужный компонент с дополнительной фиксацией винтами. Как правило, устанавливаются чашки малых размеров (46-50 мм). При выборе установки искусственной впадины в анатомическое положение требуется выполнение костной пластики дефекта задневерхнего отдела вертлужной впадины массивным ауто- или аллотрансплантатом из головки бедренной кости [19,24,49].
Предпочтение отдается вертлужным компонентам бесцементной фиксации, а в случае, когда их имплантация невозможна, опорным кольцам типа Muller’a или вursh-Schneider’a. При наличии большого дефицита покрытия ацетабулярного компонента (более 35-40%) в дефект после соответствующего моделирования помещается резецированная головка и фиксируется двумя спонгиозными винтами. После этого продолжается обработка вертлужной впадины фрезами до создания единого костного ложа для чашки. Плотная посадка вертлужного компонента достигается разницей диаметра последней фрезы и размера самой чашки в 2-3 В обязательном порядке осуществляется её дополнительная фиксация спонгиозными винтами [24,49].
• Рекомендовавно при 3 типе повреждений вертлужной впадины эндопротезирование с имплантацией антипротрузионного кольца вurch-Shneider’a с аутопластикой костного дефекта, реже - укрепляющие кольца Muller’a. [19,24,49].
Уровень убедительности рекомендаций с (уровень достоверности доказательств - 2).
Комментарии. В случаях, когда характер посттравматических изменений позволяет, используют чашки с пористым покрытием, установленные в сохранившийся костный массив (выше анатомического центра ротации) или в анатомическое положение с костной пластикой задне-верхнего сектора ауто - /аллотрансплантатом из головки бедренной кости. При больших размерах дефекта альтернативой костного трансплантата, можно использовать аугменты из тантала [49].
• Рекомендовано при протрузии головки бедренной кости центральный дефект вертлужной впадины восполнять аутологичной костной стружкой. [18,19,21].
Уровень убедительности рекомендаций С (уровень достоверности доказательств - 2).
• Неоперативное лечение рекомендованопри I-II стадии (по Н.С. Косинской), в то время как хирургическое - при III стадии или случаях неэффективности консервативной терапии больных с 2 стадией процесса [30,33,49].
Уровень убедительности рекомендаций в (уровень достоверности доказательств - 2).
Комментарии. В некоторых случаях вариант и объем лечения может определятся не только стадией процесса, но и возрастом пациента, распространённостью (одно - или двусторонность) поражения, разностью длины нижних конечностей, биомеханическими взаимоотношениями элементов сустава, недостаточностью крыши вертлужной впадины [30,33].
Основные цели лечения коксартроза заключаются в снижении боли, снижении тугоподвижности, функциональных ограничений, выравнивание длины конечности [24,30,33,53].
3,1 Консервативное лечение.
Неоперативное лечение складывается из немедикаментозных и фармакологических методов воздействия [35,36,37].• Рекомендовано снижать выраженность болевого синдрома, уменьшить тугоподвижность в нижней конечности [24,30,33,53].
Уровень убедительности рекомендаций D (уровень достоверности доказательств - 3-4).
Фармакологическая (медикаментозная) терапия.
• Рекомендовано применение нестероидных противовоспалительных средств (НПВС) в сочетании со спазмолитиками, хондропротекторами, препаратами гиалуроновой кислоты, различными биогенными стимуляторами, а также внутрисуставным введением глюкокортикостероидов в случае выраженного хронического воспаления в суставе и окружающих его тканях [30,34,37].
Уровень убедительности рекомендаций В (уровень достоверности доказательств -2).
Немедикаментозная терапия.
• Рекомендован широкий спектр различных процедур ввиде лечебной физкультуры, физиотерапии (УВЧ-терапия, электрофорез новокаина, фонофорез кортикостероидов, лазер, ударно-волновая терапия ), массажа, тепловых процедур (парафин, озокерит), мазевых аппликации противовоспалительных средств, компрессов, гидропроцедур [30,33,49].
Уровень убедительности рекомендаций с (уровень достоверности доказательств - 2).
Комментарии. Сочетание нескольких методов лечебного воздействия или комплексная консервативная терапия позволяет более эффективно улучшить кровоснабжение сустава и околосуставных тканей, снизить или устранить боли, восстановить достаточную подвижность сустава. [30,33,49].
3,2 Хирургическое лечение.
В зависимости от степени повреждения, наличия костных дефектов вертлужной впадины определяется тактика хирургического вмешательства и выбор определённых конструкций и имплантов [24,33,35].• Рекомендовано при 1 типе повреждений вертлужной впадины имплантировать вертлужные компоненты бесцементной фиксации [19,24,49].
Уровень убедительности рекомендаций с (уровень достоверности доказательств - 2).
Комментарии. Преимущества перед имплантатами цементной фиксации - вторичная биологическая фиксация протеза, неограниченные возможности применения костной пластики, отсутствие необходимости полного покрытия костью, благоприятными перспективами имплантации больным молодого возраста. Операция у этой группы больных проходит по типу стандартной артропластики, отличительной особенностью является возможное смещение центра ротации сустава вверх до 20 незначительное (до 15-20%) недопокрытие чашки эндопротеза, замещение небольших дефектов костной ткани костной стружкой [19,24,49].
• Рекомендовано при 2 типе повреждений применять имплантацию вертлужного компонента бесцементной фиксации выше центра ротации или в анатомическое положение [19,24,49].
Уровень убедительности рекомендаций с (уровень достоверности доказательств - 2).
Комментарии. Имплантация компонента выше центра ротации возможен при относительно небольших дефектах заднего отдела вертлужной впадины. Обработка впадины начинается с фрез малого диаметра в сохранившимся костном массиве, по достижении хорошего покрытия фрезы (не менее 70%), устанавливается вертлужный компонент с дополнительной фиксацией винтами. Как правило, устанавливаются чашки малых размеров (46-50 мм). При выборе установки искусственной впадины в анатомическое положение требуется выполнение костной пластики дефекта задневерхнего отдела вертлужной впадины массивным ауто- или аллотрансплантатом из головки бедренной кости [19,24,49].
Предпочтение отдается вертлужным компонентам бесцементной фиксации, а в случае, когда их имплантация невозможна, опорным кольцам типа Muller’a или вursh-Schneider’a. При наличии большого дефицита покрытия ацетабулярного компонента (более 35-40%) в дефект после соответствующего моделирования помещается резецированная головка и фиксируется двумя спонгиозными винтами. После этого продолжается обработка вертлужной впадины фрезами до создания единого костного ложа для чашки. Плотная посадка вертлужного компонента достигается разницей диаметра последней фрезы и размера самой чашки в 2-3 В обязательном порядке осуществляется её дополнительная фиксация спонгиозными винтами [24,49].
• Рекомендовавно при 3 типе повреждений вертлужной впадины эндопротезирование с имплантацией антипротрузионного кольца вurch-Shneider’a с аутопластикой костного дефекта, реже - укрепляющие кольца Muller’a. [19,24,49].
Уровень убедительности рекомендаций с (уровень достоверности доказательств - 2).
Комментарии. В случаях, когда характер посттравматических изменений позволяет, используют чашки с пористым покрытием, установленные в сохранившийся костный массив (выше анатомического центра ротации) или в анатомическое положение с костной пластикой задне-верхнего сектора ауто - /аллотрансплантатом из головки бедренной кости. При больших размерах дефекта альтернативой костного трансплантата, можно использовать аугменты из тантала [49].
• Рекомендовано при протрузии головки бедренной кости центральный дефект вертлужной впадины восполнять аутологичной костной стружкой. [18,19,21].
Уровень убедительности рекомендаций С (уровень достоверности доказательств - 2).
4 Реабилитационное лечение.
Целью реабилитации больных после эндопротезирования тазобедренного сустава является полноценное функциональное, социально-бытовое и профессиональное восстановление. Реабилитация включает в себя медицинскую реабилитацию, или восстановительное лечение, социальную реабилитацию, направленную на социально-бытовую адаптацию, и профессиональную реабилитацию, которая состоит из профессиональной ориентации, профессионального образования и профессионально-производственной адаптации [28,29].Реабилитация и амбулаторное лечение
• Рекомендовано лечебно-восстановительный период начинать в стационаре, сразу после оперативного вмешательства и на всём протяжении госпитализации. Продолжать восстановительное лечение рекомендовано в реабилитационных отделениях, а заканчивать - в специализированных лечебницах восстановительного лечения или санаторно-курортных учреждениях [29,49].
Уровень убедительности рекомендаций С (уровень достоверности доказательств - 3).
Комментарии. Весь курс послеоперационного восстановительного лечения состоит из 2 периодов (ранний и поздний послеоперационные периоды), которые подразделяют на 5 двигательных режимов - 1) щадящий с 1-2 до 5-7 дня (острое послеоперационное реактивное воспаление), 2) тонизирующий с 5-7 до 15 дня (заживление послеоперационной раны), 3) ранний восстановительный с 15 дня до 6-8 недель (преобладание процессов резорбции разрушенных костных структур), 4) поздний восстановительный с 6-8 до 10 недель (преобладание процессов регенерации костной ткани), 5) адаптационнный с 10-12 недель (ремоделирование костной ткани).
• Медицинскую реабилитацию больных, особенно пожилого и старческого возраста, рекомендовано начинать в предоперационном периоде для ранней активизации в послеоперационном периоде [28,49].
Уровень убедительности рекомендаций С (уровень достоверности доказательств - 3).
• Рекомендовано полную нагрузку больным разрешать, в среднем, через 2-3 месяца после операции эндопротезирования, в зависимости от степени поражения сустава, методики и особенностей хирургического вмешательства. Основу лечебных мероприятий этого периода восстановительного лечения составляют ЛФК (в том числе в бассейне), занятия на тренажёрах и бальнеотерапевтические процедуры, которые рекомендовано проводить в специализированных центрах или санаторно-курортных учреждениях [29,49].
Уровень убедительности рекомендаций С (уровень достоверности доказательств - 2).
Уровень убедительности рекомендаций С (уровень достоверности доказательств - 3).
Комментарии. Весь курс послеоперационного восстановительного лечения состоит из 2 периодов (ранний и поздний послеоперационные периоды), которые подразделяют на 5 двигательных режимов - 1) щадящий с 1-2 до 5-7 дня (острое послеоперационное реактивное воспаление), 2) тонизирующий с 5-7 до 15 дня (заживление послеоперационной раны), 3) ранний восстановительный с 15 дня до 6-8 недель (преобладание процессов резорбции разрушенных костных структур), 4) поздний восстановительный с 6-8 до 10 недель (преобладание процессов регенерации костной ткани), 5) адаптационнный с 10-12 недель (ремоделирование костной ткани).
• Медицинскую реабилитацию больных, особенно пожилого и старческого возраста, рекомендовано начинать в предоперационном периоде для ранней активизации в послеоперационном периоде [28,49].
Уровень убедительности рекомендаций С (уровень достоверности доказательств - 3).
• Рекомендовано полную нагрузку больным разрешать, в среднем, через 2-3 месяца после операции эндопротезирования, в зависимости от степени поражения сустава, методики и особенностей хирургического вмешательства. Основу лечебных мероприятий этого периода восстановительного лечения составляют ЛФК (в том числе в бассейне), занятия на тренажёрах и бальнеотерапевтические процедуры, которые рекомендовано проводить в специализированных центрах или санаторно-курортных учреждениях [29,49].
Уровень убедительности рекомендаций С (уровень достоверности доказательств - 2).
|
|
Профилактика
• Рекомендуется после окончания лечения динамическое наблюдение травматолога-ортопеда в течение первого года 1 раз в 6 месяцев, затем 1 раз в год, на протяжении 5 лет. [25,26,29,49].
Уровень убедительности рекомендаций в (уровень достоверности доказательств- 2).
Комментарии. Обследование на 1 году диспансерного наблюдения:
1. Обзорная рентгенограмма таза;
2. Рентгенограмма оперированного сустава в 2-х проекциях;
3. Консультация врача лечебной физкультуры и врача физиотерапевта.
Уровень убедительности рекомендаций в (уровень достоверности доказательств- 2).
Комментарии. Обследование на 1 году диспансерного наблюдения:
1. Обзорная рентгенограмма таза;
2. Рентгенограмма оперированного сустава в 2-х проекциях;
3. Консультация врача лечебной физкультуры и врача физиотерапевта.
Критерии оценки качества медицинской помощи
| № | Критерии качества | Уровень достоверности доказательств | Уровень убедительности рекомендаций | |
| Этап постановки диагноза | ||||
| 1 | Выполнен физикальный осмотр | 1b | A | |
| 2 | Выполнена рентгенография таза | 1b | A | |
| 3 | Выполнено КТ тазобедренного сустава | 2 а | В | |
| 4 | Выполнена оценка деформации на основании рентгенограмм в полый рост в положении стоя | 1b | A | |
| 5 | Выполнен общий анализ крови с подсчетом лейкоцитарной формулы, биохимический анализ крови (мочевина, креатинин, общий белок, альбумин, общий билирубин, АЛТ, АСТ, ЛДГ, натрий, калий, хлор), общий анализ мочи | 1b | A | |
| Этап лечения | ||||
| 1 | Выполнено полное купирование болевого синдрома с помощью элементов консервативной терапии на ранних стадиях артроза | 2a | в | |
| 2 | Выполнена стабильная фиксация компонентов эндопротеза с предварительным планированием | 2a | в | |
| 3 | Выполнено восстановление опороспособности тазовых параметров и длины конечности путем эндопротезирования | 1a | A | |
| Этап контроля эффективности лечения | ||||
| 1 | Выполнен ортопедический осмотр и оценка функции сустава. | 1b | A | |
| 2 | Выполнен общий анализ крови, биохимический анализ крови (мочевина, креатинин, общий белок, альбумин, общий билирубин, АЛТ, АСТ, СРБ), общий анализ мочи на сроке 12 суток после операции (третьи сутки после выписки из стационара) | в | 2a | |
| 3 | Выполнена рентгенография тазобедренного сустава в двух проекциях | 1b | A | |
| 4 | Выполнена рентгенография тазобедренного сустава в двух проекциях в сроки 3 и 12 мес. | 1b | A | |
| 5 | Определена оценка функции восстановленного тазобедренного сустава по принятым 100-балльным шкалам | 1b | В | |
| Этап проведения реабилитации | ||||
| 1 | Выполнен курс лечебной физкультуры с курсом обучения биомеханики движения с помощью костылей | 4 | с | |
| 2 | Выполнено назначение физиотерапии для облегчения послеоперационного болевого синдрома и восстановления двигательной активности | 4 | с | |
Список литературы
• Лазарев, А.Ф. Оперативное лечение повреждений таза /А.Ф. Лазарев// Автореферат диссертации доктора медицинских наук Лазарев А.Ф. М. 1992. С. 39. (152).
• Кутепов, С.М. Экспериментально-клиническое обоснование лечения переломов вертлужной впадины аппаратом внешней фиксации /С.М. Кутепов, Стельмах, П. Минеев, Г.А. Шевалиев// Травматология и ортопедия России. 1995. 3. С. 18-20. (151).
• Dakin, G.J. Acetabular Fracture patterns: association with motor vehicle crash information /G.J. Dakin// J. Trauma. 1999. Vol. 47. P. 1063-1071 (247).
• Krause, M. Zir вegudachtung von beckenfraktufogeln /M. Krause// Zbl. - сhirr. 1997 - вd. 102, H.21 - S. 1324-1330 (153).
• Милюков, А.Ю. Современные подходы к лечению пациентов с повреждениями вертлужной впадины /А.Ю. Милюков, А.А. Пронских// Политравма. 2006. 1. С. 38-42 (159).
• Воронович, А.И. Использование хирургического метода лечения переломов вертлужной впадины /А.И. Воронович, А.Э. Мурзич, Талако// Актуальные вопросы клиники, диагностики и лечения. Новые направления в медицине: материалы Всеармейской Международной Конференции. Минск. 2005. С. 72-73 (158).
• Laird, A. Acetabular fractures a 16 year prospective epidemiological study /A. Laird// JBJS. Vol. 87-B. No 7. July. 2005. P. 969-973 ( 53).
8. Letournel, E. Fractures of the acetabulum. A study of a series of 75 cases / E. Letournel// сlin. Orthop. 1994. 305. P. 5-9 (162).
9. Matta, J.M. Fractures of the acetabulum: Accuracy of reduction and clinical results in Patients managed Operatively within three weeks after the injury /J.M. Matta// JBJS. Vol. 78-A. No 11. P. 1632-1645. November. 1996. (33).
10. Weber, M. Total hip arthroplasty after operative treatment of an acetabular fracture /M. Weber, D.J. вerry// JBJS. 1998. Vol. 80-A 6. P. 1295-1305 (1).
11. Шевалиев, Г.А. Обоснование активной хирургической тактики при переломах вертлужной впадины/А.Г. Шевалиев// Автореферат диссертаций кандидата медицинских наук Г.А. Шевалиев. СПБ. 1993. С. 19 (213).
12. Brooker, A.F. Ectopic ossification following total hip replacement, incidence and a method of classification/A.F. вrooker// JBJS. 1973. -Vol. 55A. 8. P. 1629-1632 (103).
13. Ruesch, P.D. Prospective study of surgically treated acetabular fractures/P.D. Ruesch// сlin. Orthop. 1994. 305. P. 38-46 (215).
14. Буачидзе, О.Ш. Переломовывихи в тазобедренном суставе /О.Ш. Буачидзе//М. Моники. 1993. С. 197. (150).
15. Кутепов, С.М. Лечение переломов таза с повреждением вертлужной впадины /С.М. Кутепов// Травматология и Ортопедия Российю - 3. -1995. С. 13-17 (145).
16. Catalano, в. Total hip arthroplasty after acetabular fracture treated initially with open reduction and internal fixation /B. сatalano, с.T. вorn// Operative Techniques in Orthopaedics. 1997. - july. Vol 7. Issue 3. P. 250-255 (5).
17.Tile, M. Fractures of the pelvis and acetabulum /M. Tile// вaltimor: Williams & Wilkins. 2003. P. 826 (157).
18. Giannoudis, P.V. Operative treatment of displaced fractures of the acetabulum /P.V. Giannoudis, W. Grotz// J вone Joint Surg. - вr. 2005. Jan. Vol. -;87(1). P. 2-9. (31).
19. Тихилов, Р.М. Особенности эндопротезирования ТБС после перелома вертлужной впадины/Р.М. Тихилов// Травматология и ортопедия России. 3(37). 2005 (107).
20. Balaberba, с. сementless acetabular reconstraction after acetabular fracture /C. вalaberba, R.A. вerger, с.D. вentley// Jbjs. 2001. Vol. 83. P. 868-876 ( 12).
21. Башуров, З. Лечение больных с переломами вертлужной впадины /З. Башуров, Н.И. Медведева// Л.:Б.и. 1984. С. 14 (171).
22. Мюллер, М.И. Руководство по внутреннему остеосинтезу: методика, рекоменд. Группой АО (Швейцария) /М.И. Мюллер, Е. Алговер// М. Аd Marginem. 1996. С. 750 ( 172).
23. Шаповалов В.М. Закрытые переломы костей. Переломы костей таза /В.М. Шаповалов// Военная травматология и ортопедия, под ред. В.М. Шаповалова - СПБ. 2004. Гл. 6. С. 286-297 (173).
24. Чиладзе И.Т., Эндопротезирование тазобедренного сустава при последствиях переломов вертлужной впадины, / И.Т. Чиладзе// кандидатская диссертация - СПб. 2012 г. Гл. 2 - С 43-44.
25. Белова А.Н. и Щепетова О.Н. Руководство по реабилитации больных с двигательными нарушениями - М., 1998, т. 1. 224 с.
26. Организация восстановительного лечения пострадавших с повреждениями опорно-двигательной системы и их последствиями. Методич. рекоменд. ЛНИИТО им. Р.Р. Вредена - Л., 1985. 29 с.
27. Восстановительное лечение после эндопротезирования тазобедренного сустава - методич. рекоменд. ЛНИИТО им. Р.Р. Вредена - Л., 1980. 22 с.
28. Жирнов В.А., Денисова Л.В. Реабилитация больных после эндопротезирования тазобедренного сустава / Современные проблемы травматологии и ортопедии. Великий Новгород, 2004. - с. 21 - 23.
29. Батышева Т.Т., Скворцов Д.В., Труханов А.И. Современные технологии диагностики и реабилитации в неврологии и ортопедии. М., Медика, 2005. 244 с.
30. NCCCC - National сollaborating сentre for сhronic сonditions. Osteoarthritis: national clinical guideline for care and management in adults. London: Royal сollege of Physicians, 2008 accessed at www.nice.org January 2010.
31. Корнилов Н.В. Состояние эндопротезирования крупных суставов в Российской Федерации / Н.В. Корнилов// Эндопротезирование крупных суставов: Материалы симпозиума с международным участием, Москва. 2000. С. 49-52.
32. Dzupa V. Mortality in patients with proximal femoral fractures during the first year after the injury / V. Dzupa, J. вartonicek, J. Skala-Rosenbaum // Acta. сhir. Orthop. Traumatol. сech. 2002. Vol. 69, N 1. P. 39-44.
33. Хирургическое лечение дегенеративно-дистрофических поражений тазобедренного сустава / Н.В. Корнилов, А.В. Войтович, В.М. Машков, Г.Г. Эпштейн. СПб.,1997. С. 10-13.
34. сasaletto J.A. Post-operative mortality related to waiting time for hip fracture /J.A. сasaletto, R. Gatt // Surgery Injury. 2004. Vol. 35, N 2. P. 114-120.
35. Лечение больных с переломами проксимального отдела бедренной кости /А.В. Войтович, И.И. Шубняков, А.Б. Аболин, Г.Л. Плоткин / Травматология и ортопедия России. 1996. №3. С. 29-32.
36. Manninen P.,Riihimaki H., Feliovaara M. Over weight, gender & knee osteoarthritis //Int. J. Obes. Relat. Metab. Disord. 1996. Vol. 20. P. 595-597.
37. Поворознюк В.В. Заболевания костно-мышечной системы и возраст // Проблемы старения и долголетия. 2008. Т. 17. №4. С. 399-412.
38. Listrat V. Ayral X., Patarnello F., et al. Arthroscopic evaluation of potential structure modifying activity of hyaluronan (Hyalgan) in osteoarthritis of the knee // Osteoarthritis сartilage. 1997. Vol.5. №3. P. 153-160.
39. Lawrence R.C., Hoch L. Estimated of the prevalence of selected arthritic and musculoskeletal diseases in the United States // J. Reumatol. 1980. Vol. 16. №4. P. 427-444.
40. вyrd J.W. Physical examination. In: Operative Hip Arthroscopy. New York: Springer; 2005. p. 36-50.
41. вyrd J.W., Looney с.G. Pelvis, hip, and thigh injuries. In: Madden с.C., Putukian M., Young с.C. et al. Netter’s sports medicine. Philadelphia, PA: W.B. Saunders; 2010. p. 404-416.,.
42. Magee D.J. Orthopedic physical assessment. St. Louis: W.B. Saunders; 2006. 1173 p.
43. Martin R.L., Irrgang J.J., Sekiya J.K. The diagnostic accuracy of a clinical examination in determining intra-articular hip pain for potential hip arthroscopy candidates. Arthroscopy. 2008; 24(9):1013-1018.
44. Peck D.M. Pelvis, hip, and upper leg. In: McKeag D.B., Moeller J.L. ACSM’s primary care sports medicine. Philadelphia: W.B. Saunders; 2007. p. 447-459.
45. Доэрти М., Доэрти Д. Клиническая диагностика болезней суставов. Минск: Тивали; 1993. 144 с.
46. Маркс В.О. Ортопедическая диагностика. Минск: Наука и техника; 1978. 508 с.
47. Thomas H.O. Hip, knee and ankle. Liverpool: Dobbs; 1976.
48. Hasan в.A. The presenting symptoms, differential diagnosis, and physical examination of patients presenting with hip pain. Dis. Mon. 2012; 58(9):477-491.
49. Тихилов Р.М., Шубняков И.И., Плиев Д.Г., Денисов А.О., Мясоедов А.А., Гончаров М.Ю., Муравьева Ю.В., Коваленко А.Н., Базаров И.С., Артюх В.А., Карагодина М.П., Шильников В.А., Бояров А.А., Малыгин Р.В., Божкова С.А., Кочиш А.Ю., Шнейдер О.В., Разоренов В.Л., Билык С.С. Санкт-Петербург, 2015. Том 2.
50. Плющев, А.Л. Диспластический коксартроз. Теория и практика / А.Л. Плющев. М. Лето-принт, 2007.,.
51. Кишковский А.Н., Тютин Л.А., Есиновская Г.Н. Атлас укладок при рентгенологических исследованиях. Л. Медицина; 1987. 586 с.
52. вettelli G. Anaesthesia for the elderly outpatient: preoperative assessment and evaluation, anaesthetic technique and postoperative pain management //Current Opinion in Anesthesiology. 2010. Vol. 23. 6. P. 726-731.
53. Messier SP, Loeser RF, Miller GD, Morgan TM, Rejeski WJ, Sevick MA et al. Exercise and dietary weight loss in overweight and obese older adults with knee osteoarthritis: the Arthritis, Diet, and Activity Promotion Trial. Arthritis Rheum 2004; 50:1501-10.
54. Alton TB, Gee AO. сlassifications in brief: Letournel classification for acetabular fractures. сlin Orthop Relat Res. 2014 Jan;472(1):35-8. doi:10,1007/s11999-013-3375-y. PubMed PMID: 24214824; PubMed сentral PMCID: PMC3889427.
• Кутепов, С.М. Экспериментально-клиническое обоснование лечения переломов вертлужной впадины аппаратом внешней фиксации /С.М. Кутепов, Стельмах, П. Минеев, Г.А. Шевалиев// Травматология и ортопедия России. 1995. 3. С. 18-20. (151).
• Dakin, G.J. Acetabular Fracture patterns: association with motor vehicle crash information /G.J. Dakin// J. Trauma. 1999. Vol. 47. P. 1063-1071 (247).
• Krause, M. Zir вegudachtung von beckenfraktufogeln /M. Krause// Zbl. - сhirr. 1997 - вd. 102, H.21 - S. 1324-1330 (153).
• Милюков, А.Ю. Современные подходы к лечению пациентов с повреждениями вертлужной впадины /А.Ю. Милюков, А.А. Пронских// Политравма. 2006. 1. С. 38-42 (159).
• Воронович, А.И. Использование хирургического метода лечения переломов вертлужной впадины /А.И. Воронович, А.Э. Мурзич, Талако// Актуальные вопросы клиники, диагностики и лечения. Новые направления в медицине: материалы Всеармейской Международной Конференции. Минск. 2005. С. 72-73 (158).
• Laird, A. Acetabular fractures a 16 year prospective epidemiological study /A. Laird// JBJS. Vol. 87-B. No 7. July. 2005. P. 969-973 ( 53).
8. Letournel, E. Fractures of the acetabulum. A study of a series of 75 cases / E. Letournel// сlin. Orthop. 1994. 305. P. 5-9 (162).
9. Matta, J.M. Fractures of the acetabulum: Accuracy of reduction and clinical results in Patients managed Operatively within three weeks after the injury /J.M. Matta// JBJS. Vol. 78-A. No 11. P. 1632-1645. November. 1996. (33).
10. Weber, M. Total hip arthroplasty after operative treatment of an acetabular fracture /M. Weber, D.J. вerry// JBJS. 1998. Vol. 80-A 6. P. 1295-1305 (1).
11. Шевалиев, Г.А. Обоснование активной хирургической тактики при переломах вертлужной впадины/А.Г. Шевалиев// Автореферат диссертаций кандидата медицинских наук Г.А. Шевалиев. СПБ. 1993. С. 19 (213).
12. Brooker, A.F. Ectopic ossification following total hip replacement, incidence and a method of classification/A.F. вrooker// JBJS. 1973. -Vol. 55A. 8. P. 1629-1632 (103).
13. Ruesch, P.D. Prospective study of surgically treated acetabular fractures/P.D. Ruesch// сlin. Orthop. 1994. 305. P. 38-46 (215).
14. Буачидзе, О.Ш. Переломовывихи в тазобедренном суставе /О.Ш. Буачидзе//М. Моники. 1993. С. 197. (150).
15. Кутепов, С.М. Лечение переломов таза с повреждением вертлужной впадины /С.М. Кутепов// Травматология и Ортопедия Российю - 3. -1995. С. 13-17 (145).
16. Catalano, в. Total hip arthroplasty after acetabular fracture treated initially with open reduction and internal fixation /B. сatalano, с.T. вorn// Operative Techniques in Orthopaedics. 1997. - july. Vol 7. Issue 3. P. 250-255 (5).
17.Tile, M. Fractures of the pelvis and acetabulum /M. Tile// вaltimor: Williams & Wilkins. 2003. P. 826 (157).
18. Giannoudis, P.V. Operative treatment of displaced fractures of the acetabulum /P.V. Giannoudis, W. Grotz// J вone Joint Surg. - вr. 2005. Jan. Vol. -;87(1). P. 2-9. (31).
19. Тихилов, Р.М. Особенности эндопротезирования ТБС после перелома вертлужной впадины/Р.М. Тихилов// Травматология и ортопедия России. 3(37). 2005 (107).
20. Balaberba, с. сementless acetabular reconstraction after acetabular fracture /C. вalaberba, R.A. вerger, с.D. вentley// Jbjs. 2001. Vol. 83. P. 868-876 ( 12).
21. Башуров, З. Лечение больных с переломами вертлужной впадины /З. Башуров, Н.И. Медведева// Л.:Б.и. 1984. С. 14 (171).
22. Мюллер, М.И. Руководство по внутреннему остеосинтезу: методика, рекоменд. Группой АО (Швейцария) /М.И. Мюллер, Е. Алговер// М. Аd Marginem. 1996. С. 750 ( 172).
23. Шаповалов В.М. Закрытые переломы костей. Переломы костей таза /В.М. Шаповалов// Военная травматология и ортопедия, под ред. В.М. Шаповалова - СПБ. 2004. Гл. 6. С. 286-297 (173).
24. Чиладзе И.Т., Эндопротезирование тазобедренного сустава при последствиях переломов вертлужной впадины, / И.Т. Чиладзе// кандидатская диссертация - СПб. 2012 г. Гл. 2 - С 43-44.
25. Белова А.Н. и Щепетова О.Н. Руководство по реабилитации больных с двигательными нарушениями - М., 1998, т. 1. 224 с.
26. Организация восстановительного лечения пострадавших с повреждениями опорно-двигательной системы и их последствиями. Методич. рекоменд. ЛНИИТО им. Р.Р. Вредена - Л., 1985. 29 с.
27. Восстановительное лечение после эндопротезирования тазобедренного сустава - методич. рекоменд. ЛНИИТО им. Р.Р. Вредена - Л., 1980. 22 с.
28. Жирнов В.А., Денисова Л.В. Реабилитация больных после эндопротезирования тазобедренного сустава / Современные проблемы травматологии и ортопедии. Великий Новгород, 2004. - с. 21 - 23.
29. Батышева Т.Т., Скворцов Д.В., Труханов А.И. Современные технологии диагностики и реабилитации в неврологии и ортопедии. М., Медика, 2005. 244 с.
30. NCCCC - National сollaborating сentre for сhronic сonditions. Osteoarthritis: national clinical guideline for care and management in adults. London: Royal сollege of Physicians, 2008 accessed at www.nice.org January 2010.
31. Корнилов Н.В. Состояние эндопротезирования крупных суставов в Российской Федерации / Н.В. Корнилов// Эндопротезирование крупных суставов: Материалы симпозиума с международным участием, Москва. 2000. С. 49-52.
32. Dzupa V. Mortality in patients with proximal femoral fractures during the first year after the injury / V. Dzupa, J. вartonicek, J. Skala-Rosenbaum // Acta. сhir. Orthop. Traumatol. сech. 2002. Vol. 69, N 1. P. 39-44.
33. Хирургическое лечение дегенеративно-дистрофических поражений тазобедренного сустава / Н.В. Корнилов, А.В. Войтович, В.М. Машков, Г.Г. Эпштейн. СПб.,1997. С. 10-13.
34. сasaletto J.A. Post-operative mortality related to waiting time for hip fracture /J.A. сasaletto, R. Gatt // Surgery Injury. 2004. Vol. 35, N 2. P. 114-120.
35. Лечение больных с переломами проксимального отдела бедренной кости /А.В. Войтович, И.И. Шубняков, А.Б. Аболин, Г.Л. Плоткин / Травматология и ортопедия России. 1996. №3. С. 29-32.
36. Manninen P.,Riihimaki H., Feliovaara M. Over weight, gender & knee osteoarthritis //Int. J. Obes. Relat. Metab. Disord. 1996. Vol. 20. P. 595-597.
37. Поворознюк В.В. Заболевания костно-мышечной системы и возраст // Проблемы старения и долголетия. 2008. Т. 17. №4. С. 399-412.
38. Listrat V. Ayral X., Patarnello F., et al. Arthroscopic evaluation of potential structure modifying activity of hyaluronan (Hyalgan) in osteoarthritis of the knee // Osteoarthritis сartilage. 1997. Vol.5. №3. P. 153-160.
39. Lawrence R.C., Hoch L. Estimated of the prevalence of selected arthritic and musculoskeletal diseases in the United States // J. Reumatol. 1980. Vol. 16. №4. P. 427-444.
40. вyrd J.W. Physical examination. In: Operative Hip Arthroscopy. New York: Springer; 2005. p. 36-50.
41. вyrd J.W., Looney с.G. Pelvis, hip, and thigh injuries. In: Madden с.C., Putukian M., Young с.C. et al. Netter’s sports medicine. Philadelphia, PA: W.B. Saunders; 2010. p. 404-416.,.
42. Magee D.J. Orthopedic physical assessment. St. Louis: W.B. Saunders; 2006. 1173 p.
43. Martin R.L., Irrgang J.J., Sekiya J.K. The diagnostic accuracy of a clinical examination in determining intra-articular hip pain for potential hip arthroscopy candidates. Arthroscopy. 2008; 24(9):1013-1018.
44. Peck D.M. Pelvis, hip, and upper leg. In: McKeag D.B., Moeller J.L. ACSM’s primary care sports medicine. Philadelphia: W.B. Saunders; 2007. p. 447-459.
45. Доэрти М., Доэрти Д. Клиническая диагностика болезней суставов. Минск: Тивали; 1993. 144 с.
46. Маркс В.О. Ортопедическая диагностика. Минск: Наука и техника; 1978. 508 с.
47. Thomas H.O. Hip, knee and ankle. Liverpool: Dobbs; 1976.
48. Hasan в.A. The presenting symptoms, differential diagnosis, and physical examination of patients presenting with hip pain. Dis. Mon. 2012; 58(9):477-491.
49. Тихилов Р.М., Шубняков И.И., Плиев Д.Г., Денисов А.О., Мясоедов А.А., Гончаров М.Ю., Муравьева Ю.В., Коваленко А.Н., Базаров И.С., Артюх В.А., Карагодина М.П., Шильников В.А., Бояров А.А., Малыгин Р.В., Божкова С.А., Кочиш А.Ю., Шнейдер О.В., Разоренов В.Л., Билык С.С. Санкт-Петербург, 2015. Том 2.
50. Плющев, А.Л. Диспластический коксартроз. Теория и практика / А.Л. Плющев. М. Лето-принт, 2007.,.
51. Кишковский А.Н., Тютин Л.А., Есиновская Г.Н. Атлас укладок при рентгенологических исследованиях. Л. Медицина; 1987. 586 с.
52. вettelli G. Anaesthesia for the elderly outpatient: preoperative assessment and evaluation, anaesthetic technique and postoperative pain management //Current Opinion in Anesthesiology. 2010. Vol. 23. 6. P. 726-731.
53. Messier SP, Loeser RF, Miller GD, Morgan TM, Rejeski WJ, Sevick MA et al. Exercise and dietary weight loss in overweight and obese older adults with knee osteoarthritis: the Arthritis, Diet, and Activity Promotion Trial. Arthritis Rheum 2004; 50:1501-10.
54. Alton TB, Gee AO. сlassifications in brief: Letournel classification for acetabular fractures. сlin Orthop Relat Res. 2014 Jan;472(1):35-8. doi:10,1007/s11999-013-3375-y. PubMed PMID: 24214824; PubMed сentral PMCID: PMC3889427.
|
|
Приложения
Приложение А1.
Состав рабочей группы.• Р.М. Тихилов, д.м.н. профессор, Директор ФГБУ РНИИТО им. Р.Р. Вредена Минздрава России, Главный травматолог - ортопед Комитета по здравоохранению Санкт-Петербурга.
• Кочиш А.Ю. - д.м.н., профессор, заместитель директора по научной и воспитательной работе ФГБУ РНИИТО им. Р.Р. Вредена Минздрава России.
• Шубняков И.И. - м.н., главный научный сотрудник РНИИТО им. Р.Р. Вредена.
• Березин Г.В. - врач травматолого-ортопедического отделения.
Конфликт интересов отсутствует.
Приложение А2.
Методология разработки клинических рекомендаций.• Целевая аудитория данных клинических рекомендаций:
1. Врачи ортопеды-травматологи, хирурги;
2. Студенты медицинских ВУЗов, ординаторы, аспиранты;
3. Администраторы лечебных учреждений;
4. Юристы.
Таблица П1. Уровни достоверности доказательств.
| Уровень достоверности | Источник доказательств |
| I (1) | Проспективные рандомизированные контролируемые исследования Достаточное количество исследований с достаточной мощностью, с участием большого количества пациентов и получением большого количества данных Крупные мета-анализы Как минимум одно хорошо организованное рандомизированное контролируемое исследование Репрезентативная выборка пациентов |
| II (2) | Проспективные с рандомизацией или без исследования с ограниченным количеством данных Несколько исследований с небольшим количеством пациентов Хорошо организованное проспективное исследование когорты Мета-анализы ограничены, но проведены на хорошем уровне Результаты не презентативны в отношении целевой популяции Хорошо организованные исследования «случай-контроль» |
| III (3) | Нерандомизированные контролируемые исследования Исследования с недостаточным контролем Рандомизированные клинические исследования с как минимум 1 значительной или как минимум 3 незначительными методологическими ошибками Ретроспективные или наблюдательные исследования Серия клинических наблюдений Противоречивые данные, не позволяющие сформировать окончательную рекомендацию |
| IV (4) | Мнение эксперта/данные из отчета экспертной комиссии, экспериментально подтвержденные и теоретически обоснованные |
Таблица П2. Уровни убедительности рекомендаций.
| Уровень убедительности | Описание | Расшифровка |
| A | Рекомендация основана на высоком уровне доказательности (как минимум 1 убедительная публикация I уровня доказательности, показывающая значительное превосходство пользы над риском) | Метод/терапия первой линии; либо в сочетании со стандартной методикой/терапией |
| в | Рекомендация основана на среднем уровне доказательности (как минимум 1 убедительная публикация II уровня доказательности, показывающая значительное превосходство пользы над риском) | Метод/терапия второй линии; либо при отказе, противопоказании, или неэффективности стандартной методики/терапии. Рекомендуется мониторирование побочных явлений |
| с | Рекомендация основана на слабом уровне доказательности (но как минимум 1 убедительная публикация III уровня доказательности, показывающая значительное превосходство пользы над риском) или нет убедительных данных ни о пользе, ни о риске) | Нет возражений против данного метода/терапии или нет возражений против продолжения данного метода/терапии Рекомендовано при отказе, противопоказании, или неэффективности стандартной методики/терапии, при условии отсутствия побочных эффектов |
| D | Отсутствие убедительных публикаций I, II или III уровня доказательности, показывающих значительное превосходство пользы над риском, либо убедительные публикации I, II или III уровня доказательности, показывающие значительное превосходство риска над пользой | Не рекомендовано |
Порядок обновления клинических рекомендаций. Пересмотр 1 раз в 3 года.
Приложение А3.
Связанные документы.Федеральное законодательство в сфере здравоохранения.
(Основные законодательные акты Российской Федерации).
Данные клинические рекомендации разработаны с учётом следующих нормативно-правовых документов:
1. Конституция Российской Федерации.
2. Декларация прав и свобод человека и гражданина.
3. Уголовный кодекс Российской Федерации.
4. Уголовно-процессуальный кодекс Российской Федерации от 18 декабря 2001 г.
5. Основы законодательства Российской Федерации об охране здоровья граждан. Изменения и дополнения.
6. Федеральный закон № 323-ФЗ от 21 ноября 2011 г. (ред. от 25,06,2012).
«Об основах охраны здоровья граждан в Российской Федерации».
7. Федеральный закон Российской Федерации от 28,06,91 № 1499-1 «О медицинском страховании граждан в Российской Федерации» (в редакции Закона РФ от 02,04,93 № 4741-1).
8. Федеральный закон Российской Федерации от 22,12,92 № 4180-1 «О трансплантации органов и (или) тканей человека».
8,1. Федеральный закон Российской Федерации от 20,06,00 № 91-ФЗ «О внесении дополнений в закон Российской Федерации «О трансплантации органов и (или) тканей человека».
9. Федеральный закон Российской Федерации от 09,06,93 № 5142-1 «О донорстве крови и ее компонентов» (в редакции Федерального закона от 04,05,2000 № 58-ФЗ).
9,1. Федеральный закон Российской Федерации от 04,05,00 № 58-ФЗ «О внесении изменений в закон Российской Федерации «О донорстве крови и ее компонентов».
10. Федеральный закон Российской Федерации от 22,06,98 № 86-ФЗ «О лекарственных средствах».
(в редакции Федерального закона от 02,01,2000 № 5-ФЗ).
10,1. Федеральный закон Российской Федерации от 02,01,00 № 5-ФЗ «О внесении изменений и дополнений в Федеральный закон «О лекарственных средствах».
10,2. Федеральный закон № 61-ФЗ от 12 апреля 2010 г. (ред. от 25,06,2012).
«Об обращении лекарственных средств».
11. Федеральный закон № 3-ФЗ от 08 января 1998 г. (ред. от 01,03,2012).
«О наркотических средствах и психотропных веществах».
12. Федеральный закон № 152-ФЗ от 27 июля 2006 г. (ред. от 05,04,2013).
«О персональных данных».
13. Приказ Минздрава России от 12 ноября 2012г. 901н «Об утверждении Порядка оказания медицинской помощи населению по профилю «травматология и ортопедия».
Загрузки: Порядок.doc, Приложение 1.doc, Приложение 2.doc, Приложение 3.doc, Приложение 4.doc, Приложение 5.doc, Приложение 6.doc,Приложение 7.doc, Приложение 8.doc, Приложение 9.doc, Приложение 10.doc,Приложение 11.doc, Приложение 12.doc, Приложение 13.doc, Приложение 14.doc, Приложение 15.doc, Приложение 16.doc.
Приложение В.
Информация для пациентов.Реабилитация после эндопротезирования тазобедренного сустава.
«Первые шаги».
Цель этого периода, когда проходит реабилитация после эндопротезирования тазобедренного сустава - научиться вставать с кровати, стоять, сидеть и ходить так, чтобы Вы смогли проделывать это безопасно сами. Надеемся, что наши простые советы помогут Вам в этом.
Уже в первый день после операции, при условии отсутствия каких-либо осложнений, Вы можете садиться в постели, опираясь на руки. На вторые сутки Вам необходимо начинать садиться в постели, опуская ноги с кровати. Это следует делать в сторону неоперированной ноги, поэтапно отводя здоровую ногу и подтягивая к ней оперированную. При этом необходимо сохранять умеренно разведенное положение ног. Для передвижения оперированной ноги можно применять приспособления по типу петли полотенца, ремня или любой плотной ткани, а также костыля Вынося прооперированную ногу в сторону, сохраняйте тело прямым и следите, чтобы не было наружного поворота стопы. Сядьте на край постели, держа оперированную ногу прямо и впереди. Медленно поставьте обе ноги на пол. Сразу необходимо запомнить, что перед тем, как садиться или вставать, Вы должны забинтовать ноги эластическими бинтами, или надеть специальные эластические чулки для профилактики тромбоза вен нижних конечностей.
Вставать разрешают на второй день после операции. В это время Вы еще чувствуете слабость, поэтому в первые дни, в самом начале периода реабилитации после эндопротезирования тазобедренного сустава, кто-то обязательно должен помогать Вам, поддерживая Вас. Вы можете ощущать легкое головокружение, однако постарайтесь опираться на свои силы настолько, насколько это возможно. Помните, чем быстрее Вы встанете, тем быстрее начнете сами ходить. Медперсонал может лишь помочь Вам, но не более. Прогресс полностью зависит от Вас.
Итак, вставать с постели следует в сторону неоперированной ноги. Сядьте на край постели, держа оперированную ногу прямо и впереди. Перед тем, как встать, проверьте, не скользкий ли пол и нет ли на нем ковриков. Поставьте обе ноги на пол. Опираясь на костыли и на не оперированную ногу, постарайтесь встать. Ухаживающие родственники или медперсонал в первые дни должны помогать Вам). Первый раз вставать можно только в присутствии инструктора по лечебной физкультуре или врача. Опираясь на здоровую ногу, выдвиньте два костыля вперед. Затем на уровень костылей перенесите оперированную ногу, слегка сгибая во всех суставах. Опираясь на костыли и перенеся на них вес тела, продвиньте вперед здоровую ногу. Повторите все движения в том же порядке.
При ходьбе в первые дни можно лишь касаться оперированной ногой пола. Затем несколько увеличьте нагрузку на ногу, пытаясь наступать на нее с силой, равной весу вашей ноги или 20 % веса вашего тела. Ходить можно так долго, как позволяет Ваше самочувствие, состояние ноги, не уменьшая время лечебной гимнастики. Если Вы занимаетесь гимнастикой недостаточно, неправильно, злоупотребляете ходьбой, отек ног к концу дня будет увеличиваться. В этом случае обратитесь за разъяснением к врачу. Поддерживать отек ног могут сопутствующие заболевания.
Основная цель лечебной физкультуры для реабилитации после эндопротезирования тазобедренного сустава - улучшение циркуляции крови в оперированной ноге. Это очень важно, чтобы предупредить застой крови, уменьшить отеки, ускорить заживление послеоперационной раны. Важная задача лечебной физкультуры - восстановление силы мышц оперированной конечности и восстановление нормального объема движений в суставах. Помните, что в оперированном суставе сила трения минимальна. Он представляет собой шарнирное соединение с идеальным скольжением, поэтому все проблемы с ограничением объема движения в суставе решаются не с помощью его пассивной разработки по типу раскачивания, а за счет активной тренировки окружающих сустав мышц.
В первые недели после операции лечебная физкультура проводится лежа в постели. Все упражнения надо выполнять плавно, медленно, избегая резких движений и чрезмерных напряжений мышц. Во время занятий лечебной физкультурой важное значение имеет и правильное дыхание - вдох обычно совпадаете с напряжением мышц, выдох с их расслаблением.
Первое упражнение. Для икроножных мышц.
Отклоняйте с легким напряжением Ваши стопы на себя и от себя. Упражнение надо выполнять обеими ногами по несколько минут до 5-6 раз в течение часа. Можно начинать это упражнение сразу после пробуждения после наркоза. Через сутки после операции добавляются следующие.
Второе упражнение. Для мышц бедра.
Прижимайте обратную сторону коленного сустава к кровати и удерживайте это напряжение 5-6 секунд, затем медленно расслабляетесь.
Третье упражнение.
Скользя ступней по поверхности кровати, поднимайте бедро к себе, сгибая ногу в тазобедренном и коленном суставах. Затем медленно скользите ногой к исходному положению. В начале выполнения этого упражнения можно помогать себе с помощью полотенца или эластичного жгута. Помните, что угол сгибания в тазобедренном и коленном суставах не должен превышать 90 градусов.
Четвертое упражнение.
Положив под колено небольшую подушечку (не выше 10-12 сантиметров), старайтесь медленно напрягать мышцы бедра и выпрямлять ногу в коленном суставе. Удерживайте выпрямленную ногу 5-6 секунд, а затем также медленно опускайте ее в исходное положение.
Все перечисленные упражнения необходимо делать в течение всего дня по несколько минут 5-6 раз за час.
После того, как Вы научились уверенно стоять и ходить без посторонней помощи, лечебную физкультуру необходимо расширить следующими упражнениями, выполняемыми в положении стоя.
Подъем коленей.
Стоя на двух ногах, медленно согните прооперированную ногу в тазобедренном и коленном суставах на угол, не превышающий 90 градусов, ступня должна подняться над полом на высоту 20-30 см Старайтесь несколько секунд удерживать поднятую ногу, затем также медленно опустите ступню на пол.
Отведение ноги в сторону.
Стоя на здоровой ноге и надежно удерживаясь за спинку кровати, медленно отведите оперированную ногу в сторону. Убедитесь в том, что бедро, колено и ступня «смотрят» вперед. Сохраняя ту же позу, медленно верните ногу в исходное положение. Отведение ноги назад. Опираясь на здоровую ногу, медленно двигайте оперированную ногу назад, положив одну руку сзади на поясницу и следя за тем, чтобы поясница не прогибалась. Медленно вернитесь в исходное положение.
Перечисленные выше упражнения мы рекомендуем делать до 10 раз в день по несколько минут. Они помогут Вам значительно ускорить оздоровительный период, когда проходит реабилитация после эндопротезирования тазобедренного сустава, и позволят Вам быстрее начать ходить без посторонней помощи.
Подъем и спуск по лестнице.
Итак, Вы довольно уверенно ходите на костылях по палате и коридору. Но этого в повседневной жизни явно недостаточно. Почти у каждого больного возникает необходимость ходить по лестнице. Попробуем дать некоторые советы. Если у Вас заменён один сустав, то при движении вверх начинать подъем следует с неоперированной ноги. Опираясь на костыли, перенесите неоперированную ногу на вышестоящую ступеньку. Оттолкнитесь костылями, перенесите вес тела на неоперированную ногу. Затем движется оперированная нога - поднимите и приставьте ее на эту же ступень. Костыли двигаются последними или одновременно с оперированной ногой. При спуске по лестнице первыми следует двигать костыли, затем оперированную ногу, и, наконец, неоперированную. Следовательно, вначале поставьте костыли и оперированную ногу на нижележащую ступеньку. Опираясь на костыли, согните в суставах неоперированную ногу и, поддерживая равновесие, приставьте ее рядом с оперированной ногой.
Если у Вас заменены оба тазобедренных сустава, то при подъеме первой начинает двигаться более устойчивая нога, затем, как описывалось ранее, менее устойчивая и костыли. При спуске также первыми следует опускать костыли, затем слабую ногу, и, наконец, сильную.
Если есть возможность, используйте вместо одного костыля перила. Итак, еще раз повторим общие правила движения по лестнице - здоровая нога всегда находится на вышерасположенной ступеньке, больная нога всегда снизу, на нижерасположенной ступеньке. Трость или костыли остаются для опоры на одной ступеньке с больной ногой.
В дальнейшем избегайте резких движений, прыжков на оперированной ноге. Рекомендуется ходьба, плавание, спокойная езда на велосипеде и спокойная ходьба на лыжах, игра в кегли, теннис.
Обычно при полном восстановлении функции конечности у пациентов возникает желание продолжить занятия любимым спортом. Но, учитывая особенности биомеханики искусственного сустава, желательно избегать тех видов спортивной активности, которые связаны с подъемом или ношением тяжестей, резкими ударами по оперированной конечности. Поэтому мы не рекомендуем такие виды спорта, как верховая езда, бег, прыжки, тяжёлая атлетика.
Секс после эндопротезирования тазобедренного сустава.
Нормальный секс после эндопротезирования тазобедренного сустава разрешен через 6 недель после операции. Этот период требуется для заживления мышц и связок, окружающих оперированный сустав.
Если это не противоречит Вашим эстетическим взглядам и не влияет на отношение к Вам окружающих, используйте при прогулках трость.
Если танцевать - то спокойные и медленные танцы. Забудьте о плясках вприсядку, рок-н-роле.
Советуем сделать некоторые простые приспособления для облегчения Вашей повседневной жизни. Так, для исключения чрезмерного сгибания бедра, при купании используйте губку или мочалку с длинной ручкой и гибкий душ. Старайтесь приобретать обувь без шнурков. Обувь одевайте при помощи рожка с длинной ручкой. У некоторых пациентов с запущенным процессом определенные трудности сохраняются при одевании носков. Для них мы рекомендуем при одевании носков применить простое устройство в виде палки с прищепкой на конце. Мыть пол необходимо шваброй с длинной ручкой. При поездке в автомобиле старайтесь максимально отодвинуть сиденье назад, приняв полуоткинутую позицию.
И напоследок хочется предостеречь еще от одного опасного заблуждения. Помните, что Ваш искусственный сустав не вечен. Безусловно, не следует постоянно думать о неизбежности повторной операции (тем более что большинству пациентов удается ее избежать). Но в то же время, повторная замена сустава или, как ее называют врачи, ревизионное эндопротезирование, далеко не трагедия. Многие пациенты панически боятся повторной операции на суставе, и терпят возникшие боли, лишь бы не обращаться к врачу. Имейте в виду «само» не пройдет, и поставить врача в известность о возникшем дискомфорте необходимо. Во-первых, далеко не все боли и неприятные ощущения в суставе требуют обязательного оперативного вмешательства, и чем раньше о них станет известно врачу, тем больше шансов на легкое избавление от них. Во-вторых, даже при фатальном расшатывании сустава раньше проведенная операция проходит значительно легче для больного и хирурга и ведет к быстрейшему восстановлению. Мы надеемся, что искусственный сустав избавил Вас от боли.
Выписка домой.
На амбулаторное лечение под наблюдением хирурга поликлиники Вас выпишут после операции, когда сняты все швы, нет воспаления оперированного сустава, когда Вы не нуждаетесь в медикаментозной терапии и достаточно хорошо выполняете все обязательные движения. Необходимые при выписке рекомендации даст лечащий врач.
Находясь дома, необходимо продолжить занятия лечебной гимнастикой, бинтовать оперированную ногу эластичным бинтом до 3-х месяцев после операции и выполнять рекомендации лечащего врача. Необходимо также следить за своим здоровьем, поскольку обострение хронических заболеваний, острые инфекции, переохлаждение, переутомление могут привести к воспалению оперированного сустава. При повышении температуры тела, отеке оперированного сустава, покраснении кожи над ним, усилении боли в суставе необходимо срочно позвонить своему лечащему врачу по телефону и договориться об осмотре.
Кроме того, соблюдайте дома простейшие меры предосторожности. Ходите в обуви на низком каблуке, уберите на время подвижные коврики, провода, осторожно ходите по влажной поверхности, старайтесь, чтобы домашние животные не попали Вам под ноги. Выполняйте посильную домашнюю работу. Чередуйте время работы, отдыха, гимнастики. Старайтесь гулять с помощью родственников, друзей. Для подъема предметов с земли встаньте на колено оперированной ноги, и таким образом поднимите предмет с пола.
Душ и купание.
Первые шесть недель после операции желательно избегать приема горячей ванны и лучше мыться в теплом душе. При этом желательно чье-нибудь присутствие рядом до тех пор, пока Вы не станете чувствовать себя уверенно. Если ванны не избежать, то мы советуем Вам придерживаться некоторых простых правил, делающих ее прием максимально безопасным. Во-первых, до 6 - 8 недель избегайте очень горячей ванны - это вовсе не связанно с возможным нагревом Вашего нового сустава, как ошибочно думают больные. Скорее это вызвано опасным влиянием горячей воды на возможность образования тромбов в оперированной ноге. Во-вторых, при заходе в ванну всегда садитесь на край, противоположный крану. Ноги по очереди переносятся в ванну, при этом всю нагрузку следует перенести на руки, которыми Вы должно прочно держаться за края. Теперь можно осторожно погружаться в воду, при этом всю нагрузку следует перенести на слегка согнутую здоровую ногу, а больную лучше держать выпрямленной.
Также осторожно следует выходить из ванны, опять сосредоточив всю нагрузку на руках и здоровой ноге. Больная нога плавно перемещается из ванны, оставаясь в выпрямленном положении.
Категорически не разрешается в течение первых 1,5-3 месяцев посещение бани или сауны (все из-за тех же венозных проблем).
Еще раз напоминаем, что в этот период:
• желательно спать на высокой кровати;
• спать на здоровом (неоперированном) боку можно не ранее, чем через 6 недель после операции;
• в течение 6 недель после операции Вы должны сидеть на высоких стульях (по типу стульев в баре). На обычный стул следует класть жесткую подушку для увеличения его высоты. Следует избегать низких, мягких сидений (кресел). Все сказанное важно соблюдать и при посещении туалета;
• категорически запрещается садиться на корточки, сидеть со скрещенными ногами, «забрасывать» оперированную ногу на ногу;
• избавьтесь от привычки поднимать с пола упавшие предметы - это должны делать или окружающие, или Вы, но обязательно с помощью каких-либо приспособлений типа палки;
• все внутримышечные инъекции должны производиться в ягодицу с противоположной стороны.
Текущий контроль.
Эндопротез - это довольно сложная и «нежная» конструкция. Поэтому настоятельно советуем не отказываться от рекомендованной Вашим врачом схемы контроля за поведением нового искусственного сустава. Перед каждым контрольным визитом к врачу необходимо сделать рентгенограмму оперированного сустава, желательно сдать анализы крови, мочи (особенно в случае, если после операции у Вас было какое-то воспаление, проблемы с заживлением раны). Первый контрольный осмотр обычно происходит через 3 месяца после операции. В этот визит важно выяснить, как «стоит» сустав, нет ли в нем вывихов или подвывихов, можно ли приступать к полной нагрузке на ногу. Следующий контроль - через 6 месяцев. В этот момент Вы, как правило, уже довольно уверенно ходите, полностью нагружая оперированную ногу. Теперь нужно определить, что и как изменилось в состоянии окружающих сустав костей и мышц после нормальной нагрузки, нет ли у Вас остеопороза или какой-то другой патологии костной ткани. Наконец, 3-ий контроль-через год после замены сустава. В это время врач отмечает, как «врос» сустав, нет ли реакции со стороны костной ткани, как изменились окружающие кости и мягкие ткани, мышцы в процессе Вашей новой, более качественной жизни. В дальнейшем визиты к своему врачу необходимо делать по необходимости, но не реже раза в 2 года.
ПОМНИТЕ. Если в области сустава появилась боль, отек, покраснение и увеличение температуры кожи, если при этом увеличилась температура тела, Вам необходимо СРОЧНО связаться с лечащим врачом.
Избегайте подъёма и ношения больших тяжестей.
Советы на будущее.
Ваш искусственный сустав - сложная конструкция из металла, пластмассы, керамики, поэтому если Вы собираетесь путешествовать самолетом - позаботьтесь о получении справки о произведенной операции - это может пригодиться при прохождении контроля в аэропорту.
Избегайте простудных заболеваний, обострения хронических инфекций, переохлаждений - Ваш искусственный сустав может стать тем самым «слабым местом», которое подвергнется воспалению.
Помните, что Ваш сустав содержит металл, поэтому нежелательны глубокие прогревания, проведение УВЧ-терапии на область оперированного сустава.
Следите за своим весом - каждый лишний килограмм ускорит износ Вашего сустава. Помните, что нет специальных диет для больных с замененным тазобедренным суставом. Ваша пища должна быть богата витаминами, всеми необходимыми белками, минеральными солями. Ни одна из пищевых групп не имеет приоритета по сравнению с другими, и только все вместе они могут обеспечить организм полноценной здоровой пищей.
Срок «безотказной» службы Вашего нового сустава во многом зависит от прочности его фиксации в кости. А она, в свою очередь, определяется качеством костной ткани, окружающей сустав. К сожалению, у многих больных, подвергшихся эндопротезированию, качество костной ткани оставляет желать лучшего из-за имеющегося остеопороза. Под остеопорозом понимают потерю костью своей механической прочности. Во многом развитие остеопороза зависит от возраста, пола больного, режима питания и образа жизни. Особенно подвержены этому недугу женщины после 50 лет. Но независимо от пола и возраста целесообразно избегать так называемых факторов риска развития остеопороза. К ним относятся малоподвижный образ жизни, применение стероидных гормонов, курение, злоупотребление алкоголем. Для профилактики развития остеопороза мы рекомендуем пациентам отказаться от высокогазированных напитков типа пепси-колы, фанты , обязательно включить в свой рацион пищу, богатую кальцием, например молочные продукты, рыбу, овощи. Если же у Вас появились симптомы остеопороза, то необходимо срочно обсудить с Вашим лечащим врачом оптимальные пути лечения.
Минздрав России 2016.
|
|
Связанные заболевания
Связанные клинические рекомендации
Связанные стандарты мед. помощи
- Стандарт медицинской помощи больным артрозами
- Стандарт санаторно-курортной помощи больным с болезнями костно-мышечной системы и соединительной ткани (артропатии, инфекционные артропатии, воспалительные артропатии, артрозы, другие поражения суставов)
- Стандарт первичной медико-санитарной помощи при посттравматическом коксартрозе