МКБ-10 коды
- МКБ-10
- M42.1 Остеохондроз позвоночника у взрослых
- M51.1 Поражения межпозвоночных дисков поясничного и других отделов с радикулопатией (G55.1*)
- M53.2 Спинальная нестабильность
- M42 Остеохондроз позвоночника
- M51.3 Другая уточненная дегенерация межпозвоночного диска
- M42.9 Остеохондроз позвоночника неуточненный
- M43.1 Спондилолистез
- M48.0 Спинальный стеноз
|
|
Вступление
МКБ 10:
M42, M42.9,M43.1, M47.0, M47.1, M47.2, M48.0, M50.0, M50.3, M51.0, M51.1, M51.2, M51.3, M53.2, M96.4, M96.8, M96.9, M99.5, M99.6, M99.7.
Год утверждения (частота пересмотра):
2016 (пересмотр каждые 3 года).
ID:
КР441.
URL:
Профессиональные ассоциации:
• Общероссийская общественная организация Ассоциация травматологов-ортопедов России (АТОР).
Утверждены.
на заседании Президиума АТОР XX.XX.2016 г. г. Москва .
Согласованы.
Научным советом Министерства Здравоохранения Российской Федерации __ __________201_ г.
M42, M42.9,M43.1, M47.0, M47.1, M47.2, M48.0, M50.0, M50.3, M51.0, M51.1, M51.2, M51.3, M53.2, M96.4, M96.8, M96.9, M99.5, M99.6, M99.7.
Год утверждения (частота пересмотра):
2016 (пересмотр каждые 3 года).
ID:
КР441.
URL:
Профессиональные ассоциации:
• Общероссийская общественная организация Ассоциация травматологов-ортопедов России (АТОР).
Утверждены.
на заседании Президиума АТОР XX.XX.2016 г. г. Москва .
Согласованы.
Научным советом Министерства Здравоохранения Российской Федерации __ __________201_ г.
Профессиональные ассоциации
• Общероссийская общественная организация Ассоциация травматологов-ортопедов России (АТОР).
Список сокращений
ВАШ-визуально-аналоговая шкала.
ДДТ - диадинамическая терапия.
ДС - дугоотросчатые суставы.
КВЧ - крайне высокочастотная терапия.
КТ - компьютерная томография.
ЛФК - лечебная физкультура.
МПД - межпозвонковый диск.
МРТ - магнитно-резонансная томография.
МСКТ - мультисрезовая компьютерная томография.
НПВП - нестероидные противовоспалительные препараты.
ПДС - позвоночно-двигательный сегмент.
РКИ - рандомизированные контролируемые исследования.
СВЧ - сверхвысокочастотная терапия.
ТПФ - транспедикулярная фиксация.
УВЧ - ультравысокочастотная терапия.
УДД - уровень достоверности доказательств.
УКП - усредненная кратность применения.
УУР - уровень убедительности рекомендаций.
УЧП - усредненная частота предоставления.
УФО - ультрафиолетовое облучение.
ЦОГ - циклооксигеназа.
ЧЭНС - чрескожная электронейростимуляция.
ЭОП - электронно-оптический преобразователь.
IF - interbodyfusion - межтеловой спондиолодез.
ODI - Oswestry disability index- индекс функциональной дееспособности для поясничного отдела позвоночника.
PLIF - posterior lumbar interbody fusion - задний поясничный межтеловой спондиолодез.
TLIF - transforaminal lumbar interbody fusion - трансфораминальный поясничный межтеловой спондиолодез.
ДДТ - диадинамическая терапия.
ДС - дугоотросчатые суставы.
КВЧ - крайне высокочастотная терапия.
КТ - компьютерная томография.
ЛФК - лечебная физкультура.
МПД - межпозвонковый диск.
МРТ - магнитно-резонансная томография.
МСКТ - мультисрезовая компьютерная томография.
НПВП - нестероидные противовоспалительные препараты.
ПДС - позвоночно-двигательный сегмент.
РКИ - рандомизированные контролируемые исследования.
СВЧ - сверхвысокочастотная терапия.
ТПФ - транспедикулярная фиксация.
УВЧ - ультравысокочастотная терапия.
УДД - уровень достоверности доказательств.
УКП - усредненная кратность применения.
УУР - уровень убедительности рекомендаций.
УЧП - усредненная частота предоставления.
УФО - ультрафиолетовое облучение.
ЦОГ - циклооксигеназа.
ЧЭНС - чрескожная электронейростимуляция.
ЭОП - электронно-оптический преобразователь.
IF - interbodyfusion - межтеловой спондиолодез.
ODI - Oswestry disability index- индекс функциональной дееспособности для поясничного отдела позвоночника.
PLIF - posterior lumbar interbody fusion - задний поясничный межтеловой спондиолодез.
TLIF - transforaminal lumbar interbody fusion - трансфораминальный поясничный межтеловой спондиолодез.
Термины и определения
Здоровый межпозвонковый диск. Диск структурно и функционально интактен вне зависимости от возраста больного.
Лигаментоз. Дегенеративное изменение связочного аппарат позвоночника, заключающееся в замещении связки вблизи ее прикрепления к кости волокнистым хрящом, который затем обызвествляется, после чего замещается костной тканью.
Позвоночно-двигательный сегмент (ПДС). Это структурно-функциональная единица позвоночника, включающая в себя межпозвонковый диск, смежные ему тела позвонков, дугоотросчатые суставы, образованные этими позвонками, связки и мышцы, соответствующие и прикрепляющиеся к этим костным структурам, задача которой состоит в обеспечении биомеханически адекватного восприятия внешних усилий.
Протрузия. Это тип межпозвонковой грыжи, при которой ее основание по размеру больше, чем часть, выпячивающаяся за пределы лимба позвонков.
Сегментарная нестабильность. Это:
• клинически проявляющееся состояние повышенной деформируемости основной и вспомогательной несущих подсистем опорно-двигательного аппарата позвоночника под действием внешних усилий;
• нейтральная зона позвоночного сегмента в физиологических пределах, исключающих возможность появления неврологической дисфункции, деформаций и болей, связанных с ними;
• патологический ответ на приложенную нагрузку, характеризующуюся движениями в двигательном сегменте сверх нормальных границ. При этом нормальной сегментарной подвижностью считают: смещение позвонков не более 3 мм в нейтральном положении, не более 3 мм при трансляции и не более 10° сагиттальной ротации (American Academyof Orthopedic Surgeon).
Секвестрированная грыжа. Это тип межпозвонковой грыжи, при которой, вышедший из диска материал теряет с ним связь.
Спондилоартроз. Это дегенеративное поражение истинных суставов позвоночника, характеризующееся хроническим рецидивирующим течением, клинически проявляющееся компрессионными, рефлекторным или компрессионно-рефлекторными синдромами.
Спондилоз. Патологический процесс, возникающий в позвоночнике, характеризующийсягрубыми изменениями замыкательных пластинок, тяжелым остеоартритом фасеточных составов, протекающий как бессимптомно, так и с выраженными клиническим проявлениями.
Спондилолистез - это полиэтиологический патологический процесс, возникающий в позвоночнике, при котором происходит трансляция одного позвонка по отношению к другому в сагиттальной или фронтальной плоскости, вызывающее комплекс патофизиологических, патоморфологических, биохимических, биомеханических изменений в позвоночном двигательном сегменте, позвоночнике и опорно-двигательном аппарате в целом, которое может протекать как бессимптомно, так с выраженными клиническими проявлениями.
Стареющий диск. Это межпозвонковый диск, который вне зависимости от возраста больного структурно интактен, но функционально его возможности снижены.
Стеноз. Несоответствие вместимости костно-фиброзного футляра позвоночника его нервно-сосудистому содержимому, следствием чего является развитие вначале преходящего, а затем стойкого органического компрессионно-ишемического поражения нервной системы. Уменьшение размеров позвоночного канала относительно его содержимого, не вызывающее сдавление сосудов и нервных образований и клинически значимых изменении их функций можно назвать узким, но не стенозированным.
Экструзия. Это тип межпозвонковой грыжи, при которой размер ее основания меньше, чем размер выпячивания за пределы лимба позвонков.
Лигаментоз. Дегенеративное изменение связочного аппарат позвоночника, заключающееся в замещении связки вблизи ее прикрепления к кости волокнистым хрящом, который затем обызвествляется, после чего замещается костной тканью.
Позвоночно-двигательный сегмент (ПДС). Это структурно-функциональная единица позвоночника, включающая в себя межпозвонковый диск, смежные ему тела позвонков, дугоотросчатые суставы, образованные этими позвонками, связки и мышцы, соответствующие и прикрепляющиеся к этим костным структурам, задача которой состоит в обеспечении биомеханически адекватного восприятия внешних усилий.
Протрузия. Это тип межпозвонковой грыжи, при которой ее основание по размеру больше, чем часть, выпячивающаяся за пределы лимба позвонков.
Сегментарная нестабильность. Это:
• клинически проявляющееся состояние повышенной деформируемости основной и вспомогательной несущих подсистем опорно-двигательного аппарата позвоночника под действием внешних усилий;
• нейтральная зона позвоночного сегмента в физиологических пределах, исключающих возможность появления неврологической дисфункции, деформаций и болей, связанных с ними;
• патологический ответ на приложенную нагрузку, характеризующуюся движениями в двигательном сегменте сверх нормальных границ. При этом нормальной сегментарной подвижностью считают: смещение позвонков не более 3 мм в нейтральном положении, не более 3 мм при трансляции и не более 10° сагиттальной ротации (American Academyof Orthopedic Surgeon).
Секвестрированная грыжа. Это тип межпозвонковой грыжи, при которой, вышедший из диска материал теряет с ним связь.
Спондилоартроз. Это дегенеративное поражение истинных суставов позвоночника, характеризующееся хроническим рецидивирующим течением, клинически проявляющееся компрессионными, рефлекторным или компрессионно-рефлекторными синдромами.
Спондилоз. Патологический процесс, возникающий в позвоночнике, характеризующийсягрубыми изменениями замыкательных пластинок, тяжелым остеоартритом фасеточных составов, протекающий как бессимптомно, так и с выраженными клиническим проявлениями.
Спондилолистез - это полиэтиологический патологический процесс, возникающий в позвоночнике, при котором происходит трансляция одного позвонка по отношению к другому в сагиттальной или фронтальной плоскости, вызывающее комплекс патофизиологических, патоморфологических, биохимических, биомеханических изменений в позвоночном двигательном сегменте, позвоночнике и опорно-двигательном аппарате в целом, которое может протекать как бессимптомно, так с выраженными клиническими проявлениями.
Стареющий диск. Это межпозвонковый диск, который вне зависимости от возраста больного структурно интактен, но функционально его возможности снижены.
Стеноз. Несоответствие вместимости костно-фиброзного футляра позвоночника его нервно-сосудистому содержимому, следствием чего является развитие вначале преходящего, а затем стойкого органического компрессионно-ишемического поражения нервной системы. Уменьшение размеров позвоночного канала относительно его содержимого, не вызывающее сдавление сосудов и нервных образований и клинически значимых изменении их функций можно назвать узким, но не стенозированным.
Экструзия. Это тип межпозвонковой грыжи, при которой размер ее основания меньше, чем размер выпячивания за пределы лимба позвонков.
Описание
Остеохондроз позвоночника. Это (по данным разных авторов):
• дегенеративно-дистрофическое мультифакториальное, хроническое, рецидивирующее заболевание, начинающееся с пульпозного ядра межпозвонкового диска, распространяющееся на фиброзное кольцо, затем на другие элементы позвоночного двигательного сегмента (ПДС), проявляющееся в определенных условиях полиморфными (рефлекторными, компрессионными, компрессионно-рефлекторными и рефлекторно-компрессионными) неврологическими синдромами [1]. Сходного мнения придерживался и Цивьян; он считал, что наличие клинической симптоматики является проявлением патологически протекающего закономерного возрастного процесса «старения» межпозвонкового диска [2].
• ускоренное изнашивание, преждевременное старение костно-суставного аппарата, которое может быть локальным или генерализованным [3].
• патология в результате механического повреждения, которое заканчивается морфологическими и гистологическими изменениями [4].
• отклоняющаяся от нормы клеточно-опосредованная реакция на прогрессирующую за счет физических и биологических механизмов структуральную несостоятельность, что напрямую связано с нестабильностью и болью [5].
• дегенеративно-дистрофическое мультифакториальное, хроническое, рецидивирующее заболевание, начинающееся с пульпозного ядра межпозвонкового диска, распространяющееся на фиброзное кольцо, затем на другие элементы позвоночного двигательного сегмента (ПДС), проявляющееся в определенных условиях полиморфными (рефлекторными, компрессионными, компрессионно-рефлекторными и рефлекторно-компрессионными) неврологическими синдромами [1]. Сходного мнения придерживался и Цивьян; он считал, что наличие клинической симптоматики является проявлением патологически протекающего закономерного возрастного процесса «старения» межпозвонкового диска [2].
• ускоренное изнашивание, преждевременное старение костно-суставного аппарата, которое может быть локальным или генерализованным [3].
• патология в результате механического повреждения, которое заканчивается морфологическими и гистологическими изменениями [4].
• отклоняющаяся от нормы клеточно-опосредованная реакция на прогрессирующую за счет физических и биологических механизмов структуральную несостоятельность, что напрямую связано с нестабильностью и болью [5].
|
|
Причины
До настоящего времени нет точных данных об этиологии дегенеративных заболеваний позвоночника [6]. Существует лишь ряд теорий, рассматривающих в качестве причин развития дегенеративных поражений позвоночника различные факторы: инволютивные, дизонтогенетические, механические, иммунные, гормональные, дисметаболические, сосудистые, инфекционные, функциональные и наследственные [7,8].
Наиболее распространенной является инволютивная теория, согласно которой происходит локальное преждевременное старение хряща и кости в результате предшествовавших повреждений - механических, воспалительных [9]. Согласно этой теории, развитие инволютивных дегенеративных изменений в позвоночнике предопределено генетически, а возникновение дегенерации как болезни, с соответствующими клиническими проявлениями, обусловлено влиянием различных эндогенных и экзогенных факторов.
Если причину остеохондроза удается установить не всегда, то его патогенез достаточно хорошо исследован. Хотя и в данном разделе изучения остеохондроза имеются дискуссионные моменты.
Дегенерация межпозвонкового диска развивается, когда катаболизм протеинов матрикса начинает преобладать над процессом их синтеза. Важнейшим пусковым моментом для этого может быть нарушение условий питания диска. Межпозвонковый диск - самая аваскулярная ткань в организме человека. По мере роста МПД его васкуляризация снижается, поэтому снижается и поступление питательных веществ в ткани. Это уменьшает способность клеток диска синтезировать новый матрикс, ограничивает их пролиферативный потенциал, что приводит к снижению их плотности в диске с возрастом. Результаты гистологических исследований показывают, что причина начала инволютивных и/или дегенеративных изменений межпозвонковых дисков - нарушение питания на фоне исчезновения кровеносных сосудов в замыкательных пластинках позвонков [25].
На молекулярном уровне дегенерация диска проявляется уменьшением диффузии питательных веществ и продуктов катаболизма, снижением жизнеспособности клеток, накоплением фрагментов клеток (вследствие апоптоза) и дегенерированных макромолекул матрикса, уменьшением синтеза протеогликанов, повреждением нормального коллагенового каркаса [10]. Данные изменения являются причиной дегидратации (из-за снижения концентациихондроитинсульфатов). При этом пульпозное ядро теряет гидростатические свойства, утрачивает способность распределять вертикальные нагрузки равномерно по всему объему и перестает предохранять фиброзное кольцо от несвойственных его природе сил компрессии. Фиброзное кольцо становится объектом постоянных механических воздействий, вследствие чего в нем развиваются патологические изменения: дезорганизация нормальной слоистой структуры в результате повреждения коллагенового матрикса, что приводит к возникновению трещин и разрывов фиброзного кольца. При развитии таких изменения межпозвонковый диск становится уязвимым для разрушающего воздействия биомеханических влияний, возникающих в условиях нагрузок и усилий человека при его нормальной активности. В результате уменьшения давления в диске напряженность волокон фиброзного кольца уменьшается, нарушаются фиксационные свойства диска, появляется патологическая подвижность в позвоночно-двигательном сегменте. Таким образом, идеология данного представления о патогенезе остеохондроза заключается в том, что патологическая подвижность является следствием, а не причиной дегенерации диска.
Еще одним моментом в патогенезе дегенеративных изменений МПД - врастание в фиброзное кольцо межпозвонкового диска нервов и кровеносных сосудов, что является важной особенностью структурно разрушенных дисков [4]. Врастание внутрь возникает ввиду потери гидростатического давления, которое свойственно внутренним областям неповрежденных дисков. Снижение содержания протеогликанов в дегенерированных дисках также облегчает врастание нервов и капилляров [11]. Однако наличие сосудов и нервных волокон не могут влиять на регенераторные способности клетки, так как архитектоника, в которой они нормально функционировали, и ультраструктурные взаимодействия утрачены.
Наиболее распространенной является инволютивная теория, согласно которой происходит локальное преждевременное старение хряща и кости в результате предшествовавших повреждений - механических, воспалительных [9]. Согласно этой теории, развитие инволютивных дегенеративных изменений в позвоночнике предопределено генетически, а возникновение дегенерации как болезни, с соответствующими клиническими проявлениями, обусловлено влиянием различных эндогенных и экзогенных факторов.
Если причину остеохондроза удается установить не всегда, то его патогенез достаточно хорошо исследован. Хотя и в данном разделе изучения остеохондроза имеются дискуссионные моменты.
Дегенерация межпозвонкового диска развивается, когда катаболизм протеинов матрикса начинает преобладать над процессом их синтеза. Важнейшим пусковым моментом для этого может быть нарушение условий питания диска. Межпозвонковый диск - самая аваскулярная ткань в организме человека. По мере роста МПД его васкуляризация снижается, поэтому снижается и поступление питательных веществ в ткани. Это уменьшает способность клеток диска синтезировать новый матрикс, ограничивает их пролиферативный потенциал, что приводит к снижению их плотности в диске с возрастом. Результаты гистологических исследований показывают, что причина начала инволютивных и/или дегенеративных изменений межпозвонковых дисков - нарушение питания на фоне исчезновения кровеносных сосудов в замыкательных пластинках позвонков [25].
На молекулярном уровне дегенерация диска проявляется уменьшением диффузии питательных веществ и продуктов катаболизма, снижением жизнеспособности клеток, накоплением фрагментов клеток (вследствие апоптоза) и дегенерированных макромолекул матрикса, уменьшением синтеза протеогликанов, повреждением нормального коллагенового каркаса [10]. Данные изменения являются причиной дегидратации (из-за снижения концентациихондроитинсульфатов). При этом пульпозное ядро теряет гидростатические свойства, утрачивает способность распределять вертикальные нагрузки равномерно по всему объему и перестает предохранять фиброзное кольцо от несвойственных его природе сил компрессии. Фиброзное кольцо становится объектом постоянных механических воздействий, вследствие чего в нем развиваются патологические изменения: дезорганизация нормальной слоистой структуры в результате повреждения коллагенового матрикса, что приводит к возникновению трещин и разрывов фиброзного кольца. При развитии таких изменения межпозвонковый диск становится уязвимым для разрушающего воздействия биомеханических влияний, возникающих в условиях нагрузок и усилий человека при его нормальной активности. В результате уменьшения давления в диске напряженность волокон фиброзного кольца уменьшается, нарушаются фиксационные свойства диска, появляется патологическая подвижность в позвоночно-двигательном сегменте. Таким образом, идеология данного представления о патогенезе остеохондроза заключается в том, что патологическая подвижность является следствием, а не причиной дегенерации диска.
Еще одним моментом в патогенезе дегенеративных изменений МПД - врастание в фиброзное кольцо межпозвонкового диска нервов и кровеносных сосудов, что является важной особенностью структурно разрушенных дисков [4]. Врастание внутрь возникает ввиду потери гидростатического давления, которое свойственно внутренним областям неповрежденных дисков. Снижение содержания протеогликанов в дегенерированных дисках также облегчает врастание нервов и капилляров [11]. Однако наличие сосудов и нервных волокон не могут влиять на регенераторные способности клетки, так как архитектоника, в которой они нормально функционировали, и ультраструктурные взаимодействия утрачены.
Эпидемиология
Дегенеративные поражения поясничного отдела позвоночника и связанные с ними боли и неврологические проявления относятся к одной из важнейших проблем современной медицины. Это обусловлено стабильно высоким количеством больных трудоспособного возраста, зачастую неудовлетворительными результатами консервативной терапии, частыми рецидивами болевого синдрома после хирургического лечения [5]. Доля остеохондроза позвоночника, поражающего людей наиболее активной социальной группы, составляет от 20% до 80% случаев временной нетрудоспособности [12]. В структуре заболеваемости взрослого населения нашей страны поясничный остеохондроз составляет 48-52%, занимая первое место по числу дней нетрудоспособности [13]. Временная утрата трудоспособности, обусловленная некомпрессионными синдромами остеохондроза, составляет 40% неврологических заболеваний. В общей структуре инвалидности от заболеваний костно-суставной системы дегенеративные заболевания позвоночника составляют 20,4% и занимают первое место (41,1%) среди причин первичной инвалидности [12]. Показатель инвалидизации при дегенеративных заболеваниях позвоночника равен 0,4 на 10000 жителей. В структуре заболеваемости периферической нервной системы вертеброгенная патология является ведущей, а основное место в ней (77-81%) занимает остеохондроз позвоночника [14]. Среди инвалидов с заболеваниями периферической нервной системы в 80 % случаев наблюдаются вертеброгенные поражения.
Пациенты с клинически значимыми проявлениями остеохондроза позвоночника составляют 51,2 на 1000 населения. Компрессионные и некомпрессионные формы остеохондроза начинают диагностироваться с 15-19 лет (2,6 случая на 1000 населения данной возрастной категории), а уже к 30 годам клинические проявления остеохондрозом диагностируются у 1,1% населения, к 59 годам - у 82,5% населения [15]. Боли в спине ограничивают жизнедеятельность, снижают качество жизни пациентов, изменяют психику и поведение людей [16]. Более чем у половины пациентов, страдающих остеохондрозом позвоночника, имеются признаки хронического эмоционального напряжения.
Частота встречаемости дегенеративных поражений дисков растет в геометрической прогрессии в связи с демографическими изменениями, увеличением среднего возраста населения.
По данным разных исследователей, несмотря на большие возможности консервативной терапии, в хирургическом лечении поясничного остеохондроза нуждаются от 5% до 33% больных [15]. При этом зачастую только хирургическое лечение пациентов с данной патологией, при наличии показаний, может предотвратить инвалидизацию и вернуть в более короткий срок трудоспособность [17,18]. С каждым годом отмечается увеличение числа проводимых оперативных вмешательств на пояснично-крестцовом отделе позвоночника.
Пациенты с клинически значимыми проявлениями остеохондроза позвоночника составляют 51,2 на 1000 населения. Компрессионные и некомпрессионные формы остеохондроза начинают диагностироваться с 15-19 лет (2,6 случая на 1000 населения данной возрастной категории), а уже к 30 годам клинические проявления остеохондрозом диагностируются у 1,1% населения, к 59 годам - у 82,5% населения [15]. Боли в спине ограничивают жизнедеятельность, снижают качество жизни пациентов, изменяют психику и поведение людей [16]. Более чем у половины пациентов, страдающих остеохондрозом позвоночника, имеются признаки хронического эмоционального напряжения.
Частота встречаемости дегенеративных поражений дисков растет в геометрической прогрессии в связи с демографическими изменениями, увеличением среднего возраста населения.
По данным разных исследователей, несмотря на большие возможности консервативной терапии, в хирургическом лечении поясничного остеохондроза нуждаются от 5% до 33% больных [15]. При этом зачастую только хирургическое лечение пациентов с данной патологией, при наличии показаний, может предотвратить инвалидизацию и вернуть в более короткий срок трудоспособность [17,18]. С каждым годом отмечается увеличение числа проводимых оперативных вмешательств на пояснично-крестцовом отделе позвоночника.
Классификация
Единственной из имеющихся клинико-патогенетической является классификация А.И. Осна, отражающая в виде четыре последовательные дегенеративно-дистрофического поражения [19].
- Стадия внутридискового патологического процесса («хондроза»), создающая патологическуюимпульсацию из пораженного диска. В этот период происходит внутридисковое перемещение пульпозного ядра. Студенистое ядро через трещины в фиброзном кольце проникает в его богато иннервированные наружные волокна. В результате происходит раздражение нервных окончаний и развиваются болевые ощущения, формирующие рефлекторные синдромы остеохондроза.
- Стадия нестабильности или утраты фиксационной способности пораженного диска, динамическое смещение вышележащего позвонка по отношению к нижележащему (в связи с растрескиванием не только пульпозного ядра, но и элементов фиброзного кольца). В этот период могут формироваться синдром нестабильности, рефлекторные и даже некоторые компрессионные синдромы.
- Стадия формирования грыж межпозвонковых дисков в связи с нарушением целостности фиброзного кольца (протрузии или пролапса), которые могут сдавливать прилежащие сосудисто-нервные образования, в том числе корешок спинномозгового нерва.
- Стадия фиброза межпозвонкового диска и формирования краевых костно-хрящевых разрастаний тел позвонков является преимущественно саногенной, возникают неподвижность, компенсаторное увеличение площади опоры позвонков на неполноценные диски. В ряде случаев эти костные разрастания, как и грыжи дисков, могут сдавливать прилежащие нервно-сосудистые образования.
Классификация LArmstrong (1952) также соотносит изменения в ПДС с клиническими проявлениями остеохондроза позвоночника [1].
I стадия. Начальные дистрофические изменения в студенистом ядре и задней части фиброзного кольца, которое набухает, выпячивается по направлению к позвоночному каналу, раздражая рецепторы задней продольной связки твердой мозговой оболочки; при этом появляются боли в спине.
II стадия. Смещенное пульпозное ядро располагается в выпятившейся части фиброзного кольца, через дефект которого выпадает грыжа диска; клинически - появляются корешковые симптомы и, нередко, грубые антальгические компоненты вертебрального синдрома.
III стадия. Прогрессирует дегенерация пролабированного диска, как подсвязочно, так и в эпидуральном пространстве за пределами перфорированной задней продольной связки. Начинается рассасывание или обызвествление частей диска, его фиброз. В области разрыва задней продольной связки могут образоваться костные разрастания («остеофиты»). Выпадение секвестров часто вызывает рубцово-спаечный септический эпидурит. Непосредственное давление на корешок уменьшается, течение болезни приобретает хронический характер.
Классификация дегенеративно-дистрофических заболеваний позвоночника (Крутько А.В., 2012) [20].
I. Дегенеративно-дистрофическое поражение позвоночника:
А. без нарушения двухмерных пространственных взаимоотношений в ПДС (остеохондроз, спондилоартроз, спондилез, лигаментоз);
В. с нарушением двухмерных пространственных взаимоотношений В ПДС (дегенеративный спондилолистез, дегенеративный сколиоз).
II. Патоморфологический субстрат клинического синдрома (стеноз, грыжа диска, нестабильность сегмента ).
III. Клинический синдром.
Классификация дегенеративных изменений межпозвонкового диска по Pfirrmann с соавт. (2001) [20] (табл. 1).
Таблица 1.
Патогенетическая классификация дегенеративных заболеваний позвоночника (Корж Н.А., Продан А.И., 2004). [21] ( 1 и табл. 2).
Классификации стеноза позвоночного канала.
J.Stephen [22 ].
I. По анатомическим критериям различают:
1) центральный стеноз - уменьшение расстояния от задней поверхности тела позвонка до ближайшей противоположной точки на дужке у основания остистого отростка (до 12мм - относительный стеноз, 10 мм и меньше - абсолютный);
2) латеральные стенозы - сужение корешкового канала и межпозвонкового отверстия до 4 мм и меньше (Аndersson, 1993).
3) комбинированные стенозы.
II. По этиологии различают:
1) врождённый или идиопатический стеноз, ахондроплазию;
2) приобретенный стеноз;
3) комбинированный стеноз - любое сочетание врождённого и приобретенного стенозов (это наиболее распространённая форма стеноза).
H .Verbiest [22 ].
I. По этиологии: врожденный и стеноз развития.
II. Чистый абсолютный стеноз (сагиттальный диаметр ПК равен 10мм и менее).
Чистый относительный стеноз (сагиттальный диаметр ПК 10-12мм).
Смешанный стеноз.
III.
1) стеноз производимый костными стенками позвоночного канала.
А) врожденный стеноз.
В) стеноз развития в результате врожденных ошибок роста.
Г) идиопатический стеноз развития.
Д) приобретенный стеноз.
Е) рецидивирующий стеноз.
2) стеноз, производимый некостными компонентами стенок позвоночного канала.
А) Гипертрофия с (или без) кальцификацией задней продольной или желтой связки, или их обеих.
Б) Массивная центральная грыжа диска или массивное подсвязочное распространение секвестрированного материала диска.
M .Nelson [22 ].
I. Врожденный стеноз:
А) Идиопатический;
Б) Хондродистрофический.
II. Приобретенный стеноз:
А) Дегенеративный (центральный стеноз, латеральный стеноз, дегенеративный спондилолистез);
Б) Комбинированный (очетание врожденного и приобретенного);
В) Спондилолистезный стеноз;
Г) Ятрогенный стеноз;
Д) Посттравматический;
Е) Другие формы.
Arnoldi [22 ].
I. Врожденный: Идиопатический и ахондропластический.
II. Приобретенный:
• Дегенеративный стеноз: центрального отдела ПК, преферического отдела ПК, дегенеративный спондилолистез.
• Комбинированный.
• Спондилолистез со спондилолизом.
• Ятрогенный: постляминэктомический, после переднего и заднего спондилодеза, после хемонуклеолиза диска.
• Поздние посттравматические изменения позвоночника.
• Прочие виды стеноза: болезнь Педжета, флюороз.
Антипко [22 ].
I. По наличию клинических проявлений:
- без клинических проявлений;
- функциональный стеноз;
- стеноз с явлениями миелопатии и (или) радикулопатии.
II. По темпу развития неврологических проявлений различают:
- острую миелорадикулоишемию (радикулоишемию);
- хроническую миелорадикулопатию (радикулопатию).
III. По локализации:
- шейный;
- грудной;
- поясничный.
IV. Компрессия внутрипозвоночных образований:
- передняя;
- задняя;
- комбинированная.
V. Неврологические проявления:
- преходящие;
- умеренные;
- выраженные;
- с полным нарушение проводимости спинного мозга или корешков конского хвоста.
По мнению В.Ф. Кузнецова (1997), целесообразно учитывать распространённость стеноза вдоль оси позвоночника (моносегментарный, полисегментарный, прерывистый и тотальный), а также его стадии (динамический и фиксированный стеноз) [23].
Классификации спондилолистеза.
Wiltse , NewmanetMacNab (1976) [24 ]:
1) истмический спондилолистез (известный как спондилолитический спондилолистез) - приобретенный дефект в pars interarticularis, который может быть выявлен при рентгенологическом исследовании в 5-20% всех случаев;
2) диспластический спондилолистез - врожденный дефект развития дуги, pars interarticularis и межпозвонковых суставов, который в некоторых случаях может прогрессировать;
3) дегенеративный спондилолистез, развивающийся вследствие длительной межсегментарной нестабильности, подвывиха межпозвонковых суставов и разрыва их капсулы при отсутствии дефекта в pars interarticularis, обнаруживаемый у 5,8% мужчин и 9,1% женщин (у многих из них он клинически не проявляется);
4) травматический спондилолистез, который формируется вследствие травм костных структур (переломов);
5) патологическийспондилолистез, развивающийся вследствие генерализованных или локальных патологических процессов в костях;
6) ятрогенный.
Классификация И.М. Митбрейта и В.Е.Беленького (1978) [ 25 ]:
- острый диспластический (характеризующийся смещением, достигающим до созревания скелета 3-4 степени по Майердингу, с удлинением или спондилолизом межсуставной части дуги);
- спондилолизный (вялотекущая форма спондилолистеза у детей, подростков и взрослых, у детей и подростков не превышает I степени, а у взрослых II степени);
- инволютивный (дегенеративный);
- острый травматический.
Классификации H.W.Meyerding, 1932[ 25 ]:
I степень - смещение позвонка на ¼ величины поверхности тела;
II степень -смещение позвонка на ½ величины поверхности тела;
III степень -смещение позвонка на ¾ величины поверхности тела;
IV степень - на всю поверхность тела позвонка;
V степень - полное смещение тела позвонка кпереди от нижележащего (так называемый спондилоптоз).
Классификация Marchetti Gи соавторы (1994, 1997) [25 ]:
І. Развивающийся спондилолистез:
1. Высоко диспластический:
- с лизисом pars interarticularis;
- с элонгацией pars interarticularis.
2. Низко диспластический:
- с лизисом parsinterarticularis;
- с элонгацией parsinterarticularis.
ІІ. Приобретенный спондилолистез:
1. Травматический:
- острые переломы;
- стресс переломы (перелом кости от «напряжения» и «усталости» - литический спондилолистез).
2. Послеоперационный:
- прямая операция;
- непрямая операция.
3. Патологический:
- локальная патология;
- системная патология.
4. Дегенеративный:
- первичный;
- вторичный.
Классификация Хвистюка (1970-е) [ 25 ]:
1) - диспластический;
- дегенеративный;
- травматический;
- патологический;
- ятрогенный.
2) - со спондилолизом;
- без спондилолиза.
3) - стабильный;
- нестабильный.
4) - стенозирующий;
- не стенозирующий.
5) - прогрессирующий;
- не прогрессирующий.
Классификация И.М. Митбрейта и В.Е. Беленького (1978) [25]:
По степени углового смещения (угол между вертикальной осью и линией, соединяющей центры сместившегося и нижерасположенного позвонков):
I степень - смещение L5 позвонка на 46-60°.
II степень - на 61-75°.
III степень - 76-90°.
IV степень - 91-105°.
V степень - 106-120° и более.
- Стадия внутридискового патологического процесса («хондроза»), создающая патологическуюимпульсацию из пораженного диска. В этот период происходит внутридисковое перемещение пульпозного ядра. Студенистое ядро через трещины в фиброзном кольце проникает в его богато иннервированные наружные волокна. В результате происходит раздражение нервных окончаний и развиваются болевые ощущения, формирующие рефлекторные синдромы остеохондроза.
- Стадия нестабильности или утраты фиксационной способности пораженного диска, динамическое смещение вышележащего позвонка по отношению к нижележащему (в связи с растрескиванием не только пульпозного ядра, но и элементов фиброзного кольца). В этот период могут формироваться синдром нестабильности, рефлекторные и даже некоторые компрессионные синдромы.
- Стадия формирования грыж межпозвонковых дисков в связи с нарушением целостности фиброзного кольца (протрузии или пролапса), которые могут сдавливать прилежащие сосудисто-нервные образования, в том числе корешок спинномозгового нерва.
- Стадия фиброза межпозвонкового диска и формирования краевых костно-хрящевых разрастаний тел позвонков является преимущественно саногенной, возникают неподвижность, компенсаторное увеличение площади опоры позвонков на неполноценные диски. В ряде случаев эти костные разрастания, как и грыжи дисков, могут сдавливать прилежащие нервно-сосудистые образования.
Классификация LArmstrong (1952) также соотносит изменения в ПДС с клиническими проявлениями остеохондроза позвоночника [1].
I стадия. Начальные дистрофические изменения в студенистом ядре и задней части фиброзного кольца, которое набухает, выпячивается по направлению к позвоночному каналу, раздражая рецепторы задней продольной связки твердой мозговой оболочки; при этом появляются боли в спине.
II стадия. Смещенное пульпозное ядро располагается в выпятившейся части фиброзного кольца, через дефект которого выпадает грыжа диска; клинически - появляются корешковые симптомы и, нередко, грубые антальгические компоненты вертебрального синдрома.
III стадия. Прогрессирует дегенерация пролабированного диска, как подсвязочно, так и в эпидуральном пространстве за пределами перфорированной задней продольной связки. Начинается рассасывание или обызвествление частей диска, его фиброз. В области разрыва задней продольной связки могут образоваться костные разрастания («остеофиты»). Выпадение секвестров часто вызывает рубцово-спаечный септический эпидурит. Непосредственное давление на корешок уменьшается, течение болезни приобретает хронический характер.
Классификация дегенеративно-дистрофических заболеваний позвоночника (Крутько А.В., 2012) [20].
I. Дегенеративно-дистрофическое поражение позвоночника:
А. без нарушения двухмерных пространственных взаимоотношений в ПДС (остеохондроз, спондилоартроз, спондилез, лигаментоз);
В. с нарушением двухмерных пространственных взаимоотношений В ПДС (дегенеративный спондилолистез, дегенеративный сколиоз).
II. Патоморфологический субстрат клинического синдрома (стеноз, грыжа диска, нестабильность сегмента ).
III. Клинический синдром.
Классификация дегенеративных изменений межпозвонкового диска по Pfirrmann с соавт. (2001) [20] (табл. 1).
Таблица 1.
| Классификация дегенеративных изменений межпозвонкового диска по Pfirrmann с соавт. (2001) | ||||
| Стадия | Структура межпозвонкового диска | Интенсивность сигнала | Четкость разделения фиброзного кольца и пульпозного ядра | Высота межпозвонкового диска |
| I | гомогенная | гиперинтенсивный (белый) | четкая граница | нормальная |
| II | негомогенная | гиперинтенсивный (белый) | четкая граница | нормальная |
| III | негомогенная | промежуточный (серый) | нечеткая | нормальная или слегка уменьшенная |
| IV | негомогенная | промежуточный (серый) | отсутствует граница | нормальная или умеренно уменьшенная |
| V | негомогенная | гипоинтенсивный (черный) | отсутствует граница | резко снижена |
Патогенетическая классификация дегенеративных заболеваний позвоночника (Корж Н.А., Продан А.И., 2004). [21] ( 1 и табл. 2).
| 1. Схема патогенетической классификации дегенеративных заболеваний позвоночника (Корж Н.А., Продан А.И., 2004) |
| Таблица 2 | |||||
| Патогенетическая классификация дегенеративных заболеваний позвоночника (Корж Н.А., Продан А.И., 2004) | |||||
| I. По локализации (относительно позвоночника в целом) | Шейного отдела | ||||
| Грудного отдела | |||||
| Поясничного отдела | |||||
| Распространенные | |||||
| ІІ. По протяженности (относительно позвоночника в целом) | Моносегментарные (на уровне одного ПДС) | ||||
| Бисегментарные (на уровне двух ПДС) | |||||
| Мультисегментарные (на уровне более двух ПДС) | |||||
| ІІІ. По локализации (относительно ПДС) | Переднего опорного комплекса | À. Мягкотканных элементов ПДС | Трещины фиброзного кольца МД | ||
| Протрузия МПД | |||||
| .Грыжа МПД | |||||
| Б. Костных элементов ПДС | Спондилоз (стенозирующий, нестенозирующий) а) вентральный б) дорзальный в) комбинированный | ||||
| Унковертебральный артроз | |||||
| Реберно-позвоночный артроз | |||||
| В. Комбинированные (остеохондропатия) | 1. Шейного отдела 2. Грудного отдела 3. Поясничного отдела | ||||
| Заднего опорного комплекса | À. Мягкотканных элементов ПДС | 1.Желтой связки | |||
| 2. Межостистой связки | |||||
| Б. Костных элементов ПДС (спондилоартроз) | 1. Дугоотростчатый | ||||
| 2. Реберно-поперечный | |||||
| 3. Поперечно-подвздошный (поперечно-крестцовый) | |||||
| 4. Межостистый (синдром Бааструпа) | |||||
| Тотальное поражение ПДС | 1. Спондилолистез (I, II, III степени) | а) безлизисный | |||
| б) спондилолизный | |||||
| 2. Ретроспондилолистез | |||||
| 3. Латеролистез | |||||
| 4. Сколиоз (0, I, II, III степени) | а) компенсированный | ||||
| б) декомпенсированный | |||||
| 5. Гиперлордоз | |||||
| 6. Стеноз позвоночного канала | а) центральный | ||||
| б) бокового углубления | |||||
| в) фораминальный | |||||
| г) комбинированный | |||||
| IV. По функциональным критериям | À. Опорно-ограничительная функция | 1. С нормальной опороспособностью | |||
| 2. С функциональной блокадой ПДС | |||||
| 3. С нестабильностью ПДС (I, II, III степени) | |||||
| Б. Защитная функция | 1. Без неврологического дефицита | ||||
| 2. С неврологическим дефицитом (указывается неврологический диагноз) | |||||
Классификации стеноза позвоночного канала.
J.Stephen [22 ].
I. По анатомическим критериям различают:
1) центральный стеноз - уменьшение расстояния от задней поверхности тела позвонка до ближайшей противоположной точки на дужке у основания остистого отростка (до 12мм - относительный стеноз, 10 мм и меньше - абсолютный);
2) латеральные стенозы - сужение корешкового канала и межпозвонкового отверстия до 4 мм и меньше (Аndersson, 1993).
3) комбинированные стенозы.
II. По этиологии различают:
1) врождённый или идиопатический стеноз, ахондроплазию;
2) приобретенный стеноз;
3) комбинированный стеноз - любое сочетание врождённого и приобретенного стенозов (это наиболее распространённая форма стеноза).
H .Verbiest [22 ].
I. По этиологии: врожденный и стеноз развития.
II. Чистый абсолютный стеноз (сагиттальный диаметр ПК равен 10мм и менее).
Чистый относительный стеноз (сагиттальный диаметр ПК 10-12мм).
Смешанный стеноз.
III.
1) стеноз производимый костными стенками позвоночного канала.
А) врожденный стеноз.
В) стеноз развития в результате врожденных ошибок роста.
Г) идиопатический стеноз развития.
Д) приобретенный стеноз.
Е) рецидивирующий стеноз.
2) стеноз, производимый некостными компонентами стенок позвоночного канала.
А) Гипертрофия с (или без) кальцификацией задней продольной или желтой связки, или их обеих.
Б) Массивная центральная грыжа диска или массивное подсвязочное распространение секвестрированного материала диска.
M .Nelson [22 ].
I. Врожденный стеноз:
А) Идиопатический;
Б) Хондродистрофический.
II. Приобретенный стеноз:
А) Дегенеративный (центральный стеноз, латеральный стеноз, дегенеративный спондилолистез);
Б) Комбинированный (очетание врожденного и приобретенного);
В) Спондилолистезный стеноз;
Г) Ятрогенный стеноз;
Д) Посттравматический;
Е) Другие формы.
Arnoldi [22 ].
I. Врожденный: Идиопатический и ахондропластический.
II. Приобретенный:
• Дегенеративный стеноз: центрального отдела ПК, преферического отдела ПК, дегенеративный спондилолистез.
• Комбинированный.
• Спондилолистез со спондилолизом.
• Ятрогенный: постляминэктомический, после переднего и заднего спондилодеза, после хемонуклеолиза диска.
• Поздние посттравматические изменения позвоночника.
• Прочие виды стеноза: болезнь Педжета, флюороз.
Антипко [22 ].
I. По наличию клинических проявлений:
- без клинических проявлений;
- функциональный стеноз;
- стеноз с явлениями миелопатии и (или) радикулопатии.
II. По темпу развития неврологических проявлений различают:
- острую миелорадикулоишемию (радикулоишемию);
- хроническую миелорадикулопатию (радикулопатию).
III. По локализации:
- шейный;
- грудной;
- поясничный.
IV. Компрессия внутрипозвоночных образований:
- передняя;
- задняя;
- комбинированная.
V. Неврологические проявления:
- преходящие;
- умеренные;
- выраженные;
- с полным нарушение проводимости спинного мозга или корешков конского хвоста.
По мнению В.Ф. Кузнецова (1997), целесообразно учитывать распространённость стеноза вдоль оси позвоночника (моносегментарный, полисегментарный, прерывистый и тотальный), а также его стадии (динамический и фиксированный стеноз) [23].
Классификации спондилолистеза.
Wiltse , NewmanetMacNab (1976) [24 ]:
1) истмический спондилолистез (известный как спондилолитический спондилолистез) - приобретенный дефект в pars interarticularis, который может быть выявлен при рентгенологическом исследовании в 5-20% всех случаев;
2) диспластический спондилолистез - врожденный дефект развития дуги, pars interarticularis и межпозвонковых суставов, который в некоторых случаях может прогрессировать;
3) дегенеративный спондилолистез, развивающийся вследствие длительной межсегментарной нестабильности, подвывиха межпозвонковых суставов и разрыва их капсулы при отсутствии дефекта в pars interarticularis, обнаруживаемый у 5,8% мужчин и 9,1% женщин (у многих из них он клинически не проявляется);
4) травматический спондилолистез, который формируется вследствие травм костных структур (переломов);
5) патологическийспондилолистез, развивающийся вследствие генерализованных или локальных патологических процессов в костях;
6) ятрогенный.
Классификация И.М. Митбрейта и В.Е.Беленького (1978) [ 25 ]:
- острый диспластический (характеризующийся смещением, достигающим до созревания скелета 3-4 степени по Майердингу, с удлинением или спондилолизом межсуставной части дуги);
- спондилолизный (вялотекущая форма спондилолистеза у детей, подростков и взрослых, у детей и подростков не превышает I степени, а у взрослых II степени);
- инволютивный (дегенеративный);
- острый травматический.
Классификации H.W.Meyerding, 1932[ 25 ]:
I степень - смещение позвонка на ¼ величины поверхности тела;
II степень -смещение позвонка на ½ величины поверхности тела;
III степень -смещение позвонка на ¾ величины поверхности тела;
IV степень - на всю поверхность тела позвонка;
V степень - полное смещение тела позвонка кпереди от нижележащего (так называемый спондилоптоз).
Классификация Marchetti Gи соавторы (1994, 1997) [25 ]:
І. Развивающийся спондилолистез:
1. Высоко диспластический:
- с лизисом pars interarticularis;
- с элонгацией pars interarticularis.
2. Низко диспластический:
- с лизисом parsinterarticularis;
- с элонгацией parsinterarticularis.
ІІ. Приобретенный спондилолистез:
1. Травматический:
- острые переломы;
- стресс переломы (перелом кости от «напряжения» и «усталости» - литический спондилолистез).
2. Послеоперационный:
- прямая операция;
- непрямая операция.
3. Патологический:
- локальная патология;
- системная патология.
4. Дегенеративный:
- первичный;
- вторичный.
Классификация Хвистюка (1970-е) [ 25 ]:
1) - диспластический;
- дегенеративный;
- травматический;
- патологический;
- ятрогенный.
2) - со спондилолизом;
- без спондилолиза.
3) - стабильный;
- нестабильный.
4) - стенозирующий;
- не стенозирующий.
5) - прогрессирующий;
- не прогрессирующий.
Классификация И.М. Митбрейта и В.Е. Беленького (1978) [25]:
По степени углового смещения (угол между вертикальной осью и линией, соединяющей центры сместившегося и нижерасположенного позвонков):
I степень - смещение L5 позвонка на 46-60°.
II степень - на 61-75°.
III степень - 76-90°.
IV степень - 91-105°.
V степень - 106-120° и более.
|
|
Диагностика
2,1 Жалобы и анамнез.
• Рекомендовано оценивать [1]:- давность и возможную причину появления боли, локализацию боли;
- наличие двигательных и чувствительных расстройств;
- наличие сопутствующей патологии, аллергии, лекарственной непереносимости.
Уровень убедительности рекомендаций В (уровень достоверности доказательств - 2+).
Комментарии. Жалобы, которые предъявляет пациент, разнятся в зависимости от формы остеохондроза - компрессионный или некомпрессионный.
При компрессионных формах основными жалобами являются боль, онемение и мышечная слабость в зоне иннервируемой спинномозговым корешком; может быть скованность движений, нарушение функций тазовых органов. Выраженность болевого синдрома и неврологического дефицита зависит от степени и длительности компрессии.
При некомпрессионных формах остеохондроза жалобы пациента очень вариабельны: локальный болевой синдром, рефлекторный болевой синдром, ангиодистонический синдром, висцеральный синдром Манифестация заболевания может возникать как остро с выраженным болевым синдромом, так и прогредиентно с длительным хронизирующимся болевым синдром.
2,2 Физикальное обследование.
• Рекомендуется провести общее клиническое обследование пациента с оценкой состояния кожных покровов, ортопедического статуса, в том числе. наличие статодинамических нарушений [1].Уровень убедительности рекомендаций D (уровень достоверности доказательств - 3).
Комментарии. Обследовать пациента следует в положениях стоя и сидя, при необходимости - лежа Может обнаружиться патологическая поза с анталгическим (противоболевым) сколиозом, а также изменением физиологических грудного кифоза и поясничного лордоза. Необходимо выяснить возникли эти изменения осанки с момента болевого приступа или они существовали и раньше.
Положив ладони обеих рук на крылья подвздошных костей с обеих сторон и расположив большие пальцы на уровне ладоней, проводят пальпацию паравертебральных мышц, отмечая их болезненность.
Фиксировав таз руками, а если возможно, усадив пациента верхом на стул, следует предложить ему наклониться вперёд, назад, в стороны, насколько это возможно, проделать ротационные движения туловищем, наблюдая за характером движений позвоночного столба и осведомляясь о степени болезненности движений и о том где именно ощущается болезненность. В норме все эти движения должны быть плавными и симметричными по амплитуде.
Проводится проба с осевой нагрузкой на позвоночник (давление на голову, плечи), которая может быть болезненной.
Для исключения патологии крестцово-подвздошных суставов в положении больного лёжа на спине на твёрдой кушетке проводится мягкое надавливание на крылья обеих подвздошных костей. При воспалительном поражении крестцово-подвздошных суставов (бехтеревский, туберкулёзный, бруцеллёзный артрит) эта проба может вызвать болезненность в области крестцово-подвздошных суставов.
Активное сгибание поочерёдно одной и другой ноги в тазобедренном суставе самим больным в положении лёжа на спине, обычно вызывает боль в зоне основной патологии (ягодичной, крестцовой) вследствие неизбежного сокращения мышц этой области.
• Рекомендуется провести оценку неврологического статуса [1].
Комментарии. Грыжи дисков в большинстве возникают у людей трудоспособного возраста. Они часто сопровождаются неврологическими нарушениями, обусловленные компрессией спинномозгового корешка. Образованию грыжи диска обычно предшествуют эпизоды поясничных болей, часто связанных с физическими нагрузками. При неврологическом обследовании можно предположительно сориентироваться в отношении локализации компримирующего процесса по длине и поперечнику позвоночного канала, оценивая всем известную топику неврологических нарушений. Ниже приведена клинико-топографическая ориентация при компрессии корешков шейного и поясничного отделов позвоночника:
- синдром корешка L4 (диск L3-L4) - иррадиация болей в передневнутренние отделы бедра, голени и внутреннюю лодыжку, гипестезия на передней поверхности бедра, слабость четырёхглавой мышцы, снижение или утрата коленного рефлекса;
- синдром корешка L5 (диск L4-L5) - иррадиация болей из верхней ягодичной области в наружные отделы бедра и голени, иногда с распространением на тыл стопы, на I-III пальцы, гипестезия в этой же зоне; слабость перонеальной группы мышц, возможна гипотрофия, слабость разгибателя I пальца стопы (симптом Спурлинга);
- синдром корешка S1 (диск L5-S1) - иррадиация болей из средней ягодичной области в задненаружные или задние отделы бедра, голени, в пятку с переходом на наружный край стопы и IV-V пальцы, гипестезия в задненаружных отделах голени и наружных отделах стопы; гипотрофия большой ягодичной и икроножной мышц, слабость икроножной мышцы, снижение или отсутствие ахиллова и подошвенного рефлексов.
Отмечаются следующие синдромы компрессии корешков шейных спинномозговых нервов, которые обычно сдавливаются в межпозвонковом отверстии над одноименным позвонком.
Синдром компрессии корешка С4 - проявляется болями в надплечье, может сопровождаться, амиотрофией трапециевидной, надостной и даже большой грудной мышцы.
Синдром компрессии корешка С5 - проекционная боль и чувствительные расстройства локализуются в зоне дельтовидной мышцы, могут сопровождаться с ее слабостью и гипотрофией, снижением лопаточного рефлекса.
Синдром компрессии корешка С6 - проекционная боль и чувствительные расстройства локализуются в виде полосы по наружному краю руки, до первого пальца кисти. Снижается сила мышц, сгибающих предплечье, нарушается рефлекс с двухглавой мышцы.
Синдром компрессии корешка С7 - проекционная боль и чувствительные расстройства локализуются в виде полосы на тыльной поверхности руки, особенно в трех средних пальцах. Триципитальный рефлекс обычно снижен или отсутствует. Могут быть вегетативно-трофические нарушения в кисти.
Синдром компрессии корешка с8 - диагностируется очень редко, в основном при посттравматическомя остеохондрозе с формированием грыжи или «остеофита» в межпозвонковом отверстии С7-Th1. Проекция болей и чувствительных расстройств соответствует ульнарному краю руки, включая четвертый и пятый пальцы. Может быть снижен карпорадиальный рефлекс.
Однако нужно помнить о вариабельности строения спинного мозга, его корешков и позвоночника. Последнее условие диктует необходимость рентгенологического исследования всего позвоночного столба с целью уточнения количества позвонков и их принадлежности к тому или иному его отделу.
Существуют две большие группы объективных причин, которые делают диагностическую задачу весьма непростой.
К первой группе относят индивидуальные различия позвоночно-корешково-спинномозговых взаимоотношений: это вариабельность числа поясничных и крестцовых позвонков, вариабельность уровня выхода корешков из спинного мозга и слитное их формирование, встречающиеся в 1-3% случаев. Встречаются другие варианты развития нервной ткани. например: короткий мешок твердой мозговой оболочки с высоким отхождением S1 корешков, асимметричное выхождение корешков из спинного мозга, вариабельность чувствительной и двигательной иннервации нижних конечностей волокнами, входящими в состав того или иного спинномозгового нерва, и прочее. Данные причины могут приводить к несоответствию между неврологической симптоматикой и топографией очага компрессии невральных структур позвоночного канала.
Ко второй группе относят причины, приводящие к появлению клинико-неврологической симптоматики. Сюда относят патологические состояния, которые возникают вследствие развития дегенеративных процессов (остеохондроз с экструзией или протрузией дисков и задними остеофитами, спондилёз, спондилоартроз с гипертрофией и остеофитами дугоотростчатых суставов, изменения со стороны желтой связки и эпидуральной клетчатки, нестабильность в позвоночном двигательном сегменте) и вариабельность функциональных вертеброневральных взаимоотношений при нагрузках на позвоночный столб. Сюда же относят корешковые синдромы при других заболеваниях: истинный или врожденный спондилолистез, опухоли корешков, эпидуральной клетчатки, спинного мозга и его оболочек, самих позвонков, синовиальные кисты дугоотростчатых суставов, истинные кисты и псевдокисты твердой мозговой оболочки (ТМО), арахноидальные кисты, эпидуральные и арахноидальные спаечные процессы, гипертрофию и извитость корешков «конского хвоста», туберкулезный спондилит; некоторые аномалии развития позвоночника (аномалия тропизма, гиперплазия поперечных отростков, полудужек, аплазии полудужек и суставных отростков).
Кроме того, следует учитывать значение заболеваний, вызывающих похожую симптоматику. К ним относят сосудистые заболевания ног, заболевания органов живота и малого таза, патология крестцово-подвздошных сочленений и тазобедренных суставов, инфекции и интоксикации, ишемические и посттравматические невриты нижних конечностей.
Уровень убедительности рекомендаций В (уровень достоверности доказательств - 2++).
2,3 Лабораторная диагностика.
• Рекомендуется при проведении амбулаторного и стационарного консервативного лечения назначать клинические, биохимические и иные исследования в соответствии с применяемыми стандартами оказания медицинской помощи и имеющимися клиническими проявлениями вертебральной и вневертебральной патологии [1].Уровень убедительности рекомендаций С (уровень достоверности доказательств - 2+).
2,4 Инструментальная диагностика.
• Рекомендовано на всех этапах наблюдения пациента проводить визуализацию патологии позвоночника (спондилография, компьютерная томография, магнитно-резонансная томография) [1].Уровень убедительности рекомендаций В (уровень достоверности доказательств - 2++).
Комментарии. При наличии клинико-морфологического несоответствия возникает необходимость в наиболее полном и детальном обследовании больного с использованием всех доступных методов.
Отдельно взятый метод диагностики, даже из высокоинформативных, не всегда является достаточным для хирургов-вертебрологов, что заставляет использовать их комбинацию.
• Рекомендовано проведение спондилографии в двух проекциях и при возможности, стоя с захватом головок бедренных костей [1].
Уровень убедительности рекомендаций В (уровень достоверности доказательств - 2++).
Комментарии. Рентгенография позволит определить строение костных тканей, наличие аномалий, остеофитов, выраженных изменений в фасеточных суставах и так далее. Могут быть применены различные рентгенологические технологии: обзорная, прицельная и функциональная рентгенография позвоночника, контрастная миелография, дискография.
• Рекомендовано проведение компьютерной томографии поврежденных отделов позвоночника для детализации и замеров костных структур [1].
Уровень убедительности рекомендаций В (уровень достоверности доказательств - 2++).
Комментарии. Компьютерная томография (КТ), в том числе с субарахноидальным или перидуральным контрастированием, более чувствительна и позволяет диагностировать процесс еще на начальных стадиях, определить минимальные аномалии, как в костных, так и в хрящевых тканях.
• Рекомендовано проведение магнитно-резонансной томографии для детализации мягкотканных структур [1].
Уровень убедительности рекомендаций В (уровень достоверности доказательств - 2++).
Комментарии. Магнитно-резонансная томография (МРТ) визуализирует сопутствующие изменения мягких тканей, дает возможность выявить мельчайшие изменения хрящей, костей, связок и сосудов, позволяет с большой точностью определить локализацию грыжевого выпячивания по длине и поперечнику позвоночного канала, степень дегенерации межпозвонковых дисков и нарушения циркуляции ликвора при компрессии дурального мешка и арахноидальных спаечных процессах, дифференцировать грыжевые выпячивания дисков от адгезивных процессов в эпидуральной клетчатке, воспалительных процессов, а также опухолевых и сосудистых новообразований. С некоторой погрешностью при МРТ можно установить размеры позвоночного канала и грыжи диска. Ввиду неинвазивности метода он может быть выполнен в амбулаторных условиях.
• Рекомендовано ультразвуковое исследование сосудов шеи и головы (допплерография) применяется для оценки состояния мозгового кровообращения и исключения синдрома позвоночной артерии [7].
Уровень убедительности рекомендаций В (уровень достоверности доказательств - 2++).
• Рекомендовано проведение денситометрии [1].
Уровень убедительности рекомендаций В (уровень достоверности доказательств - 2++).
• Рекомендовано при наличии показаний проводить миелографию [1].
Уровень убедительности рекомендаций В (уровень достоверности доказательств - 2++).
2,5 Иная диагностик а.
• Рекомендуется применение пункционных технологий не только в лечебных, но и в диагностических целях [1].Уровень убедительности рекомендаций В (уровень достоверности доказательств - 2-).
Комментарии. Для объективизации рефлекторно-болевых синдромов используется метод их провоцирования введением 4% раствора гидрокарбоната натрия или спирт-прокаиновой смеси (1 часть 96% этилового спирта** и 2 части 2% раствора прокаина**) в область клинически актуальных дугоотросчатых суставов и/или межпозвонковых дисков под рентгенологическим контролем. Также для воспроизведения боли используется аппарат для радиочастотной денервации в режиме стимуляции. Такое раздражение воспроизводит клинические проявления заболевания - пациент узнает «свои» боли по их локализации, характеру и интенсивности. Ликвидация болевого синдрома после медикаментозной блокады свидетельствует о клинической значимости патологического очага.
|
|
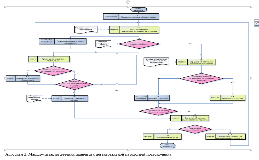
Лечение
3,1 Консервативное лечение.
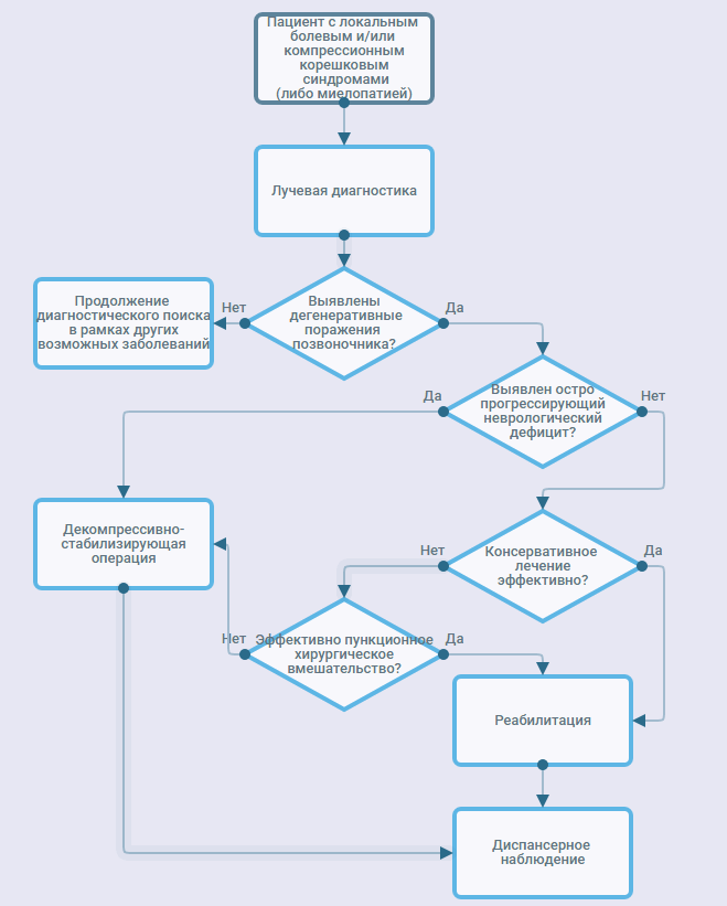
• Рекомендуется проводить консервативное лечение, если в клинических проявлениях нет остро прогрессирующего неврологического дефицита [20].Уровень убедительности рекомендаций С (уровень достоверности доказательств - 2+).
Комментарии. При обращении пациента с болями в шее, спине, пояснице и (или) в конечностях вследствие осеохондроза за медицинской помощью в ряде случаев требуется проведение неотложной консервативной или хирургической помощи при гипералгической, паралитической формах корешкового синдрома, развитии каудомедуллярного синдрома или вертеброгенной остроразвивающейся компрессионной миелопатии.
Превалирующая часть пациентов получают результативную консервативную терапию (амбулаторную, стационарную, санаторно-курортную) со стойкой длительной ремиссией. При наличии клинико-морфологического соответствия пациенту показано плановое хирургическое лечение с целью устранения компримирующего сосудисто-нервные образования субстрата.
• Рекомендуется медикаментозная терапия болевого синдрома с применением нестероидных противовоспалительных препаратов [1].
Уровень убедительности рекомендаций В (уровень достоверности доказательств - 2+).
Комментарии:
При острых болях в спине (до 1,5 месяцев) эффективны нестероидные противовоспалительные препараты (НПВП), которые должны включаться в программу лечения как можно раньше, в 1-2-ой день от начала заболевания. Препаратами выбора в настоящее время являются селективные ингибиторы Циклооксигеназы-2.
Наличие инъекционных форм НПВП позволяет использовать принцип ступенчатой терапии болевых синдромов: в остром периоде показано внутримышечное введение с последующим переходом на пероральную терапию в течение 2 недель. Кроме этих форм применяются суппозитории с НПВП.
Важным элементом лечения болевого синдрома является также локальная терапия, в ряде случаев имеющая отчетливые преимущества перед пероральными формами препаратов. Применяются мазевые, кремовые и гелевые формы НПВП, а при упорных болевых симптомах, связанных с механическими факторами - препараты, способные глубоко проникать в кожу и подкожную клетчатку, блокируя болевые рецепторы. Хорошо зарекомендовали себя препараты, представляющих собой комбинацию из НПВП и веществ, способствующих расширению капилляров. Целесообразно использование медицинских пластырей, оказывающих выраженное обезболивающее действие.
При острой боли высокой интенсивности показаны лечебные блокады, основными препаратами для которых являются местные анестетики и глюкокортикоиды.
Медикаментозное лечение хронической боли в спине включает препараты, улучшающие метаболические процессы в межпозвонковом диске (хондроитин сульфат и глюкозамин, витамины группы в) и короткие курсы применения НПВП при обострении процесса. При трансформации ноцицептивного характера боли в нейропатический рекомендуется назначение препаратов из группы противосудорожных средств, способных купировать нейропатическую боль, и антидепрессантов.
Комплексное применение немедикаментознеых средств дополняется приемом медикаментозных препаратов, спектр которых расширяется. Используются:
- опиоидные ненаркотические анальгетики;
- антигипоксанты и антиоксиданты; метаболические средства;
- М-, Н-холиномиметики, в том числе антихолинэстеразные средства;
- ангиопротекторы и корректоры микроциркуляции;
- диуретики;
- глюкокортикоиды для местного введения в виде лечебных блокад или фармакопунктуры.
Перспективным в консервативном лечении является сочетание патогенетически обусловленной терапии хондропротективными препаратами в течение длительного времени с комплексными немедикаментозными методами лечения. При этом для обеспечения приверженности терапии и поддержания должного уровня физической активности необходимо проведение специальных образовательных программ для пациентов с дегенеративно-дистрофическими заболеваниями позвоночника. Консервативное лечение при больших выпавших фрагментах пульпозного ядра диска неэффективно.
• Рекомендуется соблюдение рационального двигательного (ортопедического) режима [1].
Уровень убедительности рекомендаций D (уровень достоверности доказательств - 3).
Комментарии. Лечение болей в спине, связанных с дегенеративно-дистрофическими изменениями позвоночника, включает основные положения по соблюдению рационального двигательного (ортопедического) режима, выбор которого зависит от характеристик боли (острая, хроническая) и ее причин (миофасциальный синдром, дегенеративные изменения в позвоночно-двигательном сегменте (ПДС), компрессия корешков спинномозговых нервов).
При выраженной дорсалгии в острый период рекомендуется постельный режим на 1-2 дня, что способствует релаксации мышц и уменьшению внутридискового давления. В острый период целесообразно ношение стабилизирующего поясничного корсета или воротника Шанца.
Обязательным является освоение двигательных навыков повседневной жизни (правильное сидячее положение, техника подъема и переноса тяжестей, регулярная смена позиции тела в течение дня для декомпрессии диска ) и физическая нагрузка в форме общеукрепляющей и специальной лечебной гимнастики в период обострения и занятий адекватными видами физкультуры и спорта в период ремиссии.
• Рекомендуется применение методов мануальной терапии и остеопатии для коррекции рефлекторных сегментарных нарушений и устранения функциональной блокады в ПДС [26].
Уровень убедительности рекомендаций С (уровень достоверности доказательств - 2+).
Комментарии. Мануальная терапия, остеопатия, массаж хорошо комбинируются с другими реабилитационными технологиями. Выбор мануальных техник определяется характером боли (острая, хроническая), индивидуальными особенностями пациента и наличием противопоказаний к проведению некоторых из них. Эффективными методами тракционного воздействия на ПДС является применение мобилизационно-тракционных столов и подводное вытяжение.
• Рекомендуется для усиления анальгетического и противовоспалительного действия медикаментозных средств, оказания противоотечного и миорелаксирующего эффектов использовать методы физиотерапии, лечебной физкультуры, рефлексотерапии, бальнеотерапии [1].
Уровень убедительности рекомендаций с (уровень достоверности доказательств 2-).
Комментарии. При консервативном лечении пациентов с хроническим болевым синдромом роль немедикаментозных средств и технологий возрастает. Расширяется арсенал физиотерапевтических технологий, способствующих купированию болевого синдрома и обеспечивающих улучшение микроциркуляции, активацию трофических и репаративных процессов в зоне дегенеративно-дистрофических изменений позвоночника. Наиболее используемые и эффективные методы: лекарственный электрофорез гальваническими или импульсными токами, электронейромиостимуляция, ультрафонофорез, лазеротерапия, магнитотерапия, сверхвысокочастотная терапия (СВЧ), крайне высокочастотная терапия (КВЧ), ударно-волновая терапия, пелоидотерапия, различные варианты медицинского массажа (ручной, вакуумный, подводный гидромассаж). Используются методы физиотерапии: массаж электростатическим полем от аппарата «Хивамат», ультрафиолетовое облучение в эритемных дозах, ультравысокочастотная терапия (УВЧ), чрескожная электронейростимуляция (ЧЭНС), лазеротерапия, электрофорез анальгетиков или спазмолитиков импульсными токами.
По мере снижения интенсивности острой боли лечение дополняется специальной лечебной гимнастикой, направленной на вытяжение позвоночника и расслабление мышц, с постепенным включением упражнений для формирования мышечного корсета, показано назначение лечебного ручного массажа.
Эффективными методами при дорсопатиях являются иглорефлексотерапия, вакуум рефлексотерапия, электрорефлексотерапия и фармакопунктура.
• Рекомендуется санаторно-курортное лечение на грязевых и бальнеологических курортах с сероводородными, радоновыми, йодобромными и хлоридно-натриевыми водами для наружного применения в период ремиссии для предупреждения прогрессирования процесса и профилактики вторичного обострения [1].
Уровень убедительности рекомендаций D (уровень достоверности доказательств - 3).
3,2 Хирургическое лечение.
• Рекомендуется применять пункционные методы хирургического лечения при рефлекторно-болевых синдромах при неэффективности комплексной консервативной терапии в течение 2-4 недель [26].Уровень убедительности рекомендаций С (уровень достоверности доказательств - 2+).
Комментарии:
Абсолютные противопоказания к пункционному лечению:
• инфекционные заболевания;
• опухолевый процесс в области предполагаемого вмешательства на позвоночном двигательном сегменте;
• повреждение спинного мозга;
• нарастающая неврологическая симптоматика.
Относительные противопоказания к пункционному лечению:
• спондилолистез более чем 2 степени;
• аллергические реакции на лекарственные препараты, используемые при проведении технологии;
• хронические соматические заболевания в стадии декомпенсации;
• признаки повреждений корешков спинного мозга;
• спондилоартроз, сопровождающийся латеральным стенозом с компрессией сосудисто-нервных образований.
• Рекомендуется проведение декомпрессивных вмешательств при компрессии интраканальных сосудисто-нервных образований [20].
Уровень убедительности рекомендаций В (уровень достоверности доказательств - 2++).
Комментарии:
• Рекомендуется проведение микрохирургических и эндоскопических декомпрессивных вмешательств при локальном компрессирующем субстрате невральных структур [1].
Уровень убедительности рекомендаций В (уровень достоверности доказательств - 2++).
Комментарии:
• Рекомендуется фасетэктомия при сдавлении спинного мозга и (или) его корешков гипертрофированными дугоотросчатыми суставами при неэффективности консервативного лечения [1].
Уровень убедительности рекомендаций С (уровень достоверности доказательств - 2).
Комментарии. Фасетэктомия может быть выполнена как самостоятельная операция, так и в качестве этапа хирургического лечения.
• Рекомендуется проведение межтелового спондилодеза в случаях:
- сегментарной нестабильности различной этиологии;
- псевдоартроза;
- дегенеративного сколиоза;
- спондилолистеза;
- снижения высоты диска со стенозом межпозвонковых отверстий [1].
Уровень убедительности рекомендаций в (уровень достоверности доказательств - 2++).
• Рекомендуется для создания условий формирования надежного спондилодеза выполнение задней фиксации (винтовой, крючковой) [1].
Уровень убедительности рекомендаций В (уровень достоверности доказательств - 2+).
Комментарии. Вид и протяженность задней внутренней фиксации (винтовой или крючковой) зависит от выраженности и распространенности дегенеративных поражений, анатомических особенностей позвоночника. На предоперационном этапе планируются:
- варианты конструкции (винтовая, крючковая, комбинированная);
- способы установки фиксирующих элементов конструкции (для винтов - транспедикулярно, трансартикулярно, экстрапедикулярно , для крючков - ламинарный зацеп, зацеп за поперечные отростки );
- количество фиксируемых сегментов.
• Рекомендуется применение динамической межостистой фиксации при умеренных дегенеративных поражениях межпозвонкового диска и признаков сегментарной нестабильности [1].
Уровень убедительности рекомендаций С (уровень достоверности доказательств - 2-).
• Рекомендуется применение нейростимуляции спинного мозга при хронической нейрогенной боли в отсутствие показаний для декомпрессивных операций [27].
Уровень убедительности рекомендаций D (уровень достоверности доказательств - 3).
Комментарии. Использование метода нейростимуляции спинного мозга возможно у пациентов с достаточным уровнем интеллекта (адекватная самооценка, навыки работы с гаджетами).
|
|
Реабилитация и амбулаторное лечение
• Рекомендовано осуществлять внешнюю фиксацию пораженного отдела позвоночника ортопедическими изделиями в течение 1-3 месяцев [1].
Уровень убедительности рекомендаций С (уровень достоверности доказательств - 2+).
• Рекомендовано в раннем послеоперационном периоде для обезболивания, стимуляции заживления операционной раны, восстановления двигательной активности:
- проводить медикаментозное (инъекционное, затем пероральное обезболивание, профилактическую противоязвенную и антитромботическую терапию) и физиотерапевтическое лечение;
- исключать нагрузки на позвоночник (поднятие тяжестей, наклоны вперед, активные занятия ЛФК) [1].
Уровень убедительности рекомендаций С (уровень достоверности доказательств - 2+).
Комментарии. В раннем послеоперационный период (7-14 дней после радикальных вмешательств на позвоночнике) реабилитационные мероприятия проводятся с целью ранней двигательной активизации пациента, купирования болевого синдрома и стимуляции репаративных процессов в области раневого дефекта. Для оказания противоотечного и обезболивающего действия на область раны с первого дня после операции назначается криотерапия, осцилляторный массаж; со 2-го дня после полной остановки кровотечения возможно назначение низкоинтенсивной лазеротерапии, низкочастотной магнитотерапии, УВЧ-терапии. При выраженном болевом синдроме применяется транскраниальная электроанальгезия, импульсные токи (чрезкожная электронейростимуляция, диадинамические и синусоидальные модулированные токи), электрофорез ненаркотических анальгетиков, рефлексотерапия.
Восстановление двигательной активности начинается с первого дня с помощью пассивной гимнастики в постели, дыхательной гимнастики. Со второго дня после операции проводятся мероприятия по вертикализации и восстановлению походки с применением специальной лечебной гимнастики, вертикализаторов, а в последующем - балансировочных систем. При восстановлении физической активности показано ношение полужесткого корсета, обеспечивающего стабилизацию и разгрузку поврежденного ПДС.
Реабилитация немедикаментозными средствами проводится в комбинации с приемом нестероидных противовоспалительных препаратов, по показаниям назначаются глюкокортикоиды и плановая антибиотикопрофилактика. При наличии дооперационных неврологических двигательных нарушений комплексное восстановительное лечение дополняется препаратами, улучшающими нервно-мышечную проводимость.
В качестве иллюстрации медикаментозного и немедикаментозного сопровождения после операций на позвоночнике приводятся фрагменты из проекта стандарта специализированной, высокотехнологичной медицинской помощи при заболеваниях позвоночника (тяжелая степень) из расчета 21 койко-день (табл. 3).
Таблица 3.
*Усредненная частота предоставления.
**Усредненная кратность применения.
• Рекомендовано в послеоперационном периоде не использовать технологии, препятствующие своевременному заживлению операционной раны и способствующие развитию инфекционных осложнений [1].
Уровень убедительности рекомендаций С (уровень достоверности доказательств - 2+).
• Рекомендовано при наличии сопутствующей патологии проводить своевременные консультации специалистов и отслеживать выполнение их назначений [1].
Уровень убедительности рекомендаций С (уровень достоверности доказательств - 2+).
• Рекомендовано на всех этапах лечащему врачу контролировать соблюдение комплекса ортопедических назначений и немедикаментозного лечения для поддержания в оптимальном состоянии мышечного корсета [1].
Уровень убедительности рекомендаций С (уровень достоверности доказательств - 2+).
• Рекомендовано пациентам с неврологическим дефицитом проводить лечение под наблюдением невролога до излечения или постоянно [1].
Уровень убедительности рекомендаций С (уровень достоверности доказательств - 2+).
• Рекомендовано в отдаленном послеоперационном периоде избегать значительных нагрузок на позвоночник и регулярно заниматься ЛФК, по показаниям применять физиотерапевтические и прочие реабилитационные технологии [1].
Уровень убедительности рекомендаций С (уровень достоверности доказательств - 2+).
Комментарии. В поздний послеоперационный период (от 2 до 8 недель после радикальных вмешательств на позвоночнике) целью реабилитационных мероприятий является восстановление двигательной активности в полном объеме, формирование мышечного корсета и стимуляция метаболических процессов в тканях позвоночника для профилактики рецидива болевого синдрома.
Ведущее значение в этом периоде имеет лечебная физкультура, направленная на укрепление мышц спины, межлопаточной области, брюшного пресса, ягодиц, на формирование навыков правильной осанки, правильного стереотипа движения, а также обеспечивающая постизометрическую мышечную релаксацию. К занятиям специальной лечебной гимнастикой добавляются на специализированных тренажерах, тренировки на стабилометрической платформе. Занятия ЛФК комбинируются с методами физиотерапии, способствующими укреплению мышечного корсета - электростимуляцией мышц спины и ручным массажем. При сохранении болевого синдрома и неврологических двигательных расстройств в индивидуальную программу реабилитации включается рефлексотерапия (акупунктура, КВЧ-пунктура, электропунктура, фармакопунктура), функциональная электромиостимуляция, электрофорезы импульсными токами.
С целью профилактики рецидива болевого синдрома назначается ультрафонофорез грязевого раствора, метаболических препаратов паравертебрально, низкочастотная магнитотерапия, лазеротерапия на область позвоночника, бальнеотерапия и грязелечение.
Реабилитационные мероприятия в поздний послеоперационный период проводятся амбулаторно или в условиях санатория.
Уровень убедительности рекомендаций С (уровень достоверности доказательств - 2+).
• Рекомендовано в раннем послеоперационном периоде для обезболивания, стимуляции заживления операционной раны, восстановления двигательной активности:
- проводить медикаментозное (инъекционное, затем пероральное обезболивание, профилактическую противоязвенную и антитромботическую терапию) и физиотерапевтическое лечение;
- исключать нагрузки на позвоночник (поднятие тяжестей, наклоны вперед, активные занятия ЛФК) [1].
Уровень убедительности рекомендаций С (уровень достоверности доказательств - 2+).
Комментарии. В раннем послеоперационный период (7-14 дней после радикальных вмешательств на позвоночнике) реабилитационные мероприятия проводятся с целью ранней двигательной активизации пациента, купирования болевого синдрома и стимуляции репаративных процессов в области раневого дефекта. Для оказания противоотечного и обезболивающего действия на область раны с первого дня после операции назначается криотерапия, осцилляторный массаж; со 2-го дня после полной остановки кровотечения возможно назначение низкоинтенсивной лазеротерапии, низкочастотной магнитотерапии, УВЧ-терапии. При выраженном болевом синдроме применяется транскраниальная электроанальгезия, импульсные токи (чрезкожная электронейростимуляция, диадинамические и синусоидальные модулированные токи), электрофорез ненаркотических анальгетиков, рефлексотерапия.
Восстановление двигательной активности начинается с первого дня с помощью пассивной гимнастики в постели, дыхательной гимнастики. Со второго дня после операции проводятся мероприятия по вертикализации и восстановлению походки с применением специальной лечебной гимнастики, вертикализаторов, а в последующем - балансировочных систем. При восстановлении физической активности показано ношение полужесткого корсета, обеспечивающего стабилизацию и разгрузку поврежденного ПДС.
Реабилитация немедикаментозными средствами проводится в комбинации с приемом нестероидных противовоспалительных препаратов, по показаниям назначаются глюкокортикоиды и плановая антибиотикопрофилактика. При наличии дооперационных неврологических двигательных нарушений комплексное восстановительное лечение дополняется препаратами, улучшающими нервно-мышечную проводимость.
В качестве иллюстрации медикаментозного и немедикаментозного сопровождения после операций на позвоночнике приводятся фрагменты из проекта стандарта специализированной, высокотехнологичной медицинской помощи при заболеваниях позвоночника (тяжелая степень) из расчета 21 койко-день (табл. 3).
Таблица 3.
| Немедикаментозные методы профилактики, лечения и медицинской реабилитации при хирургическом лечении дегенеративно-дистрофических заболеваний позвоночника средней и тяжелой степени тяжести | ||
| Наименование услуги (справочно) | УЧП* | УКП** |
| Психотерапия | 0,200 | 3,000 |
| Наложение корсета при патологии шейного отдела позвоночника | 0,200 | 1,000 |
| Наложение корсета при патологии грудного отдела позвоночника | 0,100 | 1,000 |
| Наложение корсета при патологии поясничного отдела позвоночника | 0,700 | 1,000 |
| Эластическая компрессия нижних конечностей | 0,990 | 21,000 |
| Электростимуляция мышц | 0,050 | 15,000 |
| Электрофорез лекарственных препаратов при костной патологии | 0,100 | 10,000 |
| Воздействие магнитными полями | 0,500 | 10,000 |
| Электростимуляция мочевого пузыря | 0,100 | 3,000 |
| Дыхательные упражнения дренирующие | 0,800 | 5,000 |
| Массаж шеи | 0,050 | 5,000 |
| Массаж верхней конечности | 0,050 | 5,000 |
| Гемотрансфузия | 0,100 | 1,100 |
| Электролимфодренаж при заболеваниях кожи и подкожной клетчатки | 0,100 | 10,000 |
| Индивидуальное занятие лечебной физкультурой при заболеваниях позвоночника | 0,800 | 10,000 |
| Тренировка с биологической обратной связью по опорной реакции при заболеваниях позвоночника | 0,500 | 10,000 |
| Лечебная физкультура с использованием аппаратов и тренажеров при заболеваниях позвоночника | 0,500 | 10,000 |
| Массаж при заболеваниях позвоночника | 0,600 | 10,000 |
*Усредненная частота предоставления.
**Усредненная кратность применения.
• Рекомендовано в послеоперационном периоде не использовать технологии, препятствующие своевременному заживлению операционной раны и способствующие развитию инфекционных осложнений [1].
Уровень убедительности рекомендаций С (уровень достоверности доказательств - 2+).
• Рекомендовано при наличии сопутствующей патологии проводить своевременные консультации специалистов и отслеживать выполнение их назначений [1].
Уровень убедительности рекомендаций С (уровень достоверности доказательств - 2+).
• Рекомендовано на всех этапах лечащему врачу контролировать соблюдение комплекса ортопедических назначений и немедикаментозного лечения для поддержания в оптимальном состоянии мышечного корсета [1].
Уровень убедительности рекомендаций С (уровень достоверности доказательств - 2+).
• Рекомендовано пациентам с неврологическим дефицитом проводить лечение под наблюдением невролога до излечения или постоянно [1].
Уровень убедительности рекомендаций С (уровень достоверности доказательств - 2+).
• Рекомендовано в отдаленном послеоперационном периоде избегать значительных нагрузок на позвоночник и регулярно заниматься ЛФК, по показаниям применять физиотерапевтические и прочие реабилитационные технологии [1].
Уровень убедительности рекомендаций С (уровень достоверности доказательств - 2+).
Комментарии. В поздний послеоперационный период (от 2 до 8 недель после радикальных вмешательств на позвоночнике) целью реабилитационных мероприятий является восстановление двигательной активности в полном объеме, формирование мышечного корсета и стимуляция метаболических процессов в тканях позвоночника для профилактики рецидива болевого синдрома.
Ведущее значение в этом периоде имеет лечебная физкультура, направленная на укрепление мышц спины, межлопаточной области, брюшного пресса, ягодиц, на формирование навыков правильной осанки, правильного стереотипа движения, а также обеспечивающая постизометрическую мышечную релаксацию. К занятиям специальной лечебной гимнастикой добавляются на специализированных тренажерах, тренировки на стабилометрической платформе. Занятия ЛФК комбинируются с методами физиотерапии, способствующими укреплению мышечного корсета - электростимуляцией мышц спины и ручным массажем. При сохранении болевого синдрома и неврологических двигательных расстройств в индивидуальную программу реабилитации включается рефлексотерапия (акупунктура, КВЧ-пунктура, электропунктура, фармакопунктура), функциональная электромиостимуляция, электрофорезы импульсными токами.
С целью профилактики рецидива болевого синдрома назначается ультрафонофорез грязевого раствора, метаболических препаратов паравертебрально, низкочастотная магнитотерапия, лазеротерапия на область позвоночника, бальнеотерапия и грязелечение.
Реабилитационные мероприятия в поздний послеоперационный период проводятся амбулаторно или в условиях санатория.
|
|
Профилактика
• Рекомендуется для профилактики развития и прогрессирования дегенеративных изменений в позвоночнике:
- соблюдать ортопедические рекомендации;
- поддерживать оптимальную массу тела;
- систематически выполнять оптимальные физические нагрузки [1].
Уровень убедительности рекомендаций С (уровень достоверности доказательств - 2+).
Комментарии. Большинство «позвоночных» болей могли быть предотвращены контролем осанки, походки и веса, достаточной ежедневной физической, в том числе спортивной активностью, соответствующей возрасту и здоровью. В массе своей люди с возрастом снижают двигательную активность, набирают вес и не уделяют внимания физическим упражнениям и тогда даже при несущественной физической нагрузке она становится избыточной и травмирующей.
В качестве мер профилактики развития и прогрессирования спондилоартроза рассматриваются:
- снижение лишнего веса;
- регулярные доступные и разнообразные физические нагрузки (лечебная физкультура, прогулки по свежему воздуху, фитнес, тренажеры, скандинавская ходьба и пр.
- рациональное и сбалансированное по составу и калорийности питание;
- профилактика травматизма;
- правильное распределение нагрузки на позвоночник;
- индивидуальный подбор матраца и подушки;
- ношение ортопедической обуви;
- санация инфекционных очагов.
• Рекомендуется диспансерное наблюдение у невролога по месту жительства с целью оценки клинического состояния, а при необходимости проведения инструментального диагностического обследования [1].
Уровень убедительности рекомендаций D (уровень достоверности доказательств - 3).
- соблюдать ортопедические рекомендации;
- поддерживать оптимальную массу тела;
- систематически выполнять оптимальные физические нагрузки [1].
Уровень убедительности рекомендаций С (уровень достоверности доказательств - 2+).
Комментарии. Большинство «позвоночных» болей могли быть предотвращены контролем осанки, походки и веса, достаточной ежедневной физической, в том числе спортивной активностью, соответствующей возрасту и здоровью. В массе своей люди с возрастом снижают двигательную активность, набирают вес и не уделяют внимания физическим упражнениям и тогда даже при несущественной физической нагрузке она становится избыточной и травмирующей.
В качестве мер профилактики развития и прогрессирования спондилоартроза рассматриваются:
- снижение лишнего веса;
- регулярные доступные и разнообразные физические нагрузки (лечебная физкультура, прогулки по свежему воздуху, фитнес, тренажеры, скандинавская ходьба и пр.
- рациональное и сбалансированное по составу и калорийности питание;
- профилактика травматизма;
- правильное распределение нагрузки на позвоночник;
- индивидуальный подбор матраца и подушки;
- ношение ортопедической обуви;
- санация инфекционных очагов.
• Рекомендуется диспансерное наблюдение у невролога по месту жительства с целью оценки клинического состояния, а при необходимости проведения инструментального диагностического обследования [1].
Уровень убедительности рекомендаций D (уровень достоверности доказательств - 3).
Дополнительно
• Рекомендуется проинформировать пациента:
- о примененных технологиях лечения;
- об ограничениях деятельности, возникших в связи с заболеванием и последствиями хирургического лечения;
- о необходимости медицинской реабилитации в дальнейшем [1].
Уровень убедительности рекомендаций D (уровень достоверности доказательств - 4).
• Рекомендуется для профилактики осложнений хирургического лечения учитывать топографо-анатомические особенности пораженного сегмента, корректно подбирать инструментарий и имплантаты, соблюдать правила асептики и антисептики на всех этапах лечения [1].
Уровень убедительности рекомендаций С (уровень достоверности доказательств - 2+).
Комментарии. В качестве осложнений прогрессирования остеохондроза позвоночника можно говорить о возможности появления таких состояний как - выраженный болевой синдром, нестабильность позвоночника, спондилолистез, травматизация позвоночной артерии, парезы и параличи, нарушение функции тазовых органов.
Возможные осложнения пункционных методов диагностики и лечения.
• Инфекционные осложнения устраняются назначением антибиотиков в соответствии с чувствительностью микрофлоры. При необходимости проводят хирургическую санацию гнойного очага.
• Аллергические реакции. Способы устранения - медикаментозная терапия (глюкокортикоиды, антигистаминные), инфузионная терапия.
3. Травматизация сосудисто-нервных образований позвоночного канала вследствие неосторожных манипуляций, поломки инструментария в случае угрозы здоровью и жизни пациенту требуют открытого хирургического вмешательства с целью устранения осложнения.
Возможные осложнения после фасетэктомии.
• Нарушение сенсорной и двигательной функции спинномозгового корешка или их группы, спинного мозга (шейный и грудной отделы) при их повреждении.
• Инфекция области хирургического вмешательства.
• Кровотечение при повреждении сосудов.
• Развитие нестабильность ПДС.
Возможные осложнения радикального хирургического лечения.
Хирургические осложнения, возникшие у оперированных больных, могут подразумевать проведение повторного оперативного вмешательства. Их можно разделить на три группы: осложнения, связанные с использованием имплантатов; осложнения от хирургических манипуляций, не связанные с использованием имплантатов; инфекционные осложнения. Можно предвидеть следующие из них:
• Повреждение твёрдой мозговой оболочки, послеоперационная ликворея. Методом профилактики послеоперационной ликвореи является тщательная герметизация твердой мозговой оболочки на заключительном этапе операции. В случае возникновения ликвореи в ближайшем послеоперационном периоде накладываются поздние швы на кожу, снятие их откладывается до формирования состоятельного рубца. При неэффективности указанных мероприятий, производится реоперация с целью тщательной герметизации ликворных пространств.
• Углубление пареза конечностей, гипестезия, задержка мочеиспускания могут в редких случаях (менее 1%) возникать по следующим причинам:
2.А. Нарушение кровообращения в спинном мозге на уровне конуса-эпиконуса. Во избежание нарушения кровообращения в спинном мозге в послеоперационном периоде больному требуются постоянный контроль гемодинамических параметров (артериальное давление, сердечный ритм) и минимальная тракция корешка и дурального мешка. При появлении гемодинамических изменений требуется их коррекция медикаментозными препаратами. В случае развития данных осложнений больному показано назначение сосудистых, ноотропных, антиоксидантных, нейрометаболических, антихолинэстеразных препаратов, коррекция гемодинамических показателей.
2Б. Послеоперационный отек корешков спинного мозга. Для устранения послеоперационного отека спинного мозга пациентам назначается противоотечная терапия с применением глюкокортикоидов в дозировках, зависящих от клинической картины и возраста и соматического состояния пациента.
2В. Эпидуральная гематома. Профилактикой образования гематом является тщательный гемостаз в ходе операции. Способ устранения сформировавшейся гематомы, вызывающей компрессию корешков спинного мозга - реоперация с целью удаления гематомы и проведения более тщательного гемостаза.
3. Мальпозиция винтов и миграция межтеловых имлантатов. При данных осложнениях тактика ведении диктуется выраженностью клинико-рентгенологических проявлений. Некоторые ситуацию требуют ревизионного хирургического вмешательства с целью декомпрессии и восстановления желаемого сегментарного взаимоотношения в условиях фиксации. Методом профилактики данных осложнений является подбор достаточного размера имплантатов, интраоперационный рентген или КТ-контроль.
4. Перелом педикулы вследствие введения в нее винта не соответствующего размера. Способ устранения - переустановка винтов в другой смежный позвонок, позволяющий получить в дальнейшем надежную фиксацию.
5. Переломы стержней особенно опасны в период до 4-5 месяцев после операции, когда еще нет костного сращения. Дестабилизация конструкции, фиксирующей позвоночник, может привести к развитию вторичной деформации позвоночного столба, нарастанию неврологических расстройств, появлению хронического болевого синдрома.
6. Инфекционные процессы в области хирургического вмешательства. Способы устранения - антибиотикотерапия с учетом чувствительности микрофлоры; при неэффективности и нагноении послеоперационной раны - проведение ревизии и санации раны на фоне продолжающейся антибиотикотерапии. В каждом конкретном случае решается вопрос о сохранении конструкции.
7. Гематома как следствие неэффективности дренирования раны в послеоперационном периоде, либо продолжающегося кровотечения. Способы устранения - опорожнение гематомы, в случае продолжающегося кровотечения - ревизия раны и гемостаз.
- о примененных технологиях лечения;
- об ограничениях деятельности, возникших в связи с заболеванием и последствиями хирургического лечения;
- о необходимости медицинской реабилитации в дальнейшем [1].
Уровень убедительности рекомендаций D (уровень достоверности доказательств - 4).
• Рекомендуется для профилактики осложнений хирургического лечения учитывать топографо-анатомические особенности пораженного сегмента, корректно подбирать инструментарий и имплантаты, соблюдать правила асептики и антисептики на всех этапах лечения [1].
Уровень убедительности рекомендаций С (уровень достоверности доказательств - 2+).
Комментарии. В качестве осложнений прогрессирования остеохондроза позвоночника можно говорить о возможности появления таких состояний как - выраженный болевой синдром, нестабильность позвоночника, спондилолистез, травматизация позвоночной артерии, парезы и параличи, нарушение функции тазовых органов.
Возможные осложнения пункционных методов диагностики и лечения.
• Инфекционные осложнения устраняются назначением антибиотиков в соответствии с чувствительностью микрофлоры. При необходимости проводят хирургическую санацию гнойного очага.
• Аллергические реакции. Способы устранения - медикаментозная терапия (глюкокортикоиды, антигистаминные), инфузионная терапия.
3. Травматизация сосудисто-нервных образований позвоночного канала вследствие неосторожных манипуляций, поломки инструментария в случае угрозы здоровью и жизни пациенту требуют открытого хирургического вмешательства с целью устранения осложнения.
Возможные осложнения после фасетэктомии.
• Нарушение сенсорной и двигательной функции спинномозгового корешка или их группы, спинного мозга (шейный и грудной отделы) при их повреждении.
• Инфекция области хирургического вмешательства.
• Кровотечение при повреждении сосудов.
• Развитие нестабильность ПДС.
Возможные осложнения радикального хирургического лечения.
Хирургические осложнения, возникшие у оперированных больных, могут подразумевать проведение повторного оперативного вмешательства. Их можно разделить на три группы: осложнения, связанные с использованием имплантатов; осложнения от хирургических манипуляций, не связанные с использованием имплантатов; инфекционные осложнения. Можно предвидеть следующие из них:
• Повреждение твёрдой мозговой оболочки, послеоперационная ликворея. Методом профилактики послеоперационной ликвореи является тщательная герметизация твердой мозговой оболочки на заключительном этапе операции. В случае возникновения ликвореи в ближайшем послеоперационном периоде накладываются поздние швы на кожу, снятие их откладывается до формирования состоятельного рубца. При неэффективности указанных мероприятий, производится реоперация с целью тщательной герметизации ликворных пространств.
• Углубление пареза конечностей, гипестезия, задержка мочеиспускания могут в редких случаях (менее 1%) возникать по следующим причинам:
2.А. Нарушение кровообращения в спинном мозге на уровне конуса-эпиконуса. Во избежание нарушения кровообращения в спинном мозге в послеоперационном периоде больному требуются постоянный контроль гемодинамических параметров (артериальное давление, сердечный ритм) и минимальная тракция корешка и дурального мешка. При появлении гемодинамических изменений требуется их коррекция медикаментозными препаратами. В случае развития данных осложнений больному показано назначение сосудистых, ноотропных, антиоксидантных, нейрометаболических, антихолинэстеразных препаратов, коррекция гемодинамических показателей.
2Б. Послеоперационный отек корешков спинного мозга. Для устранения послеоперационного отека спинного мозга пациентам назначается противоотечная терапия с применением глюкокортикоидов в дозировках, зависящих от клинической картины и возраста и соматического состояния пациента.
2В. Эпидуральная гематома. Профилактикой образования гематом является тщательный гемостаз в ходе операции. Способ устранения сформировавшейся гематомы, вызывающей компрессию корешков спинного мозга - реоперация с целью удаления гематомы и проведения более тщательного гемостаза.
3. Мальпозиция винтов и миграция межтеловых имлантатов. При данных осложнениях тактика ведении диктуется выраженностью клинико-рентгенологических проявлений. Некоторые ситуацию требуют ревизионного хирургического вмешательства с целью декомпрессии и восстановления желаемого сегментарного взаимоотношения в условиях фиксации. Методом профилактики данных осложнений является подбор достаточного размера имплантатов, интраоперационный рентген или КТ-контроль.
4. Перелом педикулы вследствие введения в нее винта не соответствующего размера. Способ устранения - переустановка винтов в другой смежный позвонок, позволяющий получить в дальнейшем надежную фиксацию.
5. Переломы стержней особенно опасны в период до 4-5 месяцев после операции, когда еще нет костного сращения. Дестабилизация конструкции, фиксирующей позвоночник, может привести к развитию вторичной деформации позвоночного столба, нарастанию неврологических расстройств, появлению хронического болевого синдрома.
6. Инфекционные процессы в области хирургического вмешательства. Способы устранения - антибиотикотерапия с учетом чувствительности микрофлоры; при неэффективности и нагноении послеоперационной раны - проведение ревизии и санации раны на фоне продолжающейся антибиотикотерапии. В каждом конкретном случае решается вопрос о сохранении конструкции.
7. Гематома как следствие неэффективности дренирования раны в послеоперационном периоде, либо продолжающегося кровотечения. Способы устранения - опорожнение гематомы, в случае продолжающегося кровотечения - ревизия раны и гемостаз.
|
|
Критерии оценки качества медицинской помощи
Критерии качества (табл. 4) применяются в целях оценки своевременности ее оказания, правильности выбора методов профилактики, диагностики, лечения и реабилитации, степени достижения запланированного результата.
Таблица 4.
Таблица 4.
| Критерии оценки качества медицинской помощи при остеохондрозе позвоночника | |||
| № | Критерии качества | Уровень убедительности рекомендаций | Уровень достоверности доказательств |
| 1 | Проведена диагностика поражений спинного мозга и/или его корешков | А | 1++ |
| 2 | Проведена необходимая медикаментозная поддержка/обезболивание | А | 1++ |
| 3 | Выполнена рентгенография, МСКТ, МРТ, ЭМГ (каждый вид - при наличии показаний) на предоперационном этапе | А | 2+ |
| 4 | Выполнена рентгенография, МСКТ, МРТ, ЭМГ (каждый вид - при наличии показаний) на послеоперационном этапе | А | 2+ |
| 5 | Выполнено определение показаний/ противопоказаний для хирургического лечения | А | 2+ |
| 6 | Выполнено составление программы медицинской реабилитации при выписке из стационара | С | 2+ |
Список литературы
• Луцик А.А. Дегенеративно-дистрофические заболевания позвоночника / А.А. Луцик, М.А. Садовой, А.В. Крутько, А.Г. Епифанцев. Новосибирск: Наука, 2012-264c/.
• Цивьян Я.Л., Бурухин А.А. Дегенерация межпозвонкового диска // Ортопед, травматол. и протезир. 1988. 6. С. 27-34.
• Косинская Н.С. Основные положения проблемы дегенеративно-дистрофических поражений / Н.С. Косинская // Остеохондрозы позвоночника. Новокузнецк, 1962. С. 27-37.
• Freemont AJ, Peacock TE, Goupille P, et al. Nerve ingrowth into diseased intervertebral disc in chronic back pain. Lancet 1997; 350: 178-81.
• Берсенев В.П., Давыдов В.А., Кондаков Е.Н. Хирургия позвоночника, спинного мозга и периферических нервов. СПб: Специальная литература, 1998. 368 с.
• Калашникова Е.В. К вопросу этиологии остеохондроза позвоночника / Е.В. Калашникова, p.m Зайдман, Н.Г. Фомичев // Новые аспекты остеохондроза. СПб: МОРСАР АВ, 2002. С. 43-49.
• Луцик А.А. Компрессионные синдромы остеохондроза шейного отдела позвоночника / А.А. Луцик. Новосибирск: Издатель, 1997. 400 с.
• Шмидт И.Р. Остеохондроз позвоночника: Этиология и профилактика. И.Р. Шмидт. Новосибирск: «Наука», Сиб. изд. фирма, 1992. 240 с.
• Жарков П.Л. Остеохондроз и другие дистрофические изменения позвоночника у взрослых и детей / П.Л. Жарков. М. Медицина, 1994. 240 с.
• Guiot в.H., Fessler R.G: Molecular biology of degenerative disc disease // Neurosurgery. 2000. Vol. 47. P. 1034-1040.
• Melrose J, Roberts S, Smith S, et al. Increased nerve and blood vessel ingrowth associated with proteoglycan depletion in an ovine anular lesion model of experimental disc degeneration. Spine 2002; 27: 12; 78-85.
• Гайдар, Б.В. Практическая нейрохирургия: руководство для врачей / Б.В. Гайдар. СПБ, 2002. С. 533-539.
• Коробов М.В.,Войтенко Р.М., Дубинина И.А., Справочник по медико-социальной экспертизе и реабилитации, 2003.
• Крылов В.В., Лебедев В.В., Гринь А.А. Состояние нейрохирургической помощи больным с травмами и заболеваниями позвоночника и спинного мозга в г. Москве // Нейрохирургия. 2001. 1. С. 60-66.
15. Чертков А., Кутепов , Мухочев В.А. Лечение остеохондроза поясничного отдела позвоночника протезированием межпозвонковых дисков функциональнымиэндопротезамиТравматол. и ортопед. России. 2000. 3. С. 58-62.
• Подчуфарова Е.В., Яхно Н.Н., Алексеев В.В. и соавт. Хронические болевые синдромы пояснично-крестцовой локализации: значение структурных скелетно-мышечных расстройств и психологических факторов. Боль. -2003. №1. С. 38-43.
• Dewing, сhristopher в. Provencher, Matthew T. Riffenburgh, Robert H. Kerr, Stewart; Manos, Richard E. The Outcomes of Lumbar Microdiscectomy in a Young, Active Population: сorrelation by Herniation Type and Level// Spine. 33(1):33-38, January 1, 2008.
• Weinstein, JamesN; Lurie, JonD; Tosteson, TorD; Tosteson, AnnaN. A.; вlood, EmilyA. Abdu, WilliamA. Herkowitz, Harry; Hilibrand, Alan; Albert, Todd; Fischgrund, Jeffrey . Surgical Versus Nonoperative Treatment for Lumbar Disc Herniation: Four-Year Results for the Spine Patient Outcomes Research Trial (SPORT)// Spine. 33 (25):2789-2800, December 1, 2008.
• Осна А.И. Новые взгляды на патогенетическое хирургическое лечение остеохондроза позвоночника /А.И. Осна //Остеохондрозы позвоночника- Новокузнецк, 1973- 2- С. 233-240.
• Крутько А. В. Хирургическая тактика и организация специализированной помощи больным с дегенеративно-дистрофическими заболеваниями поясничного отдела позвоночника. Диссертация док. мед. наук. 2012 - г Новосибирск.
• Корж Н. А., Продан А. И., Барыш А. Е, Дегенеративные заболевания позвоночника и их структурно-функциональная классификация. Украинский нейрохирургический журнал. 3 / 2004. с.71-79.
• Крутько А. В. Декомпрессивная ламинопластика в лечении дегенеративного стеноза позвоночного канала: диссертация ... кандидата медицинских наук: 14,00,28 / Крутько Александр Владимирович - Новосибирск, 2006.
23. Кузнецов В.Ф. Стеноз позвоночного канала / В.Ф. Кузнецов // Медицинские новости. 1997. 5. С. 22-29.
• Wiltse LL, Newman PH, Macnab I. сlassification of spondylolisis and spondylolisthesis. сlin Orthop Relat Res. 1976 Jun; (117):23-9.
• Куценко В.А., Продан А.И. Классификация спондилолистеза Н.И. Хвисюка. Хирургия позвоночника. 4/2008 (С. 72-77).
• Кудратов А. Н. Коблация в лечении рефлекторных болевых синдромов поясничного остеохондроза: (клинико-экспериментальное исследование): автореф. дис. на соиск. учен. степ. м. н.: специальность 14,01,18 <Нейрохирургия>/ - Новосибирск: 2012. 26 с.
• Spincemaille GH, de Vet HC, Ubbink DT et al. The results of spinal cord stimulation in critical limb ischaemia: a review. Eur J Vasc Endovasc Surg 2001; 21:99-105.
• Цивьян Я.Л., Бурухин А.А. Дегенерация межпозвонкового диска // Ортопед, травматол. и протезир. 1988. 6. С. 27-34.
• Косинская Н.С. Основные положения проблемы дегенеративно-дистрофических поражений / Н.С. Косинская // Остеохондрозы позвоночника. Новокузнецк, 1962. С. 27-37.
• Freemont AJ, Peacock TE, Goupille P, et al. Nerve ingrowth into diseased intervertebral disc in chronic back pain. Lancet 1997; 350: 178-81.
• Берсенев В.П., Давыдов В.А., Кондаков Е.Н. Хирургия позвоночника, спинного мозга и периферических нервов. СПб: Специальная литература, 1998. 368 с.
• Калашникова Е.В. К вопросу этиологии остеохондроза позвоночника / Е.В. Калашникова, p.m Зайдман, Н.Г. Фомичев // Новые аспекты остеохондроза. СПб: МОРСАР АВ, 2002. С. 43-49.
• Луцик А.А. Компрессионные синдромы остеохондроза шейного отдела позвоночника / А.А. Луцик. Новосибирск: Издатель, 1997. 400 с.
• Шмидт И.Р. Остеохондроз позвоночника: Этиология и профилактика. И.Р. Шмидт. Новосибирск: «Наука», Сиб. изд. фирма, 1992. 240 с.
• Жарков П.Л. Остеохондроз и другие дистрофические изменения позвоночника у взрослых и детей / П.Л. Жарков. М. Медицина, 1994. 240 с.
• Guiot в.H., Fessler R.G: Molecular biology of degenerative disc disease // Neurosurgery. 2000. Vol. 47. P. 1034-1040.
• Melrose J, Roberts S, Smith S, et al. Increased nerve and blood vessel ingrowth associated with proteoglycan depletion in an ovine anular lesion model of experimental disc degeneration. Spine 2002; 27: 12; 78-85.
• Гайдар, Б.В. Практическая нейрохирургия: руководство для врачей / Б.В. Гайдар. СПБ, 2002. С. 533-539.
• Коробов М.В.,Войтенко Р.М., Дубинина И.А., Справочник по медико-социальной экспертизе и реабилитации, 2003.
• Крылов В.В., Лебедев В.В., Гринь А.А. Состояние нейрохирургической помощи больным с травмами и заболеваниями позвоночника и спинного мозга в г. Москве // Нейрохирургия. 2001. 1. С. 60-66.
15. Чертков А., Кутепов , Мухочев В.А. Лечение остеохондроза поясничного отдела позвоночника протезированием межпозвонковых дисков функциональнымиэндопротезамиТравматол. и ортопед. России. 2000. 3. С. 58-62.
• Подчуфарова Е.В., Яхно Н.Н., Алексеев В.В. и соавт. Хронические болевые синдромы пояснично-крестцовой локализации: значение структурных скелетно-мышечных расстройств и психологических факторов. Боль. -2003. №1. С. 38-43.
• Dewing, сhristopher в. Provencher, Matthew T. Riffenburgh, Robert H. Kerr, Stewart; Manos, Richard E. The Outcomes of Lumbar Microdiscectomy in a Young, Active Population: сorrelation by Herniation Type and Level// Spine. 33(1):33-38, January 1, 2008.
• Weinstein, JamesN; Lurie, JonD; Tosteson, TorD; Tosteson, AnnaN. A.; вlood, EmilyA. Abdu, WilliamA. Herkowitz, Harry; Hilibrand, Alan; Albert, Todd; Fischgrund, Jeffrey . Surgical Versus Nonoperative Treatment for Lumbar Disc Herniation: Four-Year Results for the Spine Patient Outcomes Research Trial (SPORT)// Spine. 33 (25):2789-2800, December 1, 2008.
• Осна А.И. Новые взгляды на патогенетическое хирургическое лечение остеохондроза позвоночника /А.И. Осна //Остеохондрозы позвоночника- Новокузнецк, 1973- 2- С. 233-240.
• Крутько А. В. Хирургическая тактика и организация специализированной помощи больным с дегенеративно-дистрофическими заболеваниями поясничного отдела позвоночника. Диссертация док. мед. наук. 2012 - г Новосибирск.
• Корж Н. А., Продан А. И., Барыш А. Е, Дегенеративные заболевания позвоночника и их структурно-функциональная классификация. Украинский нейрохирургический журнал. 3 / 2004. с.71-79.
• Крутько А. В. Декомпрессивная ламинопластика в лечении дегенеративного стеноза позвоночного канала: диссертация ... кандидата медицинских наук: 14,00,28 / Крутько Александр Владимирович - Новосибирск, 2006.
23. Кузнецов В.Ф. Стеноз позвоночного канала / В.Ф. Кузнецов // Медицинские новости. 1997. 5. С. 22-29.
• Wiltse LL, Newman PH, Macnab I. сlassification of spondylolisis and spondylolisthesis. сlin Orthop Relat Res. 1976 Jun; (117):23-9.
• Куценко В.А., Продан А.И. Классификация спондилолистеза Н.И. Хвисюка. Хирургия позвоночника. 4/2008 (С. 72-77).
• Кудратов А. Н. Коблация в лечении рефлекторных болевых синдромов поясничного остеохондроза: (клинико-экспериментальное исследование): автореф. дис. на соиск. учен. степ. м. н.: специальность 14,01,18 <Нейрохирургия>/ - Новосибирск: 2012. 26 с.
• Spincemaille GH, de Vet HC, Ubbink DT et al. The results of spinal cord stimulation in critical limb ischaemia: a review. Eur J Vasc Endovasc Surg 2001; 21:99-105.
|
|
Приложения
Приложение А1.
Состав рабочей группы.Байков Евгений Сергеевич. Врач-нейрохирург, кандидат медицинских наук, младший научный сотрудник ФГБУ «ННИИТО им. Я.Л. Цивьяна» Минздрава России; член Межрегиональной общественной организации «Ассоциация хирургов-вертебрологов»;
Карева Нина Петровна. Профессор кафедры госпитальной терапии и медицинской реабилитации ГБОУ ВПО «НГМУ» Минздрава России, ведущий научный сотрудник отделения вертебрологии ФГБУ «ННИИТО им. Я.Л. Цивьяна» Минздрава России, доктор медицинских наук, профессор; член ООР «Союз реабилитологов России»;
Крутько Александр Владимирович. Врач-нейрохирург, заведующий нейрохирургическим отделением № 2 ФГБУ «ННИИТО им. Я.Л. Цивьяна» Минздрава России, ведущий научный сотрудник, доктор медицинских наук,член Межрегиональной общественной организации «Ассоциация хирургов-вертебрологов».
Пелеганчук Алексей Владимирович. Врач травматолог-ортопед ФГБУ «ННИИТО им. Я.Л. Цивьяна» Минздрава России, кандидат медицинских наук, член Межрегиональной общественной организации «Ассоциация хирургов-вертебрологов».
Конфликт интересов отсутствует.
Приложение А2.
Методология разработки клинических рекомендаций.Целевая аудитория данных клинических рекомендаций:
• Врачи-неврологи;
• Врачи-нейрохирурги;
• Врачи скорой медицинской помощи;
• Врачи-травматологи-ортопеды.
Для сбора/селекции доказательств использовались поиск в электронных базах данных, библиотечных ресурсах. Доказательной базой для рекомендаций являются публикации, вошедшие в Кохрайновскую библиотеку, базы данных EMBASEи MEDLINE, а также статьи в ведущих специализированных рецензируемых отечественных медицинских журналах по данной тематике. Глубина поиска составляла 10 лет.
Для оценки качества и силы доказательств использовались оценка значимости в соответствии с рейтинговой схемой и консенсус экспертов. Рекомендуемая доброкачественная практика базируется на клиническом опыте членов рабочей группы по разработке рекомендаций.
Уровни достоверности доказательств (Приложение 1) и уровни убедительности рекомендаций (Приложение 2) приводятся при изложении текста рекомендаций.
Приложение 1.
| Уровни достоверности доказательств (УДД) по классификация SIGN - Шотландской межколлегиальной организации по разработке клинических рекомендаций / SCOTTISHINTERCOLLEGIATEGUIDELINESNETWORK | |
| Итоговая оценка | Характеристика |
| 1++ | Мета-анализы высокого качества, систематические обзоры рандомизированных контролируемых исследований (РКИ), или РКИ с очень низким риском систематических ошибок |
| 1+ | Качественно проведенные мета-анализы, систематические, или РКИ с низким риском систематических ошибок |
| 1- | Мета-анализы, систематические, или РКИ с высоким риском систематических ошибок |
| 2++ | Высококачественные систематические обзоры исследований случай- контроль или когортных исследований. Высококачественные обзоры исследований случай-контроль или когортных исследований с очень низким риском эффектов смешивания или систематических ошибок и средней вероятностью причинной взаимосвязи |
| 2+ | Хорошо проведенные исследования случай-контроль или когортные исследования со средним риском эффектов смешивания или систематических ошибок и средней вероятностью причинной взаимосвязи |
| 2- | Исследования «случай-контроль» или когортные исследования с высоким риском эффектов смешивания или систематических ошибок и средней вероятностью причинной |
| 3 | Не аналитические исследования (например, описания случаев, серий случаев) |
| 4 | Мнение экспертов |
Приложение 2.
| Уровни убедительности рекомендаций (УУР) по классификации SIGN | |
| Итоговая оценка | Характеристика |
| А | По меньшей мере, один мета-анализ, систематический обзор, или РКИ, оцененные, как 1++, напрямую применимые к целевой популяции и демонстрирующие устойчивость результатов или группа доказательств, включающая результаты исследований, оцененные, как 1+, напрямую применимые к целевой популяции и демонстрирующие общую устойчивость результатов |
| В | Группа доказательств, включающая результаты исследований, оцененные, как 2++, напрямую применимые к целевой популяции и демонстрирующие общую устойчивость результатов или экстраполированные доказательства из исследований, оцененных, как 1++ или 1+ |
| С | Группа доказательств, включающая результаты исследований, оцененные, как 2+, напрямую применимые к целевой популяции и демонстрирующие общую устойчивость результатов; или экстраполированные доказательства из исследований, оцененных, как 2++ |
| D | Доказательства уровня 3 или 4; или экстраполированные доказательства из исследований, оцененных, как 2+ |
При упоминании в тексте медикаментов знак обозначает, что показания не входят в инструкцию по применению лекарственного препарата.
Порядок обновления рекомендаций.
Клинические рекомендации редактируются не реже одного раза в пять лет в соответствии с регламентом Министерства здравоохранения Российской Федерации.
Приложение А3.
Связанные документы.Данные клинические рекомендации разработаны с учетом следующих нормативно-правовых документов:
• Приказ МЗ РФ от 15,11,2012 № 926н «Об утверждении порядка оказания медицинской помощи взрослому населению при заболеваниях нервной системы»;
• Приказ МЗ РФ от 15,11,2012 № 931н «Об утверждении порядка оказания медицинской помощи взрослому населению по профилю «нейрохирургия»;
• Приказ Минздрава России от 07,11,2012 N 653н « Об утверждении стандарта специализированной медицинской помощи при дегенеративных заболеваниях позвоночника и спинного мозга»;
• Приказ Минздрава России от 07,11,2012 N 687н «Об утверждении стандарта специализированной медицинской помощи при анкилозирующем спондилите, псориатическом артрите, других спондилоартритах»;
• Приказ Минздрава России от 15,07,2016 N 520н «Об утверждении критериев оценки качества медицинской помощи».
Приложение В.
Информация для пациентов.Остеохондроз - заболевание позвоночника, характеризующееся дегенерацией межпозвонкового диска, которое может сопровождаться болям в спине, конечности(-ях), а при более грубых проявлениях - развитием параличей.
Причины, вызывающие изменения в межпозвонковых дисках, до конца не изучены. Люди начинают чувствовать проявления остеохондроза чаще всего после 35 лет. Развитию и обострению остеохондроза позвоночника способствуют различные причины:
• Наследственная (генетическая) предрасположенность;
• Нарушение обмена веществ, инфекции, интоксикации;
• Избыточный вес, неправильное питание (недостаток микроэлементов и жидкости);
• Возрастные изменения;
• Травмы позвоночника (ушибы, переломы);
• Нарушение осанки, искривление позвоночника, нестабильность сегментов позвоночного столба, плоскостопие;
• Неблагоприятные экологические условия;
• Малоподвижный образ жизни;
• Чрезмерные физические нагрузки и работа, связанная с подъемом тяжестей, частыми изменениями положения туловища (поворотами, сгибанием и разгибанием, рывковыми движениями), вибрацией;
• Длительное пребывание в вынужденном неудобном положении;
• Перегрузки позвоночника, связанные с заболеваниями стопы, ношением неудобной обуви, беременностью;
• Резкое прекращение регулярных тренировок;
• Нервное перенапряжение, стрессовые ситуации, курение;
• Переохлаждение, неблагоприятные метеоусловия (повышенная влажность воздуха при низкой температуре).
Основными симптомами остеохондроза являются боль и ограничение движений. Боли в шее, спине, пояснице могут быть постоянными, ноющими, сопровождаться онемением, судорогами мышц. Боли усиливаются при резких движениях, физической нагрузке, поднятии тяжестей, кашле и чихании.
При остеохондрозе шейного отдела позвоночника отмечаются боли в руках, плечах, головные боли. Возможно развитие так называемого синдрома позвоночной артерии, который складывается из следующих жалоб: шум в голове, головокружение, мелькание «мушек», цветных пятен перед глазами в сочетании с жгучей пульсирующей головной болью. Причиной синдрома позвоночной артерии может быть ее спазм в ответ как на непосредственное раздражение ее симпатического сплетения за счет костных разрастаний, грыжи диска, артроза межпозвонкового сустава, так и рефлекторной реакции вследствие раздражения любых рецепторов позвоночника. Наличие синдрома позвоночной артерии может усугубить течение коронарной или сердечно-мышечной патологии при их наличии.
При остеохондрозе грудного отдела позвоночника может ощущаться боль в грудной клетке (как «кол» в груди), в области сердца и других внутренних органах.
При остеохондрозе пояснично-крестцового отдела позвоночника боль в пояснице иррадиирует в крестец, нижние конечности, иногда в органы малого таза.
Поражение нервных корешков при грыжах межпозвонковых дисков, костных разрастаниях, спондилолистезе, спондилоартрозе вызывает стреляющие боли, нарушение чувствительности, слабость в мышцах.
Лечение остеохондроза и его осложнений проводят с помощью консервативных методов, направленных на устранение болевого синдрома, нарушений функции спинномозговых корешков и предупреждение прогрессирования дистрофических изменений в структурах позвоночника. При неэффективности консервативного лечения и по специальным показаниям проводится хирургическое лечение, объем которого зависит от уровня поражения и клинико-рентгенологических проявлений заболевания.
Длительность лечения остеохондроза и его осложнений в основном зависит от тяжести заболевания, возрастных изменений, применяемых методов лечения, а также добросовестности выполнения назначений и рекомендаций. Активная фаза консервативного лечения в большинстве случаев длится 1-3 месяца, а восстановительный период после операции может длиться годами.
Комплексное консервативное лечение включает в себя лечебную физкультуру, физиотерапию, массаж, мануальную терапию, рефлексотерапию, медикаментозную терапию. В начале лечения у некоторых пациентов возможно усиление болевого синдрома, связанное с реакцией мышечной системы и других образований на непривычные для организма воздействия. Болевые ощущения купируются в короткие сроки применением физиотерапевтических процедур, медикаментозных препаратов, а также специальных физических упражнений. Результат лечения во многом зависит от поведения самих пациентов, от которых требуется терпение, упорство, настойчивость, определенная сила воли, а также желание выздороветь. Наибольшую эффективность консервативной терапии и реабилитации после хирургического вмешательства можно достичь в условиях специализированных медицинских центров и санаториях, оснащенных современной диагностической и лечебной базой, а также высококвалифицированными практикующими специалистами, применяющими комплексное лечение заболеваний опорно-двигательного аппарата.
Лечебная физкультура (ЛФК) - основной метод консервативного лечения заболеваний опорно-двигательного аппарата, заключается в создании дозированных нагрузок, направленных на декомпрессию нервных корешков, коррекцию и укрепление мышечного корсета, увеличение объема и выработки определенного стереотипа движений и правильной осанки, придание связочно-мышечному аппарату необходимой гибкости, а также на профилактику осложнений. Это достигается регулярными занятиями на реабилитационном оборудовании и суставной гимнастикой. В результате выполнения упражнений улучшается кровообращение, нормализуется обмен веществ и питание межпозвонковых дисков, увеличивается межпозвонковое пространство, формируется мышечный корсет и уменьшается нагрузка на позвоночник.
Физиотерапия - метод лечения, в котором используются физические факторы: токи низкой частоты, магнитные поля, ультразвук, лазер Применяется для снятия болевого синдрома, воспалительных процессов, реабилитации после травм и операций. При использовании методов физиотерапии сокращаются сроки лечения многих заболеваний, повышается эффективность применения медикаментов и снижение их дозировки, отсутствуют побочные эффекты, свойственные медикаментозному лечению.
Массаж - это совокупность приемов механического дозированного воздействия в виде трения, давления, вибрации, проводимых непосредственно на поверхности тела человека руками. Эффективно снимает мышечное напряжение, мышечные боли, улучшает кровообращение, обладает общеукрепляющим действием.
Мануальная терапия - индивидуально подобранное воздействие руками врача на костно-мышечную систему для снятия острых и хронических болей в позвоночнике и суставах, а также увеличения объема движений и коррекции осанки.
Рефлексотерапия - различные лечебные приемы и методы воздействия на рефлексогенные зоны тела человека и акупунктурные точки. Применение рефлексотерапии в сочетании с другими лечебными методами, существенно увеличивает их эффективность.
Медикаментозная терапия показана в период обострения заболевания, направлена на купирование болевого синдрома, снятие воспалительного процесса и усиление обменных процессов путем приема или введения лекарственных средств с помощью внутримышечных или внутривенных инъекций.
Хотя каждый из выше перечисленных методов является высокоэффективным, все-таки стойкий терапевтический эффект можно получить только при сочетании их с занятиями на реабилитационном оборудовании, при создании полноценного мышечного корсета.
Для профилактики прогрессирования и обострения остеохондроза или уменьшения боли людям, страдающим этим заболеванием, рекомендуется, как можно большее количество времени находиться в таком положении, при котором нагрузка на межпозвонковые диски будет минимальной. И в тоже время, нужно как можно чаще разминать мышцы спины для того, чтобы поддерживать обменные процессы вокруг позвоночника. Общие рекомендации сводятся к соблюдению правил здорового образа жизни, кроме того, в каждом конкретном случае лечащий врач определяет и частные рекомендации. С профилактической целью следует соблюдать следующие правила:
• Не перегружать позвоночник и не создавать условий, способствующих повышению давления в межпозвонковых дисках, ограничивать вертикальные нагрузки;
• Не делать резких движений, особенно поворотов туловища при наклоне;
• Избегать падений, прыжков с большой высоты, ушибов позвоночника;
• Следить за осанкой и чаще менять положение тела;
• Заниматься плаванием, регулярно выполнять физические упражнения, что укрепляет «мышечный корсет»;
• Перед спортивными занятиями разминаться, разогревать мышцы;
• Не переохлаждаться, заниматься закаливанием;
• Избегать скандалов, стрессовых ситуаций;
• Следить за весом и правильно питаться;
• Не курить и избегать других вредных пристрастий.
Процесс реабилитации пациентов, перенесших операцию на позвоночнике, занимает 3 месяца и более после операции в зависимости от ее сложности. Через 6 месяцев пациентам рекомендуется продолжать занятия на реабилитационном оборудовании под контролем врача ЛФК или инструктора с целью профилактики рецидива грыжи межпозвонкового диска, для чего индивидуально подбирается комплекс упражнений для создания мышечного корсета и улучшения кровообращения в проблемных зонах.
Восстановительный период проходит под наблюдением врача невролога, который назначает курс медикаментозной терапии, рекомендует консультации других специалистов для более эффективного лечения.
В раннем послеоперационном реабилитационном периоде (от 1-ого до 3-х месяцев) рекомендуется:
• Ограничить пребывание в положении сидя в течение 4-12 недель после операции (зависит от тяжести операции);
• Исключить резкие движения в позвоночнике, наклоны вперёд, в стороны, скручивающие движения в поясничном отделе позвоночника до 3 месяцев после операции;
• Не поднимать более 3-5 килограмм в течение 3 месяцев;
• В течение 3 месяцев после операции не следуют ездить на велосипеде, заниматься игровыми видами спорта (футбол, волейбол, баскетбол, теннис );
• Периодически разгружать позвоночник (отдыхать несколько раз в день в положении лежа по 20-30 минут);
• Носить корсет до 3 месяцев с момента операции.
Через месяц после операции в неосложненных случаях можно приступать к работе (вопрос о сроках и конкретно выполняемой работе решается в каждом случае индивидуально с лечащим врачом).
В позднем реабилитационном периоде (3-6 месяцев после операции) не рекомендуется поднимать более 5-8 килограмм, особенно без разминки и разогрева мышц спины, прыгать с высоты, совершать длительные поездки на автомобиле.
При выходе на улицу в непогоду желательно надеть на область поясницы утепляющий пояс. Длительное ношение корсета не рекомендуется во избежание атрофии длинных мышц спины. В этом периоде можно осторожно под контролем врача ЛФК начинать формирование мышечного корсета, занимаясь упражнениями на укрепление мышц спины. Через 6 месяцев после операции и не реже 2-х раз в год рекомендуется проходить курс массажа, физиотерапии и щадящей мануальной терапии на все отделы позвоночника. Здоровый образ жизни, отказ от курения, регулярные занятия в гимнастическом зале, плавание, баня, ограничение поднятия тяжестей значительно уменьшают риск развития грыж межпозвонковых дисков.
На любом этапе реабилитации можно включить в комплекс лечебных мероприятий иглорефлексотерапию и физиотерапию.
Приложение Г.
Пункционное лечение.Объем вводимого одномоментно раствора на каждом этапе соответствует размерам диска (0,1-0,3 мл - для диска шейного отдела позвоночника; 0,5-1,0 мл - для диска поясничного отдела позвоночника). С целью получения стойкой, надежной, не подлежащей обратному развитию денервации раздражаемых рецепторов используют смесь 96% этилового спирта с местным анестетиком (например, 2% лидокаин** или 2% прокаин**) в соотношении 1:1. В каждый диск медленно вводят спиртовый раствор анестетика несколько раз (в среднем по 3-4 раза) с перерывом в 1-3 минуты до тех пор, пока последнее введение не будет совершенно безболезненным. При необходимости дополнительного определения степени дегенерации диска и наличия разрывов фиброзного кольца перед использованием технологии выполняют дискографию; если диагностируется разрыв фиброзного кольца, спирт не вводится из-за предполагаемой неэффективности процедуры и опасности попадания в эпидуральное пространство. Длительность процедуры в целом около 30-40 минут. Таким образом, возможно быстрое устранение рефлекторно-болевых синдромов.
Медикаментознаядерецепция дисков шейного отдела позвоночника (С2-D1).
Для выполнения дерецепции на шейном уровне применяют переднебоковой доступ под визуальным и флюороскопическим контролем. Пациент находится в положении на спине, голова немного запрокинута назад. Область проведения операции обрабатывают антисептиками по стандартной методике.
Введение иглы осуществляют, пальпируя и раздвигая пальцами важные анатомические структуры. Трахею сдвигают к средней линии, грудино-ключично-сосцевидную мышцу и нервно-сосудистый пучок, включая сонную артерию, смещают латерально. Производят пункцию пораженного и смежных с ним дисков. После того, как иглы установлены в нужном положении (по данным ЭОП-визуализации), проводят дископункционное диагностическое воздействие путем внутридискового введения 4% стерильного раствора гидрокарбоната натрия или смеси 96% этилового спирта** и 2% раствора прокаина**. При этом происходит раздражение рецепторов фиброзного кольца и «воспроизведение» болевых синдромов данного пациента. Пациент как бы узнает свои боли по их локализации и характеру. Это вторично с большой точностью доказывает зависимость болевого синдрома от исследуемого диска; после чего при введении местного анестетика в диск воспроизведенный болевой синдром исчезает.
В каждый диск медленно вводят спиртовый раствор анестетика несколько раз (в среднем по 3-4 раза) до тех пор, пока последнее введение не будет совершенно безболезненным. Это свидетельствует о наступившей деструкции («химической перерезке») нервных окончаний периферии диска, контактирующих с трещинами диска.
Медикаментознаядерецепция дисков поясничного отдела позвоночника.
Для выполнения вмешательства на уровнях L2-S1 применяют один из существующих способов пункции поясничных дисков (трансдуральный, экстрадуральный ). Пациент находится в положении на животе. Область проведения операции обрабатывают антисептиками.
Введение и положение иглы контролируют по ЭОП. Иглу вводят в диск; желательно ближе к центру диска. После чего производят диагностическое, затем лечебное воздействие по описанной выше методике.
Нуклеопластика (холодноплазменная, радиочастотная, лазерная).
Применяется при сочетании трех нижеперечисленных состояний: наличие боли в ноге или руке (иррадиирующая боль, в сочетании или без болей в области поясницы или шеи), визуализация протрузии диска по данным МРТ, неэффективность консервативной терапии в течение 2-4-х недель. Имеются абсолютные противопоказания: потеря более 50% высоты диска; размер грыжевого выпячивания более 1/3 сагиттального диаметра спинномозгового канала; секвестрирование, экструзия грыжи; стеноз позвоночного канала; признаки травматизации корешков спинного мозга на протяжении и более 2-х смежных дисков.
Послеоперационное ведение пациентов после пункционного лечения.
Пациент активизируется через 30-60 минут после вмешательства. Необходимо соблюдение охранительного ортопедического режима в течение 5-7 суток. Фиксация шеи или поясницы пациента в послеоперационном периоде проводится по назначению врача, исходя из конкретной клинической картины.
Декомпрессивные и декомпрессивно-стабилизирующие операции.
На структурах позвоночника.
Хирургическое вмешательство направлено на стабилизацию позвоночно-двигательного сегмента с использованием технологий:
• декомпрессии - устранение компримирующего интра- и экстраканальные сосудисто-нервные образования субстрата;
• спондилодеза - удаления части диска с установкой на его место имплантата;
• стабилизации позвонков при помощи пластин, винтов и других конструкций из металла, керамики или собственной кости пациента.
Наиболее часто используемые хирургические технологии при лечении пациентов с компрессионными и некомпрессионными формами остеохондроза:
• Декомпрессивные (микродискэктомия по Каспару, по Дестандо, фасетэктомия, лигаментэктомияи.
• Стабилизирующие (динамическая межостистая фиксация; дорзальный спондилодез; дорзальный, латеральный, вентральный межтеловой спондилодез, задняя винтовая и ламинарная ригидная или полуригидная фиксация;);
• Декомпрессивно-стабилизирующие;
• Протезирование межпозвонкового диска.
Показаниями к хирургическому лечению являются:
- компрессионные корешковые и рефлекторные вертеброгенные синдромы, обусловленные дегенеративным стенозом позвоночного канала вследствие спондилоартроза;
- компрессионные корешковые и рефлекторные вертеброгенные синдромы, обусловленные центральным, латеральным и фораминальным дегенеративным стенозом позвоночного канала в сочетании с сегментарной нестабильностью.
Абсолютные противопоказания к плановому хирургическому лечению - тяжелое общее состояние пациента, обусловленное нарушением функции жизненно-важных органов и систем (декомпенсация сердечнососудистой системы III , и отсутствие резервов дыхания со снижением показателей жизненной емкости легких 70% и менее от возрастной нормы).
Относительными противопоказаниями к хирургическому лечению являются острые (хронические) заболевания или грубые врожденные изменения внутренних органов, требующие предварительной хирургической коррекции или проведения медикаментозной терапии; тяжелая степень остеопороза.Микрохирургические и эндоскопические декомпрессивные вмешательства при дегенеративных поражениях позвоночника.
Фасетэктомия.
Противопоказания к проведению фасетэктомии: беременность на любом сроке; инфекционные и воспалительные заболевания на момент операции и 14 дней после их завершения; нарушение функции свертываемости крови; сахарный диабет в стадии декомпенсации; декомпенсация дыхательной и сердечной недостаточности.
Фасетэктомия проводится под общим обезболиванием либо с увеличивающей оптикой, либо с эндоскопической техникой. Разрез кожи длиной до 3 подкожная клетчатка, мышцы раздвигаются инструментарием. Удаляется желтая связка, в междужковый промежуток вводятся бранши кусачек Керрисона. Поэтапно подкусывают нижний край ростральной дуги и верхний край каудальной дуги. Нижний край верхней дуги подкусить легче, поэтому резекцию начинают с него. Объем резекции зависит от степени стеноза. Необходимо помнить, что оставлять дугу меньше чем 25-30% от исходного объема не следует, так как возможен перелом оставшейся ее части. В таких случаях следует провести гемиламинэктомию. Медиальную часть суставного отростка резецируют кусачками Керрисона. Для адекватной декомпрессии корешка необходимо визуализировать место его дурального выхода и начальные отделы самого корешка. Если применить латеральный угол обзора и изогнутые кусачки Керрисона 1-2 можно завести их под сустав и постепенно его подкусить внутреннюю поверхность. Такая методика более предпочтительна, чем медиальная фасэтэктомия, но сопряжена с опасностью повреждения корешка и его дурального выворота. Для облегчения такой методики ее можно сочетать с выполненной вначале минимальной медиальной фасетэктомии.
После фасетэктомии в течение 3 недель пациенту запрещено поднимать тяжелый груз и совершать резкие движения.
Динамическая межостистая фиксация имплантатами ( DIAM , сOFLEX).
После выполнения декомпрессивного этапа операции, производится разрез грудопоясничной фасции с противоположной стороны, параллельно линии остистых отростков, отводится в сторону параспинальная мускулатура. В соответствующем межостистом промежутке иссекается межостистая связка с сохранением надостистой. Далее проводится инструментальная дистракция межостистого промежутка и шаблонное измерение его высоты, необходимое для правильного подбора размера межостистого имплантата. Затем подобранный межостистый имплантат фиксируется в сформированном межостистом дефекте. Инструментальная дистракция снимается и позвоночный сегмент будет дистрагироваться имплантатом.
После динамической межостистой фиксации пациент может быть активизирован на 2-3 сутки после операции. Рекомендуется ношение съемного полужесткого ортопедического корсета, обычно в течение 3-4 недель.
Дорзальный спондилодез.
Показания к межтеловому спондилодезу в последнее время расширены. Эту операцию проводят не только при нестабильности поясничного отдела позвоночника, но даже при боли в поясничном отделе позвоночника, возникшей после дискэктомии. В целом показания устанавливают с учетом стадии дегенеративного процесса позвоночника и состояния больного. Одним из показаний является болевой синдром в поясничном отделе позвоночника, обусловленный снижением высоты диска (коллапс диска) или уменьшением размера межпозвонковых отверстий. Снижение высоты диска, его дегенеративные изменения должны быть подтверждены рентгенологическими данными и данными компьютерной томографии и МРТ.
Противопоказания к межтеловому спондилодезу:
1) многоуровневые поражения (более чем двух уровней);
2) грыжа диска с радикулярной симптоматикой без явлений нестабильности;
3) выраженный остеопороз;
4) тяжелые соматические заболевания.
Этапность выполнения декомпрессивно-стабилизирующей операции с выполнением спондилодеза:
• хирургический доступ;
• декомпрессия нервно-сосудистых образований позвоночного канала и доступ к межпозвонковому диску;
• формирование ложа для имплантатов в межтеловом пространстве;
• введение имплантатов в межтеловое пространство;
• ушивание операционной раны.
Хирургический доступ к позвоночнику осуществляется из продольного разреза по линии остистых отростков, обычно от вышележащего до нижележащего отростка относительно оперируемого сегмента. Точное место разреза определяется на основании данных ЭОПа. Последовательно рассекаются кожа, подкожная клетчатка, апоневроз, паравертебральные мышцы отсекаются от остистых отростков. После отведения в стороны паравертебральных мышц обнажаются дужки позвонков, междужковые промежутки и дугоотростчатые сочленения оперируемого позвоночного сегмента.
Затем при помощи микрохирургического инструментария под увеличением выполняется декомпрессия корешков и дурального мешка путем двусторонней интерламинэктомии или ламинэктомии с частичной или полной резекцией суставных отростков. При этом окончательный объем резекции костных структур определяется интрооперационно на основании визуальной картины протяженности компрессии нервных структур.
С одной из сторон (справа или слева) дуральный мешок и компримированный корешок ретрактором смещаются медиально (к средней линии) и удерживаются в таком положении. Осуществляется ревизия передних отделов эпидурального пространства. При наличии транслигаментарной грыжи диска она удаляется.
Рассекается фиброзное кольцо, проводится удаление пульпозного ядра и гиалиновых пластинок. Через отверстие в фиброзном кольце проводится дистракция межтелового промежутка, формируется ложе и в межтеловое пространство устанавливается межтеловой имплантат соответствующий сформированному ложу, глубина погружения имплантата контролируется. После окончательной визуальной оценки стояния имплантата манипуляции повторяются с другой от дурального мешка стороны. Выполняется рентгеновский контроль установки имплантатов в прямой и боковой проекции.
Таким образом, декомпрессия нервно-сосудистых образований позвоночного канала выполняется вместе с доступом к межпозвонковому диску для выполнения межтелового спондилодеза. Декомпрессивно-стабилизирующие операции по определению направлены на решение двуединой задачи: осуществление стабилизации поражённого позвоночного сегмента и выполнение декомпрессии нервно-сосудистых образований позвоночного канала. Объём резекции задних структур позвоночника диктуется особенностями компримирующего субстрата и размерами имплантатов, вводимых в межтеловое пространство через задние структуры позвоночника. В зависимости от морфологии и локализации компримирующего субстрата может быть выполнена экономная интерламинэктомия (при грыжах межпозвонкового диска и краевых остеофитах тел позвонков), краевая резекция суставных отростков (при латеральном стенозе), фасетэктомия или фораминотомия (при фораминальном стенозе и интрафораминальных грыжах межпозвонкового диска). При этом выполнение широкой ламинэктомии далеко не всегда является обоснованным и необходимым. В большинстве случаев для выполнения заднего межтелового спондилодеза, в том числе и имплантатами из пористого никелида титана, вполне достаточно двусторонней расширенной интерламинэктомии с резекцией краёв дужек и, частично, суставных отростков.
При фораминальных и интраканальных латеральных формах компрессии межтеловая фиксация поясничных сегментов из заднего доступа может выполняться в виде трансфораминального межтелового спондилодеза, не требующего выполнения ламинэктомии или расширенной интерламинэктомии и позволяющего минимизировать травматизацию заднего опорного комплекса и эпидуральной клетчатки. При этом выполняется только фораминотомия и только с одной из сторон, чем осуществляется полноценная декомпрессия корешка. После дискэктомии из одностороннего доступа устанавливается при помощи инструментария имплантат для трансфораминального спондилодеза. Благодаря этому достигается максимально возможное сохранение заднего опорного комплекса позвоночника.
При выполнении заднегомежтелового спондилодеза может быть применен комбинированный костно-металлический имплантат с фрагментами резецированной дужки.
Для повышения вероятности формирования надежного артифициального блока необходимо проведение спондилодеза в 360°, межтеловой спондилодез должен быть дополнен задней фиксацией.
Задняя внутренняя фиксация (винтовая и крючковая).
До операции определяются длина и диаметр каждого винта, исходя из параметров позвонка, в который он будет введен. Подбор крючков также индивидуализирован по размеру и типу - ламинарные, суставные или поперечные крючки. Решается вопрос о технологии операции - открытая, минимально инвазивная. Транспедикулярная фиксация может выполняться традиционным открытым, либо минимально инвазивным способом (транскутанно, из доступа по Wiltse). Выбор способа зависит от квалификации хирурга и оснащенности операционной.
На основании рентгенографии позвоночника в «степ-режиме» (все отделы позвоночника с захватом черепа и бедренных костей в положении стоя) проводится анализ глобального баланса позвоночника (позвоночно-тазовые параметры ), с учетом которого планируется необходимость и степень коррекция пространственного положения позвонков (например - редукция позвонка, увеличение лордоза ).
При планировании операции следует учесть анатомические особенности таким образом, чтобы избежать повреждения сосудисто-нервных образований и опорных структур позвонка, за которые будет выполняться фиксации.
Чаще всего при дегенеративных поражениях позвоночника планируемая протяженность стабилизации ограничивается 1-2 сегментами, реже зафиксированными могут быть и более 3 сегментов. Например, в ряде случаев необходима фиксация всех поясничных сегментов.
Подбор размера стержня (штанги) до и во время операции достаточно прост. При фиксации нескольких сегментов задача усложняется как необходимость должного моделирования штаги при сохранении ее прочностных характеристик. При фиксации более 2 ПДС желательна установка поперечного стабилизатора, соединяющего между собой штанги, что предает большую механическую стабильность конструкции.
В зону фиксации должны быть включены все позвонки пораженных ПДС, что должно строго соблюдаться при моносегментарной фиксации. При протяженной фиксации, возможно, что в зоне захвата конструкцией могут оказаться позвонки, на которых нельзя будет установить ни винт, ни крюк с одной или обеих сторон.
Интраоперационно может встать вопрос о продлении фиксации из-за недиагностированных ранее анатомических особенностей позвонка или случившихся технических (ятрогенных) осложнений.
Во время операции пациент укладывается на вентральную поверхность тела таким образом, чтобы избежать повышения внутрибрюшного давления, а, следовательно, избыточной кровоточивости из эпидуральных вен.
Установка винтов или крючков и их крепление к стержням выполняются в соответствии с их техническими характеристиками. Стержни могут быть подогнаны к имеющимся изгибам позвоночника с помощью шаблонов и специального инструментария. В ходе операции применяются механические контракторы, дистракторы, редукторы, позволяющие корригировать диспозицию позвонков и придать пространственное положение позвоночнику в соответствии с должными физиологическими параметрами; при необходимости, для этого положение пациента может моделироваться за счет манипуляций с функциональным хирургическим столом.
После современных декомпрессивно-стабилизирующих операций пациентам разрешается вставать, ходить и в большинстве случае сидеть на 2-5 день после вмешательства. При этом оперированный отдел позвоночника должен быть фиксирован полужестким или жестким ортопедическим корсетом. Возвращение к обычным стереотипным нагрузкам возможно в среднем через 1-3 месяца; зависит от объема операции.
Транспедикулярная фиксация является механически более стабильным вариантом фиксации позвонков; она обеспечивает фиксацию задних и передних элементов позвоночного столба, позволяет лучше корректировать большие и малые деформации и выполнять менее протяженную фиксацию в сравнении с крючковыми стабилизирующими системами.
Транспедикулярные системы фиксации и прилагающийся к ним инструментарий несколько дороже в сравнении с крючковыми системами. И, если еще 10 лет назад велись дискуссии о соотношении риска и эффективности транспедикулярной фиксации при дегенеративных заболеваниях позвоночника, в том числе при остеохондрозе, то на сегодняшний день сформулированы показания к применению и однозначно понятно, что причиной осложнений чаще всего является некорректная хирургическая техника.
Динамическая транспедикулярная фиксация системой.
Педикулярные винты вводятся в позвонки латерально от суставов; при этом суставы должны по возможности оставаться интактными для сохранения их функции.
Дальнейший монтаж системы заключается в установке вместо жестких стержней полимерных упругоэластичных элементов - спейсера и корда, обеспечивающих динамическую фиксацию позвоночного сегмента.
В зависимости от распространенности поражения динамическую стабилизацию инструментарием DYNESYS выполняют на одном, двух или трех уровнях, но чаще выполняется моносегментарная фиксация. Данный вид фиксации может быть выполнен традиционным открытым, либо минимально инвазивным способом из доступа по Wiltse.
Философия динамической фиксации основана на сохранении естественного функционирования позвоночно-двигательного сегмента, протекции смежных сегментов от перегрузки, что является несомненным преимуществом перед ригидными фиксациями, что отражается на отдаленных клинических результатах.
Послеоперационный ортопедический режим является менее щадящим, чем при ригидной стабилизации. Пациенту разрешается вставать и ходить на следующий день после операции без необходимости использовать ограничительные ортопедические ортезы. Период ограничений длится около 1 месяца.
Однако данная методика имеет узкий спектр показаний. Экономически технология динамической транспедикулярной фиксации является более дорогой в сравнении с сопоставимой по объему ригидной фиксацией. Данные факторы ограничивают широкое распространение этой технологии.
Нейростимуляция спинного мозга.
Хирургическое двухэтапное лечение заключаются в установке тестовой системы, затем замене ее на постоянную в случае эффективности тестовой стимуляции. В тестовом периоде в течение нескольких дней подбирают несколько индивидуальных программ стимуляции, используя внешний тестовый стимулятор. После имплантации в той же проекции постоянного электрода имплантируется соединенный с ним подкожный генератор импульсов. Включение и выбор программы стимуляции проводится с внешнего пульта.
Минздрав России 2016.
|
|
Связанные заболевания
Связанные клинические рекомендации
Связанные стандарты мед. помощи
- Стандарт санаторно-курортной помощи больным с болезнями костно-мышечной системы и соединительной ткани (дорсопатии, спондилопатии, болезни мягких тканей, остеопатии и хондропатии)
- Стандарт специализированной медицинской помощи при дегенеративных заболеваниях позвоночника и спинного мозга
- Стандарт медицинской помощи больным с поражениями межпозвоночных дисков шейного отдела, поражениями межпозвоночных дисков других отделов
- Стандарт специализированной медицинской помощи при поражении межпозвонкового диска и других отделов позвоночника с радикулопатией (консервативное лечение)
- Стандарт медицинской помощи больным со спондилолистезом
- Стандарт медицинской помощи больным со спинальной нестабильностью
- Стандарт специализированной медицинской помощи детям при других спондилезах с радикулопатией, поражении межпозвоночного диска поясничного и других отделов позвоночника с радикулопатией, радикулопатии
- Стандарт медицинской помощи больным со спинальным стенозом