МКБ-10 коды
- МКБ-10
- Q22.5 Аномалия Эбштейна
|
|
Вступление
Кодирование по Международной статистической классификации болезней и проблем, связанных со здоровьем: Q22.5.
Год утверждения (частота пересмотра): 2021.
Возрастная категория: Дети.
Пересмотр не позднее: 2023.
ID: 47.
Разработчик клинической рекомендации.
• Ассоциация сердечно-сосудистых хирургов России.
• Всероссийская общественная организация Ассоциация детских кардиологов России .
• Российское научное общество специалистов по рентгенэндоваскулярной диагностике и лечению.
Одобрено Научно-практическим Советом Минздрава РФ.
Год утверждения (частота пересмотра): 2021.
Возрастная категория: Дети.
Пересмотр не позднее: 2023.
ID: 47.
Разработчик клинической рекомендации.
• Ассоциация сердечно-сосудистых хирургов России.
• Всероссийская общественная организация Ассоциация детских кардиологов России .
• Российское научное общество специалистов по рентгенэндоваскулярной диагностике и лечению.
Одобрено Научно-практическим Советом Минздрава РФ.
|
|
Список сокращений
АВ - артерио-венозный.
АКГ - ангиокардиография.
АЛА - атрезия легочной артерии.
АЛТ- аланинаминотрансфераза.
АСТ - аспартатаминотрансфераза.
БАЛКА - большие аорто-легочные коллатеральные сосуды.
ВА - вено-артериальный сброс.
ВПС - врожденный порок сердца.
ДЛА - давление в легочной артерии.
ДМЖП - дефект межжелудочковой перегородки.
ДМПП - дефект межпредсердной перегородки.
КТ - компьютерная томография.
ЛА - легочная артерия.
ЛГ - легочная гипертензия.
МРТ - магнитно-резонансная томография.
ОАП - открытый артериальный проток.
ОЛС - общелегочное сопротивление.
ОПС - общепериферическое сопротивление.
ПП - правое предсердие.
ПЖ - правый желудочек.
СИБКК - сердечный индекс большого круга кровообращения.
ТФ - тетрада Фалло.
ЭКГ - электрокардиография.
ЭхоКГ - эхокардиография.
Sat O2 - насыщение крови кислородом.
СИМКК - сердечный индекс малого круга кровообращения.
ИЭЛК- индекс эффективного легочного кровотока.
QRS - желудочковый комплекс электрокардиограммы.
РК- радикальная коррекция.
АКГ - ангиокардиография.
АЛА - атрезия легочной артерии.
АЛТ- аланинаминотрансфераза.
АСТ - аспартатаминотрансфераза.
БАЛКА - большие аорто-легочные коллатеральные сосуды.
ВА - вено-артериальный сброс.
ВПС - врожденный порок сердца.
ДЛА - давление в легочной артерии.
ДМЖП - дефект межжелудочковой перегородки.
ДМПП - дефект межпредсердной перегородки.
КТ - компьютерная томография.
ЛА - легочная артерия.
ЛГ - легочная гипертензия.
МРТ - магнитно-резонансная томография.
ОАП - открытый артериальный проток.
ОЛС - общелегочное сопротивление.
ОПС - общепериферическое сопротивление.
ПП - правое предсердие.
ПЖ - правый желудочек.
СИБКК - сердечный индекс большого круга кровообращения.
ТФ - тетрада Фалло.
ЭКГ - электрокардиография.
ЭхоКГ - эхокардиография.
Sat O2 - насыщение крови кислородом.
СИМКК - сердечный индекс малого круга кровообращения.
ИЭЛК- индекс эффективного легочного кровотока.
QRS - желудочковый комплекс электрокардиограммы.
РК- радикальная коррекция.
Термины и определения
Атрезия легочной артерии - отсутствие сообщения между правым желудочком и системой легочной артерии в зависимости от типа порока.
Катетеризация сердца - инвазивная процедура, проводимая с лечебными или диагностическими целями при патологии сердечно-сосудистой системы путем введения катетеров в полость сердца или просвет магистральных сосудов.
Коллатеральные сосуды - аномальные сосуды, отходящие от аорты или ее ветвей и осуществляющие дополнительный кровоток в легких.
Дефект межжелудочковой перегородки - анатомическое сообщение между правым и левым желудочками сердца.
Эндокардит - воспаление внутренней оболочки сердца, является частым проявлением других заболеваний.
Эхокардиография - метод ультразвукового исследования, направленный на исследование морфологических и функциональных изменений сердца и его клапанного аппарата.
Катетеризация сердца - инвазивная процедура, проводимая с лечебными или диагностическими целями при патологии сердечно-сосудистой системы путем введения катетеров в полость сердца или просвет магистральных сосудов.
Коллатеральные сосуды - аномальные сосуды, отходящие от аорты или ее ветвей и осуществляющие дополнительный кровоток в легких.
Дефект межжелудочковой перегородки - анатомическое сообщение между правым и левым желудочками сердца.
Эндокардит - воспаление внутренней оболочки сердца, является частым проявлением других заболеваний.
Эхокардиография - метод ультразвукового исследования, направленный на исследование морфологических и функциональных изменений сердца и его клапанного аппарата.
Описание
Атрезия легочной артерии представляет собой врожденное отсутствие прямого сообщения между ПЖ и системой ЛА. Это довольно редкий ВПС, который отмечается в 2-3% случаев от всех ВПС. Порок встречается как в виде сочетания с ДМЖП, так и с различными сложными ВПС, такими как транспозиция магистральных сосудов, атрезия правого атриовентрикулярного отверстия, единственный желудочек сердца . Анатомические критерии порока следующие: 1) отсутствие ЛА на различных уровнях; 2) большой подаортальный ДМЖП; 3) наличие дополнительных источников коллатерального кровотока легких; 4) гипертрофия ПЖ; 5) декстрапозиция корня аорты; 6) нормальное взаимоотношение аорты и ствола ЛА [1, 2, 3].
Причины
АЛА с ДМЖП является сложным врожденным пороком сердца, относится к группе пороков конотрункуса. Легочно-артериальное дерево состоит из трех основных сегментов, имеющих различное эмбриональное происхождение: 1. Ствол ЛА образуется в результате деления общего артериального ствола, 2. Правая и левая ЛА образуются из 6-й пары аортальных дуг, 3. Внутрилегочные артериальные сосуды - из зачатков легких. Отсутствие или нарушение развития одного или нескольких сегментов обьясняет многообразие анатомических вариантов порока. В связм с нарушением артериального конуса не происходит артериальной и межжелдудочковой перегородок, что приводит к образованию большого ДМЖП.
При этом состояние ребенка, в основном, зависит от величины открытого артериального протока (ОАП), наличия больших аорто-легочных коллатеральных артерий.Нарушения гемодинамики при данном пороке определяются главным образом отсутствием прямого сообщения между ПЖ и системой ЛА, при этом прямое поступление венозной крови из ПЖ невозможно. Кровоток в легких осуществляется обходным путем из ПЖ через ДМЖП в левый желудочек (ЛЖ), далее смешанная артериализированная кровь поступает в аорту и лишь затем через ОАП или по коллатеральным сосудам в легкие. При этом насыщение крови кислородом в аорте, коллатеральных артериях и легочной артерии идентично [1, 2, 3, 4].
Сопутствующие аномалии могут включать ДМПП, атриовентрикулярную коммуникацию (чаще у пациентов с синдромом Дауна), праворасположенную дугу аорты. Возможны аномалии развития коронарных артерий, часто это конусные ветви от правой коронарной артерии, пересекающие выводной тракт ПЖ [1, 2, 3].
При этом состояние ребенка, в основном, зависит от величины открытого артериального протока (ОАП), наличия больших аорто-легочных коллатеральных артерий.Нарушения гемодинамики при данном пороке определяются главным образом отсутствием прямого сообщения между ПЖ и системой ЛА, при этом прямое поступление венозной крови из ПЖ невозможно. Кровоток в легких осуществляется обходным путем из ПЖ через ДМЖП в левый желудочек (ЛЖ), далее смешанная артериализированная кровь поступает в аорту и лишь затем через ОАП или по коллатеральным сосудам в легкие. При этом насыщение крови кислородом в аорте, коллатеральных артериях и легочной артерии идентично [1, 2, 3, 4].
Сопутствующие аномалии могут включать ДМПП, атриовентрикулярную коммуникацию (чаще у пациентов с синдромом Дауна), праворасположенную дугу аорты. Возможны аномалии развития коронарных артерий, часто это конусные ветви от правой коронарной артерии, пересекающие выводной тракт ПЖ [1, 2, 3].
Эпидемиология
Заболеваемость составляет 3-5% от всех ВПС. Смертность. Прогноз жизни пациента зависит от характера легочного кровотока. Смертность детей с дуктус-зависимой гемодинамикой до 12 месяцев составляет 90%. У пациентов, имеющих несколько источников легочного кровотока и умеренно выраженный цианоз, к 3-5 летнему возрасту смертность составляет 50%. При усиленном легочном кровотоке и наличии больших аорто-легочных коллатеральных артерий пациенты умирают по мере развития легочной гипертензии преимущественно в третьем десятилетии жизни. В целом медиана выживаемости пациентов с АЛА и ДМЖП находится в пределах 6 мес. 2 лет. [1, 2, 3, 5].
1,4 Особенности кодирования заболевания или состояния (группы заболеваний или состояний) по Международной статистической классификации болезней и проблем, связанных со здоровьем.
Q25,5 Атрезия легочной артерии с дефектом межжелудочковой перегородки.Классификация
1,5 Классификация заболевания или состояния (группы заболеваний или состояний).
По классификации J. Somerville [6], выделяют четыре типа порока:• I. Атрезия клапана ЛА. Ствол, правая и левая легочные артерии полностью сформированы и проходимы;
• II. Атрезия клапана и ствола ЛА. Обе легочные артерии сохранены и могут иметь общее или раздельное начало;
• III. Атрезия клапана, ствола и одной из легочных артерий. Другая легочная артерия сформирована и проходима;
• IV. Атрезия клапана, ствола, обеих легочных артерий. Кровоток в легких осуществляется за счет сети коллатеральных сосудов.
Существует более современная классификация порока, принятая на 3й Международной конференции по разработке номенклатуры для детской кардиохирургии в New Orleans в 1999 г. [7],.
Классификация малого круга кровообращения:
• тип А - имеются истинные легочные артерии, коллатеральные артерии отсутствуют, легочный кровоток осуществляется через ОАП;
• тип Б - наличие истинных легочных и коллатеральных артерий;
• тип В - истинные легочные артерии отсутствуют, легочный кровоток осуществляется по коллатеральным артериям.
Классификация порока в зависимости от типа атриовентрикулярной и вентрикулоартериальной связи:
• конкордантная атрио-вентрикулярная и вентрикулоартериальная связь;
• конкордантная атриовентрикулярная и дискордантная вентрикулоартериальная связь;
• дискордантная атриовентрикулярная и конкордантная вентрикулоартериальная связь;
• дискордантная атриовентрикулярная и вентрикулоартериальная связь.
Типы коллатерального кровообращения легких при АЛА:
• большие аортолегочные коллатеральные артерии;
• ОАП;
• медиастинальные артерии;
• бронхиальные артерии;
• фистула между левой коронарной артерией и стволом ЛА;
• смешанные формы. Наиболее значительную роль в обеспечении кровотока в легких играют открытый артериальный проток, БАЛКА и бронхиальные артерии [3, 8, 7].
|
|
Клиническая картина
В клинической картине преобладают признаки артериальной гипоксемии, однако, одышечно-цианотические приступы отсутствуют, что отличает этот порок от тетрады Фалло. Наряду с общим цианозом определяются симптомы «барабанных палочек» и «часовых стекол». Слева от грудины иногда отмечается деформация грудной клетки в виде сердечного горба. При бледных формах порока продолжительность жизни больше, чем при цианотической форме. Выраженный цианоз в большинстве случаев появляется, когда ребенок начинает ходить. Как правило, цианоз прогрессивно усиливается и достигает максимальной интенсивности в начале школьного возраста. К моменту полового созревания состояние пациентов несколько улучшается и длительное время может оставаться без ухудшения [3, 9].
Трудоспособность пациентов, достигших совершеннолетия, значительно снижена, к физическому труду они обычно мало пригодны. Течение основного заболевания может внезапно ухудшиться в результате различных осложнений, которые нередко становятся причинами гибели пациентов. Наиболее типичные осложнения, в частности, нарушение мозгового кровообращения в виде тромбоза или кровоизлияний, вызваны гипоксемией, эмболией, полицитемией и повышением вязкости крови [8, 10].
Трудоспособность пациентов, достигших совершеннолетия, значительно снижена, к физическому труду они обычно мало пригодны. Течение основного заболевания может внезапно ухудшиться в результате различных осложнений, которые нередко становятся причинами гибели пациентов. Наиболее типичные осложнения, в частности, нарушение мозгового кровообращения в виде тромбоза или кровоизлияний, вызваны гипоксемией, эмболией, полицитемией и повышением вязкости крови [8, 10].
Диагностика
Диагноз АЛА с ДМЖП устанавливается на основании данных:
• Электрокардиографии,.
• Трансторакальной эхокардиографии,.
• Чрезвенозной катетеризации камер сердца и ангиокардиографии,.
• Компьютерной томографии сердца с контрастированием.
(УУР С, УДД 5).
Комментарии. При сборе анамнеза и жалоб рекомендуется выявить у всех пациентов наличие одышки, синюшности губ и кончиков пальцев, отставание пациентов в физическом развитии. Необходимо обращать внимание на степень утомляемости, одышку при физической нагрузке, иногда в покое, цианоза. При нарастании одышки и цианоза состояние пациентов ухудшается и они без остановки могут делать всего лишь несколько шагов.
(УУР С, УДД 5).
Комментарии. Пациенты с АЛА и ДМЖП, как правило, гипостеники. Грудная клетка у них обычно цилиндрической формы и не имеет сердечного горба. Кожные покровы и видимые слизистые синюшные. При длительно существующей артериальной гипоксемии характерно формирование «барабанных пальцев» и «часовых стекол».
• Рекомендуется всем пациентам выполнить аускультацию сердца [2, 3, 10].
(УУР С, УДД 5).
Комментарии. Аускультативно отмечается очень скудная симптоматика. II тон в проекции легочной артерии ослаблен, I тон усилен. В случае функционирования ОАП может определяться характерный систоло-диастолический шум. Над легочными полями выявляется систоло-диастолический шум больших аорто-легочных коллатеральных артерий. Если у пациента выполнен системно-легочный анастомоз, то выслушивается систоло-диастолический шум в проекции анастмомоза[2, 3, 8].
• Рекомендуется проведение общего (клинического) анализа крови у всех пациентов с АЛА и ДМЖП [2, 3, 12, 13].
(УУР С, УДД 5).
Комментарий. Исследование проводится для оценки состояния пациента, косвенной оценки уровня легочного кровотока и решения вопроса об экстренности проведения обследования и лечения.
• Рекомендуется всем пациентам с АЛА и ДМЖП исследовать в динамике уровень насыщения крови кислородом в капиллярах или пульсоксиметрия [2, 3, 10].
(УУР С, УДД 5 ).
Комментарий. Исследование проводится для оценки состояния пациента, степени выраженности артериальной гипоксемии, косвенной оценки уровня легочного кровотока и решения вопроса об экстренности проведения обследования и лечения.
• Рекомендуется у всех пациентов проведение общетерапевтического биохимического анализа крови (креатинин, глюкоза, натрий, калий, АСТ, АЛТ, белок, альбумин, мочевина), исследование уровня общего билирубина в крови, свободного и связанного билирубина в крови, N-терминального фрагмента натрийуретического пропептида мозгового (pro-BNP), уровня молочной кислоты в крови [2, 3, 8, 14, 15].
(УУР С, УДД 5 ).
Комментарий. Исследование проводится для оценки состояния пациента, косвенной оценки уровня легочного кровотока и биохимического состояния крови. Повышение уровня молочной кислоты (лактата) более 2,2; признаки метаболического ацидоза - снижение pH крови - до 4,0; pro-BNP более 125 пг/мл являются предикторами необходимости экстренного выполнения хирургического вмешательства.
• Р екомендуется выполнение коагулограммы (ориентировочного исследования системы гемостаза), определение международного нормализованного отношения (МНО, активированное частичное тромбопластиновое время, исследование уровня фибриногена в крови для оценки состояния и эффективности функционирования различных звеньев таких систем крови, как свертывающая, противосвертывающая, особенно у пациентов выраженным цианозом [2, 3, 14, 16].
(УУР С, УДД 5 ).
Комментарий. Исследование проводится для оценки состояния пациента, косвенной оценки уровня легочного кровотока и состояния свертывающей системы крови.
(УУР С, УДД 5).
Комментарии. Для АЛА с ДМЖП характерно отклонение электрической оси сердца вправо (от +100 до +180°), гипертрофия миокарда ПЖ, неполная блокада правой ножки пучка Гиса, признаки перегрузки правого предсердия.
• Рекомендуется всем пациентам выполнение рентгенографии органов грудной клетки всем пациентам для оценки состояния легких, размеров полостей сердца, определения анатомических особенностей данного ВПС [2, 3, 8 12].
(УУР С, УДД 5).
Комментарии. Для АЛА с ДМЖП характерно повышенная прозрачность легочных полей за счет уменьшения кровотока в легких. При наличии достаточно больших ветвей ЛА выявляется усиление легочного рисунка, связаного с наличием атипичных теней коллатеральных сосудов. В некоторых случаях выявляют асимметрию легочного рисунка, когда он с одной стороны усилен, с другой - обеднен. Выявляют умеренно увеличеную в поперечнике тень сердца, западение дуги ЛА, приподнятую увеличенным ПЖ верхушку сердца, подчеркнутую талия сердца. В косых проекциях определяют увеличение правых отделов сердца и уменьшение размеров ЛЖ, расширенную тень восходящей аорты.
• Рекомендуется всем пациентам выполнение трансторакальной эхокардиографии (ЭхоКГ) с применением режима цветного допплеровского картирования для детальной оценки внутрисердечной анатомии и гемодинамики [10, 17, 18, 19].
(УУР С, УДД 5 ).
Комментарии. Для АЛА с ДМЖП необходимо оценивать размеры правых и левых отделов сердца, расположение и размер ДМЖП, степень декстропозиции аорты, выраженность гипертрофии ПЖ. При I типе порока определяют ствол и ветви ЛА в зависимости от степени их гипоплазии. При II типе порока выявляют бифуркацию, место слияния и обе ветви ЛА. При III и IV типах порока определение состояния системы ЛА по данным ЭхоКГ не рекомендуется. Определяют размеры левых отделов сердца, признаки атрезированного проксимального отдела ЛА - уплотненная мембрана и слепо заканчивающийся выводной тракт ПЖ.
• Рекомендуется всем пациентам выполнять чрезвенозную катетеризацию сердца и ангиокардиографию для определения внутрисердечной анатомии, изменений ветвей легочной аретрии, наличия и распределения коллатеральных артерий в легких и степени гемодинамических нарушений [10, 17, 20, 21, 22].
(УУР С, УДД 5).
Комментарии. Исследование необходимо для выявления гемодинамических нарушений, имеющиеся у пациентов с АЛА с ДМЖП - Систолическое давление в обоих желудочках одинаковое, насыщение крови кислородом снижено. Провести катетер в ЛА можно лишь при наличии ОАП.
Протокол АКГ исследования пациентов с АЛА с ДМЖП должен включать выполнение правой вентрикулографии в передне-задней проекции с краниальной ангуляцией (для визуализации анатомии ветвей легочной артерии) и боковой проекции (для визуализации степени выраженности комбинированного стеноза), легочную артериографию, а также аортографию (для определения наличия дополнительных источников легочного кровотока).
При правой вентрикулографии контрастируют окклюзированный выводной тракт ПЖ, через ДМЖП контрастное вещество поступает в восходящую аорту. Для изучения источников кровоснабжения легких рекомендуется аортография, что позволяет определить их наличие, размеры, уровень отхождения, ход и распределение в легких, установить их взаимосвязь с истинными легочными артериями. После паллиативных вмешательств с помощью АКГ рекомендуется проведение оценки степени подготовки пациентов к выполнению радикальной коррекции. Оценивают степень развития системы ЛА, возможную деформацию ветвей ЛА в области наложения системно-легочного анастомоза, степень увеличения ЛЖ.
• Рекомендуется всем пациентам проводить рассчет следующих показателей: 1. Индекс D. McGoon - отношение суммы диаметров устьев легочных артерий к диаметру нисходящей аорты ((А1+В1)/нАо) - норма 1,5, 2. Легочно-артериальный индекс (индекс Nakata) - отношение суммы площадей поперечного сечения правой и левой легочных артерий к площади поверхности тела норма 330+30. 3. Полный неопульмональный артериальный индекс (ПНАИ) - отношение суммы площади поперечных сечений правой и левой лёгочных артерий и БАЛКА к площади поверхности тела. 4. Соотношение количества сегментов лёгких, кровоснабжаемых истинными лёгочными артериями, к количеству сегментов, кровоснабжаемых БАЛКА. [2, 3, 12, 23].
• (УУР С, УДД 5).
Комментарий. Для определения возможности выпонения радикальной операции рекомендуется проводоть расчет показателей размеров ЛА, оценить показания к коррекции стенозов ветвей ЛА, устранению системно-легочных анастомозов, БАЛКА с помощью различных эндоваскулярных вмешательств.
• Рекомендуется выполнение компьютерной томографии с контрастированием всем пациентам для уточнения данных ЭхоКГ и АКГ (если есть в этом необходимость, либо результаты инструментальных методов не в полне убедительны) при планировании хирургического лечения [2, 3, 12, 23].
(УУР С, УДД 5).
Комментарий. Исследование необходимо выполнять при невозможности получить соответствующее изображение при проведении ангиокардиографического исследования, с целью получения изображений ствола, ветвей и периферических ветвей ЛА, определения степени регургитации на ЛА и трехстворчатом клапане. У новорожденных и детей певого года жизни компьютерная томография сердца с контрастированием является методом выбора для диагностики внутрисердечной анатомии порока, стенозов легочных артерий и выявления сопутствующих ВПС.
• Рекомендуется проведение магнитно-резонансной томографии сердца и магистральных сосудов для оценки их структурно-функциональных изменений (если есть в этом необходимость, либо результаты инструментальных методов не вполне убедительны) [2, 3, 10 23].
(УУР С, УДД 5).
Комментарии. МРТ сердца улучшает возможности визуализации, особенно для оценки перегрузки желудочков сердца и количественного определения шунта. Метод позволяет получить трехмерные анатомические реконструкции с высоким пространственным и временным разрешением, проводить объемные измерения, оценку сосудов и фиброзных изменений миокарда. МРТ применяется у взрослых в следующих клинических ситуациях:
- как дополнительный метод, когда получены неоднозначные или пограничные данные ЭхоКГ, например, объемы и фракция выброса ЛЖ, что может иметь решающее значение в тактике лечения взрослых пациентов при оценке объема перегрузки и клапанных регургитаций;
- МРТ более информативна в сравнении с ЭхоКГ при количественной оценке объемов и фракции выброса ПЖ, обструкции выносящего тракта ПЖ, легочной регургитации, оценке стенозов легочных артерий и аорты; коллатералей и артериовенозных мальформаций, при ишемической болезни сердца (ИБС), количественной оценке массы миокарда (ЛЖ и ПЖ), выявление и количественная оценка фиброза миокарда/рубца (при исследовании с гадолинием выявляется улучшение в отсроченную фазу); характеристика ткани (фиброз, жир ) [2, 3, 8].
(УУР С, УДД 5).
• Рекомендуется перед выпиской из стационара всем пациентам с целью контроля после выполненного оперативного вмешательства выполнить эхокардиографию [3, 5, 11, 24].
(УУР С, УДД 5).
• Электрокардиографии,.
• Трансторакальной эхокардиографии,.
• Чрезвенозной катетеризации камер сердца и ангиокардиографии,.
• Компьютерной томографии сердца с контрастированием.
2,1 Жалобы и анамнез.
• Рекомендуется сбор жалоб и анамнеза у всех пациентов с атрезией легочной артерии с дефектом межжелудочковой перегородки [2, 3, 10].(УУР С, УДД 5).
Комментарии. При сборе анамнеза и жалоб рекомендуется выявить у всех пациентов наличие одышки, синюшности губ и кончиков пальцев, отставание пациентов в физическом развитии. Необходимо обращать внимание на степень утомляемости, одышку при физической нагрузке, иногда в покое, цианоза. При нарастании одышки и цианоза состояние пациентов ухудшается и они без остановки могут делать всего лишь несколько шагов.
2,2 Физикальное обследование.
• Рекомендуется у всех пациентов с АЛА и ДМЖП проводить физикальный осмотр с определением наличия и выраженности цианоза, формы грудной клетки и пальпацией области сердца, подсчетом частоты сердечных сокращений и дыханий [5, 11, 12].(УУР С, УДД 5).
Комментарии. Пациенты с АЛА и ДМЖП, как правило, гипостеники. Грудная клетка у них обычно цилиндрической формы и не имеет сердечного горба. Кожные покровы и видимые слизистые синюшные. При длительно существующей артериальной гипоксемии характерно формирование «барабанных пальцев» и «часовых стекол».
• Рекомендуется всем пациентам выполнить аускультацию сердца [2, 3, 10].
(УУР С, УДД 5).
Комментарии. Аускультативно отмечается очень скудная симптоматика. II тон в проекции легочной артерии ослаблен, I тон усилен. В случае функционирования ОАП может определяться характерный систоло-диастолический шум. Над легочными полями выявляется систоло-диастолический шум больших аорто-легочных коллатеральных артерий. Если у пациента выполнен системно-легочный анастомоз, то выслушивается систоло-диастолический шум в проекции анастмомоза[2, 3, 8].
2,3 Лабораторные диагностические исследования.
У пациентов с АЛА и ДМЖП не имеют специфичности.• Рекомендуется проведение общего (клинического) анализа крови у всех пациентов с АЛА и ДМЖП [2, 3, 12, 13].
(УУР С, УДД 5).
Комментарий. Исследование проводится для оценки состояния пациента, косвенной оценки уровня легочного кровотока и решения вопроса об экстренности проведения обследования и лечения.
• Рекомендуется всем пациентам с АЛА и ДМЖП исследовать в динамике уровень насыщения крови кислородом в капиллярах или пульсоксиметрия [2, 3, 10].
(УУР С, УДД 5 ).
Комментарий. Исследование проводится для оценки состояния пациента, степени выраженности артериальной гипоксемии, косвенной оценки уровня легочного кровотока и решения вопроса об экстренности проведения обследования и лечения.
• Рекомендуется у всех пациентов проведение общетерапевтического биохимического анализа крови (креатинин, глюкоза, натрий, калий, АСТ, АЛТ, белок, альбумин, мочевина), исследование уровня общего билирубина в крови, свободного и связанного билирубина в крови, N-терминального фрагмента натрийуретического пропептида мозгового (pro-BNP), уровня молочной кислоты в крови [2, 3, 8, 14, 15].
(УУР С, УДД 5 ).
Комментарий. Исследование проводится для оценки состояния пациента, косвенной оценки уровня легочного кровотока и биохимического состояния крови. Повышение уровня молочной кислоты (лактата) более 2,2; признаки метаболического ацидоза - снижение pH крови - до 4,0; pro-BNP более 125 пг/мл являются предикторами необходимости экстренного выполнения хирургического вмешательства.
• Р екомендуется выполнение коагулограммы (ориентировочного исследования системы гемостаза), определение международного нормализованного отношения (МНО, активированное частичное тромбопластиновое время, исследование уровня фибриногена в крови для оценки состояния и эффективности функционирования различных звеньев таких систем крови, как свертывающая, противосвертывающая, особенно у пациентов выраженным цианозом [2, 3, 14, 16].
(УУР С, УДД 5 ).
Комментарий. Исследование проводится для оценки состояния пациента, косвенной оценки уровня легочного кровотока и состояния свертывающей системы крови.
2,4 Инструментальные диагностические исследования.
• Рекомендуется всем пациентам выполнение электрокардиографии (ЭКГ) для вериикации диагноза, с целью диагностики нарушений проводимости миокарда, гипертрофии правого предсердия и правого желудочка, отклонения электрической оси сердца [2, 3, 5, 8, 11].(УУР С, УДД 5).
Комментарии. Для АЛА с ДМЖП характерно отклонение электрической оси сердца вправо (от +100 до +180°), гипертрофия миокарда ПЖ, неполная блокада правой ножки пучка Гиса, признаки перегрузки правого предсердия.
• Рекомендуется всем пациентам выполнение рентгенографии органов грудной клетки всем пациентам для оценки состояния легких, размеров полостей сердца, определения анатомических особенностей данного ВПС [2, 3, 8 12].
(УУР С, УДД 5).
Комментарии. Для АЛА с ДМЖП характерно повышенная прозрачность легочных полей за счет уменьшения кровотока в легких. При наличии достаточно больших ветвей ЛА выявляется усиление легочного рисунка, связаного с наличием атипичных теней коллатеральных сосудов. В некоторых случаях выявляют асимметрию легочного рисунка, когда он с одной стороны усилен, с другой - обеднен. Выявляют умеренно увеличеную в поперечнике тень сердца, западение дуги ЛА, приподнятую увеличенным ПЖ верхушку сердца, подчеркнутую талия сердца. В косых проекциях определяют увеличение правых отделов сердца и уменьшение размеров ЛЖ, расширенную тень восходящей аорты.
• Рекомендуется всем пациентам выполнение трансторакальной эхокардиографии (ЭхоКГ) с применением режима цветного допплеровского картирования для детальной оценки внутрисердечной анатомии и гемодинамики [10, 17, 18, 19].
(УУР С, УДД 5 ).
Комментарии. Для АЛА с ДМЖП необходимо оценивать размеры правых и левых отделов сердца, расположение и размер ДМЖП, степень декстропозиции аорты, выраженность гипертрофии ПЖ. При I типе порока определяют ствол и ветви ЛА в зависимости от степени их гипоплазии. При II типе порока выявляют бифуркацию, место слияния и обе ветви ЛА. При III и IV типах порока определение состояния системы ЛА по данным ЭхоКГ не рекомендуется. Определяют размеры левых отделов сердца, признаки атрезированного проксимального отдела ЛА - уплотненная мембрана и слепо заканчивающийся выводной тракт ПЖ.
• Рекомендуется всем пациентам выполнять чрезвенозную катетеризацию сердца и ангиокардиографию для определения внутрисердечной анатомии, изменений ветвей легочной аретрии, наличия и распределения коллатеральных артерий в легких и степени гемодинамических нарушений [10, 17, 20, 21, 22].
(УУР С, УДД 5).
Комментарии. Исследование необходимо для выявления гемодинамических нарушений, имеющиеся у пациентов с АЛА с ДМЖП - Систолическое давление в обоих желудочках одинаковое, насыщение крови кислородом снижено. Провести катетер в ЛА можно лишь при наличии ОАП.
Протокол АКГ исследования пациентов с АЛА с ДМЖП должен включать выполнение правой вентрикулографии в передне-задней проекции с краниальной ангуляцией (для визуализации анатомии ветвей легочной артерии) и боковой проекции (для визуализации степени выраженности комбинированного стеноза), легочную артериографию, а также аортографию (для определения наличия дополнительных источников легочного кровотока).
При правой вентрикулографии контрастируют окклюзированный выводной тракт ПЖ, через ДМЖП контрастное вещество поступает в восходящую аорту. Для изучения источников кровоснабжения легких рекомендуется аортография, что позволяет определить их наличие, размеры, уровень отхождения, ход и распределение в легких, установить их взаимосвязь с истинными легочными артериями. После паллиативных вмешательств с помощью АКГ рекомендуется проведение оценки степени подготовки пациентов к выполнению радикальной коррекции. Оценивают степень развития системы ЛА, возможную деформацию ветвей ЛА в области наложения системно-легочного анастомоза, степень увеличения ЛЖ.
• Рекомендуется всем пациентам проводить рассчет следующих показателей: 1. Индекс D. McGoon - отношение суммы диаметров устьев легочных артерий к диаметру нисходящей аорты ((А1+В1)/нАо) - норма 1,5, 2. Легочно-артериальный индекс (индекс Nakata) - отношение суммы площадей поперечного сечения правой и левой легочных артерий к площади поверхности тела норма 330+30. 3. Полный неопульмональный артериальный индекс (ПНАИ) - отношение суммы площади поперечных сечений правой и левой лёгочных артерий и БАЛКА к площади поверхности тела. 4. Соотношение количества сегментов лёгких, кровоснабжаемых истинными лёгочными артериями, к количеству сегментов, кровоснабжаемых БАЛКА. [2, 3, 12, 23].
• (УУР С, УДД 5).
Комментарий. Для определения возможности выпонения радикальной операции рекомендуется проводоть расчет показателей размеров ЛА, оценить показания к коррекции стенозов ветвей ЛА, устранению системно-легочных анастомозов, БАЛКА с помощью различных эндоваскулярных вмешательств.
• Рекомендуется выполнение компьютерной томографии с контрастированием всем пациентам для уточнения данных ЭхоКГ и АКГ (если есть в этом необходимость, либо результаты инструментальных методов не в полне убедительны) при планировании хирургического лечения [2, 3, 12, 23].
(УУР С, УДД 5).
Комментарий. Исследование необходимо выполнять при невозможности получить соответствующее изображение при проведении ангиокардиографического исследования, с целью получения изображений ствола, ветвей и периферических ветвей ЛА, определения степени регургитации на ЛА и трехстворчатом клапане. У новорожденных и детей певого года жизни компьютерная томография сердца с контрастированием является методом выбора для диагностики внутрисердечной анатомии порока, стенозов легочных артерий и выявления сопутствующих ВПС.
• Рекомендуется проведение магнитно-резонансной томографии сердца и магистральных сосудов для оценки их структурно-функциональных изменений (если есть в этом необходимость, либо результаты инструментальных методов не вполне убедительны) [2, 3, 10 23].
(УУР С, УДД 5).
Комментарии. МРТ сердца улучшает возможности визуализации, особенно для оценки перегрузки желудочков сердца и количественного определения шунта. Метод позволяет получить трехмерные анатомические реконструкции с высоким пространственным и временным разрешением, проводить объемные измерения, оценку сосудов и фиброзных изменений миокарда. МРТ применяется у взрослых в следующих клинических ситуациях:
- как дополнительный метод, когда получены неоднозначные или пограничные данные ЭхоКГ, например, объемы и фракция выброса ЛЖ, что может иметь решающее значение в тактике лечения взрослых пациентов при оценке объема перегрузки и клапанных регургитаций;
- МРТ более информативна в сравнении с ЭхоКГ при количественной оценке объемов и фракции выброса ПЖ, обструкции выносящего тракта ПЖ, легочной регургитации, оценке стенозов легочных артерий и аорты; коллатералей и артериовенозных мальформаций, при ишемической болезни сердца (ИБС), количественной оценке массы миокарда (ЛЖ и ПЖ), выявление и количественная оценка фиброза миокарда/рубца (при исследовании с гадолинием выявляется улучшение в отсроченную фазу); характеристика ткани (фиброз, жир ) [2, 3, 8].
2,5 Иные диагностические исследования.
• Рекомендуется перед выпиской из стационара всем пациентам с целью контроля после выполненного оперативного вмешательства выполнить электрокардиографию [3, 5, 11, 24].(УУР С, УДД 5).
• Рекомендуется перед выпиской из стационара всем пациентам с целью контроля после выполненного оперативного вмешательства выполнить эхокардиографию [3, 5, 11, 24].
(УУР С, УДД 5).
|
|
Лечение
3,1 Консервативное лечение.
Поддерживающая терапия.Консервативное лечение неоперированных пациентов является индивидуальным и проводится опытным врачом-детским кардиологом или врачом-кардиологом [2, 3, 10]. Тактика лечения определяется выраженностью гипоксемии.
• Рекомендуется при отсутствии снижения насыщения крови кислородом и удовлетворительном наборе массы тела ребенком хирургическое вмешательство проводить по достижению массы тела 3 кг [3, 5, 9].
(УУР С, УДД 5 ).
• Рекомендуется проводить длительную оксигенотерапию пациентам при стойком снижении парциального давления кислорода в крови менее 7 кПа (менее 50 мм рт.) или насыщении крови кислородом менее 70% по данным пульсоксиметрии [2, 3, 10].
(УУР С, УДД 5).
Комментарии. У большинства пациентов с АЛА с ДМЖП отмечается выраженная артериальная гипоксемия в покое вследствие шунтирования крови справа-налево. Применение оксигенотерапии может облегчить состояние больных, улучшить переносимость физических нагрузок и качество жизни, но не способно улучшить легочную гемодинамику и оказать влияние на клиническое течение порока [2, 3, 8]. Обычный режим оксигенотерапии составляет 2-4 л/мин., в ряде случаев требуется до 10 л/мин с помощью систем для домашнего применения.
• Рекомендуется новорожденным с критическим стенозом ЛА и закрывающимся ОАП проводить терапию алпростадилом**для поддержания проходимости ОАП [8, 10].
(УУР С, УДД 5).
• Рекомендуется на фоне терапии алпростадилом** проводить контроль жизненноважных показателей (ЧСС, ЧД, АД) [20, 30].
(УУР С, УДД 5).
• Рекомендуются петлевые диуретики пациентам с большим ОАП, множественными большими аорто-легочными коллатеральными артериями с переполнением малого круга кровообращения, явлениями сердечной недостаточностью, в том числе с хронической [27-30].
(УУР С, УДД 5 ).
Комментарии. Клинические данные демонстрируют отчетливое улучшение симптоматики при использовании «петлевых» диуретиков у пациентов с НК. При назначении диуретиков следует избегать форсированного диуреза и тщательно мониторировать системное АД, уровни электролитов, креатинина, мочевины крови и гематокрита, чтобы избежать гемоконцентрации в ответ на снижение внутрисосудистого объема крови, гипокалиемии, преренальной недостаточности.
3,2 Хирургическое лечение.
Радикальная коррекция.Любой из анатомических вариантов АЛА с ДМЖП является абсолютным показанием к оперативному вмешательству, которое проводится в максимально ранние сроки, чаще на первом году жизни ребенка.
Рекомендуется радикальную коррекцию (пластика ДМЖП, создание выхода из ПЖ в систему ЛА, при необходимости - унифокализация легочного кровотока максимального количества сегментов легкого) выполнять в качестве первичной операции при благоприятной анатомии ЛА, обычно на первом году жизни пациента или в качестве второго этапа коррекции после паллиативного вмешательства, если клиническая оценка состояния пациента указывает на благоприятную анатомию и гемодинамику [2, 3, 32].
(УУР С, УДД 5).
• Рекомендуется при планировании радикальной коррекции АЛА с ДМЖП учитывать следующие показания:
1. Удовлетворительное клинико-функциональное состояние пациентов:
А уровень гемоглобина менее 180-190 г/л (при показателях менее указанных значениий можно выполнять радикальную коррекцию порока у детей).
Б насыщение крови кислородом в аорте более 70-75%.
2. Анатомические критерии операбельности порока:
А. Удовлетворительное развитие системы легочной артерии:
Отношение суммы диаметров устьев легочных артерий к диаметру нисходящей аорты ((А1+В1)/нАо) более 1,5,.
Отношение суммы площадей поперечного сечения правой и левой легочных артерий к площади поверхности тела (легочно-артериальный индекс) более 250 мм2/м2,.
Полный неопульмональный артериальный индекс (ПНАИ) - отношение суммы площади поперечных сечений правой и левой лёгочных артерий и БАЛКА к площади поверхности тела - более 250 мм2/м2.
Б. Отсутствие уменьшения обьемных показателей ЛЖ (КДО ЛЖ более 40 мл/м2).
В. Фракция выброса желудочков более 50%.
Г. Отсутствие множественных, крупных коллатеральных артерий.
Д. наличие истинных легочных артерий во всех бронхолегочных сегментах [2, 3, 11, 32].
(УУР С, УДД 5).
Комментарии: Показания к радикальной коррекции определяются на основании оценки общего состояния пациента, изучения анатомии и гемодинамики. Радикальная коррекция может быть выполнена как первичная операция при благоприятной анатомии ЛА, обычно на первом году жизни пациента или в качестве второго этапа коррекции после паллиативного вмешательства, если клиническая оценка состояния пациентов указывает на благоприятную анатомию и гемодинамику. У пациентов с легочно-артериальным индексом 150-250 мм2/м2, полным неопульмональным артериальным индексом 150-250 мм2/м2 и индексом КДО ЛЖ 30-40 мл/м2 выполнение радикальной коррекции может сопровождаться более высоким риском [3].
• Рекомендуется оперативное пособие определять с учетом анатомического варианта обструкции выходного тракта правого желудочка [3, 5, 11, 12].
(УУР С, УДД 5).
Комментарии. При 1 типе порока и хорошо выраженном стволе ЛА выполняется радикальная коррекция с трансаннулярной пластикой выводного отдела правого желудочка, ствола ЛА, при необходимости с продлением разреза на стенозированную ветвь ЛА. При гипоплазии прокимального отдела ствола ЛА и 2 типе порока выполняется имплантация кондуита. При имплантации проксимального отдела кондуита необходимо учитывать возможное аномальное расположение коронарных артерий (пересечения выводного тракта ПЖ крупной коронарной артерией). В качестве кондуита может выступать как бесклапанный, так и клапаносодержащий синтетический сосудистый протез, ксенографт либо гомографт.
• Рекомендуется всем больным с АЛА и ДМЖП радикальная коррекция порока (пластика ДМЖП и реконструкция пути оттока ПЖ) при значении индекса Nakata более 250 мм2/м2 и индекса конечно-диастолического объема левого желудочка более 40 мл/м2 [3, 5, 11, 12].
(УУР С, УДД 5).
Комментарии: У пациентов с легочно-артериальным индексом 150-250 мм2/м2, полным неопульмональным артериальным индексом 150-250 мм2/м2 и индексом КДО ЛЖ 30-40 мл/м2 выполнение радикальной коррекции может сопровождаться более высоким риском [3].
• Рекомендуется всем больным с АЛА и ДМЖП при наличии стенозов ветвей ЛА, отсутсвии бифуркации, перерывах легочных артерий выполнять их пластику ауто- или ксеноперикардом [3, 5, 11, 12].
(УУР С, УДД 5).
• Рекомендуется при проведении радикальной коррекции порока устранять все выявленные дефекты врожденного порока сердца у пациента [1, 2, 3, 31].
(УУР С, УДД 5).
• Рекомендуется паллиативные операции при АЛА с ДМЖП пациентам выполнять при:
• Насыщение артериальной крови кислородом менее 70%.
• Уровень гемоглобина более 190 г/л.
• У новорожденных массой тела менее 2,5 кг;
• Сопутствующей патологии:
• врожденных внесердечных аномалиях (ЦНС, легкие,печень, почки);
• инфекционных осложнениях;
• остром нарушении мозгового кровообращения.
• Не удовлетворительной анатомии порока:
• Снижение обьемных показателей ЛЖ - индекс конечно-диастолического объема ЛЖ менее 40 мл/м2, отношение КДР/КДО ЛЖ менее 70-75% от возрастной нормы;
• Размер митрального клапана менее - 2- 2,5 Z- value;
• Гипоплазии легочно-артериального русла:
• Отношение суммы диаметров устьев легочных артерий к диаметру нисходящей аорты ((А1+В1)/нАо) менее 1,2.
• Отношение суммы площадей поперечного сечения правой и левой легочных артерий к площади поверхности тела (легочно-артериальный индекс) менее 250 mm2/m2.
• ПНАИ менее 250 мм2/м2 .
• Выраженном коллатеральном кровоснабжении легких.
[2, 3, 11].
(УУР С, УДД 5).
Комментарий. Цель паллиативного лечения заключается в увеличении объема легочного кровотока и подготовке к радикальной коррекции порока. В результате выполнения повторных операций происходит увеличение насыщения артериальной крови кислородом, снижается уровень гемоглобина, увеличивается обьем ЛЖ (более 40 мл/м2), происходит развитие системы ЛА, повышение давления в ЛА. В дальнейшем пациентам возможно выполнение радикальной коррекции порока.
• Рекомендуются следующие типы паллиативных операций пациентам с АЛА и ДМЖП :
• Создание системно-легочных анастомозов,.
• Реконструкция путей оттока ПЖ без пластики ДМЖП,.
• Создание центрального анастомоза,.
• Стентирование ОАП,.
• Стентирование стенозов ветвей ЛА,.
• Стентирование стенозов больших аорто-легочных коллатеральных артерий,.
• Перфорация, транслюминальная баллонная ангиопластика, стентирование мембраны в проекции клапана ЛА при 1 типе порока.
• Унифокализация бальших аорто-легочных коллатеральных артерий [8, 10, 12, 20, 30].
(УУР С, УДД 5).
Комментарий. Выбор конкретного вида паллиативного лечения зависит от предпочтения хирурга, решения консилиума врачей, подготовленности бригады эндоваскулярных хирургов, клинического состояния пациента, возраста, наличия предшествующих паллиативных вмешательств, степени развитости системы легочной артерии. Наиболее часто выполняются различные виды системно-легочных анастомозов. Реконструкция путей оттока правого желудочка без пластики ДМЖП выполняется при гипоплазии системы легочной артерии и невозможности выполнения какого-либо системно-легочного анастомоза. Стентирование ОАП выполняется у новорожденных детей в критическом состоянии. Перфорация, транслюминальная баллонная ангиопластика, стентирование мембраны в проекции клапана ЛА при 1 типе порока выполняется у тяжелых пациентов при благоприятной форме порока.
Многоэтапное хирургическое лечение АЛА с ДМЖП.
• Рекомендуется выполнять пациентам многоэтапное хирургическое лечение при следующих условиях [2, 3, 10, 31]:
• Насыщение артериальной крови кислородом менее 70%.
• Уровень гемоглобина более 190 г/л.
• Множественные БАЛКА.
• Гипоплазия системы ЛА (индекс Наката менее 150-200, индекс McGoon менее 1,0, ПНАИ менее 150 мм2/м2).
(УУР С, УДД 5).
Комментарии. Целью этапного хирургического лечения порока является пластика ДМЖП, создание адекватного сообщения между ПЖ и системой ЛА, ликвидация внесердечных источников кровотока в легких при помощи методов эмболизации либо прямой перевязки БАЛКА, восстановление истинного легочного кровотока по максимальному количеству бронхолегочных сегментов с использованием методов унифокализации [3, 17, 33].
Первым этапом обычно выполняется операция реконструкции путей оттока ПЖ без пластики ДМЖП. Дозированно иссекаются все компоненты многоуровневого стеноза, выполняется пластика выводного тракта ПЖ и ствола ЛА заплатой. При II типе порока имплантируется искусственный ствол ЛА. Наибольший рост легочных артерий происходит впервые 6 мес. после операции. Все последующие хирургические процедуры должны быть направлены на полное устранение многочисленных внесердечных источников кровотока в легких, восстановление наиболее полного истинного легочного кровотока по долям и сегментам легких, адекватное увеличение недостаточно развитых сегментов или восполнение недостающих сегментов центральных легочных артерий и создание единственного источника легочного кровотока из правого желудочка [29, 32, 35].
• Рекомендуется всем пациентам с АЛА и ДМЖП при значении индекса конечно-диастолического объема ЛЖ менее 40 мл/м2 или индекса Nakata менее 250 мм2/м2, но более 150 мм2/м2 выполнять системно-легочный анастомоз в качестве первого этапа хирургического лечения [3, 5, 11, 12].
(УУР С, УДД 5).
• Рекомендуется всем пациентам с АЛА и ДМЖП при значении индекса Nakata менее 150 мм2/м2 выполнять реконструкцию пути оттока ПЖ без пластики ДМЖП в качестве первого этапа хирургического лечения [3, 5, 11, 12].
(УУР С, УДД 5).
Хирургические вмешательства у пациентов с АЛА III типа и ДМЖП.
• Рекомендуется проводить радикальную коррекцию порока при соответствии пациента критериям операбельности [2, 3, 10].
(УУР С, УДД 5).
Комментарии. Показания к радикальной коррекции определяются на основании оценки общего состояния пациентов, изучения анатомии и гемодинамики. Радикальная коррекция может быть выполнена как первичная операция при благоприятной анатомии ЛА, обычно на первом году жизни пациентов или в качестве второго этапа коррекции после паллиативного вмешательства. Показания к радикальной коррекции порока изложены в разделе «Хирургическое лечение».
• Рекомендуется проводить паллиативное вмешательство (системно-легочный анастомоз или реконструкцию путей оттока ПЖ без пластики ДМЖП) при несоответствии пациента анатомическим или гемодинамическим критериям операбельности порока [2, 3, 10].
(УУР С, УДД 5).
Комментарии. Цель паллиативного лечения заключается в увеличении объема легочного кровотока и подготовке к радикальной коррекции порока. В результате выполнения повторных операций происходит увеличение насыщения артериальной крови кислородом, снижается уровень гемоглобина, увеличивается обьем ЛЖ, происходит развитие системы ЛА, повышение давления в ЛА. В дальнейшем пациентам возможно выполнение радикальной коррекции порока. Показания к радикальной коррекции порока изложены в разделе «Паллиативные вмешательства».
• Рекомендуется выполнять пациентам унифокализацию легочного кровотока с последующей радикальной коррекцией при наличии крупных коллатеральных артерий [36-38].
(УУР С, УДД 5).
• Не рекомендуется одномоментная радикальная коррекция у пациентов с БАЛКА и гипоплазией системы ЛА, операция сопровождается довольно высокой летальностью [39-41].
(УУР С, УДД 5).
Комментарии. При АЛА III типа анатомия порока характеризуется не только отсутствием сообщения между ПЖ и системой ЛА, но и отсутствием ствола ЛА и одной из ее ветвей. Ранее выполнялись исключительно различные виды системно-легочных анастомозов, в настоящее время проводится унифокализация легочного кровотока с последующей радикальной коррекцией. Данное вмешательство до сих пор сопровождается достаточно высокой летальностью, многочисленными послеоперационными осложнениями, необходимостью повторных операций [3, 31].
Хирургические вмешательства у пациентов с АЛА IV типа и ДМЖП.
• Рекомендуется выполнение пациентам с АЛА IV типа многоэтапной унифокализации легочного кровотока до проведения радикальной коррекции [42-44].
(УУР С, УДД 5).
Комментарии. Эти паллиативные процедуры в основном выполняются с использованием лоскута синтетического протеза (PTFЕ) или ксеноперикарда для создания центральных ветвей ЛА. При этом каждая процедура дополняется формированием системно-легочного анастомоза при помощи протеза из PTFЕ.
• Рекомендуется пациентам с АЛА IV типа при наличии локальных стенозов коллатеральных сосудов выполнять пластику места сужения заплатой из ксеноперикарда [2, 3, 10].
(УУР С, УДД 5).
• Рекомендуется выполнение пациентам анастомоза между коллатеральной и подключичной артериями при помощи синтетического протеза [2, 3, 12].
(УУР С, УДД 5).
Комментарии. У пациентов с многочисленными стенозированными коллатеральными артериями диаметром 2-3 мм невозможно создать центральные легочные артерии из-за малого диаметра сосудов, поэтому таким пациентам выполняются процедуры, направленные на устранение или «обход» стенозов. Обе эти процедуры направлены на улучшение соматического состояния пациентов, то есть на увеличение уровня легочного кровотока и, соответственно, насыщения крови кислородом.
• Рекомендуется пациентам радикальная коррекция порока после завершения процедур унифокализации [2, 3, 8, 45].
(УУР С, УДД 5).
• Рекомендуется всем пациентам при невозможности оперативного лечения ангиопластика и стентирование коллатеральных артерий [11, 20, 44, 45].
(УУР С, УДД 5).
Комментарии. Выполняются у некоторых пациентов в качестве паллиативной процедуры, при этом производится баллонная ангиопластика области стеноза БАЛКА или имплантация Palmaz-стента в коллатеральную артерию, кровоснабжающую большой участок легкого. После процедуры насыщение крови кислородом увеличивается.
• Рекомендуется выполнять эндоваскулярные вмешательства у пациентов с АЛА IV типа с ДМЖП при следующих условиях:
• Тяжелом состоянии пациентов, гипоксемии, уровне гемоглобина более 180 г/л.
• Невозможности выполнения обычных хирургических процедур на коллатеральных артериях (сложные формы распределения сосудов в легких; предшествующие вмешательства в плевральных полостях; морфологические изменения в легких, соответствующие легочной гипертензии.
• Отсутствии противопоказаний для антикоагулянтной терапии.
• Коллатеральная артерия кровоснабжает более 3 сегментов легкого.
• Среднее давление в коллатеральном сосуде дистальнее стеноза менее 15 мм.
• При постановке стента не должен быть закрыт кровоток в боковые ветви коллатеральной артерии.
• Отсутствии выраженных периферических стенозов БАЛКА.
• Взрослый возраст, когда проведение открытых хирургических процедур более опасно [11, 20, 46-48].
(УУР С, УДД 5).
Хирургические вмешательства в отдаленные сроки после радикальной коррекции порока.
• Рекомендуется всем пациентам после радикальной коррекции АЛА с ДМЖП при наличии стенозов ЛА выполнение транслюминальной баллонной ангиопластики легочных артерий со стентированием [3, 10, 20].
(УУР С, УДД 5).
• Рекомендуется всем пациентам после радикальной коррекции АЛА с ДМЖП при наличии стенозов имплантированных кондуитов между ПЖ и ЛА выполнение транслюминальной баллонной ангиопластики со стентированием [3, 10, 20].
(УУР С, УДД 5).
• Рекомендуется всем пациентам после радикальной коррекции АЛА с ДМЖП при наличии больших аорто-легочных коллатеральных артерий выполнение их эмболизации, в случае если БАЛКА не являются единственным источником кровоснабжения соответствующих сегментов легких [3, 10, 20].
(УУР С, УДД 5).
Комментарий. Эмболизация коллатеральных артерий способствует уменьшению обьема легочного кровотока, снижению систолического давления ЛА и обьемной перегрузки ПЖ.
• Рекомендуется всем больным после радикальной коррекции АЛА с ДМЖП при наличии недостаточности клапана ЛА в сочетании с дилатацией ПЖ (КДО ПЖ более 60 мл/м2), недостаточностью трехстворчатого клапана или расширением комплекса QRS более 160 мс выполнять протезирование клапана ЛА [3, 10, 20].
(УУР С, УДД 5).
|
|
Реабилитация и амбулаторное лечение
• Рекомендуется в течение 6 месяцев после выполнения хирургической коррекции АЛА с ДМЖП в условиях искусственного кровообращения пациенту с осложнённым течением послеоперационного периода (резидуальные ДМЖП, стенозы легочных артерий, НК, инфекционные осложнения, повторные хирургические вмешательства в течение одной госпитализации) пройти реабилитацию в условиях специализированного лечебного учреждения кардиологического профиля [2, 3, 10, 47, 49].
(УУР С, УДД 5).
Комментарии. После коррекции порока могут встречаться следующие состояния:
• Остаточный сброс или реканализация ДМЖП могут встречаться в 10% случаев после коррекции порока. В подобных случаях реоперация показана при гемодинамически значимом сбросе [2, 3, 10, 47, 49].
• Остаточный стеноз легочной артерии может встречаться в 15% случаев после коррекции порока. В подобных случаях реоперация показана при гемодинамически значимом стенозе [2, 3, 10, 47, 49].
• Недостаточность клапана легочной артерии может встречаться в 16% случаев после коррекции порока. Реоперация показана при гемодинамически значимой недостаточности [2, 3, 10, 47, 49].
• Недостаточность трикуспидального клапана может встречаться в 18% случаев после коррекции порока. В подобных случаях реоперация показана при гемодинамически значимой недостаточности [2, 3, 10, 47, 49].
• Аневризма выводного отдела ПЖ может встречаться в 2% случаев после коррекции порока. При ложной аневризме показана экстренная операция в виду возможности ее разрыва. При истинной аневризме реоперация показана при значительных размерах аневризвы, сопутствующих выраженных стенозах устьев ветвей легочной артерии, недостаточности трикуспидального клапана [2, 3, 10, 47, 49];
• Аортальная регургитация. Может явиться следствием исходной анатомии дефекта (пролапс створки при подартериальном или перимембранозном ДМЖП), либо вовлечением в шов створки аортального клапана. Её частота достигает 5-20% [2,5,16]. Аортальная регургитация может прогрессировать и её встречаемость увеличивается с возрастом. Прогрессирует обычно медленно и этот процесс весьма индивидуален. Наблюдение и (при необходимости) хирургическое лечение осуществляются в соответствии с принятыми рекомендациями [2, 3, 10, 47, 49].
• Нарушения ритма и проводимости (желудочковые, наджелудочковые аритмии, блокада ножек пучка Гиса, атриовентрикулярные блокады и внезапная сердечная смерть) могут возникать как непосредственно после хирургической коррекции, так и в более отдаленные сроки [48, 49].
• Неврологические нарушения - энцефалопатия, судорожный синдром встречаются в 0,5-1% случаев и требуют динамичесого наблюдения невролога по месту жительства [50].
После паллиативной коррекции:
- Гипофункция анастомоза, недостаточное раширение выводного отдела ПЖ - сопровождается гиповолемией малого круга кровообращения, выраженной гипоксемией;
- Гиперфункция анастомоза, избыточное раширение выводного отдела ПЖ - сопровождается значительной гиперволемией малого круга кровообращения, переполнением легких, недостаточностью ЛЖ, в последующем - выраженной гипоксемией;
- Неудачная процедура унифокализации - выключение части сегментов легкого из кровообращения - прогрессирование гипоксемии.
• Рекомендуется ограничить физическую нагрузку всем пациентам после проведения хирургической коррекции в течение трех месяцев с момента выписки из стационара [2, 3].
(УУР С, УДД 5).
Комментарии. Через 1 год после радикальной коррекции пациенты могут быть допущены к занятиям всеми соревновательными видами спорта при отсутствии - 1) Признаков реканализации ДМЖП, 2) Выраженной недостаточности трикуспидального клапана, 3) Выраженной недостаточности клапана легочной артерии. 4) Стенозе легочной артерии, 5) Симптомных тахиаритмий или АВ блокады II или III степени; 6) признаков дисфункции миокарда; 7) желудочковой или предсердной тахикардии, 8) повышении давления в ПЖ свыше 50% от уровня систолического АД.
(УУР С, УДД 5).
Комментарии. После коррекции порока могут встречаться следующие состояния:
• Остаточный сброс или реканализация ДМЖП могут встречаться в 10% случаев после коррекции порока. В подобных случаях реоперация показана при гемодинамически значимом сбросе [2, 3, 10, 47, 49].
• Остаточный стеноз легочной артерии может встречаться в 15% случаев после коррекции порока. В подобных случаях реоперация показана при гемодинамически значимом стенозе [2, 3, 10, 47, 49].
• Недостаточность клапана легочной артерии может встречаться в 16% случаев после коррекции порока. Реоперация показана при гемодинамически значимой недостаточности [2, 3, 10, 47, 49].
• Недостаточность трикуспидального клапана может встречаться в 18% случаев после коррекции порока. В подобных случаях реоперация показана при гемодинамически значимой недостаточности [2, 3, 10, 47, 49].
• Аневризма выводного отдела ПЖ может встречаться в 2% случаев после коррекции порока. При ложной аневризме показана экстренная операция в виду возможности ее разрыва. При истинной аневризме реоперация показана при значительных размерах аневризвы, сопутствующих выраженных стенозах устьев ветвей легочной артерии, недостаточности трикуспидального клапана [2, 3, 10, 47, 49];
• Аортальная регургитация. Может явиться следствием исходной анатомии дефекта (пролапс створки при подартериальном или перимембранозном ДМЖП), либо вовлечением в шов створки аортального клапана. Её частота достигает 5-20% [2,5,16]. Аортальная регургитация может прогрессировать и её встречаемость увеличивается с возрастом. Прогрессирует обычно медленно и этот процесс весьма индивидуален. Наблюдение и (при необходимости) хирургическое лечение осуществляются в соответствии с принятыми рекомендациями [2, 3, 10, 47, 49].
• Нарушения ритма и проводимости (желудочковые, наджелудочковые аритмии, блокада ножек пучка Гиса, атриовентрикулярные блокады и внезапная сердечная смерть) могут возникать как непосредственно после хирургической коррекции, так и в более отдаленные сроки [48, 49].
• Неврологические нарушения - энцефалопатия, судорожный синдром встречаются в 0,5-1% случаев и требуют динамичесого наблюдения невролога по месту жительства [50].
После паллиативной коррекции:
- Гипофункция анастомоза, недостаточное раширение выводного отдела ПЖ - сопровождается гиповолемией малого круга кровообращения, выраженной гипоксемией;
- Гиперфункция анастомоза, избыточное раширение выводного отдела ПЖ - сопровождается значительной гиперволемией малого круга кровообращения, переполнением легких, недостаточностью ЛЖ, в последующем - выраженной гипоксемией;
- Неудачная процедура унифокализации - выключение части сегментов легкого из кровообращения - прогрессирование гипоксемии.
• Рекомендуется ограничить физическую нагрузку всем пациентам после проведения хирургической коррекции в течение трех месяцев с момента выписки из стационара [2, 3].
(УУР С, УДД 5).
Комментарии. Через 1 год после радикальной коррекции пациенты могут быть допущены к занятиям всеми соревновательными видами спорта при отсутствии - 1) Признаков реканализации ДМЖП, 2) Выраженной недостаточности трикуспидального клапана, 3) Выраженной недостаточности клапана легочной артерии. 4) Стенозе легочной артерии, 5) Симптомных тахиаритмий или АВ блокады II или III степени; 6) признаков дисфункции миокарда; 7) желудочковой или предсердной тахикардии, 8) повышении давления в ПЖ свыше 50% от уровня систолического АД.
Профилактика
Прогноз после хирургической коррекции АЛА с ДМЖП благоприятный при условии своевременной коррекции ВПС. Продолжительность жизни и физическая работоспособность могут быть ограничены при наличии ятрогенных остаточных осложнений [2, 3, 4, 47].
• Рекомендуется диспансерное наблюдение за пациентами после хирургического вмешательства [3, 47].
( УУР С , УДД 5).
Комментарии. Частота диспансерного наблюдения у врача-детского кардиолога - через месяц, 3, 6 и 12 месяцев после операции. В комплекс диспансерного наблюдения включаются ЭКГ и ЭхоКГ, а также при необходимости, пульсоксиметрия. Дальнейшее наблюдение пациентов осуществляется с интервалом 3-36 месяцев и проводится до достижения 18 лет, затем пациент переходит во взрослую поликлинику, где продолжает наблюдаться [1, 10, 11].
После выполнения операции рекомендуется находиться на диспансерном учёте в течение года, далее по показаниям. Пациенты с дисфункцией ПЖ, остаточным шунтом, обструкцией выводного отдела ПЖ, аортальной регургитацией, должны наблюдаться ежегодно в специализированных центрах.
При определении кратности наблюдения следует руководствоваться состоянием гемодинамики, наличием ятрогенных остаточных осложнений, симптомов сердечной недостаточности, наличием нарушений ритма сердца, гипоксемии.
В зависимости от принадлежности пациента с корригированным или некорригированным пороком к тому или иному функциональному классу, рекомендуется различная кратность наблюдения и объём необходимых при этом исследований:
• Рекомендуется диспансерное наблюдение за подростками до и после операции проводить у врача детского кардиолога с последующей передачей пациентов врачу-взрослому кардиологу [16, 40].
(УУР С, УДД 5).
• Рекомендуется проводить пульсоксиметрию всем пациентам 1 раз в год [2, 3, 11].
(УУР С, УДД 5).
Комментарий. Исследование проводится для оценки состояния пациента, косвенной оценки уровня легочного кровотока и возможного вено-артериального сброса крови.
• Рекомендуется выполнение ЭКГ всем пациентам после хирургического вмешательства 1 раз в год [2, 3, 11].
(УУР С, УДД 5).
Комментарии. ЭКГ выполняется с целью оценки сердечного ритма и продолжительности комплекса QRS. У пациентов, перенесших радикальную коррекцию чрезжелудочковым доступом, регистрируется полная блокада правой ножки пучка Гиса, а продолжительность комплекса QRS отражает степень расширения ПЖ. Продолжительность комплекса QRS 180 мс или более является фактором риска внезапной сердечной смерти. Выявление трепетания или фибрилляции предсердий, приступов желудочковой тахикардии косвенно свидетельствует о выраженных нарушениях гемодинамики. При анализе ЭКГ в 92% случаев выявляется синусовый ритм, в 8% - ритм коронарного синуса. Отмечается уменьшение степени отклонения электрической оси сердца вправо, уменьшается выраженность признаков гипертрофии ПЖ, правого предсердия, блокады правой ножки пучка Гиса выявляется.
• Рекомендуется проведение холтеровского мониторирования ЭКГ всем пациентам 1 раз в 2 года [50, 51].
(УУР С, УДД 5).
Комментарии. Проведение Холтеровкого мониторирования необходимо для исключения нарушений ритма сердца, которые являются частым явлением после радикальной коррекции, самым тяжелым из них является постоянная мономорфная желудочковая тахикардия из выводного отдела правого желудочка. Примерно у 45% пациентов имеются клинические симптомы аритмий, при этом, внезапная смерть из группы обследованных пациентов составляет 5- 6%. Для пациентов с непродолжительными желудочковыми тахикардиями без нарушения гемодинамики в большинстве случаев специфическое лечение не проводится, либо назначаются препараты, подавляющие активность эктопического очага (бета-адреноблокаторы). У больных с синкопальными или предсинкопальными состояниями проводится более «агрессивное» лечение. Оно включает антиаритмическую терапию и имплантацию автоматических кардиоверторов-дефибрилляторов, что является единственным методом профилактики внезапной кардиогенной смерти у данной категории пациентов.
У пациентов с предсердной ри-ентри тахикардией после радикальной коррекции тетрады консервативное лечение малоэффективно, необходимо всем пациентам проводить внутрисердечное электрофизиологическое исследование и радиочастотную аблацию.
При высоких степенях атриовентрикулярной блокады необходима имплантация электрокардиостимулятора.
• Рекомендуется проведение ЭхоКГ и УЗИ плевральной полости всем пациентам через 2 недели после выписки из стационара [3, 47].
(УУР С, УДД 5).
Комментарий. С помощью ЭхоКГ проводится контроль степени регургитации крови на легочной артерии, аорте, наличие реканализации ДМЖП, выраженности стеноза выводного отдела ПЖ и ЛА. УЗИ плевральной полости необходимо проводить для исключения накопления жидкости, для оценки адекватности проводимой консеравтивной терапии после вмешательства. Полученные данные позволяют своевременно провести коррекцию консервативной терапии или решить вопрос о необходимости повторной операции.
• Рекомендуется проведение ЭхоКГ всем пациентам на 1 раз в год [8, 10].
(УУР С, УДД 5).
Комментарии. ЭхоКГ необходима для оценки состояния пациента после операции. Определяются наличие и выраженность остаточного стеноза выводного тракта ПЖ, ЛА, значимость легочной регургитации, наличие и выраженность недостаточности трикуспидального клапана. Оценивают герметичность закрытия ДМПП, ДМЖП, размер правого предсердия, степень расширения корня аорты. Измерение миокардиального индекса работы ПЖ может быть полезным дополнением к оценке систолической функции ПЖ.
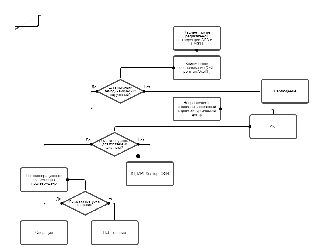
• Рекомендуется чрезвенозная катетеризация сердца и ангиокардиография у пациентов после выполнения радикальной операции с целью определения остаточных осложнений [3, 11, 20, 53].
(УУР С, УДД 5).
Комментарии. Исследование проводится для оценки степени развития системы ЛА, возможной деформации ветвей ЛА в области наложения системно-легочного анастомоза, обструкции выводного отдела ПЖ, легочной регургитации, стенозов легочных артерий и аорты; для диагностики коллатеральных артерий и артериовенозных мальформаци.
• Рекомендуется всем пациентам с целью оценки состояния внутрисердечной гемодинамики и выявления остаточных осложнений после коррекции АЛА с ДМЖП выполнять МРТ грудной клетки 1 раз в 2-5 лет [8, 10, 12, 43, 55].
(УУР С, УДД 5).
Комментарий. Исследование может быть полезным для оценки объема ПЖ, его систолической функции и в оценке выраженности легочной регургитации, остаточных ВПС, особенно при стенозах легочных артерий и расширении аорты.
• Рекомендуется исследование толерантности к физической нагрузке (велоэргометрическая проба, тредмил-тест) у пациентов с остаточными осложнениями после радикальной коррекции [2, 3, 49].
(УУР С, УДД 5).
Комментарии. Исследование необходимо для объективной оценки функциональной способности сердца и наличия потенциальных аритмий.Исследование проводится с использованием велоэргометрической пробы, тредмил-теста.
• Рекомендуется всем больным после хирургического лечения антибактериальная профилактика инфекционного эндокардита перед санацией полости рта в течение 6 месяцев [2, 3, 55, 56].
(УУР С, УДД 5).
Комментарии. При любом типе врождённого порока сердца при коррекции которого использовались синтетические материалы/протезы***, при наличии показаний осуществляется профилактика бактериального эндокардита в течение 6 месяцев после операции или пожизненно, если сохраняются резидуальные шунты или регургитация на клапанах. Профилактика эндокардита проводится при выполнении стоматологических вмешательств [2, 3].
• Рекомендуется детям, перенесшим операцию по АЛА с ДМЖП, выполнять вакцинацию не ранее, чем через три месяца [2, 3].
(УУР С, УДД 5).
• Рекомендуется диспансерное наблюдение за пациентами после хирургического вмешательства [3, 47].
( УУР С , УДД 5).
Комментарии. Частота диспансерного наблюдения у врача-детского кардиолога - через месяц, 3, 6 и 12 месяцев после операции. В комплекс диспансерного наблюдения включаются ЭКГ и ЭхоКГ, а также при необходимости, пульсоксиметрия. Дальнейшее наблюдение пациентов осуществляется с интервалом 3-36 месяцев и проводится до достижения 18 лет, затем пациент переходит во взрослую поликлинику, где продолжает наблюдаться [1, 10, 11].
После выполнения операции рекомендуется находиться на диспансерном учёте в течение года, далее по показаниям. Пациенты с дисфункцией ПЖ, остаточным шунтом, обструкцией выводного отдела ПЖ, аортальной регургитацией, должны наблюдаться ежегодно в специализированных центрах.
При определении кратности наблюдения следует руководствоваться состоянием гемодинамики, наличием ятрогенных остаточных осложнений, симптомов сердечной недостаточности, наличием нарушений ритма сердца, гипоксемии.
В зависимости от принадлежности пациента с корригированным или некорригированным пороком к тому или иному функциональному классу, рекомендуется различная кратность наблюдения и объём необходимых при этом исследований:
| Кратность наблюдения (мес.) /методы исследования | I ФК | II ФК | III ФК | VI ФК |
| Осмотр врача-детского кардиолога | 36 | 12 | 6 | 3 |
| Электрокардиография | 36 | 12 | 6-12 | 3-6 |
| Эхокардиография | 36 | 12 | 6-12 | 3-6 |
| Пульсоксиметрия | при необходимости | при необходимости | 6 | 3 |
| Определение типа реакции сердечно-сосудистой системы на физическую нагрузку (тест 6-минутной ходьбы, при необходимости теста с физической нагрузкой с использованием эргометра) | 36 | 24 | 12-24 | 6-12 |
• Рекомендуется диспансерное наблюдение за подростками до и после операции проводить у врача детского кардиолога с последующей передачей пациентов врачу-взрослому кардиологу [16, 40].
(УУР С, УДД 5).
• Рекомендуется проводить пульсоксиметрию всем пациентам 1 раз в год [2, 3, 11].
(УУР С, УДД 5).
Комментарий. Исследование проводится для оценки состояния пациента, косвенной оценки уровня легочного кровотока и возможного вено-артериального сброса крови.
• Рекомендуется выполнение ЭКГ всем пациентам после хирургического вмешательства 1 раз в год [2, 3, 11].
(УУР С, УДД 5).
Комментарии. ЭКГ выполняется с целью оценки сердечного ритма и продолжительности комплекса QRS. У пациентов, перенесших радикальную коррекцию чрезжелудочковым доступом, регистрируется полная блокада правой ножки пучка Гиса, а продолжительность комплекса QRS отражает степень расширения ПЖ. Продолжительность комплекса QRS 180 мс или более является фактором риска внезапной сердечной смерти. Выявление трепетания или фибрилляции предсердий, приступов желудочковой тахикардии косвенно свидетельствует о выраженных нарушениях гемодинамики. При анализе ЭКГ в 92% случаев выявляется синусовый ритм, в 8% - ритм коронарного синуса. Отмечается уменьшение степени отклонения электрической оси сердца вправо, уменьшается выраженность признаков гипертрофии ПЖ, правого предсердия, блокады правой ножки пучка Гиса выявляется.
• Рекомендуется проведение холтеровского мониторирования ЭКГ всем пациентам 1 раз в 2 года [50, 51].
(УУР С, УДД 5).
Комментарии. Проведение Холтеровкого мониторирования необходимо для исключения нарушений ритма сердца, которые являются частым явлением после радикальной коррекции, самым тяжелым из них является постоянная мономорфная желудочковая тахикардия из выводного отдела правого желудочка. Примерно у 45% пациентов имеются клинические симптомы аритмий, при этом, внезапная смерть из группы обследованных пациентов составляет 5- 6%. Для пациентов с непродолжительными желудочковыми тахикардиями без нарушения гемодинамики в большинстве случаев специфическое лечение не проводится, либо назначаются препараты, подавляющие активность эктопического очага (бета-адреноблокаторы). У больных с синкопальными или предсинкопальными состояниями проводится более «агрессивное» лечение. Оно включает антиаритмическую терапию и имплантацию автоматических кардиоверторов-дефибрилляторов, что является единственным методом профилактики внезапной кардиогенной смерти у данной категории пациентов.
У пациентов с предсердной ри-ентри тахикардией после радикальной коррекции тетрады консервативное лечение малоэффективно, необходимо всем пациентам проводить внутрисердечное электрофизиологическое исследование и радиочастотную аблацию.
При высоких степенях атриовентрикулярной блокады необходима имплантация электрокардиостимулятора.
• Рекомендуется проведение ЭхоКГ и УЗИ плевральной полости всем пациентам через 2 недели после выписки из стационара [3, 47].
(УУР С, УДД 5).
Комментарий. С помощью ЭхоКГ проводится контроль степени регургитации крови на легочной артерии, аорте, наличие реканализации ДМЖП, выраженности стеноза выводного отдела ПЖ и ЛА. УЗИ плевральной полости необходимо проводить для исключения накопления жидкости, для оценки адекватности проводимой консеравтивной терапии после вмешательства. Полученные данные позволяют своевременно провести коррекцию консервативной терапии или решить вопрос о необходимости повторной операции.
• Рекомендуется проведение ЭхоКГ всем пациентам на 1 раз в год [8, 10].
(УУР С, УДД 5).
Комментарии. ЭхоКГ необходима для оценки состояния пациента после операции. Определяются наличие и выраженность остаточного стеноза выводного тракта ПЖ, ЛА, значимость легочной регургитации, наличие и выраженность недостаточности трикуспидального клапана. Оценивают герметичность закрытия ДМПП, ДМЖП, размер правого предсердия, степень расширения корня аорты. Измерение миокардиального индекса работы ПЖ может быть полезным дополнением к оценке систолической функции ПЖ.
• Рекомендуется чрезвенозная катетеризация сердца и ангиокардиография у пациентов после выполнения радикальной операции с целью определения остаточных осложнений [3, 11, 20, 53].
(УУР С, УДД 5).
Комментарии. Исследование проводится для оценки степени развития системы ЛА, возможной деформации ветвей ЛА в области наложения системно-легочного анастомоза, обструкции выводного отдела ПЖ, легочной регургитации, стенозов легочных артерий и аорты; для диагностики коллатеральных артерий и артериовенозных мальформаци.
• Рекомендуется всем пациентам с целью оценки состояния внутрисердечной гемодинамики и выявления остаточных осложнений после коррекции АЛА с ДМЖП выполнять МРТ грудной клетки 1 раз в 2-5 лет [8, 10, 12, 43, 55].
(УУР С, УДД 5).
Комментарий. Исследование может быть полезным для оценки объема ПЖ, его систолической функции и в оценке выраженности легочной регургитации, остаточных ВПС, особенно при стенозах легочных артерий и расширении аорты.
• Рекомендуется исследование толерантности к физической нагрузке (велоэргометрическая проба, тредмил-тест) у пациентов с остаточными осложнениями после радикальной коррекции [2, 3, 49].
(УУР С, УДД 5).
Комментарии. Исследование необходимо для объективной оценки функциональной способности сердца и наличия потенциальных аритмий.Исследование проводится с использованием велоэргометрической пробы, тредмил-теста.
• Рекомендуется всем больным после хирургического лечения антибактериальная профилактика инфекционного эндокардита перед санацией полости рта в течение 6 месяцев [2, 3, 55, 56].
(УУР С, УДД 5).
Комментарии. При любом типе врождённого порока сердца при коррекции которого использовались синтетические материалы/протезы***, при наличии показаний осуществляется профилактика бактериального эндокардита в течение 6 месяцев после операции или пожизненно, если сохраняются резидуальные шунты или регургитация на клапанах. Профилактика эндокардита проводится при выполнении стоматологических вмешательств [2, 3].
• Рекомендуется детям, перенесшим операцию по АЛА с ДМЖП, выполнять вакцинацию не ранее, чем через три месяца [2, 3].
(УУР С, УДД 5).
|
|
Организация оказания медицинской помощи
Показания для госпитализации в медицинскую организацию:
• Наличие цианоза, одышки (наличие цианоза и одышки, особенно их усиление, является показанием для плановой госпитализации с целью решения вопроса об оперативном лечении пациента);
• Диагностика формы порока (наличие порока является показанием для госпитализации с целью диагностики и выбора метода лечения ВПС).
Показания для экстренной госпитализации:
• Резкое усиление цианоза, одышки;
• Зависимость от внутривенных инфузий простагландинов у новорожденного;
• Нарастающая сердечно-сосудистая недостаточность.
Показания к выписке пациента из медицинской организации:
1. Устранение всех дефектов,.
2. Нормальный, в соответствии с возрастом показателям, уровень АД, ЧСС;
3. Купирование артериальной гипоксемии;
4. Синусовый ритм сердца;
5. Отсутствие нарушений ритма сердца;
6. Отсутствие сердечной недостаточности;
7. Адекватный уровень диуреза;
8. Повышение толерантности к физическим нагрузкам;
9. ФК СН 1-2 степени на момент выписки.
10. После паллиативных вмешательств: Гемодинамика не завиясящая от инфузии простогландинов после этапной коррекции, Уровень сатурации более 75% на воздухе, после этапной коррекции.
• Наличие цианоза, одышки (наличие цианоза и одышки, особенно их усиление, является показанием для плановой госпитализации с целью решения вопроса об оперативном лечении пациента);
• Диагностика формы порока (наличие порока является показанием для госпитализации с целью диагностики и выбора метода лечения ВПС).
Показания для экстренной госпитализации:
• Резкое усиление цианоза, одышки;
• Зависимость от внутривенных инфузий простагландинов у новорожденного;
• Нарастающая сердечно-сосудистая недостаточность.
Показания к выписке пациента из медицинской организации:
1. Устранение всех дефектов,.
2. Нормальный, в соответствии с возрастом показателям, уровень АД, ЧСС;
3. Купирование артериальной гипоксемии;
4. Синусовый ритм сердца;
5. Отсутствие нарушений ритма сердца;
6. Отсутствие сердечной недостаточности;
7. Адекватный уровень диуреза;
8. Повышение толерантности к физическим нагрузкам;
9. ФК СН 1-2 степени на момент выписки.
10. После паллиативных вмешательств: Гемодинамика не завиясящая от инфузии простогландинов после этапной коррекции, Уровень сатурации более 75% на воздухе, после этапной коррекции.
Дополнительно
• Рекомендуется пациентам с АЛА с ДМЖП избегать избыточной физической активности, которая провоцирует возникновение таких потенциально опасных симптомов, как выраженная одышка и слабость, головокружение, синкопе, боли в груди [2, 3, 10].
(УУР С, УДД 5).
• Рекомендуется иммунизация против вируса гриппа и пневмококковой инфекции всем пациентам для предупреждения прогрессирования заболевания на фоне интеркуррентной инфекции [2, 3, 10].
(УУР С, УДД 5).
• Рекомендуется у пациентов с инфекционным эндокардитом в анамнезе, а также с некорригированным пороком или резидуальным шунтом, профилактика инфекционного эндокардита [2, 3, 10].
(УУР С, УДД 5).
Беременность и роды.
Беременность и роды обычно хорошо переносятся:
• на фоне корригированного порока;
• у пациентов с сохраненной функцией ПЖ;
• при I-II функциональных классах NYHA;
• при отсутствии значимой реканализации ДМЖП, значимой обструкции выводного отдела ПЖ, выраженной недостаточности трикуспидального клапана [2,5, 7].
• Не рекомендуется беременность пациенткам при наличии цианоза при некоррегированном пороке и остаточных осложнениях после радикальной коррекции [2, 3].
(УУР С, УДД 5).
Комментарии. Беременность абсолютно противопоказана при некоррегированном пороке в связи с высокой материнской и младенческой смертностью [2,5]. Беременность у пациенток с цианозом, при отсутствии ЛГ сопряжена со значительным рискам для матери и плода.
(УУР С, УДД 5).
• Рекомендуется иммунизация против вируса гриппа и пневмококковой инфекции всем пациентам для предупреждения прогрессирования заболевания на фоне интеркуррентной инфекции [2, 3, 10].
(УУР С, УДД 5).
• Рекомендуется у пациентов с инфекционным эндокардитом в анамнезе, а также с некорригированным пороком или резидуальным шунтом, профилактика инфекционного эндокардита [2, 3, 10].
(УУР С, УДД 5).
Беременность и роды.
Беременность и роды обычно хорошо переносятся:
• на фоне корригированного порока;
• у пациентов с сохраненной функцией ПЖ;
• при I-II функциональных классах NYHA;
• при отсутствии значимой реканализации ДМЖП, значимой обструкции выводного отдела ПЖ, выраженной недостаточности трикуспидального клапана [2,5, 7].
• Не рекомендуется беременность пациенткам при наличии цианоза при некоррегированном пороке и остаточных осложнениях после радикальной коррекции [2, 3].
(УУР С, УДД 5).
Комментарии. Беременность абсолютно противопоказана при некоррегированном пороке в связи с высокой материнской и младенческой смертностью [2,5]. Беременность у пациенток с цианозом, при отсутствии ЛГ сопряжена со значительным рискам для матери и плода.
Критерии оценки качества медицинской помощи
| № | Критерии качества | ЕОК | УУР | УДД |
| Этап постановки диагноза | ||||
| 1 | Выполнен сбор анамнеза и жалоб пациента | нет | С | 5 |
| 2 | Выполнена аускультация сердца | нет | С | 5 |
| 3 | Выполнена электрокардиография | нет | с | 5 |
| 4 | Выполнена рентгенография органов грудной клетки | нет | с | 5 |
| 5 | Выполнена эхокардиография с применением режима цветного допплеровского картирования | IC | С | 5 |
| 6 | Выполнена катетеризация камер сердца и ангиокардиография при наличии показаний | IC | С | 5 |
| Этап консервативного и хирургического лечения | ||||
| 1 | Назначены диуретики при наличии симптомов сердечной недостаточности | нет | С | 5 |
| 2 | Выполнено хирургическое лечение по радикальной коррекции порока | IC | С | 5 |
| Этап послеоперационного контроля | ||||
| 1 | Выполнена электрокардиография перед выпиской из стационара | нет | С | 5 |
| 2 | Выполнена эхокардиография перед выпиской из стационара | нет | С | 5 |
Список литературы
• Бураковский В.И., Бокерия Л.А. Сердечно-сосудистая хирургия // М., 1996.
• Бокерия Л.А., Шаталов В. Детская кардиохирургия // М., 2016.
• Подзолков В.П., Кокшенев И.В., Гаджиев А.А. Атрезия легочной артерии с дефектом межжелудочковой перегородки. М. НЦССХ им. А.Н. Бакулева РАМН; 2003.
• Фальковский Г.Э., Крупянко С.М. Сердце ребенка: книга для родителей о врожденных пороках сердца. М. Никея, 2011.
• Haas N.A., Schirmer K.R. Guidelines for the Management of congenital heart diseases in сhildhood and adolescence. // сardiolodgy in the young. 2017. 27 (suppl. 3), S.1-105.
• Somerville J. Management of pulmonary atresia. вrit. Heart J. 1970; 32: 641-51.
• Tchervenkov с.I. Roy N. сongenital Heart Surgery Nomenclature and Database Project. Ann Thorac Surg. 2000; 69: S97-S105.
• Kirklin J.W., вarratt-Boyes в.G. сardiac Surgery. N.Y:: сhurchill Livingstone; 2013.
• Ziemer G., Haverich A. Herzchirurgie. Springer-Verlag GmbH, 2010 .
• Mavroudis с. Pediatric cardiac surgery. Mosby; 2012.
• Национальные рекомендации по ведению детей с врожденными пороками сердца. Ред. Л.А. Бокерия. М., 2014.
• Stark J., deLeval M., Tsang V.T. Surgery for congenital heart defects. John Wiley, Sons, Ltd; 2006.
• вaumgartner H., De вacker J., вabu-Narayan S.V. et al. 2020 ESC Guidelines for themanagement of adult congenital heart disease. The Task Force for the management of adult congenital heart disease of the European Society of сardiology (ESC)//European Heart Journal (2020) 00, 1-83.
• Perloff J.K. Systemic complications of cyanosis in adults with congenital heart disease. Hematologic derangements, renal function, and urate metabolism. сardiol сlin 1993;11:689-699.
• Mauritz G.J., Rizopoulos D., Groepenhoff H. et al. Usefulness of serial N-terminal pro-B-type natriuretic peptide measurements for determining prognosis in patients with pulmonary arterial hypertension. Am J сardiol. 2011. 108(11):1645-50.
• Giglia T., Massicotte M., Tweddell J. et al. Prevention and Treatment of Thrombosis in Pediatric and сongenital Heart Disease: A Scientific Statement From the American Heart Association. сirculation.2013;128:2622-2703.
• Maсartney F.J., Scott O., Deveral P.B. Hemodinamic and anatomical characteristics of pulmonary atresia with ventricular septal defect - including a case of persistent fifth aortic arch. вr. Heart J. 1974; 36: 1049.
• Mcleod G, Shum K, Gupta T, сhakravorty S, Kachur S, вienvenu L, White M, Shah SB. Echocardiography in сongenital Heart Disease. Prog сardiovasc Dis. 2018 Nov - Dec;61(5-6):468-475.
• Huntgeburth M, Germund I, Geerdink LM, Sreeram N, Udink Ten сate FEA. Emerging clinical applications of strain imaging and three-dimensional echocardiography for the assessment of ventricular function in adult congenital heart disease. сardiovasc Diagn Ther. 2019 Oct;9(Suppl 2):S326-S345.
• Алекян Б.Г. Рентгенэндоваскулярная хирургия. Национальное руководство в 4-х томах // Под ред. Алекяна Б.Г. Издательство «Литтерра». 2017.
• Timothy F. Feltes, Emile вacha, Robert H. вeekman, John P. сheatham, Jeffrey A. Feinstein, Antoinette S. Gomes, Ziyad M. Hijazi et al. Indications for сardiac сatheterization and Intervention in Pediatric сardiac disease: a scientific statement from the American Heart Association. // сirculation 2011; 123 (22):2607-52.
• Tworetzky W., McElhinney D.B., вrook M.M., Reddy V.M., Hanley F.L., Silverman N.H. Echocardiographic diagnosis alone for the complete repair of major congenital heart defects. J Am сoll сardiol. 1999 Jan;33(1):228-33. doi: 10,1016/s0735-1097(98)00518-x.
• Razek Abdel AAK, Al-Marsafawy H, Elmansy M. Imaging of Pulmonary Atresia With Ventricular Septal Defect. J сomput Assist Tomogr. 2019 Nov/Dec;43(6):906-911.
• Kirklin J.W., вargeron L.M.J., Pacifico A.D. et al. Management of the tetralogy of Fallot with large aorto-pulmonary collateral arteries. In: Godman M.J. (ed. Pediatric cardiology. Edinburg: сhurchill Livingstone. 1981; 4: 483-91.
• Емельянчик Е. Ю. Результаты применения препарата простагландина е 1 вазапростана в лечении детей с дуктус-зависимым кровообращением //Сибирское медицинское обозрение. 2013. 6 (84).
• Мустафин А. А., Калиничева Ю. Б., Миролюбов Л. М. Оказание первой помощи новорожденным с диагнозом врожденный порок сердца с дуктус-зависимой циркуляцией //Педиатрическая фармакология. 2005. Т. 2. S.
• Рыбка М.М., Хинчагов Д.Я., Мумладзе В., Лобачева Г.В., Ведерникова Л.В. Под ред. Л.А. Бокерия. Протоколы анестезиологического обеспечения кардиохирургических операций, выполняемых у новорожденных и детей. Методические рекомендации. М. НЦССХ им. А.Н. Бакулева РАМН; 2014.
• Рыбка М.М., Хинчагов Д.Я. Под ред. Л.А. Бокерия. Протоколы анестезиологического обеспечения кардиохирургических операций, выполняемых при ишемической болезни сердца, патологии клапанного аппарата, нарушениях ритма, гипертрофической кардиомиопатии, аневризмах восходящего отдела аорты у пациентов различных возрастных групп. Методические рекомендации. М. НЦССХ им. А.Н. Бакулева РАМН; 2015.
• Рыбка М.М., Хинчагов Д.Я., Мумладзе В., Никулкина Е.С. Под ред. Л.А. Бокерия. Протоколы анестезиологического обеспечения рентгенэндоваскулярных и диагностических процедур, выполняемых у кардиохирургических пациентов различных возрастных групп. Методические рекомендации. М. НЦССХ им. А.Н. Бакулева РАМН; 2018.
• Marino P.L. ред. А.И. Мартынов. Интенсивная терапия (перевод с англ. ГЭОТАР Медицина. Москва. 1998.
• Puga F.J., Leoni F.E., Julsrud P.R. et al. сomplete repair of pulmonary atresia, ven- tricular septal defect and severe peripheral arborization abnormalities of the central pulmonary arteries. J. Thorac. сardiovasc. Surg. 1989; 98: 1018-29.
• Rehman R, Marhisham MC, Alwi M. Stenting the complex patent ductus arteriosus in tetralogy of Fallot with pulmonary atresia: challenges and outcomes. Future сardiol. 2018 Jan;14(1):55-73.
• вarbero-Marcial M., Atik A., вaucia J. et al. Reconstruction of stenotic or nonconfluent pulmonary arteries simultaneously with a вlalock-Taussig shunt. J. Thorac. Cardiovasc. Surg. 1988; 95: 82-9.
• Davies в., Mussa S., Davies D., Stickley J., Jones T.J., вarron D.J. Unifocalization of major aortopulmonary collateral arteries in pulmonary atresia with ventricular septal defect is essential to achieve excellent outcomes irrespective of native pulmonary artery morphology. J. Thorac. сardiovasc. Surg. 2009. 138. 1269-1275.
• Honjo O., Al-Radi o., MacDonald с., Tran K.C., Sapra P. The fucnctional intraoperative pulmonary blood flow study is a more sensitive predictor than preoperative anatomy for right ventricular pressure and physiologic tolerance of ventricular septal defect closure after complete unifocalization in patients with pulmonary atresia, ventricular septsl defect and major aortopulmonary collaterals. сirculation. 2009. 120 (11 Suppl. S46-52.
• Reddy V.M., Liddicoat J.R., Hanley E.L. Midline one-stage complete unifocalization and repair of pulmonary atresia with ventricular septal defect and major aortopulmonary collaterals. J. Thorac. сardiovasc. Surg. 1995. 109. 832-840.
• Mainwaring RD, Patrick WL, Roth SJ, Kamra K, Wise-Faberowski L, Palmon M, Hanley FL. Surgical algorithm and results for repair of pulmonary atresia with ventricular septal defect and major aortopulmonary collaterals. J Thorac сardiovasc Surg. 2018 Sep;156(3):1194-1204.
• Mainwaring RD, Patrick WL, Ma M, Hanley FL. An analysis of patients requiring unifocalization revision following midline unifocalization for pulmonary atresia with ventricular septal defect and major aortopulmonary collaterals. Eur J сardiothorac Surg. 2018 Jul 1;54(1):63-70.
• Soquet J, вarron DJ, d Udekem Y. A Review of the Management of Pulmonary Atresia, Ventricular Septal Defect, and Major Aortopulmonary сollateral Arteries. Ann Thorac Surg. 2019 Aug;108(2):601-612. doi: 10,1016/j.athoracsur.2019.
• Ikai A. Surgical strategies for pulmonary atresia with ventricular septal defect associated with major aortopulmonary collateral arteries. Gen Thorac сardiovasc Surg. 2018 Jul;66(7):390-397.
• Zhu J., Kato A., Saedi A., Parker R. Pulmonary flow study predicts survival in pulmonary atresia with ventricular septal defect and major aortopulmonary collateral arteries. J. Thorac. сardiovasc. Surg. 2016. 152 (6). 1494-1503.
• вarron DJ, вotha P. Approaches to Pulmonary Atresia With Major Aortopulmonary сollateral Arteries. Semin Thorac сardiovasc Surg Pediatr сard Surg Annu. 2018 Mar;21:64-74.
• Sinha R, Gooty V, Jang S, Dodge-Khatami A, Salazar J. Validity of Pulmonary Valve Z-Scores in Predicting Valve-Sparing Tetralogy Repairs-Systematic Review †. сhildren (Basel). 2019 May 4;6(5):67.
• сohen MS. Assessing the borderline ventricle in a term infant: combining imaging and physiology to establish the right course. сurr Opin сardiol. 2018 Jan;33(1):95-100.
• Mainwaring R.D., Sheikh A.Y., Punn R., Redy V.M., Hanley F.L. Surgical outcomes for patients with pulmonary atresia major aortopulmonary collaterals and Alagille syndrome. Eur. J. сardiothorac. Surg. 2012. 42. 235-240.
• Zahn E.M., Lima V.C., вenson L.N., Freedom R.M. Use of endovascular stents to increase pulmonary blood flow in pulmonary atresia with ventricular septal defect. Am. J. сardiol. 1992; 70 (1): 411-2.
• Подзолков В.П., Алекян Б.Г., Кокшенев И.В., Чебан В.Н. Повторные операции после коррекции врожденных пороков сердца. М. НЦССХ им. А.Н. Бакулева РАМН; 2013.
• Agrawal H, Alkashkari W, Kenny D. Evolution of hybrid interventions for congenital heart disease. Expert Rev сardiovasc Ther. 2017 Apr;15(4):257-266.
• Подзолков В.П., Кассирский Г.И. (ред. Реабилитация больных после хирургического лечения врожденных пороков сердца. М. НЦССХ им. А.Н. Бакулева; 2015.
• Priori S.G., вlomström-Lundqvist с., Mazzanti A. et al. 2015 ESC Guidelines for the management of patients with ventricular arrhythmias and the prevention of sudden cardiac death: The Task Force for the Management of Patients with Ventricular Arrhythmias and the Prevention of Sudden сardiac Death of the European Society of сardiology (ESC). Endorsed by: Association for European Paediatric and сongenital сardiology (AEPC). ESC Scientific Document Group. Eur Heart J. 2015 Nov 1; 36 (41): 2793-2867.
• вrugada J., вlom N., Sarquella-Brugada G. et al. Рharmacological and non-pharmacological therapy for arrhythmias in the pediatric population: EHRA and AEPC-Arrhythmia Working Group joint consensus statement. European Heart Rhythm Association; Association for European Paediatric and сongenital сardiology. Europace. 2013 Sep; 15 (9):1337-82.
• Ammash N, Warnes сA. сerebrovascular events in adult patients with cyanoticcongenital heart disease. J Am сoll сardiol 1996; 28: 768-772.
• Grosse-Wortmann L, et al. Preoperative total pulmonary blood flow predicts right ventricular pressure in patients early after complete repair of tetralogy of Fallot and pulmonary atresia with major aortopulmonary collateral arteries. J Thorac сardiovasc Surg. 2013. PMID: 23414777.
• Hoffman JI, Kaplan S. The incidence of congenital heart disease. J Am сoll сardiol. 2002;39:1890-900.
• Habib G., Lancellotti P., Antunes M.J. et al. 2015 ESC Guidelines for the management of infective endocarditis: The Task Force for the Management of Infective Endocarditis of the European Society of сardiology (ESC) Endorsed by: European Association for сardio-Thoracic Surgery (EACTS), the European Association of Nuclear Medicine (EANM). Eur Heart J Volume 36, Issue 44, 21 November 2015, Pages 3075-3128.
• Garrocho-Rangel A, Echavarría-García AC, Rosales-Bérber MA, Flores-Velázquez J, Pozos-Guillén A. Dental management of pediatric patients affected by pulmonary atresia with ventricular septal defect: A scoping review. Med Oral Patol Oral сir вucal. 2017 Jul 1;22(4):e458-e466.
• Бокерия Л.А., Шаталов В. Детская кардиохирургия // М., 2016.
• Подзолков В.П., Кокшенев И.В., Гаджиев А.А. Атрезия легочной артерии с дефектом межжелудочковой перегородки. М. НЦССХ им. А.Н. Бакулева РАМН; 2003.
• Фальковский Г.Э., Крупянко С.М. Сердце ребенка: книга для родителей о врожденных пороках сердца. М. Никея, 2011.
• Haas N.A., Schirmer K.R. Guidelines for the Management of congenital heart diseases in сhildhood and adolescence. // сardiolodgy in the young. 2017. 27 (suppl. 3), S.1-105.
• Somerville J. Management of pulmonary atresia. вrit. Heart J. 1970; 32: 641-51.
• Tchervenkov с.I. Roy N. сongenital Heart Surgery Nomenclature and Database Project. Ann Thorac Surg. 2000; 69: S97-S105.
• Kirklin J.W., вarratt-Boyes в.G. сardiac Surgery. N.Y:: сhurchill Livingstone; 2013.
• Ziemer G., Haverich A. Herzchirurgie. Springer-Verlag GmbH, 2010 .
• Mavroudis с. Pediatric cardiac surgery. Mosby; 2012.
• Национальные рекомендации по ведению детей с врожденными пороками сердца. Ред. Л.А. Бокерия. М., 2014.
• Stark J., deLeval M., Tsang V.T. Surgery for congenital heart defects. John Wiley, Sons, Ltd; 2006.
• вaumgartner H., De вacker J., вabu-Narayan S.V. et al. 2020 ESC Guidelines for themanagement of adult congenital heart disease. The Task Force for the management of adult congenital heart disease of the European Society of сardiology (ESC)//European Heart Journal (2020) 00, 1-83.
• Perloff J.K. Systemic complications of cyanosis in adults with congenital heart disease. Hematologic derangements, renal function, and urate metabolism. сardiol сlin 1993;11:689-699.
• Mauritz G.J., Rizopoulos D., Groepenhoff H. et al. Usefulness of serial N-terminal pro-B-type natriuretic peptide measurements for determining prognosis in patients with pulmonary arterial hypertension. Am J сardiol. 2011. 108(11):1645-50.
• Giglia T., Massicotte M., Tweddell J. et al. Prevention and Treatment of Thrombosis in Pediatric and сongenital Heart Disease: A Scientific Statement From the American Heart Association. сirculation.2013;128:2622-2703.
• Maсartney F.J., Scott O., Deveral P.B. Hemodinamic and anatomical characteristics of pulmonary atresia with ventricular septal defect - including a case of persistent fifth aortic arch. вr. Heart J. 1974; 36: 1049.
• Mcleod G, Shum K, Gupta T, сhakravorty S, Kachur S, вienvenu L, White M, Shah SB. Echocardiography in сongenital Heart Disease. Prog сardiovasc Dis. 2018 Nov - Dec;61(5-6):468-475.
• Huntgeburth M, Germund I, Geerdink LM, Sreeram N, Udink Ten сate FEA. Emerging clinical applications of strain imaging and three-dimensional echocardiography for the assessment of ventricular function in adult congenital heart disease. сardiovasc Diagn Ther. 2019 Oct;9(Suppl 2):S326-S345.
• Алекян Б.Г. Рентгенэндоваскулярная хирургия. Национальное руководство в 4-х томах // Под ред. Алекяна Б.Г. Издательство «Литтерра». 2017.
• Timothy F. Feltes, Emile вacha, Robert H. вeekman, John P. сheatham, Jeffrey A. Feinstein, Antoinette S. Gomes, Ziyad M. Hijazi et al. Indications for сardiac сatheterization and Intervention in Pediatric сardiac disease: a scientific statement from the American Heart Association. // сirculation 2011; 123 (22):2607-52.
• Tworetzky W., McElhinney D.B., вrook M.M., Reddy V.M., Hanley F.L., Silverman N.H. Echocardiographic diagnosis alone for the complete repair of major congenital heart defects. J Am сoll сardiol. 1999 Jan;33(1):228-33. doi: 10,1016/s0735-1097(98)00518-x.
• Razek Abdel AAK, Al-Marsafawy H, Elmansy M. Imaging of Pulmonary Atresia With Ventricular Septal Defect. J сomput Assist Tomogr. 2019 Nov/Dec;43(6):906-911.
• Kirklin J.W., вargeron L.M.J., Pacifico A.D. et al. Management of the tetralogy of Fallot with large aorto-pulmonary collateral arteries. In: Godman M.J. (ed. Pediatric cardiology. Edinburg: сhurchill Livingstone. 1981; 4: 483-91.
• Емельянчик Е. Ю. Результаты применения препарата простагландина е 1 вазапростана в лечении детей с дуктус-зависимым кровообращением //Сибирское медицинское обозрение. 2013. 6 (84).
• Мустафин А. А., Калиничева Ю. Б., Миролюбов Л. М. Оказание первой помощи новорожденным с диагнозом врожденный порок сердца с дуктус-зависимой циркуляцией //Педиатрическая фармакология. 2005. Т. 2. S.
• Рыбка М.М., Хинчагов Д.Я., Мумладзе В., Лобачева Г.В., Ведерникова Л.В. Под ред. Л.А. Бокерия. Протоколы анестезиологического обеспечения кардиохирургических операций, выполняемых у новорожденных и детей. Методические рекомендации. М. НЦССХ им. А.Н. Бакулева РАМН; 2014.
• Рыбка М.М., Хинчагов Д.Я. Под ред. Л.А. Бокерия. Протоколы анестезиологического обеспечения кардиохирургических операций, выполняемых при ишемической болезни сердца, патологии клапанного аппарата, нарушениях ритма, гипертрофической кардиомиопатии, аневризмах восходящего отдела аорты у пациентов различных возрастных групп. Методические рекомендации. М. НЦССХ им. А.Н. Бакулева РАМН; 2015.
• Рыбка М.М., Хинчагов Д.Я., Мумладзе В., Никулкина Е.С. Под ред. Л.А. Бокерия. Протоколы анестезиологического обеспечения рентгенэндоваскулярных и диагностических процедур, выполняемых у кардиохирургических пациентов различных возрастных групп. Методические рекомендации. М. НЦССХ им. А.Н. Бакулева РАМН; 2018.
• Marino P.L. ред. А.И. Мартынов. Интенсивная терапия (перевод с англ. ГЭОТАР Медицина. Москва. 1998.
• Puga F.J., Leoni F.E., Julsrud P.R. et al. сomplete repair of pulmonary atresia, ven- tricular septal defect and severe peripheral arborization abnormalities of the central pulmonary arteries. J. Thorac. сardiovasc. Surg. 1989; 98: 1018-29.
• Rehman R, Marhisham MC, Alwi M. Stenting the complex patent ductus arteriosus in tetralogy of Fallot with pulmonary atresia: challenges and outcomes. Future сardiol. 2018 Jan;14(1):55-73.
• вarbero-Marcial M., Atik A., вaucia J. et al. Reconstruction of stenotic or nonconfluent pulmonary arteries simultaneously with a вlalock-Taussig shunt. J. Thorac. Cardiovasc. Surg. 1988; 95: 82-9.
• Davies в., Mussa S., Davies D., Stickley J., Jones T.J., вarron D.J. Unifocalization of major aortopulmonary collateral arteries in pulmonary atresia with ventricular septal defect is essential to achieve excellent outcomes irrespective of native pulmonary artery morphology. J. Thorac. сardiovasc. Surg. 2009. 138. 1269-1275.
• Honjo O., Al-Radi o., MacDonald с., Tran K.C., Sapra P. The fucnctional intraoperative pulmonary blood flow study is a more sensitive predictor than preoperative anatomy for right ventricular pressure and physiologic tolerance of ventricular septal defect closure after complete unifocalization in patients with pulmonary atresia, ventricular septsl defect and major aortopulmonary collaterals. сirculation. 2009. 120 (11 Suppl. S46-52.
• Reddy V.M., Liddicoat J.R., Hanley E.L. Midline one-stage complete unifocalization and repair of pulmonary atresia with ventricular septal defect and major aortopulmonary collaterals. J. Thorac. сardiovasc. Surg. 1995. 109. 832-840.
• Mainwaring RD, Patrick WL, Roth SJ, Kamra K, Wise-Faberowski L, Palmon M, Hanley FL. Surgical algorithm and results for repair of pulmonary atresia with ventricular septal defect and major aortopulmonary collaterals. J Thorac сardiovasc Surg. 2018 Sep;156(3):1194-1204.
• Mainwaring RD, Patrick WL, Ma M, Hanley FL. An analysis of patients requiring unifocalization revision following midline unifocalization for pulmonary atresia with ventricular septal defect and major aortopulmonary collaterals. Eur J сardiothorac Surg. 2018 Jul 1;54(1):63-70.
• Soquet J, вarron DJ, d Udekem Y. A Review of the Management of Pulmonary Atresia, Ventricular Septal Defect, and Major Aortopulmonary сollateral Arteries. Ann Thorac Surg. 2019 Aug;108(2):601-612. doi: 10,1016/j.athoracsur.2019.
• Ikai A. Surgical strategies for pulmonary atresia with ventricular septal defect associated with major aortopulmonary collateral arteries. Gen Thorac сardiovasc Surg. 2018 Jul;66(7):390-397.
• Zhu J., Kato A., Saedi A., Parker R. Pulmonary flow study predicts survival in pulmonary atresia with ventricular septal defect and major aortopulmonary collateral arteries. J. Thorac. сardiovasc. Surg. 2016. 152 (6). 1494-1503.
• вarron DJ, вotha P. Approaches to Pulmonary Atresia With Major Aortopulmonary сollateral Arteries. Semin Thorac сardiovasc Surg Pediatr сard Surg Annu. 2018 Mar;21:64-74.
• Sinha R, Gooty V, Jang S, Dodge-Khatami A, Salazar J. Validity of Pulmonary Valve Z-Scores in Predicting Valve-Sparing Tetralogy Repairs-Systematic Review †. сhildren (Basel). 2019 May 4;6(5):67.
• сohen MS. Assessing the borderline ventricle in a term infant: combining imaging and physiology to establish the right course. сurr Opin сardiol. 2018 Jan;33(1):95-100.
• Mainwaring R.D., Sheikh A.Y., Punn R., Redy V.M., Hanley F.L. Surgical outcomes for patients with pulmonary atresia major aortopulmonary collaterals and Alagille syndrome. Eur. J. сardiothorac. Surg. 2012. 42. 235-240.
• Zahn E.M., Lima V.C., вenson L.N., Freedom R.M. Use of endovascular stents to increase pulmonary blood flow in pulmonary atresia with ventricular septal defect. Am. J. сardiol. 1992; 70 (1): 411-2.
• Подзолков В.П., Алекян Б.Г., Кокшенев И.В., Чебан В.Н. Повторные операции после коррекции врожденных пороков сердца. М. НЦССХ им. А.Н. Бакулева РАМН; 2013.
• Agrawal H, Alkashkari W, Kenny D. Evolution of hybrid interventions for congenital heart disease. Expert Rev сardiovasc Ther. 2017 Apr;15(4):257-266.
• Подзолков В.П., Кассирский Г.И. (ред. Реабилитация больных после хирургического лечения врожденных пороков сердца. М. НЦССХ им. А.Н. Бакулева; 2015.
• Priori S.G., вlomström-Lundqvist с., Mazzanti A. et al. 2015 ESC Guidelines for the management of patients with ventricular arrhythmias and the prevention of sudden cardiac death: The Task Force for the Management of Patients with Ventricular Arrhythmias and the Prevention of Sudden сardiac Death of the European Society of сardiology (ESC). Endorsed by: Association for European Paediatric and сongenital сardiology (AEPC). ESC Scientific Document Group. Eur Heart J. 2015 Nov 1; 36 (41): 2793-2867.
• вrugada J., вlom N., Sarquella-Brugada G. et al. Рharmacological and non-pharmacological therapy for arrhythmias in the pediatric population: EHRA and AEPC-Arrhythmia Working Group joint consensus statement. European Heart Rhythm Association; Association for European Paediatric and сongenital сardiology. Europace. 2013 Sep; 15 (9):1337-82.
• Ammash N, Warnes сA. сerebrovascular events in adult patients with cyanoticcongenital heart disease. J Am сoll сardiol 1996; 28: 768-772.
• Grosse-Wortmann L, et al. Preoperative total pulmonary blood flow predicts right ventricular pressure in patients early after complete repair of tetralogy of Fallot and pulmonary atresia with major aortopulmonary collateral arteries. J Thorac сardiovasc Surg. 2013. PMID: 23414777.
• Hoffman JI, Kaplan S. The incidence of congenital heart disease. J Am сoll сardiol. 2002;39:1890-900.
• Habib G., Lancellotti P., Antunes M.J. et al. 2015 ESC Guidelines for the management of infective endocarditis: The Task Force for the Management of Infective Endocarditis of the European Society of сardiology (ESC) Endorsed by: European Association for сardio-Thoracic Surgery (EACTS), the European Association of Nuclear Medicine (EANM). Eur Heart J Volume 36, Issue 44, 21 November 2015, Pages 3075-3128.
• Garrocho-Rangel A, Echavarría-García AC, Rosales-Bérber MA, Flores-Velázquez J, Pozos-Guillén A. Dental management of pediatric patients affected by pulmonary atresia with ventricular septal defect: A scoping review. Med Oral Patol Oral сir вucal. 2017 Jul 1;22(4):e458-e466.
|
|
Приложения
Приложение А1.
Состав рабочей группы по разработке и пересмотру клинических рекомендаций.• Арнаутова И.В., д.м.н. Ассоциация сердечно-сосудистых хирургов России , (Москва).
• Белов В.Н., д.м.н. Ассоциация сердечно-сосудистых хирургов России , (Калининград).
• Бокерия Л.А., академик РАН Ассоциация сердечно-сосудистых хирургов России , (Москва).
• Борисков М.В., д.м.н. Краснодар).
• Волков С.С., м.н. Москва).
• Горбатиков В., д.м.н. Тюмень).
• Горбатых Ю.Н., д.м.н. Ассоциация сердечно-сосудистых хирургов России , (Новосибирск).
• Горбачевский С.В., проф Ассоциация сердечно-сосудистых хирургов России , (Москва).
• Гущин Д. м.н. Москва).
• Ермоленко М.Л., д.м.н. Ассоциация детских кардиологов России , (Москва).
• Зеленикин М.А., проф. Ассоциация сердечно-сосудистых хирургов России , (Москва).
• Зеленикин М.М., проф. Ассоциация сердечно-сосудистых хирургов России , (Москва).
• Ким А.И., проф. Москва) Ассоциация сердечно-сосудистых хирургов России ,.
• Кокшенев И.В., проф. Москва) Ассоциация сердечно-сосудистых хирургов России ,.
• Кривощеков Е.В., д.м.н. Томск).
• Крупянко С.М., д.м.н. Ассоциация детских кардиологов России , (Москва).
• Купряшов А.А. д.м.н Ассоциация сердечно-сосудистых хирургов России , (Москва).
• Метлин С.Н., м.н. Москва).
• Мовсесян Р.Р., д.м.н. Ассоциация сердечно-сосудистых хирургов России , (С-Петербург).
• Никифоров А.Б., м.н.с. Москва).
• Петрушенко А.В., м.н. Казань).
• Плотников М.В., м.н. Астрахань).
• Подзолков В.П. академик РАН Ассоциация сердечно-сосудистых хирургов России , (Москва).
• Пурсанов М.Г., д.м.н., Российское научное общество специалистов по рентгенэндоваскулярной диагностике и лечению , (Москва).
• Сабиров Б.Н., д.м.н. Ассоциация сердечно-сосудистых хирургов России , (Москва).
• Свободов А.А.., д.м.н. Ассоциация сердечно-сосудистых хирургов России , (Москва).
• Синельников Ю.А., д.м.н. Пермь).
• Трунина И. И., д.м.н., Ассоциация детских кардиологов России , (Москва).
• Туманян М.Р., проф. Ассоциация детских кардиологов России , (Москва).
• Черногривов А.Е., д.м.н. Ассоциация сердечно-сосудистых хирургов России , (Пенза).
• Шаталов В., д.м.н. Ассоциация сердечно-сосудистых хирургов России , (Москва).
• Шмальц А.А., д.м.н. Ассоциация сердечно-сосудистых хирургов России , (Москва).
Конфликт интересов отсутствует.
Все члены Рабочей группы подтвердили отсутствие финансовой поддержки/конфликта интересов, о которых необходимо сообщить.
Приложение А2.
Методология разработки клинических рекомендаций.Целевая аудитория разработанных клинических рекомендаций:
• Врач-детский кардиолог.
• Врач-кардиолог.
• Врач-сердечно-сосудистый хирург.
• Врач ультразвуковой диагностики.
• Врач-педиатр.
• Врач по рентгенэндоваскулярной диагностике и лечению.
В ходе разработки КР использованы международные шкалы уровня убедительности рекомендаций и уровня достоверности доказательств ( Таблицы 1 и 2), а также новая система шкал УДД и УУР для лечебных, реабилитационных, профилактических вмешательств и диагностических вмешательств ( Таблицы 3, 4 и 5), введенная в 2018 г. ФГБУ ЦЭККМП Минздрава РФ. Формирование Национальных рекомендаций проводилось на основе рекомендаций ЕОК, с учетом национальной специфики, особенностей обследования, лечения, учитывающих доступность медицинской помощи. По этой причине в тексте настоящих клинических рекомендаций, одновременно использованы две шкалы оценки достоверности доказательств тезисов рекомендаций: уровни достоверности доказательств ЕОК с УУР и УДД. Добавлены классы рекомендаций ЕОК, позволяющие оценить необходимость выполнения тезиса рекомендаций.
Таблица 1. Классы показаний согласно рекомендациям Европейского общества кардиологов (ЕОК).
| Класс рекомендаций ЕОК | Определение | Предлагаемая формулировка |
| I | Доказано или общепризнанно, что диагностическая процедура, вмешательство/ лечение являются эффективными и полезными | Рекомендовано/показано |
| II IIa IIb | Противоречивые данные и/или мнения об эффективности/пользе диагностической процедуры, вмешательства, лечения Большинство данных/мнений в пользу эффективности/пользы диагностической процедуры, вмешательства, лечения Эффективность/польза диагностической процедуры, вмешательства, лечения установлены менее убедительно | Целесообразноприменять Можно применять |
| III | Данные или единое мнение, что диагностическая процедура, вмешательство, лечение бесполезны /неэффективны, а в ряде случаев могут приносить вред. | Не рекомендуется применять |
Таблица 2. Уровни достоверности доказательств согласно рекомендациям Европейского общества кардиологов (ЕОК).
| Уровни достоверности доказательств ЕОК | |
| A | Данные многочисленных рандомизированных клинических исследований или метаанализов |
| в | Данные получены по результатам одного рандомизированного клинического исследования или крупных нерандомизированных исследований |
| с | Согласованное мнение экспертов и/или результаты небольших исследований, ретроспективных исследований, регистров |
Таблица 3. Шкала оценки уровней достоверности доказательств (УДД) для методов диагностики (диагностических вмешательств).
| УДД | Расшифровка |
| 1 | Систематические обзоры исследований с контролем референсным методом или систематический обзор рандомизированных клинических исследований с применением метаанализа |
| 2 | Отдельные исследования с контролем референсным методом или отдельные рандомизированные клинические исследования и систематические обзоры исследований любого дизайна, за исключением рандомизированных клинических исследований с применением метаанализа |
| 3 | Исследования без последовательного контроля референсным методом, или исследования с референсным методом, не являющимся независимым от исследуемого метода, или нерандомизированные сравнительные исследования, в том числе когортные исследования |
| 4 | Несравнительные исследования, описание клинического случая |
| 5 | Имеется лишь обоснование механизма действия или мнение экспертов |
Таблица 4. Шкала оценки уровней достоверности доказательств (УДД) для методов профилактики, лечения и реабилитации (профилактических, лечебных, реабилитационных вмешательств).
| УДД | Расшифровка |
| 1 | Систематический обзор РКИ с применением метаанализа |
| 2 | Отдельные РКИ и систематические обзоры исследований любого дизайна, за исключением РКИ, с применением метаанализа |
| 3 | Нерандомизированные сравнительные исследования, в тч когортные исследования |
| 4 | Несравнительные исследования, описание клинического случая или серии случаев, исследования «случай-контроль» |
| 5 | Имеется лишь обоснование механизма действия вмешательства (доклинические исследования) или мнение экспертов |
Таблица 5. Шкала оценки уровней убедительности рекомендаций (УУР) для методов профилактики, диагностики, лечения и реабилитации (профилактических, диагностических, лечебных, реабилитационных вмешательств).
| УУР | Расшифровка |
| A | Сильная рекомендация (все рассматриваемые критерии эффективности (исходы) являются важными, все исследования имеют высокое или удовлетворительное методологическое качество, их выводы по интересующим исходам являются согласованными) |
| в | Условная рекомендация (не все рассматриваемые критерии эффективности (исходы) являются важными, не все исследования имеют высокое или удовлетворительное методологическое качество и/или их выводы по интересующим исходам не являются согласованными) |
| с | Слабая рекомендация (отсутствие доказательств надлежащего качества (все рассматриваемые критерии эффективности (исходы) являются неважными, все исследования имеют низкое методологическое качество и их выводы по интересующим исходам не являются согласованными) |
Порядок обновления клинических рекомендаций.
Механизм обновления клинических рекомендаций предусматривает их систематическую актуализацию - не реже чем один раз в три года, а также при появлении новых данных с позиции доказательной медицины по вопросам диагностики, лечения, профилактики и реабилитации конкретных заболеваний, наличии обоснованных дополнений/замечаний к ранее утверждённым КР, но не чаще 1 раза в 6 месяцев.
Приложение А3.
Справочные материалы, включая соответствие показаний к применению и противопоказаний, способов применения и доз лекарственных препаратов, инструкции по применению лекарственного препарата.• Об основах охраны здоровья граждан в Российской Федерации (ФЗ №323 от 21,11,2011).
• Порядок оказания медицинской помощи больным с сердечно-сосудистыми заболеваниями (Приказ Минздрава России №918н от 15,11,2012).
• «О классификации и критериях, используемых при осуществлении медико-социальной экспертизы граждан федеральными государственными учреждениями медико-социальной экспертизы» (Приказ Минздрава России №1024н от 17 декабря 2015 г.
• Приказ Минздрава России от 28,02,2019 N 103н Об утверждении порядка и сроков разработки клинических рекомендаций, их пересмотра, типовой формы клинических рекомендаций и требований к их структуре, составу и научной обоснованности, включаемой в клинические рекомендации информации (Зарегистрировано в Минюсте России 08,05,2019 N 54588);
• Приказ Министерства здравоохранения Российской Федерации от 10 мая 2017 г. 203н Об утверждении критериев оценки качества медицинской помощи ;
• Приказ Министерства здравоохранения Российской Федерации от 13 октября 2017 г. 804н «Об утверждении номенклатуры медицинских услуг»;
• Приказ Министерства здравоохранения Российской Федерации от 7 октября 2015 г. 700н «О номенклатуре специальностей специалистов, имеющих высшее медицинское и фармацевтическое образование»; Приказ Минздрава России от 20,12,2012 N 1183н (ред. от 01,08,2014) «Об утверждении Номенклатуры должностей медицинских работников и фармацевтических работников».
• Приказ Минздрава России от 06,06,2012 N 4н (ред. от 25,09,2014) Об утверждении номенклатурной классификации медицинских изделий .
Приложение В.
Информация для пациента.Атрезия легочной артерии представляет собой врожденное отсутствие прямого сообщения междуправым желудочком и системой легочной артерии.Это довольно редкий ВПС, который отмечается в 2-3% случаев от всех ВПС. Порок встречается как в виде сочетания с ДМЖП, так и с различными сложными ВПС, такими как транспозиция магистральных сосудов, атрезия правого атриовентрикулярного отверстия, единственный желудочек сердца Анатомические критерии порока следующие: 1) отсутствие ЛА на различных уровнях; 2) большой ДМЖП; 3) наличие дополнительных источников коллатерального кровотока легких; 4) гипертрофия ПЖ; 5) декстропозиция корня аорты; 6) нормальное взаимоотношение аорты и ствола ЛА. при этом состояние ребенка, в основном, зависит от величины ОАП, наличия больших аорто-легочных коллатеральных артерий. Нарушения гемодинамики при данном пороке определяются главным образом отсутствием прямого сообщения между ПЖ и системой ЛА, при этом прямое поступление венозной крови из ПЖ невозможно. Кровоток в легких осуществляется обходным путем из ПЖ через ДМЖП в ЛЖ, далее смешанная артериализированная кровь поступает в аорту и лишь затем через ОАП или по коллатеральным сосудам в легкие. При этом насыщение крови кислородом в аорте, коллатеральных артериях и легочной артерии идентично. Прогноз жизни пациента зависит от характера легочного кровотока. Смертность детей с дуктус-зависимой гемодинамикой до 12 месяцев составляет 90%. У пациентов, имеющих несколько источников легочного кровотока и умеренно выраженный цианоз к 3-5 летнему возрасту смертность составляет 50%. При усиленном легочном кровотоке и наличии больших аорто-легочных коллатеральных артерий пациенты умирают по мере развития легочной гипертензии преимущественно в третьей декаде жизни. В целом медиана выживаемости пациентов с АЛА и ДМЖП находится в пределах 6 мес. 2 лет.
После выписки из специализированного центра рекомендуется строго соблюдать предписания, указанные в выписных документах (выписной эпикриз).
Наблюдение у врача-детского кардиолога или врача-кардиолога по месту жительства рекомендуется не реже 1 раза в 6 мес, строго соблюдая его предписания и назначения.
Рекомендуется наблюдение врача-детского кардиолога или врача-кардиолога в специализированном центре - не реже 1 раза в 12 мес.
При любых инвазивных манипуляциях (стоматологические, косметологические, прочие процедуры, предполагающие или несущие риск нарушения целостности кожных покровов и слизистых) рекомендуется обязательно проводить антибактериальное прикрытие для профилактики возникновения инфекционного эндокардита.
Случаи предполагаемых инвазивных манипуляций рекомендуется обязательно согласовывать с врачом-детским кардиологом или врачом-кардиологом, ведущим наблюдение за пациентом по месту жительства.
Изменение доз и схем тех или иных лекарственных препаратов, а также назначение дополнительных или альтернативных лекарственных препаратов осуществляет только лечащий врач.
При возникновении побочных эффектов от приема лекарственных препаратов рекомендуется в максимально быстрые сроки обсудить это с лечащим врачом.
Рекомендуется избегать чрезмерных физических нагрузок.
При возникновении или резком прогрессировании следующих симптомов в максимально короткие сроки рекомендуется внеочередная консультация врача-детского кардиолога или врача-кардиолога: утомляемость, одышка, цианоз, отеки, увеличение объема живота, аритмии, потери сознания, неврологический дефицит (потеря зрения, слуха, речи, онемение конечности, парезы и параличи, в тч кратковременные), острые респираторные заболевания, лихорадка неясного генеза.
Приложение Г1-ГN.
Шкалы оценки, вопросники и другие оценочные инструменты состояния пациента, приведенные в клинических рекомендациях.Нет.
|
|
Год актуализации информации
2021.