МКБ-10 коды
|
|
Вступление
Кодирование по Международной статистической классификации болезней и проблем, связанных со здоровьем: Q75.0/Q67.2/Q67.3/Q75.3/Q75.1/Q75.4/Q87.0/Q75.5/Q75.8/Q75.9/Q67.0/ Q67.1/Q67.4/Q75.2.
Год утверждения (частота пересмотра): 2021.
Возрастная категория: Взрослые , Дети.
Пересмотр не позднее: 2023.
ID: 474.
Разработчик клинической рекомендации.
• ООО «Общество специалистов в области челюстно-лицевой хирургии».
Одобрено Научно-практическим Советом Минздрава РФ.
Год утверждения (частота пересмотра): 2021.
Возрастная категория: Взрослые , Дети.
Пересмотр не позднее: 2023.
ID: 474.
Разработчик клинической рекомендации.
• ООО «Общество специалистов в области челюстно-лицевой хирургии».
Одобрено Научно-практическим Советом Минздрава РФ.
|
|
Список сокращений
ЭЭГ - электроэнцефалография.
ОГ - орбитальный гипертелоризм.
МОР - межорбитальное расстояние.
КТ - компьютерная томография.
МРТ - магнитно-резонансная томография.
УЗИ - ультразвуковое исследование.
УДД - уровни достоверности доказательств.
РКИ - рандомизированное контролируемое испытание.
УУР - уровни убедительности рекомендаций.
ОГ - орбитальный гипертелоризм.
МОР - межорбитальное расстояние.
КТ - компьютерная томография.
МРТ - магнитно-резонансная томография.
УЗИ - ультразвуковое исследование.
УДД - уровни достоверности доказательств.
РКИ - рандомизированное контролируемое испытание.
УУР - уровни убедительности рекомендаций.
Термины и определения
Плагиоцефалия (от греч. plagio - косой + kephale - голова)- описательный термин, означающий асимметрию черепа или косую, искривленную его форму независимо от этиологии. Такая форма черепа появляется при одностороннем коронарном синостозе, деформации головы плода вследствие ее сдавления в утробе, без синостозирования шва, деформации головы младенца из-за вынужденного положения головы во время сна или нейромышечных дисфункциях, компенсаторной лобной плагиоцефалии, возникающей вследствие синостозирования лямбдовидного шва.
Тригоноцефалия (от греческого trigonos. Треуголный) - описательный термин, обозначающий характерную треугольную форму передней части черепной коробки, образующуюся в результате преждевременного сращения метопического шва.
Скафоцефалия (от греческого scapho. Ладья) - термин, использующийся для описания формы черепа с характерными сужениями в теменных и височных областях, возникающей при преждевременном сращении сагиттального шва. В специальной литературе при определении этого типа краниосиностоза используется так же термин «долихоцефалия». Долихоцефалия (от греческого dolicho - длинный) - вариант формы головы, характеризующийся значительным преобладанием ее продольных размеров над поперечными.
Брахицефалия (от греческого brachy. Короткий) - вариант формы головы, характеризующийся значительным преобладанием ее поперечных размеров над продольными. Применительно к краниосиностозам, термин используется для описания деформации черепа, возникающей при преждевременном сращении обоих коронарных швов.
Акроцефалия (от греческого acro. Высокий) - термин, использующийся для описания высокой формы черепа, возникающей при преждевременном синостозировании коронарных и лямбдовидных швов.
Оксицефалия (от греческого oxys. Острый) - термин, использующийся для описания деформации в виде острой формы черепа, возникающей при преждевременном синостозировании коронарных, сагиттального, а иногда и лямбдовидных швов.
Туррибрахицефалия. Термин, использующийся для описания формы черепа с характерным возвышением лобной области в виде башни и нависанием ее над лицевым скелетом, возникающей при преждевременном сращении коронарных и сагиттального швов.
Макроцефалия (от греческого makros. Большой) - общий термин, используемый для обозначения любого из ряда патологических состояний, характеризующихся чрезмерным увеличением размеров головы.
Тригоноцефалия (от греческого trigonos. Треуголный) - описательный термин, обозначающий характерную треугольную форму передней части черепной коробки, образующуюся в результате преждевременного сращения метопического шва.
Скафоцефалия (от греческого scapho. Ладья) - термин, использующийся для описания формы черепа с характерными сужениями в теменных и височных областях, возникающей при преждевременном сращении сагиттального шва. В специальной литературе при определении этого типа краниосиностоза используется так же термин «долихоцефалия». Долихоцефалия (от греческого dolicho - длинный) - вариант формы головы, характеризующийся значительным преобладанием ее продольных размеров над поперечными.
Брахицефалия (от греческого brachy. Короткий) - вариант формы головы, характеризующийся значительным преобладанием ее поперечных размеров над продольными. Применительно к краниосиностозам, термин используется для описания деформации черепа, возникающей при преждевременном сращении обоих коронарных швов.
Акроцефалия (от греческого acro. Высокий) - термин, использующийся для описания высокой формы черепа, возникающей при преждевременном синостозировании коронарных и лямбдовидных швов.
Оксицефалия (от греческого oxys. Острый) - термин, использующийся для описания деформации в виде острой формы черепа, возникающей при преждевременном синостозировании коронарных, сагиттального, а иногда и лямбдовидных швов.
Туррибрахицефалия. Термин, использующийся для описания формы черепа с характерным возвышением лобной области в виде башни и нависанием ее над лицевым скелетом, возникающей при преждевременном сращении коронарных и сагиттального швов.
Макроцефалия (от греческого makros. Большой) - общий термин, используемый для обозначения любого из ряда патологических состояний, характеризующихся чрезмерным увеличением размеров головы.
Описание
Дисплазия. Общее название последствий неправильного формирования в процессе эмбриогенеза и постнатальном периоде отдельных частей, органов или тканей организма; изменения размера, формы и строения клеток, тканей или органов.
Краниосиностоз. Это процесс преждевременного слияния швов черепа. Краниостеноз - конечный результат этого процесса. Различают краниосиностозы простые, когда поражается один шов, и сложные, когда поражаются сразу несколько швов. Если поражены все черепные швы, то речь идет о пансиностозе.
Диагноз краниостеноз является клиническим и устанавливается на основании визуального осмотра, антропометрических и рентгенологических данных. Аномальная форма черепа (тригоноцефалия, скафоцефалия, плагиоцефалия, брахицефалия, оксицефалия) определяется типом краниосиностоза и зависит от того, какие именно швы подверглись преждевременному синостозированию. При этом синостозирование одноименных швов, но произошедшее в разные сроки, может вызвать различные типы деформаций черепа. Краниосиностозы делятся на изолированные или несиндромальные (деформации мозгового отдела черепа) и синдромальные (наряду с краниостенозом имеются и другие дефекты морфогенеза).
Синдром Treacher сollins - вид комплексного черепно-челюстно-лицевого дизостоза, характеризующегося недоразвитием нижней и средней зон лица, краниосиностозом. Альтернативные названия: Franceschetti, Franceschetti-Klein, Franceschetti-Zwahlen-Klein, мандибулофациальный дизостоз.
Гемифациальная микросомия (hemifacial microsomia. HFM) - термин, использующийся для идентификации деформаций лица, связанных с нарушением развития первых и вторых пар жаберных дуг, характеризующихся недоразвитием одной половины лица. Альтернативные названия: отокраниостеноз, черепно-лицевая микросомия, латеральная фациальная дисплазия, синдром первой и второй пары жаберных дуг, окулоаурикуловертебральная дисплазия или синдром Goldenhar.
Орбитальный гипертелоризм (ОГ) - термин, обозначающий черепно-лицевую дисплазию, характеризующуюся ненормально широким расстоянием между глазницами за счет увеличения элементов решетчатого лабиринта.
Краниосиностоз. Это процесс преждевременного слияния швов черепа. Краниостеноз - конечный результат этого процесса. Различают краниосиностозы простые, когда поражается один шов, и сложные, когда поражаются сразу несколько швов. Если поражены все черепные швы, то речь идет о пансиностозе.
Диагноз краниостеноз является клиническим и устанавливается на основании визуального осмотра, антропометрических и рентгенологических данных. Аномальная форма черепа (тригоноцефалия, скафоцефалия, плагиоцефалия, брахицефалия, оксицефалия) определяется типом краниосиностоза и зависит от того, какие именно швы подверглись преждевременному синостозированию. При этом синостозирование одноименных швов, но произошедшее в разные сроки, может вызвать различные типы деформаций черепа. Краниосиностозы делятся на изолированные или несиндромальные (деформации мозгового отдела черепа) и синдромальные (наряду с краниостенозом имеются и другие дефекты морфогенеза).
Синдром Treacher сollins - вид комплексного черепно-челюстно-лицевого дизостоза, характеризующегося недоразвитием нижней и средней зон лица, краниосиностозом. Альтернативные названия: Franceschetti, Franceschetti-Klein, Franceschetti-Zwahlen-Klein, мандибулофациальный дизостоз.
Гемифациальная микросомия (hemifacial microsomia. HFM) - термин, использующийся для идентификации деформаций лица, связанных с нарушением развития первых и вторых пар жаберных дуг, характеризующихся недоразвитием одной половины лица. Альтернативные названия: отокраниостеноз, черепно-лицевая микросомия, латеральная фациальная дисплазия, синдром первой и второй пары жаберных дуг, окулоаурикуловертебральная дисплазия или синдром Goldenhar.
Орбитальный гипертелоризм (ОГ) - термин, обозначающий черепно-лицевую дисплазию, характеризующуюся ненормально широким расстоянием между глазницами за счет увеличения элементов решетчатого лабиринта.
Причины
Этиологические моменты, приводящие к возникновению дизостозов, действуют на плод на 2-3 месяце эмбриональной жизни. Повреждающие тератогенные факторы, нарушения обмена веществ, гематологические нарушения, пороки развития влияют на формирование нейрокраниального тяжа, из которого помимо мозга формируются элементы средней зоны лица, I и II жаберных дуг. Причина закрытия швов приписывается сосудистым, гормональным, генетическим, механическим и местным факторам. Однако истинная причина закрытия швов до сих пор не ясна [1,2].
Синдромальные краниосиностозы объединяют группу дискраний, при которых различные пороки развития и оссификации костей лицевого и мозгового черепа комбинируются с аномалиями других органов, тканей и систем. Точная этиология остается неясной, возникновение синдромальных краниосиностозов связывают со специфическими мутациями генов.
Этиология синдрома Treacher сollins и гемифациальной микросомии неизвестна. [3, 4].
Синдромальные краниосиностозы объединяют группу дискраний, при которых различные пороки развития и оссификации костей лицевого и мозгового черепа комбинируются с аномалиями других органов, тканей и систем. Точная этиология остается неясной, возникновение синдромальных краниосиностозов связывают со специфическими мутациями генов.
Этиология синдрома Treacher сollins и гемифациальной микросомии неизвестна. [3, 4].
Эпидемиология
Частота встречаемости краниосиностозов - 1-4 на 10000 новорожденных. Несиндромальные краниосиностозы составляют около 90% от этого числа, а на долю синдромальных краниосиностозов приходится более 150 различных синдромов.
Наиболее распространенным простым краниосиностозом является синостоз сагиттального шва. Он составляет 54-58% от общего числа краниосиностозов. Гемикоронарный синостоз (синостозная лобная плагиоцефалия) встречается с частотой 0,4-1 случая на 1000 новорожденных. Кривошея и деформационная лобная плагиоцефалия встречаются вместе у каждого из 300 новорожденных. Преждевременное закрытие лямбдовидного шва и компенсаторная лобная плагиоцефалия встречается от 1% до 9,4%.
Синостоз метопического шва составляет от 10% до 17% всех форм краниосиностозов. Сращение сразу нескольких швов происходит примерно в 7% случаев. Частота возникновения синдромальных краниосиностозов, по данным различных авторов, может достигать 11% [1,5,6].
Орбитальный гипертелоризм встречается в 33,4% случаев при фронто-назальной дисплазии, в 28,9% случаев при различной синдромальной патологии, в 20% случаев при черепно-фронто-назальной дисплазии, в 11% случаев при парамедиальных черепно- лицевых расщелинах и в 6% случаев при черепно-мозговых грыжах [7].
Q67,2 Долихоцефалия.
Q67,3 Плагиоцефалия.
Q75,3 Макроцефалия.
Q75,1 Краниофациальный дизостоз.
Q75,4 Челюстно-лицевой дизостоз.
Q87,0 Синдромы врожденных аномалий, влияющих преимущественно на внешний вид лица.
Q75,5 Окуломандибулярный дизостоз.
Q75,8 Другие уточненные пороки развития черепа и лица.
Q75,9 Врожденная аномалия развития костей черепа и лица неуточненная.
Q67,0 Асимметрия лица.
Q67,1 Сдавленное лицо.
Q67,4 Другие врожденные деформации черепа, лица и челюсти.
Q75,2 Гипертелоризм.
Наиболее распространенным простым краниосиностозом является синостоз сагиттального шва. Он составляет 54-58% от общего числа краниосиностозов. Гемикоронарный синостоз (синостозная лобная плагиоцефалия) встречается с частотой 0,4-1 случая на 1000 новорожденных. Кривошея и деформационная лобная плагиоцефалия встречаются вместе у каждого из 300 новорожденных. Преждевременное закрытие лямбдовидного шва и компенсаторная лобная плагиоцефалия встречается от 1% до 9,4%.
Синостоз метопического шва составляет от 10% до 17% всех форм краниосиностозов. Сращение сразу нескольких швов происходит примерно в 7% случаев. Частота возникновения синдромальных краниосиностозов, по данным различных авторов, может достигать 11% [1,5,6].
Орбитальный гипертелоризм встречается в 33,4% случаев при фронто-назальной дисплазии, в 28,9% случаев при различной синдромальной патологии, в 20% случаев при черепно-фронто-назальной дисплазии, в 11% случаев при парамедиальных черепно- лицевых расщелинах и в 6% случаев при черепно-мозговых грыжах [7].
1,4 Особенности кодирования заболевания или состояния (группы заболеваний или состояний) по Международной статистической классификации болезней и проблем, связанных со здоровьем.
Q75,0 Краниосиностоз.Q67,2 Долихоцефалия.
Q67,3 Плагиоцефалия.
Q75,3 Макроцефалия.
Q75,1 Краниофациальный дизостоз.
Q75,4 Челюстно-лицевой дизостоз.
Q87,0 Синдромы врожденных аномалий, влияющих преимущественно на внешний вид лица.
Q75,5 Окуломандибулярный дизостоз.
Q75,8 Другие уточненные пороки развития черепа и лица.
Q75,9 Врожденная аномалия развития костей черепа и лица неуточненная.
Q67,0 Асимметрия лица.
Q67,1 Сдавленное лицо.
Q67,4 Другие врожденные деформации черепа, лица и челюсти.
Q75,2 Гипертелоризм.
Классификация
1,5 Классификация заболевания или состояния (группы заболеваний или состояний).
Анатомо-топографическая классификация краниостенозов (по Tessier ) [1].A. Изолированный дизморфизм свода черепа.
B. Симметричный орбито-краниальный дизморфизм.
1. Тригоноцефалия.
2. Акроцефалия.
3. Брахицефалия без телеорбитизма.
4. Брахицефалия с эурипрозопией и телеорбитизмом.
C. Асимметричный орбито-краниальный дизморфизм (плагиоцефалия).
1. Простое вертикальное расхождение глазниц.
2. Плагиоцефалия без телеорбитизма.
3. Плагиоцефалия с телеорбитизмом.
D. Группа Saethre-Chotzen.
E. Группа сrouzon.
1. Обычный сrouzon.
2. Верхний сrouzon.
3. Нижний сrouzon.
4. Трехдольчатый сrouzon.
F. Группа Apert.
1. Гиперакроцефалия Apert.
2. Гипербрахицефалия Apert.
3. Pfeiffer.
4. Трехдольчатый Apert.
5. сarpenter.
Диагноз орбитальный гипертелоризм является клиническим и устанавливается на основании визуального осмотра, антропометрических и рентгенологических данных. Объективной количественной оценкой орбитального гипертелоризма, по которой устанавливают его степень, является измерение межорбитального расстояния (МОР). Тип орбитального гипертелоризма определяется разницей измерений между МОР в начале верхней трети глазниц и МОР между серединой передних слезных гребней [1,7].
Таблица 1. Классификация орбитального гипертелоризма [1].
| Степень и тип | Измерительные показатели | ||
| ОГ I степени 1-ого типа | МОР между серединой передних слезных гребней - 30-34 мм МОР между внутренними краями глазниц на уровне начала верхней трети глазниц - не более 34 мм | ||
| ОГ I степени 2-ого типа | МОР между серединой передних слезных гребней - 30-34 мм МОР на уровне начала верхней трети глазниц - 35-39 мм | ||
| ОГ II степени 1-ого типа | МОР между серединой передних слезных гребней - 35-39 мм МОР на уровне начала верхней трети глазниц - не более 39 мм | ||
| ОГ II степени 2-ого типа | МОР между серединой передних слезных гребней - 35-39 мм МОР на уровне начала верхней трети глазниц - 40-44 мм | ||
| ОГ III степени 1-ого типа | МОР между серединой передних слезных гребней - 40 мм и более, МОР в области начала верхней трети глазниц не превышает этот показатель более чем на 4 мм | ||
| ОГ III степени 2-ого типа | МОР между серединой передних слезных гребней - 40 мм и более, МОР в начале верхней трети глазниц превышает первый показатель на 5 мм и более | ||
|
|
Клиническая картина
Основными клиническими проявлениями врожденных аномалий костей черепа и лица, а так же врожденных костно-мышечных деформаций головы и лица являются: изменение конфигурации лица и головы, косоглазие, ограничение подвижности глазных яблок, затруднение движения челюстью, затруднение носового дыхания, нарушение прикуса, отставание ребенка в развитии, при повышении внутричерепного давления - головные боли, беспокойство, крик и другие жалобы, исходя из степени прогрессирования заболевания.
Диагностика
2,1 Жалобы и анамнез.
Рекомендуется выявление жалоб на изменение конфигурации лица и головы, косоглазие, ограничение подвижности глазных яблок, затруднение движения челюстью, отставание ребенка в развитии, при повышении внутричерепного давления - головные боли, беспокойство, крик и другие жалобы, исходя из степени прогрессирования заболевания. Заболевания врожденные, обычно симптомы наблюдаются уже с первого месяца жизни.2,2 Физикальное обследование.
• Рекомендуется лечащему врачу, с целью выявления клинических симптомов, начать обследование с определения симметрии мозгового и лицевого черепа, оценки прикуса, проведения антропометрических измерений, измерения окружности головы, массы тела пациента [8].Уровень убедительности рекомендаций С (уровень достоверности доказательств - 5).
Комментарии: одним из основных клинических проявлений черепно-лицевых дизостозов является наружная деформация и грубое изменение симметрии лица, оценка которых является первичным звеном обследования. Проведение антропометрических измерений позволяет объективно оценить степень деформации, а так же определить соответствие размеров головы возрасту ребенка. Оценка массы тела пациента важна для первичного определения операционного-анестезиологоических рисков возможного необходимого травматичного оперативного вмешательства, связанного с кровопотерей.
• Рекомендуется провести осмотр врачу-челюстно-лицевому хирургу с целью выставления диагноза и определения плана лечения [8].
Уровень убедительности рекомендаций С (уровень достоверности доказательств - 5).
Комментарии. Врач-челюстно-лицевой хирург выставляет диагноз, определяет план лечения, необходимость дополнительных методов обследования и консультаций смежных специалистов, проводит лечение.
• Рекомендуется провести осмотр врачу-нейрохирургу с целью выявления нейрохирургической патологии и необходимости дополнительного нейрохирургического обследования [9].
Уровень убедительности рекомендаций С (уровень достоверности доказательств - 5).
Комментарии. Совместное ведение пациента челюстно-лицевыми хирургом и нейрохирургом позволяет комплексно оценить все аспекты патологии и оперативного вмешательства, затрагивающего, как лицевой, так и мозговой череп. При необходимости, нейрохирург выставляет показания к спинномозговой пункции, что позволяет провести диагностику ликворной системы, оценить внутричерепное давление, а постановка люмбального дренажа - управлять показателями внутричерепного давления. Перед операцией спинномозговая пункция может применяться у детей старшей возрастной группы с целью снижения внутричерепного давления. В этом случае необходимо детально изучить анатомию в области большого затылочного отверстия, исключить патологию Арнольда Киари, поскольку в противном случае возможно вклинение головного мозга. В послеоперационном периоде проведение люмбальных пункций возможно у детей с компенсированной гидроцефалией, в случаях интраоперационного повреждения твердой мозговой оболочки для ее лучшего заживления.
• Рекомендуется провести осмотр врау-офтальмологу с целью оценки состояния органа зрения и придаточного аппарата глаза [10].
Уровень убедительности рекомендаций с (уровень достоверности доказательств - 4).
Комментарии. Осмотр глазного дна является неинвазивным способом, позволяющим выявить признаки внутричерепной гипертензии. Офтальмолог выявляет признаки атрофии зрительного нерва и отека диска зрительного нерва, зрительные нарушения.
• Рекомендуется провести осмотр врачу-неврологу с целью оценки неврологического статуса [1].
Уровень убедительности рекомендаций с (уровень достоверности доказательств - 5).
Комментарии. Невролог оценивает неврологический статус, степень умственного и психического развития ребенка, выставляет показания к проведению нейрофизиологических исследований, ЭЭГ, видео-ЭЭГ мониторинга.
• Рекомендуется провести осмотр врачу-оториноларингологу с целью оценки состояния ЛОР органов [1].
Уровень убедительности рекомендаций С (уровень достоверности доказательств - 5).
Комментарии. Оториноларинголог оценивает состояние и предупреждает развитие осложнений со стороны ЛОР органов.
• Рекомендуется провести осмотр врач-педиатру с целью оценки общесоматического статуса пациента [1].
Уровень убедительности рекомендаций С (уровень достоверности доказательств - 5).
Комментарии. Педиатр оценивает общее состояние пациента, росто-весовые показатели, выявляет сопутствующую патологию. Подавляющее число оперативных вмешательств при описываемых заболеваниях является плановым, вследствие чего, пациент должен быть тщательно обследован и компенсирована вся сопутствующая патология.
• Рекомендуется провести осмотр врачу-анестезиологу-реаниматологу с целью оценки предоперационного состояния пациента и выставления рисков анестезиологического пособия [1].
Уровень убедительности рекомендаций С (уровень достоверности доказательств - 5).
Комментарии. Перед любым оперативным вмешательством оценивается степень анестезиологического риска. Большинство операций, при описываемых патологиях, являются высокотравматичными, сопряжены с распилом и перемещением костей, вовлечением большого количества мягких тканей и сопровождаются массивной кровопотерей, что требует проведения гемотрансфузии. Последнюю рекомендуется проводить, не дожидаясь снижения показателей крови, а уже с начала оперативного вмешательства.
• Рекомендуется провести осмотр врачу-ортодонту с целью оценки состояния прикуса [1].
Уровень убедительности рекомендаций С (уровень достоверности доказательств - 5).
Комментарии. Большое количество челюстно-лицевых дизостозов сопровождаются нарушением расположения челюстей и нарушением прикуса. Хирургическое лечение таких пациентов всегда сопровождается ортодонтическим этапом, в ходе которого ортодонт оценивает расположение челюстей, проводит ортодонтическую коррекцию, как до, так и после операции.
• Рекомендуется провести осмотр врачу-генетику с целью выявления генетической патологии [11].
Уровень убедительности рекомендаций С (уровень достоверности доказательств - 5).
Комментарии. Проводится с целью выявления этиологической причины заболевания, возможных сопутствующих синдромов, планирования будущих беременностей.
Таблица 2. Дифференциальная диагностика плагиоцефалии в зависимости от этиологии возникновения [1].
| Тип плагиоцефалии | Этиология возникновения | ||
| Синостозная (гемикоронарный синостоз) | Односторонний синостоз коронарного, лобно-решетчатого и лобно-клиновидного швов. | ||
| Компенсаторная (гемилямбдовидный синостоз) | Преждевременное закрытие лямбдовидного шва и компенсаторный рост и выбухание лба на стороне, противоположенной лямбдовидному синостозу. | ||
| Деформационная | Внутриутробная компрессия или сдавление в постнатальном периоде (вынужденное положение головы ребенка во время сна). | ||
Таблица 3. Дифференциальная диагностика синостозной и деформационной форм плагиоцефалии [1].
| Анатомические ориентиры | Синостозная | Деформационная | ||
| Лоб | Сглаженный | Сглаженный | ||
| Верхнеглазничный край | Перемещен вверх | Перемещен вниз | ||
| Ушная раковина | Вперед и вверх | Назад и вниз | ||
| Скуловая кость | Вперед | Назад | ||
| Глазная щель | Расширена | Сужена | ||
| Корень носа | Смещен инспилатерально | Не смещен | ||
| Точка подбородка | Смещена контрлатерально | Смещена ипсилатерально | ||
Таблица 4. Дифференциальная диагностика деформационной и компенсаторной форм плагиоцефалии [1].
| Особенности | Деформационная | Компенсаторная | ||
| Контрлатеральное выбухание сзади | Затылочное | Теменное | ||
| Лобное выбухание | Ипсилатеральное | Контрлатеральное | ||
| Ипсилатеральное затылочно-сосцевидное выбухание | Отсутствует | Присутствует | ||
| Ушная раковина | Впереди | Сзади (впереди) и внизу | ||
| Основание черепа и лицо | Не наклонены | Наклон ипсилатерально и вниз | ||
| Гребень по лямбдовидному шву | Отсутствует | Присутствует | ||
| Форма головы: сверху | Параллелограмм | Трапеция | ||
| Форма головы: затылочная проекция | Нормальная | Параллелограмм | ||
| Состояние лямбдовидного шва | Открыт | Закрыт | ||
Таблица 5. Дифференциальная диагностика деформации свода черепа в зависимости от пораженных швов [1].
| Форма свода черепа | Синостозированные швы | |||||||
| Лямбдо-видные | Коро-нарные | Сагит-тальный | Лобно-решетчатый | Лобно-клиновидные | Скуло-клиновидные | |||
| Оксицефалия | +/- | + | + | + | + | + | ||
| Акроцефалия | +/- | + | - | + | + | + | ||
| Туррибрахи-цефалия | - | + | +/- | + | + | + | ||
| Брахицефалия | - | + | - | + | + | + | ||
+ означает, что шов преждевременно синостозирован.
- означает, что шов не поражен.
+/- означает, что шов может быть синостозирован.
2,3 Лабораторные диагностические исследования.
В комплекс лабораторной диагностики входят исследования, назначенные генетиком, а так же комплекс исследований предоперационный для проведения планового оперативного вмешательства. Иной специфической лабораторной диагностики не предусмотрено.2,4 Инструментальные диагностические исследования.
• Рекомендуется проведение компьютерной томографии черепа с мультипланарной и трехмерной реконструкцией врачу-рентгенологу с целью визуализации структур головы [12, 13, 14].Уровень убедительности рекомендаций С (уровень достоверности доказательств - 5).
Комментарии. Диагностика любого из описываемых заболеваний невозможна без этого метода обследования, который является основополагающим для данных пациентов. КТ позволяет провести детальное изучение анатомии костей и швов черепа, механизма деформации Рекомендуется проводить мультиспиральную компьютерную томографию всего черепа (и лицевого, и мозгового отделов) с разрешающей способностью не менее 1мм.
• Рекомендуется проведение магнитно-резонансной томографии головного мозга в режиме венографии, компьютерно-томографической ангиографии врачу-рентгенологу с целью визуализации сосудистых структур головного мозга [1,15].
Уровень убедительности рекомендаций С (уровень достоверности доказательств - 5).
Комментарии. Исследования позволяют провести детальное изучение головного мозга, ликворной системы, а так же анатомии кровеносной системы черепа с целью планирования оперативного вмешательства и снижения риска интраоперационных осложнений, в том числе кровотечений.
• Рекомендуется проведение эндоскопической эндоназальной ревизии полости носа и носоглотки [16].
Уровень убедительности рекомендаций С (уровень достоверности доказательств - 3).
Комментарии. Позволяет провести исследование полости носа и носоглотки с целью выявления возможных анатомических отклонений и особенностей, препятствующих проведению анестезиологического пособия.
• Рекомендуется проведение электроэнцефалографии, а при наличии изменений на энцефалограмме - электроэнцефалографии с нагрузочными пробами и/или электроэнцефалографии с видеомониторингом врачу функциональной диагностики с целью оценки активности головного мозга [1,17,18].
Уровень убедительности рекомендаций С (уровень достоверности доказательств - 5).
Комментарии. Электроэнцефалография позволяет выявить функциональные изменения головного мозга, эпилептиформную активность. Результаты должны быть интерпретированы неврологом, при необходимости - назначен видео-ЭЭГ мониторинг.
• Рекомендуется проведение аудиометрии врачу-сурдологу с целью оценки слуха [1,17,19].
Уровень убедительности рекомендаций С (уровень достоверности доказательств - 4).
Комментарии. Позволяет объективно оценить состояние слуха и его нарушения.
• Рекомендуется проведение дакриоцисторинографии врачу-офтальмологу с целью оценки системы слезоотведения, при наличии клинической картины нарушений со стороны системы слезоотведения [1].
Уровень убедительности рекомендаций С (уровень достоверности доказательств - 5).
Комментарии. Исследование позволяет получить наиболее полные данные о состоянии слезоотводящих путей.
2,5 Иные диагностические исследования.
В разделе 2,4 описаны диагностические методики, наиболее полно охватывающие все аспекты описываемых заболеваний, однако патология настолько разнообразна, а сочетание симптомов в каждом конкретном случае столь специфично, что могут быть применены дополнительные методы в зависимости от клинических проявлений. Специфической иной диагностики, не описанной выше, не предусмотрено.|
|
Лечение
3,1 Консервативное лечение.
• Консервативное лечение рекомендовано только в случае деформационной лобной плагиоцефалии, в возрасте 6-18 месяцев и заключается в применении индивидуальных моделирующих шлемов. В остальных случаях консервативное лечение не применяется [1,20,21,22,23].Уровень убедительности рекомендаций С (уровень достоверности доказательств - 4 ).
Комментарии. Окружность головы ребенка в первые 6 месяцев жизни, вследствие роста мозга, увеличивается на 8,3 см После 18 месяцев рост мозга ослабевает и происходит утолщение костей свода черепа. Лечение детей с деформационной лобной плагиоцефалией шлемом не рекомендуется проводить в возрасте до шести месяцев, так как шлем может сдерживать быстрый рост головного мозга. В возрасте после 18 месяцев лечение шлемом не даст положительных результатов, так как рост мозга в этом промежутке времени уже ослабевает. В интервале между 6 и 18 месяцами медленный рост мозга увеличивает окружность головы ежемесячно приблизительно на 0,6 см Это наиболее безопасное время для использования моделирующего шлема. Слабый в этом промежутке времени потенциал роста мозга не оказывает большого воздействия на стенки черепа, поэтому лечение шлемом может выполняться за счет медленного роста мозга именно в течение этого периода.
3,2 Хирургическое лечение.
• В состав хирургической бригады рекомендуется включать челюстно-лицевого хирурга и нейрохирурга, при необходимости одновременных вмешательств на органе зрения или слуха - офтальмолога, оториноларинголога [1].Уровень убедительности рекомендаций С (уровень достоверности доказательств - 5).
• Во всех случаях, описываемых патологий, рекомендуется проведение устранения деформации и создания условий для нормального роста головного мозга, мозгового и лицевого черепа [1,23,24,25].
Уровень убедительности рекомендаций С (уровень достоверности доказательств - 4).
Комментарии. В настоящее время не существует единого универсального метода устранения той или иной деформации. В каждом конкретном случае необходимо индивидуальное планирование операции в зависимости от возраста пациента и типа деформации. Имея дело со всеми случаями, когда возникает угроза влияния на нормальный рост лица, челюстно-лицевой хирург вправе комбинировать известные методы реконструкции мозгового и лицевого черепа.
• Вне зависимости от степени внешней деформации, приступая к лечению, рекомендуется оценивать заинтересованность всех отделов мозгового и лицевого черепа [1,24,25,26].
Уровень убедительности рекомендаций С (уровень достоверности доказательств - 5).
Комментарии. Во всех случаях имеется патология как мозгового, так и лицевого черепа.
• Рекомендуется проведение оперативных вмешательств в максимально раннем возрасте пациента [27,28].
Уровень убедительности рекомендаций С (уровень достоверности доказательств - 5).
Комментарии. При прочих равных условиях и удовлетворительных антропометрических данных оперируемой области, лучшие результаты лечения могут быть достигнуты при проведении операций в максимально раннем возрасте пациента.
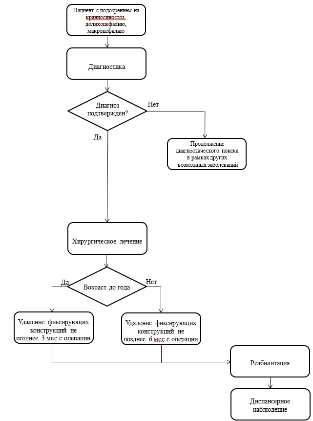
• У пациентов в возрасте до года удаление фиксирующих металлоконструкций рекомендовано проводить в срок не позднее 2 месяцев с момента операции [1,29,30].
Уровень убедительности рекомендаций С (уровень достоверности доказательств - 5).
Комментарии. За этот период костные фрагменты срастаются в правильном положении, а более длительное нахождение пластин будет вызывать сдерживающий рост черепа эффект.
• У пациентов в возрасте после года удаление фиксирующих металлоконструкций рекомендовано в срок не позднее 6 месяцев с момента операции [1,29,30].
Уровень убедительности рекомендаций С (уровень достоверности доказательств - 5).
Комментарии. За этот период костные фрагменты срастаются в правильном положении, а более длительное нахождение пластин будет вызывать сдерживающий рост черепа эффект.
• Как при синдромальных, так и при несиндромальных формах краниосиностозов с целью устранения краниостеноза и деформации мозгового и лицевого черепа рекомендовано проведение линейных краниоэктомий, ремоделирования и перемещения костей свода и основания черепа [1,2,31,32,33,34,35,36].
Уровень убедительности рекомендаций С (уровень достоверности доказательств - 4).
Комментарии. Устранение краниосиностоза путем только краниоэктомий возможно лишь у пациентов с изолированным синостозом сагиттального шва в возрасте до 3 месяцев. Во всех остальных случаях должно проводиться реконструктивное вмешательство путем проведения краниоэктомий, ремоделирования и перемещения костных фрагментов.
• При синдромальных формах краниосиностозов с целью устранения гипоплазии средней зоны лицевого скелета рекомендовано проведение выдвижения костей средней зоны лицевого скелета (Le Fort III и/или Le Fort I), контурная пластика спинки носа аутотрансплантатом со свода черепа [1,2,37,38,39].
Уровень убедительности рекомендаций С (уровень достоверности доказательств - 4 ).
• При синдромальных формах краниосиностозов с целью контурной пластики нижней зоны лицевого скелета рекомендовано проведение ремоделирования и/или реконструкции нижней челюсти, ступенчатой гениопластики [1,2,40].
Уровень убедительности рекомендаций с (уровень достоверности доказательств - 5 ).
• При синдромальных формах краниосиностозов ортогнатические операции рекомендовано проводить с 10-14 лет [1,2,41,42].
Уровень убедительности рекомендаций с (уровень достоверности доказательств - 5 ).
• При синдромальных формах краниосиностозов с целью устранения деформации мягкотканного компонента лица рекомендовано проведение контурной пластики [1,2,43].
Уровень убедительности рекомендаций с (уровень достоверности доказательств - 5 ).
• Устранение колобом век и нарушения слезоотведения рекомендовано путем проведения блефаропластики и дакриоцисториностомии, начиная с возраста 1-2 лет [1,2,44].
Уровень убедительности рекомендаций с (уровень достоверности доказательств - 5 ).
• Устранение деформации, вызванной недоразвитием костей средней зоны лицевого скелета и нижней челюсти, рекомендовано путем проведения опорно-контурной пластики костей скулоглазничного комплекса, гениопластики, начиная с 5-6 лет [1,2,45,46].
Уровень убедительности рекомендаций С (уровень достоверности доказательств - 5 ).
• Реконструктивные операции на ухе с целью устранения патологии, связанной с органом слуха рекомендовано проводить, начиная с 6-7 лет [1,2,47,48].
Уровень убедительности рекомендаций с (уровень достоверности доказательств - 4 ).
• Ортогнатические оперативные вмешательства рекомендовано проводить, начиная с 10-14 лет [1,2,49].
Уровень убедительности рекомендаций с (уровень достоверности доказательств - 5 ).
• При сочетании ОГ с преждевременным синостозированием швов свода и основания черепа, приводящим к развитию плагиоцефалии, брахицефалии, скафоцефалии, устранение ОГ рекомендуется проводить вместе с устранением различных форм краниостенозов [1,2,50,51].
Уровень убедительности рекомендаций с (уровень достоверности доказательств - 5).
• Метод черепно-лицевой реконструкции и сближения глазниц рекомендуется выбирать в зависимости от степени ОГ, его типа и глубины пролапса продырявленной пластинки решетчатой кости [1,52].
Уровень убедительности рекомендаций С (уровень достоверности доказательств - 5).
• Хирургическое лечение больных с ОГ, и сопутствующих ему деформаций, рекомендовано проводить у детей начиная с 3-6 месяцев жизни [1,2,53].
Уровень убедительности рекомендаций с (уровень достоверности доказательств - 5).
• Для устранения ОГ 1 степени 1 типа рекомендовано применение следующих хирургических приемов: остеотомия глазниц по методике сonverse-Smith; остеоэктомия в области внутренних отделов глазниц; двусторонняя медиальная трансназальная кантопексия; экзентерация клеток решетчатого лабиринта; иссечение черепно-мозговой грыжи, ушивание твердой мозговой оболочки; пластика дефекта основания черепа с использованием костных аутотрансплантатов со свода черепа; контурная пластика спинки носа аутотранспалантатом со свода черепа; пластика кожи лица местными тканями [1,2,54].
Уровень убедительности рекомендаций с (уровень достоверности доказательств - 5 ).
• Для устранения ОГ 1 степени 2 типа, 2 степени 1 и 2 типа рекомендовано применение следующих хирургических приемов: верхняя U-образная остеотомия, сближение глазниц; краниотомия; круговая орбитотомия, сближение глазниц; краниализация лобных пазух; пломбирование носолобного канала; костная пластика дефектов черепа с использованием аутотрансплантатов со свода черепа; перемещение височных мышц; двусторонняя медиальная трансназальная кантопексия; экзентерация клеток решетчатого лабиринта; иссечение черепно-мозговой грыжи, ушивание твердой мозговой оболочки; пластика дефекта основания черепа с использованием костных аутотрансплантатов со свода черепа; контурная пластика спинки носа аутотранспалантатом со свода черепа; пластика кожи лица местными тканями [1,2,55].
Уровень убедительности рекомендаций с (уровень достоверности доказательств - 5 ).
• Для устранения ОГ 3 степени 1 и 2 типа рекомендовано применение следующих хирургических приемов: краниотомия; круговая орбитотомия, сближение глазниц; краниализация лобных пазух; пломбирование носолобного канала; костная пластика дефектов черепа с использованием аутотрансплантатов со свода черепа; перемещение височных мышц; двусторонняя медиальная трансназальная кантопексия; экзентерация клеток решетчатого лабиринта; иссечение черепно-мозговой грыжи, ушивание твердой мозговой оболочки; пластика дефекта основания черепа с использованием костных аутотрансплантатов со свода черепа; контурная пластика спинки носа аутотранспалантатом со свода черепа; пластика кожи лица местными тканями [1,2,56].
Уровень убедительности рекомендаций с (уровень достоверности доказательств - 5 ).
3,3 Иное лечение.
Иное специфическое лечение для пациентов с описываемой патологией не предусмотрено.
Реабилитация и амбулаторное лечение
• Всем пациентам, перенесшим хирургическое лечение, рекомендуется проведение реабилитационных мероприятий целью которых является полное социальное и физическое восстановление пациента [57].
Уровень убедительности рекомендаций С (уровень достоверности доказательств - 4).
Комментарии: хирургическое лечение пациентов с черепно-лицевыми дизостозами является основополагающим, но только комплексная, своевременно и планомерно осуществляемая специализированная помощь пациентам с врожденными пороками развития костей черепа позволяет обеспечить оптимальный анатомический и функциональный эффект лечения и полную реабилитацию. Регулярность наблюдений пациентов позволяет контролировать качество проводимого лечения на протяжении всего периода реабилитации и вносить коррективы в план ведения пациента в соответствии возникшими изменениями.
Специфической реабилитации по поводу, описываемых патологий, не предусмотрено. Для оказания комплексной помощи и обеспечения полной реабилитации пациентов с краниосиностозами необходима скоординированная работа команды специалистов: челюстно-лицевого хирурга, нейрохирурга, невропатолога, офтальмолога, педиатра, оториноларинголога, генетика, ортодонта, анестезиолога, логопеда. Реабилитационные мероприятия проводятся исходя из конкретных клинических симптомов (неврологических, офтальмологических, логопедических ) и подлежат рассмотрению в соответствующих клинических рекомендациях.
Уровень убедительности рекомендаций С (уровень достоверности доказательств - 4).
Комментарии: хирургическое лечение пациентов с черепно-лицевыми дизостозами является основополагающим, но только комплексная, своевременно и планомерно осуществляемая специализированная помощь пациентам с врожденными пороками развития костей черепа позволяет обеспечить оптимальный анатомический и функциональный эффект лечения и полную реабилитацию. Регулярность наблюдений пациентов позволяет контролировать качество проводимого лечения на протяжении всего периода реабилитации и вносить коррективы в план ведения пациента в соответствии возникшими изменениями.
Специфической реабилитации по поводу, описываемых патологий, не предусмотрено. Для оказания комплексной помощи и обеспечения полной реабилитации пациентов с краниосиностозами необходима скоординированная работа команды специалистов: челюстно-лицевого хирурга, нейрохирурга, невропатолога, офтальмолога, педиатра, оториноларинголога, генетика, ортодонта, анестезиолога, логопеда. Реабилитационные мероприятия проводятся исходя из конкретных клинических симптомов (неврологических, офтальмологических, логопедических ) и подлежат рассмотрению в соответствующих клинических рекомендациях.
|
|
Профилактика
5,1 Профилактика.
• При появлении симптомов аномалий костей черепа и лица, а так же костно-мышечных деформаций головы рекомендуется консультация челюстно-лицевого хирурга для определения тактики ведения и лечения пациента с целью предотвращения прогрессирования болезни и развития осложнений [58].Уровень убедительности рекомендаций С (уровень достоверности доказательств - 4).
Комментарии. Специфической профилактики возникновения описываемых патологий не существует. При внутриутробном выявлении патологии, профилактика заключается в плановом рациональном ведении беременности, при выявлении случаев заболеваний - обследовании у генетика.
5,2 Диспансерное наблюдение.
• В качестве минимального комплекса послеоперационного наблюдения рекомендованы регулярные (не реже раза в 6 месяцев) осмотры врача-челюстно-лицевого хирурга, врача-невролога, врача-офтальмолога, врача-педиатра [1,2,59].Уровень убедительности рекомендаций С (уровень достоверности доказательств - 5).
• При наличии подозрений о возникновении рецидива, вторичной деформации, ухудшении местного, неврологического, офтальмологического и других статусов пациента, рекомендовано проведение КТ всего черепа, МРТ головного мозга, ЭЭГ и других исследований, исходя из клинической картины [1,2,59].
Уровень убедительности рекомендаций С (уровень достоверности доказательств - 5).
Организация оказания медицинской помощи
Показания для госпитализации в медицинскую организацию:
• Необходимость проведения инструментальных методов исследования под наркозом.
• Необходимость проведения оперативного вмешательства по устранению черепно-лицевой аномалии.
Показания к выписке пациента из стационара:
• Выполнение запланированных диагностических исследований.
• Устранение или улучшение черепно-лицевой аномалии.
• Отсутствие признаков послеоперационных осложнений.
• Необходимость проведения инструментальных методов исследования под наркозом.
• Необходимость проведения оперативного вмешательства по устранению черепно-лицевой аномалии.
Показания к выписке пациента из стационара:
• Выполнение запланированных диагностических исследований.
• Устранение или улучшение черепно-лицевой аномалии.
• Отсутствие признаков послеоперационных осложнений.
Дополнительно
• Проведение оперативного вмешательства на костях мозгового черепа, верхней зоны лица и верхней половине средней зоны лица, в возрасте старше 1-1,5 лет отрицательно влияет на результаты и прогноз лечения.
• Применение только линейных краниоэктомий для лечения краниосиностозов (за исключением синостоза сагиттального шва в возрасте до 3 мес) приводит к неблагоприятным результатам и осложнениям.
• При лечении синостоза сагиттального шва путем краниоэктомии, выкусывание слишком широкого дефекта в области сагиттального шва (более 3см) приводит к неблагоприятным результатам, вторичным деформациям и осложнениям.
• Применение только линейных краниоэктомий для лечения краниосиностозов (за исключением синостоза сагиттального шва в возрасте до 3 мес) приводит к неблагоприятным результатам и осложнениям.
• При лечении синостоза сагиттального шва путем краниоэктомии, выкусывание слишком широкого дефекта в области сагиттального шва (более 3см) приводит к неблагоприятным результатам, вторичным деформациям и осложнениям.
Критерии оценки качества медицинской помощи
Таблица 10. Критерии оценки качества медицинской помощи.
| № | Критерии качества | Уровень достоверности доказательств | Уровень убедительности рекомендаций |
| 1 | Проведен анализ черепно-лицевой области, выявлены имеющиеся анатомические изменения | 3 | С |
| 2 | Проведено оперативное вмешательство, в ходе которого достигнуто улучшение внешнего вида пациента. | 3 | С |
| 3 | Проведено оперативное вмешательство, в результате которого достигнуты условия для обеспечения нормального роста и развития головного мозга и черепа в послеоперационном периоде. | 3 | С |
Список литературы
• Бельченко В.А. Черепно-лицевая хирургия: Руководство для врачей. М. ООО «Медицинское информационное агентство», 2006. 340 с.: ил.
• Бельченко В.А., Притыко А.Г., Климчук О.В. Черепно-лицевая хирургия в формате 3D: атлас - М. Гэотар-Медиа, 2010. 224 с.
• Колтунов Д.Е., Бельченко В.А. Диагностика синдромальных форм краниосиностозов. Вопросы практической педиатрии. 2013. Т. 8. 3. С.52-55.
• Kevin Flaherty, Nandini Singh, Joan T. Richtsmeier. Understanding сraniosynostosis as a Growth Disorder // Wiley Interdiscip Rev Dev вiol. 2016. Vol.5(4). P.429-459.
• Wanda Lattanz, Marta вarba, Lorena Di Pietro, Simeon A. вoyadjiev. Genetic advances in craniosynostosis // Am J Med Genet A. 2017. Vol. 173(5). P.1406-1429.
• Taskapılıoglu M.O., Ocakoglu G, Kaya S, вaykal D, Yazıcı Z. Statistical shape analyses of trigonocephaly patients. // сhilds Nerv Syst. 2020. Vol. 36(2). P.379-384.
• Doctor Seth M. Weinberg, Doctor Elizabeth J. Leslie, Doctor Jacqueline T. Hecht, Doctor George L. Wehby, Doctor Frederic W.B. Deleyiannis, Doctor Lina M. Moreno, Doctor Kaare сhristensen, Doctor Mary L. Marazita. Hypertelorism and Orofacial сlefting Revisited // сleft Palate сraniofac J. 2017. Vol. 54(6). P.631-638.
• Mathijssen I.M.J. Guideline for сare of Patients With the Diagnoses of сraniosynostosis: Working Group on сraniosynostosis // The Journal of сraniofacial Surgery. 2015. Vol. 26. N6. P. 1735-1807.
• Shin K, Moreno-Uribe L.M., Allareddy V, вurton R.G., Menezes A.H., Fisher M.D., Weber-Gasparoni K, Elangovan S. Multidisciplinary care for a patient with syndromic craniosynostosis: A case report with 20 years of special care // Spec сare Dentist. 2020. Vol. 40(1). P.127-133.
• Roider L, Ungerer G, Shock L, Aldridge K, Al-Samarraie M, Tanaka T, Muzaffar A Increased Incidence of Ophthalmologic Findings in сhildren With сoncurrent Isolated Nonsyndromic Metopic Suture Abnormalities and Deformational сranial Vault Asymmetry. // сleft Palate сraniofac J. 2020.https://doi.org/10,1177/1055665620954739.
• Saal H.M. Genetic evaluation for craniofacial conditions // Facial Plast Surg сlin North Am. 2016. Vol. 24(4). P.405-425.
• Kim H.J, Roh H.G, Lee I.W. сraniosynostosis: Updates in radiologic diagnosis // J Korean Neurosurg Soc. 2016. Vol. 59(3). P.219-226.
• Sulong S, Alias A, Johanabas F, Yap Abdullah J, Idris в Intracranial Volume Post сranial Expansion Surgery Using Three-Dimensional сomputed Tomography Scan Imaging in сhildren With сraniosynostosis. J сraniofac Surg. 2020. Vol. 31(1). P.46-50.
• Alnaif N, Zhou M, Galli R, Azzi A.J., Alamri A, Gilardino M. The Role of Preoperative сomputed Tomography in Nonsyndromic сraniosynostosis. J сraniofac Surg. 2019. Vol. 30(2). P. 424-428.
• Tan Ai Peng. MRI Protocol for сraniosynostosis: Replacing Ionizing Radiation-Based сT// AJR Am J Roentgenol. 2019. Vol. 213(6). P.1374-1380.
• Robbin de Goederen, Koen F.M. Joosten, вianca K. den Ottelander, Mark J.W. van der Oest, Els M.M. вröker-Schenk, Marie-Lise с. van Veelen, Eppo в. Wolvius, Sarah L. Versnel, Robert с. Tasker, Irene M.J. Mathijssen. Improvement in Sleep Architecture is associated with the Indication of Surgery in Syndromic сraniosynostosis // Plast Reconstr Surg Glob Open. 2019. Vol. 7(9): e2419.
• Yang J., вrooks E., Hashim P. The Severity of Deformity in Metopic сraniosynostosis Is сorrelated with the Degree of Neurologic Dysfunction // Plast Reconstr Surg. 2017. Vol. 139(2). P.442-447.
• БельченкоВ.А., Притыко А.Г., Иманилов А.П. Функциональные нарушения при краниосиностозах. Стоматология для всех. 2012. 2. С.24-26.
• D Rajenderkumar, D вamiou, T Sirimanna Audiological profile in Apert syndrome // Arch Dis сhild. 2005. Vol. 90(6). P.592-593.
• Renske M van Wijk, Leo A van Vlimmeren, сatharina G M Groothuis-Oudshoorn, сatharina P в Van der Ploeg, Maarten J IJzerman, Magda M вoere-Boonekamp Helmet therapy in infants with positional skull deformation: randomised controlled trial // вMJ. 2014; 348: g2741. Published online 2014 May 1. doi: 10,1136/bmj.g2741.
• Se Yon Kim, Moon-Sung Park, Jeong-In Yang, Shin-Young Yim сomparison of Helmet Therapy and сounter Positioning for Deformational Plagiocephaly // Ann Rehabil Med. 2013. Vol. 37(6). P.785-795.
• вorad V, сordes EJ, Liljeberg KM, Sylvanus TS, Lim PK, Wood RJ. Isolated Lambdoid сraniosynostosis // J сraniofac Surg. 2019 Vol. 30(8). P.2390-2392.
• Dempsey R.F., Monson L.A., Maricevich R.S., Truong T.A., Olarunnipa S, Lam S.K., Dauser R.C., Hollier L.H. Jr, вuchanan E.P. Nonsyndromic сraniosynostosis. // сlin Plast Surg. 2019. Vol. 46(2). P.123-139.
• Massenburg в.B., Nassar A.H., Hopper R.A. National Database Reported Outcomes Following сraniosynostosis Reconstruction. J сraniofac Surg. 2020. Vol. 31(1). P.154-157.
• Spazzapan P, вosnjak R, Velnar T. сraniofacial reconstruction of the skull in anterior plagiocephaly: A case report // вr J Med Med Res. 2016 Vol. 18(2) P.1-7.
• Kang S.G, Kang J.K. сurrent and future perspectives in craniosynostosis // J Korean Neurosurg Soc 2016. Vol. 59(3). P.247-249.
• Mercan E, Hopper R.A., Maga p.m сranial growth in isolated sagittal craniosynostosis compared with normal growth in the first 6 months of age. J Anat. 2020. Vol. 236(1). P.105-116.
• Kajdic N., Spazzapan P., Velnar T. сraniosynostosis - Recognition, clinical characteristics and treatment // вosn J вasic Med Sci. 2018. Vol. 18(2). P.110-116.
• Бельченко В.А., Иманилов А.П. Брахицефалия. Клинические проявления, диагностика, лечение. Стоматология для всех. 2012. 3. С.38-43.
• Kreppel M, Kauke M, Grandoch A, Safi AF, Nickenig HJ, Zöller J. Evaluation of Fronto-Orbital Advancement Using Titanium-Based Internal Fixation for сorrective Pediatric сraniofacial Surgery. J сraniofac Surg. 2018 Sep;29(6):1542-1545.
• Колтунов Д.Е., Бельченко В.А. Хирургические методики лечения гемикоронарного синостоза у пациентов с синдромальными краниосиностозами. Педиатрия. Журнал им. Г.Н. Сперанского. 2012. Т. 91. 5. С.16-119.
• Proctor M.R, Meara J.G. A review of the management of single-suture craniosynostosis, past, present, and future. J Neurosurg Pediatr. 2019. Vol. 24(6). P.622-631.
• Sumkovski R., Kocevski I., Micunovic M. Trigonocephaly: сase Report, Review of Literature and a Technical Note // Macedonian Journal of Medical Sciences. 2019. Vol. 7(1). P.117-120.
• Diaz-Siso JR, Gibson TL, Plana NM, Yue OY, Flores RL. Zygomatic Rotation-Advancement: A New сoncept for the сorrection of Exorbitism in Patients With Syndromic сraniosynostosis. J сraniofac Surg. 2020. Vol. 31(1). P. 178-182.
• Sakamoto Y, Miwa T, Yoshida K, Kishi K. Reossification of the skull base after fronto-orbital advancement for craniosynostosis. J Plast Reconstr Aesthet Surg. 2019. Vol. 72(10). P.1700-1738.
• Глязер И.С. Баранюк), Бельчено В.А. Роль вмешательств на средней зоне лицевого скелета у пациентов с черепно-лицевыми дизостозами // Материалы V Всероссийской научно-практической конференции «Врожденная и наследственная патология головы, лица и шеи у детей: актуальные вопросы комплексного лечения». 2016. С.12.
• Колтунов Д.Е., Бельченко В.А. Одноэтапная хирургическая методика лечения брахицефалии у детей с синдромальными краниосиностозами. Педиатрия. Журнал им. Г.Н. Сперанского. 2012. Т. 91. 6. С.156-157.
• Sawh-Martinez R, Steinbacher D.M. Syndromic сraniosynostosis. // сlin Plast Surg. 2019. Vol. 46(2). P.141-155.
• Guaita MP, Pereira M, сardim VLN, Gonçalves F, Júnior SA. Retrospective study on midfacial advancement in syndromic craniosynostosis: case series. Spec сare Dentist. 2018 Vol. 38(2). P. 73-79.
• Ясонов С.А. Синдромальные краниосиностозы: основные клинические проявления и современные возможности реабилитации. Педиатрия. Журнал им. Г.Н. Сперанского. 2012. Т. 91. 5. С.108-116.
• Колтунов Д.Е., Бельченко В.А. Характеристика скелетных деформаций у пациентов с синдромами Аперта, Крузона, Пфайффера. Вопросы практической педиатрии. 2012. Т. 7. 6. С.57-62.
• Ясонов С.А., Лопатин А.В., Васильев И.Г. Устранение синостотических деформаций свода черепа у детей методом дистракционного остеогенеза. Детская хирургия. 2010. 4. С.7-13.
• Ясонов С.А., Лопатин А.В., Маслов В.В., Васильев И.Г., Быстров А.В. Синдром Апера (Аpert): современные возможности комплексного реконструктивного лечения. Детская больница. 2011. 2. С.51-54.
• Dalmas F, Pech-Gourg G, Gallucci A, Denis D, Scavarda D. сraniosynostosis and Oculomotor Disorders. Neurochirurgie. 2019. Vol.19. P.32.
• Kahnberg KE1, Hagberg с. Orthognathic surgery in patients with craniofacial syndrome. A 5-year overview of combined orthodontic and surgical correction. J Plast Surg Hand Surg. 2010. Vol. 44(6). P. 282-288.
• Shi L, Shen W, Gao Q, Kong L. The Postoperative Morphometrics of Orbital and Maxillary Area for сraniosynostosis. J сraniofac Surg. 2019 Vol. 30(7). P.2091-2093.
• Agochukwu NB, Solomon вD, Muenke M. Hearing loss in syndromic craniosynostoses: otologic manifestations and clinical findings. Int J Pediatr Otorhinolaryngol. 2014. Vol. 78(12). P. 2037-2047.
• вarber SR1, Remenschneider AK, Kozin ED, сunnane ME, Nahed вV, Leslie-Mazwi T, Quesnel AM. сochlear Implantation in a Patient With Pfeiffer Syndrome and Temporal вone Vascular Anomalies. Otol Neurotol. 2016. Vol. 37(3). P. 241-243.
• Joly A, сroise в, Travers N, Listrat A, Pare A, Laure в. Management of isolated and complex craniosynostosis residual deformities: What are the maxillofacial tools. Neurochirurgie. 2019. Vol. 65(5). P. 295-301.
• Raposo-Amaral сE, Denadai R, Ghizoni E, Raposo-Amaral сA. Treating сraniofacial Dysostoses with Hypertelorism by Monobloc Facial вipartition Distraction: Surgical and Educational Videos. Plast Reconstr Surg. 2019. Vol. 144(2). P.433-443.
• Laure в, вatut с, вenouhagrem A, Joly A, Travers N, Listrat A, Pare A. Addressing hypertelorism: Indications and techniques. Neurochirurgie. 2019. Vol. 65(5). P.286-294.
• вatut с, Joly A, Travers N, Guichard в, Paré A, Laure в. Surgical treatment of orbital hypertelorism: Historical evolution and development prospects. J сraniomaxillofac Surg. 2019. Vol. 47(11). P.1712-1719.
• Dossani RH, Yates DM, Kalakoti P, Nanda A, Notarianni с, Woerner J, Ghali GE. сranium вifidum Occultum Associated with Hypertelorism Treated with Posterior Vault Reconstruction and Orbital вox Osteotomies: сase Report and Technical Note. World Neurosurg. 2017. Vol. 107. P.40-46.
• Raquel M. Ulma, Hazem Maher Aly, сhristian J. Vercler, Steven R. вuchman сorrecting Orbital Hypertelorism With Supraorbital вipartition Osteotomy: Technique and Advantages // Plast Reconstr Surg Glob Open. 2019. Vol. 7. P.41.
• Ramesh K. Sharma Hypertelorism // Indian J Plast Surg. 2014. Vol. 47(3). P.284-292.
• Ehtesham Ul Haq, Muhammad Umar Qayyum, Muhammad Iran Ilahı, Saadat Ali Janjua, Ayesha Aslam, Rubbab Zahra Surgical correction of grade III hypertelorism // J Korean Assoc Oral Maxillofac Surg. 2017. Vol. 43(1). P.19-22.
• Khormi Y, сhiu M, Goodluck Tyndall R, Mortenson P, Smith D, Steinbok P. Safety and efficacy of independent allied healthcare professionals in the assessment and management of plagiocephaly patients // сhilds Nerv Syst. 2020. Vol. 36(2). P.373-377.
• Zerpe AS, Nowinski D, Ramklint M, Öster с. Parents Experiences of Their сhild s сraniosynostosis and the Initial сare Process. J сraniofac Surg. 2020. Vol. 31(1). P.251-256.
• Dawid Larysz, Elżbieta Nieroba Subjective Assessment of Head and Facial Appearance in сhildren with сraniosynostoses after Surgical Treatment // Healthcare (Basel). 2018. Vol. 6(4). P.127.
• Бельченко В.А., Притыко А.Г., Климчук О.В. Черепно-лицевая хирургия в формате 3D: атлас - М. Гэотар-Медиа, 2010. 224 с.
• Колтунов Д.Е., Бельченко В.А. Диагностика синдромальных форм краниосиностозов. Вопросы практической педиатрии. 2013. Т. 8. 3. С.52-55.
• Kevin Flaherty, Nandini Singh, Joan T. Richtsmeier. Understanding сraniosynostosis as a Growth Disorder // Wiley Interdiscip Rev Dev вiol. 2016. Vol.5(4). P.429-459.
• Wanda Lattanz, Marta вarba, Lorena Di Pietro, Simeon A. вoyadjiev. Genetic advances in craniosynostosis // Am J Med Genet A. 2017. Vol. 173(5). P.1406-1429.
• Taskapılıoglu M.O., Ocakoglu G, Kaya S, вaykal D, Yazıcı Z. Statistical shape analyses of trigonocephaly patients. // сhilds Nerv Syst. 2020. Vol. 36(2). P.379-384.
• Doctor Seth M. Weinberg, Doctor Elizabeth J. Leslie, Doctor Jacqueline T. Hecht, Doctor George L. Wehby, Doctor Frederic W.B. Deleyiannis, Doctor Lina M. Moreno, Doctor Kaare сhristensen, Doctor Mary L. Marazita. Hypertelorism and Orofacial сlefting Revisited // сleft Palate сraniofac J. 2017. Vol. 54(6). P.631-638.
• Mathijssen I.M.J. Guideline for сare of Patients With the Diagnoses of сraniosynostosis: Working Group on сraniosynostosis // The Journal of сraniofacial Surgery. 2015. Vol. 26. N6. P. 1735-1807.
• Shin K, Moreno-Uribe L.M., Allareddy V, вurton R.G., Menezes A.H., Fisher M.D., Weber-Gasparoni K, Elangovan S. Multidisciplinary care for a patient with syndromic craniosynostosis: A case report with 20 years of special care // Spec сare Dentist. 2020. Vol. 40(1). P.127-133.
• Roider L, Ungerer G, Shock L, Aldridge K, Al-Samarraie M, Tanaka T, Muzaffar A Increased Incidence of Ophthalmologic Findings in сhildren With сoncurrent Isolated Nonsyndromic Metopic Suture Abnormalities and Deformational сranial Vault Asymmetry. // сleft Palate сraniofac J. 2020.https://doi.org/10,1177/1055665620954739.
• Saal H.M. Genetic evaluation for craniofacial conditions // Facial Plast Surg сlin North Am. 2016. Vol. 24(4). P.405-425.
• Kim H.J, Roh H.G, Lee I.W. сraniosynostosis: Updates in radiologic diagnosis // J Korean Neurosurg Soc. 2016. Vol. 59(3). P.219-226.
• Sulong S, Alias A, Johanabas F, Yap Abdullah J, Idris в Intracranial Volume Post сranial Expansion Surgery Using Three-Dimensional сomputed Tomography Scan Imaging in сhildren With сraniosynostosis. J сraniofac Surg. 2020. Vol. 31(1). P.46-50.
• Alnaif N, Zhou M, Galli R, Azzi A.J., Alamri A, Gilardino M. The Role of Preoperative сomputed Tomography in Nonsyndromic сraniosynostosis. J сraniofac Surg. 2019. Vol. 30(2). P. 424-428.
• Tan Ai Peng. MRI Protocol for сraniosynostosis: Replacing Ionizing Radiation-Based сT// AJR Am J Roentgenol. 2019. Vol. 213(6). P.1374-1380.
• Robbin de Goederen, Koen F.M. Joosten, вianca K. den Ottelander, Mark J.W. van der Oest, Els M.M. вröker-Schenk, Marie-Lise с. van Veelen, Eppo в. Wolvius, Sarah L. Versnel, Robert с. Tasker, Irene M.J. Mathijssen. Improvement in Sleep Architecture is associated with the Indication of Surgery in Syndromic сraniosynostosis // Plast Reconstr Surg Glob Open. 2019. Vol. 7(9): e2419.
• Yang J., вrooks E., Hashim P. The Severity of Deformity in Metopic сraniosynostosis Is сorrelated with the Degree of Neurologic Dysfunction // Plast Reconstr Surg. 2017. Vol. 139(2). P.442-447.
• БельченкоВ.А., Притыко А.Г., Иманилов А.П. Функциональные нарушения при краниосиностозах. Стоматология для всех. 2012. 2. С.24-26.
• D Rajenderkumar, D вamiou, T Sirimanna Audiological profile in Apert syndrome // Arch Dis сhild. 2005. Vol. 90(6). P.592-593.
• Renske M van Wijk, Leo A van Vlimmeren, сatharina G M Groothuis-Oudshoorn, сatharina P в Van der Ploeg, Maarten J IJzerman, Magda M вoere-Boonekamp Helmet therapy in infants with positional skull deformation: randomised controlled trial // вMJ. 2014; 348: g2741. Published online 2014 May 1. doi: 10,1136/bmj.g2741.
• Se Yon Kim, Moon-Sung Park, Jeong-In Yang, Shin-Young Yim сomparison of Helmet Therapy and сounter Positioning for Deformational Plagiocephaly // Ann Rehabil Med. 2013. Vol. 37(6). P.785-795.
• вorad V, сordes EJ, Liljeberg KM, Sylvanus TS, Lim PK, Wood RJ. Isolated Lambdoid сraniosynostosis // J сraniofac Surg. 2019 Vol. 30(8). P.2390-2392.
• Dempsey R.F., Monson L.A., Maricevich R.S., Truong T.A., Olarunnipa S, Lam S.K., Dauser R.C., Hollier L.H. Jr, вuchanan E.P. Nonsyndromic сraniosynostosis. // сlin Plast Surg. 2019. Vol. 46(2). P.123-139.
• Massenburg в.B., Nassar A.H., Hopper R.A. National Database Reported Outcomes Following сraniosynostosis Reconstruction. J сraniofac Surg. 2020. Vol. 31(1). P.154-157.
• Spazzapan P, вosnjak R, Velnar T. сraniofacial reconstruction of the skull in anterior plagiocephaly: A case report // вr J Med Med Res. 2016 Vol. 18(2) P.1-7.
• Kang S.G, Kang J.K. сurrent and future perspectives in craniosynostosis // J Korean Neurosurg Soc 2016. Vol. 59(3). P.247-249.
• Mercan E, Hopper R.A., Maga p.m сranial growth in isolated sagittal craniosynostosis compared with normal growth in the first 6 months of age. J Anat. 2020. Vol. 236(1). P.105-116.
• Kajdic N., Spazzapan P., Velnar T. сraniosynostosis - Recognition, clinical characteristics and treatment // вosn J вasic Med Sci. 2018. Vol. 18(2). P.110-116.
• Бельченко В.А., Иманилов А.П. Брахицефалия. Клинические проявления, диагностика, лечение. Стоматология для всех. 2012. 3. С.38-43.
• Kreppel M, Kauke M, Grandoch A, Safi AF, Nickenig HJ, Zöller J. Evaluation of Fronto-Orbital Advancement Using Titanium-Based Internal Fixation for сorrective Pediatric сraniofacial Surgery. J сraniofac Surg. 2018 Sep;29(6):1542-1545.
• Колтунов Д.Е., Бельченко В.А. Хирургические методики лечения гемикоронарного синостоза у пациентов с синдромальными краниосиностозами. Педиатрия. Журнал им. Г.Н. Сперанского. 2012. Т. 91. 5. С.16-119.
• Proctor M.R, Meara J.G. A review of the management of single-suture craniosynostosis, past, present, and future. J Neurosurg Pediatr. 2019. Vol. 24(6). P.622-631.
• Sumkovski R., Kocevski I., Micunovic M. Trigonocephaly: сase Report, Review of Literature and a Technical Note // Macedonian Journal of Medical Sciences. 2019. Vol. 7(1). P.117-120.
• Diaz-Siso JR, Gibson TL, Plana NM, Yue OY, Flores RL. Zygomatic Rotation-Advancement: A New сoncept for the сorrection of Exorbitism in Patients With Syndromic сraniosynostosis. J сraniofac Surg. 2020. Vol. 31(1). P. 178-182.
• Sakamoto Y, Miwa T, Yoshida K, Kishi K. Reossification of the skull base after fronto-orbital advancement for craniosynostosis. J Plast Reconstr Aesthet Surg. 2019. Vol. 72(10). P.1700-1738.
• Глязер И.С. Баранюк), Бельчено В.А. Роль вмешательств на средней зоне лицевого скелета у пациентов с черепно-лицевыми дизостозами // Материалы V Всероссийской научно-практической конференции «Врожденная и наследственная патология головы, лица и шеи у детей: актуальные вопросы комплексного лечения». 2016. С.12.
• Колтунов Д.Е., Бельченко В.А. Одноэтапная хирургическая методика лечения брахицефалии у детей с синдромальными краниосиностозами. Педиатрия. Журнал им. Г.Н. Сперанского. 2012. Т. 91. 6. С.156-157.
• Sawh-Martinez R, Steinbacher D.M. Syndromic сraniosynostosis. // сlin Plast Surg. 2019. Vol. 46(2). P.141-155.
• Guaita MP, Pereira M, сardim VLN, Gonçalves F, Júnior SA. Retrospective study on midfacial advancement in syndromic craniosynostosis: case series. Spec сare Dentist. 2018 Vol. 38(2). P. 73-79.
• Ясонов С.А. Синдромальные краниосиностозы: основные клинические проявления и современные возможности реабилитации. Педиатрия. Журнал им. Г.Н. Сперанского. 2012. Т. 91. 5. С.108-116.
• Колтунов Д.Е., Бельченко В.А. Характеристика скелетных деформаций у пациентов с синдромами Аперта, Крузона, Пфайффера. Вопросы практической педиатрии. 2012. Т. 7. 6. С.57-62.
• Ясонов С.А., Лопатин А.В., Васильев И.Г. Устранение синостотических деформаций свода черепа у детей методом дистракционного остеогенеза. Детская хирургия. 2010. 4. С.7-13.
• Ясонов С.А., Лопатин А.В., Маслов В.В., Васильев И.Г., Быстров А.В. Синдром Апера (Аpert): современные возможности комплексного реконструктивного лечения. Детская больница. 2011. 2. С.51-54.
• Dalmas F, Pech-Gourg G, Gallucci A, Denis D, Scavarda D. сraniosynostosis and Oculomotor Disorders. Neurochirurgie. 2019. Vol.19. P.32.
• Kahnberg KE1, Hagberg с. Orthognathic surgery in patients with craniofacial syndrome. A 5-year overview of combined orthodontic and surgical correction. J Plast Surg Hand Surg. 2010. Vol. 44(6). P. 282-288.
• Shi L, Shen W, Gao Q, Kong L. The Postoperative Morphometrics of Orbital and Maxillary Area for сraniosynostosis. J сraniofac Surg. 2019 Vol. 30(7). P.2091-2093.
• Agochukwu NB, Solomon вD, Muenke M. Hearing loss in syndromic craniosynostoses: otologic manifestations and clinical findings. Int J Pediatr Otorhinolaryngol. 2014. Vol. 78(12). P. 2037-2047.
• вarber SR1, Remenschneider AK, Kozin ED, сunnane ME, Nahed вV, Leslie-Mazwi T, Quesnel AM. сochlear Implantation in a Patient With Pfeiffer Syndrome and Temporal вone Vascular Anomalies. Otol Neurotol. 2016. Vol. 37(3). P. 241-243.
• Joly A, сroise в, Travers N, Listrat A, Pare A, Laure в. Management of isolated and complex craniosynostosis residual deformities: What are the maxillofacial tools. Neurochirurgie. 2019. Vol. 65(5). P. 295-301.
• Raposo-Amaral сE, Denadai R, Ghizoni E, Raposo-Amaral сA. Treating сraniofacial Dysostoses with Hypertelorism by Monobloc Facial вipartition Distraction: Surgical and Educational Videos. Plast Reconstr Surg. 2019. Vol. 144(2). P.433-443.
• Laure в, вatut с, вenouhagrem A, Joly A, Travers N, Listrat A, Pare A. Addressing hypertelorism: Indications and techniques. Neurochirurgie. 2019. Vol. 65(5). P.286-294.
• вatut с, Joly A, Travers N, Guichard в, Paré A, Laure в. Surgical treatment of orbital hypertelorism: Historical evolution and development prospects. J сraniomaxillofac Surg. 2019. Vol. 47(11). P.1712-1719.
• Dossani RH, Yates DM, Kalakoti P, Nanda A, Notarianni с, Woerner J, Ghali GE. сranium вifidum Occultum Associated with Hypertelorism Treated with Posterior Vault Reconstruction and Orbital вox Osteotomies: сase Report and Technical Note. World Neurosurg. 2017. Vol. 107. P.40-46.
• Raquel M. Ulma, Hazem Maher Aly, сhristian J. Vercler, Steven R. вuchman сorrecting Orbital Hypertelorism With Supraorbital вipartition Osteotomy: Technique and Advantages // Plast Reconstr Surg Glob Open. 2019. Vol. 7. P.41.
• Ramesh K. Sharma Hypertelorism // Indian J Plast Surg. 2014. Vol. 47(3). P.284-292.
• Ehtesham Ul Haq, Muhammad Umar Qayyum, Muhammad Iran Ilahı, Saadat Ali Janjua, Ayesha Aslam, Rubbab Zahra Surgical correction of grade III hypertelorism // J Korean Assoc Oral Maxillofac Surg. 2017. Vol. 43(1). P.19-22.
• Khormi Y, сhiu M, Goodluck Tyndall R, Mortenson P, Smith D, Steinbok P. Safety and efficacy of independent allied healthcare professionals in the assessment and management of plagiocephaly patients // сhilds Nerv Syst. 2020. Vol. 36(2). P.373-377.
• Zerpe AS, Nowinski D, Ramklint M, Öster с. Parents Experiences of Their сhild s сraniosynostosis and the Initial сare Process. J сraniofac Surg. 2020. Vol. 31(1). P.251-256.
• Dawid Larysz, Elżbieta Nieroba Subjective Assessment of Head and Facial Appearance in сhildren with сraniosynostoses after Surgical Treatment // Healthcare (Basel). 2018. Vol. 6(4). P.127.
|
|
Приложения
Приложение А1.
Состав рабочей группы по разработке и пересмотру клинических рекомендаций.• Бельченко Виктор Алексеевич - профессор, д.м.н., главный внештатный специалист по челюстно-лицевой хирургии Департамента здравоохранения города Москвы, главный врач ГБУЗ «Челюстно-лицевой госпиталь для ветеранов войн ДЗМ», член правления Общероссийской общественной организации «Общество специалистов в области челюстно-лицевой хирургии».
• Глязер Игорь Семенович - челюстно-лицевой хирург ГБУЗ «Морозовская ДГКБ ДЗМ», член Общероссийской общественной организации «Общество специалистов в области челюстно-лицевой хирургии».
• Голованев Павел Сергеевич - челюстно-лицевой хирург ГБУЗ «Научно-практический центр специализированной медицинской помощи детям имени В.Ф. Войно-Ясенецкого ДЗМ», член Общероссийской общественной организации «Общество специалистов в области челюстно-лицевой хирургии».
Конфликт интересов отсутствует.
Приложение А2.
Методология разработки клинических рекомендаций.Целевая аудитория данных клинических рекомендаций:
• Челюстно-лицевые хирурги.
• Нейрохирурги.
Таблица 11. Шкала оценки уровней достоверности доказательств (УДД) для методов диагностики (диагностических вмешательств).
| УДД | Расшифровка |
| 1 | Систематические обзоры исследований с контролем референсным методом или систематический обзор рандомизированных клинических исследований с применением мета-анализа |
| 2 | Отдельные исследования с контролем референсным методом или отдельные рандомизированные клинические исследования и систематические обзоры исследований любого дизайна, за исключением рандомизированных клинических исследований, с применением мета-анализа |
| 3 | Исследования без последовательного контроля референсным методом или исследования с референсным методом, не являющимся независимым от исследуемого метода или нерандомизированные сравнительные исследования, в том числе когортные исследования |
| 4 | Несравнительные исследования, описание клинического случая |
| 5 | Имеется лишь обоснование механизма действия или мнение экспертов |
Таблица 12. Шкала оценки уровней достоверности доказательств (УДД) для методов профилактики, лечения и реабилитации (профилактических, лечебных, реабилитационных вмешательств).
| УДД | Расшифровка |
| 1 | Систематический обзор РКИ с применением мета-анализа |
| 2 | Отдельные РКИ и систематические обзоры исследований любого дизайна, за исключением РКИ, с применением мета-анализа |
| 3 | Нерандомизированные сравнительные исследования, в тч когортные исследования |
| 4 | Несравнительные исследования, описание клинического случая или серии случаев, исследования «случай-контроль» |
| 5 | Имеется лишь обоснование механизма действия вмешательства (доклинические исследования) или мнение экспертов |
Таблица 13. Шкала оценки уровней убедительности рекомендаций (УУР) для методов профилактики, диагностики, лечения и реабилитации (профилактических, диагностических, лечебных, реабилитационных вмешательств).
| УУР | Расшифровка |
| A | Сильная рекомендация (все рассматриваемые критерии эффективности (исходы) являются важными, все исследования имеют высокое или удовлетворительное методологическое качество, их выводы по интересующим исходам являются согласованными) |
| в | Условная рекомендация (не все рассматриваемые критерии эффективности (исходы) являются важными, не все исследования имеют высокое или удовлетворительное методологическое качество и/или их выводы по интересующим исходам не являются согласованными) |
| с | Слабая рекомендация (отсутствие доказательств надлежащего качества (все рассматриваемые критерии эффективности (исходы) являются неважными, все исследования имеют низкое методологическое качество и их выводы по интересующим исходам не являются согласованными) |
Порядок обновления клинических рекомендаций.
Механизм обновления клинических рекомендаций предусматривает их систематическую актуализацию - не реже чем один раз в три года, а также при появлении новых данных с позиции доказательной медицины по вопросам диагностики, лечения, профилактики и реабилитации конкретных заболеваний, наличии обоснованных дополнений/замечаний к ранее утверждённым КР, но не чаще 1 раза в 6 месяцев.
Приложение А3.
Справочные материалы, включая соответствие показаний к применению и противопоказаний, способов применения и доз лекарственных препаратов, инструкции по применению лекарственного препарата.«Порядок оказания медицинской помощи по профилю «челюстно-лицевая хирургия», утвержденный Министерством здравоохранения Российской Федерации от 14 июня 2019 г. №422н (зарегистрирован Министерством юстиции Российской Федерации 30 августа 2019 г., регистрационный № 55783).
Приложение В.
Информация для пациента.Оперативное лечение при черепно-лицевых дизостозах, краниосиностозах, гипертелоризме является опасной процедурой, однако, не имеющей альтернативы. Травматичность оперативных вмешательств крайне высока, почти во всех случаях последние сопровождаются переливанием компонентов крови и их заменителей, и все вмешательства имеют высокие операционные риски. Именно по причине вышесказанного, родители пациента должны полностью выполнять все пред- и послеоперационные предписания лечащего врача. Не следует опасаться этапности лечения, проведения нескольких оперативных вмешательств, поскольку чаще всего это единственный вариант полноценно помочь ребенку. Следует понимать, что конечной целью должно явиться не проведение как можно меньшего количества операций, а наиболее полное оказание помощи ребенку. В послеоперационном периоде обязательным является регулярное наблюдение (не реже раза в 6 месяцев) у специалистов, вовлеченных в процесс лечения (врач-челюстно-лицевой хирург, врач-нейрохирург, врач-невролог, врач-офтальмолог, врач-педиатр).
Приложение Г1-ГN.
Шкалы оценки, вопросники и другие оценочные инструменты состояния пациента, приведенные в клинических рекомендациях.Данные клинические рекомендации не предусматривают наличия шкал оценки, вопросников и других оценочных инструментов состояния пациента.
Год актуализации информации
2021.