МКБ-10 коды
|
|
Вступление
Кодирование по Международной статистической классификации болезней и проблем, связанных со здоровьем: в77 (B77.0, в77.8, в77.9).
Год утверждения (частота пересмотра): 2021.
Возрастная категория: Дети.
Пересмотр не позднее: 2023.
ID: 485.
Разработчик клинической рекомендации.
• Международная общественная организация Евро-Азиатское общество по инфекционным болезням .
• Межрегиональная общественная организация Ассоциация врачей-инфекционистов Санкт-Петербурга и Ленинградской области .
Одобрено Научно-практическим Советом Минздрава РФ.
Год утверждения (частота пересмотра): 2021.
Возрастная категория: Дети.
Пересмотр не позднее: 2023.
ID: 485.
Разработчик клинической рекомендации.
• Международная общественная организация Евро-Азиатское общество по инфекционным болезням .
• Межрегиональная общественная организация Ассоциация врачей-инфекционистов Санкт-Петербурга и Ленинградской области .
Одобрено Научно-практическим Советом Минздрава РФ.
|
|
Список сокращений
АЛТ - аланинаминотрансфераза.
АСТ - аспартатаминотрансфераза.
ВОЗ - Всемирная организация здравоохранения.
ДНК - дезоксирибонуклеиновая кислота.
ЖКТ - желудочно-кишечный тракт.
ИФА - иммуноферментный анализ.
МКБ 10 - международная классификация болезней 10-го пересмотра.
ПЦР - Полимеразная цепная реакция.
СОЭ - скорость оседания эритроцитов.
УЗИ - ультразвуковое исследование.
ФЗ - Федеральный закон.
ЦНС - центральная нервная система.
АСТ - аспартатаминотрансфераза.
ВОЗ - Всемирная организация здравоохранения.
ДНК - дезоксирибонуклеиновая кислота.
ЖКТ - желудочно-кишечный тракт.
ИФА - иммуноферментный анализ.
МКБ 10 - международная классификация болезней 10-го пересмотра.
ПЦР - Полимеразная цепная реакция.
СОЭ - скорость оседания эритроцитов.
УЗИ - ультразвуковое исследование.
ФЗ - Федеральный закон.
ЦНС - центральная нервная система.
Термины и определения
Основное заболевание. Заболевание, которое само по себе или в связи с осложнениями вызывает первоочередную необходимость оказания медицинской помощи в связи с наибольшей угрозой работоспособности, жизни и здоровью, либо приводит к инвалидности, либо становится причиной смерти.
Тяжесть заболевания или состояния. Критерий, определяющий степень поражения органов и (или) систем организма человека либо нарушения их функций, обусловленные заболеванием или состоянием либо их осложнением.
Исходы Последствия (результаты). Исходы заболеваний, социальные, экономические результаты применения медицинских технологий.
Осложнение заболевания. Присоединение к заболеванию синдрома нарушения физиологического процесса; нарушение целостности органа или его стенки;кровотечение;развитие острой или хронической недостаточности функции органа или системы органов.
Состояние. Изменения организма, возникающие в связи с воздействием патогенных и (или) физиологических факторов и требующие оказания медицинской помощи.
Клиническая ситуация. Случай, требующий регламентации медицинской помощи вне зависимости от заболевания или синдрома.
Синдром. Состояние, развивающееся как следствие заболевания и определяющееся совокупностью клинических, лабораторных, инструментальных диагностических признаков, позволяющих идентифицировать его и отнести к группе состояний с различной этиологией, но общим патогенезом, клиническими проявлениями, общими подходами к лечению, зависящих, вместе с тем, и от заболеваний, лежащих в основе синдрома.
Симптом. Любой признак болезни, доступный для определения независимо от метода, который для этого применялся.
Пациент. Физическое лицо, которому оказывается медицинская помощь или которое обратилось за оказанием медицинской помощи независимо от наличия у него заболевания и от его состояния.
Формулярные статьи на лекарственные препараты. Фрагмент протоколов лечения больных, содержащий сведения о применяемых при определенном заболевании (синдроме) лекарственных препаратах, схемах, и особенностях их назначения.
Инвазия - 1) проникновение паразитов в организм хозяина, то есть заражение, обычно глистами или другими животными-паразитами (в более узком смысле, проникновение паразитов через эпителиальные барьеры хозяина); 2) болезни, вызываемые возбудителями: а) животными (например, глистные инвазии); б) протистами (протозойные инвазии).
Менингизм. Клинический синдром, развивающийся при раздражении мозговых оболочек и характеризующийся головной болью, ригидностью затылочных мышц, рвотой и головокружением. В отличие от менингита, при менингизме все эти явления выражены в меньшей степени, изменений в спинномозговой жидкости не обнаруживается.
Синдром Леффлера. Эозинофильный летучий инфильтрат, характеризуется образованием в легких и кишечника преходящих инфильтратов, содержащих большое число эозинофилов, и увеличением количества этих клеток в крови.
Тяжесть заболевания или состояния. Критерий, определяющий степень поражения органов и (или) систем организма человека либо нарушения их функций, обусловленные заболеванием или состоянием либо их осложнением.
Исходы Последствия (результаты). Исходы заболеваний, социальные, экономические результаты применения медицинских технологий.
Осложнение заболевания. Присоединение к заболеванию синдрома нарушения физиологического процесса; нарушение целостности органа или его стенки;кровотечение;развитие острой или хронической недостаточности функции органа или системы органов.
Состояние. Изменения организма, возникающие в связи с воздействием патогенных и (или) физиологических факторов и требующие оказания медицинской помощи.
Клиническая ситуация. Случай, требующий регламентации медицинской помощи вне зависимости от заболевания или синдрома.
Синдром. Состояние, развивающееся как следствие заболевания и определяющееся совокупностью клинических, лабораторных, инструментальных диагностических признаков, позволяющих идентифицировать его и отнести к группе состояний с различной этиологией, но общим патогенезом, клиническими проявлениями, общими подходами к лечению, зависящих, вместе с тем, и от заболеваний, лежащих в основе синдрома.
Симптом. Любой признак болезни, доступный для определения независимо от метода, который для этого применялся.
Пациент. Физическое лицо, которому оказывается медицинская помощь или которое обратилось за оказанием медицинской помощи независимо от наличия у него заболевания и от его состояния.
Формулярные статьи на лекарственные препараты. Фрагмент протоколов лечения больных, содержащий сведения о применяемых при определенном заболевании (синдроме) лекарственных препаратах, схемах, и особенностях их назначения.
Инвазия - 1) проникновение паразитов в организм хозяина, то есть заражение, обычно глистами или другими животными-паразитами (в более узком смысле, проникновение паразитов через эпителиальные барьеры хозяина); 2) болезни, вызываемые возбудителями: а) животными (например, глистные инвазии); б) протистами (протозойные инвазии).
Менингизм. Клинический синдром, развивающийся при раздражении мозговых оболочек и характеризующийся головной болью, ригидностью затылочных мышц, рвотой и головокружением. В отличие от менингита, при менингизме все эти явления выражены в меньшей степени, изменений в спинномозговой жидкости не обнаруживается.
Синдром Леффлера. Эозинофильный летучий инфильтрат, характеризуется образованием в легких и кишечника преходящих инфильтратов, содержащих большое число эозинофилов, и увеличением количества этих клеток в крови.
Описание
Аскаридоз - антропонозный геогельминтоз, вызываемый Ascaris lumbricoides, характеризующийся поражением дыхательных путей и аллергическими реакциями в фазе миграции личинок, а при паразитировании половозрелых гельминтов - хроническим поражением желудочно-кишечного тракта (ЖКТ) с возможными тяжелыми осложнениями [1].
Причины
Этиология. Возбудителя аскаридоза Ascaris lumbricoides относят к типу круглых червей Nemathelmintes, классу Nematoda, отряду Ascaridia, семейству Ascaridae. Гельминт является раздельнополым, половозрелые особи имеют веретенообразную форму, тело их покрыто толстой поперечно исчерченной кутикулой. Самец меньше самки, длина его 15-25 диаметром 2-4 задний конец тела загнут крючком на брюшную сторону. Самка имеет веретенообразное тело длиной 25-40 диаметром 3-6 Продолжительность жизни взрослой аскариды составляет около одного года. Выделение яиц самкой начинается не ранее трёх месяцев от момента инвазирования и заканчивается к 7-8 месяцам её жизни. За сутки зрелая самка откладывает до 245 тысяч яиц [2]. При отсутствии самцов самки откладывают неоплодотворенные яйца. Оплодотворенные яйца аскариды желтого или желто-коричневого цвета, имеют овальную или округлую форму, сверху покрыты бугристой белковой оболочкой. Созревание яиц проходит при температуре не ниже 12°С, влажности почвы не менее 8% при свободном доступе кислорода. Внутри яйца формируется личинка и яйцо становится инвазионным [1, 3, 4]. В настоящее время накоплены данные о том, что человек также может быть инвазирован свиной аскаридой (Ascaris suum) [5, 6].
Патогенез. Из проглоченных яиц в верхних отделах тонкого кишечника выходят личинки, которые внедряются в стенку кишки, проникают в кровеносные капилляры и мигрируют по системе портальной вены через печень в нижнюю полую вену, попадают в правые отделы сердца, затем в легочную артерию, легочные капилляры, откуда мигрируют в паренхиму легких где совершают первую линьку. При повреждении легочных капилляров возникают геморрагии. При массивной инвазии может наблюдаться легочное кровотечение и кровохарканье. В паренхиме легких вокруг личинок формируются эозинофильные инфильтраты, которые с течением времени вместе с личинками меняют свое местоположение («летучие» инфильтраты Леффлера). В миграционном периоде наиболее ярко выражена сенсибилизация макроорганизма и происходит выработка антител к продуктам линьки и метаболизма, к поверхностным антигенам личинок и продуктам их распада.
При свободном доступе кислорода личинки растут, увеличиваясь в размерах в 10 раз (с 0,1 до 1 мм), второй раз линяют и по эпителию альвеол и бронхиол, далее к мелким и крупным бронхам поднимаются до ротоглотки и со слюной заглатываются, повторно попадая в ЖКТ. Весь этот процесс занимает около 14 дней.
В тощей кишке гельминты в течение 70-75 суток растут и превращаются в половозрелых самцов и самок. Паразитирование взрослых аскарид в кишечнике приводит к механическому раздражению нервных окончаний тонкой кишки; нарушению процессов пищеварения, вследствие выделения паразитами антиферментных веществ и нарушений двигательной функции кишечника. При недостаточности питания человека, особенно в детском возрасте, могут наблюдаться нарушения азотистого обмена, полигиповитаминозы. В редких случаях может наблюдаться атипичная миграция взрослых аскарид в желудок, глотку, легкие, в придаточные пазухи носа (гайморову, лобную), где вырастая до 10-12 они вызывают синуситы; при попадании гельминта в печень (через общий желчный проток) возможно присоединение бактериальной инфекции и развитие осложнений гнойного характера (абсцессы печени, гнойный холангит) или возникновение механической желтухи и панкреатита. Скопление аскарид в кишечнике может привести к развитию обтурационной кишечной непроходимости [7, 8, 9, 10, 11, 12].
Своеобразие патологического процесса при аскаридозе определяется сенсибилизацией макроорганизма продуктами метаболизма, линькой личинок и их распадом при миграции в легкие. Это часто проявляется развитием аллергических реакций, а также формированием эозинофильных инфильтратов в легких [1, 3, 10].
В патогенезе ля кишечной фазы ведущим является механическое воздействие гельминтов на стенку кишки и нарушение процессов пищеварения. После перенесенного аскаридоза формируется нестойкий иммунитет, который не защищает человека от повторных заражений. Однако, при частых повторных заражениях может сформироваться мощный протективный иммунитет, который приводит к гибели мигрирующих личинок в кровяном русле и легких [1, 3, 10].
Патогенез. Из проглоченных яиц в верхних отделах тонкого кишечника выходят личинки, которые внедряются в стенку кишки, проникают в кровеносные капилляры и мигрируют по системе портальной вены через печень в нижнюю полую вену, попадают в правые отделы сердца, затем в легочную артерию, легочные капилляры, откуда мигрируют в паренхиму легких где совершают первую линьку. При повреждении легочных капилляров возникают геморрагии. При массивной инвазии может наблюдаться легочное кровотечение и кровохарканье. В паренхиме легких вокруг личинок формируются эозинофильные инфильтраты, которые с течением времени вместе с личинками меняют свое местоположение («летучие» инфильтраты Леффлера). В миграционном периоде наиболее ярко выражена сенсибилизация макроорганизма и происходит выработка антител к продуктам линьки и метаболизма, к поверхностным антигенам личинок и продуктам их распада.
При свободном доступе кислорода личинки растут, увеличиваясь в размерах в 10 раз (с 0,1 до 1 мм), второй раз линяют и по эпителию альвеол и бронхиол, далее к мелким и крупным бронхам поднимаются до ротоглотки и со слюной заглатываются, повторно попадая в ЖКТ. Весь этот процесс занимает около 14 дней.
В тощей кишке гельминты в течение 70-75 суток растут и превращаются в половозрелых самцов и самок. Паразитирование взрослых аскарид в кишечнике приводит к механическому раздражению нервных окончаний тонкой кишки; нарушению процессов пищеварения, вследствие выделения паразитами антиферментных веществ и нарушений двигательной функции кишечника. При недостаточности питания человека, особенно в детском возрасте, могут наблюдаться нарушения азотистого обмена, полигиповитаминозы. В редких случаях может наблюдаться атипичная миграция взрослых аскарид в желудок, глотку, легкие, в придаточные пазухи носа (гайморову, лобную), где вырастая до 10-12 они вызывают синуситы; при попадании гельминта в печень (через общий желчный проток) возможно присоединение бактериальной инфекции и развитие осложнений гнойного характера (абсцессы печени, гнойный холангит) или возникновение механической желтухи и панкреатита. Скопление аскарид в кишечнике может привести к развитию обтурационной кишечной непроходимости [7, 8, 9, 10, 11, 12].
Своеобразие патологического процесса при аскаридозе определяется сенсибилизацией макроорганизма продуктами метаболизма, линькой личинок и их распадом при миграции в легкие. Это часто проявляется развитием аллергических реакций, а также формированием эозинофильных инфильтратов в легких [1, 3, 10].
В патогенезе ля кишечной фазы ведущим является механическое воздействие гельминтов на стенку кишки и нарушение процессов пищеварения. После перенесенного аскаридоза формируется нестойкий иммунитет, который не защищает человека от повторных заражений. Однако, при частых повторных заражениях может сформироваться мощный протективный иммунитет, который приводит к гибели мигрирующих личинок в кровяном русле и легких [1, 3, 10].
|
|
Эпидемиология
Эпидемиология. Человек является единственным хозяином Ascaris lumbricoides. В миграционной фазе аскаридоза человек является промежуточным хозяином, в кишечной фазе - окончательным хозяином. Во внешнюю среду с калом больной аскаридозом выделяет незрелые яйца, в которых при благоприятных условиях (оптимальной температуре и влажности почвы, достаточной аэрации) формируются и созревают личинки. В умеренном климатическом поясе яйца аскарид могут зимой сохраняться под слоем снега и выдерживать морозы до 20-25°С. В почве при отсутствии сильных воздействий внешней среды яйца гельминта могут сохранять жизнеспособность в течение до 10 лет, в пресных водоемах - до одного года. Степень контакта пациента с почвой, содержащей инвазионные яйца аскарид, определяет риск заражения. Механизм заражения - фекально-оральный. Пути передачи - пищевой (основной) и водный. Заражение происходит при проглатывании яиц гельминта, содержащих инвазионную личинку. Факторами передачи служат овощи, фрукты, зелень, ягоды, на поверхности которых имеются зрелые яйца аскарид, а также загрязненные вода и руки. В зоне умеренного климата сезон заражения аскаридозом длится с апреля по октябрь, в зоне теплого влажного климата - круглый год. Следует иметь в виду, что в силу занимаемой экологической ниши, аскариды способны участвовать в формировании микст-инвазии с рядом других кишечных гельминтов (власоглав, острицы) и простейших (лямблии, диэнтамебы). Благоустроенные районы городов не являются очагами аскаридоза; передачи инвазии на их территории не происходит благодаря наличию канализации и водопровода, асфальтированию улиц и дворов и отсутствию приусадебных огородов, удобряемых нечистотами [3, 10].
Структура заболеваемости. Аскаридоз является часто встречающимся гельминтозом, распространен во всех климатических зонах земного шара, за исключением районов вечной мерзлоты, высокогорья и пустынь. По данным ВОЗ, в мире аскаридозом заражено около одного миллиарда человек, при этом дети дошкольного и школьного возраста составляют большинство из них [13]. В России аскаридоз является вторым по частоте регистрации гельминтозом после энтеробиоза. Максимальный уровень зараженности аскаридами людей в РФ, согласно данным Управления Роспотребнадзора РФ, составлял 68 чел. на 100 тыс. чел. населения и зарегистрирован в 1995г. В последующие периоды этот показатель понизился, достигнув уровня 35 чел. на 100 тыс. чел. населения в 2007 г., и в настоящее время сохраняется на уровне 2007 г. [1]. Однако, данные официального учета заболеваемости не отражают истинной эпидемиологической ситуации по аскаридозу, так как часть населения не обращается за медицинской помощью в случае инвазии и употребляет противогельминтные препараты самостоятельно [10, 14].
B77,0 -Аскаридоз с кишечными осложнениями;
B77,8 - Аскаридоз с другими осложнениями;
B77,9 - Аскаридоз неуточненный.
Структура заболеваемости. Аскаридоз является часто встречающимся гельминтозом, распространен во всех климатических зонах земного шара, за исключением районов вечной мерзлоты, высокогорья и пустынь. По данным ВОЗ, в мире аскаридозом заражено около одного миллиарда человек, при этом дети дошкольного и школьного возраста составляют большинство из них [13]. В России аскаридоз является вторым по частоте регистрации гельминтозом после энтеробиоза. Максимальный уровень зараженности аскаридами людей в РФ, согласно данным Управления Роспотребнадзора РФ, составлял 68 чел. на 100 тыс. чел. населения и зарегистрирован в 1995г. В последующие периоды этот показатель понизился, достигнув уровня 35 чел. на 100 тыс. чел. населения в 2007 г., и в настоящее время сохраняется на уровне 2007 г. [1]. Однако, данные официального учета заболеваемости не отражают истинной эпидемиологической ситуации по аскаридозу, так как часть населения не обращается за медицинской помощью в случае инвазии и употребляет противогельминтные препараты самостоятельно [10, 14].
1,4 Особенности кодирования заболевания или состояния (группы заболеваний или состояний) по Международной статистической классификации болезней и проблем, связанных со здоровьем.
Аскаридоз (В77): геогельминтоз, возбудителем, которого является Ascaris lumbricoides.B77,0 -Аскаридоз с кишечными осложнениями;
B77,8 - Аскаридоз с другими осложнениями;
B77,9 - Аскаридоз неуточненный.
Классификация
1,5 Классификация заболевания или состояния (группы заболеваний или состояний).
Клиническая классификация аскаридоза [12, 13, 15].По типу:
- типичный (манифестный).
- атипичный (субклинический, бессимптомный).
По фазе болезни:
• ранняя.
• поздняя.
По тяжести:
- легкая форма.
- среднетяжелая форма.
- тяжелая форма.
По наличию осложнений:
- без осложнений.
- с кишечными осложнениями (непроходимость кишечника, перитонит, аппендицит, холангиогепатит, механическая желтуха, панкреатит);
- с внекишечными осложнениями (гнойный холангит, абсцессы печени, гнойный плеврит, синуситы, абсцессы брюшной полости, асфиксия ).
Таблица 1. Клиническая классификация аскаридоза [5, 15].
| По выраженности клинических проявлений | По фазе болезни | По тяжести | По наличию осложнений | |
| Манифестная форма Субклиническая форма Бессимптомная форма | Ранняя фаза Поздняя фаза | Легкая форма Среднетяжелая форма Тяжелая форма | Без осложнений | С кишечными осложнениями С внекишечными осложнениями |
Клиническая картина
Клинические проявления аскаридоза зависят от интенсивности инвазии и фазы развития заболевания. Выделяют две фазы: раннюю (миграционную, личиночную) и позднюю (кишечную, фазу паразитирования половозрелых аскарид).
Ранняя фаза аскаридоза обусловлена миграцией личинок гельминта. При малой интенсивности инвазии ранняя фаза аскаридоза может протекать субклинически или бессимптомно. При высокой интенсивности инвазии наблюдается острое начало заболевания. У больных отмечается слабость, недомогание, субфебрильная температура. Иногда отмечается высокий фебрилитет и озноб, уртикарная экзантема, отеки Квинке; боли в животе, диспептические явления (тошнота, диарея). Появляются респираторные симптомы: кашель сухой или влажный (с незначительным количеством слизистой или кровянистой мокроты), возможны приступы удушья. В легких определяется укорочение перкуторного звука, выслушиваются сухие и влажные хрипы, что связано с развитием «летучих» эозинофильных инфильтратов вокруг личинок аскарид - синдром Лёффлера, который визуально определяется на рентгенограммах легких. В миграционной фазе при высокой интенсивности инвазии возможно развитие гранулематозного гепатита с нарушением пигментного обмена и признаками цитолиза, а также спленомегалии, миокардиодистрофии, пневмонии (встречается редко). Отсутствие адекватной терапии тяжелых форм аскаридоза у детей раннего возраста может привести к летальному исходу. В раннюю фазу гельминтоза часто наблюдаются аллергические реакции в виде крапивницы, отека Квинке В периферической крови отмечаются умеренный лейкоцитоз и высокое содержание эозинофилов (20% и более) [1, 3, 10].
Поздняя фаза аскаридоза связана с локализацией гельминтов в кишечнике, что проявляется абдоминальным болевым синдромом (чаще всего приступообразные боли в животе, могут протекать по варианту «пупочной колики»), диспептическими явлениями [10]. При низкой интенсивности инвазии часто эта фаза протекает субклинически или бессимптомно. У больных аскаридозом, особенно в детском возрасте, могут отмечаться функциональные нарушения центральной нервной системы (ЦНС): головные боли, головокружения, повышенная утомляемость, нарушение сна , которые быстро проходят после дегельминтизации. В периферической крови, как правило, патологические отклонений в содержании клеточных элементов не определяется [10].
Таблица 2Клинические признаки и критерии тяжести аскаридоза.
Осложненное течение аскаридоза характеризует тяжесть патологического процесса и обусловлено различными причинами: присоединением вторичной инфекции, токсическим воздействием на ЦНС, механическим повреждением за счет личинок и активной миграции взрослых особей дыхательного и пищеварительного трактов [3, 5, 12].
Ранняя фаза аскаридоза обусловлена миграцией личинок гельминта. При малой интенсивности инвазии ранняя фаза аскаридоза может протекать субклинически или бессимптомно. При высокой интенсивности инвазии наблюдается острое начало заболевания. У больных отмечается слабость, недомогание, субфебрильная температура. Иногда отмечается высокий фебрилитет и озноб, уртикарная экзантема, отеки Квинке; боли в животе, диспептические явления (тошнота, диарея). Появляются респираторные симптомы: кашель сухой или влажный (с незначительным количеством слизистой или кровянистой мокроты), возможны приступы удушья. В легких определяется укорочение перкуторного звука, выслушиваются сухие и влажные хрипы, что связано с развитием «летучих» эозинофильных инфильтратов вокруг личинок аскарид - синдром Лёффлера, который визуально определяется на рентгенограммах легких. В миграционной фазе при высокой интенсивности инвазии возможно развитие гранулематозного гепатита с нарушением пигментного обмена и признаками цитолиза, а также спленомегалии, миокардиодистрофии, пневмонии (встречается редко). Отсутствие адекватной терапии тяжелых форм аскаридоза у детей раннего возраста может привести к летальному исходу. В раннюю фазу гельминтоза часто наблюдаются аллергические реакции в виде крапивницы, отека Квинке В периферической крови отмечаются умеренный лейкоцитоз и высокое содержание эозинофилов (20% и более) [1, 3, 10].
Поздняя фаза аскаридоза связана с локализацией гельминтов в кишечнике, что проявляется абдоминальным болевым синдромом (чаще всего приступообразные боли в животе, могут протекать по варианту «пупочной колики»), диспептическими явлениями [10]. При низкой интенсивности инвазии часто эта фаза протекает субклинически или бессимптомно. У больных аскаридозом, особенно в детском возрасте, могут отмечаться функциональные нарушения центральной нервной системы (ЦНС): головные боли, головокружения, повышенная утомляемость, нарушение сна , которые быстро проходят после дегельминтизации. В периферической крови, как правило, патологические отклонений в содержании клеточных элементов не определяется [10].
Таблица 2Клинические признаки и критерии тяжести аскаридоза.
| Признак | Характеристика признака | ||
| Легкая степень тяжести | Средняя степень тяжести | Тяжелая степень тяжести | |
| Выраженность и длительность синдрома интоксикации | Отсутствует или незначительно выражен | Умеренной выраженности | Выражен |
| Характер и тяжесть аллергических проявлений | Отсутствуют или отмечаются в виде кратковременной аллергической сыпи | Уртикарная экзантема, зуд кожи; отеки Квинке | Уртикарная экзантема, зуд кожи (упорного течения); рецидивирующие отеки Квинке |
| Выраженность абдоминального болевого синдрома | Отсутствует или незначительно выражен, кратковременный | Периодические ноющие боли в животе с локализацией в эпигастрии, вокруг пупка, в мезогастрии, приступы «пупочной колики» | Схваткообразные интенсивные и повторные боли в животе с локализацией в эпигастрии, вокруг пупка, в мезогастрии, частые приступы «пупочной колики» |
| Выраженность диспептического синдрома | Отсутствует или незначительно выражен | Периодически отмечается тошнота, отрыжка, метеоризм, неустойчивый стул | Частые и выраженные диспептические расстройства |
| Выраженность астено-невротического синдрома | Отсутствует или незначительно выражен | Умеренно выражен | Ярко выражен, вплоть до явлений менингизма |
| Выраженность эозинофилии | Нормальное содержание эозинофилов или незначительное их повышение до 6-12% | Умеренное повышение количества эозинофилов в периферической крови (до 20%) | Значительное повышение количества эозинофилов в периферической крови (свыше 20%) |
| Осложнения кишечные или внекишечные | Отсутствуют | Отсутствуют или имеются кишечные осложнения | Имеются тяжелые кишечные и/или внекишечные осложнения |
Осложненное течение аскаридоза характеризует тяжесть патологического процесса и обусловлено различными причинами: присоединением вторичной инфекции, токсическим воздействием на ЦНС, механическим повреждением за счет личинок и активной миграции взрослых особей дыхательного и пищеварительного трактов [3, 5, 12].
|
|
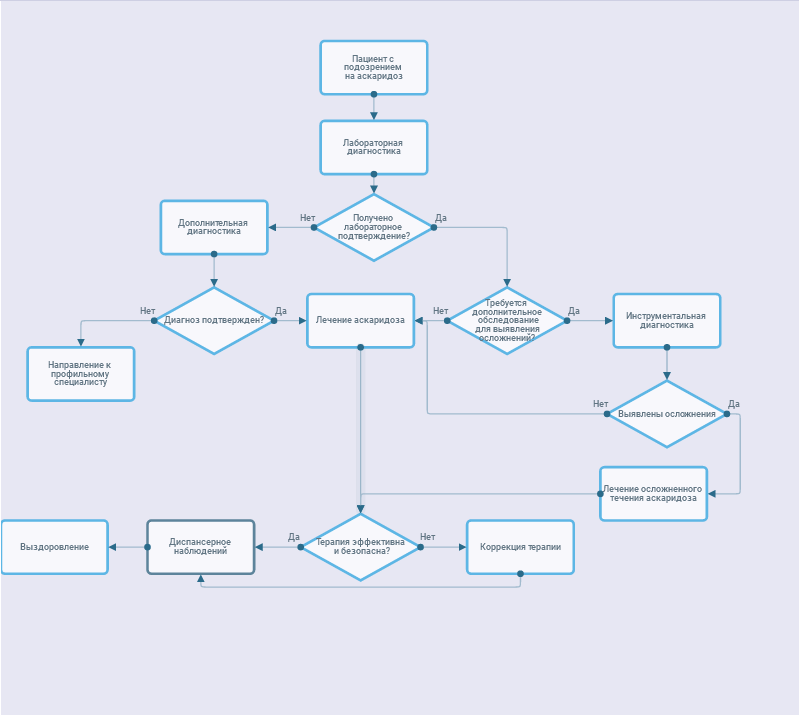
Диагностика
Диагноз «аскаридоз» устанавливается только при положительных результатах паразитологического исследования. Положительный результат серологического теста не является основанием для подтверждения диагноза «аскаридоз» и назначения антигельминтной терапии.
Уровень убедительности рекомендаций. С (уровень достоверности доказательств - 5).
Комментарии. Заражение может произойти при контакте с почвой, при употреблении в пищу немытых овощей, фруктов, зелени, ягод (обсемененных яйцами аскарид), реже при употреблении для питья загрязненной воды, содержащей яйца аскарид.
• Рекомендуется выявить жалобы пациента на нарушение общего самочувствия (нарушение аппетита, сна, утомляемость) для диагностики синдрома интоксикации [1, 3, 10].
Уровень убедительности рекомендаций. с (уровень достоверности доказательств - 5).
Комментарии. Нарушение общего самочувствия (нарушение аппетита, сна, утомляемость, слабость) отражает синдром интоксикации у больных с аскаридозом.
• Рекомендуется уточнить наличие эпизодов аллергической сыпи, зуда кожных покровов у пациента для диагностики миграционной фазы аскаридоза [1, 3].
Уровень убедительности рекомендаций. с (уровень достоверности доказательств - 5).
Комментарии. Уртикарная экзантема, зуд кожи, аллергические отеки подкожной клетчатки (отеки Квинке) могут указывать на миграционную фазу аскаридоза.
• Рекомендуется выявить жалобы на кашель, выделение мокроты, приступы удушья у пациента для диагностики миграционной фазы аскаридоза [1, 3].
Уровень убедительности рекомендаций. с (уровень достоверности доказательств - 5).
Комментарии. Респираторные явления характерны для миграционной фазы аскаридоза, при этом необходимо установить сроки возникновения этих жалоб и оценить их длительность, которая должна составлять не более 2-х недель.
• Рекомендуется уточнить эпизоды приступов болей или беспокойства по поводу болей в животе различной локализации и их интенсивности у пациента для диагностики кишечной фазы аскаридоза[1, 10].
Уровень убедительности рекомендаций. с (уровень достоверности доказательств - 5).
Комментарии. Боли в животе могут свидетельствовать о кишечной фазе заболевания, соответствующей фазе паразитирования половозрелых гельминтов.
• Рекомендуется выявить наличие диспептических явлений (тошнота, рвота, нарушения стула ) у пациента для диагностики кишечной фазы аскаридоза [1, 10].
Уровень убедительности рекомендаций. с (уровень достоверности доказательств - 5).
Комментарии. Диспептические явления (тошнота, расстройства стула, метеоризм) могут свидетельствовать о кишечной фазе заболевания, соответствующей фазе паразитирования половозрелых гельминтов.
• Уровень убедительности рекомендаций. с (уровень достоверности доказательств - 5).
Комментарии. Физикальное обследование позволяет выявить объективные признаки заболевания.
• Рекомендуется проводить измерение температуры тела пациента утром и в течении дня для оценки характера течения заболевания (не осложненное или осложненное) [1].
Уровень убедительности рекомендаций. с (уровень достоверности доказательств - 5).
Комментарии: Повышение температуры тела при аскаридозе выше 380 свидетельствуют о возможном развитии осложнений. Течение заболевания без осложнений характеризуется нормальной температурой тела.
• Рекомендуется провести осмотр кожных покровов для выявления аллергической сыпи, зуда кожных покровов [1].
Уровень убедительности рекомендаций. с (уровень достоверности доказательств - 5).
Комментарии. Уртикарная экзантема, зуд кожи, аллергические отеки подкожной клетчатки (отеки Квинке) могут указывать на недавнее заражение аскаридами.
• Рекомендуется измерить толщину кожной складки (пликометрия) на животе пациента для выявления хронических расстройств питания [1].
Уровень убедительности рекомендаций. С (уровень достоверности доказательств - 5).
Комментарии. Хронические расстройства питания (гипотрофия, белково-калорийная недостаточность, гиповитаминоз) отражают наличие дефицитных состояний у детей, при паразитировании аскарид в ЖКТ.
• Рекомендуется исследовать и оценить состояние дыхательной системы пациента (частота дыхания, перкуторные и аускультативные данные) для диагностики поражений легких при аскаридозе [1, 10].
Уровень убедительности рекомендаций. С (уровень достоверности доказательств - 5).
Комментарии. Укорочение перкуторного звука локального характера над легкими, жесткое или ослабленное дыхание при аускультации, наличие сухих и влажных хрипов может быть обусловлено миграционной фазой аскаридоза и развитием в легких «летучих» эозинофильных инфильтратов.
• Рекомендуется провести осмотр живота пациента для выявления симптомов поражения кишечника [1, 10].
Уровень убедительности рекомендаций. С (уровень достоверности доказательств - 5).
Комментарии. Возможно выявление болезненных участков при поверхностной и глубокой пальпации живота в околопупочной области при паразитировании аскарид в кишечнике.
• Рекомендуется в случае развития у больного с аскаридозом подпечёночной желтухи или обтурационной кишечной непроходимости провести консультацию врача-хирурга для решения вопроса об оперативном лечении [7, 8, 11].
Уровень убедительности рекомендаций. С (уровень достоверности доказательств - 4).
Комментарии. Указанные патологические состояния выявляются по данным клинико-лабораторного и инструментального обследования.
Уровень убедительности рекомендаций с (уровень достоверности доказательств - 5 ).
Комментарии. В фекалиях пациента при аскаридозе обнаруживаются яйца аскарид как оплодотворенные, так и неоплодотворенные. Данный метод исследования является наиболее информативным и при положительном результате не требует дополнительных исследований.
• Пациентам, получившим лечение аскаридоза, рекомендуется проведение контрольного микроскопического исследования кала на гельминты с применением методов обогащения через месяц после окончания лечения [1] .
Уровень убедительности рекомендаций с (уровень достоверности доказательств - 5 ).
• Рекомендуется при наличии у пациентов спонтанно отошедших аскарид проведение визуальной идентификации гельминтов в паразитологической лаборатории [3, 10].
• Уровень убедительности рекомендаций с (уровень достоверности доказательств - 5).
Комментарии. В последние месяцы жизненного цикла аскариды плохо фиксируются в тонкой кишке и, попадая в дистальные его толстой кишки, могут отходить спонтанно при дефекации. Их отхождение служит основанием для установления диагноза аскаридоз и проведения антигельминтной терапии.
• Рекомендуется пациентам с подозрением на аскаридоз выполнить общий (клинический) анализ крови развернутый [1, 3, 10].
• Уровень убедительности рекомендаций с (уровень достоверности доказательств - 5).
Комментарии. Снижение уровня гемоглобина соответствует тяжести анемии, выявление эозинофилии может свидетельствовать о сенсибилизации организма в миграционную фазу аскаризода.
Уровень убедительности рекомендаций с (уровень достоверности доказательств - 5).
• Пациентам, имеющим клинические и эпидемиологические признаки аскаридоза, но с отсутствием положительного результата микроскопическое исследование кала на гельминты с применением методов обогащения рекомендуется провести определение антител к аскаридам (Ascaris lumbricoides) в крови с использованием тестов иммуноферментного анализа или реакции латекс-агглютинации [1, 3, 10].
Уровень убедительности рекомендаций С (уровень достоверности доказательств - 5 ).
Комментарии. Серологический тест может давать как ложноположительные так и ложноотрицательные результаты. ВАЖНО. Положительный результат серологического теста не является основанием для подтверждения диагноза «аскаридоз» и назначения антигельминтной терапии. Диагноз должен быть подтверждён паразитологически.
• Рекомендуется пациентам с симптомами поражения дыхательных путей (кашель с мокротой) при подозрении на аскаридоз в ранней фазе заболевания провести микроскопическое исследование нативного и окрашенного препарата мокроты [3, 10].
Уровень убедительности рекомендаций с (уровень достоверности доказательств - 5).
Комментарии. При микроскопическом исследовании нативного и окрашенного препарата мокроты иногда (при высокой интенсивности инвазии) обнаруживаются единичные личинки аскарид. Исследование эффективно только в раннюю фазу развития аскаридоза у пациентов с симптомами поражения респираторной системы.
• Рекомендуется пациентам с диссеминированным течением аскаридоза выполнить патолого-анатомическое исследование биопсийного (операционного) материала для обнаружения личинок аскарид [1, 10].
Уровень убедительности рекомендаций С (уровень достоверности доказательств - 5).
Комментарии. При патолого-анатомическом исследовании тканей (глаз, легкие, печень, мозг ), полученных во время оперативных вмешательств или при биопсии у пациентов с осложнениями аскаридоза, в них могут обнаруживаться личинки аскарид.
• Больным аскаридозом, имеющим клинические признаки поражения легких, рекомендуется проведение рентгенографии легких для выявления летучих легочных инфильтратов и других поражений [1, 10, 16].
Уровень убедительности рекомендаций С (уровень достоверности доказательств - 5).
Комментарии. Исследование информативно у пациентов с клиническими симптомами аскаридоза в раннюю фазу заболевания для выявления эозинофильных легочных инфильтратов (синдром Леффлера).
• Пациентам с аскаридозом при наличии абдоминального болевого синдрома рекомендуется проведение ультразвукового исследования (УЗИ) органов брюшной полости для диагностики осложнений [8, 17].
Уровень убедительности рекомендаций с (уровень достоверности доказательств - 3).
Комментарии. Исследование проводится с целью дифференциальной диагностики с другими заболеваниями органов брюшной полости в случае выраженного болевого абдоминального и диспептического синдромов.
2,1 Жалобы и анамнез.
• Рекомендуется у всех пациентов с подозрением на аскаридоз оценить данные эпидемиологического анамнеза для выявления возможных путей заражения [1, 3, 10].Уровень убедительности рекомендаций. С (уровень достоверности доказательств - 5).
Комментарии. Заражение может произойти при контакте с почвой, при употреблении в пищу немытых овощей, фруктов, зелени, ягод (обсемененных яйцами аскарид), реже при употреблении для питья загрязненной воды, содержащей яйца аскарид.
• Рекомендуется выявить жалобы пациента на нарушение общего самочувствия (нарушение аппетита, сна, утомляемость) для диагностики синдрома интоксикации [1, 3, 10].
Уровень убедительности рекомендаций. с (уровень достоверности доказательств - 5).
Комментарии. Нарушение общего самочувствия (нарушение аппетита, сна, утомляемость, слабость) отражает синдром интоксикации у больных с аскаридозом.
• Рекомендуется уточнить наличие эпизодов аллергической сыпи, зуда кожных покровов у пациента для диагностики миграционной фазы аскаридоза [1, 3].
Уровень убедительности рекомендаций. с (уровень достоверности доказательств - 5).
Комментарии. Уртикарная экзантема, зуд кожи, аллергические отеки подкожной клетчатки (отеки Квинке) могут указывать на миграционную фазу аскаридоза.
• Рекомендуется выявить жалобы на кашель, выделение мокроты, приступы удушья у пациента для диагностики миграционной фазы аскаридоза [1, 3].
Уровень убедительности рекомендаций. с (уровень достоверности доказательств - 5).
Комментарии. Респираторные явления характерны для миграционной фазы аскаридоза, при этом необходимо установить сроки возникновения этих жалоб и оценить их длительность, которая должна составлять не более 2-х недель.
• Рекомендуется уточнить эпизоды приступов болей или беспокойства по поводу болей в животе различной локализации и их интенсивности у пациента для диагностики кишечной фазы аскаридоза[1, 10].
Уровень убедительности рекомендаций. с (уровень достоверности доказательств - 5).
Комментарии. Боли в животе могут свидетельствовать о кишечной фазе заболевания, соответствующей фазе паразитирования половозрелых гельминтов.
• Рекомендуется выявить наличие диспептических явлений (тошнота, рвота, нарушения стула ) у пациента для диагностики кишечной фазы аскаридоза [1, 10].
Уровень убедительности рекомендаций. с (уровень достоверности доказательств - 5).
Комментарии. Диспептические явления (тошнота, расстройства стула, метеоризм) могут свидетельствовать о кишечной фазе заболевания, соответствующей фазе паразитирования половозрелых гельминтов.
2,2 Физикальное обследование.
• Рекомендуется провести осмотр пациента с подозрением на аскаридоз для выявления объективных признаков заболевания [1].• Уровень убедительности рекомендаций. с (уровень достоверности доказательств - 5).
Комментарии. Физикальное обследование позволяет выявить объективные признаки заболевания.
• Рекомендуется проводить измерение температуры тела пациента утром и в течении дня для оценки характера течения заболевания (не осложненное или осложненное) [1].
Уровень убедительности рекомендаций. с (уровень достоверности доказательств - 5).
Комментарии: Повышение температуры тела при аскаридозе выше 380 свидетельствуют о возможном развитии осложнений. Течение заболевания без осложнений характеризуется нормальной температурой тела.
• Рекомендуется провести осмотр кожных покровов для выявления аллергической сыпи, зуда кожных покровов [1].
Уровень убедительности рекомендаций. с (уровень достоверности доказательств - 5).
Комментарии. Уртикарная экзантема, зуд кожи, аллергические отеки подкожной клетчатки (отеки Квинке) могут указывать на недавнее заражение аскаридами.
• Рекомендуется измерить толщину кожной складки (пликометрия) на животе пациента для выявления хронических расстройств питания [1].
Уровень убедительности рекомендаций. С (уровень достоверности доказательств - 5).
Комментарии. Хронические расстройства питания (гипотрофия, белково-калорийная недостаточность, гиповитаминоз) отражают наличие дефицитных состояний у детей, при паразитировании аскарид в ЖКТ.
• Рекомендуется исследовать и оценить состояние дыхательной системы пациента (частота дыхания, перкуторные и аускультативные данные) для диагностики поражений легких при аскаридозе [1, 10].
Уровень убедительности рекомендаций. С (уровень достоверности доказательств - 5).
Комментарии. Укорочение перкуторного звука локального характера над легкими, жесткое или ослабленное дыхание при аускультации, наличие сухих и влажных хрипов может быть обусловлено миграционной фазой аскаридоза и развитием в легких «летучих» эозинофильных инфильтратов.
• Рекомендуется провести осмотр живота пациента для выявления симптомов поражения кишечника [1, 10].
Уровень убедительности рекомендаций. С (уровень достоверности доказательств - 5).
Комментарии. Возможно выявление болезненных участков при поверхностной и глубокой пальпации живота в околопупочной области при паразитировании аскарид в кишечнике.
• Рекомендуется в случае развития у больного с аскаридозом подпечёночной желтухи или обтурационной кишечной непроходимости провести консультацию врача-хирурга для решения вопроса об оперативном лечении [7, 8, 11].
Уровень убедительности рекомендаций. С (уровень достоверности доказательств - 4).
Комментарии. Указанные патологические состояния выявляются по данным клинико-лабораторного и инструментального обследования.
2,3 Лабораторные диагностические исследования.
• Рекомендуется пациентам с подозрением на аскаридоз провести микроскопическое исследование кала на гельминты с применением методов обогащения [1, 3, 10].Уровень убедительности рекомендаций с (уровень достоверности доказательств - 5 ).
Комментарии. В фекалиях пациента при аскаридозе обнаруживаются яйца аскарид как оплодотворенные, так и неоплодотворенные. Данный метод исследования является наиболее информативным и при положительном результате не требует дополнительных исследований.
• Пациентам, получившим лечение аскаридоза, рекомендуется проведение контрольного микроскопического исследования кала на гельминты с применением методов обогащения через месяц после окончания лечения [1] .
Уровень убедительности рекомендаций с (уровень достоверности доказательств - 5 ).
• Рекомендуется при наличии у пациентов спонтанно отошедших аскарид проведение визуальной идентификации гельминтов в паразитологической лаборатории [3, 10].
• Уровень убедительности рекомендаций с (уровень достоверности доказательств - 5).
Комментарии. В последние месяцы жизненного цикла аскариды плохо фиксируются в тонкой кишке и, попадая в дистальные его толстой кишки, могут отходить спонтанно при дефекации. Их отхождение служит основанием для установления диагноза аскаридоз и проведения антигельминтной терапии.
• Рекомендуется пациентам с подозрением на аскаридоз выполнить общий (клинический) анализ крови развернутый [1, 3, 10].
• Уровень убедительности рекомендаций с (уровень достоверности доказательств - 5).
Комментарии. Снижение уровня гемоглобина соответствует тяжести анемии, выявление эозинофилии может свидетельствовать о сенсибилизации организма в миграционную фазу аскаризода.
Уровень убедительности рекомендаций с (уровень достоверности доказательств - 5).
• Пациентам, имеющим клинические и эпидемиологические признаки аскаридоза, но с отсутствием положительного результата микроскопическое исследование кала на гельминты с применением методов обогащения рекомендуется провести определение антител к аскаридам (Ascaris lumbricoides) в крови с использованием тестов иммуноферментного анализа или реакции латекс-агглютинации [1, 3, 10].
Уровень убедительности рекомендаций С (уровень достоверности доказательств - 5 ).
Комментарии. Серологический тест может давать как ложноположительные так и ложноотрицательные результаты. ВАЖНО. Положительный результат серологического теста не является основанием для подтверждения диагноза «аскаридоз» и назначения антигельминтной терапии. Диагноз должен быть подтверждён паразитологически.
• Рекомендуется пациентам с симптомами поражения дыхательных путей (кашель с мокротой) при подозрении на аскаридоз в ранней фазе заболевания провести микроскопическое исследование нативного и окрашенного препарата мокроты [3, 10].
Уровень убедительности рекомендаций с (уровень достоверности доказательств - 5).
Комментарии. При микроскопическом исследовании нативного и окрашенного препарата мокроты иногда (при высокой интенсивности инвазии) обнаруживаются единичные личинки аскарид. Исследование эффективно только в раннюю фазу развития аскаридоза у пациентов с симптомами поражения респираторной системы.
• Рекомендуется пациентам с диссеминированным течением аскаридоза выполнить патолого-анатомическое исследование биопсийного (операционного) материала для обнаружения личинок аскарид [1, 10].
Уровень убедительности рекомендаций С (уровень достоверности доказательств - 5).
Комментарии. При патолого-анатомическом исследовании тканей (глаз, легкие, печень, мозг ), полученных во время оперативных вмешательств или при биопсии у пациентов с осложнениями аскаридоза, в них могут обнаруживаться личинки аскарид.
2,4 Инструментальные диагностические исследования.
Инструментальные диагностические исследования проводятся для диагностики осложнений у больных аскаридозом или для дифференциальной диагностики с другими заболеваниями.• Больным аскаридозом, имеющим клинические признаки поражения легких, рекомендуется проведение рентгенографии легких для выявления летучих легочных инфильтратов и других поражений [1, 10, 16].
Уровень убедительности рекомендаций С (уровень достоверности доказательств - 5).
Комментарии. Исследование информативно у пациентов с клиническими симптомами аскаридоза в раннюю фазу заболевания для выявления эозинофильных легочных инфильтратов (синдром Леффлера).
• Пациентам с аскаридозом при наличии абдоминального болевого синдрома рекомендуется проведение ультразвукового исследования (УЗИ) органов брюшной полости для диагностики осложнений [8, 17].
Уровень убедительности рекомендаций с (уровень достоверности доказательств - 3).
Комментарии. Исследование проводится с целью дифференциальной диагностики с другими заболеваниями органов брюшной полости в случае выраженного болевого абдоминального и диспептического синдромов.
2,5 Иные диагностические исследования.
Иные диагностические исследования проводятся при проведении дифференциальной диагностики с туберкулезом, онкологическими заболеваниями, воспалительными заболеваниями кишечника и другой патологией.|
|
Лечение
В ранней (миграционной) фазе развития аскаридоза принципы терапии не разработаны, поскольку в этой фазе установить окончательный диагноз часто не представляется возможным из-за ее небольшой продолжительности (около 2-х недель) и отсутствия специфичных симптомов. Лечение аскаридоза проводят в поздней (кишечной) фазе заболевания.
Лечение в амбулаторных условиях проводят детям с неосложненными формами аскаридоза.
Показания к госпитализации: в случаях развития осложнений аскаридоза .
Уровень убедительности рекомендаций С (уровень достоверности доказательств - 5).
Комментарии:
Албендазол назначают взрослым и детям старше 6 лет в виде таблеток из расчета 10 мг/кг (от 200 до 300 мг) однократно с небольшим количеством легкоусвояемой пищи.
Мебендазол** назначают взрослым и детям старше 3 лет по 100 мг каждые 12 часов в течение 3 дней.
Пирантел**: препарат назначают (вечером во время приема пищи или после него) однократно (в дозе 10 мг/кг) в форме суспензии взрослым и детям: от 6 мес. до 2 лет в дозе 2,5 мл (125 мг), от 2 до 6 лет в дозе 5 мл (250 мг); препарат также назначают в форме таблеток детям от 3 до 6 лет в дозе 250 мг, от 6 до 12 лет в дозе 500 мг, детям старше 12 лет и взрослым с массой тела до 75 кг в дозе 750 мг; взрослым с массой тела более 75 кг в дозе 1000 мг.
Лечение инвазированных проводится однократно, с контролем эффективности через месяц после дегельминтизации [10].
• Рекомендуется пациентам с аскаридозом при отсутствии положительного результата лечения (при отсутствии эрадикации взрослых аскарид или при обнаружении яиц в контрольных исследованиях) провести повторный курс противогельминтной терапии [1, 10, 15].
Уровень убедительности рекомендаций С (уровень достоверности доказательств - 5).
Лечение в амбулаторных условиях проводят детям с неосложненными формами аскаридоза.
Показания к госпитализации: в случаях развития осложнений аскаридоза .
3,1 Консервативное лечение.
• Рекомендуется назначение противогельминтных препаратов: албендазола, мебендазола** или пирантела больным аскаридозом с целью эрадикации гельминтов. [1, 3, 10, 15].Уровень убедительности рекомендаций С (уровень достоверности доказательств - 5).
Комментарии:
Албендазол назначают взрослым и детям старше 6 лет в виде таблеток из расчета 10 мг/кг (от 200 до 300 мг) однократно с небольшим количеством легкоусвояемой пищи.
Мебендазол** назначают взрослым и детям старше 3 лет по 100 мг каждые 12 часов в течение 3 дней.
Пирантел**: препарат назначают (вечером во время приема пищи или после него) однократно (в дозе 10 мг/кг) в форме суспензии взрослым и детям: от 6 мес. до 2 лет в дозе 2,5 мл (125 мг), от 2 до 6 лет в дозе 5 мл (250 мг); препарат также назначают в форме таблеток детям от 3 до 6 лет в дозе 250 мг, от 6 до 12 лет в дозе 500 мг, детям старше 12 лет и взрослым с массой тела до 75 кг в дозе 750 мг; взрослым с массой тела более 75 кг в дозе 1000 мг.
Лечение инвазированных проводится однократно, с контролем эффективности через месяц после дегельминтизации [10].
• Рекомендуется пациентам с аскаридозом при отсутствии положительного результата лечения (при отсутствии эрадикации взрослых аскарид или при обнаружении яиц в контрольных исследованиях) провести повторный курс противогельминтной терапии [1, 10, 15].
Уровень убедительности рекомендаций С (уровень достоверности доказательств - 5).
Реабилитация и амбулаторное лечение
Медицинская реабилитация пациентов с аскаридозом не разработана.
Профилактика
• Не рекомендуется изоляция больного с аскаридозом для предупреждения распространения аскаридоза [1, 3, 10].
Уровень убедительности рекомендаций С (уровень достоверности доказательств - 5).
Комментарии. Заражение детей и взрослых аскаридозом возможно после проглатывания яиц гельминта, прошедших процесс созревания в почве.
• Рекомендуется детям и подросткам соблюдение навыков личной гигиены в быту, общественных местах, а также при контакте с почвой, песком и растительной продукцией для профилактики заражения аскаридозом необходимо [1, 10].
Уровень убедительности рекомендаций С (уровень достоверности доказательств - 5).
• Рекомендуется медицинским работникам проведение гигиенического воспитания и обучения детей и подростков в семьях и в образовательных учреждениях для профилактики аскаридоза [1, 3, 10, 18, 19].
• Уровень убедительности рекомендаций С (уровень достоверности доказательств - 5).
Уровень убедительности рекомендаций С (уровень достоверности доказательств - 5).
Комментарии. Заражение детей и взрослых аскаридозом возможно после проглатывания яиц гельминта, прошедших процесс созревания в почве.
• Рекомендуется детям и подросткам соблюдение навыков личной гигиены в быту, общественных местах, а также при контакте с почвой, песком и растительной продукцией для профилактики заражения аскаридозом необходимо [1, 10].
Уровень убедительности рекомендаций С (уровень достоверности доказательств - 5).
• Рекомендуется медицинским работникам проведение гигиенического воспитания и обучения детей и подростков в семьях и в образовательных учреждениях для профилактики аскаридоза [1, 3, 10, 18, 19].
• Уровень убедительности рекомендаций С (уровень достоверности доказательств - 5).
Организация оказания медицинской помощи
Медицинская помощь оказывается в виде:
• первичной медико-санитарной помощи;
• скорой, в том числе скорой специализированной, медицинской помощи;
• специализированной, в том числе высокотехнологичной, медицинской помощи.
Лечение пациентов осуществляется в условиях стационара по направлению врача-терапевта участкового, врача общей практики (семейного врача), врача-инфекциониста, медицинских работников.
Специализированная, в том числе высокотехнологичная, медицинская помощь оказывается в условиях стационара врачами-инфекционистами и другими врачами-специалистами и включает в себя профилактику, диагностику, лечение заболеваний и состояний, требующих использования специальных методов и сложных медицинских технологий, а также медицинскую реабилитацию.
Медицинская помощь пациентам с аскаридозом может оказываться в следующих условиях:
• амбулаторно (в условиях, не предусматривающих круглосуточное медицинское наблюдение и лечение);
• стационарно (в условиях, обеспечивающих круглосуточное медицинское наблюдение и лечение).
Первичная медико-санитарная помощь пациентам оказывается в амбулаторных условиях.
Первичная доврачебная медико-санитарная помощь в амбулаторных условиях осуществляется в фельдшерско-акушерских пунктах.
Первичная врачебная медико-санитарная помощь осуществляется врачом-терапевтом участковым, врачом общей практики (семейным врачом) в амбулаторных условиях.
• первичной медико-санитарной помощи;
• скорой, в том числе скорой специализированной, медицинской помощи;
• специализированной, в том числе высокотехнологичной, медицинской помощи.
Лечение пациентов осуществляется в условиях стационара по направлению врача-терапевта участкового, врача общей практики (семейного врача), врача-инфекциониста, медицинских работников.
Специализированная, в том числе высокотехнологичная, медицинская помощь оказывается в условиях стационара врачами-инфекционистами и другими врачами-специалистами и включает в себя профилактику, диагностику, лечение заболеваний и состояний, требующих использования специальных методов и сложных медицинских технологий, а также медицинскую реабилитацию.
Медицинская помощь пациентам с аскаридозом может оказываться в следующих условиях:
• амбулаторно (в условиях, не предусматривающих круглосуточное медицинское наблюдение и лечение);
• стационарно (в условиях, обеспечивающих круглосуточное медицинское наблюдение и лечение).
Первичная медико-санитарная помощь пациентам оказывается в амбулаторных условиях.
Первичная доврачебная медико-санитарная помощь в амбулаторных условиях осуществляется в фельдшерско-акушерских пунктах.
Первичная врачебная медико-санитарная помощь осуществляется врачом-терапевтом участковым, врачом общей практики (семейным врачом) в амбулаторных условиях.
Дополнительно
Отрицательно влияют на исход заболевания, тяжесть заболевания и развитие осложнений аскаридоза следующие факторы:
- позднее обращение пациентов;
- отсутствие лечения противопаразитарными препаратами;
- неадекватные дозы противопаразитарных препаратов;
- неправильные схемы противопаразитарной терапии.
- позднее обращение пациентов;
- отсутствие лечения противопаразитарными препаратами;
- неадекватные дозы противопаразитарных препаратов;
- неправильные схемы противопаразитарной терапии.
Критерии оценки качества медицинской помощи
| № | Критерии качества | Оценка выполнения Да/нет |
| 1 | Проведен осмотр пациента с подозрением на аскаридоз для выявления объективных признаков заболевания | Да/нет |
| 2 | Проведено микроскопическое исследование кала на гельминты с применением методов обогащения | Да/нет |
| 3 | Проведена визуальная идентификации гельминтов в паразитологической лаборатории при спонтанном отхождении аскарид | Да/нет |
| 4 | Выполнен общий (клинический) анализ крови развернутый | Да/нет |
| 5 | Проведено при подозрении на аскаридоз пациентам с симптомами поражения дыхательных путей (кашель с мокротой) микроскопическое исследование нативного и окрашенного препарата мокроты | Да/нет |
| 6 | Проведена рентгенографии легких пациентам с аскаридозом, имеющим клинические признаки поражения легких | Да/нет |
| 7 | Проведено ультразвукового исследования (УЗИ) органов брюшной полости при наличии болевого абдоминального синдрома | Да/нет |
| 8 | Назначены противогельминтные препараты после подтверждения диагноза «аскаридоз» | Да/нет |
| 9 | Проведено контрольное микроскопическое исследование кала на гельминты с применением методов обогащения на яйца аскарид через месяц после окончания лечения аскаридоза | Да/нет |
Список литературы
• Справочник по инфекционным болезням у детей / под ред. Ю.В. Лобзина. СПб. СпецЛит, 2013. 591 с.
• Sinniah в. Daily egg production of Ascaris lumbricoides: the distribution of eggs in the faeces and the variability of egg counts. Parasitology. 1982; 84: 167 - 175.
• Медицинская паразитология и паразитарные болезни. Протозоозы и гельминтозы. Учебное пособие. Под ред профессора А.Б. Ходжаян, профессора С.С. Козлова, профессора М.В. Голубевой. М. Изд. гр. ГЭОТАР-Медиа», 2016. 448 с.
• Ягмур В.Б., Саусь-Качанова И.А., Дорохина Т.В., Скуднова Н.А. Случай из практики: рентген-диагностика аскаридоза. Гастроэнтерология. 2016. Т. 60. 2. С. 84 - 86.
• сriscione с.D., Anderson J.D., Sudimack D., et al. Disentangling hybridization and host colonization in parasitic roundworms of humans and pigs. https://royalsocietypublishing.org/doi/10,1098/rspb.2007,0877.
• Pullan R.L., Smith J.L., Jasrasaria R., вrooker S.J. Global numbers of infection and disease burden of soil transmitted helminth infections in 2010. Parasites Vectors. 2014;7:37.
• Аничкин В.В., Мартынюк В.В., Чубченко Н.В. Хирургические осложнения аскаридоза органов брюшной полости. Проблемы здоровья и экологии. 2013. Т. 1. 35. С. 63 - 70.
• Колоцей В.Н., Страпко В.П. Случай аскаридной кишечной непроходимости, осложненной некрозом кишки. Журнал Гродненского государственного. медицинского университета. 2015. Т. 3. 51. С. 100 - 102.
• Миргасимова Д.М., Глебашева С.Г., Одинцова А.Х. Редкий случай в эндоскопической практике: удаление живой аскариды из желчного протока. Казанский медицинский журнал. -2007. Т. 88. 1. С. 69 - 70.
• Паразитарные болезни человека (протозоозы и гельминтозы). Под редакцией В.П. Сергиева, Ю.В. Лобзина, С.С. Козлова. Изд. 3-е, исправ. и доп. СПб: Фолиант, 2016. 640 с.
• сicek с., сundogdu D., Direkel S., Oztuc с. Ascaris lumbricoides in the nasogastric tube after operation on a patient with the diagnosis of acute mesenteric ischemia: case report. Turkive Parazitol. Derg. 2013; 37 (3): 212 - 215.
• De Meeûs T., McCoy K.D., Prugnolle F., et al. Population genetics and molecular epidemiology or how to debusquer la bete . Infect. Genet. Evol. 2007; 7: 308-332.
• Narayan A., Gangaboraiah D.H. Randomized controlled trial comparing the safetyand efficacy of single dose albendazol and mebendazoleon ascaris, hookworm and trichuris infections. Indian commun Helth. 2001; 199 (5): 35 - 40.
• Нараленкова Н.В., Мурашкевич Т.Г. Аскаридоз: проявления эпидемического процесса и профилактика в Гомельской области. Научные стремления. 2014. 4. С. 67 - 76.
• Lynser D., Handique A., Daniala с., et al. Sonographic images of hepato-pancreatico-biliary and intestinal ascariasis: A pictorial review. Insight Imaging. 2015; 6: 641 - 646.
• Das AK. Hepatic and biliary ascariasis. J. Global. Infect. Dis. 2014; 6: 65 - 72.
• сriscione с.D., Anderson J.D., Sudimack D, et al. Human Ascariasis: Diagnostics Update. сurr. Trop. Med. Rep. 2015; 2: 189 - 200.
• Моськина О.В., Гузеева Т.М., Моськина Т.С. Факторы передачи геогельминтозов (аскаридоза) в Ханты-Мансийском автономном округе. Auditorium. 2015. Т. 3. 7. С. 38 - 43.
• Nejsum P., Parker E.D., Frydenberg J., et al. Ascariasis is a zoonosis in Denmark. J сlin Microbiol. 2005; 43: 1142-8.
• Sinniah в. Daily egg production of Ascaris lumbricoides: the distribution of eggs in the faeces and the variability of egg counts. Parasitology. 1982; 84: 167 - 175.
• Медицинская паразитология и паразитарные болезни. Протозоозы и гельминтозы. Учебное пособие. Под ред профессора А.Б. Ходжаян, профессора С.С. Козлова, профессора М.В. Голубевой. М. Изд. гр. ГЭОТАР-Медиа», 2016. 448 с.
• Ягмур В.Б., Саусь-Качанова И.А., Дорохина Т.В., Скуднова Н.А. Случай из практики: рентген-диагностика аскаридоза. Гастроэнтерология. 2016. Т. 60. 2. С. 84 - 86.
• сriscione с.D., Anderson J.D., Sudimack D., et al. Disentangling hybridization and host colonization in parasitic roundworms of humans and pigs. https://royalsocietypublishing.org/doi/10,1098/rspb.2007,0877.
• Pullan R.L., Smith J.L., Jasrasaria R., вrooker S.J. Global numbers of infection and disease burden of soil transmitted helminth infections in 2010. Parasites Vectors. 2014;7:37.
• Аничкин В.В., Мартынюк В.В., Чубченко Н.В. Хирургические осложнения аскаридоза органов брюшной полости. Проблемы здоровья и экологии. 2013. Т. 1. 35. С. 63 - 70.
• Колоцей В.Н., Страпко В.П. Случай аскаридной кишечной непроходимости, осложненной некрозом кишки. Журнал Гродненского государственного. медицинского университета. 2015. Т. 3. 51. С. 100 - 102.
• Миргасимова Д.М., Глебашева С.Г., Одинцова А.Х. Редкий случай в эндоскопической практике: удаление живой аскариды из желчного протока. Казанский медицинский журнал. -2007. Т. 88. 1. С. 69 - 70.
• Паразитарные болезни человека (протозоозы и гельминтозы). Под редакцией В.П. Сергиева, Ю.В. Лобзина, С.С. Козлова. Изд. 3-е, исправ. и доп. СПб: Фолиант, 2016. 640 с.
• сicek с., сundogdu D., Direkel S., Oztuc с. Ascaris lumbricoides in the nasogastric tube after operation on a patient with the diagnosis of acute mesenteric ischemia: case report. Turkive Parazitol. Derg. 2013; 37 (3): 212 - 215.
• De Meeûs T., McCoy K.D., Prugnolle F., et al. Population genetics and molecular epidemiology or how to debusquer la bete . Infect. Genet. Evol. 2007; 7: 308-332.
• Narayan A., Gangaboraiah D.H. Randomized controlled trial comparing the safetyand efficacy of single dose albendazol and mebendazoleon ascaris, hookworm and trichuris infections. Indian commun Helth. 2001; 199 (5): 35 - 40.
• Нараленкова Н.В., Мурашкевич Т.Г. Аскаридоз: проявления эпидемического процесса и профилактика в Гомельской области. Научные стремления. 2014. 4. С. 67 - 76.
• Lynser D., Handique A., Daniala с., et al. Sonographic images of hepato-pancreatico-biliary and intestinal ascariasis: A pictorial review. Insight Imaging. 2015; 6: 641 - 646.
• Das AK. Hepatic and biliary ascariasis. J. Global. Infect. Dis. 2014; 6: 65 - 72.
• сriscione с.D., Anderson J.D., Sudimack D, et al. Human Ascariasis: Diagnostics Update. сurr. Trop. Med. Rep. 2015; 2: 189 - 200.
• Моськина О.В., Гузеева Т.М., Моськина Т.С. Факторы передачи геогельминтозов (аскаридоза) в Ханты-Мансийском автономном округе. Auditorium. 2015. Т. 3. 7. С. 38 - 43.
• Nejsum P., Parker E.D., Frydenberg J., et al. Ascariasis is a zoonosis in Denmark. J сlin Microbiol. 2005; 43: 1142-8.
|
|
Приложения
Приложение А1.
Состав рабочей группы по разработке и пересмотру клинических рекомендаций.Клинические рекомендации «Аскаридоз у детей» разработаны членами международной общественной организацией «Евро-Азиатское общество по инфекционным болезням» (МОО «ЕАОИБ») и межрегиональной общественной организацией «Ассоциация врачей инфекционистов Санкт-Петербурга и Ленинградской области» (МОО «АВИСПО»).
| Фамилии, имена, отчества разработчиков | Место работы с указанием занимаемой должности, ученой степени и звания | Адрес места работы с указанием почтового индекса | Рабочий телефон с указанием кода города | Конфликт интересов |
| Лобзин Юрий Владимирович | Президент ФГБУ ДНКЦИБ ФМБА России, академик РАН, д.м.н., профессор | 197022, Санкт-Петербург, ул. Профессора Попова, д. 9 | (812) 234-60-04 | нет |
| Усков Александр Николаевич | Директор ФГБУ ДНКЦИБ ФМБА России, д.м.н., доцент | 197022, Санкт-Петербург, ул. Профессора Попова, д. 9 | (812 346-22-02 | нет |
| Козлов Сергей Сергеевич | ВМедА им С.М. Кирова МО РФ, профессор кафедры инфекционных болезней (с курсом медицинской паразитологии и тропических заболеваний), д.м.н. | 194044, Санкт-Петербург, ул. Академика Лебедева д. 6 | (812) 292-31-51 | нет |
| Бехтерева Мария Константиновна | ФГБУ ДНКЦИБ ФМБА России. Научный сотрудник отдела кишечных инфекций, м.н. | 197022, Санкт-Петербург, ул. Профессора Попова, д. 9 | (812) 346-21-97 | нет |
| Гончар Наталья Васильевна | ФГБУ ДНКЦИБ ФМБА России. научный сотрудник, руководитель отдела кишечных инфекций, д.м.н., профессор | 197022, Санкт-Петербург, ул. Профессора Попова, д. 9 | (812) 346-21-92 | нет |
Приложение А2.
Методология разработки клинических рекомендаций.• Методология.
Методы, использованные для сбора/селекции доказательств:
- поиск в электронных базах данных.
• Описание методов, использованных для сбора/селекции доказательств:
- доказательной базой для рекомендаций являются публикации,вошедшие в в библиотеку сoсhranе, базы данных EMBASE, MEDLINE, сlinicalkey ELSEVIER, электронную библиотеку (www.elibrary.ru). Глубина поиска составляла 10 лет.
• Методы, использованные для оценки качества и силы доказательств:
- консенсус экспертов;
- оценка значимости в соответствии с уровнями достоверности доказательств и уровнями убедительности рекомендаций.
• Целевая аудитория данных клинических рекомендаций:
• врач здравпункта;
• врач-инфекционист;
• врач клинической лабораторной диагностики;
• врач - клинический фармаколог;
• врач-невролог;
• врач общей практики (семейный врач);
• врач-педиатр;
• врач-педиатр городской (районный);
• врач-педиатр участковый;
• врач по медицинской профилактике;
• врач по медицинской реабилитации;
• врач приемного отделения;
• врач-терапевт;
• врач-терапевт участковый;
• врач-эпидемиолог.
• врач-паразитолог.
Клинические рекомендации « Аскаридоз у детей» предназначены для применения в медицинских организациях Российской Федерации.
Таблица 3. Шкала оценки уровней достоверности доказательств (УДД)для методов диагностики (диагностических вмешательств).
| УДД | Расшифровка |
| 1 | Систематические обзоры исследований с контролем референсным методом или систематический обзор рандомизированных клинических исследований с применением мета-анализа |
| 2 | Отдельные исследования с контролем референсным методом или отдельные рандомизированные клинические исследования и систематические обзоры исследований любого дизайна, за исключением рандомизированных клинических исследований, с применением мета-анализа |
| 3 | Исследования без последовательного контроля референсным методом или исследования с референсным методом, не являющимся независимым от исследуемого метода или нерандомизированные сравнительные исследования, в том числе когортные исследования |
| 4 | Несравнительные исследования, описание клинического случая |
| 5 | Имеется лишь обоснование механизма действия или мнение экспертов |
Таблица 4. Шкала оценки уровней достоверности доказательств (УДД)для методов профилактики, лечения и реабилитации (профилактических, лечебных, реабилитационных вмешательств).
| УДД | Расшифровка |
| 1 | Систематический обзор РКИ с применением мета-анализа |
| 2 | Отдельные РКИ и систематические обзоры исследований любого дизайна, за исключением РКИ, с применением мета-анализа |
| 3 | Нерандомизированные сравнительные исследования, в тч когортные исследования |
| 4 | Несравнительные исследования, описание клинического случая или серии случаев, исследования «случай-контроль» |
| 5 | Имеется лишь обоснование механизма действия вмешательства (доклинические исследования) или мнение экспертов |
Таблица 5. Шкала оценки уровней убедительности рекомендаций(УУР) для методов профилактики, диагностики, лечения и реабилитации (профилактических, диагностических, лечебных, реабилитационных вмешательств).
| УУР | Расшифровка |
| A | Сильная рекомендация (все рассматриваемые критерии эффективности (исходы) являются важными, все исследования имеют высокое или удовлетворительное методологическое качество, их выводы по интересующим исходам являются согласованными) |
| в | Условная рекомендация (не все рассматриваемые критерии эффективности (исходы) являются важными, не все исследования имеют высокое или удовлетворительное методологическое качество и/или их выводы по интересующим исходам не являются согласованными) |
| с | Слабая рекомендация (отсутствие доказательств надлежащего качества (все рассматриваемые критерии эффективности (исходы) являются неважными, все исследования имеют низкое методологическое качество и их выводы по интересующим исходам не являются согласованными) |
Порядок обновления клинических рекомендаций.
Механизм обновления клинических рекомендаций предусматривает их систематическую актуализацию - не реже чем один раз в три года, а также при появлении новых данных с позиции доказательной медицины по вопросам диагностики, лечения, профилактики и реабилитации конкретных заболеваний, наличии обоснованных дополнений/замечаний к ранее утверждённым КР, но не чаще 1 раза в 6 месяцев.
• Индикаторы доброкачественной практики (Good Practice Points. GPPs):
- рекомендуемая доброкачественная практика базируется на клиническом опыте членов рабочей группы по разработке рекомендаций.
• Уровни убедительности рекомендаций (A-C), уровни достоверности доказательств (I-V) и индикаторы доброкачественной практики - good practice points (GPPs) приводятся при изложении текста рекомендаций.
Приложение А3.
Справочные материалы, включая соответствие показаний к применению и противопоказаний, способов применения и доз лекарственных препаратов, инструкции по применению лекарственного препарата.• Федеральный закон от 21 ноября 2011 г. 323-ФЗ «Об основах охраны здоровья граждан в Российской Федерации» (Собрание законодательства Российской Федерации, 2011 г., № 48, 6724);
• Федеральный закон Российской Федерации от 29 ноября 2010 г., № 326-ФЗ Об обязательном медицинском страховании в Российской Федерации»;
• Приказ Минздравсоцразвития России от 5 мая 2012г. №521н Об утверждении порядка оказания педиатрической помощи , зарегистрирован в Минюсте РФ 29 мая 2012 г., регистрационный № 24361;
• Приказ Минздравсоцразвития России от 5 мая 2012г. №521н Об утверждении Порядка оказания медицинской помощи детям с инфекционными заболеваниями , зарегистрирован в Минюсте РФ 10 июля 2012 г., регистрационный № 24867;
• Приказ Минздравсоцразвития России от 12 мая 2012г. №366н Об утверждении порядка оказания медицинской помощи детям с инфекционными заболеваниями , зарегистрирован в Минюсте РФ 10 июля 2012 г., регистрационный № 24867;
• Приказ Министерства здравоохранения Российской Федерации от 13,10,2017 № 804н Об утверждении номенклатуры медицинских услуг .
• Приказ Минздравсоцразвития России от 23 июля 2010 г. 541н «Об утверждении Единого квалификационного справочника должностей руководителей, специалистов и служащих, раздел «Квалификационные характеристики должностей работников в сфере здравоохранения», зарегистрирован в Минюсте РФ 25 августа 2010 г., регистрационный № 18247;
• СанПиН 3,2,3215-14 Профилактика паразитарных болезней на территории Российской Федерации (с изменениями на 29 декабря 2015 года).
• Методы контроля. Биологические и микробиологические факторы. Методические указания МУК 4,2,3145-13.
Постановление Главного государственного санитарного врача РФ от 08,02,2018 № 24 О предупреждении распространения аскаридоза, токсокароза в Российской Федерации .
Приложение В.
Информация для пациента.Аскаридоз - антропонозный геогельминтоз, вызываемый Ascaris lumbricoides, характеризующийся поражением дыхательных путей и аллергическими реакциями в фазе миграции личинок, а при паразитировании половозрелых аскарид - хроническим поражением ЖКТ и осложнениями.
Взрослые особи имеют веретенообразную форму, тело их покрыто толстой поперечно исчерченной кутикулой. Самец меньше самки, задний конец тела загнут крючком на брюшную сторону. За сутки зрелая самка откладывает до 245 тыс. яиц. Созревание яиц проходит в почве. Степень контакта пациента с почвой определяет риск заражения. Пути передачи аскаридоза - пищевой, водный, контактно-бытовой. Факторами передачи являются овощи, фрукты, зелень, ягоды, на поверхности которых имеются частички почвы, а также загрязненные вода и руки.
После проглатывания зрелые яйца аскарид попадают в тонкую кишку, из них выходят личинки и внедряются в стенку кишки. Личинки проникают в кровеносные капилляры и мигрируют по системе портальной вены через печень в нижнюю полую вену, попадают в правые отделы сердца, затем в легочную артерию, легочные капилляры и выходят в паренхиму легких, спустя 14 дней поднимаются до ротоглотки, заглатываются и проникают в ЖКТ. Основной жизненный цикл паразита проходит в кишечнике человека. Питательные вещества гельминт получает путем всасывания через поверхность своего тела (при этом у хозяина развиваются дефицитные состояния), продукты жизнедеятельности гельминта попадают в кишечник человека, всасываются в кровь, что приводит к развитию интоксикации.
В паренхиме легких в фазе миграции личинок могут формироваться «летучие» эозинофильные инфильтраты. Личинки могут попадать в печень, мозг, глаза и другие органы. Возможна миграция аскарид в желудок, глотку, в дыхательные пути, придаточные пазухи носа с последующим присоединением бактериальной инфекции и развитием осложнений.
Диагноз подтверждается лабораторными исследованиями. Лечение аскаридоза проводится противогельминтными препаратами. Пациент не требует изоляции. Профилактика аскаридоза: соблюдение правил личной гигиены.
Карантинно-изоляционные мероприятия в отношении контактных лиц не проводятся.
Приложение Г1-ГN.
Шкалы оценки, вопросники и другие оценочные инструменты состояния пациента, приведенные в клинических рекомендациях.Не применяются.
|
|
Год актуализации информации
2021.