МКБ-10 коды
|
|
Вступление
МКБ 10: В15.
Год утверждения (частота пересмотра): 2015 (пересмотр каждые 3 года).
ID: КР487.
Профессиональные ассоциации.
• Межрегиональная общественная организация «Ассоциация врачей инфекционистов Санкт-Петербурга и Ленинградской области» (МОО АВИСПО); Международная общественная организация «Евро-Азиатское Общество по Инфекционным Болезням».
Год утверждения (частота пересмотра): 2015 (пересмотр каждые 3 года).
ID: КР487.
Профессиональные ассоциации.
• Межрегиональная общественная организация «Ассоциация врачей инфекционистов Санкт-Петербурга и Ленинградской области» (МОО АВИСПО); Международная общественная организация «Евро-Азиатское Общество по Инфекционным Болезням».
Профессиональные ассоциации
• Межрегиональная общественная организация «Ассоциация врачей инфекционистов Санкт-Петербурга и Ленинградской области» (МОО АВИСПО); Международная общественная организация «Евро-Азиатское Общество по Инфекционным Болезням».
Список сокращений
АлТ - Аланинаминотрансфераза.
АсТ - Аспартатаминотрансфераза.
ВОЗ - Всемирная организация здравоохранения.
ВГА - Вирусный гепатит А.
ГГТП - Гаммаглютамилтранспептидаза.
ДВС - Диссеминированное внутрисосудистое свертывание.
ДЖВП - Дискинезия желчевыводящих путей.
ЖКТ - Желудочно-кишечный тракт.
ЖВП - Желчевыводящие пути.
ИТШ - Инфекционно-токсический шок.
ИВЛ - Искусственная вентиляция легких.
ИФА - Иммуноферментный анализ.
МЗ РФ - Министерство здравоохранения Российской Федерации.
МКБ-10 - Международная классификация болезней, травм, и состояний, влияющих на здоровье 10-го пересмотра.
ОАК - Общий анализ крови.
ОАМ - Общий анализ мочи.
ОМС - Обязательное медицинское страхование граждан.
ПМУ - Простая медицинская услуга.
ПТИ - Протромбиновый индекс.
ПЦР - Полимеразная цепная реакция.
РИФ - Реакция иммунофлюоресценции.
РНГА - Реакция непрямой гемагглютинации.
ФЗ - Федеральный закон.
Ig M, G - Иммуноглобулины класса М, G.
НАV - Вирусный гепатит А.
Анти-НAV IgM - Антитела к вирусу гепатита А класса IgM.
Анти-HAV IgG - Антитела к вирусу гепатита А класса IgG.
НААg. Антиген вируса гепатита А.
АсТ - Аспартатаминотрансфераза.
ВОЗ - Всемирная организация здравоохранения.
ВГА - Вирусный гепатит А.
ГГТП - Гаммаглютамилтранспептидаза.
ДВС - Диссеминированное внутрисосудистое свертывание.
ДЖВП - Дискинезия желчевыводящих путей.
ЖКТ - Желудочно-кишечный тракт.
ЖВП - Желчевыводящие пути.
ИТШ - Инфекционно-токсический шок.
ИВЛ - Искусственная вентиляция легких.
ИФА - Иммуноферментный анализ.
МЗ РФ - Министерство здравоохранения Российской Федерации.
МКБ-10 - Международная классификация болезней, травм, и состояний, влияющих на здоровье 10-го пересмотра.
ОАК - Общий анализ крови.
ОАМ - Общий анализ мочи.
ОМС - Обязательное медицинское страхование граждан.
ПМУ - Простая медицинская услуга.
ПТИ - Протромбиновый индекс.
ПЦР - Полимеразная цепная реакция.
РИФ - Реакция иммунофлюоресценции.
РНГА - Реакция непрямой гемагглютинации.
ФЗ - Федеральный закон.
Ig M, G - Иммуноглобулины класса М, G.
НАV - Вирусный гепатит А.
Анти-НAV IgM - Антитела к вирусу гепатита А класса IgM.
Анти-HAV IgG - Антитела к вирусу гепатита А класса IgG.
НААg. Антиген вируса гепатита А.
Термины и определения
Заболевание. Возникающее в связи с воздействием патогенных факторов нарушение деятельности организма, работоспособности, способности адаптироваться к изменяющимся условиям внешней и внутренней среды при одновременном изменении защитно-компенсаторных и защитно-приспособительных реакций и механизмов организма.
Инструментальная диагностика. Диагностика с использованием для обследования больного различных приборов, аппаратов и инструментов.
Исходы заболеваний. Медицинские и биологические последствия заболевания.
Качество медицинской помощи. Совокупность характеристик, отражающих своевременность оказания медицинской помощи, правильность выбора методов профилактики, диагностики, лечения и реабилитации при оказании медицинской помощи, степень достижения запланированного результата.
Клинические рекомендации оказания медицинской помощи детям. Нормативный документ системы стандартизации в здравоохранении, определяющий требования к выполнению медицинской помощи больному при определенном заболевании, с определенным синдромом или при определенной клинической ситуации.
Клиническая ситуация. Случай, требующий регламентации медицинской помощи вне зависимости от заболевания или синдрома.
Лабораторная диагностика. Совокупность методов, направленных на анализ исследуемого материала с помощью различного специального оборудования.
Медицинское вмешательство. Выполняемые медицинским работником по отношению к пациенту, затрагивающие физическое или психическое состояние человека и имеющие профилактическую, исследовательскую, диагностическую, лечебную, реабилитационную направленность виды медицинских обследований и (или) медицинских манипуляций, а также искусственное прерывание беременности.
Медицинская услуга. Медицинское вмешательство или комплекс медицинских вмешательств, направленных на профилактику, диагностику и лечение заболеваний, медицинскую реабилитацию и имеющих самостоятельное законченное значение.
Нозологическая форма. Совокупность клинических, лабораторных и инструментальных диагностических признаков, позволяющих идентифицировать заболевание (отравление, травму, физиологическое состояние) и отнести его к группе состояний с общей этиологией и патогенезом, клиническими проявлениями, общими подходами к лечению и коррекции состояния.
Осложнение заболевания. Присоединение к заболеванию синдрома нарушения физиологического процесса; - нарушение целостности органа или его стенки; - кровотечение; - развившаяся острая или хроническая недостаточность функции органа или системы органов.
Основное заболевание. Заболевание, которое само по себе или в связи с осложнениями вызывает первоочередную необходимость оказания медицинской помощи в связи с наибольшей угрозой работоспособности, жизни и здоровью, либо приводит к инвалидности, либо становится причиной смерти.
Пациент. Физическое лицо, которому оказывается медицинская помощь или которое обратилось за оказанием медицинской помощи независимо от наличия у него заболевания и от его состояния.
Последствия (результаты). Исходы заболеваний, социальные, экономические результаты применения медицинских технологий.
Симптом. Любой признак болезни, доступный для определения независимо от метода, который для этого применялся.
Синдром. Состояние, развивающееся как следствие заболевания и определяющееся совокупностью клинических, лабораторных, инструментальных диагностических признаков, позволяющих идентифицировать его и отнести к группе состояний с различной этиологией, но общим патогенезом, клиническими проявлениями, общими подходами к лечению, зависящих, вместе с тем, и от заболеваний, лежащих в основе синдрома.
Состояние. Изменения организма, возникающие в связи с воздействием патогенных и физиологических факторов и требующие оказания медицинской помощи.
Сопутствующее заболевание. Заболевание, которое не имеет причинно-следственной связи с основным заболеванием, уступает ему в степени необходимости оказания медицинской помощи, влияния на работоспособность, опасности для жизни и здоровья и не является причиной смерти.
Тяжесть заболевания или состояния. Критерий, определяющий степень поражения органов и (или) систем организма человека либо нарушения их функций, обусловленные заболеванием или состоянием либо их осложнением.
Уровень достоверности доказательств. Отражает степень уверенности в том, что найденный эффект от применения медицинского вмешательства является истинным.
Функция органа, ткани, клетки или группы клеток. Составляющее физиологический процесс свойство, реализующее специфическое для соответствующей структурной единицы организма действие.
Инструментальная диагностика. Диагностика с использованием для обследования больного различных приборов, аппаратов и инструментов.
Исходы заболеваний. Медицинские и биологические последствия заболевания.
Качество медицинской помощи. Совокупность характеристик, отражающих своевременность оказания медицинской помощи, правильность выбора методов профилактики, диагностики, лечения и реабилитации при оказании медицинской помощи, степень достижения запланированного результата.
Клинические рекомендации оказания медицинской помощи детям. Нормативный документ системы стандартизации в здравоохранении, определяющий требования к выполнению медицинской помощи больному при определенном заболевании, с определенным синдромом или при определенной клинической ситуации.
Клиническая ситуация. Случай, требующий регламентации медицинской помощи вне зависимости от заболевания или синдрома.
Лабораторная диагностика. Совокупность методов, направленных на анализ исследуемого материала с помощью различного специального оборудования.
Медицинское вмешательство. Выполняемые медицинским работником по отношению к пациенту, затрагивающие физическое или психическое состояние человека и имеющие профилактическую, исследовательскую, диагностическую, лечебную, реабилитационную направленность виды медицинских обследований и (или) медицинских манипуляций, а также искусственное прерывание беременности.
Медицинская услуга. Медицинское вмешательство или комплекс медицинских вмешательств, направленных на профилактику, диагностику и лечение заболеваний, медицинскую реабилитацию и имеющих самостоятельное законченное значение.
Нозологическая форма. Совокупность клинических, лабораторных и инструментальных диагностических признаков, позволяющих идентифицировать заболевание (отравление, травму, физиологическое состояние) и отнести его к группе состояний с общей этиологией и патогенезом, клиническими проявлениями, общими подходами к лечению и коррекции состояния.
Осложнение заболевания. Присоединение к заболеванию синдрома нарушения физиологического процесса; - нарушение целостности органа или его стенки; - кровотечение; - развившаяся острая или хроническая недостаточность функции органа или системы органов.
Основное заболевание. Заболевание, которое само по себе или в связи с осложнениями вызывает первоочередную необходимость оказания медицинской помощи в связи с наибольшей угрозой работоспособности, жизни и здоровью, либо приводит к инвалидности, либо становится причиной смерти.
Пациент. Физическое лицо, которому оказывается медицинская помощь или которое обратилось за оказанием медицинской помощи независимо от наличия у него заболевания и от его состояния.
Последствия (результаты). Исходы заболеваний, социальные, экономические результаты применения медицинских технологий.
Симптом. Любой признак болезни, доступный для определения независимо от метода, который для этого применялся.
Синдром. Состояние, развивающееся как следствие заболевания и определяющееся совокупностью клинических, лабораторных, инструментальных диагностических признаков, позволяющих идентифицировать его и отнести к группе состояний с различной этиологией, но общим патогенезом, клиническими проявлениями, общими подходами к лечению, зависящих, вместе с тем, и от заболеваний, лежащих в основе синдрома.
Состояние. Изменения организма, возникающие в связи с воздействием патогенных и физиологических факторов и требующие оказания медицинской помощи.
Сопутствующее заболевание. Заболевание, которое не имеет причинно-следственной связи с основным заболеванием, уступает ему в степени необходимости оказания медицинской помощи, влияния на работоспособность, опасности для жизни и здоровья и не является причиной смерти.
Тяжесть заболевания или состояния. Критерий, определяющий степень поражения органов и (или) систем организма человека либо нарушения их функций, обусловленные заболеванием или состоянием либо их осложнением.
Уровень достоверности доказательств. Отражает степень уверенности в том, что найденный эффект от применения медицинского вмешательства является истинным.
Функция органа, ткани, клетки или группы клеток. Составляющее физиологический процесс свойство, реализующее специфическое для соответствующей структурной единицы организма действие.
|
|
Описание
Острый вирусный гепатит А (ВГА) - инфекционное заболевание, вызываемое вирусом гепатита А (HАV), с преимущественно фекально-оральным механизмом передачи и характеризующееся кратковременными симптомами интоксикации, нарушениями функции печени различной степени тяжести и доброкачественным течением.
Причины
Возбудителем ВГА является РНК-содержащий вирус гепатита А (HАV), относящийся к семейству Picornaviridae, группе энтеровирусов 72 типа. В настоящее время идентифицировано 7 генотипов вируса (I, II, III и VII встречаются у больных людей, а IV, V и VI у обезьян). На территории России превалирует 1А генотип. Все генотипы имеют один и тот же антиген - HAAg, что свидетельствует о принадлежности их к одному серотипу и определяет моноклональный характер вырабатываемых антител (анти-HAV). Вирус обнаруживается в фекалиях, желчи, гепатоцитах и в крови. В сыворотке крови, уже в ранние сроки заболевания, выявляются специфические антитела сначала класса М, а затем G. Обнаружение анти-HAV IgG свидетельствует о наличии протективного иммунитета.
По своим физико-химическим свойствам HAV устойчив к действию кислот, щелочей, эфира; при нагревании до 60°С сохраняется в течение 1 при комнатной температуре - до 30 суток, в воде - до 3-10 мес. Чувствителен к хлорамину, формалину, УФО и погибает при температуре 85°С и автоклавировании. Вирус может репродуцироваться в культурах клеток печени человека и обезьян [1, 2, 3].
По своим физико-химическим свойствам HAV устойчив к действию кислот, щелочей, эфира; при нагревании до 60°С сохраняется в течение 1 при комнатной температуре - до 30 суток, в воде - до 3-10 мес. Чувствителен к хлорамину, формалину, УФО и погибает при температуре 85°С и автоклавировании. Вирус может репродуцироваться в культурах клеток печени человека и обезьян [1, 2, 3].
Патогенез
Вирус, проходя через ротоглотку и кишечник, попадает сначала в регионарные лимфоузлы, а далее лимфогенно и гематогенно через портальную вену проникает в печень. Проникновение его в гепатоцит обусловлено наличием на мембране клетки специфических рецепторов. В гепатоцитах происходит репликация вируса. Интенсивно размножаясь, он поступает в желчные ходы, а затем в просвет кишечника и выделяется с каловыми массами. Поражение гепатоцитов связано с высоким цитопатогенным действием вируса. В клетке разворачивается каскад биохимических реакций (активация ПОЛ, протеолитических и других систем), ведущих к выраженным нарушениям электролитного баланса, структурным изменениям мембраны и других компонентов клетки. Результатом этих процессов является цитолиз гепатоцитов.
HAV обладает высокой иммуногенностью. Появление большого количества вирусных частиц и его антигенов, в том числе и в результате цитолиза гепатоцитов, является мощным стимулятором для активации Т-клеточного и макрофагального звена иммунной системы. Включение иммунных механизмов обеспечивает блокирование дальнейшей репликации вируса, выработку и накопление специфических и аутоантител, нейтрализацию вирусных частиц и очищение организма от возбудителя. Таким образом, ВГА - самолимитирующаяся инфекция, при которой длительное вирусоносительство бывает крайне редко [2, 6] .
HAV обладает высокой иммуногенностью. Появление большого количества вирусных частиц и его антигенов, в том числе и в результате цитолиза гепатоцитов, является мощным стимулятором для активации Т-клеточного и макрофагального звена иммунной системы. Включение иммунных механизмов обеспечивает блокирование дальнейшей репликации вируса, выработку и накопление специфических и аутоантител, нейтрализацию вирусных частиц и очищение организма от возбудителя. Таким образом, ВГА - самолимитирующаяся инфекция, при которой длительное вирусоносительство бывает крайне редко [2, 6] .
Эпидемиология
Основной механизм передачи возбудителя - фекально-оральный, путь передачи - водный, пищевой и контактно-бытовой. Также возможен парентеральный путь передачи (при переливании крови от больного ВГА донора реципиенту) и половой. Однако на практике они реализуются крайне редко. ВГА имеет выраженную сезонность (сентябрь - декабрь) и периодичность. Подъемы заболеваемости регистрируются, как правило, каждые 10-12 лет, но отмечаются случаи роста заболеваемости через 3-4 и 6-8 лет.
В большинстве случаев заболевание ВГА имеет острое циклическое течение длительностью до 1-1,5 мес. Легкие и среднетяжелые формы составляют до 97%, тяжелые - не более 3%. У детей практически не регистрируются злокачественные формы, протекающие с печеночной комой; исключение составляют только микс-гепатиты (А + В, А + С ). Крайне редко болеют дети первого года жизни. Плод и новорожденный ребенок, родившийся от больной вирусным гепатитом матери практически не подвержен риску инфицирования [2, 3, 4].
ВГА имеет повсеместное распространение, но показатели заболеваемости колеблются в широких пределах и зависят от экономического, социального и культурного уровня развития общества. В гиперэндемичных регионах Азии, Африки, некоторых странах Латинской Америки заболеваемость составляет 200 и более случаев на 100 000 населения. Болеют преимущественно дети младшего возраста, и к 5 годам у 90% детей в крови выявляются анти-HAV IgG. В странах со средней эндемичностью (Восточная и Южная Европа, страны Среднего Востока) показатели заболеваемости в 5-10 раз ниже, однако манифестные формы здесь встречаются чаще. В настоящее время во всех европейских странах, в США, Австралии и России регистрируется снижение показателей заболеваемости ВГА от 30 до 5 на 100 000 населения. В Швеции, Дании, Норвегии, Японии этот показатель еще ниже, и случаи ВГА регистрируется исключительно у взрослых, выезжающих заграницу. Поэтому ВГА стали называть «болезнью путешественников». Наметилось отчетливое смещение показателей заболеваемости от детей к подросткам и лицам молодого возраста (с 3-10 лет к 15-29 годам) [3, 4, 5, 6].
В большинстве случаев заболевание ВГА имеет острое циклическое течение длительностью до 1-1,5 мес. Легкие и среднетяжелые формы составляют до 97%, тяжелые - не более 3%. У детей практически не регистрируются злокачественные формы, протекающие с печеночной комой; исключение составляют только микс-гепатиты (А + В, А + С ). Крайне редко болеют дети первого года жизни. Плод и новорожденный ребенок, родившийся от больной вирусным гепатитом матери практически не подвержен риску инфицирования [2, 3, 4].
ВГА имеет повсеместное распространение, но показатели заболеваемости колеблются в широких пределах и зависят от экономического, социального и культурного уровня развития общества. В гиперэндемичных регионах Азии, Африки, некоторых странах Латинской Америки заболеваемость составляет 200 и более случаев на 100 000 населения. Болеют преимущественно дети младшего возраста, и к 5 годам у 90% детей в крови выявляются анти-HAV IgG. В странах со средней эндемичностью (Восточная и Южная Европа, страны Среднего Востока) показатели заболеваемости в 5-10 раз ниже, однако манифестные формы здесь встречаются чаще. В настоящее время во всех европейских странах, в США, Австралии и России регистрируется снижение показателей заболеваемости ВГА от 30 до 5 на 100 000 населения. В Швеции, Дании, Норвегии, Японии этот показатель еще ниже, и случаи ВГА регистрируется исключительно у взрослых, выезжающих заграницу. Поэтому ВГА стали называть «болезнью путешественников». Наметилось отчетливое смещение показателей заболеваемости от детей к подросткам и лицам молодого возраста (с 3-10 лет к 15-29 годам) [3, 4, 5, 6].
Классификация
Клиническая классификация острого вирусного гепатита А:
По клинической форме:
• Манифестная:
• желтушная:
• желтушная цитолитическая (типичная);
• желтушная цитолитическая с холестатическим синдромом;
• желтушная холестатическая (атипичная).
• Безжелтушная.
• Бессимптомная:
• субклиническая;
• инаппарантная;
По степени тяжести:
• Легкой степени;
• Средне тяжелой степени;
• Тяжелой степени.
По длительности течения:
• Острое циклическое - до 3 мес.
• Острое затяжное (прогредиентное) - 3-6 мес.
Желтушная форма с холестатическим синдромом. Регистрируется у 2-2,5% больных детей. Для нее характерны все симптомы, присущие типичной желтушной форме ВГА, но с более длительным и выраженным желтушным периодом и кожным зудом, то есть одновременно имеются признаки холестаза и цитолиза.
Желтушная атипичная форма. Встречается довольно редко, в основном в препубертатном и пубертатном возрастах. Клинические и биохимические симптомы цитолиза минимальные, интоксикация отсутствует, но имеет место стойкий холестаз, проявляющийся яркой желтухой, зудом кожи, нарушениями пигментного и жирового обмена печени. Отмечается субфебрильная температура, в гемограмме - лейкоцитоз и нейтрофилез, повышение СОЭ. Аналогичных изменений гемограммы не бывает ни при типичной форме, ни при наличии холестатического компонента.
Безжелтушная форма. Выявляется среди детей в 2-3 раза чаще, чем желтушная форма. Ей присущи все симптомы и синдромы типичной формы, кроме желтухи, но проявление их менее четкое, заболевание протекает в легкой форме и длится 2-3 недели.
Субклиническая и инаппарантная (бессимптомная) формы. Больные этими формами составляют до 25-30% и более от всех заболевших. Обычно данный диагноз устанавливается при плановых обследованиях по контакту в очагах ВГА. Клинические признаки, кроме гепатомегалии, отсутствуют, жалоб больные не предъявляют. При субклинической форме отмечается умеренное повышение трансфераз и наличие специфических антител в крови. При инаппарантной форме лишь обнаружение анти-HAV IgM указывает на факт инфицирования. В большинстве случаев эти формы диагностируются при проведении иммунобиохимических исследований в очагах, обследованиях для диагностики других заболеваний (кишечные инфекции), плановых обследованиях отдельных категорий (медицинского персонала, работников общественного питания и других), либо оказываются нераспознанными и не регистрируются, а больные не изолируются, представляя серьезную эпидемиологическую опасность.
По клинической форме:
• Манифестная:
• желтушная:
• желтушная цитолитическая (типичная);
• желтушная цитолитическая с холестатическим синдромом;
• желтушная холестатическая (атипичная).
• Безжелтушная.
• Бессимптомная:
• субклиническая;
• инаппарантная;
По степени тяжести:
• Легкой степени;
• Средне тяжелой степени;
• Тяжелой степени.
По длительности течения:
• Острое циклическое - до 3 мес.
• Острое затяжное (прогредиентное) - 3-6 мес.
Желтушная форма с холестатическим синдромом. Регистрируется у 2-2,5% больных детей. Для нее характерны все симптомы, присущие типичной желтушной форме ВГА, но с более длительным и выраженным желтушным периодом и кожным зудом, то есть одновременно имеются признаки холестаза и цитолиза.
Желтушная атипичная форма. Встречается довольно редко, в основном в препубертатном и пубертатном возрастах. Клинические и биохимические симптомы цитолиза минимальные, интоксикация отсутствует, но имеет место стойкий холестаз, проявляющийся яркой желтухой, зудом кожи, нарушениями пигментного и жирового обмена печени. Отмечается субфебрильная температура, в гемограмме - лейкоцитоз и нейтрофилез, повышение СОЭ. Аналогичных изменений гемограммы не бывает ни при типичной форме, ни при наличии холестатического компонента.
Безжелтушная форма. Выявляется среди детей в 2-3 раза чаще, чем желтушная форма. Ей присущи все симптомы и синдромы типичной формы, кроме желтухи, но проявление их менее четкое, заболевание протекает в легкой форме и длится 2-3 недели.
Субклиническая и инаппарантная (бессимптомная) формы. Больные этими формами составляют до 25-30% и более от всех заболевших. Обычно данный диагноз устанавливается при плановых обследованиях по контакту в очагах ВГА. Клинические признаки, кроме гепатомегалии, отсутствуют, жалоб больные не предъявляют. При субклинической форме отмечается умеренное повышение трансфераз и наличие специфических антител в крови. При инаппарантной форме лишь обнаружение анти-HAV IgM указывает на факт инфицирования. В большинстве случаев эти формы диагностируются при проведении иммунобиохимических исследований в очагах, обследованиях для диагностики других заболеваний (кишечные инфекции), плановых обследованиях отдельных категорий (медицинского персонала, работников общественного питания и других), либо оказываются нераспознанными и не регистрируются, а больные не изолируются, представляя серьезную эпидемиологическую опасность.
|
|
Диагностика
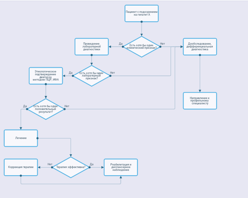
2,1 Жалобы и анамнез.
Для типичной желтушной формы ВГА характерным является острое начало, жалобы на повышение температуры, интоксикацию (слабость, снижение аппетита, сонливость, боли в мышцах, суставах ), тошноту, рвоту, желтушность кожи и склер, изменение цвета мочи и кала.• Рекомендовано при сборе анамнеза особое внимание обращать на наличие/отсутствие опорных эпидемиологических признаков гепатита (сведения о контактах с больными ВГА, о пребывании в эндемичной местности, данные о трансфузиях, оперативных вмешательствах, инъекциях, инструментальных обследованиях, стоматологическом лечении и других медицинских манипуляциях за 6 мес. до заболевания) и владеть эпидситуацией по заболеваемости ВГА в данный момент.
Уровень убедительности рекомендаций с (уровень достоверности доказательств - 3).
• Рекомендовано целенаправленно выявлять жалобы на тошноту и рвоты, «горечь» во рту, носовые и другие кровотечения, боли в животе, а также уточнять сроки появления желтушности кожи, склер, изменения окраски мочи и кала (если таковые имеются).
Уровень убедительности рекомендаций с (уровень достоверности доказательств - 3).
Комментарии. В течении ВГА различают инкубационный, преджелтушный, желтушный периоды и период реконвалесценции. Оценивая эпидситуацию, следует учитывать, что инкубационный период ВГА составляет 7-45 дней, он может укорачиваться до 4-5 и удлиняться до 50 дней. Также следует учитывать факторы, которые могут влиять на течение болезни, выбор тактики лечения и требующие коррекции лечения (наличие непереносимости лекарственных препаратов, неадекватное психоэмоциональное состояние, наличие угрожающих жизни острых состояний/заболеваний или обострений хронических заболеваний). 1, 2, 3, 5, 6].
2,2 Физикальное обследование.
• Рекомендовано при осмотре обратить внимание на выраженность или отсутствие симптомов интоксикации, цвет кожных покровов, слизистых полости рта и склер, наличие сыпи, геморрагических элементов, зуд кожи, состояние языка (цвет, влажность и налет), степень выраженности катарального и диспептического симптомов.Уровень убедительности рекомендаций с (уровень достоверности доказательств - 3).
Комментарий. Длительность преджелтушного периода составляет 2-3 дня, но может удлиняться до 5-6 дней. У детей он чаще всего проявляется интоксикационным, диспептическии или смешанным синдромом, катаральный отмечается в 15-20% случаев, артралгический - крайне редко. При диспептическом синдроме могут быть боли в животе различного характера (тупые, разлитые по всему животу, с локализацией в эпигастрии и/или в правом подреберье; острые или приступообразные), имитирующие абдоминальный (ложно-хирургический) синдром. Желтушный период начинается с появлением желтухи сначала на слизистых полости рта, склерах, шее, ушных раковинах (стадия нарастания - 1-3 дня), затем на коже туловища (стадия максимального проявления), приобретая различный оттенок, вплоть до шафранового, далее она быстро уменьшается. Длительность желтушного периода 7-14 дней. С появлением желтухи интоксикация уменьшается, но сохраняются слабость, сниженный аппетит, периодические боли в животе, желтуха может сопровождаться зудом кожи (особенно в ночное время) [ 1, 2, 3, 5, 6].
• Рекомендовано при пальпации живота проводить оценку его размеров, формы, перистальтики, участия в акте дыхания, определение границ печени и селезенки, болезненности в точках пальпации желчного пузыря, поджелудочной железы, мезентериальных лимфатических узлов, толстой и сигмовидной кишки, наличия или отсутствия выпота в брюшной полости, перитонеальных симптомов, кишечника.
Уровень убедительности рекомендаций с (уровень достоверности доказательств - 3).
Комментарий. Гепатомегалия может быть выражена слабо или быть единственным клиническим признаком при безжелтушной форме ВГА. При типичной желтушной форме увеличение размеров печени и ее плотности максимально в желтушный период. Чем меньше ребенок, тем чаще регистрируется спленомегалия. Степень выраженности гепатомегалии и спленомегалии коррелируют со степенью тяжести болезни. Нередко в процесс вовлекаются сердечно-сосудистая, нервная, мочевыделительная и другие системы, но эти изменения никогда не являются ведущими [1, 2, 3, 5, 6].
• Рекомендовано обратить внимание на выраженность окраски мочи и кала.
Уровень убедительности рекомендаций В (уровень достоверности доказательств - 2).
Комментарий. У детей потемнение мочи и «пятнистый», а затем ахоличный стул появляются за 2-3 дня до начала желтухи. При легких вариантах болезнь может начинаться сразу с потемнения мочи и желтухи. Появление «пестрого» кала после обесцвеченного указывает на восстановление желчеотделения и соответствует кризису болезни, далее отмечается обратное развитие всех симптомов.
Критерии оценки степени тяжести заболевания по клиническим признакам представлены в Приложении Г1.
2,3 Лабораторная диагностика.
Лабораторные методы исследования (биохимические анализы крови, клинические анализы крови и мочу, анализы кала) позволяют диагностировать острую фазу заболевания и степень тяжести; этиологическая верификация гепатита осуществляется только серологическими и молекулярно-генетическими методами.• Рекомендовано провести биохимический анализ крови c определением показателей (АлТ, АсТ, билирубина и его фракций, ЩФ, ГГТП, холестерина).
• Рекомендовано провести общий анализа мочи (ОАМ) с определением желчных пигментов (уробилина и уробилиногена).
Уровень убедительности рекомендаций В (уровень достоверности доказательств - 2).
Комментарии: Выявление повышенного уровня АлТ и АсТ в сыворотке указывает на цитолиз гепатоцитов и с высокой степенью вероятности подтверждает диагноз острого гепатита. Для острой фазы болезни характерно превалирование АлТ над АсТ. Коэффициент де Ритиса (соотношение АсТ:АлТ) при остром ВГА <0,7, а при хронических гепатитах его значения >1,0. В течение всей болезни, а также в периоде реконвалесценции необходим динамический контроль АлТ и АсТ. Нормализация этих показателей указывает на выздоровление, однако полное восстановление печени наступает только через 3-6мес.
Выявление в моче уробилина и желчных пигментов возможно уже в преджелтушном периоде, это первые признаки нарушения пигментного обмена. Безусловным подтверждением нарушения билирубинового обмена (конъюгации и в большей степени экскреции) и холестаза являются нарастание уровней общего билирубина в сыворотке крови с преобладанием прямой фракции, ЩФ, ГГТП и холестерина. [1, 2, 3, 5, 6, 9].
• Рекомендовано исследование коагулограммы (фибриногена, ПТИ, МНО) для оценки степени тяжести заболевания.
Уровень убедительности рекомендаций В (уровень достоверности доказательств - 3).
• Рекомендовано исследование протеинограммы (общего белка, белковых фракций).
Уровень убедительности рекомендаций В (уровень достоверности доказательств - 3).
Комментарии. Снижение показателей уровня общего белка, альбумина, фибриногена и ПТИ - указывает на нарушение белково-синтетической функции печени и возможность развития ДВС-синдрома, который сопровождается фазовыми изменениями в свертывающей системы крови [1, 2, 3, 5, 6, 9].
• Рекомендовано проведение серологических исследований: определения антител и антигена HAV методом ИФА или ХЛИА с целью установления этиологии гепатита (Anti-HAV IgM, Anti-HAV IgG, HAAg),.
Уровень убедительности рекомендаций A (уровень достоверности доказательств - 1+).
Комментарий. Лишь выявление специфических маркеров HAV является абсолютным этиологическим подтверждением диагноза ВГА - HAAg -появляется в крови и фекалиях в инкубационный период, исчезает в период реконвалесценции. Anti-HAV IgM появляются в крови с конца инкубационного периода - первых дней манифестации. Длительность их циркуляции колеблется от нескольких недель до 4-6 мес.(в среднем 3 мес. Anti-HAV IgG начинают циркулировать в крови в период реконвалесценции после прекращения HА-антигенемии и свидетельствуют о санации организма от вируса. Также они выявляются после вакцинации против ВГА [1, 2, 3, 5, 6, 9].
• Рекомендовано проведение молекулярно-генетических методов исследования для определения РНК-HАV методом ПЦР с целью установления этиологии гепатита.
Уровень убедительности рекомендаций A (уровень достоверности доказательств - 1+).
Комментарий. РНК-HАV - показатель репликации вируса. РНК может быть обнаружена в инкубационный, желтушный периоды, а также при обострении ВГА. Средняя длительность циркуляции РНК в крови 10-14 дней, но в исключительных случаях РНК вируса может выявляться до 6-9 и более месяцев [1, 2, 3, 5, 6, 12, 13, 14, ].
• Рекомендовано определение общего анализа крови (ОМК).
Уровень убедительности рекомендаций С (уровень достоверности доказательств - 3).
Комментарий. В ОАК крови при легкой и средней степени тяжести ВГА выявляется лейкопения или тенденция к ней, лимфоцитоз, а при тяжелой степени тяжести лейкопения сменяется лейкоцитозом со сдвигом влево, регистрируется замедленная СОЭ, тромбоцитопения [1, 2, 3, 5, 6, 9].
• Рекомендовано определение антител класса Ig M, G методом ИФА, РНГА в сыворотке крови и антигенов в кале методом ПЦР к иерсиниям и псевдотуберкулезу, а также антител класса IgM, G методом ИФА и ДНК герпес-вирусов (EBV, сMV, HSV 1, 2, 6 типа) в ПЦР.
Уровень убедительности рекомендаций с (уровень достоверности доказательств - 3).
Комментарии. При длительной лихорадке, выраженной дисфункции кишечника, сыпи и негладком течении болезни необходимо проводить дифференциальную диагностику с заболеваниями, протекающими с гиперферментемией, гепатомегалией и желтухой.
• Рекомендовано определение спектра аутоантител ядерных, к гладким мышцам, митохондриям, растворимому печеночному липопротеиду, митохондриям печени и почек (ANA, AMA, ASMA, SLP, LKM, ANCA).
Комментарии. При тяжелом негладком течении болезни с целью дифференциальной диагностики с аутоиммунными заболеваниями печени, в том числе манифестирующим в исходе ВГА, необходимо определять специфические аутоантитела.
Критерии оценки степени тяжести заболевания по результатам лабораторной диагностики представлены в Приложении Г-2.
2,4 Инструментальная диагностика.
• Рекомендовано всем больным с подозрением или установленным диагнозом ВГА проведение ультразвукового исследования (УЗИ) органов брюшной полости.Уровень убедительности рекомендаций В (уровень достоверности доказательств - 2).
Комментарии. При ультразвуковом исследовании брюшной полости проводится уточнения размеров и структуры печени, селезенки, поджелудочной железы, лимфатических узлов, наличие или отсутствие выпота [1, 2, 3, 5, 6].
• Рекомендовано компьютерная или магнитно-ядерная томография брюшной полости при выявлении противоречивых данных при проведении УЗИ органов брюшной полости.
Уровень убедительности рекомендаций В (уровень достоверности доказательств - 2).
Комментарии. Пациенты с неясными очаговыми изменениями в печени и селезенке или неопределенными, противоречивыми данными, полученными при УЗИ требуют углубленного инструментального обследования [1, 2, 3, 5, 6, 7, 8].
• Рекомендовано проведение эзофагогастродуоденоскопии у пациентов с болями в животе, рвотой «кофейной гущей» для уточнения характера повреждения слизистой пищевода, желудка, двенадцатиперстной кишки.
Уровень убедительности рекомендаций с (уровень достоверности доказательств - 3).
Комментарии. Боли в животе могут появиться в остром периоде при тяжелой степени болезни на фоне развития ДВС-синдрома и обусловлены эрозиями, кровоизлияниями на слизистую желудка, дистального отдела пищевода и кишечника.
• Рекомендовано проведение электрокардиографии у пациентов с любыми отклонениями сердечно-сосудистой системы (сердечного ритма, изменением границ и тонов сердца, выявлением шума).
Уровень убедительности рекомендаций с (уровень достоверности доказательств - 3).
Комментарии. Для больных в остром периоде ВГА характерным является склонность к брадикардии, а при ухудшении состояния, нарастании интоксикации и риске развития прекомы прогностически неблагоприятными признаками являются изменение ритмов сердца, появление тахикардии, приглушение тонов сердца.
• Рекомендовано проведение эластографии печени больным с выявленными выраженными структурными изменениями при УЗИ брюшной полости.
Уровень убедительности рекомендаций с (уровень достоверности доказательств - 3).
Комментарии. У больного ВГА, наличие другой патологии печени может быть причиной развития фиброза/цирроза печени и повлиять на течение острого гепатита, а также потребовать изменения лечения. Данное исследование позволит уточнить наличие или отсутствие фиброза печени, степень его выраженности и необходимость коррекции терапии.
Критерии оценки степени тяжести по результатам инструментальной диагностики при остром вирусном гепатите А не определены.
2,5 Иная диагностика.
При остром ВГА не проводится.2,6 Дифференциальная диагностика.
Диагностика ВГА представляет наибольшие трудности в продромальный период и чаще всего проводится с теми заболеваниями, которые проявляются сходными синдромами.• Рекомендовано при постановке диагноза ВГА проводить дифференциальный диагноз в преджелтушный период при наличии катарального синдрома с ОРВИ, ОКИ, инфекционным мононуклеозом, диспептического - с ОКИ, в том числе вирусной этиологии (ротавирусной, энтеровирусной, сальмонелезной ), а при абдоминальном - с пищевыми токсикоинфекциями, псевдотуберкулезом, острым гастритом, аппендицитом, панкреатитом, холециститом.
Уровень убедительности рекомендаций с (уровень достоверности доказательств - 3).
Комментарии. При респираторных заболеваниях катаральные явления более выражены и длительны, сочетаются с резкой головной болью, болями в глазных яблоках, миалгией, гиперемией. Инфекционный мононуклеоз сопровождается выраженным тонзиллитом, полилимфаденитом, лейкоцитозом, лимфоцитозом, атипичными мононуклеарами и повышением СОЭ.
Для кишечных инфекций характерны длительно сохраняющийся диспептический синдром и патологические примеси в кале, для псевдотуберкулеза - стойкая лихорадка, сыпи, полилимфаденит. Решающими в диагностике являются данные серологического и бактериологического обследования.
Хирургические заболевания чаще протекают с более четкой болевой локализацией, симптомами раздражения брюшины, болезненностью точек проекции желчного пузыря, поджелудочной железы и значительными изменениями гемограммы, свидетельствующими о наличии воспалительного процесса [2, 3, 5, 6, 7,10].
• Рекомендовано в желтушный период дифференциальный диагноз ВГА проводить со всеми видами желтух (надпеченочными, печеночными и подпеченочнымия), основываясь на опорных клинико-лабораторных данных.
Уровень убедительности рекомендаций В (уровень достоверности доказательств - 2+).
Комментарии. Надпеченочные желтухи (конъюгационные, гемолитические при АВО-, Rh-несовместимости, анемия Минковского-Шоффара, талассемии) характеризуются более выраженной спленомегалией, чем гепатомегалией, гипербилирубинемией за счет непрямой фракции билирубина, отсутствием уробилинемии и ахолии, в ОАК выявляется анемия, ретикулоцитоз, возможны нарушения структуры эритроцитов, реакция Кумбса - прямая. Во многих случаях есть указания на наследственный фактор. Пигментные гепатозы также протекают с желтухой преимущественно за счет повышения уровня непрямой фракции билирубина (синдром Криглера-Найяра, Жильбера), либо обеих фракций (Ротора и Дабина-Джонсона) без существенного нарастания трансфераз. При гепатозах Рекомендовано обследование экскреторной функции печени и/или генетического подтверждения диагноза.
Печеночные или паренхиматозные желтухи, как отмечалось выше, могут быть вызваны различными инфекционными заболеваниями, а также токсическими агентами, лекарственными препаратами, аутоиммунной агрессией. При паренхиматозных желтухах всегда имеет место поражение других органов и систем. Наряду с характерными для ВГА биохимическими изменениями данные желтухи протекают с выраженными изменениями гемограммы, других лабораторных показателей и серологических проб. Кроме того, дифференциальная диагностика проводится с поражениями печени, обусловленными болезнями обмена (болезнь Вильсона-Коновалова, дефицит альфа1-антитрипсина, гликогенозы, миопатии) и другими наследственными заболеваниями.
Дифференциальная диагностика с вирусными гепатитами В и С представлена в Приложении Г-3;
Причинами подпеченочных желтух могут быть опухоли, кисты, аномалии развития желчевыводящих путей и другиеанные результаты, зуд, лихорадка, высокий уровень прямого билирубина, ЩФ, ГГТП при нормальном или умеренном повышении АлТ, А. При данной патологии симптомы холестаза (клинические и биохимические) будут ведущими, а симптомы цитолиза минимально выражены. В постановке диагноза решающими следует считать данные инструментального обследования (УЗИ, КТ, МРТ), а в ряде случает диагностическая пункция печени.
|
|
Лечение
Общие подходы к лечению острого вирусного гепатита А.
Лечение острого ВГА проводится в амбулаторных условиях (легкие формы) и в условиях стационара (среднетяжелые и тяжелые формы болезни). Также госпитализируются с легкой формой ВГА дети: из закрытых детских учреждений; из семей, где невозможно осуществить лечебные, диагностические, противоэпидемические мероприятия.
Принципы лечения больных с острым ВГА предусматривают одновременное решение нескольких задач:
• купирование острых приступов болезни и предупреждение развития ближайших патологических процессов (обострений, осложнений);
• предупреждение формирования остаточных явлений и рецидивирующего течения, достижение полного и стойкого выздоровления.
На выбор тактики лечения оказывают влияние следующие факторы:
• вариант начального периода заболевания;
• клиническая форма и период болезни;
• тяжесть заболевания;
• возраст больного;
• наличие и характер осложнений;
• доступность и возможность выполнения лечения в соответствии с необходимым видом и условиями оказания медицинской помощи.
Показания к госпитализации:
• Выраженные симптомы интоксикации у больного с подозрением на ВГА;
• Уровень АлТ выше 1000 МЕ/мл, билирубина выше 100-120мкмоль/л;
• Наличие геморрагического синдрома у больного с подозрением на ВГА;
• Наличие тяжелых сопутствующих заболеваний у больного с подозрением на ВГА;
• Наличие в семье детей, посещающих дошкольные и школьные учреждения, а также взрослых, работающих в детских учреждениях, организациях питания.
Терапия больных ВГА является комплексной и включает:
• Режим - охранительный (постельный, полупостельный);
• Диета - щадящая, стол 5а, 5щ, 5л/ж, 5п по Певзнеру;
• Методы медикаментозного лечения (патогенетическая, симптоматическая).
Этиотропная противовирусная терапия не используется.
Патогенетическая терапия.
• Рекомендовано всем больным ВГА проведение дезинтоксикационной терапии с использованием препаратов различных лекарственных групп, выбор препаратов и объем данной терапии зависит от степени тяжести заболевания.
Уровень убедительности рекомендаций В (уровень достоверности доказательств - 2+).
Комментарии. При легкой степени тяжести проводится пероральная дезинтоксикация в объеме 1-2 л/сутки жидкости в виде некрепко заваренного чая с медом, вареньем, отвара шиповника, свежеприготовленных фруктовых и ягодных соков, компотов, щелочных минеральных вод, назначаются энтеросорбенты (активированный уголь** 1-3г, смектит диоктаэдрический**, лигнин гидролизный** - 0,5-0,7г 1-2 раза в сутки);
При средней степени тяжести инфузионно-дезинтоксикационная терапия назначается в объеме физ.потребности с использованием внутривенно капельно кристаллоидных растворов (5% декстрозы**, 1,5% меглюмина натрия сукцината**, 0,9% натрия хлорида**) в дозе 10мл/кг, а также растворы электролитов (калия хлорид, кальция хлорид), способствующих восстановлению гомеостаза, длительность курса 5-7 дней;
При тяжелой степени тяжести усиление дезинтоксикационной терапии проводится увеличением объема вводимой жидкости до 15-20мл/кг/сутки, трехкратным введением энтеросорбентов, а также введением 10% раствора альбумина**, свежезамороженной плазмы** крови, направленных также и на улучшение белково-синтетической функции печени. При лечении ВГА следует соблюдать принцип разумной достаточности терапии. У пациентов с увеличенным уровнем глюкозы в крови рекомендовано введение раствора 1,5% меглюмина натрия сукцината, 0,9% натрия хлорида, Рингера. Введение излишней жидкости парентерально, особенно изотонического раствора хлорида натрия, чревато опасностью развития отеков легких, мозга, асцита [2, 3, 5, 8, 9].
• Рекомендовано при отсутствии эффекта от внутривенной инфузионной терапии назначение глюкокортикостероидов в эквивалентных преднизолону** дозах - 3-6 мг/кг парентерально. Терапия проводится 2-3 суток. В случае ее неэффективности используют экстракорпоральную детоксикацию (плазмоферез, плазмоферез с частичным плазмообменом) [2, 3, 5, 8, 10].
Уровень убедительности рекомендаций В (уровень достоверности доказательств - 2+).
Комментарии. При остром ВГА развитие острой печеночной недостаточности бывает крайне редко. Пациенты с данными признаками подлежат лечению в условиях отделения реанимационно-интенсивной терапии, которое должно быть начато своевременно и проводиться в соответствии со стандартами по интенсивной терапии инфекционных больных. В коматозном состоянии при появлении признаков нарушения дыхания показан перевод на ИВЛ. при психомоторном возбуждении введение седативных препаратов (оксибутират натрия** 100мг/кг в/м или в/в в 30-50,0мл раствора 5% глюкозы медленно, возможно в сочетании с диазепамом** 10-20 мг внутримышечно 2-3 раза в сутки). При развитии геморрагического синдрома показано использование ингибиторов протеаз и фибринолиза (5% раствор аминокапроновой кислоты** по 250 мг два раза в сутки, этамзилат** 250мг/сутки; апротинин** каждые 3-4 часа (расчет доз согласно инструкции препарата). Купирование гипокалиемического алколоза проводят внутривенным капельным введением препаратов калия (до 6г калия хлорида калия/сут при отсутствии энтерального поступления) [2, 3, 5, 7, 8, 9, 14, 15].
• Рекомендовано всем больным ВГА проведение терапии, направленной на нормализацию функции ЖКТ (профилактику запоров, борьбу с дисфункцией). В зависимости от клинической симптоматики используются как препараты стимулирующие моторику ЖКТ - слабительные (домперидон** 10-15мг 2 раза в сутки внутрь, метоклопрамид** детям 2-6 лет в дозе 0,5-1мг/кг/сут, старше 6 лет - 5-10мг 1-3 раза в сутки внутримышечно, лактулоза**10-30 мл/сутки внутрь), так и энтеросорбенты (активированный уголь** 1-3г, смектит диоктаэдрический**, лигнин гидролизный** - 0,5-0,7г 1-2 раза в сутки). Длительность курса 3-5 дней [2,3,5,7,8].
Уровень убедительности рекомендаций В (уровень достоверности доказательств - 2+).
Комментарии. При лечении больных с ВГА необходимо следить за ежедневным опорожнением кишечника, доза лактулозы и других слабительных должна подбираться индивидуально таким образом, чтобы стул был ежедневно, оформленный или кашицеобразный.
• Рекомендовано больным ВГА проведение терапии, направленной на нормализацию функции желчеобразования и желчевыведения с использованием спазмолитиков и желчегонных препаратов внутрь (дротаверин** - 10-20мг в зависимости от возраста 1-2 раза в сутки, папаверин** 5-20 мг в зависимости от возраста 2-3 раза в сутки, Артишока листьев экстракт**- 0,2г 3 раза в сутки, урсодезоксихолевая кислота** - 10мг/кг/сут 1 раз в сутки, а также другие комбинированные желчегонные препараты. Длительность курса 2-3 недели [2, 3, 5, 7, 8, 9].
Уровень убедительности рекомендаций В (уровень достоверности доказательств - 2+).
Комментарии. В начальный период болезни, особенно при выраженном синдроме желтухи, лечение следует начинать с холеспазмолитиков и препаратов, увеличивающих объем желчи за счет водного компонента (гидрохолеретиков). Прием холеретиков, в том числе и растительных, не показан при выраженной холурии и ахолии, их назначение следует делать после начинающейся экскреции желчи, после появления «пестрого стула» и осветления мочи. Антихолестатическая терапия при продолжительной гипербилирубинемии и симптомах холестаза должна быть комплексной и включать препараты желчных кислот в сочетании с антигипоксантами и сорбентами (адеметионином и/или холестирамином). Длительность курса урсодезоксизолевой кислоты при выраженном холестатическом компоненте может достигать 2-3 мес.
• Рекомендовано больным ВГА проведение метаболической терапии, направленной на улучшение тканевого обмена, стабилизацию клеточных мембран и снижение цитолиза гепатоцитов путем использования одного из перечисленных антигипоксантов и гепатопротекторов (инозин** - 200мг внутривенно капельно 1 раз в день, курс 5-7 дней, глицирризиновая кислота+фосфолипиды - детям старше 12 лет 1тб 2-3 раза в сутки, витамин Е - 200мг 2 раза в сутки, тиоктовая кислота - детям старше 6 лет 12-24мг 2-3 раза в сутки, а также растительных гепатопротекторов (экстракт плодов расторопши пятнисной ** - 0,2г 2-3 раза в сутки, экстракт листьев артишока 0,2г 2-3 раза в сутки). Длительность курса пероральных препаратов с гепатопротекторным и антиоксидантным действием 3-4 недели [2, 3, 5, 7, 8, 9].
Уровень убедительности рекомендаций В (уровень достоверности доказательств - 2+).
Комментарии. Использование препаратов этой группы возможно лишь при отсутствии синдрома холестаза.
• Рекомендовано при наличии симптомов поражения поджелудочной железы назначение ферментов (панкреатин**, 0,2-0,3г внутрь 3 раза в сутки во время еды, длительность курса 10-15 дней), а в период начальной реконвалесценции всем больным ВГА показаны пробиотики (бифидобактерии бифидум** 5 доз 3 раза в день, а также другие препараты продуцирующие молочную кислоту, длительность курса 2-3 недели).
Уровень убедительности рекомендаций В (уровень достоверности доказательств - 2+).
• Рекомендовано больным ВГА назначение витаминов. Потребность в них должна обеспечиваться как за счет натуральных пищевых продуктов, так и дополнительного назначения поливитаминных препаратов. Для парентерального введения могут использоваться аскорбиновая кислота, витамины группы В, препараты никотиновой кислоты.
Уровень убедительности рекомендаций С (уровень достоверности доказательств - 3).
Комментарии. Использование витаминов А и Е возможно лишь при отсутствии синдрома холестаза.
• Рекомендовано антибактериальная терапия при присоединении инфекционных бактериальных осложнений и сопутствующих заболеваний (холецистит, холангит, пневмония ) цефалоспоринами (цефазолин** или цефтриаксон** в дозе 500мг 2 раза в сутки), метронидазолом** 250мг 2 раза в сутки внутримышечно. Длительность курса 10-14 дней. При развитии печеночной недостаточности с профилактической целью антибактериальных осложнений оптимальным является назначение рифаксимина внутрь детям до 12 лет 20-30мг/кг/сутки, старше 12 лет 10-15мг/кг/сутки, 2-3 раза в сутки, длительность курса 7-10 дней.
Уровень убедительности рекомендаций В (уровень достоверности доказательств - 2).
Комментарии. При выраженном холестатическом синдроме и длительной гипербилирубинемии всегда имеют место поражения желчевыводящих путей (холангита, холецистита, перехолецистита), требующие антибактериальной терапии. Предпочтительным является назначение метронидазола [2, 3, 5, 7, 8, 9].
Симптоматическая терапия.
• Рекомендовано при выраженной лихорадке применение жаропонижающих средств - ибупрофена**, парацетамола** в дозе 0,2-0,25г 2 раза в сутки.
Уровень убедительности рекомендаций В (уровень достоверности доказательств - 2+).
• Рекомендовано при развитии любых аллергических проявлений назначение десенсибилизирующих средств - кальция глюконат** 2г 3 раза в сутки, дифенгидрамин** 5-15 мг 2 раза в сутки, цетиризин** 2,5-10 мг 1-2 раза в сутки, лоратадин** 5-10мг 1 раз в сутки. Длительность курса 7-10 дней.
Уровень убедительности рекомендаций А (уровень достоверности доказательств - 1).
Иммуномодулирующая и иммунокорригирующая терапия.
• Рекомендовано при развитие выраженного постинфекционного астенического синдрома, вторичного иммунодефицита назначение иммунокорригирующей терапии, направленной на активацию Т-клеточного иммунитета и активацию интерфероногенеза, - аскорбиновой кислоты, меглюмина акридонацетат детям старше 4 лет в дозе 6мг/кг внутримышечно с интервалом между инъекциями 24-48 часов №5-10, тилорон** детям старше 7 лет в дозе 0,06г внутрь 1 раз в день с интервалом 24-48 часов № 5.
Уровень убедительности рекомендаций с (уровень достоверности доказательств - 3).
Комментарий. Назначение иммуномодулирующих препаратов целесообразно при затянувшемся синдроме цитолиза и выявлении выраженных нарушений иммунограммы, в том числе и Т-клеточном дефиците [3, 5, 10, 11].
Уровень убедительности рекомендаций С (уровень достоверности доказательств - 3).
Комментарии: Показаниями к экстракорпоральным методам является выраженный холестаз (уровень билирубина более 300 мкмоль/л, упорный зуд кожи), наличие признаков печеночной энцефалопатии с явлениями начинающегося отека мозга и судорожным синдромом. Противопоказаниями к гемодиализу являются выраженное нарушение гемокоагуляции и ДВС-синдром. Как правило, проводится 3-4 сеанса, за один сеанс проводится замена 1 - 1,5 (не более 2-х) объемов циркулирующей плазмы крови. В качестве заменителей используется донорская плазма, раствор альбумина и другие плазмозамещающие препараты.
В периоде реконвалесценции ВГА при развитии осложнений или обострений со стороны ЖКТ и ЖВП могут быть использованы методы не медикаментозной терапии, к которым относится диетотерапия, бальнеотерапия, лечебная физкультура. У больных с нарушениями гепатобилиарной системы широко применяются методы физиотерапии. В частности метод, основанный на сочетанном применении грязевых аппликаций на ограниченную рецепторную зону (область правого подреберья) и электропунктуры, лазерная и дециметроволновая терапия. Учитывая универсальность физиотерапевтических методов, при реабилитации пациентов с острым ВГА могут использоваться методы физиотерапевтического и иммунокорригирующего воздействия - импульсное инфракрасное лазерное излучение в ауторезонансном режиме.
Лечение острого ВГА проводится в амбулаторных условиях (легкие формы) и в условиях стационара (среднетяжелые и тяжелые формы болезни). Также госпитализируются с легкой формой ВГА дети: из закрытых детских учреждений; из семей, где невозможно осуществить лечебные, диагностические, противоэпидемические мероприятия.
Принципы лечения больных с острым ВГА предусматривают одновременное решение нескольких задач:
• купирование острых приступов болезни и предупреждение развития ближайших патологических процессов (обострений, осложнений);
• предупреждение формирования остаточных явлений и рецидивирующего течения, достижение полного и стойкого выздоровления.
На выбор тактики лечения оказывают влияние следующие факторы:
• вариант начального периода заболевания;
• клиническая форма и период болезни;
• тяжесть заболевания;
• возраст больного;
• наличие и характер осложнений;
• доступность и возможность выполнения лечения в соответствии с необходимым видом и условиями оказания медицинской помощи.
Показания к госпитализации:
• Выраженные симптомы интоксикации у больного с подозрением на ВГА;
• Уровень АлТ выше 1000 МЕ/мл, билирубина выше 100-120мкмоль/л;
• Наличие геморрагического синдрома у больного с подозрением на ВГА;
• Наличие тяжелых сопутствующих заболеваний у больного с подозрением на ВГА;
• Наличие в семье детей, посещающих дошкольные и школьные учреждения, а также взрослых, работающих в детских учреждениях, организациях питания.
3,1 Консервативное лечение.
Методы лечения.Терапия больных ВГА является комплексной и включает:
• Режим - охранительный (постельный, полупостельный);
• Диета - щадящая, стол 5а, 5щ, 5л/ж, 5п по Певзнеру;
• Методы медикаментозного лечения (патогенетическая, симптоматическая).
Этиотропная противовирусная терапия не используется.
Патогенетическая терапия.
• Рекомендовано всем больным ВГА проведение дезинтоксикационной терапии с использованием препаратов различных лекарственных групп, выбор препаратов и объем данной терапии зависит от степени тяжести заболевания.
Уровень убедительности рекомендаций В (уровень достоверности доказательств - 2+).
Комментарии. При легкой степени тяжести проводится пероральная дезинтоксикация в объеме 1-2 л/сутки жидкости в виде некрепко заваренного чая с медом, вареньем, отвара шиповника, свежеприготовленных фруктовых и ягодных соков, компотов, щелочных минеральных вод, назначаются энтеросорбенты (активированный уголь** 1-3г, смектит диоктаэдрический**, лигнин гидролизный** - 0,5-0,7г 1-2 раза в сутки);
При средней степени тяжести инфузионно-дезинтоксикационная терапия назначается в объеме физ.потребности с использованием внутривенно капельно кристаллоидных растворов (5% декстрозы**, 1,5% меглюмина натрия сукцината**, 0,9% натрия хлорида**) в дозе 10мл/кг, а также растворы электролитов (калия хлорид, кальция хлорид), способствующих восстановлению гомеостаза, длительность курса 5-7 дней;
При тяжелой степени тяжести усиление дезинтоксикационной терапии проводится увеличением объема вводимой жидкости до 15-20мл/кг/сутки, трехкратным введением энтеросорбентов, а также введением 10% раствора альбумина**, свежезамороженной плазмы** крови, направленных также и на улучшение белково-синтетической функции печени. При лечении ВГА следует соблюдать принцип разумной достаточности терапии. У пациентов с увеличенным уровнем глюкозы в крови рекомендовано введение раствора 1,5% меглюмина натрия сукцината, 0,9% натрия хлорида, Рингера. Введение излишней жидкости парентерально, особенно изотонического раствора хлорида натрия, чревато опасностью развития отеков легких, мозга, асцита [2, 3, 5, 8, 9].
• Рекомендовано при отсутствии эффекта от внутривенной инфузионной терапии назначение глюкокортикостероидов в эквивалентных преднизолону** дозах - 3-6 мг/кг парентерально. Терапия проводится 2-3 суток. В случае ее неэффективности используют экстракорпоральную детоксикацию (плазмоферез, плазмоферез с частичным плазмообменом) [2, 3, 5, 8, 10].
Уровень убедительности рекомендаций В (уровень достоверности доказательств - 2+).
Комментарии. При остром ВГА развитие острой печеночной недостаточности бывает крайне редко. Пациенты с данными признаками подлежат лечению в условиях отделения реанимационно-интенсивной терапии, которое должно быть начато своевременно и проводиться в соответствии со стандартами по интенсивной терапии инфекционных больных. В коматозном состоянии при появлении признаков нарушения дыхания показан перевод на ИВЛ. при психомоторном возбуждении введение седативных препаратов (оксибутират натрия** 100мг/кг в/м или в/в в 30-50,0мл раствора 5% глюкозы медленно, возможно в сочетании с диазепамом** 10-20 мг внутримышечно 2-3 раза в сутки). При развитии геморрагического синдрома показано использование ингибиторов протеаз и фибринолиза (5% раствор аминокапроновой кислоты** по 250 мг два раза в сутки, этамзилат** 250мг/сутки; апротинин** каждые 3-4 часа (расчет доз согласно инструкции препарата). Купирование гипокалиемического алколоза проводят внутривенным капельным введением препаратов калия (до 6г калия хлорида калия/сут при отсутствии энтерального поступления) [2, 3, 5, 7, 8, 9, 14, 15].
• Рекомендовано всем больным ВГА проведение терапии, направленной на нормализацию функции ЖКТ (профилактику запоров, борьбу с дисфункцией). В зависимости от клинической симптоматики используются как препараты стимулирующие моторику ЖКТ - слабительные (домперидон** 10-15мг 2 раза в сутки внутрь, метоклопрамид** детям 2-6 лет в дозе 0,5-1мг/кг/сут, старше 6 лет - 5-10мг 1-3 раза в сутки внутримышечно, лактулоза**10-30 мл/сутки внутрь), так и энтеросорбенты (активированный уголь** 1-3г, смектит диоктаэдрический**, лигнин гидролизный** - 0,5-0,7г 1-2 раза в сутки). Длительность курса 3-5 дней [2,3,5,7,8].
Уровень убедительности рекомендаций В (уровень достоверности доказательств - 2+).
Комментарии. При лечении больных с ВГА необходимо следить за ежедневным опорожнением кишечника, доза лактулозы и других слабительных должна подбираться индивидуально таким образом, чтобы стул был ежедневно, оформленный или кашицеобразный.
• Рекомендовано больным ВГА проведение терапии, направленной на нормализацию функции желчеобразования и желчевыведения с использованием спазмолитиков и желчегонных препаратов внутрь (дротаверин** - 10-20мг в зависимости от возраста 1-2 раза в сутки, папаверин** 5-20 мг в зависимости от возраста 2-3 раза в сутки, Артишока листьев экстракт**- 0,2г 3 раза в сутки, урсодезоксихолевая кислота** - 10мг/кг/сут 1 раз в сутки, а также другие комбинированные желчегонные препараты. Длительность курса 2-3 недели [2, 3, 5, 7, 8, 9].
Уровень убедительности рекомендаций В (уровень достоверности доказательств - 2+).
Комментарии. В начальный период болезни, особенно при выраженном синдроме желтухи, лечение следует начинать с холеспазмолитиков и препаратов, увеличивающих объем желчи за счет водного компонента (гидрохолеретиков). Прием холеретиков, в том числе и растительных, не показан при выраженной холурии и ахолии, их назначение следует делать после начинающейся экскреции желчи, после появления «пестрого стула» и осветления мочи. Антихолестатическая терапия при продолжительной гипербилирубинемии и симптомах холестаза должна быть комплексной и включать препараты желчных кислот в сочетании с антигипоксантами и сорбентами (адеметионином и/или холестирамином). Длительность курса урсодезоксизолевой кислоты при выраженном холестатическом компоненте может достигать 2-3 мес.
• Рекомендовано больным ВГА проведение метаболической терапии, направленной на улучшение тканевого обмена, стабилизацию клеточных мембран и снижение цитолиза гепатоцитов путем использования одного из перечисленных антигипоксантов и гепатопротекторов (инозин** - 200мг внутривенно капельно 1 раз в день, курс 5-7 дней, глицирризиновая кислота+фосфолипиды - детям старше 12 лет 1тб 2-3 раза в сутки, витамин Е - 200мг 2 раза в сутки, тиоктовая кислота - детям старше 6 лет 12-24мг 2-3 раза в сутки, а также растительных гепатопротекторов (экстракт плодов расторопши пятнисной ** - 0,2г 2-3 раза в сутки, экстракт листьев артишока 0,2г 2-3 раза в сутки). Длительность курса пероральных препаратов с гепатопротекторным и антиоксидантным действием 3-4 недели [2, 3, 5, 7, 8, 9].
Уровень убедительности рекомендаций В (уровень достоверности доказательств - 2+).
Комментарии. Использование препаратов этой группы возможно лишь при отсутствии синдрома холестаза.
• Рекомендовано при наличии симптомов поражения поджелудочной железы назначение ферментов (панкреатин**, 0,2-0,3г внутрь 3 раза в сутки во время еды, длительность курса 10-15 дней), а в период начальной реконвалесценции всем больным ВГА показаны пробиотики (бифидобактерии бифидум** 5 доз 3 раза в день, а также другие препараты продуцирующие молочную кислоту, длительность курса 2-3 недели).
Уровень убедительности рекомендаций В (уровень достоверности доказательств - 2+).
• Рекомендовано больным ВГА назначение витаминов. Потребность в них должна обеспечиваться как за счет натуральных пищевых продуктов, так и дополнительного назначения поливитаминных препаратов. Для парентерального введения могут использоваться аскорбиновая кислота, витамины группы В, препараты никотиновой кислоты.
Уровень убедительности рекомендаций С (уровень достоверности доказательств - 3).
Комментарии. Использование витаминов А и Е возможно лишь при отсутствии синдрома холестаза.
• Рекомендовано антибактериальная терапия при присоединении инфекционных бактериальных осложнений и сопутствующих заболеваний (холецистит, холангит, пневмония ) цефалоспоринами (цефазолин** или цефтриаксон** в дозе 500мг 2 раза в сутки), метронидазолом** 250мг 2 раза в сутки внутримышечно. Длительность курса 10-14 дней. При развитии печеночной недостаточности с профилактической целью антибактериальных осложнений оптимальным является назначение рифаксимина внутрь детям до 12 лет 20-30мг/кг/сутки, старше 12 лет 10-15мг/кг/сутки, 2-3 раза в сутки, длительность курса 7-10 дней.
Уровень убедительности рекомендаций В (уровень достоверности доказательств - 2).
Комментарии. При выраженном холестатическом синдроме и длительной гипербилирубинемии всегда имеют место поражения желчевыводящих путей (холангита, холецистита, перехолецистита), требующие антибактериальной терапии. Предпочтительным является назначение метронидазола [2, 3, 5, 7, 8, 9].
Симптоматическая терапия.
• Рекомендовано при выраженной лихорадке применение жаропонижающих средств - ибупрофена**, парацетамола** в дозе 0,2-0,25г 2 раза в сутки.
Уровень убедительности рекомендаций В (уровень достоверности доказательств - 2+).
• Рекомендовано при развитии любых аллергических проявлений назначение десенсибилизирующих средств - кальция глюконат** 2г 3 раза в сутки, дифенгидрамин** 5-15 мг 2 раза в сутки, цетиризин** 2,5-10 мг 1-2 раза в сутки, лоратадин** 5-10мг 1 раз в сутки. Длительность курса 7-10 дней.
Уровень убедительности рекомендаций А (уровень достоверности доказательств - 1).
Иммуномодулирующая и иммунокорригирующая терапия.
• Рекомендовано при развитие выраженного постинфекционного астенического синдрома, вторичного иммунодефицита назначение иммунокорригирующей терапии, направленной на активацию Т-клеточного иммунитета и активацию интерфероногенеза, - аскорбиновой кислоты, меглюмина акридонацетат детям старше 4 лет в дозе 6мг/кг внутримышечно с интервалом между инъекциями 24-48 часов №5-10, тилорон** детям старше 7 лет в дозе 0,06г внутрь 1 раз в день с интервалом 24-48 часов № 5.
Уровень убедительности рекомендаций с (уровень достоверности доказательств - 3).
Комментарий. Назначение иммуномодулирующих препаратов целесообразно при затянувшемся синдроме цитолиза и выявлении выраженных нарушений иммунограммы, в том числе и Т-клеточном дефиците [3, 5, 10, 11].
3,2 Хирургическое лечение.
Хирургическое лечение при ВГА не проводится.3,3 Иное лечение.
• В случае тяжелого течения ГА и неэффективности консервативных мероприятий рекомендовано использование экстракорпоральных методов детоксикации - плазмафереза, плазмообмена, каскадной плазмафильтрации;Уровень убедительности рекомендаций С (уровень достоверности доказательств - 3).
Комментарии: Показаниями к экстракорпоральным методам является выраженный холестаз (уровень билирубина более 300 мкмоль/л, упорный зуд кожи), наличие признаков печеночной энцефалопатии с явлениями начинающегося отека мозга и судорожным синдромом. Противопоказаниями к гемодиализу являются выраженное нарушение гемокоагуляции и ДВС-синдром. Как правило, проводится 3-4 сеанса, за один сеанс проводится замена 1 - 1,5 (не более 2-х) объемов циркулирующей плазмы крови. В качестве заменителей используется донорская плазма, раствор альбумина и другие плазмозамещающие препараты.
В периоде реконвалесценции ВГА при развитии осложнений или обострений со стороны ЖКТ и ЖВП могут быть использованы методы не медикаментозной терапии, к которым относится диетотерапия, бальнеотерапия, лечебная физкультура. У больных с нарушениями гепатобилиарной системы широко применяются методы физиотерапии. В частности метод, основанный на сочетанном применении грязевых аппликаций на ограниченную рецепторную зону (область правого подреберья) и электропунктуры, лазерная и дециметроволновая терапия. Учитывая универсальность физиотерапевтических методов, при реабилитации пациентов с острым ВГА могут использоваться методы физиотерапевтического и иммунокорригирующего воздействия - импульсное инфракрасное лазерное излучение в ауторезонансном режиме.
|
|
Реабилитация и амбулаторное лечение
Реабилитационные мероприятия должны начинаться уже в периоде разгара или в периоде ранней реконвалесценции;
• Рекомендуется соблюдать последовательность и преемственность проводимых мероприятий, обеспечивающих непрерывность на различных этапах реабилитации и диспансеризации.
Уровень убедительности рекомендаций с (уровень достоверности доказательств - 4).
• Рекомендуется комплексный характер восстановительных мероприятий с участием различных специалистов и с применением разнообразных методов воздействия;
Уровень убедительности рекомендаций с (уровень достоверности доказательств - 4).
• Рекомендуется адекватность реабилитационно-восстановительных мероприятий и воздействий адаптационным и резервным возможностям реконвалесцента.
Уровень убедительности рекомендаций С ( уровень достоверности доказательств - 4).
Комментарии. Важны постепенность возрастания дозированных физических и умственных нагрузок, а также дифференцированное применение различных методов воздействия.
• Рекомендуется постоянный контроль эффективности проводимых мероприятий.
Уровень убедительности рекомендаций С (уровень достоверности доказательств - 4).
Комментарии. Необходимо учитывать скорость и степень восстановления функционального состояния и профессионально-значимых функций переболевших (косвенными и прямыми методами).
Пациент выписывается из стационара при полном исчезновении симптомов интоксикации, желтухи, уменьшении размеров печени, нормализации пигментного обмена и нормализации или значительном снижении активности трансфераз. При легком течении заболевания это происходит в среднем на 10-15 день, при среднетяжелом - на 15-20 день, при тяжелом - на 25-30 день. Сроки полного выздоровления и допуск в детские учреждения и школу устанавливается врачом в каждом случае индивидуально, с учетом динамики клинико-лабораторных показателей, наличия/отсутствия осложнений и сопутствующих соматических заболеваний.
Уровень убедительности рекомендаций в (уровень достоверности доказательств - 2 a).
• Рекомендовано при отсутствии жалоб пациента проводить диспансерное обследование в условиях поликлиники врачом-инфекционистом (при его отсутствии - участковым педиатром) через 1, 3 и 6 мес. после выписки из стационара (клинического выздоровления).
Уровень убедительности рекомендаций в ( уровень достоверности доказательств - 2 a).
• Рекомендовано при отсутствии жалоб пациента через 1, 3 и 6 мес. после выписки из стационара проводить контроль биохимического анализа крови с определением уровня АлТ, АсТ, билирубина, ЩФ, а при затяжной общего белка и альбумина.
Уровень убедительности рекомендаций в ( уровень достоверности доказательств - 2 a).
• Рекомендовано при отсутствии жалоб пациента через 1, 3 и 6 мес. после выписки из стационара проводить контроль ОАК, ОАМ.
Уровень убедительности рекомендаций в (уровень достоверности доказательств - 2 a).
• Рекомендовано в случаях ациклического и затяжного течения сроки диспансерного наблюдения определять индивидуально.
Уровень убедительности рекомендаций в (уровень достоверности доказательств - 2 a).
• Рекомендовано проведение профилактических прививок не ранее, чем через 1 мес. от момента выздоровления, разрешение занятий спортом - через 3-6мес.
Уровень убедительности рекомендаций в (уровень достоверности доказательств - 2a).
При отсутствии жалоб и изменений со стороны внутренних органов по истечении срока диспансерного наблюдения, пациенты, перенесшие ВГА, снимаются с учета.
• Рекомендуется соблюдать последовательность и преемственность проводимых мероприятий, обеспечивающих непрерывность на различных этапах реабилитации и диспансеризации.
Уровень убедительности рекомендаций с (уровень достоверности доказательств - 4).
• Рекомендуется комплексный характер восстановительных мероприятий с участием различных специалистов и с применением разнообразных методов воздействия;
Уровень убедительности рекомендаций с (уровень достоверности доказательств - 4).
• Рекомендуется адекватность реабилитационно-восстановительных мероприятий и воздействий адаптационным и резервным возможностям реконвалесцента.
Уровень убедительности рекомендаций С ( уровень достоверности доказательств - 4).
Комментарии. Важны постепенность возрастания дозированных физических и умственных нагрузок, а также дифференцированное применение различных методов воздействия.
• Рекомендуется постоянный контроль эффективности проводимых мероприятий.
Уровень убедительности рекомендаций С (уровень достоверности доказательств - 4).
Комментарии. Необходимо учитывать скорость и степень восстановления функционального состояния и профессионально-значимых функций переболевших (косвенными и прямыми методами).
Пациент выписывается из стационара при полном исчезновении симптомов интоксикации, желтухи, уменьшении размеров печени, нормализации пигментного обмена и нормализации или значительном снижении активности трансфераз. При легком течении заболевания это происходит в среднем на 10-15 день, при среднетяжелом - на 15-20 день, при тяжелом - на 25-30 день. Сроки полного выздоровления и допуск в детские учреждения и школу устанавливается врачом в каждом случае индивидуально, с учетом динамики клинико-лабораторных показателей, наличия/отсутствия осложнений и сопутствующих соматических заболеваний.
4,2 Диспансерное наблюдение.
• Рекомендовано незамедлительное диспансерное обследование пациента в условиях поликлиники по месту жительства при наличии у него жалоб на состояние здоровья.Уровень убедительности рекомендаций в (уровень достоверности доказательств - 2 a).
• Рекомендовано при отсутствии жалоб пациента проводить диспансерное обследование в условиях поликлиники врачом-инфекционистом (при его отсутствии - участковым педиатром) через 1, 3 и 6 мес. после выписки из стационара (клинического выздоровления).
Уровень убедительности рекомендаций в ( уровень достоверности доказательств - 2 a).
• Рекомендовано при отсутствии жалоб пациента через 1, 3 и 6 мес. после выписки из стационара проводить контроль биохимического анализа крови с определением уровня АлТ, АсТ, билирубина, ЩФ, а при затяжной общего белка и альбумина.
Уровень убедительности рекомендаций в ( уровень достоверности доказательств - 2 a).
• Рекомендовано при отсутствии жалоб пациента через 1, 3 и 6 мес. после выписки из стационара проводить контроль ОАК, ОАМ.
Уровень убедительности рекомендаций в (уровень достоверности доказательств - 2 a).
• Рекомендовано в случаях ациклического и затяжного течения сроки диспансерного наблюдения определять индивидуально.
Уровень убедительности рекомендаций в (уровень достоверности доказательств - 2 a).
• Рекомендовано проведение профилактических прививок не ранее, чем через 1 мес. от момента выздоровления, разрешение занятий спортом - через 3-6мес.
Уровень убедительности рекомендаций в (уровень достоверности доказательств - 2a).
При отсутствии жалоб и изменений со стороны внутренних органов по истечении срока диспансерного наблюдения, пациенты, перенесшие ВГА, снимаются с учета.
Профилактика
Общие подходы к профилактике.
Профилактика ВГА осуществляется в соответствии с СанПин 3,1,2825-10 «Профилактика вирусного гепатита А» и включает комплекс мер, направленных на ликвидацию источника инфекции, разрыв путей передачи возбудителя и повышение невосприимчивости к вирусу населения. Основные меры по ликвидации источника инфекции - это ранняя диагностика заболевания (особенно безжелтушных и субклинических форм), изоляция больных и проведение мероприятий в очаге ВГА. Последние включают строгое соблюдение правил личной гигиены и санэпидрежима, наблюдение за контактными в течение всего карантина (35 дней), двукратное биохимическое и серологическое обследование с интервалом не менее 14 дней, текущую и заключительную дезинфекцию с применением современных дезинфицирующих препаратов. Разрыв путей передачи осуществляется в результате строгого санитарного контроля за эпидемиологически значимыми объектами - состоянием водоисточников, очистительных сооружений, водопроводных и канализационных сетей, предприятий общественного питания, качеством питьевой воды.
Повышение невосприимчивости населения к ВГА достигается методами пассивной и активной иммунизации. Пассивная иммунизация проводится по эпидпоказаниям не позднее 7-10-го дня от предполагаемого контакта с больным. С этой целью применяется 10% коммерческий иммуноглобулин либо специфический иммуноглобулин с повышенным содержанием анти-HAV в дозах: 1,0 мл - детям от 1 года до 10 лет, 1,5 мл - детям старше 10 лет, 3,0 мл - беременным женщинам. Препарат обеспечивает защиту от 3 до 5 мес., но проведение сезонной и повторной серопрофилактики считается нецелесообразным.
Активная иммунизация - это радикальное решение проблемы профилактики ВГА. Для ее проведения создан ряд вакцин, из которых в нашей стране разрешены к использованию отечественная инактивированная вакцина ГЕП-А-инВАК (МП «Вектор», Новосибирск) и зарубежные вакцины - Хаврикс («ГлаксоСмитКляйн», Великобритания), Аваксим («Aventis Pasteur»,Франция), Вакта («Merc Sharp and Down», США). Вакцинацию Рекомендовано начинать с 1 года, контактным лицам проводить не позднее 10 дня от предполагаемого контакта. Стандартный первичный курс - 1 доза, вводится внутримышечно в плечо или бедро. Она может сочетаться с любой другой вакциной, декларированной календарем профилактических прививок, при условии введения в разные участки тела. Защитный эффект достигается через месяц, но через 6-12 мес. необходимо введение бустерной дозы. Вакцинация обеспечивает защиту от ГА на 5 и более лет.
Профилактика ВГА осуществляется в соответствии с СанПин 3,1,2825-10 «Профилактика вирусного гепатита А» и включает комплекс мер, направленных на ликвидацию источника инфекции, разрыв путей передачи возбудителя и повышение невосприимчивости к вирусу населения. Основные меры по ликвидации источника инфекции - это ранняя диагностика заболевания (особенно безжелтушных и субклинических форм), изоляция больных и проведение мероприятий в очаге ВГА. Последние включают строгое соблюдение правил личной гигиены и санэпидрежима, наблюдение за контактными в течение всего карантина (35 дней), двукратное биохимическое и серологическое обследование с интервалом не менее 14 дней, текущую и заключительную дезинфекцию с применением современных дезинфицирующих препаратов. Разрыв путей передачи осуществляется в результате строгого санитарного контроля за эпидемиологически значимыми объектами - состоянием водоисточников, очистительных сооружений, водопроводных и канализационных сетей, предприятий общественного питания, качеством питьевой воды.
Повышение невосприимчивости населения к ВГА достигается методами пассивной и активной иммунизации. Пассивная иммунизация проводится по эпидпоказаниям не позднее 7-10-го дня от предполагаемого контакта с больным. С этой целью применяется 10% коммерческий иммуноглобулин либо специфический иммуноглобулин с повышенным содержанием анти-HAV в дозах: 1,0 мл - детям от 1 года до 10 лет, 1,5 мл - детям старше 10 лет, 3,0 мл - беременным женщинам. Препарат обеспечивает защиту от 3 до 5 мес., но проведение сезонной и повторной серопрофилактики считается нецелесообразным.
Активная иммунизация - это радикальное решение проблемы профилактики ВГА. Для ее проведения создан ряд вакцин, из которых в нашей стране разрешены к использованию отечественная инактивированная вакцина ГЕП-А-инВАК (МП «Вектор», Новосибирск) и зарубежные вакцины - Хаврикс («ГлаксоСмитКляйн», Великобритания), Аваксим («Aventis Pasteur»,Франция), Вакта («Merc Sharp and Down», США). Вакцинацию Рекомендовано начинать с 1 года, контактным лицам проводить не позднее 10 дня от предполагаемого контакта. Стандартный первичный курс - 1 доза, вводится внутримышечно в плечо или бедро. Она может сочетаться с любой другой вакциной, декларированной календарем профилактических прививок, при условии введения в разные участки тела. Защитный эффект достигается через месяц, но через 6-12 мес. необходимо введение бустерной дозы. Вакцинация обеспечивает защиту от ГА на 5 и более лет.
Дополнительно
Исход заболевания благоприятен, в большинстве случаев, оно имеет гладкое, циклическое течение, и заканчивается выздоровлением. Однако в 1-2% случаев регистрируются обострения ВГА, а в 8-10% - рецидивирующее, затяжное течение болезни. ВГА может быть причиной развития дискинетических и воспалительных процессов ЖКТ и гепатобилиарной систетемы (2,5-7,2%), а также манифестации синдрома Жильбера (1-3%), в связи с чем, необходимо динамическое наблюдение.
Критериями выздоровления являются:
• отсутствие интоксикации;
• нормализация уровня аминотрансаминаз (АлТ, АсТ) и билирубина.
• нормализация или значительное уменьшение размеров печени и селезенки;
• появление в крови анти-НAV IgG;
Критериями выздоровления являются:
• отсутствие интоксикации;
• нормализация уровня аминотрансаминаз (АлТ, АсТ) и билирубина.
• нормализация или значительное уменьшение размеров печени и селезенки;
• появление в крови анти-НAV IgG;
Критерии оценки качества медицинской помощи
Критерии оценки качества медицинской помощи при амбулаторном лечении.
Критерии оценки качества медицинской помощи при лечении в стационаре.
| № | Критерии качества | Уровень достоверности доказательств | Уровень убедительности рекомендаций | ||
| • Этап постановки диагноза | |||||
| 1 | Выполнен клинический анализ крови с исследованием лейкоцитарной формулы | 2 | В | ||
| 2 | Выполнен общий анализ мочи | 2 | В | ||
| 3 | Выполнен анализ крови биохимический (общий билирубин, связанный и прямой билирубин, аланинаминотрансфераза, аспартатаминотрансфераза, щелочная фосфатаза, гаммаглютамилтранспептидаза,, общий белок и альбумин) | 3 | В | ||
| 4 | Выполнено определение маркеров вирусов гепатита А, В, С методами ИФА или ХЛИА или ПЦР (в первые сутки поступления в стационар) | 1 | А | ||
| • Этап лечения | |||||
| 1 | Выполнено назначение патогенетической (сорбенты, гепатопротекторы) и симптоматической терапии | 2 | В | ||
| 2 | Выполнен динамический контроль биохимических показателей (АлТ, АсТ, билирубин, щелочная фосфатаза) с целью оценки эффективности лечения (не реже, чем 1 раз в 7-10 дней). | 2 | В | ||
| 3 | Выполнено ультразвуковое исследование органов брюшной полости | 2 | В | ||
| 4 | Достигнуто снижение уровня билирубина до 40 мкмоль/л и ниже, а также снижение АлТ в 3-5 раз от исходного уровня либо полная их нормализация | 2 | В | ||
| 5 | Выполнен контрольный клинический анализ крови с исследованием лейкоцитарной формулы через 2 недели от момента назначения противовирусной терапии | 4 | С | ||
| • Этап реабилитации и диспансерного наблюдения | |||||
| 1 | Выполнен диспансерный осмотр пациента через 1, 3 и 6 месяцев после установления клинического выздоровления от ВГА (выписки ребенка в детское учреждение) | 2 | В | ||
| 2 | Выполнен контроль биохимических показателей (АлТ, АсТ, билирубин, щелочная фосфатаза) через 1,3,6 мес. после клинического выздоровления от ВГА | 2 | В | ||
| 3 | Выполнен контроль ОАК через 1,3,6 мес. после клинического выздоровления от ВГА | 4 | С | ||
| 4 | Выполнен контроль ОАМ через 1,3,6 мес. после клинического выздоровления от ВГА | 4 | 4 | ||
Критерии оценки качества медицинской помощи при лечении в стационаре.
| № | Критерии качества | Уровень достоверности доказательств | Уровень убедительности рекомендаций | ||
| • Этап постановки диагноза | |||||
| 1 | Выполнен первичный осмотр пациента без явных признаков угрозы жизни, требующих оказания медицинской помощи в экстренной форме, не позднее 2 часов с момента поступления в стационар | 3 | В | ||
| 2 | Выполнен первичный осмотр пациента с признаками, представляющими угрозу жизни и, требующие оказания экстренной медицинской помощи безотлагательно | 3 | В | ||
| 3 | Выполнен первичный осмотр пациента с признаками, представляющими угрозу жизни и, требующие оказания экстренной медицинской помощи, врачом реаниматологом не позднее 20 мин от момента поступления в стационар. | 3 | В | ||
| 4 | Выполнен первичный осмотр пациента врачом профильного отделения не позднее 3 часов с момента поступления в профильное отделение | 3 | В | ||
| 5 | Выполнено исследование биохимического анализа крови (АлТ, АсТ, билирубин, общий белок). | 1 | А | ||
| 6 | Выполнен общий анализ мочи | 2 | В | ||
| 7 | Выполнен клинический анализ крови с исследованием лейкоцитарной формулыА | 2 | В | ||
| 8 | Выполнено определение маркеров вирусов гепатита А, В, С методами ИФА или ХЛИА или ПЦР (в первые сутки поступления в стационар) | 1 | |||
| 9 | Выполнена коагулограмма (ориентировочное исследование системы гемостаза) ПТИ | 2 | В | ||
| 10 | Выполнено ультразвуковое исследование брюшной полости | 2 | В | ||
| 11 | Выполнено определение основных групп крови (А, В, 0) и Rh-фактора (при тяжелой степени тяжести) | 2 | В | ||
| • Этап лечения | |||||
| 1 | Выполнено назначение патогенетической инфузионной, гепатопротекторной и симптоматической терапии при среднетяжелой и тяжелой степени тяжести заболевания. | 2 | В | ||
| 2 | Выполнено назначение кровезаменителей, препаратов плазмы крови, альбумина при тяжелой степени ВГА. | 2 | В | ||
| 3 | Выполнено начало инфузионной и глюкокортикоидной терапии у больного тяжелой степени тяжести и признаками начинающейся комы не позднее 20 мин от момента поступления больного в реанимационное отделение | 1 | А | ||
| 4 | Выполнено своевременно использование ИВЛ у больного с оценкой по шкале Глазго 8 баллов и ниже | 1 | А | ||
| 5 | Выполнено назначения антибактериальных препаратов с целью предупреждения бактериальных осложнений (при наличии показаний) | 1 | А | ||
| 6 | Выполнен динамический контроль биохимических показателей (АлТ, АсТ, билирубин, щелочная фосфатаза, ГГТП) с целью оценки эффективности лечения (не реже, чем 1 раз в 7-10 дней). | 1 | А | ||
| 7 | Достигнуто снижение уровня билирубина до 40 мкмоль/л и ниже, а также снижение АлТ в 3-5 раз от исходного уровня либо полная их нормализация | 2 | В | ||
| 8 | Достигнуто уменьшение/нормализация размеров печени и селезенки по данным клинического осмотра и/или УЗИ (КТ) | 2 | В | ||
| 9 | Достигнуто при тяжелой степени тяжести улучшение сознания по шкале Глазго до 10 баллов и выше и повышение ПТИ до 60% и выше. | 2 | В | ||
|
|
Список литературы
• Михайлов М.И, Шахгильдян И.В., Онищенко Г.Г. Энтеральные вирусные гепатиты (этиология, эпидемиология, диагностика, профилактика). М., 2007г.
• Вирусные гепатиты / В. Жданов, Ю.В. Лобзин, Д.А. Гусев, В. Козлов. СПб. Фолиант, 2011.-304 С.
• Учайкин В.Ф., Нисевич Н.И., Чередниченко Т.В. Вирусные гепатиты от А до TTV у детей.М. Новая Волна. 2003.
• Онищенко Г.Г, Жебрун А.Б. Вирусные гепатиты в Российской Федерации 2010. Справочник / СПб. НИИЭМ им. Пастера, 2010.-204с.
• Острые вирусные гепатиты. Рогозина Н.В., Горячева Л.Г. Избр. лекции по инф.и паразит. патологии детского возраста./под ред. Н.В. Скрипченко. СПб.,- 2013 - С.348-363.
• Клинико-патогенетические аспекты современного течения гепатита А у детей Цыремпилова Л.В., Горячева Л.Г., Шилова И.В. Современные наукоемкие технологии.-2012. 5. - с.22-26.
• Вирусный гепатит А с развитием апластической анемии у ребенка 5 лет (клиническое наблюдение). Пономарева М.А., Горячева Л.Г., Бойченко Э.Г., Лобзин Ю.В., Васильева Д., Ефремова Н. Ж. Инфектология, 2010, № 4, С.30-34.
• Власов Н.Н. Лечение вирусного гепатита А у детей / ж. Гастроэнтерология С-Петербурга 2005, № 1-2, С.33-38.
• Течение вирусного гепатита А у ребенка с токсическим гепатитом при использовании стероидов. Рогозина Н.В., Горячева Л.Г., Юркевич О.И, Караськова Н.Г. Старые» и «новы» инфекции у детей: трудные случаи. Коллективная монография /под ред. З.д.н.РФ, проф.Н.В. Скрипченко. СПб, 2016. С. 183-187.
• Индукторы интерферона в практике семейного врача /Ф.И. Ершов, М.Г. Романцов, Т.В. Сологуб, А.Ю. Петров, А.Л. Коваленко// Вестник семейной медицины. -2008, №7, - С.242-244.
• Современные подходы к лечению вирусных гепатитов /Т.В. Сологуб, М.Г. Романцов, Л.Г. Горячева //в кН «Циклоферон - от эксперимента в клинику». СПб. 2002. С.94-108.
• Vaughan G, Goncalves Rossi LM, Forbi JC, de Paula VS, Purdy MA, Xia G, Khudyakov YE. Hepatitis A virus: host interactions, molecular epidemiology and evolution. /J. Infect Genet Evol. 2014; 21:227-243.
• Anne-Marie Roque-Afonso, Liliane Grangeot-Keros et. al. Diagnostic Relevance of Immunoglobulinum G Aviditi for Hepatitis A Virus. Journal of сlinical Mikrobiology, Nov. 2004, p. 5121-5124.
• Vaughan G1, Xia G, Forbi JC, Purdy MA, Rossi LM, Spradling PR, Khudyakov YE Genetic relatedness among hepatitis A virus strains associated with food-borne outbreak / J. sPLoS One. 2013; 8(11):745 -746.
• Ajmera V, Xia G, Vaughan G, Forbi JC, Ganova-Raeva LM, Khudyakov Y, Opio сK, Taylor R, Restrepo R, Munoz S, Fontana RJ, Lee WM; Acute Liver Failure Study Group. What factors determine the severity of hepatitis A-related acute liver failure. J. Viral Hepat. 2011;18(7):167-174.
• Fujiwara K, Kojima H, Yasui S, Okitsu K, Yonemitsu Y, Omata M, Yokosuka O. Hepatitis A viral load in relation to severity of the infection. J. Med Virol. 2011; 83(2): 201-207.
• Вирусные гепатиты / В. Жданов, Ю.В. Лобзин, Д.А. Гусев, В. Козлов. СПб. Фолиант, 2011.-304 С.
• Учайкин В.Ф., Нисевич Н.И., Чередниченко Т.В. Вирусные гепатиты от А до TTV у детей.М. Новая Волна. 2003.
• Онищенко Г.Г, Жебрун А.Б. Вирусные гепатиты в Российской Федерации 2010. Справочник / СПб. НИИЭМ им. Пастера, 2010.-204с.
• Острые вирусные гепатиты. Рогозина Н.В., Горячева Л.Г. Избр. лекции по инф.и паразит. патологии детского возраста./под ред. Н.В. Скрипченко. СПб.,- 2013 - С.348-363.
• Клинико-патогенетические аспекты современного течения гепатита А у детей Цыремпилова Л.В., Горячева Л.Г., Шилова И.В. Современные наукоемкие технологии.-2012. 5. - с.22-26.
• Вирусный гепатит А с развитием апластической анемии у ребенка 5 лет (клиническое наблюдение). Пономарева М.А., Горячева Л.Г., Бойченко Э.Г., Лобзин Ю.В., Васильева Д., Ефремова Н. Ж. Инфектология, 2010, № 4, С.30-34.
• Власов Н.Н. Лечение вирусного гепатита А у детей / ж. Гастроэнтерология С-Петербурга 2005, № 1-2, С.33-38.
• Течение вирусного гепатита А у ребенка с токсическим гепатитом при использовании стероидов. Рогозина Н.В., Горячева Л.Г., Юркевич О.И, Караськова Н.Г. Старые» и «новы» инфекции у детей: трудные случаи. Коллективная монография /под ред. З.д.н.РФ, проф.Н.В. Скрипченко. СПб, 2016. С. 183-187.
• Индукторы интерферона в практике семейного врача /Ф.И. Ершов, М.Г. Романцов, Т.В. Сологуб, А.Ю. Петров, А.Л. Коваленко// Вестник семейной медицины. -2008, №7, - С.242-244.
• Современные подходы к лечению вирусных гепатитов /Т.В. Сологуб, М.Г. Романцов, Л.Г. Горячева //в кН «Циклоферон - от эксперимента в клинику». СПб. 2002. С.94-108.
• Vaughan G, Goncalves Rossi LM, Forbi JC, de Paula VS, Purdy MA, Xia G, Khudyakov YE. Hepatitis A virus: host interactions, molecular epidemiology and evolution. /J. Infect Genet Evol. 2014; 21:227-243.
• Anne-Marie Roque-Afonso, Liliane Grangeot-Keros et. al. Diagnostic Relevance of Immunoglobulinum G Aviditi for Hepatitis A Virus. Journal of сlinical Mikrobiology, Nov. 2004, p. 5121-5124.
• Vaughan G1, Xia G, Forbi JC, Purdy MA, Rossi LM, Spradling PR, Khudyakov YE Genetic relatedness among hepatitis A virus strains associated with food-borne outbreak / J. sPLoS One. 2013; 8(11):745 -746.
• Ajmera V, Xia G, Vaughan G, Forbi JC, Ganova-Raeva LM, Khudyakov Y, Opio сK, Taylor R, Restrepo R, Munoz S, Fontana RJ, Lee WM; Acute Liver Failure Study Group. What factors determine the severity of hepatitis A-related acute liver failure. J. Viral Hepat. 2011;18(7):167-174.
• Fujiwara K, Kojima H, Yasui S, Okitsu K, Yonemitsu Y, Omata M, Yokosuka O. Hepatitis A viral load in relation to severity of the infection. J. Med Virol. 2011; 83(2): 201-207.
Приложения
Приложение А1.
Состав рабочей группы.Клинические рекомендации «Острый вирусный гепатит А у детей» разработаны сотрудниками ФГБУ НИИДИ ФМБА России.
| Фамилии, имена, отчества разработчиков | Место работы с указанием занимаемой должности, ученой степени и звания | Адрес места работы с указанием почтового индекса | Рабочий телефон с указанием кода города | Конфликт интересов |
| Горячева Лариса Георгиевна | ФГБУ НИИДИ ФМБА России, руководитель отдела вирусных гепатитов и заболеваний печени, д.м.н., ведущий научный сотрудник. | 197022, СПб, ул. проф. Попова, д.9 | 8 (812) 234-34-16 | Нет |
| Грешнякова Вера Александровна | ФГБУ НИИДИ ФМБА России, младший научный сотрудник отдела вирусных гепатитов и заболеваний печени, м.н. | 197022, СПб, ул. проф. Попова, д.9 | 8 (812) 234-34-16 | Нет |
| Шилова Ирина Васильевна | ФГБУ НИИДИ ФМБА России, научный сотрудник отдела вирусных гепатитов и заболеваний печени, м.н. | 197022, СПб, ул. проф. Попова, д.9 | 8 (812) 234-34-16 | Нет |
| Баликин Владимир Федорович | ГБОУ ВПО Ивановская ГМА, зав. кафедрой детских инф.болезней и эпидемиологии им.проф. С.Д.Носова, гл. специалист по инфекционным болезням у детей Департамента здравоохранения Ивановской области, д.м.н., профессор | 153012, г. Иваново, Шереметевский проспект, 8 | 8 (4932) 32 80 29 | Нет |
Приложение А2.
Методология разработки клинических рекомендаций.• Методология.
Методы, использованные для сбора/селекции доказательств:
- поиск в электронных базах данных.
• Описание методов, использованных для сбора/селекции доказательств:
- доказательной базой для рекомендаций являются публикации, вошедшие в Кохрановскую библиотеку, базы данных EMBASE, MEDLINE, сlinicalkey ELSEVIER, электронную библиотеку (www.elibrary.ru). Глубина поиска составляла 5 лет.
• Методы, использованные для оценки качества и силы доказательств:
- консенсус экспертов;
- оценка значимости в соответствии с уровнями достоверности доказательств и уровнями убедительности рекомендаций.
• Целевая аудитория данных клинических рекомендаций:
• врач-инфекционист;
• врач-педиатр;
• врач анестезиолог-реаниматолог;
• врач-бактериолог;
• врач-вирусолог;
• врач-дезинфектолог;
• врач здравпункта;
• врач клинической лабораторной диагностики;
• врач - клинический фармаколог;
• врач-лаборант;
• врач-невролог;
• врач общей практики (семейный врач);
• врач-паразитолог;
• врач-педиатр городской (районный);
• врач-педиатр участковый;
• врач по медицинской профилактике;
• врач по медицинской реабилитации;
• врач приемного отделения;
• врач-терапевт;
• врач-терапевт подростковый;
• врач-терапевт участковый;
• врач-эпидемиолог.
Клинические рекомендации «Острый вирусный гепатит А у детей» предназначены для применения в медицинских организациях Российской Федерации.
Клинические рекомендации «Острый вирусный гепатит А у детей» разработаны для решения следующих задач:
• проверки на соответствие установленным Протоколом требований при проведении процедуры лицензирования медицинской организации;
• установление единых требований к порядку диагностики, лечения, реабилитации и профилактики больных острым ВГА;
• унификация разработок базовых программ ОМС и оптимизация медицинской помощи детям больным острым ВГА;
• обеспечение оптимальных объемов, доступности и качества медицинской помощи, оказываемой пациенту в медицинской организации;
• разработка стандартов медицинской помощи и обоснование затрат на ее оказание;
• обоснование программы государственных гарантий оказания медицинской помощи населению, в том числе и детям;
• проведение экспертизы и оценки качества медицинской помощи объективными методами и планирования мероприятий по его совершенствованию;
• выбор оптимальных технологий профилактики, диагностики, лечения и реабилитации для конкретного больного;
• защита прав пациента и врача при разрешении спорных и конфликтных вопросов.
Таблица П 1. Уровни достоверности доказательств с указанием использованной классификации уровней достоверности доказательств.
| Уровни доказательств | Описание |
| 1++ | Мета-анализы высокого качества, систематические обзоры рандомизированных контролируемых исследований (РКИ), или РКИ с очень низким риском систематических ошибок |
| 1+ | Качественно проведенные мета-анализы, систематические обзоры или РКИ с низким риском систематических ошибок |
| 1- | Мета-анализы, систематические обзоры или РКИ с высоким риском систематических ошибок |
| 2++ | Высококачественные систематические обзоры исследований случай-контроль или когортных исследований. Высококачественные обзоры исследований случай-контроль или когортных исследований с очень низким риском эффектов смешивания или систематических ошибок и средней вероятностью причинной взаимосвязи |
| 2+ | Хорошо проведенные исследования случай-контроль или когортные исследования со средним риском эффектов смешивания или систематических ошибок и средней вероятностью причинной взаимосвязи |
| 2- | Исследования случай-контроль или когортные исследования с высоким риском эффектов смешивания или систематических ошибок и средней вероятностью причинной взаимосвязи |
| 3 | Не аналитические исследования (например: описания случаев, серий случаев) |
| 4 | Мнение экспертов |
Таблица П2. Уровни убедительности рекомендаций с указанием использованной классификации уровней убедительности рекомендаций.
| Сила доказательств | Описание |
| A | По меньшей мере, один мета-анализ, систематический обзор, или РКИ, оцененные, как 1++, напрямую применимые к целевой популяции и демонстрирующие устойчивость результатов или группа доказательств, включающая результаты исследований, оцененные, как 1+, напрямую применимые к целевой популяции и демонстрирующие общую устойчивость результатов |
| в | Группа доказательств, включающая результаты исследований, оцененные, как 2++, напрямую применимые к целевой популяции и демонстрирующие общую устойчивость результатов или экстраполированные доказательства из исследований, оцененных, как 1++ или 1+ |
| с | Группа доказательств, включающая результаты исследований оцененные, как 2+, напрямую применимые к целевой популяции и демонстрирующие общую устойчивость результатов; или экстраполированные доказательства из исследований, оцененных, как 2++ |
| D | Доказательства уровня 3 или 4; или экстраполированные доказательства, из исследований, оцененных, как 2+ |
Индикаторы доброкачественной практики (Good Practice Points. GPPs):
• рекомендуемая доброкачественная практика базируется на клиническом опыте членов рабочей группы по разработке рекомендаций.
• Уровни убедительности рекомендаций (A-D), уровни достоверности доказательств (1++, 1+, 1-, 2++, 2+, 2-, 3, 4) и индикаторы доброкачественной практики - good practice points (GPPs) приводятся при изложении текста рекомендаций.
Порядок обновления клинических рекомендаций.
Мониторинг клинических рекомендаций (анализ использования клинических рекомендаций, сбор информации по недостаткам и замечаниям), внесение дополнений и изменений в клинические рекомендации осуществляет ФГБУ НИИДИ ФМБА России. Обновление последней версии клинических рекомендаций осуществляется по мере необходимости, но не реже 1 раза в 3 года.
Система ведения клинических рекомендаций предусматривает взаимодействие Федерального государственного бюджетного учреждения «Научно-исследовательский институт детских инфекций Федерального медико-биологического агентства» со всеми заинтересованными организациями.
Экспертизу клинических рекомендаций проводят специалисты, представляющие медицинские организации, не участвующие в разработке рекомендаций. Разработчики в сопроводительном письме ставят перед экспертом вопросы, на которые он должен ответить, определяют сроки представления экспертного заключения, обычно не превышающие 30 дней с момента получения клинических рекомендаций.
В экспертном заключении эксперт должен указать свою фамилию, имя, отчество, место работы и должность и дать ответы на поставленные в сопроводительном письме вопросы. В случае несогласия с отдельными положениями эксперт предлагает свои варианты с указанием страниц и пунктов, по которым предложены замены. В случае необходимости продления сроков экспертизы эксперт в письменном виде сообщает об этом разработчикам с указанием сроков окончания экспертизы и обоснованием переноса сроков. Отсутствие экспертного заключения в установленные сроки означает согласие эксперта со всеми пунктами проекта клинических рекомендаций.
По результатам экспертизы Рабочая группа составляет сводную таблицу предложений и замечаний, принятых решений и их обоснований по форме (табл. 4), оформляет окончательную редакцию рекомендаций, организует обсуждение и вносит на утверждение профессиональной медицинской ассоциации.
Форма оформления сводной таблицы предложений и замечаний, принятых решений и их обоснований.
| Наименование нормативного документа | Рецензент (Ф.И.О., место работы, должность) | Результаты рецензирования (внесенные рецензентом предложения и замечания) | Принятое решение и его обоснование |
Приложение А3.
Связанные документы.Область применения.
Протокол ведения детей больных острым ВГА предназначен для применения в медицинских организациях Российской Федерации.
Нормативные ссылки.
В Протоколе использованы ссылки на следующие документы:
Приказ Минздравсоцразвития России от 23 июля 2010 г. 541н «Об утверждении Единого квалификационного справочника должностей руководителей, специалистов и служащих, раздел «Квалификационные характеристики должностей работников в сфере здравоохранения»;
Федеральный закон Российской Федерации от 29 ноября 2010 г. N 326-ФЗ Об обязательном медицинском страховании в Российской Федерации»;
Федеральный закон от 21 ноября 2011 г. 323-ФЗ «Об основах охраны здоровья граждан в Российской Федерации» (Собрание законодательства Российской Федерации, 2011, № 48, 6724);
Приказ Минздравсоцразвития России от 5 мая 2012г. №521н Об утверждении Порядка оказания медицинской помощи детям с инфекционными заболеваниями ;
Приказ Минздравсоцразвития России №1664н от 27 декабря 2011 г. Об утверждении номенклатуры медицинских услуг»;
Приказ Минздрава России № 408 от 12,07,1989г. О мерах по снижению заболеваемости вирусными гепатитами в стране»;
Санитарно-эпидемиологические правила МЗ РФ 2000г. Профилактика вирусных гепатитов. Общие требования к эпидемиологическому надзору за вирусными гепатитами»;
Санитарно-эпидемиологические правила - СП 3,1,2825-10 - Профилактика вирусного гепатита А»;
Приказ Министерства здравоохранения Российской Федерации 125-н от 21,03,2014г Об утверждении национального календаря профилактических прививок и календаря профилактических прививок по эпидемическим показаниям ;
Приказ Минздрава РФ от 09,11,2012г. №742н «Об утверждении стандарта специализированной медицинской помощи детям при вирусном гепатите А легкой степени тяжести»;
Приказ Минздрава РФ от 24,12,2012 N 1366н Об утверждении стандарта специализированной медицинской помощи детям при остром вирусном гепатите А без печеночной комы средней степени тяжести ;
Приказ Минздрава РФ от 09,11,2012 N 825н Об утверждении стандарта специализированной медицинской помощи детям при остром вирусном гепатите А без печеночной комы тяжелой степени тяжести .
Б. Алгоритмы ведения пациента.
КР337. Болевой синдром (БС) у детей, нуждающихся в паллиативной медицинской помощи.
Приложение В.
Информация для пациентов.Вирусный гепатит А (ВГА) - это острое поражение печени, вызванное вирусом гепатита А. Вирус устойчив к действию кислот, щелочей, эфира; при нагревании до 60°С сохраняется в течение 1 при комнатной температуре - до 30 суток, в воде - до 3-10 мес. Чувствителен к хлорамину, формалину, УФО и погибает при температуре 85°С и автоклавировании.
Источник заражения - человек, больной ВГА. Он выделяет вирус с фекалиями, после чего тот - с водой или пищей - попадает в организм других людей. Чаще всего ВГА заболевают дети, которые заражаются через грязные руки. ВГА может протекать как в легкой, так и в тяжелой форме.
Инкубационный период при ВГА от 7 до 45 дней (в среднем 15-30 дней). По истечении этого периода наступает преджелтушный период, продолжающийся в среднем 5-7 дней, во время которого у больного появляются слабость, утомляемость, головная боль, боль в мышцах и суставах, тошнота, рвота, умеренное повышение температуры (37° - 38,5° С), у маленьких детей может быть жидкий стул.
Затем наступает желтушный период: появляется пожелтение слизистых, склер и кожи, зуд кожи, потемнение мочи, обесцвечение кала. Желтуха держится на протяжении 3-5-7 дней, после чего уходит. Заболевание длится от 1 недели до 1,5-2-х месяцев, далее наступает период восстановления, который может растянуться до полугода. Болезнь не может принимать хроническое течение. У детей часто встречается безжелтушная форма.
Диагностикой и лечением ВГА занимается врач-инфекционист. При обследовании выявляется увеличение печени, в крови - повышение печеночных ферментов (АлТ, АсТ), билирубина. Проводится анализ крови на маркеры ВГА (анти-HAV IgM, анти-HAV IgG), позволяющий окончательно подтвердить диагноз.
Лечение острого ВГА может проводиться амбулаторно (легкие формы) и в стационаре (среднетяжелые и тяжелые формы болезни). Дети из закрытых детских учреждений; дети из семей, где невозможно осуществить лечебные, диагностические, противоэпидемические мероприятия госпитализируются. В отдельных случаях легкого течения заболевания допускается лечение больного с подтвержденным диагнозом ГА на дому. Это возможно при условии: а) проживания больного в отдельной благоустроенной квартире, б) отсутствия контакта по месту проживания с работниками лечебно-профилактических, детских и приравниваемых к ним организаций, в) отсутствия в семье детей, посещающих детские образовательные учреждения, г) обеспечения ухода за больным и выполнения всех мер противоэпидемического режима; д) отсутствия у заболевшего других вирусных гепатитов, гепатита невирусной этиологии или других хронических заболеваний с частыми обострениями и декомпенсацией основного заболевания, употребления наркотиков; е) обеспечения динамического клинического врачебного наблюдения и лабораторного обследования на дому.
Прогноз благоприятный, функции печени обычно восстанавливаются полностью. Необходимо соблюдение режима - охранительный (постельный, полупостельный), диеты №5, прием гепатопротекторов по назначению врача.
Из стационара больных выписывают при полном исчезновении симптомов интоксикации, желтухи, уменьшении размеров печени, нормализации или значительном улучшении биохимических анализов крови.
Посещение детских учреждений, школ разрешено при полном клинико-биохимическом выздоровлении. Переболевшие ВГА требуют диспансерного наблюдения в детской поликлинике по месту жительства (кабинете профилактики инфекционных болезней). Проведение профилактических прививок разрешается не ранее, чем через 1 мес. от момента выздоровления, занятия спортом - через 3-6мес.
Повышение невосприимчивости населения к ВГА достигается методами пассивной и активной иммунизации. Пассивная иммунизация проводится по эпидпоказаниям. С этой целью применяется 10% коммерческий иммуноглобулин либо специфический иммуноглобулин с повышенным содержанием анти-HAV в дозах: 1,0 мл - детям от 1 года до 10 лет, 1,5 мл - детям старше 10 лет, 3,0 мл - беременным женщинам. Препарат обеспечивает защиту от 3 до 5 мес.
Активная иммунизация - это радикальное решение проблемы профилактики ВГА. Вакцинацию Рекомендовано начинать с 1 года, контактным лицам проводить не позднее 5-7 дня от предполагаемого контакта. Стандартный первичный курс - 1 доза, вводится внутримышечно в область верхней трети плеча или передне-боковой поверхности бедра. Она может сочетаться с любой другой вакциной, декларированной календарем профилактических прививок, при условии введения в разные участки тела. Защитный эффект достигается через месяц, но через 6-12 мес. необходимо введение бустерной дозы. Вакцинация обеспечивает защиту от ВГА на 5 и более лет.
Приложение Г.
Критерии оценки степени тяжести вирусного гепатита А по клиническим признакам.| Признак | Характеристика признака | ||
| Легкая степень тяжести | Средняя степень тяжести | Тяжелая степень тяжести | |
| Выраженность и длительность интоксикации | Отсутствует или легко выраженная слабость, тошнота, снижение аппетита, 5-7 дней. | Умеренно выраженная, 8-15 дней. | Ярко выраженная, апатия, сонливость или возбуждение, головокружение, уси-ление анорексии, тошноты, рвоты, нарастание мышеч-ной слабости, более 15 дней. |
| Интенсивность и длительность желтушности кожи | Слабо или умеренно выраженная, не более 14 дней. | Интенсивно выражен-ная, 14-21 день, при холестатическом син-дроме до 40-45 дней. | Интенсивно выражен-ная, может прогрес-сировать на фоне на-растания интоксика-ции, 20-35 дн.и более. |
| Лихорадка | Отсутствует или суб-фебрильная в тече-ние 2-3 дней пред-желтушного периода. | Субфебрильная или фебрильная в течение 2-5 дней преджел-тушного периода. | Появление фебриль-ной температуры тела на фоне развития и прогрессирования желтухи. |
| Тахикардия | Отсутствует. | Отсутствует, склонность к брадикардии. | Появление на фоне развития и прогрес-сирования желтухи. |
| Геморрагический синдром | Отсутствует. | Отсутствует или слабо выражен - единичные петехии на коже и носовые кровотечения. | Петехиальная сыпь на коже, носовые крово-течения, рвота «ко-фейной гущей», кро-воизлияния в местах инъекций, «дегтеоб-разный» стул. |
| Размеры печени | В норме, либо увеличены до 3 см | Увеличены на 3-4 см | Увеличены на 4-6 см Резкое уменьшение размеров на фоне прогрессирования болезни, болезнен-ность ее края. |
| Отечно-асцитический синдром | Нет. | Нет. | Отечность стоп, голеней, асцит. |
Приложение Г2.
Критерии оценки степени тяжести вирусного гепатита А по результатам лабораторной диагностики.
| Признак | Легкая степень тяжести | Средняя степень тяжести | Тяжелая степень тяжести |
| Уровень общего билирубина | До 85-100 мкмоль/л. | 100-170 мкмоль/л. | 170-200 мкмоль/л и более. |
| Протромбиновый индекс | До 80%. | 80-60%. | 60-40%, при крайне тяже-лой форме - менее 40%. |
| Уровень повышения аминотрансфераз (АлТ) | До 500 ед/л (до 10 норм). | До 1000 ед/л (10-20 норм). | Более 1000 ед/л (более 20 норм). |
Приложение Г3.
Дифференциальная диагностика острых вирусных гепатитов.
| Признаки | Гепатит А | Гепатит В | Гепатит С |
| Эпидемиологические предпосылки | Пребывание в очаге ГА за 15-40 дней до заболевания. | Гемотрансфузии, операции, парентеральные вмешательства (в том числе инъекции наркотиков), половой или тесный контакт с больным ГВ. | Гемотрансфузии, операции, парентеральные вмешательства (в том числе инъекции наркотиков), половой или тесный контакт с больным ГС. |
| Начальный (преджелтушный) период | Острое начало заболевания, короткий преджелтушный период до 4-7 дней (чаще по гриппоподобному типу). | Постепенное начало болезни, длительный преджелтушный период до 7-14 дней (чаще по смешанному типу с возможными полиартралгиями). | Как правило, отсутствует. При его наличии характеризуется слабо выраженными явлениями интоксикации в течение 1-4 дней. |
| Желтушный период | Быстрое развитие желтухи, с появлением которой, как правило, улучшается самочувствие. Непродолжительный желтушный период (в среднем 2 недели). | Постепенное развитие желтухи, с появлением которой, как правило, отсутствует улучшение самочувствия, или оно ухудшается. Длительный желтушный период с медленным исчезновением симптомов в период реконвалесценции. | Как правило, отсутствует. При его наличии характеризуется незначительной быстропроходящей желтухой и исчезновением симптомов в период реконвалесценции. |
| Лабораторная диагностика | Наличие антител к вирусу гепатита А класса IgM (анти-HAV IgM). | Наличие поверхностного антигена (HBsAg), антител к ядерному ан-тигену класса IgM (анти-HBc IgM), ДНК вируса гепатита В. | Наличие антител к ядерному антигену класса IgM (анти-HCVc IgM), РНК, реже - общих антител (анти-HCV); при отсутствии антител к неструктурному белку 4 (анти-NS4) вируса гепатита С. |
| Хронизация | Не характерна | в 5-10% | в 80-90% |
Приложение Г4.
Возможные исходы вирусного гепатита А и их характеристика.
| Наименование исхода | Частота регистра- ции в % | Критерии и признаки исхода при данной модели пациента | Ориентировочное время достижения исхода | Преемственность и этапность оказания медицинской помощи при данном исходе |
| Компенсация функции / Стабилизация | 85-95% | Отсутствие рецидива и осложнений. | Непосредственно после курса лечения. | Динамическое наблюдение требуется. |
| Затяжное течение инфекции | 5-10% | Сохранение повы-шенной АлТ. | В течение 2-3 мес. от начала болезни. | Оказание медицинской помощи по протоколу «Острого вирусного гепатита А». |
| Развитие ятрогенных осложнений | 0,1% | Появление новых поражений (осложнений), обусловленных проводимой терапией. | На этапе лечения. | Оказание медицинской помощи по протоколу соответствующего заболевания (осложнения). |
| Развитие нового заболевания, связанного с основным (осложнение) | 5% | Развитие/обострение воспалительных заболеваний ЖВП и ЖКТ. | Через 1-6 мес после окончания лечения. | Оказание медицинской помощи по протоколу соответствующего заболевания (осложнения). |
Приложение Г5.
Перечень лекарственных препаратов для медицинского применения, зарегистрированных на территории РФ, используемых для лечения детей больных острым ВГА.
| Лекарственная группа | Лекарственные средства | Показания | Уровень доказательности* |
| Растворы влияющие на водно-электролитный баланс | Калия хлорид+ Кальция хлорид+ Магния хлорид+ Натрия ацетат+ Натрия хлорид | С целью дезинтоксикации | 2+ |
| Меглюмина натрия сукцинат | С целью дезинтоксикации | 2+ | |
| Калия хлорид + Натрия ацетат + Натрия хлорид | С целью дезинтоксикации | 2+ | |
| Натрия хлорида раствор сложный (Калия хлорид + Кальция хлорид + Натрия хлорид) | С целью дезинтоксикации | 2+ | |
| Другие иррига-ционные растворы | Декстроза | С целью дезинтоксикации | 2+ |
| Растворы электролитов | Натрия хлорид | Восполнение электролитных нарушений | 2+ |
| Калия хлорид | Восполнение электролитных нарушений. | 2+ | |
| Глюкокортикоиды | Преднизолон | При тяжелой форме ОВГА с выраженным цитолитическим синдромом с противоотечной, противовоспалительной и десенсибилизирующей целью. | 2+ |
| Дексаметазон | При тяжелой форме ОВГА с выраженными проявлениями цитолиза, гипербилирубинемии, отеке паренхимы печени и желче-выводящих путей, при лекарст-венной аллергии и неврологичес-ких осложнениях. | 2+ | |
| Кровезаменители и препараты плазмы крови | Альбумин человека | При среднетяжелой и тяжелой форме ОВГА при признаках нарушения гемостаза и белково-синтетической функции, отеке. | 2+ |
| Свежезамороженная плазма | При среднетяжелой и тяжелой форме ОВГА при признаках нарушения гемостаза и белково-синтетической функции, отеках. | 2+ | |
| Папаверин и его производные | Дротаверин Папаверин | С целью снятия спазма и уменьшения отечности паренхимы печени и желчевыводящих путей. | 2+ |
| Препараты угля | Активированный уголь | При нарушении дисбиоза кишечника с развитием диспепсических проявлений. | |
| Адсорбирующие кишечные препараты другие | Смектит диоктаэдрический | При нарушении дисбиоза кишечника с развитием диспепсических проявлений. | 2+ |
| Лигнин гидролизный | 2+ | ||
| Осмотические слабительные средства | Лактулоза | При нарушении моторики кишечника, запорах, а также при появлении признаков энцефалопатии. | 2+ |
| Противодиарейные микроорганизмы | Бифидобактерии бифидум | При нарушении дисбиоза кишечника с развитием диспепсических проявлений. | 2+ |
| Ферментные препараты | Панкреатин | В острую фазу болезни при нарушениях функции ЖКТ симптомах гастрита панкреатита для коррекции панкреатической недостаточности. | 2+ |
| Стимуляторы моторики желудочно-кишечного тракта | Метоклопрамид Домперидон | С целью купирования тошноты и рвоты. | 2+ |
| Препараты желчных кислот | Урсодезоксихолевая кислота | Длительно сохраняющийся холестатический и цитолитический синдром. | 2+ |
| Препараты для лечения заболеваний печени | Глицирризиновая кислота+ Фосфолипиды | Длительно сохраняющийся цитолитический синдром. | 2+ |
| Прочие препараты для лечения заболеваний ЖКТ и нарушений обмена веществ | Тиоктовая кислота | Длительно сохраняющийся цитолитический синдром у пациентов с нарушением жирового обмена (избыточная масса тела, гиперлипидемия). | 2+ |
| Производные нитроимидазола | Метронидазол | При среднетяжелой и тяжелой форме ОВГА с длительным холестазом, с лечебной и профи-лактической целью осложнений (холангита, холецистита ). | 2+ |
| Цефалоспорины 1-го поколения | Цефазолин | При среднетяжелой и тяжелой форме ОВГА с длительным холестазом для профилактики генерализации бактериальной или грибковой флоры. | 2+ |
| Цефалоспорины 3-го поколения | Цефтриаксон | При среднетяжелой и тяжелой форме ОВГА с длительным холестазом для профилактики генерализации бактериальной или грибковой флоры. | 2+ |
| Антибиотики | Рифаксимин, Канамицин | При тяжелой форме ОВГА, осложненной острой печеночной недостаточностью для подавления бактериальной флоры ЖКТ, продукции аммиака в кишечнике и профилактики печеночной энцефалопатии. | 2+ |
| Производные полиена | Нистатин | При тяжелой форме ОВГА с длительным холестазом для профилактики генерализации грибковой флоры. | 2+ |
| Производные триазола | Флуконазол | При тяжелой форме ОВГА с длительным холестазом для профилактики генерализации грибковой флоры. | 2+ |
| Аминокислоты | Аминокапроновая кислота | При тяжелой форме ОВГА, осложненной острой печеночной недостаточностью и нарушением белково-синтетической функции для профилактики и лечения геморрагического синдрома и ДВС. | 2+ |
| Ингибиторы протеиназ плазмы | Апротинин | При тяжелой форме ОВГА, осложненной нарушением белково-синтетической функции для профилактики и лечения геморрагического синдрома и ДВС. | 2+ |
| Витамин К и другие гемостатики | Витамин К | При тяжелой форме ОВГА, осложненной острой печеночной недостаточностью и нарушением белково-синтетической функции для профилактики и лечения геморрагического синдрома и ДВС. | 2+ |
| Другие системные гемостатики | Этамзилат | При тяжелой форме ОВГА, осложненной острой печеночной недостаточностью и нарушением белково-синтетической функции для профилактики и лечения геморрагического синдрома и ДВС. | 2++ |
| Ингибиторы протонового насоса | Омепразол | При тяжелой форме ОВГА для профилактики стрессовых язв. | 2+ |
| Другие препараты для лечения язвен-ной болезни желуд-ка и двенадцати-перстной кишки и ГЭРБ | Висмута трикалия дицитрат | При тяжелой форме ОВГА для профилактики стрессовых язв. | 2+ |
| Другиеиммуностимуляторы | Меглюмина акридонацетат | Клинические проявления затяжного (прогредиентного) течения ОВГА. Противопоказан детям до 4 лет, беременным, кормящим грудью, при повышенной чувствительности к препарату. | 3 |
| Тилорон | Клинические проявления затяжного (прогредиентного) течения ОВГА Противопоказан детям до 4 лет, беременным, кормящим грудью, при повышенной чувствительности к препарату. | 3 | |
| Производные пропионовой кислоты | Ибупрофен | При повышении температуры более 38,0ₒС. | 2++ |
| Анилиды | Парацетамол | При повышении температуры более 38,0ₒС. | 2++ |
| Производные пиперазина | Цетиризин | При развитии аллергических реакций. | 1+ |
| Другие антигис-таминные сред-ства системного действия | Лоратадин | При развитии аллергических реакций. | 1+ |
| Сульфонамиды | Фуросемид | С целью нормализации диуреза. | 2+ |
| Барбитураты и их производные | Фенобарбитал | При тяжелой форме ОВГА для профилактики и лечения печеночной энцефалопатии и судорожного синдрома. | 2+ |
| Производные бензодиазепина | Диазепам | При тяжелой форме ОВГА для профилактики и лечения судорожного синдрома. | 2+ |
| Другие препараты для общей анестезии | Оксибутират натрия | При тяжелой форме ОВГА для профилактики и лечения судорожного синдрома. | 2+ |
| Аскорбиновая кислота (витамин С) (A11GA) | Аскорбиновая кислота | Для усиления антитоксической, антиоксидантной функции печени, активации окислительно-восстано-вительных процессов в организме. | 3 |
| Другие витаминные препараты | Витамин Е | Для усиления антитоксической, антиоксидантной функции печени, активации окислительно-восстано-вительных процессов в организме. | 2+ |
| Аминокислоты, включая комбинации с полипептидами | Аминокислоты для парентерального питания | При тяжелой форме ОВГА, осложненной острой печеночной недостаточностью и комой для снижения гипераммониемии, купирования нарушений белково-синтетической функции и печеночной энцефалопатии. | 2++ |
| Иммуноглобулины нормальные человеческие | Иммуноглобулин человека нормальный (специфический) | При тяжелой форме острого ВГА для предупреждения развития и купирования острой печеночной недостаточности. | 2+ |
Примечание. Уровень доказательности в соответствии с уровнями достоверности доказательств (Приложение А2).
Лекарственные препараты для медицинского применения, зарегистрированные на территории Российской Федерации, назначаются в соответствии с инструкцией по применению лекарственного препарата для медицинского применения и фармакотерапевтической группой по анатомо-терапевтическо-химической классификации, рекомендованной Всемирной организацией здравоохранения, а также с учетом способа введения и применения лекарственного препарата. При назначении лекарственных препаратов для медицинского применения детям доза определяется с учетом массы тела, возраста в соответствии с инструкцией по применению лекарственного препарата для медицинского применения.
Назначение и применение лекарственных препаратов для медицинского применения, медицинских изделий и специализированных продуктов лечебного питания, не входящих в стандарт медицинской помощи, допускаются в случае наличия медицинских показаний (индивидуальной непереносимости, по жизненным показаниям) по решению врачебной комиссии (часть 5 статьи 37 Федерального закона от 21,11. 2011 № 323-ФЗ «Об основах охраны здоровья граждан в Российской Федерации». Собрание законодательства Российской Федерации, 28,11,2011, № 48, 6724; 25,06,2012, № 26, 3442).
Назначение антигистаминных препаратов, ферментов, антибиотиков, блокаторов Н2-гистаминовых рецепторов, других противоязвенных препаратов, а также гепатопротекторов должно осуществляться строго по показаниям, избегая полипрогмазии.
|
|
Год актуализации информации
2015.
Связанные заболевания
Связанные клинические рекомендации
Связанные стандарты мед. помощи
- Стандарт специализированной медицинской помощи при остром вирусном гепатите А легкой степени тяжести
- Стандарт специализированной медицинской помощи при остром вирусном гепатите А тяжелой степени тяжести
- Стандарт специализированной медицинской помощи при остром вирусном гепатите A средне-тяжелой степени тяжести
- Стандарт специализированной медицинской помощи детям при остром вирусном гепатите А легкой степени тяжести
- Стандарт специализированной медицинской помощи детям при остром вирусном гепатите А (без печеночной комы) тяжелой степени тяжести
- Стандарт специализированной медицинской помощи детям при остром вирусном гепатите А без печеночной комы средней степени тяжести