МКБ-10 коды
|
|
Вступление
МКБ 10: А22.
Год утверждения (частота пересмотра): 2015 (пересмотр каждые 3 года).
ID: КР490.
Профессиональные ассоциации.
• Межрегиональная общественная организация «Ассоциация врачей инфекционистов Санкт-Петербурга и Ленинградской области» (МОО АВИСПО); Международная общественная организация «Евро-Азиатское Общество по Инфекционным Болезням».
Год утверждения (частота пересмотра): 2015 (пересмотр каждые 3 года).
ID: КР490.
Профессиональные ассоциации.
• Межрегиональная общественная организация «Ассоциация врачей инфекционистов Санкт-Петербурга и Ленинградской области» (МОО АВИСПО); Международная общественная организация «Евро-Азиатское Общество по Инфекционным Болезням».
Профессиональные ассоциации
• Межрегиональная общественная организация «Ассоциация врачей инфекционистов Санкт-Петербурга и Ленинградской области» (МОО АВИСПО); Международная общественная организация «Евро-Азиатское Общество по Инфекционным Болезням».
Список сокращений
ВОЗ - Всемирная организация здравоохранения.
ДВС - Диссеминированное внутрисосудистое свертывание.
ЖКТ - Желудочно-кишечный тракт.
ИТШ - Инфекционно-токсический шок.
ИФА - Иммуноферментный анализ.
МЗ РФ - Министерство здравоохранения Российской Федерации.
МКБ-10 - Международная классификация болезней, травм, и состояний, влияющих на здоровье 10-го пересмотра.
ОАК - Общий анализ крови.
ОАМ - Общий анализ мочи.
ОМС - Обязательное медицинское страхование граждан.
ПМУ - Простая медицинская услуга.
ПЦР - Полимеразная цепная реакция.
РИФ - Реакция иммунофлюоресценции.
РНГА - Реакция непрямой гемагглютинации.
СЯ - Сибирская язва.
ФЗ - Федеральный закон.
Ig M, G - Иммуноглобулины класса М, G.
ДВС - Диссеминированное внутрисосудистое свертывание.
ЖКТ - Желудочно-кишечный тракт.
ИТШ - Инфекционно-токсический шок.
ИФА - Иммуноферментный анализ.
МЗ РФ - Министерство здравоохранения Российской Федерации.
МКБ-10 - Международная классификация болезней, травм, и состояний, влияющих на здоровье 10-го пересмотра.
ОАК - Общий анализ крови.
ОАМ - Общий анализ мочи.
ОМС - Обязательное медицинское страхование граждан.
ПМУ - Простая медицинская услуга.
ПЦР - Полимеразная цепная реакция.
РИФ - Реакция иммунофлюоресценции.
РНГА - Реакция непрямой гемагглютинации.
СЯ - Сибирская язва.
ФЗ - Федеральный закон.
Ig M, G - Иммуноглобулины класса М, G.
Термины и определения
Заболевание. Возникающее в связи с воздействием патогенных факторов нарушение деятельности организма, работоспособности, способности адаптироваться к изменяющимся условиям внешней и внутренней среды при одновременном изменении защитно-компенсаторных и защитно-приспособительных реакций и механизмов организма.
Инструментальная диагностика. Диагностика с использованием для обследования больного различных приборов, аппаратов и инструментов.
Исходы заболеваний. Медицинские и биологические последствия заболевания.
Качество медицинской помощи. Совокупность характеристик, отражающих своевременность оказания медицинской помощи, правильность выбора методов профилактики, диагностики, лечения и реабилитации при оказании медицинской помощи, степень достижения запланированного результата.
Клинические рекомендации (протокол лечения) оказания медицинской помощи детям. Нормативный документ системы стандартизации в здравоохранении, определяющий требования к выполнению медицинской помощи больному при определенном заболевании, с определенным синдромом или при определенной клинической ситуации.
Клиническая ситуация. Случай, требующий регламентации медицинской помощи вне зависимости от заболевания или синдрома.
Лабораторная диагностика. Совокупность методов, направленных на анализ исследуемого материала с помощью различного специального оборудования.
Медицинское вмешательство. Выполняемые медицинским работником по отношению к пациенту, затрагивающие физическое или психическое состояние человека и имеющие профилактическую, исследовательскую, диагностическую, лечебную, реабилитационную направленность виды медицинских обследований и (или) медицинских манипуляций, а также искусственное прерывание беременности.
Медицинская услуга. Медицинское вмешательство или комплекс медицинских вмешательств, направленных на профилактику, диагностику и лечение заболеваний, медицинскую реабилитацию и имеющих самостоятельное законченное значение.
Нозологическая форма. Совокупность клинических, лабораторных и инструментальных диагностических признаков, позволяющих идентифицировать заболевание (отравление, травму, физиологическое состояние) и отнести его к группе состояний с общей этиологией и патогенезом, клиническими проявлениями, общими подходами к лечению и коррекции состояния.
Осложнение заболевания. Присоединение к заболеванию синдрома нарушения физиологического процесса; - нарушение целостности органа или его стенки; - кровотечение; - развившаяся острая или хроническая недостаточность функции органа или системы органов.
Основное заболевание. Заболевание, которое само по себе или в связи с осложнениями вызывает первоочередную необходимость оказания медицинской помощи в связи с наибольшей угрозой работоспособности, жизни и здоровью, либо приводит к инвалидности, либо становится причиной смерти.
Пациент. Физическое лицо, которому оказывается медицинская помощь или которое обратилось за оказанием медицинской помощи независимо от наличия у него заболевания и от его состояния.
Последствия (результаты). Исходы заболеваний, социальные, экономические результаты применения медицинских технологий.
Симптом. Любой признак болезни, доступный для определения независимо от метода, который для этого применялся.
Синдром. Состояние, развивающееся как следствие заболевания и определяющееся совокупностью клинических, лабораторных, инструментальных диагностических признаков, позволяющих идентифицировать его и отнести к группе состояний с различной этиологией, но общим патогенезом, клиническими проявлениями, общими подходами к лечению, зависящих, вместе с тем, и от заболеваний, лежащих в основе синдрома.
Состояние. Изменения организма, возникающие в связи с воздействием патогенных и (или) физиологических факторов и требующие оказания медицинской помощи.
Сопутствующее заболевание. Заболевание, которое не имеет причинно-следственной связи с основным заболеванием, уступает ему в степени необходимости оказания медицинской помощи, влияния на работоспособность, опасности для жизни и здоровья и не является причиной смерти.
Тяжесть заболевания или состояния. Критерий, определяющий степень поражения органов и (или) систем организма человека либо нарушения их функций, обусловленные заболеванием или состоянием либо их осложнением.
Уровень достоверности доказательств. Отражает степень уверенности в том, что найденный эффект от применения медицинского вмешательства является истинным.
Функция органа, ткани, клетки или группы клеток. Составляющее физиологический процесс свойство, реализующее специфическое для соответствующей структурной единицы организма действие.
Инструментальная диагностика. Диагностика с использованием для обследования больного различных приборов, аппаратов и инструментов.
Исходы заболеваний. Медицинские и биологические последствия заболевания.
Качество медицинской помощи. Совокупность характеристик, отражающих своевременность оказания медицинской помощи, правильность выбора методов профилактики, диагностики, лечения и реабилитации при оказании медицинской помощи, степень достижения запланированного результата.
Клинические рекомендации (протокол лечения) оказания медицинской помощи детям. Нормативный документ системы стандартизации в здравоохранении, определяющий требования к выполнению медицинской помощи больному при определенном заболевании, с определенным синдромом или при определенной клинической ситуации.
Клиническая ситуация. Случай, требующий регламентации медицинской помощи вне зависимости от заболевания или синдрома.
Лабораторная диагностика. Совокупность методов, направленных на анализ исследуемого материала с помощью различного специального оборудования.
Медицинское вмешательство. Выполняемые медицинским работником по отношению к пациенту, затрагивающие физическое или психическое состояние человека и имеющие профилактическую, исследовательскую, диагностическую, лечебную, реабилитационную направленность виды медицинских обследований и (или) медицинских манипуляций, а также искусственное прерывание беременности.
Медицинская услуга. Медицинское вмешательство или комплекс медицинских вмешательств, направленных на профилактику, диагностику и лечение заболеваний, медицинскую реабилитацию и имеющих самостоятельное законченное значение.
Нозологическая форма. Совокупность клинических, лабораторных и инструментальных диагностических признаков, позволяющих идентифицировать заболевание (отравление, травму, физиологическое состояние) и отнести его к группе состояний с общей этиологией и патогенезом, клиническими проявлениями, общими подходами к лечению и коррекции состояния.
Осложнение заболевания. Присоединение к заболеванию синдрома нарушения физиологического процесса; - нарушение целостности органа или его стенки; - кровотечение; - развившаяся острая или хроническая недостаточность функции органа или системы органов.
Основное заболевание. Заболевание, которое само по себе или в связи с осложнениями вызывает первоочередную необходимость оказания медицинской помощи в связи с наибольшей угрозой работоспособности, жизни и здоровью, либо приводит к инвалидности, либо становится причиной смерти.
Пациент. Физическое лицо, которому оказывается медицинская помощь или которое обратилось за оказанием медицинской помощи независимо от наличия у него заболевания и от его состояния.
Последствия (результаты). Исходы заболеваний, социальные, экономические результаты применения медицинских технологий.
Симптом. Любой признак болезни, доступный для определения независимо от метода, который для этого применялся.
Синдром. Состояние, развивающееся как следствие заболевания и определяющееся совокупностью клинических, лабораторных, инструментальных диагностических признаков, позволяющих идентифицировать его и отнести к группе состояний с различной этиологией, но общим патогенезом, клиническими проявлениями, общими подходами к лечению, зависящих, вместе с тем, и от заболеваний, лежащих в основе синдрома.
Состояние. Изменения организма, возникающие в связи с воздействием патогенных и (или) физиологических факторов и требующие оказания медицинской помощи.
Сопутствующее заболевание. Заболевание, которое не имеет причинно-следственной связи с основным заболеванием, уступает ему в степени необходимости оказания медицинской помощи, влияния на работоспособность, опасности для жизни и здоровья и не является причиной смерти.
Тяжесть заболевания или состояния. Критерий, определяющий степень поражения органов и (или) систем организма человека либо нарушения их функций, обусловленные заболеванием или состоянием либо их осложнением.
Уровень достоверности доказательств. Отражает степень уверенности в том, что найденный эффект от применения медицинского вмешательства является истинным.
Функция органа, ткани, клетки или группы клеток. Составляющее физиологический процесс свойство, реализующее специфическое для соответствующей структурной единицы организма действие.
Описание
Сибирская язва (злокачественный карбункул, Anthrax, Pustula Maligna, болезнь тряпичников, болезнь сортировщиков шерсти) - острая сапрозоонозная особо опасная инфекционная болезнь, возбудитель которой относится ко II группе патогенности. Заболевание у человека протекает преимущественно в кожной форме и реже в генерализованной или септической (легочной и кишечный варианты). Кожная форма иногда, а генерализованная почти всегда сопровождается специфической септицемией с возникновением вторичных очагов, поражением печени, селезенки, почек, мозговых оболочек. Принятое международное название болезни Антракс - «уголь, карбункул» дано по характерному угольно-чёрному цвету сибиреязвенного струпа при кожной форме болезни [1. 2].
|
|
Причины
Этиология. Возбудитель - вacillus anthracis - крупная неподвижная (важнейший дифференциально-диагностический признак) грамположительная палочка размером 3-10 х 1-1,5 мкм, аэроб или факультативный аэроб, имеющий капсулу и хорошо растущий на питательных средах. Вегетативные формы быстро погибают без доступа кислорода, при прогревании до 80оС и под воздействием обычных концентраций хлора, формальдегида, ртути дихлорида (сулемы). Во внешней среде при температуре 12-14°С и доступе кислорода образует споры, устойчивые к высоким температурам, высушиванию и дезинфицирующим средствам. Споры сохраняются длительное время в шкурах животных, выделанных дублением, а в почве до 10 и более лет. Вирулентность возбудителя обусловлена наличием капсулы и экзотоксина. Капсула кодируется плазмидой рХ02 (60 МДа) и защищает бактерии от вне- и внутриклетчных продуктов фагоцитоза и препятствует фагоцитозу. Протеиновый комплекс экзотоксина кодируется термочувствительной плазмидой рХ01 (110 МДа) и включает 3 компонента [3, 4, 5, 6]:
1. Летальный токсин (LF) - является цинк-зависимой металлопртеазой, стимулирующей продукцию ФНО-α и ИЛ1-β, обладает цитотоксическим действием, вызывает лизис макрофагов, дисфункцию эндотелиоцитов и отек легких);
2. Отечный фактор (EF) - проявляет эффект кальмодулиннезависимой аденилциклазы и повышает концентрацию цАМФ, вызывает развитие отеков, подавляет функцию нейтрофилов, активирует продукцию медиаторов воспалений (нейрокининов, гистамина );
3. Протективный антиген (PA) - взаимодействует с мембранами клеток-мишеней, образуя мембранные поры для проникновения компонентов токсина в цитоплазму клетки [6, 7, 8].
Патогенез. Входными воротами инфекции являются кожа (95-98%), слизистые оболочки дыхательных путей и ЖКТ. Обычно возбудитель внедряется в кожные покровы верхних конечностей (около 50% всех случаев) и головы (20-30%), реже туловища (3-6%) и ног (1-2%). В основном поражаются открытые участки кожи [3]. В патогенезе сибирской язвы выделяют две стадии:
Первая стадия, независимо от входных ворот, - это локализованное поражение тканей в месте проникновения инфекции и регионарных лимфатических узлов. В большинстве случаев болезнь протекает в локализованной форме. Уже через несколько часов после заражения начинается размножение возбудителя, сопровождающееся возникновением сибиреязвенного карбункула в виде очага серозно-геморрагического воспаления с некрозом, отеком прилегающих тканей и регионарным лимфаденитом. Местный патологический процесс обусловлен действием экзотоксина, отдельные компоненты которого вызывают повреждение эндотелия сосудов и выраженные нарушения микроциркуляции, в результате чего возникает серозно-геморрагический отек тканей и коагуляционный некроз.
Вторая стадия - генерализация процесса. Возбудитель сибирской язвы (СЯ) некоторое время находится в лимфатических узлах, где часть бацилл погибает, а остальные попадают в кровяное русло и наступает бактериемия. При кожной форме СЯ генерализация инфекции происходит чрезвычайно редко. Сибиреязвенный сепсис обычно развивается при внедрении возбудителя через слизистые оболочки дыхательных путей или желудочно-кишечного тракта (ЖКТ). При аэрогенном инфицировании происходит нарушение барьерной функции трахеобронхиальных и медиастенальных лимфатических узлов, сопровождающееся развитием геморрагического медиастенита и бактериемии, а далее вторичной геморрагической сибиреязвенной пневмонии. При алиментарном пути заражения проникновение спор в подслизистую оболочку ЖКТ и мезентериальные лимфатические узлы с развитием в них некротических очагов также приводит к генерализации процесса, а бактериемия и токсигенемия к развитию инфекционно-токсического шока (ИТШ) [4, 5, 6, 12].
Морфологической сущностью сибиреязвенного сепсиса является острое серозно-геморрагическое, геморрагическое, реже - фибринозно-геморрагическое воспаление. Лейкоцитарная реакция в очагах воспаления при сепсисе выражена слабо или отсутствует. В органах иммуногенеза (селезёнка, лимфоузлы, вилочковая железа) имеется подавление иммунной защиты организма с замещением лимфоидной ткани макрофагами и наличие примитивной защитной реакции в виде макрофагального незавершенного фагоцитоза возбудителя [4, 5, 6, 10, 12].
Таким образом, в патогенезе сибирской язвы большое значение имеет воздействие токсинов, продуцируемых возбудителем и септическое течение может возникнуть при любой форме болезни, в том числе, и при кожной.
1. Летальный токсин (LF) - является цинк-зависимой металлопртеазой, стимулирующей продукцию ФНО-α и ИЛ1-β, обладает цитотоксическим действием, вызывает лизис макрофагов, дисфункцию эндотелиоцитов и отек легких);
2. Отечный фактор (EF) - проявляет эффект кальмодулиннезависимой аденилциклазы и повышает концентрацию цАМФ, вызывает развитие отеков, подавляет функцию нейтрофилов, активирует продукцию медиаторов воспалений (нейрокининов, гистамина );
3. Протективный антиген (PA) - взаимодействует с мембранами клеток-мишеней, образуя мембранные поры для проникновения компонентов токсина в цитоплазму клетки [6, 7, 8].
Патогенез. Входными воротами инфекции являются кожа (95-98%), слизистые оболочки дыхательных путей и ЖКТ. Обычно возбудитель внедряется в кожные покровы верхних конечностей (около 50% всех случаев) и головы (20-30%), реже туловища (3-6%) и ног (1-2%). В основном поражаются открытые участки кожи [3]. В патогенезе сибирской язвы выделяют две стадии:
Первая стадия, независимо от входных ворот, - это локализованное поражение тканей в месте проникновения инфекции и регионарных лимфатических узлов. В большинстве случаев болезнь протекает в локализованной форме. Уже через несколько часов после заражения начинается размножение возбудителя, сопровождающееся возникновением сибиреязвенного карбункула в виде очага серозно-геморрагического воспаления с некрозом, отеком прилегающих тканей и регионарным лимфаденитом. Местный патологический процесс обусловлен действием экзотоксина, отдельные компоненты которого вызывают повреждение эндотелия сосудов и выраженные нарушения микроциркуляции, в результате чего возникает серозно-геморрагический отек тканей и коагуляционный некроз.
Вторая стадия - генерализация процесса. Возбудитель сибирской язвы (СЯ) некоторое время находится в лимфатических узлах, где часть бацилл погибает, а остальные попадают в кровяное русло и наступает бактериемия. При кожной форме СЯ генерализация инфекции происходит чрезвычайно редко. Сибиреязвенный сепсис обычно развивается при внедрении возбудителя через слизистые оболочки дыхательных путей или желудочно-кишечного тракта (ЖКТ). При аэрогенном инфицировании происходит нарушение барьерной функции трахеобронхиальных и медиастенальных лимфатических узлов, сопровождающееся развитием геморрагического медиастенита и бактериемии, а далее вторичной геморрагической сибиреязвенной пневмонии. При алиментарном пути заражения проникновение спор в подслизистую оболочку ЖКТ и мезентериальные лимфатические узлы с развитием в них некротических очагов также приводит к генерализации процесса, а бактериемия и токсигенемия к развитию инфекционно-токсического шока (ИТШ) [4, 5, 6, 12].
Морфологической сущностью сибиреязвенного сепсиса является острое серозно-геморрагическое, геморрагическое, реже - фибринозно-геморрагическое воспаление. Лейкоцитарная реакция в очагах воспаления при сепсисе выражена слабо или отсутствует. В органах иммуногенеза (селезёнка, лимфоузлы, вилочковая железа) имеется подавление иммунной защиты организма с замещением лимфоидной ткани макрофагами и наличие примитивной защитной реакции в виде макрофагального незавершенного фагоцитоза возбудителя [4, 5, 6, 10, 12].
Таким образом, в патогенезе сибирской язвы большое значение имеет воздействие токсинов, продуцируемых возбудителем и септическое течение может возникнуть при любой форме болезни, в том числе, и при кожной.
Эпидемиология
Заболевание сибирской язвой широко распространено во многих странах Азии, Африки, Южной Америки, в странах Европы и США регистрируются единичные случаи этой болезни. Однако случаи СЯ у животных зарегистрированы в 82 странах [1, 5, 6, 8, 9, 14, 16].
Источником инфекции являются травоядные животные (крупный рогатый скот, овцы, лошади, реже олени, козы, верблюды, свиньи), и, крайне редко, больные СЯ с генерализованной формой заболевания. Домашние животные - кошки, собаки - мало восприимчивы. Резервуаром возбудителя служит почва и другие объекты окружающей среды, содержащие споровые и вегетативные формы микроорганизма [1, 2, 3, 4, 7, 9, 13].
Механизм передачи возбудителя зависит от условий заражения и реализуется преимущественно контактным, пищевым (алиментарным) и аспирационным (воздушно-пылевым) путем. Контактный путь заражения (попадание спор на травмированную кожу, иногда слизистую оболочку) имеет место при уходе за больными животными, убое скота, обработке мяса, а также при контакте с продуктами животноводства (шкуры, кожи, меховые изделия, шерсть, щетина), обсемененными спорами возбудителя. Этот путь инфицирования, как правило, носит профессиональный характер, но известны случаи заражения людей через кисти для бритья, полушубки, меховые рукавицы, воротники, шапки и другие предметы из сырья инфицированных животных. Заражение может произойти и через почву - эпидемиологически опасными могут быть скотомогильники. Алиментарный путь инфицирования реализуется при употреблении в пищу зараженных продуктов и характеризуется групповыми случаями заболевания, протекающими в кишечной форме. Последняя вспышка СЯ в России была зарегистрирована на Ямале летом 2016г., где в течение 75 лет не регистрировались случаи данного заболевания. Однако кажущееся благополучие разрушила аномальная жара: температура воздуха в этом регионе сохранялась выше 30оС в течение нескольких недель и стала причиной оттаивания почвы не на 30-60см, как обычно, а 1 метр и более. Это привело к подъему и разливу глубинных вод на территории, где ранее имелись почвенные очаги СЯ, границы которых точно определить не представлялось возможным. Начался массовый падеж скота. Несвоевременное выявление эпизоотии среди животных явилось причиной возникновения эпидемического очага. Всего было выявлено 36 больных СЯ среди которых половина дети до 18 лет. Источниками инфицирования стали мясо больных животных, некипяченая вода из озер, употребляемые в пищу. В единичных случаях нельзя было исключить и трансмиссивный путь заражения при укусе инфицированными кровососущими членистоногими. Поскольку в этот период регистрировалось необычно большое количество мошкары, а при заборе материала из мест укуса методом ПЦР выявлялся возбудитель СЯ [9]. В странах Африки допускалась возможность трансмиссивной передачи возбудителя СЯ и ранее. Также возможно заражение воздушно-пылевым (аэрогенным) путем при вдыхании инфицированной пыли, костной муки. В этих случаях возникают генерализованная и легочная формы СЯ. Поэтому возбудитель сибирской язвы рассматривается в качестве биологического оружия массового поражения (биотерроризм) [6, 9, 11].
Выделяют три вида очагов сибирской язвы: профессионально-сельскохозяйственный, профессионально-индустриальный и бытовой. Для первого типа очагов характерна летне-осенняя сезонность, остальные могут возникать в любое время.
Восприимчивость к сибирской язве у человека не зависит от возрастных, половых и других физиологических особенностей организма; она связана с путями заражения и величиной инфицирующей дозы. При заражении через поврежденные кожные покровы восприимчивость людей относительно невысока - заболевает около 20% лиц, но при аэрогенном - она абсолютна (100%). Сибирской язвой чаще болеют мужчины трудоспособного возраста. Заражение от человека наблюдается крайне редко. Иммунитет у переболевших достаточно устойчив, но не абсолютный [6, 7, 8, 13, 15].
1,4 Кодирование по МКБ-10.
Сибирская язва (А22). Инфекция, вызванная вacillus anthracis.
А22,0 - Кожная форма сибирской язвы;
А22,1 - Кожная форма сибирской язвы;
А22,2 - Желудочно-кишечная форма сибирской язвы;
А22,7 - Сибиреязвенная септицемия;
А22,8 - Другие формы сибирской язвы;
А22,9 - Сибирская язва неуточненная.
Источником инфекции являются травоядные животные (крупный рогатый скот, овцы, лошади, реже олени, козы, верблюды, свиньи), и, крайне редко, больные СЯ с генерализованной формой заболевания. Домашние животные - кошки, собаки - мало восприимчивы. Резервуаром возбудителя служит почва и другие объекты окружающей среды, содержащие споровые и вегетативные формы микроорганизма [1, 2, 3, 4, 7, 9, 13].
Механизм передачи возбудителя зависит от условий заражения и реализуется преимущественно контактным, пищевым (алиментарным) и аспирационным (воздушно-пылевым) путем. Контактный путь заражения (попадание спор на травмированную кожу, иногда слизистую оболочку) имеет место при уходе за больными животными, убое скота, обработке мяса, а также при контакте с продуктами животноводства (шкуры, кожи, меховые изделия, шерсть, щетина), обсемененными спорами возбудителя. Этот путь инфицирования, как правило, носит профессиональный характер, но известны случаи заражения людей через кисти для бритья, полушубки, меховые рукавицы, воротники, шапки и другие предметы из сырья инфицированных животных. Заражение может произойти и через почву - эпидемиологически опасными могут быть скотомогильники. Алиментарный путь инфицирования реализуется при употреблении в пищу зараженных продуктов и характеризуется групповыми случаями заболевания, протекающими в кишечной форме. Последняя вспышка СЯ в России была зарегистрирована на Ямале летом 2016г., где в течение 75 лет не регистрировались случаи данного заболевания. Однако кажущееся благополучие разрушила аномальная жара: температура воздуха в этом регионе сохранялась выше 30оС в течение нескольких недель и стала причиной оттаивания почвы не на 30-60см, как обычно, а 1 метр и более. Это привело к подъему и разливу глубинных вод на территории, где ранее имелись почвенные очаги СЯ, границы которых точно определить не представлялось возможным. Начался массовый падеж скота. Несвоевременное выявление эпизоотии среди животных явилось причиной возникновения эпидемического очага. Всего было выявлено 36 больных СЯ среди которых половина дети до 18 лет. Источниками инфицирования стали мясо больных животных, некипяченая вода из озер, употребляемые в пищу. В единичных случаях нельзя было исключить и трансмиссивный путь заражения при укусе инфицированными кровососущими членистоногими. Поскольку в этот период регистрировалось необычно большое количество мошкары, а при заборе материала из мест укуса методом ПЦР выявлялся возбудитель СЯ [9]. В странах Африки допускалась возможность трансмиссивной передачи возбудителя СЯ и ранее. Также возможно заражение воздушно-пылевым (аэрогенным) путем при вдыхании инфицированной пыли, костной муки. В этих случаях возникают генерализованная и легочная формы СЯ. Поэтому возбудитель сибирской язвы рассматривается в качестве биологического оружия массового поражения (биотерроризм) [6, 9, 11].
Выделяют три вида очагов сибирской язвы: профессионально-сельскохозяйственный, профессионально-индустриальный и бытовой. Для первого типа очагов характерна летне-осенняя сезонность, остальные могут возникать в любое время.
Восприимчивость к сибирской язве у человека не зависит от возрастных, половых и других физиологических особенностей организма; она связана с путями заражения и величиной инфицирующей дозы. При заражении через поврежденные кожные покровы восприимчивость людей относительно невысока - заболевает около 20% лиц, но при аэрогенном - она абсолютна (100%). Сибирской язвой чаще болеют мужчины трудоспособного возраста. Заражение от человека наблюдается крайне редко. Иммунитет у переболевших достаточно устойчив, но не абсолютный [6, 7, 8, 13, 15].
1,4 Кодирование по МКБ-10.
Сибирская язва (А22). Инфекция, вызванная вacillus anthracis.
А22,0 - Кожная форма сибирской язвы;
А22,1 - Кожная форма сибирской язвы;
А22,2 - Желудочно-кишечная форма сибирской язвы;
А22,7 - Сибиреязвенная септицемия;
А22,8 - Другие формы сибирской язвы;
А22,9 - Сибирская язва неуточненная.
|
|
Классификация
Клиническая классификация сибирской язвы:
По форме:
• Наружная (локализованная): кожная (карбункулезная, эдематозная, буллезная и эризипелоидная);
• Висцеральная (генерализованная): легочная, желудочно-кишечная, септическая.
По степени тяжести:
- Легкая;
- Средняя;
- Тяжелая.
Наиболее частые симптомы и синдромы сибирской язвы.
Карбункулезная разновидность является наиболее частым вариантом кожной формы СЯ. На месте внедрения возбудителя появляется безболезненное пятно красно-синеватого цвета (макула) диаметром 1-3мм, похожее на укус насекомого, которое приподнимается над уровнем кожи, образуя папулу, затем в центре папулы появляется пузырек (везикула) размером 2-3 содержащий серозную жидкость, которая быстро темнеет и становится кровянистой. Процесс протекает быстро, с момента появления пятна до образования пустулы проходит 12-24 часа, в этот период отмечается сильный зуд и жжение. В дальнейшем пузырек вследствие расчесывания или самопроизвольно лопается и на его месте образуется язва с темно-коричневым дном, приподнятыми краями и серозно-геморрагическим отделяемым. Через сутки язва достигает 8-15 мм в диаметре. В результате воспаления и некроза кожи и подкожно-жировой клетчатки вокруг группы волосяных фолликулов, центральная часть язвы превращается в черный безболезненный плотный струп (карбункул), напоминающий уголек, окруженный воспалительным валиком красного цвета. На валике располагаются в виде ожерелья или короны вторичные (дочерние) пузырьки, при разрыве и изъязвлении которых, происходит увеличение язвы, достигающей больших размеров. Характерным является снижение или полное отсутствие чувствительности в области язвы, несмотря на выраженную гиперемию и отёк окружающих тканей, особенно при локализации на лице.
Обычно карбункул бывает один, но иногда встречается несколько - до 10 и более. Однако увеличение числа язв заметно не влияет на тяжесть болезни, большее влияние оказывает возраст больного (старше 50 лет) и локализация очагов в области шеи и лица. Иногда в период разгара болезни в местах с развитой подкожной клетчаткой (шея, веки, передняя поверхность грудной клетки) наблюдается вторичный некроз. Он развивается на некотором расстоянии от карбункула. Некротический процесс продолжается около недели, затем некротические участки сливаются, темнеют и постепенно отделяются от прилегающих тканей четкой границей. Также развившийся отек может распространяться на верхние дыхательные пути и привести к асфиксии и смерти.
При правильном и своевременном лечении у большинства больных после 4-5-го дня от начала болезни симптомы интоксикации подвергаются обратному развитию и исчезают, тогда как динамика изменения местных симптомов значительно медленнее. Лишь к концу 2-3 недели происходит отторжение струпа и начитаются процессы рубцевания и эпителизации язв.
Эдематозная разновидность кожной формы СЯ наблюдается редко. Она характеризуется воспалительной инфильтрацией подкожной клетчатки и образованием плотного безболезненного отека без видимого карбункула в начале болезни. Кожа в пораженном месте становится блестящей и напряженной, в дальнейшем на ней появляются пузырьки различной величины, на месте которых образуются зоны некроза, превращающиеся в струпья. С этого времени пораженный участок становится похожим на обычный сибиреязвенный карбункул крупного размера, вокруг которого появляется мягкий отек, желатиновой (студенистой) консистенции. Границы его постепенно исчезают в здоровых тканях, а кожа над ним приобретает бледный или синеватый цвет. Постукивание пальцем в области отека влечет студенистое дрожание (симптом Стефанского). Этот вариант болезни протекает тяжело с еще более выраженными проявлениями интоксикации и медленным обратным развитием местных симптомов. Вначале прекращается распространение отека, затем - его постепенное уменьшение. Некротическая ткань в центре карбункула сохраняется до 2-3 недель, в течение которых происходит ее постепенное отграничение от здоровых тканей. После отделения струпа обнажается язва, гранулирующая в течение 2-3 месяцев с образованием эластичного рубца.
Буллезная разновидность кожной формы СЯ также встречается очень редко. В месте входных ворот инфекции вместо карбункула образуются пузырьки или пузыри с геморрагической жидкостью. Они быстро увеличиваются, затем лопаются и некротизируются, образуя покрытые черным струпом язвенные поверхности, подобные сибиреязвенному карбункулу и с аналогичной динамикой развития.
Эризипелоидная (рожистоподобная) разновидность. Вариант кожной формы СЯ, который также наблюдается редко, но имеет более благоприятное течение. На коже появляется покраснение, подобное роже. Часто возникает значительное количество тонкостенных беловатых волдырей разного размера, наполненных прозрачной жидкостью. Через 3-4 дня они лопаются без формирования глубокого некроза. Струпья, при этом, образуются довольно быстро, а заживление язв происходит без рубцевания. Но иногда возможно формирование струпа с образованием сибиреязвенного карбункула и с его дальнейшим типичным развитием.
Со стороны крови при всех разновидностях кожной формы СЯ характерных изменений не обнаружено. Регистрируется, как лейкоцитоз, так и лейкопения, возможно и нормальное количество лейкоцитов. Кожная форма сибирской язвы может осложниться вторичным сибиреязвенным сепсисом.
Висцеральная форма подразделяется на легочную, желудочно-кишечную и септическую. Как правило, легочная и желудочно-кишечная очень быстро приобретает генерализованный характер.
Легочная. Характеризуется очень тяжелым течением. На фоне высокой температуры с ознобом отмечаются конъюнктивит (гиперемия, слезотечение, светобоязнь) катаральные явления (ринит, фарингит), возникает боль в груди, одышка, цианоз, кашель с кровавой пенистой мокротой, быстро приобретающей желеобразный вид («малиновое желе»), тахикардия. Состояние больных становится тяжелым с первых часов болезни, снижается АД. Над легкими выслушивается множество разнокалиберных влажных хрипов, указывающих на развитие специфической пневмонии, а ослабленное дыхание, шум трения плевры и укорочение перкуторного звука - на явления экссудативного геморрагического плеврита. Даже при лечении на 2-4-й день при явлениях отека легких и ИТШ больные погибают в 90% случаев.
Септическая (сибиреязвенный сепсис). Встречается редко и может быть как первичной (при заражении алиментарным или аэрогенным путем), так и вторичной (в результате септицемии при лимфогенном или гематогенном распространении возбудителя). Она характеризуется бурным началом -лихорадкой до 39-40 °C, сильным ознобом, резко выраженными симптомами интоксикации, головной болью, тахикардией, глухостью сердечных тонов и прогрессирующей гипотензией. Наиболее часто при генерализованной форме поражаются легкие и кишечник (легочная, кишечная форма). Но, несмотря на разнообразные проявления начального периода болезни, клиническая картина в разгаре однотипна: тяжелое состояние, геморрагическая сыпь, спутанность или отсутствие сознания, судороги, иногда возбуждение, симптомы менингоэнцефалита. В терминальной стадии болезни отмечается снижение температуры ниже нормы, развитие ИТШ, ацидоза, острой недостаточности кровообращения, надпочечников, почек, полиорганной недостаточности и ДВС-синдрома (геморрагическая сыпь, кровоточивость десен, носовые, желудочные, маточные кровотечения). Через несколько часов после снижения температуры тела и обманчивого ощущения субъективного улучшения состояния наступает смерть при явлениях острого коллапса.
По форме:
• Наружная (локализованная): кожная (карбункулезная, эдематозная, буллезная и эризипелоидная);
• Висцеральная (генерализованная): легочная, желудочно-кишечная, септическая.
По степени тяжести:
- Легкая;
- Средняя;
- Тяжелая.
Наиболее частые симптомы и синдромы сибирской язвы.
Карбункулезная разновидность является наиболее частым вариантом кожной формы СЯ. На месте внедрения возбудителя появляется безболезненное пятно красно-синеватого цвета (макула) диаметром 1-3мм, похожее на укус насекомого, которое приподнимается над уровнем кожи, образуя папулу, затем в центре папулы появляется пузырек (везикула) размером 2-3 содержащий серозную жидкость, которая быстро темнеет и становится кровянистой. Процесс протекает быстро, с момента появления пятна до образования пустулы проходит 12-24 часа, в этот период отмечается сильный зуд и жжение. В дальнейшем пузырек вследствие расчесывания или самопроизвольно лопается и на его месте образуется язва с темно-коричневым дном, приподнятыми краями и серозно-геморрагическим отделяемым. Через сутки язва достигает 8-15 мм в диаметре. В результате воспаления и некроза кожи и подкожно-жировой клетчатки вокруг группы волосяных фолликулов, центральная часть язвы превращается в черный безболезненный плотный струп (карбункул), напоминающий уголек, окруженный воспалительным валиком красного цвета. На валике располагаются в виде ожерелья или короны вторичные (дочерние) пузырьки, при разрыве и изъязвлении которых, происходит увеличение язвы, достигающей больших размеров. Характерным является снижение или полное отсутствие чувствительности в области язвы, несмотря на выраженную гиперемию и отёк окружающих тканей, особенно при локализации на лице.
Обычно карбункул бывает один, но иногда встречается несколько - до 10 и более. Однако увеличение числа язв заметно не влияет на тяжесть болезни, большее влияние оказывает возраст больного (старше 50 лет) и локализация очагов в области шеи и лица. Иногда в период разгара болезни в местах с развитой подкожной клетчаткой (шея, веки, передняя поверхность грудной клетки) наблюдается вторичный некроз. Он развивается на некотором расстоянии от карбункула. Некротический процесс продолжается около недели, затем некротические участки сливаются, темнеют и постепенно отделяются от прилегающих тканей четкой границей. Также развившийся отек может распространяться на верхние дыхательные пути и привести к асфиксии и смерти.
При правильном и своевременном лечении у большинства больных после 4-5-го дня от начала болезни симптомы интоксикации подвергаются обратному развитию и исчезают, тогда как динамика изменения местных симптомов значительно медленнее. Лишь к концу 2-3 недели происходит отторжение струпа и начитаются процессы рубцевания и эпителизации язв.
Эдематозная разновидность кожной формы СЯ наблюдается редко. Она характеризуется воспалительной инфильтрацией подкожной клетчатки и образованием плотного безболезненного отека без видимого карбункула в начале болезни. Кожа в пораженном месте становится блестящей и напряженной, в дальнейшем на ней появляются пузырьки различной величины, на месте которых образуются зоны некроза, превращающиеся в струпья. С этого времени пораженный участок становится похожим на обычный сибиреязвенный карбункул крупного размера, вокруг которого появляется мягкий отек, желатиновой (студенистой) консистенции. Границы его постепенно исчезают в здоровых тканях, а кожа над ним приобретает бледный или синеватый цвет. Постукивание пальцем в области отека влечет студенистое дрожание (симптом Стефанского). Этот вариант болезни протекает тяжело с еще более выраженными проявлениями интоксикации и медленным обратным развитием местных симптомов. Вначале прекращается распространение отека, затем - его постепенное уменьшение. Некротическая ткань в центре карбункула сохраняется до 2-3 недель, в течение которых происходит ее постепенное отграничение от здоровых тканей. После отделения струпа обнажается язва, гранулирующая в течение 2-3 месяцев с образованием эластичного рубца.
Буллезная разновидность кожной формы СЯ также встречается очень редко. В месте входных ворот инфекции вместо карбункула образуются пузырьки или пузыри с геморрагической жидкостью. Они быстро увеличиваются, затем лопаются и некротизируются, образуя покрытые черным струпом язвенные поверхности, подобные сибиреязвенному карбункулу и с аналогичной динамикой развития.
Эризипелоидная (рожистоподобная) разновидность. Вариант кожной формы СЯ, который также наблюдается редко, но имеет более благоприятное течение. На коже появляется покраснение, подобное роже. Часто возникает значительное количество тонкостенных беловатых волдырей разного размера, наполненных прозрачной жидкостью. Через 3-4 дня они лопаются без формирования глубокого некроза. Струпья, при этом, образуются довольно быстро, а заживление язв происходит без рубцевания. Но иногда возможно формирование струпа с образованием сибиреязвенного карбункула и с его дальнейшим типичным развитием.
Со стороны крови при всех разновидностях кожной формы СЯ характерных изменений не обнаружено. Регистрируется, как лейкоцитоз, так и лейкопения, возможно и нормальное количество лейкоцитов. Кожная форма сибирской язвы может осложниться вторичным сибиреязвенным сепсисом.
Висцеральная форма подразделяется на легочную, желудочно-кишечную и септическую. Как правило, легочная и желудочно-кишечная очень быстро приобретает генерализованный характер.
Легочная. Характеризуется очень тяжелым течением. На фоне высокой температуры с ознобом отмечаются конъюнктивит (гиперемия, слезотечение, светобоязнь) катаральные явления (ринит, фарингит), возникает боль в груди, одышка, цианоз, кашель с кровавой пенистой мокротой, быстро приобретающей желеобразный вид («малиновое желе»), тахикардия. Состояние больных становится тяжелым с первых часов болезни, снижается АД. Над легкими выслушивается множество разнокалиберных влажных хрипов, указывающих на развитие специфической пневмонии, а ослабленное дыхание, шум трения плевры и укорочение перкуторного звука - на явления экссудативного геморрагического плеврита. Даже при лечении на 2-4-й день при явлениях отека легких и ИТШ больные погибают в 90% случаев.
Септическая (сибиреязвенный сепсис). Встречается редко и может быть как первичной (при заражении алиментарным или аэрогенным путем), так и вторичной (в результате септицемии при лимфогенном или гематогенном распространении возбудителя). Она характеризуется бурным началом -лихорадкой до 39-40 °C, сильным ознобом, резко выраженными симптомами интоксикации, головной болью, тахикардией, глухостью сердечных тонов и прогрессирующей гипотензией. Наиболее часто при генерализованной форме поражаются легкие и кишечник (легочная, кишечная форма). Но, несмотря на разнообразные проявления начального периода болезни, клиническая картина в разгаре однотипна: тяжелое состояние, геморрагическая сыпь, спутанность или отсутствие сознания, судороги, иногда возбуждение, симптомы менингоэнцефалита. В терминальной стадии болезни отмечается снижение температуры ниже нормы, развитие ИТШ, ацидоза, острой недостаточности кровообращения, надпочечников, почек, полиорганной недостаточности и ДВС-синдрома (геморрагическая сыпь, кровоточивость десен, носовые, желудочные, маточные кровотечения). Через несколько часов после снижения температуры тела и обманчивого ощущения субъективного улучшения состояния наступает смерть при явлениях острого коллапса.
|
|
Диагностика
Общие подходы к диагностике.
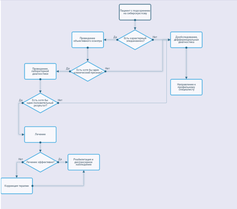
Диагностика сибирской язвы проводится на основе данных эпидемиологического анамнеза, клинического осмотра, результатов лабораторного обследования и направлена на определение клинической формы, тяжести состояния, выявление осложнений.
• Рекомендовано при сборе анамнеза у больного с подозрением на сЯ уточнять наличие следующих эпидемиологических опорных признаков - сведения о месте проживания (сельская местность, эндемичный регион), об употреблении мяса, не прошедшего ветеринарно-санитарный контроль (вынужденный забой больных животных), об условиях работы (уход за скотом, разделка туш, работа с кожами и шкурами) [1, 2, 3, 6, 8, 9, 12, 13, 15].
Уровень убедительности рекомендаций В (уровень достоверности доказательств - 2+).
Комментарии. В анамнезе больного СЯ всегда имеет место связь с животными (уход за животными, разделка убитых животных или работа со шкурами животных, употребление сырого или недостаточно прожаренного мяса). Также возможно проведение сельскохозяйственных работ в зонах, где ранее регистрировалась СЯ.
• Рекомендовано при опросе больных уточнять жалобы на появление на коже различных очагов (от пятна красно-синего цвета с отеком прилежащих тканей до образования сначала пузырька, а далее язвы), повышения температуры, слабости, головных болей.
Уровень убедительности рекомендаций В (уровень достоверности доказательств - 2+).
• Рекомендовано учитывать и внимательно относится к жалобам на появление обширного покраснения участка кожи без локализованного очага, а также к жалобам на стойкую лихорадку, сопровождающуюся чиханием, сильным кашлем, серцебиением, головными болями, быстро нарастающей одышкой, либо сильными болями в животе, многократной рвотой и кровавым поносом.
Уровень убедительности рекомендаций С (уровень достоверности доказательств - 3).
Комментарии. При анализе жалоб и эпиданамнеза следует учитывать сроки инкубационного периода СЯ, которые колеблются от нескольких часов до 8 дней (чаще 2-3 дня) и зависят от пути передачи и инфицирующей дозы возбудителя. При контактном механизме передачи возникает кожная форма с длительностью инкубационного периода 2-14 суток, а при аэрогенном или алиментарном - генерализованная форма, при которой инкубационный период может сокращаться до нескольких часов. При аэрозольном инфицировании имеются отдельные случаи длительности инкубационного периода до нескольких месяцев.
Уровень убедительности рекомендаций с (уровень достоверности доказательств - 3).
• Рекомендовано выявление и подробное описание опорных клинических признаков кожной формы СЯ - первичного кожного аффекта (карбункула) и этапов его развития (от пятна красно-синего цвета переходящего в папулу с везикулой в центре и появления геморрагического содержания везикулы, до образования язвы с темно-коричневым дном, которая превращается в черный безболезненный плотный струп, окруженный воспалительным валиком красного цвета. Необходимо отмечать на валике наличие вторичных (дочерних) пузырьков в виде ожерелья или короны, при разрыве и изъязвлении которых, происходит увеличение язвы, достигающей больших размеров [1, 2, 3, 6, 8, 9, 12, 13, 15].
Уровень убедительности рекомендаций А (уровень достоверности доказательств - 1+).
• Рекомендовано оценивать степень отечность тканей вокруг карбункула, зуд кожи, отсутствие болезненности в области очага.
Комментарии. Для очага СЯ характерен выраженный отек окружающих тканей, особенно при локализации его на лице и шее, положительный симптом Стефанского ( студенистое дрожание при постукивании в области отека) и отсутствие болезненности и зуда в области язвы и окружающих тканей [1, 2, 3, 6, 8, 19, 13, 15].
Уровень убедительности рекомендаций А (уровень достоверности доказательств - 1+).
• Рекомендовано обращать внимание на возможное развитие эдематозной разновидности кожной формы СЯ, которая характеризуется воспалительной инфильтрацией подкожной клетчатки с образованием плотного безболезненного отека без видимого карбункула в начале болезни. Далее кожа становится блестящей, напряженной, затем появляются пузырьки различной величины, на месте которых образуются зоны некроза, превращающиеся в струпья (карбункул крупного размера), вокруг которого формируется мягкий отек, также желатиновой (студенистой) консистенции.
Уровень убедительности рекомендаций В (уровень достоверности доказательств - 2+).
• Рекомендовано внимательно осматривать эризипелоидные изменения кожи, которые могут также быть разновидностью кожной формы СЯ, проявляющиеся покраснением кожи, подобным роже, возможно возникновение значительного количества тонкостенных беловатых волдырей разного размера, наполненных прозрачной жидкостью, лопающихся без формирования глубокого некроза.
Уровень убедительности рекомендаций В (уровень достоверности доказательств - 2+).
Комментарий. В 95-97% случаев регистрируются локализованные карбункулезные кожные формы заболевания, и их диагностика, как правило, не вызывает больших трудностей. Однако надо быть внимательным при диагностике редких разновидностей этой формы - эдематозной и, особенно, эризипелоидной, которая может протекать в легкой форме без выраженной интоксикации, но представлять большую эпидемиологическую опасность [1, 3, 4, 5, 6, 7, 9, 11, 12, 14, 15].
• Рекомендовано особое внимание при осмотре пациента обращать на высокую степень выраженности интоксикационного, катарального синдрома (частое чихание, боль и гиперемия зева, насморк, усиливающийся кашель), конъюнктивита (выраженная гиперемия, слезотечение, светобоязнь) и нарушения бронхо-легочной системы, поскольку патогмоничных симптомов для легочной формы СЯ нет.
Комментарии. Нарушения бронхо-легочной системы. будут ведущими с быстрым нарастанием острой дыхательной недостаточности - боль в груди, одышка, цианоз, кашель с кровавой пенистой мокротой, которая быстро приобретает желеобразный вид (малиновое желе), аускультативно в легких множество разнокалиберных влажных хрипов, ослабление дыхания, возможен шум трения плевры и укорочение перкуторного звука.
Уровень убедительности рекомендаций С (уровень достоверности доказательств - 3+).
• Рекомендовано при осмотре больного с подозрением на желудочно-кишечную форму СЯ также делать упор на оценку степени тяжести интоксикационного синдрома (резко выражен, лихорадка до 38-40 оС, озноб, головная боль, слабость, снижение артериального давления, тахикардия) и гастроинтестинального. Ведущими клиническими признаками будут режущие боли в животе, многократная кровавая рвота и кровавый понос. При пальпации живот вздут, но безболезненный, перистальтика снижена или отсутствует, парез кишок с признаками непроходимости, возможны симптомы раздражения брюшины вследствие развития геморрагического перитонита.
Уровень убедительности рекомендаций С (уровень достоверности доказательств - 3+).
Комментарий. При физикальном осмотре больного с легочной и желудочно-кишечной формой СЯ, несмотря на тяжесть их проявления, выраженной гепатомегалии и гепатоспленомегалии, как правило, не определяется, но при прогрессировании ИТШ может быстро развиться полиорганная недостаточность, затрагивающая и печень, и почки. Следует иметь в виду, что при СЯ патологический процесс может быть в области ротоглотки, возможно развитие язв, отека, явлений фарингита, дисфагии, лимфаденита [1, 2, 4, 5, 6, 10, 13, 15].
В приложении Г-1 представлены критерии оценки степени тяжести СЯ на основании выявления опорных клинических признаков.
• Рекомендовано провести бактериоскопическое исследование мазков, взятых из кожного очага, крови, мокроты, рвотных масс и других биологических образцов, взятых в первый день поступления больного в стационар [1, 2, 3, 6, 8, 12, 13, 15].
Уровень убедительности рекомендаций В (уровень достоверности доказательств - 2+).
• Рекомендовано провести бактериологическое исследование мазков, взятых из кожного очага, крови, мокроты, рвотных масс и других биологических образцов, взятых у больного в первые 3 суток болезни, а также из предполагаемого источника или фактора передачи СЯ для выделения вирулентной культуры В.anthracis и этиологического подтверждения диагноза Уровень убедительности рекомендаций А (уровень достоверности доказательств - 1++).
Комментарии. Выделение возбудителя проводят в специализированных режимных лабораториях для работы с возбудителями особо опасных инфекций. Исследования проводят для подтверждения клинически выраженных случаев заболевания, а также для обследования лиц с повышенной температурой тела, находящихся в очаге инфекции. Окончательным подтверждением СЯ являются выделение чистой культуры возбудителя и её идентификация [1, 2, 3, 6, 8, 12, 13, 15].
• Рекомендовано провести исследование биологических образцов (мазков из кожного очага, крови, мокроты, рвотных масс и других), взятых у больного, с использованием молекулярно-генетического метода (ПЦР), для молекулярной детекции нуклеиновых кислот сибиреязвенного микроба и подтверждения диагноза [1, 2, 3, 6, 8, 12, 13, 15].
Уровень убедительности рекомендаций А (уровень достоверности доказательств - 1++).
• Рекомендовано провести исследование крови пациента с клиническими проявлениями СЯ или подозрением на данный диагноз с использованием серологических методов исследования (РИФ, РНГА и ИФА) для обнаружения специфических маркеров (антигенов и антител). Выявление в крови специфического антигена СЯ методом РИФ и РНГА, также как и специфических антител СЯ класса IgM в ИФА достоверно подтверждает диагноз СЯ, а определение в крови антител а класса IgG указывает на позднюю стадию болезни или на наличие иммунитета к СЯ (постинфекционного либо поствакцинального) [5, 6, 11].
Уровень убедительности рекомендаций В (уровень достоверности доказательств - 2+).
Комментарий. Если в течение 72 часов бактериологическим и бактериоскопическим методами, а также серологическими методами и ПЦР положительные результаты не получены, окончательное заключение может быть сделано не ранее 10 суток после заражения биопробных животных.
• Рекомендовано в первые 10 суток болезни пациента провести биологическую пробу путем взятия биологического материала у больного с клиническими симптомами СЯ (либо из предполагаемого источника СЯ) и заражения им лабораторных животных. Гибель, хотя бы одного из двух зараженных лабораторных животных с последующим выявлением из его органов В.anthracis достоверно подтверждает диагноз СЯ [5, 6, 7, 11, 12, 14].
Уровень убедительности рекомендаций А (уровень достоверности доказательств - 1++).
• Рекомендовано в случае невозможности установления диагноза вышеперечисленными методами проведение клинической кожно-аллергической пробы с сибиреязвенным аллергеном. Кожно-аллергическая проба с антраксином пациентам ставится, начиная с 4-5 дня болезни, а также для ретроспективной диагностики СЯ. Появление гиперемии и инфильтрата диаметром более 8мм, оцениваемого от 2+ до 4+, через 24-48час, указывает на острую, либо инфекцию перенесенную ранее. При сомнительной (±) или слабо положительной (+) реакции пробу повторяют через 5-7 дней [5, 6, 11, 12].
Уровень убедительности рекомендаций В (уровень достоверности доказательств - 2+).
• Рекомендовано провести общий анализ крови (ОАК) с исследованием лейкоформулы, общий анализ мочи (ОАМ), биохимический анализ крови: мочевина, креатинин, АлТ, АсТ исследование электролитов крови (калий, натрий, хлор) для оценки тяжести и выраженности интоксикационного синдрома.
Уровень убедительности рекомендаций с (уровень достоверности доказательств - 3).
Комментарии. Клинико-биохимические показатели крови зависят от степени тяжести и периода болезни. В разгар заболевания в ОАК выявляется лейкоцитоз со сдвигом влево, сгущение крови на фоне плазмореи и гиповолемии. Изменение биохимических показателей находится в прямой зависимости от вовлечения в патологический процесс различных органов и систем (печень, легкие, сердце, кишечник ).
• Рекомендовано проведение электрокардиографии у пациентов с любыми отклонениями сердечно-сосудистой системы (сердечного ритма, изменением границ и тонов сердца, выявлением шума) для решения вопроса тактики терапии.
Уровень убедительности рекомендаций с (уровень достоверности доказательств - 3).
• Рекомендовано проведение рентгенографии легких при выявлении аускультативных изменений в легких пациентам с пневмонией или подозрением на нее, а при выраженном абдоминальном синдроме - рентгенография органов брюшной полости.
Уровень убедительности рекомендаций с (уровень достоверности доказательств - 3).
• Рекомендовано проведение комплексное УЗИ брюшной полости и УЗИ головного мозга пациентам с генерализованной, септической формой СЯ и подозрении на сибиреязвенный менннгит для уточнения степени поражений органов и решения вопроса тактики терапии.
Уровень убедительности рекомендаций с (уровень достоверности доказательств - 3).
• Рекомендовано проведение компьютерной и/или магнитно-ядерной томография брюшной полости, головного мозга пациентам с неясными очаговыми или неопределенными, противоречивыми изменениями в брюшной полости, головном мозге, полученными при УЗИ.
Уровень убедительности рекомендаций с (уровень достоверности доказательств - 3).
• Рекомендовано проведение эзофагогастродуоденоскопии у пациентов с желудочно-кишечным кровотечении, рвотой «кофейной гущей», при выраженном абдоминальном синдроме для уточнения характера повреждения слизистой пищевода, желудка, двенадцатиперстной кишки.
Уровень убедительности рекомендаций с (уровень достоверности доказательств - 3).
• Рекомендовано проведение люмбальной пункции пациентам с генерализованной, септической формой СЯ и признаками поражения ЦНС для уточнения диагноза и решения вопроса тактики терапии.
Уровень убедительности рекомендаций с (уровень достоверности доказательств - 3).
Критерии оценки степени тяжести по результатам инструментальной диагностики при СЯ достоверно не определены.
2,6 Дифференциальная диагностика.
· Рекомендовано кожную форму СЯ дифференцировать с туляремией, сапом, рожей, банальными фурункулами и карбункулами и другими поражениями кожи.
Уровень убедительности рекомендаций с (уровень достоверности доказательств - 3).
Комментарии. Язвы на коже при туляремии отличаются от СЯ чувствительностью, меньшим размером, отсутствием черного струпа и отека окружающих тканей. У больных сапом кожные проявления отличаются болезненностью и многочисленностью. Рожистое воспаление характеризуется наличием гиперемии с неровными четкими краями и болезненным валиком по периферии. Фурункул и карбункул стафилококковой этиологии также характеризуются болезненностью, они окружены плотным воспалительным отеком и имеют центральную гнойную головку. Везикулярные высыпания при опоясывающем герпесе локализуется по ходу нерва, кожа гиперемирована, отечна, болезненна. Укусы насекомых могут вызывать аллергический отек, несколько напоминающий сибиреязвенный отек. Для обнаружения место укуса проводят пробу Жируара (кожные покровы слегка смачивают ватным тампоном с раствором аммиака - в месте укуса появляется небольшое коричневое пятнышко).
Диагностика других форм СЯ (легочной, кишечной, генерализованной, септической) представляет большие трудности, даже в эндемичных по СЯ регионах, поскольку спорадические случаи этих форм, в большинстве своем, заканчиваются летально уже на 2-4 день от начала болезни. Следует принимать во внимание, что для данных форм СЯ характерно острое начало с резко выраженными симптомами интоксикации и быстро прогрессирующими нарушениями: при кишечной форме - резкими болями в животе, кровавой рвотой и поносом, при легочной - симптомами острой дыхательной и сердечной недостаточности, при генерализованной, септической - симптомами ИТШ, геморрагическими проявлениями. Решающее значение здесь имеет бактериологическое исследование [1, 2, 3, 6, 7, 11].
Диагностика сибирской язвы проводится на основе данных эпидемиологического анамнеза, клинического осмотра, результатов лабораторного обследования и направлена на определение клинической формы, тяжести состояния, выявление осложнений.
2,1 Жалобы и анамнез.
Для наиболее типичной формы СЯ характерными являются появление первичного аффекта на коже, выраженные симптомы интоксикации и лихорадки [1, 2, 4, 6, 9, 11, 12].• Рекомендовано при сборе анамнеза у больного с подозрением на сЯ уточнять наличие следующих эпидемиологических опорных признаков - сведения о месте проживания (сельская местность, эндемичный регион), об употреблении мяса, не прошедшего ветеринарно-санитарный контроль (вынужденный забой больных животных), об условиях работы (уход за скотом, разделка туш, работа с кожами и шкурами) [1, 2, 3, 6, 8, 9, 12, 13, 15].
Уровень убедительности рекомендаций В (уровень достоверности доказательств - 2+).
Комментарии. В анамнезе больного СЯ всегда имеет место связь с животными (уход за животными, разделка убитых животных или работа со шкурами животных, употребление сырого или недостаточно прожаренного мяса). Также возможно проведение сельскохозяйственных работ в зонах, где ранее регистрировалась СЯ.
• Рекомендовано при опросе больных уточнять жалобы на появление на коже различных очагов (от пятна красно-синего цвета с отеком прилежащих тканей до образования сначала пузырька, а далее язвы), повышения температуры, слабости, головных болей.
Уровень убедительности рекомендаций В (уровень достоверности доказательств - 2+).
• Рекомендовано учитывать и внимательно относится к жалобам на появление обширного покраснения участка кожи без локализованного очага, а также к жалобам на стойкую лихорадку, сопровождающуюся чиханием, сильным кашлем, серцебиением, головными болями, быстро нарастающей одышкой, либо сильными болями в животе, многократной рвотой и кровавым поносом.
Уровень убедительности рекомендаций С (уровень достоверности доказательств - 3).
Комментарии. При анализе жалоб и эпиданамнеза следует учитывать сроки инкубационного периода СЯ, которые колеблются от нескольких часов до 8 дней (чаще 2-3 дня) и зависят от пути передачи и инфицирующей дозы возбудителя. При контактном механизме передачи возникает кожная форма с длительностью инкубационного периода 2-14 суток, а при аэрогенном или алиментарном - генерализованная форма, при которой инкубационный период может сокращаться до нескольких часов. При аэрозольном инфицировании имеются отдельные случаи длительности инкубационного периода до нескольких месяцев.
2,2 Физикальное обследование.
• Рекомендовано обращать внимание на наличие и степень выраженности интоксикационного синдрома (лихорадки до 38-40 оС, озноба, головной боли, слабости, снижения артериального давления), регионарного лимфаденита и лимфангиита (увеличение, уплотнение и умеренную болезненность лимфатических узлов, увеличение лимфатических сосудов вблизи очага СЯ).Уровень убедительности рекомендаций с (уровень достоверности доказательств - 3).
• Рекомендовано выявление и подробное описание опорных клинических признаков кожной формы СЯ - первичного кожного аффекта (карбункула) и этапов его развития (от пятна красно-синего цвета переходящего в папулу с везикулой в центре и появления геморрагического содержания везикулы, до образования язвы с темно-коричневым дном, которая превращается в черный безболезненный плотный струп, окруженный воспалительным валиком красного цвета. Необходимо отмечать на валике наличие вторичных (дочерних) пузырьков в виде ожерелья или короны, при разрыве и изъязвлении которых, происходит увеличение язвы, достигающей больших размеров [1, 2, 3, 6, 8, 9, 12, 13, 15].
Уровень убедительности рекомендаций А (уровень достоверности доказательств - 1+).
• Рекомендовано оценивать степень отечность тканей вокруг карбункула, зуд кожи, отсутствие болезненности в области очага.
Комментарии. Для очага СЯ характерен выраженный отек окружающих тканей, особенно при локализации его на лице и шее, положительный симптом Стефанского ( студенистое дрожание при постукивании в области отека) и отсутствие болезненности и зуда в области язвы и окружающих тканей [1, 2, 3, 6, 8, 19, 13, 15].
Уровень убедительности рекомендаций А (уровень достоверности доказательств - 1+).
• Рекомендовано обращать внимание на возможное развитие эдематозной разновидности кожной формы СЯ, которая характеризуется воспалительной инфильтрацией подкожной клетчатки с образованием плотного безболезненного отека без видимого карбункула в начале болезни. Далее кожа становится блестящей, напряженной, затем появляются пузырьки различной величины, на месте которых образуются зоны некроза, превращающиеся в струпья (карбункул крупного размера), вокруг которого формируется мягкий отек, также желатиновой (студенистой) консистенции.
Уровень убедительности рекомендаций В (уровень достоверности доказательств - 2+).
• Рекомендовано внимательно осматривать эризипелоидные изменения кожи, которые могут также быть разновидностью кожной формы СЯ, проявляющиеся покраснением кожи, подобным роже, возможно возникновение значительного количества тонкостенных беловатых волдырей разного размера, наполненных прозрачной жидкостью, лопающихся без формирования глубокого некроза.
Уровень убедительности рекомендаций В (уровень достоверности доказательств - 2+).
Комментарий. В 95-97% случаев регистрируются локализованные карбункулезные кожные формы заболевания, и их диагностика, как правило, не вызывает больших трудностей. Однако надо быть внимательным при диагностике редких разновидностей этой формы - эдематозной и, особенно, эризипелоидной, которая может протекать в легкой форме без выраженной интоксикации, но представлять большую эпидемиологическую опасность [1, 3, 4, 5, 6, 7, 9, 11, 12, 14, 15].
• Рекомендовано особое внимание при осмотре пациента обращать на высокую степень выраженности интоксикационного, катарального синдрома (частое чихание, боль и гиперемия зева, насморк, усиливающийся кашель), конъюнктивита (выраженная гиперемия, слезотечение, светобоязнь) и нарушения бронхо-легочной системы, поскольку патогмоничных симптомов для легочной формы СЯ нет.
Комментарии. Нарушения бронхо-легочной системы. будут ведущими с быстрым нарастанием острой дыхательной недостаточности - боль в груди, одышка, цианоз, кашель с кровавой пенистой мокротой, которая быстро приобретает желеобразный вид (малиновое желе), аускультативно в легких множество разнокалиберных влажных хрипов, ослабление дыхания, возможен шум трения плевры и укорочение перкуторного звука.
Уровень убедительности рекомендаций С (уровень достоверности доказательств - 3+).
• Рекомендовано при осмотре больного с подозрением на желудочно-кишечную форму СЯ также делать упор на оценку степени тяжести интоксикационного синдрома (резко выражен, лихорадка до 38-40 оС, озноб, головная боль, слабость, снижение артериального давления, тахикардия) и гастроинтестинального. Ведущими клиническими признаками будут режущие боли в животе, многократная кровавая рвота и кровавый понос. При пальпации живот вздут, но безболезненный, перистальтика снижена или отсутствует, парез кишок с признаками непроходимости, возможны симптомы раздражения брюшины вследствие развития геморрагического перитонита.
Уровень убедительности рекомендаций С (уровень достоверности доказательств - 3+).
Комментарий. При физикальном осмотре больного с легочной и желудочно-кишечной формой СЯ, несмотря на тяжесть их проявления, выраженной гепатомегалии и гепатоспленомегалии, как правило, не определяется, но при прогрессировании ИТШ может быстро развиться полиорганная недостаточность, затрагивающая и печень, и почки. Следует иметь в виду, что при СЯ патологический процесс может быть в области ротоглотки, возможно развитие язв, отека, явлений фарингита, дисфагии, лимфаденита [1, 2, 4, 5, 6, 10, 13, 15].
В приложении Г-1 представлены критерии оценки степени тяжести СЯ на основании выявления опорных клинических признаков.
2,3 Лабораторная диагностика.
Лабораторные методы исследования - бактериологические, серологические, биологические и кожно-аллергические позволяют выявить лабораторные критерии сибирской язвы и достоверно подтвердить этиологию заболевания), а биохимические в сочетании с клиническими - определить (уточнить) степень тяжести болезни.• Рекомендовано провести бактериоскопическое исследование мазков, взятых из кожного очага, крови, мокроты, рвотных масс и других биологических образцов, взятых в первый день поступления больного в стационар [1, 2, 3, 6, 8, 12, 13, 15].
Уровень убедительности рекомендаций В (уровень достоверности доказательств - 2+).
• Рекомендовано провести бактериологическое исследование мазков, взятых из кожного очага, крови, мокроты, рвотных масс и других биологических образцов, взятых у больного в первые 3 суток болезни, а также из предполагаемого источника или фактора передачи СЯ для выделения вирулентной культуры В.anthracis и этиологического подтверждения диагноза Уровень убедительности рекомендаций А (уровень достоверности доказательств - 1++).
Комментарии. Выделение возбудителя проводят в специализированных режимных лабораториях для работы с возбудителями особо опасных инфекций. Исследования проводят для подтверждения клинически выраженных случаев заболевания, а также для обследования лиц с повышенной температурой тела, находящихся в очаге инфекции. Окончательным подтверждением СЯ являются выделение чистой культуры возбудителя и её идентификация [1, 2, 3, 6, 8, 12, 13, 15].
• Рекомендовано провести исследование биологических образцов (мазков из кожного очага, крови, мокроты, рвотных масс и других), взятых у больного, с использованием молекулярно-генетического метода (ПЦР), для молекулярной детекции нуклеиновых кислот сибиреязвенного микроба и подтверждения диагноза [1, 2, 3, 6, 8, 12, 13, 15].
Уровень убедительности рекомендаций А (уровень достоверности доказательств - 1++).
• Рекомендовано провести исследование крови пациента с клиническими проявлениями СЯ или подозрением на данный диагноз с использованием серологических методов исследования (РИФ, РНГА и ИФА) для обнаружения специфических маркеров (антигенов и антител). Выявление в крови специфического антигена СЯ методом РИФ и РНГА, также как и специфических антител СЯ класса IgM в ИФА достоверно подтверждает диагноз СЯ, а определение в крови антител а класса IgG указывает на позднюю стадию болезни или на наличие иммунитета к СЯ (постинфекционного либо поствакцинального) [5, 6, 11].
Уровень убедительности рекомендаций В (уровень достоверности доказательств - 2+).
Комментарий. Если в течение 72 часов бактериологическим и бактериоскопическим методами, а также серологическими методами и ПЦР положительные результаты не получены, окончательное заключение может быть сделано не ранее 10 суток после заражения биопробных животных.
• Рекомендовано в первые 10 суток болезни пациента провести биологическую пробу путем взятия биологического материала у больного с клиническими симптомами СЯ (либо из предполагаемого источника СЯ) и заражения им лабораторных животных. Гибель, хотя бы одного из двух зараженных лабораторных животных с последующим выявлением из его органов В.anthracis достоверно подтверждает диагноз СЯ [5, 6, 7, 11, 12, 14].
Уровень убедительности рекомендаций А (уровень достоверности доказательств - 1++).
• Рекомендовано в случае невозможности установления диагноза вышеперечисленными методами проведение клинической кожно-аллергической пробы с сибиреязвенным аллергеном. Кожно-аллергическая проба с антраксином пациентам ставится, начиная с 4-5 дня болезни, а также для ретроспективной диагностики СЯ. Появление гиперемии и инфильтрата диаметром более 8мм, оцениваемого от 2+ до 4+, через 24-48час, указывает на острую, либо инфекцию перенесенную ранее. При сомнительной (±) или слабо положительной (+) реакции пробу повторяют через 5-7 дней [5, 6, 11, 12].
Уровень убедительности рекомендаций В (уровень достоверности доказательств - 2+).
• Рекомендовано провести общий анализ крови (ОАК) с исследованием лейкоформулы, общий анализ мочи (ОАМ), биохимический анализ крови: мочевина, креатинин, АлТ, АсТ исследование электролитов крови (калий, натрий, хлор) для оценки тяжести и выраженности интоксикационного синдрома.
Уровень убедительности рекомендаций с (уровень достоверности доказательств - 3).
Комментарии. Клинико-биохимические показатели крови зависят от степени тяжести и периода болезни. В разгар заболевания в ОАК выявляется лейкоцитоз со сдвигом влево, сгущение крови на фоне плазмореи и гиповолемии. Изменение биохимических показателей находится в прямой зависимости от вовлечения в патологический процесс различных органов и систем (печень, легкие, сердце, кишечник ).
2,4 Инструментальная диагностика.
Методы инструментальной диагностики используются для определения характера и выраженности поражения некоторых органов и систем органов при СЯ (сердце, легкие, печень, селезенка, головной мозг и т.д).• Рекомендовано проведение электрокардиографии у пациентов с любыми отклонениями сердечно-сосудистой системы (сердечного ритма, изменением границ и тонов сердца, выявлением шума) для решения вопроса тактики терапии.
Уровень убедительности рекомендаций с (уровень достоверности доказательств - 3).
• Рекомендовано проведение рентгенографии легких при выявлении аускультативных изменений в легких пациентам с пневмонией или подозрением на нее, а при выраженном абдоминальном синдроме - рентгенография органов брюшной полости.
Уровень убедительности рекомендаций с (уровень достоверности доказательств - 3).
• Рекомендовано проведение комплексное УЗИ брюшной полости и УЗИ головного мозга пациентам с генерализованной, септической формой СЯ и подозрении на сибиреязвенный менннгит для уточнения степени поражений органов и решения вопроса тактики терапии.
Уровень убедительности рекомендаций с (уровень достоверности доказательств - 3).
• Рекомендовано проведение компьютерной и/или магнитно-ядерной томография брюшной полости, головного мозга пациентам с неясными очаговыми или неопределенными, противоречивыми изменениями в брюшной полости, головном мозге, полученными при УЗИ.
Уровень убедительности рекомендаций с (уровень достоверности доказательств - 3).
• Рекомендовано проведение эзофагогастродуоденоскопии у пациентов с желудочно-кишечным кровотечении, рвотой «кофейной гущей», при выраженном абдоминальном синдроме для уточнения характера повреждения слизистой пищевода, желудка, двенадцатиперстной кишки.
Уровень убедительности рекомендаций с (уровень достоверности доказательств - 3).
• Рекомендовано проведение люмбальной пункции пациентам с генерализованной, септической формой СЯ и признаками поражения ЦНС для уточнения диагноза и решения вопроса тактики терапии.
Уровень убедительности рекомендаций с (уровень достоверности доказательств - 3).
Критерии оценки степени тяжести по результатам инструментальной диагностики при СЯ достоверно не определены.
2,5 Иная диагностика.
При диагностике СЯ не проводится.2,6 Дифференциальная диагностика.
· Рекомендовано кожную форму СЯ дифференцировать с туляремией, сапом, рожей, банальными фурункулами и карбункулами и другими поражениями кожи.
Уровень убедительности рекомендаций с (уровень достоверности доказательств - 3).
Комментарии. Язвы на коже при туляремии отличаются от СЯ чувствительностью, меньшим размером, отсутствием черного струпа и отека окружающих тканей. У больных сапом кожные проявления отличаются болезненностью и многочисленностью. Рожистое воспаление характеризуется наличием гиперемии с неровными четкими краями и болезненным валиком по периферии. Фурункул и карбункул стафилококковой этиологии также характеризуются болезненностью, они окружены плотным воспалительным отеком и имеют центральную гнойную головку. Везикулярные высыпания при опоясывающем герпесе локализуется по ходу нерва, кожа гиперемирована, отечна, болезненна. Укусы насекомых могут вызывать аллергический отек, несколько напоминающий сибиреязвенный отек. Для обнаружения место укуса проводят пробу Жируара (кожные покровы слегка смачивают ватным тампоном с раствором аммиака - в месте укуса появляется небольшое коричневое пятнышко).
Диагностика других форм СЯ (легочной, кишечной, генерализованной, септической) представляет большие трудности, даже в эндемичных по СЯ регионах, поскольку спорадические случаи этих форм, в большинстве своем, заканчиваются летально уже на 2-4 день от начала болезни. Следует принимать во внимание, что для данных форм СЯ характерно острое начало с резко выраженными симптомами интоксикации и быстро прогрессирующими нарушениями: при кишечной форме - резкими болями в животе, кровавой рвотой и поносом, при легочной - симптомами острой дыхательной и сердечной недостаточности, при генерализованной, септической - симптомами ИТШ, геморрагическими проявлениями. Решающее значение здесь имеет бактериологическое исследование [1, 2, 3, 6, 7, 11].
|
|
Лечение
Общие подходы к лечению сибирской язвы.
Лечение всех больных СЯ проводится только в условиях стационара, комплексное, состоящее из этиотропной, патогенетической и симптоматической терапии.
Принципы лечения больных сибирской язвой предусматривают одновременное решение нескольких задач:
• купирование острых приступов болезни, подавление репликации возбудителя В.anthracis и предупреждение дальнейшего развития патологических процессов (обострений, осложнений);
• предупреждение формирования остаточных явлений и рецидивирующего течения, достижение полного и стойкого выздоровления.
На выбор тактики лечения оказывают влияние следующие факторы:
• период болезни;
• тяжесть заболевания;
• возраст больного;
• наличие и характер осложнений;
• доступность и возможность выполнения лечения в соответствии с.
Необходимым видом и условиями оказания медицинской помощи.
• Стационарное лечение при всех формах сибирской язвы;
• Режим - охранительный (постельный, полупостельный на весь период заболевания);
• Диета - щадящая, стол 13 по Певзнеру, а при тяжелых случаях переход на энтерально-парентеральное питание.
Методы консервативного (медикаментозного) лечения.
Этиотропная терапия:
• Рекомендовано всем больным СЯ введение специфического противоязвенного иммуноглобулина**.
Уровень убедительности рекомендаций А (уровень достоверности доказательств - 1).
Комментарии: Терапия специфическим иммуноглобулином является патогенетически обоснованной и эффективной. Иммуноглобулин вводят внутримышечно после предварительной десенсибилизации по методу Безредки. Суточная доза противоязвенного иммуноглобулина при легкой форме болезни - 20 мл, среднетяжелой - 40, тяжелой - 60-80 мл. Курсовую дозу иммуноглобулина при очень тяжелой форме болезни иногда доводят до 400 мл и более [5, 6, 13, 15].
• Рекомендовано всем больным СЯ проведение антибактериальной терапии.
Уровень убедительности рекомендаций В (уровень достоверности доказательств - 2++).
Комментарии. Выбор препарата и его дозы зависит от тяжести течения, клинической формы болезни и возраста пациента. Как правило, при легкой степени тяжести длительность лечения составляет 8-10 дней, при среднетяжелой не менее 14 дней, а при тяжелой возможен и более длительный курс.
• Рекомендовано при развитии кожной формы СЯ без признаков генерализации проводить лечение следующими препаратами:
- Лицам старше 18 лет - ципрофлоксацин** по 500 мг 2 раза в сутки внутрь;
- Лицам моложе 18 лет - амоксициллин** 45 мг/кг/сут в 3 приема (сут. доза до 3,0 г).
Уровень убедительности рекомендаций В (уровень достоверности доказательств - 2++).
Комментарии. Мониторирование динамики клинических проявлений и результатов лабораторного обследования позволяет судить об эффективности терапии и ее длительности - от 8 дней при легкой форме до 14 и более при среднетяжелой форме болезни.
• Рекомендовано при развитии генерализованной формы СЯ (без менингита) использование следующих лекарственных препаратов:
- Лицам старше 18 лет: - ципрофлоксацин** по 400 мг 3 раза в сутки внутривенно ИЛИ меропенем** по 2 г 3 раза в сутки внутривенно ПЛЮС клиндамицин** по 900 мг 3 раза в сутки ИЛИ ленизолид по 600 мг 2 раза в сутки внутривенно;
- Лицам моложе 18 лет - меропенем** по 20 мг/кг каждые 8 ч внутривенно (не более 1 г на дозу) ПЛЮС клиндамицин** 40 мг/кг/сут внутривенно разделенные на 3-4 дозы ИЛИ линезолид** 10 мг/кг 3 раза в сутки для детей до 12 лет; по 600мг 2 раза в сутки внутривенно для детей старше 12 лет.
Уровень убедительности рекомендаций В (уровень достоверности доказательств - 2++).
Комментарии: Этиотропная терапия генерализованных, септических форм должна быть комплексной и включать не менее 2 препаратов, длительностью курса 14 дней и более, отсутствие положительной динамики через 3 дня от начала терапии - показания для смены антибиотика и изменения схемы лечении [4, 5, 6, 7. 12, 13, 16].
• Рекомендовано при развитии менингита (подтвержденного или предполагаемого) назначение.
- Лицам старше 18 лет: - ципрофлоксацин** по 400 мг 3 раза в сутки внутривенно ПЛЮС меропенем** по 2 г 3 раза в сутки внутривенно ПЛЮС клиндамицин** по 900 мг 3 раза в сутки ИЛИ линезолид** по 600 мг 2 раза в сутки внутривенно;
- Лицам моложе 18 лет:- ципрофлоксацин** по 10 мг/кг каждые 8-12 ч внутривенно (не более 400 мг на дозу) ПЛЮС меропенем** по 40 мг/кг через каждые 8 ч внутривенно (не более 2 г на дозу) ПЛЮС клиндамицин** по 40 мг/кг/сут внутривенно разделенные на 3-4 дозы ИЛИ линезолид** 10 мг/кг 3 раза в сутки внутривенно для детей до 12 лет; по 600 мг 2 раза в сутки внутривенно для детей старше 12 лет.
Уровень убедительности рекомендаций В (уровень достоверности доказательств - 2++).
Комментарии: Этиотропная терапия генерализованных, септических форм должна быть комплексной и включать не менее 3 препаратов длительностью 14-21 день, отсутствие положительной динамики через 3 дня от начала терапии - показания для смены антибиотика и изменения схемы лечении [13, 15].
Патогенетическая терапия.
• Рекомендовано всем больным СЯ дезинтоксикационную терапию с использованием препаратов различных лекарственных групп, выбор препаратов и объем данной терапии зависит от степени тяжести заболевания:
Уровень убедительности рекомендаций В (уровень достоверности доказательств - 2+).
Комментарии. - легкая степень - пероральная дезинтоксикация в объеме 1-2 л/сутки жидкости в виде некрепко заваренного чая с медом, вареньем, отвара шиповника, свежеприготовленных фруктовых и ягодных соков, компотов, щелочных минеральных вод, применение энтеросорбентов (активированный уголь** 1-3г, смектит диоктаэдрический**, лигнин гидролизный** - 0,5-0,7г 1-2 раза в сутки);
Средняя степень - инфузионно-дезинтоксикационная терапия с использованием внутривенно капельно кристаллоидных растворов (5% декстрозы**, 1,5% меглюмина натрия сукцината**, 0,9% натрия хлорида**) в дозе 10мл/кг, а также растворы электролитов (калия хлорид, кальция хлорид), способствующих восстановлению гомеостаза, длительность курса 5-10 дней;
Тяжелая степень - усиление дезинтоксикационной терапии путем увеличения объема вводимой жидкости до 15-20мл/кг/сутки, трехкратного введения энтеросорбентов, а также введение 10% раствора альбумина**, свежезамороженной плазмы** крови, направленное также и на улучшение белково-синтетической функции печени [2,3,5,6, 7, 13, 15] .
• Рекомендовано при отсутствии эффекта от внутривенной инфузионной терапии назначение глюкокортикостероидов в эквивалентных преднизолону** дозах - 10-30 мг/кг/сутки парентерально.
Уровень убедительности рекомендаций В (уровень достоверности доказательств - 2+).
Комментарии. Пациенты с признаками ИТШ подлежат лечению в условиях отделения реанимационно-интенсивной терапии, которое должно быть начато своевременно и проводиться в соответствии со стандартами по интенсивной терапии инфекционных больных. С целью восстановления ОЦК вводят глюкозо-солевые растворы и коллоиды (желатиноль, СЗП, альбумин) в изоволемическом режиме (3:1); для оптимизации гемодинамики глюкокортикостероиды в разовой дозе от 2-3 до 6 мг/кг массы, при отсутствии эффекта или при шоке III - допамин (0,5% или 4% по 5 мл), для коррекции КЩС буферные солевые растворы и 4% раствор гидрокарбоната натрия, для купирования ДВС-синдрома показаны ингибиторы протеаз и фибринолиза (5% раствор эпсилон - аминокапроновой кислоты** по 250 мг два раза в сутки, этамзилат** 250мг/сутки; апротинин введение каждые 3-4 часа.), кислородотерапия, подключение ИВЛ. Мочегонные препараты рекомендуются только после нормализации гемодинамики, предпочтение отдают петлевым диуретикам (фуросемид 0,5-1 мг/кг). Купирование психомоторного возбуждения проводят седативными препаратами: оксибутират натрия** 100мг/кг в/м или в/в в 30-50,0мл раствора 5% глюкозы медленно, возможно в сочетании с диазепамом** 10-20 мг внутримышечно 2-3 раза в сутки. Купирование гипокалиемического алколоза проводят внутривенным капельным введением препаратов калия (до 6г калия хлорида/сут при отсутствии энтерального поступления [4, 5, 6, 8, 13, 15].
Симптоматическая терапия.
• Рекомендовано при выраженной лихорадке применение жаропонижающих средств - Ибупрофена**, Парацетамола** в дозе 0,2-0,25г 2-3 раза в сутки до нормализации температуры.
Уровень убедительности рекомендаций В (уровень достоверности доказательств - 2+).
• Рекомендовано при развитии любых аллергических проявлений назначение десенсибилизирующих средств - Кальция глюконат** 2г 3 раза в сутки, Дифенгидрамин** 5-15 мг 2 раза в сутки, Цетиризин** 2,5-10 мг 1-2 раза в сутки, Лоратадин** 5-10мг 1 раз в сутки. Длительность курса 7-14 дней.
Уровень убедительности рекомендаций А (уровень достоверности доказательств - 1).
• Рекомендовано при развитии различных дисфукций ЖКТ проведение терапии, направленной на ее нормализацию (борьбу с поносом, профилактику запоров,). В зависимости от клинической симптоматики используются как препараты стимулирующие моторику ЖКТ, слабительные (Домперидон** 10-15мг 2 раза в сутки внутрь, Метоклопрамид** детям 2-6 лет в дозе 0,5-1мг/кг/сут, старше 6 лет - 5-10мг 1-3 раза в сутки внутримышечно, Лактулоза**10-30 мл/сутки внутрь), так и энтеросорбенты (активированный уголь** 1-3г, смектит диоктаэдрический**, лигнин гидролизный** - 0,5-0,7г 1-2 раза в сутки). Длительность курса 3-5 дней [5, 7, 12].
Уровень убедительности рекомендаций В (уровень достоверности доказательств - 2+).
• Рекомендовано назначение ферментов поджелудочной железы и биопрепаратов, учитывая курс проводимой антибактериальной терапии (панкреатин**, 0,2-0,3г внутрь 3 раза в сутки во время еды, длительность курса 10-15 дней; Бифидобактерии бифидум 5 доз 3 раза в день, а также другие препараты продуцирующие молочную кислоту, длительность курса 2-3 недели) [4, 7].
Уровень убедительности рекомендаций В (уровень достоверности доказательств - 2+).
Комментарий. В зависимости от выраженности симптомов и синдромов могут быть использованы и другие медикаментозные средства (отхаркивающие, симптоматической терапии.
Уровень убедительности рекомендаций С (уровень достоверности доказательств - 3).
В терапии больных СЯ важным является использование не медикаментозных методов лечения - аэрация помещения, гигиенические мероприятия. При генерализованных, септических формах СЯ, сопровождающиеся выраженными осложнениями со стороны других органов и систем (сердечно-сосудистой, дыхательной системы и ЦНС) могут использоваться и другие методы не медикаментозного лечения - бальнеотерапия, лечебная физкультура физиотерапия.
Лечение всех больных СЯ проводится только в условиях стационара, комплексное, состоящее из этиотропной, патогенетической и симптоматической терапии.
Принципы лечения больных сибирской язвой предусматривают одновременное решение нескольких задач:
• купирование острых приступов болезни, подавление репликации возбудителя В.anthracis и предупреждение дальнейшего развития патологических процессов (обострений, осложнений);
• предупреждение формирования остаточных явлений и рецидивирующего течения, достижение полного и стойкого выздоровления.
На выбор тактики лечения оказывают влияние следующие факторы:
• период болезни;
• тяжесть заболевания;
• возраст больного;
• наличие и характер осложнений;
• доступность и возможность выполнения лечения в соответствии с.
Необходимым видом и условиями оказания медицинской помощи.
3,1 Консервативное лечение.
• Экстренная госпитализация при подозрении на сибирскую язву;• Стационарное лечение при всех формах сибирской язвы;
• Режим - охранительный (постельный, полупостельный на весь период заболевания);
• Диета - щадящая, стол 13 по Певзнеру, а при тяжелых случаях переход на энтерально-парентеральное питание.
Методы консервативного (медикаментозного) лечения.
Этиотропная терапия:
• Рекомендовано всем больным СЯ введение специфического противоязвенного иммуноглобулина**.
Уровень убедительности рекомендаций А (уровень достоверности доказательств - 1).
Комментарии: Терапия специфическим иммуноглобулином является патогенетически обоснованной и эффективной. Иммуноглобулин вводят внутримышечно после предварительной десенсибилизации по методу Безредки. Суточная доза противоязвенного иммуноглобулина при легкой форме болезни - 20 мл, среднетяжелой - 40, тяжелой - 60-80 мл. Курсовую дозу иммуноглобулина при очень тяжелой форме болезни иногда доводят до 400 мл и более [5, 6, 13, 15].
• Рекомендовано всем больным СЯ проведение антибактериальной терапии.
Уровень убедительности рекомендаций В (уровень достоверности доказательств - 2++).
Комментарии. Выбор препарата и его дозы зависит от тяжести течения, клинической формы болезни и возраста пациента. Как правило, при легкой степени тяжести длительность лечения составляет 8-10 дней, при среднетяжелой не менее 14 дней, а при тяжелой возможен и более длительный курс.
• Рекомендовано при развитии кожной формы СЯ без признаков генерализации проводить лечение следующими препаратами:
- Лицам старше 18 лет - ципрофлоксацин** по 500 мг 2 раза в сутки внутрь;
- Лицам моложе 18 лет - амоксициллин** 45 мг/кг/сут в 3 приема (сут. доза до 3,0 г).
Уровень убедительности рекомендаций В (уровень достоверности доказательств - 2++).
Комментарии. Мониторирование динамики клинических проявлений и результатов лабораторного обследования позволяет судить об эффективности терапии и ее длительности - от 8 дней при легкой форме до 14 и более при среднетяжелой форме болезни.
• Рекомендовано при развитии генерализованной формы СЯ (без менингита) использование следующих лекарственных препаратов:
- Лицам старше 18 лет: - ципрофлоксацин** по 400 мг 3 раза в сутки внутривенно ИЛИ меропенем** по 2 г 3 раза в сутки внутривенно ПЛЮС клиндамицин** по 900 мг 3 раза в сутки ИЛИ ленизолид по 600 мг 2 раза в сутки внутривенно;
- Лицам моложе 18 лет - меропенем** по 20 мг/кг каждые 8 ч внутривенно (не более 1 г на дозу) ПЛЮС клиндамицин** 40 мг/кг/сут внутривенно разделенные на 3-4 дозы ИЛИ линезолид** 10 мг/кг 3 раза в сутки для детей до 12 лет; по 600мг 2 раза в сутки внутривенно для детей старше 12 лет.
Уровень убедительности рекомендаций В (уровень достоверности доказательств - 2++).
Комментарии: Этиотропная терапия генерализованных, септических форм должна быть комплексной и включать не менее 2 препаратов, длительностью курса 14 дней и более, отсутствие положительной динамики через 3 дня от начала терапии - показания для смены антибиотика и изменения схемы лечении [4, 5, 6, 7. 12, 13, 16].
• Рекомендовано при развитии менингита (подтвержденного или предполагаемого) назначение.
- Лицам старше 18 лет: - ципрофлоксацин** по 400 мг 3 раза в сутки внутривенно ПЛЮС меропенем** по 2 г 3 раза в сутки внутривенно ПЛЮС клиндамицин** по 900 мг 3 раза в сутки ИЛИ линезолид** по 600 мг 2 раза в сутки внутривенно;
- Лицам моложе 18 лет:- ципрофлоксацин** по 10 мг/кг каждые 8-12 ч внутривенно (не более 400 мг на дозу) ПЛЮС меропенем** по 40 мг/кг через каждые 8 ч внутривенно (не более 2 г на дозу) ПЛЮС клиндамицин** по 40 мг/кг/сут внутривенно разделенные на 3-4 дозы ИЛИ линезолид** 10 мг/кг 3 раза в сутки внутривенно для детей до 12 лет; по 600 мг 2 раза в сутки внутривенно для детей старше 12 лет.
Уровень убедительности рекомендаций В (уровень достоверности доказательств - 2++).
Комментарии: Этиотропная терапия генерализованных, септических форм должна быть комплексной и включать не менее 3 препаратов длительностью 14-21 день, отсутствие положительной динамики через 3 дня от начала терапии - показания для смены антибиотика и изменения схемы лечении [13, 15].
Патогенетическая терапия.
• Рекомендовано всем больным СЯ дезинтоксикационную терапию с использованием препаратов различных лекарственных групп, выбор препаратов и объем данной терапии зависит от степени тяжести заболевания:
Уровень убедительности рекомендаций В (уровень достоверности доказательств - 2+).
Комментарии. - легкая степень - пероральная дезинтоксикация в объеме 1-2 л/сутки жидкости в виде некрепко заваренного чая с медом, вареньем, отвара шиповника, свежеприготовленных фруктовых и ягодных соков, компотов, щелочных минеральных вод, применение энтеросорбентов (активированный уголь** 1-3г, смектит диоктаэдрический**, лигнин гидролизный** - 0,5-0,7г 1-2 раза в сутки);
Средняя степень - инфузионно-дезинтоксикационная терапия с использованием внутривенно капельно кристаллоидных растворов (5% декстрозы**, 1,5% меглюмина натрия сукцината**, 0,9% натрия хлорида**) в дозе 10мл/кг, а также растворы электролитов (калия хлорид, кальция хлорид), способствующих восстановлению гомеостаза, длительность курса 5-10 дней;
Тяжелая степень - усиление дезинтоксикационной терапии путем увеличения объема вводимой жидкости до 15-20мл/кг/сутки, трехкратного введения энтеросорбентов, а также введение 10% раствора альбумина**, свежезамороженной плазмы** крови, направленное также и на улучшение белково-синтетической функции печени [2,3,5,6, 7, 13, 15] .
• Рекомендовано при отсутствии эффекта от внутривенной инфузионной терапии назначение глюкокортикостероидов в эквивалентных преднизолону** дозах - 10-30 мг/кг/сутки парентерально.
Уровень убедительности рекомендаций В (уровень достоверности доказательств - 2+).
Комментарии. Пациенты с признаками ИТШ подлежат лечению в условиях отделения реанимационно-интенсивной терапии, которое должно быть начато своевременно и проводиться в соответствии со стандартами по интенсивной терапии инфекционных больных. С целью восстановления ОЦК вводят глюкозо-солевые растворы и коллоиды (желатиноль, СЗП, альбумин) в изоволемическом режиме (3:1); для оптимизации гемодинамики глюкокортикостероиды в разовой дозе от 2-3 до 6 мг/кг массы, при отсутствии эффекта или при шоке III - допамин (0,5% или 4% по 5 мл), для коррекции КЩС буферные солевые растворы и 4% раствор гидрокарбоната натрия, для купирования ДВС-синдрома показаны ингибиторы протеаз и фибринолиза (5% раствор эпсилон - аминокапроновой кислоты** по 250 мг два раза в сутки, этамзилат** 250мг/сутки; апротинин введение каждые 3-4 часа.), кислородотерапия, подключение ИВЛ. Мочегонные препараты рекомендуются только после нормализации гемодинамики, предпочтение отдают петлевым диуретикам (фуросемид 0,5-1 мг/кг). Купирование психомоторного возбуждения проводят седативными препаратами: оксибутират натрия** 100мг/кг в/м или в/в в 30-50,0мл раствора 5% глюкозы медленно, возможно в сочетании с диазепамом** 10-20 мг внутримышечно 2-3 раза в сутки. Купирование гипокалиемического алколоза проводят внутривенным капельным введением препаратов калия (до 6г калия хлорида/сут при отсутствии энтерального поступления [4, 5, 6, 8, 13, 15].
Симптоматическая терапия.
• Рекомендовано при выраженной лихорадке применение жаропонижающих средств - Ибупрофена**, Парацетамола** в дозе 0,2-0,25г 2-3 раза в сутки до нормализации температуры.
Уровень убедительности рекомендаций В (уровень достоверности доказательств - 2+).
• Рекомендовано при развитии любых аллергических проявлений назначение десенсибилизирующих средств - Кальция глюконат** 2г 3 раза в сутки, Дифенгидрамин** 5-15 мг 2 раза в сутки, Цетиризин** 2,5-10 мг 1-2 раза в сутки, Лоратадин** 5-10мг 1 раз в сутки. Длительность курса 7-14 дней.
Уровень убедительности рекомендаций А (уровень достоверности доказательств - 1).
• Рекомендовано при развитии различных дисфукций ЖКТ проведение терапии, направленной на ее нормализацию (борьбу с поносом, профилактику запоров,). В зависимости от клинической симптоматики используются как препараты стимулирующие моторику ЖКТ, слабительные (Домперидон** 10-15мг 2 раза в сутки внутрь, Метоклопрамид** детям 2-6 лет в дозе 0,5-1мг/кг/сут, старше 6 лет - 5-10мг 1-3 раза в сутки внутримышечно, Лактулоза**10-30 мл/сутки внутрь), так и энтеросорбенты (активированный уголь** 1-3г, смектит диоктаэдрический**, лигнин гидролизный** - 0,5-0,7г 1-2 раза в сутки). Длительность курса 3-5 дней [5, 7, 12].
Уровень убедительности рекомендаций В (уровень достоверности доказательств - 2+).
• Рекомендовано назначение ферментов поджелудочной железы и биопрепаратов, учитывая курс проводимой антибактериальной терапии (панкреатин**, 0,2-0,3г внутрь 3 раза в сутки во время еды, длительность курса 10-15 дней; Бифидобактерии бифидум 5 доз 3 раза в день, а также другие препараты продуцирующие молочную кислоту, длительность курса 2-3 недели) [4, 7].
Уровень убедительности рекомендаций В (уровень достоверности доказательств - 2+).
Комментарий. В зависимости от выраженности симптомов и синдромов могут быть использованы и другие медикаментозные средства (отхаркивающие, симптоматической терапии.
3,2 Хирургическое лечение.
Хирургическое лечение при сЯ не применяется (из-за возможности генерализации инфекции). Однако при кожной форме СЯ отдельные методы хирургического лечения могут быть применены: обработка пораженных участком кожи растворами антисептиков (повязки не накладываются. [5,6,12,14,].3,3 Иное лечение.
• Рекомендовано в случае тяжелого течения септических форм СЯ и неэффективности консервативных мероприятий использование экстракорпоральных методов детоксикации - плазмофереза, плазмообмена, каскадной плазмафильтрации;Уровень убедительности рекомендаций С (уровень достоверности доказательств - 3).
В терапии больных СЯ важным является использование не медикаментозных методов лечения - аэрация помещения, гигиенические мероприятия. При генерализованных, септических формах СЯ, сопровождающиеся выраженными осложнениями со стороны других органов и систем (сердечно-сосудистой, дыхательной системы и ЦНС) могут использоваться и другие методы не медикаментозного лечения - бальнеотерапия, лечебная физкультура физиотерапия.
|
|
Реабилитация и амбулаторное лечение
Реабилитационные мероприятия должны начинаться уже в периоде разгара или в периоде ранней реконвалесценции.
• Рекомендовано соблюдать последовательность и преемственность проводимых мероприятий, обеспечивающих непрерывность на различных этапах реабилитации и диспансеризации;
Уровень убедительности рекомендаций с (уровень достоверности доказательств - 4).
• Рекомендован комплексный характер восстановительных мероприятий с участием различных специалистов и с применением разнообразных методов воздействия;
Уровень убедительности рекомендаций с (уровень достоверности доказательств - 4).
• Рекомендован адекватный подбор проводимых реабилитационно-восстановительных мероприятий с учетом адаптационных и резервных возможностей пациента.
Уровень убедительности рекомендаций С ( уровень достоверности доказательств - 4).
Комментарии. Важны постепенность возрастания дозированных физических и умственных нагрузок, а также дифференцированное применение различных методов воздействия.
• Рекомендуется постоянный контроль эффективности проводимых мероприятий.
Уровень убедительности рекомендаций С (уровень достоверности доказательств - 4).
Комментарии. Необходимо учитывать скорость и степень восстановления функционального состояния и профессионально-значимых функций переболевших (косвенными и прямыми методами).
Уровень убедительности рекомендаций в ( уровень достоверности доказательств - 2 a).
• Рекомендовано, при наличии у пациента жалоб, проведение незамедлительного осмотра врачом-инфекционистом и врачами-специалистами (по показанию) в условиях поликлиники по месту жительства.
Уровень убедительности рекомендаций в (уровень достоверности доказательств - 2 a).
• Рекомендовано при отсутствии жалоб пациента снятие с диспансерного учета через 3 мес.
Уровень убедительности рекомендаций в (уровень достоверности доказательств - 2 a).
• Рекомендовано соблюдать последовательность и преемственность проводимых мероприятий, обеспечивающих непрерывность на различных этапах реабилитации и диспансеризации;
Уровень убедительности рекомендаций с (уровень достоверности доказательств - 4).
• Рекомендован комплексный характер восстановительных мероприятий с участием различных специалистов и с применением разнообразных методов воздействия;
Уровень убедительности рекомендаций с (уровень достоверности доказательств - 4).
• Рекомендован адекватный подбор проводимых реабилитационно-восстановительных мероприятий с учетом адаптационных и резервных возможностей пациента.
Уровень убедительности рекомендаций С ( уровень достоверности доказательств - 4).
Комментарии. Важны постепенность возрастания дозированных физических и умственных нагрузок, а также дифференцированное применение различных методов воздействия.
• Рекомендуется постоянный контроль эффективности проводимых мероприятий.
Уровень убедительности рекомендаций С (уровень достоверности доказательств - 4).
Комментарии. Необходимо учитывать скорость и степень восстановления функционального состояния и профессионально-значимых функций переболевших (косвенными и прямыми методами).
4,2 Диспансерное наблюдение.
• Рекомендовано при отсутствии жалоб пациента проводить диспансерное обследование в условиях поликлиники врачом-инфекционистом (при его отсутствии - участковым педиатром) через 1, 2 и 3 мес. после выписки из стационара (клинического выздоровления).Уровень убедительности рекомендаций в ( уровень достоверности доказательств - 2 a).
• Рекомендовано, при наличии у пациента жалоб, проведение незамедлительного осмотра врачом-инфекционистом и врачами-специалистами (по показанию) в условиях поликлиники по месту жительства.
Уровень убедительности рекомендаций в (уровень достоверности доказательств - 2 a).
• Рекомендовано при отсутствии жалоб пациента снятие с диспансерного учета через 3 мес.
Уровень убедительности рекомендаций в (уровень достоверности доказательств - 2 a).
Профилактика
Общие подходы к профилактике.
При установлении диагноза СЯ (предварительного на этапе расследования, либо окончательного) проводится комплекс санитарно-противоэпидемических (профилактических) мероприятий с целью локализации и ликвидации очага:
• Своевременная диагностика и госпитализация больного в отдельную палату с выделением отдельной посуды, предметов ухода, а при генерализованной (септической) форме с легочным или кишечным вариантом отдельного персонала;
• Проведение ежедневной текущей и заключительной (после выписки или смерти больного), дезинфекции всех объектов и помещений, которые могли быть контаминированы возбудителем СЯ (одежда, обувь больного, медицинский инвентарь, перевязочный материал, предметы ухода, посуда, игрушки, мебель, медицинские отходы, а при кишечной, легочной и септической формах - выделения больного, остатки пищи, посуда из-под выделений);
• Активное выявление больных и лиц, подвергшихся риску заражения, методом опроса, осмотра и подворных (поквартирных) обходов;
• Взятие материала от больных и подозрительных на заболевание, а также проб из объектов окружающей среды для лабораторных исследований;
• Введение запрета на использование продуктов животноводства, с которыми связано формирование очага;
• Медицинское наблюдение за лицами, подвергшимся риску заражения, в течение 14 дней с ежедневным осмотром кожных покровов и двукратным измерением температуры тела;
• Проведение экстренной и плановой специфической и неспецифической профилактики, включающей медико-санитарные и ветеринарно-санитарные мероприятия, согласно ФЗ РФ №4979-1 О ветеринарии 2014; СП 3,1,7,2629-10 «Профилактика сибирской язвы» и ФЗ РФ № 125-н «Об утверждении национального календаря профилактических прививок и профилактических прививок по эпидемическим показаниям».
Экстренная специфическая профилактика СЯ.
• Рекомендовано введение противосибиреязвенного иммуноглобулина:
Взрослым - 20 мл, подросткам 14-17 лет - 10 мл, детям - 5 мл (при его наличии).
И/или химиопрофилактика этиотропными антибактериальными препаратами:
- лицам старше 18 лет - ципрофлоксацин по 500 мг 2 рв день в течение 8 дней ( беременным. Амоксициллин по 500 мг 3 раза в сутки),.
- лицам моложе 18 лет - амоксициллин по 45 мг/кг/сут в три приема в течение 8 дней.
Уровень убедительности рекомендаций в (уровень достоверности доказательств - 2 a).
Комментарии. Экстренную химиопрофилактику следует проводить в ранние сроки после возможного инфицирования. Нецелесообразно ее проведение спустя 8 суток после употребления в пищу мяса больного животного или возможного инфицирования кожных покровов в результате контакта. В течение 8 дней необходимо уточнить вероятность контакта, при высоком риске аэрозольного инфицирования продлить профилактику до 60 дней.
• Рекомендована вакцинация лиц старше 14 лет, работающих в очаге СЯ либо подвергшихся риску заражения. Работающим в очаге, прививка проводится за 7-10 дней до выхода в очаг. Лицам, подвергшихся риску заражения, вакцинация осуществляется через 8-10 дней химиопрофилактики, Вакцинация осуществляется однократно или в два этапа с интервалом 20-30 дней (в соответствии с наставлениями к вакцинам).
Уровень убедительности рекомендаций в (уровень достоверности доказательств - 2 a).
Комментарии. Допустимо проведение вакцинации на фоне продолжающейся терапии (особенно в тех случаях, когда терапия продляется до 60 дней), несмотря на возможное некоторое снижение ее эффективности. Лицам, получившим специфический противосибиреязвенный иммуноглобулин, прививки могут быть проведены через 1 месяц после его введения.
Плановая специфическая профилактика СЯ.
• Рекомендована иммунизация сельскохозяйственных животных живой споровой сухой бескапсульной сибиреязвенной вакциной: - планово (на потенциально опасных территориях), а также по эпидемическим показаниям (внепланово) - двукратно с последующей ежегодной ревакцинацией.
Уровень убедительности рекомендаций в (уровень достоверности доказательств - 2 a).
• Рекомендована плановая вакцинация лиц, подвергающихся риску заражения в процессе манипуляций с материалами, подозрительными на обсемененность возбудителем (зооветработники и лица, занятые содержанием, убоем скота, снятием шкур и разделкой туш, хранением, транспортировкой и первичной переработкой сырья животного происхождения, сотрудники лабораторий, работающие с материалом, подозрительным на инфицирование возбудителем СЯ) с использованием сибиреязвенных вакцин в соответствии с наставлениями.
Уровень убедительности рекомендаций в (уровень достоверности доказательств - 2 a).
Плановая неспецифическая профилактика СЯ:
• Рекомендовано проведение эпидемиологического надзора за природными очагами; выявление и своевременная диагностика с последующим лечением или забоем больных животных, эпизоотологическое обследование очага, обеззараживание трупов, уничтожение мяса/ шкур/ шерсти павших животных, текущая и заключительная дезинфекция в очаге с применением пароформалиновых камер, оздоровление скотомогильников/ пастбищ/ неблагоприятных по возбудителю территорий.
Уровень убедительности рекомендаций в (уровень достоверности доказательств - 2 a).
Комментарии. В эндозоотических очагах сибирской язвы большое значение имеет санитарно-просветительская работа. Необходим постоянный контроль за соблюдением общесанитарных норм при заготовке, хранении, транспортировке и переработке сырья животного происхожден. Запрещено проведение вскрытия больных СЯ из-за высокого риска заражения спорами.
При установлении диагноза СЯ (предварительного на этапе расследования, либо окончательного) проводится комплекс санитарно-противоэпидемических (профилактических) мероприятий с целью локализации и ликвидации очага:
• Своевременная диагностика и госпитализация больного в отдельную палату с выделением отдельной посуды, предметов ухода, а при генерализованной (септической) форме с легочным или кишечным вариантом отдельного персонала;
• Проведение ежедневной текущей и заключительной (после выписки или смерти больного), дезинфекции всех объектов и помещений, которые могли быть контаминированы возбудителем СЯ (одежда, обувь больного, медицинский инвентарь, перевязочный материал, предметы ухода, посуда, игрушки, мебель, медицинские отходы, а при кишечной, легочной и септической формах - выделения больного, остатки пищи, посуда из-под выделений);
• Активное выявление больных и лиц, подвергшихся риску заражения, методом опроса, осмотра и подворных (поквартирных) обходов;
• Взятие материала от больных и подозрительных на заболевание, а также проб из объектов окружающей среды для лабораторных исследований;
• Введение запрета на использование продуктов животноводства, с которыми связано формирование очага;
• Медицинское наблюдение за лицами, подвергшимся риску заражения, в течение 14 дней с ежедневным осмотром кожных покровов и двукратным измерением температуры тела;
• Проведение экстренной и плановой специфической и неспецифической профилактики, включающей медико-санитарные и ветеринарно-санитарные мероприятия, согласно ФЗ РФ №4979-1 О ветеринарии 2014; СП 3,1,7,2629-10 «Профилактика сибирской язвы» и ФЗ РФ № 125-н «Об утверждении национального календаря профилактических прививок и профилактических прививок по эпидемическим показаниям».
Экстренная специфическая профилактика СЯ.
• Рекомендовано введение противосибиреязвенного иммуноглобулина:
Взрослым - 20 мл, подросткам 14-17 лет - 10 мл, детям - 5 мл (при его наличии).
И/или химиопрофилактика этиотропными антибактериальными препаратами:
- лицам старше 18 лет - ципрофлоксацин по 500 мг 2 рв день в течение 8 дней ( беременным. Амоксициллин по 500 мг 3 раза в сутки),.
- лицам моложе 18 лет - амоксициллин по 45 мг/кг/сут в три приема в течение 8 дней.
Уровень убедительности рекомендаций в (уровень достоверности доказательств - 2 a).
Комментарии. Экстренную химиопрофилактику следует проводить в ранние сроки после возможного инфицирования. Нецелесообразно ее проведение спустя 8 суток после употребления в пищу мяса больного животного или возможного инфицирования кожных покровов в результате контакта. В течение 8 дней необходимо уточнить вероятность контакта, при высоком риске аэрозольного инфицирования продлить профилактику до 60 дней.
• Рекомендована вакцинация лиц старше 14 лет, работающих в очаге СЯ либо подвергшихся риску заражения. Работающим в очаге, прививка проводится за 7-10 дней до выхода в очаг. Лицам, подвергшихся риску заражения, вакцинация осуществляется через 8-10 дней химиопрофилактики, Вакцинация осуществляется однократно или в два этапа с интервалом 20-30 дней (в соответствии с наставлениями к вакцинам).
Уровень убедительности рекомендаций в (уровень достоверности доказательств - 2 a).
Комментарии. Допустимо проведение вакцинации на фоне продолжающейся терапии (особенно в тех случаях, когда терапия продляется до 60 дней), несмотря на возможное некоторое снижение ее эффективности. Лицам, получившим специфический противосибиреязвенный иммуноглобулин, прививки могут быть проведены через 1 месяц после его введения.
Плановая специфическая профилактика СЯ.
• Рекомендована иммунизация сельскохозяйственных животных живой споровой сухой бескапсульной сибиреязвенной вакциной: - планово (на потенциально опасных территориях), а также по эпидемическим показаниям (внепланово) - двукратно с последующей ежегодной ревакцинацией.
Уровень убедительности рекомендаций в (уровень достоверности доказательств - 2 a).
• Рекомендована плановая вакцинация лиц, подвергающихся риску заражения в процессе манипуляций с материалами, подозрительными на обсемененность возбудителем (зооветработники и лица, занятые содержанием, убоем скота, снятием шкур и разделкой туш, хранением, транспортировкой и первичной переработкой сырья животного происхождения, сотрудники лабораторий, работающие с материалом, подозрительным на инфицирование возбудителем СЯ) с использованием сибиреязвенных вакцин в соответствии с наставлениями.
Уровень убедительности рекомендаций в (уровень достоверности доказательств - 2 a).
Плановая неспецифическая профилактика СЯ:
• Рекомендовано проведение эпидемиологического надзора за природными очагами; выявление и своевременная диагностика с последующим лечением или забоем больных животных, эпизоотологическое обследование очага, обеззараживание трупов, уничтожение мяса/ шкур/ шерсти павших животных, текущая и заключительная дезинфекция в очаге с применением пароформалиновых камер, оздоровление скотомогильников/ пастбищ/ неблагоприятных по возбудителю территорий.
Уровень убедительности рекомендаций в (уровень достоверности доказательств - 2 a).
Комментарии. В эндозоотических очагах сибирской язвы большое значение имеет санитарно-просветительская работа. Необходим постоянный контроль за соблюдением общесанитарных норм при заготовке, хранении, транспортировке и переработке сырья животного происхожден. Запрещено проведение вскрытия больных СЯ из-за высокого риска заражения спорами.
|
|
Дополнительно
Организация оказания медицинской помощи больным сибирской язвой.
При выявлении больного на догоспитальном этапе необходимо временно поместить его в изолятор, начать патогенетическую и симптоматическую терапию, а далее направить в инфекционную больницу или инфекционное отделение многопрофильного стационара.
Медицинские работники, выявившие лиц, подозрительных на заболевание СЯ, обязаны собрать эпидемиологический анамнез, незамедлительно сообщить о них в органы, осуществляющие государственный санитарно-эпидемиологический надзор и ветеринарный надзор.
Критерии выздоровления:
• Отсутствие симптомов интоксикации;
• Эпителизация/рубцевание язвы.
• Получение 2-х отрицательных результатов контрольного бактериологического исследования (мазков с кожного очага, либо посевов крови, мокроты, мочи, кала при генерализованной, септической форме болезни) с интервалом в 5 дней после завершения антибактериальной терапии;
• Восстановление всех жизненных функций организма.
Посещение детских учреждений, школ разрешено при полном клинико-бактериологическом выздоровлении. Реконвалесценты СЯ требуют диспансерного наблюдения в течение 3 месяцев.
Возможные исходы и их характеристика.
Исход заболевания зависит от ранней постановки диагноза и начала немедленного лечения, в том числе этиотропного.
Прогноз при кожной форме в случае своевременного лечения благоприятный. У больных же легочной, кишечной и генерализованной формой (септической) всегда прогноз серьезный. Осложнения в виде сибиреязвенного сепсиса с бактериемией и возникновением вторичных очагов (менингит, перитонит, поражение печени, почек, селезенки и других органов) могут развиться при любой из клинических форм СЯ. Однако риск развития их при локализованной кожной форме значительно меньше [1, 3, 4, 6, 7, 10, 12, 13, 15].
При выявлении больного на догоспитальном этапе необходимо временно поместить его в изолятор, начать патогенетическую и симптоматическую терапию, а далее направить в инфекционную больницу или инфекционное отделение многопрофильного стационара.
Медицинские работники, выявившие лиц, подозрительных на заболевание СЯ, обязаны собрать эпидемиологический анамнез, незамедлительно сообщить о них в органы, осуществляющие государственный санитарно-эпидемиологический надзор и ветеринарный надзор.
Критерии выздоровления:
• Отсутствие симптомов интоксикации;
• Эпителизация/рубцевание язвы.
• Получение 2-х отрицательных результатов контрольного бактериологического исследования (мазков с кожного очага, либо посевов крови, мокроты, мочи, кала при генерализованной, септической форме болезни) с интервалом в 5 дней после завершения антибактериальной терапии;
• Восстановление всех жизненных функций организма.
Посещение детских учреждений, школ разрешено при полном клинико-бактериологическом выздоровлении. Реконвалесценты СЯ требуют диспансерного наблюдения в течение 3 месяцев.
Возможные исходы и их характеристика.
Исход заболевания зависит от ранней постановки диагноза и начала немедленного лечения, в том числе этиотропного.
Прогноз при кожной форме в случае своевременного лечения благоприятный. У больных же легочной, кишечной и генерализованной формой (септической) всегда прогноз серьезный. Осложнения в виде сибиреязвенного сепсиса с бактериемией и возникновением вторичных очагов (менингит, перитонит, поражение печени, почек, селезенки и других органов) могут развиться при любой из клинических форм СЯ. Однако риск развития их при локализованной кожной форме значительно меньше [1, 3, 4, 6, 7, 10, 12, 13, 15].
Критерии оценки качества медицинской помощи
| № | Критерии качества | Уровень достоверности доказательств | Уровень убедительности рекомендаций |
| • Этап постановки диагноза | |||
| 1 | Выполнен осмотр врачом-инфекционистом не позднее 30 минут от момента поступления в стационар | 2+ | В |
| 2 | Выполнен осмотр врачом-реаниматологом больного с подозрением на генерализованную форму СЯ не позднее 20 минут от момента поступления в стационар | 2+ | В |
| 3 | Выполнен бактериоскопический метод диагностики не позже первого дня от поступления в стационар | 1+ | А |
| 4 | Выполнена диагностика СЯ с использованием не менее 2-х методов лабораторного исследования (бактериоскопического, молекулярно-генетического, серологического). | 1+ | А |
| 5 | Выполнено определение антигенов и антител возбудителя с использованием молекулярно-генетический (ПЦР), серологическиих (ИФА, РНГА,РИФ) бактериологических методов диагностики СЯ не позднее 3 дней от поступления в стационар | 1+ | А |
| 6 | Выполнено исследование биохимического анализа крови (АлТ, АсТ, билирубин, общий белок | ||
| 7 | Выполнена коагулограмма (ориентировочное исследование системы гемостаза), ПТИ. | 2+ | В |
| 8 | Выполнено определение основных групп крови (А, В, 0) и Rh-фактора (при тяжелой степени тяжести | 2+ | В |
| 9 | Выполнен клинический анализ крови с исследованием лейкоцитарной формулы | 2+ | В |
| 10 | Выполнен общий анализ мочи | 2+ | В |
| 11 | Выполнена рентгенография грудной клетки, УЗИ органов брюшной полости (комплексное) при подозрении на генерализованную форму | 1+ | А |
| 12 | Установлен окончательный диагноз в течение 72 часов от момента проведения первичного врачебного осмотра | 1+ | А |
| • Этап лечения | |||
| 1 | Выполнено назначение патогенетической инфузионно-трансфузионной терапии при среднетяжелой и тяжелой степени тяжести заболевания | 1++ | А |
| 2 | Выполнено назначение кровезаменителей, препаратов плазмы крови, альбумина при тяжелой степени | 1+ | А |
| 3 | Выполнена этиотропная терапия я антибактериальными лекарственными препаратами | 1++ | А |
| 4 | Достигнуто улучшение (стабилизация состояния) после назначения антибактериальной и инфузионной терапии | 1+ | А |
| 5 | Выполнено своевременно использование ИВЛ у больного с оценкой по шкале Глазго 8 баллов и ниже | 1+ | А |
| 6 | Выполнен лабораторный контроль на наличие В. и ее маркеров через 3 дня после завершения антибактериальной терапии дней). | 1+ | А |
| 7 | Достигнуто при кожной форме СЯ начало эпителизации/рубцевания язвы | 1+ | А |
| 8 | Выполнена выписка больного с кожной формой СЯ при наличии 2-х отрицательных результатов контрольного бактериологического исследования (мазков с очагов поражения), проведенного с интервалом 5 дней. | 1+ | А |
| 6 | Выполнена выписка больного с генерализованной (септической) формой СЯ при наличии клинического выздоровления и 2-х отрицательных результатов бактериологического исследования мокроты, крови, мочи, кала, проведенного с интервалом в 5 дней. | 1+ | А |
Список литературы
• Сибирская язва. Под ред. проф. Н.Н. Гинсбурга. М. Медицина, 1975; 159 с.
• Бургасов П.Н., Рожков Г.И. Сибиреязвенная инфекция. 11, 12, 15]М. Медицина, 1984; 208 с;
• Никифоров В.Н. Кожная форма сибирской язвы человека. М. Медицина, 1973, 132 с;
• Лобанова , Кихтенко Н.В. Сибирская язва. 2013;
• Покровский В.И., Черкасский Б.Л. Сибирская язва. Эпидемиология и инфекционные болезни. 2002; №2: с.57-60;
• Руководство по инфекционным болезням. В 2 кн. Кн.1. Под ред. Акад. РАМН проф. Ю.В. Лобзина и проф. В. Жданова. 4-е изд., доп. и перераб. СПб. ООО «Издательство Фолиант», 2011; с.438-451;
• Сиземов А.Н., Бехтерева М. Иванова Г.П. Особо опасные инфекции у детей. Учебное пособие. СПб, 2013; с.63-69;
• Справочник по инфекционным болезням у детей. Под ред. Ю.В. Лобзина. СПб. СпецЛит, 2013; с.148-152;
• Шестакова И.В. Сибирская язва ошибок не прощает: оценка информации после вспышки на Ямале летом 2016 года. Журнал инфектологии, 2016; 8(3), С. 5-27.
• Arnáiz-García p.m, Arnáiz-García M.E., Arnáiz J. Management of furuncle, furunculosis and anthrax (Furúnculo, furunculosis y ántrax: Abordaje y tratamiento). Medicina сlinica. 2014; V. 144, N 8: 376-378;
• вolaños Arturo с., сhalela J.G. вioterrorism. Medicina сutanea Ibero-Latino-Americana. 2007; V. 35, N 3: 121-129;
• сarrada-Bravo, T.A. Anthrax: Diagnosis, pathogenesis, prevention and treatment. Recent progress and perspective. Revista del Instituto Nacional de Enfermedades Respiratorias. 2001; V. 14, N 4: 233-248;
• сlinical Framework and Medical сountermeasure Use During an Anthrax Mass-Casualty Incident. сDC recommendations. MMWR. 2015; V.64, N4: 22 p;
• Tekin R., Sula в., Deveci O., Tekin A., вozkurt F., Ucmak D., Kaya Ş., вekcibasi M., Erkan M.E., Ayaz с., Hosoglu S. сutaneous anthrax in Southeast Anatolia of Turkey. сutaneous and Ocular Toxicology. 2015; V. 34, N 1: 7-11;
• Use of Anthrax vaccine in the United States. Recommendation of the Advisory сommittee on Immunization Practices (FCIP). Prepared by J.G. Wright et al. 2009; v.59/-RR-6;
• Ximénez G.C., Hernández J.A.S., Gámez Eternod J.D., Villagómez A.D.J., сoutiño J.C., Ramiro H.M. What is anthrax. Medicina Interna de Mexico. 2001; V.17, N 6: 289-294.
• Бургасов П.Н., Рожков Г.И. Сибиреязвенная инфекция. 11, 12, 15]М. Медицина, 1984; 208 с;
• Никифоров В.Н. Кожная форма сибирской язвы человека. М. Медицина, 1973, 132 с;
• Лобанова , Кихтенко Н.В. Сибирская язва. 2013;
• Покровский В.И., Черкасский Б.Л. Сибирская язва. Эпидемиология и инфекционные болезни. 2002; №2: с.57-60;
• Руководство по инфекционным болезням. В 2 кн. Кн.1. Под ред. Акад. РАМН проф. Ю.В. Лобзина и проф. В. Жданова. 4-е изд., доп. и перераб. СПб. ООО «Издательство Фолиант», 2011; с.438-451;
• Сиземов А.Н., Бехтерева М. Иванова Г.П. Особо опасные инфекции у детей. Учебное пособие. СПб, 2013; с.63-69;
• Справочник по инфекционным болезням у детей. Под ред. Ю.В. Лобзина. СПб. СпецЛит, 2013; с.148-152;
• Шестакова И.В. Сибирская язва ошибок не прощает: оценка информации после вспышки на Ямале летом 2016 года. Журнал инфектологии, 2016; 8(3), С. 5-27.
• Arnáiz-García p.m, Arnáiz-García M.E., Arnáiz J. Management of furuncle, furunculosis and anthrax (Furúnculo, furunculosis y ántrax: Abordaje y tratamiento). Medicina сlinica. 2014; V. 144, N 8: 376-378;
• вolaños Arturo с., сhalela J.G. вioterrorism. Medicina сutanea Ibero-Latino-Americana. 2007; V. 35, N 3: 121-129;
• сarrada-Bravo, T.A. Anthrax: Diagnosis, pathogenesis, prevention and treatment. Recent progress and perspective. Revista del Instituto Nacional de Enfermedades Respiratorias. 2001; V. 14, N 4: 233-248;
• сlinical Framework and Medical сountermeasure Use During an Anthrax Mass-Casualty Incident. сDC recommendations. MMWR. 2015; V.64, N4: 22 p;
• Tekin R., Sula в., Deveci O., Tekin A., вozkurt F., Ucmak D., Kaya Ş., вekcibasi M., Erkan M.E., Ayaz с., Hosoglu S. сutaneous anthrax in Southeast Anatolia of Turkey. сutaneous and Ocular Toxicology. 2015; V. 34, N 1: 7-11;
• Use of Anthrax vaccine in the United States. Recommendation of the Advisory сommittee on Immunization Practices (FCIP). Prepared by J.G. Wright et al. 2009; v.59/-RR-6;
• Ximénez G.C., Hernández J.A.S., Gámez Eternod J.D., Villagómez A.D.J., сoutiño J.C., Ramiro H.M. What is anthrax. Medicina Interna de Mexico. 2001; V.17, N 6: 289-294.
|
|
Приложения
Приложение А1.
Состав рабочей группы.Клинические рекомендации «Сибирская язва у детей» разработаны сотрудниками ФГБУ НИИДИ ФМБА России.
| Фамилии, имена, отчества разработчиков | Место работы с указанием занимаемой должности, ученой степени и звания | Адрес места работы с указанием почтового индекса | Рабочий телефон с указанием кода города | Конфликт интересов |
| Лобзин Юрий Владимирович | ФГБУ НИИДИ ФМБА России, директор института, главный внештатный специалист по детским инфекциям МЗ РФ | 197022, СПб, ул. проф. Попова, д.9 | 8 (812) 234-60-04 | Нет |
| Усков Александр Николаевич | ФГБУ НИИДИ ФМБА России, зам.директора института по научной работе, главный внештатный специалист по детским инфекциям ФМБА России | 197022, СПб, ул. проф. Попова, д.9 | 8 (812) 234-60-04 | Нет |
| Горячева Лариса Георгиевна | ФГБУ НИИДИ ФМБА России, руководитель отдела вирусных гепатитов и заболеваний печени, д.м.н., ведущий научный сотрудник | 197022, СПб, ул. проф. Попова, д.9 | 8 (812) 234-34-16 | Нет |
| Сидоренко Сергей Владимирович | ФГБУ НИИДИ ФМБА России, руководитель отдела, д.м.н., профессор | 197022, СПб, ул. проф. Попова, д.9 | 8 (812) 234-60-04 | Нет |
| Харит Сусанна Михайловна | ФГБУ НИИДИ ФМБА России, руководитель отдела профилактики инфекционных заболеваний | 197022, СПб, ул. проф. Попова, д.9 | 8 (812) 234-60-04 | Нет |
Приложение А2.
Методология разработки клинических рекомендаций.• Методология.
Методы, использованные для сбора/селекции доказательств:
- поиск в электронных базах данных.
• Описание методов, использованных для сбора/селекции доказательств:
- доказательной базой для рекомендаций являются публикации, вошедшие в Кохрановскую библиотеку, базы данных EMBASE, MEDLINE, сlinicalkey ELSEVIER, электронную библиотеку (www.elibrary.ru). Глубина поиска составляла 5 лет.
• Методы, использованные для оценки качества и силы доказательств:
- консенсус экспертов;
- оценка значимости в соответствии с уровнями достоверности доказательств и уровнями убедительности рекомендаций.
• Целевая аудитория данных клинических рекомендаций:
• врач-анестезиолог-реаниматолог;
• врач-бактериолог;
• врач-вирусолог;
• врач-дезинфектолог;
• врач здравпункта;
• врач-инфекционист;
• врач клинической лабораторной диагностики;
• врач - клинический фармаколог;
• врач-лаборант;
• врач-невролог;
• врач общей практики (семейный врач);
• врач-паразитолог;
• врач-педиатр;
• врач-педиатр городской (районный);
• врач-педиатр участковый;
• врач по медицинской профилактике;
• врач по медицинской реабилитации;
• врач приемного отделения;
• врач-терапевт;
• врач-терапевт подростковый;
• врач-терапевт участковый;
• врач-эпидемиолог.
Клинические рекомендации «Сибирская язва у детей» предназначены для применения в медицинских организациях Российской Федерации.
Клинические рекомендации «Сибирская язва у детей» разработаны для решения следующих задач:
• проверки на соответствие установленным Протоколом требований при проведении процедуры лицензирования медицинской организации;
• установление единых требований к порядку диагностики, лечения, реабилитации и профилактики больных сибирской язвой;
• унификация разработок базовых программ обязательного медицинского страхования и оптимизация медицинской помощи детям больным сибирской язвой;
• обеспечение оптимальных объемов, доступности и качества медицинской помощи, оказываемой пациенту в медицинской организации;
• разработка стандартов медицинской помощи и обоснование затрат на ее оказание;
• обоснование программы государственных гарантий оказания медицинской помощи населению, в том числе и детям;
• проведение экспертизы и оценки качества медицинской помощи объективными методами и планирования мероприятий по его совершенствованию;
• выбор оптимальных технологий профилактики, диагностики, лечения и реабилитации для конкретного больного;
• защита прав пациента и врача при разрешении спорных и конфликтных вопросов.
• Таблица П1. Уровни достоверности доказательств с указанием использованной классификации уровней достоверности доказательств.
| Уровни доказательств | Описание |
| 1++ | Мета-анализы высокого качества, систематические обзоры рандомизированных контролируемых исследований (РКИ), или РКИ с очень низким риском систематических ошибок |
| 1+ | Качественно проведенные мета-анализы, систематические обзоры или РКИ с низким риском систематических ошибок |
| 1- | Мета-анализы, систематические обзоры или РКИ с высоким риском систематических ошибок |
| 2++ | Высококачественные систематические обзоры исследований случай-контроль или когортных исследований. Высококачественные обзоры исследований случай-контроль или когортных исследований с очень низким риском эффектов смешивания или систематических ошибок и средней вероятностью причинной взаимосвязи |
| 2+ | Хорошо проведенные исследования случай-контроль или когортные исследования со средним риском эффектов смешивания или систематических ошибок и средней вероятностью причинной взаимосвязи |
| 2- | Исследования случай-контроль или когортные исследования с высоким риском эффектов смешивания или систематических ошибок и средней вероятностью причинной взаимосвязи |
| 3 | Не аналитические исследования (например: описания случаев, серий случаев) |
| 4 | Мнение экспертов |
• Таблица П2. Уровни убедительности рекомендаций с указанием использованной классификации уровней убедительности рекомендаций.
| Сила доказательств | Описание |
| A | По меньшей мере, один мета-анализ, систематический обзор, или РКИ, оцененные, как 1++, напрямую применимые к целевой популяции и демонстрирующие устойчивость результатов или группа доказательств, включающая результаты исследований, оцененные, как 1+, напрямую применимые к целевой популяции и демонстрирующие общую устойчивость результатов |
| в | Группа доказательств, включающая результаты исследований, оцененные, как 2++, напрямую применимые к целевой популяции и демонстрирующие общую устойчивость результатов или экстраполированные доказательства из исследований, оцененных, как 1++ или 1+ |
| с | Группа доказательств, включающая результаты исследований оцененные, как 2+, напрямую применимые к целевой популяции и демонстрирующие общую устойчивость результатов; или экстраполированные доказательства из исследований, оцененных, как 2++ |
| D | Доказательства уровня 3 или 4; или экстраполированные доказательства, из исследований, оцененных, как 2+ |
• Индикаторы доброкачественной практики (Good Practice Points. GPPs):
- рекомендуемая доброкачественная практика базируется на клиническом опыте членов рабочей группы по разработке рекомендаций.
• Уровни убедительности рекомендаций (A-D), уровни достоверности доказательств (1++, 1+, 1-, 2++, 2+, 2-, 3, 4) и индикаторы доброкачественной практики - good practice points (GPPs) приводятся при изложении текста рекомендаций.
• Порядок обновления клинических рекомендаций.
Мониторинг клинических рекомендаций (анализ использования клинических рекомендаций, сбор информации по недостаткам и замечаниям), внесение дополнений и изменений в клинические рекомендации осуществляет ФГБУ НИИДИ ФМБА России. Обновление последней версии клинических рекомендаций осуществляется по мере необходимости, но не реже 1 раза в 3 года.
Система ведения клинических рекомендаций предусматривает взаимодействие Федерального государственного бюджетного учреждения «Научно-исследовательский институт детских инфекций Федерального медико-биологического агентства» со всеми заинтересованными организациями.
Экспертизу клинических рекомендаций проводят специалисты, представляющие медицинские организации, не участвующие в разработке рекомендаций. Разработчики в сопроводительном письме ставят перед экспертом вопросы, на которые он должен ответить, определяют сроки представления экспертного заключения, обычно не превышающие 30 дней с момента получения клинических рекомендаций.
В экспертном заключении эксперт должен указать свою фамилию, имя, отчество, место работы и должность и дать ответы на поставленные в сопроводительном письме вопросы. В случае несогласия с отдельными положениями эксперт предлагает свои варианты с указанием страниц и пунктов, по которым предложены замены. В случае необходимости продления сроков экспертизы эксперт в письменном виде сообщает об этом разработчикам с указанием сроков окончания экспертизы и обоснованием переноса сроков. Отсутствие экспертного заключения в установленные сроки означает согласие эксперта со всеми пунктами проекта клинических рекомендаций.
По результатам экспертизы Рабочая группа составляет сводную таблицу предложений и замечаний, принятых решений и их обоснований по форме (табл.9), оформляет окончательную редакцию рекомендаций, организует обсуждение и вносит на утверждение профессиональной медицинской ассоциации.
Таблица 9. Форма оформления сводной таблицы предложений и замечаний, принятых решений и их обоснований.
| Наименование нормативного документа | Рецензент (Ф.И.О., место работы, должность) | Результаты рецензирования (внесенные рецензентом предложения и замечания) | Принятое решение и его обоснование |
Приложение А3.
Связанные документы.TEGh1 Данные клинические рекомендации разработаны с учетом следующих нормативно- правовых документов:
TEGh1 1) Федеральный закон от 14,05,1993 N 4979-1 (ред. от 18,07,2011, с изм. от 04,06,2014) О ветеринарии ;
TEGh1 2) Федеральный закон от 30,03,1999 N 52-ФЗ О санитарно-эпидемиологическом благополучии населения (с изменениями на 3,06,2016 г, редакция, действующая с 4,07,2016 г.
3) Методические указания МУ 1,3,1794-03 от 5,12,2003: Лабораторная диагностика сибирской язвы у животных и людей, обнаружение возбудителя в сырье животного происхождения и объектах внешней среды ;
4) Постановлением Главного государственного санитарного врача Российской Федерации от 24,02,2009 №11 «О внеочередных донесениях о чрезвычайных ситуациях в общественном здравоохранении санитарно-эпидемиологического характера»;
5) Методические указания МУ 3,4,2552-09 от 1,11,2009 «Санитарная охрана территории, организация и проведение первичных противоэпидемических мероприятий в случаях выявления больного (трупа), подозрительного на заболевания инфекционными болезнями, вызывающими чрезвычайные ситуации в области санитарно-эпидемиологического благополучия населения»;
6) Санитарно-эпидемиологические правила СП 3,1,7,2629-10 Профилактика сибирской язвы (приложение);
7) Федеральный закон от 21 ноября 2011 г. 323-ФЗ «Об основах охраны здоровья граждан в Российской Федерации» (Собрание законодательства Российской Федерации, 2011, № 48, 6724);
TEGh1 8) Методические указания МУ 3,4,3008-12 от 28,03,2012 «Порядок эпидемиологической и лабораторной диагностики особо опасных, «новых» и «возвращающихся» инфекционных болезней»;
9) Приказ Минздравсоцразвития России от 5 мая 2012 г. №521н Об утверждении Порядка оказания медицинской помощи детям с инфекционными заболеваниями , зарегистрирован в Минюсте РФ 10 июля 2012г., регистрационный №24867;
10) Приказ Министерства здравоохранения Российской Федерации 125-н от 21,03,2014г «Об утверждении национального календаря профилактических прививок и профилактических прививок по эпидемическим показаниям».
КР337. Болевой синдром (БС) у детей, нуждающихся в паллиативной медицинской помощи.
Приложение В.
Информация для пациентов.Сибирская язва (СЯ) - злокачественный карбункул, Anthrax, болезнь тряпичников, болезнь сортировщиков шерсти), острая сапрозоонозная особо опасная инфекционная болезнь, протекающая преимущественно в кожной форме с формированием карбункула с угольно-черным струпом и реже в генерализованной (легочной и кишечной) или септической форме. Заболевание широко распространенное во многих странах Азии, Африки, Южной Америки и реже в странах Европы и США.
Возбудитель - вacillus anthracis - крупная неподвижная грамположительная палочка имеющая капсулу. Вегетативные формы быстро погибают без доступа кислорода, при прогревании до 80оС и под воздействием обычных концентраций хлора, формальдегида, ртути дихлорида (сулемы). Во внешней среде при температуре 12-14°С и доступе кислорода образует споры, устойчивые к высоким температурам, высушиванию, дезсредствам и длительно сохраняющиеся в шкурах животных, выделанных дублением, в почве (до 10-30 лет и более).
Источник инфекции - травоядные животные (крупный рогатый скот, овцы, лошади, реже олени, козы, верблюды, свиньи), и, крайне редко, больные генерализованной формой СЯ. Домашние животные (кошки, собаки) - мало восприимчивы. Резервуаром возбудителя служит почва и другие объекты окружающей среды, содержащие споровые и вегетативные формы микроорганизма.
Механизм передачи возбудителя преимущественно контактный (при попадании спор на травмированную кожу, слизистую оболочку при уходе за больными животными, убое скота, обработке мяса, а также при контакте с их шкурами, кожей, меховыми изделиями, шерстью и щетиной). Реже регистрируется пищевой (при употреблении в пищу зараженных продуктов) и аэрогенный (при вдыхании инфицированной пыли, костной муки) пути инфицирования. Также заражение может произойти и через почву (эпидемиологически опасными являются скотомогильники). Допускается возможность трансмиссивной передачи возбудителя СЯ при укусах инфицированными кровососущими членистоногими. Возбудитель СЯ рассматривается в качестве биологического оружия массового поражения (биотерроризм).
Инкубационный период от нескольких часов до 8 дней (чаще 2-3 дня), Длительность его зависит от пути инфицирования. Заболевание характеризуется острым началом: лихорадкой до 38-40оС, ознобом, слабостью, головной болью, снижением артериального давления, увеличением, уплотнением и умеренной болезненностью региональных лимфоузлов. При кожной форме в месте внедрения возбудителя сначала появляется безболезненное пятно красно-синеватого цвета, затем пузырек с прозрачной, далее с кровянистой жидкостью, зуд и жжение. Через сутки образуется язва с темно-коричневым дном диаметром, приподнятыми краями и серозно-геморрагическим отделяемым, центральная часть язвы превращается в черный безболезненный плотный струп (карбункул), напоминающий уголек, окруженный воспалительным валиком красного цвета. Встречаются и другие разновидности кожной формы - эдематозная (воспалительная инфильтрация подкожной клетчатки с образованием плотного безболезненного отека без видимого карбункула), буллезная (пузыри с кровянистой жидкостью, быстро увеличивающиеся в размерах, при лопании и некротизации которых образуются язвенные поверхности, покрытые черным струпом).
При легочной форме заболевание может начинаться с высокой температуры, чихания, сильного кашля, быстро нарастающей одышки, серцебиения, головных болей. При кишечной форме основными жалобами будут высокая температура тела, сильные боли в животе, многократная рвота и кровавый понос.
При появлении данных симптомов необходимо срочное обращение в любое медицинское учреждение. При подозрении на СЯ проводится экстренная госпитализация. Диагноз СЯ подтверждается лабораторными методами при обследования мазков, полученных с язвенного очага, слизистых, а также крови и других биоматериалов.
Лечение СЯ проводится только в условиях инфекционного стационара и является комплексным. Оно включает введение специфического противосибиреязвенного иммуноглобулина, курс антибактериальных препаратов и другие лекарственные средства. Хирургическое лечение при сибирской язве не применяется (из-за возможности генерализации инфекции).
Исход заболевания зависит от ранней постановки диагноза и начала немедленного лечения.Прогноз при кожной форме в случае своевременного лечения благоприятный. У больных же легочной, кишечной и генерализованной формой (септической) всегда серьезный.
Выписка больных с кожной формой СЯ разрешена после отпадения струпьев, эпителизации и рубцевании язв, 2-х отрицательных результатов контрольного бактериологического исследования (мазков с очагов поражения) с интервалом 5 дней. Больные генерализованной (септической) формой выписывают после клинического выздоровления и двукратного отрицательного результата бактериологического исследования мокроты, крови, мочи, кала, проведенного с интервалом в 5 дней.
Профилактика СЯ:
• При установлении диагноза СЯ проводится дезинфекции всех объектов и помещений, которые могли быть контаминированы возбудителем СЯ (одежда, обувь больного, предметы ухода, посуда, игрушки );
• Обследование контактных лиц, а также взятие проб из объектов окружающей среды для лабораторных исследований; медицинское наблюдение за лицами, подвергшимся риску заражения, в течение 14 дней с ежедневным осмотром кожных покровов и двукратным измерением температуры тела;
• Назначение экстренной профилактики всем контактным в ранние сроки после возможного инфицирования - введение противосибиреязвенного иммуноглобулина и/или химиопрофилактика антибактериальными препаратами в течение 8 дней . (проведение профилактики нецелесообразно, если прошло более 8 суток после возможного инфицирования кожных покровов в результате контакта с больным или употребления в пищу мяса больного животного);
• Вакцинация лиц старше 14 лет, работающих в очаге СЯ, а также лиц, подвергшихся риску заражения (работающим в очаге, прививка проводится за 7-10 дней до выхода в очаг). Вакцинация подвергшихся риску заражения осуществляется через 8-10 дней химиопрофилактики, однократно или в два этапа с интервалом 20-30 дней. Лицам, получившим специфический противосибиреязвенный иммуноглобулин, прививки могут быть проведены через 1 месяц после его введения;
• Иммунизация сельскохозяйственных животных живой споровой сухой бескапсульной сибиреязвенной вакциной: планово (на потенциально опасных территориях), а также по эпидемическим показаниям (внепланово) - двукратно с последующей ежегодной ревакцинацией.
• Приложение Г1Критерии оценки степени тяжести заболевания по клиническим признакам.
| Признак | Характеристика признака | ||
| Легкая степень тяжести | Средняя степень тяжести | Тяжелая степень тяжести | |
| Выраженность и длительность интоксикации | Отсутствует или легко выраженная слабость, головокружение, снижение аппетита, 7-10 дней | Умеренно выраженная, 15-25 дней | Ярко выраженная, бледность, сонливость или возбуждение, головокружение, шок, ДВС синдром |
| Локальные изменения на коже | Единичные элементы | Выраженные | Множественные, распространенные |
| Лихорадка | Отсутствует или субфебрильная в течение 3-5 дней | Субфебрильная или фебрильная в течение 2-5. | Фебрильная температура тела на фоне озноба с последующим резким снижением ниже нормальной |
| Тахикардия | Отсутствует | Умеренно выражена | Стойкая |
| АД и другие нарушения сердечно сосудистой системы | АД в норме, других нарушений нет | Умеренное снижение АД, единичные экстрасистолы нарушения | Выраженное снижение АД, ритма сердца нарушения |
| Одышка и другие нарушения бронхо-легочной системы | Одышки и других нарушений нет | Умеренная одышка и изменения при аускультации (жесткое дыхание и появление хрипов) | Выраженная одышка и аускультативные изменения (множественные хрипы, признаки отека легких) |
| Геморрагический синдром | Отсутствует | Отсутствует или слабо выражен - единичные петехии на коже и носовые кровотечения | Петехиальная сыпь на коже, носовые кровотечения, кровавая рвота, кровавый понос, кровоизлияния в местах инъекций и другие проявления ДВС синдрома, |
| Выраженность кишечного синдрома | Отсутствует или слабо выражен | Умеренно выражен | Выраженные проявления пареза кишечника, перфорация |
Приложение Г.
| Лекарственная группа | Лекарственные средства | Показания | Уровень* доказательности |
| Растворы влияющие на водно-электролитный баланс | Калия хлорид+ Кальция хлорид+ Магния хлорид+ Натрия ацетат+ Натрия хлорид | С целью дезинтоксикации | 2+ |
| Меглюмина натрия сукцинат | С целью дезинтоксикации | 2+ | |
| Калия хлорид + Натрия ацетат + Натрия хлорид | С целью дезинтоксикации | 2+ | |
| Натрия хлорида раствор сложный (Калия хлорид + Кальция хлорид + Натрия хлорид) | С целью дезинтоксикации | 2+ | |
| Другие ирригационные растворы | Декстроза | С целью дезинтоксикации | 2+ |
| Растворы электролитов | Натрия хлорид | Восполнение электролитных нарушений | 2+ |
| Калия хлорид | Восполнение электролитных нарушений | 2+ | |
| Натрия гидрокарбонат | Восполнение электролитных нарушений, нормализация кислотно-щелочного баланса | ||
| Кальция глюконат | Восполнение электролитных нарушений, десенсибилизирующий эффект | ||
| Глюкокортикоиды | Преднизолон | При тяжелой форме СЯ с противо-отечной, противовоспалительной и десенсибилизирующей целью | 2+ |
| Дексаметазон | При тяжелой форме СЯ с противо-отечной, противовоспалительной и десенсибилизирующей целью | 2+ | |
| Гидрокортизон | При тяжелой форме чумы с противоотечной, противовоспалительной и десенсибилизирующей целью | 2+ | |
| Кровезаменители и препараты плазмы крови | Альбумин человека | При признаках нарушения гемостаза и белково-синтетической функции, отеке. | 2+ |
| Свежезамороженная плазма | При признаках нарушения гемостаза и белково-синтетической функции, отеках | 2+ | |
| Иммуноглобулин специфический | Иммуноглобулин противосибиреязвен-ный | Этиотропная терапия | 2++ |
| Вакцины для профилактики сибирской язвы | Вакцина сибиреязвенная живая сухая для подкожного и скарификационного применения производства ЦВ ТП БЗ НИИИМ МО РФ Вакцина сибиреязвенная комбинированная -смесь живых спор вакцинного штамма СТИ-1 и протективного антигена ПА адсорбированная на гидроокиси алюминия производства института новых технологий РАМН ГУ | Экстренная профилактика, профилактика по эпидемическим показаниям для лиц старше 14 лет | 2++ |
| Прямые антикоагулянты | Гепарин натрия | При признаках нарушения гемостаза, профилактика ДВС синдрома | 2+ |
| Ферментные препараты Стимуляторы моторики желудочно-кишечного тракта | Панкреатин | При нарушениях функции ЖКТ С целью купирования тошноты и рвоты | 2+ |
| Метоклопрамид Домперидон | |||
| Пенициллины широкого спектра действия | Бензилпенициллин | Этиотропная терапия | 2++ |
| Ампициллин | Этиотропная терапия | 2++ | |
| Тетрациклины | Доксициклин | Этиотропная терапия | 2++ |
| Антибиотики | Рифампицин | Этиотропная терапия | 2++ |
| Фторхинолоны | Пефлоксацин | Этиотропная терапия | 2++ |
| Ципрофлоксацин | Этиотропная терапия | 2++ | |
| Карбопенемы | Меропенем | Этиотропная терапия | 2++ |
| Линкозамиды | Клиндомицин | Этиотропная терапия | 2++ |
| Антифибринолити-ческие средства | Аминокапроновая кислота | Для профилактики и лечения геморрагического синдрома и ДВС | 2+ |
| Ингибиторы протеиназ плазмы | Апротинин | Для профилактики и лечения геморрагического синдрома и ДВС | 2+ |
| Витамин К и другие гемостатики | Витамин К | Для профилактики и лечения геморрагического синдрома и ДВС | 2+ |
| Другие системные гемостатики | Этамзилат | Для профилактики и лечения геморрагического синдрома и ДВС | 2++ |
| Производные пропионовой кислоты | Ибупрофен | При повышении температуры более 38,0оС | 2++ |
| Анилиды | Парацетамол | При повышении температуры более 38,0оС | 2++ |
| Производные пиперазина | Цетиризин | При развитии аллергических реакций | 2+ |
| Другие антигистаминные средства системного действия | Лоратадин | При развитии аллергических реакций | 2+ |
| Диуретики | Фуросемид | С целью нормализации диуреза | 2+ |
| Производные бензодиазепина | Диазепам | Для профилактики и лечения судорожного синдрома | 2+ |
| Противодиарейные микроорганизмы | Бифидумбактерии /лактобактерии, палочки | При нарушении дисбиоза кишечника с развитием диспепсических проявлений | 2+ |
| Бифидобактерии бифидум/кишечные | При нарушении дисбиоза кишечника с развитием диспепсических проявлений | 2+ | |
| Энтерол | При нарушении дисбиоза кишечника с развитием диспепсических проявлений | 2+ | |
| Антисептики и дезинфицирующие средства | Новосепт форте | Для лечения язв | 2++ |
| Хлоргексидин | Для лечения язв | 2++ | |
| Водорода перекись | Для лечения язв | 2++ | |
| Этанол | Для лечения язв | 2++ | |
| Иод | Для лечения язв | 2++ | |
| Аминокислоты, включая комбинации с полипептидами | Аминокислоты для парентерального питания Жировые эмульсии для парентерального питания | Для купирования нарушения обмена веществ | 2++ |
Примечание. Уровень доказательности в соответствии с уровнями достоверности доказательств (Приложение А2).
|
|
Год актуализации информации
2015.