МКБ-10 коды
|
|
Вступление
МКБ 10:
Р24.0.
Год утверждения (частота пересмотра):
2016 (пересмотр каждые 3 года).
ID:
КР509.
URL:
Профессиональные ассоциации:
• Российская ассоциация специалистов перинатальной медицины (РАСПМ).
Утверждены.
Российской Ассоциацией специалистов перинатальной медицины__ __________201_ г.
Согласованы.
Научным советом Министерства Здравоохранения Российской Федерации__ __________201_ г.
Р24.0.
Год утверждения (частота пересмотра):
2016 (пересмотр каждые 3 года).
ID:
КР509.
URL:
Профессиональные ассоциации:
• Российская ассоциация специалистов перинатальной медицины (РАСПМ).
Утверждены.
Российской Ассоциацией специалистов перинатальной медицины__ __________201_ г.
Согласованы.
Научным советом Министерства Здравоохранения Российской Федерации__ __________201_ г.
Профессиональные ассоциации
• Российская ассоциация специалистов перинатальной медицины (РАСПМ).
Список сокращений
ИВЛ - искусственная вентиляция легких.
МАР - среднее давление в дыхательных путях.
РКИ - рандомизированные контролируемые исследования.
САМ - синдром аспирации мекония.
СДР, РДС - синдром дыхательных расстройств.
СРАР - continuous positive airway pressure / метод респираторной терапии - постоянное давление в дыхательных путях.
УЗИ - ультразвуковое исследование.
ЧСС - частота сердечных сокращений.
ЭТТ - эндотрахеальная трубка.
F - частота аппаратных вдохов, в минуту.
FO2 - содержание кислорода в воздушной смеси.
Peep - пиковое давление в конце выдоха.
Pip - пиковое давление на вдохе.
SpO2 - сатурация, насыщение крови кислородом, измеряемое методом пульсоксиметрии.
Ti - время вдоха.
РаСO2 - концентрация углекислого газа в крови.
РаО2 - концентрация кислорода в крови.
МАР - среднее давление в дыхательных путях.
РКИ - рандомизированные контролируемые исследования.
САМ - синдром аспирации мекония.
СДР, РДС - синдром дыхательных расстройств.
СРАР - continuous positive airway pressure / метод респираторной терапии - постоянное давление в дыхательных путях.
УЗИ - ультразвуковое исследование.
ЧСС - частота сердечных сокращений.
ЭТТ - эндотрахеальная трубка.
F - частота аппаратных вдохов, в минуту.
FO2 - содержание кислорода в воздушной смеси.
Peep - пиковое давление в конце выдоха.
Pip - пиковое давление на вдохе.
SpO2 - сатурация, насыщение крови кислородом, измеряемое методом пульсоксиметрии.
Ti - время вдоха.
РаСO2 - концентрация углекислого газа в крови.
РаО2 - концентрация кислорода в крови.
Термины и определения
Синдром аспирации мекония. Тяжелое расстройство дыхания у новорожденных детей, вызванное попаданием мекония в нижние дыхательные пути.
Сурфактант (в переводе с английского. Поверхностно-активное вещество) - смесь поверхностно-активных веществ, выстилающая альвеолы изнутри.
Синдром «утечки воздуха». Тяжелое состояние новорожденных, характеризующееся разрывом альвеол, выходом из них воздуха и его распространение по легким и в другие части организма.
Персистирующая легочная гипертензия. Состояние, характеризующееся снижением кровотока в легких новорожденного и появление при этом право-левого сброса крови в результате возврата к констрикции артериол легких или персистирования.
Тахипноэ. Учащённое поверхностное дыхание.
Сурфактант (в переводе с английского. Поверхностно-активное вещество) - смесь поверхностно-активных веществ, выстилающая альвеолы изнутри.
Синдром «утечки воздуха». Тяжелое состояние новорожденных, характеризующееся разрывом альвеол, выходом из них воздуха и его распространение по легким и в другие части организма.
Персистирующая легочная гипертензия. Состояние, характеризующееся снижением кровотока в легких новорожденного и появление при этом право-левого сброса крови в результате возврата к констрикции артериол легких или персистирования.
Тахипноэ. Учащённое поверхностное дыхание.
Описание
Синдром аспирации мекония (САМ). Тяжелое расстройство дыхания у новорожденных детей, вызванное попаданием мекония в нижние дыхательные пути.
Синонимы САМ. Синдром мекониальной аспирации новорожденных, неонатальная аспирация.
Синонимы САМ. Синдром мекониальной аспирации новорожденных, неонатальная аспирация.
Причины
САМ чаще наблюдается у переношенных или доношенных новорожденных, которые подверглись внутриутробной антенатальной и/или интранатальной гипоксии и родились в асфиксии, приведшей к спазму сосудов брыжейки, усилению перистальтики кишечника, расслаблению анального сфинктера и пассажу мекония - выходу его в околоплодные воды. Обвитие пуповины вокруг шеи, сдавление ее стимулирует вагусную реакцию и пассаж мекония даже при отсутствии асфиксии.
Аспирированный меконий (это может произойти внутриутробно до родов) вызывает воспалительную реакцию в трахее, бронхах, легочной паренхиме (максимум ее наблюдается через 36-48 ч) - химический пневмонит (за счет содержащихся в нем липидов, протеолитических ферментов, повышенной его осмолярности), а также ателектазы как из-за закупорки бронхов, так и из-за инактивации сурфактанта с последующим спадением альвеол на выдохе. Помимо воспаления и ателектазов, в легких при аспирации мекония возникает отек, нередко пневмоторакс и другие виды «утечки воздуха»( в 10-20% случаев при массивной аспирации).
Аспирированный меконий (это может произойти внутриутробно до родов) вызывает воспалительную реакцию в трахее, бронхах, легочной паренхиме (максимум ее наблюдается через 36-48 ч) - химический пневмонит (за счет содержащихся в нем липидов, протеолитических ферментов, повышенной его осмолярности), а также ателектазы как из-за закупорки бронхов, так и из-за инактивации сурфактанта с последующим спадением альвеол на выдохе. Помимо воспаления и ателектазов, в легких при аспирации мекония возникает отек, нередко пневмоторакс и другие виды «утечки воздуха»( в 10-20% случаев при массивной аспирации).
Эпидемиология
Частота синдрома аспирации мекония - около 1% всех новорожденных, родившихся через естественные родовые пути, хотя частота обнаружения мекония в околоплодных водах колеблется, по данным разных авторов, от 5 до 15%. Меконий в околоплодных водах при недоношенной беременности обнаруживается реже - в 2-4% случаев. Считается, что примерно у половины детей, если при родах амниотическая жидкость была окрашена меконием, первородный кал имеется в трахее (у части при отсутствии во рту), но лишь у 1/3 из них, даже если применены адекватные меры (тщательное отсасывание мекония из трахеи сразу после рождения), развиваются респираторные нарушения. Обычно они отмечаются в случае обнаружения в околоплодных водах фрагментов - скоплений мекония (околоплодные воды в виде «горохового супа»).
Классификация
Классификация САМ по вариантам течения.
Первый вариант. С рождения имеется тяжелая дыхательная недостаточность, приступы вторичной асфиксии, одышки, притупления легочного тона, повышение ригидности грудной клетки, обильные разнокалиберные влажные хрипы в легких.
Второй вариант. После рождения имеется светлый промежуток, после которого развивается клиника СДР II типа (одышка, эмфизема). Утяжеление состояния при этом варианте САМ объясняют постепенным продвижением мелких частиц мекония по направлению к периферическим отделам дыхательных путей. Клиническое течение САМ по высоте поражения легких, как правило, тяжелое, с выраженными явлениями дыхательной недостаточности, вовлечением вспомогательной мускулатуры в акт дыхания, обилием хрипов в легких. Практически у всех детей развивается персистирующая легочная гипертензия, у большинства - инфекционные поражения легких - трахеобронхиты, пневмония, у многих - «утечка воздуха»( например, пневматоракс). САМ - фактор риска развития СДР взрослого типа, хронических бронхолегочных заболеваний.
Классификация САМ по степени тяжести.
В зависимости от количества, консистенции аспирированной жидкости, а также от сроков аспирации различают:
Легкая степень. Отмечается тахипноэ, проходящее через 42-72 часа. Уровень рСО2 в артериальной крови в пределах нормы, рН крови без изменений. Редко отмечается незначительная гипоксимия, корригируемая ингаляцией кислорода.
Средняя степень. Клиника схожа с легкой степенью, но нарастание дыхательной недостаточности происходит быстрее и пик приходится на 24 часа. В артериальной крови отмечается гипоксимия степень, которой не соответствует тяжести легочной патологии (сопоставление с Rg-граммой грудной клетки). Это может говорить о стойкой легочной гипертензии с шунтированием крови справа налево как на уровне открытого артериального протока так и на уровне предсердий (что подтверждается УЗИ сердца с Доплер-эффектом).
Тяжелая степень. Дыхательная недостаточность отмечается сразу после рождения или в первые 24 часа жизни. В данном случае отмечается сочетание дыхательного и метаболического ацидоза, которые требуют немедленной коррекции.
При тяжелой степени достаточно часто развитие таких осложнений как напряженный пневмоторакс и практически всегда развитие стойкой легочной гипертензии. Стойкость легочной гипертензии связанна в первую очередь с утолщением стенок сосудов легочных артерий вследствие их чрезмерной гипертрофии и гиперплазии. Впервые о гипертрофии сообщили Siassi и соавт. в 1971 году. В частности, в их исследовании доказывалось, что хроническая гипоксия может вызывать утолщение стенок мелких легочных артерий вследствие гипертрофии гладкой мускулатуры, что в свою очередь приводит к стойкому сужению просвета сосуда. Помимо всего выше перечисленного сейчас установлено, что острая гипоксемия плода вызывает дальнейшее сужение легочных артерий, что в итоге приводит к стойкой легочной гипертензии.
Первый вариант. С рождения имеется тяжелая дыхательная недостаточность, приступы вторичной асфиксии, одышки, притупления легочного тона, повышение ригидности грудной клетки, обильные разнокалиберные влажные хрипы в легких.
Второй вариант. После рождения имеется светлый промежуток, после которого развивается клиника СДР II типа (одышка, эмфизема). Утяжеление состояния при этом варианте САМ объясняют постепенным продвижением мелких частиц мекония по направлению к периферическим отделам дыхательных путей. Клиническое течение САМ по высоте поражения легких, как правило, тяжелое, с выраженными явлениями дыхательной недостаточности, вовлечением вспомогательной мускулатуры в акт дыхания, обилием хрипов в легких. Практически у всех детей развивается персистирующая легочная гипертензия, у большинства - инфекционные поражения легких - трахеобронхиты, пневмония, у многих - «утечка воздуха»( например, пневматоракс). САМ - фактор риска развития СДР взрослого типа, хронических бронхолегочных заболеваний.
Классификация САМ по степени тяжести.
В зависимости от количества, консистенции аспирированной жидкости, а также от сроков аспирации различают:
Легкая степень. Отмечается тахипноэ, проходящее через 42-72 часа. Уровень рСО2 в артериальной крови в пределах нормы, рН крови без изменений. Редко отмечается незначительная гипоксимия, корригируемая ингаляцией кислорода.
Средняя степень. Клиника схожа с легкой степенью, но нарастание дыхательной недостаточности происходит быстрее и пик приходится на 24 часа. В артериальной крови отмечается гипоксимия степень, которой не соответствует тяжести легочной патологии (сопоставление с Rg-граммой грудной клетки). Это может говорить о стойкой легочной гипертензии с шунтированием крови справа налево как на уровне открытого артериального протока так и на уровне предсердий (что подтверждается УЗИ сердца с Доплер-эффектом).
Тяжелая степень. Дыхательная недостаточность отмечается сразу после рождения или в первые 24 часа жизни. В данном случае отмечается сочетание дыхательного и метаболического ацидоза, которые требуют немедленной коррекции.
При тяжелой степени достаточно часто развитие таких осложнений как напряженный пневмоторакс и практически всегда развитие стойкой легочной гипертензии. Стойкость легочной гипертензии связанна в первую очередь с утолщением стенок сосудов легочных артерий вследствие их чрезмерной гипертрофии и гиперплазии. Впервые о гипертрофии сообщили Siassi и соавт. в 1971 году. В частности, в их исследовании доказывалось, что хроническая гипоксия может вызывать утолщение стенок мелких легочных артерий вследствие гипертрофии гладкой мускулатуры, что в свою очередь приводит к стойкому сужению просвета сосуда. Помимо всего выше перечисленного сейчас установлено, что острая гипоксемия плода вызывает дальнейшее сужение легочных артерий, что в итоге приводит к стойкой легочной гипертензии.
|
|
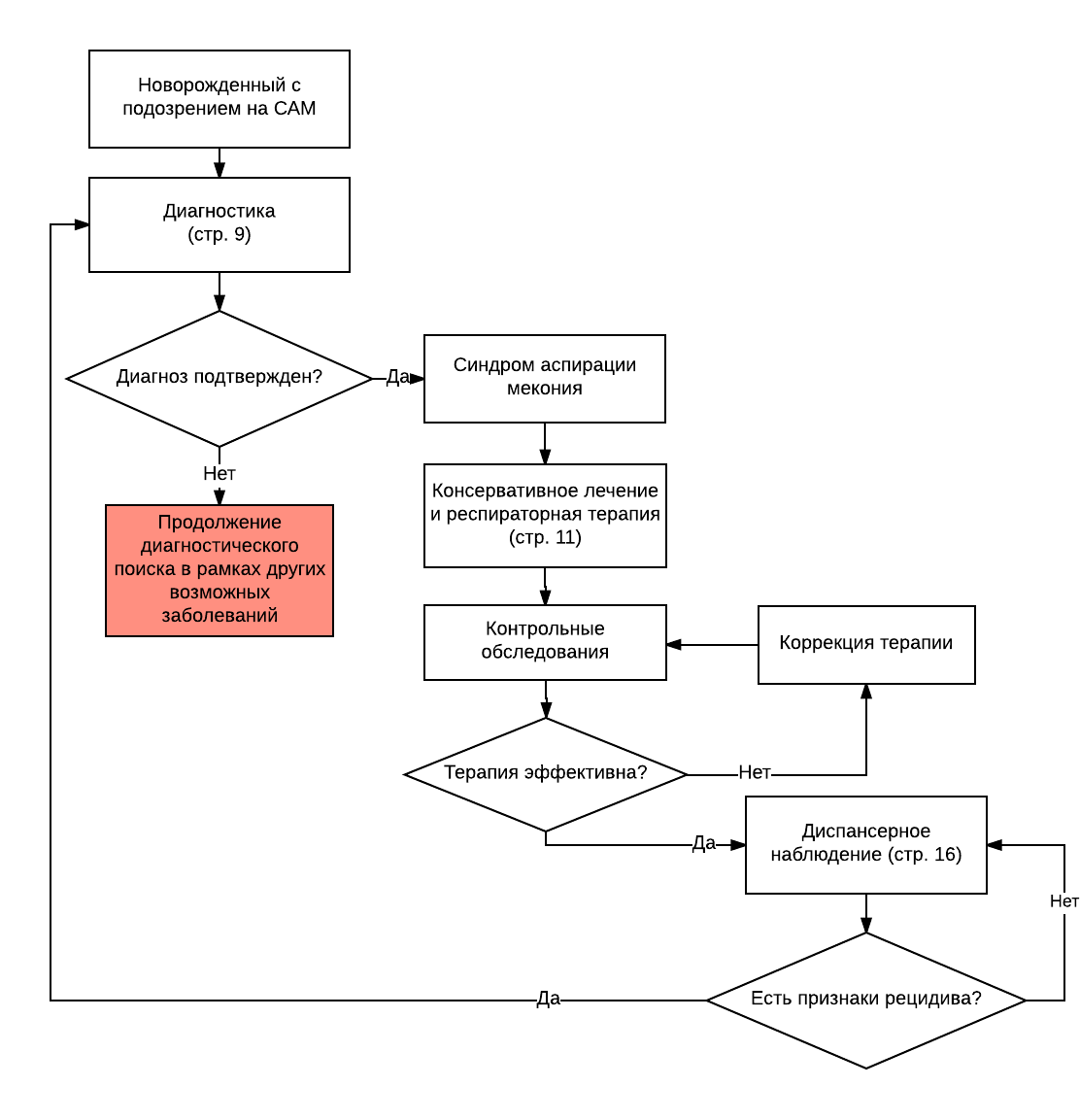
Диагностика
2,1 Жалобы и 2,2 Физикальное обследование.
• Рекомендовано на этапе постановки диагноза начать с оценки симптомов дыхательной недостаточности у новорожденного по шкале Даунса (Приложение Г) [1].Уровень убедительности рекомендаций в (уровень достоверности доказательств - 2b).
Комментарии. Раннее (в течение 2 ч) наблюдается появление симптомов дыхательной недостаточности - тахипноэ, раздувание крыльев носа, втяжения уступчивых мест грудной клетки, цианоз. Увеличение передне-заднего размера грудной клетки.
• Рекомендовано на этапе постановки диагноза провести перкуссию, аускультацию легких [5].
Уровень убедительности рекомендаций в (уровень достоверности доказательств - 2b).
Комментарии. При перкуссии выявляют участки притупления, чередующиеся с коробочным звуком. Выслушивается ослабленное или жёсткое дыхание с большим количеством проводных и крепитирующих хрипов. Удлинённый выдох. Тоны сердца приглушены, можно выслушать систолический шум. Из-за нарушения периферического кровотока кожные покровы приобретают мраморный цвет, могут появиться отёки.
2,3 Лабораторная.
Дифференциальную диагностику проводят с РДС, персистирующей лёгочной гипертензией, вызванной тяжёлой асфиксией и сепсисом, врожденной пневмонией, при состоянии средней тяжести - с преходящим тахипноэ новорождённых.При диагностике РДС характерными признаками на рентгеновском снимке являются. Диффузное снижение прозрачности легочных полей, ретикулогранулярный рисунок и полоски просветлений в области корня легкого (воздушная бронхограмма).
Диагностика транзиторного тахипноэ новорожденных. Заболевание может встречаться при любом гестационном возрасте новорожденных, но более характерно для доношенных, особенно после родоразрешения путем кесарева сечения. Заболевание характеризуется отрицательными маркерами воспаления и быстрым регрессом дыхательных нарушений. Нередко требуется проведение назального СРАР - метод создания постоянного давления в дыхательных путях. Характерно быстрое снижение потребности в дополнительной оксигенации на фоне проведения СРАР. Крайне редко требуется проведение инвазивной ИВЛ. Отсутствуют показания для введения экзогенного сурфактанта.
Диагностика раннего неонатального сепсиса, врожденной пневмонии. Характерны положительные маркеры воспаления, определяемые в динамике в первые 72 часа жизни. Рентгенологически при однородном процессе в легких ранний неонатальный сепсис/пневмония неотличимы от САМ. Однако, если процесс в легких очаговый (инфильтративные тени), то это признак характерен для инфекционного процесса и не характерен для САМ. При САМ на рентгенограмме органов грудной клетки инфильтративные тени перемежаются эмфизематозными изменениями, ателектазами, (возможны пневмомедиастинум и пневмоторакс).
Диагностика персистирующей легочной гипертензии новорожденных. На рентгеновском снимке органов грудной клетки отсутствуют характерные для САМ изменения. При эхокардиографическом исследовании выявляется право-левый сброс и признаки легочной гипертензии.
Лечение
3,1 Консервативное.
Помощь новорожденному с САМ в родильном зале.• Рекомендуется оказание помощи в родильном зале всем новорожденным с САМ [2].
Уровень убедительности рекомендаций В (уровень достоверности доказательств-2b).
Комментарии. Широкое использование в предыдущие годы санации носо - и ротоглотки плода до рождения плечиков с профилактической целью не подтвердило своей эффективности, поэтому в настоящее время эта манипуляция не рекомендована для рутинного применения. Санация носо- и ротоглотки ребенка должна быть проведена после перемещения ребенка на реанимационный столик. При этом, несмотря на то, что околоплодные воды содержат меконий, если у ребенка сразу после рождения отмечается хороший мышечный тонус, активное самостоятельное дыхание или громкий крик, то санация трахеи не показана.
Если околоплодные воды содержат меконий и у ребенка отмечается сниженный мышечный тонус, неэффективное или ослабленное самостоятельное дыхание, сразу после рождения необходимо провести интубацию трахеи с последующей санацией через эндотрахеальную трубку. Следует обратить особое внимание на то, что санация проводится путем подключения шланга аспиратора через Т-образный коннектор или мекониальный аспиратор непосредственно к эндотрахеальной трубке. Санация производится до полной аспирации содержимого трахеи. Если эндотрахеальная трубка блокирована меконием, следует удалить эту трубку, повторно интубировать трахею ребенка и продолжить санацию. Использование с этой целью аспирационных катетеров, диаметр которых всегда меньше, чем диаметр эндотрахеальной трубки, не допускается. Если на фоне санации отмечается нарастание брадикардии менее 80уд/мин, санацию следует прекратить и начать искусственную вентиляцию легких (ИВЛ) до повышения частоты сердечных сокращений (ЧСС) более 100 уд/мин. Вопрос о необходимости повторной санации трахеи решается после восстановления сердечной деятельности ребенка в индивидуальном порядке.
Использование ИВЛ в условиях родильного зала.
• Рекомендуется начать ИВЛ сразу после извлечения ребенка из матери [2].
Уровень убедительности рекомендаций в (уровень достоверности доказательств - 2a).
Комментарии. Использование саморасправляющегося мешка у новорожденных:
Следует использовать саморасправляющийся мешок объемом не более 240 мл. Такой размер более чем достаточен для проведения вентиляции легких у новорожденных. После сжатия мешок расправляется самостоятельно за счет своих эластических свойств, независимо от источника газовой смеси, что делает использование этого устройства удобным и простым. Однако, для проведения ИВЛ воздушно-кислородной смесью, необходимо подключить мешок к источнику кислорода и установить скорость потока 8 л/мин. Такая скорость позволяет добиться концентрации в дыхательной смеси около 40%. Для создания более высокой концентрации кислорода (80-90%) к саморасправляющемуся мешку требуется подключить дополнительно кислородный резервуар. Следует помнить, что при проведении ИВЛ с помощью саморасправляющегося мешка трудно поддерживать одинаковое пиковое давление от вдоха к вдоху. Поэтому целесообразно использовать манометр, подключенный к мешку. Максимальное пиковое давление ограничено клапаном сброса избыточного давления, который срабатывает при превышении около 40 смН2O. Для создания большего давления на вдохе следует заблокировать пальцем клапан сброса давления. Иногда это может потребоваться при неэффективности первых принудительных вдохов в процессе масочной ИВЛ у крупных доношенных новорожденных. При использовании саморасправляющегося мешка невозможно создать положительное давление в конце выдоха, не подключив дополнительно клапан, создающий давление в конце выдоха. Использование саморасправляющегося мешка не позволяет обеспечить раздувание легких длительностью более одной секунды.
Использование аппарата ИВЛ с Т-коннектором:
В аппаратах ИВЛ с Т-коннектором газовая смесь поступает в маску или интубационную трубку через контур, подключенный к смесителю сжатого воздуха и кислорода и к манометру. Вентиляция обеспечивается благодаря окклюзии пальцем выходной трубки Т-коннектора, осуществляемой с определенной периодичностью. Аппарат позволяет создавать и регулировать необходимое давление, как на вдохе, так и при помощи изменения диаметра отверстия выходной трубки на выдохе (СРАР, PEEP). Время вдоха регулируется путем изменения длительности окклюзии пальцем выходной трубки Т-коннектора. Для функционирования устройства требуется подключение его к источнику газовой смеси. Скорость потока устанавливается 8 л/мин. По сравнению с саморасправляющимся и поточнорасправляющимся мешками устройства с Т-коннектором являются наиболее удобными для проведения ИВЛ у новорожденных детей в родильном зале.
ИВЛ как метод респираторной терапии новорожденных с САМ.
• При выраженных признаках дыхательной недостаточности, подтвержденной на рентгенограмме САМ, рекомендуется начать ИВЛ [4].
Уровень убедительности рекомендаций A (уровень достоверности доказательств - 1b).
Комментарии. Умеренную гипоксемию можно корригировать ингаляцией увлажненного кислорода через кислородную палатку. Эффект от применения СРАР у новорождённых с САМ непредсказуем и поэтому его не рекомендуют для рутинного использования.
Показания к ИВЛ: 1) рефрактерная гипоксемия - ра02 <50, при f02 >0,9; 2) респираторный ацидоз - раС02 >60, рН <7,2.
Стартовые параметры: f - 40-60 в мин, PIP - 25-30 см вод., Ti - 0,3-0,35 с, PEEP +4-5 см вод., fО2 - 0,8-1,0.
Цель ИВЛ: в первые 24-48 ч - контролируемая ИВЛ с поддержанием умеренной гипокапнии (раС02 - 30-35 мм ) и хорошей оксигенации (ра02 - 60-90 мм ). Следует помнить, что выраженная гипокапния (раС02 <30 мм ) потенциально опасна для новорождённых и может привести к усилению церебральных расстройств, обусловленных перинатальной гипоксией. С 3-4-х суток при улучшении состояния ребёнка переводят на вспомогательные режимы вентиляции. При возникновении пневмоторакса предпочтительнее проведение высокочастотной осцилляторной ИВЛ.
|
|
Реабилитация и амбулаторное лечение
Специфических мероприятий для реабилитации после САМ нет.
Профилактика
5,1 Профилактика.
• Во время родов при высоком риске гипоксии плода производят мониторинг состояния плода.Уровень убедительности рекомендаций с (уровень достоверности доказательств - 3).
Комментарии. Если результаты свидетельствуют о критическом состоянии, показано родоразрешение наиболее приемлемым способом (кесарево сечение, акушерские щипцы).
5,2 Диспансерное наблюдение.
• После окончания лечения и выписки ребенка из стационара рекомендуется динамическое наблюдение в поликлинике.Уровень убедительности рекомендаций в (уровень достоверности доказательств - 2 a).
Комментарии. Осмотр врача-педиатра участкового - 1 раз в месяц; врача-невролога и врача-офтальмолога - 1 раз в 3 месяца.
Дополнительно
Отрицательно влияют на исход лечения:
• Развитие химического пневмонита.
• Присоединение инфекционных осложнений.
• Развитие одного из проявлений синдрома «утечки воздуха»( пневматоракс).
Показания к проведению ИВЛ:
- отсутствие дыхания;
- нерегулярное дыхание;
- ЧСС worse 100 уд/мин.
ИВЛ в родильном зале детям с САМ может проводиться:
- саморасправляющимся мешком;
- ручным аппаратом ИВЛ с Т-коннектором;
- аппаратом ИВЛ традиционным.
Немедленная интубация трахеи показана:
-детям с подозрением на диафрагмальную грыжу;
- детям, родившимся с примесью мекония в околоплодных водах с угнетенным самостоятельным дыханием, или его отсутствием и сниженным мышечным тонусом;
-детям,родившимся ранее 27 недели беременности, с целью профилактического введения сурфактанта.
• Развитие химического пневмонита.
• Присоединение инфекционных осложнений.
• Развитие одного из проявлений синдрома «утечки воздуха»( пневматоракс).
Показания к проведению ИВЛ:
- отсутствие дыхания;
- нерегулярное дыхание;
- ЧСС worse 100 уд/мин.
ИВЛ в родильном зале детям с САМ может проводиться:
- саморасправляющимся мешком;
- ручным аппаратом ИВЛ с Т-коннектором;
- аппаратом ИВЛ традиционным.
Немедленная интубация трахеи показана:
-детям с подозрением на диафрагмальную грыжу;
- детям, родившимся с примесью мекония в околоплодных водах с угнетенным самостоятельным дыханием, или его отсутствием и сниженным мышечным тонусом;
-детям,родившимся ранее 27 недели беременности, с целью профилактического введения сурфактанта.
Критерии оценки качества медицинской помощи
• Название группы. Синдром аспирации мекония.
• МКБ коды. P24,0.
• Вид медицинской помощи. Специализированная.
• Возрастная группа. Дети.
• Условия оказания медицинской помощи. Стационарно.
• Форма оказания медицинской помощи. Неотложная.
• МКБ коды. P24,0.
• Вид медицинской помощи. Специализированная.
• Возрастная группа. Дети.
• Условия оказания медицинской помощи. Стационарно.
• Форма оказания медицинской помощи. Неотложная.
| № | Критерии качества | Уровень достоверности доказательств | Уровень убедительности рекомендаций |
| 1 | Выполнена оценка фукции дыхания по шкале Silverman (для недоношенных) или шкале Downes (для доношенных) (не позднее 2 часов от момента рождения и повторно не позднее 6 часов и 24 часов от момента рождения) | 2b | в |
| 2 | Выполнено мониторирование жизненно важных функций (пульса, дыхания, уровня насыщения кислорода в крови) (при дыхательной недостаточности) | 2b | в |
| 3 | Выполнено исследование кислотно-основного состояния крови (pH, PaCO2, PaO2, вE) не реже 2 раз в 24 часа (при дыхательной недостаточности) | 3 | С |
| 4 | Выполнено ингаляторное введение кислорода и/или неинвазивная искусственная вентиляция легких и/или искусственная вентиляция легких (при наличии медицинских показаний) | 2а | В |
| 5 | Выполнено бактериологическое исследование крови на стерильность с определением чувствительности возбудителя к антибиотикам и другим лекарственным препаратам | 3 | С |
| 6 | Выполнен общий (клинический) анализ крови развернутый с определением нейтрофильного индекса не позднее 24 часов от момента рождения | 2а | В |
| 7 | Выполнена рентгенография органов грудной клетки не позднее 24 часов от момента рождения | 1а | А |
| 8 | Проведена терапия антибактериальными лекарственными препаратами (при отсутствии медицинских противопоказаний) | 2b | в |
Список литературы
• Неонатология: Учебн. пособие: В 2 т. Н.П. Шабалов. Т. 1. 3-е изд., испр. и доп. М. МЕДпресс-информ, 2004. 608 с.
• Методическое письмо Минздравсоцразвития РФ от 21 апреля 2010 г. N 15-4/10/2-3204 Первичная и реанимационная помощь новорожденным детям для использования в работе лечебно-профилактических учреждений, оказывающих медицинскую помощь новорожденным.
• И.В. Виноградова, Г.И. Никифорова - «Применение Сурфактанта БЛ у новорожденных с синдромом аспирации мекония». Российский вестник перинатологии и педиатрии. 4-е изд., 2011.
• В.В. Бондарева, Д. Горелик - «Мекониальная аспирация, этиология, патофизиологические механизмы, оказание помощи на догоспитальном и госпитальном этапе». http://www.airspb.ru/c_tez_9.shtml.
• Пропедевтика детских болезней. /А.В. Мазурин, И.М. Воронцов- 1985 год - 441 с.
• Методическое письмо Минздравсоцразвития РФ от 21 апреля 2010 г. N 15-4/10/2-3204 Первичная и реанимационная помощь новорожденным детям для использования в работе лечебно-профилактических учреждений, оказывающих медицинскую помощь новорожденным.
• И.В. Виноградова, Г.И. Никифорова - «Применение Сурфактанта БЛ у новорожденных с синдромом аспирации мекония». Российский вестник перинатологии и педиатрии. 4-е изд., 2011.
• В.В. Бондарева, Д. Горелик - «Мекониальная аспирация, этиология, патофизиологические механизмы, оказание помощи на догоспитальном и госпитальном этапе». http://www.airspb.ru/c_tez_9.shtml.
• Пропедевтика детских болезней. /А.В. Мазурин, И.М. Воронцов- 1985 год - 441 с.
Приложения
Приложение А1.
Состав рабочей группы.• Шабалов Н.П. - доктор медицинских наук, профессор, президент Санкт-Петербургского регионального отделения «Союза педиатров России», заслуженный деятель науки РФ, заслуженный врач РФ, лауреат премии Правительства РФ, заведующий кафедрой и клиникой детских болезней ФГБВОУ ВО «Военно-медицинская академия им. С.М. Кирова» МО РФ.
• Иванов Д.О. - доктор медицинских наук, профессор, главный внештатный специалист МЗ РФ по неонатологии, и.о. ректора ФГБОУ ВО «Санкт-Петербургский государственный педиатрический медицинский университет» Минздрава России, член Российской ассоциации специалистов перинатальной медицины.
• Петренко Ю.В. - кандидат медицинских наук, и.о проректора по лечебной работе ФГБОУ ВО «Санкт-Петербургский государственный педиатрический медицинский университет» Минздрава России.
• Ли А.Г. - заведующий отделением анестезиологии-реанимации и интенсивной терапии новорожденных Перинатального центра ФГБОУ ВО «Санкт-Петербургский государственный педиатрический медицинский университет» Минздрава России.
• Мерзликина С.С. - врач анестезиолог-реаниматолог отделения анестезиологии-реанимации и интенсивной терапии новорожденных Перинатального центра ФГБОУ ВО «Санкт-Петербургский государственный педиатрический медицинский университет» Минздрава России.
Конфликт интересов. Все члены Рабочей группы подтвердили отсутствие финансовой поддержки/конфликта интересов, о которых необходимо сообщить.
Приложение А2.
Методология разработки клинических рекомендаций.Целевая аудитория клинических рекомендаций:
• Врач-анестезиолог-реаниматолог;
• Врач-неонатолог;
• Студенты медицинских ВУЗов, ординаторы, аспиранты.
Форма помощи.
Несмотря на планирование проведения диагностических и лечебных мероприятий новорожденным с аспирацией мекония, помощь носит неотложный характер. Отсрочка начала неотложных действий и адекватной терапии приводит к снижению показателей общей выживаемости среди новорожденных и утяжеляет прогноз у конкретного больного.
В данных клинических рекомендациях все сведения ранжированы по уровню достоверности (доказательности) в зависимости от количества и качества исследований по данной проблеме.
Таблица П.1 - Уровни достоверности доказательств в соответствии с международными критериями.
| Уровень достоверности | Тип данных |
| 1a | Мета-анализ рандомизированных контролируемых исследований |
| 1b | По крайней мере, 1 рандомизированное контролируемое исследование |
| 2a | По меньшей мере, 1 контролируемое исследование без рандомизации |
| 2b | По крайней мере, 1 квази-экспериментальное исследование |
| 3 | Описательные исследования, такие как сравнительные исследования, корреляционные исследования или случай-контроль исследования |
| 4 | Отчет экспертного комитета или мнение и/или клинический опыт призванного авторитета |
Таблица П.2 - Уровни убедительности рекомендаций.
| Уровень убедительности | Основание рекомендации |
| A | Уровень доказательства 1 |
| в | Уровень доказательства 2 или экстраполированные рекомендации уровня доказательства 1 |
| с | Уровень доказательства 3 или экстраполированные рекомендации уровней доказательства 1 или 2 |
| D | Уровень доказательства 4 или экстраполированные рекомендации уровней доказательства 2 или 3 |
Порядок обновления клинических рекомендаций.
Клинические рекомендации обновляются каждые 3 года.
Приложение А3.
Связанные документы.• Методическое письмо Минздравсоцразвития РФ от 21 апреля 2010 г. N 15-4/10/2-3204 Первичная и реанимационная помощь новорожденным детям для использования в работе лечебно-профилактических учреждений, оказывающих медицинскую помощь новорожденным.
Приложение В.
Информация для пациентов.Факторы риска развития синдрома мекониальной аспирации:
• переношенность ребенка (беременность свыше 40 недель);
• обвитие пуповиной шеи ребенка;
• гипоксия (недостаток кислорода) у ребенка внутриутробная или во время родов;
• резус-конфликт (отрицательный резус-фактор у матери и положительный у ребенка, разные группы крови);
• сахарный диабет (хроническое заболевание, сопровождающееся постоянным повышением уровня глюкозы в крови) у матери;
• гипертензия (повышенное кровяное давление) у матери;
• гестоз (осложнение беременности в 3-м триместре беременности, характеризуется расстройством функций жизненно важных органов и систем, в первую очередь, сердечно-сосудистой и мочевыделительной) беременной;
• возраст матери (старше 35 лет).
Профилактика возможна только со стороны беременной женщины:
• лечение сахарного диабета (хроническое заболевание, сопровождающееся постоянным повышением уровня глюкозы в крови);
• своевременное обнаружение и устранение гипоксии (недостатка кислорода) плода;
• предупреждение перенашивания плода (с помощью введения препаратов, провоцирующих схватки; кесарево сечение);
• амниоинфузия (введение подогретого до 37¡ С физиологического раствора в околоплодную полость) с целью разбавления мекония (первородного кала). Показания к амниоинфузии: маловодие, наличие мекония в околоплодных водах;
• аккуратное ведение родов: адекватный выбор родоразрешения в зависимости от состояния матери и плода, избежание травм во время родов.
Исходы и прогноз для новорожденного, перенесшего САМ:
Прогноз жизни и здоровья ребёнка во многом зависит от тяжести состояния при рождении, качества первичных реанимационных мероприятий и уровня интенсивной терапии в первые 48 ч жизни. По разным источникам летальность при САМ составляет от 4 до 19%. Поскольку практически все дети, аспирировавшие меконий, переносят тяжёлую перинатальную гипоксию, высока вероятность неврологических нарушений. По данным отечественных авторов, в возрасте полутора лет жизни около 20% таких больных имеют отставание в физическом и нервно-психическом развитии.
Приложение Г.
Шкала Даунса для оценки степени тяжести синдрома дыхательных расстройств у доношенных детей.| Симптомы | Оценка в баллах | ||
| 1 | 2 | 3 | |
| Цианоз кожи | Отсутствует | При дыхании комнатным воздухом | При дыхании 40% кислородом |
| Втяжение податливых мест грудной клетки | Отсутствуют | Умеренное | Выраженное |
| Хрипы при дыхании | Отсутствуют | Слышны при аускультации | Слышны на расстоянии |
| Крик | Громкий | Глухой | Стон |
| Частота дыханий/мин | Меньше 60 | 60-80 | Больше 80 |
Минздрав России 2016.
|
|