МКБ-10 коды
|
|
Вступление
МКБ 10:
Р37.1.
Год утверждения (частота пересмотра):
2016 (пересмотр каждые 3 года).
ID:
КР510.
URL:
Профессиональные ассоциации:
• Российская ассоциация специалистов перинатальной медицины(РАСПМ).
Утверждены.
Российской Ассоциацией специалистов перинатальной медицины __ __________201_ г.
Согласованы.
Научным советом Министерства Здравоохранения Российской Федерации __ __________201_ г.
Р37.1.
Год утверждения (частота пересмотра):
2016 (пересмотр каждые 3 года).
ID:
КР510.
URL:
Профессиональные ассоциации:
• Российская ассоциация специалистов перинатальной медицины(РАСПМ).
Утверждены.
Российской Ассоциацией специалистов перинатальной медицины __ __________201_ г.
Согласованы.
Научным советом Министерства Здравоохранения Российской Федерации __ __________201_ г.
Профессиональные ассоциации
• Российская ассоциация специалистов перинатальной медицины(РАСПМ).
Список сокращений
ВИЧ - вирус иммунодефицита человека.
ВОЗ - Всемирная организация здравоохранения.
ВПР - врожденный порок развития.
ВТ - врожденный токсоплазмоз.
ВУИ - внутриутробная инфекция.
ДНК - дезоксирибонуклеиновая кислота.
ИФА - иммуноферментный анализ (англ. enzyme-linkedimmunosorbentassay, ELISA).
МЕ - международная единица.
ПЦР - полимеразная цепная реакция.
РСК - реакция связывания комплемента.
СПИД - синдром приобретённого иммунного дефицита.
ТСП - токсоплазматический серологический профиль.
УЗИ - ультразвуковое исследование.
ЦНС - центральная нервная система.
ЦСЖ - цереброспинальная жидкость (ликвор).
СРБ - С-реактивный белок.
АС/HS - Дифференциальный агглютинационный тест - сравнивает титры агглютинации сыворотки на ацетон или метанол-фиксированные тахиоциты (АС-антиген) с таковыми в отношении формалин-фиксированных тахизоитов (HS-антиген).
Ig (А, Е, G, M) - иммуноглобулины группы (А, Е, G, M).
ВОЗ - Всемирная организация здравоохранения.
ВПР - врожденный порок развития.
ВТ - врожденный токсоплазмоз.
ВУИ - внутриутробная инфекция.
ДНК - дезоксирибонуклеиновая кислота.
ИФА - иммуноферментный анализ (англ. enzyme-linkedimmunosorbentassay, ELISA).
МЕ - международная единица.
ПЦР - полимеразная цепная реакция.
РСК - реакция связывания комплемента.
СПИД - синдром приобретённого иммунного дефицита.
ТСП - токсоплазматический серологический профиль.
УЗИ - ультразвуковое исследование.
ЦНС - центральная нервная система.
ЦСЖ - цереброспинальная жидкость (ликвор).
СРБ - С-реактивный белок.
АС/HS - Дифференциальный агглютинационный тест - сравнивает титры агглютинации сыворотки на ацетон или метанол-фиксированные тахиоциты (АС-антиген) с таковыми в отношении формалин-фиксированных тахизоитов (HS-антиген).
Ig (А, Е, G, M) - иммуноглобулины группы (А, Е, G, M).
Термины и определения
Токсоплазмоз. Паразитарное заболевание, вызываемое облигатным внутриклеточным паразитом Toxoplasma gondii, характеризующееся тесной зависимостью клинических проявлений и состояния иммунной системы человека.
Новорожденный -( neonatus). Ребенок с момента рождения до 28 дней жизни.
Новорожденный -( neonatus). Ребенок с момента рождения до 28 дней жизни.
Описание
Токсоплазмоз - паразитарное заболевание, вызываемое облигатным внутриклеточным паразитом Toxoplasma gondii. У иммунокомпетентных лиц заболевание, как правило, протекает без субъективных проявлений и не оказывает значимого влияния на качество жизни. При наличии иммунного дисбаланса (иммунодефицита) токсоплазмоз может протекать с признаками интоксикации, лимфаденита, гепатолиенального синдрома, нарушений функции центральной нервной системы (ЦНС), поражением других органов и систем различной степени выраженности, вплоть до летальных исходов.
Врожденный токсоплазмоз является результатом трансплацентарной передачи возбудителя от матери к плоду при первичном заражении женщины после наступления зачатия, а также при вторичной паразитемии, развивающейся у ранее инвазированных токсоплазмами иммунокомпрометированных беременных (как правило, больных вирусом иммунодефицита человека (ВИЧ) на стадии синдрома приобретённого иммунного дефицита (СПИД)).
Врожденный токсоплазмоз является результатом трансплацентарной передачи возбудителя от матери к плоду при первичном заражении женщины после наступления зачатия, а также при вторичной паразитемии, развивающейся у ранее инвазированных токсоплазмами иммунокомпрометированных беременных (как правило, больных вирусом иммунодефицита человека (ВИЧ) на стадии синдрома приобретённого иммунного дефицита (СПИД)).
Причины
Возбудитель токсоплазмоза Toxoplasma gondii относится к Sporozoa, класс сoccidea, отряд сoccidiida, семейство Sarcocystidae, подсемейство Toxoplasmatinae, род Toxoplasma, вид: Toxoplasma gondii. Токсоплазмы существуют в природе в нескольких отличных по морфологии формах - тахизоиты (трофозоиты, эндозоиты), брадизоиты (цисты), ооцисты и проходят в своем развитии фазы полового и бесполого размножения.
Основным хозяином паразита являются представители семейства кошачьих, которые инфицируются, поедая зараженных мышей и других животных. В эпителии кишечника кошек происходит половое размножение паразита с образованием ооцист. Алиментарным путем ооцисты попадают в кишечник промежуточных хозяев- травоядных, плотоядных животных и человека. В результате неполового деления образуется тахизоит-паразит, способный мигрировать и размножаться в клетках различных органов (ЦНС, лимфоидных, мышечных ), где быстро формируются псевдоцисты.
Человек заражается при употреблении плохо приготовленного мяса, содержащего тканевые цисты, или попадания спорулированных ооцист из почвы с немытыми овощами, фруктами, зеленью, либо непосредственно от кошки.
Передача инфекции плоду осуществляется трансплацентарным путем. Гематогенно проникший к эмбриону и плоду возбудитель, оседая в тканях, вызывает воспаление:
• у эмбрионов наличие лишь альтеративного её компонента, отсутствие реакции фибробластов;
• у плода в раннем фетальном периоде, наряду с альтеративным, имеется пролиферативный компонент, который преобладает;
• у плода в поздний фетальный период отмечают уже все 3 компонента воспалительной реакции (альтерация, пролиферация и сосудистый), но нет плазматической реакции.
Вследствие этого исходы внутриутробной инфекции (ВУИ) могут быть различными: от прерывания беременности и гибели плода до латентного течения инфекции у ребенка после рождения [2].
Основным хозяином паразита являются представители семейства кошачьих, которые инфицируются, поедая зараженных мышей и других животных. В эпителии кишечника кошек происходит половое размножение паразита с образованием ооцист. Алиментарным путем ооцисты попадают в кишечник промежуточных хозяев- травоядных, плотоядных животных и человека. В результате неполового деления образуется тахизоит-паразит, способный мигрировать и размножаться в клетках различных органов (ЦНС, лимфоидных, мышечных ), где быстро формируются псевдоцисты.
Человек заражается при употреблении плохо приготовленного мяса, содержащего тканевые цисты, или попадания спорулированных ооцист из почвы с немытыми овощами, фруктами, зеленью, либо непосредственно от кошки.
Передача инфекции плоду осуществляется трансплацентарным путем. Гематогенно проникший к эмбриону и плоду возбудитель, оседая в тканях, вызывает воспаление:
• у эмбрионов наличие лишь альтеративного её компонента, отсутствие реакции фибробластов;
• у плода в раннем фетальном периоде, наряду с альтеративным, имеется пролиферативный компонент, который преобладает;
• у плода в поздний фетальный период отмечают уже все 3 компонента воспалительной реакции (альтерация, пролиферация и сосудистый), но нет плазматической реакции.
Вследствие этого исходы внутриутробной инфекции (ВУИ) могут быть различными: от прерывания беременности и гибели плода до латентного течения инфекции у ребенка после рождения [2].
Эпидемиология
По оценкам Всемирной организации здравоохранения (ВОЗ) число лиц, инвазированных токсоплазмами, превышает 1,5 млрд. человек, пораженность населения на разных территориях колеблется от 14 до 90%, составляя в среднем около 35%.
Доминирующее значение в заражении человека имеют прямой или опосредованный контакт с животными семейства кошачьих, а также употребление в пищу продуктов, контаминированных токсоплазмами, и не подвергающихся адекватной термической обработке. Кроме того, возможна трансплацентарная передача возбудителя и заражение при трансплантации органов.
Нельзя заразиться токсоплазмами воздушно-капельным, половым путем, при использовании общего постельного белья, одежды, предметов личной гигиены, заболевание не передается трансмиссивно.
Частота врожденного токсоплазмоза, в целом, оценивается в 1,5 случаев на каждую тысячу живорожденных.
Трансплацентарное поражение плода может наступить только при заражении матери во время данной беременности. При повторных беременностях трансплацентарной передачи возбудителя не происходит [2].
Доминирующее значение в заражении человека имеют прямой или опосредованный контакт с животными семейства кошачьих, а также употребление в пищу продуктов, контаминированных токсоплазмами, и не подвергающихся адекватной термической обработке. Кроме того, возможна трансплацентарная передача возбудителя и заражение при трансплантации органов.
Нельзя заразиться токсоплазмами воздушно-капельным, половым путем, при использовании общего постельного белья, одежды, предметов личной гигиены, заболевание не передается трансмиссивно.
Частота врожденного токсоплазмоза, в целом, оценивается в 1,5 случаев на каждую тысячу живорожденных.
Трансплацентарное поражение плода может наступить только при заражении матери во время данной беременности. При повторных беременностях трансплацентарной передачи возбудителя не происходит [2].
Классификация
Клиническая классификация токсоплазмоза:
• Врожденный острый токсоплазмоз:
• манифестная форма (с указанием ведущих проявлений);
• субклиническая форма (с указанием способа верификации диагноза);
• Врожденный хронический токсоплазмоз (периоды):
• обострение, ремиссия;
• с резидуальными явлениями (с указанием таковых), без резидуальных явлений;
• Врожденный латентный токсоплазмоз.
• Врожденный острый токсоплазмоз:
• манифестная форма (с указанием ведущих проявлений);
• субклиническая форма (с указанием способа верификации диагноза);
• Врожденный хронический токсоплазмоз (периоды):
• обострение, ремиссия;
• с резидуальными явлениями (с указанием таковых), без резидуальных явлений;
• Врожденный латентный токсоплазмоз.
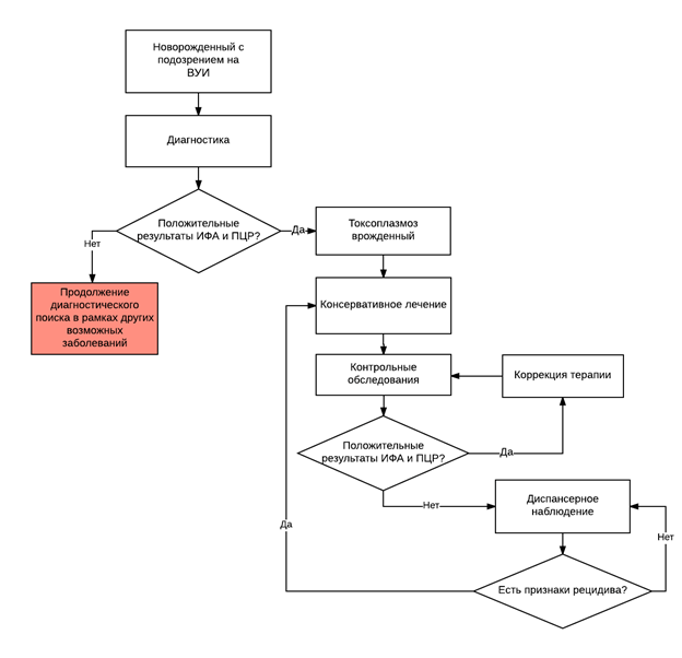
Диагностика
2,1 Жалобы и 2,2 Физикальное обследование.
При осмотре рекомендовано обратить внимание на наличие у новорожденного:• лимфаденопатии;
• лихорадки;
• гепатомегалии;
• внутричерепной гипертензии;
• задержки умственного развития.
2,3 Лабораторная.
2,4,1 Антенатальная диагностика.
• Рекомендовано проведение исследований, позволяющих оценить состояние фетоплацентарной системы: определение концентрации гормонов фетоплацентарной системы в крови и моче беременной; допплерография; УЗИ плода [2].Уровень убедительности рекомендаций В (уровень достоверности доказательств - 2а).
Комментарии. Состояние барьерной функции плаценты в значительной мере определяет возможность развития инфекции и количество попавшего плоду инфекционного агента.
2,4,2 Постнатальная диагностика.
• Рекомендовано проведение рентгенографии грудной клетки при дыхательной недостаточности у новорожденного.Уровень убедительности рекомендаций С (уровень достоверности доказательств - 3).
• Рекомендовано проведение УЗИ головного мозга - при неврологической симптоматике.
Уровень убедительности рекомендаций С (уровень достоверности доказательств - 3).
• Рекомендовано проведение компьютерной томографии головного мозга - при неврологической симптоматике.
Уровень убедительности рекомендаций С (уровень достоверности доказательств - 3).
• Рекомендован осмотр врачом-офтальмологом.
Уровень убедительности рекомендаций С (уровень достоверности доказательств - 3).
• Рекомендовано проведение люмбальной пункции, если у пациента есть любая неясная неврологическая симптоматика.
Уровень убедительности рекомендаций С (уровень достоверности доказательств - 3).
Комментарии. Обследованию подлежат новорожденные из группы высокого риска ВУИ.
|
|
Лечение
3,1 Консервативное.
Этиотропная терапия.Этиотропная терапия токсоплазмоза должна быть проведена в каждом случае врожденного токсоплазмоза или внутриутробного инфицирования токсоплазмами, даже в случае субклинического или латентного течения инфекции [5].
Необходимость длительного лечения врожденного токсоплазмоза обосновывают тем, что при явных его формах смертность до 5 лет составляет 12%; у 85% больных детей отмечается задержка или резкое отставание умственного развития; у 75% детей - судороги, параличи; у 50% - плохое зрение. При рано начатой терапии у детей даже с острым врожденным токсоплазмозом возможно нормальное развитие. Установлено, что при субклинических и латентных, но доказанных иммунологически, формах врожденного токсоплазмоза у 65-85% пациентов к 20 годам развивался хориоретинит и у 38% - неврологические последствия. У леченных же по выше указанной схеме пациентов частота развития хориоретинитов - менее 5%, неврологических последствий не было [2, 3].
Этиотропная терапия должна быть начата в родильном доме (отделении патологии новорожденных) без лабораторной верификации диагноза при условии наличия у новорожденного клинических проявлений манифестной формы острого токсоплазмоза, доказанного острого токсоплазмоза у матери во время беременности. В остальных случаях этиотропная терапия не рекомендуется до этиологической верификации заболевания [4, 5].
Решение о прекращении этиотропной терапии или ее пролонгировании принимается по результатам клинико-лабораторной и инструментальной оценки динамики заболевания (целесообразна консультация врача-инфекциониста) [1].
• Пириметамин+Сульфадоксин рекомендован в качестве препарата 1-го выбора, в дозе 50 мг/кг [1].
Уровень убедительности рекомендаций В (уровень достоверности доказательств - 2а).
Комментарии. (таблетки 25 мг Пириметамин + 500 мг Сульфадоксин) в дозе 50 мг/кг (из расчета на Сульфадоксин) один раз в три дня в течение 6 недель. Пириметамин и Сульфадоксин ингибируют синтез фолиевой кислоты, но на разных уровнях, действуют синергично. Они, так же, как и антибиотики, не оказывают выраженного влияния на внутриклеточные и инцистированные формы токсоплазм.
Для предотвращения гематологической токсичности пириметамина и сульфадимезина 3 раза в неделю рекомендуется назначение фолиевой кислоты внутрь или парентерально в дозе 5 мг (оптимально 10 мг кальция фолинат**).
• Спирамицин рекомендован в качестве препарата 2-го выбора [1].
Уровень убедительности рекомендаций В (уровень достоверности доказательств - 2а).
Комментарии. Таблетки в дозе 100 мг/кг/сут, разделенной на два приема, в течение 1-1,5 месяца.
• Клиндамицин ** рекомендован в качестве препарата резерва [1].
Уровень убедительности рекомендаций В (уровень достоверности доказательств - 2а).
Комментарии. Таблетки в дозе 30 мг/кг/сут, при отсутствии антибактериальных препаратов (Пириметамин+Сульфадоксин, Спирамицин).
• Ко-тримоксазол [Сульфаметоксазол+Триметоприм] ** рекомендован в качестве препарата резерва [1].
Уровень убедительности рекомендаций В (уровень достоверности доказательств - 2а).
Комментарии. Дозировка из расчета - 30 мг сульфаметоксазола и 6 мг триметоприма на кг массы тела в сутки внутривенно в 2 приема (не более 14 суток, под контролем количества эритроцитов, гемоглобина, лейкоцитов, тромбоцитов через день). При отсутствии антибактериальных препаратов (Пириметамин+Сульфадоксин, Спирамицин, Клиндамицин), а также при невозможности их энтерального введения.
Симптоматическая терапия.
Объем и характер симптоматической терапии определяются ведущими синдромами (интоксикация, лихорадка, гепато-лиенальный синдром, энцефаломиелит).
• Рекомендована терапия Преднизолоном** [2, 3].
Уровень убедительности рекомендаций С (уровень достоверности доказательств - 3).
Комментарии. В дозе 1,0 мг/кг/сут, разделенной на два приема, внутрь (утром и днем) - при доказанном активном воспалительном процессе (при наличии белка в ликворе более 1 г/дл и активном хориоретините, угрожающим нарушению зрения) до его стихания (до снижения уровня белка в ЦСЖ до 1 г/л или до регрессии активного хориоретинита). Отмена препарата производится с постепенным снижением дозы.
• При развитии признаков внутренней гидроцефалии и стойкой внутричерепной гипертензии рекомендовано восстановление ликвородинамики хирургическим методом (шунтирование) [2, 3].
Уровень убедительности рекомендаций С (уровень достоверности доказательств - 3).
Реабилитация и амбулаторное лечение
Реабилитация отсутствует.
Профилактика
5,1 Профилактика.
К общим мероприятиям по профилактике заражения токсоплазмами относят ограничение контактов с инфицированными кошками, соблюдение правил личной гигиены, запрещение употребления (опробования) сырого мясного фарша, а также мясных блюд без достаточной термической обработки, тщательное мытье овощей и фруктов, работа в саду в перчатках.5,2 Диспансерное наблюдение.
• Рекомендовано обязательное диспансерное наблюдение новорожденного врачом-инфекционистом с контролем анализов крови методом ПЦР к токсоплазме (или определение титров антител против токсоплазмы) [2].Уровень убедительности рекомендаций С (уровень достоверности доказательств - 3).
Критерии оценки качества медицинской помощи
| № | Критерии качества | Уровень достоверности доказательств | Уровень убедительности рекомендаций |
| 1 | Выполнено определение титра антител против токсоплазмы с помощью серологических методов у беременных женщин (РСК, ИФА) | В | 2а |
| 2 | Выполнено выделение генома токсоплазмы методом ПЦР из крови, цереброспинальной жидкости у детей | В | 2а |
| 3 | Выполнена рентгенографии органов грудной клетки при дыхательной недостаточности | С | 3 |
| 4 | Выполнено ультразвуковое исследование головного мозга при неврологической симптоматике | С | 3 |
| 5 | Выполнен осмотр врачом-офтальмологом | С | 3 |
Список литературы
1. Paquet с. Toxoplasmosis in pregnancy: prevention, screening, and treatment / Paquet с., Yudin M.H. Journal of Obstetrics and Gynaecology сanada. -2013. Jan 35; 1:78-79.
2. Robert-Gangneux F. Epidemiology of and diagnostic strategies for toxoplasmosis / Robert-Gangneux F., Dardy M.-L. // сlin. Microbiol. Rev. 2012. -Vol. 25, № 2. -Р. 264-296.
3. вaquero-Artigao F, del сastillo Martin F, Fuentes с.I. et al. Guía de la Sociedad Española de InfectologíaPediátrica para el diagnóstico y tratamiento de la toxoplasmosis congénita [The Spanish Society of Pediatric Infectious Diseases Guidelines for the diagnosis and treatment of congenital toxoplasmosis]. Article in Spanish. 2013; AnPediatr (Barc) Aug; 79(2): 1-116.
4. Avelino MM. сongenital toxoplasmosis and prenatal care state programs / Avelino MM., Amaral W.N, Rodrigues I.M. et al. BMC Infect Dis. -2014. Jan 18; 14-33.
5. Rajapakse S. Antibiotics for human toxoplasmosis: a systematic review of randomized trials / Rajapakse S, Shivanthan с.M, Samaranavake N et al. Pathog Glob Health. 2012; June: 107(4): 162-9.
2. Robert-Gangneux F. Epidemiology of and diagnostic strategies for toxoplasmosis / Robert-Gangneux F., Dardy M.-L. // сlin. Microbiol. Rev. 2012. -Vol. 25, № 2. -Р. 264-296.
3. вaquero-Artigao F, del сastillo Martin F, Fuentes с.I. et al. Guía de la Sociedad Española de InfectologíaPediátrica para el diagnóstico y tratamiento de la toxoplasmosis congénita [The Spanish Society of Pediatric Infectious Diseases Guidelines for the diagnosis and treatment of congenital toxoplasmosis]. Article in Spanish. 2013; AnPediatr (Barc) Aug; 79(2): 1-116.
4. Avelino MM. сongenital toxoplasmosis and prenatal care state programs / Avelino MM., Amaral W.N, Rodrigues I.M. et al. BMC Infect Dis. -2014. Jan 18; 14-33.
5. Rajapakse S. Antibiotics for human toxoplasmosis: a systematic review of randomized trials / Rajapakse S, Shivanthan с.M, Samaranavake N et al. Pathog Glob Health. 2012; June: 107(4): 162-9.
|
|
Приложения
Приложение А1.
Состав рабочей группы.• Васильев В.В. - д.м.н., профессор кафедры инфекционных болезней ГБОУ ВПО СЗГМУ им. И.И. Мечникова, Руководитель отдела врожденной инфекционной патологии - ведущий научный сотрудник ФГБУ «НИИ детских инфекций ФМБА» Минздрава России.
• Володин Н.Н. - д.м.н., профессор, академик РАН, Президент Российской ассоциации специалистов перинатальной медицины, ФГБУ «Федеральный научный клинический центр детской гематологии, онкологии и иммунологии имени Дмитрия Рогачева» Минздрава России.
• Горланов И.А. - д.м.н., профессор, заведующий кафедрой дерматовенерологии ФГБОУ ВО «Санкт-Петербургский государственный педиатрический медицинский университет» Минздрава России.
• Горшков Д.А. - врач реаниматолог отделения реанимации новорожденных ФБГУ «СЗФМИЦ им. В.А. Алмазова» Минздрава России.
• Иванов Д.О. - д.м.н., профессор, главный внештатный специалист МЗ РФ по неонатологии, и.о. ректора ФГБОУ ВО «Санкт-Петербургский государственный педиатрический медицинский университет» Минздрава России.
• Кузьмин В.Н. - д.м.н., профессор кафедры репродуктивной медицины и хирургии ФГБУ «РДКБ» Минздрава России.
• Курцер М.А. - профессор, член-корреспондент РАН, председатель совета директоров группы компаний «Мать и Дитя».
• Леина Л.М. - м.н., доцент кафедры дерматовенерологии ФГБОУ ВО «Санкт-Петербургский государственный педиатрический медицинский университет» Минздрава России.
• Лобзин Ю.В. - д.м.н., профессор, академик РАН, директор ФГБУ «НИИ детских инфекций ФМБА» России.
• Милявская И.Р. -м.н., доцент кафедры дерматовенерологии ФГБОУ ВО «Санкт-Петербургский государственный педиатрический медицинский университет» Минздрава России.
• Овсянников Д.Ю. - д.м.н., профессор, заведующий кафедрой педиатрии РУДН.
• Панкратьева Л.Л. - м.н., заведующая отделением ФГБУ «Федеральный научный клинический центр детской гематологии, онкологии и иммунологии имени Дмитрия Рогачева» Минздрава России.
• Петренко Ю.В. - м.н., и.о. проректора по лечебной работе ФГБОУ ВО «Санкт-Петербургский государственный педиатрический медицинский университет» Минздрава России, главный неонатолог СЗФО России.
• Федосеева Т.А. - старший научный сотрудник НИЛ физиологии и патологии новорожденных института перинатологии и педиатрии ФБГУ «СЗФМИЦ им. В.А. Алмазова Минздрава России.
Конфликт интересов. Все члены рабочей группы подтвердили отсутствие финансовой поддержки/конфликта интересов, о которых необходимо сообщить.
Приложение А2.
Методология разработки клинических рекомендаций.Целевая аудитория данных клинических рекомендаций. Специалисты, имеющие высшее медицинское образование по специальностям:
• педиатрия;
• неонатология;
• акушерство и гинекология.
Методология.
Методы, использованные для сбора/селекции доказательств: поиск в электронных базах данных.
Описание методов, использованных для сбора/селекции доказательств: доказательной базой для рекомендаций являются публикации, вошедшие в Кохрановскую библиотеку, базы данных EMBASE и MEDLINE, электронную библиотеку (www.elibrary.ru). Глубина поиска составляла 5 лет.
Методы, использованные для оценки качества и силы доказательств:
• консенсус экспертов;
• оценка значимости в соответствии с рейтинговой схемой (табл. П.1, П.2).
Методы, использованные для анализа доказательств:
• обзоры опубликованных мета-анализов;
• систематические обзоры с таблицами доказательств.
Описание методов, использованных для анализа доказательств.
При отборе публикаций, как потенциальных источников доказательств, использованная в каждом исследовании методология изучается для того, чтобы убедиться в ее валидности. Результат изучения влияет на уровень доказательств, присваиваемый публикации, что в свою очередь влияет на силу вытекающих из нее рекомендаций.
Методологическое изучение базируется на нескольких ключевых вопросах, которые сфокусированы на тех особенностях дизайна исследования, которые оказывают существенное влияние на валидность результатов и выводов. Эти ключевые вопросы могут варьировать в зависимости от типов исследований, и применяемых вопросников, используемых для стандартизации процесса оценки публикаций.
На процессе оценки, несомненно, может сказываться и субъективный фактор. Для минимизации потенциальных ошибок каждое исследование оценивалось независимо, по меньшей мере, двумя независимыми членами рабочей группы. Какие-либо различия в оценках обсуждались уже всей группой в полном составе. При невозможности достижения консенсуса, привлекался независимый эксперт.
Таблицы доказательств заполнялись членами рабочей группы.
Методы, использованные для формулирования рекомендаций: консенсус экспертов.
Метод валидизации рекомендаций:
• внешняя экспертная оценка;
• внутренняя экспертная оценка.
Описание метода валидизации рекомендаций:
Настоящие рекомендации в предварительной версии были рецензированы независимыми экспертами, которых попросили прокомментировать, прежде всего, то, насколько интерпретация доказательств, лежащих в основе рекомендаций, доступна для понимания. Получены комментарии со стороны врачей первичного звена и участковых терапевтов в отношении доходчивости изложения рекомендаций и их оценки важности рекомендаций, как рабочего инструмента повседневной практики.
Предварительная версия была также направлена рецензенту, не имеющему медицинского образования, для получения комментариев, с точки зрения перспектив пациентов.
Комментарии, полученные от экспертов, тщательно систематизировались и обсуждались председателем и членами рабочей группы. Каждый пункт обсуждался, и вносимые в результате этого изменения в рекомендации регистрировались. Если же изменения не вносились, то регистрировались причины отказа от внесения изменений.
Консультация и экспертная оценка:
Последние изменения в настоящих рекомендациях представлены для дискуссии в предварительной версии. Предварительная версия выставлена для широкого обсуждения на сайте Российской ассоциации специалистов перинатальной медицины (РАСПМ) www.raspm.ru, для того, чтобы лица, не участвующие в конгрессе, имели возможность принять участие в обсуждении и совершенствовании рекомендаций.
Рабочая группа:
Для окончательной редакции и контроля качества рекомендации были повторно проанализированы членами рабочей группы, которые пришли к заключению, что все замечания и комментарии экспертов приняты во внимание, риск систематических ошибок при разработке рекомендаций сведен к минимуму.
Таблица П.1 - Уровни достоверности доказательств в соответствии с международными критериями.
| Уровень достоверности | Тип данных |
| 1a | Мета-анализ рандомизированных контролируемых исследований |
| 1b | По крайней мере, 1 рандомизированное контролируемое исследование |
| 2a | По меньшей мере, 1 контролируемое исследование без рандомизации |
| 2b | По крайней мере, 1 квази-экспериментальное исследование |
| 3 | Описательные исследования, такие как сравнительные исследования, корреляционные исследования или случай-контроль исследования |
| 4 | Отчет экспертного комитета или мнение и/или клинический опыт призванного авторитета |
Таблица П.2 - Уровни убедительности рекомендаций.
| Уровень убедительности | Основание рекомендации |
| A | Уровень доказательства 1 |
| в | Уровень доказательства 2 или экстраполированные рекомендации уровня доказательства 1 |
| с | Уровень доказательства 3 или экстраполированные рекомендации уровней доказательства 1 или 2 |
| D | Уровень доказательства 4 или экстраполированные рекомендации уровней доказательства 2 или 3 |
Порядок обновления клинических рекомендаций.
Механизм обновления клинических рекомендаций предусматривает их систематическую актуализацию - не реже чем один раз в три года или при появлении новой информации о тактике ведения пациентов с данным заболеванием. Решение об обновлении принимает МЗ РФ на основе предложений, представленных медицинскими некоммерческими профессиональными организациями. Сформированные предложения должны учитывать результаты комплексной оценки лекарственных препаратов, медицинских изделий, а также результаты клинической апробации.
Приложение А3.
Связанные документы.• Методическое письмо Минздравсоцразвития РФ от 21,04,2010 N 15-4/10/2-3204 «Первичная и реанимационная помощь новорожденным детям».
• Порядок оказания медицинской помощи по профилю «Акушерство и гинекология (за исключением использования вспомогательных репродуктивных технологий)»( Приказ Министерства здравоохранения РФ от 1 ноября 2012 г. 572н).
• Порядок оказания медицинской помощи по профилю «Неонатология»( Приказ Министерства здравоохранения РФ от 15 ноября 2012 г. N 921н).
• Международная классификация болезней, травм и состояний, влияющих на здоровье, 10-го пересмотра (МКБ-10) (Всемирная организация здравоохранения) 1994.
• Номенклатура медицинских услуг (Министерство здравоохранения и социального развития Российской Федерации) 2011.
• Федеральный закон «Об основах охраны здоровья граждан в Российской Федерации» от 21,11,2011 № 323 Ф3.
• Перечень жизненно необходимых и важнейших лекарственных препаратов на 2016 г. Распоряжение Правительства РФ от 26,12,2015 № 2724-р).
Приложение В.
Информация для пациентов.Врожденный токсоплазмоз - это серьезное заболевание, когда инфекция передается от матери к ребенку во время беременности. Наибольшая вероятность заражения плода токсоплазмозом возникает, если первичное инфицирование матери происходит в последнем триместре беременности, когда плацента становится проницаемой для токсоплазмы. В это время плод уже имеет свою иммунную систему, которая предохраняет его от развития особо тяжелых нарушений.
С другой стороны, самые опасные для плода нарушения может вызвать токсоплазмоз, появившийся в материнском организме в первые недели беременности.
При инфицировании плода в период органогенеза токсоплазма вызывает настолько тяжелые изменения, что беременность заканчивается самопроизвольным выкидышем или рождением ребенка с пороками развития, не совместимыми с жизнью. Такие дети обычно погибают в ближайшее время после рождения. При более позднем заражении плода острый период токсоплазмоза может закончиться внутриутробно. В этом случае ребенок рождается с выраженными рубцовыми изменениями мозга, глаз, внутренних органов. Иногда ребенок рождается в период генерализации внутриутробной инфекции с текущими воспалительно-дегенеративными изменениями нервной системы, глаз и внутренних органов. При заражении плода в конце беременности ребенок рождается здоровым, а первичная генерализация и острый период токсоплазмоза наступают уже после рождения.
Беременные женщины, никогда не болевшие токсоплазмозом, могут избежать заражения этой страшной инфекцией. Для этого нужно всего лишь тщательно соблюдать правила гигиены.
Симптомы токсоплазмоза у беременных.
Токсоплазмоз во время беременности абсолютно неопасен для женщин, которые задолго до зачатия перенесли данное заболевание. На него вырабатывается иммунитет.
Если же женщина не болела ранее токсоплазмозом, то для нее и ребенка он будет очень опасным. Риск заражения плода с каждым месяцем беременности становится выше.
Тяжесть заболевания со сроком не увеличивается, а наоборот, снижается. Если женщина заразилась токсоплазмозом во время беременности в первом триместре, то вероятность того, что плод погибнет, очень высока. Практически всегда происходит выкидыш. Даже если ребенок и родится, то у него могут иметься серьезные поражения головного мозга, селезенки, печени, глаз.
Для того чтобы определить, заражена беременная токсоплазмозом или нет, проводят серологический анализ крови. Перед врачом стоит нелегкая задача - обнаружить инфекцию в организме. Чтобы это узнать, медицинский работник определяет наличие иммуноглобулинов класса G и M (IgM, IgG).
Норма токсоплазмоза при беременности. Наличие стабильного IgG показателя и отсутствие IgM-антител. Если в крови есть только иммуноглобулины класса M, то это признак текущего инфекционного процесса. Такая ситуация для беременной крайне неблагоприятна. Если срок небольшой, то возможен выкидыш. Если этого не происходит, то рекомендовано прерывание беременности, в связи с возможностью формирования множественных пороков развития. На более поздних сроках проводится лечение.
Минздрав России 2016.
|
|