МКБ-10 коды
|
|
Вступление
МКБ 10: A06.
Год утверждения (частота пересмотра): 2016 (пересмотр каждые 3 года).
ID: КР556.
Профессиональные ассоциации.
• Общественная организация «Ассоциация врачей инфекционистов Санкт-Петербурга и Ленинградской области» (АВИСПО);
Общественная организация «Евроазиатское общество по инфекционным болезням».
Год утверждения (частота пересмотра): 2016 (пересмотр каждые 3 года).
ID: КР556.
Профессиональные ассоциации.
• Общественная организация «Ассоциация врачей инфекционистов Санкт-Петербурга и Ленинградской области» (АВИСПО);
Общественная организация «Евроазиатское общество по инфекционным болезням».
Профессиональные ассоциации
• Общественная организация «Ассоциация врачей инфекционистов Санкт-Петербурга и Ленинградской области» (АВИСПО);
Общественная организация «Евроазиатское общество по инфекционным болезням».
Общественная организация «Евроазиатское общество по инфекционным болезням».
Список сокращений
ВОЗ - Всемирная организация здравоохранения.
МКБ-10 - Международная классификация болезней, травм, и состояний, влияющих на здоровье 10-го пересмотра.
БДУ - без дополнительных уточнений.
ФЗ - Федеральный закон.
РНИФ - реакция непрямой иммунофлюоресценции.
ИФА - Иммуноферментный анализ.
ПЦР - Полимеразная цепная реакция.
УЗИ - Ультразвуковое исследование.
АЛТ - Аланинаминотрансфераза.
АСТ - Аспартатаминотрансфераза.
СОЭ - Скорость оседания эритроцитов.
МКБ-10 - Международная классификация болезней, травм, и состояний, влияющих на здоровье 10-го пересмотра.
БДУ - без дополнительных уточнений.
ФЗ - Федеральный закон.
РНИФ - реакция непрямой иммунофлюоресценции.
ИФА - Иммуноферментный анализ.
ПЦР - Полимеразная цепная реакция.
УЗИ - Ультразвуковое исследование.
АЛТ - Аланинаминотрансфераза.
АСТ - Аспартатаминотрансфераза.
СОЭ - Скорость оседания эритроцитов.
Термины и определения
Клинические рекомендации. Нормативный документ системы стандартизации в здравоохранении, определяющий требования к выполнению медицинской помощи больному при определенном заболевании, с определенным синдромом или при определенной клинической ситуации.
Нозологическая форма. Совокупность клинических, лабораторных и инструментальных диагностических признаков, позволяющих идентифицировать заболевание (отравление, травму, физиологическое состояние) и отнести его к группе состояний с общей этиологией и патогенезом, клиническими проявлениями, общими подходами к лечению и коррекции состояния.
Заболевание. Возникающее в связи с воздействием патогенных факторов нарушение деятельности организма, работоспособности, способности адаптироваться к изменяющимся условиям внешней и внутренней среды при одновременном изменении защитно-компенсаторных и защитно-приспособительных реакций и механизмов организма;
Основное заболевание. Заболевание, которое само по себе или в связи с осложнениями вызывает первоочередную необходимость оказания медицинской помощи в связи с наибольшей угрозой работоспособности, жизни и здоровью, либо приводит к инвалидности, либо становится причиной смерти.
Сопутствующее заболевание. Заболевание, которое не имеет причинно-следственной связи с основным заболеванием, уступает ему в степени необходимости оказания медицинской помощи, влияния на работоспособность, опасности для жизни и здоровья и не является причиной смерти.
Тяжесть заболевания или состояния. Критерий, определяющий степень поражения органов и (или) систем организма человека либо нарушения их функций, обусловленные заболеванием или состоянием либо их осложнением.
Исходы заболеваний. Медицинские и биологические последствия заболевания.
Последствия (результаты). Исходы заболеваний, социальные, экономические результаты применения медицинских технологий.
Осложнение заболевания. Присоединение к заболеванию синдрома нарушения физиологического процесса; - нарушение целостности органа или его стенки; - кровотечение; - развившаяся острая или хроническая недостаточность функции органа или системы органов.
Состояние. Изменения организма, возникающие в связи с воздействием патогенных и (или) физиологических факторов и требующие оказания медицинской помощи.
Клиническая ситуация. Случай, требующий регламентации медицинской помощи вне зависимости от заболевания или синдрома.
Синдром. Состояние, развивающееся как следствие заболевания и определяющееся совокупностью клинических, лабораторных, инструментальных диагностических признаков, позволяющих идентифицировать его и отнести к группе состояний с различной этиологией, но общим патогенезом, клиническими проявлениями, общими подходами к лечению, зависящих, вместе с тем, и от заболеваний, лежащих в основе синдрома.
Симптом. Любой признак болезни, доступный для определения независимо от метода, который для этого применялся.
Пациент. Физическое лицо, которому оказывается медицинская помощь или которое обратилось за оказанием медицинской помощи независимо от наличия у него заболевания и от его состояния.
Медицинское вмешательство. Выполняемые медицинским работником по отношению к пациенту, затрагивающие физическое или психическое состояние человека и имеющие профилактическую, исследовательскую, диагностическую, лечебную, реабилитационную направленность виды медицинских обследований и (или) медицинских манипуляций, а также искусственное прерывание беременности.
Медицинская услуга. Медицинское вмешательство или комплекс медицинских вмешательств, направленных на профилактику, диагностику и лечение заболеваний, медицинскую реабилитацию и имеющих самостоятельное законченное значение.
Качество медицинской помощи. Совокупность характеристик, отражающих своевременность оказания медицинской помощи, правильность выбора методов профилактики, диагностики, лечения и реабилитации при оказании медицинской помощи, степень достижения запланированного результата.
Физиологический процесс. Взаимосвязанная совокупная деятельность различных клеток, тканей, органов или систем органов (совокупность функций), направленная на удовлетворение жизненно важной потребности всего организма.
Функция органа, ткани, клетки или группы клеток. Составляющее физиологический процесс свойство, реализующее специфическое для соответствующей структурной единицы организма действие.
Формулярные статьи на лекарственные препараты. Фрагмент протоколов лечения больных, содержащий сведения о применяемых при определенном заболевании (синдроме) лекарственных препаратах, схемах, и особенностях их назначения.
Инвазия - 1) проникновение паразитов в организм хозяина, то есть заражение, обычно глистами или другими животными-паразитами (в более узком смысле, проникновение паразитов через эпителиальные барьеры хозяина); 2) болезни, вызываемые возбудителями: а) животными (например, глистные инвазии); б) протистами (протозойные инвазии).
Нозологическая форма. Совокупность клинических, лабораторных и инструментальных диагностических признаков, позволяющих идентифицировать заболевание (отравление, травму, физиологическое состояние) и отнести его к группе состояний с общей этиологией и патогенезом, клиническими проявлениями, общими подходами к лечению и коррекции состояния.
Заболевание. Возникающее в связи с воздействием патогенных факторов нарушение деятельности организма, работоспособности, способности адаптироваться к изменяющимся условиям внешней и внутренней среды при одновременном изменении защитно-компенсаторных и защитно-приспособительных реакций и механизмов организма;
Основное заболевание. Заболевание, которое само по себе или в связи с осложнениями вызывает первоочередную необходимость оказания медицинской помощи в связи с наибольшей угрозой работоспособности, жизни и здоровью, либо приводит к инвалидности, либо становится причиной смерти.
Сопутствующее заболевание. Заболевание, которое не имеет причинно-следственной связи с основным заболеванием, уступает ему в степени необходимости оказания медицинской помощи, влияния на работоспособность, опасности для жизни и здоровья и не является причиной смерти.
Тяжесть заболевания или состояния. Критерий, определяющий степень поражения органов и (или) систем организма человека либо нарушения их функций, обусловленные заболеванием или состоянием либо их осложнением.
Исходы заболеваний. Медицинские и биологические последствия заболевания.
Последствия (результаты). Исходы заболеваний, социальные, экономические результаты применения медицинских технологий.
Осложнение заболевания. Присоединение к заболеванию синдрома нарушения физиологического процесса; - нарушение целостности органа или его стенки; - кровотечение; - развившаяся острая или хроническая недостаточность функции органа или системы органов.
Состояние. Изменения организма, возникающие в связи с воздействием патогенных и (или) физиологических факторов и требующие оказания медицинской помощи.
Клиническая ситуация. Случай, требующий регламентации медицинской помощи вне зависимости от заболевания или синдрома.
Синдром. Состояние, развивающееся как следствие заболевания и определяющееся совокупностью клинических, лабораторных, инструментальных диагностических признаков, позволяющих идентифицировать его и отнести к группе состояний с различной этиологией, но общим патогенезом, клиническими проявлениями, общими подходами к лечению, зависящих, вместе с тем, и от заболеваний, лежащих в основе синдрома.
Симптом. Любой признак болезни, доступный для определения независимо от метода, который для этого применялся.
Пациент. Физическое лицо, которому оказывается медицинская помощь или которое обратилось за оказанием медицинской помощи независимо от наличия у него заболевания и от его состояния.
Медицинское вмешательство. Выполняемые медицинским работником по отношению к пациенту, затрагивающие физическое или психическое состояние человека и имеющие профилактическую, исследовательскую, диагностическую, лечебную, реабилитационную направленность виды медицинских обследований и (или) медицинских манипуляций, а также искусственное прерывание беременности.
Медицинская услуга. Медицинское вмешательство или комплекс медицинских вмешательств, направленных на профилактику, диагностику и лечение заболеваний, медицинскую реабилитацию и имеющих самостоятельное законченное значение.
Качество медицинской помощи. Совокупность характеристик, отражающих своевременность оказания медицинской помощи, правильность выбора методов профилактики, диагностики, лечения и реабилитации при оказании медицинской помощи, степень достижения запланированного результата.
Физиологический процесс. Взаимосвязанная совокупная деятельность различных клеток, тканей, органов или систем органов (совокупность функций), направленная на удовлетворение жизненно важной потребности всего организма.
Функция органа, ткани, клетки или группы клеток. Составляющее физиологический процесс свойство, реализующее специфическое для соответствующей структурной единицы организма действие.
Формулярные статьи на лекарственные препараты. Фрагмент протоколов лечения больных, содержащий сведения о применяемых при определенном заболевании (синдроме) лекарственных препаратах, схемах, и особенностях их назначения.
Инвазия - 1) проникновение паразитов в организм хозяина, то есть заражение, обычно глистами или другими животными-паразитами (в более узком смысле, проникновение паразитов через эпителиальные барьеры хозяина); 2) болезни, вызываемые возбудителями: а) животными (например, глистные инвазии); б) протистами (протозойные инвазии).
Описание
«Амебиаз»- протозойное заболевание человека с фекально-оральным механизмом передачи, которое характеризуется язвенным поражением кишечника, умеренно выраженной интоксикацией, рецидивирующим и хроническим течением и возможными внекишечными осложнениями в виде абсцессов печени, головного мозга, легких и других органов.
Причины
Этиология. Возбудитель амебиаза, Entamoeba histolytica, относится к простейшим типа Sacromastigophora, отряду Amoebidae. Цикл развития включает две стадии: вегетативную (трофозоит) и стадию покоя (циста). Вегетативные формы дизентерийной амебы погибают в фекалиях больного через 20 - 30 мин.
Вегетативная стадия включает следующие формы развития паразита: большая вегетативная, просветная и тканевая.
Просветная форма (Entamoeba histolytica forma minuta) имеет диаметр 15-20 мкм, обладает малой подвижностью и обнаруживается в испражнениях реконвалесцентов после перенесенного острого амебиаза, при хроническом рецидивирующем течении болезни и у носителей амеб после приема слабительных средств. В нижнем отделе толстой кишки просветная форма переходит в цистную.
Большая вегетативная форма (Entamoeba histolytica forma magna) размерами 20-60 мкм отличается от прочих амеб большим количеством фагоцитированных эритроцитов (типичный эритрофаг), а поступательное движение происходит путем формирования широких псевдоподий, заполненных прозрачным содержимом цитоплазмы. Обнаруживается в свежих испражнениях при остром амебиазе.
Тканевая форма имеет размеры 20-25 мкм, подвижна и обнаруживается в подслизистом слое кишки и в пораженных органах (в абсцессах), а также редко в жидких испражнениях (при язвах кишечника).
Стадия покоя дизентерийной амебы включает цисты различной степени зрелости. Их диаметр 10-15 мкм, зрелая циста имеет 4 ядра, хорошо различимые при окрашивании раствором Люголя. Цисты обнаруживаются в кале реконвалесцентов острого амебиаза, в стадии ремиссии у больных хроническим рецидивирующим амебиазом и у носителей амеб. Цисты амеб плохо переносят высокую температуру, высушивание, инсоляцию, но долго сохраняются при комнатной и минусовой температуре.
Особенности развития патологического процесса при амебиазе определяются состоянием работы иммунной системы больного, сбалансированностью его питания, исходным состоянием микрофлоры кишечного тракта.
Патогенез. Стадии патогенеза и их характеристика приведены в таблице 1.
Таблица 1. Стадии патогенеза и их характеристика.
Вегетативная стадия включает следующие формы развития паразита: большая вегетативная, просветная и тканевая.
Просветная форма (Entamoeba histolytica forma minuta) имеет диаметр 15-20 мкм, обладает малой подвижностью и обнаруживается в испражнениях реконвалесцентов после перенесенного острого амебиаза, при хроническом рецидивирующем течении болезни и у носителей амеб после приема слабительных средств. В нижнем отделе толстой кишки просветная форма переходит в цистную.
Большая вегетативная форма (Entamoeba histolytica forma magna) размерами 20-60 мкм отличается от прочих амеб большим количеством фагоцитированных эритроцитов (типичный эритрофаг), а поступательное движение происходит путем формирования широких псевдоподий, заполненных прозрачным содержимом цитоплазмы. Обнаруживается в свежих испражнениях при остром амебиазе.
Тканевая форма имеет размеры 20-25 мкм, подвижна и обнаруживается в подслизистом слое кишки и в пораженных органах (в абсцессах), а также редко в жидких испражнениях (при язвах кишечника).
Стадия покоя дизентерийной амебы включает цисты различной степени зрелости. Их диаметр 10-15 мкм, зрелая циста имеет 4 ядра, хорошо различимые при окрашивании раствором Люголя. Цисты обнаруживаются в кале реконвалесцентов острого амебиаза, в стадии ремиссии у больных хроническим рецидивирующим амебиазом и у носителей амеб. Цисты амеб плохо переносят высокую температуру, высушивание, инсоляцию, но долго сохраняются при комнатной и минусовой температуре.
Особенности развития патологического процесса при амебиазе определяются состоянием работы иммунной системы больного, сбалансированностью его питания, исходным состоянием микрофлоры кишечного тракта.
Патогенез. Стадии патогенеза и их характеристика приведены в таблице 1.
Таблица 1. Стадии патогенеза и их характеристика.
| Стадии патогенеза | Характеристика |
| Инфицирование | Заражение происходит при попадании зрелых цист в пищеварительный тракт человека. В тонкой кишке оболочки цист разрушаются, при этом из каждой цисты выходит 4-х ядерная амеба, из которой формируется четыре одноядерных амебы, которые, вновь делятся и превращаются в малые вегетативные формы (Entamoeba histolytica forma minuta - просветные формы) амеб. Последние живут и размножаются в просвете верхнего отдела толстой кишки как коменсалы. При этом какие-либо клинические проявления отсутствуют ( (здоровое носительство). |
| Трансформация просветных форм в эритрофаги | В ряде случаев просветная форма дизентерийной амебы трансформируется в патогенную тканевую форму - Entamoeba histolytica forma magna (эритрофаг). Этому процессу могут способствовать: иммунодефицитное состояние больного, наличие дисбиоза кишечника, дефицит белкового питания Эта форма амебы выделяет особые вещества - цитолизины, которые обладают свойствами ферментов (Eh-лектин, порины, протеазы) и способны лизировать ткани, что позволяет амебе разрушать эпителиальный слой.. |
| Формирование различных вариантов поражения кишечника | Местные проявления амебиаза заключаются в образовании небольших участков некроза в слизистой оболочке толстой кишки, которые затем прогрессируют до образования язв, число которых увеличивается с течением болезни. Поражается преимущественно слепая, восходящий и поперечный отделы ободочной кишки. Образование язв слизистой оболочки происходит при вскрытии микроабсцессов в просвет кишки. |
| Внедрение Entamoeba histolytica forma magna в подслизистый слой толстой кишки | Сформировавшиеся язвы увеличиваются в размерах, наибольшая часть амеб локализуется по краям язвы в местах границы здоровой и разрушенной ткани, при этом некоторые амебы способны проникать в подслизистый слой. |
| Осложнения местных проявлений амебиаза | Распространение некротического процесса вглубь кишечной стенки может быть причиной перфорации язв с развитием перитонита или формированием перитонеальных спаек. При заживлении и рубцевании глубоких язв возможно развитие стриктур кишечника, что служит основой развития кишечной непроходимости. Хроническое течение амебиаза иногда приводит к развитию опухолевидного образования в стенке толстой кишки (амебома), состоящих из грануляционной ткани, фибробластов и эозинофилов. |
| Гематогенное распространение амеб и формирование абсцессов в различных органах | В результате проникновения амеб из подслизистого слоя кишки в кровеносное русло возникают метастатические септические очаги поражения в различных органах. Наиболее часто формируется абсцесс в печени, реже - в легких, головном мозге, почках, поджелудочной железе. |
| Формирование и особенности иммунного ответа при амебиазе | У инфицированных лиц происходит формирование как гуморального, так и клеточного иммунного ответа на Entamoeba histolytica. Гуморальный компонент представлен, в первую очередь, секреторными IgA против Eh-лектина, а при проникновении амеб в кровяное русло вырабатываются IgМ и IgG. Выявление специфических иммуноглобулинов позволяет использовать серологические тесты для диагностики в неэндемичных областях. Клеточный иммунный ответ реализуется за счет активации макрофагов и натуральных киллеров, однако он обеспечивает только частичную защиту при реинфекции после первого эпизода болезни. |
|
|
Эпидемиология
Амебиаз относится к антропонозным протозойным инфекциям. Источником являются носители амеб, реже больные с хроническим течением амебиаза.
Амебиаз широко распространен. Он занимает третье место в мире среди всех паразитарных болезней по числу летальных исходов, уступая малярии и шистосомозам. Ежегодно амебиаз поражает около 50 млн. людей, из которых 100 тыс. умирают ( 0,2% от выявленных случаев). Внекишечный амебиаз составляет около 10% от всех случаев амебиаза.
До 50% случаев этой инфекции приходится на развивающиеся страны. Наиболее распространен амебиаз в Индии, в Южной Африке, в Западной Африке (Нигерия, Гана, Бенин, Кот-д’Ивуар), в Корее и Китае, в Южной и Центральной Америке (в Мексике за последние 9-10 лет заболеваемость резко возросла, при этом около 9% населения инфицировано Entamoeba histolytica). Возбудитель амебиаза нередко выявляется у иммигрантов, беженцев, временных рабочих из развивающихся стран.
В России амебиаз регистрируется в южных регионах и, в основном, спорадически, хотя некоторые регионы являются эндемичными (Дагестан), где могут встречаться больные с внекишечными формами амебиаза. Амебиаз регистрируется в приграничных с Россией государствах: Армении и Грузии, в Средней Азии (Туркмения, Киргизия) [1, 2].
1,4 Кодирование по МКБ-10.
Амебиаз (А06). Инфекция, вызванная E ntamoeba histolytica.
А06,0. Острая амебная дизентерия;
Острый амебиаз Кишечный амебиаз БДУ;
А06,1. Хронический кишечный амебиаз;
А06,2. Амебный недизентерийный колит;
А06,3. Амебома кишечника; Амебома БДУ;
А06,4. Амебный абсцесс печени;
• Печеночный амебиаз;
А06,5. Амебный абсцесс легкого;
• Амебный абсцесс легкого (и печени);
A06,6. Амебный абсцесс головного мозга;
• Амебный абсцесс головного мозга (и печени) (и легкого);
A06,7. Кожный амебиаз;
A06,8. Амебная инфекция другой локализации;
• Амебный аппендицит;
• Амебный баланит;
A06,9. Амебиаз неуточненный.
Амебиаз широко распространен. Он занимает третье место в мире среди всех паразитарных болезней по числу летальных исходов, уступая малярии и шистосомозам. Ежегодно амебиаз поражает около 50 млн. людей, из которых 100 тыс. умирают ( 0,2% от выявленных случаев). Внекишечный амебиаз составляет около 10% от всех случаев амебиаза.
До 50% случаев этой инфекции приходится на развивающиеся страны. Наиболее распространен амебиаз в Индии, в Южной Африке, в Западной Африке (Нигерия, Гана, Бенин, Кот-д’Ивуар), в Корее и Китае, в Южной и Центральной Америке (в Мексике за последние 9-10 лет заболеваемость резко возросла, при этом около 9% населения инфицировано Entamoeba histolytica). Возбудитель амебиаза нередко выявляется у иммигрантов, беженцев, временных рабочих из развивающихся стран.
В России амебиаз регистрируется в южных регионах и, в основном, спорадически, хотя некоторые регионы являются эндемичными (Дагестан), где могут встречаться больные с внекишечными формами амебиаза. Амебиаз регистрируется в приграничных с Россией государствах: Армении и Грузии, в Средней Азии (Туркмения, Киргизия) [1, 2].
1,4 Кодирование по МКБ-10.
Амебиаз (А06). Инфекция, вызванная E ntamoeba histolytica.
А06,0. Острая амебная дизентерия;
Острый амебиаз Кишечный амебиаз БДУ;
А06,1. Хронический кишечный амебиаз;
А06,2. Амебный недизентерийный колит;
А06,3. Амебома кишечника; Амебома БДУ;
А06,4. Амебный абсцесс печени;
• Печеночный амебиаз;
А06,5. Амебный абсцесс легкого;
• Амебный абсцесс легкого (и печени);
A06,6. Амебный абсцесс головного мозга;
• Амебный абсцесс головного мозга (и печени) (и легкого);
A06,7. Кожный амебиаз;
A06,8. Амебная инфекция другой локализации;
• Амебный аппендицит;
• Амебный баланит;
A06,9. Амебиаз неуточненный.
Классификация
Клиническая классификация амебиаза:
По типу:
• Типичный (амебная диарея, амебная амебная дизентерия, острый амебный колит);
• Атипичный (латентный);
• Молниеносный (фулминантный).
По наличию осложнений:
• Без осложнений;
• С кишечными осложнениями (кишечное кровотечение, перфорация язв кишечника; стриктуры кишечника, полипоз, амебома, выпадение слизистой прямой кишки);
• С внекишечными осложнениями (абсцессы печени, легких, гепатит, поражение кожи ).
По характеру течения:
- Острое (до 3 мес.
- Хроническое (более 3 мес.): рецидивирующее, непрерывно рецидивирующее.
По тяжести течения:
• Легкое.
• Среднетяжелое.
• Тяжелое.
Классификация ВОЗ:
• Бессимптомная инфекция;
• Манифестная инфекция:
• кишечный амебиаз:
• амебная дизентерия;
• амебный колит.
• внекишечный амебиаз.
• печеночный:
• острый печеночный;
• абсцесс печени.
• легочный;
• другие внекишечные поражения.
По типу:
• Типичный (амебная диарея, амебная амебная дизентерия, острый амебный колит);
• Атипичный (латентный);
• Молниеносный (фулминантный).
По наличию осложнений:
• Без осложнений;
• С кишечными осложнениями (кишечное кровотечение, перфорация язв кишечника; стриктуры кишечника, полипоз, амебома, выпадение слизистой прямой кишки);
• С внекишечными осложнениями (абсцессы печени, легких, гепатит, поражение кожи ).
По характеру течения:
- Острое (до 3 мес.
- Хроническое (более 3 мес.): рецидивирующее, непрерывно рецидивирующее.
По тяжести течения:
• Легкое.
• Среднетяжелое.
• Тяжелое.
Классификация ВОЗ:
• Бессимптомная инфекция;
• Манифестная инфекция:
• кишечный амебиаз:
• амебная дизентерия;
• амебный колит.
• внекишечный амебиаз.
• печеночный:
• острый печеночный;
• абсцесс печени.
• легочный;
• другие внекишечные поражения.
Диагностика
2,1 Жалобы и анамнез.
При сборе анамнеза выясняют наличие или отсутствие жалоб на повышение температуры, интоксикацию (слабость, снижение аппетита, сонливость, головные боли). Целенаправленно выявляют жалобы на диспептические явления (рвота, диарея, вздутие живота, усиленное отхождение кишечных газов), боли в животе, появление патологических примесей в кале (кровь, слизь, гной); выявляют жалобы на снижение диуреза, кашель. Подробно изучают эпиданамнез болезни, наличие контактов с больными амебиазом или носителями амебы дизентерийной, употребление некипяченой воды из естественных открытых водоемов, колодцев, родников.Наиболее частые синдромы и осложнения амебиаза.
Наиболее частые синдромы и осложнения амебиаза приведены в Приложении Г1.
• Рекомендовано измерение температуры тела утром и вечером.
Уровень убедительности рекомендаций с (уровень достоверности доказательств - 3).
Комментарии: Повышение температуры тела при амебиазе выше 380 С и симптомы интоксикации свидетельствуют о возможном развитии осложнений. Течение заболевания без осложнений характеризуется повышением температуры тела до субфебрильных цифр в течение дня, а также отсутствием признаков интоксикации [1, 2, 3, 4].
• Рекомендовано выявить признаки интоксикации.
Уровень убедительности рекомендаций с (уровень достоверности доказательств - 3).
Комментарии. Умеренно выраженные головные боли, снижение аппетита, тошнота указывают на развитие интоксикации у пациентов с амебиазом [1, 2, 3, 4].
• Рекомендовано оценить данные эпиданамнеза.
Уровень убедительности рекомендаций с (уровень достоверности доказательств - 3).
Комментарии. Заражение может произойти при контакте с носителем амеб, а также при употреблении еды или питья, контаминированных дизентерийной амебой [1, 2, 5].
2,2 Физикальное обследование.
При внешнем осмотре оценивают общее состояние пациента; выявляют признаки дегидратации, оценивая состояние тургора, эластичности кожи, слизистых оболочек, большого родничка (у детей грудного и раннего возраста), уровень питания пациента; исследуют состояние сердечно-сосудистой системы, обращая внимание на пульс, артериальное давление, звучность сердечных тонов (тахикардия, слабое наполнение пульса, снижение уровня артериального давления, приглушение тонов сердца свидетельствуют о нарушениях, связанных с дегидратацией); выявляют признаки дыхательной недостаточности, обусловленные обезвоживанием; проводят поверхностную и глубокую пальпацию живота выявляют болезненные участки, характеризующие поражение кишечника, проверяют симптомы раздражения брюшины; исследуют размеры печени и селезенки; проводят визуальное исследование испражнений пациента.• Рекомендовано оценить характер абдоминального болевого синдрома.
Уровень убедительности рекомендаций с (уровень достоверности доказательств - 3).
Комментарии. Особенности абдоминального болевого синдрома при амебиазе - имеют схваткообразный характер, сопровождаются тенезмами, локализуются в гипогастрии, отмечается болезненность при пальпации живота в левой и правой подвздошных областях, в илеоцекальной области [1, 2, 4].
• Рекомендовано оценить размеры печени и селезенки.
Уровень убедительности рекомендаций с (уровень достоверности доказательств - 3).
Комментарии. Для больных среднетяжелыми и тяжелыми формами амебиаза характерна гепатоспленомегалия [1, 2, 4].
• Рекомендовано оценить характер стула и выявить патологические примеси в фекальных массах.
Уровень убедительности рекомендаций В (уровень достоверности доказательств - 2).
Комментарии. Частый жидкий или кашицеобразный стул со слизью, пропитанный кровью (имеет вид «малинового желе») характерен для больных амебиазом [1, 2].
• Рекомендовано выявить клинические признаки дегидратации и оценить ее степень тяжести.
Уровень убедительности рекомендаций В (уровень достоверности доказательств - 2).
Комментарии. Тяжесть синдрома дегидратации оценивается в первую очередь по проценту потери массы тела (4-5% - легкая степень; 6-9% - среднетяжелая, 10% и более - тяжелая). Европейская ассоциация детских гастроэнтерологов, гепатологов и нутрициогов (ESPGHAN) рекомендует использовать клиническую шкалу дегидратации сDS (Clinical Dehydration Scale): 0 баллов - дегидратация отсутствует, от 1 до 4 баллов - легкая дегидратация, 5-8 баллов соответствуют дегидратации средней и тяжелой степени. Шкала сDS предусматривает оценку в баллах от 0 до 2 следующих признаков: внешний вид (нормальный - 0 баллов; жажда, беспокойство, раздражительность - 1 балл; вялость, сонливость - 2 балла); глазные яблоки (тургор нормальный - 0 баллов; слегка запавшие - 1 балл; запавшие - 2 балла); слизистые оболочки (влажные - 0 баллов; липкие, суховатые - 1 балл; сухие - 2 балла); слезы (слезотечение в норме - 0 баллов; слезотечение снижено - 1 балл; слезы отсутствуют - 2 балла) [4, 6].
Критерии оценки степени тяжести амебиаза у детей по клиническим признакам представлены в Приложении Г2.
2,3 Лабораторная диагностика.
На этапе постановки диагноза:• Рекомендовано провести общий анализ крови с исследованием лейкоцитарной формулы.
Уровень убедительности рекомендаций с (уровень достоверности доказательств - 3).
Комментарии. В общем анализе крови выявление эозинофилии свидетельствует о сенсибилизации организма на фоне амебиаза; выявление лейкоцитоза, нейтрофилеза, повышения скорости оседания эритроцитов (СОЭ) указывает на воспалительные изменения.
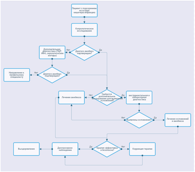
• Рекомендовано провести копрологическое исследование.
Уровень убедительности рекомендаций В (уровень достоверности доказательств - 2).
Комментарии. В копрограммах при амебиазе, выявляются вегетативные формы и цисты различных видов амеб, а также лейкоциты, эритроциты, слизь (признаки гемоколита) и признаки нарушения переваривания и всасывания питательных веществ.
• Рекомендовано микроскопическое исследование кала на вегетативные формы и цисты амебы дизентерийной.
Уровень убедительности рекомендаций А (уровень достоверности доказательств - 1).
Комментарии. Исследование информативно для диагностики амебиаза у пациентов с манифестными формами заболевания (выявление гематофагов Entamoeba histolytica forma magna - большой вегетативной формы), а также у пациентов с латентными формами (носительство) - обнаружение просветных форм Entamoeba histolytica forma minuta и цист. Информативность повышается при исследовании кала, полученного не позднее, чем через 20 минут после дефекации [1, 2].
• Рекомендовано микроскопическое исследование содержимого язв кишечника, полученного при проведении фиброколоноскопии или ректосигмоидоскопии на наличие вегетативных форм дизентерийной амебы.
Уровень убедительности рекомендаций А (уровень достоверности доказательств - 1).
Комментарии. Исследование информативно для диагностики кишечного амебиаза у пациентов с манифестными формами (выявление гематофагов Entamoeba histolytica forma magna - большой вегетативной формы). Информативность повышается при исследовании материала непосредственно во время проведения манипуляции [1, 2].
• Рекомендовано выявление специфических антител в сыворотке крови к дизентерийной амебе в реакции непрямой иммунофлюоресценции (РНИФ).
Уровень убедительности рекомендаций В (уровень достоверности доказательств - 2).
Комментарии. Обнаружение антител к дизентерийной амебе в титрах 1:80 и более может расцениваться как серологическое подтверждение диагноза. Эффективность данного метода при кишечном амебиазе низкая, при внекишечном (формирование абсцессов) - высокая. Целесообразно проводить исследование в парных сыворотках, полученных с интервалом 14-20 дней.
• Рекомендовано выявление специфических антител в сыворотке крови к дизентерийной амебе методом иммуноферментного анализа (ИФА).
Уровень убедительности рекомендаций В (уровень достоверности доказательств - 2).
Комментарии. Обнаружение специфических антител к дизентерийной амебе методом ИФА служит серологическим подтверждением диагноза. Эффективность данного метода при кишечном амебиазе низкая, при внекишечном (формирование абсцессов) - высокая. Целесообразно проводить исследование в парных сыворотках, полученных с интервалом 14-20 дней.
• Рекомендовано выявление генетического материала дизентерийной амебы в фекалиях методом полимеразной цепной реакции (ПЦР).
Уровень убедительности рекомендаций В (уровень достоверности доказательств - 2).
Комментарии. Исследование информативно для диагностики амебиаза у пациентов с манифестными и латентными формами заболевания, однако тест может давать как ложноположительные, так и ложноотрицательные результаты. При положительном результате требуется его паразитологическое подтверждение. Метод позволяет отдифференцировать просветную форму дизентерийной амебы (Entamoeba histolytica forma minuta) от её морфологического двойника Entamoeba dispar (непатогенный вид), а также от других непатогенных кишечных амеб (Entamoeba coli, E. hartmanni ).
• Рекомендовано выявление генетического материала дизентерийной амебы в содержимом абсцессов методом полимеразной цепной реакции (ПЦР).
Уровень убедительности рекомендаций А (уровень достоверности доказательств - 1).
Комментарии. Исследование информативно для диагностики амебиаза у пациентов с внекишечным амебиазом.
• Рекомендовано выявление антигенов дизентерийной амебы методом моноклональных антител в фекалиях и сыворотке крови больных.
Уровень убедительности рекомендаций В (уровень достоверности доказательств - 2).
Комментарии. Исследование информативно для диагностики амебиаза у пациентов с манифестными и латентными формами заболевания [2].
• Рекомендовано выполнение биохимического общетерапевтического анализа крови: глюкоза, С-реактивный белок, мочевина, креатинин, электролиты, аланинаминотрансфераза (АЛТ), аспартатаминотрансфераза (АСТ), щелочная фосфататаза, амилаза, билирубин.
Уровень убедительности рекомендаций В (уровень достоверности доказательств - 2).
Комментарии. Исследование информативно у пациентов с клиническими симптомами амебиаза для определения степени тяжести заболевания. Повышение АЛТ и АСТ указывает на синдром цитолиза при амебном гепатите; повышение щелочной фосфатазы, прямого билирубина характерно для холестатического синдрома; повышение амилазы свидетельствует о поражении панкреас; снижение уровня глюкозы отмечается при выраженной интоксикации; повышение С-реактивного белка указывает на воспалительные изменения; изменение уровней мочевины и креатинина, натрия и калия в плазме крови отражает тяжесть дегидратации [2, 6].
2,4 Инструментальная диагностика.
• Рекомендовано проведение рентгенологического исследования легких у пациентов с клиническими признаками поражения легких (подозрение на летучие легочные инфильтраты, пневмонию, абсцессы легких).Уровень убедительности рекомендаций с (уровень достоверности доказательств - 3).
Комментарии. Информативно у пациентов с клиническими симптомами амебиаза для выявления летучих легочных инфильтратов, пневмонии, абсцессов легких [6]. Высокое стояние правого купола диафрагмы характерно при поддиафрагмальной локализации абсцессов правой доли печени.
• Рекомендовано проведение ультразвукового исследования (УЗИ) органов брюшной полости.
Уровень убедительности рекомендаций с (уровень достоверности доказательств - 3).
Комментарии. Проводится всем пациентам с клиническими симптомами амебиаза для выявления осложнений (абсцессов печени, почек, поджелудочной железы и пр. [1, 2, 7].
• Рекомендовано проведение эндоскопического исследования желудочно-кишечного тракта (фиброколоноскопия).
Уровень убедительности рекомендаций С (уровень достоверности доказательств - 3).
Комментарии. Проводится всем пациентам с клиническими симптомами амебиаза для определения степени тяжести поражения слизистой оболочки толстой кишки, в тч для выявления характерных для данной нозологической формы эрозивно-язвенных изменений слизистой [1, 2, 9, 10].
• Рекомендовано проведение обзорной рентгенограммы органов брюшной полости пациентам с клинической картиной «острого живота».
Уровень убедительности рекомендаций В (уровень достоверности доказательств - 2).
Комментарии. Информативно у пациентов с клиническими симптомами острой абдоминальной патологии, осложнившей течение амебиаза (выявление свободного газа в брюшной полости в результате перфорации язв кишечника).
• Рекомендовано проведение компьютерной томографии, магнитно-резонансной томографии.
Уровень убедительности рекомендаций В (уровень достоверности доказательств - 2).
Комментарии. Проводится всем пациентам с осложнениями амебиаза (абсцессов печени, легких, головного мозга, почек, поджелудочной железы) для уточнения характера патологических изменений и их локализации [1, 2, 8].
Дифференциальная диагностика.
Дифференциальная диагностика амебиаза проводится с острыми кишечными инфекциями бактериальной этиологии, которые могут протекать с явлениями гемоколита (шигеллез, кампилобактериоз, сальмонеллез ), с другими паразитарными заболеваниями, протекающими с поражением желудочно-кишечного тракта (балантидиаз, анкилостомидоз, кишечный шистосомоз ), с воспалительными заболеваниями кишечника (язвенный колит, болезнь Крона), с острой хирургической патологией брюшной полости (аппендицит, острая кишечная непроходимость ), с туберкулезом кишечника. Объем обследования пациентов при этом расширяется и включает дополнительные лабораторные и инструментальные исследования.
|
|
Лечение
Выбор метода лечения амебиаза зависит от клинической картины, степени тяжести заболевания, наличия осложнений [1, 2, 3, 5, 11].
Лечение амебиаза включает:
• режим (степень ограничения режима пациентов зависит от тяжести заболевания и характера имеющихся осложнений).
• диету (рекомендуется диета 4 по Певзнеру, предусматривающая ограничение употребления молока и молочных продуктов).
• методы медикаментозного лечения.
• средства этиотропной.
• средства симптоматической терапии;
• средства нормализации микробиоценоза кишечника.
• методы немедикаментозного лечения.
• физические методы снижения температуры.
• физиотерапевтические методы лечения.
Показания к госпитализации.
В амбулаторных условиях лечение проводят детям цистовыделителям в анамнезе которых был ранее перенесенный инвазивный амебиаз.
Госпитализации в инфекционные отделения медицинских организаций, оказывающих медицинскую помощь детям с инфекционными заболеваниями подлежат:
- пациенты, переносящие заболевание в клинически манифестной форме;
- с осложнениями болезни.
Цели терапии:
• эрадикация дизентерийной амебы;
• снижение тяжести течения заболевания;
• уменьшение риска развития осложнений.
• Рекомендовано. Проведение этиотропной терапии амебиаза с учетом формы заболевания ( Приложение Г3).
Уровень убедительности рекомендаций В (уровень достоверности доказательств - 2).
Комментарии. Показано использование «препаратов для лечения амебиаза и других протозойных инфекций»( препараты из группы 5-нитроимидазолов - метронидазол, секнидазол и некоторые другие) [1, 11].
Для лечения инвазивного амебиаза применяют системные тканевые амебоциды. Препаратами выбора из этой группы являются 5-нитроимидазолы: метронидазол, орнидазол, секнидазол.
Их используют для лечения, как кишечного амебиаза, так и абсцессов любой локализации.
Схемы лечения кишечного амебиаза и амебного абсцесса.
Метронидазол, внутрь или внутривенно 30 мг/кг/сутки в 3 приема. Курс - 8-10 дней.
Орнидазол, до 12 лет - 40 мг/кг/сутки (максимальная суточная доза - 2 г) в 2 приема в течение 3 дней; старше 12 лет - 2 г/сутки в 2 приема в течение 3 дней.
Секнидазол, до 12 лет - 30 мг/кг/сутки (максимальная суточная доза - 2 г) в 1 прием в течение 3 дней; старше 12 лет - 2 г/сутки в 1 прием в течение 3 дней.
Для санации паразитоносителей, в анамнезе которых был ранее перенесенный амебиаз, рекомендовано использовать метронидазол внутрь по 750 мг 3 раза в сутки. Курс - 8-10 дней.
За рубежом с этой целью применяют дилоксанида фуроат или парамомицин.
Дилоксанида фуроат, внутрь по 500 мг 3 раза в сутки на протяжении 10 дней; детям - 20 мг/кг/сут в 3 приема, курс - 10 дней.
Паромомицин (мономицин), внутрь взрослым и детям по 25-30 мг/кг 3 раза в сутки Курс - 7-10 дней. Препарат обладает потенциальной нефротоксичностью и ототоксичностью (как все аминогликозиды).
Симптоматическая терапия.
Цель симптоматической терапии:
• уменьшение интоксикации;
• устранение синдрома лихорадки;
• коррекция нарушений водно-электролитного баланса;
• устранение диспептических нарушений;
• устранение абдоминального болевого синдрома;
• антибактериальная терапия бактериальных осложнений.
• При отсутствии эффективности пероральной регидратации рекомендовано внутривенное введение растворов, нормализующих водно-электролитный баланс.
Уровень убедительности рекомендаций В (уровень достоверности доказательств - 2).
Комментарии. Целесообразно при среднетяжелой и тяжелой форме амебиаза, в том числе с осложнениями.
• Рекомендовано использование системных глюкокортикостероидов при тяжелой форме амебиаза и у пациентов с выраженными проявлениями аллергии.
Уровень убедительности рекомендаций В (уровень достоверности доказательств - 2).
Комментарии. Целесообразно при тяжелой (фулминантной) форме амебиаза, а также при выраженных проявлениях лекарственной аллергии.
• Рекомендовано использование антигистаминных средств, производных пиперазина (цетиризин** внутрь) для устранения умеренных проявлений аллергии при амебиазе.
Уровень убедительности рекомендаций В (уровень достоверности доказательств - 2).
Комментарии. Целесообразно при наличии аллергических проявлений (уртикарная экзантема, отек Квинке, атопический дерматит) [1, 2].
• Рекомендовано использование внутрь пробиотических препаратов для коррекции нарушений микробиоценоза кишечника.
Уровень убедительности рекомендаций В (уровень достоверности доказательств - 2).
Комментарии. Целесообразно при наличии нарушений функции кишечника (жидкий стул, вздутие живота) [4, 9, 11].
• Рекомендовано использование адсорбирующих кишечных препаратов (смектит диоктаэдрический**, лигнин гидролизный) для устранения симптомов диареи, метеоризма, флатуленции [1, 2].
Уровень убедительности рекомендаций В (уровень достоверности доказательств - 2).
Комментарии. Целесообразно при наличии нарушений функции кишечника (частый жидкий стул, вздутие живота, усиленное отхождение кишечных газов).
• Рекомендовано использование папаверина и его производных (дротаверин**) с целью купирования абдоминального болевого синдрома [1, 2].
Уровень убедительности рекомендаций В (уровень достоверности доказательств - 2).
Комментарии. Целесообразно для нормализации моторной функции кишечника и при наличии приступообразных или длительных ноющих болей в животе.
Уровень убедительности рекомендаций С (уровень достоверности доказательств - 3).
Комментарии. При фебрильной лихорадке «белого типа» у пациента наблюдается бледность, похолодание конечностей, свидетельствующие о централизации кровообращения и высоком риске развития осложнений со стороны центральной нервной системы, что является основанием парентерального применения миотропных спазмолитических препаратов в сочетании с жаропонижающими.
• Рекомендованы физиотерапевтические методы лечения, направленные на устранение симптомов абдоминальной боли.
Уровень убедительности рекомендаций С (уровень достоверности доказательств - 3).
Комментарии. Данные методы терапии могут быть использованы при стихании острого воспалительного процесса в толстой кишке.
Лечение амебиаза включает:
• режим (степень ограничения режима пациентов зависит от тяжести заболевания и характера имеющихся осложнений).
• диету (рекомендуется диета 4 по Певзнеру, предусматривающая ограничение употребления молока и молочных продуктов).
• методы медикаментозного лечения.
• средства этиотропной.
• средства симптоматической терапии;
• средства нормализации микробиоценоза кишечника.
• методы немедикаментозного лечения.
• физические методы снижения температуры.
• физиотерапевтические методы лечения.
Показания к госпитализации.
В амбулаторных условиях лечение проводят детям цистовыделителям в анамнезе которых был ранее перенесенный инвазивный амебиаз.
Госпитализации в инфекционные отделения медицинских организаций, оказывающих медицинскую помощь детям с инфекционными заболеваниями подлежат:
- пациенты, переносящие заболевание в клинически манифестной форме;
- с осложнениями болезни.
3,1 Консервативное лечение.
Этиотропная терапия.Цели терапии:
• эрадикация дизентерийной амебы;
• снижение тяжести течения заболевания;
• уменьшение риска развития осложнений.
• Рекомендовано. Проведение этиотропной терапии амебиаза с учетом формы заболевания ( Приложение Г3).
Уровень убедительности рекомендаций В (уровень достоверности доказательств - 2).
Комментарии. Показано использование «препаратов для лечения амебиаза и других протозойных инфекций»( препараты из группы 5-нитроимидазолов - метронидазол, секнидазол и некоторые другие) [1, 11].
Для лечения инвазивного амебиаза применяют системные тканевые амебоциды. Препаратами выбора из этой группы являются 5-нитроимидазолы: метронидазол, орнидазол, секнидазол.
Их используют для лечения, как кишечного амебиаза, так и абсцессов любой локализации.
Схемы лечения кишечного амебиаза и амебного абсцесса.
Метронидазол, внутрь или внутривенно 30 мг/кг/сутки в 3 приема. Курс - 8-10 дней.
Орнидазол, до 12 лет - 40 мг/кг/сутки (максимальная суточная доза - 2 г) в 2 приема в течение 3 дней; старше 12 лет - 2 г/сутки в 2 приема в течение 3 дней.
Секнидазол, до 12 лет - 30 мг/кг/сутки (максимальная суточная доза - 2 г) в 1 прием в течение 3 дней; старше 12 лет - 2 г/сутки в 1 прием в течение 3 дней.
Для санации паразитоносителей, в анамнезе которых был ранее перенесенный амебиаз, рекомендовано использовать метронидазол внутрь по 750 мг 3 раза в сутки. Курс - 8-10 дней.
За рубежом с этой целью применяют дилоксанида фуроат или парамомицин.
Дилоксанида фуроат, внутрь по 500 мг 3 раза в сутки на протяжении 10 дней; детям - 20 мг/кг/сут в 3 приема, курс - 10 дней.
Паромомицин (мономицин), внутрь взрослым и детям по 25-30 мг/кг 3 раза в сутки Курс - 7-10 дней. Препарат обладает потенциальной нефротоксичностью и ототоксичностью (как все аминогликозиды).
Симптоматическая терапия.
Цель симптоматической терапии:
• уменьшение интоксикации;
• устранение синдрома лихорадки;
• коррекция нарушений водно-электролитного баланса;
• устранение диспептических нарушений;
• устранение абдоминального болевого синдрома;
• антибактериальная терапия бактериальных осложнений.
• При отсутствии эффективности пероральной регидратации рекомендовано внутривенное введение растворов, нормализующих водно-электролитный баланс.
Уровень убедительности рекомендаций В (уровень достоверности доказательств - 2).
Комментарии. Целесообразно при среднетяжелой и тяжелой форме амебиаза, в том числе с осложнениями.
• Рекомендовано использование системных глюкокортикостероидов при тяжелой форме амебиаза и у пациентов с выраженными проявлениями аллергии.
Уровень убедительности рекомендаций В (уровень достоверности доказательств - 2).
Комментарии. Целесообразно при тяжелой (фулминантной) форме амебиаза, а также при выраженных проявлениях лекарственной аллергии.
• Рекомендовано использование антигистаминных средств, производных пиперазина (цетиризин** внутрь) для устранения умеренных проявлений аллергии при амебиазе.
Уровень убедительности рекомендаций В (уровень достоверности доказательств - 2).
Комментарии. Целесообразно при наличии аллергических проявлений (уртикарная экзантема, отек Квинке, атопический дерматит) [1, 2].
• Рекомендовано использование внутрь пробиотических препаратов для коррекции нарушений микробиоценоза кишечника.
Уровень убедительности рекомендаций В (уровень достоверности доказательств - 2).
Комментарии. Целесообразно при наличии нарушений функции кишечника (жидкий стул, вздутие живота) [4, 9, 11].
• Рекомендовано использование адсорбирующих кишечных препаратов (смектит диоктаэдрический**, лигнин гидролизный) для устранения симптомов диареи, метеоризма, флатуленции [1, 2].
Уровень убедительности рекомендаций В (уровень достоверности доказательств - 2).
Комментарии. Целесообразно при наличии нарушений функции кишечника (частый жидкий стул, вздутие живота, усиленное отхождение кишечных газов).
• Рекомендовано использование папаверина и его производных (дротаверин**) с целью купирования абдоминального болевого синдрома [1, 2].
Уровень убедительности рекомендаций В (уровень достоверности доказательств - 2).
Комментарии. Целесообразно для нормализации моторной функции кишечника и при наличии приступообразных или длительных ноющих болей в животе.
3,2 Хирургическое лечение.
Показано при развитии осложнений: абсцесс печени, абсцесс легких, абсцесс головного мозга, перитонит.3,3 Иное лечение.
• Рекомендованы физические методы снижения температуры при фебрильной лихорадке «красного типа» и не рекомендованы при фебрильной лихорадке «белого типа» у детей.Уровень убедительности рекомендаций С (уровень достоверности доказательств - 3).
Комментарии. При фебрильной лихорадке «белого типа» у пациента наблюдается бледность, похолодание конечностей, свидетельствующие о централизации кровообращения и высоком риске развития осложнений со стороны центральной нервной системы, что является основанием парентерального применения миотропных спазмолитических препаратов в сочетании с жаропонижающими.
• Рекомендованы физиотерапевтические методы лечения, направленные на устранение симптомов абдоминальной боли.
Уровень убедительности рекомендаций С (уровень достоверности доказательств - 3).
Комментарии. Данные методы терапии могут быть использованы при стихании острого воспалительного процесса в толстой кишке.
|
|
Реабилитация и амбулаторное лечение
Медицинская реабилитация реконвалесцентов среднетяжелых и тяжелых форм амебиаза осуществляется в медицинских организациях государственной системы здравоохранения или их соответствующих структурных подразделениях медицинских организаций, включая центры восстановительной медицины и реабилитации, предусматривает санаторно-курортное лечение по профилю имевшихся осложнений.
Реконвалесцентам амебиаза рекомендован медицинский отвод от вакцинации 1 мес. при острой форме заболевания; 6 мес. - при хронической форме. Рекомендован медицинский отвод от занятий физической культурой сроком на 1 мес.
Реконвалесцентам амебиаза рекомендован медицинский отвод от вакцинации 1 мес. при острой форме заболевания; 6 мес. - при хронической форме. Рекомендован медицинский отвод от занятий физической культурой сроком на 1 мес.
Профилактика
Общие подходы к профилактике. Больного изолируют в домашних условиях или в условиях стационара в отдельном боксе или с детьми, имеющими аналогичную нозологию до полного клинического выздоровления (в среднем на 2-3 недели) и стойкого исчезновения дизентерийной амебы из испражнений. После клинического выздоровления ребенок допускается в образовательную организацию без противоэпидемических ограничений. В очаге амебиаза проводится комплекс мероприятий, используемых для профилактики инфекций с фекально-оральным механизмом передачи. Необходимо обеспечение больного отдельной посудой, предметами ухода.
Контактным лицам проводится паразитологическое исследование фекалий, карантинно-изоляционные мероприятия в отношении их не организовываются.
Специфическая профилактика амебиаза не разработана.
Диспансеное наблюдение.
Длительность диспансерного наблюдения составляет при кишечной форме 6 мес., при внекишечной 12 мес., а при наличии остаточных явлений после оперативного вмешательства срок диспансерного наблюдения продлевается до 2 - 3 лет. Медицинский осмотр инфекционистом (хирургом, гастроэнтерологом специалистами по показаниям) и лабораторное обследование (исследование фекалий и, при необходимости постановка серологических реакций) проводится 1 раз в 3 мес.
Контактным лицам проводится паразитологическое исследование фекалий, карантинно-изоляционные мероприятия в отношении их не организовываются.
Специфическая профилактика амебиаза не разработана.
Диспансеное наблюдение.
Длительность диспансерного наблюдения составляет при кишечной форме 6 мес., при внекишечной 12 мес., а при наличии остаточных явлений после оперативного вмешательства срок диспансерного наблюдения продлевается до 2 - 3 лет. Медицинский осмотр инфекционистом (хирургом, гастроэнтерологом специалистами по показаниям) и лабораторное обследование (исследование фекалий и, при необходимости постановка серологических реакций) проводится 1 раз в 3 мес.
Дополнительно
К факторам, отрицательно влияющих на тяжесть течения болезни, способствующих развитию осложнений и ухудшающих исход заболевания следует отнести::
- позднее обращение пациентов;
- отсутствие лечения противопаразитарными препаратами;
- неадекватные дозы противопаразитарных препаратов;
- неправильные схемы противопаразитарной терапии;
- неадекватное патогенетическое лечение.
Осложненное течение амебиаза обусловлено глубокими воспалительными поражениями кишечника и образованием метастатических септических очагов поражения в различных органах:
Осложнения с высоким уровнем риска развития (не более 7-10%): выпадение слизистой прямой кишки, кишечное кровотечение;
Осложнения со средним уровнем риска развития (не более 5-7%): стриктуры кишечника, полипоз, амебома, белково-калорийная недостаточность, абсцессы печени, легких, амебный гепатит;
Осложнения с низким уровнем риска развития (не более 3-5%): перфорация язв кишечника, перитонит, абсцессы печени, легких, перикардит, амебное поражение кожи перианальной области, эмпиема плевры, абсцесс забрюшинного пространства.
- позднее обращение пациентов;
- отсутствие лечения противопаразитарными препаратами;
- неадекватные дозы противопаразитарных препаратов;
- неправильные схемы противопаразитарной терапии;
- неадекватное патогенетическое лечение.
Осложненное течение амебиаза обусловлено глубокими воспалительными поражениями кишечника и образованием метастатических септических очагов поражения в различных органах:
Осложнения с высоким уровнем риска развития (не более 7-10%): выпадение слизистой прямой кишки, кишечное кровотечение;
Осложнения со средним уровнем риска развития (не более 5-7%): стриктуры кишечника, полипоз, амебома, белково-калорийная недостаточность, абсцессы печени, легких, амебный гепатит;
Осложнения с низким уровнем риска развития (не более 3-5%): перфорация язв кишечника, перитонит, абсцессы печени, легких, перикардит, амебное поражение кожи перианальной области, эмпиема плевры, абсцесс забрюшинного пространства.
Критерии оценки качества медицинской помощи
| № | Критерии качества | Уровень достоверности доказательств | Уровень убедительности рекомендаций |
| • Этап постановки диагноза | |||
| 2. | Выполнен осмотр врачом-инфекционистом не позднее 1 часа от момента поступления в стационар | 2 | В |
| 3. | Выполнен забор материала (фекалий) и проведено выявление больших вегетативных форм (гематофагов) амебы дизентерийной при микроскопическом исследовании кала до назначения эмпирической этиотропной терапии не позднее 12 часов от момента госпитализации | 1 | А |
| 4. | Выполнено копрологическое исследование (для выявления гемоколита) | 2 | В |
| 5. | Выполнено определение антигенов дизентерийной амебы в образцах фекалий молекулярно-биологическим методом (ПЦР) до назначения эмпирической этиотропной терапии не позднее 12 часов от момента госпитализации (если возбудитель не выявлен микроскопически) | 2 | В |
| 6. | Выполнены определение антител классов A, M, G (IgA, IgM, IgG) к амебе дизентерийной в крови (если возбудитель не выявлен микроскопически) | 2 | В |
| 7. | Выполнен общий (клинический) анализ крови развернутый (для выявления эозинофилии и воспалительных изменений) | 2 | В |
| 8. | Выполнен общий (клинический) анализ мочи | 3 | С |
| 9. | Выполнен анализ крови биохимический общетерапевтический (глюкоза, С-реактивный белок, мочевина, креатинин, электролиты, аланинаминотрансфераза, аспартатаминотрансфераза, щелочная фосфататаза, амилаза, билирубин) | 3 | С |
| Выполнено ультразвуковое исследование органов брюшной полости или компьютерная томография, или магнитно-резонансная томография | 2 | В | |
| Выполнено эндоскопическое исследование желудочно-кишечного тракта (фиброколоноскопия) | 3 | С | |
| Этап лечения | |||
| Проведена симптоматическая терапия не позднее 1 часа от момента госпитализации | 2 | В | |
| Проведена этиотропная противопаразитарная терапия в течение 72 часов от момента госпитализации | 1 | А | |
| Выполнены контрольные микроскопические исследования кала на наличие вегетативных и цистных форм амебы дизентерийной (трехкратно в течение 1 нед.) | 1 | А | |
| Получены отрицательные результаты микроскопического исследования фекалий после лечения на вегетативные формы и цисты амебы дизентерийной (трехкратно в течение 1 нед.) | 1 | А | |
Список литературы
1. Паразитарные болезни человека (протозоозы и гельминтозы). Под ред. В.П. Сергиева, Ю.В. Лобзина, С.С. Козлова. СПб. Фолиант», 2016. С. 373-382 - 639.
2. Справочник по инфекционным болезням у детей / под ред. Ю.В. Лобзина. СПб. СпецЛит, 2013.
3. Stanley S.L. Amoebiasis. The Lancet - 22 March 2003; 361(9362):1025-1034.
4. Нарматова Э.Б. Сравнительная характеристика течения амебиаза кишечника в сочетании с другими кишечными инфекциями. Известия ВУЗов Кыргызстана. 2008; №5 - 6: с. 314 - 316.
5. Финогеев Ю.П., Винакмен Ю.А., Крумгольц В.Ф., Захаренко С.М. Опыт военных инфекционистов по разработке и внедрению стандартов диагностики и лечения инфекционных заболеваний. Журнал инфектологии. 2010; Т. 2, № 4: с. 25 - 29.
6. Бехтерева М., Раздьяконова И.В., Семенова С.Г. Современные подходы к регидратационной терапии инфекционной диареи у детей». Эффективная фармакотерапия. Гастроэнтерология. Спец. выпуск. 2016; № 16: с. 22 - 26.
7. Федоренко Г.А., Левчук А.Л. Сублейкемический миелоз, осложненный амебной пневмонией. Вестник Национального медико-хирургического Центра им. Н.И. Пирогова. 2008; Т. 3, № 2: с. 133 - 134.
8. Буткевич А.Ц., Воробьев Ю.А., Богданов С.Н., Сорокин М.Н. Амебиаз, осложненный множественными абсцессами печени. Анналы хирургической гепатологии. 2009; Т. 14, № 2: с. 112 - 115.
9. Нарматова Э.Б. Проблемы клинико-лабораторной диагностики амебиаза у детей. Наука, новые технологии и инновации. 2009; № 1 - 2: с. 58 - 60.
10. Максимова Е.В., Стилиди Е.И., Шахбазиди Г., Кляритская И.Л. Маски воспалительных заболеваний кишечника. Научный руководитель. 2016; № 5 (17): с. 65 - 77.
11. Рахманов Э.Р., Мухиддинов З., Киматов Р.С. Лечение амебиаза кишечника с применением метронидазол-пектинового комплекса. Здравоохранение Таджикистана. 2015; № 1: с. 54 - 58.
2. Справочник по инфекционным болезням у детей / под ред. Ю.В. Лобзина. СПб. СпецЛит, 2013.
3. Stanley S.L. Amoebiasis. The Lancet - 22 March 2003; 361(9362):1025-1034.
4. Нарматова Э.Б. Сравнительная характеристика течения амебиаза кишечника в сочетании с другими кишечными инфекциями. Известия ВУЗов Кыргызстана. 2008; №5 - 6: с. 314 - 316.
5. Финогеев Ю.П., Винакмен Ю.А., Крумгольц В.Ф., Захаренко С.М. Опыт военных инфекционистов по разработке и внедрению стандартов диагностики и лечения инфекционных заболеваний. Журнал инфектологии. 2010; Т. 2, № 4: с. 25 - 29.
6. Бехтерева М., Раздьяконова И.В., Семенова С.Г. Современные подходы к регидратационной терапии инфекционной диареи у детей». Эффективная фармакотерапия. Гастроэнтерология. Спец. выпуск. 2016; № 16: с. 22 - 26.
7. Федоренко Г.А., Левчук А.Л. Сублейкемический миелоз, осложненный амебной пневмонией. Вестник Национального медико-хирургического Центра им. Н.И. Пирогова. 2008; Т. 3, № 2: с. 133 - 134.
8. Буткевич А.Ц., Воробьев Ю.А., Богданов С.Н., Сорокин М.Н. Амебиаз, осложненный множественными абсцессами печени. Анналы хирургической гепатологии. 2009; Т. 14, № 2: с. 112 - 115.
9. Нарматова Э.Б. Проблемы клинико-лабораторной диагностики амебиаза у детей. Наука, новые технологии и инновации. 2009; № 1 - 2: с. 58 - 60.
10. Максимова Е.В., Стилиди Е.И., Шахбазиди Г., Кляритская И.Л. Маски воспалительных заболеваний кишечника. Научный руководитель. 2016; № 5 (17): с. 65 - 77.
11. Рахманов Э.Р., Мухиддинов З., Киматов Р.С. Лечение амебиаза кишечника с применением метронидазол-пектинового комплекса. Здравоохранение Таджикистана. 2015; № 1: с. 54 - 58.
|
|
Приложения
Приложение А1.
Состав рабочей группы.Клинические рекомендации «Аскаридоз у детей» разработаны сотрудниками ФГБУ НИИДИ ФМБА России и Военно-медицинской академии им. С.М. Кирова.
| Фамилии, имена, отчества разработчиков | Место работы с указанием занимаемой должности, ученой степени и звания | Адрес места работы с указанием почтового индекса | Рабочий телефон с указанием кода города | Конфликт интересов |
| Гончар Наталья Васильевна | Старший научный сотрудник, доктор медицинских наук профессор | Санкт-Петербург Ул. Профессора Попова, д. 9 197022 | 8(812)234-52-30 | Нет |
| Козлов Сергей Сергеевич | Профессор кафедры инфекционных болезней (с курсом паразитологии и тропических заболеваний) Военно-медицинской академии им. С.М. Кирова | Санкт-Петербург, ул. Акад. Лебедева, дом 6 194044 | Нет |
Приложение А2.
Методология разработки клинических рекомендаций.Методология.
Методы, использованные для сбора/селекции доказательств:
- поиск в электронных базах данных.
Описание методов, использованных для сбора/селекции доказательств:
- доказательной базой для рекомендаций являются публикации, вошедшие в Кохрановскую библиотеку, базы данных EMBASE, MEDLINE, сlinicalkey ELSEVIER, электронную библиотеку (www.elibrary.ru). Глубина поиска составляла 5 лет.
Методы, использованные для оценки качества и силы доказательств:
- консенсус экспертов;
- оценка значимости в соответствии с уровнями достоверности доказательств и уровнями убедительности рекомендаций.
• Целевая аудитория данных клинических рекомендаций:
• врач-анестезиолог-реаниматолог;
• врач-бактериолог;
• врач-вирусолог;
• врач-дезинфектолог;
• врач здравпункта;
• врач-инфекционист;
• врач клинической лабораторной диагностики;
• врач - клинический фармаколог;
• врач-лаборант;
• врач-невролог;
• врач общей практики (семейный врач);
• врач-паразитолог;
• врач-педиатр;
• врач-педиатр городской (районный);
• врач-педиатр участковый;
• врач по медицинской профилактике;
• врач по медицинской реабилитации;
• врач приемного отделения;
• врач-терапевт;
• врач-терапевт подростковый;
• врач-терапевт участковый;
• врач-эпидемиолог.
Клинические рекомендации «Амебиаз у детей» предназначены для применения в медицинских организациях Российской Федерации.
Клинические рекомендации «Амебиаз у детей» разработаны для решения следующих задач:
• проверки на соответствие установленным Протоколом требований при проведении процедуры лицензирования медицинской организации;
• установление единых требований к порядку диагностики, лечения, реабилитации и профилактики детей больных амебиазом;
• унификация разработок базовых программ обязательного медицинского страхования и оптимизация медицинской помощи детям больным амебиазом;
• обеспечение оптимальных объемов, доступности и качества медицинской помощи, оказываемой пациенту в медицинской организации;
• разработка стандартов медицинской помощи и обоснование затрат на ее оказание;
• обоснование программы государственных гарантий оказания медицинской помощи населению, в том числе и детям;
• проведение экспертизы и оценки качества медицинской помощи объективными методами и планирования мероприятий по его совершенствованию;
• выбор оптимальных технологий профилактики, диагностики, лечения и реабилитации для конкретного больного;
• защита прав пациента и врача при разрешении спорных и конфликтных вопросов.
Таблица П1. Уровни достоверности доказательств с указанием использованной классификации уровней достоверности доказательств.
| Уровни доказательств | Описание |
| 1++ | Мета-анализы высокого качества, систематические обзоры рандомизированных контролируемых исследований (РКИ), или РКИ с очень низким риском систематических ошибок |
| 1+ | Качественно проведенные мета-анализы, систематические обзоры или РКИ с низким риском систематических ошибок |
| 1- | Мета-анализы, систематические обзоры или РКИ с высоким риском систематических ошибок |
| 2++ | Высококачественные систематические обзоры исследований случай-контроль или когортных исследований. Высококачественные обзоры исследований случай-контроль или когортных исследований с очень низким риском эффектов смешивания или систематических ошибок и средней вероятностью причинной взаимосвязи |
| 2+ | Хорошо проведенные исследования случай-контроль или когортные исследования со средним риском эффектов смешивания или систематических ошибок и средней вероятностью причинной взаимосвязи |
| 2- | Исследования случай-контроль или когортные исследования с высоким риском эффектов смешивания или систематических ошибок и средней вероятностью причинной взаимосвязи |
| 3 | Не аналитические исследования (например, описания случаев, серий случаев) |
| 4 | Мнение экспертов |
Таблица П2. Уровни убедительности рекомендаций с указанием использованной классификации уровней убедительности рекомендаций.
| Сила доказательств | Описание |
| A | По меньшей мере, один мета-анализ, систематический обзор, или РКИ, оцененные, как 1++, напрямую применимые к целевой популяции и демонстрирующие устойчивость результатов или группа доказательств, включающая результаты исследований, оцененные, как 1+, напрямую применимые к целевой популяции и демонстрирующие общую устойчивость результатов |
| в | Группа доказательств, включающая результаты исследований, оцененные, как 2++, напрямую применимые к целевой популяции и демонстрирующие общую устойчивость результатов или экстраполированные доказательства из исследований, оцененных, как 1++ или 1+ |
| с | Группа доказательств, включающая результаты исследований оцененные, как 2+, напрямую применимые к целевой популяции и демонстрирующие общую устойчивость результатов; или экстраполированные доказательства из исследований, оцененных, как 2++ |
| D | Доказательства уровня 3 или 4; или экстраполированные доказательства исследований, оцененных, как 2+ |
• Индикаторы доброкачественной практики (Good Practice Points. GPPs):
- рекомендуемая доброкачественная практика базируется на клиническом опыте членов рабочей группы по разработке рекомендаций.
• Уровни убедительности рекомендаций (A-D), уровни достоверности доказательств (1++, 1+, 1-, 2++, 2+, 2-, 3, 4) и индикаторы доброкачественной практики - good practice points (GPPs) приводятся при изложении текста рекомендаций.
• Порядок обновления клинических рекомендаций.
Мониторинг клинических рекомендаций (анализ использования клинических рекомендаций, сбор информации по недостаткам и замечаниям), внесение дополнений и изменений в клинические рекомендации осуществляет ФГБУ НИИДИ ФМБА России. Обновление последней версии клинических рекомендаций осуществляется по мере необходимости, но не реже 1 раза в 3 года.
Система ведения клинических рекомендаций предусматривает взаимодействие Федерального государственного бюджетного учреждения «Научно-исследовательский институт детских инфекций Федерального медико-биологического агентства» со всеми заинтересованными организациями.
Экспертизу клинических рекомендаций проводят специалисты, представляющие медицинские организации, не участвующие в разработке рекомендаций. Разработчики в сопроводительном письме ставят перед экспертом вопросы, на которые он должен ответить, определяют сроки представления экспертного заключения, обычно не превышающие 30 дней с момента получения клинических рекомендаций.
В экспертном заключении эксперт должен указать свою фамилию, имя, отчество, место работы и должность и дать ответы на поставленные в сопроводительном письме вопросы. В случае несогласия с отдельными положениями эксперт предлагает свои варианты с указанием страниц и пунктов, по которым предложены замены. В случае необходимости продления сроков экспертизы эксперт в письменном виде сообщает об этом разработчикам с указанием сроков окончания экспертизы и обоснованием переноса сроков. Отсутствие экспертного заключения в установленные сроки означает согласие эксперта со всеми пунктами проекта клинических рекомендаций.
Приложение А3.
Связанные документы.Данные клинические рекомендации разработаны с учётом следующих нормативно-правовых документов:
• Федеральный закон от 21 ноября 2011 г. 323-ФЗ «Об основах охраны здоровья граждан в Российской Федерации»( Собрание законодательства Российской Федерации, 2011 г., № 48, 6724);
• Федеральный закон Российской Федерации от 29 ноября 2010 г., № 326-ФЗ Об обязательном медицинском страховании в Российской Федерации»;
• Приказ Минздравсоцразвития России от 5 мая 2012г. №521н Об утверждении Порядка оказания медицинской помощи детям с инфекционными заболеваниями , зарегистрирован в Минюсте РФ 10 июля 2012 г., регистрационный № 24867;
• Приказ Минздравсоцразвития России № 1664н от 27 декабря 2011 г. Об утверждении номенклатуры медицинских услуг», зарегистрирован в Минюсте 24 января 2012 г., регистрационный № 23010;
• Приказ Минздравсоцразвития России от 23 июля 2010 г. 541н «Об утверждении Единого квалификационного справочника должностей руководителей, специалистов и служащих, раздел «Квалификационные характеристики должностей работников в сфере здравоохранения», зарегистрирован в Минюсте РФ 25 августа 2010 г., регистрационный № 18247;
• Приказ Минздрава России от 29 декабря 2012 г. 1629н «Об утверждении перечня видов высокотехнологичной медицинской помощи».
• СанПиН 3,2,3215-14 Профилактика паразитарных болезней на территории Российской Федерации (с изменениями на 29 декабря 2015 года).
• Методы контроля. Биологические и микробиологические факторы. Лабораторная диагностика гельминтозов и протозоозов. Методические указания МУК 4,2,3145-13.
КР337. Болевой синдром (БС) у детей, нуждающихся в паллиативной медицинской помощи.
Приложение В.
Информация для пациентов.Амебиаз (Амебная дизентерия) - протозойное заболевание человека с фекально-оральным механизмом передачи, которое характеризуется язвенным поражением кишечника, умеренно выраженной интоксикацией, рецидивирующим и хроническим течением и возможными внекишечными осложнениями в виде абсцессов в различных органах. Возбудитель амебиаза относится к простейшим. Цикл развития включает две стадии: вегетативную и покоя (циста). В свою очередь вегетативная стадия может быть представлена непатогенной (просветной) формой и патогенной (тканевой). Вегетативные формы дизентерийной амебы погибают в фекалиях больного через 30 мин. Патогенная вегетативная форма обнаруживается в свежих испражнениях при остром амебиазе. Просветная форма (непатогенная) обладает малой подвижностью и обнаруживается в испражнениях реконвалесцентов острого амебиаза, а также при хроническом рецидивирующем течении болезни или у носителей амеб после приема слабительных средств. В нижнем отделе толстой кишки просветная (непатогенная) форма переходит в цистную. Тканевая форма обнаруживается только при остром амебиазе в пораженных органах и редко в жидких испражнениях (при распаде язв кишечника). Эта форма цист не образует.
Стадия покоя дизентерийной амебы включает цисты различной степени зрелости. Цисты обнаруживаются в кале реконвалесцентов острого амебиаза, в стадии ремиссии у больных хроническим рецидивирующим амебиазом и у носителей амеб. Цисты амеб плохо переносят высокую температуру, высушивание, инсоляцию, но долго сохраняются при комнатной и минусовой температуре. Особенности развития патологического процесса при амебиазе определяются состоянием иммунитета больного, сбалансированностью его питания, исходным состоянием микрофлоры кишечного тракта. Амебиаз широко распространен в мире. Он занимает третье место среди смертельных паразитарных болезней, уступая первенство только малярии и шистосомозам. Пути передачи амебиаза: употребление загрязненной воды, содержащей цисты дизентерийной амебы; употребление в пищу продуктов, загрязненных цистами дизентерийной амебы; бытовой контакт (крайне редко).
Инкубационный период амебиаза составляет от 7 дней до 3 месяцев (чаще - 3-6 недель). Заболевание развивается постепенно. Вначале наблюдается учащение стула до 2-4 раз в сутки, который по своей структуре является кашицеобразным или жидким. Со 2-5 дня болезни в испражнениях появляются прожилки крови и слизь. Затем стул приобретает вид «малинового желе». У детей отмечается быстрое снижение массы тела, обусловленное потерей крови, а также обезвоживанием организма. С 6-го по 14-й день болезни в толстом отделе кишечника обнаруживаются язвы слизистой оболочки, заполненные некротическими массами. Частота стула увеличивается до 10-12 раз в сутки. Через 4-6 недель симптомы болезни затухают и наступает ремиссия. Если не предпринять меры для лечения болезни, развивается хронический амебиаз кишечника, лечение которого затруднено из-за появления все новых и новых очагов инфекции. Хроническая форма амебной инвазии может продолжаться до 10 лет. Рецидивирующее течение хронического амебиаза сопровождается астеническим синдромом, гипохромной анемией, белково-калорийной недостаточностью. Внекишечный амебиаз характеризуется тяжелым поражением печени, легких, кожи (формируются абсцессы).
Лабораторными критериями диагностики амебиаза являются: выявление патогенных форм дизентерийной амебы.
Медикаментозное лечение амебиаза у детей предусматривает использование противопаразитарных препаратов, симптоматических средств, средств нормализации кишечного микробиоценоза, средств иммунокоррекции.
Больного амебиазом размещают в условиях стационара в отдельном боксе или с детьми, имеющими аналогичное заболевание до полного клинического выздоровления (в среднем, на 2-3 недели) и исчезновения дизентерийных амеб. После клинического выздоровления ребенок допускается в образовательную организацию без противоэпидемических ограничений. В очаге амебиаза проводится эпидемиологическое расследование случая заболевания и комплекс противоэпидемических мероприятий. Контактным лицам проводится паразитологическое исследование фекалий. Карантинно-изоляционные мероприятия в отношении контактных лиц не проводятся.
Приложение Г.
Инкубационный период составляет от 7 дней до 3 месяцев (чаще - 3-6 недель).Амебная диарея. Первая фаза развития кишечного амебиаза, которая характеризуется учащением стула до 2-6 раз в сутки. Стул всегда носит каловый характер без видимых признаков слизи и крови, однако микроскопически кровь выявляется. Общее состояние пациента остается удовлетворительным.
Амебная дизентерия или амебный колит. Наблюдается умеренная лихорадка, признаки интоксикации выражены слабо, головная боль, появляются боли в животе с локализацией в правой (чаще) и левой подвздошных областях, в гипогастрии. Эпизоды диареи регистрируются до 8-12 раз в сутки, иногда с тенезмами. В стуле появляются прожилки крови и обильная слизь, которая пропитываясь кровью, приобретает вид «малинового желе». У детей может отмечаться снижение тургора, быстрое снижение массы тела, обусловленное потерей крови и дегидратацией. Температура тела чаще субфебрильная. Отмечается несоответствие выраженности диарейного синдрома и отсутствия значимых изменений в самочувствии больного.
Типичные для амебиаза изменения слизистой оболочки кишки формируются в течение первых 2 нед. болезни. На 2-3-й день от начала заболевания на фоне нормальной слизистой оболочки отмечаются участки гиперемии (диаметром 5-2 мм), несколько возвышающиеся над уровнем неизмененных отделов кишки. С 4-5-го дня болезни на месте этих участков гиперемии выявляются мелкие узелки и язвы (до 5 мм в диаметре), из которых при надавливании выделяются творожистые массы желтоватого цвета. Вокруг язв отмечается зона гиперемии. С 6-го по 14-й день болезни обнаруживаются язвы размером до 20 мм с подрытыми краями и заполненные некротическими массами. При быстро прогрессирующем течении амебиаза выраженные воспалительные изменения слизистой оболочки толстой кишки обнаруживаются уже на 6-8-й день болезни.
После 4-6 недель симптомы амебиаза затухают, наступает ремиссия, которая может длиться как 1-2 недели, так и несколько месяцев. Если не предпринять меры для лечения болезни - развивается хронический амебиаз кишечника, лечение которого затруднено по причине появления все новых и новых очагов инфекции.
Хроническая форма амебной инвазии может продолжаться до 10 лет. Периодически отмечается малосимптомное обострение колита. У больных хроническим амебиазом часто отмечается умеренное вздутие живота, при осмотре выявляется болезненность различных отделов толстой кишки, небольшое увеличение печени. В некоторых случаях отмечается непрерывно рецидивирующее течение хронического амебиаза, сопровождается астеническим синдромом, гипохромной анемией, белково-калорийной недостаточностью.
Внекишечный амебиаз. Наиболее часто при этой форме заболевания поражается печень. Формируется амебный абсцесс печени. Появляется лихорадка неправильного типа, но у детей раннего возраста и детей с отягощенным преморбидным фоном обычно отмечается субфебрилитет. Пациенты предъявляют жалобы на боли в правом подреберье, которые иррадиируют в правое плечо. При осмотре больных абсцессом печени выявляется болезненность в правом подреберье. Желтуха обычно отмечается при крупных абсцессах печени и является неблагоприятным прогностическим признаком.
Возможно развитие амебного гепатита, который характеризуется микроабсцессами, выявляемыми при гистологическом исследовании биоптатов печени.
Амебный абсцесс легких - результат гематогенного распространения инвазии. Больные жалуются на лихорадку, боли в грудной клетке, кашель. При опорожнении абсцесса через бронхи наблюдается выделение большого количества мокроты коричневого цвета. В клиническом анализе крови выявляется лейкоцитоз со сдвигом влево, ускорение СОЭ, эозинофилия.
Осложнения амебиаза. При осложненном течении кишечного амебиаза возможна перфорация язв кишечника с развитием перитонита, формирование абсцесса брюшной полости, кишечное кровотечение. Редко развивается амебная стриктура кишечника, полипоз, амебомы (опухолевидные инфильтраты в стенке кишки). Описаны амебный перикардит, эмпиема плевры и абсцесс забрюшинного пространства как следствие прорыва амебных абсцессов. Амебиаз кожи характеризуется язвенно-некротическим поражением кожи в области ягодиц, промежности и перианальной области. Поражение кожи носит при амебиазе вторичный характер и наступает в результате внедрения в мацерированную кожу дизентерийных амеб, находящихся в большом количестве в испражнениях больного. Отмечается развитие единичных эрозий или глубоких болезненных язв различных размеров и очертаний с резко возвышающимися подрытыми краями. Дно их вначале чистое, затем покрывается серозно-геморрагическим или геморрагически-гнойным отделяемым со зловонным запахом, что обусловлено присоединением вторичной пиококковой флоры. В отдельных случаях в центре язв образуется белесовато-некротический или буровато-некротический струп. Язвы могут сообщаться между собой через фистулезные ходы.
У детей раннего возраста с иммунодефицитными состояниями возможно развитие «фулминатного» амебиаза. Это крайне тяжелая (молниеносная) форма амебиаза, которая характеризуется высокой лихорадкой, токсикозом, дегидратацией, тотальным поражением кишечника с глубоким изъязвлением слизистой оболочки, кишечным кровотечением, перфорацией язв кишечника и последующим развитием перитонита.
Приложение Г 2.
Критерии оценки степени тяжести инвазивных форм кишечного амебиаза по клиническим признакам.| Признак | Характеристика признаков | ||
| Легкая степень тяжести | Средняя степень тяжести | Тяжелая степень тяжести | |
| (амебная дизентерия, амебный колит, внекишечный амебиаз) | |||
| Возраст больных | Подростки, взрослые | Дети младшего возраста | Дети раннего возраста |
| Начало болезни | Постепенное | Постепенное | Постепенное |
| Выраженность и длительность интоксикации | Отсутствует | Отсутствует или легкая выраженность, длится 1-5 дней | Умеренной выраженности, длится 6-7 дней |
| Выраженность и продолжительность лихорадки | Отсутствие температурной реакции или повышение температуры до 37,5°С, длительность 1-3 дня | Отсутствие температурной реакции или повышение температуры до 38°С, длительность 1-5 дней | Повышение температуры более 38,5°С, длительность более 2 дней |
| Спастические абдоминальные боли | Отсутствуют | Умеренной интенсивности | Интенсивные |
| Тенезмы | Отсутствуют | Редкие | Редкие |
| Консистенция стула | Жидкий или кашицеобразный | Жидкий или кашицеобразный | Жидкий |
| Частота стула | Частота стула до 2-4 раз в сутки | Частота стула до 8-10 раз в сутки | Частота стула до 10-14 раз в сутки |
| Патологические примеси в стуле | Отсутствуют признаки гемоколита | Умеренное количество слизи и крови в фекалиях | Большое количество слизи и крови в фекалиях |
| Степень обезвоживания | Отсутствует | I степени или отсутствует | I - II степени |
| Воспалительные изменения в гемограмме | Отсутствуют | Незначительно выражены | Умеренно или резко выражены |
| Воспалительные изменения в копрограмме | Отсутствуют или незначительные | Отсутствуют или незначительные | Умеренно или резко выражены |
| Распространенность поражения кишечника | Сегментарное, чаще в области слепой кишки | Сегментарное и распространенное (в области слепой, восходящей, ободочной, сигмовидной, прямой кишки, аппендикса, терминального отдела подвздошной кишки) | Распространенное (в области слепой, восходящей, ободочной, сигмовидной, прямой кишки, аппендикса, терминального отдела подвздошной кишки) |
| Особенности морфологических изменений слизистой оболочки кишечника | На фоне нормальной (интактной) слизистой оболочки отмечаются участки гиперемии (диаметром 2-5 мм), несколько возвышающиеся над уровнем неизмененных отделов кишки | Язвы с подрытыми краями с небольшой с реактивной гиперемией вокруг на фоне нормальной (интактной) слизистой оболочки | Множественные язвы слизистой оболочки кишечника с неровными краями, на дне язв фибрин |
| Осложнения | Нет | Развиваются редко | Развиваются |
Приложение Г3.
Перечень лекарственных препаратов для медицинского применения, зарегистрированных на территории Российской Федерации, используемых для лечения детей больных амебиазом.| Лекарственная группа | Лекарственные средства | Показания | Уровень* доказательности |
| Препараты для лечения амебиаза и других протозойных инфекций | Метронидазол | Клинические проявления инвазивного амебиаза у пациентов старше 2 лет; внекишечные формы амебиаза у пациентов у пациентов старше 2 лет | 2++ |
| Секнидазол | Клинические проявления инвазивного амебиаза в любом возрасте; внекишечные формы амебиаза в любом возрасте | 2+ | |
| Орнидазол | Клинические проявления инвазивного амебиаза в любом возрасте; внекишечные формы амебиаза в любом возрасте | 2+ | |
| Глюкокортикоиды | Преднизолон | При тяжелой (фулминантной) форме амебиаза, с выраженными проявлениями лекарственной аллергии | 2+ |
| Дексаметазон | При тяжелой (фулминантной) форме амебиаза, с выраженными проявлениями лекарственной аллергии | 2+ | |
| Растворы, влияющие на водно-электролитный баланс | Калия хлорид + Кальция хлорид + Магния хлорид + Натрия ацетат + Натрия хлорид | С целью дезинтоксикации | 2+ |
| Калия хлорид + Натрия ацетат + Натрия хлорид | С целью дезинтоксикации | 2+ | |
| Меглюмина натрия сукцинат | С целью дезинтоксикации | 2+ | |
| Натрия хлорида раствор сложный [Калия хлорид + Кальция хлорид + Натрия хлорид] | С целью дезинтоксикации | 2+ | |
| Другие ирригационные растворы | Декстроза | С целью дезинтоксикации | 2+ |
| Растворы электролитов | Натрия хлорид | Восполнение электролитных нарушений | 2+ |
| Калия хлорид | Восполнение электролитных нарушений | 2+ | |
| Адсорбирующие кишечные препараты | Смектит диоктаэдричес-кий | С целью дезинтоксикации и как антидиарейное и цитопротективное средство | 2+ |
| Лигнин гидролизный | С целью дезинтоксикации и как антидиарейное и цитопротективное средство | 2+ | |
| Производные пропионовой кислоты | Ибупрофен | Фебрильная лихорадка | 2+ |
| Анилиды | Парацетамол | Фебрильная лихорадка | 2+ |
| Миотропные спазмолитики | Дротаверин | Абдоминальный болевой синдром | 2+ |
| Антигистаминные средства сисиемного действия, производные пиперазина | Цетиризин | С целью купирования аллергических проявлений | 2+ |
Примечание: * - Уровень доказательности в соответствии с уровнями достоверности доказательств.
|
|
Год актуализации информации
2016.
Связанные заболевания
Связанные стандарты мед. помощи
- Стандарт медицинской помощи больным эссенциальной первичной артериальной гипертензией (при оказании специализированной помощи)
- Стандарт медицинской помощи больным эписпадией
- Стандарт медицинской помощи больным с трансплантированными органами и (или) тканями
- Стандарт специализированной медицинской помощи детям при амебиазе тяжелой степени тяжести
- Стандарт специализированной медицинской помощи детям при амебиазе средней степени тяжести