МКБ-10 коды
- МКБ-10
- A07.0 Балантидиаз
|
|
Вступление
МКБ 10: А07.0.
Год утверждения (частота пересмотра): 2014 (пересмотр каждые 3 года).
ID: КР557.
Профессиональные ассоциации.
• Общественная организация «Ассоциация врачей инфекционистов Санкт-Петербурга и Ленинградской области» (АВИСПО); Общественная организация «Евроазиатское общество по инфекционным болезням».
Год утверждения (частота пересмотра): 2014 (пересмотр каждые 3 года).
ID: КР557.
Профессиональные ассоциации.
• Общественная организация «Ассоциация врачей инфекционистов Санкт-Петербурга и Ленинградской области» (АВИСПО); Общественная организация «Евроазиатское общество по инфекционным болезням».
Профессиональные ассоциации
• Общественная организация «Ассоциация врачей инфекционистов Санкт-Петербурга и Ленинградской области» (АВИСПО); Общественная организация «Евроазиатское общество по инфекционным болезням».
Список сокращений
ВОЗ - Всемирная организация здравоохранения.
ОМС - Обязательное медицинское страхование граждан.
МКБ-10 - Международная классификация болезней, травм, и состояний, влияющих на здоровье 10-го пересмотра.
МЗ РФ - Министерство здравоохранения Российской Федерации.
ОКОНХ - Общероссийский классификатор отраслей народного хозяйства.
ФЗ - Федеральный закон.
ПЦР - Полимеразная цепная реакция.
ССД - Средняя дневная доза.
СКД - Средняя курсовая доза.
ФЗ - Федеральный закон.
УЗИ - Ультразвуковое исследование.
АлАТ - Аланинаминотрансфераза.
АсАТ - Аспартатаминотрансфераза.
СОЭ - Скорость оседания эритроцитов.
ОМС - Обязательное медицинское страхование граждан.
МКБ-10 - Международная классификация болезней, травм, и состояний, влияющих на здоровье 10-го пересмотра.
МЗ РФ - Министерство здравоохранения Российской Федерации.
ОКОНХ - Общероссийский классификатор отраслей народного хозяйства.
ФЗ - Федеральный закон.
ПЦР - Полимеразная цепная реакция.
ССД - Средняя дневная доза.
СКД - Средняя курсовая доза.
ФЗ - Федеральный закон.
УЗИ - Ультразвуковое исследование.
АлАТ - Аланинаминотрансфераза.
АсАТ - Аспартатаминотрансфераза.
СОЭ - Скорость оседания эритроцитов.
Термины и определения
Клинические рекомендации (протокол лечения). Нормативный документ системы стандартизации в здравоохранении, определяющий требования к выполнению медицинской помощи больному при определенном заболевании, с определенным синдромом или при определенной клинической ситуации.
Нозологическая форма. Совокупность клинических, лабораторных и инструментальных диагностических признаков, позволяющих идентифицировать заболевание (отравление, травму, физиологическое состояние) и отнести его к группе состояний с общей этиологией и патогенезом, клиническими проявлениями, общими подходами к лечению и коррекции состояния.
Заболевание. Возникающее в связи с воздействием патогенных факторов нарушение деятельности организма, работоспособности, способности адаптироваться к изменяющимся условиям внешней и внутренней среды при одновременном изменении защитно-компенсаторных и защитно-приспособительных реакций и механизмов организма;
Основное заболевание. Заболевание, которое само по себе или в связи с осложнениями вызывает первоочередную необходимость оказания медицинской помощи в связи с наибольшей угрозой работоспособности, жизни и здоровью, либо приводит к инвалидности, либо становится причиной смерти.
Сопутствующее заболевание. Заболевание, которое не имеет причинно-следственной связи с основным заболеванием, уступает ему в степени необходимости оказания медицинской помощи, влияния на работоспособность, опасности для жизни и здоровья и не является причиной смерти.
Тяжесть заболевания или состояния. Критерий, определяющий степень поражения органов и (или) систем организма человека либо нарушения их функций, обусловленные заболеванием или состоянием либо их осложнением.
Исходы заболеваний. Медицинские и биологические последствия заболевания.
Последствия (результаты). Исходы заболеваний, социальные, экономические результаты применения медицинских технологий.
Осложнение заболевания. Присоединение к заболеванию синдрома нарушения физиологического процесса; - нарушение целостности органа или его стенки; - кровотечение; - развившаяся острая или хроническая недостаточность функции органа или системы органов.
Состояние. Изменения организма, возникающие в связи с воздействием патогенных и (или) физиологических факторов и требующие оказания медицинской помощи.
Клиническая ситуация. Случай, требующий регламентации медицинской помощи вне зависимости от заболевания или синдрома.
Синдром. Состояние, развивающееся как следствие заболевания и определяющееся совокупностью клинических, лабораторных, инструментальных диагностических признаков, позволяющих идентифицировать его и отнести к группе состояний с различной этиологией, но общим патогенезом, клиническими проявлениями, общими подходами к лечению, зависящих, вместе с тем, и от заболеваний, лежащих в основе синдрома.
Симптом. Любой признак болезни, доступный для определения независимо от метода, который для этого применялся.
Пациент. Физическое лицо, которому оказывается медицинская помощь или которое обратилось за оказанием медицинской помощи независимо от наличия у него заболевания и от его состояния.
Медицинское вмешательство. Выполняемые медицинским работником по отношению к пациенту, затрагивающие физическое или психическое состояние человека и имеющие профилактическую, исследовательскую, диагностическую, лечебную, реабилитационную направленность виды медицинских обследований и (или) медицинских манипуляций, а также искусственное прерывание беременности.
Медицинская услуга. Медицинское вмешательство или комплекс медицинских вмешательств, направленных на профилактику, диагностику и лечение заболеваний, медицинскую реабилитацию и имеющих самостоятельное законченное значение.
Качество медицинской помощи. Совокупность характеристик, отражающих своевременность оказания медицинской помощи, правильность выбора методов профилактики, диагностики, лечения и реабилитации при оказании медицинской помощи, степень достижения запланированного результата.
Физиологический процесс. Взаимосвязанная совокупная деятельность различных клеток, тканей, органов или систем органов (совокупность функций), направленная на удовлетворение жизненно важной потребности всего организма.
Функция органа, ткани, клетки или группы клеток. Составляющее физиологический процесс свойство, реализующее специфическое для соответствующей структурной единицы организма действие.
Инвазия - 1) проникновение паразитов в организм хозяина, то есть заражение, обычно глистами или другими животными-паразитами (в более узком смысле, проникновение паразитов через эпителиальные барьеры хозяина); 2) болезни, вызываемые возбудителями: а) животными (например, глистные инвазии); б) протистами (протозойные инвазии).
Нозологическая форма. Совокупность клинических, лабораторных и инструментальных диагностических признаков, позволяющих идентифицировать заболевание (отравление, травму, физиологическое состояние) и отнести его к группе состояний с общей этиологией и патогенезом, клиническими проявлениями, общими подходами к лечению и коррекции состояния.
Заболевание. Возникающее в связи с воздействием патогенных факторов нарушение деятельности организма, работоспособности, способности адаптироваться к изменяющимся условиям внешней и внутренней среды при одновременном изменении защитно-компенсаторных и защитно-приспособительных реакций и механизмов организма;
Основное заболевание. Заболевание, которое само по себе или в связи с осложнениями вызывает первоочередную необходимость оказания медицинской помощи в связи с наибольшей угрозой работоспособности, жизни и здоровью, либо приводит к инвалидности, либо становится причиной смерти.
Сопутствующее заболевание. Заболевание, которое не имеет причинно-следственной связи с основным заболеванием, уступает ему в степени необходимости оказания медицинской помощи, влияния на работоспособность, опасности для жизни и здоровья и не является причиной смерти.
Тяжесть заболевания или состояния. Критерий, определяющий степень поражения органов и (или) систем организма человека либо нарушения их функций, обусловленные заболеванием или состоянием либо их осложнением.
Исходы заболеваний. Медицинские и биологические последствия заболевания.
Последствия (результаты). Исходы заболеваний, социальные, экономические результаты применения медицинских технологий.
Осложнение заболевания. Присоединение к заболеванию синдрома нарушения физиологического процесса; - нарушение целостности органа или его стенки; - кровотечение; - развившаяся острая или хроническая недостаточность функции органа или системы органов.
Состояние. Изменения организма, возникающие в связи с воздействием патогенных и (или) физиологических факторов и требующие оказания медицинской помощи.
Клиническая ситуация. Случай, требующий регламентации медицинской помощи вне зависимости от заболевания или синдрома.
Синдром. Состояние, развивающееся как следствие заболевания и определяющееся совокупностью клинических, лабораторных, инструментальных диагностических признаков, позволяющих идентифицировать его и отнести к группе состояний с различной этиологией, но общим патогенезом, клиническими проявлениями, общими подходами к лечению, зависящих, вместе с тем, и от заболеваний, лежащих в основе синдрома.
Симптом. Любой признак болезни, доступный для определения независимо от метода, который для этого применялся.
Пациент. Физическое лицо, которому оказывается медицинская помощь или которое обратилось за оказанием медицинской помощи независимо от наличия у него заболевания и от его состояния.
Медицинское вмешательство. Выполняемые медицинским работником по отношению к пациенту, затрагивающие физическое или психическое состояние человека и имеющие профилактическую, исследовательскую, диагностическую, лечебную, реабилитационную направленность виды медицинских обследований и (или) медицинских манипуляций, а также искусственное прерывание беременности.
Медицинская услуга. Медицинское вмешательство или комплекс медицинских вмешательств, направленных на профилактику, диагностику и лечение заболеваний, медицинскую реабилитацию и имеющих самостоятельное законченное значение.
Качество медицинской помощи. Совокупность характеристик, отражающих своевременность оказания медицинской помощи, правильность выбора методов профилактики, диагностики, лечения и реабилитации при оказании медицинской помощи, степень достижения запланированного результата.
Физиологический процесс. Взаимосвязанная совокупная деятельность различных клеток, тканей, органов или систем органов (совокупность функций), направленная на удовлетворение жизненно важной потребности всего организма.
Функция органа, ткани, клетки или группы клеток. Составляющее физиологический процесс свойство, реализующее специфическое для соответствующей структурной единицы организма действие.
Инвазия - 1) проникновение паразитов в организм хозяина, то есть заражение, обычно глистами или другими животными-паразитами (в более узком смысле, проникновение паразитов через эпителиальные барьеры хозяина); 2) болезни, вызываемые возбудителями: а) животными (например, глистные инвазии); б) протистами (протозойные инвазии).
Описание
«Балантидиаз»( А07,0 по МКБ-10; вalantidiasis; «инфузорная дизентерия») - зоонозный кишечный протозооз, характеризующийся интоксикацией, диареей инвазивного типа, абдоминальным болевым синдромом, язвенным поражением толстой кишки и склонностью к затяжному и хроническому течению.
Причины
Этиология. Возбудитель заболевания - вalantidium coli (B. coli) относится к простейшим Protozoa, к типу сiliophora, классу Rimostomatea, отряду вalantidiida, семейству вalantidiidae, роду вalantidium. Представители рода вalantidium существуют в вегетативной и цистной формах. вalantidium coli является самым крупным среди патогенных простейших человека: размеры его в длину составляют 80-125 мкм, в ширину - 45-90 мкм. Трофозоиты имеют яйцевидную форму с ротовой щелью на переднем конце. Поверхность тела покрыта рядами продольно расположенных ресничек, с помощью которых осуществляется движение. Диаметр цисты составляет около 50 мкм [1, 2, 3].
Патогенез. Из кишечника балантидии гематогенным путем могут проникать в мезентериальные лимфоузлы, печень, легкие, урогенитальный тракт. Однако оосложнения в виде поражения других органов, кроме кишечника (перфорация язв с развитием перитонита, кишечное кровотечение) исключительно редки [1, 2, 4].
Стадии патогенеза и их характеристики приведены в таблице 1.
Таблица 1. Стадии патогенеза и их характеристика.
Патогенез. Из кишечника балантидии гематогенным путем могут проникать в мезентериальные лимфоузлы, печень, легкие, урогенитальный тракт. Однако оосложнения в виде поражения других органов, кроме кишечника (перфорация язв с развитием перитонита, кишечное кровотечение) исключительно редки [1, 2, 4].
Стадии патогенеза и их характеристики приведены в таблице 1.
Таблица 1. Стадии патогенеза и их характеристика.
| Стадии патогенеза | Характеристика |
| Инфицирование | Заражение человека происходит при попадании в пищеварительный тракт цист балантидий. Результатом инвазии является носительство балантидий или развитие заболевания. |
| Внедрение возбудителя в стенку кишечника и развитие воспаления | С помощью фермента гиалуронидазы в. coli проникает в стенку кишечника и вызывает некроз тканей. В слизистой оболочке кишечника в ответ на внедрение балантидий развивается выраженная воспалительная реакция (отек, гиперемия, очаги кровоизлияний, эрозии и язвенные дефекты). В очаги воспаления привлекается условно-патогенная микрофлора. Поражается толстая кишка (чаще в области слепой, сигмовидной и прямой). Язвы кишечника при балантидиазе располагаются вдоль складок слизистой оболочки, отличаются неправильной формой, подрытыми краями, размеры язв варьируют от 1 мм до нескольких сантиметров. |
| Синдром интоксикации | Воспалительный процесс в толстой кишке и резорбция токсических веществ ведут к развитию интоксикационного синдрома (слабость, головная боль, нарушения сна). |
| Синдром диареи | Поражение кишечника проявляется у больных появлением водянистого стула с примесью слизи и крови, с гнилостным запахом. Частота стула может достигать 20 раз в сутки, сопровождается тенезмами, обезвоживанием и потерей массы тела. |
| Синдром абдоминальной боли | Обусловлен выраженными воспалительными изменениями в слизистой оболочке толстой кишки и проявляется болями в нижних отделах живота, тенезмами, болезненностью при пальпации кишечника. |
| Диссеминация балантидий | Из кишечника балантидии гематогенным путем проникают в мезентериальные лимфоузлы, печень, легкие, урогенитальный тракт. |
| Осложнения балантидиаза | Перфорация язв кишечника с развитием перитонита, кишечное кровотечение (исключительно редки), вторичная инфекция. |
|
|
Эпидемиология
Источником балантидиаза являются свиньи (преимущественно поросята), которые почти поголовно заражены балантидиями и постоянно выделяют с фекалиями цисты. Балантидии также паразитируют в толстой кишке у крыс, собак и других животных. Механизм заражения балантидиазом - фекально-оральный. Реализуется водным, пищевым и контактным путями. Балантидиазом инвазируются лица контактирующие со свиньями или использующие контаминированную цистами балантидий воду и овощи. Исключается возможность заражения от больных балантидиазом людей и носителей балантидий, поскольку в организме человека цисты образуются редко и в незначительных количествах. Заражение вегетативными формами невозможно, что обусловлено быстрой их гибелью во внешней среде и гибелью в кислой среде желудка. Цисты балантидий сохраняют жизнеспособность в свинарниках до 14 сут, в почве - до 244 суток. В растворах дезинфицирующих средств погибают через несколько часов. По данным медицинской статистики, до 90% лиц, инвазированных балантидиями в очагах инвазии, являются носителями паразита [1, 2, 3].
Классификация
Клиническая классификация «Балантидиаза»:
А. По типу:
1. Типичная (манифестная форма);
2. Атипичная (латентная форма, или носительство).
В. По форме:
- монопаразитоз;
- сочетанная форма (с амебиазом, с шигеллезом ).
С. По тяжести:
1. Легкая форма;
2. Среднетяжелая форма;
3. Тяжелая форма.
D. По характеру течения:
1. Без осложнений;
2. С осложнениями (перфорация язв кишечника, перитонит, кишечное кровотечение, кахексия, вторичная инфекция).
Е. По характеру течения:
1. Острое (до 1 - 1,5 мес.
2. Хроническое (более 1 - 1,5 мес.
Рецидивирующее, непрерывное.
Наиболее частые симптомы и синдромы балантидиаза.
Инкубационный период балантидиаза составляет в среднем 10-15 дней (минимальный - 5 дней, максимальный - 30 дней).
Заболевание может протекать бессимптомно (синонимы: латентная форма, носительство) и манифестно - в виде острой формы (различной степени тяжести) или в виде хронической формы (с рецидивирующим или непрерывным течением). Нередки микст-формы балантидиаза с амебиазом, шигеллезом и другими инфекционными и паразитарными заболеваниями.
Острая форма балантидиаза по клиническим проявлениям сходна с шигеллезом. Заболевание начинается остро. У больного развивается слабость, появляется головная боль, тошнота, снижается аппетит, значительно повышается температура тела. Одновременно появляются признаки поражения кишечника: боли в нижних отделах живота, тенезмы (чрезвычайно частые болезненные ложные позывы на дефекацию с чувством судорожного сокращения в области прямой кишки и сфинктера при почти полном отсутствии кала), диарея. Стул жидкий (от 3-5 до 15-20 раз в сутки), с гнилостным запахом, с примесями крови и гноя. С первых дней заболевания отмечается прогрессирующая потеря массы тела. При осмотре больного выявляют обложенный язык, болезненность и спазмированность при пальпации различных участков толстой кишки. У части больных выявляют гепатомегалию. При развитии кишечных осложнений балантидиаза определяются симптомы раздражения брюшины. Патоморфологические изменения в слизистой оболочке толстой кишки (чаще в слепой кишке и в дистальных отделах толстой кишки), выявляемые эндоскопическими методами, характеризуются наличием признаков катарально-геморрагического воспаления с образованием язвенных дефектов. Гистоморфологические исследования биоптатов пораженных участков слизистой оболочки толстой кишки позволяют выявить скопления балантидий в подслизистом слое, в краях язв и в области микроабсцессов. В клиническом анализе крови отмечаются признаки гипохромной анемии, нейтрофильный лейкоцитоз, умеренная эозинофилия, повышение СОЭ. В биохимическом анализе крови характерными изменениями являются гипопротеинемия и гипоальбуминемия. В случаях отсутствия адекватной этиотропной терапии через 1,5-2 мес. от начала заболевания острая форма балантидиаза переходит в хроническую.
Хроническая форма балантидиаза при рецидивирующем его течении отличается чередованием обострений (длительностью от 7 до 30 суток) и ремиссий (длительностью от 3 до 6 мес. Клиническая картина обострений хронического балантидиаза: симптомы интоксикации выражены слабо, температура тела в пределах нормы, однако местные симптомы отчетливо выражены - стул жидкий (до 2-5 раз в сутки), с патологическими примесями (слизь, кровь, гной). При объективном обследовании пациентов выявляют обложенный язык, болезненность при пальпации слепой и восходящей кишки. В период ремиссии самочувствие не страдает. Непрерывное течение хронического балантидиаза характеризуется развитием кахексии [1, 2, 4].
А. По типу:
1. Типичная (манифестная форма);
2. Атипичная (латентная форма, или носительство).
В. По форме:
- монопаразитоз;
- сочетанная форма (с амебиазом, с шигеллезом ).
С. По тяжести:
1. Легкая форма;
2. Среднетяжелая форма;
3. Тяжелая форма.
D. По характеру течения:
1. Без осложнений;
2. С осложнениями (перфорация язв кишечника, перитонит, кишечное кровотечение, кахексия, вторичная инфекция).
Е. По характеру течения:
1. Острое (до 1 - 1,5 мес.
2. Хроническое (более 1 - 1,5 мес.
Рецидивирующее, непрерывное.
Наиболее частые симптомы и синдромы балантидиаза.
Инкубационный период балантидиаза составляет в среднем 10-15 дней (минимальный - 5 дней, максимальный - 30 дней).
Заболевание может протекать бессимптомно (синонимы: латентная форма, носительство) и манифестно - в виде острой формы (различной степени тяжести) или в виде хронической формы (с рецидивирующим или непрерывным течением). Нередки микст-формы балантидиаза с амебиазом, шигеллезом и другими инфекционными и паразитарными заболеваниями.
Острая форма балантидиаза по клиническим проявлениям сходна с шигеллезом. Заболевание начинается остро. У больного развивается слабость, появляется головная боль, тошнота, снижается аппетит, значительно повышается температура тела. Одновременно появляются признаки поражения кишечника: боли в нижних отделах живота, тенезмы (чрезвычайно частые болезненные ложные позывы на дефекацию с чувством судорожного сокращения в области прямой кишки и сфинктера при почти полном отсутствии кала), диарея. Стул жидкий (от 3-5 до 15-20 раз в сутки), с гнилостным запахом, с примесями крови и гноя. С первых дней заболевания отмечается прогрессирующая потеря массы тела. При осмотре больного выявляют обложенный язык, болезненность и спазмированность при пальпации различных участков толстой кишки. У части больных выявляют гепатомегалию. При развитии кишечных осложнений балантидиаза определяются симптомы раздражения брюшины. Патоморфологические изменения в слизистой оболочке толстой кишки (чаще в слепой кишке и в дистальных отделах толстой кишки), выявляемые эндоскопическими методами, характеризуются наличием признаков катарально-геморрагического воспаления с образованием язвенных дефектов. Гистоморфологические исследования биоптатов пораженных участков слизистой оболочки толстой кишки позволяют выявить скопления балантидий в подслизистом слое, в краях язв и в области микроабсцессов. В клиническом анализе крови отмечаются признаки гипохромной анемии, нейтрофильный лейкоцитоз, умеренная эозинофилия, повышение СОЭ. В биохимическом анализе крови характерными изменениями являются гипопротеинемия и гипоальбуминемия. В случаях отсутствия адекватной этиотропной терапии через 1,5-2 мес. от начала заболевания острая форма балантидиаза переходит в хроническую.
Хроническая форма балантидиаза при рецидивирующем его течении отличается чередованием обострений (длительностью от 7 до 30 суток) и ремиссий (длительностью от 3 до 6 мес. Клиническая картина обострений хронического балантидиаза: симптомы интоксикации выражены слабо, температура тела в пределах нормы, однако местные симптомы отчетливо выражены - стул жидкий (до 2-5 раз в сутки), с патологическими примесями (слизь, кровь, гной). При объективном обследовании пациентов выявляют обложенный язык, болезненность при пальпации слепой и восходящей кишки. В период ремиссии самочувствие не страдает. Непрерывное течение хронического балантидиаза характеризуется развитием кахексии [1, 2, 4].
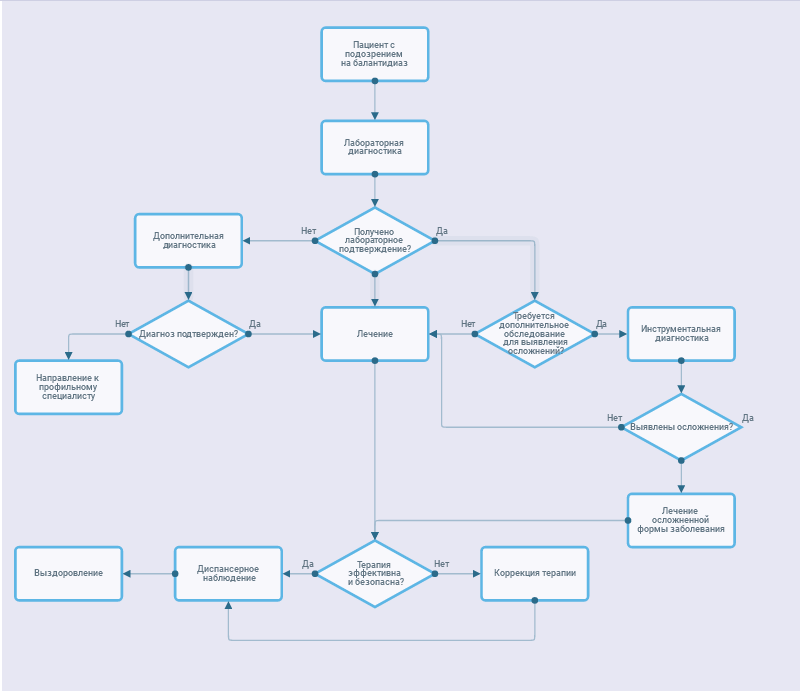
Диагностика
2,1 Жалобы и анамнез.
При сборе анамнеза выясняют наличие или отсутствие жалоб на повышение температуры, интоксикацию (слабость, снижение аппетита, сонливость, головные боли). Целенаправленно выявляют жалобы на диспептические явления (рвота, диарея, вздутие живота, усиленное отхождение кишечных газов), боли в животе, появление патологических примесей в кале (кровь, слизь, гной); выявляют жалобы на снижение диуреза, кашель. Подробно изучают анамнез болезни, наличие контактов с больными амебиазом или носителями амебы дизентерийной.• Рекомендовано оценить данные эпиданамнеза.
Уровень убедительности рекомендаций В (уровень достоверности доказательств - 2).
Комментарии. Заражение может произойти при контакте со свиньями, а также при употреблении воды или овощей, контаминированных цистами балантидий. Исключается возможность заражения от больных балантидиазом людей, поскольку в организме человека цисты образуются редко [1, 2, 3].
• Рекомендовано измерение температуры тела утром и вечером.
Уровень убедительности рекомендаций с (уровень достоверности доказательств - 3).
Комментарии: Повышение температуры тела при балантидиазе выше 380 С и симптомы интоксикации свидетельствуют о возможном развитии осложнений. Течение заболевания без осложнений характеризуется повышением температуры тела до субфебрильных цифр в вечернее время, а также отсутствием признаков интоксикации [1, 2, 4].
• Рекомендовано выявить признаки интоксикации.
Уровень убедительности рекомендаций с (уровень достоверности доказательств - 3).
Комментарии. Умеренно выраженные головные боли, снижение аппетита, тошнота свидетельствуют о развитии интоксикации у пациентов с балантидиазом [1, 2, 4].
• Рекомендовано по жалобам пациента оценить характер абдоминального болевого синдрома.
Уровень убедительности рекомендаций с (уровень достоверности доказательств - 3).
Комментарии. Характерны боли в нижних отделах живота схваткообразного характера с, тенезмами (чрезвычайно частые болезненные ложные позывы на дефекацию с чувством судорожного сокращения в области прямой кишки и сфинктера) [4].
• Рекомендовано по жалобам выявить и оценить тяжесть синдрома диареи.
Уровень убедительности рекомендаций с (уровень достоверности доказательств - 3).
Комментарии. Характерно наличие частого жидкого стула с гнилостным запахом, с примесями слизи, крови и гноя [1, 2, 4].
2,2 Физикальное обследование.
При внешнем осмотре пациента.- оценивают общее состояние;
- выявляют признаки дегидратации, оценивая состояние тургора, эластичности кожи, слизистых оболочек, большого родничка (у детей грудного и раннего возраста), уровень питания пациента;
- исследуют состояние сердечно-сосудистой системы, обращая внимание на пульс, артериальное давление, звучность сердечных тонов (тахикардия, слабое наполнение пульса, снижение уровня артериального давления, приглушение тонов сердца свидетельствуют о нарушениях, связанных с дегидратацией);
- выявляют признаки дыхательной недостаточности, обусловленные обезвоживанием;
- проводят поверхностную и глубокую пальпацию живота, выявляют болезненные участки, характеризующие поражение кишечника, проверяют симптомы раздражения брюшины;
- исследуют размеры печени и селезенки;
- проводят визуальное исследование испражнений пациента.
Критерии оценки степени тяжести заболевания по клиническим признакам представлены в Приложении Г.
2,3 Лабораторная диагностика.
На этапе постановки диагноза:• Рекомендовано провести общий анализ крови с исследованием лейкоцитарной формулы.
Уровень убедительности рекомендаций В (уровень достоверности доказательств - 2).
Комментарии. В анализе крови выявление эозинофилии свидетельствует о сенсибилизации организма на фоне балантидиаза; выявление лейкоцитоза, нейтрофилеза, повышения скорости оседания эритроцитов (СОЭ) указывает на воспалительные изменения; при среднетяжелой и тяжелой форме заболевания отмечаются признаки гипохромной анемии.
• Рекомендовано провести общий анализ мочи.
Уровень убедительности рекомендаций А (уровень достоверности доказательств - 1).
Комментарии. Информативно для выявления воспалительных изменений мочевыводящих путей у больных балантидиазом.
• Рекомендовано провести копрологическое исследование.
Уровень убедительности рекомендаций В (уровень достоверности доказательств - 2).
Комментарии. В копрограммах выявляются вегетативные формы и цисты балантидий, а также лейкоциты, эритроциты, слизь и признаки нарушения переваривания и всасывания питательных веществ.
• Рекомендовано микроскопическое исследование кала на вегетативные формы и цисты балантидий.
Уровень убедительности рекомендаций А (уровень достоверности доказательств - 1).
Комментарии. Исследование информативно для диагностики заболевания [1, 2, 5].
• Рекомендовано микроскопическое исследование биоптатов из язв кишечника на балантидии.
Уровень убедительности рекомендаций А (уровень достоверности доказательств - 1).
Комментарии. Исследование информативно для подтверждением диагноза [1, 2].
• Рекомендовано выявление генетического материала балантидий в фекалиях методом полимеразной цепной реакции (ПЦР).
Уровень убедительности рекомендаций В (уровень достоверности доказательств - 2).
Комментарии. Исследование информативно для диагностики заболевания.
• Рекомендовано выполнение биохимического общетерапевтического анализа крови (глюкоза, общий белок, альбумины, С-реактивный белок, мочевина, креатинин, электролиты, аланинаминотрансфераза, аспартатаминотрансфераза, щелочная фосфататаза, амилаза, билирубин).
Уровень убедительности рекомендаций В (уровень достоверности доказательств - 2).
• Комментарии. Исследование информативно у пациентов с клиническими симптомами балантидиаза для определения степени тяжести заболевания.
2,4 Инструментальная диагностика.
• Рекомендовано проведение ультразвукового исследования (УЗИ) органов брюшной полости (комплексного).Уровень убедительности рекомендаций В (уровень достоверности доказательств - 2).
Комментарии. Информативно у пациентов с клиническими симптомами балантидиаза для выявления осложнений заболевания [1, 2, 6, 7].
• Рекомендовано проведение эндоскопического исследования желудочно-кишечного тракта (фиброколоноскопия).
Уровень убедительности рекомендаций А (уровень достоверности доказательств - 1).
Комментарии. Информативно у пациентов с клиническими симптомами балантидиаза для выявления эрозивно-язвенного поражения слизистой оболочки толстой кишки [1, 2, 8].
• Рекомендовано проведение обзорной рентгенограммы органов брюшной полости.
Уровень убедительности рекомендаций В (уровень достоверности доказательств - 2).
Комментарии. Информативно у пациентов с клиническими симптомами осложнений балантидиаза (выявление свободного газа в брюшной полости в результате перфорации язв кишечника).
Дифференциальная диагностика.
Дифференциальная диагностика балантидиаза проводится с острыми кишечными инфекциями бактериальной этиологии, которые могут протекать с явлениями гемоколита (шигеллез, кампилобактериоз, сальмонеллез ), с другими паразитарными заболеваниями, протекающими с поражением желудочно-кишечного тракта (амебиаз, анкилостомидоз, кишечный шистосомоз ), с воспалительными заболеваниями кишечника (язвенный колит, болезнь Крона), с острой хирургической патологией брюшной полости (аппендицит, острая кишечная непроходимость ), с туберкулезом кишечника. Объем обследования пациентов при этом расширяется и включает дополнительные лабораторные и инструментальные исследования [1, 2, 7].
Клиническая дифференциальная диагностика характера заболевания.
При обосновании диагноза следует указать эпидемиологические, клинические, лабораторные, инструментальные данные и результаты специальных методов исследования, на основании которых подтвержден диагноз «Балантидиаз»( табл. 2).
Таблица 2. Клинические критерии диагностики балантидиаза.
| Признак | Характеристика | Сила* |
| Начало заболевания | Острое начало | С |
| Лихорадка | Лихорадка фебрильная, длительная, рецидивирующая | С |
| Синдром интоксикации | Проявляется выраженными симптомами слабости, головной боли, снижения аппетита | С |
| Абдоминальный болевой синдром | Боли в нижних отделах живота схваткообразного характера, тенезмы (чрезвычайно частые болезненные ложные позывы на дефекацию с чувством судорожного сокращения в области прямой кишки и сфинктера). Болезненность и спазмированность различных участков толстой кишки. При развитии кишечных осложнений заболевания выявляются симптомы раздражения брюшины. | В |
| Синдром диареи | Стул жидкий (от 3-5 до 15-20 раз в сутки), с гнилостным запахом, с примесями крови и гноя | В |
| Синдром гепатомегалии | У части больных при пальпации живота выявляют гепатомегалию | С |
| Синдром трофологических нарушений | Непрерывное длительное течение балантидиаза характеризуется развитием кахексии | С |
Примечание: * - Оценка силы рекомендаций в соответствии с уровнями убедительности.
|
|
Лечение
Выбор метода лечения амебиаза зависит от клинической картины, степени тяжести заболевания, наличия осложнений [1, 2, 3, 5, 10].
Лечение амебиаза включает:
• режим (предусматривает ограничение физических нагрузок соответственно тяжести состояния пациента).
• диету № 4 по Певзнеру.
• методы медикаментозного лечения.
• средства этиотропной.
• средства симптоматической терапии;
• средства нормализации кишечного микробиоценоза.
• методы немедикаментозного лечения.
• физические методы снижения температуры.
• физиотерапевтические методы лечения.
Показания к госпитализации.
В амбулаторных условиях лечение проводят детям с атипичной формой балантидиаза (латентной формой или носительством).
Госпитализации в инфекционные отделения медицинских организаций, оказывающих медицинскую помощь детям с инфекционными и паразитарными заболеваниями подлежат дети, переносящие заболевание в манифестной форме, с осложнениями болезни, а также по эпидемическим показаниям, в том числе и с атипичной формой балантидиаза (латентной формой или носительством) в случае безуспешности проводимого лечения или невозможности осуществления его в амбулаторных условиях.
Цели терапии:
• эрадикация балантидий;
• снижение тяжести течения заболевания;
• уменьшение риска развития осложнений.
• Рекомендовано проведение этиотропной терапии балантидиаза (табл.3) с учетом возраста детей и показаний ( Приложение Д).
Таблица 3. Перечень лекарственных препаратов для медицинского применения с целью этиотропной терапии балантидиаза.
Расчет средних доз лекарственных средств в случае их рассчитывания на кг/вес произведен из расчета на 40 кг веса ребенка. В случаях, когда препарат преимущественно назначается детям в возрасте, когда вес их меньше 40 кг, - расчет производится на 20 кг.
Патогенетическая и симптоматическая терапия.
Цели терапии:
• уменьшение интоксикации;
• устранение синдрома лихорадки;
• коррекция нарушений водно-электролитного баланса;
• устранение диспептических нарушений;
• устранение абдоминального болевого синдрома;
• антибактериальная терапия бактериальных осложнений.
Следует соблюдать принцип разумной достаточности терапии. Объем и интенсивность терапии определяется формой тяжести заболевания, наличием осложнений.
• Рекомендовано проведение внутривенное введение растворов, влияющих на водно-электролитный баланс, с целью дезинтоксикации и регидратации.
Уровень убедительности рекомендаций В (уровень достоверности доказательств - 2).
Комментарии. Целесообразно при среднетяжелой и тяжелой форме балантидиаза, в том числе с осложнениями.
• Рекомендовано использование антигистаминных средств производных пиперазина (цетиризин** внутрь) для устранения проявлений аллергии при балантидиазе.
Уровень убедительности рекомендаций В (уровень достоверности доказательств - 2).
Комментарии. Целесообразно при наличии аллергических проявлений (уртикарная экзантема, атопический дерматит).
• Рекомендовано использование внутрь пробиотических препаратов для коррекции нарушений микробиоценоза кишечника [6, 8].
Уровень убедительности рекомендаций В (уровень достоверности доказательств - 2).
Комментарии. Целесообразно при наличии нарушений функции кишечника (жидкий стул, вздутие живота).
• Рекомендовано использование адсорбирующих кишечных препаратов (смектит диоктаэдрический**, лигнин гидролизный) для устранения симптомов.
Уровень убедительности рекомендаций В (уровень достоверности доказательств - 2).
Комментарии. Целесообразно при наличии нарушений функции кишечника (частый жидкий стул, вздутие живота).
• Рекомендовано использование папаверина и его производных (дротаверин**) с целью купирования абдоминального болевого синдрома.
Уровень убедительности рекомендаций В (уровень достоверности доказательств - 2).
Комментарии. Целесообразно для нормализации моторной функции кишечника и при наличии приступообразных или длительных ноющих болей в животе.
• Рекомендовано использование иммуностимурующих средств (азоксимера бромид) при длительном течении балантидиаза [1, 2, 8].
Уровень убедительности рекомендаций С (уровень достоверности доказательств - 3).
Комментарии. Целесообразно для повышения эффективности этиотропной терапии балантидиаза.
Лечение амебиаза включает:
• режим (предусматривает ограничение физических нагрузок соответственно тяжести состояния пациента).
• диету № 4 по Певзнеру.
• методы медикаментозного лечения.
• средства этиотропной.
• средства симптоматической терапии;
• средства нормализации кишечного микробиоценоза.
• методы немедикаментозного лечения.
• физические методы снижения температуры.
• физиотерапевтические методы лечения.
Показания к госпитализации.
В амбулаторных условиях лечение проводят детям с атипичной формой балантидиаза (латентной формой или носительством).
Госпитализации в инфекционные отделения медицинских организаций, оказывающих медицинскую помощь детям с инфекционными и паразитарными заболеваниями подлежат дети, переносящие заболевание в манифестной форме, с осложнениями болезни, а также по эпидемическим показаниям, в том числе и с атипичной формой балантидиаза (латентной формой или носительством) в случае безуспешности проводимого лечения или невозможности осуществления его в амбулаторных условиях.
3,1 Консервативное лечение.
Этиотропная терапия.Цели терапии:
• эрадикация балантидий;
• снижение тяжести течения заболевания;
• уменьшение риска развития осложнений.
• Рекомендовано проведение этиотропной терапии балантидиаза (табл.3) с учетом возраста детей и показаний ( Приложение Д).
Таблица 3. Перечень лекарственных препаратов для медицинского применения с целью этиотропной терапии балантидиаза.
| Код по АТХ | Наименование лекарственного препарата | Единицы измерения | ССД | СКД |
| P01AB | Производные нитроимидазола | |||
| Тинидазол | мг | 2000 | 20000 | |
| D06BX | Другие синтетические антибактериальные средства | |||
| Метронидазол | мг | 300 | 3000 | |
| J01GB | Антибиотик аминогликозид | |||
| Мономицин | мг | 700 | 7000 | |
| S01AA | Антибиотик тетрациклин | |||
| Тетрациклин | мг | 400 | 4000 | |
Расчет средних доз лекарственных средств в случае их рассчитывания на кг/вес произведен из расчета на 40 кг веса ребенка. В случаях, когда препарат преимущественно назначается детям в возрасте, когда вес их меньше 40 кг, - расчет производится на 20 кг.
Патогенетическая и симптоматическая терапия.
Цели терапии:
• уменьшение интоксикации;
• устранение синдрома лихорадки;
• коррекция нарушений водно-электролитного баланса;
• устранение диспептических нарушений;
• устранение абдоминального болевого синдрома;
• антибактериальная терапия бактериальных осложнений.
Следует соблюдать принцип разумной достаточности терапии. Объем и интенсивность терапии определяется формой тяжести заболевания, наличием осложнений.
• Рекомендовано проведение внутривенное введение растворов, влияющих на водно-электролитный баланс, с целью дезинтоксикации и регидратации.
Уровень убедительности рекомендаций В (уровень достоверности доказательств - 2).
Комментарии. Целесообразно при среднетяжелой и тяжелой форме балантидиаза, в том числе с осложнениями.
• Рекомендовано использование антигистаминных средств производных пиперазина (цетиризин** внутрь) для устранения проявлений аллергии при балантидиазе.
Уровень убедительности рекомендаций В (уровень достоверности доказательств - 2).
Комментарии. Целесообразно при наличии аллергических проявлений (уртикарная экзантема, атопический дерматит).
• Рекомендовано использование внутрь пробиотических препаратов для коррекции нарушений микробиоценоза кишечника [6, 8].
Уровень убедительности рекомендаций В (уровень достоверности доказательств - 2).
Комментарии. Целесообразно при наличии нарушений функции кишечника (жидкий стул, вздутие живота).
• Рекомендовано использование адсорбирующих кишечных препаратов (смектит диоктаэдрический**, лигнин гидролизный) для устранения симптомов.
Уровень убедительности рекомендаций В (уровень достоверности доказательств - 2).
Комментарии. Целесообразно при наличии нарушений функции кишечника (частый жидкий стул, вздутие живота).
• Рекомендовано использование папаверина и его производных (дротаверин**) с целью купирования абдоминального болевого синдрома.
Уровень убедительности рекомендаций В (уровень достоверности доказательств - 2).
Комментарии. Целесообразно для нормализации моторной функции кишечника и при наличии приступообразных или длительных ноющих болей в животе.
• Рекомендовано использование иммуностимурующих средств (азоксимера бромид) при длительном течении балантидиаза [1, 2, 8].
Уровень убедительности рекомендаций С (уровень достоверности доказательств - 3).
Комментарии. Целесообразно для повышения эффективности этиотропной терапии балантидиаза.
3,2 Хирургическое лечение.
Показано при развитии осложнений.3,3 Иное лечение.
Не проводится.Реабилитация и амбулаторное лечение
Основные принципы реабилитации:
• реабилитационные мероприятия должны начинаться уже в периоде разгара или в периоде ранней реконвалесценции;
• необходимо соблюдать последовательность и преемственность проводимых мероприятий, обеспечивающих непрерывность на различных этапах реабилитации и диспансеризации;
• комплексный характер восстановительных мероприятий с участием различных специалистов и с применением разнообразных методов воздействия;
• адекватность реабилитационно-восстановительных мероприятий и воздействий адаптационным и резервным возможностям реконвалесцента. При этом важны постепенность возрастания дозированных физических и умственных нагрузок, а также дифференцированное применение различных методов воздействия;
• постоянный контроль эффективности проводимых мероприятий. При этом учитываются скорость и степень восстановления функционального состояния переболевших (косвенными и прямыми методами).
Медицинская реабилитация осуществляется в медицинских организациях государственной системы здравоохранения или их соответствующих структурных подразделениях медицинских организаций, включая центры восстановительной медицины и реабилитации, а также санаторно-курортное лечение по профилю. Рекомендован медицинский отвод от вакцинации 1 мес. при легкой и среднетяжелой форме; 3 мес. - при тяжелой форме балантидиаза. Рекомендован медицинский отвод от занятий физической культурой 1 мес. - при среднетяжелой форме, 3 мес. - при тяжелой форме балантидиаза.
• реабилитационные мероприятия должны начинаться уже в периоде разгара или в периоде ранней реконвалесценции;
• необходимо соблюдать последовательность и преемственность проводимых мероприятий, обеспечивающих непрерывность на различных этапах реабилитации и диспансеризации;
• комплексный характер восстановительных мероприятий с участием различных специалистов и с применением разнообразных методов воздействия;
• адекватность реабилитационно-восстановительных мероприятий и воздействий адаптационным и резервным возможностям реконвалесцента. При этом важны постепенность возрастания дозированных физических и умственных нагрузок, а также дифференцированное применение различных методов воздействия;
• постоянный контроль эффективности проводимых мероприятий. При этом учитываются скорость и степень восстановления функционального состояния переболевших (косвенными и прямыми методами).
Медицинская реабилитация осуществляется в медицинских организациях государственной системы здравоохранения или их соответствующих структурных подразделениях медицинских организаций, включая центры восстановительной медицины и реабилитации, а также санаторно-курортное лечение по профилю. Рекомендован медицинский отвод от вакцинации 1 мес. при легкой и среднетяжелой форме; 3 мес. - при тяжелой форме балантидиаза. Рекомендован медицинский отвод от занятий физической культурой 1 мес. - при среднетяжелой форме, 3 мес. - при тяжелой форме балантидиаза.
|
|
Профилактика
Общие подходы к профилактике.
Больного изолируют в домашних условиях или в условиях стационара в отдельном боксе или с детьми, имеющими аналогичную нозологию до полного клинического выздоровления (в среднем на 3 недели). После клинического выздоровления ребенок допускается в образовательную организацию при условии наличия отрицательных результатов анализов фекалий (трехкратные в течение 1 нед.) на балантидии.
В очаге балантидиаза проводится комплекс мероприятий, используемых для профилактики инфекций с фекально-оральным механизмом передачи. Необходимо обеспечение больного отдельной посудой, предметами ухода.
Контактным лицам проводится паразитологическое исследование фекалий, карантинно-изоляционные мероприятия в отношении их не организовываются.
Специфическая профилактика балантидиаза не разработана.
Диспансеризация.
Длительность диспансерного наблюдения составляет 12 мес. Частота обязательных контрольных обследований реконвалесцентов врачом-педиатром участковым или врачом-инфекционистом: 1 раз в 3 мес. Необходимые исследования при диспансерном наблюдении реконвалесцентов: клинический анализ крови 1 раз в 3 мес. в период наблюдения и при снятии с учета; копрологическое исследование при появлении кишечных расстройств в период наблюдения 1 раз в 3 мес. и при снятии с учета; УЗИ органов брюшной полости и эндоскопическое исследование толстой кишки по показаниям (при появлении кишечных расстройств) в период наблюдения и при снятии с учета.
Больного изолируют в домашних условиях или в условиях стационара в отдельном боксе или с детьми, имеющими аналогичную нозологию до полного клинического выздоровления (в среднем на 3 недели). После клинического выздоровления ребенок допускается в образовательную организацию при условии наличия отрицательных результатов анализов фекалий (трехкратные в течение 1 нед.) на балантидии.
В очаге балантидиаза проводится комплекс мероприятий, используемых для профилактики инфекций с фекально-оральным механизмом передачи. Необходимо обеспечение больного отдельной посудой, предметами ухода.
Контактным лицам проводится паразитологическое исследование фекалий, карантинно-изоляционные мероприятия в отношении их не организовываются.
Специфическая профилактика балантидиаза не разработана.
Диспансеризация.
Длительность диспансерного наблюдения составляет 12 мес. Частота обязательных контрольных обследований реконвалесцентов врачом-педиатром участковым или врачом-инфекционистом: 1 раз в 3 мес. Необходимые исследования при диспансерном наблюдении реконвалесцентов: клинический анализ крови 1 раз в 3 мес. в период наблюдения и при снятии с учета; копрологическое исследование при появлении кишечных расстройств в период наблюдения 1 раз в 3 мес. и при снятии с учета; УЗИ органов брюшной полости и эндоскопическое исследование толстой кишки по показаниям (при появлении кишечных расстройств) в период наблюдения и при снятии с учета.
Дополнительно
Отрицательно влияют на исход заболевания, тяжесть заболевания и развитие осложнений следующие факторы:
- позднее обращение пациентов;
- отсутствие лечения противопаразитарными препаратами;
- неадекватные дозы противопаразитарных препаратов;
- неправильные схемы противопаразитарной терапии;
- неадекватное патогенетическое лечение.
Осложнения со средним уровнем риска развития (не более 5-10%): кишечные кровотечения, белково-калорийная недостаточность.
Осложнения с низким уровнем риска развития (не более 3-5%): синдром системной воспалительной реакции, перитонит.
- позднее обращение пациентов;
- отсутствие лечения противопаразитарными препаратами;
- неадекватные дозы противопаразитарных препаратов;
- неправильные схемы противопаразитарной терапии;
- неадекватное патогенетическое лечение.
Осложненное течение балантидиаза характеризуется развитием язвенных поражений кишечника и присоединением вторичной (бактериальной) инфекции.
Осложнения с высоким уровнем риска развития (не более 10-15%): пневмонии, бактериальные кишечные инфекции.Осложнения со средним уровнем риска развития (не более 5-10%): кишечные кровотечения, белково-калорийная недостаточность.
Осложнения с низким уровнем риска развития (не более 3-5%): синдром системной воспалительной реакции, перитонит.
Критерии оценки качества медицинской помощи
| № | Критерии качества | Уровень достоверности доказательств | Уровень убедительности рекомендаций |
| • Этап постановки диагноза | |||
| 1 | Выполнен осмотр врачом-инфекционистом не позднее 1 часа от момента поступления в стационар | 1 | А |
| 2 | Выполнены лабораторные исследования c целью определения возбудителя паразитарного заболевания до назначения эмпирической этиотропной терапии, но не позднее 12 часов от момента госпитализации по данным обязательных тестов: микроскопическое исследование кала на вегетативные формы и цисты балантидий; или дополнительных тестов: молекулярно-биологическое исследование фекалий на генетический материал балантидий (ПЦР кала) | 1 | А |
| 3 | Выполнен общий (клинический) анализ крови развернутый | 1 | А |
| 4 | Выполнен общий (клинический) анализ мочи | 1 | А |
| 5 | Выполнено копрологическое исследование | 2 | В |
| 6 | Выполнен анализ крови биохимический общетерапевтический (глюкоза, общий белок, альбумины, С-реактивный белок, мочевина, креатинин, электролиты, аланинаминотрансфераза, аспартатаминотрансфераза, щелочная фосфататаза, амилаза, билирубин) | 2 | В |
| 8 | Выполнено ультразвуковое исследование органов брюшной полости (комплексное) | 2 | В |
| 9 | Выполнено эндоскопическое исследование желудочно-кишечного тракта (фиброколоноскопия) | 3 | С |
| • Этап лечения | |||
| 11 | Назначена рациональная патогенетическая терапия не позднее 1 часа от момента госпитализации | 2 | В |
| 12 | Назначена рациональная этиотропная противопаразитарная терапия в течение 72 часов от момента госпитализации | 1 | А |
| 13 | Получены отрицательные результаты микроскопического исследования фекалий на вегетативные формы и цисты балантидий (трехкратно в течение 1 нед. после лечения) | 1 | А |
Список литературы
1. Паразитарные болезни человека (протозоозы и гельминтозы): руководство для врачей под ред. В.П. Сергиева, Ю.В. Лобзина, С.С. Козлова. СПб. Фолиант», 2008.
2. Справочник по инфекционным болезням у детей / под ред. Ю.В. Лобзина. СПб. СпецЛит, 2013.
3. Карташева Н.В., Мамчиц Л.П., Климович С.В. Эколого-гигиеническое значение почвы в статусе здоровья населения (лекция). Проблемы здоровья и экологии. 2012; № 2 (32): с. 51 - 56.
4. Кравченко Н.А., Пашинская Е.С., Побяржин В.В., Кужель Д. Особенности паразитирования балантидий у человека и животных (обзор литературы). Вестник ВГМУ. 2015; Т. 14, № 6: с. 15 - 24.
5. Сергевнин В. Острые кишечные инфекции. Этиологическая структура, проблемы лабораторной диагностики, экологическая классификация (лекция). Врач. 2013; № 6: с. 37 - 40.
6. Мазанкова Л.Н., Григорьев И. Инфекционные заболевания у детей: роль в возникновении соматической патологии. Детские инфекции. 2013; № 3: с. 3 - 8.
7. Мазанкова Л.Н., Захарова И. Н. Инфекционные аспекты соматической патологии у детей. Российский вестник перинатологии и педиатрии. 2010; № 5: с. 8 - 12.
8. Булатов в.п., Камалова А.А. Хроническая диарея у детей. Практическая медицина. 2012; № 7 (62): с. 38 - 40.
2. Справочник по инфекционным болезням у детей / под ред. Ю.В. Лобзина. СПб. СпецЛит, 2013.
3. Карташева Н.В., Мамчиц Л.П., Климович С.В. Эколого-гигиеническое значение почвы в статусе здоровья населения (лекция). Проблемы здоровья и экологии. 2012; № 2 (32): с. 51 - 56.
4. Кравченко Н.А., Пашинская Е.С., Побяржин В.В., Кужель Д. Особенности паразитирования балантидий у человека и животных (обзор литературы). Вестник ВГМУ. 2015; Т. 14, № 6: с. 15 - 24.
5. Сергевнин В. Острые кишечные инфекции. Этиологическая структура, проблемы лабораторной диагностики, экологическая классификация (лекция). Врач. 2013; № 6: с. 37 - 40.
6. Мазанкова Л.Н., Григорьев И. Инфекционные заболевания у детей: роль в возникновении соматической патологии. Детские инфекции. 2013; № 3: с. 3 - 8.
7. Мазанкова Л.Н., Захарова И. Н. Инфекционные аспекты соматической патологии у детей. Российский вестник перинатологии и педиатрии. 2010; № 5: с. 8 - 12.
8. Булатов в.п., Камалова А.А. Хроническая диарея у детей. Практическая медицина. 2012; № 7 (62): с. 38 - 40.
|
|
Приложения
Приложение А1.
Состав рабочей группы.Клинические рекомендации «Балантидиаз у детей» разработаны сотрудниками ФГБУ НИИДИ ФМБА России и Военно-медицинской академии им. С.М. Кирова.
| Фамилии, имена, отчества разработчиков | Место работы с указанием занимаемой должности, ученой степени и звания | Адрес места работы с указанием почтового индекса | Рабочий телефон с указанием кода города | Конфликт интересов |
| Гончар Наталья Васильевна | Старший научный сотрудник, доктор медицинских наук профессор | Санкт-Петербург Ул. Профессора Попова, д. 9 197022 | 8(812)234-52-30 | Нет |
| Козлов Сергей Сергеевич | Профессор кафедры инфекционных болезней (с курсом паразитологии и тропических заболеваний) Военно-медицинской академии им. С.М. Кирова | Санкт-Петербург, ул. Акад. Лебедева, дом 6 194044 | Нет |
Приложение А2.
Методология разработки клинических рекомендаций.Методология.
Методы, использованные для сбора/селекции доказательств:
- поиск в электронных базах данных.
Описание методов, использованных для сбора/селекции доказательств:
- доказательной базой для рекомендаций являются публикации, вошедшие в Кохрановскую библиотеку, базы данных EMBASE, MEDLINE, сlinicalkey ELSEVIER, электронную библиотеку (www.elibrary.ru). Глубина поиска составляла 5 лет.
Методы, использованные для оценки качества и силы доказательств:
- консенсус экспертов;
- оценка значимости в соответствии с уровнями достоверности доказательств и уровнями убедительности рекомендаций.
• Целевая аудитория данных клинических рекомендаций:
• врач-анестезиолог-реаниматолог;
• врач-бактериолог;
• врач-вирусолог;
• врач-дезинфектолог;
• врач здравпункта;
• врач-инфекционист;
• врач клинической лабораторной диагностики;
• врач - клинический фармаколог;
• врач-лаборант;
• врач-невролог;
• врач общей практики (семейный врач);
• врач-паразитолог;
• врач-педиатр;
• врач-педиатр городской (районный);
• врач-педиатр участковый;
• врач по медицинской профилактике;
• врач по медицинской реабилитации;
• врач приемного отделения;
• врач-терапевт;
• врач-терапевт подростковый;
• врач-терапевт участковый;
• врач-эпидемиолог.
Клинические рекомендации «Аскаридоз у детей» предназначены для применения в медицинских организациях Российской Федерации.
Клинические рекомендации «Аскаридоз у детей» разработаны для решения следующих задач:
• проверки на соответствие установленным Протоколом требований при проведении процедуры лицензирования медицинской организации;
• установление единых требований к порядку диагностики, лечения, реабилитации и профилактики детей больных аскаридозом;
• унификация разработок базовых программ обязательного медицинского страхования и оптимизация медицинской помощи детям больным аскаридозом;
• обеспечение оптимальных объемов, доступности и качества медицинской помощи, оказываемой пациенту в медицинской организации;
• разработка стандартов медицинской помощи и обоснование затрат на ее оказание;
• обоснование программы государственных гарантий оказания медицинской помощи населению, в том числе и детям;
• проведение экспертизы и оценки качества медицинской помощи объективными методами и планирования мероприятий по его совершенствованию;
• выбор оптимальных технологий профилактики, диагностики, лечения и реабилитации для конкретного больного;
• защита прав пациента и врача при разрешении спорных и конфликтных вопросов.
Таблица П1. Уровни достоверности доказательств с указанием использованной классификации уровней достоверности доказательств.
| Уровни доказательств | Описание |
| 1++ | Мета-анализы высокого качества, систематические обзоры рандомизированных контролируемых исследований (РКИ), или РКИ с очень низким риском систематических ошибок |
| 1+ | Качественно проведенные мета-анализы, систематические обзоры или РКИ с низким риском систематических ошибок |
| 1- | Мета-анализы, систематические обзоры или РКИ с высоким риском систематических ошибок |
| 2++ | Высококачественные систематические обзоры исследований случай-контроль или когортных исследований. Высококачественные обзоры исследований случай-контроль или когортных исследований с очень низким риском эффектов смешивания или систематических ошибок и средней вероятностью причинной взаимосвязи |
| 2+ | Хорошо проведенные исследования случай-контроль или когортные исследования со средним риском эффектов смешивания или систематических ошибок и средней вероятностью причинной взаимосвязи |
| 2- | Исследования случай-контроль или когортные исследования с высоким риском эффектов смешивания или систематических ошибок и средней вероятностью причинной взаимосвязи |
| 3 | Не аналитические исследования (например, описания случаев, серий случаев) |
| 4 | Мнение экспертов |
Таблица П2. Уровни убедительности рекомендаций с указанием использованной классификации уровней убедительности рекомендаций.
| Сила доказательств | Описание |
| A | По меньшей мере, один мета-анализ, систематический обзор, или РКИ, оцененные, как 1++, напрямую применимые к целевой популяции и демонстрирующие устойчивость результатов или группа доказательств, включающая результаты исследований, оцененные, как 1+, напрямую применимые к целевой популяции и демонстрирующие общую устойчивость результатов |
| в | Группа доказательств, включающая результаты исследований, оцененные, как 2++, напрямую применимые к целевой популяции и демонстрирующие общую устойчивость результатов или экстраполированные доказательства из исследований, оцененных, как 1++ или 1+ |
| с | Группа доказательств, включающая результаты исследований оцененные, как 2+, напрямую применимые к целевой популяции и демонстрирующие общую устойчивость результатов; или экстраполированные доказательства из исследований, оцененных, как 2++ |
| D | Доказательства уровня 3 или 4; или экстраполированные доказательства исследований, оцененных, как 2+ |
• Индикаторы доброкачественной практики (Good Practice Points. GPPs):
- рекомендуемая доброкачественная практика базируется на клиническом опыте членов рабочей группы по разработке рекомендаций.
• Уровни убедительности рекомендаций (A-D), уровни достоверности доказательств (1++, 1+, 1-, 2++, 2+, 2-, 3, 4) и индикаторы доброкачественной практики - good practice points (GPPs) приводятся при изложении текста рекомендаций.
• Порядок обновления клинических рекомендаций.
Мониторинг клинических рекомендаций (анализ использования клинических рекомендаций, сбор информации по недостаткам и замечаниям), внесение дополнений и изменений в клинические рекомендации осуществляет ФГБУ НИИДИ ФМБА России. Обновление последней версии клинических рекомендаций осуществляется по мере необходимости, но не реже 1 раза в 3 года.
Система ведения клинических рекомендаций предусматривает взаимодействие Федерального государственного бюджетного учреждения «Научно-исследовательский институт детских инфекций Федерального медико-биологического агентства» со всеми заинтересованными организациями.
Экспертизу клинических рекомендаций проводят специалисты, представляющие медицинские организации, не участвующие в разработке рекомендаций. Разработчики в сопроводительном письме ставят перед экспертом вопросы, на которые он должен ответить, определяют сроки представления экспертного заключения, обычно не превышающие 30 дней с момента получения клинических рекомендаций.
В экспертном заключении эксперт должен указать свою фамилию, имя, отчество, место работы и должность и дать ответы на поставленные в сопроводительном письме вопросы. В случае несогласия с отдельными положениями эксперт предлагает свои варианты с указанием страниц и пунктов, по которым предложены замены. В случае необходимости продления сроков экспертизы эксперт в письменном виде сообщает об этом разработчикам с указанием сроков окончания экспертизы и обоснованием переноса сроков. Отсутствие экспертного заключения в установленные сроки означает согласие эксперта со всеми пунктами проекта клинических рекомендаций.
По результатам экспертизы Рабочая группа составляет сводную таблицу предложений и замечаний, принятых решений и их обоснований по форме (табл.2), оформляет окончательную редакцию рекомендаций, организует обсуждение и вносит на утверждение профессиональной медицинской ассоциации.
Таблица 2. Форма оформления сводной таблицы предложений и замечаний, принятых решений и их обоснований.
| Наименование нормативного документа | Рецензент (Ф.И.О., место работы, должность) | Результаты рецензирования (внесенные рецензентом предложения и замечания) | Принятое решение и его обоснование |
Приложение А3.
Связанные документы.Данные клинические рекомендации разработаны с учётом следующих нормативно-правовых документов:
• Федеральный закон от 21 ноября 2011 г. 323-ФЗ «Об основах охраны здоровья граждан в Российской Федерации»( Собрание законодательства Российской Федерации, 2011 г., № 48, 6724);
• Федеральный закон Российской Федерации от 29 ноября 2010 г., № 326-ФЗ Об обязательном медицинском страховании в Российской Федерации»;
• Приказ Минздравсоцразвития России от 5 мая 2012г. №521н Об утверждении Порядка оказания медицинской помощи детям с инфекционными заболеваниями , зарегистрирован в Минюсте РФ 10 июля 2012 г., регистрационный № 24867;
• Приказ Минздравсоцразвития России № 1664н от 27 декабря 2011 г. Об утверждении номенклатуры медицинских услуг», зарегистрирован в Минюсте 24 января 2012 г., регистрационный № 23010;
• Приказ Минздравсоцразвития России от 23 июля 2010 г. 541н «Об утверждении Единого квалификационного справочника должностей руководителей, специалистов и служащих, раздел «Квалификационные характеристики должностей работников в сфере здравоохранения», зарегистрирован в Минюсте РФ 25 августа 2010 г., регистрационный № 18247;
• Приказ Минздрава России от 29 декабря 2012 г. 1629н «Об утверждении перечня видов высокотехнологичной медицинской помощи».
• СанПиН 3,2,3215-14 Профилактика паразитарных болезней на территории Российской Федерации (с изменениями на 29 декабря 2015 года).
КР337. Болевой синдром (БС) у детей, нуждающихся в паллиативной медицинской помощи.
Приложение В.
Информация для пациентов.Балантидиаз (или «инфузорная дизентерия») - зоонозное кишечное протозойное заболевание, характеризуется интоксикацией, диареей воспалительного типа, абдоминальным болевым синдромом, язвенным поражением толстой кишки и склонностью к затяжному (или хроническому) течению.
Возбудитель заболевания - вalantidium coli относится к простейшим Protozoa. Представители рода вalantidium существуют в вегетативной и цистной формах. вalantidium coli является самым крупным среди патогенных простейших человека: размеры его в длину составляют 80-125 мкм, в ширину - 45-90 мкм. Вегетативные формы имеют яйцевидную форму с ротовой щелью на переднем конце. Поверхность тела покрыта рядами продольно расположенных ресничек, с помощью которых осуществляется движение. Диаметр цисты составляет около 50 мкм.
Из кишечника балантидии гематогенным путем могут проникать в мезентериальные лимфоузлы, печень, легкие, урогенитальный тракт. Однако осложнения в виде поражения других органов, кроме кишечника (перфорация язв с развитием перитонита, кишечное кровотечение) очень редки.
Источником балантидиаза являются свиньи (преимущественно поросята), которые почти поголовно заражены балантидиями и постоянно выделяют с фекалиями цисты. Балантидии также паразитируют в толстой кишке у крыс, собак и других животных. Механизм заражения балантидиазом - фекально-оральный. Реализуется водным, пищевым и контактным путями. Балантидиазом инвазируются лица, контактирующие со свиньями или использующие зараженные цистами балантидий воду и овощи. Исключается возможность заражения от больных балантидиазом людей и носителей балантидий, поскольку в организме человека цисты образуются редко и в незначительных количествах. Заражение вегетативными формами невозможно, что обусловлено быстрой их гибелью во внешней среде и гибелью в кислой среде желудка. Цисты балантидий сохраняют жизнеспособность в свинарниках до 14 сут., в почве - до 244 сут. В растворах дезинфицирующих средств погибают через несколько часов. По данным медицинской статистики, до 90% лиц, инфицированных балантидиями в очагах инвазии, являются носителями паразита.
Инкубационный период балантидиаза составляет в среднем 10-15 дней (минимальный - 5 дней, максимальный - 30 дней).
Заболевание может протекать бессимптомно (синонимы: латентная форма, носительство) и манифестно - в виде острой формы (различной степени тяжести) или в виде хронической формы (с рецидивирующим или непрерывным течением). Наблюдаются сочетания балантидиаза с амебиазом, шигеллезом и другими инфекционными и паразитарными заболеваниями.
Острая форма балантидиаза. Заболевание начинается остро. У больного развивается слабость, появляется головная боль, тошнота, снижается аппетит, значительно повышается температура тела. Одновременно появляются признаки поражения кишечника: боли в нижних отделах живота, тенезмы (чрезвычайно частые болезненные ложные позывы на дефекацию с чувством судорожного сокращения в области прямой кишки и сфинктера при почти полном отсутствии кала), диарея. Стул жидкий (от 3-5 до 15-20 раз в сутки), с гнилостным запахом, с примесями крови и гноя. С первых дней заболевания отмечается прогрессирующая потеря массы тела. При осмотре больного выявляют обложенный язык, болезненность и спазмированность при пальпации различных участков толстой кишки. У части больных выявляют гепатомегалию. При развитии кишечных осложнений балантидиаза определяются симптомы раздражения брюшины. Патоморфологические изменения в слизистой оболочке толстой кишки, выявляемые эндоскопическими методами, характеризуются наличием признаков катарально-геморрагического воспаления с образованием язвенных дефектов. Гистоморфологические исследования биоптатов пораженных участков слизистой оболочки толстой кишки позволяют выявить скопления балантидий в подслизистом слое, в краях язв и в области микроабсцессов. В клиническом анализе крови отмечаются признаки гипохромной анемии, нейтрофильный лейкоцитоз, умеренная эозинофилия, повышение СОЭ. В биохимическом анализе крови характерными изменениями являются гипопротеинемия и гипоальбуминемия. В случаях отсутствия адекватной этиотропной терапии через 1,5-2 мес. от начала заболевания острая форма балантидиаза переходит в хроническую.
Хроническая форма балантидиаза при рецидивирующем его течении отличается чередованием обострений (длительностью от 7 до 30 суток) и ремиссий (длительностью от 3 до 6 мес. Клиническая картина обострений хронического балантидиаза: симптомы интоксикации выражены слабо, температура тела в пределах нормы, однако местные симптомы отчетливо выражены - стул жидкий (до 2-5 раз в сутки), с патологическими примесями (слизь, кровь, гной). При объективном обследовании пациентов выявляют обложенный язык, болезненность при пальпации слепой и восходящей кишки. В период ремиссии самочувствие не страдает. Непрерывное течение хронического балантидиаза характеризуется развитием кахексии.
Осложнения балантидиаза: перфорация язв с развитием перитонита, кишечное кровотечение, кахексия, вторичная инфекция.
Лабораторными критериями диагностики амебиаза являются: выявление вегетативных форм и цист балантидий, а также лейкоцитов, эритроцитов, слизи в фекалиях по данным копрограмм, эозинофилия и признаки воспалительного процесса в клиническом анализе крови, выявление генетического материала балантидий в фекалиях.
Медикаментозное лечение балантидиаза у детей предусматривает использование противопаразитарных препаратов, симптоматических средств, средств нормализации кишечного микробиоценоза, средств иммунокоррекции.
Больного изолируют в домашних условиях или в условиях стационара в отдельном боксе или с детьми, имеющими аналогичную нозологию до полного клинического выздоровления (в среднем на 3 недели). После клинического выздоровления ребенок допускается в образовательную организацию при условии наличия отрицательных результатов анализов фекалий на балантидии (трехкратные в течение 1 нед.
В очаге балантидиаза проводится комплекс мероприятий, используемых для профилактики инфекций с фекально-оральным механизмом передачи. Необходимо обеспечение больного отдельной посудой, предметами ухода. Контактным лицам проводится паразитологическое исследование фекалий: карантинно-изоляционные мероприятия в отношении их не организовываются. Специфическая профилактика балантидиаза не разработана. Длительность диспансерного наблюдения реконвалесцентов составляет 12 мес.
Приложение Г 1Критерии оценки степени тяжести балантидиаза по клиническим признакам.
| Признак | Характеристика признаков | ||
| Легкая степень тяжести | Средняя степень тяжести | Тяжелая степень тяжести | |
| Возраст больных | Подростки, взрослые | Дети младшего возраста | Дети раннего возраста |
| Начало болезни | Острое | Острое | Острое |
| Выраженность и длительность лихорадки | Отсутствует или легкая выраженность, длится 1-5 дней | Умеренной выраженности, длится 6-7 дней | Ярко выражена, длится более 8 дней |
| Выраженность и длительность симптомов интоксикации | Отсутствие температурной реакции или повышение температуры до 38°С, длительность 1-5 дней | Повышение температуры до 38°С, длительность 6-8 дней | Повышение температуры более 38,5°С, длительность более 9 дней |
| Выраженность абдоминального болевого синдрома | Выражен незначительно | Отчетливо выражен, локализация болей преимущественно в нижних отделах живота, язык сухой, обложен | Выражен значительно, сопровождается тенезмами, локализация болей преимущественно в нижних отделах живота, язык сухой, обложен |
| Выраженность синдрома диареи | Выражен незначительно | Отчетливо выражен, частота стула увеличена; стул жидкий с признаками гемоколита (слизь, гной, кровь) | Выражен значительно, стул водянистый с патологическими примесями ( слизь, гной, кровь), сопровождается обезвоживанием |
| Выраженность синдрома гепатомегалии | Увеличение печени на 1-1,5 см ниже реберной дуги | Увеличение печени на 2-4 см ниже реберной дуги | Увеличение печени более 3-4 см ниже реберной дуги |
| Выраженность синдрома трофологических нарушений | Отсутствуют | Умеренное снижение массы тела и снижение аппетита | Значительное снижение массы тела и аппетита (признаки кахексии) |
| Воспалительные изменения в гемограмме | Незначительно выраженный лейкоцитоз, СОЭ невысокая | Умеренно выраженный лейкоцитоз, СОЭ повышенная | Выраженный лейкоцитоз, СОЭ значительно повышенная |
| Синдром эозинофилии | Эозинофилия не характерна | Эозинофилия умеренная | Эозинофилия выраженная |
| Синдром гипохромной анемии | Отсутствует | Гипохромная анемия легкой степени | Гипохромная анемия среднетяжелой и тяжелой степени |
| Колитический синдром по данным копрологического исследования | Выражен незначительно | Умеренно выражен | Значительно выражен |
| Синдром гипопротеинемии и гипоальбумиенемии | Отсутствует | Гипопротеинемия и гипоальбуминемия умеренные | Гипопротеинемия и гипоальбуминемия выраженные |
| Осложнения | Нет | Имеются | Имеются, тяжелые |
Приложение Г.
| Лекарственная группа | Лекарственные средства | Показания | Уровень* доказательности |
| Антибиотики | Тетрациклин | Клинические проявления балантидиаза у пациентов старше 8 лет | 2+ |
| Антибиотики | Мономицин | Клинические проявления балантидиаза | 1+ |
| Противомикробные препараты | Метронидазол | 2+ | |
| Производные нитроимидазола | Тинидазол | 2+ | |
| Растворы, влияющие на водно-электролитный баланс | Калия хлорид + Кальция хлорид + Магния хлорид + Натрия ацетат + Натрия хлорид | С целью дезинтоксикации при тяжелой форме балантидиаза с осложнениями | 2+ |
| Калия хлорид + Натрия ацетат + Натрия хлорид | С целью дезинтоксикации при тяжелой форме балантидиаза с осложнениями | 2+ | |
| Меглюмина натрия сукцинат | 2+ | ||
| Натрия хлорида раствор сложный [Калия хлорид + Кальция хлорид + Натрия хлорид] | 2+ | ||
| Другие ирригационные растворы | Декстроза | С целью дезинтоксикации при тяжелой форме балантидиаза с осложнениями | 2+ |
| Растворы электролитов | Натрия хлорид | Восполнение электролитных нарушений | 2+ |
| Калия хлорид | 2+ | ||
| Противодиарейные микроорганизмы | Энтерол | Дисбиоз кишечника с развитием диспепсических проявлений на фоне балантидиаза | 2+ |
| Линекс | 2+ | ||
| Адсорбирующие кишечные препараты | Смектит диоктаэдрический | С целью дезинтоксикации и как антидиарейное и цитопротективное средство | 2+ |
| Лигнин гидролизный | 2+ | ||
| Производные пропионовой кислоты | Ибупрофен | Фебрильная лихорадка | 2+ |
| Анилиды | Парацетамол | 2+ | |
| Папаверин и его производные | Дротаверин | С целью купирования абдоминального болевого синдрома | 2+ |
| Папаверин | 2+ | ||
| Производные пиперазина | Цетиризин | С целью купирования аллергических проявлений | 2+ |
| Иммуностимуляторы другие | Азоксимера бромид | Коррекция иммунных нарушений у детей старше 6 мес. | 2+ |
Примечание. Оценка силы рекомендаций в соответствии с рейтинговой схемой.
|
|
Год актуализации информации
2014.