МКБ-10 коды
|
|
Вступление
МКБ 10: A04.5.
Год утверждения (частота пересмотра): 2017 (пересмотр каждые 3 года)Поле.
ID: КР561.
Профессиональные ассоциации.
• Межрегиональная общественная организация «Ассоциация врачей инфекционистов Санкт-Петербурга и Ленинградской области» (МОО АВИСПО);
Международная общественная организация «Евро-Азиатское Общество по Инфекционным Болезням».
Год утверждения (частота пересмотра): 2017 (пересмотр каждые 3 года)Поле.
ID: КР561.
Профессиональные ассоциации.
• Межрегиональная общественная организация «Ассоциация врачей инфекционистов Санкт-Петербурга и Ленинградской области» (МОО АВИСПО);
Международная общественная организация «Евро-Азиатское Общество по Инфекционным Болезням».
Профессиональные ассоциации
• Межрегиональная общественная организация «Ассоциация врачей инфекционистов Санкт-Петербурга и Ленинградской области» (МОО АВИСПО);
Международная общественная организация «Евро-Азиатское Общество по Инфекционным Болезням».
Международная общественная организация «Евро-Азиатское Общество по Инфекционным Болезням».
Список сокращений
ВОЗ - Всемирная организация здравоохранения.
ДВС - Диссеминированное внутрисосудистое свертывание.
ИТШ - Инфекционно-токсический шок.
ИФА - Иммуноферментный анализ.
ЖКТ - желудочно-кишечный тракт.
МЗ РФ - Министерство здравоохранения Российской Федерации.
МКБ-10 - Международная классификация болезней, травм, и состояний, влияющих на здоровье 10-го пересмотра.
ОАК - Общий анализ крови.
ОАМ - Общий анализ мочи.
ОКОНХ - Общероссийский классификатор отраслей народного хозяйства.
ОМС - Обязательное медицинское страхование граждан.
ПМУ - Простая медицинская услуга.
ПЦР - Полимеразная цепная реакция.
РИФ - Реакция иммунофлюоресценции.
РНГА - Реакция непрямой гемагглютинации.
ССД - Средняя суточная доза.
СКД - Средняя курсовая доза.
ФЗ - Федеральный закон.
Ig M, G - Иммуноглобулины класса М, G.
ДВС - Диссеминированное внутрисосудистое свертывание.
ИТШ - Инфекционно-токсический шок.
ИФА - Иммуноферментный анализ.
ЖКТ - желудочно-кишечный тракт.
МЗ РФ - Министерство здравоохранения Российской Федерации.
МКБ-10 - Международная классификация болезней, травм, и состояний, влияющих на здоровье 10-го пересмотра.
ОАК - Общий анализ крови.
ОАМ - Общий анализ мочи.
ОКОНХ - Общероссийский классификатор отраслей народного хозяйства.
ОМС - Обязательное медицинское страхование граждан.
ПМУ - Простая медицинская услуга.
ПЦР - Полимеразная цепная реакция.
РИФ - Реакция иммунофлюоресценции.
РНГА - Реакция непрямой гемагглютинации.
ССД - Средняя суточная доза.
СКД - Средняя курсовая доза.
ФЗ - Федеральный закон.
Ig M, G - Иммуноглобулины класса М, G.
Термины и определения
Заболевание. Возникающее в связи с воздействием патогенных факторов нарушение деятельности организма, работоспособности, способности адаптироваться к изменяющимся условиям внешней и внутренней среды при одновременном изменении защитно-компенсаторных и защитно-приспособительных реакций и механизмов организма.
Инструментальная диагностика. Диагностика с использованием для обследования больного различных приборов, аппаратов и инструментов.
Исходы заболеваний. Медицинские и биологические последствия заболевания.
Качество медицинской помощи. Совокупность характеристик, отражающих своевременность оказания медицинской помощи, правильность выбора методов профилактики, диагностики, лечения и реабилитации при оказании медицинской помощи, степень достижения запланированного результата.
Клинические рекомендации (протокол лечения) оказания медицинской помощи детям. Нормативный документ системы стандартизации в здравоохранении, определяющий требования к выполнению медицинской помощи больному при определенном заболевании, с определенным синдромом или при определенной клинической ситуации.
Клиническая ситуация. Случай, требующий регламентации медицинской помощи вне зависимости от заболевания или синдрома.
Лабораторная диагностика. Совокупность методов, направленных на анализ исследуемого материала с помощью различного специального оборудования.
Медицинское вмешательство. Выполняемые медицинским работником по отношению к пациенту, затрагивающие физическое или психическое состояние человека и имеющие профилактическую, исследовательскую, диагностическую, лечебную, реабилитационную направленность виды медицинских обследований и (или) медицинских манипуляций, а также искусственное прерывание беременности.
Медицинская услуга. Медицинское вмешательство или комплекс медицинских вмешательств, направленных на профилактику, диагностику и лечение заболеваний, медицинскую реабилитацию и имеющих самостоятельное законченное значение.
Нозологическая форма. Совокупность клинических, лабораторных и инструментальных диагностических признаков, позволяющих идентифицировать заболевание (отравление, травму, физиологическое состояние) и отнести его к группе состояний с общей этиологией и патогенезом, клиническими проявлениями, общими подходами к лечению и коррекции состояния.
Осложнение заболевания. Присоединение к заболеванию синдрома нарушения физиологического процесса; - нарушение целостности органа или его стенки; - кровотечение; - развившаяся острая или хроническая недостаточность функции органа или системы органов.
Основное заболевание. Заболевание, которое само по себе или в связи с осложнениями вызывает первоочередную необходимость оказания медицинской помощи в связи с наибольшей угрозой работоспособности, жизни и здоровью, либо приводит к инвалидности, либо становится причиной смерти.
Пациент. Физическое лицо, которому оказывается медицинская помощь или которое обратилось за оказанием медицинской помощи независимо от наличия у него заболевания и от его состояния.
Последствия (результаты). Исходы заболеваний, социальные, экономические результаты применения медицинских технологий.
Симптом. Любой признак болезни, доступный для определения независимо от метода, который для этого применялся.
Синдром. Состояние, развивающееся как следствие заболевания и определяющееся совокупностью клинических, лабораторных, инструментальных диагностических признаков, позволяющих идентифицировать его и отнести к группе состояний с различной этиологией, но общим патогенезом, клиническими проявлениями, общими подходами к лечению, зависящих, вместе с тем, и от заболеваний, лежащих в основе синдрома.
Состояние. Изменения организма, возникающие в связи с воздействием патогенных и (или) физиологических факторов и требующие оказания медицинской помощи.
Сопутствующее заболевание. Заболевание, которое не имеет причинно-следственной связи с основным заболеванием, уступает ему в степени необходимости оказания медицинской помощи, влияния на работоспособность, опасности для жизни и здоровья и не является причиной смерти.
Тяжесть заболевания или состояния. Критерий, определяющий степень поражения органов и (или) систем организма человека либо нарушения их функций, обусловленные заболеванием или состоянием либо их осложнением.
Уровень достоверности доказательств. Отражает степень уверенности в том, что найденный эффект от применения медицинского вмешательства является истинным.
Функция органа, ткани, клетки или группы клеток. Составляющее физиологический процесс свойство, реализующее специфическое для соответствующей структурной единицы организма действие.
Инструментальная диагностика. Диагностика с использованием для обследования больного различных приборов, аппаратов и инструментов.
Исходы заболеваний. Медицинские и биологические последствия заболевания.
Качество медицинской помощи. Совокупность характеристик, отражающих своевременность оказания медицинской помощи, правильность выбора методов профилактики, диагностики, лечения и реабилитации при оказании медицинской помощи, степень достижения запланированного результата.
Клинические рекомендации (протокол лечения) оказания медицинской помощи детям. Нормативный документ системы стандартизации в здравоохранении, определяющий требования к выполнению медицинской помощи больному при определенном заболевании, с определенным синдромом или при определенной клинической ситуации.
Клиническая ситуация. Случай, требующий регламентации медицинской помощи вне зависимости от заболевания или синдрома.
Лабораторная диагностика. Совокупность методов, направленных на анализ исследуемого материала с помощью различного специального оборудования.
Медицинское вмешательство. Выполняемые медицинским работником по отношению к пациенту, затрагивающие физическое или психическое состояние человека и имеющие профилактическую, исследовательскую, диагностическую, лечебную, реабилитационную направленность виды медицинских обследований и (или) медицинских манипуляций, а также искусственное прерывание беременности.
Медицинская услуга. Медицинское вмешательство или комплекс медицинских вмешательств, направленных на профилактику, диагностику и лечение заболеваний, медицинскую реабилитацию и имеющих самостоятельное законченное значение.
Нозологическая форма. Совокупность клинических, лабораторных и инструментальных диагностических признаков, позволяющих идентифицировать заболевание (отравление, травму, физиологическое состояние) и отнести его к группе состояний с общей этиологией и патогенезом, клиническими проявлениями, общими подходами к лечению и коррекции состояния.
Осложнение заболевания. Присоединение к заболеванию синдрома нарушения физиологического процесса; - нарушение целостности органа или его стенки; - кровотечение; - развившаяся острая или хроническая недостаточность функции органа или системы органов.
Основное заболевание. Заболевание, которое само по себе или в связи с осложнениями вызывает первоочередную необходимость оказания медицинской помощи в связи с наибольшей угрозой работоспособности, жизни и здоровью, либо приводит к инвалидности, либо становится причиной смерти.
Пациент. Физическое лицо, которому оказывается медицинская помощь или которое обратилось за оказанием медицинской помощи независимо от наличия у него заболевания и от его состояния.
Последствия (результаты). Исходы заболеваний, социальные, экономические результаты применения медицинских технологий.
Симптом. Любой признак болезни, доступный для определения независимо от метода, который для этого применялся.
Синдром. Состояние, развивающееся как следствие заболевания и определяющееся совокупностью клинических, лабораторных, инструментальных диагностических признаков, позволяющих идентифицировать его и отнести к группе состояний с различной этиологией, но общим патогенезом, клиническими проявлениями, общими подходами к лечению, зависящих, вместе с тем, и от заболеваний, лежащих в основе синдрома.
Состояние. Изменения организма, возникающие в связи с воздействием патогенных и (или) физиологических факторов и требующие оказания медицинской помощи.
Сопутствующее заболевание. Заболевание, которое не имеет причинно-следственной связи с основным заболеванием, уступает ему в степени необходимости оказания медицинской помощи, влияния на работоспособность, опасности для жизни и здоровья и не является причиной смерти.
Тяжесть заболевания или состояния. Критерий, определяющий степень поражения органов и (или) систем организма человека либо нарушения их функций, обусловленные заболеванием или состоянием либо их осложнением.
Уровень достоверности доказательств. Отражает степень уверенности в том, что найденный эффект от применения медицинского вмешательства является истинным.
Функция органа, ткани, клетки или группы клеток. Составляющее физиологический процесс свойство, реализующее специфическое для соответствующей структурной единицы организма действие.
|
|
Описание
Кампилобактериоз - A04,5 - энтерит, вызванный сampylobacter spp. - это острое инфекционное зоонозное заболевание с фекально-оральным механизмом передачи, вызываемое сampylobacter spp. и характеризующееся симптомами общей интоксикации и поражением ЖКТ, в редких случаях у иммуннокомпроментированных лиц и новорожденных могут развиваться генерализованные формы инфекции.
Причины
Этиология. Семейство сampylobacteriaceae включает 3 рода: сampylobacter, Arcobacter, Helicobacter. Род сampylobacter насчитывает 19 видов и подвидов, выделенных от животных и человека. Наибольшее значение на сегодня имеют с. jejuni и с. coli, реже с. laridis, с. fetus, с. upsaliensis, с. hyointestinalis, с. sputorum, с. mucosalis.
Кампилобактеры - мелкие, не образующие спор, грамотрицательные, слегка изогнутые палочки в виде запятых, крыльев «чайки в полете» или спиралевидной, S-образной формы, длина 0,5-0,8 мкм, ширина 0,2-0,5 мкм, имеют один или два жгутика, подвижны, характеризуются быстрыми винтообразными движениями. Кампилобактерии сильно подвержены влиянию окружающей среды и сравнительно легко погибают при воздействии неблагоприятных для них внешних условий (содержание кислорода более 21%, высушивание, нагрев, воздействие дезинфицирующих средств, кислая среда ). Растут в микроаэрофильных условиях на агаровых средах с добавлением глицерина (1%), образуя мелкие колонии. Оптимум роста - 37°С, рН 7,0; гемолиза не вызывают, не разжижают желатин, не свертывают молоко, образуют сероводород, дают положительную реакцию на каталазу. Имеют термостабильный О‑антиген и термолабильный Н‑антиген [1, 2, 3, 4, 5].
Патогенез. Возбудитель попадает в организм через желудочно-кишечный тракт (ЖКТ) при алиментарном заражении. Инфицирующая доза составляет около 102-108 бактерий. Кампилобактерии обладают большим спектром факторов патогенности: способностью к адгезии, инвазии и продукции токсинов, следовательно, клинические проявления инфекции будут разнообразны. Бактерии, преодолевшие желудок, внедряются в слизистую оболочку тонкой кишки и ее лимфоидные образования. Способы реализации различных стадий патогенеза описаны ниже (табл. 1).
Таблица 1. Стадии патогенеза капилобактериоза.
При гистологическом исследовании биопсийного и аутопсийного материала выявляют изменения, трудно отличимые от проявлений других бактериальных инфекций - шигеллеза и сальмонеллеза. Обнаруживают признаки различных форм воспалительного процесса, поражающего тощую, подвздошную и толстую кишки. В толстой кишке обнаруживается картина эрозивно-геморрагического колита с наибольшими изменениями в дистальных отделах с множественными микроэрозиями в поверхностном эпителии и глубоким поражением собственной пластинки с превалированием экссудативного и пролиферативного компонентов и максимальной (по сравнению с другими колитами) тканевой эозинофилией. Характерны гиперемия и гиперплазия мезентериальных лимфоузлов. При септическом течении заболевания во внутренних органах развиваются тяжелые дистрофические изменения, полиаденит, множественные, мелкие некротические очаги или абсцессы в печени, селезенке и других органах [1-7].
Кампилобактеры - мелкие, не образующие спор, грамотрицательные, слегка изогнутые палочки в виде запятых, крыльев «чайки в полете» или спиралевидной, S-образной формы, длина 0,5-0,8 мкм, ширина 0,2-0,5 мкм, имеют один или два жгутика, подвижны, характеризуются быстрыми винтообразными движениями. Кампилобактерии сильно подвержены влиянию окружающей среды и сравнительно легко погибают при воздействии неблагоприятных для них внешних условий (содержание кислорода более 21%, высушивание, нагрев, воздействие дезинфицирующих средств, кислая среда ). Растут в микроаэрофильных условиях на агаровых средах с добавлением глицерина (1%), образуя мелкие колонии. Оптимум роста - 37°С, рН 7,0; гемолиза не вызывают, не разжижают желатин, не свертывают молоко, образуют сероводород, дают положительную реакцию на каталазу. Имеют термостабильный О‑антиген и термолабильный Н‑антиген [1, 2, 3, 4, 5].
Патогенез. Возбудитель попадает в организм через желудочно-кишечный тракт (ЖКТ) при алиментарном заражении. Инфицирующая доза составляет около 102-108 бактерий. Кампилобактерии обладают большим спектром факторов патогенности: способностью к адгезии, инвазии и продукции токсинов, следовательно, клинические проявления инфекции будут разнообразны. Бактерии, преодолевшие желудок, внедряются в слизистую оболочку тонкой кишки и ее лимфоидные образования. Способы реализации различных стадий патогенеза описаны ниже (табл. 1).
Таблица 1. Стадии патогенеза капилобактериоза.
| Стадии патогенеза | Способ реализации |
| Адгезия | Адгезия реализуется за счет жгутиков и молекул адгезии, усиливающих связь с энтероцитами. |
| Инвазия | В патогенезе кампилобактериоза большое значение имеет инвазивная активность возбудителей, которые легко проникают через наружную мембрану эпителиальных клеток или через межклеточные промежутки эпителия. |
| Изменения в месте входных ворот | В месте входных ворот инфекции развивается воспалительный процесс различной степени выраженности (от катарального до язвенно-некротического). По лимфатическим сосудам кампилобактеры проникают в мезентериальные лимфоузлы, возникает мезаденит, в патологический процесс может вовлекаться червеобразный отросток. |
| Выработка токсинов | Эндотоксин вызывает неспецифические реакции макроорганизма: лихорадку, рвоту, боли в животе, неспецифическую активацию клеток иммунной системы в виде синтеза ими широкого спектра цитокинов и внутрисосудистое свертывание крови Кампилобактерии продуцируют энтеротоксины, близкие по строению к холерному токсину и термолабильному токсину E.coli, и несколько цитотоксинов (гемолизин, шигаподобный токсин, цитолетальный «взрывной» токсин). |
| Аутоиммунный компонент патологического воздействия | Ведущую роль в возникновении аутоиммунной патологии при кампилобактериозе несут поверхностные липополисахариды клеточной стенки с. ejuni, аналогичные структуре ганглиозидов (GM1, GD1a и GQ1b) плазматической мембраны синапсов, в результате продукции аутоантител к ним блокируется синаптическая передача импульса в терминалиях моторных нейронов. Развитию аутоиммунных состояний после перенесенной кампилобактерной инфекции способствует генетическая предрасположенность, ассоциированная с HLA в35, HLA DQB1*03, HLA DR3 генами при поражении нервной системы и HLA в27 при возникновении артритов. |
| Внекишечные проявления кампилобактериоза | Внекишечные поражения при кампилобактериозе являются следствием прогрессирования транзиторной бактериемии в септический процесс с развитием вторичных гнойных очагов в различных органах и тканях (эндокардит, менингит, энцефалит, перитонит, плеврит, артрит ), чаще других при бактериемии выделяют с. fetus. |
При гистологическом исследовании биопсийного и аутопсийного материала выявляют изменения, трудно отличимые от проявлений других бактериальных инфекций - шигеллеза и сальмонеллеза. Обнаруживают признаки различных форм воспалительного процесса, поражающего тощую, подвздошную и толстую кишки. В толстой кишке обнаруживается картина эрозивно-геморрагического колита с наибольшими изменениями в дистальных отделах с множественными микроэрозиями в поверхностном эпителии и глубоким поражением собственной пластинки с превалированием экссудативного и пролиферативного компонентов и максимальной (по сравнению с другими колитами) тканевой эозинофилией. Характерны гиперемия и гиперплазия мезентериальных лимфоузлов. При септическом течении заболевания во внутренних органах развиваются тяжелые дистрофические изменения, полиаденит, множественные, мелкие некротические очаги или абсцессы в печени, селезенке и других органах [1-7].
Эпидемиология
Заболеваемость кампилобактериозом преимущественно носит спорадический характер, но отмечаются пищевые и водные вспышки, возможно формирование внутрибольничных очагов кампилобактериоза.
Кампилобактериоз регистрируется в течение всего года, в летние месяцы отмечается сезонный подъем заболеваемости. Основной путь распространения инфекции - пищевой, ведущим фактором передачи является инфицированное мясо (говядина, свинина, мясо птицы), значительно реже инфекция передается водным и контактно-бытовым путем. Домашние животные (кошки, собаки, хомячки ) могут играть роль в передаче инфекции человеку.
Структура заболеваемости. Бактерии рода сampylobacter являются одной из основных причин ОКИ бактериальной этиологии у жителей развитых стран, превышая в некоторых регионах частоту регистрации сальмонеллезов и эшерихиозов. Кампилобактеры выявляются в трети случаев «диарей путешественников» среди жителей экономически развитых стран, посещающих регионы с высокой степенью циркуляции кампилобактеров среди населения.
Установлены особенности клинической симптоматики кампилобактериоза в разных регионах земного шара. Так, для индустриально развитых стран характерна диарея по типу инвазивной с развитием энтероколита и гемоколита. Характерный для европейского региона вариант с развитием инвазивной диареи имеет «дизентериеподобное» течение. В клинике доминирует синдром энтероколита часто с развитием гемоколита, а также абдоминальный болевой синдром, иногда настолько выраженный, что требует исключения хирургической патологии или язвенного колита.
У жителей развивающихся стран (Африка, Азия и Латинская Америка) ведущим является водянистый характер диареи с развитием эксикоза, течение болезни может напоминать холеру. Замечено, что взрослые жители стран Азии и Африки переносят повторное инфицирование бессимптомно, так как присутствующие секреторные антитела защищают от клинически выраженных форм, но не предотвращают колонизацию кишечного эпителия.
Заболевание встречается во всех возрастных группах, но в большей степени кампилобактериозу подвержены дети в возрасте от одного года до 3-5 лет; относительное увеличение случаев заболеваний отмечается у детей старшего возраста и молодых людей (по сравнению с другими возрастными когортами). У взрослых кампилобактериоз чаще наблюдается среди лиц, профессионально связанных с животноводством и птицеводством. Наиболее восприимчивы к кампилобактериозу лица с иммунодефицитом. Инфицированные беременные женщины могут передавать инфекцию новорожденным детям при родах, так же описана трансплацентарная передача инфекции плоду.
Кампилобактериоз регистрируется в течение всего года, в летние месяцы отмечается сезонный подъем заболеваемости. Основной путь распространения инфекции - пищевой, ведущим фактором передачи является инфицированное мясо (говядина, свинина, мясо птицы), значительно реже инфекция передается водным и контактно-бытовым путем. Домашние животные (кошки, собаки, хомячки ) могут играть роль в передаче инфекции человеку.
Структура заболеваемости. Бактерии рода сampylobacter являются одной из основных причин ОКИ бактериальной этиологии у жителей развитых стран, превышая в некоторых регионах частоту регистрации сальмонеллезов и эшерихиозов. Кампилобактеры выявляются в трети случаев «диарей путешественников» среди жителей экономически развитых стран, посещающих регионы с высокой степенью циркуляции кампилобактеров среди населения.
Установлены особенности клинической симптоматики кампилобактериоза в разных регионах земного шара. Так, для индустриально развитых стран характерна диарея по типу инвазивной с развитием энтероколита и гемоколита. Характерный для европейского региона вариант с развитием инвазивной диареи имеет «дизентериеподобное» течение. В клинике доминирует синдром энтероколита часто с развитием гемоколита, а также абдоминальный болевой синдром, иногда настолько выраженный, что требует исключения хирургической патологии или язвенного колита.
У жителей развивающихся стран (Африка, Азия и Латинская Америка) ведущим является водянистый характер диареи с развитием эксикоза, течение болезни может напоминать холеру. Замечено, что взрослые жители стран Азии и Африки переносят повторное инфицирование бессимптомно, так как присутствующие секреторные антитела защищают от клинически выраженных форм, но не предотвращают колонизацию кишечного эпителия.
Заболевание встречается во всех возрастных группах, но в большей степени кампилобактериозу подвержены дети в возрасте от одного года до 3-5 лет; относительное увеличение случаев заболеваний отмечается у детей старшего возраста и молодых людей (по сравнению с другими возрастными когортами). У взрослых кампилобактериоз чаще наблюдается среди лиц, профессионально связанных с животноводством и птицеводством. Наиболее восприимчивы к кампилобактериозу лица с иммунодефицитом. Инфицированные беременные женщины могут передавать инфекцию новорожденным детям при родах, так же описана трансплацентарная передача инфекции плоду.
|
|
Классификация
Клиническая классификация кампилобактериоза.
На сегодня общепринятой клинической классификации кампилобактериоза нет. Воротынцева Н.В. и Горелов А.В. (2001) предложили выделять формы заболевания исходя из общих патогенетических закономерностей: генерализованную и локализованную (гастроинтестинальную) формы заболевания (табл. 2). Локализованная (гастроинтестинальная) форма включает следующие варианты: гастроэнтероколит, гастроэнтерит, энтероколит, энтерит, мезаденит, аппендицит. Генерализованная форма протекает в виде кампилобактериозной септицемии или септикопиемии.
Бактерионосительство (бактериовыделение) может быть острым и хроническим.
По тяжести течения выделяют легкие, среднетяжелые и тяжелые формы заболевания.
Критериями тяжести при кампилобактериозе являются степень поражения ЖКТ и выраженность общеинфекционных симптомов, наличие осложнений.
По характеру течения - гладкое и негладкое, в том числе с обострениями и рецидивами.
По продолжительности заболевания и его исходу - острое (до 1 месяца), затяжное (до 3-х месяцев), хроническое (более 3-х месяцев).
Таблица 2. Классификация кампилобактериоза по Воротынцевой Н.В. и Горелову А.В. (2001).
В типичном случае кампилобактериоз характеризуется доброкачественным циклическим течением и наличием симптомокомплекса, характерного для этого заболевания, а также выделением возбудителя из фекалий или обнаружением нуклеиновых кислот кампилобактерий в кале.
К атипичным формам кампилобактериоза относятся:
• стертая и субклиническая формы протекают со слабо выраженными и быстро проходящими симптомами, диагностируется преимущественно в эпидемических очагах;
• бессимптомная форма протекает с отсутствием клинических симптомов болезни, но с нарастанием титров специфических антител в крови. Выявляется в очагах инфекции и у работников сельского хозяйства, непосредственно контактирующих с инфицированными животными при уходе и отеле скота;
• носительство кампилобактерий может быть реконвалесцентным (после перенесенного острого кампилобактериоза), транзиторным (выявляется у здоровых лиц в очагах инфекционных диарей) и хроническим (более 3-х месяцев).
Наиболее частые симптомы и синдромы кампилобактериоза.
Инкубационный период длится от 1 до 10 дней, чаще 2-5 дней. Заболевание, как правило, начинается остро с появления симптомов интоксикации и повышения температуры тела до фебрильных цифр. Кампилобактериозу свойственны два варианта начала болезни: острый (около 80% больных), когда все основные симптомы появляются в 1-е сутки болезни, и подострый, когда к 1-2 симптомам (чаще боли в животе и интоксикация) на 2-3 день болезни присоединяются диарея, рвота, лихорадка.
Общеинфекционный синдром. Для кампилобактерной инфекции не характерен выраженный интоксикационный синдром, отмечается вялость, слабость, снижение аппетита, у детей младшего возраста - беспокойство. Лихорадочная реакция может быть различной степени выраженности.
Синдром местных изменений. Поражение желудочно-кишечного тракта является ведущим симптомом кампилобактериоза и характеризуется интенсивными болями в животе, которые часто носят приступообразный характер, чаще локализуются в правой половине живота или в околопупочной области, болевой синдром может усиливаться перед актом дефекации. Иногда боли в животе настолько выражены, что симулируют картину острого живота. Спазм толстой кишки, а также тенезмы и ложные позывы регистрируются редко. Возможны тошнота и рвота. В редких случаях развиваются терминальный илеит, мезаденит и острый аппендицит.
Особенности возбудителя и различные патогенетические механизмы поражения кишечника при кампилобактериозе подразумевают развитие диареи как по типу инвазивной, так и по типу секреторной. Поражение ЖКТ может протекать в виде синдрома гастрита, гастроэнтерита, энтерита, гастроэнтероколита, энтероколита, колита или гемоколита. длительность диареи колеблется от 1-2 дней до 7-10 дней.
Синдром дегидратации различной степени развивается вследствие потерь жидкости с жидким стулом и рвотой. Синдром дегидратации обычно развивается при кампилобактериозе, протекающем по гастроэнтеритическому типу.
Синдром гепатоспленомегалии. У больных острым кампилобактериозом гепатомегалия развивается в половине случаев с конца первой недели заболевания, сохраняется - 3 недели, возможно увеличение селезенки.
Таблица 3. Клинические критерии диагностики кампилобактериоза.
Примечание. Оценка силы рекомендаций в соответствии с уровнями убедительности рекомендаций.
Критерии тяжести, особенности тяжелых форм, осложнения. Легкая форма (30-40%) кампилобактериоза характеризуется лихорадочной реакцией до 38°С, умеренными симптомами интоксикации, слабовыраженным болевым абдоминальным синдромом и диарейным синдромом до 4-5 раз в сутки.
Среднетяжелая форма (50-70%) характеризуется лихорадкой с повышением температуры до 40°С, ознобами, потливостью, а также симптомами интоксикации: слабостью, головокружением, недомоганием, миалгиями.
Поражение ЖКТ характеризуется развитием диареи с частотой стула до 10-15 раз в сутки. Стул обильный, водянистый, с зеленью, в половине случаев отмечается массивная примесь слизи. При развитии колитического варианта заболевания испражнения быстро становятся скудными, в них появляются слизь и прожилки крови, а примерно у трети больных испражнения приобретают вид «ректального плевка». Отмечается тошнота и рвота, нередко повторная. Диарея сопровождается болями в животе, иногда - схваткообразными. Болевой синдром может продолжаться от нескольких часов до десяти и более дней, а и иногда он предшествует появлению диареи. При пальпации живота отмечается болезненность в околопупочной области, а также по ходу кишечника, спазм и болезненность сигмовидной кишки, а также ложные позывы мало характерны. Явления гемоколита более характерны для кампилобактериоза, вызванного С. jejuni.
При тяжелом течении кампилобактериоза (1-5%) наблюдается значительная интоксикация, на высоте которой может развиться делирий, явления менингизма или судороги. Тяжелая форма сопровождается комплексом признаков нарушений функции сердечно-сосудистой системы, печени, поджелудочной железы и почек. Возникает выраженная диарея водянистого или инвазивного типа (стул свыше 15-20 раз в сутки), а также выраженный болевой синдром со стороны брюшной полости, требующий исключения хирургической патологии.
Генерализованная формаОсновной возбудитель генерализованных форм. С. fetus подвида fetus. Характерна стойкая лихорадка (до 40°С и выше) с большими суточными размахами, ознобы, профузные поты, постепенное расстройство трофического статуса, анемизация. Часто это сопровождается выраженными диспептическими явлениями, диареей, гепатоспленомегалией. Кишечные проявления могут лишь предшествовать развитию генерализованной инфекции и в дальнейшем не являться ведущими, и на первый план выступает клиника органных поражений (менингит, эндокардит, гепатит, плеврит ).
Хронические формы кампилобактериоза, связанные с персистенцией кампилобактеров в организме, характерны для людей с иммуносупрессией, в частности недоношенных, пациентов с ВИЧ-инфекцией, хроническим алкоголизмом.Хроническая форма кампилобактериоза напоминает хрониосепсис; проявляется вялым течением, субфебрилитетом, прогрессивным похуданием. Во время обострений могут развиваться органные поражения, как и при генерализованной форме. У женщин часто в процесс вовлекаются репродуктивные органы, что приводит к выкидышам и бесплодию.
Осложнения кампилобактериоза это. Синдром дегидратации, септический и гиповолемический шок, токсико-дистрофический синдром; острая почечная недостаточность; гемолитико-уремический синдром; синдром диссеминированного внутрисосудистого свертывания (ДВС-синдром); кишечное кровотечение; перфорация кишки, инвагинация, аппендицит, панкреатит, холецистит, кардиомиопатия, полнейропатия.
Синдром дегидратации, септический и гиповолемический шок, острая почечная недостаточность; ДВС-синдром; кишечное кровотечение; аппендицит развиваются в острейшую фазу болезни (1-2 день болезни).
Наиболее частыми ранними осложнениями кампилобактериоза являются реактивный панкреатит и паренхиматозный гепатит (1-2 недели болезни). Поздние осложнения кампилобактериоза развиваются через 3-8 недель от начала заболевания. Полинейропатии (синдром Гийена-Барре и синдром Миллера-Фишера) являются наиболее тяжелым поздним осложнением кампилобактериоза, следующими по значимости являются асептические артриты, кардиты и кардиомиопатии, нефриты, узловатая эритема, возможно развитие синдрома Рейтера.
Доказана связь перенесенного кампилобактериоза с формированием в последующем постинфекционного синдрома раздраженного кишечника.
На сегодня общепринятой клинической классификации кампилобактериоза нет. Воротынцева Н.В. и Горелов А.В. (2001) предложили выделять формы заболевания исходя из общих патогенетических закономерностей: генерализованную и локализованную (гастроинтестинальную) формы заболевания (табл. 2). Локализованная (гастроинтестинальная) форма включает следующие варианты: гастроэнтероколит, гастроэнтерит, энтероколит, энтерит, мезаденит, аппендицит. Генерализованная форма протекает в виде кампилобактериозной септицемии или септикопиемии.
Бактерионосительство (бактериовыделение) может быть острым и хроническим.
По тяжести течения выделяют легкие, среднетяжелые и тяжелые формы заболевания.
Критериями тяжести при кампилобактериозе являются степень поражения ЖКТ и выраженность общеинфекционных симптомов, наличие осложнений.
По характеру течения - гладкое и негладкое, в том числе с обострениями и рецидивами.
По продолжительности заболевания и его исходу - острое (до 1 месяца), затяжное (до 3-х месяцев), хроническое (более 3-х месяцев).
Таблица 2. Классификация кампилобактериоза по Воротынцевой Н.В. и Горелову А.В. (2001).
| Тип | Типичная: - локализованная (гастроинтестинальная) - генерализованная (септицемия, септикопиемия) Атипичная: • стертая • бессимптомная • бактерионосительство (хроническое, реконвалесцентное, транзиторное) |
| Вариант | 1) гастроэнтеритический; 3) мезаденит; 2) энтероколитический; 4) аппендицит. |
| Тяжесть | Легкая, среднетяжелая, тяжелая |
| Форма | Острая (до 1 мес.), затяжная (до 3 мес.), хроническая (более 3 мес.) |
| Течение | Гладкое; негладкое: - с осложнениями (ранними и поздними) - с рецидивами |
В типичном случае кампилобактериоз характеризуется доброкачественным циклическим течением и наличием симптомокомплекса, характерного для этого заболевания, а также выделением возбудителя из фекалий или обнаружением нуклеиновых кислот кампилобактерий в кале.
К атипичным формам кампилобактериоза относятся:
• стертая и субклиническая формы протекают со слабо выраженными и быстро проходящими симптомами, диагностируется преимущественно в эпидемических очагах;
• бессимптомная форма протекает с отсутствием клинических симптомов болезни, но с нарастанием титров специфических антител в крови. Выявляется в очагах инфекции и у работников сельского хозяйства, непосредственно контактирующих с инфицированными животными при уходе и отеле скота;
• носительство кампилобактерий может быть реконвалесцентным (после перенесенного острого кампилобактериоза), транзиторным (выявляется у здоровых лиц в очагах инфекционных диарей) и хроническим (более 3-х месяцев).
Наиболее частые симптомы и синдромы кампилобактериоза.
Инкубационный период длится от 1 до 10 дней, чаще 2-5 дней. Заболевание, как правило, начинается остро с появления симптомов интоксикации и повышения температуры тела до фебрильных цифр. Кампилобактериозу свойственны два варианта начала болезни: острый (около 80% больных), когда все основные симптомы появляются в 1-е сутки болезни, и подострый, когда к 1-2 симптомам (чаще боли в животе и интоксикация) на 2-3 день болезни присоединяются диарея, рвота, лихорадка.
Общеинфекционный синдром. Для кампилобактерной инфекции не характерен выраженный интоксикационный синдром, отмечается вялость, слабость, снижение аппетита, у детей младшего возраста - беспокойство. Лихорадочная реакция может быть различной степени выраженности.
Синдром местных изменений. Поражение желудочно-кишечного тракта является ведущим симптомом кампилобактериоза и характеризуется интенсивными болями в животе, которые часто носят приступообразный характер, чаще локализуются в правой половине живота или в околопупочной области, болевой синдром может усиливаться перед актом дефекации. Иногда боли в животе настолько выражены, что симулируют картину острого живота. Спазм толстой кишки, а также тенезмы и ложные позывы регистрируются редко. Возможны тошнота и рвота. В редких случаях развиваются терминальный илеит, мезаденит и острый аппендицит.
Особенности возбудителя и различные патогенетические механизмы поражения кишечника при кампилобактериозе подразумевают развитие диареи как по типу инвазивной, так и по типу секреторной. Поражение ЖКТ может протекать в виде синдрома гастрита, гастроэнтерита, энтерита, гастроэнтероколита, энтероколита, колита или гемоколита. длительность диареи колеблется от 1-2 дней до 7-10 дней.
Синдром дегидратации различной степени развивается вследствие потерь жидкости с жидким стулом и рвотой. Синдром дегидратации обычно развивается при кампилобактериозе, протекающем по гастроэнтеритическому типу.
Синдром гепатоспленомегалии. У больных острым кампилобактериозом гепатомегалия развивается в половине случаев с конца первой недели заболевания, сохраняется - 3 недели, возможно увеличение селезенки.
Таблица 3. Клинические критерии диагностики кампилобактериоза.
| Признак | Характеристика | Сила* |
| Лихорадка | Высокая, длительность умеренная | С |
| Синдром эндогенной интоксикации | Вялость, слабость, адинамия, отказ от еды | С |
| Синдром дегидратации | Процент острой потери массы тела, жажда, снижение тургора тканей, сухость кожи и слизистых, состояние глазных яблок, большого родничка, темп диуреза | С |
| Синдромы поражения ЖКТ | Диарея водянистого типа, инвазивного типа или смешанного типа | С |
| Синдром мезаденита, аппендицита | Симптомы острого аппендицита, увеличение мезентериальных лимфоузлов | D |
| Синдром гепатоспленомегалии | Увеличение размеров печени и селезенки | D |
Примечание. Оценка силы рекомендаций в соответствии с уровнями убедительности рекомендаций.
Критерии тяжести, особенности тяжелых форм, осложнения. Легкая форма (30-40%) кампилобактериоза характеризуется лихорадочной реакцией до 38°С, умеренными симптомами интоксикации, слабовыраженным болевым абдоминальным синдромом и диарейным синдромом до 4-5 раз в сутки.
Среднетяжелая форма (50-70%) характеризуется лихорадкой с повышением температуры до 40°С, ознобами, потливостью, а также симптомами интоксикации: слабостью, головокружением, недомоганием, миалгиями.
Поражение ЖКТ характеризуется развитием диареи с частотой стула до 10-15 раз в сутки. Стул обильный, водянистый, с зеленью, в половине случаев отмечается массивная примесь слизи. При развитии колитического варианта заболевания испражнения быстро становятся скудными, в них появляются слизь и прожилки крови, а примерно у трети больных испражнения приобретают вид «ректального плевка». Отмечается тошнота и рвота, нередко повторная. Диарея сопровождается болями в животе, иногда - схваткообразными. Болевой синдром может продолжаться от нескольких часов до десяти и более дней, а и иногда он предшествует появлению диареи. При пальпации живота отмечается болезненность в околопупочной области, а также по ходу кишечника, спазм и болезненность сигмовидной кишки, а также ложные позывы мало характерны. Явления гемоколита более характерны для кампилобактериоза, вызванного С. jejuni.
При тяжелом течении кампилобактериоза (1-5%) наблюдается значительная интоксикация, на высоте которой может развиться делирий, явления менингизма или судороги. Тяжелая форма сопровождается комплексом признаков нарушений функции сердечно-сосудистой системы, печени, поджелудочной железы и почек. Возникает выраженная диарея водянистого или инвазивного типа (стул свыше 15-20 раз в сутки), а также выраженный болевой синдром со стороны брюшной полости, требующий исключения хирургической патологии.
Генерализованная формаОсновной возбудитель генерализованных форм. С. fetus подвида fetus. Характерна стойкая лихорадка (до 40°С и выше) с большими суточными размахами, ознобы, профузные поты, постепенное расстройство трофического статуса, анемизация. Часто это сопровождается выраженными диспептическими явлениями, диареей, гепатоспленомегалией. Кишечные проявления могут лишь предшествовать развитию генерализованной инфекции и в дальнейшем не являться ведущими, и на первый план выступает клиника органных поражений (менингит, эндокардит, гепатит, плеврит ).
Хронические формы кампилобактериоза, связанные с персистенцией кампилобактеров в организме, характерны для людей с иммуносупрессией, в частности недоношенных, пациентов с ВИЧ-инфекцией, хроническим алкоголизмом.Хроническая форма кампилобактериоза напоминает хрониосепсис; проявляется вялым течением, субфебрилитетом, прогрессивным похуданием. Во время обострений могут развиваться органные поражения, как и при генерализованной форме. У женщин часто в процесс вовлекаются репродуктивные органы, что приводит к выкидышам и бесплодию.
Осложнения кампилобактериоза это. Синдром дегидратации, септический и гиповолемический шок, токсико-дистрофический синдром; острая почечная недостаточность; гемолитико-уремический синдром; синдром диссеминированного внутрисосудистого свертывания (ДВС-синдром); кишечное кровотечение; перфорация кишки, инвагинация, аппендицит, панкреатит, холецистит, кардиомиопатия, полнейропатия.
Синдром дегидратации, септический и гиповолемический шок, острая почечная недостаточность; ДВС-синдром; кишечное кровотечение; аппендицит развиваются в острейшую фазу болезни (1-2 день болезни).
Наиболее частыми ранними осложнениями кампилобактериоза являются реактивный панкреатит и паренхиматозный гепатит (1-2 недели болезни). Поздние осложнения кампилобактериоза развиваются через 3-8 недель от начала заболевания. Полинейропатии (синдром Гийена-Барре и синдром Миллера-Фишера) являются наиболее тяжелым поздним осложнением кампилобактериоза, следующими по значимости являются асептические артриты, кардиты и кардиомиопатии, нефриты, узловатая эритема, возможно развитие синдрома Рейтера.
Доказана связь перенесенного кампилобактериоза с формированием в последующем постинфекционного синдрома раздраженного кишечника.
|
|
Диагностика
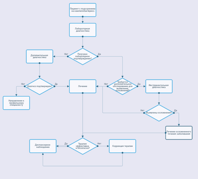
Диагностика кампилобактериоза проводится путем сбора анамнеза, клинического осмотра, дополнительных методов обследования и направлена на определение нозологии, ведущего в клинике синдрома и клинической формы, тяжести состояния и показаний к лечению, а также на выявление в анамнезе факторов, которые препятствуют немедленному началу лечения или, требующие коррекции лечения. Такими факторами могут быть:
- наличие непереносимости лекарственных препаратов и материалов, используемых на данном этапе лечения;
- неадекватное психо-эмоциональное состояние пациента перед лечением;
- угрожающие жизни острое состояние/заболевание или обострение хронического заболевания, требующее привлечение специалиста по профилю;
- отказ от лечения.
• Рекомендован сбор анамнеза.
Уровень убедительности рекомендаций с (уровень достоверности доказательств - 3).
Комментарии. При кампилобактериозе рекомендован тщательный расспрос о характере начала болезни, лихорадке, её выраженности и длительности, появлении недомогания, вялости, снижения аппетита, болей в животе, тошноте и рвоте, появлении разжиженного стула, наличии примесей в стуле.
• Рекомендуется выяснить данные эпидемиологического анамнеза.
Уровень убедительности рекомендаций с (уровень достоверности доказательств - 3).
Комментарии. Кампилобактериоз передается водным, пищевым и контактно-бытовым путями. Указание на употребление инфицированных (или потенциально инфицированных) кампилобактериями (мясные и молочные продукты) пищевых продуктов или воды за 8-72 часов до начала заболевания. При контакт (бытовом) с больным, имеющим инфекционную диарею кампилобактерной этиологии заражение маловероятно. Характерна летно-осенняя сезонность.
Уровень убедительности рекомендаций В (уровень достоверности доказательств - 2+);
Комментарии. Измерение ЧСС, АД, а также температуры тела проводится всем больным для оценки степени выраженности общеинфекционного синдрома, а также для выявления признаков возможного поражения сердца.
• Рекомендовано проводить осмотр кожных покровов и слизистой полости рта, определение тургора тканей, состояния кожной складки.
Уровень убедительности рекомендаций с (уровень достоверности доказательств - 3).
Комментарии. Необходимо обратить внимание на бледность кожных покровов, холодные конечности, проявление озноба при повышении температуры, сухость слизистых, скорость расправления кожной складки для оценки общеинфекционных симптомов и синдрома дегидратации.
• Рекомендовано оценивать объема диуреза (олигоурия, олигоанурия), наличие или отсутствие отеков, кратность рвот, кратность жидкого стула и его массу с целью выявления признаков гиповолемического или инфекционного токсического шока (приложение Г7, приложение Г8).
Уровень убедительности рекомендаций В (уровень достоверности доказательств - 2).
Комментарии. При тяжелом течении болезни может развиваться синдром дегидратации, гиповолемический, инфекционно-токсический шок.
• Рекомендовано уточнить частоту дефекаций и характер стула, наличие или отсутствие тенезмов, императивных позывов. Определяют наличие или отсутствие отеков.
Уровень убедительности рекомендаций С (уровень достоверности доказательств - 3).
Комментарии: Необходимо определить по какому патогенетическому типу диареи протекает кампилобактериоз: инвазивному или водянистому типу диареи.
Для этиологической верификации используется широкий круг лабораторных тестов, как прямых, так и непрямых (косвенных). Диагностическая ценность каждого из используемых тестов различна и зависит как от особенностей самого теста, так и от применения его в определенные периоды заболевания.
При гастроинтестинальном кампилобактериозе материалом для исследований служат фекалии. При подозрении на генерализованный кампилобактериоз на посев направляются: кровь, ликвор, моча, гной абсцессов, синовиальная жидкость, желчь или околоплодные воды. Лабораторная диагностика кампилобактериоза проводится с использованием микробиологических методов, молекулярно-генетических методов диагностики, методов серологической диагностики (приложение Г3, Г4).
• Рекомендовано для диагностики кампилобактериоза использовать микробиологические методы.
Уровень убедительности рекомендаций А (уровень достоверности доказательств - 1).
Комментарии. Выделение чистой культуры возбудителя является основным методом лабораторной диагностики кампилобактериоза. Высокая чувствительность кампилобактеров к продуктам метаболизма сопутствующей кишечной флоры и обычным атмосферным условиям определяют необходимость использования транспортных сред (тиогликолевый бульон, мясопептонный бульон, среда сarry-Blair, среда Amies, среды с добавкой крови и селективной смеси).
Успешное культивирование кампилобактеров требует условий, отличных от методов выделения других возбудителей кишечных инфекций: анаэро- или микроанаэростат; газовая смесь определенного состава (атмосфера «сгоревшей свечи»: 5% кислорода, 10% углекислого газа и 85% азота); питательные среды с высоким индексом аминного азота, содержащие или не содержащие селективные добавки. Используются среды Muller Hinton agar, сolumbia agar base, эритрит-агар, триптозный агар, среда без крови ССDA с цефоперазоном, среды сampy I.C., сampy вAP, ЖЭКА (железо-эритрит кровяной агар).
Кроме этого, используют способ фильтрации с посевом на питательные среды без антибиотиков, основанный на высокой подвижности и опережающей способности кампилобактеров проходить через поры фильтров из ацетата или нитрата целлюлозы диаметром 0,4-0,8 мкм.
• Рекомендовано для диагностики кампилобактериоза использовать способы экспресс-диагностики: полимеразную цепную реакцию (ПЦР) для обнаружения нуклеиновых кислот кампилобактерий, иммунохроматографию фекалий, реакцию иммунофлюоресценции (РИФ), реакцию латекс агглютинации (РЛА), иммуноферментный анализ (ИФА) для определения в антигенов кампилобактерий:
Уровень убедительности рекомендаций В (уровень достоверности доказательств - 2++).
Комментарии. В настоящее время наиболее эффективна ПЦР диагностика кампилобактериоза. Серологическая диагностика (иммуноферментый анализ (ИФА)для обнаружения антител к камплобактериям) имеет значение только для эпидемиологических исследований и определения связи поздних осложнений с перенесенной инфекцией.
• Рекомендуется проведение клинического анализа крови с исследованием лейкоцитарной формулы, общего анализа мочи, копроцитограммы, биохимического анализа крови: мочевина, креатинин, аланинаминотрансфераза (АЛТ), исследование электролитов крови (калий, натрий, хлор).
Уровень убедительности рекомендаций с (уровень достоверности доказательств - 3).
Комментарии. Клинико-биохимические показатели крови меняются в зависимости от периода и тяжести кампилобактериоза. Изменения гемограммы и копроцитограммы при кампилобактерной инфекции не имеют специфических черт, характеризуются нейтрофильным лейкоцитозом у 60-80% больных, ускорением СОЭ до 15-40 мм/ч и увеличением числа моноцитов в фазе реконвалесценции.
Уровень убедительности рекомендаций D (уровень достоверности доказательств - 3).
Комментарии. Использование данных методов правомочно при наличии гепатоспленомегалии, выраженного абдоминального болевого синдрома, клиники динамической кишечной непроходимости.
• Рекомендовано электрокардиографическое исследование для исключения инфекционной кардиомиопатии.
Уровень убедительности рекомендаций С (уровень достоверности доказательств - 2).
Комментарии: использование данных методов правомочно при формах кампилобактериоза средней степени и тяжелой степен тяжести, по показаниям проводится ультразвуковое исследование сердечно-сосудистой системы.
- наличие непереносимости лекарственных препаратов и материалов, используемых на данном этапе лечения;
- неадекватное психо-эмоциональное состояние пациента перед лечением;
- угрожающие жизни острое состояние/заболевание или обострение хронического заболевания, требующее привлечение специалиста по профилю;
- отказ от лечения.
2,1 Жалобы и анамнез.
При сборе анамнеза выясняют наличие или отсутствие жалоб на боли в животе, разжиженный стул, рвоту, повышение температуры, интоксикацию (слабость, снижение аппетита, головную боль. Уточняют характер стула и рвотных масс, анализируют кратность симптомов, продолжительность болезни (приложение Г5, Г6).• Рекомендован сбор анамнеза.
Уровень убедительности рекомендаций с (уровень достоверности доказательств - 3).
Комментарии. При кампилобактериозе рекомендован тщательный расспрос о характере начала болезни, лихорадке, её выраженности и длительности, появлении недомогания, вялости, снижения аппетита, болей в животе, тошноте и рвоте, появлении разжиженного стула, наличии примесей в стуле.
• Рекомендуется выяснить данные эпидемиологического анамнеза.
Уровень убедительности рекомендаций с (уровень достоверности доказательств - 3).
Комментарии. Кампилобактериоз передается водным, пищевым и контактно-бытовым путями. Указание на употребление инфицированных (или потенциально инфицированных) кампилобактериями (мясные и молочные продукты) пищевых продуктов или воды за 8-72 часов до начала заболевания. При контакт (бытовом) с больным, имеющим инфекционную диарею кампилобактерной этиологии заражение маловероятно. Характерна летно-осенняя сезонность.
2,2 Физикальное обследование.
• Рекомендовано измерение при первичном осмотре ЧСС, ЧД, АД, а также температуры тела.Уровень убедительности рекомендаций В (уровень достоверности доказательств - 2+);
Комментарии. Измерение ЧСС, АД, а также температуры тела проводится всем больным для оценки степени выраженности общеинфекционного синдрома, а также для выявления признаков возможного поражения сердца.
• Рекомендовано проводить осмотр кожных покровов и слизистой полости рта, определение тургора тканей, состояния кожной складки.
Уровень убедительности рекомендаций с (уровень достоверности доказательств - 3).
Комментарии. Необходимо обратить внимание на бледность кожных покровов, холодные конечности, проявление озноба при повышении температуры, сухость слизистых, скорость расправления кожной складки для оценки общеинфекционных симптомов и синдрома дегидратации.
• Рекомендовано оценивать объема диуреза (олигоурия, олигоанурия), наличие или отсутствие отеков, кратность рвот, кратность жидкого стула и его массу с целью выявления признаков гиповолемического или инфекционного токсического шока (приложение Г7, приложение Г8).
Уровень убедительности рекомендаций В (уровень достоверности доказательств - 2).
Комментарии. При тяжелом течении болезни может развиваться синдром дегидратации, гиповолемический, инфекционно-токсический шок.
• Рекомендовано уточнить частоту дефекаций и характер стула, наличие или отсутствие тенезмов, императивных позывов. Определяют наличие или отсутствие отеков.
Уровень убедительности рекомендаций С (уровень достоверности доказательств - 3).
Комментарии: Необходимо определить по какому патогенетическому типу диареи протекает кампилобактериоз: инвазивному или водянистому типу диареи.
2,3 Лабораторная диагностика.
Лабораторная и инструментальная диагностика кампилобактериоза включает в себя методы выявления этиологии инфекционного заболевания и методы определения патологических изменений в органах, вызванных инфекционным процессом. В последнем случае объем и перечень специальных инструментальных исследований определяется в зависимости от результатов физикального клинического обследования больного.Для этиологической верификации используется широкий круг лабораторных тестов, как прямых, так и непрямых (косвенных). Диагностическая ценность каждого из используемых тестов различна и зависит как от особенностей самого теста, так и от применения его в определенные периоды заболевания.
При гастроинтестинальном кампилобактериозе материалом для исследований служат фекалии. При подозрении на генерализованный кампилобактериоз на посев направляются: кровь, ликвор, моча, гной абсцессов, синовиальная жидкость, желчь или околоплодные воды. Лабораторная диагностика кампилобактериоза проводится с использованием микробиологических методов, молекулярно-генетических методов диагностики, методов серологической диагностики (приложение Г3, Г4).
• Рекомендовано для диагностики кампилобактериоза использовать микробиологические методы.
Уровень убедительности рекомендаций А (уровень достоверности доказательств - 1).
Комментарии. Выделение чистой культуры возбудителя является основным методом лабораторной диагностики кампилобактериоза. Высокая чувствительность кампилобактеров к продуктам метаболизма сопутствующей кишечной флоры и обычным атмосферным условиям определяют необходимость использования транспортных сред (тиогликолевый бульон, мясопептонный бульон, среда сarry-Blair, среда Amies, среды с добавкой крови и селективной смеси).
Успешное культивирование кампилобактеров требует условий, отличных от методов выделения других возбудителей кишечных инфекций: анаэро- или микроанаэростат; газовая смесь определенного состава (атмосфера «сгоревшей свечи»: 5% кислорода, 10% углекислого газа и 85% азота); питательные среды с высоким индексом аминного азота, содержащие или не содержащие селективные добавки. Используются среды Muller Hinton agar, сolumbia agar base, эритрит-агар, триптозный агар, среда без крови ССDA с цефоперазоном, среды сampy I.C., сampy вAP, ЖЭКА (железо-эритрит кровяной агар).
Кроме этого, используют способ фильтрации с посевом на питательные среды без антибиотиков, основанный на высокой подвижности и опережающей способности кампилобактеров проходить через поры фильтров из ацетата или нитрата целлюлозы диаметром 0,4-0,8 мкм.
• Рекомендовано для диагностики кампилобактериоза использовать способы экспресс-диагностики: полимеразную цепную реакцию (ПЦР) для обнаружения нуклеиновых кислот кампилобактерий, иммунохроматографию фекалий, реакцию иммунофлюоресценции (РИФ), реакцию латекс агглютинации (РЛА), иммуноферментный анализ (ИФА) для определения в антигенов кампилобактерий:
Уровень убедительности рекомендаций В (уровень достоверности доказательств - 2++).
Комментарии. В настоящее время наиболее эффективна ПЦР диагностика кампилобактериоза. Серологическая диагностика (иммуноферментый анализ (ИФА)для обнаружения антител к камплобактериям) имеет значение только для эпидемиологических исследований и определения связи поздних осложнений с перенесенной инфекцией.
• Рекомендуется проведение клинического анализа крови с исследованием лейкоцитарной формулы, общего анализа мочи, копроцитограммы, биохимического анализа крови: мочевина, креатинин, аланинаминотрансфераза (АЛТ), исследование электролитов крови (калий, натрий, хлор).
Уровень убедительности рекомендаций с (уровень достоверности доказательств - 3).
Комментарии. Клинико-биохимические показатели крови меняются в зависимости от периода и тяжести кампилобактериоза. Изменения гемограммы и копроцитограммы при кампилобактерной инфекции не имеют специфических черт, характеризуются нейтрофильным лейкоцитозом у 60-80% больных, ускорением СОЭ до 15-40 мм/ч и увеличением числа моноцитов в фазе реконвалесценции.
2,4 Инструментальная диагностика.
• Рекомендовано ультразвуковое исследование органов брюшной полости, обзорный снимок брюшной полости и органов малого таза при наличии показаний (приложение Г9).Уровень убедительности рекомендаций D (уровень достоверности доказательств - 3).
Комментарии. Использование данных методов правомочно при наличии гепатоспленомегалии, выраженного абдоминального болевого синдрома, клиники динамической кишечной непроходимости.
• Рекомендовано электрокардиографическое исследование для исключения инфекционной кардиомиопатии.
Уровень убедительности рекомендаций С (уровень достоверности доказательств - 2).
Комментарии: использование данных методов правомочно при формах кампилобактериоза средней степени и тяжелой степен тяжести, по показаниям проводится ультразвуковое исследование сердечно-сосудистой системы.
2,5 Иная диагностика.
Не используется для диагностики кампилобактериоза.|
|
Лечение
Общие подходы к лечению кампилобактериоза. Принципы лечения больных кампилобактериозом предусматривают одновременное решение нескольких задач:
• предупреждение дальнейшего развития патологического процесса;
• предупреждение развития осложнений.
На выбор тактики лечения оказывают влияние следующие факторы:
• клинические особенности заболевания (преобладание водянистой диареи, либо инвазивного типа диареи);
• форма тяжести болезни;
• возраст больного;
• преморбидный фон;
• возможность соблюдения санитарно-эпидемиологического режима;
• доступность и возможность выполнения назначений врача в амбулаторных условиях;
• доступность и возможность выполнения лечения.
Лечение детей, больных кампилобактериозом с формами легкой степени тяжести при отсутствии противопоказаний осуществляется в амбулаторных условиях.
В случае безуспешно проводимого лечения в амбулаторных условиях или его невозможности рассматривается вопрос о госпитализации ребенка в профильный стационар (отделение).
Госпитализации в инфекционные стационары (инфекционные отделения стационаров) подлежат дети, переносящие заболевание в среднетяжелой и тяжелой форме, с осложненными формами болезни, а также по эпидемическим показаниям (приложение ).
Патогенетическая терапия: диетотерапия (А); регидратация, включая оральную регидратацию и инфузионную терапию (А); сорбенты (В); пробиотики (В и С); ферменты (С).
• Рекомендовано при наличии симптомов дегидратации 1 и 1-2 проводить оральную регидратацию с использованием глюкозо-солевых растворов.
Уровень убедительности рекомендаций А (уровень достоверности доказательств - 1+).
Комментарий. Пероральная регидратация низкоосмолярными оральными регидратационными растворами должна использоваться в качестве первой линии терапии у детей с кампилобактериозом; если проведение пероральной регидратации не представляется возможным, ее нужно осуществлять через назогастральный зонд, что является столь же эффективным; раннее начало пероральной регидратации уменьшает необходимость проведения инфузионной терапии (приложение Г11).
• Рекомендовано продолжить питание у детей с легкими и средней степени тяжести формами кампилобактериоза.
• Уровень убедительности рекомендаций А (уровень достоверности доказательств - 1+).
Комментарий. Не следует прекращать кормление детей более чем на 4 ч после начала регидратации; рекомендуется раннее возобновление кормления после регидратационной терапии. При формах средней степени тяжести и тяжелой степени тяжести показана диетическая коррекция (приложение 12)[19, 20].
• Рекомендовано использовать энтеросорбенты при инфекционных диареях.
Уровень убедительности рекомендаций В (уровень достоверности доказательств - 2 ).
Комментарий. Диоктаэдрический смектит** может быть использован в терапии кампилобактериоза; другие энтеросорбенты не рекомендуются в терапии кампилобактериоза.
• Рекомендовано использовать пробиотики при кампилобактериозе.
Уровень убедительности рекомендаций В (уровень достоверности доказательств - 2 ).
Комментарий. Пробиотики должны быть назначены в соответствии с убедительностью рекомендаций и учетом инструкции по применению (приложение 13). Пребиотики не показаны в острую фазу кампилобактериоза.
• Рекомендовано использование в качестве этиотропных средств для лечения кампилобактериоза макролидов при инвазивном типе диареи в первые дни болезни.
У ровень убедительности рекомендаций в (уровень достоверности доказательств - 2).
Комментарии. Используются азитромицин**, кларитромицин. Кроме этого, может быть использован доксициклин** у лиц старше 8-ми лет. Эффективность аминогликозидов, хлорамамфеникола ниже чем макролидов. Резервными препаратами для лечения генерализованных форм кампилобактериоза, резистентных к проводимой терапии, являются карбапенемы и комбинированные с ингибиторами b-лактамаз пенициллины. Продолжительность этиотропной терапии зависит от формы заболевания. При локализованных формах она составляет 3-5 дней, при генерализованной - не менее 14 дней.
Методы немедикаментозного лечения:
• питьевой режим;
• диетотерапия;
• физические методы снижения температуры;
• аэрация помещения;
• влажная уборка помещения,.
• гигиенические мероприятия.
• предупреждение дальнейшего развития патологического процесса;
• предупреждение развития осложнений.
На выбор тактики лечения оказывают влияние следующие факторы:
• клинические особенности заболевания (преобладание водянистой диареи, либо инвазивного типа диареи);
• форма тяжести болезни;
• возраст больного;
• преморбидный фон;
• возможность соблюдения санитарно-эпидемиологического режима;
• доступность и возможность выполнения назначений врача в амбулаторных условиях;
• доступность и возможность выполнения лечения.
Лечение детей, больных кампилобактериозом с формами легкой степени тяжести при отсутствии противопоказаний осуществляется в амбулаторных условиях.
В случае безуспешно проводимого лечения в амбулаторных условиях или его невозможности рассматривается вопрос о госпитализации ребенка в профильный стационар (отделение).
Госпитализации в инфекционные стационары (инфекционные отделения стационаров) подлежат дети, переносящие заболевание в среднетяжелой и тяжелой форме, с осложненными формами болезни, а также по эпидемическим показаниям (приложение ).
3,1 Консервативное лечение.
Выбор метода лечения детей кампилобактериозом зависит от клинической картины, типа диареи, степени проявлений симптомов. Основой лечебных мероприятий при кампилобактериозе является патогенетическая терапия и симптоматические средства (жаропонижающие, спазмолитики, кровоостанавливающие препараты).Патогенетическая терапия: диетотерапия (А); регидратация, включая оральную регидратацию и инфузионную терапию (А); сорбенты (В); пробиотики (В и С); ферменты (С).
• Рекомендовано при наличии симптомов дегидратации 1 и 1-2 проводить оральную регидратацию с использованием глюкозо-солевых растворов.
Уровень убедительности рекомендаций А (уровень достоверности доказательств - 1+).
Комментарий. Пероральная регидратация низкоосмолярными оральными регидратационными растворами должна использоваться в качестве первой линии терапии у детей с кампилобактериозом; если проведение пероральной регидратации не представляется возможным, ее нужно осуществлять через назогастральный зонд, что является столь же эффективным; раннее начало пероральной регидратации уменьшает необходимость проведения инфузионной терапии (приложение Г11).
• Рекомендовано продолжить питание у детей с легкими и средней степени тяжести формами кампилобактериоза.
• Уровень убедительности рекомендаций А (уровень достоверности доказательств - 1+).
Комментарий. Не следует прекращать кормление детей более чем на 4 ч после начала регидратации; рекомендуется раннее возобновление кормления после регидратационной терапии. При формах средней степени тяжести и тяжелой степени тяжести показана диетическая коррекция (приложение 12)[19, 20].
• Рекомендовано использовать энтеросорбенты при инфекционных диареях.
Уровень убедительности рекомендаций В (уровень достоверности доказательств - 2 ).
Комментарий. Диоктаэдрический смектит** может быть использован в терапии кампилобактериоза; другие энтеросорбенты не рекомендуются в терапии кампилобактериоза.
• Рекомендовано использовать пробиотики при кампилобактериозе.
Уровень убедительности рекомендаций В (уровень достоверности доказательств - 2 ).
Комментарий. Пробиотики должны быть назначены в соответствии с убедительностью рекомендаций и учетом инструкции по применению (приложение 13). Пребиотики не показаны в острую фазу кампилобактериоза.
• Рекомендовано использование в качестве этиотропных средств для лечения кампилобактериоза макролидов при инвазивном типе диареи в первые дни болезни.
У ровень убедительности рекомендаций в (уровень достоверности доказательств - 2).
Комментарии. Используются азитромицин**, кларитромицин. Кроме этого, может быть использован доксициклин** у лиц старше 8-ми лет. Эффективность аминогликозидов, хлорамамфеникола ниже чем макролидов. Резервными препаратами для лечения генерализованных форм кампилобактериоза, резистентных к проводимой терапии, являются карбапенемы и комбинированные с ингибиторами b-лактамаз пенициллины. Продолжительность этиотропной терапии зависит от формы заболевания. При локализованных формах она составляет 3-5 дней, при генерализованной - не менее 14 дней.
Методы немедикаментозного лечения:
• питьевой режим;
• диетотерапия;
• физические методы снижения температуры;
• аэрация помещения;
• влажная уборка помещения,.
• гигиенические мероприятия.
3,2 Хирургическое лечение.
Хирургическое лечение гастроинтестинального кампилобактериоза не проводится. Хирургическое лечение при кампилобактериозе может быть показано в случае развития хирургических осложнений требующих оперативного вмешательства: острый аппендицит, мезаденит, перфорация кишки.3,3 Иное лечение.
Иное лечение у детей больных кампилобактериозом не проводится.Реабилитация и амбулаторное лечение
• Рабочая группа рекомендует медицинскую реабилитацию осуществлять в медицинских организациях государственной системы здравоохранения или их соответствующих структурных подразделениях медицинских организаций, включая центры восстановительной медицины и реабилитации, а также санаторно-курортное лечение по профилю.
Комментарии. При проведении реабилитации должны быть соблюдены основные принципы:
• реабилитационные мероприятия должны начинаться уже в периоде разгара или в периоде ранней реконвалесценции;
• необходимо соблюдать последовательность и преемственность проводимых мероприятий, обеспечивающих непрерывность на различных этапах реабилитации и диспансеризации;
• комплексный характер восстановительных мероприятий с участием различных специалистов и с применением разнообразных методов воздействия;
• адекватность реабилитационно-восстановительных мероприятий и воздействий адаптационным и резервным возможностям реконвалесцента. При этом важны постепенность возрастания дозированных физических и умственных нагрузок, а также дифференцированное применение различных методов воздействия;
• постоянный контроль эффективности проводимых мероприятий. При этом учитываются скорость и степень восстановления функционального состояния и профессионально-значимых функций переболевших (косвенными и прямыми методами).
Комментарии. При проведении реабилитации должны быть соблюдены основные принципы:
• реабилитационные мероприятия должны начинаться уже в периоде разгара или в периоде ранней реконвалесценции;
• необходимо соблюдать последовательность и преемственность проводимых мероприятий, обеспечивающих непрерывность на различных этапах реабилитации и диспансеризации;
• комплексный характер восстановительных мероприятий с участием различных специалистов и с применением разнообразных методов воздействия;
• адекватность реабилитационно-восстановительных мероприятий и воздействий адаптационным и резервным возможностям реконвалесцента. При этом важны постепенность возрастания дозированных физических и умственных нагрузок, а также дифференцированное применение различных методов воздействия;
• постоянный контроль эффективности проводимых мероприятий. При этом учитываются скорость и степень восстановления функционального состояния и профессионально-значимых функций переболевших (косвенными и прямыми методами).
|
|
Профилактика
Специфическая профилактика кампилобактериоза отсутствует.
Рабочая группа рекомендует неспецифические меры профилактики, которые сводятся к ликвидации инфекции среди животных, постоянный санитарный надзор за питанием и водоснабжением, контроль за технологическим режимом обработки и хранения пищевых продуктов. Комплекс мероприятий, проводимых для профилактики инфекций с фекально-оральным механизмом передачи.
Комментарии. Больного кампилобактериозом изолируют в домашних условиях или в условиях стационара в отдельном боксе или с детьми, имеющими аналогичную нозологию до полного клинического выздоровления (в среднем на 7 дней). Необходимо обеспечение больного отдельной посудой, предметами ухода. В очаге проводят раннее выявление, изоляцию и госпитализацию больных, выявляют и санируют бактерионосителей.
Переболевшие острыми формами кампилобактериоза работники отдельных профессий, производств и организаций, дети, посещающие детские общеобразовательные учреждения (ДОУ), школы-интернаты, летние оздоровительные учреждения (ЛОУ), а также взрослые и дети, находящиеся в закрытых учреждениях с круглосуточным пребыванием, допускаются на работу и к посещению этих учреждений после выписки из стационара или лечения на дому на основании справки врача о выздоровлении при наличии отрицательного результата лабораторного обследования.
На лиц, контактных с больными кампилобактериозом, накладывается карантин до окончательного ответа бактериологического исследования сроком не менее 7 дней.
%% 5 Диспансеризация (табл. 4, табл. 5).
Таблица 4. Диспансеризация больных с кампилобактериозом.
Таблица 5. Диспансеризация больных с кампилобактериозом.
5%%.
Рабочая группа рекомендует неспецифические меры профилактики, которые сводятся к ликвидации инфекции среди животных, постоянный санитарный надзор за питанием и водоснабжением, контроль за технологическим режимом обработки и хранения пищевых продуктов. Комплекс мероприятий, проводимых для профилактики инфекций с фекально-оральным механизмом передачи.
Комментарии. Больного кампилобактериозом изолируют в домашних условиях или в условиях стационара в отдельном боксе или с детьми, имеющими аналогичную нозологию до полного клинического выздоровления (в среднем на 7 дней). Необходимо обеспечение больного отдельной посудой, предметами ухода. В очаге проводят раннее выявление, изоляцию и госпитализацию больных, выявляют и санируют бактерионосителей.
Переболевшие острыми формами кампилобактериоза работники отдельных профессий, производств и организаций, дети, посещающие детские общеобразовательные учреждения (ДОУ), школы-интернаты, летние оздоровительные учреждения (ЛОУ), а также взрослые и дети, находящиеся в закрытых учреждениях с круглосуточным пребыванием, допускаются на работу и к посещению этих учреждений после выписки из стационара или лечения на дому на основании справки врача о выздоровлении при наличии отрицательного результата лабораторного обследования.
На лиц, контактных с больными кампилобактериозом, накладывается карантин до окончательного ответа бактериологического исследования сроком не менее 7 дней.
%% 5 Диспансеризация (табл. 4, табл. 5).
Таблица 4. Диспансеризация больных с кампилобактериозом.
| N п/п | Частота обязательных контрольных обследований врачом-педиатром поликлиники | Длительность наблюдения | Показания и периодичность консультаций врачей-специалистов |
| 1 | 2 | 3 | 4 |
| 1. | При постановке на учет и проводятся 3-и клинических осмотра (на 10-й, 20-й и 30-й день) с оценкой общего состояния, жалоб, характера стула и проведения термометрии | Устанавливается диспансерное наблюдение сроком на 1 месяц. Диспансерное наблюдение осуществляет врач кабинета инфекционных болезней, при отсутствии кабинета наблюдение осуществляет участковый врач (терапевт, педиатр). | При наличии изменений на ЭКГ и УЗИ сердца - консультация кардиолога. |
Таблица 5. Диспансеризация больных с кампилобактериозом.
| N п/п | Перечень и периодичность лабораторных, рентгенологических и других специальных исследований. | Лечебно-профилактические мероприятия. | Клинические критерии эффективности диспансеризации. | Порядок допуска переболевших на работу, в дошкольные образовательные учреждения, школы - интернаты, летние оздоровительные и закрытые учреждения. |
| 1 | 2 | 3 | 4 | 5 |
| 1. | Необходимость бактериологического обследования определяется врачом-инфекционистом, декретированным группам - обязательно однократно. По показаниям - копроцитологическое исследование, клинический анализ крови, анализ мочи, биохимическое исследование крови, ЭКГ. | Диетотерапия Пробиотики, пребиотики, энтеросорбенты. Заместительная ферменотерапия, антиастенические препараты, витаминные комплексы с микроэлементами | Выздоровление Отсутствие жалоб, нормализация характера стула, отрицательное бактериологическое обследование. | Переболевшие острыми формами кампилобактериоза работники отдельных профессий, производств и организаций, дети, посещающие детские общеобразовательные учреждения (ДОУ), школы-интернаты, летние оздоровительные учреждения (ЛОУ), а также взрослые и дети, находящиеся в закрытых учреждениях с круглосуточным пребыванием, допускаются на работу и к посещению этих учреждений после выписки из стационара или лечения на дому на основании справки врача о выздоровлении при наличии отрицательного результата лабораторного обследования. |
5%%.
Дополнительно
Организация оказания медицинской помощи больным кампилобактериозом.
Медицинская помощь детям больным кампилобактериозом оказывается в виде:
• первичной медико-санитарной помощи;
• скорой, в том числе скорой специализированной, медицинской помощи;
• специализированной, в том числе высокотехнологичной, медицинской помощи.
Медицинская помощь детям больным кампилобактериозом может оказываться в следующих условиях:
• амбулаторно (в условиях, не предусматривающих круглосуточное медицинское наблюдение и лечение);
• в дневном стационаре (в условиях, предусматривающих медицинское наблюдение и лечение в дневное время, но требующих круглосуточного медицинского наблюдения и лечения);
• стационарно (в условиях, обеспечивающих круглосуточное медицинское наблюдение и лечение).
Первичная медико-санитарная помощь детям предусматривает:
• первичную доврачебную медико-санитарную помощь;
• первичную врачебную медико-санитарную помощь;
• первичную специализированную медико-санитарную помощь.
Первичная медико-санитарная помощь детям оказывается в амбулаторных условиях и в условиях дневного стационара при легкой форме кампибактериоза.
Первичная доврачебная медико-санитарная помощь детям в амбулаторных условиях осуществляется в фельдшерско-акушерских пунктах, родильных домах, перинатальных центрах, медицинских кабинетах дошкольных и общеобразовательных (начального общего, основного общего, среднего (полного) общего образования) учреждениях, учреждениях начального и среднего профессионального образования (далее - образовательные учреждения) средним медицинским персоналом.
Первичная врачебная медико-санитарная помощь детям осуществляется врачом-педиатром участковым, врачом общей практики (семейным врачом).
При подозрении или выявлении у ребенка инфекционного заболевания, не требующего стационарного лечения по состоянию здоровья ребенка, врач-педиатр участковый (врачи общей практики (семейные врачи), средние медицинские работники медицинских организаций или образовательного учреждения) при наличии медицинских показаний направляет ребенка на консультацию в детский кабинет инфекционных заболеваний медицинской организации для оказания ему первичной специализированной медико-санитарной помощи и проведения дифференциальной диагностики с синдромосходными инфекционными заболеваниями.
Первичная специализированная медико-санитарная помощь детям осуществляется врачом-инфекционистом.
Специализированная, в том числе высокотехнологичная, медицинская помощь детям оказывается в условиях стационара врачами-инфекционистами и включает в себя профилактику, диагностику, лечение заболеваний и состояний, требующих использования специальных методов и сложных медицинских технологий, а также медицинскую реабилитацию.
Лечение детей в условиях стационара осуществляется по направлению врача-педиатра участкового, врача общей практики (семейного врача), врача-инфекциониста, медицинских работников, выявивших инфекционное заболевание.
Возможные исходы и их характеристика.
Исход заболевания зависит от ранней постановки диагноза и начала, в первую очередь регидратации, а затем, и этиотропного лечения.
Возможные исходы и их характеристика представлены в таблице 6.
Таблица 6. Возможные исходы и их характеристика.
Стратификация рисков:
- отсутствие своевременной и адекватной по составу, объему и скорости введения регидратационной терапии является значимым фактором развития гиповолемического шока и неблагоприятного исхода болезни;
- развитие генерализации инфекции с развитием септицемии и септикопиемии при отсутствии адекватной этиотропной терапии.
Критерии выздоровления:
• стойкая нормализация температуры (более 48 часов);
• отсутствие интоксикации;
• ликвидация проявлений воспалительного процесса в ЖКТ;
• нормализация стула;
• нормализация или значительное уменьшение размеров печени и селезенки.
Показания к госпитализации:
По мнению Всемирной Гастроэнтерологической Организации (2008) показаниями к госпитализации при инфекционных диареях являются:
• клиника обезвоживания;
• изменение психического состояния;
• ранний возраст пациента (<6 месяцев или <8 кг массы тела);
• отягощенный преморбидный фон (недоношенность, хронические заболевания и пр.
• лихорадка better 38 °С для детей <3 месяцев или better 39 оС для детей от 3 до 36 месяцев;
• видимая кровь в стуле;
• выраженный диарейный синдром (частый и значительный по объему стул);
• упорная (повторная) рвота;
• отсутствие эффекта от оральной регидратации;
• отсутствие эффекта амбулаторного лечения в течение 48 часов;
• клинический симптомокомплекс тяжелого инфекционного заболевания с расстройством гемодинамики, недостаточностью функции органов;
• эпидемиологические показания (дети из «закрытых» учреждений с круглосуточным пребыванием, из многодетных семей );
• невозможность обеспечить надлежащий уход на дому (социальные или технические проблемы).
Медицинская помощь детям больным кампилобактериозом оказывается в виде:
• первичной медико-санитарной помощи;
• скорой, в том числе скорой специализированной, медицинской помощи;
• специализированной, в том числе высокотехнологичной, медицинской помощи.
Медицинская помощь детям больным кампилобактериозом может оказываться в следующих условиях:
• амбулаторно (в условиях, не предусматривающих круглосуточное медицинское наблюдение и лечение);
• в дневном стационаре (в условиях, предусматривающих медицинское наблюдение и лечение в дневное время, но требующих круглосуточного медицинского наблюдения и лечения);
• стационарно (в условиях, обеспечивающих круглосуточное медицинское наблюдение и лечение).
Первичная медико-санитарная помощь детям предусматривает:
• первичную доврачебную медико-санитарную помощь;
• первичную врачебную медико-санитарную помощь;
• первичную специализированную медико-санитарную помощь.
Первичная медико-санитарная помощь детям оказывается в амбулаторных условиях и в условиях дневного стационара при легкой форме кампибактериоза.
Первичная доврачебная медико-санитарная помощь детям в амбулаторных условиях осуществляется в фельдшерско-акушерских пунктах, родильных домах, перинатальных центрах, медицинских кабинетах дошкольных и общеобразовательных (начального общего, основного общего, среднего (полного) общего образования) учреждениях, учреждениях начального и среднего профессионального образования (далее - образовательные учреждения) средним медицинским персоналом.
Первичная врачебная медико-санитарная помощь детям осуществляется врачом-педиатром участковым, врачом общей практики (семейным врачом).
При подозрении или выявлении у ребенка инфекционного заболевания, не требующего стационарного лечения по состоянию здоровья ребенка, врач-педиатр участковый (врачи общей практики (семейные врачи), средние медицинские работники медицинских организаций или образовательного учреждения) при наличии медицинских показаний направляет ребенка на консультацию в детский кабинет инфекционных заболеваний медицинской организации для оказания ему первичной специализированной медико-санитарной помощи и проведения дифференциальной диагностики с синдромосходными инфекционными заболеваниями.
Первичная специализированная медико-санитарная помощь детям осуществляется врачом-инфекционистом.
Специализированная, в том числе высокотехнологичная, медицинская помощь детям оказывается в условиях стационара врачами-инфекционистами и включает в себя профилактику, диагностику, лечение заболеваний и состояний, требующих использования специальных методов и сложных медицинских технологий, а также медицинскую реабилитацию.
Лечение детей в условиях стационара осуществляется по направлению врача-педиатра участкового, врача общей практики (семейного врача), врача-инфекциониста, медицинских работников, выявивших инфекционное заболевание.
Возможные исходы и их характеристика.
Исход заболевания зависит от ранней постановки диагноза и начала, в первую очередь регидратации, а затем, и этиотропного лечения.
Возможные исходы и их характеристика представлены в таблице 6.
Таблица 6. Возможные исходы и их характеристика.
| № п/п | Наименование исхода | Общая характеристика исхода |
| 1 | Восстановление здоровья | При остром заболевании полное исчезновение всех симптомов, отсутствие остаточных явлений, астении |
| 2 | Выздоровление с полным восстановлением физиологического процесса или функции | При остром заболевании полное исчезновение всех симптомов, могут иметь место остаточные явления, астения |
| 3 | Выздоровление с частичным нарушением физиологического процесса, функции или потери части органа | При остром заболевании практически полное исчезновение всех симптомов, но имеют место остаточные явления в виде частичных нарушений отдельных функций или потеря части органа |
| 4 | Выздоровление с полным нарушением физиологического процесса, функции или потерей части органа | При остром заболевании практически полное исчезновение всех симптомов, но имеет место полная потеря отдельных функций или утрата органа |
| 5 | Ремиссия | Полное исчезновение клинических, лабораторных и инструментальных признаков хронического заболевания |
| 6 | Улучшение состояния | Уменьшение выраженности симптоматики без излечения |
| 7 | Стабилизация | Отсутствие как положительной, так и отрицательной динамики в течении хронического заболевания |
| 8 | Компенсация функции | Частичное или полное замещение утраченной в результате болезни функции органа или ткани после трансплантации (протезирования органа или ткани, бужирования, имплантации) |
| 9 | Хронизация | Переход острого процесса в хронический |
| 10 | Прогрессирование | Нарастание симптоматики, появление новых осложнений, ухудшение течения процесса при остром или хроническом заболевании |
| 11 | Отсутствие эффекта | Отсутствие видимого положительного ответа при проведении терапии |
| 12 | Развитие ятрогенных осложнений | Появление новых заболеваний или осложнений, обусловленных проводимой терапией: отторжение органа или трансплантата, аллергическая реакция |
| 13 | Развитие нового заболевания, связанного с основным | Присоединение нового заболевания, появление которого этиологически или патогенетически связано с исходным заболеванием |
| 14 | Летальный исход | Исход наступление смерти в результате заболевания |
Стратификация рисков:
- отсутствие своевременной и адекватной по составу, объему и скорости введения регидратационной терапии является значимым фактором развития гиповолемического шока и неблагоприятного исхода болезни;
- развитие генерализации инфекции с развитием септицемии и септикопиемии при отсутствии адекватной этиотропной терапии.
Критерии выздоровления:
• стойкая нормализация температуры (более 48 часов);
• отсутствие интоксикации;
• ликвидация проявлений воспалительного процесса в ЖКТ;
• нормализация стула;
• нормализация или значительное уменьшение размеров печени и селезенки.
Показания к госпитализации:
По мнению Всемирной Гастроэнтерологической Организации (2008) показаниями к госпитализации при инфекционных диареях являются:
• клиника обезвоживания;
• изменение психического состояния;
• ранний возраст пациента (<6 месяцев или <8 кг массы тела);
• отягощенный преморбидный фон (недоношенность, хронические заболевания и пр.
• лихорадка better 38 °С для детей <3 месяцев или better 39 оС для детей от 3 до 36 месяцев;
• видимая кровь в стуле;
• выраженный диарейный синдром (частый и значительный по объему стул);
• упорная (повторная) рвота;
• отсутствие эффекта от оральной регидратации;
• отсутствие эффекта амбулаторного лечения в течение 48 часов;
• клинический симптомокомплекс тяжелого инфекционного заболевания с расстройством гемодинамики, недостаточностью функции органов;
• эпидемиологические показания (дети из «закрытых» учреждений с круглосуточным пребыванием, из многодетных семей );
• невозможность обеспечить надлежащий уход на дому (социальные или технические проблемы).
|
|
Критерии оценки качества медицинской помощи
| № | Критерии качества | Уровень достоверности доказательств | Уровень убедительности рекомендаций |
| 1 | При формулировке клинического диагноза установлен синдром поражения ЖКТ | 2- | С |
| 2 | Установлена степень синдрома дегидратации на основании клинических данных (кожа, тургор тканей, слизистые, родничок, слезы, диурез) | 2+ | В |
| 3 | Определена масса тела, температура тела, АД, ЧСС, ЧД для установления степени тяжести дегидратации и эндогенной интоксикации | 2+ | В |
| 4 | Определен гематокрит | 2+ | В |
| 5 | Клинический анализ крови выполнен не позднее 24 часов после госпитализации | 2+ | В |
| 6 | Проведен расчет инфузионной терапии | 2+ | В |
| 7 | Назначение и забор материала для исследования (фекалии) на бактерии, вирусы и простейшие, в том числе на холеру (бактериологические, молекулярно-генетические, иммуноферментные, иммунохроматографические, копроцитологические методы) не позднее чем через 48 часов после обращения за медицинской помощью | 1+ | А |
| 8 | Проведение оральной регидратации не позднее через 60 минут после госпитализации в отделение с использованием растворов со сниженной осмолярностью | 1+ | А |
| 9 | Выполнено назначение антимикробная терапия с учетом наиболее вероятной этиологии инфекционного процесса | 2- | С |
| 10 | Купирован синдром дегидратации | 1+ | А |
| 11 | Достигнута нормализация характера стула и кратности дефекации | 2+ | В |
| 12 | Соблюдена преемственность оказания помощи (даны рекомендации по дальнейшему наблюдению и лечению) | 2- | С |
Список литературы
• Воротынцева Н.В., Мазанкова Л.Н. Острые кишечные инфекции у детей. М. Медицина, 2001. 480 с.
• Горелов А.В. Кампилобактериоз у детей // Инфекционные болезни. 2004. Т.2, №3. С. 80-82.
• Иванов В.П., Бойцов А.Г., Порин А.А. Кампилобактеры и кампилобактериозы. СПб. 1995. 144 с.
• Инфекционные болезни у детей. Руководство под редакцией Ивановой В.В. Москва. МИА. 2009. 831 с.
• Ethelberg S. et al. Risk factors for diarrhea among children in an industrialized country / // Epidemiology. 2006. Vol. 17(1). Р. 24-30.
• Farthing M., Salam M., Lindberg G. et al. Acute diarrhea in adults and children: a global perspective. World Gastroenterology Organisation, 2012 // www.worldgastroenterology.org/.
• Leirisalo-Repo M. Early arthritis and infectionpo // сurr Opin Rheumatol. 2005. Vol. 17(4). Р. 433-439.
• O ryan M., Prado V., Pickering L.K. A millennium update on pediatric diarrheal illness in the developing world // Semin Pediatr Infect Dis. 2005. Vol. 16(2). Р. 125-136.
• Tam с.C., Rodrigues L.C., O Brien S.J. Guillain-Barre syndrome associated with сampylobacter jejuni infection in England, 2000-2001 // сlin Infect Dis. 2003. Vol. 37(2). Р. 307-310.
• Tauxe R.V. Incidence, trends and sources of сampylobacteriosis in developed countries: An overview // The increasing incidence of human campylobacteriosis. Report and Proccedings of a WHO сonsultation of Experts сopenhagen, Denmark, 21-25 November 2000. Р. 8-10.
• Wilson I.G. Airborne сampylobacter infection in a poultry worker: case report and review of the literature // сommun Dis Public Health. 2004. Vol. 7(4). Р. 349-353.
• Воробьев А.А., Сичинский Л.А., Дратвин С.А. Возможности лабораторной диагностики инфекций, вызванных бактериями рода сampylobacter // Журн. микробиологии, эпидемиологии и иммунобиологии. 2000. 1. С. 95-103.
• Лачкова Л.В. Клинико-патогенетические особенности и тактика терапии кампилобактериоза у детей. Автореферат дис… м.н. СПб. 2006. 24 с.
• Халиулина С.В., Анохин В.А. Современные аспекты эпидемиологии, клиники и диагностики кампилобактериоза // Казанский медицинский журнал. 2001. Т. 81. 6. С. 446-450.
• Padungton P. сampylobacter spp. in human, chickens, pigs and their antimicrobial resistance / P. Padungton, J.B. Kaneene // J Vet Med Sci. 2003. Vol. 65(2). P. 161-170.
• Guarino A., Albano F., Ashkenazi S., Gendrel D., Hoekstra J. H., Shamir R., Szajewska H. European Society for Paediatric Gastroenterology, Hepatology,and Nutrition/European Society for Paediatric Infectious Diseases Evidence-based Guidelines for the Management of Acute Gastroenteritis in сhildren in Europe // J Pediat. Gastroenterol. Nutr. Vol. 46. Suppl. 2. May - 2008 - p.81-122.
• сasburn-Jones A.C., Farthing M.J.G. Management of infectious diarrhoea // Gut. 2004 - February; 53(2): p. -296-305.
• Hatchette T.F., Farina D. Infectious diarrhea: when to test and when to treat // сMAJ - 2011;183: - p. 339-344.
• Горелов А.В., Милютина Л.Н., Усенко Д.В. Клинические рекомендации по диагностике и лечению острых кишечных инфекций у детей. Пособие для врачей. М., 2006. 109 с.
• Guarino A., Ashkenazi Sh., Gendrel D. et al. European Society for Paediatric Gastroenterology, Hepatology, and Nutrition/European Society for Paediatric Infectious Diseases Evidence-based Guidelines for the Management of Acute Gastroenteritis in сhildren in Europe: Update 2014 // JPGN - Volume 59, Number 1, July 2014 - Р. 132-152.
• Грекова А.И., Жаркова Л.П. Выбор антибактериальной терапии острых кишечных инфекций у детей (результаты многоцентрового аналитического исследования) // Педиатрическая фармакология. 2007. Т. 4, № 3. С. 16-19.
• American Academy of Pediatrics. In: Pickering LK, ed. Red вook: 2003 Report of the сommittee on Infectious Diseases. 26th ed. Elk Grove Village, IL: American Academy of Pediatrics.
• Lin JS, сhiu YH, Lin NT, et al. Different effects of probiotic species/strains on infections in preschool children: A double-blind, randomized, controlled study. Vaccine 2009; 27:1073-9136.
• D Aimmo MR, Modesto M, вiavati в. Antibiotic resistance of lactic acid bacteria and вifidobacterium spp. isolated from dairy and pharmaceutical products. Int J Food Microbiol. 2007 Apr 1;115(1):35-42.
• Geoffrey A. Preidis, сolin Hill, Richard L. Guerrant, в.S. Ramakrishna, Gerald W. Tannock, and James Versalovic Probiotics, Enteric and Diarrheal Diseases, and Global Health, Gastroenterology 2011;140:8-14.
• Gibreel A. et al. Macrolide resistance in сampylobacter jejuni and сampylobacter coli: molecular mechanism and stability of the resistance phenotype // Antimicrob Agents сhemother. 2005. Vol. 49(7). Р. 2753-2759.
• Hakanen A.J. Multidrug resistance in сampylobacter jejuni strains collected from Finnish patients during 1995-2000 // J Antimicrob сhemother. 2003. Vol. 52(6). Р. 1035-1039.
• Горелов А.В. Кампилобактериоз у детей // Инфекционные болезни. 2004. Т.2, №3. С. 80-82.
• Иванов В.П., Бойцов А.Г., Порин А.А. Кампилобактеры и кампилобактериозы. СПб. 1995. 144 с.
• Инфекционные болезни у детей. Руководство под редакцией Ивановой В.В. Москва. МИА. 2009. 831 с.
• Ethelberg S. et al. Risk factors for diarrhea among children in an industrialized country / // Epidemiology. 2006. Vol. 17(1). Р. 24-30.
• Farthing M., Salam M., Lindberg G. et al. Acute diarrhea in adults and children: a global perspective. World Gastroenterology Organisation, 2012 // www.worldgastroenterology.org/.
• Leirisalo-Repo M. Early arthritis and infectionpo // сurr Opin Rheumatol. 2005. Vol. 17(4). Р. 433-439.
• O ryan M., Prado V., Pickering L.K. A millennium update on pediatric diarrheal illness in the developing world // Semin Pediatr Infect Dis. 2005. Vol. 16(2). Р. 125-136.
• Tam с.C., Rodrigues L.C., O Brien S.J. Guillain-Barre syndrome associated with сampylobacter jejuni infection in England, 2000-2001 // сlin Infect Dis. 2003. Vol. 37(2). Р. 307-310.
• Tauxe R.V. Incidence, trends and sources of сampylobacteriosis in developed countries: An overview // The increasing incidence of human campylobacteriosis. Report and Proccedings of a WHO сonsultation of Experts сopenhagen, Denmark, 21-25 November 2000. Р. 8-10.
• Wilson I.G. Airborne сampylobacter infection in a poultry worker: case report and review of the literature // сommun Dis Public Health. 2004. Vol. 7(4). Р. 349-353.
• Воробьев А.А., Сичинский Л.А., Дратвин С.А. Возможности лабораторной диагностики инфекций, вызванных бактериями рода сampylobacter // Журн. микробиологии, эпидемиологии и иммунобиологии. 2000. 1. С. 95-103.
• Лачкова Л.В. Клинико-патогенетические особенности и тактика терапии кампилобактериоза у детей. Автореферат дис… м.н. СПб. 2006. 24 с.
• Халиулина С.В., Анохин В.А. Современные аспекты эпидемиологии, клиники и диагностики кампилобактериоза // Казанский медицинский журнал. 2001. Т. 81. 6. С. 446-450.
• Padungton P. сampylobacter spp. in human, chickens, pigs and their antimicrobial resistance / P. Padungton, J.B. Kaneene // J Vet Med Sci. 2003. Vol. 65(2). P. 161-170.
• Guarino A., Albano F., Ashkenazi S., Gendrel D., Hoekstra J. H., Shamir R., Szajewska H. European Society for Paediatric Gastroenterology, Hepatology,and Nutrition/European Society for Paediatric Infectious Diseases Evidence-based Guidelines for the Management of Acute Gastroenteritis in сhildren in Europe // J Pediat. Gastroenterol. Nutr. Vol. 46. Suppl. 2. May - 2008 - p.81-122.
• сasburn-Jones A.C., Farthing M.J.G. Management of infectious diarrhoea // Gut. 2004 - February; 53(2): p. -296-305.
• Hatchette T.F., Farina D. Infectious diarrhea: when to test and when to treat // сMAJ - 2011;183: - p. 339-344.
• Горелов А.В., Милютина Л.Н., Усенко Д.В. Клинические рекомендации по диагностике и лечению острых кишечных инфекций у детей. Пособие для врачей. М., 2006. 109 с.
• Guarino A., Ashkenazi Sh., Gendrel D. et al. European Society for Paediatric Gastroenterology, Hepatology, and Nutrition/European Society for Paediatric Infectious Diseases Evidence-based Guidelines for the Management of Acute Gastroenteritis in сhildren in Europe: Update 2014 // JPGN - Volume 59, Number 1, July 2014 - Р. 132-152.
• Грекова А.И., Жаркова Л.П. Выбор антибактериальной терапии острых кишечных инфекций у детей (результаты многоцентрового аналитического исследования) // Педиатрическая фармакология. 2007. Т. 4, № 3. С. 16-19.
• American Academy of Pediatrics. In: Pickering LK, ed. Red вook: 2003 Report of the сommittee on Infectious Diseases. 26th ed. Elk Grove Village, IL: American Academy of Pediatrics.
• Lin JS, сhiu YH, Lin NT, et al. Different effects of probiotic species/strains on infections in preschool children: A double-blind, randomized, controlled study. Vaccine 2009; 27:1073-9136.
• D Aimmo MR, Modesto M, вiavati в. Antibiotic resistance of lactic acid bacteria and вifidobacterium spp. isolated from dairy and pharmaceutical products. Int J Food Microbiol. 2007 Apr 1;115(1):35-42.
• Geoffrey A. Preidis, сolin Hill, Richard L. Guerrant, в.S. Ramakrishna, Gerald W. Tannock, and James Versalovic Probiotics, Enteric and Diarrheal Diseases, and Global Health, Gastroenterology 2011;140:8-14.
• Gibreel A. et al. Macrolide resistance in сampylobacter jejuni and сampylobacter coli: molecular mechanism and stability of the resistance phenotype // Antimicrob Agents сhemother. 2005. Vol. 49(7). Р. 2753-2759.
• Hakanen A.J. Multidrug resistance in сampylobacter jejuni strains collected from Finnish patients during 1995-2000 // J Antimicrob сhemother. 2003. Vol. 52(6). Р. 1035-1039.
|
|
Приложения
Приложение А1.
Состав рабочей группы.Клинические рекомендации «Кампилобактериоз у детей» разработаны сотрудниками ФГБУ НИИДИ ФМБА России.
| Фамилии, имена, отчества разработчиков | Место работы с указанием занимаемой должности, ученой степени и звания | Адрес места работы с указанием почтового индекса | Рабочий телефон с указанием кода города | Конфликт интересов |
| Бехтерева Мария Константиновна | ФГБУ НИИДИ ФМБА России старший научный сотрудник отдела кишечных инфекций, м.н. | 197022, Санкт-Петербург, улица Профессора Попова, дом 9 | (812)3462192 | Нет |
| Драп Анастасия Сергеевна | ФГБУ НИИДИ ФМБА России врач отделения кишечных инфекций | 197022, Санкт-Петербург, улица Профессора Попова, дом 9 | (812)3462192 | Нет |
Приложение А2.
Методология разработки клинических рекомендаций.• Методология.
Методы, использованные для сбора/селекции доказательств:
- поиск в электронных базах данных.
• Описание методов, использованных для сбора/селекции доказательств:
- доказательной базой для рекомендаций являются публикации, вошедшие в Кохрановскую библиотеку, базы данных EMBASE, MEDLINE, сlinicalkey ELSEVIER, электронную библиотеку (www.elibrary.ru). Глубина поиска составляла 5 лет.
• Методы, использованные для оценки качества и силы доказательств:
- консенсус экспертов;
- оценка значимости в соответствии с уровнями достоверности доказательств и уровнями убедительности рекомендаций.
• Целевая аудитория данных клинических рекомендаций:
• врач-анестезиолог-реаниматолог;
• врач-бактериолог;
• врач-вирусолог;
• врач-дезинфектолог;
• врач здравпункта;
• врач-инфекционист;
• врач клинической лабораторной диагностики;
• врач - клинический фармаколог;
• врач-лаборант;
• врач общей практики (семейный врач);
• врач-паразитолог;
• врач-педиатр;
• врач-педиатр городской (районный);
• врач-педиатр участковый;
• врач по медицинской профилактике;
• врач по медицинской реабилитации;
• врач приемного отделения;
• врач-терапевт подростковый;
• врач-эпидемиолог.
Клинические рекомендации «Кампилобактериоз у детей» предназначены для применения в медицинских организациях Российской Федерации.
Клинические рекомендации «Кампилобактериоз у детей» разработаны для решения следующих задач:
• проверки на соответствие установленным Протоколом требований при проведении процедуры лицензирования медицинской организации;
• установление единых требований к порядку диагностики, лечения, реабилитации и профилактики больных кампилобактериозом;
• унификация разработок базовых программ обязательного медицинского страхования и оптимизация медицинской помощи детям больным кампилобактериозом;
• обеспечение оптимальных объемов, доступности и качества медицинской помощи, оказываемой пациенту в медицинской организации;
• разработка стандартов медицинской помощи и обоснование затрат на ее оказание;
• обоснование программы государственных гарантий оказания медицинской помощи населению, в том числе и детям;
• проведение экспертизы и оценки качества медицинской помощи объективными методами и планирования мероприятий по его совершенствованию;
• выбор оптимальных технологий профилактики, диагностики, лечения и реабилитации для конкретного больного;
• защита прав пациента и врача при разрешении спорных и конфликтных вопросов.
• Таблица П1. Уровни достоверности доказательств с указанием использованной классификации уровней достоверности доказательств.
| Уровни доказательств | Описание |
| 1++ | Мета-анализы высокого качества, систематические обзоры рандомизированных контролируемых исследований (РКИ), или РКИ с очень низким риском систематических ошибок |
| 1+ | Качественно проведенные мета-анализы, систематические обзоры или РКИ с низким риском систематических ошибок |
| 1- | Мета-анализы, систематические обзоры или РКИ с высоким риском систематических ошибок |
| 2++ | Высококачественные систематические обзоры исследований случай-контроль или когортных исследований. Высококачественные обзоры исследований случай-контроль или когортных исследований с очень низким риском эффектов смешивания или систематических ошибок и средней вероятностью причинной взаимосвязи |
| 2+ | Хорошо проведенные исследования случай-контроль или когортные исследования со средним риском эффектов смешивания или систематических ошибок и средней вероятностью причинной взаимосвязи |
| 2- | Исследования случай-контроль или когортные исследования с высоким риском эффектов смешивания или систематических ошибок и средней вероятностью причинной взаимосвязи |
| 3 | Не аналитические исследования (например: описания случаев, серий случаев) |
| 4 | Мнение экспертов |
• Таблица П2. Уровни убедительности рекомендаций с указанием использованной классификации уровней убедительности рекомендаций.
| Сила доказательств | Описание |
| A | По меньшей мере, один мета-анализ, систематический обзор, или РКИ, оцененные, как 1++, напрямую применимые к целевой популяции и демонстрирующие устойчивость результатов или группа доказательств, включающая результаты исследований, оцененные, как 1+, напрямую применимые к целевой популяции и демонстрирующие общую устойчивость результатов |
| в | Группа доказательств, включающая результаты исследований, оцененные, как 2++, напрямую применимые к целевой популяции и демонстрирующие общую устойчивость результатов или экстраполированные доказательства из исследований, оцененных, как 1++ или 1+ |
| с | Группа доказательств, включающая результаты исследований оцененные, как 2+, напрямую применимые к целевой популяции и демонстрирующие общую устойчивость результатов; или экстраполированные доказательства из исследований, оцененных, как 2++ |
| D | Доказательства уровня 3 или 4; или экстраполированные доказательства, из исследований, оцененных, как 2+ |
• Индикаторы доброкачественной практики (Good Practice Points. GPPs):
- рекомендуемая доброкачественная практика базируется на клиническом опыте членов рабочей группы по разработке рекомендаций.
• Уровни убедительности рекомендаций (A-D), уровни достоверности доказательств (1++, 1+, 1-, 2++, 2+, 2-, 3, 4) и индикаторы доброкачественной практики - good practice points (GPPs) приводятся при изложении текста рекомендаций.
• Порядок обновления клинических рекомендаций.
Мониторинг клинических рекомендаций (анализ использования клинических рекомендаций, сбор информации по недостаткам и замечаниям), внесение дополнений и изменений в клинические рекомендации осуществляет ФГБУ НИИДИ ФМБА России. Обновление последней версии клинических рекомендаций осуществляется по мере необходимости, но не реже 1 раза в 3 года.
Система ведения клинических рекомендаций предусматривает взаимодействие Федерального государственного бюджетного учреждения «Научно-исследовательский институт детских инфекций Федерального медико-биологического агентства» со всеми заинтересованными организациями.
Экспертизу клинических рекомендаций проводят специалисты, представляющие медицинские организации, не участвующие в разработке рекомендаций. Разработчики в сопроводительном письме ставят перед экспертом вопросы, на которые он должен ответить, определяют сроки представления экспертного заключения, обычно не превышающие 30 дней с момента получения клинических рекомендаций.
В экспертном заключении эксперт должен указать свою фамилию, имя, отчество, место работы и должность и дать ответы на поставленные в сопроводительном письме вопросы. В случае несогласия с отдельными положениями эксперт предлагает свои варианты с указанием страниц и пунктов, по которым предложены замены. В случае необходимости продления сроков экспертизы эксперт в письменном виде сообщает об этом разработчикам с указанием сроков окончания экспертизы и обоснованием переноса сроков. Отсутствие экспертного заключения в установленные сроки означает согласие эксперта со всеми пунктами проекта клинических рекомендаций.
По результатам экспертизы Рабочая группа составляет сводную таблицу предложений и замечаний, принятых решений и их обоснований по форме (табл. 17), оформляет окончательную редакцию рекомендаций, организует обсуждение и вносит на утверждение профессиональной медицинской ассоциации.
Таблица 17. Форма оформления сводной таблицы предложений и замечаний, принятых решений и их обоснований.
| Наименование нормативного документа | Рецензент (Ф.И.О., место работы, должность) | Результаты рецензирования (внесенные рецензентом предложения и замечания) | Принятое решение и его обоснование |
Приложение А3.
Связанные документы.Данные клинические рекомендации разработаны с учетом следующих нормативно-правовых документов:
• Федеральный закон от 21 ноября 2011 г. 323-ФЗ «Об основах охраны здоровья граждан в Российской Федерации»( Собрание законодательства Российской Федерации, 2011, № 48, 6724);
• Федеральный закон Российской Федерации от 29 ноября 2010 г. N 326-ФЗ Об обязательном медицинском страховании в Российской Федерации»;
• Приказ Минздравсоцразвития России от 5 мая 2012г. №521н Об утверждении Порядка оказания медицинской помощи детям с инфекционными заболеваниями , зарегистрирован в Минюсте РФ 10 июля 2012г., регистрационный №24867;
• Приказ Минздравсоцразвития России №1664н от 27 декабря 2011 г. Об утверждении номенклатуры медицинских услуг», зарегистрирован в Минюсте 24 января 2012, регистрационный № 23010;
• Приказ Минздравсоцразвития России от 23 июля 2010 г. 541н «Об утверждении Единого квалификационного справочника должностей руководителей, специалистов и служащих, раздел «Квалификационные характеристики должностей работников в сфере здравоохранения», зарегистрирован в Минюсте РФ 25 августа 2010 г., регистрационный №18247;
• ГОСТ Р 52600 -2006 «Протоколы ведения больных. Общие положения»( Приказ Федерального агентства по техническому регулированию и метрологии от 05,12,2006 № 288);
• Международная классификация болезней, травм и состояний, влияющих на здоровье (МКБ - 10).
• Приказ Минздрава России от 29 декабря 2012 г. 1629н «Об утверждении перечня видов высокотехнологичной медицинской помощи»;
• СП 3,1,3,2,1379-03 «Профилактика инфекционных и паразитарных болезней».
• СП 3,1,1,1117-13 «Профилактика острых кишечных инфекций»;
• СП 1,3. 2322-08 «Безопасность работы с микроорганизмами III-IV групп патогенности (опасности) и возбудителями паразитарных болезней»;
• СП 1,3,2518-09 «Безопасность работы с микроорганизмами III-IY групп патогенности (опасности) и возбудителями паразитарных болезней. Доп. и изм.1 к СП 1,3,2322-08;
• СП 1,3,2885-11 «Безопасность работы с микроорганизмами III-IY групп патогенности (опасности) и возбудителями паразитарных болезней. Доп. и изм. 2 к СП 1,3,2322-08;
• МУ 4,2,2039-05 «Техника сбора и транспортирования биоматериалов в микробиологические лаборатории»;
• СанПин 2,1,7,2790-10 «Санитарно-эпидемиологические требования к обращению с медицинскими отходами»;
• Методические указания МУК 4,2,2746-10 «Порядок применения молекулярно-генетических методов при обследовании очагов острых кишечных инфекций с групповой заболеваемостью»;
• «Микробиологическая диагностика кампилобактериоза»- Методические рекомендации. М. Федеральный центр гигиены и эпидемиологии Роспотребнадзора, 2008. 25 с.
• МУ 1,3,2569-09 «Организация работы лабораторий, использующих метода амплификации нуклеиновых кислот при работе с материалом, содержащим микроорганизмы I-IV групп патогенности»;
• СП 12036-95 «Порядок учёта, хранения, передачи и транспортирования микроорганизмов I-IV групп патогенности»;
• СП 3,1,7. 2816 -10 «Профилактика кампилобактериоза среди людей;
• Приказ Минздрава России от «9» ноября 2012г. 871 «Об утверждении стандарта первичной медико-санитарной помощи детям при кампилобактериозе легкой степени тяжести»;
• Приказ Минздрава России от «24» декабря 2012г. №1406н «Об утверждении стандарта специализированной медицинской помощи детям при кампилобактериозе средней степени тяжести»;
• Приказ Минздрава России от «9» ноября 2012г. 512 «Об утверждении стандарта специализированной медицинской помощи детям при кампилобактериозе тяжелой степени тяжести».
КР337. Болевой синдром (БС) у детей, нуждающихся в паллиативной медицинской помощи.
Приложение В.
Информация для пациентов.Экспертами Всемирной Организации Здравоохранения для эффективного санитарного просвещения населения всей планеты по профилактике ОКИ были разработаны десять «золотых» правил для предотвращения пищевых отравлений (инфекций).
Выбор безопасных пищевых продуктов. Многие продукты, такие как фрукты и овощи, потребляют в сыром виде, в то время как другие - рискованно употреблять в пищу без предварительной обработки. Например, старайтесь покупать пастеризованное, а не сырое молоко. Во время выбора продуктов имейте в виду, что цель их последующей обработки - сделать пищу безопасной для употребления в пищу и удлинить срок ее хранения. Определенные продукты, которые потребляются в пищу сырыми, требуют тщательной мойки, например, зелень, салат.
Тщательно приготавливайте пищу. Многие сырые продукты, главным образом, птица, мясо и сырое молоко, часто обсеменены патогенными микроорганизмами. При тщательной тепловой обработке погибают практически все опасные микроорганизмы. Исследования показывают, что тепловая обработка продуктов при температуре выше 70°С может сделать их безопасными для употребления. Чтобы быть уверенным, что блюдо достигло готовности, проверьте сок - у мяса или птицы он должен быть прозрачным, а не розовым. Если мясо птицы все еще сырое у кости, то поместите его снова в духовку или на сковородку до достижения полной готовности. Замороженное мясо, рыба и птица должны тщательно оттаиваться перед кулинарной обработкой.
Ешьте приготовленную пищу без промедления. Когда приготовленная пища охлаждается до комнатной температуры, микробы в ней начинают размножаться, поэтому не оставляйте приготовленную пищу при комнатной температуре более чем на 2 часа. Чем дольше пища остается при комнатной температуре, тем больше риск получить пищевое отравление. Чтобы себя обезопасить, ешьте пищу сразу после приготовления.
Не храните пищу долго, даже в холодильнике.
Тщательно храните пищевые продукты. Если Вы приготовили пищу впрок или хотите после употребления сохранить оставшуюся ее часть, имейте в виду, что она должна храниться либо горячей (около или выше 60° С) либо холодной (ниже 5°/С). Это исключительно важное правило, особенно если Вы намерены хранить пищу более 4-5 часов. Поэтому, охлаждайте без задержек все приготовленные продукты и скоропортящиеся пищевые продукты (желательно ниже 5°С), либо держите приготовленные блюда горячими (60°С и выше) вплоть до сервировки.
Общая ошибка, приводящая к бесчисленным случаям пищевых отравлений - хранение в холодильнике большого количества теплой пищи. Эта пища в перегруженном холодильнике не может быстро полностью остыть. Когда в середине пищевого продукта слишком долго сохраняется тепло (температура свыше 10° С), микробы выживают и быстро размножаются до опасного для здоровья человека уровня.
Не размораживайте продукты при комнатной температуре.
Пищу для детей раннего возраста лучше вообще не подвергать хранению.
Тщательно подогревайте приготовленную заранее пищу. Это наилучшая мера защиты от микроорганизмов, которые могли размножиться в пище в процессе хранения (правильное хранение угнетает рост микробов, но не уничтожает их). Перед едой, еще раз, тщательно прогрейте пищу, (температура в ее толще должна быть не менее 70° С).
Избегайте контакта между сырыми и готовыми пищевыми продуктами. Правильно приготовленная пища может быть загрязнена путем соприкосновения с сырыми продуктами. Это перекрестное загрязнение может быть явным, когда, например, сырая птица соприкасается с готовой пищей, или может быть скрытым. Например, нельзя использовать одну и ту же разделочную доску и нож для приготовления сырой и вареной (жареной) птицы. Подобная практика может привести к потенциальному риску контаминации (обсеменения) продуктов и размножению в них микроорганизмов с последующим заболеванием человека.
Часто мойте руки. Многие микроорганизмы передаются через рукопожатия, бытовые предметы, кухонные принадлежности. При несоблюдении гигиены возможно перенести эти микроорганизмы на продукты и вызвать заболевания пищеварительного тракта. Поэтому тщательно мойте руки перед приготовлением еды и после каждого перерыва в процессе готовки - особенно, если Вы были в туалете или переодевали ребенка. После разделки сырых продуктов, таких как рыба, мясо или птица, снова вымойте руки, прежде чем приступить к обработке других продуктов. А если у Вас имеется инфицированная царапина (ранка) на руке, то обязательно обработайте ее дезинфицирующим средством и наложите пластырь прежде, чем приступить к приготовлению пищи. Также помните, что домашние животные - собаки, кошки, птицы, черепахи - часто являются носителями опасных микроорганизмов, которые могут попасть в пищу через Ваши руки.
Содержите место приготовления пищи в идеальной чистоте. Так как пища легко загрязняется, любая поверхность, используемая для ее приготовления, должна быть абсолютно чистой. Рассматривайте каждый пищевой остаток или грязные пятна как потенциальный резервуар микробов. Полотенца для протирания посуды должны меняться каждый день. Тряпки для мытья поверхностей и полов также требуют частой стирки.
Храните пищу в защищенной от насекомых, грызунов и других животных таре. Животные часто являются переносчиками патогенных микроорганизмов, которые вызывают пищевые отравления. Для надежной защиты продуктов храните их в плотно закрывающихся банках (контейнерах).
10. Используйте кипяченую воду, прокипятите ее перед приготовлением пищи или перед использованием.
Приложение Г.
| Лекарственная группа | Лекарственные средства | Показания | Уровень* доказательности |
| Иммуноглобулины, нормальные человеческие (J06BA) | Иммуноглобулин человека нормальный | При лечении тяжелых инфекций | 2++ |
| Иммуноглобулин человека нормальный (IgG + IgA + IgM) | При лечении тяжелых инфекций | 2++ | |
| Производные пропионовой кислоты (M01AE) | Ибупрофен | При повышении температуры более 38,0ₒС | 2++ |
| Анилиды (N02BE) | Парацетамол | При повышении температуры более 38,0ₒС | 2++ |
| Производные уксусной кислоты и родственные соединения (M01AB) | Диклофенак | При повышении температуры более 38,0ₒС, болевом синдроме | 2+ |
| Производные триазола (J02AC) | Флуконазол | При сопутствующей грибковой инфекции | 1++ |
| Другие аминогликозиды (J01GB) | Амикацин | При среднетяжелой и тяжелой форме кампилобактериоза | 2+ |
| Нетилмицин | При среднетяжелой и тяжелой форме кампилобактериоза | 2+ | |
| G01AX | Нифурател | При легкой и среднетяжелой форме кампилобактериоза | |
| G01AX | Фуразолидон | При легкой и среднетяжелой форме кампилобактериоза | |
| J01AA | Тетрациклин | При среднетяжелой и тяжелой форме кампилобактериоза | |
| J01BA | Хлорамфеникол | При среднетяжелой и тяжелой форме кампилобактериоза | |
| Макролиды (J01FA) | Азитромицин | При среднетяжелой и тяжелой форме кампилобактериоза | 2++ |
| Кларитромицин | При среднетяжелой и тяжелой форме кампилобактериоза | 2++ | |
| Джозамицин | При среднетяжелой и тяжелой форме кампилобактериоза | 2++ | |
| Эритромицин | При среднетяжелой форме кампилобактериоза | 2+ | |
| Мидекамицин | При среднетяжелой форме кампилобактериоза | 2+ | |
| Спирамицин | При среднетяжелой форме кампилобактериоза | 2+ | |
| А07АХ | Нифуроксазид | При легкой и среднетяжелой форме кампилобактериоза | 2+ |
| J01MB | Налидиксовая кислота | При среднетяжелой форме кампилобактериоза | 2+ |
| Карбапенемы (J01DH) | Меропенем | При тяжелой форме кампилобактериоза или лекарственной аллергии в анамнезе на другие антибиотики, отсутствие эффекта при использовании антибиотиков других групп | 2+ |
| Имипенем + Циластатин | При тяжелой форме кампилобактериоза или лекарственной аллергии в анамнезе на другие антибиотики, отсутствие эффекта при использовании антибиотиков других групп | 2+ | |
| Глюкокортикоиды (H02AB) | Преднизолон | При тяжелой форме кампилобактериоза, с выраженными проявлениями лекарственной аллергии, при угрожающем септическом шоке | 2+ |
| Дексаметазон | При тяжелой форме кампилобактериоза, с выраженными проявлениями лекарственной аллергии, при угрожающем септическом шоке, отеке головного мозга, неврологических осложнениях | 2+ | |
| Растворы, влияющие на водно-электролитный баланс (B05BB) | Калия хлорид + Кальция хлорид + Магния хлорид + Натрия ацетат + Натрия хлорид | С целью дезинтоксикации | 2+ |
| Калия хлорид + Натрия ацетат + Натрия хлорид | С целью дезинтоксикации | 2+ | |
| Меглюмина натрия сукцинат | С целью регидратации и дезинтоксикации | 2+ | |
| Натрия хлорида раствор сложный [Калия хлорид + Кальция хлорид + Натрия хлорид] | С целью регидратации и дезинтоксикации | 2+ | |
| Другие ирригационные растворы (B05CX) | Декстроза | С целью регидратации и дезинтоксикации | 2+ |
| Растворы электролитов (B05XA) | Натрия хлорид | Восполнение электролитных нарушений | 2+ |
| Калия хлорид | Восполнение электролитных нарушений | 2+ | |
| Противодиарейные микроорганизмы (A07FA) | Лиофилизированные Сахаромицеты боулардии | Для купирования острой диареи | 1++ |
| Бациллюс субтилис | Для купирования острой диареи | 2++ | |
| Бифидобактерии бифидум + Кишечные палочки | Для купирования острой диареи | 2++ | |
| Бифидобактерии бифидум + Лизоцим | Для купирования острой диареи | 2- | |
| Бифидобактерии лонгум + Энтерококкус фециум | Для купирования острой диареи | 2++ | |
| Бифидобактерии + Лактобактерии | Для купирования острой диареи | 2- | |
| Кишечные палочки | Для купирования острой диареи | 2- | |
| Лактобактерии ацидофильные + Грибки кефирные | Для купирования острой диареи | 2- | |
| Лактобактерии ацидофильные | Для купирования острой диареи | ||
| Бифидобактерии бифидум | Для купирования острой диареи | ||
| Бациллюс цереус | Для купирования острой диареи | ||
| Бациллюс субтилис | Для купирования острой диареи | ||
| Бациллюс субтилис + лихиниформис | Для купирования острой диареи | ||
| Ферментные препараты А09AA | Диметикон+Панкреатин | Для коррекции панкреатической недостаточности | |
| Панкреатин | Для коррекции панкреатической недостаточности | ||
| Грибковая диастаза + папаин + симетикон + активированный уголь + никотинамид | Для коррекции панкреатической недостаточности | ||
| Адсорбирующие кишечные препараты (А07ВС) | Смектит диоктаэдрический | С целью энтеросорбции, цитомукопротекции и антидиарейной целью | 2+ |
| Лигнин гидролизный | С целью энтеросорбции, цитомукопротекции и антидиарейной целью | ||
| A03AA | Тримебутин | Со спазмолитической целью | |
| Мебеверин | Со спазмолитической целью | ||
| A03AD | Папаверин | Со спазмолитической целью | |
| Дротаверин | Со спазмолитической целью | ||
| A03AX | Диметикон | Пеногасители используются при выраженном метеоризме | |
| Симетикон | Пеногасители используются при выраженном метеоризме | ||
| A03FA | Метоклопрамид | С целью купирования тошноты и рвоты | |
| Домперидон | С целью купирования тошноты и рвоты | ||
| 00000 | Эритромасса с удаленным лейкотромбоцитарным слоем | С заместительной целью | |
| 00000 | Эритровзвесь фильтрованная | С заместительной целью | |
| 00000 | Отмытые эритроциты | С заместительной целью | |
| 00000 | Отмытые размороженные эритроциты | С заместительной целью | |
| 00000 | Тромбоконцентрат аферезный | С заместительной целью | |
| 00000 | Тромбоконцентрат аферезный вирусинактивированный | С заместительной целью | |
| 00000 | Свежезамороженная плазма | С заместительной целью | |
| 00000 | Свежезамороженная плазма аферезная | С заместительной целью | |
| 00000 | Свежезамороженная плазма аферезная карантинизированная | С заместительной целью | |
| 00000 | Свежезамороженная плазма аферезная вирусинактивированная | С заместительной целью | |
| Производные бензодиазепина (N05BA) | Диазепам | При наличии судорожного синдрома | 2+ |
| Сульфонамиды (С03СА) | Фуросемид | С целью нормализации диуреза | 2+ |
| Другие системные гемостатики (В02ВХ) | Этамзилат | При развитии кровоточивости, кровотечений | 2+ |
Примечание. Уровень доказательности в соответствии с уровнями достоверности доказательств (Приложение А2).
Лекарственные препараты для медицинского применения, зарегистрированные на территории РФ, назначаются в соответствии с инструкцией по применению лекарственного препарата для медицинского применения и фармакотерапевтической группой по анатомо-терапевтическо-химической классификации, рекомендованной ВОЗ, а также с учетом способа введения и применения лекарственного препарата. При назначении лекарственных препаратов для медицинского применения детям доза определяется с учетом массы тела, возраста в соответствии с инструкцией по применению лекарственного препарата для медицинского применения.
Назначение и применение лекарственных препаратов для медицинского применения, медицинских изделий и специализированных продуктов лечебного питания, не входящих в стандарт медицинской помощи, допускаются в случае наличия медицинских показаний (индивидуальной непереносимости, по жизненным показаниям) по решению врачебной комиссии (часть 5 статьи 37 Федерального закона от 21,11. 2011 № 323-ФЗ «Об основах охраны здоровья граждан в Российской Федерации»( Собрание законодательства Российской Федерации, 28,11,2011, № 48, 6724; 25,06,2012, № 26, 3442).
Приложение Г2. Оценка степени дегидратации при кампилобактериозе.
| Симптомы | Степень дегидратации | ||
| Легкая | Средне-тяжелая | Тяжелая | |
| Острая потеря массы тела | До 5 % | 6 - 9% | 10% и более |
| Стул | 3-5 раз, жидкий | до 10 раз, энтеритный | > 10 раз, водянистый |
| Рвота | Редкая, 1-2 раза | Повторная | Многократная |
| Жажда | Умеренная | Резко выраженная | Отказ от питья |
| Внешний вид | Возбуждение | Беспокойство или заторможенность | Сонливость, цианотичные конечности |
| Тургор тканей | Сохранен | Снижен | Резко снижен |
| Глазные яблоки | Нормальные | Мягкие | Западают |
| Слезы | Есть | Нет | Нет |
| Большой родничок | Выполнен | Умеренно западает | Резко западает |
| Слизистые | Влажные | Суховатые, гиперемированы | Сухие, яркие |
| Тоны сердца | Громкие | Приглушены | Глухие |
| ЧСС | Нормальная | Умеренная тахикардия | Выраженная тахикардия |
| Пульс | Нормальный | Быстро слабеет | Нитевидный |
| Цианоз | Отсутствует | Умеренный | Резко Выражен |
| АД | Норма, слегка | Диастолическое повышено | Снижено |
| Дыхание | Норма | Умеренно учащено | Токсическая одышка, ОДН |
| Диурез | В пределах нормы | Снижен | Ниже 10 мл/час |
| Температура | Различная | Чаще повышена | Ниже нормы |
Приложение Г3Правила сбора биологического материала.
Сбор биологического материала (фекалии, кровь, рвотные массы, промывные воды желудка) для лабораторных исследований осуществляется до начала этиотропного лечения медицинским работником, поставившим первичный диагноз острого кишечного инфекционного заболевания (или при подозрении на него); при групповой и вспышечной заболеваемости - персоналом центров Роспотребнадзора и медицинских организаций.
При лечении больного на дому сбор материала для исследования осуществляется персоналом медицинских организаций.
От больных, поступающих в стационары для госпитализации, материал для бактериологического исследования забирается в приемном отделении до назначения антимикробной терапии.
Любой нативный материал для лабораторного исследования собирают в стерильную пластиковую или стеклянную посуду. Срок доставки материала в лабораторию должен быть не позднее 2 ч после сбора и сопровождаться направлением. При невозможности своевременной доставки в лабораторию материала должны использоваться консервант или транспортная среда. Материал помещается в холодильник и направляется на исследование не позднее 12 час после сбора. При подозрении на токсикоинфекцию (бактериальное пищевое отравление) помимо материала от больного на исследования поступают остатки пищевого продукта, подозреваемого в качестве фактора передачи возбудителей инфекции.
Применение молекулярно-генетических методов исследования должно рассматриваться не как альтернатива, а как обязательное дополнение к регламентированным схемам диагностики острых кишечных инфекций, позволяющее эффективно выявлять комплекс вирусных возбудителей ОКИ и проводить оценку идентичности бактериальных и вирусных изолятов.
Молекулярно-генетические методы исследования в очагах ОКИ с групповой заболеваемостью применяются для решения следующих задач:
• наиболее раннего установления этиологии заболеваний с целью своевременного начала адекватной терапии и проведения соответствующих санитарно-противоэпидемических (профилактических) мероприятий;
• выявления ДНК/РНК возбудителей в предполагаемых факторах передачи и источниках инфицирования;
• оценки идентичности изолятов возбудителей, выделенных из различных материалов с целью определения источников инфицирования и факторов передачи инфекции.
Применение молекулярно-генетических методов исследования является обязательным в случае исследования материала из очагов ОКИ с групповой заболеваемостью при:
- регистрации в очаге групповой заболеваемости ОКИ летальных исходов от данных заболеваний, в том числе установленной этиологии;
- отсутствии выделения от пациентов (>30% обследованных) безусловных патогенов в сроки, регламентированные действующими нормативно-методическими документами;
- выделении от больных только условно-патогенной флоры в единичных случаях, без достоверно выявленного фактора передачи возбудителя;
- проведении детекции вирусных агентов в материалах из окружающей среды, продуктов питания или лиц - предполагаемых источников инфицирования;
- проведении оценки идентичности изолятов микроорганизмов, выявленных из различных источников и нерезультативном применении при этом комплекса классических микробиологических и серологических методик.
По предложению Всемирной Гастроэнтерологической Организации (2008) микробиологическое исследование при инфекционных диареях показано:
• больным с тяжелыми и генерализованными (септическими) формами болезни (обезвоживанием, лихорадкой или с наличием крови в кале),.
• при вспышках инфекции,.
• при персистирующих диареях.
Приложение Г4Методы лабораторной диагностики кампилобактериоза.
| Метод | Показания | Сила* |
| Гематологический | Пациенты с клиническими симптомами кампилобактериоза для определения степени тяжести состояния | D |
| Биохимический (электролиты, аминотрансферазы) | Пациенты с клиническими симптомами кампилобактериоза для определения степени тяжести и осложнений кампилобактериоза | D |
| Исследование кислотно-щелочного равновесия | Пациенты с клиническими симптомами кампилобактериоза для определения степени тяжести и осложнений кампилобактериоза | С |
| Уровень острофазовых белков (СРБ, альбумин) | Пациенты с клиническими симптомами кампилобактериоза для определения степени тяжести и осложнений кампилобактериоза | С |
| Копроцитологический | Пациенты с клиническими симптомами кампилобактериоза для установления синдромального диагноза кампилобактериоза | С |
| Микробиологический метод | Пациенты с клиническими симптомами кампилобактериоза | В |
| Молекулярно-генетический метод (ПЦР) | Пациенты с клиническими симптомами кампилобактериоза | В |
| Серологический (ИФА, РИФ) | Пациенты с клиническими симптомами кампилобактериоза или полинейропатии | D |
Примечание. Оценка силы рекомендаций в соответствии с уровнями убедительности рекомендаций (Приложение А2).
Приложение Г5Критерии диагностики кампилобактериоза.
| Признак | Критерии | Сила* |
| Выделение возбудителя | Выделение кампилобактерий из фекалии, кровь, ликвор, гной абсцессов, синовиальная жидкость, желчь или околоплодных вод | А |
| Обнаружение нуклеиновых кислот возбудителя | Выявление РНК кампилобактерий в биологических жидкостях | В |
| Обнаружение антигенов возбудителя в фекалиях | Выявление антигенов кампилобактерий в биологических жидкостях | В |
| Обнаружение специфических антител в сыворотке крови | Выявление специфических антител в периферической крови и их нарастание в динамике с помощью ИФА. | D |
Примечание. Оценка силы рекомендаций в соответствии с уровнями убедительности рекомендаций (Приложение А2).
Приложение Г6Клиническая дифференциальная диагностика кампилобактериоза.
Гастроинтестинальные формы кампилобактериоза необходимо дифференцировать от острых кишечных инфекций, обусловленных другими возбудителями (сальмонеллами, шигеллами, патогенными эшерихиями, ротавирусами, аденовирусами, калицивирусами ), бактериальными пищевыми отравлениями (стафилококковым токсином, токсином с. perfrigens, токсином в. cereus).
Генерализованную форму дифференцируют от сепсиса различной этиологии.
При сильных болях в животе исключают острый аппендицит, псевдотуберкулез и иерсиниоз, инвагинацию кишечника.
При продолжительном поражении толстой кишки необходимо исключить болезнь Крона и неспецифический язвенный колит (при фиброколоноскопии с биопсией). Хроническую форму кампилобактериоза приходится отличать от некоторых схожих по течению хронических инфекционных заболеваний (бруцеллез, токсоплазмоз ).
Клинические критерии диагностики кампилобактериоза.
Диагностика кампилобактериоза основывается на клинико-эпидемиологических данных. Выявление у больных сочетания поражения желудочно-кишечного тракта и токсико-аллергической симптоматики имеет ключевое значение в диагностике различных форм заболевания. Важную роль играют и данные эпиданамнеза.
Критерии оценки степени тяжести заболевания по клиническим признакам (табл.4, табл. 5):
• наличие и выраженность синдрома дегидратации;
• выраженность поражения ЖКТ;
• выраженность общеинфекционных симптомов;
• поражение внутренних органов с недостаточностью их функции;
• развитие септического процесса, инфекционно-токсического шока;
• развитие других осложнений кампилобактериоза.
Приложение Г7Оценка степени тяжести кампилобактериоза по клиническим признакам.
| Признак | Легкая степень тяжести | Средняя степень тяжести | Тяжелая степень тяжести |
| Выраженность и длительность интоксикации | Отсутствует или легкая выраженность, 1-3 дня | Умеренной выраженности, 3-4 дней | Ярко выражена, более 6-8 дней |
| Выраженность и продолжительность лихорадки | Повышение температуры до 38°С, длительность до 1-3 дней | Повышение температуры более 38,5ₒС, длительность 3-4 дней | Повышение температуры более 39,5ₒС, длительность более 5-7 дней |
| Поражение ЖКТ | Жидкий стул 1-3 дня; кратность диареи 2-5 раз, тошнота, рвота 1-2 раза | Жидкий стул 3-7 дня; кратность диареи 5-12 раз, тошнота, рвота повторная | Жидкий стул более 7 дней; кратность диареи более 12 раз, тошнота, рвота многократная |
| Степень выраженности синдрома дегидратации | Отсутствует | I, I-II степени | II-III степени |
| Степень увеличения печени, селезенки | Отсутствует | Увеличение печени 1,0-1,5 селезенки - 0,5 см ниже края реберной дуги | Увеличение печени более 2,0 селезенки - более 1,0 см ниже края реберной дуги |
| Обратное развитие симптомов | К концу 1-й недели | Клинические симптомы сохраняются 1-2 недели | Клинические симптомы сохраняются более 2-3-х недель |
| Осложнения | Нет | Возможны | Имеются |
Приложение Г 8Критерии оценки степени тяжести заболевания по результатам лабораторной диагностики.
На развитие тяжелой формы болезни, будут указывать:
• признаки электролитных расстройств в анализе крови;
• лабораторные признаки синдрома дегидратации;
• положительные результаты выделения культуры кампилобактерий из крови,.
• признаки синдрома системного воспалительного ответа и/или полиорганной недостаточности.
Критерии оценки степени тяжести заболевания по результатам лабораторной диагностики.
| Признак | Легкая степень тяжести | Средняя степень тяжести | Тяжелая степень тяжести |
| Уровень гематокрита | В норме | В норме или повышен | Резко повышен |
| Количество лейкоцитов | Лейкоциты в норме или повышены до 10х109/л | Лейкоциты повышены до 20х109/л | Лейкоциты повышены более 25х109/л |
| Уровень креатинина, мочевины | В норме | В норме | Повышены |
| Уровень калия | В норме или снижен | В норме или снижен | Повышен |
| Уровень СРБ | В норме или умеренно повышен | Повышен | Резко повышен |
| Концентрация альбумина | В норме | В норме или снижен | Снижен |
| Показатели кислотно-щелочного состояния | В норме | В норме или изменены | Резко изменены |
Приложение Г 9Методы инструментальной диагностики.
| Метод | Показания | Сила* |
| УЗИ органов брюшной полости (комплексное) | Пациенты с клиническими симптомами кампилобактериоза в острый период для установления вовлечения в патологический процесс паренхиматозных органов | D |
| УЗИ почек и мочевыводящих путей | Пациенты с олигурией, олигоанурией, изменениями в мочевом осадке для уточнения наличия вовлечения в патологический процесс органов мочевой системы | D |
| Электрокардиограмма (ЭКГ) | Пациенты с проявлением кампилобактериоза в острый период с аускультативными изменениями в сердце, для исключения кардиомиопатии | D |
| Рентгенограмма органов грудной клетки | Пациенты с катаральными проявлениями в острый период кампилобактериоза или их появлением на фоне проводимой терапии, аускультативные изменения в легких, при подозрении на пневмонию | с |
| УЗИ сердца (эхокардиография) | Пациенты с клиническими симптомами кампилобактериоза в острый период, аускультативными изменениями в сердце для исключения кардиомиопатии | с |
| Нейросонография | Пациенты с клиническими симптомами кампилобактериоза и при наличии очаговой неврологической симптоматики, судорог, признаков внутричерепной гипертензии | с |
| Электроэнцефалография (ЭЭГ) | Пациенты с клиническими симптомами кампилобактериоза при появлении очаговой неврологической симптоматики, судорог | с |
| Ректороманоскопия, фиброколоноскопия с биопсией | Пациенты с клиническими симптомами кампилобактериоза и сохранении длительной диареи инвазивного типа для исключения постинфекционного колита, дебюта воспалительных заболеваний кишечника в исходе кампилобактериоза | с |
Примечание. Оценка силы рекомендаций в соответствии с уровнями убедительности рекомендаций (Приложение А2).
Приложение Г 10Пути передачи кампилобактерий.
| Путь передачи | Характеристика | Сила* |
| Пищевой | Употребление инфицированных (или потенциально инфицированных) кампилобактериями (мясные и молочные продукты) пищевых продуктов за 8-72 ч до начала заболевания. | в |
| Контактно-бытовой | Контакт в семье или в коллективе | D |
| Водный | Употребление инфицированной (или потенциально инфицированной) кампилобактериями воды за 8-72 ч до начала заболевания. | в |
Приложение Г 11Принципы регидратации при кампилобактериозе.
Принципами оральной регидратации является дробность введение жидкости, применение растворов с оптимальным составом (регидратационные растворы со сниженной осмолярность 200-240 мосмоль/л).
Оральная регидратация проводится в два этапа:
I этап - в первые 6 часов после поступления больного ликвидируют водно-солевой дефицит, возникающий до начала лечения.
При дегидратации I объем жидкости составляет 40-50 мл/кг, а при дегидратации II - 80-90 мл/кг массы тела за 6 часов.
II этап - поддерживающая оральная регидратация, которую проводят весь последующий период болезни при наличии продолжающихся потерь жидкости и электролитов. Ориентировочный объем раствора для поддерживающей регидратации составляет 80-100 мл/кг массы тела в сутки.
Расчет необходимого количества жидкости для пероральной регидратации при дегидратации у детей представлен ниже.
Расчет необходимого количества жидкости для пероральной регидратации при дегидратации у детей.
| Масса тела, кг | Количество раствора, мл | |||
| Эксикоз I степени | эксикоз II степени | |||
| за 1 час | за 6 часов | За 1 час | за 6 часов | |
| 5 | 42 | 250 | 66 | 400 |
| 10 | 83 | 500 | 133 | 800 |
| 15 | 125 | 750 | 200 | 1200 |
| 20 | 167 | 1000 | 266 | 1600 |
| 25 | 208 | 1250 | 333 | 2000 |
Эффективность оральной регидратации оценивается по следующим признакам: уменьшению объема потерь жидкости; снижению скорости потери массы тела; исчезновению клинических признаков обезвоживания; нормализации диуреза; улучшению общего состояния ребенка.
Оральная регидратация не показана. При тяжелой дегидратации (II-III и III степени) с признаками гиповолемического шока; при развитии инфекционно-токсического шока; при обезвоживании, протекающем с нестабильной гемодинамикой; при наличии неукротимой рвоты; при олигоурии и анурии как проявлении острой почечной недостаточности; при сахарном диабете; при наличии врожденного или приобретенного нарушения всасывания глюкозы.
К парентеральному введению жидкости при ОКИ прибегают при отсутствии эффекта от оральной регидратации, при развитии дегидратации II и II-III степени, при дегидратации I-II степени в сочетании с симптомами интоксикации.
Программа проведения парентеральной регидратационной терапии в первые сутки основывается на расчете необходимо количества жидкости и определении качественного состава регидратационных растворов. Необходимый объем вычисляется следующим образом:
Общий объем (мл) = ФП + ПП + Д, где ФП - суточная физиологическая потребность в воде; ПП - патологические потери (со рвотой, жидким стулом, перспирацией);
Д - дефицит жидкости, который имеет ребенок до начала инфузионной терапии.
Количество жидкости необходимой, для возмещения имеющегося дефицита жидкости, зависит от выраженности дегидратации и ориентировочно определяется исходя из дефицита массы тела. При эксикозе I степени для компенсации дефицита требуется 30-50 мл/кг в сутки, при эксикозе II степени - 60-90 мл/кг в сутки, а при дегидратации III степени - 100-150 мл/кг в сутки. Объем имеющегося дефицита корригируется постепенно, только при дегидратации I степени возможно возмещение дефицита в течение одних суток.
Необходимый объем жидкости для возмещения патологических потерь представлен ниже.
Необходимый объем жидкости для возмещения патологических потерь.
| Патологические сдвиги | Ориентировочный объем жидкости, мл/кг сутки |
| Рвота | 20-40 |
| Патологический стул | 20-60 При профузной диарее 100 мл/кг в сутки |
| Парез кишечника II степени | 20 |
| Парез кишечника III степени | 40 Экстракорпоральная детоксикация |
Приложение Г 12Принципы диетотерапии при кампилобактериозе.
Объем и вид питания определяется возрастом ребенка, характером предшествующего вскармливания, тяжестью и фазой основного заболевания, наличием сопутствующих заболеваний (целиакия, дистрофия, гастроинтестинальная аллергия, рахит, анемия ). Питание больных детей осуществляется в соответствии с режимом по возрасту, обязательно должен соблюдаться ночной перерыв в кормлении.
При легких формах кампилобактериоза назначают питание, соответствующее возрасту. Суточный объем питания на 1-2 дня рекомендуется уменьшить на 15-20% и увеличить кратность питания на 1-2 кормления, недостающее количество пищи необходимо восполнять жидкостью. К 2-3 дню болезни постепенно восстанавливается объем питания.
При среднетяжелых формах кампилобактериоза пищу дают в 6-8 приемов, на 2-3 дня уменьшают суточный рацион на 20-30%, с восстановлением объема питания к 4-5 дню болезни.
При тяжелых формах кампилобактериоза можно пропустить 1 кормление, затем необходимо переходить к дробному питанию (8-10 раз) с уменьшением суточного объема питания на 40-50%, а, начиная с 3-4-го дня болезни, объем пищи постепенно увеличивается и к 6-8 дню болезни восстанавливается объем пищи, соответствующий возрастным потребностям.
Объем питания, назначаемый ребенку с острой кишечной инфекцией представлен ниже.
Объем питания, назначаемый ребенку с острой кишечной инфекцией.
| Объем разового кормления | Интервал между кормлениями | Количество кормлений за сутки | Объем пищи в сутки |
| 25-50 мл | 2,0 часа | 10 | 250-500 мл |
| 60-80 мл | 2,5 часа | 8 | 480- 640 мл |
| 90-100 мл | 3,0 часа | 7 | 630-700 мл |
| 110-160 мл | 3,5 часа | 6 | 660-960 мл |
| 170- 200 мл | 4,0 часа | 5 | 850-1000 мл |
Дети с кампилобактериозом, находящиеся на естественном вскармливании, продолжают получать грудное молоко, при необходимости проводится коррекция диеты матери, при выраженной клинике лактазной недостаточности возможно использование фермента лактазы (из расчета: 700 единиц на 100 мл грудного молока).
Детям с кампилобактериозом, находящимся на искусственном вскармливании, при легком течении заболевания в питании продолжают использовать пресные заменители женского молока, которые ребенок получал до заболевания. Хороший терапевтический эффект оказывает включение в рацион ребенка адаптированных или частично адаптированных кисломолочных смесей или смесей, содержащих пробиотики. Детям старше 1 года можно рекомендовать прием неадаптированных кисломолочных продуктов.
При среднетяжелых формах кампилобактериоза у искусственников необходимо использовать низколактозные или безлактозные смеси, блюда прикорма готовятся без молока.
При тяжелых формах кампилобактериоза безлактозные заменители женского молока, оправдано применение лечебных гидролизатных смесей, обогащенных нуклеотидами, цинком, среднецепочечными триглицеридами.
При тяжелых формах кампилобактериоза, особенно у детей раннего возраста с отягощенным преморбидным фоном (гипотрофия, недоношенность, анемия, аллергическая энтеропатия ) необходимо вводить в рацион смеси для недоношенных детей, обогащенные белком. У детей второго полугодия жизни и старше (при переносимости) используют творог отмытый от сыворотки, мясной фарш. В каши и овощные пюре можно добавлять безлактозную или гидролизатную смесь. При отказе пациента от самостоятельного перорального питания (или невозможности глотания) кормление осуществляют через назогастральный зонд.
При приготовлении пищи для больных в острую фазу кампилобактериоза соблюдается принцип максимального механического и химического щажения ЖКТ, исключается цельное молоко, грубая растительная клетчатка и ограничивается содержание жира. Все блюда протираются и пюрируются, подаются в теплом виде.
Детям старше 2-х летнего возраста в острый период кампилобакериоза не рекомендуются продукты питания, приводящие к усилению перистальтики ЖКТ, усиливающие секрецию желчи, приводящие к бродильным процессам в кишечнике и богатые пищевыми волокнами: цельное молоко; каши на цельном молоке; творожные кремы, жирная ряженка, сливки; ржаной хлеб и ржаные сухари, зерновые сорта хлеба; овощи и фрукты, богатые пищевыми волокнами и растительной клетчаткой: белокочанная капуста, квашеная капуста, свекла, огурцы, редька, репа, редис, салат, шпинат, виноград, сливы, абрикосы, груши; бобовые, грибы, орехи; сдобные хлебобулочные и кондитерские изделия; соления, копчения, маринады; газированные напитки; жирные сорта мяса и птицы; жирная рыба; крепкие мясные и рыбные бульоны.
Разрешаются: протертые вегетарианские или на нежирном мясном бульоне крупяные супы или первые блюда с мелконарезанными или протертыми овощами; овощные пюре, пудинги или котлеты из кабачков, моркови, картофеля, тыквы; безмолочные каши (греча, кукуруза, овсянка), различные мясные блюда из нежирной говядины, телятины, кролика, индейки, курицы в виде мясного фарша, суфле, пудинга, фрикаделек, паровых котлет; отварные блюда из нежирной рыбы (судак, щука, треска, минтай, окунь). В питание детей необходимо включать (при переносимости) кисломолочные продукты, желательно обогащенные пре- или пробиотиками (натуральный йогурт, кефир, ацидофилин), нежирный творог, сыр твердых сортов; сливочное масло в небольшом количестве, яйца, сваренные вкрутую или в виде омлета; подсушенный белый хлеб, сухари, сушки, несдобное печенье. Фрукты и ягоды разрешаются в виде компотов и киселей. Яблоки разрешаются печеные, в протертом виде.
Диета № 4а назначается в острый период кампилобактериоза при выраженных общеинфекционных и местных симптомах (2-4 дня), с последующим переводом на диету № 4б на весь острый период и период реконвалесценции (1-4 недели).
Детям старше 1 года, переносящим тяжелые формы кампилобактериоза, с целью коррекции белково-калорийной недостаточности используют комплексные и сбалансированные безлактозные смеси для энтерального питания под контролем энергетической ценности рациона.
Приложение Г 13Выбор пробиотиков при инфекционной диарее.
Меморандум рабочей группы ESPGHAN в 2014, рассмотрев данные по эффективности различных штаммов пробиотиков при острых кишечных инфекциях у детей, на основе анализа опубликованных систематических обзоров и результатов рандомизированных клинических исследований, в том числе плацебоконтролируемых, пришел к выводу, что на современном этапе все пробиотические штаммы можно разделить на три группы:
1. Пробиотики с положительной рекомендацией (Lactobacillus GG, Saccharomyces boulardii, Lactobacillus reuteri штамм DSM 17938 (исходный штамм ATCC 55730), термически обработанные Lactobacillus acidophilus LB).
2. Пробиотики с отрицательной рекомендацией Enterococcus faecium SF-68.
3. Пробиотики с недостаточными доказательствами об их эффективности (E. coli Nissle 1917; L. acidophilus, L. acidophilus rhamnosus, L. paracasei ST11, L. acidophilus, L. rhamnosus, в. longum, в. lactis вb12 и Str. thermophiles TH3; вacillus clausii (O/C84, N/R84, T84, SIN84).
|
|
Год актуализации информации
2017.