МКБ-10 коды
- МКБ-10
- B05 Корь
- B05.9 Корь без осложнений
- G02 Менингит при других инфекционных и паразитарных болезнях, классифицированных в других рубриках
- G05.1 Энцефалит, миелит и энцефаломиелит при вирусных болезнях, классифицированных в других рубриках
- B05.2 Корь, осложненная пневмонией (J17.1*)
- B05.8 Корь с другими осложнениями
- B05.1 Корь, осложненная менингитом (G02.0*)
- B05.4 Корь с кишечными осложнениями
|
|
Вступление
МКБ 10: В05.
Год утверждения (частота пересмотра): 2015 (пересмотр каждые 3 года).
ID: КР563.
Профессиональные ассоциации.
• Межрегиональная общественная организация «Ассоциация врачей инфекционистов Санкт-Петербурга и Ленинградской области» (МОО АВИСПО); Международная общественная организация «Евро-Азиатское Общество по Инфекционным Болезням».
Год утверждения (частота пересмотра): 2015 (пересмотр каждые 3 года).
ID: КР563.
Профессиональные ассоциации.
• Межрегиональная общественная организация «Ассоциация врачей инфекционистов Санкт-Петербурга и Ленинградской области» (МОО АВИСПО); Международная общественная организация «Евро-Азиатское Общество по Инфекционным Болезням».
Профессиональные ассоциации
• Межрегиональная общественная организация «Ассоциация врачей инфекционистов Санкт-Петербурга и Ленинградской области» (МОО АВИСПО); Международная общественная организация «Евро-Азиатское Общество по Инфекционным Болезням».
Список сокращений
ВОЗ - Всемирная организация здравоохранения.
ДН - Дыхательная недостаточность.
ЖКВ - Живая коревая вакцина.
ИФА - Иммуноферментный анализ.
КТ - Компьютерная рентгеновская томография.
МЗ РФ - Министерство здравоохранения Российской Федерации.
МКБ-10 - Международная классификация болезней, травм, и состояний, влияющих на здоровье 10-го пересмотра.
МРТ - Магнитно-резонансная томография.
НК - Недостаточность кровообращения.
ННМЦ - Национальный научно-методический центр по надзору.
НПВС - Нестероидные противовоспалительные средства.
ОМС - Обязательное медицинское страхование граждан.
ПМУ - Простая медицинская услуга.
ПСПЭ - Подострый склерозирующий панэнцефалит.
ПЦР - Полимеразная цепная реакция.
РНК - Рибонуклеиновая кислота.
РЦ - Региональный центр.
СОЭ - Скорость оседания эритроцитов.
СРБ - С реактивный белок.
ССС - Сердечно-сосудистая система.
ФЗ - Федеральный закон.
ЦНС - Центральная нервная система.
ЭКГ - Электрокардиограмма.
ЭхоКГ - Ультрозвуковой исследование сердца.
ЭЭГ - Электроэнцефалография.
Ig M, G - Иммуноглобулины класса М, G.
РaO2 - парциальное давление кислорода.
SaO2 - Сатурация гемоглобина крови кислородом.
ДН - Дыхательная недостаточность.
ЖКВ - Живая коревая вакцина.
ИФА - Иммуноферментный анализ.
КТ - Компьютерная рентгеновская томография.
МЗ РФ - Министерство здравоохранения Российской Федерации.
МКБ-10 - Международная классификация болезней, травм, и состояний, влияющих на здоровье 10-го пересмотра.
МРТ - Магнитно-резонансная томография.
НК - Недостаточность кровообращения.
ННМЦ - Национальный научно-методический центр по надзору.
НПВС - Нестероидные противовоспалительные средства.
ОМС - Обязательное медицинское страхование граждан.
ПМУ - Простая медицинская услуга.
ПСПЭ - Подострый склерозирующий панэнцефалит.
ПЦР - Полимеразная цепная реакция.
РНК - Рибонуклеиновая кислота.
РЦ - Региональный центр.
СОЭ - Скорость оседания эритроцитов.
СРБ - С реактивный белок.
ССС - Сердечно-сосудистая система.
ФЗ - Федеральный закон.
ЦНС - Центральная нервная система.
ЭКГ - Электрокардиограмма.
ЭхоКГ - Ультрозвуковой исследование сердца.
ЭЭГ - Электроэнцефалография.
Ig M, G - Иммуноглобулины класса М, G.
РaO2 - парциальное давление кислорода.
SaO2 - Сатурация гемоглобина крови кислородом.
Термины и определения
Заболевание. Возникающее в связи с воздействием патогенных факторов нарушение деятельности организма, работоспособности, способности адаптироваться к изменяющимся условиям внешней и внутренней среды при одновременном изменении защитно-компенсаторных и защитно-приспособительных реакций и механизмов организма.
Инструментальная диагностика. Диагностика с использованием для обследования больного различных приборов, аппаратов и инструментов.
Исходы заболеваний. Медицинские и биологические последствия заболевания.
Качество медицинской помощи. Совокупность характеристик, отражающих своевременность оказания медицинской помощи, правильность выбора методов профилактики, диагностики, лечения и реабилитации при оказании медицинской помощи, степень достижения запланированного результата.
Клинические рекомендации (протокол лечения) оказания медицинской помощи детям. Нормативный документ системы стандартизации в здравоохранении, определяющий требования к выполнению медицинской помощи больному при определенном заболевании, с определенным синдромом или при определенной клинической ситуации.
Клиническая ситуация. Случай, требующий регламентации медицинской помощи вне зависимости от заболевания или синдрома.
Лабораторная диагностика. Совокупность методов, направленных на анализ исследуемого материала с помощью различного специального оборудования.
Медицинское вмешательство. Выполняемые медицинским работником по отношению к пациенту, затрагивающие физическое или психическое состояние человека и имеющие профилактическую, исследовательскую, диагностическую, лечебную, реабилитационную направленность виды медицинских обследований и (или) медицинских манипуляций, а также искусственное прерывание беременности.
Медицинская услуга. Медицинское вмешательство или комплекс медицинских вмешательств, направленных на профилактику, диагностику и лечение заболеваний, медицинскую реабилитацию и имеющих самостоятельное законченное значение.
Нозологическая форма. Совокупность клинических, лабораторных и инструментальных диагностических признаков, позволяющих идентифицировать заболевание (отравление, травму, физиологическое состояние) и отнести его к группе состояний с общей этиологией и патогенезом, клиническими проявлениями, общими подходами к лечению и коррекции состояния.
Осложнение заболевания. Присоединение к заболеванию синдрома нарушения физиологического процесса; - нарушение целостности органа или его стенки; - кровотечение; - развившаяся острая или хроническая недостаточность функции органа или системы органов.
Основное заболевание. Заболевание, которое само по себе или в связи с осложнениями вызывает первоочередную необходимость оказания медицинской помощи в связи с наибольшей угрозой работоспособности, жизни и здоровью, либо приводит к инвалидности, либо становится причиной смерти.
Пациент. Физическое лицо, которому оказывается медицинская помощь или которое обратилось за оказанием медицинской помощи независимо от наличия у него заболевания и от его состояния.
Последствия (результаты). Исходы заболеваний, социальные, экономические результаты применения медицинских технологий.
Симптом. Любой признак болезни, доступный для определения независимо от метода, который для этого применялся.
Синдром. Состояние, развивающееся как следствие заболевания и определяющееся совокупностью клинических, лабораторных, инструментальных диагностических признаков, позволяющих идентифицировать его и отнести к группе состояний с различной этиологией, но общим патогенезом, клиническими проявлениями, общими подходами к лечению, зависящих, вместе с тем, и от заболеваний, лежащих в основе синдрома.
Состояние. Изменения организма, возникающие в связи с воздействием патогенных и (или) физиологических факторов и требующие оказания медицинской помощи.
Сопутствующее заболевание. Заболевание, которое не имеет причинно-следственной связи с основным заболеванием, уступает ему в степени необходимости оказания медицинской помощи, влияния на работоспособность, опасности для жизни и здоровья и не является причиной смерти.
Тяжесть заболевания или состояния. Критерий, определяющий степень поражения органов и (или) систем организма человека либо нарушения их функций, обусловленные заболеванием или состоянием либо их осложнением.
Уровень достоверности доказательств. Отражает степень уверенности в том, что найденный эффект от применения медицинского вмешательства является истинным.
Функция органа, ткани, клетки или группы клеток. Составляющее физиологический процесс свойство, реализующее специфическое для соответствующей структурной единицы организма действие.
Вирусемия. Состояние, при котором вирус попадает в кровоток и распространяется по всему организму.
Инструментальная диагностика. Диагностика с использованием для обследования больного различных приборов, аппаратов и инструментов.
Исходы заболеваний. Медицинские и биологические последствия заболевания.
Качество медицинской помощи. Совокупность характеристик, отражающих своевременность оказания медицинской помощи, правильность выбора методов профилактики, диагностики, лечения и реабилитации при оказании медицинской помощи, степень достижения запланированного результата.
Клинические рекомендации (протокол лечения) оказания медицинской помощи детям. Нормативный документ системы стандартизации в здравоохранении, определяющий требования к выполнению медицинской помощи больному при определенном заболевании, с определенным синдромом или при определенной клинической ситуации.
Клиническая ситуация. Случай, требующий регламентации медицинской помощи вне зависимости от заболевания или синдрома.
Лабораторная диагностика. Совокупность методов, направленных на анализ исследуемого материала с помощью различного специального оборудования.
Медицинское вмешательство. Выполняемые медицинским работником по отношению к пациенту, затрагивающие физическое или психическое состояние человека и имеющие профилактическую, исследовательскую, диагностическую, лечебную, реабилитационную направленность виды медицинских обследований и (или) медицинских манипуляций, а также искусственное прерывание беременности.
Медицинская услуга. Медицинское вмешательство или комплекс медицинских вмешательств, направленных на профилактику, диагностику и лечение заболеваний, медицинскую реабилитацию и имеющих самостоятельное законченное значение.
Нозологическая форма. Совокупность клинических, лабораторных и инструментальных диагностических признаков, позволяющих идентифицировать заболевание (отравление, травму, физиологическое состояние) и отнести его к группе состояний с общей этиологией и патогенезом, клиническими проявлениями, общими подходами к лечению и коррекции состояния.
Осложнение заболевания. Присоединение к заболеванию синдрома нарушения физиологического процесса; - нарушение целостности органа или его стенки; - кровотечение; - развившаяся острая или хроническая недостаточность функции органа или системы органов.
Основное заболевание. Заболевание, которое само по себе или в связи с осложнениями вызывает первоочередную необходимость оказания медицинской помощи в связи с наибольшей угрозой работоспособности, жизни и здоровью, либо приводит к инвалидности, либо становится причиной смерти.
Пациент. Физическое лицо, которому оказывается медицинская помощь или которое обратилось за оказанием медицинской помощи независимо от наличия у него заболевания и от его состояния.
Последствия (результаты). Исходы заболеваний, социальные, экономические результаты применения медицинских технологий.
Симптом. Любой признак болезни, доступный для определения независимо от метода, который для этого применялся.
Синдром. Состояние, развивающееся как следствие заболевания и определяющееся совокупностью клинических, лабораторных, инструментальных диагностических признаков, позволяющих идентифицировать его и отнести к группе состояний с различной этиологией, но общим патогенезом, клиническими проявлениями, общими подходами к лечению, зависящих, вместе с тем, и от заболеваний, лежащих в основе синдрома.
Состояние. Изменения организма, возникающие в связи с воздействием патогенных и (или) физиологических факторов и требующие оказания медицинской помощи.
Сопутствующее заболевание. Заболевание, которое не имеет причинно-следственной связи с основным заболеванием, уступает ему в степени необходимости оказания медицинской помощи, влияния на работоспособность, опасности для жизни и здоровья и не является причиной смерти.
Тяжесть заболевания или состояния. Критерий, определяющий степень поражения органов и (или) систем организма человека либо нарушения их функций, обусловленные заболеванием или состоянием либо их осложнением.
Уровень достоверности доказательств. Отражает степень уверенности в том, что найденный эффект от применения медицинского вмешательства является истинным.
Функция органа, ткани, клетки или группы клеток. Составляющее физиологический процесс свойство, реализующее специфическое для соответствующей структурной единицы организма действие.
Вирусемия. Состояние, при котором вирус попадает в кровоток и распространяется по всему организму.
|
|
Описание
Корь. Острое высоко контагиозное вирусное заболевание, передающееся воздушно-капельным путем и характеризующееся наличием лихорадки, симптомов интоксикации, поражением дыхательных путей, конъюнктив, наличием пятнисто-папулезной экзантемы с переходом в пигментацию [1, 5, 7, 8].
Причины
Этиология.
Возбудителем является вирус кори (Polynosa morbillarum), который относится к семейству Paramyxoviridae, роду Morbillivirus [2, 7, 8, 15, 18]. Вирусные частицы сферической формы в диаметре 120-250 нм, имеющие наружную ворсинчатую оболочку, спиральный нуклеокапсид, гемагглютинин, не содержит нейроминидазы. РНК-содержащий вирус окружен спиральным белковым капсидом и внешней липидно-белковой оболочкой. Штаммы вируса кори идентичны в антигеном отношении. Для вируса характерна гемагглютинирующая, гемолизирующая, комплементсвязывающая активность, вызывает образование вируснейтрализующих антител. Вирус кори нестоек к воздействию физических, химических факторов, сохранятся во внешней среде не более 30 мин., чувствителен к солнечному свету и ультрафиолетовому облучению, инактивируется эфиром, формалином. В капельках слюны погибает через 30 мин, при высыхании - мгновенно. Характерно распространение на значительные расстояния с потоком воздуха. При низких температурах сохраняется несколько недель, при -70˚С сохраняет активность в течение 5 лет.
Вирус кори можно выделить из крови, носоглоточных смывов, кала, мочи, цереброспинальной жидкости, отделяемого конъюнктив. С целью культивирование вируса используют разнообразные тканевые культуры (почки и амнион человека, почки обезьян, собак, морских свинок, телят, фибробласты эмбрионов кур и японских перепелок).
Патогенез.
Местом внедрения (входными воротами) вируса кори являются слизистая оболочка верхних дыхательных путей и конъюнктивы. Вирус адсорбируется на эпителии слизистой, проникает в подслизистую оболочку и регионарные лимфатические узлы, где происходит первичная репликация [5, 7, 8, 15, 16, 17].
С 3 дня инкубационного периода развивается вирусемия (первая волна). В начальном периоде количество вируса сравнительно невелико и может быть нейтрализовано введением иммуноглобулина, на чем и основана пассивная иммунизация при контакте с больным корью. В середине инкубационного периода имеется высокая концентрация вируса в лимфатических узлах, селезенке, печени, миндалинах, фолликулах, миелоидной ткани костного мозга. В катаральный период кори и в 1 день высыпаний отмечается новое и более значительное нарастание вирусемии (вторая волна) с большим содержанием вируса в отделяемом слизистой оболочки верхних дыхательных путей. К 5 дню высыпаний вирус в крови не обнаруживается, появляются вируснейтрализующие антитела.
Вирус обладает выраженным тропизмом к эпителию дыхательных путей, вызывая катаральное воспаление рото-, носоглотки, гортани, трахеи, бронхов, бронхиол, при этом некротизируется эпителий дыхательных путей, что приводит к наслоению вторичной бактериальной флоры и развитию бактериальных осложнений. Поражается пищеварительный тракт - слизистая ротовой полости, тонкая и толстая кишка. Патологические изменения слизистой оболочки губ, десен, щек представляют собой участки некроза эпителия с последующим слущиванием (пятна Бельского-Филатова-Коплика). В лимфатических узлах, миндалинах, селезенке, вилочковой железе можно обнаружить гигантские ретикулоэндотелиоциты.
Допускается возможность непосредственного воздействия коревого вируса на ЦНС. Вирус может гематогенно заноситься в головной мозг с развитием коревого энцефалита. Установлена роль возбудителя в развитии острого демиелинизирующего энцефалита, энцефаломиелита и хронически прогредиентного поражения ЦНС (хронические энцефалиты, подострый склерозирующий панэнцефалит). У больных подострым склерозирующим панэнцефалитом (ПСПЭ) выявляются высокие титры противокоревых антител. Однако из головного мозга умерших от ПСПЭ выделено несколько штаммов вируса, отличающиеся по свойствам от вируса кори и схожи по антигенной структуре к вирусу чумы собак [4].
Для кори характерно развитие анергии (вторичного иммунодефицита) со снижением уровня иммунитета, что приводит к активации патогенной и условно-патогенной микрофлоры с развитием осложнений преимущественно дыхательной системы, обострению хронических заболеваний. Коревая анергия сохраняется не менее месяца.
Возбудителем является вирус кори (Polynosa morbillarum), который относится к семейству Paramyxoviridae, роду Morbillivirus [2, 7, 8, 15, 18]. Вирусные частицы сферической формы в диаметре 120-250 нм, имеющие наружную ворсинчатую оболочку, спиральный нуклеокапсид, гемагглютинин, не содержит нейроминидазы. РНК-содержащий вирус окружен спиральным белковым капсидом и внешней липидно-белковой оболочкой. Штаммы вируса кори идентичны в антигеном отношении. Для вируса характерна гемагглютинирующая, гемолизирующая, комплементсвязывающая активность, вызывает образование вируснейтрализующих антител. Вирус кори нестоек к воздействию физических, химических факторов, сохранятся во внешней среде не более 30 мин., чувствителен к солнечному свету и ультрафиолетовому облучению, инактивируется эфиром, формалином. В капельках слюны погибает через 30 мин, при высыхании - мгновенно. Характерно распространение на значительные расстояния с потоком воздуха. При низких температурах сохраняется несколько недель, при -70˚С сохраняет активность в течение 5 лет.
Вирус кори можно выделить из крови, носоглоточных смывов, кала, мочи, цереброспинальной жидкости, отделяемого конъюнктив. С целью культивирование вируса используют разнообразные тканевые культуры (почки и амнион человека, почки обезьян, собак, морских свинок, телят, фибробласты эмбрионов кур и японских перепелок).
Патогенез.
Местом внедрения (входными воротами) вируса кори являются слизистая оболочка верхних дыхательных путей и конъюнктивы. Вирус адсорбируется на эпителии слизистой, проникает в подслизистую оболочку и регионарные лимфатические узлы, где происходит первичная репликация [5, 7, 8, 15, 16, 17].
С 3 дня инкубационного периода развивается вирусемия (первая волна). В начальном периоде количество вируса сравнительно невелико и может быть нейтрализовано введением иммуноглобулина, на чем и основана пассивная иммунизация при контакте с больным корью. В середине инкубационного периода имеется высокая концентрация вируса в лимфатических узлах, селезенке, печени, миндалинах, фолликулах, миелоидной ткани костного мозга. В катаральный период кори и в 1 день высыпаний отмечается новое и более значительное нарастание вирусемии (вторая волна) с большим содержанием вируса в отделяемом слизистой оболочки верхних дыхательных путей. К 5 дню высыпаний вирус в крови не обнаруживается, появляются вируснейтрализующие антитела.
Вирус обладает выраженным тропизмом к эпителию дыхательных путей, вызывая катаральное воспаление рото-, носоглотки, гортани, трахеи, бронхов, бронхиол, при этом некротизируется эпителий дыхательных путей, что приводит к наслоению вторичной бактериальной флоры и развитию бактериальных осложнений. Поражается пищеварительный тракт - слизистая ротовой полости, тонкая и толстая кишка. Патологические изменения слизистой оболочки губ, десен, щек представляют собой участки некроза эпителия с последующим слущиванием (пятна Бельского-Филатова-Коплика). В лимфатических узлах, миндалинах, селезенке, вилочковой железе можно обнаружить гигантские ретикулоэндотелиоциты.
Допускается возможность непосредственного воздействия коревого вируса на ЦНС. Вирус может гематогенно заноситься в головной мозг с развитием коревого энцефалита. Установлена роль возбудителя в развитии острого демиелинизирующего энцефалита, энцефаломиелита и хронически прогредиентного поражения ЦНС (хронические энцефалиты, подострый склерозирующий панэнцефалит). У больных подострым склерозирующим панэнцефалитом (ПСПЭ) выявляются высокие титры противокоревых антител. Однако из головного мозга умерших от ПСПЭ выделено несколько штаммов вируса, отличающиеся по свойствам от вируса кори и схожи по антигенной структуре к вирусу чумы собак [4].
Для кори характерно развитие анергии (вторичного иммунодефицита) со снижением уровня иммунитета, что приводит к активации патогенной и условно-патогенной микрофлоры с развитием осложнений преимущественно дыхательной системы, обострению хронических заболеваний. Коревая анергия сохраняется не менее месяца.
Эпидемиология
Корь является крайне заразной тяжелой болезнью. В 1980 году, до широкого распространения вакцинации, произошло 2,6 миллиона случаев смерти от кори.
Корь остается одной из основных причин смерти среди детей раннего возраста во всем мире, несмотря на наличие безопасной и эффективной вакцины.
Ускоренные мероприятия по иммунизации оказали значительное воздействие на снижение смертности от кори. В 2000-2013 гг. вакцинация от кори предотвратила 15,6 миллиона случаев смерти. Глобальная смертность от кори снизилась на 75% - с 544 200 случаев смерти в 2000 году до 145 700 случаев в 2013 году [1, 2].
Невакцинированные дети раннего возраста подвергаются самому высокому риску заболевания корью и развития осложнений, включая смертельный исход. Заразиться корью может любой человек, не имеющий иммунитета - тот, кто не был вакцинирован или тот, кто не выработал иммунитет после вакцинации.
Корь все еще широко распространена во многих развивающихся странах - особенно, в некоторых частях Африки и Азии. Ежегодно более 20 миллионов человек заболевает корью. Самые смертоносные вспышки кори происходят в странах, переживающих стихийные бедствия и конфликты или возвращающихся к нормальной жизни после таких событий.
С принятием государствами-членами Региона Юго-Восточной Азии цели ликвидировать корь к 2020 году все регионы ВОЗ поставили цель ликвидировать эту предотвратимую болезнь. Инициатива по борьбе с корью проводится совместными усилиями ВОЗ, ЮНИСЕФ, Американского общества Красного Креста, Центров Соединенных Штатов Америки по борьбе с болезнями и профилактике болезней и Фонда Организации Объединенных Наций для поддержки стран в достижении целей в области борьбы с корью. В 2012 году Инициатива по борьбе с корью представила новый Глобальный стратегический план борьбы с корью, охватывающий период 2012-2020 годов. План включает новые глобальные цели на 2015 и 2020 годы: к концу 2015 года снизить глобальную смертность от кори, по меньшей мере, на 95% по сравнению с уровнями 2000 года; к концу 2020 года ликвидировать корь, по меньшей мере, в 5 регионах ВОЗ [2, 10, 11, 12, 14].
Стратегия направлена на осуществление 5 основных компонентов:
• обеспечить и поддерживать широкий охват 2 дозами вакцин против кори;
• проводить мониторинг за болезнью, используя эффективный эпиднадзор, и оценивать программные усилия для обеспечения прогресса и позитивного воздействия мероприятий по вакцинации;
• обеспечить и поддерживать готовность к вспышкам болезни, быстрое реагирование на вспышки и эффективное лечение в случаях заболевания;
• предоставлять информацию и содействовать участию для формирования общественного доверия к иммунизации и обеспечения обращения населения для иммунизации;
• проводить научные исследования и разработки, необходимые для поддержки эффективной по стоимости деятельности и улучшения вакцинации и диагностических методик.
В рамках реализации программы «Профилактика кори и краснухи в период верификации их элиминации в Российской Федерации (2013-2015гг.) », в соответствии с приказом Роспотребнадзора № 426 от 24,06,2013 «О проведении совещаний по совершенствованию эпиднадзора за корью и краснухой в Российской Федерации» принято:
• обеспечить достижение и поддержание высокого (не менее 95%) охвата прививками 2 дозами живой коревой вакциной (ЖКВ), с учетом данных переписи населения;
• усилить контроль за достоверностью сведений об иммунизации;
• внедрить автоматизированный учет профилактических прививок в медицинских организациях с использованием сертифицированных программ;
• провести анализ работы по профилактике кори в каждом субъекте Российской Федерации с оценкой ее эффективности и, в случае необходимости, организовать дополнительные профилактические мероприятия, направленные на стабилизацию эпидситуации, включая проведение внеплановой иммунизации групп риска (студентов, медицинских работников, торговых работников, трудовых мигрантов, кочующих групп населения и других труднодоступных контингентов);
• при формировании новых крупных коллективов контролировать достоверность сведений о прививках;
• проводить анализ причин случаев заболевания корью детей и взрослых, привитых против этих инфекций;
• усилить контроль за соблюдением « холодовой цепи» на всех этапах хранения, транспортирования, применения ЖКВ;
• обеспечить контроль за работой прививочных кабинетов;
• обеспечить проведение серологического мониторинга за напряженностью коллективного иммунитета к кори в индикаторных группах населения (3-4 лет, 9-10 лет, 16-17 лет, 25-29 лет, 30-35 лет и 40-49 лет) в соответствии с методическими указаниями МУ 3,1,2943-11 «Организация и проведение серологического мониторинга состояния коллективного иммунитета к инфекциям, управляемым средствами специфической профилактики (дифтерия, столбняк, коклюш, корь, краснуха, эпидемический паротит, полиомиелит, гепатит В)»;
• выявленных серонегативных к вирусу кори лиц своевременно вакцинировать; лиц с сомнительным результатом - прививать ЖКВ однократно; в случае направления материала на ретестирование в региональный центр, иммунизацию осуществлять после получения результатов исследования;
• в очагах кори для неспецифической защиты детей до 1 года жизни своевременно использовать иммуноглобулин;
• осуществлять учет лиц, не имеющих сведений о прививках против кори и о перенесенном заболевании корью, при наличии у них IgG антител к кори, в форме федерального государственного статистического наблюдения № 6 Сведения о контингентах детей, подростков и взрослых, привитых против инфекционных заболеваний в графе «переболевшие»;
• для проверки правильности постановки ИФА при определении в сыворотках крови уровня противокоревых IgG (серомониторинг) направлять в лаборатории региональных центров на ретестирование 50 сывороток крови (в основном отрицательных) с протоколами учёта исследований и указанием использованных тест-систем.
Источником кори является только больной человек, выделяющий вирус во внешнюю среду в последние 2 дня инкубационного периода и до 4 дня после высыпаний. Общая продолжительность заразного периода составляет 8-10 дней. С 5 дня появления сыпи больной не заразен. В катаральный период максимальное вирусовыделение из конъюнктив, носоглотки при кашле, чихании, разговоре. Источником инфекции могут быть больные абортивной и митигированной корью. Лица с вакцинальной реакцией для окружающих не опасны. Механизм передачи - капельный. Путь передачи - воздушно-капельный.
Восприимчивость к кори всеобщая, наиболее высока в детском возрасте от 1 года до 5 лет, в период элиминации кори болеют преимущественно подростки и взрослые. Дети до 3 месяцев, как правило, не заболевают. Заражение корью происходит даже при мимолетном контакте. Вирус с потоком воздуха проникает в помещения через коридоры, лестничные клетки, вентиляционную систему. Инфекция через предметы, третьих лиц не передается вследствие малой устойчивости вируса во внешней среде. Возможен трансплацентарный путь передачи при заболевании женщины в последнем триместре беременности. Индекс контагиозности составляет 100%. Корью болеет только человек.
Заболеваемость корью в Российской Федерации невелика, единичные эпидемические вспышки при завозе кори на территорию, где ее давно не было. Корь распространена повсеместно. Массовая вакцинация и ревакцинация нарушила цикличность заболевания с увеличением длительности эпидемического благополучия по кори. Характерна зимнее-весенняя сезонность заболевания. Поствакцинальный иммунитет неоднороден. Через 10 лет после прививки только у 1/3 вакцинированных сохраняются защитные титры антител. После перенесенного заболевания иммунитет стойкий, пожизненный. Временная естественная защищенность от кори имеется только у детей первых 3 мес. жизни вследствие наличия у них иммунитета, полученного от матери. В дальнейшем иммунитет снижается, и дети становятся восприимчивы к 6-10 мес. жизни. При отсутствии специфических противокоревых антител у матери ребенок может заболеть даже в период новорожденности.
Корь остается одной из основных причин смерти среди детей раннего возраста во всем мире, несмотря на наличие безопасной и эффективной вакцины.
Ускоренные мероприятия по иммунизации оказали значительное воздействие на снижение смертности от кори. В 2000-2013 гг. вакцинация от кори предотвратила 15,6 миллиона случаев смерти. Глобальная смертность от кори снизилась на 75% - с 544 200 случаев смерти в 2000 году до 145 700 случаев в 2013 году [1, 2].
Невакцинированные дети раннего возраста подвергаются самому высокому риску заболевания корью и развития осложнений, включая смертельный исход. Заразиться корью может любой человек, не имеющий иммунитета - тот, кто не был вакцинирован или тот, кто не выработал иммунитет после вакцинации.
Корь все еще широко распространена во многих развивающихся странах - особенно, в некоторых частях Африки и Азии. Ежегодно более 20 миллионов человек заболевает корью. Самые смертоносные вспышки кори происходят в странах, переживающих стихийные бедствия и конфликты или возвращающихся к нормальной жизни после таких событий.
С принятием государствами-членами Региона Юго-Восточной Азии цели ликвидировать корь к 2020 году все регионы ВОЗ поставили цель ликвидировать эту предотвратимую болезнь. Инициатива по борьбе с корью проводится совместными усилиями ВОЗ, ЮНИСЕФ, Американского общества Красного Креста, Центров Соединенных Штатов Америки по борьбе с болезнями и профилактике болезней и Фонда Организации Объединенных Наций для поддержки стран в достижении целей в области борьбы с корью. В 2012 году Инициатива по борьбе с корью представила новый Глобальный стратегический план борьбы с корью, охватывающий период 2012-2020 годов. План включает новые глобальные цели на 2015 и 2020 годы: к концу 2015 года снизить глобальную смертность от кори, по меньшей мере, на 95% по сравнению с уровнями 2000 года; к концу 2020 года ликвидировать корь, по меньшей мере, в 5 регионах ВОЗ [2, 10, 11, 12, 14].
Стратегия направлена на осуществление 5 основных компонентов:
• обеспечить и поддерживать широкий охват 2 дозами вакцин против кори;
• проводить мониторинг за болезнью, используя эффективный эпиднадзор, и оценивать программные усилия для обеспечения прогресса и позитивного воздействия мероприятий по вакцинации;
• обеспечить и поддерживать готовность к вспышкам болезни, быстрое реагирование на вспышки и эффективное лечение в случаях заболевания;
• предоставлять информацию и содействовать участию для формирования общественного доверия к иммунизации и обеспечения обращения населения для иммунизации;
• проводить научные исследования и разработки, необходимые для поддержки эффективной по стоимости деятельности и улучшения вакцинации и диагностических методик.
В рамках реализации программы «Профилактика кори и краснухи в период верификации их элиминации в Российской Федерации (2013-2015гг.) », в соответствии с приказом Роспотребнадзора № 426 от 24,06,2013 «О проведении совещаний по совершенствованию эпиднадзора за корью и краснухой в Российской Федерации» принято:
• обеспечить достижение и поддержание высокого (не менее 95%) охвата прививками 2 дозами живой коревой вакциной (ЖКВ), с учетом данных переписи населения;
• усилить контроль за достоверностью сведений об иммунизации;
• внедрить автоматизированный учет профилактических прививок в медицинских организациях с использованием сертифицированных программ;
• провести анализ работы по профилактике кори в каждом субъекте Российской Федерации с оценкой ее эффективности и, в случае необходимости, организовать дополнительные профилактические мероприятия, направленные на стабилизацию эпидситуации, включая проведение внеплановой иммунизации групп риска (студентов, медицинских работников, торговых работников, трудовых мигрантов, кочующих групп населения и других труднодоступных контингентов);
• при формировании новых крупных коллективов контролировать достоверность сведений о прививках;
• проводить анализ причин случаев заболевания корью детей и взрослых, привитых против этих инфекций;
• усилить контроль за соблюдением « холодовой цепи» на всех этапах хранения, транспортирования, применения ЖКВ;
• обеспечить контроль за работой прививочных кабинетов;
• обеспечить проведение серологического мониторинга за напряженностью коллективного иммунитета к кори в индикаторных группах населения (3-4 лет, 9-10 лет, 16-17 лет, 25-29 лет, 30-35 лет и 40-49 лет) в соответствии с методическими указаниями МУ 3,1,2943-11 «Организация и проведение серологического мониторинга состояния коллективного иммунитета к инфекциям, управляемым средствами специфической профилактики (дифтерия, столбняк, коклюш, корь, краснуха, эпидемический паротит, полиомиелит, гепатит В)»;
• выявленных серонегативных к вирусу кори лиц своевременно вакцинировать; лиц с сомнительным результатом - прививать ЖКВ однократно; в случае направления материала на ретестирование в региональный центр, иммунизацию осуществлять после получения результатов исследования;
• в очагах кори для неспецифической защиты детей до 1 года жизни своевременно использовать иммуноглобулин;
• осуществлять учет лиц, не имеющих сведений о прививках против кори и о перенесенном заболевании корью, при наличии у них IgG антител к кори, в форме федерального государственного статистического наблюдения № 6 Сведения о контингентах детей, подростков и взрослых, привитых против инфекционных заболеваний в графе «переболевшие»;
• для проверки правильности постановки ИФА при определении в сыворотках крови уровня противокоревых IgG (серомониторинг) направлять в лаборатории региональных центров на ретестирование 50 сывороток крови (в основном отрицательных) с протоколами учёта исследований и указанием использованных тест-систем.
Источником кори является только больной человек, выделяющий вирус во внешнюю среду в последние 2 дня инкубационного периода и до 4 дня после высыпаний. Общая продолжительность заразного периода составляет 8-10 дней. С 5 дня появления сыпи больной не заразен. В катаральный период максимальное вирусовыделение из конъюнктив, носоглотки при кашле, чихании, разговоре. Источником инфекции могут быть больные абортивной и митигированной корью. Лица с вакцинальной реакцией для окружающих не опасны. Механизм передачи - капельный. Путь передачи - воздушно-капельный.
Восприимчивость к кори всеобщая, наиболее высока в детском возрасте от 1 года до 5 лет, в период элиминации кори болеют преимущественно подростки и взрослые. Дети до 3 месяцев, как правило, не заболевают. Заражение корью происходит даже при мимолетном контакте. Вирус с потоком воздуха проникает в помещения через коридоры, лестничные клетки, вентиляционную систему. Инфекция через предметы, третьих лиц не передается вследствие малой устойчивости вируса во внешней среде. Возможен трансплацентарный путь передачи при заболевании женщины в последнем триместре беременности. Индекс контагиозности составляет 100%. Корью болеет только человек.
Заболеваемость корью в Российской Федерации невелика, единичные эпидемические вспышки при завозе кори на территорию, где ее давно не было. Корь распространена повсеместно. Массовая вакцинация и ревакцинация нарушила цикличность заболевания с увеличением длительности эпидемического благополучия по кори. Характерна зимнее-весенняя сезонность заболевания. Поствакцинальный иммунитет неоднороден. Через 10 лет после прививки только у 1/3 вакцинированных сохраняются защитные титры антител. После перенесенного заболевания иммунитет стойкий, пожизненный. Временная естественная защищенность от кори имеется только у детей первых 3 мес. жизни вследствие наличия у них иммунитета, полученного от матери. В дальнейшем иммунитет снижается, и дети становятся восприимчивы к 6-10 мес. жизни. При отсутствии специфических противокоревых антител у матери ребенок может заболеть даже в период новорожденности.
|
|
Классификация
Клиническая классификация кори:
По типу:
• Типичная;
• Атипичная:
• Митигированная;
• Абортивная;
• Стертая;
• Бессимптомная.
По тяжести:
• Легкой степени тяжести;
• Средней степени тяжести;
• Тяжелой степени тяжести.
По течению:
• Гладкое;
• Негладкое:
• с осложнениями;
• с наслоением вторичной инфекции;
• с обострением хронических заболеваний.
Наиболее частые симптомы и синдромы кори.
Клинические проявления типичной кори характеризуются сменой четырех периодов [5, 7, 8, 15, 16, 17]:
1.Инкубационный период. От 9 до 17 дней. У пациентов, получавших иммуноглобулин, компоненты крови, плазму - 21 день, в некоторых случаях до 28 дней.
2.Катаральный период. Продолжительность 3-4 дня. Для него характерно постепенное нарастание интоксикационного синдрома, катаральные проявления, развитие конъюнктивита.
3.Период высыпаний. Развивается с 4-5 дня болезни и продолжается 3-4 дня. Характеризуется максимальной выраженностью лихорадки, интоксикационного, катарального синдромов.
4.Период пигментации. Продолжительность 7-14 дней.
Характерные синдромы:
Интоксикационный синдром. Недомогание, вялость, адинамия, отказ от еды, питья, плаксивость, нарушение сна. Возможно развитие головной боли, бреда, рвоты, судорог. Повышение температуры 38-39˚С и более развивается в катаральный период. На 2-3 день болезни температура снижается, иногда до субфебрильных цифр, в то время как катаральные явления нарастают. Интоксикационный синдром максимально выражен в первые 2 дня периода высыпаний. Характерны тахикардия, снижение артериального давления, глухость сердечных тонов, аритмия. По данным ЭКГ признаки миокардиодистрофии. Возможна вторичная нефропатия (олигурия, белок и цилиндры в моче). В период пигментации нормализуется температура, самочувствие больного.
Синдром поражение респираторного тракта (катаральный синдром). Обильные выделения слизистого характера из носа, в динамике - слизисто-гнойного. Ярко гиперемирована, разрыхлена, пятнистая слизистая оболочка щек. Сухой, грубый, навязчивый иногда лающий кашель, нарастающий в динамике. Осиплый голос, возможно развитие отека гортани, проявляющееся стенозом. За 1-2 дня до экзантемы на слизистой мягкого и твердого неба появляется коревая энантема - небольшие розовато-красного цвета, неправильной формы пятна размером 3-5 Через 1-2 дня элементы энантемы сливаются и становятся неразличимы на гиперемированной поверхности слизистой оболочки. Одновременно с пятнистой энантемой появляется патогномоничный симптом кори - пятна Бельского-Филатова-Коплика - обычно на слизистой оболочке щек против малых коренных зубов, реже на слизистой губ, десен. Пятна имеют вид мелких, 1-2 серовато-белых папул, окруженных узкой каймой гиперемии, не сливающихся между собой, не снимаются шпателем, сохраняются 2-3 дня, иногда можно их обнаружить до 1-2 дня высыпаний. Катаральные проявления ослабевают к 7-9 дню болезни в период пигментации.
Синдром поражение глаз. Характерен конъюнктивит, при котором выделения постепенно приобретают гнойный характер. Веки отечны. Светобоязнь. Склерит.
Синдром экзантемы. Характерна этапность высыпаний. Вначале коревая сыпь появляется на спинке носа, за ушами. В течение первых суток сыпь распространяется на лицо, шею, верхнюю часть груди, плеч. На 2 сутки она целиком покрывает туловище и распространяется на проксимальные отделы рук. На 3-4 день - на дистальные отделы верхних и нижних конечностей. Сыпь папулезного характера, насыщенного розового цвета, вначале мелкая, через несколько часов элементы увеличиваются, сливаются, образуя крупные, неправильной формы, пятнисто-папулезные, ярко-красные элементы. Сыпь располагается на наружной и внутренней поверхности конечностей на неизмененном фоне кожи. Характерна одутловатость лица, отечность век и носа, сухие губы, в трещинах, «красные» глаза.
В периоде пигментации сыпь быстро темнеет, приобретает бурый оттенок, вследствие образования гемосидерина. Пигментация появляется с 3 дня периода высыпаний и происходит поэтапно, в том же порядке, как и появление сыпи. Пигментация иногда заканчивается отрубевидным шелушением.
К атипичным формам кори относят митигированную, абортивную, стертую, бессимптомную. Выявление атипичных форм болезни происходит по нарастанию титра специфических противокоревых антител в динамике, преимущественно при обследовании в очагах инфекции по контакту.
Митигированная корь развивается у больных, которые получали в инкубационный период иммуноглобулин, плазму, кровь. Характерно удлинение инкубационного периода до 21 дня, сокращение продолжительности катарального периода, периодов высыпания и пигментации. Катаральный период может отсутствовать или сокращаться до 1 дня, с развитием незначительной интоксикации и легкими катаральными проявлениями. Период высыпаний укорачивается до 1-2 дней, сыпь мелкая, пятнистая, необильная, неяркая, с нарушением этапности. Пигментация бледная, кратковременная. Слизистая оболочка щек не изменяется, энантема и пятна Бельского-Филатова-Коплика отсутствуют. При введении живой противокоревой вакцины в некоторых случаях развивается у привитых реакция, напоминающая митигированную корь. Однако инкубационный период укорочен до 9-10 дней, отмечается повышение температуры, катаральный синдром, скудная макулопапулезная сыпь, возможны судороги и рвота.
Абортивная форма кори начинается типично. После 1-2 дня заболевания клинические симптомы исчезают. Температура может повышаться только в первый день периода высыпаний. Сыпь локализуется преимущественно на лице и туловище.
Стертая форма кори характеризуется слабыми, быстро проходящими симптомами интоксикации и катаральными проявлениями.
Бессимптомная форма кори характеризуется отсутствием клинических проявлений.
Критерии тяжести, осложнения.
Комплексная оценка степени выраженности интоксикации, поражения ротоглотки, дыхательных путей, глаз служит отражением тяжести и прогноза инфекции.
Тяжелые формы занимают в проблеме кори особое значение, обусловливая возможные осложнения и неблагополучный исход болезни.
Различают:
• легкую форму;
• среднетяжелую форму;
• тяжелую форму.
Критерии оценки степени тяжести кори по клиническим признакам представлены в таблице 1 (приложение Г2).
Осложнения при кори могут сформироваться на любом этапе инфекции. В зависимости от этиологического фактора различают собственно коревые осложнения, обусловленные вирусом кори (первичные, специфические), и неспецифические (вторичные), вызванные иными возбудителями. По срокам развития осложнения подразделяются на ранние, развивающиеся в катаральный период и период высыпаний, и поздние, развивающиеся в период пигментации.
Осложнения различают со стороны органов дыхания (пневмония, ларингит, ларинготрахеит, бронхит, бронхиолит, плеврит), пищеварительной системы (стоматит, энтерит, колит), нервной системы (энцефалит, менингоэнцефалит, менингит, миелит), органов зрения (конъюнктивит, блефарит, кератит, кератоконъюнктивит), органов слуха (отит, мастоидит), мочевыделительной системы (цистит, пиелонефрит), кожи (пиодермия, абсцесс, флегмона).
Обоснование и формулировка диагноза.
При формулировке диагноза заболевания записывают сам диагноз, указывают форму, степень тяжести, характер течения. В истории болезни излагают обоснование диагноза.
При обосновании диагноза следует указать данные:
- эпидемиологические (контакт с больным корью в пределах инкубационного периода.
- клинические (выраженный интоксикационный синдром, наличие сыпи, ее характер и локализация, пигментация, синдром поражения органов респираторного тракта, конъюнктив).
- лабораторные (лейкопения, нейтропения, лимфоцитоз, нормальная СОЭ; выявление IgM вируса кори, или увеличение в 4 раза в динамике IgG, выделение вируса в различных биологических жидкостях).
При наличии осложнений и сопутствующих заболеваний запись делается отдельной строкой:
- Осложнение:
- Сопутствующее заболевание:
Примеры диагноза:
Корь, типичная форма, средней степени тяжести, гладкое течение.
По типу:
• Типичная;
• Атипичная:
• Митигированная;
• Абортивная;
• Стертая;
• Бессимптомная.
По тяжести:
• Легкой степени тяжести;
• Средней степени тяжести;
• Тяжелой степени тяжести.
По течению:
• Гладкое;
• Негладкое:
• с осложнениями;
• с наслоением вторичной инфекции;
• с обострением хронических заболеваний.
Наиболее частые симптомы и синдромы кори.
Клинические проявления типичной кори характеризуются сменой четырех периодов [5, 7, 8, 15, 16, 17]:
1.Инкубационный период. От 9 до 17 дней. У пациентов, получавших иммуноглобулин, компоненты крови, плазму - 21 день, в некоторых случаях до 28 дней.
2.Катаральный период. Продолжительность 3-4 дня. Для него характерно постепенное нарастание интоксикационного синдрома, катаральные проявления, развитие конъюнктивита.
3.Период высыпаний. Развивается с 4-5 дня болезни и продолжается 3-4 дня. Характеризуется максимальной выраженностью лихорадки, интоксикационного, катарального синдромов.
4.Период пигментации. Продолжительность 7-14 дней.
Характерные синдромы:
Интоксикационный синдром. Недомогание, вялость, адинамия, отказ от еды, питья, плаксивость, нарушение сна. Возможно развитие головной боли, бреда, рвоты, судорог. Повышение температуры 38-39˚С и более развивается в катаральный период. На 2-3 день болезни температура снижается, иногда до субфебрильных цифр, в то время как катаральные явления нарастают. Интоксикационный синдром максимально выражен в первые 2 дня периода высыпаний. Характерны тахикардия, снижение артериального давления, глухость сердечных тонов, аритмия. По данным ЭКГ признаки миокардиодистрофии. Возможна вторичная нефропатия (олигурия, белок и цилиндры в моче). В период пигментации нормализуется температура, самочувствие больного.
Синдром поражение респираторного тракта (катаральный синдром). Обильные выделения слизистого характера из носа, в динамике - слизисто-гнойного. Ярко гиперемирована, разрыхлена, пятнистая слизистая оболочка щек. Сухой, грубый, навязчивый иногда лающий кашель, нарастающий в динамике. Осиплый голос, возможно развитие отека гортани, проявляющееся стенозом. За 1-2 дня до экзантемы на слизистой мягкого и твердого неба появляется коревая энантема - небольшие розовато-красного цвета, неправильной формы пятна размером 3-5 Через 1-2 дня элементы энантемы сливаются и становятся неразличимы на гиперемированной поверхности слизистой оболочки. Одновременно с пятнистой энантемой появляется патогномоничный симптом кори - пятна Бельского-Филатова-Коплика - обычно на слизистой оболочке щек против малых коренных зубов, реже на слизистой губ, десен. Пятна имеют вид мелких, 1-2 серовато-белых папул, окруженных узкой каймой гиперемии, не сливающихся между собой, не снимаются шпателем, сохраняются 2-3 дня, иногда можно их обнаружить до 1-2 дня высыпаний. Катаральные проявления ослабевают к 7-9 дню болезни в период пигментации.
Синдром поражение глаз. Характерен конъюнктивит, при котором выделения постепенно приобретают гнойный характер. Веки отечны. Светобоязнь. Склерит.
Синдром экзантемы. Характерна этапность высыпаний. Вначале коревая сыпь появляется на спинке носа, за ушами. В течение первых суток сыпь распространяется на лицо, шею, верхнюю часть груди, плеч. На 2 сутки она целиком покрывает туловище и распространяется на проксимальные отделы рук. На 3-4 день - на дистальные отделы верхних и нижних конечностей. Сыпь папулезного характера, насыщенного розового цвета, вначале мелкая, через несколько часов элементы увеличиваются, сливаются, образуя крупные, неправильной формы, пятнисто-папулезные, ярко-красные элементы. Сыпь располагается на наружной и внутренней поверхности конечностей на неизмененном фоне кожи. Характерна одутловатость лица, отечность век и носа, сухие губы, в трещинах, «красные» глаза.
В периоде пигментации сыпь быстро темнеет, приобретает бурый оттенок, вследствие образования гемосидерина. Пигментация появляется с 3 дня периода высыпаний и происходит поэтапно, в том же порядке, как и появление сыпи. Пигментация иногда заканчивается отрубевидным шелушением.
К атипичным формам кори относят митигированную, абортивную, стертую, бессимптомную. Выявление атипичных форм болезни происходит по нарастанию титра специфических противокоревых антител в динамике, преимущественно при обследовании в очагах инфекции по контакту.
Митигированная корь развивается у больных, которые получали в инкубационный период иммуноглобулин, плазму, кровь. Характерно удлинение инкубационного периода до 21 дня, сокращение продолжительности катарального периода, периодов высыпания и пигментации. Катаральный период может отсутствовать или сокращаться до 1 дня, с развитием незначительной интоксикации и легкими катаральными проявлениями. Период высыпаний укорачивается до 1-2 дней, сыпь мелкая, пятнистая, необильная, неяркая, с нарушением этапности. Пигментация бледная, кратковременная. Слизистая оболочка щек не изменяется, энантема и пятна Бельского-Филатова-Коплика отсутствуют. При введении живой противокоревой вакцины в некоторых случаях развивается у привитых реакция, напоминающая митигированную корь. Однако инкубационный период укорочен до 9-10 дней, отмечается повышение температуры, катаральный синдром, скудная макулопапулезная сыпь, возможны судороги и рвота.
Абортивная форма кори начинается типично. После 1-2 дня заболевания клинические симптомы исчезают. Температура может повышаться только в первый день периода высыпаний. Сыпь локализуется преимущественно на лице и туловище.
Стертая форма кори характеризуется слабыми, быстро проходящими симптомами интоксикации и катаральными проявлениями.
Бессимптомная форма кори характеризуется отсутствием клинических проявлений.
Критерии тяжести, осложнения.
Комплексная оценка степени выраженности интоксикации, поражения ротоглотки, дыхательных путей, глаз служит отражением тяжести и прогноза инфекции.
Тяжелые формы занимают в проблеме кори особое значение, обусловливая возможные осложнения и неблагополучный исход болезни.
Различают:
• легкую форму;
• среднетяжелую форму;
• тяжелую форму.
Критерии оценки степени тяжести кори по клиническим признакам представлены в таблице 1 (приложение Г2).
Осложнения при кори могут сформироваться на любом этапе инфекции. В зависимости от этиологического фактора различают собственно коревые осложнения, обусловленные вирусом кори (первичные, специфические), и неспецифические (вторичные), вызванные иными возбудителями. По срокам развития осложнения подразделяются на ранние, развивающиеся в катаральный период и период высыпаний, и поздние, развивающиеся в период пигментации.
Осложнения различают со стороны органов дыхания (пневмония, ларингит, ларинготрахеит, бронхит, бронхиолит, плеврит), пищеварительной системы (стоматит, энтерит, колит), нервной системы (энцефалит, менингоэнцефалит, менингит, миелит), органов зрения (конъюнктивит, блефарит, кератит, кератоконъюнктивит), органов слуха (отит, мастоидит), мочевыделительной системы (цистит, пиелонефрит), кожи (пиодермия, абсцесс, флегмона).
Обоснование и формулировка диагноза.
При формулировке диагноза заболевания записывают сам диагноз, указывают форму, степень тяжести, характер течения. В истории болезни излагают обоснование диагноза.
При обосновании диагноза следует указать данные:
- эпидемиологические (контакт с больным корью в пределах инкубационного периода.
- клинические (выраженный интоксикационный синдром, наличие сыпи, ее характер и локализация, пигментация, синдром поражения органов респираторного тракта, конъюнктив).
- лабораторные (лейкопения, нейтропения, лимфоцитоз, нормальная СОЭ; выявление IgM вируса кори, или увеличение в 4 раза в динамике IgG, выделение вируса в различных биологических жидкостях).
При наличии осложнений и сопутствующих заболеваний запись делается отдельной строкой:
- Осложнение:
- Сопутствующее заболевание:
Примеры диагноза:
Корь, типичная форма, средней степени тяжести, гладкое течение.
|
|
Диагностика
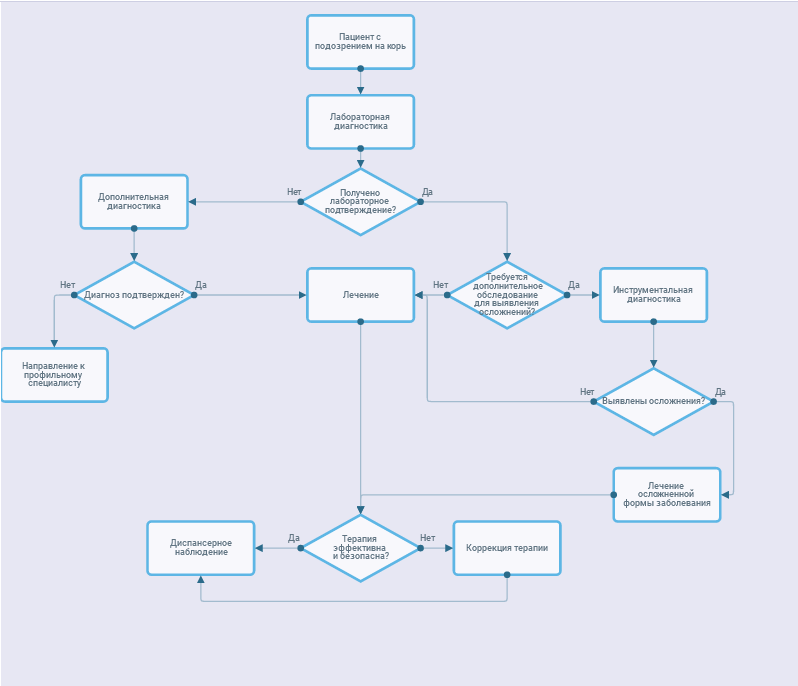
2,1 Жалобы и анамнез.
Для кори характерны и нкубационный период от 9 до 17 дней (до 21 дня при введении иммуноглобулина, плазмы, крови), острое начало болезни, выраженная интоксикация, развитие катарального синдрома с 2-3 дня болезни, конъюнктивит, склерит, пятнистая энантема и пятна Бельского-Филатова-Коплика, экзантема с 4-5 дня болезни, имеющая этапность высыпаний с последующей этапной пигментацией [5, 7, 8, 15, 16, 17].• Рекомендован сбор анамнеза.
Уровень убедительности рекомендаций В (уровень достоверности доказательств - 2).
Комментарии. Сбор анамнеза при кори подразумевает тщательный расспрос о характере начала болезни, лихорадке, её длительности, появлении недомогания, головной боли, нарушении сна, тошноте, рвоте, боли в горле, боли в глазах, светобоязни, появлении кашля, насморка, бреда, плаксивости, нарушения сна.
• Рекомендуется выяснить данные эпидемиологического анамнеза.
Уровень убедительности рекомендаций А (уровень достоверности доказательств - 1).
Комментарии. При опросе рекомендуется обратить внимание на контакт с больным корью и/или любым заболеванием, протекающим с экзантемой, выяснить пути передачи инфекции.Источником кори является только больной человек, выделяющий вирус во внешнюю среду в последние 2 дня инкубационного периода и до 4 дня после высыпаний. Общая продолжительность заразного периода составляет 8-10 дней. С 5 дня появления сыпи больной не заразен. В катаральный период максимальное вирусовыделение из конъюнктив, носоглотки при кашле, чихании, разговоре. Источником инфекции могут быть больные абортивной и митигированной корью. Механизм передачи - аэрозольный (капельный). Путь передачи - воздушно-капельный. Возможен трансплацентарный путь передачи вируса с внутриутробным заражением при заболевании женщины в третьем триместре беременности.
• Рекомендуется выяснить данные плановой и экстренной вакцинации против кори и/или введение иммуноглобулина.
Уровень убедительности рекомендаций В (уровень достоверности доказательств - 2).
Комментарии. Невакцинированные дети раннего возраста подвергаются самому высокому риску заболевания корью и развития осложнений, включая смертельный исход. Заразиться корью может любой человек, не имеющий иммунитета - тот, кто не был вакцинирован или тот, кто не выработал иммунитет после вакцинации.Для кори характерно удлинение и нкубационного периода до 21 дня при введении иммуноглобулина, плазмы, крови.
2,2 Физикальное обследование.
• Рекомендуется измерение температуры.Уровень убедительности рекомендаций В (уровень достоверности доказательств - 2).
Комментарии. Повышение температуры 38-39˚С и более развивается в катаральный период. На 2-3 день болезни температура снижается, иногда до субфебрильных цифр, в то время как катаральные явления нарастают. Интоксикационный синдром и лихорадка максимально выражен в первые 2 дня периода высыпаний. При появлении сыпи характерен новый подъем температуры (двухволновая лихорадка).
• Рекомендуется осмотр кожных покровов и выявление экзантемы.
Уровень убедительности рекомендаций А (уровень достоверности доказательств - 1).
Комментарии. Для кори обязательным синдромом является экзантема. Характерна этапность высыпаний. Первые элементы коревой сыпи появляются на спинке носа, за ушами. В течение первых суток сыпь распространяется на лицо, шею, верхнюю часть груди, плеч. На 2 сутки она целиком покрывает туловище и распространяется на проксимальные отделы рук. На 3-4 день - на дистальные отделы верхних и нижних конечностей. Сыпь папулезного характера, насыщенного розового цвета, вначале мелкая, через несколько часов элементы увеличиваются, сливаются, образуя крупные, неправильной формы, пятнисто-папулезные, ярко-красные элементы. Сыпь располагается на наружной и внутренней поверхности конечностей на неизмененном фоне кожи. Характерна одутловатость лица, отечность век и носа, сухие губы, в трещинах, «красные» глаза. В периоде пигментации сыпь быстро темнеет, приобретает бурый оттенок, вследствие образования гемосидерина. Пигментация появляется с 3 дня периода высыпаний и происходит поэтапно, в том же порядке, как и появление сыпи. Пигментация иногда заканчивается отрубевидным шелушением.
• Рекомендуется осмотр слизистой полости рта и выявление коревой энантемы, пятен Бельского-Филатова-Коплика.
Уровень убедительности рекомендаций А (уровень достоверности доказательств - 1).
Комментарии. Для кори характерно выявление яркой гиперемии, рыхлой, пятнистой слизистой оболочки щек, на слизистой мягкого и твердого неба коревой энантемы - небольшие розовато-красного цвета, неправильной формы пятна размером 3-5 пятна Бельского-Филатова-Коплика - обычно на слизистой оболочке щек против малых коренных зубов, реже на слизистой губ, десен. Пятна имеют вид мелких, 1-2 серовато-белых папул, окруженных узкой каймой гиперемии, не сливающихся между собой, не снимаются шпателем, сохраняются 2-3 дня, иногда можно их обнаружить до 1-2 дня высыпаний.
• Рекомендуется выявление катарального синдрома.
Уровень убедительности рекомендаций В (уровень достоверности доказательств - 2).
Комментарии. При объективном осмотре обращаем внимание на состояние кожных покровов в области кончика носа, осматриваем преддверие носа и носовые ходы, поочередно надавливаем пальцами на крылья носа снаружи и просим больного глубоко дышать через нос, по шуму воздушной струи определяем степень проходимости носовых ходов, наличие слизистых или гнойных выделений из носа. Оцениваем звучность голоса на основании выраженности и тональности крика и/или при произнесении любых слов. Определение характера кашля проводим путем предложения пациенту покашлять, при крике или надавливании на корень языка шпателем. Для кори характерны обильные выделения слизистого и слизисто-гнойного характера из носа. Сухой, грубый, навязчивый иногда лающий кашель, нарастающий в динамике. Осиплый голос, возможно развитие отека гортани, проявляющееся стенозом. Катаральные проявления ослабевают к 7-9 дню болезни в период пигментации.
• Рекомендуется выявление поражения глаз.
Уровень убедительности рекомендаций В (уровень достоверности доказательств - 2).
Комментарии. Визуально осматриваем состояние кожи век, слизистую оболочку конъюнктивы и глазные яблоки. Для этого большими пальцами оттягиваем книзу нижние веки и просим больного смотреть вверх. Отмечаем цвет слизистой оболочки, степень ее увлажненности, выраженность сосудистого рисунка, наличие высыпаний, патологического отделяемого. При осмотре глазных яблок определяем состояние склер. Визуально оцениваем ширину глазных щелей для выявления отека век. Для кори характерен конъюнктивит, при котором выделения постепенно приобретают гнойный характер, веки отечны, светобоязнь. Возможен склерит, блефарит, кератит, кератоконъюнктивит.
• Рекомендуется определять нарушение сознания, появление делирия, общемозговых нарушений, менингеальных симптомов.
Уровень убедительности рекомендаций В (уровень достоверности доказательств - 2).
Комментарии. При осмотре рекомендуется оценивать уровень сознания с использованием шкалы Глазго, выявлять наличие менингеальных симптомов (ригидность затылочных мышц, Кернига, Брудзинского ), наличие выбухания и пульсации большого родничка. Определяем рефлексы, поражение лицевого нерва, нистагм, параличи конечностей. Выявляем поражение зрительного и слухового нервов. При кори возможно поражение нервной системы (энцефалит, менингоэнцефалит, менингит, миелит).
• Рекомендуется выявлять нарушение дыхания, чувство нехватки воздуха, частое хрипящее дыхание, регистрацию ослабления и хрипов над легкими при аускультации.
Уровень убедительности рекомендаций В (уровень достоверности доказательств - 2).
Комментарии. При кори возможны осложнения со стороны органов дыхания (пневмония, ларингит, ларинготрахеит, бронхит, бронхиолит, плеврит). Катаральный ларингит и ларинготрахеит преимущественно проявляются в катаральный период кори и исчезают при появлении высыпаний. возможно, с развитием коревого крупа длительностью 1-3 дня. В более поздние сроки его развитие связано с вторичной бактериальной инфекцией и может проявляться афонией. Некротические ларингиты и ларинготрахеиты редки и проявляются в более позднем периоде болезни. Пневмония характерна для детей раннего возраста в любом периоде болезни, но чем раньше возникает бронхопневмония или интерстициальная пневмония, тем тяжелее она протекает: с нарушением функций ЦНС и сердечно-сосудистой системы. Поздние пневмонии обычно возникают в период пигментации сыпи, что сопровождается повторным повышением температуры, ухудшением самочувствия, одышкой, появлением влажных хрипов в легких, выявляемых при аускультации.
2,3 Лабораторная диагностика.
• Рекомендуется провести клинический анализ крови с исследованием лейкоцитарной формулы.Уровень убедительности рекомендаций с (уровень достоверности доказательств - 3).
Комментарии. Клинические показатели крови меняются в зависимости от периода и тяжести кори. В анализе крови выявляется лейкопения, нейтропения, лимфоцитоз, СОЭ не изменена.
• Рекомендовано обнаружение в материалах из носоглоточных смывов, моче, крови, ликворе РНК вируса кори с использованием ПЦР.
Уровень убедительности рекомендаций А (уровень достоверности доказательств - 1).
Комментарии: молекулярно-биологический метод (ПЦР) применяется в целях определения генотипа возбудителя кори. На 1 - 3 день с момента появления высыпаний наибольшая вероятности выделения вируса, что требует отбора у больного проб клинического материала (моча, носоглоточные смывы и соскобы, ликвор, кровь) для исследований, но не позднее 5 дня. Образец необходимо доставить в лабораторию для исследования при 2-8oС в течение 48 часов. Цельную кровь не замораживать. Для выделения вируса кори и экстракции РНК вируса кори может быть использована моча, собранная не позже 7 дня с момента появления сыпи. Собирают 10 - 50 мл мочи в стерильную емкость. Предпочтительно собирать первую утреннюю порцию. Охлаждают образец до +4oС. Цельную мочу не замораживают. Для выделения вируса кори и экстракции РНК вируса кори может быть использован носоглоточный смыв или соскоб (предпочтительнее), собранные не позже 7 дня с момента появления сыпи. Для сбора носоглоточного смыва пациенту требуется прополоскать горло 3 - 5 мл физиологического раствора. Собирают промывные воды в стерильную пробирку.
· Рекомендуется применение серологических методов диагностики (ИФА).
Уровень убедительности рекомендаций А (уровень достоверности доказательств - 1).
Комментарии. Серологический метод (ИФА) имеет значение для подтверждения диагноза корь при выделении в сыворотке крови больного специфических антител, относящихся к иммуноглобулинам класса M (IgM). Взятие крови для исследований осуществляется на 4 - 5 день с момента появления сыпи (1 сыворотка) и не ранее чем через 10 - 14 дней от даты взятия первой пробы (2 сыворотка). Нарастание титра специфических антител, относящихся к IgG, в 4 и более раза при одновременном исследовании в стандартных серологических тестах парных сывороток крови является основанием для постановки диагноза корь.
2,4 Инструментальная диагностика.
• Рекомендуются рентгенограмма органов грудной клетки, рентгенограмма придаточных пазух носа, КТ органов грудной клетки.Уровень убедительности рекомендаций В (уровень достоверности доказательств - 2).
Комментарии. Использование данных методов правомочно при клинических симптомах развития пневмонии и синусита и/или диагностики данных осложнении вследствие активации вторичной бактериальной флоры.
• Рекомендуется ЭКГ.
Уровень убедительности рекомендаций В (уровень достоверности доказательств - 2).
Комментарии. Использование данного метода рекомендуется у пациентов с фоновой кардиологической патологией для раннего выявления декомпенсации и/или при подозрении на развитие нарушений ритма сердца и проведения на фоне течения кори.
• Рекомендуется ЭхоКГ.
Уровень убедительности рекомендаций В (уровень достоверности доказательств - 2).
Комментарии. Использование данного метода рекомендуется у пациентов с фоновой кардиологической патологией для раннего выявления декомпенсации и/или при подозрении на воспаление миокарда и других оболочек сердца на фоне течения кори.
• Рекомендуется ЭЭГ.
Уровень убедительности рекомендаций В (уровень достоверности доказательств - 2).
Комментарии. Использование данного метода рекомендуется у пациентов с декомпенсацией фоновой неврологической патологии, развитии судорог, отеке головного мозга, менингите, энцефалите на фоне течения кори.
• Рекомендуется нейросонография.
Уровень убедительности рекомендаций В (уровень достоверности доказательств - 2).
Комментарии. Использование данного метода рекомендуется у пациентов с декомпенсацией фоновой неврологической патологии, развитии судорог, отеке головного мозга, менингите, энцефалите на фоне течения кори.
• Рекомендуется МРТ головного мозга.
Уровень убедительности рекомендаций В (уровень достоверности доказательств - 2).
Комментарии. Использование данного метода рекомендуется у пациентов с декомпенсацией фоновой неврологической патологии, развитии судорог, отеке головного мозга, менингите, энцефалите на фоне течения кори для уточнения локализации воспалительного процесса, дифференциальной диагностики с кровоизлиянием, дистрофическими процессами, объемными образованиями.
2,5 Иная диагностика.
• Рекомендуется биохимический анализ крови при развитии осложнений.Уровень убедительности рекомендаций В (уровень достоверности доказательств - 2).
• Рекомендуется определять время свертывая и длительность кровотечения, коагулограмму при развитии осложнений с геморрагическими проявлениями.
Уровень убедительности рекомендаций В (уровень достоверности доказательств - 2).
|
|
Лечение
Цели лечения:
• нормализация температуры;
• купирование интоксикации;
• устранение катарального синдрома;
• предотвращение и/или купирование осложнений.
Лечение кори включает:
- мероприятия, направленные на эрадикацию возбудителя;
- мероприятия, направленные на дезинтоксикацию;
- мероприятия, направленные на десенсибилизацию организма.
Режим постельный в течение всего острого периода болезни. Диета должна соответствовать возрасту ребенка и содержать все необходимые ингредиенты.
На выбор тактики лечения оказывают влияние следующие факторы:
- противоэпидемический режим;
- возраст ребенка;
- степень тяжести заболеваний;
- преморбидный фон пациента;
- изоляция;
- доступность и возможность выполнения лечения.
Специфического этиотропного лечения, направленного против вируса кори, не существует [2, 5, 7, 8, 10, 11, 12, 13, 14].
• Рекомендуются рекомбинантные интерфероны α2b**.
Уровень убедительности рекомендаций С (уровень достоверности доказательств - 2).
Комментарии. Имеются единичные публикации о применении данных препаратов при кори [6, 7, 9].
• Рекомендуются витамин А**.
Уровень убедительности рекомендаций В (уровень достоверности доказательств - 2).
Комментарии. Все дети в развивающихся странах с корью, должны получить 2 дозы добавки витамина А с интервалом в 24 часа. Это лечение позволяет восстановить низкие уровни содержания витамина А, наблюдаемые во время кори даже среди детей, получающих надлежащее питание, и может помочь предотвратить поражения глаз и слепоту. Добавление витамина А способствуют уменьшению числа случаев смерти от кори на 50% [3].
• Рекомендуется использовать антибактериальные препараты только при развитии вторичных бактериальных осложнений.
Уровень убедительности рекомендаций В (уровень достоверности доказательств - 2).
Комментарии. Действие на возбудителя развившихся осложнений (антибактериальные препараты), с учетом чувствительности к антибиотикам, выявленного возбудителя. При отсутствии выделения возбудителя антибиотики не показаны. Необходимость,,целесообразность и показания для назначения антибиотиков при кори обусловлены развитием осложнений вирусно-бактериальной этиологии в виде ларингита, ларинготрахеита, отита, пневмонии Раннее назначение с профилактической целью развития осложнений нецелесообразно [13].
Симптоматическая терапия.
• Рекомендуются противокашлевые, муколитические и отхаркивающие препараты при развитии ларинготрахеита, бронхита, пневмонии.
Уровень убедительности рекомендаций В (уровень достоверности доказательств - 2).
Комментарии. Действие данных препаратов направлено на подавление кашля или улучшение выведения мокроты из трахеобронхиального дерева, улучшение мукоцилиарного клиренса.
• Рекомендуются антиконгестанты при развитии ринита.
Уровень убедительности рекомендаций В (уровень достоверности доказательств - 2).
Комментарии. Действие данных препаратов направлено на улучшение носового дыхания, снятие отека слизистой полости носа, улучшение оттока содержимого придаточных пазух носа.
• Рекомендуются НПВС, спазмолитики всем пациентом при повышении температуры.
Уровень убедительности рекомендаций В (уровень достоверности доказательств - 2).
Комментарии. Корь сопровождается гипертермией, что требует применения НПВС и спазмолитиков для купирования лихорадки. Из НПВС у детей с жаропонижающей и болеутоляющей целью применяются парацетамол** в суточной дозе 60 мг/кг, ибупрофен** в суточной дозе 30 мг/кг, метамизол натрия** в разовой дозе 5-10 мг/кг внутримышечно или внутривенно, у детей до 3-12 мес. (5-9 кг) только внутримышечно. Спазмолитики в комбинации с анальгетиками применяются при сохранении стойкой фебрильной температуры, отсутствии эффекта на препараты парацетамол и ибупрофен.
Патогенетическая терапия.
• С целью дезинтоксикации рекомендуется применение 5-10% раствора глюкозы, изотонические солевые растворы, при тяжелом течении болезни дополнительно коллоидные растворы.
Уровень убедительности рекомендаций В (уровень достоверности доказательств - 2).
Комментарии. Введение излишней жидкости парентерально, особенно изотонического раствора хлорида натрия, чревато опасностью развития отека легких и мозга. Общее количество жидкости, вводимой парентерально должно применяться из расчета по физиологической потребности.
• Для коррекции электролитных нарушений рекомендуются препараты калия, глюконат кальция 10%, магния.
Уровень убедительности рекомендаций В (уровень достоверности доказательств - 2).
• Рекомендуется применять антигистаминные препараты.
Уровень убедительности рекомендаций с (уровень достоверности доказательств - 3).
Комментарии. Применение антигистаминных препаратов показано при развитии сопутствующей аллергической реакции и/или у пациентов с атопическим дерматитом.
- физические методы снижения температуры;
- санация верхних дыхательных путей;
- аэрация помещения;
- гигиенические мероприятия.
• нормализация температуры;
• купирование интоксикации;
• устранение катарального синдрома;
• предотвращение и/или купирование осложнений.
Лечение кори включает:
- мероприятия, направленные на эрадикацию возбудителя;
- мероприятия, направленные на дезинтоксикацию;
- мероприятия, направленные на десенсибилизацию организма.
Режим постельный в течение всего острого периода болезни. Диета должна соответствовать возрасту ребенка и содержать все необходимые ингредиенты.
На выбор тактики лечения оказывают влияние следующие факторы:
- противоэпидемический режим;
- возраст ребенка;
- степень тяжести заболеваний;
- преморбидный фон пациента;
- изоляция;
- доступность и возможность выполнения лечения.
3,1 Консервативное лечение.
Этиотропная терапия.Специфического этиотропного лечения, направленного против вируса кори, не существует [2, 5, 7, 8, 10, 11, 12, 13, 14].
• Рекомендуются рекомбинантные интерфероны α2b**.
Уровень убедительности рекомендаций С (уровень достоверности доказательств - 2).
Комментарии. Имеются единичные публикации о применении данных препаратов при кори [6, 7, 9].
• Рекомендуются витамин А**.
Уровень убедительности рекомендаций В (уровень достоверности доказательств - 2).
Комментарии. Все дети в развивающихся странах с корью, должны получить 2 дозы добавки витамина А с интервалом в 24 часа. Это лечение позволяет восстановить низкие уровни содержания витамина А, наблюдаемые во время кори даже среди детей, получающих надлежащее питание, и может помочь предотвратить поражения глаз и слепоту. Добавление витамина А способствуют уменьшению числа случаев смерти от кори на 50% [3].
• Рекомендуется использовать антибактериальные препараты только при развитии вторичных бактериальных осложнений.
Уровень убедительности рекомендаций В (уровень достоверности доказательств - 2).
Комментарии. Действие на возбудителя развившихся осложнений (антибактериальные препараты), с учетом чувствительности к антибиотикам, выявленного возбудителя. При отсутствии выделения возбудителя антибиотики не показаны. Необходимость,,целесообразность и показания для назначения антибиотиков при кори обусловлены развитием осложнений вирусно-бактериальной этиологии в виде ларингита, ларинготрахеита, отита, пневмонии Раннее назначение с профилактической целью развития осложнений нецелесообразно [13].
Симптоматическая терапия.
• Рекомендуются противокашлевые, муколитические и отхаркивающие препараты при развитии ларинготрахеита, бронхита, пневмонии.
Уровень убедительности рекомендаций В (уровень достоверности доказательств - 2).
Комментарии. Действие данных препаратов направлено на подавление кашля или улучшение выведения мокроты из трахеобронхиального дерева, улучшение мукоцилиарного клиренса.
• Рекомендуются антиконгестанты при развитии ринита.
Уровень убедительности рекомендаций В (уровень достоверности доказательств - 2).
Комментарии. Действие данных препаратов направлено на улучшение носового дыхания, снятие отека слизистой полости носа, улучшение оттока содержимого придаточных пазух носа.
• Рекомендуются НПВС, спазмолитики всем пациентом при повышении температуры.
Уровень убедительности рекомендаций В (уровень достоверности доказательств - 2).
Комментарии. Корь сопровождается гипертермией, что требует применения НПВС и спазмолитиков для купирования лихорадки. Из НПВС у детей с жаропонижающей и болеутоляющей целью применяются парацетамол** в суточной дозе 60 мг/кг, ибупрофен** в суточной дозе 30 мг/кг, метамизол натрия** в разовой дозе 5-10 мг/кг внутримышечно или внутривенно, у детей до 3-12 мес. (5-9 кг) только внутримышечно. Спазмолитики в комбинации с анальгетиками применяются при сохранении стойкой фебрильной температуры, отсутствии эффекта на препараты парацетамол и ибупрофен.
Патогенетическая терапия.
• С целью дезинтоксикации рекомендуется применение 5-10% раствора глюкозы, изотонические солевые растворы, при тяжелом течении болезни дополнительно коллоидные растворы.
Уровень убедительности рекомендаций В (уровень достоверности доказательств - 2).
Комментарии. Введение излишней жидкости парентерально, особенно изотонического раствора хлорида натрия, чревато опасностью развития отека легких и мозга. Общее количество жидкости, вводимой парентерально должно применяться из расчета по физиологической потребности.
• Для коррекции электролитных нарушений рекомендуются препараты калия, глюконат кальция 10%, магния.
Уровень убедительности рекомендаций В (уровень достоверности доказательств - 2).
• Рекомендуется применять антигистаминные препараты.
Уровень убедительности рекомендаций с (уровень достоверности доказательств - 3).
Комментарии. Применение антигистаминных препаратов показано при развитии сопутствующей аллергической реакции и/или у пациентов с атопическим дерматитом.
3,2 Хирургическое лечение.
Хирургическое лечение не показано.3,3 Иное лечение.
- физиотерапевтические методы лечения;- физические методы снижения температуры;
- санация верхних дыхательных путей;
- аэрация помещения;
- гигиенические мероприятия.
Реабилитация и амбулаторное лечение
Основные принципы реабилитации:
1. реабилитационные мероприятия должны начинаться уже в периоде разгара или в периоде ранней реконвалесценции;
2. необходимо соблюдать последовательность и преемственность проводимых мероприятий, обеспечивающих непрерывность на различных этапах реабилитации и диспансеризации;
3. комплексный характер восстановительных мероприятий с участием различных специалистов и с применением разнообразных методов воздействия;
4. адекватность реабилитационно-восстановительных мероприятий и воздействий адаптационным и резервным возможностям реконвалесцента. При этом важны постепенность возрастания дозированных физических и умственных нагрузок, а также дифференцированное применение различных методов воздействия;
5. постоянный контроль эффективности проводимых мероприятий. При этом учитываются скорость и степень восстановления функционального состояния и профессионально-значимых функций переболевших (косвенными и прямыми методами).
1. реабилитационные мероприятия должны начинаться уже в периоде разгара или в периоде ранней реконвалесценции;
2. необходимо соблюдать последовательность и преемственность проводимых мероприятий, обеспечивающих непрерывность на различных этапах реабилитации и диспансеризации;
3. комплексный характер восстановительных мероприятий с участием различных специалистов и с применением разнообразных методов воздействия;
4. адекватность реабилитационно-восстановительных мероприятий и воздействий адаптационным и резервным возможностям реконвалесцента. При этом важны постепенность возрастания дозированных физических и умственных нагрузок, а также дифференцированное применение различных методов воздействия;
5. постоянный контроль эффективности проводимых мероприятий. При этом учитываются скорость и степень восстановления функционального состояния и профессионально-значимых функций переболевших (косвенными и прямыми методами).
|
|
Профилактика
Диспансерное наблюдение при кори осуществляется педиатром. Частота осмотров, объем обследования зависят от перенесенного осложнения и осуществляется участковым врачом педиатром 2-3 раза в течение 3 мес., при коревом энцефалите до 2 лет.
Общие подходы к профилактике.
Корь - высоко контагиозное заболевание. Профилактические мероприятия направлены на раннюю и активную диагностику, лечение, изоляцию больных в организованных коллективах.
Выявление больных корью, лиц с подозрением на это заболевание проводится медицинскими работниками организаций, осуществляющих медицинскую деятельность, и иных организаций, а также лицами, имеющими право на занятие частной медицинской практикой и получившими лицензию на осуществление медицинской деятельности в установленном законодательством порядке, при:
- оказании всех видов медицинской помощи;
- проведении медицинских осмотров;
-проведении предварительных и периодических профилактических медицинских осмотров населения;
- диспансеризации населения;
- медицинском наблюдении за лицами, бывшими в контакте с больными корью;
- проведении подворных (поквартирных) обходов;
- проведении лабораторных исследований биологических материалов от людей;
-осуществлении активного эпидемиологического надзора за корью с обязательным лабораторным исследованием биологического материала от лиц с лихорадкой и пятнисто-папулезной сыпью независимо от первичного диагноза.
В случае выявления больного корью или лиц с подозрением на это заболевание медицинские работники организаций и частнопрактикующие медицинские работники обязаны в течение 2 часов сообщить об этом по телефону и в течение 12 часов направить экстренное извещение установленной формы (N 058/у) в орган, осуществляющий государственный санитарно-эпидемиологический надзор на территории, где выявлен случай заболевания. Медицинская организация, изменившая или уточнившая диагноз, в течение 12 часов подает новое экстренное извещение на этого больного в территориальный орган, осуществляющий государственный санитарно-эпидемиологический надзор, указав измененный (уточненный) диагноз, дату его установления, результаты лабораторного исследования и первоначальный диагноз. Территориальные органы, осуществляющие государственный санитарно-эпидемиологический надзор, при получении извещения об измененном (уточненном) диагнозе информируют об этом медицинскую организацию по месту выявления больного, подавшую первоначальное экстренное извещение.
Каждый случай кори подлежит регистрации и учету в Журнале учета инфекционных заболеваний (форма N 060/у) по месту их выявления в медицинских и иных организациях (детских, подростковых, оздоровительных и других организациях), а также территориальными органами, осуществляющими государственный санитарно-эпидемиологический надзор. При получении экстренного извещения (форма N 058/у) о случае кори специалист территориального органа, осуществляющего государственный санитарно-эпидемиологический надзор, в течение 24 часов проводит эпидемиологическое расследование. На каждого больного корью, в том числе выявленного активно, заполняется карта эпидемиологического расследования, с указанием эпидемического номера случая. Заполненные карты эпидемиологического расследования случаев кори, в том числе в случае отмены указанных диагнозов, на электронных и бумажных носителях направляются в Региональный центр (РЦ) и Национальный научно-методический центр по надзору (ННМЦ) за корью. Случаи кори подлежат регистрации в электронной Единой международной системе индивидуального учета (CISID). Ввод данных в систему сISID осуществляют ответственные специалисты РЦ. Контроль за введение данных осуществляет ННМЦ.
Первичные противоэпидемические мероприятия в очагах проводятся медицинскими работниками организаций, осуществляющих медицинскую деятельность, а также иных организаций, частнопрактикующими медицинскими работниками сразу после выявления больного или при подозрении на корь. При выявлении очага инфекции в дошкольных организациях и общеобразовательных учреждениях, а также в организациях с круглосуточным пребыванием взрослых с момента выявления первого больного до 21 дня с момента выявления последнего заболевшего в коллектив не принимаются лица, не болевшие корью и не привитые против этих инфекций.
Госпитализированные лица должны находиться в стационаре до исчезновения клинических симптомов, но не менее чем 5 дней с момента появления сыпи при кори. Допуск реконвалесцентов кори в организованные коллективы детей и взрослых разрешается после их клинического выздоровления.
За лицами, общавшимися с больными корью, устанавливается медицинское наблюдение в течение 21 дня с момента выявления последнего случая заболевания в очаге.
В дошкольных организациях и общеобразовательных учреждениях, а также в организациях с круглосуточным пребыванием взрослых организуется ежедневный осмотр контактных лиц медицинскими работниками в целях активного выявления и изоляции лиц с признаками заболевания.
В очагах кори определяется круг лиц, подлежащих иммунизации по эпидемическим показаниям. Иммунизации против кори по эпидемическим показаниям подлежат лица, имевшие контакт с больным (при подозрении на заболевание), не болевшие корью ранее, не привитые, не имеющие сведений о прививках против кори, а также лица, привитые против кори однократно - без ограничения возраста. Иммунизация против кори по эпидемическим показаниям проводится в течение первых 72 часов с момента выявления больного. При расширении границ очага кори (по месту работы, учебы, в пределах района, населенного пункта) сроки иммунизации могут продлеваться до 7 дней с момента выявления первого больного в очаге [10, 12, 14].
Детям, не привитым против кори (не достигшим прививочного возраста или не получившим прививки в связи с медицинскими противопоказаниями или отказом от прививок), не позднее 5-го дня с момента контакта с больным вводится внутримышечно иммуноглобулин человека нормальный 0,5 мл/кг, но не более 15 мл в соответствии с инструкцией по его применению [11]. Сведения о проведенных прививках и введении иммуноглобулина (дата, название препарата, доза, серия, контрольный номер, срок годности, предприятие-изготовитель) вносят в учетные формы в соответствии с требованиями к организации вакцинопрофилактики.
Контактные лица из очагов кори, не привитые и не болевшие ранее, не допускаются к плановой госпитализации в медицинские организации неинфекционного профиля и социальные организации в течение всего периода медицинского наблюдения. Госпитализация таких пациентов в период медицинского наблюдения в медицинские организации неинфекционного профиля осуществляется по жизненным показаниям, при этом в стационаре организуются дополнительные санитарно-противоэпидемические (профилактические) мероприятия в целях предупреждения распространения инфекции.
Методом специфической профилактики от кори является вакцинопрофилактика [10, 12, 14]. Иммунизация населения против кори проводится в рамках национального календаря профилактических прививок и календаря профилактических прививок по эпидемическим показаниям. Детям и взрослым, получившим прививки в рамках национального календаря профилактических прививок, в сыворотке крови которых в стандартных серологических тестах не обнаружены специфические антитела к возбудителю, прививки против кори проводят дополнительно в соответствии с инструкциями по применению иммунобиологических препаратов. Для иммунизации применяются медицинские иммунобиологические препараты, зарегистрированные и разрешенные к применению на территории Российской Федерации в установленном законодательством порядке согласно инструкциям по их применению. В целях максимального охвата прививками против кори в субъектах Российской Федерации проводится работа по выявлению лиц, не болевших и не привитых против этих инфекций среди труднодоступных слоев населения (мигрантов, беженцев, вынужденных переселенцев, кочующих групп населения) и их иммунизации в соответствии с национальным календарем профилактических прививок. Для обеспечения популяционного иммунитета к кори, достаточного для предупреждения распространения инфекции среди населения, охват прививками населения на территории муниципального образования должен составлять не менее 95%, взрослых в возрасте 18 - 35 лет - не менее 90%.
Общие подходы к профилактике.
Корь - высоко контагиозное заболевание. Профилактические мероприятия направлены на раннюю и активную диагностику, лечение, изоляцию больных в организованных коллективах.
Выявление больных корью, лиц с подозрением на это заболевание проводится медицинскими работниками организаций, осуществляющих медицинскую деятельность, и иных организаций, а также лицами, имеющими право на занятие частной медицинской практикой и получившими лицензию на осуществление медицинской деятельности в установленном законодательством порядке, при:
- оказании всех видов медицинской помощи;
- проведении медицинских осмотров;
-проведении предварительных и периодических профилактических медицинских осмотров населения;
- диспансеризации населения;
- медицинском наблюдении за лицами, бывшими в контакте с больными корью;
- проведении подворных (поквартирных) обходов;
- проведении лабораторных исследований биологических материалов от людей;
-осуществлении активного эпидемиологического надзора за корью с обязательным лабораторным исследованием биологического материала от лиц с лихорадкой и пятнисто-папулезной сыпью независимо от первичного диагноза.
В случае выявления больного корью или лиц с подозрением на это заболевание медицинские работники организаций и частнопрактикующие медицинские работники обязаны в течение 2 часов сообщить об этом по телефону и в течение 12 часов направить экстренное извещение установленной формы (N 058/у) в орган, осуществляющий государственный санитарно-эпидемиологический надзор на территории, где выявлен случай заболевания. Медицинская организация, изменившая или уточнившая диагноз, в течение 12 часов подает новое экстренное извещение на этого больного в территориальный орган, осуществляющий государственный санитарно-эпидемиологический надзор, указав измененный (уточненный) диагноз, дату его установления, результаты лабораторного исследования и первоначальный диагноз. Территориальные органы, осуществляющие государственный санитарно-эпидемиологический надзор, при получении извещения об измененном (уточненном) диагнозе информируют об этом медицинскую организацию по месту выявления больного, подавшую первоначальное экстренное извещение.
Каждый случай кори подлежит регистрации и учету в Журнале учета инфекционных заболеваний (форма N 060/у) по месту их выявления в медицинских и иных организациях (детских, подростковых, оздоровительных и других организациях), а также территориальными органами, осуществляющими государственный санитарно-эпидемиологический надзор. При получении экстренного извещения (форма N 058/у) о случае кори специалист территориального органа, осуществляющего государственный санитарно-эпидемиологический надзор, в течение 24 часов проводит эпидемиологическое расследование. На каждого больного корью, в том числе выявленного активно, заполняется карта эпидемиологического расследования, с указанием эпидемического номера случая. Заполненные карты эпидемиологического расследования случаев кори, в том числе в случае отмены указанных диагнозов, на электронных и бумажных носителях направляются в Региональный центр (РЦ) и Национальный научно-методический центр по надзору (ННМЦ) за корью. Случаи кори подлежат регистрации в электронной Единой международной системе индивидуального учета (CISID). Ввод данных в систему сISID осуществляют ответственные специалисты РЦ. Контроль за введение данных осуществляет ННМЦ.
Первичные противоэпидемические мероприятия в очагах проводятся медицинскими работниками организаций, осуществляющих медицинскую деятельность, а также иных организаций, частнопрактикующими медицинскими работниками сразу после выявления больного или при подозрении на корь. При выявлении очага инфекции в дошкольных организациях и общеобразовательных учреждениях, а также в организациях с круглосуточным пребыванием взрослых с момента выявления первого больного до 21 дня с момента выявления последнего заболевшего в коллектив не принимаются лица, не болевшие корью и не привитые против этих инфекций.
Госпитализированные лица должны находиться в стационаре до исчезновения клинических симптомов, но не менее чем 5 дней с момента появления сыпи при кори. Допуск реконвалесцентов кори в организованные коллективы детей и взрослых разрешается после их клинического выздоровления.
За лицами, общавшимися с больными корью, устанавливается медицинское наблюдение в течение 21 дня с момента выявления последнего случая заболевания в очаге.
В дошкольных организациях и общеобразовательных учреждениях, а также в организациях с круглосуточным пребыванием взрослых организуется ежедневный осмотр контактных лиц медицинскими работниками в целях активного выявления и изоляции лиц с признаками заболевания.
В очагах кори определяется круг лиц, подлежащих иммунизации по эпидемическим показаниям. Иммунизации против кори по эпидемическим показаниям подлежат лица, имевшие контакт с больным (при подозрении на заболевание), не болевшие корью ранее, не привитые, не имеющие сведений о прививках против кори, а также лица, привитые против кори однократно - без ограничения возраста. Иммунизация против кори по эпидемическим показаниям проводится в течение первых 72 часов с момента выявления больного. При расширении границ очага кори (по месту работы, учебы, в пределах района, населенного пункта) сроки иммунизации могут продлеваться до 7 дней с момента выявления первого больного в очаге [10, 12, 14].
Детям, не привитым против кори (не достигшим прививочного возраста или не получившим прививки в связи с медицинскими противопоказаниями или отказом от прививок), не позднее 5-го дня с момента контакта с больным вводится внутримышечно иммуноглобулин человека нормальный 0,5 мл/кг, но не более 15 мл в соответствии с инструкцией по его применению [11]. Сведения о проведенных прививках и введении иммуноглобулина (дата, название препарата, доза, серия, контрольный номер, срок годности, предприятие-изготовитель) вносят в учетные формы в соответствии с требованиями к организации вакцинопрофилактики.
Контактные лица из очагов кори, не привитые и не болевшие ранее, не допускаются к плановой госпитализации в медицинские организации неинфекционного профиля и социальные организации в течение всего периода медицинского наблюдения. Госпитализация таких пациентов в период медицинского наблюдения в медицинские организации неинфекционного профиля осуществляется по жизненным показаниям, при этом в стационаре организуются дополнительные санитарно-противоэпидемические (профилактические) мероприятия в целях предупреждения распространения инфекции.
Методом специфической профилактики от кори является вакцинопрофилактика [10, 12, 14]. Иммунизация населения против кори проводится в рамках национального календаря профилактических прививок и календаря профилактических прививок по эпидемическим показаниям. Детям и взрослым, получившим прививки в рамках национального календаря профилактических прививок, в сыворотке крови которых в стандартных серологических тестах не обнаружены специфические антитела к возбудителю, прививки против кори проводят дополнительно в соответствии с инструкциями по применению иммунобиологических препаратов. Для иммунизации применяются медицинские иммунобиологические препараты, зарегистрированные и разрешенные к применению на территории Российской Федерации в установленном законодательством порядке согласно инструкциям по их применению. В целях максимального охвата прививками против кори в субъектах Российской Федерации проводится работа по выявлению лиц, не болевших и не привитых против этих инфекций среди труднодоступных слоев населения (мигрантов, беженцев, вынужденных переселенцев, кочующих групп населения) и их иммунизации в соответствии с национальным календарем профилактических прививок. Для обеспечения популяционного иммунитета к кори, достаточного для предупреждения распространения инфекции среди населения, охват прививками населения на территории муниципального образования должен составлять не менее 95%, взрослых в возрасте 18 - 35 лет - не менее 90%.
|
|
Дополнительно
Лечение больных с диагнозом «Корь» легкой степени тяжести осуществляется при отсутствии противопоказаний - в амбулаторных условиях, средней степени и тяжелой степени тяжести - в условиях стационара.
В случае безуспешного проводимого лечения или его невозможности в амбулаторных условиях рассматривается вопрос о госпитализации больного в стационар, при отсутствии эффекта от проводимой терапии решается вопрос о коррекции терапии.
Обязательная госпитализация показана:
- тяжелое клиническое течение заболевания;
- независимо от формы течения заболевания - лица из организаций с круглосуточным пребыванием детей или взрослых; лица, проживающие в общежитиях и в неблагоприятных бытовых условиях (в том числе коммунальных квартирах); при наличии в семье заболевшего лиц из числа декретированных групп населения;
- наличие модифицирующих факторов риска в течении болезни:
- ранний возраст ребенка;
- пороки развития сердца и сосудов;
- энцефалопатия;
- иммунодефицитные состояния.
Больных госпитализируют в мельцеровские боксы при условии одновременного заполнения таковых с целью профилактики реинфекции реконвалесцентов.
Показаниями для госпитализации в отделение реанимации и интенсивной терапии являются тяжелые формы кори с выраженными явлениями интоксикационного синдрома, дыхательной и сердечно-сосудистой недостаточности, церебральными нарушениями.
Таблица 2. Стратификация риска развития осложнений.
Таблица 3. Возможные исходы и их характеристика.
Критерии выздоровления:
• стойкая нормализация температуры в течение 3 дней и более;
• отсутствие интоксикации;
• отсутствие воспалительного процесса в ротоглотке;
• купирование катаральных симптомов;
• угасание сыпи, пигментации.
В случае безуспешного проводимого лечения или его невозможности в амбулаторных условиях рассматривается вопрос о госпитализации больного в стационар, при отсутствии эффекта от проводимой терапии решается вопрос о коррекции терапии.
Обязательная госпитализация показана:
- тяжелое клиническое течение заболевания;
- независимо от формы течения заболевания - лица из организаций с круглосуточным пребыванием детей или взрослых; лица, проживающие в общежитиях и в неблагоприятных бытовых условиях (в том числе коммунальных квартирах); при наличии в семье заболевшего лиц из числа декретированных групп населения;
- наличие модифицирующих факторов риска в течении болезни:
- ранний возраст ребенка;
- пороки развития сердца и сосудов;
- энцефалопатия;
- иммунодефицитные состояния.
Больных госпитализируют в мельцеровские боксы при условии одновременного заполнения таковых с целью профилактики реинфекции реконвалесцентов.
Показаниями для госпитализации в отделение реанимации и интенсивной терапии являются тяжелые формы кори с выраженными явлениями интоксикационного синдрома, дыхательной и сердечно-сосудистой недостаточности, церебральными нарушениями.
Таблица 2. Стратификация риска развития осложнений.
| Осложнение | Группа риска | Риск |
| Тяжелая форма кори | • возраст младше 2 лет • наличие отягощенного преморбидного фона (бронхиальная астма, пороки развития бронхо-легочной системы, пороки и воспалительные заболевания сердца, сахарный диабет, заболевания печени и почек, ожирение 2-3 степени, ВИЧ-инфекция, врожденные и приобретенные иммунодефицитные состояния) • беременность • лейкопения (<4,0х109/л), тромбоцитопения • отсутствие вакцинации | высокий |
| • отсутствие факторов риска и нормоцитоз с лимфоцитозом в гемограмме • наличие вакцинации | низкий | |
| Вирусная пневмония | • наличие одышки и тахикардии, не соответствующей лихорадке • лейкопения (<4,0х109/л), тромбоцитопения • снижение сатурации крови кислородом (SaO2 < 90%) и парциального давления кислорода (PaO2 < 60 мм ) | высокий |
| • отсутствие одышки и тахикардии, не соответствующей лихорадке • нормоцитоз и лимфоцитоз при нормальной СОЭ • сатурация крови кислородом (SaO2> 95%) | низкий | |
| Стеноз гортани (коревой круп) | • наличие инспираторного стридора (одышки) у пациента с клиникой ларингита (грубый кашель, дисфония (осиплый голос) | высокий |
| • отсутствие инспираторного стридора у пациента с грубым кашлем, дисфонией | низкий | |
| В торичная бактериальная пневмония (типичная) | • фебрильная лихорадка более 5-7 дней или повторная лихорадка и интоксикация • локальные аускультативные и перкуторные изменения (мелкопузырчатые влажные хрипы, укорочение легочного звука) • повышение СРБ и прокальцитонина • нейтрофильный лейкоцитоз со сдвигом формулы влево и повышение СОЭ • рентгенологически очаговые изменения в одном или нескольких сегментах | высокий |
| • лихорадка менее 5 дней • сухие хрипы над всей поверхностью легких • нормальные уровни СРБ и прокальцитонина • нормоцитоз с лимфоцитозом в гемограмме • отсутствие очаговых изменений на рентгенограмме | низкий | |
| Энцефалит, менингоэнцефалит, миелит | • наличие нарушения сознания • наличие повторной рвоты, сохранение головной боли, выраженные менингеальные симптомы, двигательные нарушения | высокий |
| • отсутствие нарушения сознания • кратковременная головная боль, единичная рвота, слабо выраженные менингеальные симптомы, отсутствие двигательных нарушения | низкий |
Таблица 3. Возможные исходы и их характеристика.
| № п/п | Наименование исхода | Общая характеристика исхода |
| 1 | Восстановление здоровья | При остром заболевании полное исчезновение всех симптомов, отсутствие остаточных явлений, астении |
| 2 | Выздоровление с полным восстановлением физиологического процесса или функции | При остром заболевании полное исчезновение всех симптомов, могут иметь место остаточные явления, астения |
| 3 | Выздоровление с частичным нарушением физиологического процесса, функции или потери части органа | При остром заболевании практически полное исчезновение всех симптомов, но имеют место остаточные явления в виде частичных нарушений отдельных функций или потеря части органа |
| 4 | Прогрессирование | Нарастание симптоматики, появление новых осложнений, ухудшение течения процесса при остром или хроническом заболевании |
| 5 | Отсутствие эффекта | Отсутствие видимого положительного ответа при проведении терапии |
| 6 | Развитие ятрогенных осложнений | Появление новых заболеваний или осложнений, обусловленных проводимой терапией: отторжение органа или трансплантата, аллергическая реакция |
| 7 | Летальный исход | исход наступление смерти в результате заболевания |
Критерии выздоровления:
• стойкая нормализация температуры в течение 3 дней и более;
• отсутствие интоксикации;
• отсутствие воспалительного процесса в ротоглотке;
• купирование катаральных симптомов;
• угасание сыпи, пигментации.
Критерии оценки качества медицинской помощи
| № | Критерии качества | Уровень достоверности доказательств | Уровень убедительности рекомендаций |
| 1 | Выполнены осмотр и/или консультация врача-инфекциониста не позднее 2 часов от момента поступления в стационар | 1 | А |
| 2 | Выполнен первичный осмотр при наличии ДН ΙΙ-ΙΙΙ, НК ΙΙ-ΙΙΙ, и других состояний, представляющих угрозу жизни пациента, требующих оказания медицинской помощи в экстренной форме, безотлагательно | 1 | А |
| 6 | Выполнен общий (клинический) анализ крови развернутый | 2 | В |
| 7 | Выполнен общий анализ мочи | 2 | В |
| 8 | Выполнено серологическое исследование крови для выявления вируса кори на 4 - 5 день с момента появления сыпи (1 сыворотка) и не ранее чем через 10 - 14 дней от даты взятия первой пробы (2 сыворотка) | 1 | А |
| 9 | Выполнено молекулярно-генетическое исследование на 1 - 3 день с момента появления высыпаний проб клинического материала (моча и/или носоглоточные смывы и соскобы, ликвор, кровь), но не позднее 5 дня | 1 | А |
| %%* 10 | Выполнена пульсоксиметрия при наличие одышки | 2 | В |
| 11 | Выполнена рентгенография легких при одышке, тахипноэ, стойкой лихорадке более 72 часов | 2 | В |
| 12 | Выполнена рентгенограмма придаточных пазух носа при подозрении на синусит не позднее 24 часов | 2 | В 8%% |
| 13 | Выполнено назначение терапии не позднее 24 часов от момента постановки диагноза (препаратами, указанными в данном протоколе) | 2 | В |
| 14 | Проведена антибактериальная терапия (при выявлении бактериальных осложнений и/или сопутствующей патологии) | 1 | А |
| 15 | Проведена дезинтоксикационная терапия | 2 | В |
| 16 | Достигнута стойкая нормализация температуры (более 72 часов) | 1 | А |
| 17 | Достигнута нормализация лейкоцитов в периферической крови | 2 | В |
|
|
Список литературы
• Баялиева М.М., Смеликов Я.А. Диагностика и лечение кори у детей в период эпидемической вспышки в 2014-2015 годы. Universum: Медицина и фармакология: электрон. науч. журн. 2015; №12 (23).
URL: http://7universum.com/ru/med/archive/item/2839.
• ВОЗ. Четвертое совещание Региональной комиссии по верификации элиминации кори и краснухи, 26-29 октября 2015 г. http://www.euro.who.int/ru/health-topics/communicable-diseases/measles-and-rubella/publications/2016/4th-meeting-of-the-european-regional-verification-commission-for-measles-and-rubella-elimination-rvc/excerpt-of-full-report-conclusions-and-recommendations.
• ВОЗ. Корь. Информационный бюллетень №286. Март 2016 г. http://www.who.int/mediacentre/factsheets/fs286/ru/.
• Лобзин Ю.В., Белозеров Е.С., Беляева Т.В., Волжанин В.М. Вирусные болезни человека. Санкт-Петербург: СпецЛит, 2015; 400 с.: ил.
• Детские болезни: учебник. Под ред. А.А. Баранова. 2-е изд., испр. и доп. 2009; 1008 с.: ил.
• Инфекционные болезни у детей: учебник. Под ред. В.Н. Тимченко, Л.В. Быстряковой. СПб. СпецЛит, 2001; 560 с.: ил.
• Инфекционные болезни у детей: Руководство для врачей. Под ред. В.В. Ивановой. 2-е изд., перераб. и доп. 2009; 832 с.: ил.
• Инфекционные болезни: учебник. Учайкин В.Ф., Нисевич Н.И., Шамшева О.В. 2013; 688 с.: ил.
• Тимченко В.Н., Павлова Е.Б., Федючек О.О., Иванова Р.А., Павлова Н.В., Минченко С.Н. Корь у детей в современных условиях. Педиатрическая фармакология. 2012; Т. 9, № 6: 12-15.
• Advisory сommittee on Immunization Practices (ACIP) recommended immunization schedule for persons aged 0 through 18 years―United States, 2013. MMWR Morb Mortal Wkly Rep. 2013; 62: 2-8.
• Report of the сommittee on Infectious Diseases. Measles. Early Release From Red вook® 2015.
Http://redbook.solutions.aap.org/DocumentLibrary/2015RedBookMeasles.pdf.
• Kroger A.T., Atkinson W.L., Marcuse E.K., Pickering L.K. General recommendations on immunization: recommendations of the Advisory сommittee on Immunization Practices (ACIP). MMWR Recomm Rep. 2011; 60: 1-60.
• Kabra S.K., Lodha R. Antibiotics for preventing complications in children with measles. сochrane Database of Systematic Reviews 2013; Issue 8. Art. №: сD001477. DOI: 10,1002/14651858.CD001477.pub4. www.cochranelibrary.com.
• Marshfield сlinic Research Foundation. Prevention of measles, rubella, congenital rubella syndrome, and mumps, 2013: summary recommendations of the Advisory сommittee on Immunization Practices (ACIP). MMWR Recomm Rep. 2013; 62: 1-34.
• Hessen M.T., Alonso P.G., Marcellin L. Measles. Published August 23, 2013.
• Ferri F.F. Measles (Rubeola). Ferris сlinical Advisor 2015; 732.e2-732.e3.
• Mason W.H. Measles. Nelson Textbook of Pediatrics, сhapter 238; 1069-1075.e1.
• Gershon A.A. Measles Virus. Mandell, Douglas, and вennetts Principles and Practice of Infectious Diseases, 162; 1967-1973.e2.
URL: http://7universum.com/ru/med/archive/item/2839.
• ВОЗ. Четвертое совещание Региональной комиссии по верификации элиминации кори и краснухи, 26-29 октября 2015 г. http://www.euro.who.int/ru/health-topics/communicable-diseases/measles-and-rubella/publications/2016/4th-meeting-of-the-european-regional-verification-commission-for-measles-and-rubella-elimination-rvc/excerpt-of-full-report-conclusions-and-recommendations.
• ВОЗ. Корь. Информационный бюллетень №286. Март 2016 г. http://www.who.int/mediacentre/factsheets/fs286/ru/.
• Лобзин Ю.В., Белозеров Е.С., Беляева Т.В., Волжанин В.М. Вирусные болезни человека. Санкт-Петербург: СпецЛит, 2015; 400 с.: ил.
• Детские болезни: учебник. Под ред. А.А. Баранова. 2-е изд., испр. и доп. 2009; 1008 с.: ил.
• Инфекционные болезни у детей: учебник. Под ред. В.Н. Тимченко, Л.В. Быстряковой. СПб. СпецЛит, 2001; 560 с.: ил.
• Инфекционные болезни у детей: Руководство для врачей. Под ред. В.В. Ивановой. 2-е изд., перераб. и доп. 2009; 832 с.: ил.
• Инфекционные болезни: учебник. Учайкин В.Ф., Нисевич Н.И., Шамшева О.В. 2013; 688 с.: ил.
• Тимченко В.Н., Павлова Е.Б., Федючек О.О., Иванова Р.А., Павлова Н.В., Минченко С.Н. Корь у детей в современных условиях. Педиатрическая фармакология. 2012; Т. 9, № 6: 12-15.
• Advisory сommittee on Immunization Practices (ACIP) recommended immunization schedule for persons aged 0 through 18 years―United States, 2013. MMWR Morb Mortal Wkly Rep. 2013; 62: 2-8.
• Report of the сommittee on Infectious Diseases. Measles. Early Release From Red вook® 2015.
Http://redbook.solutions.aap.org/DocumentLibrary/2015RedBookMeasles.pdf.
• Kroger A.T., Atkinson W.L., Marcuse E.K., Pickering L.K. General recommendations on immunization: recommendations of the Advisory сommittee on Immunization Practices (ACIP). MMWR Recomm Rep. 2011; 60: 1-60.
• Kabra S.K., Lodha R. Antibiotics for preventing complications in children with measles. сochrane Database of Systematic Reviews 2013; Issue 8. Art. №: сD001477. DOI: 10,1002/14651858.CD001477.pub4. www.cochranelibrary.com.
• Marshfield сlinic Research Foundation. Prevention of measles, rubella, congenital rubella syndrome, and mumps, 2013: summary recommendations of the Advisory сommittee on Immunization Practices (ACIP). MMWR Recomm Rep. 2013; 62: 1-34.
• Hessen M.T., Alonso P.G., Marcellin L. Measles. Published August 23, 2013.
• Ferri F.F. Measles (Rubeola). Ferris сlinical Advisor 2015; 732.e2-732.e3.
• Mason W.H. Measles. Nelson Textbook of Pediatrics, сhapter 238; 1069-1075.e1.
• Gershon A.A. Measles Virus. Mandell, Douglas, and вennetts Principles and Practice of Infectious Diseases, 162; 1967-1973.e2.
Приложения
Приложение А1.
Состав рабочей группы.Клинические рекомендации «Корь у детей» разработаны сотрудниками ФГБУ НИИДИ ФМБА России.
| Фамилии, имена, отчества разработчиков | Место работы с указанием занимаемой должности, ученой степени и звания | Адрес места работы с указанием почтового индекса | Рабочий телефон с указанием кода города | Конфликт интересов |
| Шарипова Елена Витальевна | ФГБУ НИИДИ ФМБА России. Научный сотрудник, кандидат медицинских наук | Санкт-Петербург Ул. Профессора Попова, д. 9 197022 | 8(812)234-29-87 | Нет |
| Бабаченко Ирина Владимировна | ФГБУ НИИДИ ФМБА России. Ведущий научный сотрудник, руководитель отдела респираторных (капельных) инфекций, доктор медицинских наук | Санкт-Петербург Ул. Профессора Попова, д. 9 197022 | 8(812)234-29-87 | Нет |
Приложение А2.
Методология разработки клинических рекомендаций.• Методология.
Методы, использованные для сбора/селекции доказательств:
- поиск в электронных базах данных.
• Описание методов, использованных для сбора/селекции доказательств:
- доказательной базой для рекомендаций являются публикации, вошедшие в Кохрановскую библиотеку, базы данных EMBASE, MEDLINE, сlinicalkey ELSEVIER, электронную библиотеку (www.elibrary.ru). Глубина поиска составляла 5 лет.
• Методы, использованные для оценки качества и силы доказательств:
- консенсус экспертов;
- оценка значимости в соответствии с уровнями достоверности доказательств и уровнями убедительности рекомендаций.
• Целевая аудитория данных клинических рекомендаций:
• врач-анестезиолог-реаниматолог;
• врач-бактериолог;
• врач-вирусолог;
• врач-дезинфектолог;
• врач здравпункта;
• врач-инфекционист;
• врач клинической лабораторной диагностики;
• врач - клинический фармаколог;
• врач-лаборант;
• врач-невролог;
• врач общей практики (семейный врач);
• врач-паразитолог;
• врач-педиатр;
• врач-педиатр городской (районный);
• врач-педиатр участковый;
• врач по медицинской профилактике;
• врач по медицинской реабилитации;
• врач приемного отделения;
• врач-терапевт;
• врач-терапевт подростковый;
• врач-терапевт участковый;
• врач-эпидемиолог.
Клинические рекомендации «Корь у детей» предназначены для применения в медицинских организациях Российской Федерации.
Клинические рекомендации «Корь у детей» разработаны для решения следующих задач:
• проверки на соответствие установленным Протоколом требований при проведении процедуры лицензирования медицинской организации;
• установление единых требований к порядку диагностики, лечения, реабилитации и профилактики детей больных корью;
• унификация разработок базовых программ обязательного медицинского страхования и оптимизация медицинской помощи детям больным корью;
• обеспечение оптимальных объемов, доступности и качества медицинской помощи, оказываемой пациенту в медицинской организации;
• разработка стандартов медицинской помощи и обоснование затрат на ее оказание;
• обоснование программы государственных гарантий оказания медицинской помощи населению, в том числе и детям;
• проведение экспертизы и оценки качества медицинской помощи объективными методами и планирования мероприятий по его совершенствованию;
• выбор оптимальных технологий профилактики, диагностики, лечения и реабилитации для конкретного больного;
• защита прав пациента и врача при разрешении спорных и конфликтных вопросов.
Таблица П1. Уровни достоверности доказательств с указанием использованной классификации уровней достоверности доказательств.
| Уровни доказательств | Описание |
| 1++ | Мета-анализы высокого качества, систематические обзоры рандомизированных контролируемых исследований (РКИ), или РКИ с очень низким риском систематических ошибок |
| 1+ | Качественно проведенные мета-анализы, систематические обзоры или РКИ с низким риском систематических ошибок |
| 1- | Мета-анализы, систематические обзоры или РКИ с высоким риском систематических ошибок |
| 2++ | Высококачественные систематические обзоры исследований случай-контроль или когортных исследований. Высококачественные обзоры исследований случай-контроль или когортных исследований с очень низким риском эффектов смешивания или систематических ошибок и средней вероятностью причинной взаимосвязи |
| 2+ | Хорошо проведенные исследования случай-контроль или когортные исследования со средним риском эффектов смешивания или систематических ошибок и средней вероятностью причинной взаимосвязи |
| 2- | Исследования случай-контроль или когортные исследования с высоким риском эффектов смешивания или систематических ошибок и средней вероятностью причинной взаимосвязи |
| 3 | Не аналитические исследования (например: описания случаев, серий случаев) |
| 4 | Мнение экспертов |
Таблица П2. Уровни убедительности рекомендаций с указанием использованной классификации уровней убедительности рекомендаций.
| Сила доказательств | Описание |
| A | По меньшей мере, один мета-анализ, систематический обзор, или РКИ, оцененные, как 1++, напрямую применимые к целевой популяции и демонстрирующие устойчивость результатов или группа доказательств, включающая результаты исследований, оцененные, как 1+, напрямую применимые к целевой популяции и демонстрирующие общую устойчивость результатов |
| в | Группа доказательств, включающая результаты исследований, оцененные, как 2++, напрямую применимые к целевой популяции и демонстрирующие общую устойчивость результатов или экстраполированные доказательства из исследований, оцененных, как 1++ или 1+ |
| с | Группа доказательств, включающая результаты исследований оцененные, как 2+, напрямую применимые к целевой популяции и демонстрирующие общую устойчивость результатов; или экстраполированные доказательства из исследований, оцененных, как 2++ |
| D | Доказательства уровня 3 или 4; или экстраполированные доказательства, из исследований, оцененных, как 2+ |
• Индикаторы доброкачественной практики (Good Practice Points. GPPs):
- рекомендуемая доброкачественная практика базируется на клиническом опыте членов рабочей группы по разработке рекомендаций.
• Уровни убедительности рекомендаций (A-D), уровни достоверности доказательств (1++, 1+, 1-, 2++, 2+, 2-, 3, 4) и индикаторы доброкачественной практики - good practice points (GPPs) приводятся при изложении текста рекомендаций.
• Порядок обновления клинических рекомендаций.
Мониторинг клинических рекомендаций (анализ использования клинических рекомендаций, сбор информации по недостаткам и замечаниям), внесение дополнений и изменений в клинические рекомендации осуществляет ФГБУ НИИДИ ФМБА России. Обновление последней версии клинических рекомендаций осуществляется по мере необходимости, но не реже 1 раза в 3 года.
Система ведения клинических рекомендаций предусматривает взаимодействие Федерального государственного бюджетного учреждения «Научно-исследовательский институт детских инфекций Федерального медико-биологического агентства» со всеми заинтересованными организациями.
Экспертизу клинических рекомендаций проводят специалисты, представляющие медицинские организации, не участвующие в разработке рекомендаций. Разработчики в сопроводительном письме ставят перед экспертом вопросы, на которые он должен ответить, определяют сроки представления экспертного заключения, обычно не превышающие 30 дней с момента получения клинических рекомендаций.
В экспертном заключении эксперт должен указать свою фамилию, имя, отчество, место работы и должность и дать ответы на поставленные в сопроводительном письме вопросы. В случае несогласия с отдельными положениями эксперт предлагает свои варианты с указанием страниц и пунктов, по которым предложены замены. В случае необходимости продления сроков экспертизы эксперт в письменном виде сообщает об этом разработчикам с указанием сроков окончания экспертизы и обоснованием переноса сроков. Отсутствие экспертного заключения в установленные сроки означает согласие эксперта со всеми пунктами проекта клинических рекомендаций.
По результатам экспертизы Рабочая группа составляет сводную таблицу предложений и замечаний, принятых решений и их обоснований по форме (табл. 4), оформляет окончательную редакцию рекомендаций, организует обсуждение и вносит на утверждение профессиональной медицинской ассоциации.
Таблица 4. Форма оформления сводной таблицы предложений и замечаний, принятых решений и их обоснований.
| Наименование нормативного документа | Рецензент (Ф.И.О., место работы, должность) | Результаты рецензирования (внесенные рецензентом предложения и замечания) | Принятое решение и его обоснование |
Приложение А3.
Связанные документы.Данные клинические рекомендации разработаны с учетом следующих нормативно-правовых документов:
• Корь. Информационный бюллетень №286. Февраль, 2015 г. http://www.who.int/mediacentre/factsheets/fs286/ru/;
• Федеральный закон от 21 ноября 2011 г. 323-ФЗ «Об основах охраны здоровья граждан в Российской Федерации»( Собрание законодательства Российской Федерации, 2011, № 48, 6724);
• Федеральный закон Российской Федерации от 29 ноября 2010 г. N 326-ФЗ Об обязательном медицинском страховании в Российской Федерации»;
• Приказ Минздравсоцразвития России от 5 мая 2012 г. №521н Об утверждении Порядка оказания медицинской помощи детям с инфекционными заболеваниями , зарегистрирован в Минюсте РФ 10 июля 2012г., регистрационный №24867;
• Приказ Минздравсоцразвития России №1664н от 27 декабря 2011 г. Об утверждении номенклатуры медицинских услуг», зарегистрирован в Минюсте 24 января 2012, регистрационный № 23010;
• Приказ Минздрава России от 29 декабря 2012 г. 1629н «Об утверждении перечня видов высокотехнологичной медицинской помощи»;
• Приказ Министерства здравоохранения РФ от 9 ноября 2012 г. N 811н Об утверждении стандарта специализированной медицинской помощи детям при кори тяжелой степени тяжести ;
• Приказ Министерства здравоохранения РФ от 9 ноября 2012 г. N 766н Об утверждении стандарта специализированной медицинской помощи детям при кори легкой степени тяжести ;
• Приказ Министерства здравоохранения РФ от 9 ноября 2012 г. N 765н Об утверждении стандарта специализированной медицинской помощи детям при кори средней степени тяжести ;
• Постановление Главного государственного врача РФ «Об утверждении Программы «Профилактика кори и краснухи в период верификации их элиминации в Российской Федерации (2013-2015 гг.)» и плана ее реализации». Зарегистрировано в Минюсте РФ 30 августа 2013 г. N 29831;
• Санитарно-эпидемиологические правила «Профилактика кори, краснухи и эпидемического паротита» СП 3,1,2952-11. Зарегистрировано в Минюсте РФ 24 ноября 2011 г. N 22379.
КР337. Болевой синдром (БС) у детей, нуждающихся в паллиативной медицинской помощи.
Приложение В.
Информация для пациентов.Корь - острое высококонтагиозное вирусное заболевание, передающееся воздушно-капельным путем и характеризующееся наличием лихорадки, симптомов интоксикации, поражением дыхательных путей, конъюнктив, наличием пятнисто-папулезной экзантемы с переходом в пигментацию. Корь все еще широко распространена во многих развивающихся странах - особенно, в некоторых частях Африки и Азии. Ежегодно более 20 миллионов человек заболевает корью. Самые смертоносные вспышки кори происходят в странах, переживающих стихийные бедствия и конфликты или возвращающихся к нормальной жизни после таких событий.Источником кори является только больной человек, выделяющий вирус во внешнюю среду в последние 2 дня инкубационного периода и до 4 дня после высыпаний. Общая продолжительность заразного периода составляет 8-10 дней. С 5 дня появления сыпи больной не заразен.Восприимчивость к кори всеобщая, наиболее высока в детском возрасте от 1 года до 5 лет, в период элиминации кори болеют преимущественно подростки и взрослые. Дети до 3 месяцев, как правило, не заболевают. Заражение корью происходит даже при мимолетном контакте.Возбудителем является вирус кори (Polynosa morbillarum). Клинические проявления типичной кори характеризуются сменой четырех периодов: инкубационный период: от 9 до 17 дней, у пациентов, получавших иммуноглобулин, компоненты крови, плазму - 21 день; катаральный период: продолжительность 3-4 дня; период высыпаний: развивается с 4-5 дня болезни и продолжается 3-4 дня, характеризуется максимальной выраженностью лихорадки, интоксикационного, катарального синдромов; период пигментации: продолжительность 7-14 дней. Для контроля над инфекцией требуется плановая и экстренная профилактика с использованием живой противокоревой вакцины.
Приложение Г.
| Лекарственная группа | Лекарственные препараты | Показания | Уровень* доказательности |
| Витамин А | Витамин А** | Для нормализации уровня витамина, предотвращения поражения глаз | 1+ |
| Интерфероны | Интерферон α2b** | Клинические проявления кори в любом возрасте | 2+ |
| Иммуноглобулины, нормальные человеческие | Иммуноглобулин человека нормальный | Для экстренной профилактики у непривитых пациентов | 3 |
| Комбинации пенициллинов, включая комбинации с ингибиторами бета-лактамаз | Амоксициллин+ (клавулановая кислота)** | При кори, протекающей с осложнениями | 2+ |
| Антибиотик группы пенициллинов широкого спектра действия, разрушающийся пенициллиназой | Амоксициллин** | При наличии бактериальных осложнений у пациентов с корью | 2+ |
| Макролиды | Эритромицин Азитромицин** Кларитромицин** | При кори, протекающей с бактериальными осложнениями | 2+ |
| Цефалоспорины 1-го поколения | Цефазолин** | При кори, протекающей с бактериальными осложнениями | 2+ |
| Цефалоспорины 3-го поколения | Цефотаксим** Цефтриаксон** | При кори, протекающей с бактериальными осложнениями | 2+ |
| Другие аминогликозиды | Амикацин** | При кори, протекающей с бактериальными осложнениями | 2+ |
| Цефалоспорины 4-го поколения | Цефепим** | При кори, протекающей с бактериальными осложнениями | 2+ |
| Антибиотики гликопептидной структуры | Ванкомицин** | При кори, протекающей с бактериальными осложнениями | 2+ |
| Карбапенемы | Меропенем** | При кори, протекающей с бактериальными осложнениями | 2+ |
| Производные триазола | Флуконазол** | При сопутствующей грибковой инфекции | 1+ |
| Противогрибковые антибиотики | Нистатин** | При сопутствующей грибковой инфекции | 1+ |
| Производные пропионовой кислоты | Ибупрофен** | При повышении температуры выше 38,0ºС | 2+ |
| Анилиды | Парацетамол** | При повышении температуры выше 38,0ºС | 2+ |
| Пиразолоны | Метамизол натрия** | При повышении температуры >38,5ₒС, болевом синдроме | 2+ |
| Папаверин и его производные | Папаверина гидрохлорид | Для расслабления гладкой мускулатуры | 2+ |
| Дротаверина гидрохлорид** | |||
| Эфиры алкиламинов | Клемастин | С антиэкссудативной и противоаллергической целью | 2+ |
| Диметинден | Фенистил | С антиэкссудативной и противоаллергической целью | 2+ |
| Производные пиперазина | Цетиризин** | С антиэкссудативной и противоаллергической целью | 2+ |
| Другие антигистаминные средства системного действия | Лоратадин** | С антиэкссудативной и противоаллергической целью | 2+ |
| Этилендиамины замещенные | Хлоропирамин** | Для предотвращения и/или купирования аллергической реакции | 2+ |
| Сульфонамиды | Фуросемид** | С целью нормализации диуреза | 2+ |
| Аскорбиновая кислота (витамин С) | Аскорбиновая кислота** | Антиоксидантное действие, регуляция окислительно-восстановительных процессов | 2+ |
| Растворы, влияющие на водно-электролитный баланс | Калия хлорид + Кальция хлорид Магния хлорид +Натрия ацетат +Натрия хлорид** | С целью дезинтоксикации | 2+ |
| Калия хлорид + Натрия хлорид +Натрия ацетат** | С целью дезинтоксикации | 2+ | |
| Растворы электролитов | Натрия хлорид Калия хлорид** | С целью дезинтоксикации | 2+ |
| Другие ирригационные растворы | Декстроза** | С целью дезинтоксикации | 2+ |
| Адреномиметики | Ксилометазолин** | При выраженном затруднении носового дыхания | 2+ |
| Оксиметазолин | |||
| Нафазолин | |||
| Бигуаниды и амидины | Хлоргексидин** | С антисептической целью обработка полости рта | 2+ |
| Противомикробные препараты для местного применения при заболеваниях полости рта | Бензидамин | Для обработки ротоглотки с противовоспалительной, атисептической целью | 2+ |
| Противомикробные препараты для местного применения при заболеваниях полости рта | Гексэтидин | Для обработки ротоглотки с противовоспалительной, атисептической целью | 2+ |
| Антисептики | Гекcэтидин Аллантоин+повидон-йод Амилметакрезол+ дихлорбензиловый спирт | Для обработки ротоглотки с противовоспалительной, атисептической целью | 2+ |
| Отхаркивающие препараты | Коделак Бронхо | При кашле для улучшения отхождения и разжижения мокроты | 2+ |
| Другие противокашлевые средства и отхаркивающие средства | Амброксол + Натрия глицирризинат + Тимьяна ползучего травы экстракт | При кашле для улучшения отхождения и разжижения мокроты | 2+ |
| Муколитические препараты | Амброксол** | При кашле для улучшения отхождения и разжижения мокроты | 2+ |
| Ацетилцистеин** | |||
| Прочие средства системного действия для лечения обструктивных заболеваний дыхательных путей | Фенспирид** | При наличии катарального синдрома с 2 лет | 2+ |
| Глюкокортикоиды (R03BA) | Будесонид** | С противовоспалительной целью у пациентов для купирования бронхообструктивного синдрома | 2+ |
| Бекламетазон** | |||
| Глюкокортикоиды | Преднизолон** | Для купирования бронхообструктивного синдрома | 2+ |
| Дексаметазон** | |||
| Селективные β2-адреномиметики | Сальбутамол** | При наличии бронхообструктивного синдрома | 2+ |
Примечание. Уровень доказательности в соответствии с уровнями достоверности доказательств (Приложение А2).
Лекарственные препараты для медицинского применения, зарегистрированные на территории РФ, назначаются в соответствии с инструкцией по применению лекарственного препарата для медицинского применения и фармакотерапевтической группой по анатомо-терапевтическо-химической классификации, рекомендованной ВОЗ, а также с учетом способа введения и применения лекарственного препарата. При назначении лекарственных препаратов для медицинского применения детям доза определяется с учетом массы тела, возраста в соответствии с инструкцией по применению лекарственного препарата для медицинского применения.
Назначение и применение лекарственных препаратов для медицинского применения, медицинских изделий и специализированных продуктов лечебного питания, не входящих в стандарт медицинской помощи, допускаются в случае наличия медицинских показаний (индивидуальной непереносимости, по жизненным показаниям) по решению врачебной комиссии (часть 5 статьи 37 Федерального закона от 21,11. 2011 № 323-ФЗ «Об основах охраны здоровья граждан в Российской Федерации» (Собрание законодательства Российской Федерации, 28,11,2011, № 48, 6724; 25,06,2012, № 26, 3442).
Приложение Г2Критерии оценки степени тяжести заболевания по клиническим признакам.
| Признак | Характеристика признака | ||
| Легкая степень тяжести | Средняя степень тяжести | Тяжелая степень тяжести | |
| Выраженность и длительность интоксикации | Отсутствует или легкая выраженность, 1-5 дней | Умеренной выраженности, 6-7 дней | Ярко выражена, более 8 дней |
| Выраженность и продолжительность лихорадки | Повышение температуры до 38,5ₒС, длительность 1-5 дней | Повышение температуры более 38,5ₒС, длительность 6-7 дней | Повышение температуры более 39,5ₒС, длительность более 7 дней |
| Синдром поражения респираторного тракта (катаральный синдром) | Легкой выраженности катаральный синдром | Ярко выражены катаральные проявления | Ярко выраженные, продолжительностью более 7 дней катаральные проявления |
| Синдром поражения глаз | Отсутствуют или легкие проявления конъюнктивита | Отек век, катаральный конъюнктивит, светобоязнь | Отек век, катаральный или гнойный конъюнктивит, светобоязнь, склерит |
| Синдром экзантемы | Сыпь неяркая, необильная, пятнисто-папулезного характера, слабая тенденция к слиянию, бледная пигментация | Сыпь обильная, яркая, крупная пятнисто-папулезная, склонная к слиянию | Сыпь обильная, яркая, крупная пятнисто-папулезная, склонная к слиянию, геморрагический синдром |
| Осложнения | Нет | Возможны | Имеются |
|
|
Год актуализации информации
2015.
Связанные заболевания
Связанные клинические рекомендации
Связанные стандарты мед. помощи
- Стандарт специализированной медицинской помощи детям при серозном менингите средней степени тяжести
- Стандарт скорой медицинской помощи при пневмонии
- Стандарт скорой медицинской помощи при менингитах
- Стандарт специализированной медицинской помощи при вирусном энцефалите, миелите
- Стандарт специализированной медицинской помощи детям при кори легкой степени тяжести
- Стандарт специализированной медицинской помощи детям при кори средней степени тяжести
- Стандарт специализированной медицинской помощи детям при кори тяжелой степени тяжести