ICD-10 codes
Introduction
МКБ 10: I65.2.
Год утверждения (частота пересмотра): 2016 (пересмотр каждые 3года).
ID: КР61.
Профессиональные ассоциации.
• Ассоциация сердечно-сосудистых хирургов России;Ассоциация флебологов России;Всероссийское научное общество кардиологов;Российское научное общество рентгенэндоваскулярных хирургов и интервенционных радиологов; Российское общество ангиологов и сосудистых хирургов.
Год утверждения (частота пересмотра): 2016 (пересмотр каждые 3года).
ID: КР61.
Профессиональные ассоциации.
• Ассоциация сердечно-сосудистых хирургов России;Ассоциация флебологов России;Всероссийское научное общество кардиологов;Российское научное общество рентгенэндоваскулярных хирургов и интервенционных радиологов; Российское общество ангиологов и сосудистых хирургов.
Professional associations
• Ассоциация сердечно-сосудистых хирургов России;Ассоциация флебологов России;Всероссийское научное общество кардиологов;Российское научное общество рентгенэндоваскулярных хирургов и интервенционных радиологов; Российское общество ангиологов и сосудистых хирургов.
List of abbreviations
АГ - артериальная гипертензия.
АД - артериальное давление.
АКШ - аортокоронарное шунтирование.
БА - базилярная артерия.
БАП - баллонная ангиопластика.
БЦА - брахиоцефальные артерии.
БЦС - брахиоцефальный ствол.
ВББ - вертебробазилярный бассейн.
ВБН - вертебробазилярная недостаточность.
ВНОК - Всероссийское научное общество кардиологов.
ВСА - внутренняя сонная артерия.
ВСУЗИ - внутрисосудистое ультразвуковое исследование.
ВЯВ - внутренние яремные вены.
ДС - дуплексное сканирование.
ИМ - инфаркт миокарда.
КАС - каротидная ангиопластика со стентированием.
КС - каротидный стеноз.
КТ - компьютерная томография.
КТА - компьютерно-томографическая ангиография.
КЭА - каротидная эндартерэктомия.
ЛПВП - липопротеины высокой плотности.
ЛПИ - лодыжечно-плечевой индекс.
ЛПНП - липопротеины низкой плотности.
ЛСК - линейная скорость кровотока.
МКБ-10 - международная классификация болезней 10-го пересмотра.
МНО - международное нормализованное отношение.
МРА - магнитно-резонансная ангиография.
МРТ - магнитно-резонансная томография.
МСКТАГ - мультиспиральнаякомпьютернотомографическая ангиография.
НМК - нарушение мозгового кровообращения.
НСА - наружная сонная артерия.
ОМТ - оптимальная медикаментозная терапия.
ОНМК - острое нарушение мозгового кровообращения.
ОСА - общая сонная артерия.
ПА - позвоночная артерия.
ПВА - поверхностная височная артерия.
ПИ ВСА - патологическая извитость внутренней сонной артерии.
ПКА - подключичная артерия.
ПНМК - преходящее нарушение мозгового кровообращения.
ПСТ - подключично-сонная транспозиция.
ПЭТ - позитронно-эмиссионная томография.
РКИ - рандомизированное клиническое исследование.
СА - сонная артерия.
СМА - средняя мозговая артерия.
СМН - сосудисто-мозговая недостаточность.
СПШ - сонно-подключичное шунтирование.
СРБ - С-реактивный белок.
ССВП - соматосенсорный вызванный потенциал.
ТГ - триглицериды.
ТИА - транзиторная ишемическая атака.
ТКДГ - транскраниальная допплерография.
ТЛБАП - транслюминальная баллонная ангиопластика.
УЗДГ - ультразвуковая допплерография.
УЗИ - ультразвуковое исследование.
УС - ультразвуковое сканирование.
ФЭК - фракция экстракции кислорода.
ХС - холестерин.
ЦВБ - цереброваскулярные болезни.
ЦДС - цветовое дуплексное сканирование.
ЦПД - церебральное перфузионное давление.
ЦПР - церебральный перфузионный резерв.
ЭИКМА - экстраинтракраниальныймикроанастомоз.
ЭЭГ - электроэнцефалография.
AHA - Американская ассоциация кардиологов.
CI (confidenceinterval) - доверительный интервал.
OR - коэффициент вероятности.
PI - пульсаторный индекс (индекс Гослинга).
PTFE - политетрафторэтилен.
S/D - отношение систолической линейной скорости кровотока к диастолической линейной скорости кровотока (индекс Стюарта).
АД - артериальное давление.
АКШ - аортокоронарное шунтирование.
БА - базилярная артерия.
БАП - баллонная ангиопластика.
БЦА - брахиоцефальные артерии.
БЦС - брахиоцефальный ствол.
ВББ - вертебробазилярный бассейн.
ВБН - вертебробазилярная недостаточность.
ВНОК - Всероссийское научное общество кардиологов.
ВСА - внутренняя сонная артерия.
ВСУЗИ - внутрисосудистое ультразвуковое исследование.
ВЯВ - внутренние яремные вены.
ДС - дуплексное сканирование.
ИМ - инфаркт миокарда.
КАС - каротидная ангиопластика со стентированием.
КС - каротидный стеноз.
КТ - компьютерная томография.
КТА - компьютерно-томографическая ангиография.
КЭА - каротидная эндартерэктомия.
ЛПВП - липопротеины высокой плотности.
ЛПИ - лодыжечно-плечевой индекс.
ЛПНП - липопротеины низкой плотности.
ЛСК - линейная скорость кровотока.
МКБ-10 - международная классификация болезней 10-го пересмотра.
МНО - международное нормализованное отношение.
МРА - магнитно-резонансная ангиография.
МРТ - магнитно-резонансная томография.
МСКТАГ - мультиспиральнаякомпьютернотомографическая ангиография.
НМК - нарушение мозгового кровообращения.
НСА - наружная сонная артерия.
ОМТ - оптимальная медикаментозная терапия.
ОНМК - острое нарушение мозгового кровообращения.
ОСА - общая сонная артерия.
ПА - позвоночная артерия.
ПВА - поверхностная височная артерия.
ПИ ВСА - патологическая извитость внутренней сонной артерии.
ПКА - подключичная артерия.
ПНМК - преходящее нарушение мозгового кровообращения.
ПСТ - подключично-сонная транспозиция.
ПЭТ - позитронно-эмиссионная томография.
РКИ - рандомизированное клиническое исследование.
СА - сонная артерия.
СМА - средняя мозговая артерия.
СМН - сосудисто-мозговая недостаточность.
СПШ - сонно-подключичное шунтирование.
СРБ - С-реактивный белок.
ССВП - соматосенсорный вызванный потенциал.
ТГ - триглицериды.
ТИА - транзиторная ишемическая атака.
ТКДГ - транскраниальная допплерография.
ТЛБАП - транслюминальная баллонная ангиопластика.
УЗДГ - ультразвуковая допплерография.
УЗИ - ультразвуковое исследование.
УС - ультразвуковое сканирование.
ФЭК - фракция экстракции кислорода.
ХС - холестерин.
ЦВБ - цереброваскулярные болезни.
ЦДС - цветовое дуплексное сканирование.
ЦПД - церебральное перфузионное давление.
ЦПР - церебральный перфузионный резерв.
ЭИКМА - экстраинтракраниальныймикроанастомоз.
ЭЭГ - электроэнцефалография.
AHA - Американская ассоциация кардиологов.
CI (confidenceinterval) - доверительный интервал.
OR - коэффициент вероятности.
PI - пульсаторный индекс (индекс Гослинга).
PTFE - политетрафторэтилен.
S/D - отношение систолической линейной скорости кровотока к диастолической линейной скорости кровотока (индекс Стюарта).
Terms and definitions
Ишемический инсульт. Острое нарушение мозгового кровообращения, возникающее в результате внезапного нарушения кровоснабжения участка мозга.
Стеноз ( -греч. στενός - «узкий, тесный») - стойкое сужение просвета любой полой анатомической структуры организма.
Рестеноз. Повторное сужение в зоне устраненного стеноза.
Хроническая сосудисто-мозговая недостаточность. Совокупность симптомов ишемии головного мозга, возникшая или способная возникнуть при нарушении проходимости магистральных артерий головного мозга.
Стеноз ( -греч. στενός - «узкий, тесный») - стойкое сужение просвета любой полой анатомической структуры организма.
Рестеноз. Повторное сужение в зоне устраненного стеноза.
Хроническая сосудисто-мозговая недостаточность. Совокупность симптомов ишемии головного мозга, возникшая или способная возникнуть при нарушении проходимости магистральных артерий головного мозга.
Description
Стеноз сонной артерии - распространенное заболевание сердечно-сосудистой системы, при котором отмечают частичное сужение (стеноз) или полное закрытие (окклюзию) сонной артерии. Достаточно частым осложнением этого недуга является ишемический инсульт, который представляет собой серьезную угрозу для здоровья и является ведущей причиной длительной недееспособности населения в развитых странах. Летальность от инсульта колеблется от 25 до 30%, а у выживших остается высокий риск развития повторного ишемического эпизода, такого как инфаркт миокарда и повторный инсульт, и смерти. Риск инсульта увеличивается с каждым десятилетием жизни, и в пожилой популяции недееспособность населения будет возрастать [1].
Reasons
Атеросклероз является причиной около трети всех инсультов. Атеросклероз сосудов дуги аорты, особенно бифуркации общей сонной артерии, является главной причиной ишемических инсультов, составляя примерно 20% всех инсультов; в то же время 80% этих событий могут происходить без предшествующей симптоматики, подчеркивая необходимость превентивного обследования пациентов групп риска. Скорость прогрессирования стенозов сонных артерий непредсказуема. Болезнь может развиваться стремительно, медленно или оставаться стабильной в течение многих лет. Современные методы лечения имеют целью замедлить прогрессирование болезни и защитить пациента от развития инсульта. Применение антиагрегантов уменьшает вероятность инсульта, а статины оказывают стабилизирующее действие на атероматозную бляшку [2].
Epidemiology
В Российской Федерации, несмотря на выраженную тенденцию к снижению смертности населения от цереброваскулярных болезней (ЦВБ), они остаются одной из главных ее причин. Заболеваемость ЦВБ в нашей стране в 2010 г. составила 6058,9 случаев на 100 тыс. взрослого населения, из них 734,2 впервые выявленных. Количество инфарктов мозга в 2010 г. составило 198 случаев на 100 тыс. взрослого населения. Инфаркт мозга в структуре первичной заболеваемости составляет в среднем 27% и является одной из главных причин инвалидизации. Количество оперативных вмешательств на артериях, кровоснабжающих головной мозг, неуклонно увеличивается, и к 2010 г. достигло в Российской Федерации почти 18 тыс. Наметились тенденции к сближению взглядов неврологов, сердечно-сосудистых хирургов и специалистов по рентгенэндоваскулярным методам диагностики и лечения этой категории пациентов. Таким образом, выбор наилучшего метода лечения как симптомных, так и бессимптомных пациентов - это задача первостепенной важности. Воздействие новых лекарств и эндоваскулярных процедур требует осторожной переоценки существующих подходов, с тем, чтобы выработать рекомендации для институтов и практикующих врачей, занимающихся лечением заболеваний экстракраниальных артерий [3].
Classification
В России общепринятой является классификация сосудистой мозговой недостаточности А.В. Покровского (1976 г.
• I степень - асимптомное течение (отсутствие признаков ишемии мозга) на фоне доказанного клинически значимого поражения сосудов головного мозга.
• II степень - преходящие нарушения мозгового кровообращения (ПНМК) или транзиторные ишемические атаки (ТИА), то есть возникновение очагового неврологического дефицита с полным регрессом неврологической симптоматики в срок до 24.
• III степень - так называемое хроническое течение СМН (дисциркуляторная энцефалопатия), то есть присутствие общемозговой неврологической симптоматики или хронической вертебробазилярной недостаточности без перенесенного очагового дефицита в анамнезе.
• IV степень - перенесенный завершенный или полный инсульт, то есть существование очаговой неврологической симптоматики в течение 24 ч и более.
Следует различать инвалидизирующий (полный) и неинвалидизирующий (малый) инсульт в зависимости от степени выпадения неврологических функций после перенесенного инсульта.
К пациентам с инвалидизирующим (полным) инсультом следует относить тех, у кого остаточные неврологические проявления сохраняются в виде пареза конечностей высоких степеней или плегии, грубые речевые, зрительные и интеллектуально-мнестические нарушения (более трех баллов по шкале Рэнкина).
Модифицированная шкала Рэнкин включает пять степеней функциональной недееспособности после инсульта:
• 0 степень - симптомы отсутствуют;
• 1 степень - незначительное уменьшение дееспособности. Несмотря на наличие симптомов пациент, продолжает выполнять все обычные обязанности и виды деятельности. У пациента имеются некоторые симптомы после перенесенного инсульта, физические или когнитивные, имеющие отношение, например, к речи, чтению или письму; двигательные или чувствительные расстройства; нарушения зрения, дефекации; эмоциональные расстройства. Но при этом пациент в состоянии выполнять весь объем работы, обязанностей, которые выполнял раньше. Нарушения выражены в незначительной степени и не ведут к ограничению активности;
• 2 степень - лёгкая потеря дееспособности. Пациент не может выполнять в полной мере всё, что выполнял раньше, но может полностью за собой ухаживать. Пациент может сам одеваться, передвигаться по окрестностям, готовить себе простую еду, есть, отправлять естественные надобности, ходить по магазинам и путешествовать недалеко от дома без посторонней помощи.
• 3 степень - средняя степень потери дееспособности. Пациент нуждается в помощи, но может самостоятельно ходить. Пациент может передвигаться самостоятельно (если нужно, используя трость или рамку для ходьбы), может сам одеваться, есть, отправлять естественные надобности. Но не может справиться с более трудными задачами.
• 4 степень - среднетяжелая степень нарушения дееспособности. Пациент не может ходить без посторонней помощи, не может полностью за собой ухаживать без посторонней помощи.
• 5 степень - тяжёлое нарушение дееспособности. Пациент прикован к постели, имеется недержание мочи. Требуется постоянный уход и внимание сиделки. Необходимо постоянное присутствие и уход сиделки в течении дня и ночью[4].
• I степень - асимптомное течение (отсутствие признаков ишемии мозга) на фоне доказанного клинически значимого поражения сосудов головного мозга.
• II степень - преходящие нарушения мозгового кровообращения (ПНМК) или транзиторные ишемические атаки (ТИА), то есть возникновение очагового неврологического дефицита с полным регрессом неврологической симптоматики в срок до 24.
• III степень - так называемое хроническое течение СМН (дисциркуляторная энцефалопатия), то есть присутствие общемозговой неврологической симптоматики или хронической вертебробазилярной недостаточности без перенесенного очагового дефицита в анамнезе.
• IV степень - перенесенный завершенный или полный инсульт, то есть существование очаговой неврологической симптоматики в течение 24 ч и более.
Следует различать инвалидизирующий (полный) и неинвалидизирующий (малый) инсульт в зависимости от степени выпадения неврологических функций после перенесенного инсульта.
К пациентам с инвалидизирующим (полным) инсультом следует относить тех, у кого остаточные неврологические проявления сохраняются в виде пареза конечностей высоких степеней или плегии, грубые речевые, зрительные и интеллектуально-мнестические нарушения (более трех баллов по шкале Рэнкина).
Модифицированная шкала Рэнкин включает пять степеней функциональной недееспособности после инсульта:
• 0 степень - симптомы отсутствуют;
• 1 степень - незначительное уменьшение дееспособности. Несмотря на наличие симптомов пациент, продолжает выполнять все обычные обязанности и виды деятельности. У пациента имеются некоторые симптомы после перенесенного инсульта, физические или когнитивные, имеющие отношение, например, к речи, чтению или письму; двигательные или чувствительные расстройства; нарушения зрения, дефекации; эмоциональные расстройства. Но при этом пациент в состоянии выполнять весь объем работы, обязанностей, которые выполнял раньше. Нарушения выражены в незначительной степени и не ведут к ограничению активности;
• 2 степень - лёгкая потеря дееспособности. Пациент не может выполнять в полной мере всё, что выполнял раньше, но может полностью за собой ухаживать. Пациент может сам одеваться, передвигаться по окрестностям, готовить себе простую еду, есть, отправлять естественные надобности, ходить по магазинам и путешествовать недалеко от дома без посторонней помощи.
• 3 степень - средняя степень потери дееспособности. Пациент нуждается в помощи, но может самостоятельно ходить. Пациент может передвигаться самостоятельно (если нужно, используя трость или рамку для ходьбы), может сам одеваться, есть, отправлять естественные надобности. Но не может справиться с более трудными задачами.
• 4 степень - среднетяжелая степень нарушения дееспособности. Пациент не может ходить без посторонней помощи, не может полностью за собой ухаживать без посторонней помощи.
• 5 степень - тяжёлое нарушение дееспособности. Пациент прикован к постели, имеется недержание мочи. Требуется постоянный уход и внимание сиделки. Необходимо постоянное присутствие и уход сиделки в течении дня и ночью[4].
Diagnostics
• Рекомендуется проводить дифференциальную диагностику с другой патологией брахиоцефальных артерий - расслоением, неспецифическим аорто-артериитом, патологической извитостью внутренней сонной артерии.
Уровень убедительности рекомендаций С (уровень достоверности доказательств - 4).
Уровень убедительности рекомендаций С (уровень достоверности доказательств - 4).
К омментарии:Несмотря на зачастую асимптомное течение, стеноз внутренней сонной артерии может сопровождаться следующими симптомами: головная боль, шум в ушах, головокружение, слабость или онемение какой-либо части тела: языка, лица, руки или ноги, чаще с одной стороны, нарушение зрения, расстройство речи.
• Рекомендуется обращать внимание на факторы риска и выявлять наличие наследственных заболеваний:
• сведения о ранее перенесенном остром нарушении мозгового кровообращения (ОНМК) или транзиторной ишемической атаки (ТИА),.
• поражение других сосудистых бассейнов (ишемическая болезнь сердца (ИБС), атеросклероз артерий нижних конечностей, аневризма аорты ),.
• наследственная гиперлипидемия,.
• сопутствующий сахарный диабет,.
• вредные привычки (курение, злоупотребление спиртными напитками),.
• артериальная гипертония,.
• тромбофилия,.
• избыточный вес.
Уровень убедительности рекомендаций С (уровень достоверности доказательств - 4).
Уровень убедительности рекомендаций С (уровень достоверности доказательств - 4).
Комментарии:Следует обращать внимание на присутствие гемипарезов, нарушений речи и т.д. при наличии в анамнезе ОНМК, ТИА.
• Рекомендуется проведение аускультации области каротидной бифуркации с целью выявления систолического шума в проекции бифуркации сонной артерии.
Уровень убедительности рекомендаций С (уровень достоверности доказательств - 4).
Комментарии:Аускультация артерий шеи является стандартной частью физикального обследования взрослых, но обнаружение шума более тесно коррелирует с системным атеросклерозом, чем со значимым стенозом сонных артерий. В самом крупном исследовании, сообщающем о скрининге среди бессимптомных больных, распространенность стеноза сонных артерий на 35% у пациентов без шумовой симптоматики составила 6,6%, а распространенность 75% стеноза сонных артерий составила 1,2%. Несмотря на то, что чувствительность обнаружения шума на сонных артериях и положительная прогностическая ценность для гемодинамически значимого стеноза сонных артерий являются относительно низкими, однако, УЗИ может быть оправданным в некоторых группах бессимптомных пациентов с высоким риском, независимо от результатов, полученных при аускультации.
Комментарии:При выявлении гиперхолестеринемии, нарушений свертываемости крови рекомендуется назначать соответствующую консервативную терапию ( см раздел «Консервативное лечение»).
Уровень убедительности рекомендаций С (уровень достоверности доказательств- 4).
Комментарии. Стеноз сонной артерии считается симптомным (в соответствии с рандомизированными клиническими исследованиями), если если пациент перенес ТИА или ишемический инсульт в бассейне стенозированной сонной артерии (СА) в течение последних 6 мес [5, 6].
УЗИ сонных артерий является широко доступным и связанно с незначительным риском и дискомфортом. Медико-экономические исследования не показали целесообразности массового скрининга взрослого населения с помощью ультразвукового дуплексного сканирования. Однако имеются доказательства целесообразности скрининга в группах риска для проведения профилактического хирургического лечения с целью уменьшения частоты развития инсультов.
Американская кардиологическая ассоциация в своих рекомендациях по первичной профилактике ишемического инсульта выступает против тотального скрининга населения для выявления бессимптомного стеноза сонных артерий в связи с отсутствием экономической эффективности, а также потенциально вредном воздействии ложно-положительных и ложноотрицательных результатов в общей популяции, и небольшой абсолютной пользы различного рода инвазивных вмешательств. В дополнение, AmericanSocietyofNeuroimaging рекомендовало проводить не тотальный скрининг, а лишь скрининг среди взрослых старше 65 лет, которые имеют три и более факторов риска развития сердечно-сосудистых заболеваний. Рекомендуется проводить скрининг среди бессимптомных пациентов с шумом над сонными артериями, которые являются потенциальными кандидатами на каротидную реваскуляризацию, и скрининг тех, кому планируется коронарное шунтирование.
• Выполнение ультразвукового дуплексного сканирования для выявления гемодинамически значимого стеноза сонных артерий рекомендуется у бессимптомных пациентов с облитерирующим атеросклерозом артерий нижних конечностей, ишемической болезнью сердца или аневризмой аорты[5, 6].
Уровень убедительности рекомендаций С (уровень достоверности доказательств- 4).
• Рекомендуется проведение ультразвувкового дуплексного сканирования для выявления гемодинамически значимого стеноза сонных артерий у бессимптомных пациентов с шумом, аускультативно выслушиваемым над сонными артериями[5, 6].
Уровень убедительности рекомендаций С (уровень достоверности доказательств- 4).
• Выполнение ультразвукового дуплексного сканирования рекомендуется у неврологически бессимптомных пациентов, старше 50 лет, у которых имеются два или более из следующих факторов риска:
• артериальная гипертензия,.
• гиперлипидемия,.
• курение,.
• семейный анамнез среди ближайших родственников со случаями проявления атеросклероза в возрасте до 60 лет,.
• или случаев ишемического инсульта в семейном анамнезе[5, 6].
Уровень убедительности рекомендаций С(уровень достоверности доказательств- 4).
• Ультразвуковое дуплексное сканирование сонных артерий не рекомендуется для рутинного скрининга неврологически бессимптомных пациентов, у которых нет клинических проявлений или факторов риска развития атеросклероза[5, 6].
Уровень убедительности рекомендаций С(уровень достоверности доказательств- 4).
• Ультразвуковое дуплексное сканирование сонных артерий не рекомендуется для рутинного обследования пациентов с психическими расстройствами, опухолями головного мозга, дегенеративно-дистрофическими заболеваниями, инфекционными заболеваниями головного мозга и эпилепсией[5, 6].
Уровень убедительности рекомендаций С(уровень достоверности доказательств- 4).
Комментарии:Магнитно-резонансная ангиография (МРА) и компьютерная томография артерий (КТА) дают перспективные результаты в диагностике поражений каротидной бифуркации. Однако на достоверность неинвазивных методов диагностики в определении показаний к хирургическому и эндоваскулярному лечению стенозов сонных артерий могут влиять многие факторы. Данные литературы подтверждают, что совместное использование двух неинвазивных методик (обычно сочетания ЦДС с МРА или КТА) позволяет избежать использования рентгеноконтрастной ангиографии. Однако даже при использовании двух методик недостаточно точное определение степени и протяженности стеноза наблюдалось почти у 20% больных. В любом случае диагностика стенозов сонных артерий должна начинаться с ЦДС. Далее может выполняться либо МРА, либо КТА. В случае качественного выполнения этих исследований и совпадения их данных решение о хирургическом лечении может приниматься без рентгеноконтрастной ангиографии[7].
• В случае противоречий в данных неинвазивных исследований или недостаточной визуализации артерий рекомендуется выполнение рентгенконтрасной ангиографии[7, 8, 9].
Уровень убедительности рекомендаций С (уровень достоверности доказательств- 4).
Комментарии:Препятствиями для ангиографии, как метода скрининга, являются расходы и риски. Инсульт - самое опасное осложнение, частота которого менее 1%, когда исследование выполняется опытным специалистом. По данным ACAS71, в нескольких центрах с необычно частыми осложнениями отмечались существенно более высокие показатели инсульта (1,2%) при диагностической ангиографии. Частота осложнений в других исследованиях была существенно ниже, и большинство авторов считают уровень инсульта более 1% неприемлемым при диагностической ангиографии.
• Рекомендуется определение степени стеноза по методике NASCET[8, 9].
Уровень убедительности рекомендаций В (уровень достоверности доказательств- 2a).
Комментарии. NASCET (North American Symptomatic сarotid Endarterectomy Trial).
Согласно NASCET степень стеноза определяется методом измерения внутрисосудистого диаметра на участке наиболее выраженного стеноза и последующим сравнением его с диаметром сосуда дистальнее места стеноза. Процентное значение рассчитывается по формуле: процент стеноза = [1 −( остаточный диаметр в зоне максимального сужения/ диаметр ВСА дистальнее стеноза)] × 100.
Уровень убедительности рекомендаций С (уровень достоверности доказательств - 4).
2,1 Жалобы и анамнез.
• На этапе диагностики рекомендуется сбор анамнеза и жалоб у всех пациентов с подозрением на поражение бифуркации общей сонной артерии.Уровень убедительности рекомендаций С (уровень достоверности доказательств - 4).
К омментарии:Несмотря на зачастую асимптомное течение, стеноз внутренней сонной артерии может сопровождаться следующими симптомами: головная боль, шум в ушах, головокружение, слабость или онемение какой-либо части тела: языка, лица, руки или ноги, чаще с одной стороны, нарушение зрения, расстройство речи.
• Рекомендуется обращать внимание на факторы риска и выявлять наличие наследственных заболеваний:
• сведения о ранее перенесенном остром нарушении мозгового кровообращения (ОНМК) или транзиторной ишемической атаки (ТИА),.
• поражение других сосудистых бассейнов (ишемическая болезнь сердца (ИБС), атеросклероз артерий нижних конечностей, аневризма аорты ),.
• наследственная гиперлипидемия,.
• сопутствующий сахарный диабет,.
• вредные привычки (курение, злоупотребление спиртными напитками),.
• артериальная гипертония,.
• тромбофилия,.
• избыточный вес.
Уровень убедительности рекомендаций С (уровень достоверности доказательств - 4).
2,2 Физикальное обследование.
• При осмотре рекомендуется обращать внимание на дефицит неврологического статуса.Уровень убедительности рекомендаций С (уровень достоверности доказательств - 4).
Комментарии:Следует обращать внимание на присутствие гемипарезов, нарушений речи и т.д. при наличии в анамнезе ОНМК, ТИА.
• Рекомендуется проведение аускультации области каротидной бифуркации с целью выявления систолического шума в проекции бифуркации сонной артерии.
Уровень убедительности рекомендаций С (уровень достоверности доказательств - 4).
Комментарии:Аускультация артерий шеи является стандартной частью физикального обследования взрослых, но обнаружение шума более тесно коррелирует с системным атеросклерозом, чем со значимым стенозом сонных артерий. В самом крупном исследовании, сообщающем о скрининге среди бессимптомных больных, распространенность стеноза сонных артерий на 35% у пациентов без шумовой симптоматики составила 6,6%, а распространенность 75% стеноза сонных артерий составила 1,2%. Несмотря на то, что чувствительность обнаружения шума на сонных артериях и положительная прогностическая ценность для гемодинамически значимого стеноза сонных артерий являются относительно низкими, однако, УЗИ может быть оправданным в некоторых группах бессимптомных пациентов с высоким риском, независимо от результатов, полученных при аускультации.
2,3 Лабораторная диагностика.
• Рекомендуется провести анализ на содержаниеобщего холестерина, липопротеидов высокой плотности (ЛПВП), липопротеидов низкой плотности(ЛПНП), повышениетриглециридов(ТГД), коэффициент атерогенности, свертываемости крови.Комментарии:При выявлении гиперхолестеринемии, нарушений свертываемости крови рекомендуется назначать соответствующую консервативную терапию ( см раздел «Консервативное лечение»).
2,4 Инструментальная диагностика.
• У бессимптомных пациентов с подозрением на наличие стеноза сонных артерий рекомендуется выполнение ультразвукового дуплексного сканирования в качестве начального диагностического теста для выявления гемодинамически значимого стеноза сонных артерий.Уровень убедительности рекомендаций С (уровень достоверности доказательств- 4).
Комментарии. Стеноз сонной артерии считается симптомным (в соответствии с рандомизированными клиническими исследованиями), если если пациент перенес ТИА или ишемический инсульт в бассейне стенозированной сонной артерии (СА) в течение последних 6 мес [5, 6].
УЗИ сонных артерий является широко доступным и связанно с незначительным риском и дискомфортом. Медико-экономические исследования не показали целесообразности массового скрининга взрослого населения с помощью ультразвукового дуплексного сканирования. Однако имеются доказательства целесообразности скрининга в группах риска для проведения профилактического хирургического лечения с целью уменьшения частоты развития инсультов.
Американская кардиологическая ассоциация в своих рекомендациях по первичной профилактике ишемического инсульта выступает против тотального скрининга населения для выявления бессимптомного стеноза сонных артерий в связи с отсутствием экономической эффективности, а также потенциально вредном воздействии ложно-положительных и ложноотрицательных результатов в общей популяции, и небольшой абсолютной пользы различного рода инвазивных вмешательств. В дополнение, AmericanSocietyofNeuroimaging рекомендовало проводить не тотальный скрининг, а лишь скрининг среди взрослых старше 65 лет, которые имеют три и более факторов риска развития сердечно-сосудистых заболеваний. Рекомендуется проводить скрининг среди бессимптомных пациентов с шумом над сонными артериями, которые являются потенциальными кандидатами на каротидную реваскуляризацию, и скрининг тех, кому планируется коронарное шунтирование.
• Выполнение ультразвукового дуплексного сканирования для выявления гемодинамически значимого стеноза сонных артерий рекомендуется у бессимптомных пациентов с облитерирующим атеросклерозом артерий нижних конечностей, ишемической болезнью сердца или аневризмой аорты[5, 6].
Уровень убедительности рекомендаций С (уровень достоверности доказательств- 4).
• Рекомендуется проведение ультразвувкового дуплексного сканирования для выявления гемодинамически значимого стеноза сонных артерий у бессимптомных пациентов с шумом, аускультативно выслушиваемым над сонными артериями[5, 6].
Уровень убедительности рекомендаций С (уровень достоверности доказательств- 4).
• Выполнение ультразвукового дуплексного сканирования рекомендуется у неврологически бессимптомных пациентов, старше 50 лет, у которых имеются два или более из следующих факторов риска:
• артериальная гипертензия,.
• гиперлипидемия,.
• курение,.
• семейный анамнез среди ближайших родственников со случаями проявления атеросклероза в возрасте до 60 лет,.
• или случаев ишемического инсульта в семейном анамнезе[5, 6].
Уровень убедительности рекомендаций С(уровень достоверности доказательств- 4).
• Ультразвуковое дуплексное сканирование сонных артерий не рекомендуется для рутинного скрининга неврологически бессимптомных пациентов, у которых нет клинических проявлений или факторов риска развития атеросклероза[5, 6].
Уровень убедительности рекомендаций С(уровень достоверности доказательств- 4).
• Ультразвуковое дуплексное сканирование сонных артерий не рекомендуется для рутинного обследования пациентов с психическими расстройствами, опухолями головного мозга, дегенеративно-дистрофическими заболеваниями, инфекционными заболеваниями головного мозга и эпилепсией[5, 6].
Уровень убедительности рекомендаций С(уровень достоверности доказательств- 4).
Комментарии:Магнитно-резонансная ангиография (МРА) и компьютерная томография артерий (КТА) дают перспективные результаты в диагностике поражений каротидной бифуркации. Однако на достоверность неинвазивных методов диагностики в определении показаний к хирургическому и эндоваскулярному лечению стенозов сонных артерий могут влиять многие факторы. Данные литературы подтверждают, что совместное использование двух неинвазивных методик (обычно сочетания ЦДС с МРА или КТА) позволяет избежать использования рентгеноконтрастной ангиографии. Однако даже при использовании двух методик недостаточно точное определение степени и протяженности стеноза наблюдалось почти у 20% больных. В любом случае диагностика стенозов сонных артерий должна начинаться с ЦДС. Далее может выполняться либо МРА, либо КТА. В случае качественного выполнения этих исследований и совпадения их данных решение о хирургическом лечении может приниматься без рентгеноконтрастной ангиографии[7].
• В случае противоречий в данных неинвазивных исследований или недостаточной визуализации артерий рекомендуется выполнение рентгенконтрасной ангиографии[7, 8, 9].
Уровень убедительности рекомендаций С (уровень достоверности доказательств- 4).
Комментарии:Препятствиями для ангиографии, как метода скрининга, являются расходы и риски. Инсульт - самое опасное осложнение, частота которого менее 1%, когда исследование выполняется опытным специалистом. По данным ACAS71, в нескольких центрах с необычно частыми осложнениями отмечались существенно более высокие показатели инсульта (1,2%) при диагностической ангиографии. Частота осложнений в других исследованиях была существенно ниже, и большинство авторов считают уровень инсульта более 1% неприемлемым при диагностической ангиографии.
• Рекомендуется определение степени стеноза по методике NASCET[8, 9].
Уровень убедительности рекомендаций В (уровень достоверности доказательств- 2a).
Комментарии. NASCET (North American Symptomatic сarotid Endarterectomy Trial).
Согласно NASCET степень стеноза определяется методом измерения внутрисосудистого диаметра на участке наиболее выраженного стеноза и последующим сравнением его с диаметром сосуда дистальнее места стеноза. Процентное значение рассчитывается по формуле: процент стеноза = [1 −( остаточный диаметр в зоне максимального сужения/ диаметр ВСА дистальнее стеноза)] × 100.
Treatment
3,1 Консервативное лечение.
• Антиагрегантная терапия аспирином в дозе от 75 до 325 мг ежедневно рекомендуется пациентам с атеросклерозом экстракраниальных артерий для профилактики ОИМ или других ишемических сердечно-сосудистых катастроф[10].Уровень убедительности рекомендаций А (уровень достоверности доказательств- 1a).
Комментарии. Не было доказано эффективности такого лечения для профилактики инсульта у бессимптомных больных.
• Ацетилсалициловая кислота** в дозе от 100 мг до 150 мг в день рекомендуется к назначению перед и после каротидной эндартерэктомии. [10].
Уровень убедительности рекомендаций А (уровень достоверности доказательств- 1).
Комментарии. В соответствии с последним кохрейновским обзором антиагреганты уменьшают риск развития инсульта у пациентов, подвергшихся КЭА. Существует мнение, что антиагреганты могут увеличивать количество случаев кровотечений, но в настоящее время недостаточно данных, чтобы подтвердить это их действие. Таким образом, нет необходимости отменять антиагреганты у пациентов, подвергшихся КЭА [10].
• Пациентам с атеросклерозом экстракраниальных артерий с ишемическим инсультом или ТИА в анамнезе, рекомендована антиагрегантная монотерапия аспирином (75-325 мг ежедневно), либо клопидогрела гидросульфитом (клопидогрель) (75 мг ежедневно), или комбинированное лечение аспирином в сочетании с дипиридамолом пролонгированного действия (25 и 200 мг дважды в день, соответственно) , что является более предпочтительным, чем комбинация аспирина с клопидогрелем. Выбор схемы антиагрегантного лечения индивидуален и зависит от факторов риска для каждого пациента, стоимости и приверженности пациента к проводимой терапии.
Уровень убедительности рекомендаций В (уровень достоверности доказательств- 1b).
Комментарии. Сочетание клопидогреля и аспирина не снижали риск инсульта по сравнению с монотерапией по результатам исследований MATCH и сHARISMA. Тем не менее, в исследовании ESPS-2 комбинированная терапия аспирином (25 мг) и дипиридамолом пролонгированного действия (200 мг) дважды в день была более эффективной, чем монотерапия аспирином (50 мг) ежедневно у пациентов с ТИА или инсультом в анамнезе. Результаты по подгруппе с экстракарадиальным поражением сосудов неизвестны[11, 12].
• Антиагреганты более предпочтительны, чем оральные антикоагулянты у пациентов с атеросклерозом экстракраниальных артерий с симптомами ишемии.
Уровень убедительности рекомендаций В (уровень достоверности доказательств- 1b).
• Пациентам с атеросклерозом экстракраниальных артерий, которым показана антикоагулянтная терапия, например, при фибрилляции предсердий или с механическим протезом сердечных клапанов, может быть рекомендовано назначение антагонистов витамина К (как например, варфарин, со средним значением МНО 2,5 (от 2,0 до 3,0)) для профилактики тромбоэмболических ишемических явлений [13].
Уровень убедительности рекомендаций С (уровень достоверности доказательств- 4).
• Клопидогрель или двойная антитромбоцитарная терапия рекомендована пациентам с мультифокальным атеросклерозом [14].
Уровень убедительности рекомендаций В (уровень достоверности доказательств- 1b).
• Интенсивная парентеральная антикоагулянтная терапия нефракционированным гепарином или низкомолекулярными гепаринами не рекомендуется пациентам с экстракраниальным атеросклерозом с развившимися ТИА или ОНМК по ишемическому типу.
Уровень убедительности рекомендаций В (уровень достоверности доказательств- 3).
• Назначение клопидогреля в комбинации с аспирином не рекомендуется в течение 3 месяцев после инсульта или ТИА [14].
Уровень убедительности рекомендаций В (уровень достоверности доказательств- 1b).
• Лечение статинами рекомендуется всем пациентам с атеросклеротическим поражением экстракраниальных артерий для уменьшения холестерина липопротеинов низкой плотности (ЛПНП) ниже 100 мг/ дл [15, 16, 17].
Уровень убедительности рекомендаций В (уровень достоверности доказательств- 1b).
• Лечение статинами рекомендовано для всех пациентов с атеросклеротическим поражением экстракраниальных артерий, которые перенесли ишемический инсульт, для уменьшения уровня ЛПНП до 70 мг/дл или ниже [15, 16, 17].
Уровень убедительности рекомендаций В (уровень достоверности доказательств- 1b).
• Если при лечении статинами (включая применение статинов в высоких дозах и статинов с высокой эффективностью) не достигаются целевые цифры ЛПНП, в этом случае рекомендована комбинированная липипдкорригирующая терапия с применением секвестрантов желчных кислот или ниацина [18, 19].
Уровень убедительности рекомендаций В (уровень достоверности доказательств- 1b).
• Для пациентов, которые не переносят статины, рекомендуется липидкорригирующая терапия секвестрантами желчных кислот и/или препаратами витамина в3 [18, 19].
Уровень убедительности рекомендаций В (уровень достоверности доказательств- 1b).
• Гипотензивная терапия рекомендуется пациентам с артериальной гипертензией и асимптомным атеросклеротическим поражением экстракраниальных артерий с целевыми цифрами артериального давления ниже 140/90 [20].
Уровень убедительности рекомендаций А (уровень достоверности доказательств- 1a).
• За исключением острейшего периода ишемического инсульта гипотензивная терапия рекомендуется пациентам с артериальной гипертензией и симптомным атеросклеротическим поражением экстракраниальных артерий. Однако при проведении гипотензивной терапии следует учитывать риск усиления церебральной ишемии при артериальном давлении ниже 140/90 мм.
Уровень убедительности рекомендаций С (уровень достоверности доказательств- 4).
• Диета, физические упражнения и глюкозоснижающие препараты рекомендованы для пациентов с сахарным диабетом и атеросклерозом экстракраниальных артерий. Однако, польза для профилактики инсульта интенсивной глюкозоснижающей терапии до уровня гликогемоглобина A1c менее, чем 7,0%, не была установлена.
Уровень убедительности рекомендаций А (уровень достоверности доказательств- 1a).
• Назначение липидснижающих препаратов группы статинов в дозировке достаточной, чтобы уменьшить холестерин ЛПНП до уровня 70 мг/дл или ниже рекомендовано пациентам с сахарным диабетом и атеросклерозом экстракраниальных артерий для предотвращения ишемического инсульта и других ишемических сердечно-сосудистых нарушений.
Уровень убедительности рекомендаций в(уровень достоверности доказательств- 1b).
• Для асимтомныхпациентов с «исключительно» высоким риском (несколько сопутствующих заболеваний одновременно) наилучшая медикаментозная терапия может быть оптимальным выбором вместо инвазивных процедур[20].
Уровень убедительности рекомендаций С (уровень достоверности доказательств- 4).
3,2 Хирургическое лечение.
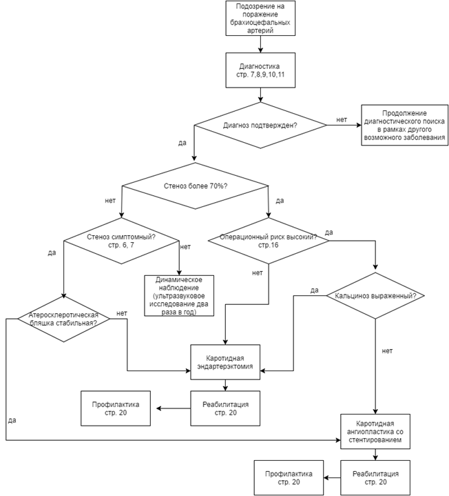
• Оперативное лечение стенозов сонных артерий рекомендовано у симптомных пациентов со стенозами более 60% (NASCET), если частота периоперационного показателя «инсульт + летальность от инсульта» составляет в учреждении менее 3% для больных с ТИА и менее 5% для пациентов, перенесших инсульт.Уровень убедительности рекомендаций А (уровень достоверности доказательств- 1a).
Комментарии:Общая летальность не должна превышать 2%. Каротидная эндартерэктомия противопоказана симптомным пациентам со стенозами менее 50% [20].
• Рекомендовано выполнение каротидной эндартерэктомии у пациентов со стенозом ВСА от 50 до 60% с учетом морфологической нестабильности атеросклеротической бляшки (изъязвление, кровоизлияние в бляшку, флотация интимы, пристеночный тромб) с учетом неврологической симптоматики - ТИА или инсульт в течение последних 6 месяцев[20].
Уровень убедительности рекомендаций С (уровень достоверности доказательств- 4).
• Рекомендовано выполнение каротидной эндартерэктомии в течение двух недель от начала последнего эпизода ОНМК при малых инсультах (не более 3 баллов по шкале исходов инсультов по модифицированной шкале Рэнкин), через 6-8 недель после полных инсультов. Каротидная эндартерэктомия может быть выполнена в течение ближайших дней после ТИА[20].
Уровень убедительности рекомендаций В (уровень достоверности доказательств- 2a).
• Каротидная эндартерэктомия (КЭА) может быть рекомендована бессимптомным пациентам со стенозами от 70 до 99%, если операционный риск составляет менее 3%[20].
Уровень убедительности рекомендаций А (уровень достоверности доказательств- 1a).
Комментарии. Имеющийся уровень доказательности А показывает, что для симптомных пациентов со стенозами СА КЭА в настоящее время рекомендована как метод выбора. Результаты исследований EVA- 3S и SPACE свидетельствуют в пользу преимущества КЭА в сравнении с КАС. Так, исследование EVA-3S было остановлено досрочно, по-скольку частота инсультов и смертей была в 2,5 раза выше в группе больных, которым была выполнена КАС в сравнении с больными, которым была выполнена КЭА. В ходе исследования SPACE также не удалось доказать, что эффективность КАС не уступает эффективности хирургического лечения. В большинстве конечных точек значительно более высокие результаты получены при использовании КЭА.
• КЭА рекомендована пациентам высокого риска с частотой инсульта, смерти и сердечных осложнений в пределах допустимых стандартов [20].
Уровень убедительности рекомендаций В (уровень достоверности доказательств- 1b).
• При выполнении КЭА через продольную артериотомию (классическая, открытая методика) рекомендуется пластика артериотомического дефекта заплатой. [21, 22, 23, 24].
Уровень убедительности рекомендаций А (уровень достоверности доказательств- 1a).
Комментарии:Использование первичного шва в такой ситуации повышает частоту рестенозов и окклюзий оперированной ВСА и связанные с ними частоту инсультов и летальности от инсультов в отдаленном периоде. Для интраоперационного определения показаний к использованию временного шунта рекомендуется измерение ретроградного давления в ВСА, измерение скорости кровотока по средней мозговой артерии (СМА) с помощью ТКДГ-мониторинга, церебральная оксиметрия.
• Рекомендовано применение как аутовенозных заплат, так и заплат из синтетических материалов (PTFE или дакрон), биологических материалов (ксеноперикард, консервированная твердая мозговая оболочка) или аутоартериальной заплаты из верхней щитовидной артерии. [21, 22, 23, 24].
Уровень убедительности рекомендаций В (уровень достоверности доказательств- 2a).
Комментарии:Выбор материала для заплаты определяется опытом и предпочтениями оперирующего хирурга, а также традициями и опытом учреждения.
• Рекомендуется выбор техники КЭА: открытая, эверсионная, протезирование ВСА.
Уровень убедительности рекомендаций А (уровень достоверности доказательств- 1a).
Комментарии:Наиболее эффективным следует считать выбор техники в зависимости от характера поражения ВСА (длина атеросклеротической бляшки, степень выраженности кальциноза, диаметр внутренней сонной артерии) и анатомических взаимоотношений в операционной ране (уровень бифуркации общей сонной артерии, взаимоотношение с подъязычным нервом, ветвями лицевого нерва, ).
• У пациентов с сочетанным поражением коронарных и сонных артерий, которым предстоит оперативное вмешательство по поводу ишемической болезни сердца, рекомендуется на первом этапе устранять стеноз внутренней сонной артерии ( см рекомендации по хирургическому лечению сочетанного поражения коронарных и брахиоцефальных артерий).
Уровень убедительности рекомендаций в(уровень достоверности доказательств- 2a).
Комментарии:Однако, до тех пор, пока не будут доступны данные рандомизированных клинических исследований, хирургический подход к пациентам с сочетанным серьезным поражением коронарного и каротидного русла будет индивидуальным, основывающимся на специфическом уровне риска каждого пациента и опыте учреждения.
• При наличии симптомного стеноза ВСА >70% рекомендуется оперативное вмешательство на экстракраниальных артериях в первую очередь перед выполнением операции по реваскуляризации нижних конечностей. Выбор порядка оперативных вмешательств при множественном поражении экстракраниальных артерий в сочетании со значимым поражением артерий нижних конечностей определяется опытом учреждения[20].
Уровень убедительности рекомендаций с(уровень достоверности доказательств- 4).
• Заключительная оценка результатов КЭА рекомендуется с помощью ультразвукового исследования. Необходимость интраоперационного контроля качества КЭА должна определяться конкретной клинической ситуацией. Контроль качества выполнения КЭА перед выпиской из стационара является обязательным [25].
Уровень убедительности рекомендаций в(уровень достоверности доказательств- 4).
3,3 Эндоваскулярное лечение.
• КАС может быть рекомендована симптомным пациентам, если они имеют высокий хирургический риск КЭА, в центрах с высокой хирургической активностью, с частотой периоперационных инсультов и уровнем летальности, соответствующими «стандартам качества» выполнения КЭА[26].Уровень убедительности рекомендаций с (уровень достоверности доказательств- 4).
• КЭА рекомендуется пожилым пациентам без увеличения риска эмболизации и с приемлемой частотой неврологических и кардиальных осложнений [26, 27, 28].
Уровень убедительности рекомендаций С(уровень достоверности доказательств- 4).
Комментарии. КАС связана с высоким риском эмболизации у пожилых больных старческого возраст.
• КАС не рекомендуется бессимптомным пациентам высокого риска, если вероятность периоперационных инсультов и уровня летальности превышает 3% [26].
Уровень убедительности рекомендаций С (уровень достоверности доказательств- 4).
• КАС рекомендована в случаях:
• рестеноза после ранее выполненной КЭА,.
• контрлатерального пареза черепно-мозговых нервов, предыдущего хирургического вмешательства на органах шеи,.
• лучевой терапии органов шеи, распространения атеросклеротического поражения на внутричерепные отделы ВСА. [26,27].
Уровень убедительности рекомендаций с (уровень достоверности доказательств- 4).
• КАС может быть рекомендована в случае высокого расположения бифуркации ОСА. [26].
Уровень убедительности рекомендаций с (уровень достоверности доказательств- 4).
• Рекомендуется использование проксимальной защиты при стенозе ВСА более 90% и морфологически нестабильной атеросклеротической бляшке ВСА.[26].
Уровень убедительности рекомендаций с (уровень достоверности доказательств- 4).
• Рекомендуется использование приспособлений для защиты головного мозга во время КАС [26].
Уровень убедительности рекомендаций С(уровень достоверности доказательств- 4).
• КАС не рекомендуется:
• у пациентов с кальцинированными атеросклеротическими бляшками,.
• при сочетании стеноза с патологической извитостью ВСА,.
• с распространенным атеросклеротическом поражением дуги аорты и ее ветвей (это возможно только в центрах с высокой хирургической активностью и документированным низким периоперационным риском инсульта и смерти) [26].
Уровень убедительности рекомендаций с (уровень достоверности доказательств- 4).
Rehabilitation and outpatient treatment
• Рекомендуется избегать интенсивных нагрузок в течение шести недель после операции.
Уровень убедительности рекомендаций с (уровень достоверности доказательств- 4).
• Не рекомендуется садиться за руль в течение трех недель после операции.
Уровень убедительности рекомендаций с (уровень достоверности доказательств- 4).
Уровень убедительности рекомендаций с (уровень достоверности доказательств- 4).
• Не рекомендуется садиться за руль в течение трех недель после операции.
Уровень убедительности рекомендаций с (уровень достоверности доказательств- 4).
Prevention
• Всем пациентам, перенесшим открытые или эндоваскулярные операции по поводу стенозов ВСА, рекомендуется динамическое наблюдение невролога и сосудистого хирурга.
Уровень убедительности рекомендаций с (уровень достоверности доказательств- 4).
• Рекомендуется ежегодно повторять ультразвуковое дуплексное сканирование для оценки прогрессирования или регресса заболевания у пациентов с атеросклерозом, у которых ранее был выявлен стеноз более 50%[5, 6].
Уровень убедительности рекомендаций С (уровень достоверности доказательств- 4).
• Всем пациентам, подвергшимся хирургическому лечению по поводу стенозов сонных артерий рекомендовано нахождение под динамическим наблюдением и прохождение амбулаторного обследования с последующей консультацией сосудистого хирурга не реже 1 раза в год.
Уровень убедительности рекомендаций с (уровень достоверности доказательств- 4).
• В обследование рекомендуется включать в себя ЦДС БЦА.
Уровень убедительности рекомендаций с (уровень достоверности доказательств- 4).
Уровень убедительности рекомендаций с (уровень достоверности доказательств- 4).
• Рекомендуется ежегодно повторять ультразвуковое дуплексное сканирование для оценки прогрессирования или регресса заболевания у пациентов с атеросклерозом, у которых ранее был выявлен стеноз более 50%[5, 6].
Уровень убедительности рекомендаций С (уровень достоверности доказательств- 4).
• Всем пациентам, подвергшимся хирургическому лечению по поводу стенозов сонных артерий рекомендовано нахождение под динамическим наблюдением и прохождение амбулаторного обследования с последующей консультацией сосудистого хирурга не реже 1 раза в год.
Уровень убедительности рекомендаций с (уровень достоверности доказательств- 4).
• В обследование рекомендуется включать в себя ЦДС БЦА.
Уровень убедительности рекомендаций с (уровень достоверности доказательств- 4).
Additional information
• Пациентам с симптомами ишемии головного мозга и рестенозом сонной артерии, вызванным гиперплазией интимы или прогрессированием атеросклероза рекомендуется проведение повторного оперативного вмешательства (КАС или КЭА) по тем же критериям, по которым проводилась первичная реконструкция[29, 30, 31].
Уровень убедительности рекомендаций С (уровень достоверности доказательств- 4).
• Повторные КАС и КЭА рекомендуются при быстро прогрессирующем рестенозе, подтвержденном с помощью ЦДС или других методов визуализации, с целью предотвращения окклюзии. [29, 30, 31].
Уровень убедительности рекомендаций С(уровень достоверности доказательств- 4).
• Рекомендовано повторное оперативное лечение (КАС или КЭА) бессимптомным пациентам с рестенозом сонной артерии, вызванным гиперплазией интимы или прогрессированием атеросклероза, по тем же критериям, по которым проводилась первичная реконструкция. [29, 30, 31].
Уровень убедительности рекомендаций С (уровень достоверности доказательств- 4).
• Повторное оперативное вмешательство не рекомендуется неврологически бессимптомным больным с рестенозом сонной артерии меньше 70%, остающегося стабильным в течение длительного времени. [29, 30, 31].
Уровень убедительности рекомендаций С (уровень достоверности доказательств- 4).
Уровень убедительности рекомендаций С (уровень достоверности доказательств- 4).
• Повторные КАС и КЭА рекомендуются при быстро прогрессирующем рестенозе, подтвержденном с помощью ЦДС или других методов визуализации, с целью предотвращения окклюзии. [29, 30, 31].
Уровень убедительности рекомендаций С(уровень достоверности доказательств- 4).
• Рекомендовано повторное оперативное лечение (КАС или КЭА) бессимптомным пациентам с рестенозом сонной артерии, вызванным гиперплазией интимы или прогрессированием атеросклероза, по тем же критериям, по которым проводилась первичная реконструкция. [29, 30, 31].
Уровень убедительности рекомендаций С (уровень достоверности доказательств- 4).
• Повторное оперативное вмешательство не рекомендуется неврологически бессимптомным больным с рестенозом сонной артерии меньше 70%, остающегося стабильным в течение длительного времени. [29, 30, 31].
Уровень убедительности рекомендаций С (уровень достоверности доказательств- 4).
Criteria for assessing the quality of medical care
| № | Критерии качества | Уровень достоверности доказательств | Уровень убедительности рекомендаций |
| Этап постановки диагноза | |||
| 1 | Выполнены анализ крови биохимический развернутый(содержание общего холестерина, липопротеидов низкой плотности)и исследование свертывающей системы крови | 4 | С |
| 2 | Выполнено комплексное ультразвуковое исследование брахиоцефальных артерий | 4 | С |
| 3 | Выполнено определение степени стеноза внутренней сонной артерии по методике NASCET | 2а | В |
| Этап консервативного и хирургического лечения | |||
| 1 | Назначен аспирин в дозе от 75 до 325 мг ежедневно | 1a | А |
| 2 | Назначена двойная антитромбоцитарная терапия при мультифокальном атеросклерозе | 1b | В |
| 3 | Назначены статины | 1b | в |
| 4 | Назначена коррекция образа жизни (диета, лечебная физкультура) | 1а | А |
| 5 | Назначена гипотензивная терапия (пациенту с артериальной гипертензией) | 1a | А |
| 6 | Выполнена каротидная эндартерэктомия(симптомному пациенту со стенозом внутренней сонной артерии более 60% в случае невысокого операционного риска/асимптомных пациентов со стенозом внутренней сонной артерии более 70%) | 1a | А |
| 7 | Выполнена каротидная ангиопластика со стентированием(пациенту высокого операционного риска в случае имеющегося опыта учреждения) | 4 | с |
| Этап послеоперационного контроля | |||
| 1 | Выполнен осмотр/консультация невролога не реже одного раза в год | 4 | С |
| 2 | Выполнено ультразвуковое исследование брахиоцефальных артерий не реже …( при необходимости - мультиспиральная компьютернотомографическая ангиография, ангиография) | 4 | С |
References
1. RobinsonRW, DemirelM, LeBeauRJ. Naturalhistoryofcerebralthrombosis: 9-19 yearsfollow-up. J сhronic. Dis 1968; 21: 221.
2. вogousslavsky J, Van MG, Regli F. The Lausanne Stroke Registry: analysis of 1,000 consecutive patients with firststroke. Stroke. 1988; 19: 1083-1092.
3. Бокерия Л.А., Гудкова Р.Г. Сердечно-сосудистая хирургия. 2010; Болезни и врожденные аномалии системы кровообращения. М. НЦССХ им. А.Н. Бакулева РАМН. 2011; 192.
4. Клиническая ангиология. Руководство для врачей/Под. ред. А.В. Покровского. М. Медицина, 2004; 1: 808.
5. вlakeleyDD, OddoneEZ, HasselbladV, etal. Noninvasive carotid artery testing: a meta-analytic review. Ann Intern Med. 1995; 122: 360-7.
6. AbuRahma AF, Robinson PA, Strickler DL, et al. Proposed new duplex classification for threshold stenoses used in various symptomatic and asymptomatic carotid endarterectomy trials. Ann Vasc Surg. 1998; 12: 349-58.
7. Сarotid Artery Stenosis. сurrent and Emerging Treatments/ Ed. сhatuverdi S., Rothwell P. вoca Raton: Taylor& Francis Group, LLC. 2005; 359.
8. Leonardi M, сenni P, Simonetti L, et al. Retrospectivestudy of complications arising during cerebral and spinal diagnostic angiography from 1998 to 2003. IntervNeuroradiol. 2005; 11: 213-21.
9. Fayed AM, White сJ, Ramee SR, et al. сarotid and cerebral angiography performed by cardiologists: cerebrovascularcomplications. сatheter сardiovascInterv. 2002; 55: 277-80.
10. Engelter S, Lyrer P. Antiplatelet therapy for preventing stroke and other vas- cular events after carotid endarterectomy. сochrane Database of Systematic Reviews 2003, Issue 3. Art. №: сD001458. DOI: 10. 1002/14651858. сD001458.
11. Diener HC, сunha L, Forbes с, et al. European Stroke Prevention Study. 2. Dipyridamole and acetylsalicylic acid in the secondary prevention of stroke. J Neurol Sci. 1996; 143: 1-13.
12. вhatt DL, Fox KA, Hacke W, et al. сlopidogrel and aspirin versus aspirin alone for the prevention of atherothrombotic events. N Engl J Med. 2006; 354: 1706-17.
13. Palareti G, Legnani с. Warfarin withdrawal. Pharmacokinetic-pharmacodynamic considerations. сlinPharmacokinet. 1996; 30: 300-313.
14. Payne DA, Jones сI, Hayes PD, et al. вeneficial effects of clopidogrel combined with aspirin in reducing cerebral emboli in patients undergoing carotid endarterectomy. сirculation. 2004; 109: 1476-1481.
15. Durazzo AE, Machado FS, Ikeoka DT, et al. Reduction in cardiovascular events after vascular surgery with atorvastatin: arandomized trial. J Vasc Surg. 2004; 39: 967-976.
16. Iso H, Jacobs DR, Wentworth D Jr., et al. Serum cholesterol levels and six-year mortality from stroke in 350,977 men screened for the multiple risk factor intervention trial. N Engl J Med. 1989; 320: 904-10.
17. вriel M, Studer M, Glass TR, et al. Effects of statins on stroke prevention in patients with and without coronary heart disease: a meta-analysis of randomized controlled trials. Am J Med. 2004; 117: 596-606.
18. вlankenhorn DH, Selzer RH, сrawford DW, et al. вeneficial effects of colestipol-niacin therapy on the common carotid artery: two- and four-year reduction of intima-media thickness measured by ultrasound. сirculation. 1993; 88: 20-8.
19. Taylor AJ, Sullenberger LE, Lee HJ, et al. Arterial вiology for the Investigation of the Treatment Effects of Reducing сholesterol (ARBITER) 2: a double-blind, placebo-controlled study of extended-release niacin on atherosclerosis progression in secondary prevention patients treated with statins. сirculation. 2004; 110: 3512-7.
20. Moore WS, вarnett HJ, вeebe HG, et al. Guidelines for carotid endarterectomy. A multidisciplinary consensus statement from the ad hoc committee. Stroke. 1995; 26: 188-201.
21. AbuRahma A, Hannay S, Khan JH, et al. Prospective randomised study of carotid endarterectomy with polytetrafluoroethylene versus collagen-impregnated Dacron (Hemashield) patching: perioperative (30-day) results. J VascSurg. 2002; 35: 125-130.
22. Gonzalez-Fajardo JA, Perez JL, Mateo AM. Saphenous vein patch versus polytetrafluoroethylene patch after carotid endarterectomy. Journal of сardiovasc Surg. 1994; 35: 523-528.
23. Katz SG, Kohl RD. Does the choice of material influence early morbidity in patients undergoing carotid patch angioplasty. Surgery. 1996; 119: 297-301.
24. Hayes PD, Allroggen H, Steel S, et al. Randomized trial of vein versus Dacron patching during carotid endarterectomy: influence of patch type on postoperative embolization. J Vasc Surg. 2001; 33: 994-1000.
25. Kinney EV, Seabrooke G, Kinney LY, et al. The importance of intra-operative detection of residual flow abnormalities after carotid endarterectomy. J Vasc Surg. 1993; 17: 912- 922.
26. Veith FJ, Amor M, Ohki T, et al. сurrent status of carotid bifurcation angioplasty and stenting based on a consensus ofopinion leaders. J Vasc Surg. 2001; 33(2Suppl): S111-116.
27. вrooks WH, McClure RR, Jones MR, et al. сarotid angioplasty and stenting vesus carotid endarterectomy: randomised trial in a community hospital. J Am сollCardiol. 2001; 38: 1589-1595.
28. De Donato G, Setacci с, Deloose K, et al. Long-term resultsof carotid artery stenting. J Vasc Surg. 2008: in press.
29. Gray WA, Hopkins LN, Yadav S, et al. Protected carotid stenting in high-surgical-risk patients: the ARCHeR results. J Vasc Surg. 2006; 44: 258-68.
30. Yadav JS, Wholey MH, Kuntz RE, et al. Protected carotid-artery stenting versus endarterectomy in high-risk patients. N Engl J Med. 2004; 351: 1493-501.
31. Gray WA, Yadav JS, Verta P, et al. The сAPTURE registry: results of carotid stenting with embolic protection in the post approval setting. сatheterCardiovascInterv. 2007; 69: 341-8.
2. вogousslavsky J, Van MG, Regli F. The Lausanne Stroke Registry: analysis of 1,000 consecutive patients with firststroke. Stroke. 1988; 19: 1083-1092.
3. Бокерия Л.А., Гудкова Р.Г. Сердечно-сосудистая хирургия. 2010; Болезни и врожденные аномалии системы кровообращения. М. НЦССХ им. А.Н. Бакулева РАМН. 2011; 192.
4. Клиническая ангиология. Руководство для врачей/Под. ред. А.В. Покровского. М. Медицина, 2004; 1: 808.
5. вlakeleyDD, OddoneEZ, HasselbladV, etal. Noninvasive carotid artery testing: a meta-analytic review. Ann Intern Med. 1995; 122: 360-7.
6. AbuRahma AF, Robinson PA, Strickler DL, et al. Proposed new duplex classification for threshold stenoses used in various symptomatic and asymptomatic carotid endarterectomy trials. Ann Vasc Surg. 1998; 12: 349-58.
7. Сarotid Artery Stenosis. сurrent and Emerging Treatments/ Ed. сhatuverdi S., Rothwell P. вoca Raton: Taylor& Francis Group, LLC. 2005; 359.
8. Leonardi M, сenni P, Simonetti L, et al. Retrospectivestudy of complications arising during cerebral and spinal diagnostic angiography from 1998 to 2003. IntervNeuroradiol. 2005; 11: 213-21.
9. Fayed AM, White сJ, Ramee SR, et al. сarotid and cerebral angiography performed by cardiologists: cerebrovascularcomplications. сatheter сardiovascInterv. 2002; 55: 277-80.
10. Engelter S, Lyrer P. Antiplatelet therapy for preventing stroke and other vas- cular events after carotid endarterectomy. сochrane Database of Systematic Reviews 2003, Issue 3. Art. №: сD001458. DOI: 10. 1002/14651858. сD001458.
11. Diener HC, сunha L, Forbes с, et al. European Stroke Prevention Study. 2. Dipyridamole and acetylsalicylic acid in the secondary prevention of stroke. J Neurol Sci. 1996; 143: 1-13.
12. вhatt DL, Fox KA, Hacke W, et al. сlopidogrel and aspirin versus aspirin alone for the prevention of atherothrombotic events. N Engl J Med. 2006; 354: 1706-17.
13. Palareti G, Legnani с. Warfarin withdrawal. Pharmacokinetic-pharmacodynamic considerations. сlinPharmacokinet. 1996; 30: 300-313.
14. Payne DA, Jones сI, Hayes PD, et al. вeneficial effects of clopidogrel combined with aspirin in reducing cerebral emboli in patients undergoing carotid endarterectomy. сirculation. 2004; 109: 1476-1481.
15. Durazzo AE, Machado FS, Ikeoka DT, et al. Reduction in cardiovascular events after vascular surgery with atorvastatin: arandomized trial. J Vasc Surg. 2004; 39: 967-976.
16. Iso H, Jacobs DR, Wentworth D Jr., et al. Serum cholesterol levels and six-year mortality from stroke in 350,977 men screened for the multiple risk factor intervention trial. N Engl J Med. 1989; 320: 904-10.
17. вriel M, Studer M, Glass TR, et al. Effects of statins on stroke prevention in patients with and without coronary heart disease: a meta-analysis of randomized controlled trials. Am J Med. 2004; 117: 596-606.
18. вlankenhorn DH, Selzer RH, сrawford DW, et al. вeneficial effects of colestipol-niacin therapy on the common carotid artery: two- and four-year reduction of intima-media thickness measured by ultrasound. сirculation. 1993; 88: 20-8.
19. Taylor AJ, Sullenberger LE, Lee HJ, et al. Arterial вiology for the Investigation of the Treatment Effects of Reducing сholesterol (ARBITER) 2: a double-blind, placebo-controlled study of extended-release niacin on atherosclerosis progression in secondary prevention patients treated with statins. сirculation. 2004; 110: 3512-7.
20. Moore WS, вarnett HJ, вeebe HG, et al. Guidelines for carotid endarterectomy. A multidisciplinary consensus statement from the ad hoc committee. Stroke. 1995; 26: 188-201.
21. AbuRahma A, Hannay S, Khan JH, et al. Prospective randomised study of carotid endarterectomy with polytetrafluoroethylene versus collagen-impregnated Dacron (Hemashield) patching: perioperative (30-day) results. J VascSurg. 2002; 35: 125-130.
22. Gonzalez-Fajardo JA, Perez JL, Mateo AM. Saphenous vein patch versus polytetrafluoroethylene patch after carotid endarterectomy. Journal of сardiovasc Surg. 1994; 35: 523-528.
23. Katz SG, Kohl RD. Does the choice of material influence early morbidity in patients undergoing carotid patch angioplasty. Surgery. 1996; 119: 297-301.
24. Hayes PD, Allroggen H, Steel S, et al. Randomized trial of vein versus Dacron patching during carotid endarterectomy: influence of patch type on postoperative embolization. J Vasc Surg. 2001; 33: 994-1000.
25. Kinney EV, Seabrooke G, Kinney LY, et al. The importance of intra-operative detection of residual flow abnormalities after carotid endarterectomy. J Vasc Surg. 1993; 17: 912- 922.
26. Veith FJ, Amor M, Ohki T, et al. сurrent status of carotid bifurcation angioplasty and stenting based on a consensus ofopinion leaders. J Vasc Surg. 2001; 33(2Suppl): S111-116.
27. вrooks WH, McClure RR, Jones MR, et al. сarotid angioplasty and stenting vesus carotid endarterectomy: randomised trial in a community hospital. J Am сollCardiol. 2001; 38: 1589-1595.
28. De Donato G, Setacci с, Deloose K, et al. Long-term resultsof carotid artery stenting. J Vasc Surg. 2008: in press.
29. Gray WA, Hopkins LN, Yadav S, et al. Protected carotid stenting in high-surgical-risk patients: the ARCHeR results. J Vasc Surg. 2006; 44: 258-68.
30. Yadav JS, Wholey MH, Kuntz RE, et al. Protected carotid-artery stenting versus endarterectomy in high-risk patients. N Engl J Med. 2004; 351: 1493-501.
31. Gray WA, Yadav JS, Verta P, et al. The сAPTURE registry: results of carotid stenting with embolic protection in the post approval setting. сatheterCardiovascInterv. 2007; 69: 341-8.
Appendices
Приложение А1.
Состав рабочей группы.Председатель Профильной комисии по сердечно-сосудистой хирургии Экспертного совета Минздрава РФ: Бокерия Л.А., академик РАН.
Экспертная группа по подготовке рекомендаций:
Председатель экспертной группы: Покровский А.В., академик РАМН.
Ответственный исполнитель: Аракелян В.С. Москва), проф.
Ответственный секретарь: Гидаспов Н.А. Москва), м.н.
Члены экспертной группы:
• Абугов С. А., проф. Москва);
• Алекян Б.Г., академик РАМН (Москва);
• Аракелян В.С., проф. Москва);
• Белов Ю.В., академик РАМН (Москва);
• Белоярцев Д.Ф., д.м.н. Москва);
• Вачев А.Н., проф. Самара);
• Волков С.В., м.н. Москва);
• Восканян Ю.Э., проф. Москва);
• Гавриленко А. В., член-кор. РАМН (Москва);
• Дан В.Н., проф. Москва);
• Дюжиков А.А., проф. Ростов-на-Дону);
• Ерошкин И.А., д.м.н. Москва);
• Затевахин И. И., академик РАМН (Москва);
• Золкин В.Н., проф. Москва);
• Зотиков А. Е., проф. Москва);
• Кавтеладзе З. А., проф. Москва);
• Казаков Ю.И., проф. Тверь);
• Карпенко А. А., проф. Новосибирск);
• Кательницкий И.И., проф. Ростов-на-Дону);
• Максимов А.В., д.м.н. Казань);
• Сокуренко Г.Ю., проф. Санкт-Петербург);
• Сорока В.В., проф. Санкт-Петербург);
• Троицкий А.В., проф. Москва);
• Чупин А.В., д.м.н. Москва);
• Шиповский В.Н., проф. Москва);
• Фокин А.А., проф. Челябинск);
• Чернявский А.М., проф. Новосибирск).
Все члены Рабочей группы подтвердили отсутствие финансовой поддержки/конфликта интересов, о которых необходимо сообщить.
Приложение А2.
Методология разработки клинических рекомендаций.Целевая аудитория разработанных клинических рекомендаций:
1. Врач- сердечно-сосудистый хирург;
2. Врач - хирург;
3. Врач - невролог;
4. Врач ультразвуковой диагностики;
5. Врач - рентгенолог.
Таблица П1. Уровни убедительности рекомендаций.
| Уровень убедительности | Основание рекомендации |
| А | Основана на клинических исследованиях хорошего качества, по своей тематике непосредственно применимых к данной специфической рекомендации, включающих по меньшей мере одно РКИ |
| В | Основана на результатах клинических исследований хорошего дизайна, но без рандомизации |
| С | Составлена при отсутствии клинических исследований хорошего качества, непосредственно применимых к данной рекомендации |
Таблица П2. Уровни достоверности доказательности.
| Уровень достоверности | Тип данных |
| 1а | Мета анализ рандомизированных контролируемых исследований (РКИ) |
| 1b | Хотя бы одно РКИ |
| 2а | Хотя бы одно хорошо выполненное контролируемое исследование без рандомизации |
| 2b | Хотя бы одно хорошо выполненное квазиэкспериментальное исследование |
| 3 | Хорошо выполненные не экспериментальные исследования: сравнительные, корреляционные или «случай-контроль» |
| 4 | Экспертное консенсусное мнение либо клинический опыт признанного авторитета |
Порядок обновления клинических рекомендаций.
Клинические рекомендации обновляются каждые 5 лет.
Приложение А3.
Связанные документы.• Об основах охраны здоровья граждан в Российской Федерации (ФЗ от 21,11,2011 N 323-ФЗ);
• Порядок оказания медицинской помощи больным с сердечно-сосудистыми заболеваниями(Приказ Минздрава России от 15,11,2012 N 918н);
• ПриказМинистерства Здравоохранения и Социального развития Российской Федерации от 17 декабря 2015 г. 1024н «О классификации и критериях, используемых при осуществлении медико-социальной экспертизы граждан федеральными государственными учреждениями медико-социальной экспертизы».
КР400. Хронический болевой синдром (ХБС) у взрослых пациентов, нуждающихся в паллиативной медицинской помощи.
Приложение В.
Информация для пациентов.Стенотическое поражение сонной артерии. Это состояние, при котором происходит сужение (стеноз) или полное закрытие (окклюзия) сонной артерии. У человека имеются две сонные артерии, располагающиеся на шее (справа и слева). Эти кровеносные сосуды приносят кровь к головному мозгу и лицу. Чаще всего проходимость артерий страдает в следствие развития в их стенках атеросклеротических бляшек, суживающих просвет.
Симптомы стенозов сонных артерий.
Большинство людей с поражениями сонных артерий не имеют никаких симптомов. При наличии симптомов риск возникновения ишемического инсульта повышается в несколько раз. Наиболее частыми симптомами являются транзиторные ( преходящие) ишемические атаки, которые иногда называются малым инсультом.
Во время ишемической атаки снижается кровоснабжение определенных участков головного мозга. Это может вызвать временные головокружения, нарушения зрения, онемение и покалывание кожи конечностей, слабость в руке или ноге, которые обычно длятся не более 30 минут. Риск возникновения инсульта очень высок у людей, перенесших транзиторные ишемические атаки.
Инсульт возникает при резком снижении кровоснабжения по сосуду питающему головной мозг или при его окклюзии. В зависимости от страдающего участка мозга инсульт проявляется параличом руки и/или ноги, нарушениями зрения и речи, изменениями поведения. Чем больше поражается участок мозга, тем больше риск для жизни. Нарушения мозгового кровообращения являются одной из основных причиной смерти в России. Ишемический инсульт уверенно занимает первое место среди заболеваний, приводящих к стойкой утрате трудоспособности. Только у 10 - 20% пациентов, перенесших инсульт, трудоспособность восстанавливается. Остальные становятся инвалидами, у них сохраняются стойкие неврологические дефекты. Наряду с этим остается риск развития повторного инсульта, так как первопричина (атеросклеротическое сужение сонной артерии) не устранена.
Факторы риска возникновения инсульта:
• Атеросклероз.
• Сахарный диабет.
• Повышенное кровяное артериальное давление.
• Курение.
• Употребление жирной пищи.
• Лишний вес.
• Повышенное тромбообразование.
Диагностика стенозов сонных артерий.
Для того чтобы определить есть ли у Вас стенотические поражения сонных артерий или нет, Ваш врач осмотрит Вас. Даже при отсутствии у Вас симптомов болезни, врач может выслушать шум над сонными артериями, вызванный током крови через стенозированный участок. В случае необходимости в первую очередь будет назначена ультразвуковая допплерография магистральных артерий головы (УЗДГ МАГ). Она позволяет определить локализацию сужения, его степень и значимость.
Для более детальной оценки состояния сонных артерий врач может порекомендовать сделать ангиографию (рентгенологическое исследование кровеносных сосудов). Это исследование проводится путем катетеризации, как правило, бедренной артерии, либо артерии на запястье, под местной анестезией в специальной операционной, оснащенной ангиографической установкой.
Ангиография сонных артерий.
Во время этого исследования очень тонкий катетер вводится в артерию на ноге или запястье и продвигается к шее. После этого через катетер вводится контрастное вещество, делающее видимыми сонные артерии и другие артерии шеи под рентгеновскими лучами.
Накануне исследования следует побрить кожу в паховой области. также следует с вечера воздержаться от приема пищи и жидкости (кроме лекарств). В операционной Вас укроют стерильными простынями, до которых нельзя дотрагиваться, чтобы не нарушить стерильность. Во время исследования врач будет контролировать Вашу электрокардиограмму (ЭКГ) и кровяное давление (АД). Место введения катетера будет обработано антисептиком и обезболено. После этого врач произведет пункцию Вашей артерии, через которую проведет катетер к Вашей шее. Вы не почувствуете этого, но сможете видеть катетер на мониторе.
Вы должны выполнять все указания врача. Иногда нужно будет задерживать дыхание и не шевелиться. Периодически, от введения контрастного вещества, Вы можете ощущать тепло или прилив жара в голове. Врач произведет съемку артерии. Если у Вас имеются стенозы или окклюзии сонных артерий - они будут обнаружены.
В зависимости от полученных результатов Вам может быть рекомендована лечебная процедура или назначено повторное обследование на более поздний срок.
Лечение стенозов сонных артерий.
Существует два метода оперативного лечения. Первый - открытая операция эндартерэктомия, выполняемая сосудистыми хирургами. Второй - современная, малоинвазивная, рентгенохирургическая операция - стентирование. Оба метода имеют свои показания и противопоказания. Поэтому вопрос о выборе одного из них, всегда решается индивидуально.
Каротидная эндартерэктомия. Хирургическая операция, направленная на удаление внутренней стенки сонной артерии, пораженной атеросклеротической бляшкой. Техника операции заключается в следующем: под наркозом, на шее выполняется разрез в проекции сонной артерии. Артерия выделяется и вскрывается в месте сужения. Удаляется внутренняя часть стенки артерии, вместе с атеросклеротической бляшкой. Затем выполняется пластика артерии и рана послойно ушивается.
Стентированием называется установка в суженную часть артерии стента, который представляет собой металлическую трубочку, состоящую из ячеек. Раскрываясь, стент изнутри раздвигает суженные стенки артерии и постоянно поддерживает их в расправленном состоянии. Благодаря этому восстанавливается внутренний просвет артерии и тем самым улучшается кровоснабжение головного мозга. Пристентировании преследуются следующие цели: устранение хронической ишемии головного мозга и профилактика возникновения ишемического инсульта (или предупреждение его повторения).
Первые этапы стентирования сонной артерии осуществляются также, как и ангиографическое исследование: подготовка, местное обезболивание, пункция артерии, проведение катетера и введение контрастного вещества. Перед проведением операции больной подключается к специальной следящей аппаратуре, контролирующей такие параметры, как артериальное давление и частоту сердечных сокращений. Продолжительность всей операции занимает не больше часа. Периодически можно ощущать приливы жара в голове.
Стентирование сонных артерий выполняется с защитой от микроэмболии сосудов головного мозга во время операции. На сегодняшний момент многие ведущие мировые специалисты отдают предпочтение так называемым фильтрам. Фильтр представляет собой металлический каркас, на котором расположена мембрана (отдаленно напоминающая зонтик). Фильтр задерживает микроэмболы не препятствуя при этом току крови по сосуду: кровь протекает через микропоры в мембране, не пропускающие эмболы. В некоторых ситуациях, по показаниям, используются и другие устройства защиты от микроэмболии.
После пункции артерии, установив проводниковый катетер в пораженную атеросклерозом сонную артерию, врач проводит проводник с фильтром выше места сужения артерии. Затем по проводнику в область стеноза устанавливается стент. На мониторе врач может увидеть и оценить полученный результат. В некоторых случаях может потребоваться раздуть установленный стент специальным баллонным катетером. В этот момент может ощущаться некоторый дискомфорт в области шеи и изменение частоты сердечных сокращений. Это нормально и не должно беспокоить. Контроль всех манипуляций осуществляется с помощью рентгеновского излучения на специальном высокотехнологичном ангиографическом аппарате. Доза излучения при этом, минимальна и абсолютно безопасна. Ежегодно в мире выполняется множество таких операций.
В конце вмешательства удаляется фильтр, баллон (если его использовали) и проводниковый катетер. Стент остается в артерии постоянно, поддерживая ее в раскрытом состоянии. Врач прижмет место пункции бедренной артерии на несколько минут до полной остановки кровотечения. Пациент может быть переведён на несколько часов в отделение реанимации для наблюдения за жизненными показателями. В течение суток после стентирования следует соблюдать строгий постельный режим. После возвращения в палату можно есть и пить в обычном режиме.
Продолжительность пребывания в больнице зависит, главным образом, от самочувствия пациента. После возвращения домой важно строго соблюдать все предписания врача и регулярно принимать назначенные лекарства. От этого зависит дальнейший успех выполненной операции. Следует регулярно проходить осмотры невропатолога. При появлении новых жалоб следует сразу обратиться к врачу. Для послеоперационного динамического контроля очень информативна ультразвуковая допплерография сонных артерий.
Соблюдение рекомендаций врача после операции улучшает результаты лечения и прогноз заболевания.
Профилактика.
Чем раньше выявлен стеноз артерии, несущей кровь к мозгу, тем легче предупредить развитие ишемического инсульта и не допустить инвалидизации больного. Поэтому при первых симптомах следует немедленно обратиться к врачу.
Показания к вмешательству:
Как уже было подробно описано выше, кандидатами для выполнения стентирования сонных артерий являются пациенты с гемодинамически значимыми стенозами внутренних сонных артерий. Если пациент уже перенёс ишемический инсульт или транзиторную ишемическую атаку (ТИА) в бассейне стенозированной артерии, то последняя считается симптомной (то есть, с высокой долей вероятности, является причиной случившейся мозговой катастрофы). В таких случаях оперативному лечению подлежат стенозы внутренних сонных артерий (ВСА) более 50% по диаметру. Если ишемический инсульт или ТИА пациент не переносил, но при УЗИ обследовании обнаруживаются стенозы ВСА более 70% по диаметру, пациент также подлежит оперативному лечению. Доказано, что в случаях, когда пациенты соответствуют описанным выше показаниям, оперативное лечение целевых стенозов ВСА снижает риск ишемического инсульта.
Приложение Г.
Year of updating the information
2016.