МКБ-10 коды
|
|
Вступление
МКБ 10:
K40.0, K40.1, K40.3, K40.4.
Год утверждения (частота пересмотра):
2016 (пересмотр каждые 3 года).
ID:
КР65.
URL:
Профессиональные ассоциации:
• Российская ассоциация детских хирургов.
Утверждены.
Российской ассоциацией детских хирургов.
Согласованы.
Научным советом Министерства здравоохранения Российской Федерации.
K40.0, K40.1, K40.3, K40.4.
Год утверждения (частота пересмотра):
2016 (пересмотр каждые 3 года).
ID:
КР65.
URL:
Профессиональные ассоциации:
• Российская ассоциация детских хирургов.
Утверждены.
Российской ассоциацией детских хирургов.
Согласованы.
Научным советом Министерства здравоохранения Российской Федерации.
Профессиональные ассоциации
• Российская ассоциация детских хирургов.
Список сокращений
УПГ - ущемленная паховая грыжа.
ОНК - острая непроходимость кишечника.
СОЭ - скорость оседание эритроцитов.
УЗИ - ультразвуковое исследование.
ОНК - острая непроходимость кишечника.
СОЭ - скорость оседание эритроцитов.
УЗИ - ультразвуковое исследование.
Термины и определения
Заболевание. Возникающее в связи с воздействием патогенных факторов нарушение деятельности организма, работоспособности, способности адаптироваться к изменяющимся условиям внешней и внутренней среды при одновременном изменении защитно-компенсаторных и защитно-приспособительных реакций и механизмов организма.
Инструментальная диагностика. Диагностика с использованием для обследования больного различных приборов, аппаратов и инструментов.
Качество медицинской помощи. Совокупность характеристик, отражающих своевременность оказания медицинской помощи, правильность выбора методов профилактики, диагностики, лечения и реабилитации при оказании медицинской помощи, степень достижения запланированного результата.
Критерии оценки качества медицинской помощи. Показатели, которые применяются для характеристики и положительных, и отрицательных сторон медицинской деятельности, отдельных ее этапов, разделов и направлений и по которым оценивается качество медицинской помощи больным с определенным заболеванием или состоянием (группой заболеваний, состояний).
Лабораторная диагностика. Совокупность методов, направленных на анализ исследуемого материала с помощью различного специализированного оборудования.
Синдром. Совокупность симптомов с общими этиологией и патогенезом.
Состояние. Изменения организма, возникающие в связи с воздействием патогенных и (или) физиологических факторов и требующее оказания медицинской помощи.
Уровень достоверности доказательств. Отражает степень уверенности в том, что найденный эффект от применения медицинского вмешательства является истинным.
Хирургическое вмешательство. Инвазивная процедура, может использоваться в целях диагностики и/или как метод лечения заболеваний.
Хирургическое лечение. Метод лечения заболеваний путем разъединения и соединения тканей в ходе хирургической операции.
Инструментальная диагностика. Диагностика с использованием для обследования больного различных приборов, аппаратов и инструментов.
Качество медицинской помощи. Совокупность характеристик, отражающих своевременность оказания медицинской помощи, правильность выбора методов профилактики, диагностики, лечения и реабилитации при оказании медицинской помощи, степень достижения запланированного результата.
Критерии оценки качества медицинской помощи. Показатели, которые применяются для характеристики и положительных, и отрицательных сторон медицинской деятельности, отдельных ее этапов, разделов и направлений и по которым оценивается качество медицинской помощи больным с определенным заболеванием или состоянием (группой заболеваний, состояний).
Лабораторная диагностика. Совокупность методов, направленных на анализ исследуемого материала с помощью различного специализированного оборудования.
Синдром. Совокупность симптомов с общими этиологией и патогенезом.
Состояние. Изменения организма, возникающие в связи с воздействием патогенных и (или) физиологических факторов и требующее оказания медицинской помощи.
Уровень достоверности доказательств. Отражает степень уверенности в том, что найденный эффект от применения медицинского вмешательства является истинным.
Хирургическое вмешательство. Инвазивная процедура, может использоваться в целях диагностики и/или как метод лечения заболеваний.
Хирургическое лечение. Метод лечения заболеваний путем разъединения и соединения тканей в ходе хирургической операции.
Описание
Ущемленная паховая грыжа - внезапное или постепенное сдавление содержимого грыжи в ее воротах.
Причины
Под грыжей живота следует понимать выхождение внутренних органов вместе с пристеночным листком брюшины из брюшной полости. Грыжа проникает через отверстия или «слабые места» в мышечно-фасциальной стенке живота. Структурная анатомия грыжи включает: грыжевые ворота - дефекты брюшной стенки врожденного или посттравматического генеза; грыжевой мешок - растянутый листок париетальной брюшины; грыжевое содержимое - органы брюшной полости, перемещенные в грыжевой мешок. Врожденные паховые грыжи у детей являются локальным проявлением синдрома мезенхимальной недостаточности. Паховые грыжи в детском возрасте как правило, косые, проходят по паховому каналу через его внутреннее и наружное отверстие. Грыжевой мешок представляет собой необлитерированный частично или полностью влагалищный отросток брюшины.
Различают две основные клинические формы паховой грыжи: неосложненную и осложненную. Неосложненной является грыжа, при которой грыжевое выпячивание исчезает самостоятельно при переходе больного в горизонтальное положение с приподнятым тазовым отделом, либо в результате пальцевого давления. К осложненным относятся грыжи с явлениями воспаления, копростаза, невправимые и ущемленные. Воспаление в детском возрасте наблюдается чрезвычайно редко и существенного практического значения не имеет. Копростаз, некогда считавшийся единственной причиной непроходимости кишечника при ущемленной грыже, теперь расценивается как возможное осложнение при больших грыжах у больных, склонных к запорам. Кишечные петли, заполненные калом (в содержимом грыжевого мешка), могут ущемиться. Невправимые грыжи являются причиной копростаза, воспаления или ущемления. Значительная роль в генезе невправимости принадлежит сальнику, спаянному с грыжевым мешком и петлями кишечника. У детей невправимые грыжи наблюдаются редко, при этом содержимым грыжевого мешка у девочек являются матка или придатки, у мальчиков - мочевой пузырь, слепая кишка.
Суть страдания при ущемленной паховой грыже (УПГ) определяется расстройством кровообращения в ущемленном органе с нарушением его функции. Общие патофизиологические реакции больного зависят от содержимого грыжевого мешка, выраженности и обратимости расстройств гемоциркуляции в ущемленном органе (органах). Чаще у мальчиков ущемляется петля тонкой кишки, у девочек - придатки матки. Крайне редко в детском возрасте возникает ущемление кишки во внутреннем отверстии пахового канала, т.н. интерстициальные грыжи.
В качестве факторов, способствующих ущемлению грыжи у детей, рассматриваются: метеоризм, беспокойство, сильный кашель, физическая нагрузка. В детском возрасте ущемление грыжевого содержимого отличается эластичностью, определяющейся своеобразием механизма ущемления и особенностями строения паховой области ребенка. В клинической практике данное положение подтверждается тем, что в условиях физиологического или медикаментозного сна ребенка, купирования беспокойства, снижения внутрибрюшного давления, мышечной релаксации нередко происходит самопроизвольное вправление грыжевого содержимого.
ВОЗРАСТНЫЕ ОСОБЕННОСТИ ПАХОВОЙ ОБЛАСТИ У ДЕТЕЙ.
Паховая область ребенка развивается наиболее активно в первые месяцы жизни. Влагалищный отросток брюшины, формируюшийся в процессе опускании яичка, начинает облитерироваться еще у плода. Наиболее интенсивно процесс облитерации происходит на протяжении первых 2 недель с момента рождения. В дальнейшем частота необлитерированных влагалищных отростков, неуклонно снижается, однако, принципиальная возможность их выявления в старшем возрасте определяется по-видимому, утратой способности брюшины к облитерации. У плодов женского пола иной механизм развития брюшинно-пахового отростка объясняет относительную редкость грыж у девочек.
Спустившееся яичко увлекает за собой все слои передней брюшной стенки, оставляя дефект в мышцах, закрытый основанием m. cremasteris. С ростом ребенка m. cremaster становится относительно тоньше и слабее, а размеры мышечного дефекта шире. Следовательно, «слабое место» передней брюшной стенки - область нижнего отдела пахового треугольника -приобретает патологическое значение лишь у взрослых. Паховый канал новорожденного имеет почти прямое (сагиттальное) направление: в дальнейшем канал становится длиннее, а направление его - более косым. Подкожное отверстие пахового канала первоначально представляет образование, ограниченное мягко- эластичными тканями, которые по мере роста ребенка уплотняются, а паховое кольцо становится фиброзным. Мышцы пахового треугольника, сокращаясь, выполняют клапанную функцию - замыкают паховый канал. Со стороны брюшной полости у новорожденного располагается относительно крупный мочевой пузырь, закрывающий надпузырные и срединные ямки. Свободными остаются лишь боковые ямки, соответствующие внутреннему отверстию пахового канала.
Таким образом, основное «неустройство» паховой области ребенка заключается во внеутробной облитерации влагалищного отростка брюшины. Достаточно незначительного повышения внутрибрюшного давления, чтобы внутренности вышли в необлитерированный влагалищный отросток и последний трансформировался в грыжевой мешок косой паховой грыжи. Представленные возрастные особенности наружного пахового кольца и мышц паховой области определяют преимущественно эластичный характер ущемления паховой грыжи у детей.
В соответствии с современными представлениями этиопатогенез паховых грыж у детей определяется структурной дезориентацией тканей подвздошно-пахового-бедренного комплекса. Данная концепция определяет топографическую анатомию и оперативную хирургию ущемленных паховых грыж у детей с позиций вмешательств на врожденно компроментированных тканях.
Различают две основные клинические формы паховой грыжи: неосложненную и осложненную. Неосложненной является грыжа, при которой грыжевое выпячивание исчезает самостоятельно при переходе больного в горизонтальное положение с приподнятым тазовым отделом, либо в результате пальцевого давления. К осложненным относятся грыжи с явлениями воспаления, копростаза, невправимые и ущемленные. Воспаление в детском возрасте наблюдается чрезвычайно редко и существенного практического значения не имеет. Копростаз, некогда считавшийся единственной причиной непроходимости кишечника при ущемленной грыже, теперь расценивается как возможное осложнение при больших грыжах у больных, склонных к запорам. Кишечные петли, заполненные калом (в содержимом грыжевого мешка), могут ущемиться. Невправимые грыжи являются причиной копростаза, воспаления или ущемления. Значительная роль в генезе невправимости принадлежит сальнику, спаянному с грыжевым мешком и петлями кишечника. У детей невправимые грыжи наблюдаются редко, при этом содержимым грыжевого мешка у девочек являются матка или придатки, у мальчиков - мочевой пузырь, слепая кишка.
Суть страдания при ущемленной паховой грыже (УПГ) определяется расстройством кровообращения в ущемленном органе с нарушением его функции. Общие патофизиологические реакции больного зависят от содержимого грыжевого мешка, выраженности и обратимости расстройств гемоциркуляции в ущемленном органе (органах). Чаще у мальчиков ущемляется петля тонкой кишки, у девочек - придатки матки. Крайне редко в детском возрасте возникает ущемление кишки во внутреннем отверстии пахового канала, т.н. интерстициальные грыжи.
В качестве факторов, способствующих ущемлению грыжи у детей, рассматриваются: метеоризм, беспокойство, сильный кашель, физическая нагрузка. В детском возрасте ущемление грыжевого содержимого отличается эластичностью, определяющейся своеобразием механизма ущемления и особенностями строения паховой области ребенка. В клинической практике данное положение подтверждается тем, что в условиях физиологического или медикаментозного сна ребенка, купирования беспокойства, снижения внутрибрюшного давления, мышечной релаксации нередко происходит самопроизвольное вправление грыжевого содержимого.
ВОЗРАСТНЫЕ ОСОБЕННОСТИ ПАХОВОЙ ОБЛАСТИ У ДЕТЕЙ.
Паховая область ребенка развивается наиболее активно в первые месяцы жизни. Влагалищный отросток брюшины, формируюшийся в процессе опускании яичка, начинает облитерироваться еще у плода. Наиболее интенсивно процесс облитерации происходит на протяжении первых 2 недель с момента рождения. В дальнейшем частота необлитерированных влагалищных отростков, неуклонно снижается, однако, принципиальная возможность их выявления в старшем возрасте определяется по-видимому, утратой способности брюшины к облитерации. У плодов женского пола иной механизм развития брюшинно-пахового отростка объясняет относительную редкость грыж у девочек.
Спустившееся яичко увлекает за собой все слои передней брюшной стенки, оставляя дефект в мышцах, закрытый основанием m. cremasteris. С ростом ребенка m. cremaster становится относительно тоньше и слабее, а размеры мышечного дефекта шире. Следовательно, «слабое место» передней брюшной стенки - область нижнего отдела пахового треугольника -приобретает патологическое значение лишь у взрослых. Паховый канал новорожденного имеет почти прямое (сагиттальное) направление: в дальнейшем канал становится длиннее, а направление его - более косым. Подкожное отверстие пахового канала первоначально представляет образование, ограниченное мягко- эластичными тканями, которые по мере роста ребенка уплотняются, а паховое кольцо становится фиброзным. Мышцы пахового треугольника, сокращаясь, выполняют клапанную функцию - замыкают паховый канал. Со стороны брюшной полости у новорожденного располагается относительно крупный мочевой пузырь, закрывающий надпузырные и срединные ямки. Свободными остаются лишь боковые ямки, соответствующие внутреннему отверстию пахового канала.
Таким образом, основное «неустройство» паховой области ребенка заключается во внеутробной облитерации влагалищного отростка брюшины. Достаточно незначительного повышения внутрибрюшного давления, чтобы внутренности вышли в необлитерированный влагалищный отросток и последний трансформировался в грыжевой мешок косой паховой грыжи. Представленные возрастные особенности наружного пахового кольца и мышц паховой области определяют преимущественно эластичный характер ущемления паховой грыжи у детей.
В соответствии с современными представлениями этиопатогенез паховых грыж у детей определяется структурной дезориентацией тканей подвздошно-пахового-бедренного комплекса. Данная концепция определяет топографическую анатомию и оперативную хирургию ущемленных паховых грыж у детей с позиций вмешательств на врожденно компроментированных тканях.
|
|
Эпидемиология
Ущемление паховой грыжи - наиболее частое и опасное осложнение. Риск ущемления и странгуляции при паховой грыже существенно выше у детей первых трех месяцев жизни и колеблется, по данным разных авторов, от 28% до 31%, к 6 месяцам данный показатель снижается до 15%-24 %. В группе недоношенных детей частота встречаемости ущемленной паховой грыжи составляет 13 -18 %, что, возможно, связано с более широким паховым кольцом.
Следует отметить, что эти цифры являются неточными, ибо никем из авторов не учитывались дети, не подвергавшиеся госпитализации.
Следует отметить, что эти цифры являются неточными, ибо никем из авторов не учитывались дети, не подвергавшиеся госпитализации.
Классификация
Различают две основные клинические формы паховой грыжи: неосложненную и осложненную. Неосложненной является грыжа, при которой грыжевое выпячивание исчезает самостоятельно при переходе больного в горизонтальное положение с приподнятым тазовым отделом, либо в результате пальцевого давления. К осложненным относятся грыжи с явлениями воспаления, копростаза, невправимые и ущемленные. Воспаление в детском возрасте наблюдается чрезвычайно редко и существенного практического значения не имеет. Копростаз, некогда считавшийся единственной причиной непроходимости кишечника при ущемленной грыже, теперь расценивается как возможное осложнение при больших грыжах у больных, склонных к запорам. Кишечные петли, заполненные калом (в содержимом грыжевого мешка), могут ущемиться. Невправимые грыжи являются причиной копростаза, воспаления или ущемления.
Клиническая картина
Наиболее постоянным признаком ущемления грыжи у детей грудного возраста является эмоциональное и двигательное беспокойство, выявленное в структуре жалоб родителей у абсолютного большинства больных. Клиническая недооценка данного симптома, как правило, обусловлена тем, что ущемление в 38% случаев наблюдается на фоне иных заболеваний. Кроме того, у некоторых детей (чаще недоношенных) беспокойство не носит выраженного характера и поведение ребенка меняется незначительно.
Следующим по частоте (свыше 90%) выявления признаком является появление, либо увеличение опухолевидного выпячивания в паховой области. Если грыжевое выпячивание появляется впервые, то в единичных наблюдениях оно может оставаться незамеченным родителями больного из-за небольших размеров и выраженного подкожного жирового слоя в паховых областях у новорожденных.
У детей старшего возраста клинические проявления ущемления более многообразны и выразительны. Ребенок жалуется на внезапно возникшие резкие боли в паховой области и появившуюся болезненную при пальпации припухлость, если грыжа ущемилась при первом появлении. Если ребенок знает о наличии у него грыжи, то указывает на увеличение выпячивания и невозможность его вправления.
Многократная рвота выявляется в 66% клинических наблюдениях. Однократная рвота констатируется в 3% случаев. Необходимо указать, что у трети больных с верифицированным диагнозом «Ущемленная паховая грыжа» рвота в анамнезе отсутствовала.
При ущемлении петли кишки развиваются явления острой непроходимости кишечника (ОНК) (70% наблюдений). В редких случаях отмечается кишечное кровотечение. Общее состояние ребенка в первые часы после ущемления заметно не страдает. Температура тела остается нормальной. При осмотре паховых областей выявляется припухлость по ходу семенного канатика- грыжевое выпячивание, зачастую спускающееся в мошонку. У девочек выпячивание может быть небольшого размера и при осмотре малозаметным.
При поступлении ребенка в поздние сроки от начала заболевания (2-3-е сутки) выявляются: тяжелое общее состояние, повышение температуры тела, интоксикация, отчетливые признаки кишечной непроходимости или перитонита при ущемлении петли кишечника. Местно появляются гиперемия и отек кожи, связанные с некрозом ущемленного органа и развитием флегмоны грыжевого выпячивания. Рвота становится частой, с примесью желчи и каловым запахом. Может быть задержка мочеиспускания.
Следующим по частоте (свыше 90%) выявления признаком является появление, либо увеличение опухолевидного выпячивания в паховой области. Если грыжевое выпячивание появляется впервые, то в единичных наблюдениях оно может оставаться незамеченным родителями больного из-за небольших размеров и выраженного подкожного жирового слоя в паховых областях у новорожденных.
У детей старшего возраста клинические проявления ущемления более многообразны и выразительны. Ребенок жалуется на внезапно возникшие резкие боли в паховой области и появившуюся болезненную при пальпации припухлость, если грыжа ущемилась при первом появлении. Если ребенок знает о наличии у него грыжи, то указывает на увеличение выпячивания и невозможность его вправления.
Многократная рвота выявляется в 66% клинических наблюдениях. Однократная рвота констатируется в 3% случаев. Необходимо указать, что у трети больных с верифицированным диагнозом «Ущемленная паховая грыжа» рвота в анамнезе отсутствовала.
При ущемлении петли кишки развиваются явления острой непроходимости кишечника (ОНК) (70% наблюдений). В редких случаях отмечается кишечное кровотечение. Общее состояние ребенка в первые часы после ущемления заметно не страдает. Температура тела остается нормальной. При осмотре паховых областей выявляется припухлость по ходу семенного канатика- грыжевое выпячивание, зачастую спускающееся в мошонку. У девочек выпячивание может быть небольшого размера и при осмотре малозаметным.
При поступлении ребенка в поздние сроки от начала заболевания (2-3-е сутки) выявляются: тяжелое общее состояние, повышение температуры тела, интоксикация, отчетливые признаки кишечной непроходимости или перитонита при ущемлении петли кишечника. Местно появляются гиперемия и отек кожи, связанные с некрозом ущемленного органа и развитием флегмоны грыжевого выпячивания. Рвота становится частой, с примесью желчи и каловым запахом. Может быть задержка мочеиспускания.
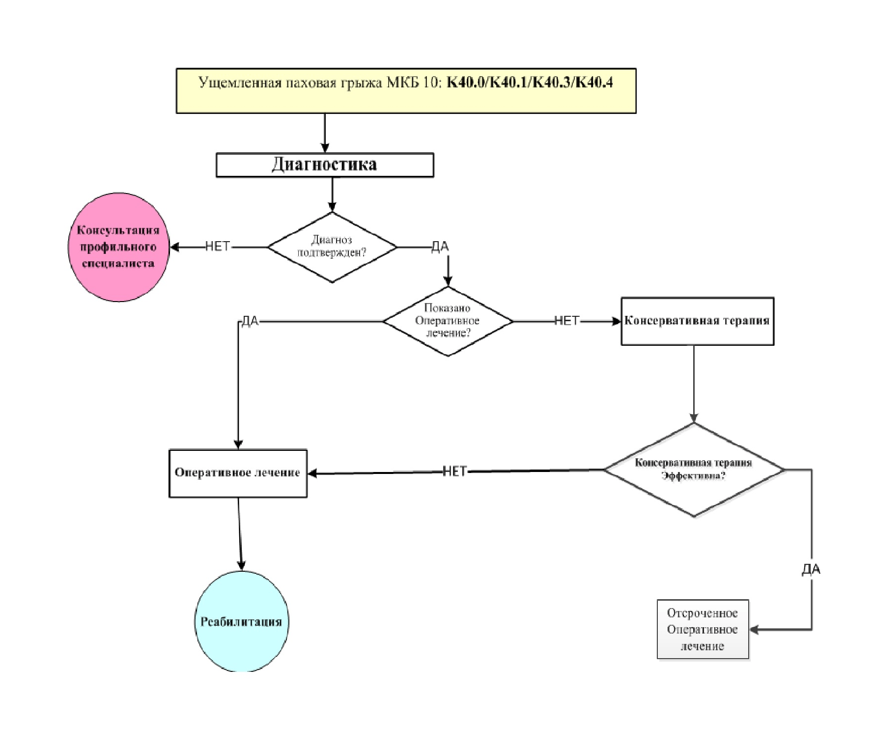
Диагностика
Диагноз ущемленной паховой грыжи устанавливается на совокупности данных анамнеза, осмотра и ряда лабораторных и инструментальных способов диагностики.
Важнейшим условием эффективной диагностики является тщательный сбор анамнеза с выявлением длительности и динамики клинических проявлений.
• Рекомендовано выполнить осмотр врачом-хирургом не позднее 1 часа от момента поступления в стационар.
Уровень убедительности рекомендации D (уровень достоверности доказательств 4).
Уровень убедительности рекомендации D (уровень достоверности доказательств 4).
Комментарии. При УПГ общее состояние страдает незначительно, но может ухудшаться при развитии некроза ущемленного органа и распространении воспалительных явлений на брюшину.
• При осмотре рекомендовано обратить внимание на наличие припухлости по ходу семенного канатика и/или мошонке, болезненного при пальпации.
Уровень убедительности рекомендации D (уровень достоверности доказательств 4).
Комментарии. При осмотре паховых областей выявляется припухлость по ходу семенного канатика - грыжевое выпячивание, зачастую спускающееся в мошонку. У девочек выпячивание может быть небольшого размера и при осмотре малозаметным.
Пальпация ущемленной грыжи резко болезненна. Выпячивание гладкое, эластичной консистенции, невправимо. Обычно прощупывается плотный тяж, идущий в паховый канал и выполняющий его просвет.
• При осмотре рекомендовано обратить внимание на наличие явлений непроходимости кишечника и/или перитонита.
Уровень убедительности рекомендации D (уровень достоверности доказательств 4).
Комментарии. При поступлении ребенка в поздние сроки от начала заболевания (2-3-е сутки) выявляются - тяжелое общее состояние, повышение температуры тела, интоксикация, отчетливые признаки кишечной непроходимости или перитонита при ущемлении петли кишечника. Местно появляются гиперемия и отек кожи, связанные с некрозом ущемленного органа и развитием флегмоны грыжевого выпячивания.
Уровень убедительности рекомендации D (уровень достоверности доказательств 4).
Комментарии. В анализе крови, особенно при позднем поступлении, может определяться лейкоцитоз до 10-15х10⁹, палочкоядерный сдвиг, ускорение скорости оседания эритроцитов (СОЭ).
• Рекомендовано выполнить общий анализ мочи.
Уровень убедительности рекомендации D (уровень достоверности доказательств 4).
• В качестве предоперационного обследования рекомендовано определение группы крови и Rh-фактора, биохимического анализа крови с определением показателей кислотно-щелочного состояния, электролитного состава крови.
Уровень убедительности рекомендации D (уровень достоверности доказательств 4).
Диагноз ущемленной паховой грыжи устанавливается на совокупности данных анамнеза, осмотра и ряда инструментальных способов диагностики.
Уровень убедительности рекомендации D (уровень достоверности доказательств 4).
• При наличии клинических признаков непроходимости кишечника рекомендовано выполнить обзорную рентгенографию брюшной полости.
Уровень убедительности рекомендации А (уровень достоверности доказательств 1а).
Комментарии. Ведущими технологиями специальной (инструментальной) диагностики на современном этапе являются ультразвуковые методы исследования паховой области, мошонки, брюшной полости, включая малый та. Это позволяют с высокой степенью достоверности идентифицировать ткани и органы в составе грыжевого выпячивания, оценить параметры органного кровотока, выявить эхографические признаки нарушения пассажа кишечного содержимого.
Показания к обзорной рентгенографии брюшной полости возникают при наличии клинических признаков острой кишечной непроходимости.
Первостепенное тактическое значение имеют ультразвуковые исследования, дополненным цветовым доплеровским картированием. Разрешающие характеристики современной аппаратуры позволяют убедительно дифференцировать тканевые структуры и органы паховой области, мошонки, объективно оценивать выраженность их вовлеченности в инфильтративно-воспалительный процесс. Результаты исследования кровотока позволяют сформировать объективное суждение о выраженности и обратимости гемодинамических расстройств условиях ущемления (странгуляции) органа.
Диагностический потенциал ренгенологических исследований у детей с ущемленной паховой грыжей определяется возможностью объективизировать семиотику непроходимости кишечника. Необходимо при этом учитывать, что классические рентгенологические симптомы («Пружины», «Чаши Клойбера» ) не являются ранними признаками острой кишечной непроходимости.
• Рекомендовано поводить дифференциальную диагностику УПГ с другими заболеваниями детей.
Уровень убедительности рекомендации D (уровень достоверности доказательств 4).
Комментарий. Дифференциальную диагностику ущемленной паховой грыжи у детей младшего возраста, прежде всего, следует проводить с остро развившейся водянкой семенного канатика. Существенное значение имеют анамнестические данные - при водянке припухлость в паховой области возникает постепенно, нарастает в течение нескольких часов. Беспокойство менее выражено и рвота бывает редко. Основой клинической дифференциальной диагностики служат данные пальпаторного обследования: опухоль при водянке умеренно болезненная, овальной формы, с четким верхним полюсом, от которого в паховый канал не отходит характерный для грыжевого выпячивания плотный тяж.
Перекрут семенного канатика («Перекручивание яичка» по МКБ 10) также проявляется внезапным беспокойством ребенка. Могут возникнуть и другие общие явления (отказ от груди, рефлекторная рвота). Пальпация припухлости в паховой области резко болезненна, семенной канатик утолщен вследствие перекручивания, прощупывается в паховом канале, напоминая шейку грыжевого мешка. Определенное дифференциально-диагностическое значение имеет симптом подтягивание яичка к корню мошонки при перекруте семенного канатика. Крайне сложно отличать «заворот яичка» от, ущемленной грыжи у новорожденного.
Паховый лимфаденит у детей раннего и дошкольного возраста (особенно девочек) клинически иногда невозможно дифференцировать с ущемленной грыжей. Острое начало заболевания, беспокойство ребенка при исследовании и невозможность пальпаторно определить наружное паховое кольцо в инфильтрированных тканях, позволяют думать об ущемленной грыже. Отсутствие общих симптомов и явлений острой кишечной непроходимости не исключает ущемления придатков матки или пристеночного ущемления кишки.
Важнейшим условием эффективной диагностики является тщательный сбор анамнеза с выявлением длительности и динамики клинических проявлений.
• Рекомендовано выполнить осмотр врачом-хирургом не позднее 1 часа от момента поступления в стационар.
Уровень убедительности рекомендации D (уровень достоверности доказательств 4).
2,1 Жалобы и анамнез.
• Рекомендовано выяснить у больного и/или его родителей, имеются ли жалобы на беспокойство, боль в паховой области и/или животе, появление или увеличение опухолевидного образования в паховой области, тошноту, рвоту,.Уровень убедительности рекомендации D (уровень достоверности доказательств 4).
2,2 Физикальное обследование.
• Рекомендовано оценить общее состояние пациента.Комментарии. При УПГ общее состояние страдает незначительно, но может ухудшаться при развитии некроза ущемленного органа и распространении воспалительных явлений на брюшину.
• При осмотре рекомендовано обратить внимание на наличие припухлости по ходу семенного канатика и/или мошонке, болезненного при пальпации.
Уровень убедительности рекомендации D (уровень достоверности доказательств 4).
Комментарии. При осмотре паховых областей выявляется припухлость по ходу семенного канатика - грыжевое выпячивание, зачастую спускающееся в мошонку. У девочек выпячивание может быть небольшого размера и при осмотре малозаметным.
Пальпация ущемленной грыжи резко болезненна. Выпячивание гладкое, эластичной консистенции, невправимо. Обычно прощупывается плотный тяж, идущий в паховый канал и выполняющий его просвет.
• При осмотре рекомендовано обратить внимание на наличие явлений непроходимости кишечника и/или перитонита.
Уровень убедительности рекомендации D (уровень достоверности доказательств 4).
Комментарии. При поступлении ребенка в поздние сроки от начала заболевания (2-3-е сутки) выявляются - тяжелое общее состояние, повышение температуры тела, интоксикация, отчетливые признаки кишечной непроходимости или перитонита при ущемлении петли кишечника. Местно появляются гиперемия и отек кожи, связанные с некрозом ущемленного органа и развитием флегмоны грыжевого выпячивания.
2,3 Лабораторная диагностика.
• Рекомендовано выполнить общий анализ крови не позднее 1 часа от момента поступления в стационар.Уровень убедительности рекомендации D (уровень достоверности доказательств 4).
Комментарии. В анализе крови, особенно при позднем поступлении, может определяться лейкоцитоз до 10-15х10⁹, палочкоядерный сдвиг, ускорение скорости оседания эритроцитов (СОЭ).
• Рекомендовано выполнить общий анализ мочи.
Уровень убедительности рекомендации D (уровень достоверности доказательств 4).
• В качестве предоперационного обследования рекомендовано определение группы крови и Rh-фактора, биохимического анализа крови с определением показателей кислотно-щелочного состояния, электролитного состава крови.
Уровень убедительности рекомендации D (уровень достоверности доказательств 4).
Диагноз ущемленной паховой грыжи устанавливается на совокупности данных анамнеза, осмотра и ряда инструментальных способов диагностики.
2,4 Инструментальная диагностика.
• При неясной клинической картине рекомендовано выполнить ультразвуковое исследование органов брюшной полости.Уровень убедительности рекомендации D (уровень достоверности доказательств 4).
• При наличии клинических признаков непроходимости кишечника рекомендовано выполнить обзорную рентгенографию брюшной полости.
Уровень убедительности рекомендации А (уровень достоверности доказательств 1а).
Комментарии. Ведущими технологиями специальной (инструментальной) диагностики на современном этапе являются ультразвуковые методы исследования паховой области, мошонки, брюшной полости, включая малый та. Это позволяют с высокой степенью достоверности идентифицировать ткани и органы в составе грыжевого выпячивания, оценить параметры органного кровотока, выявить эхографические признаки нарушения пассажа кишечного содержимого.
Показания к обзорной рентгенографии брюшной полости возникают при наличии клинических признаков острой кишечной непроходимости.
Первостепенное тактическое значение имеют ультразвуковые исследования, дополненным цветовым доплеровским картированием. Разрешающие характеристики современной аппаратуры позволяют убедительно дифференцировать тканевые структуры и органы паховой области, мошонки, объективно оценивать выраженность их вовлеченности в инфильтративно-воспалительный процесс. Результаты исследования кровотока позволяют сформировать объективное суждение о выраженности и обратимости гемодинамических расстройств условиях ущемления (странгуляции) органа.
Диагностический потенциал ренгенологических исследований у детей с ущемленной паховой грыжей определяется возможностью объективизировать семиотику непроходимости кишечника. Необходимо при этом учитывать, что классические рентгенологические симптомы («Пружины», «Чаши Клойбера» ) не являются ранними признаками острой кишечной непроходимости.
• Рекомендовано поводить дифференциальную диагностику УПГ с другими заболеваниями детей.
Уровень убедительности рекомендации D (уровень достоверности доказательств 4).
Комментарий. Дифференциальную диагностику ущемленной паховой грыжи у детей младшего возраста, прежде всего, следует проводить с остро развившейся водянкой семенного канатика. Существенное значение имеют анамнестические данные - при водянке припухлость в паховой области возникает постепенно, нарастает в течение нескольких часов. Беспокойство менее выражено и рвота бывает редко. Основой клинической дифференциальной диагностики служат данные пальпаторного обследования: опухоль при водянке умеренно болезненная, овальной формы, с четким верхним полюсом, от которого в паховый канал не отходит характерный для грыжевого выпячивания плотный тяж.
Перекрут семенного канатика («Перекручивание яичка» по МКБ 10) также проявляется внезапным беспокойством ребенка. Могут возникнуть и другие общие явления (отказ от груди, рефлекторная рвота). Пальпация припухлости в паховой области резко болезненна, семенной канатик утолщен вследствие перекручивания, прощупывается в паховом канале, напоминая шейку грыжевого мешка. Определенное дифференциально-диагностическое значение имеет симптом подтягивание яичка к корню мошонки при перекруте семенного канатика. Крайне сложно отличать «заворот яичка» от, ущемленной грыжи у новорожденного.
Паховый лимфаденит у детей раннего и дошкольного возраста (особенно девочек) клинически иногда невозможно дифференцировать с ущемленной грыжей. Острое начало заболевания, беспокойство ребенка при исследовании и невозможность пальпаторно определить наружное паховое кольцо в инфильтрированных тканях, позволяют думать об ущемленной грыже. Отсутствие общих симптомов и явлений острой кишечной непроходимости не исключает ущемления придатков матки или пристеночного ущемления кишки.
|
|
Лечение
Экстренное оперативное вмешательство непосредственно при госпитализации в хирургический стационар, либо после кратковременной предоперационной подготовки (в зависимости от тяжести состояния пациента) показано:
• при наличии выраженных воспалительных изменений (флегмона) в области грыжевого выпячивания;
• явлениях острой кишечной непроходимости;
• безуспешном консервативном лечении;
• пациентам женского пола.
Уровень убедительности рекомендации D (уровень достоверности доказательств 4).
Комментарии. Всем детям мужского пола с ущемленными паховыми грыжами без выраженных воспалительных изменений в области грыжевого выпячивания и явлений ОНК проводят комплекс консервативных мероприятий, создавая условия для самопроизвольного вправления грыжевого выпячивания. По общепринятому мнению, консервативные мероприятия, направленные на репозицию грыжевого содержимого в брюшную полость, должны выполняться не позднее 12 часов с момента ущемления. Больному вводят разовую возрастную дозу пантопона, затем делают теплую ванну (37-38 °С) продолжительностью 10-15 мин или на область грыжи кладут грелку. Постепенно ребенок успокаивается, засыпает, и грыжа самопроизвольно вправляется. Если этого не произошло, то можно провести попытку мануального закрытого вправления грыжевого выпячивания.
Техника мануального вправления грыжевого содержимого включает деликатную тракцию грыжевого мешка по направлению к дну мошонки с одномоментной ее компрессией. Длительность консервативного лечения не должна превышать 2-х часов. Если в течение этого времени грыжа не вправилась, то формулируют показания к оперативному лечению.
Эффективность консервативного мануального вправления содержимого грыжевого мешка у детей с ущемленной паховой грыжей подтверждена в ходе многих контролируемых исследований (Laparoscopic Approach to Incarcerated and Strangulated Inguinal Hernias S. Deeba, S. Purkayastha, P. Paraskevas, et al. JSLS. 2009 Jul-Sep; 13(3): 327-331; Stringer MD, Higgins M, сapps SN, Holmes SJ. Irreducible inguinal hernia. вr J Surg 1991; 78:504; Gahukamble DB, Khamage AS. Early versus delayed repair of reduced incarcerated inguinal hernias in the pediatric population. J Pediatr Surg 1996; 31:1218; Moss RL, Hatch EI Jr. Inguinal hernia repair in early infancy. Am J Surg 1991; 161:596.
• При эффективности консервативного лечения рекомендуется оставить ребенка в хирургическом стационаре, провести необходимые исследования и оперировать в отсроченном порядке. Исключение составляют дети с интеркуррентными заболеваниями, нуждающиеся в целенаправленном обследовании и лечении.
Уровень убедительности рекомендации D (уровень достоверности доказательств 4).
Уровень убедительности рекомендации D (уровень достоверности доказательств 4).
Комментарий. Основу предоперационной подготовки у разного контнингента больных составляет инфузионно-трансфузионная и антибактериальная терапия. Длительность предоперационной подготовки не должна превышать 2-4 часов, результируясь тенденцией к нормализации водно-электролитного и кислотно-основного баланса, купирования гипертермии и анемии.
• Рекомендовано выполнить антибиотикопрофилактику за 30 мин. до начала операции.
Уровень убедительности рекомендации D (уровень достоверности доказательств 4).
Комментарии. Оптимальная комбинация цефалоспаринов III поколения + метронидазол - в возрастной дозировке.
• При УПГ, неэффективной попытке консервативной терапии рекомендовано выполнение неотложного оперативного вмешательства.
Уровень убедительности рекомендации А (уровень достоверности доказательств 1).
Комментарии. Хирургическое вмешательство проводят под общим обезболиванием после общепринятой схемы премедикации.
Оперативное лечение.
Операцию по поводу ущемленной грыжи проводит наиболее квалифицированный врач отделения, а по дежурству старший хирург бригады с обязательным наличием ассистента.
• Рабочая группа рекомендует проведение традиционной операции у всех детей с ущемленной паховой грыжей, когда нет возможности выполнить лапароскопическую дезинвагинацию, а также при наличии показаний к резекции ущемленного в грыже органа. соматическими, инфекционными заболеваниями.
Уровень убедительности рекомендации D (уровень достоверности доказательств 4).
Комментарий. Производят косой послойный разрез передней брюшной стенки над и параллельно паховой связке, обнажают апоневроз наружной косой мышцы и наружное отверстие пахового канала. Тупым способом освобождают место перехода апоневроза в паховую связку. Осторожно выделяют грыжевой мешок (отграничивают его марлевыми салфетками) и вскрывают между пинцетами.
На этом этапе у новорожденных и грудных детей часто происходит самопроизвольное вправление содержимого грыжи. При незначительной длительности ущемления, прозрачной «грыжевой воде» и отсутствии подозрений на некроз ущемленного органа, грыжевой мешок выделяют, прошивают у основания и удаляют. Яичко возвращают в мошонку, пластику пахового канала производят по Ру - Краснобаеву. При необходимости вправления грыжевого содержимого следует рассечь наружное паховое кольцо и апоневроз наружной косой мышцы живота. Если ущемленные органы (петля кишки, придатки матки ) жизнеспособны, их вправляют в брюшную полость, обрабатывают и удаляют грыжевой мешок. Пластику пахового канала производят по Мартынову-Жирару. У девочек паховый канал зашивают наглухо отдельными шелковыми швами в 2 слоя.
При нежизнеспособности ущемленного органа производят герниолапаротомию (рассекают брюшную стенку от пахового канала кверху на 5- 7 см). Осторожно подтягивают измененную кишку, производят ревизию и резецируют в пределах здоровых тканей, отступая на 10-15 см от линии странгуляции.
Рабочая группа рекомендует выполнение лапароскопической операции у детей с ущемленной паховой грыжей, когда есть технические возможности проведения такой операции, медицинский персонал имеет соответствующую подготовку по эндоскопической хирургии, а также отсутствуют убедительные данные о некрозе ущемленного органа.
Уровень убедительности рекомендации D (уровень достоверности доказательств 4).
Комментарии. Очевидные перспективы снижения травматичности оперативного лечения детей с ущемленными паховыми грыжами обусловлены расширением показаний к эндохирургическим вмешательствам. Необходимо учитывать, что данные технологии могут быть реализованы в специализированных стационарах (отделениях) с соответствующим уровнем материально-технического оснащения и персоналом, располагающим опытом эндохирургических вмешательств у детей с неосложненными паховыми грыжами.
Эффективность лапароскопической операции при ущемленной грыже у детей подтверждена в ходе контролируемых исследований (Schier F. Laparoscopic inguinal hernia repair-a prospective personal series of 542 children. J Pediatr Surg 2006; 41:1081; Schier F, Montupet P, Esposito с. Laparoscopic inguinal herniorrhaphy in children: a three-center experience with 933 repairs. J Pediatr Surg 2002; 37:395; Takehara H, Yakabe S, Kameoka K. Laparoscopic percutaneous extraperitoneal closure for inguinal hernia in children: clinical outcome of 972 repairs done in 3 pediatric surgical institutions. J Pediatr Surg 2006; 41:1999).
• Рекомендовано при всех видах ущемленной паховой грыжи у детей провести антибиотикопрофилактику в процессе предоперационной подготовки, продолжать во время операции и в послеоперационном периоде.
Уровень убедительности рекомендации D (уровень достоверности доказательств 4).
Комментарии. Целесообразно назначать комбинацию из цефалоспаринов III поколения + аминогликозиды + метронидазол в течение 2-3 дней. При проведении резекции ущемленного органа, наличии явлений перитонита, непроходимости кишечника или развитии послеоперационных воспалительных осложнений длительность послеоперационной антибактериальной терапии увеличивается до 5-14 дней.
• при наличии выраженных воспалительных изменений (флегмона) в области грыжевого выпячивания;
• явлениях острой кишечной непроходимости;
• безуспешном консервативном лечении;
• пациентам женского пола.
3,1 Консервативное лечение.
• Попытка консервативного лечения рекомендована детям с ущемленными паховыми грыжами без выраженных воспалительных изменений в области грыжевого выпячивания, когда отсутствуют убедительные данные о наличии некроза ущемленного органа и явлений ОНК.Уровень убедительности рекомендации D (уровень достоверности доказательств 4).
Комментарии. Всем детям мужского пола с ущемленными паховыми грыжами без выраженных воспалительных изменений в области грыжевого выпячивания и явлений ОНК проводят комплекс консервативных мероприятий, создавая условия для самопроизвольного вправления грыжевого выпячивания. По общепринятому мнению, консервативные мероприятия, направленные на репозицию грыжевого содержимого в брюшную полость, должны выполняться не позднее 12 часов с момента ущемления. Больному вводят разовую возрастную дозу пантопона, затем делают теплую ванну (37-38 °С) продолжительностью 10-15 мин или на область грыжи кладут грелку. Постепенно ребенок успокаивается, засыпает, и грыжа самопроизвольно вправляется. Если этого не произошло, то можно провести попытку мануального закрытого вправления грыжевого выпячивания.
Техника мануального вправления грыжевого содержимого включает деликатную тракцию грыжевого мешка по направлению к дну мошонки с одномоментной ее компрессией. Длительность консервативного лечения не должна превышать 2-х часов. Если в течение этого времени грыжа не вправилась, то формулируют показания к оперативному лечению.
Эффективность консервативного мануального вправления содержимого грыжевого мешка у детей с ущемленной паховой грыжей подтверждена в ходе многих контролируемых исследований (Laparoscopic Approach to Incarcerated and Strangulated Inguinal Hernias S. Deeba, S. Purkayastha, P. Paraskevas, et al. JSLS. 2009 Jul-Sep; 13(3): 327-331; Stringer MD, Higgins M, сapps SN, Holmes SJ. Irreducible inguinal hernia. вr J Surg 1991; 78:504; Gahukamble DB, Khamage AS. Early versus delayed repair of reduced incarcerated inguinal hernias in the pediatric population. J Pediatr Surg 1996; 31:1218; Moss RL, Hatch EI Jr. Inguinal hernia repair in early infancy. Am J Surg 1991; 161:596.
• При эффективности консервативного лечения рекомендуется оставить ребенка в хирургическом стационаре, провести необходимые исследования и оперировать в отсроченном порядке. Исключение составляют дети с интеркуррентными заболеваниями, нуждающиеся в целенаправленном обследовании и лечении.
Уровень убедительности рекомендации D (уровень достоверности доказательств 4).
3,2 Хирургическое лечение.
• Проведение предоперационной подготовки рекомендуется детям со значительной длительностью ущемления (свыше суток), УПГ, осложненной развитием флегмоны грыжевого выпячивания, ОНК, а также пациенты с сопутствующими соматическими, инфекционными заболеваниями.Уровень убедительности рекомендации D (уровень достоверности доказательств 4).
Комментарий. Основу предоперационной подготовки у разного контнингента больных составляет инфузионно-трансфузионная и антибактериальная терапия. Длительность предоперационной подготовки не должна превышать 2-4 часов, результируясь тенденцией к нормализации водно-электролитного и кислотно-основного баланса, купирования гипертермии и анемии.
• Рекомендовано выполнить антибиотикопрофилактику за 30 мин. до начала операции.
Уровень убедительности рекомендации D (уровень достоверности доказательств 4).
Комментарии. Оптимальная комбинация цефалоспаринов III поколения + метронидазол - в возрастной дозировке.
• При УПГ, неэффективной попытке консервативной терапии рекомендовано выполнение неотложного оперативного вмешательства.
Уровень убедительности рекомендации А (уровень достоверности доказательств 1).
Комментарии. Хирургическое вмешательство проводят под общим обезболиванием после общепринятой схемы премедикации.
Оперативное лечение.
Операцию по поводу ущемленной грыжи проводит наиболее квалифицированный врач отделения, а по дежурству старший хирург бригады с обязательным наличием ассистента.
• Рабочая группа рекомендует проведение традиционной операции у всех детей с ущемленной паховой грыжей, когда нет возможности выполнить лапароскопическую дезинвагинацию, а также при наличии показаний к резекции ущемленного в грыже органа. соматическими, инфекционными заболеваниями.
Уровень убедительности рекомендации D (уровень достоверности доказательств 4).
Комментарий. Производят косой послойный разрез передней брюшной стенки над и параллельно паховой связке, обнажают апоневроз наружной косой мышцы и наружное отверстие пахового канала. Тупым способом освобождают место перехода апоневроза в паховую связку. Осторожно выделяют грыжевой мешок (отграничивают его марлевыми салфетками) и вскрывают между пинцетами.
На этом этапе у новорожденных и грудных детей часто происходит самопроизвольное вправление содержимого грыжи. При незначительной длительности ущемления, прозрачной «грыжевой воде» и отсутствии подозрений на некроз ущемленного органа, грыжевой мешок выделяют, прошивают у основания и удаляют. Яичко возвращают в мошонку, пластику пахового канала производят по Ру - Краснобаеву. При необходимости вправления грыжевого содержимого следует рассечь наружное паховое кольцо и апоневроз наружной косой мышцы живота. Если ущемленные органы (петля кишки, придатки матки ) жизнеспособны, их вправляют в брюшную полость, обрабатывают и удаляют грыжевой мешок. Пластику пахового канала производят по Мартынову-Жирару. У девочек паховый канал зашивают наглухо отдельными шелковыми швами в 2 слоя.
При нежизнеспособности ущемленного органа производят герниолапаротомию (рассекают брюшную стенку от пахового канала кверху на 5- 7 см). Осторожно подтягивают измененную кишку, производят ревизию и резецируют в пределах здоровых тканей, отступая на 10-15 см от линии странгуляции.
Рабочая группа рекомендует выполнение лапароскопической операции у детей с ущемленной паховой грыжей, когда есть технические возможности проведения такой операции, медицинский персонал имеет соответствующую подготовку по эндоскопической хирургии, а также отсутствуют убедительные данные о некрозе ущемленного органа.
Уровень убедительности рекомендации D (уровень достоверности доказательств 4).
Комментарии. Очевидные перспективы снижения травматичности оперативного лечения детей с ущемленными паховыми грыжами обусловлены расширением показаний к эндохирургическим вмешательствам. Необходимо учитывать, что данные технологии могут быть реализованы в специализированных стационарах (отделениях) с соответствующим уровнем материально-технического оснащения и персоналом, располагающим опытом эндохирургических вмешательств у детей с неосложненными паховыми грыжами.
Эффективность лапароскопической операции при ущемленной грыже у детей подтверждена в ходе контролируемых исследований (Schier F. Laparoscopic inguinal hernia repair-a prospective personal series of 542 children. J Pediatr Surg 2006; 41:1081; Schier F, Montupet P, Esposito с. Laparoscopic inguinal herniorrhaphy in children: a three-center experience with 933 repairs. J Pediatr Surg 2002; 37:395; Takehara H, Yakabe S, Kameoka K. Laparoscopic percutaneous extraperitoneal closure for inguinal hernia in children: clinical outcome of 972 repairs done in 3 pediatric surgical institutions. J Pediatr Surg 2006; 41:1999).
3,3 Иное лечение.
Послеоперационное лечение.• Рекомендовано при всех видах ущемленной паховой грыжи у детей провести антибиотикопрофилактику в процессе предоперационной подготовки, продолжать во время операции и в послеоперационном периоде.
Уровень убедительности рекомендации D (уровень достоверности доказательств 4).
Комментарии. Целесообразно назначать комбинацию из цефалоспаринов III поколения + аминогликозиды + метронидазол в течение 2-3 дней. При проведении резекции ущемленного органа, наличии явлений перитонита, непроходимости кишечника или развитии послеоперационных воспалительных осложнений длительность послеоперационной антибактериальной терапии увеличивается до 5-14 дней.
|
|
Реабилитация и амбулаторное лечение
Дети школьного возраста после выписки домой освобождаются от занятий на 7-10 дней и от физической нагрузки на 2 мес. В последующем необходимо диспансерное наблюдение хирурга за ребенком, так как в 3,8% случаев возникают рецидивы грыжи, требующие повторной операции.
Профилактика
Основу профилактики ущемления паховых грыж составляет своевременное выявление патологии и раннее хирургическое лечение пациентов, начиная с периода новорожденности.
Проведение операций при паховой грыже на основе стационарзамещающих технологий является высокоэффективным с позиций организации лечебного процесса, позволяет минимизировать материальные затраты семьи, экономить финансовые ресурсы медицинской организации, а также снизить негативное влияние психоэмоциональных факторов, связанных с госпитализацией детей.
Проведение операций при паховой грыже на основе стационарзамещающих технологий является высокоэффективным с позиций организации лечебного процесса, позволяет минимизировать материальные затраты семьи, экономить финансовые ресурсы медицинской организации, а также снизить негативное влияние психоэмоциональных факторов, связанных с госпитализацией детей.
Критерии оценки качества медицинской помощи
| № п/п | Критерии качества | Уровень достоверности доказательств | Уровень убедительности рекомендаций |
| 1. | Выполнен осмотр врачом-хирургом не позднее 1 часа от момента поступления в стационар | 4 | D |
| 2. | Выполнен общий (клинический) анализ крови развернутый не позднее 1 часа от момента поступления в стационар | 4 | D |
| 3. | Проведена профилактика инфекционных осложнений антибактериальными лекарственными препаратами действия за 30 мин до хирургического вмешательства (при отсутствии медицинских противопоказаний) | 4 | D |
| 4. | Выполнено хирургическое вмешательство не позднее 2 часов от момента установления диагноза | 1 | А |
| 7. | Отсутствие повторных хирургических вмешательств | 4 | D |
| 8. | Отсутствие гнойно-септических осложнений | 4 | D |
| 9. | Отсутствие тромбоэмболических осложнений | 4 | D |
Список литературы
• Баиров Г.А. Срочная хирургия детей. Руководство для врачей. Санкт-Петербург, 1997.-323 с.
• Долецкий С.Я. Ущемленные грыжи у детей, Медгиз, 1952, 156 с.
• Оперативная хирургия с топографической анатомией детского возраста / Под ред Ю.Ф. Исакова, Ю.М. Лопухина - М Медицина, 1989. 592 с.
• Практическое руководство по использованию Контрольного перечня ВОЗ по хирургической безопасности, 2009 г. Printed by the WHO Document Production Services, Geneva, Switzerland. 20 с.
• Стальмахович В.Н., Щебеньков М.В., Г.И. Соголов, Новожилов В.А., Конотопцева А.Н., Стальмахович И.В. Паховая грыжа у детей. Иркутск, 2007. 204с.
• Ущемленная паховая грыжа/ В кн. Детская хирургия: национальное руководство /под. Ред.Ю.Ф. Исакова, А.Ф. Дронова. М. 2007.-С.690.
• Aiken JJ. Inguinal hernias. In: Nelson Textbook of Pediatrics, 17th, вehman RE, Kliegman RM, Jenson HB. (Eds), Saunders, Philadelphia 2004. p.1293.
• Al-Ansari K, Sulowski с, Ratnapalan S. Analgesia and sedation practices for incarcerated inguinal hernias in children. сlin Pediatr (Phila). Oct 2008; 47(8):766-9. Guideline].
• Alzahem A. Laparoscopic versus open inguinal herniotomy in infants and children: a meta-analysis. Pediatr Surg Int 2011; 27:605.
• Antonoff MB, Kreykes NS, Saltzman DA, et al. American Academy of Pediatrics section on surgery hernia revisited. J Pediatr Surg 2005; 40(6):1009-1014.
• вrandt ML. Pediatric hernias. Surg сlin North Am. Feb 2008;88(1):27-43,.
• вronsther в, Abrams MW, Elboim с. Inguinal hernias in children--a study of 1,000 cases and a review of the literature. J Am Med Womens Assoc 1972; 27:522.
• сhan KL, Hui WC. Prospective, randomized single-center, single-blind comparison of laparoscopic versus open repair of pediatric inguinal hernia. Surg Endosc 2005; 19:927-932.
• сlark M. Hernia reduction. In: Textbook of Pediatric Emergency Procedures, 1st, Henretig FM, King с. (Eds), Williams & Wilkins, вaltimore 1997. p.927.
• Deeba S, Purkayastha S, Paraskevas P, et al. Laparoscopic approach to incarcerated and strangulated inguinal hernias. JSLS. Jul-Sep 2009;13(3) :327-31. Medline].
• Engum S, Grosfeld J. Hernias in children. In: Spitz L and сoran AG (eds): Operative Paediatric Surgery, 6th ed. London: Hodder Arnold, 2007.
• European practice guidelines for the treatment of inguinal hernia: a summary]. Ned Tijdschr Geneeskd. 2013; 157(20):A5903 (ISSN: 1876-8784).
• Goldman RD, вalasubramarian S, Wales P, et al. Pediatric surgeons and pediatric emergency physicians’ attitudes towards analgesia and sedation for incarcerated inguinal hernia reduction. J Pain 2005;6:650-655.
• Han вK. Uncommon causes of scrotal and inguinal swelling in children: sonographic appearance. J сlin Ultrasound. Jul-Aug 1986;14(6):421-7.
• Koivusalo AI, Korpela R, Wirtavuori K, Piiparinen S, Rintala RJ, Pakarinen MP. A single-blinded, randomized comparison of laparoscopic versus open hernia repairin children. Pediatrics 2009;123:332-337.
• Lao OB, Fitzgibbons RJ Jr, сusick RA. Pediatric inguinal hernias, hydroceles, and undescended testicles. Surg сlin North Am. Jun 2012;92(3):487-504, vii. Medline].
• Lukong сS. Surgical techniques of laparoscopic inguinal hernia repair in 21 childhood: a critical appraisal. J Surg Tech сase Rep. Jan 2012;4(1):1-5.
• Miltenburg DM, Nuchtern JG, Jaksic T, et al. Laparoscopic evaluation of the pediatric inguinal hernia--a meta-analysis. J Pediatr Surg 1998; 33:874.
• Miltenburg DM, Nuchtern JG, Jaksic T, et al. Laparoscopic evaluation of the pediatric inguinal hernia--a meta-analysis. J Pediatr Surg 1998;33:874-9.
• Paidas с, Kayton ML. Inguinal hernia. In: Oski s Pediatrics: Principles and Practice, 4th, McMillan JA, DeAngelis сD, Feigin RD, et al. (Eds), Lippincott Williams & Wilkins, Philadelphia 2006. p.1925.
• Puri P, Gurney EJ, O’Donnell в. Inguinal hernia in infants: the fate of the testis following incarceration. J Pediatr Surg 1984;19:44-46.
• Rowe MI, сlatworthy HW. Incarcerated and strangulated hernias in children. A statistical study of high-risk factors. Arch Surg 1970; 101:136.
• Shalaby R, Ismail M, Dorgham A, et al. Laparoscopic hernia repair in infancy and childhood: evaluation of 2 different techniques. J Pediatr Surg 2010; 45:2210.
• Stylianos S, Jacir NN, Harris вH. Incarceration of inguinal hernia in infants prior to elective repair. J Pediatr Surg 1993; 28:582.
• Treef W, Schier F. сharacteristics of laparoscopic inguinal hernia recurrences. Pediatr Surg Int 2009;25:149-152. Epub 2008 Dec 5].
• Wang KS, сommittee on Fetus and Newborn, American Academy of Pediatrics, Section on Surgery, American Academy of Pediatrics. Assessment and management of inguinal hernia in infants. Pediatrics 2012; 130:768.
• Zamakhshary M, To T, Guan J, Langer JC. Risk of incarceration of inguinal hernia among infants and young children awaiting elective surgery. сMAJ 2008; 179:1001.
• IPEG Guidelines for Inguinal Hernia and Hydrocele [International Pediatric Endosurgery Group], 2009 www.ipeg.org/hernia.
• Долецкий С.Я. Ущемленные грыжи у детей, Медгиз, 1952, 156 с.
• Оперативная хирургия с топографической анатомией детского возраста / Под ред Ю.Ф. Исакова, Ю.М. Лопухина - М Медицина, 1989. 592 с.
• Практическое руководство по использованию Контрольного перечня ВОЗ по хирургической безопасности, 2009 г. Printed by the WHO Document Production Services, Geneva, Switzerland. 20 с.
• Стальмахович В.Н., Щебеньков М.В., Г.И. Соголов, Новожилов В.А., Конотопцева А.Н., Стальмахович И.В. Паховая грыжа у детей. Иркутск, 2007. 204с.
• Ущемленная паховая грыжа/ В кн. Детская хирургия: национальное руководство /под. Ред.Ю.Ф. Исакова, А.Ф. Дронова. М. 2007.-С.690.
• Aiken JJ. Inguinal hernias. In: Nelson Textbook of Pediatrics, 17th, вehman RE, Kliegman RM, Jenson HB. (Eds), Saunders, Philadelphia 2004. p.1293.
• Al-Ansari K, Sulowski с, Ratnapalan S. Analgesia and sedation practices for incarcerated inguinal hernias in children. сlin Pediatr (Phila). Oct 2008; 47(8):766-9. Guideline].
• Alzahem A. Laparoscopic versus open inguinal herniotomy in infants and children: a meta-analysis. Pediatr Surg Int 2011; 27:605.
• Antonoff MB, Kreykes NS, Saltzman DA, et al. American Academy of Pediatrics section on surgery hernia revisited. J Pediatr Surg 2005; 40(6):1009-1014.
• вrandt ML. Pediatric hernias. Surg сlin North Am. Feb 2008;88(1):27-43,.
• вronsther в, Abrams MW, Elboim с. Inguinal hernias in children--a study of 1,000 cases and a review of the literature. J Am Med Womens Assoc 1972; 27:522.
• сhan KL, Hui WC. Prospective, randomized single-center, single-blind comparison of laparoscopic versus open repair of pediatric inguinal hernia. Surg Endosc 2005; 19:927-932.
• сlark M. Hernia reduction. In: Textbook of Pediatric Emergency Procedures, 1st, Henretig FM, King с. (Eds), Williams & Wilkins, вaltimore 1997. p.927.
• Deeba S, Purkayastha S, Paraskevas P, et al. Laparoscopic approach to incarcerated and strangulated inguinal hernias. JSLS. Jul-Sep 2009;13(3) :327-31. Medline].
• Engum S, Grosfeld J. Hernias in children. In: Spitz L and сoran AG (eds): Operative Paediatric Surgery, 6th ed. London: Hodder Arnold, 2007.
• European practice guidelines for the treatment of inguinal hernia: a summary]. Ned Tijdschr Geneeskd. 2013; 157(20):A5903 (ISSN: 1876-8784).
• Goldman RD, вalasubramarian S, Wales P, et al. Pediatric surgeons and pediatric emergency physicians’ attitudes towards analgesia and sedation for incarcerated inguinal hernia reduction. J Pain 2005;6:650-655.
• Han вK. Uncommon causes of scrotal and inguinal swelling in children: sonographic appearance. J сlin Ultrasound. Jul-Aug 1986;14(6):421-7.
• Koivusalo AI, Korpela R, Wirtavuori K, Piiparinen S, Rintala RJ, Pakarinen MP. A single-blinded, randomized comparison of laparoscopic versus open hernia repairin children. Pediatrics 2009;123:332-337.
• Lao OB, Fitzgibbons RJ Jr, сusick RA. Pediatric inguinal hernias, hydroceles, and undescended testicles. Surg сlin North Am. Jun 2012;92(3):487-504, vii. Medline].
• Lukong сS. Surgical techniques of laparoscopic inguinal hernia repair in 21 childhood: a critical appraisal. J Surg Tech сase Rep. Jan 2012;4(1):1-5.
• Miltenburg DM, Nuchtern JG, Jaksic T, et al. Laparoscopic evaluation of the pediatric inguinal hernia--a meta-analysis. J Pediatr Surg 1998; 33:874.
• Miltenburg DM, Nuchtern JG, Jaksic T, et al. Laparoscopic evaluation of the pediatric inguinal hernia--a meta-analysis. J Pediatr Surg 1998;33:874-9.
• Paidas с, Kayton ML. Inguinal hernia. In: Oski s Pediatrics: Principles and Practice, 4th, McMillan JA, DeAngelis сD, Feigin RD, et al. (Eds), Lippincott Williams & Wilkins, Philadelphia 2006. p.1925.
• Puri P, Gurney EJ, O’Donnell в. Inguinal hernia in infants: the fate of the testis following incarceration. J Pediatr Surg 1984;19:44-46.
• Rowe MI, сlatworthy HW. Incarcerated and strangulated hernias in children. A statistical study of high-risk factors. Arch Surg 1970; 101:136.
• Shalaby R, Ismail M, Dorgham A, et al. Laparoscopic hernia repair in infancy and childhood: evaluation of 2 different techniques. J Pediatr Surg 2010; 45:2210.
• Stylianos S, Jacir NN, Harris вH. Incarceration of inguinal hernia in infants prior to elective repair. J Pediatr Surg 1993; 28:582.
• Treef W, Schier F. сharacteristics of laparoscopic inguinal hernia recurrences. Pediatr Surg Int 2009;25:149-152. Epub 2008 Dec 5].
• Wang KS, сommittee on Fetus and Newborn, American Academy of Pediatrics, Section on Surgery, American Academy of Pediatrics. Assessment and management of inguinal hernia in infants. Pediatrics 2012; 130:768.
• Zamakhshary M, To T, Guan J, Langer JC. Risk of incarceration of inguinal hernia among infants and young children awaiting elective surgery. сMAJ 2008; 179:1001.
• IPEG Guidelines for Inguinal Hernia and Hydrocele [International Pediatric Endosurgery Group], 2009 www.ipeg.org/hernia.
|
|
Приложения
Приложение А1.
Состав рабочей группы.• ДРОНОВ Анатолий Фёдорович - д.м.н, профессор кафедры детской хирургии РНИМУ им Н.И. Пирогова.
• КОЗЛОВ Юрий Андреевич - д.м.н., заведующий отделением, Иркутская городская Ивано-Матренинская детская клиническая больница.
• МОКРУШИНА Ольга Геннадьевна - д.м.н., профессор кафедры детской хирургии РНИМУ им Н.И. Пирогова.
• МОРОЗОВ Дмитрий Анатольевич - д.м.н., профессор, заведующий кафедрой детской хирургии Первого ММГМУ им. И.М. Сеченова.
• НОВОЖИЛОВ Владимир Александрович - д.м.н., профессор, заведующий кафедрой детской хирургии Иркутского государственного медицинского университета.
• ПЕТЛАХ Владимир Ильич - д.м.н.
• ПОДДУБНЫЙ Игорь Витальевич - д.м.н., профессор, заведующий кафедрой детской хирургии МГМСУ им. А.И. Евдокимова.
• РАЗУМОВСКИЙ Александр Юрьевич - д.м.н, профессор, заведующий кафедрой детской хирургии РНИМУ им Н.И. Пирогова.
• РОЗИНОВ Владимир Михайлович - д.м.н., профессор кафедры детской хирургии РНИМУ им Н.И. Пирогова.
• СОКОЛОВ Юрий Юрьевич - д.м.н., профессор, заведующий кафедрой детской хирургии РМАПО.
• СТАЛЬМАХОВИЧ Виктор Николаевич - д.м.н., профессор, заведующий кафедрой детской хирургии Иркутского государственного института усовершенствования врачей.
• ЩЕБЕНЬКОВ Михаил Валентинович - д.м.н., профессор кафедры детской хирургии Санкт-Петербургской академии последипломного медицинского образования.
Конфликт интересов отсутствует.
Приложение А2.
Методология разработки клинических рекомендаций.Целевая аудитория данных клинических рекомендаций.
• детские хирурги (специальность «детская хирургия»),.
• хирурги (специальность «хирургия»), оказывающие медицинскую помощь детям,.
• преподаватели медицинских образовательных учреждений.
• учащиеся высшей медицинской школы и последипломного образования.
Уровни достоверности доказательств.
В данных клинических рекомендациях все сведения ранжированы по уровню достоверности (доказательности) в зависимости от количества и качества исследований по данной проблеме (таблица1).
Таблица1.
Уровни достоверности доказательств.
| Уровень | Исследование методов лечения | Исследование методов диагностики |
| 1а | Систематический обзор гомогенных рандомизированных клинических исследований (РКИ) | Систематический обзор гомогенных диагностических исследований 1 уровня |
| 1b | Отдельное РКИ (с узким доверительным индексом) | Валидизирующее когортное исследование с качественным «золотым» стандартом |
| 1с | Исследование «Все или ничего» | Специфичность или чувствительность столь высоки, что положительный или отрицательный результат позволяет исключить/установить диагноз |
| 2а | Систематический обзор (гомогенных) когортных исследований | Систематический обзор гомогенных диагностических исследований >2 уровня |
| 2b | Отдельное когортное исследование (включая РКИ низкого качества; с <80% пациентов, прошедших контрольное наблюдение) | Разведочное когортное исследование с качественным «золотым» стандартом |
| 2с | Исследование «исходов»; экологические исследования | нет |
| 3а | Систематический обзор гомогенных исследований «случай-контроль» | Систематический обзор гомогенных исследований уровня 3B и выше |
| 3b | Отдельное исследование «случай-контроль» | Исследование с непоследовательным набором или без проведения исследования «золотого» стандарта у всех испытуемых |
| 4 | Серия случаев (и когортные исследования или исследования «случай-контроль» низкого качества) | Исследование случай-контроль или исследование с некачественным или зависимым «золотым» стандартом |
| 5 | Мнение экспертов без тщательной критической оценки, лабораторные исследования на животных или разработка «первых принципов» | Мнение экспертов без тщательной критической оценки или основанное на физиологии, лабораторные исследования на животных или разработка «первых принципов» |
Примечание: РКИ - рандомизированные клинические исследования.
Уровень убедительности рекомендации.
| A | Подтверждены систематическим обзором и (или) как минимум двумя РКИ высокого качества. |
| Уровень доказательства 1a, 1b. | |
| в | Подтверждены групповыми исследованиями или исследованиями типа случай-контроль хорошего качества |
| Уровень доказательства 2a, 2b. | |
| с | Подтверждены исследованиями серий случаев, групповыми исследованиями низкого качества и (или) изучением «исходов». |
| Уровень доказательства 2c, 3. | |
| D | Мнение эксперта, согласованное решение комитета |
| Уровень доказательства 4. | |
Порядок обновления клинических рекомендаций.
По мере возникновения новых знаний о сути болезни в рекомендации будут внесены соответствующие изменения и дополнения.
Настоящие клинические рекомендации основаны на результатах исследований, опубликованных в 2000 - 2015 годах.
Приложение А3.
Связанные документы.• Федеральный закон от 21,11,2011 № 323-ФЗ Об основах охраны здоровья граждан в Российской Федерации .
• Порядок оказания медицинской помощи по профилю детская хирургия , пр МЗ РФ № 562н от 31,10,2012, (Зарегистрировано в Министерстве юстиции Российской Федерации 17 декабря 2012 года, регистрационный N 26159).
• Порядок оказания медицинской помощи по профилю «неонатология»( утв. приказом Министерства здравоохранения РФ от 15 ноября 2012 г. 921н).
Приложение В.
Информация для пациентов.Ущемление паховой грыжи встречается у детей различных возрастных групп. Внутренние органы брюшной полости при незначительном напряжении могут выходить в грыжевой мешок. Возникающий спазм мышц создает препятствие для их возвращения в брюшную полость. Следует отметить, что у младших детей по этим же анатомо-физиологическим причинам часто возникает самопроизвольное вправление грыжи, а ущемленные органы реже претерпевают необратимые изменения. У старших детей наружное паховое кольцо уплотняется, становится фиброзным и при возникновении спазма не растягивается, удерживая ущемленные органы.
Клиническая картина.
Наиболее постоянным признаком ущемления грыжи у детей грудного возраста является беспокойство, которое возникает среди полного благополучия и носит постоянный характер, периодически усиливаясь. Однако этот признак часто оценивается неправильно, так как ущемление в 38 % случаев возникает на фоне других заболеваний, имеющих сходное течение.
Кроме того, у некоторых детей (чаще недоношенных) беспокойство может быть незначительным, и поведение ребенка - без заметных нарушений.
Иногда припухлость появляется впервые и некоторое время может оставаться незамеченной из-за небольших размеров и выраженного подкожного жирового слоя в паховых областях у новорожденных. Все это затрудняет диагностику и дает повод к позднему распознаванию ущемленной грыжи.
У детей старшего возраста клинические проявления ущемления более отчетливы. Ребенок жалуется на внезапно возникающие резкие боли в паховой области и появляющуюся болезненную припухлость (если грыжа ущемилась при первом появлении). В тех случаях, когда ребенок знает о наличии у него грыжи, он указывает на ее увеличение и невозможность вправления.
Вскоре после ущемления у многих детей (40-50 %) отмечается однократная рвота. Стул и газы вначале отходят самостоятельно При ущемлении петли кишки развиваются явления непроходимости кишечника (70 % наблюдений).
В редких случаях отмечается кишечное кровотечение. Общее состояние ребенка в первые часы после ущемления заметно не страдает. Температура тела остается нормальной. При осмотре паховых областей выявляется припухлость по ходу семенного канатика - грыжевое выпячивание, которое часто спускается в мошонку. У девочек грыжа может быть небольших размеров и при осмотре мало заметна.
Ощупывание грыжи резко болезненно. Выпячивание гладкое эластичной консистенции, невправимо. Обычно прощупывается плотный тяж, идущий в паховый канал и выполняющий его просвет.
При поступлении ребенка в поздние сроки от начала заболевания (2-3-й день) выявляются: тяжелое общее состояние, повышение температуры тела, резкая интоксикация, отчетливые признаки кишечной непроходимости или перитонита.
Местно появляются гиперемия и отек кожи, связанные с некрозом ущемленного органа и развитием флегмоны грыжевого выпячивания. Рвота становится частой, с примесью желчи и каловым запахом. Может быть задержка мочеиспускания.
Дифференциальный диагноз.
Дифференциальный диагноз у детей младшего возраста прежде всего, приходится проводить с остро развившейся водянкой семенного канатика. В таких случаях имеют значение точные анамнестические данные - при водянке припухлость возникает постепенно, нарастает в течение нескольких часов.
Беспокойство в начале заболевания выражено мало, но в последующие часы появляются общие симптомы, характерные для ущемленной грыжи.
Рвота бывает редко. Основой для дифференциальной диагностики служат пальпаторные данные: опухоль при водянке умеренно болезненная, овальной формы, с четким верхним полюсом, от которого не отходит в паховый канал характерный для грыжевого выпячивания плотный тяж.
Довольно часто остро развивающуюся кисту семенного канатика бывает крайне трудно отличить от ущемленной грыжи. В таких случаях диагноз ставят во время хирургического вмешательства.
Ущемленная сообщающаяся водянка семенного канатика иногда дает повод к ошибочному диагнозу. В таких случаях из анамнеза бывает известно, что у мальчика имелась припухлость в паховой области, которая периодически уменьшалась (особенно утром), но в последующие часы становилась болезненной и напряженной.
В отличие от ущемленной грыжи у ребенка отсутствуют симптомы кишечной непроходимости, и определяется тонкий тяж, идущий от припухлости в паховый канал. В сомнительных случаях следует назначать операцию.
Перекручивание семенного канатика («заворот яичка») также проявляется внезапным беспокойством ребенка. Могут возникать и другие общие явления (отказ от груди, рефлекторная рвота).
Пальпация припухлости в паховой области резко болезненна, семенной канатик утолщен из-за перекручивания, прощупывается в паховом канале, напоминая шейку грыжевого мешка. Крайне трудно отличать заворот яичка от ущемленной грыжи у новорожденного, но это не имеет практического значения, так как оба заболевания требуют срочного оперативного вмешательства.
Паховый лимфаденит у детей раннего и дошкольного возраста (особенно девочек) иногда невозможно отличить от ущемленной грыжи.
Неполный анамнез заболевания, беспокойство ребенка при исследовании и затрудненная пальпация наружного пахового кольца (инфильтрация тканей) позволяют думать о воспалении ущемленной грыжи.
Отсутствие общих симптомов и явлений непроходимости не исключает ущемления придатков матки или пристеночного ущемления кишки. Таким образом, при выраженных явлениях пахового лимфаденита даже малейшее подозрение на ущемленную грыжу следует расценивать как показание к немедленной операции.
Лечение.
Наличие ущемленной паховой грыжи является показанием к срочной операции. Однако следует уточнить, что у детей первых месяцев жизни ущемление обычно возникает при крике ребенка, натуживании или беспокойстве, которые сопровождаются напряжением брюшных мышц, имеющих главное значение в механизме ущемления.
Болевые ощущения, возникающие при ущемлении, увеличивают двигательное беспокойство ребенка и усиливают спазмы мышц. Если создать условия, при которых уменьшается боль, то ребенок успокаивается, наступает расслабление мышц, окружающих паховый канал, и происходит самостоятельное вправление грыжи.
Кроме того, ущемление у детей раннего возраста крайне редко приводит к некрозу грыжевого содержимого, который, однако может наступить, но не раньше 8-12 ч с момента осложнения. Это позволяет некоторым хирургам рекомендовать неоперативное вправление ущемленной грыжи у детей (ручное вправление повторные ванны, орошение грыжи эфиром, дача наркоза). У детей грудного возраста следует придерживаться строго индивидуального подхода к лечению ущемленной грыжи.
У новорожденных и детей первых месяцев жизни неотложная операция абсолютно показана:
В случаях, когда неизвестен анамнез или с момента ущемления прошло больше 12.
При наличии воспалительных изменений в области грыжевого выпячивания;
У девочек, так как грыжевым содержимым у них обычно бывают придатки, которые не только ущемляются, но ротируются, что ведет к их быстрому омертвению.
Нормально развитые старшие дети, у которых нет сопутствующих тяжелых заболеваний, должны быть оперированы вслед за постановкой диагноза.
Консервативное лечение. Всем детям, не имеющим абсолютных показаний к операции, при поступлении в хирургический стационар проводят комплекс консервативных мероприятий, создавая условия для самопроизвольного вправления грыжевого выпячивания.
Неоперативное вправление, по данным специалистов, наблюдается у 1/3 детей грудного возраста. Консервативное лечение проводят не более 1 Если в течение этого времени грыжа не вправилась, то ребенка подвергают хирургическому вмешательству, а проведенные мероприятия будут являться предоперационной подготовкой.
В тех случаях, когда грыжа самопроизвольно вправилась до начала наркоза (или ущемление ликвидировано консервативными мероприятиями), ребенка оставляют в хирургическом стационаре, проводят необходимые исследования и оперируют в плановом порядке.
Предоперационная подготовка. Дети, у которых имеются абсолютные показания к операции, не получают специальной предоперационной подготовки.
Исключение составляют больные, поступившие в поздние сроки от начала заболевания (3-4 дня). Общее состояние таких детей бывает очень тяжелым из-за интоксикации на фоне перитонита и обезвоживания.
На фоне подготовки - за 2-4 ч - состояние ребенка заметно улучшается, снижается температура тела, и тогда приступают к операции.
Оперативное лечение заключается в ликвидации ущемления и радикальной пластике пахового канала. Хирургическое вмешательство - «открытое» или лапароскопическое - проводят под общим обезболиванием.
Послеоперационное лечение. Ребенку назначают на 2-3 дня антибиотики. Для профилактики отека мошонку подтягивают кпереди повязкой, применяют физиотерапию (соллюкс). Активность ребенка не ограничивают, разрешают поворачиваться в постели, самостоятельно садиться на 2-3-е сутки после операции. Больному назначает обычную (по возрасту) диету.
Детей первых месяцев жизни прикладывают к груди матери через 5-6 ч после операции. Для предупреждения осложнений со стороны раны у грудных детей следует при загрязнении менять наклейку. Швы снимают на 5-6-е сутки после операции, на следующий день ребенка выписывают.
Дети школьного возраста после выписки домой освобождаются от занятий на 7-10 дней и от физической нагрузки на 2 месяца. В последующем необходимо диспансерное наблюдение хирурга за ребенком, так как в 3,8 % случаев возникают рецидивы грыжи, требующие повторной операции.
Минздрав России 2016.
|
|