МКБ-10 коды
- МКБ-10
- C11 Злокачественное новообразование носоглотки
- C11.8 Злокачественное новообразование носоглотки, выходящее за пределы одной и более вышеуказанных локализаций
- C11.9 Злокачественное новообразование носоглотки неуточненное
- C11.0 Злокачественное новообразование верхней стенки носоглотки
- C11.1 Злокачественное новообразование задней стенки носоглотки
- C11.2 Злокачественное новообразование боковой стенки носоглотки
- C11.3 Злокачественное новообразование передней стенки носоглотки
|
|
Вступление
Кодирование по Международной статистической классификации болезней и проблем, связанных со здоровьем: с11.
Год утверждения (частота пересмотра): 2020.
Возрастная категория: Дети.
Пересмотр не позднее: 2022.
ID: 66.
Разработчик клинической рекомендации.
• Общероссийская общественная организация Российское общество детских онкологов .
• Национальное общество детских гематологов, онкологов.
Одобрено Научно-практическим Советом Минздрава РФ.
Год утверждения (частота пересмотра): 2020.
Возрастная категория: Дети.
Пересмотр не позднее: 2022.
ID: 66.
Разработчик клинической рекомендации.
• Общероссийская общественная организация Российское общество детских онкологов .
• Национальное общество детских гематологов, онкологов.
Одобрено Научно-практическим Советом Минздрава РФ.
|
|
Список сокращений
АЛТ - аланинаминотрансфераза.
АСТ - аспартатаминотрансфераза.
В/в кап. - внутривенно капельно.
В/в стр. - внутривенно струйно.
ВПЧ - вирус папилломы человека.
ВЭБ (EBV) - герпесоподобный вирус Эпштайна-Барра.
Гр - грей.
ДНК - дезоксирибонуклеиновая кислота.
Д.м.н. - доктор медицинских наук.
ЗНО - злокачественное новообразование.
М.н. - кандидат медицинских наук.
КТ - компьютерная томография.
ЛДГ - лактатдегидрогеназа.
ЛТ - дистанционная лучевая терапия.
МЗ РФ - Министерство здравоохранения Российской Федерации.
МКБ-10 - международная классификация болезней 10-го пересмотра.
МРТ - магнитно-резонансная томография.
НИИ ДОиГ - Научно-исследовательский институт детской онкологии и гематологии Федерального государственного бюджетного учреждения «Российский онкологический научный центр имени Н.Н. Блохина» Минздрава России.
РАН - Российская академия наук.
РИД - радиоизотопная диагностика.
РКИ - рандомизированное контролируемое исследование.
РФ - Российская Федерация.
ПХТ - полихимиотерапия.
СОД - суммарная очаговая доза.
США - Соединенные Штаты Америки.
УЗВТ - ультразвуковая томография.
УЗИ - ультразвуковое исследование.
ХТ - химиотерапия.
D-EA - диффузный (D) компонент раннего антигенного (EA) комплекса.
IgG - иммуноглобулин G.
IgM - иммуноглобулин М.
TNM - (аббревиатура от tumor, nodus и metastasis) международная классификация стадий развития раковых опухолей.
VCA - viral capcide antigen (антиген вирусного капсида).
WHO - World Health Organization (Всемирная Организация Здравоохранения).
АСТ - аспартатаминотрансфераза.
В/в кап. - внутривенно капельно.
В/в стр. - внутривенно струйно.
ВПЧ - вирус папилломы человека.
ВЭБ (EBV) - герпесоподобный вирус Эпштайна-Барра.
Гр - грей.
ДНК - дезоксирибонуклеиновая кислота.
Д.м.н. - доктор медицинских наук.
ЗНО - злокачественное новообразование.
М.н. - кандидат медицинских наук.
КТ - компьютерная томография.
ЛДГ - лактатдегидрогеназа.
ЛТ - дистанционная лучевая терапия.
МЗ РФ - Министерство здравоохранения Российской Федерации.
МКБ-10 - международная классификация болезней 10-го пересмотра.
МРТ - магнитно-резонансная томография.
НИИ ДОиГ - Научно-исследовательский институт детской онкологии и гематологии Федерального государственного бюджетного учреждения «Российский онкологический научный центр имени Н.Н. Блохина» Минздрава России.
РАН - Российская академия наук.
РИД - радиоизотопная диагностика.
РКИ - рандомизированное контролируемое исследование.
РФ - Российская Федерация.
ПХТ - полихимиотерапия.
СОД - суммарная очаговая доза.
США - Соединенные Штаты Америки.
УЗВТ - ультразвуковая томография.
УЗИ - ультразвуковое исследование.
ХТ - химиотерапия.
D-EA - диффузный (D) компонент раннего антигенного (EA) комплекса.
IgG - иммуноглобулин G.
IgM - иммуноглобулин М.
TNM - (аббревиатура от tumor, nodus и metastasis) международная классификация стадий развития раковых опухолей.
VCA - viral capcide antigen (антиген вирусного капсида).
WHO - World Health Organization (Всемирная Организация Здравоохранения).
Термины и определения
Полная регрессия опухоли. Отсутствие жизнеспособной опухолевой ткани, сохраняющееся не менее двух недель, при отсутствии признаков метастазирования.
Частичная регрессия. Сокращение размеров или объема опухоли более чем на 50%, при отсутствии новых метастазов.
Стабилизация процесса. Сокращение размеров или объема опухоли менее чем на 50% или увеличение - не более чем на 25%.
Прогрессирование. Увеличение объема опухоли более чем на 25% от первоначальных размеров или появление новых метастазов.
Индукционная химиотерапия. Вид лекарственной противоопухолевой терапии направленный на сокращение размеров первичной опухоли и профилактику отдаленных метастазов, который проводится на начальном этапе специального лечения.
Частичная регрессия. Сокращение размеров или объема опухоли более чем на 50%, при отсутствии новых метастазов.
Стабилизация процесса. Сокращение размеров или объема опухоли менее чем на 50% или увеличение - не более чем на 25%.
Прогрессирование. Увеличение объема опухоли более чем на 25% от первоначальных размеров или появление новых метастазов.
Индукционная химиотерапия. Вид лекарственной противоопухолевой терапии направленный на сокращение размеров первичной опухоли и профилактику отдаленных метастазов, который проводится на начальном этапе специального лечения.
Описание
Рак носоглотки (недифференцированная карцинома носоглоточного типа, злокачественное эпителиальное новообразование носоглотки) - злокачественное эпителиальное новообразование носоглотки [1].
Причины
Среди причин возникновения недифференцированного рака преобладают экологические факторы - ионизирующее излучение, использование гербицидов и пестицидов, продукты химических и других производств, лекарственные препараты,обладающие тератогенным и канцерогенным эффектом. Также не исключаются иммунодефициты и генетические факторы, на что указывают наблюдения раковых опухолей носоглотки среди близких родственников [1]. Специфический репертуар HLA, такой как A2Bsin2 гаплотип, ассоциирован с высоким риском развития рака носоглотки [2].
Попытки выявить ведущие факторы риска у пациентов молодого возраста установили, что алкоголь, табакокурение, употребление в пищу большого количества свежих овощей и фруктов не влияют на частоту возникновения плоскоклеточного рака у данной категории пациентов [3-5].
Связь между частотой рака носоглотки с инфицированием вирусом Эпштейн-Барра (ВЭБ) и ВПЧ.
Одной из причин, обусловливающих высокую частоту недифференцированного рака носоглотки, многие исследователи называют наличие герпесоподобного ВЭБ, антитела к которому определяются в 100% случаев данного типа рака именно носоглоточной локализации. Титр антител к ВЭБ у больных раком носоглотки в 4 раза выше, чем у здоровых, и в 3 раза выше по сравнению с раком других локализаций. ВЭБ отсутствует в неопухолевых эпителиальных клетках [5-7].
Причинная связь между ВЭБ и раком носоглотки подтверждается обнаружением в клетках недифференцированного рака носоглотки эквивалента ВЭБ генома. Семейная предрасположенность подтверждается описанными наблюдениями рака носоглотки у близких родственников - заболевания, связанного с высоким титром антител к герпесоподобному ВЭБ [6,7].
Попытки выявить ведущие факторы риска у пациентов молодого возраста установили, что алкоголь, табакокурение, употребление в пищу большого количества свежих овощей и фруктов не влияют на частоту возникновения плоскоклеточного рака у данной категории пациентов [3-5].
Связь между частотой рака носоглотки с инфицированием вирусом Эпштейн-Барра (ВЭБ) и ВПЧ.
Одной из причин, обусловливающих высокую частоту недифференцированного рака носоглотки, многие исследователи называют наличие герпесоподобного ВЭБ, антитела к которому определяются в 100% случаев данного типа рака именно носоглоточной локализации. Титр антител к ВЭБ у больных раком носоглотки в 4 раза выше, чем у здоровых, и в 3 раза выше по сравнению с раком других локализаций. ВЭБ отсутствует в неопухолевых эпителиальных клетках [5-7].
Причинная связь между ВЭБ и раком носоглотки подтверждается обнаружением в клетках недифференцированного рака носоглотки эквивалента ВЭБ генома. Семейная предрасположенность подтверждается описанными наблюдениями рака носоглотки у близких родственников - заболевания, связанного с высоким титром антител к герпесоподобному ВЭБ [6,7].
Эпидемиология
Среди эпителиальных опухолей у детей рак рото- и носоглотки - редкая патология, которая составляет 1 - 3% от общего числа злокачественных новообразований, 10 - 12% злокачественных опухолей головы и шеи [1,4].
Недифференцированный рак занимает основное место (97%) среди злокачественных эпителиальных новообразований носоглотки и развивается, в основном, у детей 10 - 15-летнего возраста, чаще у мальчиков [1,3,4].
C11,0. ЗНО верхней стенки носоглотки.
C11,1. ЗНО задней стенки носоглотки.
C11,2. ЗНО боковой стенки носоглотки.
C11,3. ЗНО передней стенки носоглотки.
C11,8. Поражение носоглотки, выходящее за пределы одной и более вышеуказанных областей.
C11,9. Неуточненные локализации ЗНО носоглотки.
Недифференцированный рак занимает основное место (97%) среди злокачественных эпителиальных новообразований носоглотки и развивается, в основном, у детей 10 - 15-летнего возраста, чаще у мальчиков [1,3,4].
1,4 Особенности кодирования заболевания или состояния (группы заболеваний или состояний) по Международной статистической классификации болезней и проблем, связанных со здоровьем.
Злокачественные новообразования (ЗНО) носоглотки ( с11):C11,0. ЗНО верхней стенки носоглотки.
C11,1. ЗНО задней стенки носоглотки.
C11,2. ЗНО боковой стенки носоглотки.
C11,3. ЗНО передней стенки носоглотки.
C11,8. Поражение носоглотки, выходящее за пределы одной и более вышеуказанных областей.
C11,9. Неуточненные локализации ЗНО носоглотки.
Классификация
1,5 Классификация заболевания или состояния (группы заболеваний или состояний).
1,5,1 Анатомические зоны при опухоли носоглотки,.
Выделяют следующие анатомические области и части носоглотки:• задневерхняя стенка - от уровня линии соединения твердого и мягкого неба до основания черепа;
• боковая стенка, включая ямку Розенмюллера;
• нижняя стенка, представляющая собой верхнюю поверхность мягкого неба.
1,5,2 Международная гистологическая классификация рака носоглотки Всемирной организации здравоохранения ( WHO) [1] :
I. Плоскоклеточный ороговевающий рак;II. Плоскоклеточный неороговевающий рак;
III. Недифференцированный рак (носоглоточного типа) [1].
1,5,3 Международная классификация стадий развитий раковых клеток (TNM):
T - первичная опухоль носоглотки.Т1 - опухоль в пределах носоглотки;
Т2 - опухоль распространяется в мягкие ткани верхней части глотки и/или носовую ямку;
Т2а - без распространения в окологлоточные структуры;
Т2b - с распространением в окологлоточные структуры;
Т3 - опухоль распространяется в кость и/или параназальные структуры;
Т4 - опухоль распространяется в полость черепа и поражает височную ямку, орбиту или гортаноглотку.
Примечание. Под распространением опухоли в окологлоточные структуры имеется в виду задненаружное распространение опухоли через глоточно-основную фасцию.
N - регионарные лимфатические узле при раке носоглотки.
NX - состояние регионарных лимфатических узлов не может быть оценено;
N0 - метастазы в регионарных лимфатических узлах отсутствуют;
N1 - метастазы в регионарных лимфатических узлах с одной стороны, 6 см и менее в диаметре, выше подключичной ямки;
N2 - двусторонние метастазы в регионарных лимфатических узлах, до 6 см в наибольшем измерении, выше подключичной ямки;
N3 - метастазы в регионарных лимфатических узлах;
N3a - более 6.
N3b - в надключичной ямке.
Требования к определению категорий рТ и pN соответствуют требованиям к определению категорий Т и N.
PN0 - исследование выборочного участка удаленных тканей шеи включает 6 и более лимфоузлов. При радикальной или модифицированной радикальной операции обычно исследуют 10 и более лимфоузлов.
М - отдаленные метастазы.
МX - наличие отдаленных метастазов не может быть оценено.
М0 - нет отдаленных метастазов.
M1- отдаленные метастазы.
1,5,4 Клиническая классификация рака носоглотки по стадиям - см Приложение Г1.
I стадия. Небольшая опухоль или язва на одной из стенок носоглотки. Метастазы в регионарных лимфоузлах не определяются.II стадия. Опухоль занимает не более двух стенок носоглотки либо не более половины ее просвета при преимущественно экзофитной форме роста. Определяются единичные односторонние метастазы в верхней группе шейных лимфоузлов.
III стадия. Опухоль заполняет всю носоглотку, не выходя за ее пределы, или опухоль любого размера, распространяющаяся в ротоглотку и задние отделы полости носа. Имеются односторонние или двусторонние подвижные метастазы.
IV стадия. Опухоль распространяется в полость черепа с (или без) деструкцией костей, поражением черепных нервов, в полость уха, околоносовые пазухи, крылонебную ямку, глазницу, определяются односторонние или двусторонние фиксированные метастазы на шее, отдаленные метастазы.
|
|
Клиническая картина
В клинической картине ведущим симптомом является одно- или двусторонняя лимфаденопатия, которая обнаруживается ранее симптомов опухоли в носоглотке.
Локальная симптоматика проявляется носовыми кровотечениями, заложенностью носа, выделениями различного характера. В связи с блокадой устьев слуховых труб больных беспокоят отоалгия и рецидивирующие средние отиты. Проявлением опухолевой интоксикации и реактивного воспаления является головная боль. При распространении опухоли на крыловидные и/или жевательные мышцы возникает тризм [1,8,9].
Локальная симптоматика проявляется носовыми кровотечениями, заложенностью носа, выделениями различного характера. В связи с блокадой устьев слуховых труб больных беспокоят отоалгия и рецидивирующие средние отиты. Проявлением опухолевой интоксикации и реактивного воспаления является головная боль. При распространении опухоли на крыловидные и/или жевательные мышцы возникает тризм [1,8,9].
Диагностика
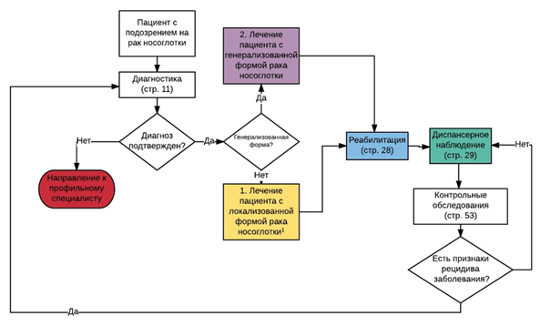
Критерии установления диагноза. Диагноз устанавливается на основании результатов паталого-анатомического исследования биоптата опухоли носоглотки и/или лимфатического узла шеи.
Часто встречающиеся воспалительные процессы в носоглотке у детей (ринофарингиты, аденоидиты) имеют сходную симптоматику со злокачественными новообразованиями, не имеющими патогномоничных признаков при первичной локализации в носоглотке. Кроме того, большое количество лимфаденопатий различной этиологии с локализацией на шее приводит к еще большим трудностям в диагностике и дифференциальной диагностике опухолевых поражений и, как следствие, к их высокой запущенности.
Необходимо проводить дифференциальную диагностику с другими злокачественными новообразованиями, поражающими носоглотку: неходжкинская лимфома, рабдомиосаркома (эмбриональная, альвеолярная, плеоморфная), а также с юношеской ангиофибромой, имеющими сходные клинические признаки.
Ранними считаются первые две группы симптомов, которые являются собственно носоглоточными, обусловлены ростом опухоли в пределах носоглотки. Неврологические симптомы и регионарные метастазы свидетельствуют о распространении процесса за пределы органа и вовлечении регионарного лимфатического коллектора. При раке носоглотки метастатическое поражение лимфатических узлов появляется в течение первых месяцев заболевания. Для недифференцированного рака носоглотки характерно быстрое, агрессивное течение, с инфильтрирующим ростом и вовлечением в процесс окружающих анатомических структур. С ростом опухоли появляются слизистые и гнойные выделения из носа, а с присоединением вторичной инфекции и в далеко зашедших стадиях заболевания - ихорозный запах, примесь крови и некротические массы. Изъязвление и распад опухоли вызывают периодические спонтанные носовые кровотечения.
• Рекомендуется у всех пациентов при подозрении на рак носоглотки выявлять случаи заболеваемости раком носоглотки в семье для своевременной постановки диагноза [5].
Уровень убедительности рекомендаций С (уровень достоверности доказательств - 4).
• Рекомендуется при подозрении на рак носоглотки выявлять ВЭБ-инфекцию в анамнезе пациента или у ближайших родственников для своевременной постановки диагноза [10].
Уровень убедительности рекомендаций С (уровень достоверности доказательств - 4).
• Рекомендуется при расспросе родителей и пациента выявлять расстройство носового дыхания, чаще двустороннее, гнусавость, появление опухоли на шее для своевременной постановки диагноза [1,9].
Уровень убедительности рекомендаций С (уровень достоверности доказательств - 4).
Уровень убедительности рекомендаций с (уровень достоверности доказательств - 5).
• Рекомендуется всем пациентам с подозрением на рак носоглотки при постановке диагноза, а также всем пациентам с установленным диагнозом рак носоглотки для оценки эффективности лечения обследование на этапе контроля эффективности лечения перед 2, 4, 6, 7 курсами ПХТ, и при каждом последующем визите провести пальпацию шейных, надключичных лимфатических узлов для выявления метастатического поражения [1,9,11].
Уровень убедительности рекомендаций С (уровень достоверности доказательств - 4).
Комментарии. Потенцией к метастазированию обладает около 90% недифференцированных раков, причем в 70-75% случаев вовлекаются регионарные шейные лимфатические узлы.
При этом пораженные лимфатические узлы пальпируются вдоль переднего края грудино-ключично-сосцевидной мышцы в виде плотных безболезненных конгломератов. При раке носоглотки выявляется двустороннее поражение лимфатических узлов шеи, но при распространенных стадиях в процесс могут вовлекаться также над- и подключичные лимфатические узлы.
• Рекомендуется всем пациентам с болевым синдромом в области лица, отоалгией выполнить исследование черепно-мозговых нервов для исключения их поражения [1,11,12].
Уровень убедительности рекомендаций С (уровень достоверности доказательств - 4).
• Рекомендуется всем пациентам с подозрением на рак носоглотки для выявления распространения опухоли проводить осмотр врача-оториноларинголога [13].
Уровень убедительности рекомендаций С (уровень достоверности доказательств - 5).
Комментарии. Оториноларингологический осмотр включает:
• Осмотр наружного носа - возможно выявление деформации в области наружного носа, проекции околоносовых пазух;
• Передняя риноскопия - в задних и верхних отделах полости носа возможно обнаружение опухолевых масс;
• Задняя риноскопия - позволяет выявить опухолевые массы в области носоглотки, перекрывающие частично или полностью хоаны;
• Осмотр ротоглотки - рост опухоли в ротоглотку вызывает смещение кпереди и асимметрию мягкого неба, гнусавый оттенок голоса, при больших размерах - затруднение дыхания;
• Отоскопия - отоскопическая картина соответствует хроническому экссудативному отиту или тубоотиту.
• Рекомендуется всем пациентам с подозрением на рак носоглотки консультация врача-детского онколога для определения тактики обследования и лечения [1,14,15].
Уровень убедительности рекомендаций С (уровень достоверности доказательств - 5).
Комментарии. Консультация врача-детского онколога позволяет оптимизировать и упорядочить назначение визуализирующих и инструментальных методов диагностики.
Уровень убедительности рекомендаций С (уровень достоверности доказательств - 5).
• Рекомендуется всем пациентам с подозрением на рак носоглотки определение антител к капсидному антигену (VCA) вируса Эпштейна-Барр (Epstein - вarr virus) в крови, определение антител класса G (IgG) к ранним белкам (EA) вируса Эпштейна-Барр (Epstein-Barr virus) в крови, определение антител класса G (IgG) к ядерному антигену (NA) вируса Эпштейна-Барр (Epstein-Barr virus) в крови для определения активности вирусной инфекции [14].
Уровень убедительности рекомендаций в (уровень достоверности доказательств - 3).
Комментарии. Серологическое тестирование на ВЭБ проводятся при первичной постановке диагноза и при последующем наблюдении, так как в крови больных увеличен титр антител против ВЭБ, а также повышены титры антигена вирусного капсида (VCA), диффузного (D) компонента раннего антигенного (EA) комплекса (D-EA). Титры IgG VCA и D-EA, как правило, повышаются и убывают соответственно степени активности болезни.
• Рекомендуется всем пациентам с подозрением на рак носоглотки цитологическое исследование биоптатов лимфоузлов при подозрении на метастатическое поражение лимфатических узлов шеи для определения стадии N по классификации TNM [8,17,18].
Уровень убедительности рекомендаций С (уровень достоверности доказательств - 5).
• Рекомендуется проведение всем пациентам патолого-анатомическое исследование биопсийного (операционного) материала тканей верхних дыхательных путей и/или патолого-анатомическое исследование биопсийного (операционного) материала лимфоузла и/или других возможных зон метастазирования для получения морфологического подтверждения диагноза [8].
Уровень убедительности рекомендаций С (уровень достоверности доказательств - 5).
• Рекомендуется всем пациентам с подозрением на рак носоглотки проведение цитологического исследования мазка костного мозга (миелограмма) для исключения метастатического поражения [1,19].
Уровень убедительности рекомендаций с (уровень достоверности доказательств - 4).
• Рекомендуется всем пациентам с установленным диагнозом рака носоглотки при подозрении на метастазирование опухоли по оболочкам головного/спинного мозга, выявляемого при проведении МРТ головного мозга, проведение цитологического исследования спинномозговой жидкости для подтверждения/исключения лептоменингеальной формы метастазирования [1,20].
Уровень убедительности рекомендаций С (уровень достоверности доказательств - 5).
• Рекомендуется всем пациентам с подозрением на рак носоглотки проводить патолого-анатомическое исследование биопсийного (операционного) материала с применением иммуногистохимических методов с использованием тканевых маркеров - панцитокератина, цитокератинов, р63, маркеров ВЭБ-инфекции для морфологического подтверждения диагноза [21].
Уровень убедительности рекомендаций С (уровень достоверности доказательств - 4).
Комментарии. Цитологическое и патолого-анатомическое исследования завершают комплексную диагностику. С учетом того, что довольно часто появление метастатически измененных лимфоузлов на шее является первым симптомом рака носоглотки, материал для исследования получают при пункции или биопсии шейного лимфоузла. При отсутствии метастазов проводится биопсия первичной опухоли носоглотки.
• Рекомендуется всем пациентам с подозрением на рак носоглотки, а также на этапе контроля эффективности лечения перед 2, 4, 6, 7 курсами ПХТ компьютерная томография (КТ) органов грудной клетки для исключения метастатического поражения легких [1].
Уровень убедительности рекомендаций С (уровень достоверности доказательств - 5).
Комментарии. КТ не следует делать чаще 1 раз в 30 дней, при условии отсутствия клинических показаний.
• Рекомендуется всем пациентам с подозрением на рак носоглотки проведение эндоскопического исследования носоглотки (эпифарингоскопии) для уточнения распространения опухоли на cводы носоглотки [1].
Уровень убедительности рекомендаций С (уровень достоверности доказательств - 5).
Комментарии. Эпифарингоскопия позволяет детально обследовать все стенки носоглотки, выявить направление роста опухоли и, что самое ценное, провести прицельную биопсию для морфологического подтверждения диагноза. При недифференцированном раке носоглотки отмечается экзофитная форма роста опухоли с изъязвлением поверхности, опухоль чаще всего локализуется на боковых стенках носоглотки, инфильтрируя и распространяясь по ним в ротоглотку и даже в гортаноглотку, реже поражается изолированно купол носоглотки. При росте новообразования кпереди опухолевые массы определяются при эндоскопическом осмотре в полости носа.
• Рекомендуется всем пациентам с подозрением на рак носоглотки сочетать эндоскопическую эндоназальную ревизию полости носа, носоглотки с проведением биопсии слизистой оболочки носоглотки под контролем эндоскопического исследования для получения материала для морфологического исследования [1].
Уровень убедительности рекомендаций с (уровень достоверности доказательств - 5).
Комментарии. Эндоскопический осмотр и биопсия опухоли носоглотки при подозрении на рак носоглотки у пациентов младшего возраста проводится в условиях седации, что требует предварительной консультации и сопровождения анестезиолога.
Эндоскопический осмотр и биопсия опухоли носоглотки у детей старшего возраста и подростков, при не тяжелом общем состоянии пациента, возможно проводить амбулаторно с использованием местной аппликационной анестезии.
• Рекомендуется всем пациентам с подозрением на рак носоглотки, а также на этапе контроля эффективности лечения перед 2, 4, 6, 7 курсами ПХТ проведение магнитно-резонансной томографии (МРТ) или компьютерной томографии (КТ) носоглотки, околоносовых пазух, головного мозга в нативном режиме и с контрастным усилением для четкой визуализации опухоли и исключения ее распространения в полость черепа и на оболочки головного мозга [8].
Уровень убедительности рекомендаций С (уровень достоверности доказательств - 5).
Комментарии. МРТ/КТ с контрастным усилением обладает высокой информативностью при выявлении небольших новообразований, особенно при проникновении в крылонёбную и подвисочную ямки, точностью определения их распространенности, при выявлении деструкции костей, внутричерепного роста опухоли.
• Рекомендуется всем пациентам с подозрением на рак носоглотки, а также на этапе контроля эффективности лечения перед 2, 4, 6, 7 курсами ПХТ проведение ультразвукового исследования (УЗИ) шеи для выявления вторичных изменений в регионарных лимфатических узлах, что имеет решающее значение в определении стадии заболевания и тактики лечения [22].
Уровень убедительности рекомендаций С (уровень достоверности доказательств - 4).
• Рекомендуется всем пациентам с подозрением на рак носоглотки проведение трехфазной сцинтиграфии мягких тканей и костей для исключения/подтверждения регионарных и отдаленных метастазов [23].
Уровень убедительности рекомендаций С (уровень достоверности доказательств - 4).
Уровень убедительности рекомендаций С (уровень достоверности доказательств - 5).
Комментарии. Биопсия необходима для получения материала с целью проведения гистологического и иммуногистохимического исследования. Морфологическая верификация диагноза рекомендована у всех пациентов.
• Рекомендуется всем пациентам с подозрением на рак носоглотки проведение тимпанометрии для оценки функции слуховой трубы [24].
Уровень убедительности рекомендаций с (уровень достоверности доказательств - 4).
• Рекомендуется всем пациентам с подозрением на рак носоглотки проведение тональной аудиометрии при подозрении на тугоухость [1,25].
Уровень убедительности рекомендаций с (уровень достоверности доказательств - 3).
• Рекомендуется всем пациентам с подтвержденным диагнозом рак носоглотки при подозрении на рецидив заболевания или прогрессию опухоли выполнить:
• Полный комплекс диагностических мероприятий ( см обследование на этапе контроля эффективности лечения после 2, 4, 8 курса ПХТ) для уточнения анатомических зон поражения;
• Биопсию зон отдаленного метастазирования при прогрессировании заболевания с последующим проведением гистологического исследования полученного материала для морфологического подтверждения рецидива опухоли [1].
Уровень убедительности рекомендаций с (уровень достоверности доказательств - 5).
• Рекомендуется всем пациентам с установленным диагнозом рак носоглотки генетическое консультирование при выявлении случаев заболевания раком носоглотки у ближайших родственников для выявления семейных случаев [26].
Уровень убедительности рекомендаций с (уровень достоверности доказательств - 5).
Часто встречающиеся воспалительные процессы в носоглотке у детей (ринофарингиты, аденоидиты) имеют сходную симптоматику со злокачественными новообразованиями, не имеющими патогномоничных признаков при первичной локализации в носоглотке. Кроме того, большое количество лимфаденопатий различной этиологии с локализацией на шее приводит к еще большим трудностям в диагностике и дифференциальной диагностике опухолевых поражений и, как следствие, к их высокой запущенности.
Необходимо проводить дифференциальную диагностику с другими злокачественными новообразованиями, поражающими носоглотку: неходжкинская лимфома, рабдомиосаркома (эмбриональная, альвеолярная, плеоморфная), а также с юношеской ангиофибромой, имеющими сходные клинические признаки.
2,1 Жалобы и анамнез.
Условно все симптомы злокачественных опухолей носоглотки можно разделить на 4 основные группы: носовые, ушные, неврологические и метастазы.Ранними считаются первые две группы симптомов, которые являются собственно носоглоточными, обусловлены ростом опухоли в пределах носоглотки. Неврологические симптомы и регионарные метастазы свидетельствуют о распространении процесса за пределы органа и вовлечении регионарного лимфатического коллектора. При раке носоглотки метастатическое поражение лимфатических узлов появляется в течение первых месяцев заболевания. Для недифференцированного рака носоглотки характерно быстрое, агрессивное течение, с инфильтрирующим ростом и вовлечением в процесс окружающих анатомических структур. С ростом опухоли появляются слизистые и гнойные выделения из носа, а с присоединением вторичной инфекции и в далеко зашедших стадиях заболевания - ихорозный запах, примесь крови и некротические массы. Изъязвление и распад опухоли вызывают периодические спонтанные носовые кровотечения.
• Рекомендуется у всех пациентов при подозрении на рак носоглотки выявлять случаи заболеваемости раком носоглотки в семье для своевременной постановки диагноза [5].
Уровень убедительности рекомендаций С (уровень достоверности доказательств - 4).
• Рекомендуется при подозрении на рак носоглотки выявлять ВЭБ-инфекцию в анамнезе пациента или у ближайших родственников для своевременной постановки диагноза [10].
Уровень убедительности рекомендаций С (уровень достоверности доказательств - 4).
• Рекомендуется при расспросе родителей и пациента выявлять расстройство носового дыхания, чаще двустороннее, гнусавость, появление опухоли на шее для своевременной постановки диагноза [1,9].
Уровень убедительности рекомендаций С (уровень достоверности доказательств - 4).
2,2 Физикальное обследование.
• Рекомендуется всем пациентам при подозрении на рак носоглотки при постановке диагноза, а также всем пациентам с установленным диагнозом рак носоглотки для оценки эффективности лечения обследование на этапе контроля эффективности лечения перед 2, 4, 6, 7 курса ПХТ, и при каждом последующем визите проведение наружного осмотра, измерения роста, массы тела, уровня физического развития, аускультации сердца и легких, пальпации органов брюшной полости для решения вопроса о необходимости дополнительных обследований [1].Уровень убедительности рекомендаций с (уровень достоверности доказательств - 5).
• Рекомендуется всем пациентам с подозрением на рак носоглотки при постановке диагноза, а также всем пациентам с установленным диагнозом рак носоглотки для оценки эффективности лечения обследование на этапе контроля эффективности лечения перед 2, 4, 6, 7 курсами ПХТ, и при каждом последующем визите провести пальпацию шейных, надключичных лимфатических узлов для выявления метастатического поражения [1,9,11].
Уровень убедительности рекомендаций С (уровень достоверности доказательств - 4).
Комментарии. Потенцией к метастазированию обладает около 90% недифференцированных раков, причем в 70-75% случаев вовлекаются регионарные шейные лимфатические узлы.
При этом пораженные лимфатические узлы пальпируются вдоль переднего края грудино-ключично-сосцевидной мышцы в виде плотных безболезненных конгломератов. При раке носоглотки выявляется двустороннее поражение лимфатических узлов шеи, но при распространенных стадиях в процесс могут вовлекаться также над- и подключичные лимфатические узлы.
• Рекомендуется всем пациентам с болевым синдромом в области лица, отоалгией выполнить исследование черепно-мозговых нервов для исключения их поражения [1,11,12].
Уровень убедительности рекомендаций С (уровень достоверности доказательств - 4).
• Рекомендуется всем пациентам с подозрением на рак носоглотки для выявления распространения опухоли проводить осмотр врача-оториноларинголога [13].
Уровень убедительности рекомендаций С (уровень достоверности доказательств - 5).
Комментарии. Оториноларингологический осмотр включает:
• Осмотр наружного носа - возможно выявление деформации в области наружного носа, проекции околоносовых пазух;
• Передняя риноскопия - в задних и верхних отделах полости носа возможно обнаружение опухолевых масс;
• Задняя риноскопия - позволяет выявить опухолевые массы в области носоглотки, перекрывающие частично или полностью хоаны;
• Осмотр ротоглотки - рост опухоли в ротоглотку вызывает смещение кпереди и асимметрию мягкого неба, гнусавый оттенок голоса, при больших размерах - затруднение дыхания;
• Отоскопия - отоскопическая картина соответствует хроническому экссудативному отиту или тубоотиту.
• Рекомендуется всем пациентам с подозрением на рак носоглотки консультация врача-детского онколога для определения тактики обследования и лечения [1,14,15].
Уровень убедительности рекомендаций С (уровень достоверности доказательств - 5).
Комментарии. Консультация врача-детского онколога позволяет оптимизировать и упорядочить назначение визуализирующих и инструментальных методов диагностики.
2,3 Лабораторные диагностические исследования.
• Рекомендуется всем пациентам перед началом специального лечения, а также на этапе контроля эффективности лечения перед 2, 4, 6, 7 курсами ПХТ выполнить общий анализ крови с исследованием лейкоцитарной формулы, общий анализ мочи, биохимический анализ крови: общий белок, альбумин, мочевина, креатинин, аланинаминотрансфераза (АЛТ), аспартатаминотрансфераза (АСТ), исследование электролитов крови (натрий, калий, хлор), для исключения сопутствующей патологии, препятствующей проведению специального лечения [1,16].Уровень убедительности рекомендаций С (уровень достоверности доказательств - 5).
• Рекомендуется всем пациентам с подозрением на рак носоглотки определение антител к капсидному антигену (VCA) вируса Эпштейна-Барр (Epstein - вarr virus) в крови, определение антител класса G (IgG) к ранним белкам (EA) вируса Эпштейна-Барр (Epstein-Barr virus) в крови, определение антител класса G (IgG) к ядерному антигену (NA) вируса Эпштейна-Барр (Epstein-Barr virus) в крови для определения активности вирусной инфекции [14].
Уровень убедительности рекомендаций в (уровень достоверности доказательств - 3).
Комментарии. Серологическое тестирование на ВЭБ проводятся при первичной постановке диагноза и при последующем наблюдении, так как в крови больных увеличен титр антител против ВЭБ, а также повышены титры антигена вирусного капсида (VCA), диффузного (D) компонента раннего антигенного (EA) комплекса (D-EA). Титры IgG VCA и D-EA, как правило, повышаются и убывают соответственно степени активности болезни.
• Рекомендуется всем пациентам с подозрением на рак носоглотки цитологическое исследование биоптатов лимфоузлов при подозрении на метастатическое поражение лимфатических узлов шеи для определения стадии N по классификации TNM [8,17,18].
Уровень убедительности рекомендаций С (уровень достоверности доказательств - 5).
• Рекомендуется проведение всем пациентам патолого-анатомическое исследование биопсийного (операционного) материала тканей верхних дыхательных путей и/или патолого-анатомическое исследование биопсийного (операционного) материала лимфоузла и/или других возможных зон метастазирования для получения морфологического подтверждения диагноза [8].
Уровень убедительности рекомендаций С (уровень достоверности доказательств - 5).
• Рекомендуется всем пациентам с подозрением на рак носоглотки проведение цитологического исследования мазка костного мозга (миелограмма) для исключения метастатического поражения [1,19].
Уровень убедительности рекомендаций с (уровень достоверности доказательств - 4).
• Рекомендуется всем пациентам с установленным диагнозом рака носоглотки при подозрении на метастазирование опухоли по оболочкам головного/спинного мозга, выявляемого при проведении МРТ головного мозга, проведение цитологического исследования спинномозговой жидкости для подтверждения/исключения лептоменингеальной формы метастазирования [1,20].
Уровень убедительности рекомендаций С (уровень достоверности доказательств - 5).
• Рекомендуется всем пациентам с подозрением на рак носоглотки проводить патолого-анатомическое исследование биопсийного (операционного) материала с применением иммуногистохимических методов с использованием тканевых маркеров - панцитокератина, цитокератинов, р63, маркеров ВЭБ-инфекции для морфологического подтверждения диагноза [21].
Уровень убедительности рекомендаций С (уровень достоверности доказательств - 4).
Комментарии. Цитологическое и патолого-анатомическое исследования завершают комплексную диагностику. С учетом того, что довольно часто появление метастатически измененных лимфоузлов на шее является первым симптомом рака носоглотки, материал для исследования получают при пункции или биопсии шейного лимфоузла. При отсутствии метастазов проводится биопсия первичной опухоли носоглотки.
2,4 Инструментальные диагностические исследования.
На этапе постановки диагноза:• Рекомендуется всем пациентам с подозрением на рак носоглотки, а также на этапе контроля эффективности лечения перед 2, 4, 6, 7 курсами ПХТ компьютерная томография (КТ) органов грудной клетки для исключения метастатического поражения легких [1].
Уровень убедительности рекомендаций С (уровень достоверности доказательств - 5).
Комментарии. КТ не следует делать чаще 1 раз в 30 дней, при условии отсутствия клинических показаний.
• Рекомендуется всем пациентам с подозрением на рак носоглотки проведение эндоскопического исследования носоглотки (эпифарингоскопии) для уточнения распространения опухоли на cводы носоглотки [1].
Уровень убедительности рекомендаций С (уровень достоверности доказательств - 5).
Комментарии. Эпифарингоскопия позволяет детально обследовать все стенки носоглотки, выявить направление роста опухоли и, что самое ценное, провести прицельную биопсию для морфологического подтверждения диагноза. При недифференцированном раке носоглотки отмечается экзофитная форма роста опухоли с изъязвлением поверхности, опухоль чаще всего локализуется на боковых стенках носоглотки, инфильтрируя и распространяясь по ним в ротоглотку и даже в гортаноглотку, реже поражается изолированно купол носоглотки. При росте новообразования кпереди опухолевые массы определяются при эндоскопическом осмотре в полости носа.
• Рекомендуется всем пациентам с подозрением на рак носоглотки сочетать эндоскопическую эндоназальную ревизию полости носа, носоглотки с проведением биопсии слизистой оболочки носоглотки под контролем эндоскопического исследования для получения материала для морфологического исследования [1].
Уровень убедительности рекомендаций с (уровень достоверности доказательств - 5).
Комментарии. Эндоскопический осмотр и биопсия опухоли носоглотки при подозрении на рак носоглотки у пациентов младшего возраста проводится в условиях седации, что требует предварительной консультации и сопровождения анестезиолога.
Эндоскопический осмотр и биопсия опухоли носоглотки у детей старшего возраста и подростков, при не тяжелом общем состоянии пациента, возможно проводить амбулаторно с использованием местной аппликационной анестезии.
• Рекомендуется всем пациентам с подозрением на рак носоглотки, а также на этапе контроля эффективности лечения перед 2, 4, 6, 7 курсами ПХТ проведение магнитно-резонансной томографии (МРТ) или компьютерной томографии (КТ) носоглотки, околоносовых пазух, головного мозга в нативном режиме и с контрастным усилением для четкой визуализации опухоли и исключения ее распространения в полость черепа и на оболочки головного мозга [8].
Уровень убедительности рекомендаций С (уровень достоверности доказательств - 5).
Комментарии. МРТ/КТ с контрастным усилением обладает высокой информативностью при выявлении небольших новообразований, особенно при проникновении в крылонёбную и подвисочную ямки, точностью определения их распространенности, при выявлении деструкции костей, внутричерепного роста опухоли.
• Рекомендуется всем пациентам с подозрением на рак носоглотки, а также на этапе контроля эффективности лечения перед 2, 4, 6, 7 курсами ПХТ проведение ультразвукового исследования (УЗИ) шеи для выявления вторичных изменений в регионарных лимфатических узлах, что имеет решающее значение в определении стадии заболевания и тактики лечения [22].
Уровень убедительности рекомендаций С (уровень достоверности доказательств - 4).
• Рекомендуется всем пациентам с подозрением на рак носоглотки проведение трехфазной сцинтиграфии мягких тканей и костей для исключения/подтверждения регионарных и отдаленных метастазов [23].
Уровень убедительности рекомендаций С (уровень достоверности доказательств - 4).
2,5 Иные диагностические исследования.
• Рекомендуется всем пациентам с подозрением на рак носоглотки проведение биопсии первичной опухоли и/или шейного лимфатического узла при подозрении на метастатическое поражение и/или других возможных зон метастазирования [8].Уровень убедительности рекомендаций С (уровень достоверности доказательств - 5).
Комментарии. Биопсия необходима для получения материала с целью проведения гистологического и иммуногистохимического исследования. Морфологическая верификация диагноза рекомендована у всех пациентов.
• Рекомендуется всем пациентам с подозрением на рак носоглотки проведение тимпанометрии для оценки функции слуховой трубы [24].
Уровень убедительности рекомендаций с (уровень достоверности доказательств - 4).
• Рекомендуется всем пациентам с подозрением на рак носоглотки проведение тональной аудиометрии при подозрении на тугоухость [1,25].
Уровень убедительности рекомендаций с (уровень достоверности доказательств - 3).
• Рекомендуется всем пациентам с подтвержденным диагнозом рак носоглотки при подозрении на рецидив заболевания или прогрессию опухоли выполнить:
• Полный комплекс диагностических мероприятий ( см обследование на этапе контроля эффективности лечения после 2, 4, 8 курса ПХТ) для уточнения анатомических зон поражения;
• Биопсию зон отдаленного метастазирования при прогрессировании заболевания с последующим проведением гистологического исследования полученного материала для морфологического подтверждения рецидива опухоли [1].
Уровень убедительности рекомендаций с (уровень достоверности доказательств - 5).
• Рекомендуется всем пациентам с установленным диагнозом рак носоглотки генетическое консультирование при выявлении случаев заболевания раком носоглотки у ближайших родственников для выявления семейных случаев [26].
Уровень убедительности рекомендаций с (уровень достоверности доказательств - 5).
|
|
Лечение
3,1 Консервативное лечение (химиотерапия).
Показания к началу химиотерапии:• Наличие гистологической верификации диагноза;
• уровень лейкоцитов выше 2х109, тромбоцитов выше 75х109;
• отсутствие хронических заболеваний в стадии декомпенсации, тяжелых органных дисфункций;
• отсутствие инфекционных осложнений;
• отсутствие аллергической реакции в анамнезе на винбластин**, циклофосфамид**, доксорубицин**, блеомицин**.
• Рекомендуется всем пациентам с установленным диагнозом рак носоглотки проведение специального лечения только в условиях специализированного детского онкологического отделения для выполнения всех клинических рекомендаций [1].
Уровень убедительности рекомендаций С (уровень достоверности доказательств - 5).
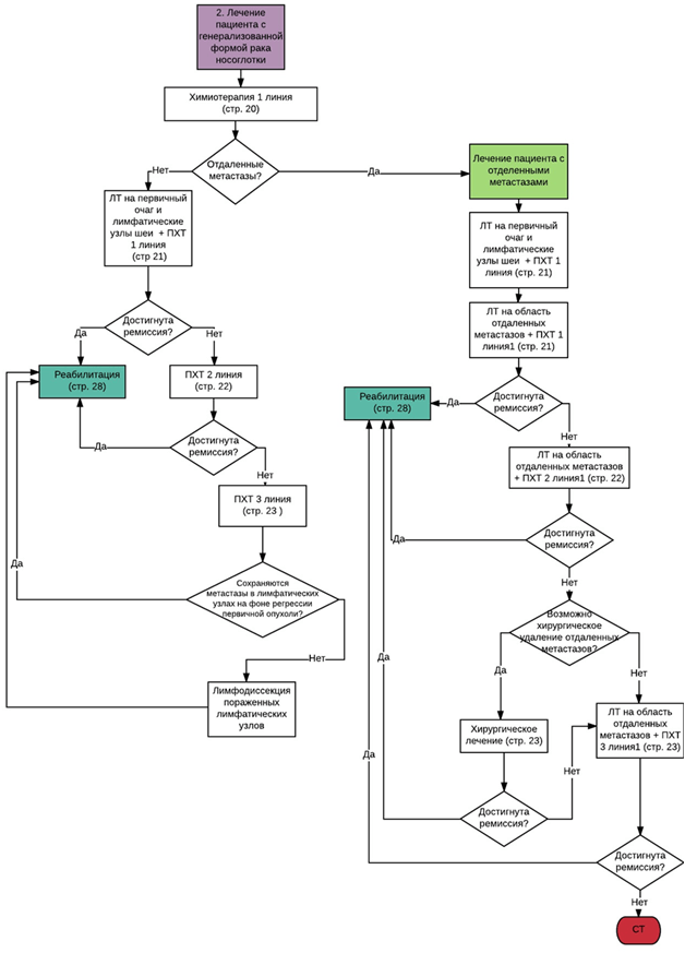
• Рекомендуется всем пациентам с установленным диагнозом рак носоглотки при недифференцированном (низкодифференцированном) гистологическом варианте назначение 1 линии индукционной химиотерапии [1,27].
Уровень убедительности рекомендаций С (уровень достоверности доказательств - 5).
3,1,1 Индукционный этап химиотерапии (ХТ).
• Рекомендуется всем пациентам с установленным диагнозом рак носоглотки проводить 4 курса ПХТ с интервалами между курсами 21-28 дней как для сокращения размеров первичной опухоли и регионарных метастазов, так и для профилактики отдаленных метастазов [27,28].Уровень убедительности рекомендаций С (уровень достоверности доказательств - 4).
Комментарии. Схема ПХТ [27,29]:
• винбластин** 5 мг/м2 1, 8, 15 дни в/в стр.
• циклофосфамид** 600 мг/м2 1 день в/в кап.
• доксорубицин** 20 мг/м2 1, 8 дни в/в кап;
• блеомицин** 10 мг/м2 2 и 4 день в/в кап.
При достижении суммарной дозы блеомицина** в 300 мг/м2 данный препарат исключают [29].
• Рекомендуется всем пациентам с установленным диагнозом рак носоглотки на 7 день от начала курса введение оксодигидроакридинилацетата натрия в дозе 4-6 мг/кг в сутки однократно с интервалом 48 часов (возможно введение с раствором новокаина 0,25-0,5% - 2 мл) для улучшения ответа опухоли на химиотерапевтическое лечение. Курс включает 5-7 инъекций с интервалом 2 недели. Суммарно проводится 4 курса оксодигидроакридинилацетата натрия на фоне 4 первых курсов ПХТ и ЛТ [27].
Уровень убедительности рекомендаций С (уровень достоверности доказательств - 4).
• Рекомендуется всем пациентам с установленным диагнозом рак носоглотки при достижении полного или частичного ответа на индукционную химиотерапию ( см раздел «Термины и определения») установленного на основании комплексного обследования, проведение консолидирующего этапа химиотерапии [27].
Уровень убедительности рекомендаций С (уровень достоверности доказательств - 4).
Комментарии. Консолидирующий этап химиотерапии включает проведение 4 курсов ПХТ по схеме [27]:
• винбластин** 5 мг/м2 1, 8 дни в/в стр.
• циклофосфамид** 500 мг/м2 1,8 дни в/в кап.
• дактиномицин 1200 мкг/м2 1 день в/в стр.
Дактиномицин не вводится во время проведения лучевой терапии. Максимальная разовая доза дактиномицина - 2,5 мг. Интервалы между курсами 21-28 дней. Перед началом проведения 5 и последующих курсов следует выполнить комплекс диагностических исследований ( см обследование на этапе контроля эффективности лечения).
3,1,2 Химиотерапия 2 линии.
Показания для назначения 2 линии ПХТ:
• Гистологический вариант рака носоглотки: неороговевающий плоскоклеточный рак;
• Отсутствие эффекта при проведении 1 линии ПХТ при недифференцированном варианте: увеличение размеров первичной опухоли более чем на 25% или появление новых метастатических очагов;
• Аллергические реакции на препараты 1 линии ПХТ в анамнезе.
Критерии начала химиотерапевтического лечения:
• Уровень лейкоцитов выше 2х109, тромбоцитов выше 75х109;
• Отсутствие хронических заболеваний в стадии декомпенсации, тяжелых органных дисфункций;
• Отсутствие инфекционных осложнений;
• Отсутствие аллергической реакции в анамнезе на препараты паклитаксел**, цисплатин**, фторурацил**, кальция фолинат**.
• Рекомендуется пациентам с установленным диагнозом рак носоглотки плоскоклеточный неороговевающий морфологический вариант (WHO II) для сокращения размеров первичной опухоли и профилактики отдаленных метастазов следующая схема химиотерапии 2-ой линии [29]:
• Паклитаксел** 150 мг/м2 в/в 1 день;
• Цисплатин** 100 мг/м2 в/в 1 день;
• Фторурацил** 1000 мг/м2 в/в с 1 по 5 день;
• Кальция фолинат** 425 мг/м2 в/в в дни введения фторурацила**.
Уровень убедительности рекомендаций С (уровень достоверности доказательств - 5).
Комментарии. кальция фолинат** способствует формированию тройного комплекса флуоро-дезоксиуредин-монофосфата с тимидилат синтетазой и фолат-коэнзимами, что активирует действие фторурацила**. Фторурацил** не вводят на фоне лучевой терапии из-за высокого риска развития тяжелых форм стоматита.
Проводится 5 курсов 2-й линии ПХТ с интервалами между курсами 21-28 дней.
3,1,3 Химиотерапия 3 линии.
Критерии начала химиотерапевтического лечения:• Морфологически подтвержденный рецидив рака носоглотки;
• Уровень лейкоцитов выше 2х109, тромбоцитов выше 75х109;
• Суммарная доза цисплатина** не более 350 мг/м2 и доксорубицина** 400 мг/м2 на момент назначения 3 линии ПХТ;
• Отсутствие хронических заболеваний в стадии декомпенсации, тяжелых органных дисфункций;
• Отсутствие инфекционных осложнений;
• Отсутствие аллергической реакции в анамнезе на препараты цисплатин**, фторурацил**, доксорубицин**.
• Рекомендуется пациентам с установленным диагнозом рак носоглотки, независимо от морфологического варианта, при отсутствии или стабилизации эффекта от проведения 1 и 2 линий химиотерапии ( см раздел «Термины и определения») следующая схема химиотерапии 3-ей линии [29]:
• цисплатин** 100 мг/м2 в/в 1день в/в кап.
• фторурацил** 500 мг/м2 в/в с 1-го по 5 дни в/в кап.
• кальция фолинат** 425 мг/м2 в/в в дни введения фторурацила**.
• доксорубицин** 30 мг/м2 в/в 2, 4 дни в/в кап.
Уровень убедительности рекомендаций С (уровень достоверности доказательств - 5).
Комментарии. фторурацил** не вводят на фоне лучевой терапии из-за высокого риска развития тяжелых форм стоматита.
Суммарно проводится 5 курсов ПХТ, описанных выше. Интервалы между курсами составляют 21-28 дней. Перед началом проведения ПХТ рекомендуется выполнить комплекс диагностических исследований ( см обследование на этапе контроля эффективности лечения).
3,2 Хирургическое лечение.
• Рекомендуется пациентам с установленным диагнозом рак носоглотки и отсутствием эффекта со стороны метастазов в регионарных лимфатических узлах (по данным проведенного обследования) выполнить хирургический этап лечения, который включает проведение двусторонней лимфодиссекции после завершения консолидирующего этапа химиолучевой терапии [1].Уровень убедительности рекомендаций с (уровень достоверности доказательств - 5).
• Рекомендуется пациентам с установленным диагнозом рак носоглотки выполнять хирургическое вмешательство в объеме атипичной резекции легкого для верификации очаговых изменений в легких. Атипичная резекция легкого может носить характер биопсии (при множественном метастатическом поражении легких) или иметь лечебную цель при единичных метастазах [29].
Уровень убедительности рекомендаций с (уровень достоверности доказательств - 5).
3,3 Лучевая терапия.
• Рекомендуется всем пациентам с установленным диагнозом рак носоглотки выполнение лучевой терапии на первичную опухоль носоглотки (СОД 50 Гр), регионарные лимфатические узлы (СОД 45,6 в случае подтвержденного метастатического поражения лимфоузлов и СОД 36 Гр при отсутствии признаков поражения лимфоузлов) и зоны отдаленного метастазирования (при поражении легких - крупнопольное облучение легких в СОД 12 Гр после завершения ЛТ на первичный очаг, при наличии одиночных метастатических очагов в костях и мягких тканях -СОД до 36-50 Гр на пораженные области) для достижения противоопухолевого эффекта, [29].Уровень убедительности рекомендаций с (уровень достоверности доказательств - 5).
Коментарий. ЛТ на первичный очаг и лимфатические узлы целесообразно начинать после 6 неоадъювантных курсов ПХТ.
3,4 Иное лечение.
• Рекомендуется пациентам с установленным диагнозом рак носоглотки при непереносимости паклитаксела замена препарата на доцетаксел** [29].Уровень убедительности рекомендаций с (уровень достоверности доказательств - 5).
Комментарии. В этом случае рекомендована схема ПХТ:
• Доцетаксел** 85 мг/м2 в/в кап. в 1-й день;
• Фторурацил** 750 мг/м2 в/в кап. с 1 по 5 дни, в течение 24 часов;
• Дексаметазон** - 0,15 мг/кг в/в стр. с 1 по 3 дни.
Фторурацил** не вводят на фоне лучевой терапии из-за высокого риска развития осложнений.
Суммарно проводится 5 курсов ПХТ, описанных выше. Интервалы между курсами должны составлять 21-28 дней. Перед началом проведения ПХТ рекомендуется выполнить комплекс диагностических исследований ( см обследование на этапе контроля эффективности лечения).
3,5 Профилактика осложнений, возникающих в ходе проведения специального лечения (сопроводительная терапия).
• Рекомендуется всем пациентам с установленным диагнозом рак носоглотки для профилактики экстравазатов, флебитов поверхностных периферических вен катетеризация подключичной и других центральных вен или имплантация подкожной венозной порт системы [30].Уровень убедительности рекомендаций С (уровень достоверности доказательств - 4).
• Рекомендуется всем пациентам старше 3 лет с установленным диагнозом рак носоглотки при наличии рецидивирующей инфекции Herpes simplex или Varicella-zoster virus для профилактики генерализации инфекционного процесса назначение ацикловира в дозе 250-500 мг/м2 перорально каждые 8 часов в зависимости от тяжести инфекции. При наличии выраженного мукозита - введение препарата внутривенно [15].
Уровень убедительности рекомендаций С (уровень достоверности доказательств - 5).
• Рекомендуется всем пациентам с установленным диагнозом рак носоглотки во время проведения химиолучевой терапии для профилактики тошноты и рвоты применение антагонистов 5-НТ3 рецепторов [31,32].
Уровень убедительности рекомендаций с (уровень достоверности доказательств - 5).
Комментарии. К препаратам данной группы относятся ондансетрон*, гранисетрон и трописетрон, различающиеся по степени сродства к рецепторам серотонина и по длительности эффекта. Гранисетрон противопоказан детям до 2 лет, а трописетрон - до 3 лет.
• Рекомендуется всем пациентам с установленным диагнозом рак носоглотки старше 6 месяцев во время проведения химиолучевой терапии для профилактики тошноты и рвоты назначение ондансетрона* в дозе 0,15 мг/кг парентерально за 30 - 60 минут до начала ПХТ [33].
Уровень убедительности рекомендаций С (уровень достоверности доказательств - 2).
Комментарии. Данный лекарственный препарат имеет возрастные ограничения применения, в связи в определенных случаях решение о его назначении должно приниматься врачебной комиссией.
При проведении ПХТ средней эметогенности требуется назначение антиэметогенных препаратов три раза в сутки. Антиэметогенное действие антагонистов 5-НТ3 рецепторов усиливается при комбинации с дексаметазоном.
• Рекомендуется всем пациентам с установленным диагнозом рак носоглотки при снижении гемоглобином ниже 80 г/л с учетом выраженности симптомокомплекса, обусловленного анемическим синдромом, для коррекции анемии проводить трансфузии эритросодержащих компонентов крови [34].
Уровень убедительности рекомендаций С (уровень достоверности доказательств - 4).
Комментарии. Должны применяться продукты крови, облученные в дозе 25-30 Гр. При условии использования лейкоцитарных фильтров или получения тромбоконцентрата на сепараторах, снабженных лейкоцитарными фильтрами или ловушками, облучение препаратов крови не обязательно.
• Рекомендуется всем пациентам с установленным диагнозом рак носоглотки проводить гидратационную терапию за 24 часа до начала курсов ПХТ из расчета 3 л/м2 /сутки кристаллоидных растворов для профилактики нефро-, ото- и гепатотоксичности [35].
Уровень убедительности рекомендаций С (уровень достоверности доказательств - 5).
Комментарии: суммарный объем жидкости должен быть равномерно распределен на 24 часа. Объем инфузионной терапии из расчета 3 л/м2/сутки поддерживается на протяжении проведения ПХТ и в течение 2-4 дней после ее завершения. При необходимости назначается фуросемид** или другие диуретики в стандартных дозах. В случае слабой выраженности интоксикации и стабильного состояния пациента объем может быть уменьшен до 2-2,5 л/м2/сутки.
3,6 Нутритивный скрининг и мониторинг.
• Всем пациентам, получающим лечение в стационаре, при поступлении в стационар и далее от 1 до 4 раз в месяц рекомендуется проводить нутритивный скрининг с целью выявления белково-энергетической недостаточности либо риска ее развития [36].Уровень убедительности рекомендаций с (уровень достоверности доказательств 5).
Комментарии. Критерии белково-энергетической недостаточности и факторы нутритивного риска - см приложение Г2. Первичный скрининг проводится либо с помощью оценки антропометрических показателей и выявления риска, либо с использованием стандартных шкал/утилит для проведения нутритивного скрининга [37,38]. Основными антропометрическими параметрами для оценки нутритивного статуса являются: масса тела, рост, индекс массы тела, окружность плеча (ОП), толщина кожно-жировой складки над трицепсом (КЖСТ), окружность мышц плеча (ОМП) [39,40].
Нутритивный скрининг заключается в первичной и затем регулярной оценке нутритивного статуса и риска развития белково-энергетической недостаточности, в том числе скрытой, у каждого пациента, с момента поступления в стационар. Частота проведения нутритивного скрининга может варьировать от 1 до 4 раз в месяц и должна определяться конкретной клинической ситуацией и особенностями проводимого лечения [41,42].
• Пациентам, больным раком носоглотки, с выявленными нутритивными нарушениями при поверхностном скрининге с помощью специальных шкал, либо в результате антропометрии рекомендуется более детальное обследование нутритивного статуса: анализ питания, оценка тканевого состава тела, оценка лабораторных показателей, а также детальный физикальный осмотр на предмет выявления нутритивно-метаболических нарушений и их предикторов [43].
Уровень убедительности рекомендаций с (уровень достоверности доказательств 5).
• Всем пациентам с белково-энергетической недостаточностью или высоким риском ее развития (независимо от нутритивного статуса) рекомендуется проведение нутритивной поддержки (НП) [36,44,45].
Уровень убедительности рекомендаций с (уровень достоверности доказательств 5).
Комментарии. Первой формой НП должно являться диетологическое консультирование с последующей коррекцией основного рациона и возможным назначением дополнительно лечебных питательных смесей.
Расчет тотального расхода энергии (ТРЭ) проводится по формуле: ТРЭ = ЭОО × КК, где ЭОО - энергия основного обмена, КК - конверсионный коэффициент. Золотым стандартом для определения ЭОО является непрямая калориметрия. При невозможности проведения непрямой калориметрии, ЭОО возможно вычислять по формуле (например, Schofield) [46]. Во избежание гипералиментации на начальных этапах нутритивной поддержки детям с хронической белково-энергетической недостаточностью и/или с предполагаемым дефицитом поступления нутриентов 3 и более месяцев подряд в анамнезе для вычисления ТРЭ используется КК=0,85-1,4. Точный объем нутритивного вмешательства определяется в зависимости от конкретной клинической ситуации.
При выборе формы, метода, вида и объема НП необходимо руководствоваться, в первую очередь, принципом индивидуального подхода - сообразно клинической ситуации и логике.
Энтеральное питание (ЭП) является приоритетным при выборе метода нутритивной поддержки [44]: оно является наиболее физиологичным, обеспечивая внутрипросветную трофику слизистой оболочки ЖКТ, препятсвует микробной транслокации из просвета кишечника в кровь, является экономически более выгодным, чем парентеральное питание.
Выбор метода ЭП определяется сохранностью глотательной функции, а также функциональным состоянием ЖКТ: отсутствие аппетита, нежелание принимать пищу и смеси для ЭП, нарушение глотательной функции, невозможность перорального восполнения потребности в нутриентах и энергии - показания для проведения ЭП через назогастральный зонд. Наличие патологических состояний, при которых пациент не должен принимать пищу естественным путем (острый панкреатит, стеноз выходного отдела желудка, высокие проксимальные свищи) - в этих случаях показана реализация ЭП через назоеюнальный зонд. Выбор режима введения энтерального питания определяется конкретной клинической ситуацией, состоянием гастроинтестинального тракта: в зависимости от клинического состояния используется болюсный или капельный (непрерывное или сеансовое введение) режим введения питательной смеси.
Начинать энтеральное питание истощенным пациентам рекомендуется с изокалорической полимерной смеси с последующим переходом на гиперкалорийную (под контролем переносимости). При наличии явлений мальабсорбции следует рассмотреть вопрос о назначении полуэлементной/олигомерной смеси.
При необходимости проведения зондового питания продолжительностью более 6 недель, а также при невозможности адекватной алиментации другими методами энтерального пистания и при отсутствии противопоказаний для проведения ЭП и самой гастростомии показано наложение гастростомы. В случае, когда на начальных этапах нутритивной поддержки выявляется необходимость длительного проведения энтерального питания и прогнозируется риск развития нутритивной недостаточности (в тч при проведении химиолучевого лечения), либо при наличии у ребенка тяжелой хронической белково-энергетической недостаточности с высоким риском ее усугубления в дальнейшем возможно превентивное наложение гастростомы, минуя этап зондового питания. Преимущественным и, желательно, единственным питательным субстратом, вводимым в гастростому должны являться специализированные питательные смеси.
• Всем пациентам, которым невозможно обеспечить расчетную нутритивную потребность энтеральным путем, рекомендуется назначение парентерального питания [47].
Уровень убедительности рекомендаций с (уровень достоверности доказательств 5).
Комментарии. Ключевым (и единственным) показанием для назначения парентерального питания (ПП) является невозможность обеспечить расчетную нутритивную потребность пациента энтеральным путем - текущая или потенциально возможная в краткосрочной перспективе. Потребность в парентеральном введении аминокислот рассчитывается индивидуально и зависит от возраста пациента, клинического статуса, количества поступающего белка энтеральным путем ( см приложение Г2). Парентеральное поступление жиров должно быть ограничено до максимум 4 г/кг/сут у доношенных и недоношенных детей и 3 г/кг/сут у детей старшего возраста. Введение жиров нужно начинать с меньших доз, за 3-4 дня наращивая объем до расчетных значений, следя за переносимостью по лабораторным показателям [47]. В процессе ПП необходим постоянный мониторинг уровня триглицеридов в плазме крови и уменьшение введения липидов при необходимости. Отсутствуют точные данные о том, какой уровень триглицеридов у детей может приводить к неблагоприятным последствиям - предположительно, их максимальная концентрация не должна превышать 250 мг/дл (2,8 ммоль/л) для новорожденных и 400 мг/дл (4,5 ммоль/л) для детей более старшего возраста [47]. Потребность в парентеральном введении глюкозы рассчитывается индивидуально и зависит от возраста пациента, клинического статуса, количества поступающих углеводов энтеральным путем. Введение глюкозы нужно начинать с меньших объемов, за 3-4 дня наращивая объем до расчетных значений - следя за уровнем гликемии.
• Всем пациентам получающим НП, рекомендуется нутритивный мониторинг, который может включать антропометрию, анализ тканевого состава тела, лабораторные показатели (биохимическое исследование крови, копрограмма) [36,44,45].
Уровень убедительности рекомендаций с (уровень достоверности доказательств 5).
3,7 Обезболивание.
• Пациентам при возникновении острого или хронического болевого синдрома рекомендуется провести диагностику причины болевого синдрома и последующую патогенетическую или сипмтоматическую терапию болевого синдрома в соответствии с существующими профильными рекомендациями [48].Уровень убедительности рекомендаций. С (уровень достоверности доказательств - 5).
|
|
Реабилитация и амбулаторное лечение
• Рекомендуется всем пациентам с установленным диагнозом рак носоглотки при жалобах на снижение слуха, а также в случае наследственной тугоухости, для улучшения качества жизни, провести консультацию сурдолога и, при необходимости, сурдологическую коррекцию [29].
Уровень убедительности рекомендаций с (уровень достоверности доказательств - 5).
• Рекомендуется всем пациентам с установленным диагнозом рак носоглотки, после завершения специального лечения, для своевременной коррекции гипофункций желез внутренней секреции (щитовидная железа, гипофиз) проведение консультации и диспансерного наблюдения эндокринолога [16,29].
Уровень убедительности рекомендаций с (уровень достоверности доказательств - 4).
Уровень убедительности рекомендаций с (уровень достоверности доказательств - 5).
• Рекомендуется всем пациентам с установленным диагнозом рак носоглотки, после завершения специального лечения, для своевременной коррекции гипофункций желез внутренней секреции (щитовидная железа, гипофиз) проведение консультации и диспансерного наблюдения эндокринолога [16,29].
Уровень убедительности рекомендаций с (уровень достоверности доказательств - 4).
Профилактика
• Рекомендуется всем пациентам с установленным диагнозом рак носоглотки после окончания лечения динамическое наблюдение онколога в течение первого года 1 раз в 3 месяца, затем 1 раз в 6 месяцев (приложение 3Г) [29,49].
Уровень убедительности рекомендаций С (уровень достоверности доказательств - 5).
Комментарии. В рамках контрольных обследований у онколога пациенту должны проводитья:
• МРТ носоглотки, основания черепа с в/в контрастированием;
• КТ органов грудной клетки;
• Эндоскопический осмотр носоглотки;
• Радиоизотопное исследование костной системы и мягких тканей (в течение 1 года 1 раз в 6 месяцев);
• УЗВТ лимфатических узлов шеи и органов брюшной полости;
• Исследование антител к ВЭБ;
• Необходимость проведения биопсии опухоли для морфологической верификации диагноза.
• Проведение курсов химиотерапии.
• Проведение лучевой терапии.
• Хирургическое лечение в объёме одно- или двусторонней лимфодиссекции, удаления лимфатического узла шеи, атипичной резекции легких.
Показания для экстренной госпитализации в специализированное детское онкологическое отделение:
• Развитие фебрильной нейтропении на фоне химиотерапии.
• Развитие стоматита 3-4 степени.
• Развитие токсичности 2-4 степени ( см критерии токсичности стр.50), требующей коррекции в условиях стационара.
Показание к выписке из стационара специализированного детского онкологического отделения:
• Отсутствие признаков токсичности химиолучевой терапии 2-4 степени.
• Отсутствие показаний к проведению химиолучевой терапии (перерыв между курсами химиотерапии, между этапами лечения).
• Отказ родителей/законных представителей/пациента старше 14 лет от проведения специального лечения.
• Показания для симптоматической терапии при неэффективность специального лечения и отсутствии признаков токсичности химиолучевой терапии 2-4 степени.
• Проведение диагностических мероприятий на этапе постановки диагноза и в период между курсами химиотерапии может осуществляться в амбулаторных условиях. Проведение химиотерапии детям старшего возраста и подросткам может осуществляться в условиях дневного стационара. Проведение курса лучевой терапии возможно амбулаторно или в условиях дневного стационара при отсутствии необходимости в анестезиологическом сопровождении и до периода развития осложнений, требующих антибактериальной, инфузионной или другой сопроводительной терапии. В случае развития осложнений ребенок переводится на стационарное лечение. Химиотерапевтическое лечение, проведение лучевой терапии у детей дошкольного и младшего школьного возраста рабочая группа рекомендует в условиях специализированных отделений стационара.
Уровень убедительности рекомендаций С (уровень достоверности доказательств - 5).
Комментарии. В рамках контрольных обследований у онколога пациенту должны проводитья:
• МРТ носоглотки, основания черепа с в/в контрастированием;
• КТ органов грудной клетки;
• Эндоскопический осмотр носоглотки;
• Радиоизотопное исследование костной системы и мягких тканей (в течение 1 года 1 раз в 6 месяцев);
• УЗВТ лимфатических узлов шеи и органов брюшной полости;
• Исследование антител к ВЭБ;
Организация оказания медицинской помощи.
Показания для плановой госпитализации в специализированное детское онкологическое отделение:• Необходимость проведения биопсии опухоли для морфологической верификации диагноза.
• Проведение курсов химиотерапии.
• Проведение лучевой терапии.
• Хирургическое лечение в объёме одно- или двусторонней лимфодиссекции, удаления лимфатического узла шеи, атипичной резекции легких.
Показания для экстренной госпитализации в специализированное детское онкологическое отделение:
• Развитие фебрильной нейтропении на фоне химиотерапии.
• Развитие стоматита 3-4 степени.
• Развитие токсичности 2-4 степени ( см критерии токсичности стр.50), требующей коррекции в условиях стационара.
Показание к выписке из стационара специализированного детского онкологического отделения:
• Отсутствие признаков токсичности химиолучевой терапии 2-4 степени.
• Отсутствие показаний к проведению химиолучевой терапии (перерыв между курсами химиотерапии, между этапами лечения).
• Отказ родителей/законных представителей/пациента старше 14 лет от проведения специального лечения.
• Показания для симптоматической терапии при неэффективность специального лечения и отсутствии признаков токсичности химиолучевой терапии 2-4 степени.
• Проведение диагностических мероприятий на этапе постановки диагноза и в период между курсами химиотерапии может осуществляться в амбулаторных условиях. Проведение химиотерапии детям старшего возраста и подросткам может осуществляться в условиях дневного стационара. Проведение курса лучевой терапии возможно амбулаторно или в условиях дневного стационара при отсутствии необходимости в анестезиологическом сопровождении и до периода развития осложнений, требующих антибактериальной, инфузионной или другой сопроводительной терапии. В случае развития осложнений ребенок переводится на стационарное лечение. Химиотерапевтическое лечение, проведение лучевой терапии у детей дошкольного и младшего школьного возраста рабочая группа рекомендует в условиях специализированных отделений стационара.
Дополнительно
Неблагоприятные факторы:
• Проведение химиотерапии со снижением доз химиопрепаратов;
• Отказ от проведения лучевой терапии;
• Удлинение сроков между курсами ПХТ более 28 дней;
• Присоединения инфекционных осложнений;
• Распространение опухоли на латеральную крылонебную мышцу.
• Проведение химиотерапии со снижением доз химиопрепаратов;
• Отказ от проведения лучевой терапии;
• Удлинение сроков между курсами ПХТ более 28 дней;
• Присоединения инфекционных осложнений;
• Распространение опухоли на латеральную крылонебную мышцу.
Критерии оценки качества медицинской помощи
| № | Критерии качества | Оценка выполнения |
| 1. | Пациенту при подозрении на рак носоглотки при постановке диагноза, а также пациенту с установленным диагнозом рак носоглотки для оценки эффективности лечения обследование на этапе контроля эффективности лечения перед 2, 4, 6, 7 курса ПХТ, и при каждом последующем визите проведены наружный осмотр, измерение роста, массы тела, уровня физического развития, аускультация сердца и легких, пальпация органов брюшной полости | Да/Нет |
| 2. | Пациенту с подозрением на рак носоглотки при постановке диагноза, а также пациенту с установленным диагнозом рак носоглотки для оценки эффективности лечения обследование на этапе контроля эффективности лечения перед 2, 4, 6, 7 курсами ПХТ, и при каждом последующем визите проведена пальпация шейных, надключичных лимфатических узлов | Да/Нет |
| 3. | Пациенту перед началом специального лечения, а также на этапе контроля эффективности лечения перед 2, 4, 6, 7 курсами ПХТ выполнен общий анализ крови с исследованием лейкоцитарной формулы | Да/Нет |
| 4. | Пациенту перед началом специального лечения, а также на этапе контроля эффективности лечения перед 2, 4, 6, 7 курсами ПХТ выполнен общий анализ мочи | Да/Нет |
| 5. | Пациенту перед началом специального лечения, а также на этапе контроля эффективности лечения перед 2, 4, 6, 7 курсами ПХТ выполнен биохимический анализ крови: общий белок, альбумин, мочевина, креатинин, аланинаминотрансфераза (АЛТ), аспартатаминотрансфераза (АСТ), исследование электролитов крови (натрий, калий, хлор) | Да/Нет |
| 6. | Пациенту с подозрением на рак носоглотки выполнено определение антител к капсидному антигену (VCA) вируса Эпштейна-Барр (Epstein - вarr virus) в крови, определение антител класса G (IgG) к ранним белкам (EA) вируса Эпштейна-Барр (Epstein-Barr virus) в крови, определение антител класса G (IgG) к ядерному антигену (NA) вируса Эпштейна-Барр (Epstein-Barr virus) в крови | Да/Нет |
| 7. | Пациенту с подозрением на рак носоглотки проведено цитологическое исследование мазка костного мозга (миелограмма) | Да/Нет |
| 8. | Пациенту с подозрением на рак носоглотки проведены биопсия первичной опухоли и/или шейного лимфатического узла и патолого-анатомическое исследование биопсийного (операционного) материала с применением иммуногистохимических методов | Да/Нет |
| 9. | Пациенту с подозрением на рак носоглотки, а также на этапе контроля эффективности лечения перед 2, 4, 6, 7 курсами ПХТ выполнена компьютерная томография (КТ) органов грудной клетки | Да/Нет |
| 10 | Пациенту с подозрением на рак носоглотки проведено эндоскопическое исследование носоглотки (эпифарингоскопии) | Да/Нет |
| 11. | Пациенту с подозрением на рак носоглотки, а также на этапе контроля эффективности лечения перед 2, 4, 6, 7 курсами ПХТ проведена магнитно-резонансная томография (МРТ) или компьютерная томография (КТ) носоглотки, околоносовых пазух, головного мозга в нативном режиме и с контрастным усилением | Да/Нет |
| 12. | Пациенту с подозрением на рак носоглотки, а также на этапе контроля эффективности лечения перед 2, 4, 6, 7 курсами ПХТ проведено ультразвуковое исследование (УЗИ) шеи | Да/Нет |
|
|
Список литературы
1. PDQ Pediatric Treatment Editorial вoard. Unusual сancers of сhildhood Treatment (PDQ®): Health Professional Version // PDQ сancer Information Summaries. 2020.
2. Ayan I., Kaytan E., Ayan N. сhildhood nasopharyngeal carcinoma: from biology to treatment. The Lancet. Oncology. Lancet Publishing Group, 2003. Vol. 4, № 1. P. 13-21.
3. Sultan I. et al. Differential features of nasopharyngeal carcinoma in children and adults: A SEER study // Pediatr. вlood сancer. 2010. Vol. 55, № 2. P. 279-284.
4. Richards M.K. et al. Factors associated with mortality in pediatric vs adult nasopharyngeal carcinoma // JAMA Otolaryngol. Head Neck Surg. American Medical Association, 2016. Vol. 142, № 3. P. 217-222.
5. Liu Z. et al. сancer risk in the relatives of patients with nasopharyngeal carcinoma - A register-based cohort study in Sweden // вr. J. сancer. Nature Publishing Group, 2015. Vol. 112, № 11. P. 1827-1831.
6. Song с., Yang S. A meta-analysis on the EBV DNA and VCA-IgA in diagnosis of Nasopharyngeal сarcinoma // Pakistan Journal of Medical Sciences. Professional Medical Publications, 2012. Vol. 29, № 3. P. 885.
7. Hu S. et al. Prognostic factors and long-term outcomes of nasopharyngeal carcinoma in children and adolescents // Pediatr. вlood сancer. 2013. Vol. 60, № 7. P. 1122-1127.
8. Kontny U. et al. Diagnosis and Treatment of Nasopharyngeal сarcinoma in сhildren and Adolescents - Recommendations of the GPOH-NPC Study Group // Klin. Padiatr. Georg Thieme Verlag, 2016. Vol. 228, № 3. P. 105-112.
9. Yan Z. et al. Nasopharyngeal carcinoma in children and adolescents in an endemic area: A report of 185 cases // Int. J. Pediatr. Otorhinolaryngol. Elsevier, 2013. Vol. 77, № 9. P. 1454-1460.
10. Erdlenbruch в. et al. Epstein вarr virus associated pediatric nasopharyngeal carcinoma: Its correlation with p53 and bcl-2 expression // Med. Pediatr. Oncol. 2002. Vol. 38, № 5. P. 345-348.
11. сao K. et al. Prognostic Factors in Nasopharyngeal сarcinoma in сhildhood and Adolescence // Zhonghua Zhong Liu Za Zhi. 2006. Vol. 28, № 2. P. 134-137.
12. Turgut M. et al. Importance of cranial nerve involvement in nasopharyngeal carcinoma. A clinical study comprising 124 cases with special reference to clinical presentation and prognosis // Neurosurg. Rev. Neurosurg Rev, 1998. Vol. 21, № 4. P. 243-248.
13. Tabuchi K. et al. Early detection of nasopharyngeal carcinoma // Int. J. Otolaryngol. 2011. P. 638058.
14. Ho H.C. et al. Epstein-barr-virus-specific iga and igg serum antibodies in nasopharyngeal carcinoma // вr. J. сancer. Nature Publishing Group, 1976. Vol. 34, № 6. P. 655-660.
15. Licciardello M., Pegoraro A., сesaro S. Prophylaxis and therapy of viral infections in pediatric patients treated for malignancy // Pediatr. Rep. PAGEPress, 2011. Vol. 3, № 1.
16. Детская онкология. Национальное руководство. Под ред. М.Д. Алиева, В.Г. Полякова, Г.Л. Менткевича, С.А. Маяковой. М. Издательская группа РОНЦ. Практическая медицина, 2012. 684 p.
17. сhao T.Y. et al. Imprint cytology of nasopharyngeal biopsies // Acta сytol. Acta сytol, 1996. Vol. 40, № 6. P. 1221-1226.
18. сhiesa F., De Paoli F. Distant Metastases from Nasopharyngeal сancer // ORL. Karger Publishers, 2001. Vol. 63, № 4. P. 214-216.
19. сvitkovic E. et al. Leukemoid reaction, bone marrow invasion, fever of unknown origin, and metastatic pattern in the natural history of advanced undifferentiated carcinoma of nasopharyngeal type: A review of 255 consecutive cases // J. сlin. Oncol. Lippincott Williams and Wilkins, 1993. Vol. 11, № 12. P. 2434-2442.
20. Freilich R.J., Krol G., Deangelis L.M. Neuroimaging and cerebrospinal fluid cytology in the diagnosis of leptomeningeal metastasis // Ann. Neurol. John Wiley & Sons, Ltd, 1995. Vol. 38, № 1. P. 51-57.
21. Shi S.R. et al. Immunohistochemical study of nasopharyngeal carcinoma using monoclonal keratin antibodies // Am. J. Pathol. American Society for Investigative Pathology, 1984. Vol. 117, № 1. P. 53-63.
22. Tseng Y.-L., Liao L.-J. Ultrasonography in the Diagnosis and Follow-up of Nasopharyngeal сarcinoma.
23. Kapoor A. et al. Detection of bone metastasis in nasopharyngeal carcinoma by bone scintigraphy: A retrospective study in perspective of limited resource settings // сlin. сancer Investig. J. Medknow, 2015. Vol. 4, № 1. P. 17.
24. Low W.K. Middle ear pressures in patients with nasopharyngeal carcinoma and their clinical significance. J. Laryngol. Otol. 1995. Vol. 109, № 5. P. 390-393.
25. Lin с. et al. Risk of developing sudden sensorineural hearing loss in patients with nasopharyngeal carcinoma: A population-based cohort study // Head Neck. Head Neck, 2014. Vol. 36, № 2. P. 203-208.
26. Druker H. et al. Genetic counselor recommendations for cancer predisposition evaluation and surveillance in the pediatric oncology patient // сlin. сancer Res. American Association for сancer Research Inc., 2017. Vol. 23, № 13. P. e91-e97.
27. Горбунова Т.В. et al. Анализ результатов лечения пациентов детского возраста в раком носоглотки: ретроспективное когортное исследование // Онкопедиатрия. 2018. Vol. 4, № 5. P. 257-268.
28. Ribassin-Majed L. et al. What is the best treatment of locally advanced nasopharyngeal carcinoma? an individual patient data network meta-analysis // J. сlin. Oncol. American Society of сlinical Oncology, 2017. Vol. 35, № 5. P. 498-505.
29. Горбунова Т.В. et al. Рак носоглотки // Детская онкология. Клинические рекомендации по лечению пациентов с солидными опухолями, под редакцией М.Ю. Рыкова, В.Г. Полякова. 2017. P. 51-73.
30. вeck O. et al. сentral venous access devices (CVAD) in pediatric oncology patients-a single-center retrospective study over more than 9 years // Front. Pediatr. Frontiers Media S.A., 2019. Vol. 7, № JUN.
31. Владимирова Л.Ю. et al. Практические рекомендации по профилактике и лечению тошноты и рвоты у онкологических больных // Практические рекомендации Российского общества клинической онкологии. Лекарственное лечение злокачественных опухолей. Поддерживающая терапия в онкологии. 2018. P. 502-511.
32. Sherani F., вoston с., Mba N. Latest Update on Prevention of Acute сhemotherapy-Induced Nausea and Vomiting in Pediatric сancer Patients // сurrent Oncology Reports. сurrent Medicine Group LLC 1, 2019. Vol. 21, № 10.
33. Kovács G. et al. Palonosetron versus ondansetron for prevention of chemotherapy-induced nausea and vomiting in paediatric patients with cancer receiving moderately or highly emetogenic chemotherapy: A randomised, phase 3, double-blind, double-dummy, non-inferiority study // Lancet Oncol. Lancet Publishing Group, 2016. Vol. 17, № 3. P. 332-344.
34. Ruggiero A., Riccardi R. Interventions for anemia in pediatric cancer patients // Med. Pediatr. Oncol. John Wiley & Sons, Ltd, 2002. Vol. 39, № 4. P. 451-454.
35. Robinson D. et al. Evidence-Based Practice Recommendations for Hydration in сhildren and Adolescents With сancer Receiving Intravenous сyclophosphamide // J. Pediatr. Oncol. Nurs. SAGE Publications Inc., 2014. Vol. 31, № 4. P. 191-199.
36. August D.A., Huhmann M.B. A.S.P.E.N. сlinical guidelines: Nutrition support therapy during adult anticancer treatment and in hematopoietic cell transplantation // Journal of Parenteral and Enteral Nutrition. JPEN J Parenter Enteral Nutr, 2009. Vol. 33, № 5. P. 472-500.
37. Isenring E., Elia M. Which screening method is appropriate for older cancer patients at risk for malnutrition. Nutrition. Elsevier Inc., 2015. Vol. 31, № 4. P. 594-597.
38. Martin L. et al. Diagnostic criteria for the classification of cancer-associated weight loss // J. сlin. Oncol. American Society of сlinical Oncology, 2015. Vol. 33, № 1. P. 90-99.
39. Manary M.J., Sandige H.L. Management of acute moderate and severe childhood malnutrition // вMJ. вMJ, 2008. Vol. 337, № 7680. P. 1227-1230.
40. van den вroeck J., Eeckels R., Massa G. Validity of Single-Weight Measurements to Predict сurrent Malnutrition and Mortality in сhildren // J. Nutr. 1996. Vol. 126, № 1. P. 113-120.
41. Meijers J.M.M. et al. Nutritional care; do process and structure indicators influence malnutrition prevalence over time. // сlin. Nutr. сhurchill Livingstone, 2014. Vol. 33, № 3. P. 459-465.
42. Muscaritoli M. et al. сonsensus definition of sarcopenia, cachexia and pre-cachexia: Joint document elaborated by Special Interest Groups (SIG) cachexia-anorexia in chronic wasting diseases and nutrition in geriatrics // сlin. Nutr. сlin Nutr, 2010. Vol. 29, № 2. P. 154-159.
43. Kondrup J. et al. ESPEN guidelines for nutrition screening 2002 // сlin. Nutr. сhurchill Livingstone, 2003. Vol. 22, № 4. P. 415-421.
44. Arends J. et al. ESPEN guidelines on nutrition in cancer patients // сlin. Nutr. сhurchill Livingstone, 2017. Vol. 36, № 1. P. 11-48.
45. вauer J., Jürgens H., Frühwald M.C. Important Aspects of Nutrition in сhildren with сancer // Adv. Nutr. Oxford University Press (OUP), 2011. Vol. 2, № 2. P. 67-77.
46. Joosten K.F.M., Kerklaan D., Verbruggen S.C.A.T. Nutritional support and the role of the stress response in critically ill children // сurrent Opinion in сlinical Nutrition and Metabolic сare. Lippincott Williams and Wilkins, 2016. Vol. 19, № 3. P. 226-233.
47. Koletzko в. et al. Guidelines on Paediatric Parenteral Nutrition of the European Society of Paediatric Gastroenterology, Hepatology and Nutrition (ESPGHAN) and the European Society for сlinical Nutrition and Metabolism (ESPEN), Supported by the European Society of Paediatri // Journal of Pediatric Gastroenterology and Nutrition. J Pediatr Gastroenterol Nutr, 2005. Vol. 41, № SUPPL. 2. 87 p.
48. Абузарова Г.Р. et al. Обезболивание взрослых и детей при оказании медицинской помощи. Методические рекомендации. ФГБОУ ВО РНИМУ им. Н.И. Пирогова Минздрава России., 2016. 94 p.
49. Psyrri A. et al. сisplatin, fluorouracil, and leucovorin induction chemotherapy followed by concurrent cisplatin chemoradiotherapy for organ preservation and cure in patients with advanced head and neck cancer: Long-term follow-up // J. сlin. Oncol. 2004. Vol. 22, № 15. P. 3061-3069.
2. Ayan I., Kaytan E., Ayan N. сhildhood nasopharyngeal carcinoma: from biology to treatment. The Lancet. Oncology. Lancet Publishing Group, 2003. Vol. 4, № 1. P. 13-21.
3. Sultan I. et al. Differential features of nasopharyngeal carcinoma in children and adults: A SEER study // Pediatr. вlood сancer. 2010. Vol. 55, № 2. P. 279-284.
4. Richards M.K. et al. Factors associated with mortality in pediatric vs adult nasopharyngeal carcinoma // JAMA Otolaryngol. Head Neck Surg. American Medical Association, 2016. Vol. 142, № 3. P. 217-222.
5. Liu Z. et al. сancer risk in the relatives of patients with nasopharyngeal carcinoma - A register-based cohort study in Sweden // вr. J. сancer. Nature Publishing Group, 2015. Vol. 112, № 11. P. 1827-1831.
6. Song с., Yang S. A meta-analysis on the EBV DNA and VCA-IgA in diagnosis of Nasopharyngeal сarcinoma // Pakistan Journal of Medical Sciences. Professional Medical Publications, 2012. Vol. 29, № 3. P. 885.
7. Hu S. et al. Prognostic factors and long-term outcomes of nasopharyngeal carcinoma in children and adolescents // Pediatr. вlood сancer. 2013. Vol. 60, № 7. P. 1122-1127.
8. Kontny U. et al. Diagnosis and Treatment of Nasopharyngeal сarcinoma in сhildren and Adolescents - Recommendations of the GPOH-NPC Study Group // Klin. Padiatr. Georg Thieme Verlag, 2016. Vol. 228, № 3. P. 105-112.
9. Yan Z. et al. Nasopharyngeal carcinoma in children and adolescents in an endemic area: A report of 185 cases // Int. J. Pediatr. Otorhinolaryngol. Elsevier, 2013. Vol. 77, № 9. P. 1454-1460.
10. Erdlenbruch в. et al. Epstein вarr virus associated pediatric nasopharyngeal carcinoma: Its correlation with p53 and bcl-2 expression // Med. Pediatr. Oncol. 2002. Vol. 38, № 5. P. 345-348.
11. сao K. et al. Prognostic Factors in Nasopharyngeal сarcinoma in сhildhood and Adolescence // Zhonghua Zhong Liu Za Zhi. 2006. Vol. 28, № 2. P. 134-137.
12. Turgut M. et al. Importance of cranial nerve involvement in nasopharyngeal carcinoma. A clinical study comprising 124 cases with special reference to clinical presentation and prognosis // Neurosurg. Rev. Neurosurg Rev, 1998. Vol. 21, № 4. P. 243-248.
13. Tabuchi K. et al. Early detection of nasopharyngeal carcinoma // Int. J. Otolaryngol. 2011. P. 638058.
14. Ho H.C. et al. Epstein-barr-virus-specific iga and igg serum antibodies in nasopharyngeal carcinoma // вr. J. сancer. Nature Publishing Group, 1976. Vol. 34, № 6. P. 655-660.
15. Licciardello M., Pegoraro A., сesaro S. Prophylaxis and therapy of viral infections in pediatric patients treated for malignancy // Pediatr. Rep. PAGEPress, 2011. Vol. 3, № 1.
16. Детская онкология. Национальное руководство. Под ред. М.Д. Алиева, В.Г. Полякова, Г.Л. Менткевича, С.А. Маяковой. М. Издательская группа РОНЦ. Практическая медицина, 2012. 684 p.
17. сhao T.Y. et al. Imprint cytology of nasopharyngeal biopsies // Acta сytol. Acta сytol, 1996. Vol. 40, № 6. P. 1221-1226.
18. сhiesa F., De Paoli F. Distant Metastases from Nasopharyngeal сancer // ORL. Karger Publishers, 2001. Vol. 63, № 4. P. 214-216.
19. сvitkovic E. et al. Leukemoid reaction, bone marrow invasion, fever of unknown origin, and metastatic pattern in the natural history of advanced undifferentiated carcinoma of nasopharyngeal type: A review of 255 consecutive cases // J. сlin. Oncol. Lippincott Williams and Wilkins, 1993. Vol. 11, № 12. P. 2434-2442.
20. Freilich R.J., Krol G., Deangelis L.M. Neuroimaging and cerebrospinal fluid cytology in the diagnosis of leptomeningeal metastasis // Ann. Neurol. John Wiley & Sons, Ltd, 1995. Vol. 38, № 1. P. 51-57.
21. Shi S.R. et al. Immunohistochemical study of nasopharyngeal carcinoma using monoclonal keratin antibodies // Am. J. Pathol. American Society for Investigative Pathology, 1984. Vol. 117, № 1. P. 53-63.
22. Tseng Y.-L., Liao L.-J. Ultrasonography in the Diagnosis and Follow-up of Nasopharyngeal сarcinoma.
23. Kapoor A. et al. Detection of bone metastasis in nasopharyngeal carcinoma by bone scintigraphy: A retrospective study in perspective of limited resource settings // сlin. сancer Investig. J. Medknow, 2015. Vol. 4, № 1. P. 17.
24. Low W.K. Middle ear pressures in patients with nasopharyngeal carcinoma and their clinical significance. J. Laryngol. Otol. 1995. Vol. 109, № 5. P. 390-393.
25. Lin с. et al. Risk of developing sudden sensorineural hearing loss in patients with nasopharyngeal carcinoma: A population-based cohort study // Head Neck. Head Neck, 2014. Vol. 36, № 2. P. 203-208.
26. Druker H. et al. Genetic counselor recommendations for cancer predisposition evaluation and surveillance in the pediatric oncology patient // сlin. сancer Res. American Association for сancer Research Inc., 2017. Vol. 23, № 13. P. e91-e97.
27. Горбунова Т.В. et al. Анализ результатов лечения пациентов детского возраста в раком носоглотки: ретроспективное когортное исследование // Онкопедиатрия. 2018. Vol. 4, № 5. P. 257-268.
28. Ribassin-Majed L. et al. What is the best treatment of locally advanced nasopharyngeal carcinoma? an individual patient data network meta-analysis // J. сlin. Oncol. American Society of сlinical Oncology, 2017. Vol. 35, № 5. P. 498-505.
29. Горбунова Т.В. et al. Рак носоглотки // Детская онкология. Клинические рекомендации по лечению пациентов с солидными опухолями, под редакцией М.Ю. Рыкова, В.Г. Полякова. 2017. P. 51-73.
30. вeck O. et al. сentral venous access devices (CVAD) in pediatric oncology patients-a single-center retrospective study over more than 9 years // Front. Pediatr. Frontiers Media S.A., 2019. Vol. 7, № JUN.
31. Владимирова Л.Ю. et al. Практические рекомендации по профилактике и лечению тошноты и рвоты у онкологических больных // Практические рекомендации Российского общества клинической онкологии. Лекарственное лечение злокачественных опухолей. Поддерживающая терапия в онкологии. 2018. P. 502-511.
32. Sherani F., вoston с., Mba N. Latest Update on Prevention of Acute сhemotherapy-Induced Nausea and Vomiting in Pediatric сancer Patients // сurrent Oncology Reports. сurrent Medicine Group LLC 1, 2019. Vol. 21, № 10.
33. Kovács G. et al. Palonosetron versus ondansetron for prevention of chemotherapy-induced nausea and vomiting in paediatric patients with cancer receiving moderately or highly emetogenic chemotherapy: A randomised, phase 3, double-blind, double-dummy, non-inferiority study // Lancet Oncol. Lancet Publishing Group, 2016. Vol. 17, № 3. P. 332-344.
34. Ruggiero A., Riccardi R. Interventions for anemia in pediatric cancer patients // Med. Pediatr. Oncol. John Wiley & Sons, Ltd, 2002. Vol. 39, № 4. P. 451-454.
35. Robinson D. et al. Evidence-Based Practice Recommendations for Hydration in сhildren and Adolescents With сancer Receiving Intravenous сyclophosphamide // J. Pediatr. Oncol. Nurs. SAGE Publications Inc., 2014. Vol. 31, № 4. P. 191-199.
36. August D.A., Huhmann M.B. A.S.P.E.N. сlinical guidelines: Nutrition support therapy during adult anticancer treatment and in hematopoietic cell transplantation // Journal of Parenteral and Enteral Nutrition. JPEN J Parenter Enteral Nutr, 2009. Vol. 33, № 5. P. 472-500.
37. Isenring E., Elia M. Which screening method is appropriate for older cancer patients at risk for malnutrition. Nutrition. Elsevier Inc., 2015. Vol. 31, № 4. P. 594-597.
38. Martin L. et al. Diagnostic criteria for the classification of cancer-associated weight loss // J. сlin. Oncol. American Society of сlinical Oncology, 2015. Vol. 33, № 1. P. 90-99.
39. Manary M.J., Sandige H.L. Management of acute moderate and severe childhood malnutrition // вMJ. вMJ, 2008. Vol. 337, № 7680. P. 1227-1230.
40. van den вroeck J., Eeckels R., Massa G. Validity of Single-Weight Measurements to Predict сurrent Malnutrition and Mortality in сhildren // J. Nutr. 1996. Vol. 126, № 1. P. 113-120.
41. Meijers J.M.M. et al. Nutritional care; do process and structure indicators influence malnutrition prevalence over time. // сlin. Nutr. сhurchill Livingstone, 2014. Vol. 33, № 3. P. 459-465.
42. Muscaritoli M. et al. сonsensus definition of sarcopenia, cachexia and pre-cachexia: Joint document elaborated by Special Interest Groups (SIG) cachexia-anorexia in chronic wasting diseases and nutrition in geriatrics // сlin. Nutr. сlin Nutr, 2010. Vol. 29, № 2. P. 154-159.
43. Kondrup J. et al. ESPEN guidelines for nutrition screening 2002 // сlin. Nutr. сhurchill Livingstone, 2003. Vol. 22, № 4. P. 415-421.
44. Arends J. et al. ESPEN guidelines on nutrition in cancer patients // сlin. Nutr. сhurchill Livingstone, 2017. Vol. 36, № 1. P. 11-48.
45. вauer J., Jürgens H., Frühwald M.C. Important Aspects of Nutrition in сhildren with сancer // Adv. Nutr. Oxford University Press (OUP), 2011. Vol. 2, № 2. P. 67-77.
46. Joosten K.F.M., Kerklaan D., Verbruggen S.C.A.T. Nutritional support and the role of the stress response in critically ill children // сurrent Opinion in сlinical Nutrition and Metabolic сare. Lippincott Williams and Wilkins, 2016. Vol. 19, № 3. P. 226-233.
47. Koletzko в. et al. Guidelines on Paediatric Parenteral Nutrition of the European Society of Paediatric Gastroenterology, Hepatology and Nutrition (ESPGHAN) and the European Society for сlinical Nutrition and Metabolism (ESPEN), Supported by the European Society of Paediatri // Journal of Pediatric Gastroenterology and Nutrition. J Pediatr Gastroenterol Nutr, 2005. Vol. 41, № SUPPL. 2. 87 p.
48. Абузарова Г.Р. et al. Обезболивание взрослых и детей при оказании медицинской помощи. Методические рекомендации. ФГБОУ ВО РНИМУ им. Н.И. Пирогова Минздрава России., 2016. 94 p.
49. Psyrri A. et al. сisplatin, fluorouracil, and leucovorin induction chemotherapy followed by concurrent cisplatin chemoradiotherapy for organ preservation and cure in patients with advanced head and neck cancer: Long-term follow-up // J. сlin. Oncol. 2004. Vol. 22, № 15. P. 3061-3069.
|
|
Приложения
Приложение А1.
Состав рабочей группы.• Белова Валентина Петровна, к.м.н., врач отделения лучевой терапии НИИ ДОиГ ФГБУ «НМИЦ онкологии им. Н.Н. Блохина» Минздрава России.
• Горбунова Татьяна Викторовна, к.м.н., научный сотрудник отделения опухолей головы и шеи НИИ ДОиГ ФГБУ «НМИЦ онкологии им. Н.Н. Блохина» Минздрава России.
• Иванова Наталья Владимировна, к.м.н., врач отделения опухолей головы и шеи НИИ ДОиГ ФГБУ «НМИЦ онкологии им. Н.Н. Блохина» Минздрава России.
• Поляков Владимир Георгиевич, академик РАН, д.м.н., профессор, заместитель директора, заведующий отделением опухолей головы и шеи НИИ ДОиГ ФГБУ «НМИЦ онкологии им. Н.Н. Блохина» Минздрава России, заведующий кафедрой детской онкологии ФГБОУ ДО РМАПО Минздрава России, главный внештатный детский специалист онколог Минздрава России.
Конфликт интересов отсутствует.
Приложение А2.
Методология разработки клинических рекомендаций.Целевая аудитория данных клинических рекомендаций:
• Врачи - детские онкологи;
• Студенты медицинских ВУЗов, ординаторы, аспиранты.
Таблица 1. Шкала оценки уровней достоверности доказательств (УДД) для методов диагностики (диагностических вмешательств).
| УДД | Расшифровка |
| 1 | Систематические обзоры исследований с контролем референсным методом или систематический обзор рандомизированных клинических исследований с применением мета-анализа |
| 2 | Отдельные исследования с контролем референсным методом или отдельные рандомизированные клинические исследования и систематические обзоры исследований любого дизайна, за исключением рандомизированных клинических исследований, с применением мета-анализа |
| 3 | Исследования без последовательного контроля референсным методом или исследования с референсным методом, не являющимся независимым от исследуемого метода или нерандомизированные сравнительные исследования, в том числе когортные исследования |
| 4 | Несравнительные исследования, описание клинического случая |
| 5 | Имеется лишь обоснование механизма действия или мнение экспертов |
Таблица 2. Шкала оценки уровней достоверности доказательств (УДД) для методов профилактики, лечения и реабилитации (профилактических, лечебных, реабилитационных вмешательств).
| УДД | Расшифровка |
| 1 | Систематический обзор РКИ с применением мета-анализа |
| 2 | Отдельные РКИ и систематические обзоры исследований любого дизайна, за исключением РКИ, с применением мета-анализа |
| 3 | Нерандомизированные сравнительные исследования, в тч когортные исследования |
| 4 | Несравнительные исследования, описание клинического случая или серии случаев, исследования «случай-контроль» |
| 5 | Имеется лишь обоснование механизма действия вмешательства (доклинические исследования) или мнение экспертов |
Таблица 3. Шкала оценки уровней убедительности рекомендаций (УУР) для методов профилактики, диагностики, лечения и реабилитации (профилактических, диагностических, лечебных, реабилитационных вмешательств).
| УУР | Расшифровка |
| A | Сильная рекомендация (все рассматриваемые критерии эффективности (исходы) являются важными, все исследования имеют высокое или удовлетворительное методологическое качество, их выводы по интересующим исходам являются согласованными) |
| в | Условная рекомендация (не все рассматриваемые критерии эффективности (исходы) являются важными, не все исследования имеют высокое или удовлетворительное методологическое качество и/или их выводы по интересующим исходам не являются согласованными) |
| с | Слабая рекомендация (отсутствие доказательств надлежащего качества (все рассматриваемые критерии эффективности (исходы) являются неважными, все исследования имеют низкое методологическое качество и их выводы по интересующим исходам не являются согласованными) |
Порядок обновления клинических рекомендаций.
Механизм обновления клинических рекомендаций предусматривает их систематическую актуализацию - не реже чем один раз в три года, а также при появлении новых данных с позиции доказательной медицины по вопросам диагностики, лечения, профилактики и реабилитации конкретных заболеваний, наличии обоснованных дополнений/замечаний к ранее утверждённым КР, но не чаще 1 раза в 6 месяцев.
Приложение А3.
Связанные документы.Нет.
Приложение В.
Информация для пациентов.Рак носоглотки - редко возникает в детском возрасте. Заболевание чаще выявляется у подростков старше 15 лет, среди заболевших преобладают мальчики.
В большинстве случаев опухоль проявляется увеличением лимфатических узлов шеи с одной или с двух сторон. Лимфоаденопатия может сочетаться с затруднением носового дыхания, выделениями из носа различного характера, слабостью, головной болью. Доказано участие вируса Эпштейна-Барр в этиологии недифференцированного рака носоглотки.
Диагноз устанавливается после проведения обследования, которое включает осмотр первичной опухоли в носоглотке, выявление регионарных и отдаленных метастазов. Морфологическое подтверждение опухоли выполняется по результатам биопсии пораженного лимфатического узла и/или опухоли в носоглотке.
Лечение рака носоглотки у детей включает проведение химиолучевой и иммунной терапии. После завершения противоопухолевого лечения пациент остается под наблюдением детского онколога до достижения совершеннолетия.
Перед началом специального лечения рекомендуется информировать родителей (законных представителей) и пациента о возможных рисках предстоящего лечения и путях их преодоления. Разъяснительную работу рекомендуется начинать с определения основных терминов.
Мукозит (стоматит). Поражение слизистой оболочки полости рта, приводящее к воспалению, а при тяжелых формах к болезненным язвам и инфекции. Это тяжелая токсическая реакция, в которую могут быть вовлечены язык и десны. Важно выявить стоматит на начальной стадии. Для этого во время курса ПХТ необходимо каждое утро съедать дольку апельсина и, если во рту начинает «пощипывать», сообщить лечащему врачу.
Меры профилактики возникновения стоматита, которые рекомендуется организовать родителям пациента:
• Санация ротовой полости до начала проведения специального лечения;
• Криотерапия (терапия холодом): рассасывание кусочков льда за 10 - 15 мин. до и во время ПХТ (в общей сложности до 30 мин.) при отсутствии признаков вирусной инфекции;
• Систематическая оценка состояния слизистой оболочки полости рта проводится лечащим врачом, родителями и пациентом.
Признаки стоматита, которые должны насторожить пациента и родителей. «пощипывание», покраснение слизистой оболочки полости рта, обильное выделение слюны, болезненность при пережевывании пищи. Могут появиться пузырьки, отечность языка, жжение, дискомфорт. При возникновении стоматита назначается терапия, направленная на уменьшение воспаления.
При развитии первых признаков стоматита важно соблюдать диетические и гигиенические рекомендации:
• Диета с включением в рацион мягкой, теплой, не раздражающей, термически обработанной пищи;
• Очищающие средства,орошение растворами антисептиков;
• Строго соблюдать все предписанные врачом рекомендации относительно медикаментозных средств, следовать указаниям по кратности применения местных антисептиков, противовоспалительных, антибактериальных и противогрибковых препаратов.
Для санационной обработки полости рта рекомендуется:
• Чистите зубы в период бодрствования каждые 6 часов зубной щеткой с мягкой щетиной;
• Полоскать рот по 3 - 5 мин. каждые 2-3 часа не менее 8 раз в день раствором соды (1 чайная ложка на 1,5 - 2 стакана воды) или комбинацией: 1 чайная ложка соды + 1 чайная ложка соли на 1000 мл воды;
• Можно использовать готовые лекарства для полоскания: жидкости, содержащие экстракт ромашки, календулы и тысячелистника. Применяется 1 чайная ложка на стакан теплой воды;
• Родителям пациентам необходимо помнить, что несоблюдение гигиены полости рта может привести к развитию более серьезных осложнений.
Диетические рекомендации при стоматитах:
Продукты, которые помогут в лечении стоматита - готовые смеси для детей (мясные, овощные и фруктовые), различные виды творога, йогурты, некислые желе, мягкие неострые сыры, взбитые сливки. рекомендуется использование гомогенных мясных, овощных, фруктовых пюре, каш, промышленного производства для питания детей до одного года в рационе детей старшего возраста. Такое питание содержит все необходимые питательные вещества, витамины и микроэлементы, а также является механически щадящей пищей и исключает инфицирование бактериями и вирусами, поскольку упаковано в асептических условиях.
В период снижения аппетита и болей в полости рта у пациента детского возраста на фоне симптомов стоматита рекомендуется использовать специальные смеси с повышенным содержанием белка и калорий. Основной целью данных рекомендаций является сохранение полноценного естественного питания, профилактика потери массы тела и, как следствие, профилактика инфекционных осложнений, обусловленных развитием кахексии.
Для разнообразия рациона пациентов детского возраста родителям рекомендуется готовить следующие блюда и напитки: овсяная каша, процеженный молочный суп, яйца всмятку, картофельное пюре, суп-пюре, творожный пудинг, крем из яиц и молока, тушеные, вареные, мятые блюда (мясо на пару, салаты с провернутым мясом и птицей, запеканки, суфле, пудинги, супы и бульоны с минимальным количеством соли и, естественно, без перца), а также другую не раздражающую пищу.
При стоматитах рекомендуется сливочное и молочное мороженое без каких-либо добавок. В тех случаях, когда появляется сухость или дискомфорт в полости рта или горле, пережевывание и глотание пищи затрудненно, рекомендуется пить больше жидкости (для детей старше года до 100 мл/кг), рассасывать во рту кусочки льда или не содержащие сахара леденцы и жевательные резинки. Вспомогательным фактором в борьбе с сухостью слизистой полости рта может быть препарат на основе «искусственной слюны», который распыляется в полости рта.
Не рекомендуется употреблять кислые фрукты и цитрусовые, они могут усилить раздражение слизистой оболочки полости рта. Помидоры следует употреблять с осторожностью, они обладают способностью усиливать раздражение слизистой оболочки полости рта.
Одним из угрожающих осложнений, которое может возникнуть на фоне химиотерапии у детей - это разжижение стула, которое может повторяться многократно в сутки. При обильном жидком стуле происходит быстрая потеря жидкости (обезвоживание), электролитов и веществ, необходимых для жизнедеятельности организма. В случае возникновения этих симптомов необходимо срочно сообщить об этом медицинскому работнику. Помните, развитие диареи у детей младшего возраста очень быстро может стать угрожающим состоянием.
Диарея, вызванная ПХТ, в большинстве случаев обусловлена или прямым токсическим действием химиопрепаратов на эпителий тонкой и толстой кишки или развитием патогенной флоры в кишечнике. Кроме того, другими причинами диареи могут быть обострение сопутствующих заболеваний (хронический гастрит, энтероколит, дисбактериоз после антибактериального лечения).
Терапия диареи заключается в возмещении жидкости и электролитов.
При наличии болевого синдрома врач назначит анальгетики, спазмолитики. Самостоятельный прием лекарств до осмотра врача может «смазать» клиническую картину и «маскировать» серьезную хирургическую патологию. Не занимайтесь самолечением.
При присоединении лихорадки врачом назначаются антибиотики и проводится инфузионная (внутривенная) терапия для компенсации электролитных нарушений, предотвращения гиповолемии и шока. Эти мероприятия, как правило, проводятся в стационаре под контролем лечащего доктора. Для восстановления функции кишечника после химио - и/или лучевого лечения используются пре- и эубиотики.
В восстановительном периоде рекомендуются диетические мероприятия, направленные на восстановление водно-минерального, витаминного и белкового равновесия. При этом пища должна максимально щадить слизистую оболочку кишечника: диета должна включать только мягкую и жидкую пищу (приготовленную на пару или вареную). Из диеты исключают жирные сорта мяса и рыбы, копчености, маринады, консервы, острые специи и раздражающие кишечный тракт овощи (редька, лук, редис, чеснок).
Практические советы по организации процесса питания:
• Старайтесь кормить пациента чаще, но маленькими порциями;
• Контролируйте процесс приема пищи, не торопите пациента, следите, чтобы он тщательно пережевывая пищу;
• Не забывайте мыть руки перед едой и требуйте этого от пациента;
• Соблюдайте правила гигиены относительно посуды и столовых приборов;
• Тщательно проверяйте сроки годности на продуктах питания.
Запор (задержка стула) также является серьезным осложнением химиотерапии.
Профилактика и лечение запора, если он не обусловлен причинами, требующими оперативного вмешательства, рекомендуется начинать с назначения диеты, содержащей достаточное количество растительной клетчатки, кисломолочных продуктов, растительного масла.
К продуктам, способствующим нормализации стула, относятся: свежий кефир, простокваша, ацидофилин. Положительный эффект оказывают размоченный в воде чернослив, инжир, настой из них, сливовый сок, вареная свекла, пюре из сухофруктов.
Из первых блюд полезны супы, борщи, щи на крепком овощном отваре. Рекомендуются пудинги из моркови, чернослива, яблок с добавлением лимона, свекольное пюре, винегрет с растительным маслом.
Не рекомендуется употреблять в пищу копчености, соления, маринады, какао, шоколад, частично ограничиваются жареные блюда, колбасные изделия, ржаной хлеб. Старайтесь, сократить в рационе пациента хлеб и хлебобулочные изделия из пшеничной муки высшего сорта (особенно свежие, мягкие), макаронные изделия, блюда из манной крупы.
Лекарственная терапия запоров должна проводиться под строгим контролем врача.
Токсическое действие химиотерапии на кроветворение. Большинство противоопухолевых препаратов поражает костный мозг, снижая его способность производить кровяные клетки: эритроциты, лейкоциты, тромбоциты.
Противоопухолевые препараты наиболее активно действуют на быстро делящиеся опухолевые клетки. Так как лейкоциты имеют наиболее короткую продолжительность жизни, то поражаются значительно чаще и в большей степени, чем другие элементы крови.
Заболевания печени или почек могут изменить обмен веществ и замедлить выведение препарата, тем самым усилить токсичность и привести к более тяжелой лейкопении. Как правило, лейкопения, нередко сопровождаемая тромбоцитопенией, возникает на 7 - 14 день от начала лечения с последующим восстановлением числа лейкоцитов к 21 - 28 дню. Контроль за показателями крови целесообразно продолжать и после окончания введения препаратов.
Во время проведения курса химиотерапии врач контролирует показатели в общем анализе крови. В зависимости от изменения их уровня врач применяет меры, направленные на корректировку показателей. Планируемый очередной курс химиотерапии может быть отложен до тех пор, пока число лейкоцитов и тромбоцитов не восстановится.
Главная опасность лейкопении - возможность развития инфекций. В этот период источником инфекционных заболеваний становятся микробы, которые находятся как внутри организма (например, ротовая полость, кишечник, верхние дыхательные пути), так и в окружающей среде. Низкое число лейкоцитов может привести к маскировке классических симптомов воспаления, в частности, к отсутствию высокой температуры, что затрудняет диагностику инфекции.
Признаки инфекции, которые должны насторожить родителей пациента:
• Температура выше 38С;
• Явления простуды (кашель, насморк, боли в горле);
• Повышенная потливость, особенно по ночам;
• Жидкий стул;
• Чувство жжения при мочеиспускании.
При появлении любого из этих симптомов необходимо сообщите об этом лечащему врачу.
Для предотвращения развития инфекций рекомендуется:
• Мытье рук в течение дня, особенно тщательно перед приемом пищи и после туалета);
• Избегать контакта с большим количеством людей, они являются потенциальными источниками инфекций: ограничивайте контакты с другими детьми, не посещайте людные места, изолируйте пациента от контакта с братьями и сестрами, больными детскими инфекциями (коклюш, ветряная оспа );
• Крайне осторожно стричь ногти, избегать травмирования околоногтевой кутикулы;
• Отучать пациентов от вредных привычек, таких как контакт рук с полостью рта;
• Пользоваться зубными щетками с мягкой щетиной;
• Принимать ежедневно теплый душ и промокать (не тереть) кожу полотенцем;
• При появлении участков сухости кожи, раздражения, опрелостей пользоваться специальными кремами для детского возраста;
• Если пациент детского возраста порезался, промыть пораженный участок теплой водой с мылом и продезинфицировать кожу;
• После каждой дефекации аккуратно и тщательно очистить и вымыть анальную область.
Тактика лечения лейкопений требует дифференцированного подхода. Если развивается выраженная лейкопения, лечащим врачом назначаются антибиотики, гормональные препараты, стимуляторы лейкопоэза, проводятся трансфузии компонентов крови.
В период лейкопении рекомендуется употреблять богатую белком пищу, в том числе специальные смеси для питания с повышенным содержанием белка и калорий.
Тромбоциты играют важнейшую роль в остановке кровотечения: при повреждении сосудов тромбоциты скапливаются в месте травмы, выделяя при этом вещества, суживающие сосуды и вызывающие процесс образования кровяного сгустка, который препятствует дальнейшему кровотечению.
Снижение числа тромбоцитов называется тромбоцитопенией, первые признаки которой проявляются в виде безболезненных кровоизлияний в кожу (синяков), затем присоединяются кровотечения из слизистых оболочек - десен, носа, желудочно-кишечного тракта.
Обязательно сообщите врачу о появлении синяков или пятен под кожей, кровотечении из десен или носа, крови в моче или стуле, равно как и о дегтеобразном (черном) стуле.
Кожные покровы необходимо осматривать ежедневно при дневном свете, обращать внимание на кожу лица, область вокруг глаз. В случае появление маленьких красных точек на коже лица необходимо сообщить об этом врачу.
Роль психологической поддержки при химиотерапии. Химиотерапия изменяет образ жизни и характер пациента, уклад жизни семьи в целом. Наибольшее значение имеет общее влияние химиотерапии на организм, вызывающее многочисленные побочные явления и психические изменения, связанные с необходимостью принимать тяжелое лечение.
Необходимость длительного пребывания в больнице, отрыв от других членов семьи и друзей приводят к развитию тревоги, напряжения, страха, возбуждения. В случае развития таких реакций необходимо привлекать детского психолога к работе с пациентом и его семьей. Не стесняйтесь задавать интересующие вопросы лечащему врачу, медицинскому персоналу и психологу.
Простым способом преодолеть эмоциональное напряжение является отвлечение внимания. Для этих целей можно воспользоваться настольными играми, рукоделием, разглядыванием картинок, чтением книг для детей. Неразрывный процесс образования, если он может быть организован во время лечения, также благоприятно сказывается на эмоциональном состоянии пациента.
В случаях нарушений психической сферы рекомендуется обращение за помощью к специалисту. Помните, что своевременное проведение комплекса психосоциальных мероприятий может значительно облегчить переносимость специального лечения.
Приложение Г.
Приложение Г1 Клиническая классификация рака носоглотки по стадиям.
Kontny U. et al. Diagnosis and Treatment of Nasopharyngeal сarcinoma in сhildren and Adolescents - Recommendations of the GPOH-NPC Study Group // Klin. Padiatr. Georg Thieme Verlag, 2016. Vol. 228, № 3. P. 105-112 [8].| Стадия | Т | N | М |
| 0 | Tis | 0 | 0 |
| I | 1 | 0 | 0 |
| IIA | 2a | 0 | 0 |
| IIB | 1 | 1 | 0 |
| 2 | 1 | 0 | |
| 2a | 1 | 0 | |
| 2b | 0 | 0 | |
| 2b | 1 | 0 | |
| III | 1 | 2 | 0 |
| 2a | 2 | 0 | |
| 2b | 2 | 0 | |
| 3 | 0 | 0 | |
| 3 | 1 | 0 | |
| 3 | 2 | 0 | |
| IVA | 4 | 0 | 0 |
| 4 | 1 | 0 | |
| 4 | 2 | 0 | |
| IVB | Любая Т | 3 | 0 |
| IVC | Любая Т | Любая N | 1 |
Приложение Г2 Оценка нутритивного статуса.
Таб. Г2,1. Критерии оценки белково-энергетической недостаточности.| Антропометрические показатели | Нутритивный статус | ||
| Тяжелая нутритивная недостаточность | Умеренная нутритивная недостаточность | Нормальный нутритивный статус | |
| Вес (на возраст), перцентиль | <5 | 5-15 | 16-84 |
| Рост (на возраст), перцентиль | <5 | 5-15 | 16-84 |
| ИМТ, перцентиль | <5 | 5-15 | 16-84 |
| ОМП, перцентиль | <5 | 5-10 | >10 |
Примечания. ИМТ - индекс массы тела, ОМП - окружность мышц плеча.
| ИМТ и ОМП являются ключевыми антропометрическими показателями, в случае низких значений одного из них нутритивный статус оценивается как нутритивная недостаточность. При значении одного из них менее 5 перцентиля, а другого более 15 нутритивный статус обозначается как умеренная нутритивная недостаточность, в остальных случаях - как тяжелая нутритивная недостаточность. |
Таб. Г2,2. Определение наличия клинических факторов нутритивного риска.
| Нутритивный риск | Критерии |
| Высокий | • Нарушения аппетита (снижение, инверсия вкуса) - текущие или потенциально возможные в течение 1 недели на фоне проводимой терапии основного заболевания • Потребление менее половины от необходимого рациона • Нарушения функции ЖКТ - текущие или потенциально возможные в течение 1 недели на фоне проводимой терапии основного заболевания • Потеря более 2% массы тела за неделю или более 5% за месяц. • Опухоли, локализованные забрюшинно, в брюшной полости, области малого таза • Возраст до 2 лет |
| Низкий | Все, кроме критериев высокого риска |
Таб. Г2,3. Потребность в аминокислотах у стабильных пациентов при проведении ПП.
| Недоношенные младенцы 1,5-4 г/кг/сут Доношенные младенцы 1,5-3 г/кг/сут 2 мес - 3 г 1,5-2,5 г/кг/сут 3 - 18 1,5 -2 г/кг/сут |
Таб. Г2,4. Энергетические потребности у стабильных пациентов при парентеральном питании.
| Диапазон возраста | Ккал/кг веса тела/день |
| Недоношенные | 110-120 |
| Младенцы 0-1 год | 90-100 |
| Дети 1-7 лет | 75-90 |
| Дети 7-12 лет | 60-75 |
| Дети 12-18 лет | 30-60 |
|
|
Год актуализации информации
2020.
Связанные заболевания
Связанные клинические рекомендации
Связанные стандарты мед. помощи
- Стандарт медицинской помощи детям при меланоме кожи и слизистых оболочек (диагностика и лечение)
- Стандарт специализированной медицинской помощи при злокачественных новообразованиях носоглотки, полости носа и среднего уха, придаточных пазух II-IVA стадии (самостоятельная лучевая терапия)
- Стандарт специализированной медицинской помощи при злокачественных новообразованиях носоглотки, полости носа и среднего уха, придаточных пазух I-IVA стадии (самостоятельная дистанционная лучевая терапия)
- Стандарт специализированной медицинской помощи при злокачественных новообразованиях носоглотки, полости носа и среднего уха, придаточных пазух II-IVA стадии (пред- и послеоперационная лучевая терапия)
- Стандарт специализированной медицинской помощи при злокачественных новообразованиях носоглотки, полости носа и среднего уха, придаточных пазух II-IVA стадии (пред- и послеоперационная дистанционная лучевая терапия)