МКБ-10 коды
- МКБ-10
- H16.0 Язва роговицы
|
|
Вступление
МКБ 10:
H16.0.
Год утверждения (частота пересмотра):
Год утверждения: 2017.
ID:
КР99.
URL:
Профессиональные ассоциации:
• Общероссийская общественная организация «Ассоциация врачей-офтальмологов».
Утверждены.
Общероссийской общественной организацией «Ассоциация врачей-офтальмологов».
Согласованы.
Научным советом Министерства Здравоохранения Российской Федерации.
H16.0.
Год утверждения (частота пересмотра):
Год утверждения: 2017.
ID:
КР99.
URL:
Профессиональные ассоциации:
• Общероссийская общественная организация «Ассоциация врачей-офтальмологов».
Утверждены.
Общероссийской общественной организацией «Ассоциация врачей-офтальмологов».
Согласованы.
Научным советом Министерства Здравоохранения Российской Федерации.
Профессиональные ассоциации
• Общероссийская общественная организация «Ассоциация врачей-офтальмологов».
Список сокращений
МКБ 10 - международная классификация болезней 10-го пересмотра.
АВК - аденовирусный конъюнктивит.
АВК - аденовирусный конъюнктивит.
Описание
Язва роговицы относится к разряду тяжелых глазных заболеваний, трудно поддающихся лечению и почти всегда заканчивающихся нарушением зрения, вплоть до слепоты.
Изъязвление может захватывать любую часть роговицы, но поражение центральной зоны протекает тяжелее, труднее лечится, а рубцевание в этой области всегда приводит к потере зрения.
«Чистые» трофические язвы роговицы встречаются достаточно часто. Возвращаясь к данным мониторинга эпидемиологической ситуации по проблеме роговичной слепоты в 51 регионе РФ, по нозологии рубцы и помутнения роговицы составляют 21%, 6% на первичные и вторичные дистрофии роговицы. По аналитическим данным Отдела инфекционных и аллергических заболеваний глаз МНИИ ГБ им. Гельмгольца за период с 2000 по 2012 год язвенные процессы развивались на фоне дистрофических изменений тканей переднего отдела глаза, таких как синдром сухого глаза и первичная или вторичная дистрофия роговицы у 19% пациентов.
Изъязвление может захватывать любую часть роговицы, но поражение центральной зоны протекает тяжелее, труднее лечится, а рубцевание в этой области всегда приводит к потере зрения.
«Чистые» трофические язвы роговицы встречаются достаточно часто. Возвращаясь к данным мониторинга эпидемиологической ситуации по проблеме роговичной слепоты в 51 регионе РФ, по нозологии рубцы и помутнения роговицы составляют 21%, 6% на первичные и вторичные дистрофии роговицы. По аналитическим данным Отдела инфекционных и аллергических заболеваний глаз МНИИ ГБ им. Гельмгольца за период с 2000 по 2012 год язвенные процессы развивались на фоне дистрофических изменений тканей переднего отдела глаза, таких как синдром сухого глаза и первичная или вторичная дистрофия роговицы у 19% пациентов.
Причины
Развитие трофической язвы роговицы - полиэтиологический процесс, включающий в себя нарушение слезопродукции, формирование нестабильной слезной пленки, снижение ее защитных и питательных функций, нарушение иннервации и репаративной функции тканей роговицы.
Факторы риска, способствующие развитию трофических язв роговицы.
Экзогенные факторы:
- Контактные линзы, особенно при длительном ношении и развитии вторичного «сухого глаза»;
- Травма роговицы, в том числе инородными телами, химическим, термическим и лучевым факторами;
- Ранее выполненные хирургические вмешательства на роговице;
- Перенесенные воспалительные заболевания переднего отдела глаза - АВК, герпетический кератит и другие;
- Недостаток слезной жидкости, синдром сухого глаза.
Роговичные нарушения:
- Понижение чувствительности роговицы;
- Первичные и вторичные дистрофии роговицы;
- Рецидивирующие эрозии и микроэрозии.
Заболевания и аномалии функционирования век:
- Врожденное и приобретенное не смыкание век;
- Пластические операции на веках;
- Синдром «ленивого века»;
- Хронические блефариты;
- Рубцовые изменения век;
- Хронический дакриоаденит.
Общие заболевания:
- Поражение нервов III, V, VIII;
- Состояния после ОНМК, черепно-мозговых травм;
- Сахарный диабет;
- Нарушение питания, заболевания, приводящие к истощению;
- Заболевания иммунного генеза, в том числе болезни иммунодефицита;
- Атопический дерматит и другие кожные заболевания;
- Витаминная недостаточность (A, в12 и другие);
- Общая и лучевая терапия при опухолях, трансплантации органов, системных иммунных заболеваниях.
Факторы риска, способствующие развитию трофических язв роговицы.
Экзогенные факторы:
- Контактные линзы, особенно при длительном ношении и развитии вторичного «сухого глаза»;
- Травма роговицы, в том числе инородными телами, химическим, термическим и лучевым факторами;
- Ранее выполненные хирургические вмешательства на роговице;
- Перенесенные воспалительные заболевания переднего отдела глаза - АВК, герпетический кератит и другие;
- Недостаток слезной жидкости, синдром сухого глаза.
Роговичные нарушения:
- Понижение чувствительности роговицы;
- Первичные и вторичные дистрофии роговицы;
- Рецидивирующие эрозии и микроэрозии.
Заболевания и аномалии функционирования век:
- Врожденное и приобретенное не смыкание век;
- Пластические операции на веках;
- Синдром «ленивого века»;
- Хронические блефариты;
- Рубцовые изменения век;
- Хронический дакриоаденит.
Общие заболевания:
- Поражение нервов III, V, VIII;
- Состояния после ОНМК, черепно-мозговых травм;
- Сахарный диабет;
- Нарушение питания, заболевания, приводящие к истощению;
- Заболевания иммунного генеза, в том числе болезни иммунодефицита;
- Атопический дерматит и другие кожные заболевания;
- Витаминная недостаточность (A, в12 и другие);
- Общая и лучевая терапия при опухолях, трансплантации органов, системных иммунных заболеваниях.
Эпидемиология
В России профилактика и снижение слепоты и, следовательно, инвалидности по зрению, является одной из социально-значимых проблем, в решении которой большую роль играет деятельность Целевых программ Российского национального комитета по предупреждению слепоты. Мониторинг эпидемиологической ситуации по проблеме роговичной слепоты в регионах России с последующей аналитической обработкой данных, полученных от главных офтальмологов из 51 региона РФ, показал следующие результаты: роговичная слепота составляет 5,9% всех слепых и слабовидящих России. По нозологии рубцы и помутнения роговицы составляют 21%, 9% приходится на язву роговицы и 6% на первичные и вторичные дистрофии роговицы.
1,4 Международная классификация болезней десятого пересмотра (МКБ-10).
H16,0 - Язва роговицы.Классификация
1,5 Классификация трофических язв роговицы.
Основываясь на клинических данных, язвы роговицы разделяют по тяжести течения на легкую, среднюю и тяжелую степени. При оценке степени тяжести роговичных проявлений учитывают глубину, площадь и степень выраженности инфильтрации роговицы, а также глубину и площадь изъязвления. Кроме того, оценивают степень тяжести увеальных явлений, учитывая наличие преципитатов на эндотелии, состояние влаги передней камеры и наличие фибрина.К легкой степени тяжести относятся инфильтраты до 3 мм в диаметре, площадью изъязвления до 1/4 площади роговицы и глубиной изъязвления не более 1/3 толщины стромы роговицыК средней степень тяжести относят инфильтраты от 3 до 5 мм в диаметре, с изъязвлением от 1/4 до 1/2 площади роговицы и глубиной не более 2/3 толщины стромы роговицыК тяжелой степени относят инфильтраты более 5 мм в диаметре, с изъязвлением более 1/2 площади роговицы, глубиной более 2/3 толщины стромы роговицы.
Увеальные явления также разделяют по степени тяжести на легкую - при наличии небольшой опалесценции влаги передней камеры или единичных преципитатов, среднюю - при наличии мутной влаги передней камеры или большом количестве преципитатов, и тяжелую - при наличии фибрина в передней камере.
Трофические язвы роговицы можно разделить на «чистые» и осложненные бактериальной флорой. Осложненные язвы роговицы приобретают статус бактериальных и их алгоритм терапии соответствует Федеральным рекомендациям по терапии бактериальных язв роговицы.
Клиническая картина
При развитии трофической язвы роговицы обращает на себя внимание относительно спокойное состояние конъюнктивы, умеренное ее раздражение, отек бульбарной конъюнктивы от легкого до выраженного, возможна перикорнеальная инъекция легкой степени. Язвенный дефект обычно имеет четкие границы, нередко с ксеротическими изменениями по краям, язвенная поверхность чистая, перифокально слабо выраженный отек и инфильтрация стромы. Могут появляться зоны истончения стромы.
При переходе воспалительного процесса на глубжележащие оболочки глаза - радужку, цилиарное тело - развивается кератоирит, кератоиридоциклит, кератоувеит; это сопровождается отложением преципитатов на задней поверхности роговицы, появлением фибрина во влаге передней камеры. В случае перфорации трофической язвы роговицы могут возникнуть тяжелые осложнения: гнойный эндофтальмит, вторичная глаукома, субатрофия глазного яблока, симпатическая офтальмия.
Возрастная категория. Взрослые, дети;
Стадия заболевания. Любая;
Фаза. Острое заболевание глаза;
Осложнения. Без осложнений;
Вид оказания медицинской помощи. Специализированная, в том числе высокотехнологичная;
Формы оказания медицинской помощи. Скорая медицинская помощь в экстренной и неотложной форме;
Условия оказания медицинской помощи. Стационар.
При переходе воспалительного процесса на глубжележащие оболочки глаза - радужку, цилиарное тело - развивается кератоирит, кератоиридоциклит, кератоувеит; это сопровождается отложением преципитатов на задней поверхности роговицы, появлением фибрина во влаге передней камеры. В случае перфорации трофической язвы роговицы могут возникнуть тяжелые осложнения: гнойный эндофтальмит, вторичная глаукома, субатрофия глазного яблока, симпатическая офтальмия.
1,7 Организация оказания медицинской помощи.
Нозологическая форма. Пациенты с трофической язвой роговицы;Возрастная категория. Взрослые, дети;
Стадия заболевания. Любая;
Фаза. Острое заболевание глаза;
Осложнения. Без осложнений;
Вид оказания медицинской помощи. Специализированная, в том числе высокотехнологичная;
Формы оказания медицинской помощи. Скорая медицинская помощь в экстренной и неотложной форме;
Условия оказания медицинской помощи. Стационар.
|
|
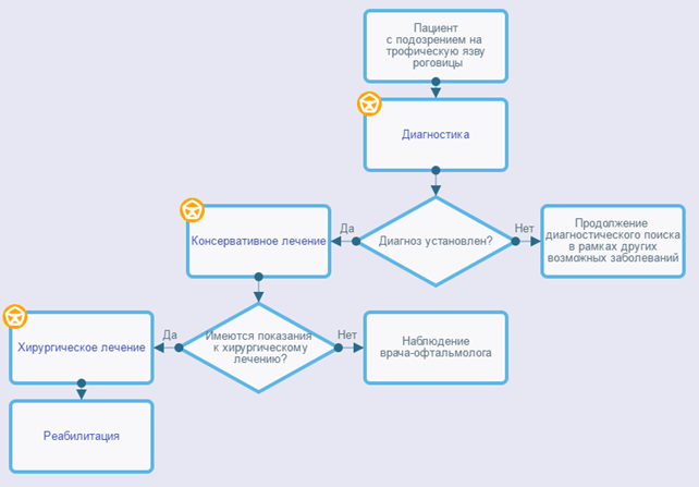
Диагностика
2,1 Жалобы и анамнез.
• Рекомендовано выявление характерных жалоб [1,2]:• светобоязнь;
• слезотечение;
• блефароспазм;
• снижение зрения;
• покраснения.
Уровень убедительности рекомендаций С (уровень достоверности доказательств - 3).
Анамнез:
• Рекомендовано обратить внимание на [1,3]:
• длительность заболевания, выраженность тяжести симптомов;
• жалобы: боль, светобоязнь, слезотечение, отделяемое, снижение остроты зрения;
• факторы риска;
• другие заболевания (общие и системные).
Уровень убедительности рекомендаций С (уровень достоверности доказательств - 4).
2,2 Физикальное обследование.
При развитии трофической язвы роговицы обращает на себя внимание относительно спокойное состояние конъюнктивы, умеренное ее раздражение, отек бульбарной конъюнктивы от легкого до выраженного, возможна перикорнеальная инъекция легкой степени. Язвенный дефект обычно имеет четкие границы, нередко с ксеротическими изменениями по краям, язвенная поверхность чистая, перифокально слабо выраженный отек и инфильтрация стромы. Могут появляться зоны истончения стромы.При переходе воспалительного процесса на глубжележащие оболочки глаза - радужку, цилиарное тело - развивается кератоирит, кератоиридоциклит, кератоувеит; это сопровождается отложением преципитатов на задней поверхности роговицы, появлением фибрина во влаге передней камеры. В случае перфорации трофической язвы роговицы могут возникнуть тяжелые осложнения: гнойный эндофтальмит, вторичная глаукома, субатрофия глазного яблока, симпатическая офтальмия [1, 3, 4].
2,3 Лабораторная диагностика.
• Рекомендуется для проведения дифференциальной диагностики [1, 2]:• Мазок с конъюнктивы, окраска - метиленовой синькой и по Граму;
• Посев с конъюнктивы на питательные среды: мясопептонный бульон, кровяной и шоколадный агар;
• Соскоб платиновой петлей с язвенной поверхности и краев язвы. Микроскопия материала соскоба, нанесенного на предметное стекло, или посев материала на элективные питательные среды наиболее результативны в дифференциальной диагностике с грибами и амебами;
• Мазок-отпечаток с язвы роговицы берется при глубоких язвах роговой оболочки. При этом на препарате не нарушается расположение микроорганизмов относительно патологического фокуса воспаления.
Уровень убедительности рекомендаций С (уровень достоверности доказательств - 4).
2,4 Инструментальная диагностика.
• Биомикроскопия рекомендуется всем пациентам [1].Уровень убедительности рекомендаций С (уровень достоверности доказательств -4).
Комментарии. Характерными признаками являются - (1) симптомы раздражения глаза (слезотечение, светобоязнь, блефароспазм), (2) наличие перикорнеальной гиперемии или смешанной, сочетающейся с покраснением конъюнктивы, (3) помутнение роговицы, сопровождающееся нарушением зеркальности, блеска роговицы. В пожилом возрасте герпетическая язва может протекать бессимптомно, покраснение глаза невелико, или может отсутствовать, боль незначительная. В детском возрасте, напротив, герпетическое поражение роговицы сопровождается резкой болью, выраженным раздражением глаза, светобоязнью.
• Флюоресцеиновая проба (инстилляция одной капли 0,5% раствора флюоресцеина в конъюнктивальный мешок) рекомендуется всем пациентам) [1].
Уровень убедительности рекомендаций С (уровень достоверности доказательств - 4).
Комментарии. Воспалительные инфильтраты могут иметь различную форму, величину и глубину поражения роговицы. Принципиально важное диагностическое значение имеет флюоресцеиновая проба с последующим осмотром роговицы с помощью щелевой лампы, выявляющей нарушения, дефекты эпителиального покрытия роговицы и участки повреждения стромы (язва роговицы).
• Метод передней оптической когерентной томографии (ОКТ) рекомендуется всем пациентам [1].
Уровень убедительности рекомендаций С (уровень достоверности доказательств - 4).
Комментарии. Позволяет визуализировать размеры и глубину изъязвления роговицы, интенсивность и размеры инфильтрации стромы, отек роговицы, развитие буллезных образований. Метод важен при мониторинге состояния роговицы в динамике лечения.
Лечение
3,1 Консервативное лечение.
• Рекомендована патогенетическая и симптоматическая терапия трофических язвенных поражений [1, 2, 3, 4].Алгоритм терапии трофических язв роговицы.
• Антисептические средства в инстилляциях 2-3 раза в день, Антибактериальные средства при наличии патогенной микрофлоры или признаках воспаления курсами в инстилляциях 4-5 раз в день;
• Противовоспалительные препараты кортикостероиды в виде п/б инъекций (0,1-0,3 мл), под контролем состояния роговицы;
• Репаративные и слезозаместительные препараты в инстилляциях 2-6 раз в день; в том числе гелевые и/или мазевые препараты кратностью инстилляций 1-4 раза в день;
• Мидриатики в инстилляциях 1-2 раза в день;
• Иммунотропные препараты в инстилляциях 2 раза в день.
Уровень убедительности рекомендаций С (уровень достоверности доказательств - 4).
3,2 Хирургическое лечение.
• Рекомендовано. Хирургическое лечение при [1, 2, 3, 4] :• глубокая незаживающая язва с повреждением 2/3 глубины стромы роговицы и/или десцеметоцеле, перфорация язвы роговицы, набухающая катаракта;
• неэффективность других методов лечения;
• невозможность осуществления других методов лечения (в том числе несоблюдение врачебных рекомендаций, выраженные побочные эффекты) или недоступность соответствующей медикаментозной терапии.
Уровень убедительности рекомендаций С (уровень достоверности доказательств - 4).
Реабилитация и амбулаторное лечение
После выздоровления реабилитация не требуется. В некоторых случаях проводится рассасывающая терапия.
Профилактика
Специфической профилактики трофических язв роговицы не существует.
Диспансерное наблюдение не требуется.
Диспансерное наблюдение не требуется.
Критерии оценки качества медицинской помощи
Нозологическая форма. Пациенты с трофической язвой роговицы.
Код по МКБ-10: Н 16,0.
Возрастная категория. Взрослые, дети.
Стадия заболевания. Любая.
Фаза. Острое заболевание глаза.
Осложнения. Без осложнений.
Вид оказания медицинской помощи. Специализированная, в том числе высокотехнологичная.
Формы оказания медицинской помощи. Скорая медицинская помощь в экстренной и неотложной форме.
Условия оказания медицинской помощи. Стационар.
Код по МКБ-10: Н 16,0.
Возрастная категория. Взрослые, дети.
Стадия заболевания. Любая.
Фаза. Острое заболевание глаза.
Осложнения. Без осложнений.
Вид оказания медицинской помощи. Специализированная, в том числе высокотехнологичная.
Формы оказания медицинской помощи. Скорая медицинская помощь в экстренной и неотложной форме.
Условия оказания медицинской помощи. Стационар.
| № | Критерии качества | Уровень достоверности доказательств | Уровень убедительности рекомендаций |
| 1 | Выполнена визометрия с определением коррекции остроты зрения | 4 | С |
| 2 | Выполнена биомикроскопия глаза | 4 | С |
| 3 | Выполнено окрашивание роговицы раствором флюоресцеина | 4 | С |
| 4 | Выполнено лечение основное: репаративными лекарственными препаратами не позднее 2 часов от момента поступления в стационар (в зависимости от медицинских показаний и при отсутствии медицинских противопоказаний) Выполнено лечение дополнительное: противовоспалительнымиими лекарственными препаратами и/или лекарственными препаратами антибактериальной, слезозаместительной терапии не позднее 2 часов от момента поступления в стационар (в зависимости от медицинских показаний и при отсутствии медицинских противопоказаний) | 4 | С |
| 5 | Выполнено хирургическое вмешательство (при наличии глубокой незаживающей язвы с повреждением 2/3 глубины стромы роговицы и/или десцеметоцеле, перфорации язвы роговицы, набухающей катаракты) | 4 | С |
| 6 | Достигнута эпителизация поверхности роговицы | 4 | С |
|
|
Список литературы
• Майчук Ю.Ф. Оптимизация терапии болезней глазной поверхности. М. 2010 - 113 с.
• Майчук Ю.Ф., Орловская Л.Е. Лекарственные препараты тауфона и методы их применения при заболеваниях роговицы. Методические рекомендации МЗ РСФСР. 1991,13 с.
• Майчук Ю.Ф., Орловская Л.Е. Стромальная дистрофия роговицы: клинические формы и лечение. Офтальм. журнал. 1993. 4 - С. 224-234 с.
• Вonini S, Rama P, Olzi D, Lambiase A. Neurotrophic keratitis. Eye (Lond) 2003; 17: 989-995 с.
• Майчук Ю.Ф., Орловская Л.Е. Лекарственные препараты тауфона и методы их применения при заболеваниях роговицы. Методические рекомендации МЗ РСФСР. 1991,13 с.
• Майчук Ю.Ф., Орловская Л.Е. Стромальная дистрофия роговицы: клинические формы и лечение. Офтальм. журнал. 1993. 4 - С. 224-234 с.
• Вonini S, Rama P, Olzi D, Lambiase A. Neurotrophic keratitis. Eye (Lond) 2003; 17: 989-995 с.
Приложения
Приложение А1.
Состав рабочей группы.• Яни Е.В., м.н. - руководитель группы, Ассоциация врачей-офтальмологов;
• Позднякова В.В., м.н., Ассоциация врачей-офтальмологов;
• Арестова Н.Н. д.м.н., Ассоциация врачей-офтальмологов;
• Бржеский В.В., д.м.н., Ассоциация врачей-офтальмологов;
• Вахова Е.С., м.н., Ассоциация врачей-офтальмологов;
• Ковалевская М.А., д.м.н., Ассоциация врачей-офтальмологов;
• Ковалева Л.А., н.с., Ассоциация врачей-офтальмологов;
• Кричевская Г.И., м.н., Ассоциация врачей-офтальмологов;
• Майчук Д.Ю., д.м.н., Ассоциация врачей-офтальмологов;
• Селиверстова К.Е., н.с., Ассоциация врачей-офтальмологов;
Конфликт интересов отсутствует.
Приложение А2.
Методология разработки клинических рекомендаций.Методы, использованные для сбора/селекции доказательств: поиск в электронных базах данных, библиотечные ресурсы.Описание методов, использованных для сбора/селекции доказательств. Доказательной базой для рекомендаций являются публикации, базы данных EMBASE и MEDLINE, а также монографии и статьи в ведущих специализированных рецензируемых отечественных медицинских журналах по данной тематике. Глубина поиска составляла 15 лет.Методы, использованные для оценки качества и силы доказательств. Консенсус экспертов, оценка значимости в соответствии с рейтинговой схемой.
Целевая аудитория данных клинических рекомендаций:
Врачи офтальмологи.
Таблица П1. Уровни достоверности доказательств.
| Уровень достоверности | Тип данных |
| 1а | Мета анализ рандомизированных контролируемых исследований (РКИ) |
| 1b | Хотя бы одно РКИ |
| 2а | Хотя бы одно хорошо выполненное контролируемое исследование без рандомизации |
| 2b | Хотя бы одно хорошо выполненное квазиэкспериментальное исследование |
| 3 | Хорошо выполненные не экспериментальные исследования: сравнительные, корреляционные или «случай-контроль» |
| 4 | Экспертное консенсусное мнение либо клинический опыт признанного авторитета |
Таблица П2. Уровни убедительности рекомендаций.
| Уровень убедительности | Основание рекомендации |
| А | Основана на клинических исследованиях хорошего качества, по своей тематике непосредственно применимых к данной специфической рекомендации, включающих по меньшей мере одно РКИ |
| В | Основана на результатах клинических исследований хорошего дизайна, но без рандомизации |
| С | Составлена при отсутствии клинических исследований хорошего качества, непосредственно применимых к данной рекомендации |
Порядок обновления клинических рекомендаций.
Механизм обновления клинических рекомендаций предусматривает их систематическую актуализацию - не реже чем один раз в три года или при появлении новой информации о тактике ведения пациентов с данным заболеванием. Решение об обновлении принимает МЗ РФ на основе предложений, представленных медицинскими некоммерческими профессиональными организациями. Сформированные предложения должны учитывать результаты комплексной оценки лекарственных препаратов, медицинских изделий, а также результаты клинической апробации.
Приложение А3.
Связанные документы.• Международная классификация болезней, травм и состояний, влияющих на здоровье, 10-го пересмотра (МКБ-10) (Всемирная организация здравоохранения) 1994.
• Номенклатура медицинских услуг (Министерство здравоохранения и социального развития Российской Федерации) 2011.
• Федеральный закон «Об основах охраны здоровья граждан в Российской Федерации» от 21,11,2011 № 323 Ф3.
• Приказ Минздрава России от 12,11,2012 № 902н Об утверждении Порядка оказания медицинской помощи взрослому населению при заболеваниях глаза, его придаточного аппарата и орбиты .
• Перечень жизненно необходимых и важнейших лекарственных препаратов на 2016 г. Распоряжение Правительства РФ от 26,12,2015 № 2724-р.
Приложение В.
Информация для пациентов.Пациенту с установленным диагнозом трофической язвы роговицы должна быть оказана скорая медицинская помощь в экстренной и неотложной форме, в условиях стационара.
Минздрав России 2016.
Год актуализации информации
2017.