МКБ-10 коды
- МКБ-10
- E29.1 Гипофункция яичек
|
|
Вступление
Кодирование по Международной статистической классификации болезней и проблем, связанных со здоровьем: E29.1.
Год утверждения (частота пересмотра): 2018.
Возрастная категория: Взрослые.
Год окончания действия: 2020.
ID: 33.
Разработчик клинической рекомендации.
• Российская ассоциация эндокринологов.
Год утверждения (частота пересмотра): 2018.
Возрастная категория: Взрослые.
Год окончания действия: 2020.
ID: 33.
Разработчик клинической рекомендации.
• Российская ассоциация эндокринологов.
|
|
Список сокращений
ДИ - доверительный интервал.
ИМТ. Индекс массы тела.
ЛГ - лютеинизирующий гормон.
МКБ 10. Международная классификация болезней 10-го пересмотра.
МРТ. Магнитно-резонансная томография.
ПСА. Простатспецифический антиген.
РКИ. Рандомизированное клиническое исследование.
СД - сахарный диабет.
СД2. Сахарный диабет 2 типа.
ТЗТ. Тестостерон-заместительная терапия.
ТТГ. Тиреотропный гормон.
УЗИ. Ультразвуковое исследование.
ЭД - эректильная дисфункция.
ИМТ. Индекс массы тела.
ЛГ - лютеинизирующий гормон.
МКБ 10. Международная классификация болезней 10-го пересмотра.
МРТ. Магнитно-резонансная томография.
ПСА. Простатспецифический антиген.
РКИ. Рандомизированное клиническое исследование.
СД - сахарный диабет.
СД2. Сахарный диабет 2 типа.
ТЗТ. Тестостерон-заместительная терапия.
ТТГ. Тиреотропный гормон.
УЗИ. Ультразвуковое исследование.
ЭД - эректильная дисфункция.
Термины и определения
Орхидометр. Прибор для измерения объема яичек.
Описание
Гипогонадизм у мужчин - это клинический и биохимический синдром, связанный с низким уровнем тестостерона, а также нечувствительностью рецепторного аппарата к андрогенам, который может оказывать негативное воздействие на множество органов и систем, ухудшая качество жизни и жизненный прогноз [1,2].
Сахарный диабет (СД) - это группа метаболических (обменных) заболеваний, характеризующихся хронической гипергликемией, которая является результатом нарушения секреции инсулина, действия инсулина или обоих этих факторов [3].
Сахарный диабет (СД) - это группа метаболических (обменных) заболеваний, характеризующихся хронической гипергликемией, которая является результатом нарушения секреции инсулина, действия инсулина или обоих этих факторов [3].
Причины
Гипогонадизм обусловлен нарушением функции яичек и/или гонадотропин-продуцирующей функции гипофиза, а также прерыванием определенных звеньев гипоталамо-гипофизарно-гонадной цепи. Для мужчин с СД характерно развитие смешанного гипогонадизма, при котором механизмам нарушения отрицательной обратной связи сопутствуют компоненты первичного (уменьшение числа клеток Лейдига и их чувствительности к гонадотропинам, ишемические тестикулярные изменения), а также вторичного (уменьшение выброса лютеинизирующего гормона (ЛГ), увеличение активности ароматазы) гипогонадизма [4]. Безусловно, при СД могут встречаться и «классические» типы гипергонадотропного, гипогонадотропного гипогонадизма, а также резистентность андрогенных рецепторов [5]. Но если говорить именно о гипогонадизме, который развивается на фоне метаболических нарушений, то главным аспектом его этиологии на начальном этапе является нарушение механизмов отрицательной обратной связи, что предполагает его потенциальную обратимость при устранении метаболических нарушений, в отличие от первичного (гипергонадотропного) и вторичного (гипогонадотропного) типов гипогонадизма, которые являются необратимыми [1, 2].
Эпидемиология
Распространенность СД в РФ не менее 8-9млн. человек (около 6% населения) [3]. Установлено, что уровни тестостерона у пациентов с СД2 ниже таковых у здоровых мужчин в среднем на 2,5 нмоль/л [6]. Распространенность гипогонадизма при СД выше, чем в общей популяции, а при СД2 может превышать 50% [4,5,7,8].
Классификация
Для пациентов с сахарным диабетом характерен смешанный тип гипогонадизма [4].
Клиническая картина
Клиническая картина, признаки и симптомы могут быть скрыты вследствие физиологической фенотипической вариабельности. Вероятность возникновения большинства симптомов возрастает со снижением плазменного уровня тестостерона [9, 10]. У мужчин с гипогонадизмом часто развиваются многие из компонентов метаболического синдрома, такие как ожирение, артериальная гипертензия, дислипидемия, нарушение регуляции обмена глюкозы и инсулинорезистентность [11, 12]. Само по себе висцеральное ожирение ассоциируется со снижением уровня тестостерона [13]. СД2 также часто наблюдается у лиц с низкими уровнями тестостерона [14-16]. Часто у таких пациентов развиваются снижение либидо и эректильная дисфункция [10].
Диагностика
• Гипогонадизм рекомендуется диагностировать при наличии клинических симптомов, ассоциированных с дефицитом андрогенов, и выявлении стойкого снижения уровня тестостерона (как минимум двукратное подтверждение) надежным методом (например, методом усиленной хемилюминесценции) [1, 2].
Уровень убедительности рекомендаций В (уровень достоверности доказательств - 3).
• При клинической диагностике гипогонадизма у всех пациентов рекомендуется ориентироваться на три основных признака [1, 2]:
- снижение либидо и сексуальной активности;
- снижение числа утренних эрекций;
- снижение адекватных эрекций.
Уровень убедительности рекомендаций В (уровень достоверности доказательств - 3).
• При обследовании пациента рекомендуется выявить и/или исключить сопутствующие заболеваниями, а также задать вопросы относительно фармакологической терапии [17-22].
Уровень убедительности рекомендаций В (уровень достоверности доказательств - 3).
Комментарии. Симптомы нарушений половой функции как при наличии дефицита тестостерона, так и без такового, могут быть связаны с сопутствующими заболеваниями или приемом лекарственных препаратов (например, калийсберегающих диуретиков, неселективных бета-адреноблокаторов) [8, 9]. Сама по себе неудовлетворительная компенсация углеводного обмена ассоциируется со снижением уровня тестостерона [17]. Кроме того, в патогенез нарушений половой функции могут вносить вклад нейропатия и васкулопатия, часто встречающиеся у пациентов СД [23].
Уровень убедительности рекомендаций В (уровень достоверности доказательств - 3).
• Для исключения противопоказаний к лечению состояние предстательной железы пациентов старше 35 лет рекомендуется оценивать путем пальцевого исследования (альтернативно УЗИ) до начала терапии гипогонадизма [38, 39].
Уровень убедительности рекомендаций А (уровень достоверности доказательств - 2).
Уровень убедительности рекомендаций В (уровень достоверности доказательств - 2).
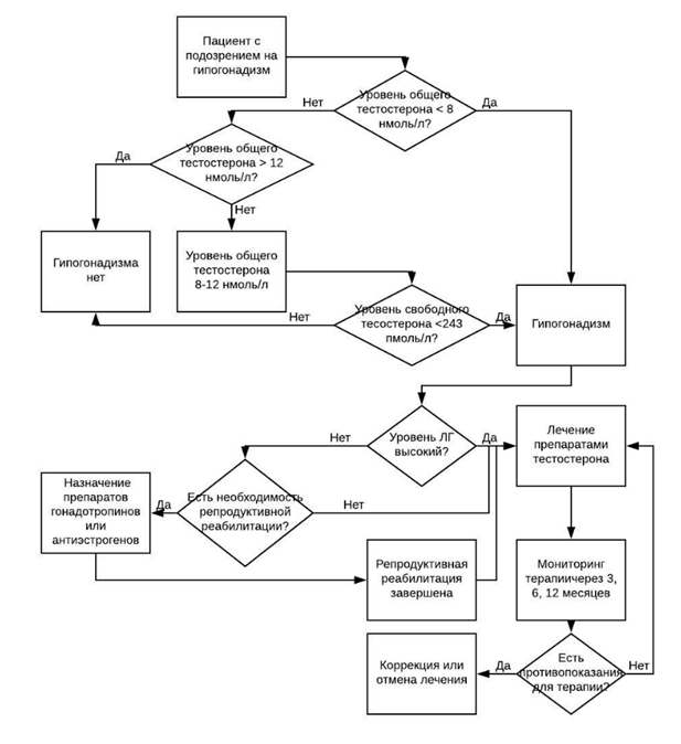
• В качестве порогового значения, позволяющего разграничить нормальное состояние и потенциальный дефицит тестостерона, рекомендуется считать 12,1 нмоль/л для общего тестостерона сыворотки крови [24, 25].
Уровень убедительности рекомендаций A (уровень достоверности доказательств - 2).
• При уровне общего тестостерона от 8 до 12 нмоль/л рекомендуется определить уровень глобулина, связывающего половые стероиды, для расчета уровня свободного тестостерона, нижняя граница нормы которого, по данным различных источников, составляет 225-250 пмоль/л, но большинством исследователей предлагается величина 243 пмоль/л [24, 25].
Уровень убедительности рекомендаций A (уровень достоверности доказательств - 2).
• Взятие крови для определения уровня тестостерона у всех пациентов рекомендуется производить натощак, между 7 и 11 часами утра, анализ должен проводиться двукратно [24, 25].
Уровень убедительности рекомендаций A (уровень достоверности доказательств - 2).
• Для оценки репродуктивного прогноза, а также выявления субклинического гипогонадизма (повышение ЛГ при нормальном уровне тестостерона) всем пациентам рекомендуется определение сывороточного уровня ЛГ, анализ должен выполняться двукратно [1, 2].
Уровень убедительности рекомендаций В (уровень достоверности доказательств 3).
• Рекомендуется всем пациентам определение пролактина и тиреотропного гормона (ТТГ) в сыворотке крови, поскольку симптомы гиперпролактинемии и гипотиреоза могут частично совпадать с симптомами гипогонадизма [26,27].
Уровень убедительности рекомендаций В (уровень достоверности доказательств - 3).
• У пациентов старше 35 лет для исключения противопоказаний к лечению рекомендуется оценивать уровень простатспецифического антигена (ПСА) до начала терапии гипогонадизма [38, 39].
Уровень убедительности рекомендаций А (уровень достоверности доказательств - 2).
Уровень убедительности рекомендаций В (уровень достоверности доказательств - 3).
• При выявлении гипогонадотропного гипогонадизма в сочетании с гиперпролактинемией всем пациентам рекомендуется проведение МРТ головного мозга с целью исключения аденомы гипофиза [1,2].
Уровень убедительности рекомендаций В (уровень достоверности доказательств - 3).
• Для исключения противопоказаний к лечению состояние предстательной железы пациентам старше 35 лет рекомендуется оценивать путем УЗИ до начала терапии гипогонадизма [38, 39].
Уровень убедительности рекомендаций А (уровень достоверности доказательств - 2).
Уровень убедительности рекомендаций В (уровень достоверности доказательств - 3).
2,1 Жалобы и анамнез.
Основными жалобами пациентов являются снижение либидо и эректильной функции, мужское бесплодие, гинекомастия, изменения настроения, повышенная утомляемость и раздражительность, нарушения сна, потеря жизненной энергии, приливы, снижение когнитивных способностей, снижение минеральной плотности костей (остеопороз), переломы при небольшой травме, уменьшение безжирового компонента массы тела и мышечной силы, висцеральное ожирение, метаболический синдром [1, 2].• При клинической диагностике гипогонадизма у всех пациентов рекомендуется ориентироваться на три основных признака [1, 2]:
- снижение либидо и сексуальной активности;
- снижение числа утренних эрекций;
- снижение адекватных эрекций.
Уровень убедительности рекомендаций В (уровень достоверности доказательств - 3).
• При обследовании пациента рекомендуется выявить и/или исключить сопутствующие заболеваниями, а также задать вопросы относительно фармакологической терапии [17-22].
Уровень убедительности рекомендаций В (уровень достоверности доказательств - 3).
Комментарии. Симптомы нарушений половой функции как при наличии дефицита тестостерона, так и без такового, могут быть связаны с сопутствующими заболеваниями или приемом лекарственных препаратов (например, калийсберегающих диуретиков, неселективных бета-адреноблокаторов) [8, 9]. Сама по себе неудовлетворительная компенсация углеводного обмена ассоциируется со снижением уровня тестостерона [17]. Кроме того, в патогенез нарушений половой функции могут вносить вклад нейропатия и васкулопатия, часто встречающиеся у пациентов СД [23].
2,2 Физикальное обследование.
• В физикальное обследование при постановке диагноза и в динамике для оценки выраженности и осложнений гипогонадизма у всех пациентов рекомендуется включать оценку индекса массы тела (ИМТ), окружности талии, роста волос на теле, грудных желез и органов мошонки, в том числе оценку размеров и консистенции яичек (измерение с помощью орхидометра), а также обследование полового члена и предстательной железы [1, 2].Уровень убедительности рекомендаций В (уровень достоверности доказательств - 3).
• Для исключения противопоказаний к лечению состояние предстательной железы пациентов старше 35 лет рекомендуется оценивать путем пальцевого исследования (альтернативно УЗИ) до начала терапии гипогонадизма [38, 39].
Уровень убедительности рекомендаций А (уровень достоверности доказательств - 2).
2,3 Лабораторная диагностика.
• Учитывая высокую распространенность гипогонадизма при СД, рекомендуется определять уровни тестостерона у всех мужчин с ожирением и СД2, так как своевременное выявление и лечение гипогонадизма положительно влияет на течение этих заболеваний [6].Уровень убедительности рекомендаций В (уровень достоверности доказательств - 2).
• В качестве порогового значения, позволяющего разграничить нормальное состояние и потенциальный дефицит тестостерона, рекомендуется считать 12,1 нмоль/л для общего тестостерона сыворотки крови [24, 25].
Уровень убедительности рекомендаций A (уровень достоверности доказательств - 2).
• При уровне общего тестостерона от 8 до 12 нмоль/л рекомендуется определить уровень глобулина, связывающего половые стероиды, для расчета уровня свободного тестостерона, нижняя граница нормы которого, по данным различных источников, составляет 225-250 пмоль/л, но большинством исследователей предлагается величина 243 пмоль/л [24, 25].
Уровень убедительности рекомендаций A (уровень достоверности доказательств - 2).
• Взятие крови для определения уровня тестостерона у всех пациентов рекомендуется производить натощак, между 7 и 11 часами утра, анализ должен проводиться двукратно [24, 25].
Уровень убедительности рекомендаций A (уровень достоверности доказательств - 2).
• Для оценки репродуктивного прогноза, а также выявления субклинического гипогонадизма (повышение ЛГ при нормальном уровне тестостерона) всем пациентам рекомендуется определение сывороточного уровня ЛГ, анализ должен выполняться двукратно [1, 2].
Уровень убедительности рекомендаций В (уровень достоверности доказательств 3).
• Рекомендуется всем пациентам определение пролактина и тиреотропного гормона (ТТГ) в сыворотке крови, поскольку симптомы гиперпролактинемии и гипотиреоза могут частично совпадать с симптомами гипогонадизма [26,27].
Уровень убедительности рекомендаций В (уровень достоверности доказательств - 3).
• У пациентов старше 35 лет для исключения противопоказаний к лечению рекомендуется оценивать уровень простатспецифического антигена (ПСА) до начала терапии гипогонадизма [38, 39].
Уровень убедительности рекомендаций А (уровень достоверности доказательств - 2).
2,4 Инструментальная диагностика.
• При выявлении патологических изменений при осмотре рекомендуется проведение ультразвуковых исследований (УЗИ) соответствующих органов всем пациентам [1,2].Уровень убедительности рекомендаций В (уровень достоверности доказательств - 3).
• При выявлении гипогонадотропного гипогонадизма в сочетании с гиперпролактинемией всем пациентам рекомендуется проведение МРТ головного мозга с целью исключения аденомы гипофиза [1,2].
Уровень убедительности рекомендаций В (уровень достоверности доказательств - 3).
• Для исключения противопоказаний к лечению состояние предстательной железы пациентам старше 35 лет рекомендуется оценивать путем УЗИ до начала терапии гипогонадизма [38, 39].
Уровень убедительности рекомендаций А (уровень достоверности доказательств - 2).
|
|
Лечение
3,1 Консервативное лечение.
Необходимым и достаточным показанием к лечению является наличие гипогонадизма. Целью лечения является облегчение симптомов гипогонадизма путем восстановления сывороточных уровней тестостерона до нормальных физиологических значений. Выбор метода лечения определяется формой заболевания, факторами риска и репродуктивными планами пациента. Пациент должен быть полностью информирован о предполагаемой пользе лечения и побочных эффектах каждого метода лечения [28].• В случаях обратимого гипогонадизма, например, у мужчин с декомпенсацией углеводного обмена, терапия тестостероном не рекомендуется, так как физиологическое восстановление уровня тестостерона возможно при лечении основного заболевания [29].
Уровень убедительности рекомендаций С (уровень достоверности доказательств - 5).
Комментарии. В литературе не представлены исследования, демонстрирующие конкретный уровень гликированного гемоглобина, при котором необходимо сначала приступить к коррекции углеводного обмена, и только при достижении целевого уровня этого показателя оценивать андрогенный статус мужчины и при необходимости проводить лечение гипогонадизма.
• По мнению авторов рекомендаций, у пациента с СД и гипогонадизмом (за исключением случаев гипергонадотропного гипогонадизма) при уровне гликированного гемоглобина более 8% рекомендуется сначала достичь нормализации углеводного обмена и индивидуализированных целевых значений гликемии, а далее провести повторную диагностику гипогонадизма. Выбор данного уровня гликированного гемоглобина обусловлен тем, что при представленных показателях происходит развитие и прогрессирование большинства осложнений СД [3,17,22].
Уровень убедительности рекомендаций С (уровень достоверности доказательств - 5).
• При невозможности добиться целевых показателей терапии основного заболевания рекомендуется назначение короткодействующего препарата тестостерона (трансдермальный тестостерон в виде геля). В таких случаях андрогенная терапия проводится с подбором индивидуальной дозы тестостерона, что позволяет сохранить циркадный физиологический ритм секреции тестостерона, а также минимизировать риски подавления гонадотропной функции гипофиза и сперматогенеза [28,30,31].
Уровень убедительности рекомендаций С (уровень достоверности доказательств - 5).
Комментарии. Поскольку при экзогенном введении тестостерона возможно подавление сперматогенеза путем отрицательной обратной связи в системе гипоталамус-гипофиз-гонады, при репродуктивной реабилитации пациента (мужском бесплодии) следует рассматривать возможность терапии гонадотропинами (препараты хорионического гонадотропина человека, лютеинизирующего и фолликулостимулирующего гормонов) или антиэстрогенами, а также использование методов вспомогательных репродуктивных технологий [28, 32].
• Коррекцию дозы препаратов гонадотропинов или антиэстрогенов рекомендуется проводить индивидуально [28,30,31].
Уровень убедительности рекомендаций С (уровень достоверности доказательств - 5).
Комментарии. Информации о терапевтических и неблагоприятных эффектах долгосрочной терапии гонадотропинами или антиэстрогенами в настоящее время недостаточно, и этот вид лечения не рекомендуется для постоянного использования [28,30,31].
• В случаях необратимого гипогонадизма, когда нет необходимости в сохранении репродуктивной функции, рекомендуется тестостерон-заместительная терапия пациентам (ТЗТ), которая является безопасной и эффективной [33, 34].
Уровень убедительности рекомендаций A (уровень достоверности доказательств - 1).
• Существующие препараты отличаются по пути введения и фармакокинетическим особенностям, решение о выборе конкретного препарата должно приниматься врачом и пациентом совместно [35, 36].На начальном этапе лечения рекомендуется отдать предпочтение препаратам короткого действия над препаратами длительного действия, особенно у пациентов с факторами риска. Это позволит при необходимости прекратить лечение, если возникнут любые нежелательные явления, которые могут развиться во время терапии [36].
Уровень убедительности рекомендаций В (уровень достоверности доказательств - 3).
Комментарии. Из препаратов тестостерона используются:
• Тестостерон капсулы. Применение: внутрь 2-6 капсул через каждые 6 часов. Время оценки уровня тестостерона: в любое время. Преимущества: всасывается через лимфатическую систему. Недостатки: вариабельность уровня тестостерона, необходимость приема нескольких доз в течение дня с жирной пищей.
• Смесь эфиров тестостерона**. Применение: в/м, каждые 2-4 недели. Время оценки уровня тестостерона: через 2-4 недели с момента инъекции. Преимущества: средняя продолжительность действия. Недостатки: вариабельность уровня тестостерона, описаны супрафизиологические пики тестостерона в первые дни после инъекции, пациентов с СД существует потенциальный риск развития местных инфекционных осложнений при инъекциях масляных растворов.
• Тестостерон раствор для внутримышечного введения. Применение: в/м, каждые 10-14 недель. Время оценки уровня тестостерона: через 10-14 недель с момента инъекции. Преимущества: редкие инъекции, равновесная концентрация тестостерона после 3-5 инъекций. Недостатки: препарат длительного действия, нельзя быстро отменить, описаны супрафизиологические пики тестостерона в течение 1-2 недель после инъекции, у пациентов с СД существует потенциальный риск развития местных инфекционных осложнений при инъекциях масляных растворов.
• Трансдермальный тестостерон в виде геля. Применение: ежедневно накожно. Время оценки уровня тестостерона: через 2-4 часа с момента нанесения геля. Преимущества: равновесная концентрация тестостерона без колебаний, можно быстро отменить. Недостатки: раздражение кожи в месте применения, потенциальный риск воздействия тестостерона на половых партнерш или детей, находящихся в тесном контакте.
• Данных об определении оптимального сывороточного уровня тестостерона на фоне заместительной терапии в настоящее время недостаточно.На фоне лечения сывороточный уровень тестостерона рекомендуется восстанавливать до средне-нормальных значений, этого обычно достаточно для нивелирования различных проявлений андрогенного дефицита. Следует избегать супрафизиологических значений тестостерона в крови, особенно у лиц пожилого и старческого возраста с сопутствующей патологией [1, 2].
Уровень убедительности рекомендаций В (уровень достоверности доказательств - 3).
• Мужчинам, имеющим в анамнезе рак грудной и/или предстательной железы, терапия препаратами тестостерона противопоказана и не рекомендуется [37-39].
Уровень убедительности рекомендаций А (уровень достоверности доказательств - 2).
Комментарии. Взаимосвязь между терапией тестостероном и развитием рака грудной железы не подтверждена достоверными доказательствами [40]. Терапия тестостероном также не повышает риск развития рака предстательной железы [41]. В настоящее время отсутствуют доказательства того, что экзогенно вводимый тестостерон увеличивает риск доброкачественной гиперплазии простаты, либо способствует ухудшению симптомов нижних мочевых путей [42].
• Пациенты с серьезной застойной сердечной недостаточностью (класс III-IV по NYHA) относятся к группе риска осложнений со стороны сердечно-сосудистой системы, поэтому терапия препаратами тестостерона этим пациентам не рекомендуется до момента разрешения застойной сердечной недостаточности [43, 44].
Уровень убедительности рекомендаций В (уровень достоверности доказательств - 2).
• При развитии гипергемоглобинемии с уровнем гемоглобина >180 г/л и/или гематокрита >54% терапия препаратами тестостерона противопоказана и не рекомендуется [44, 45].
Уровень убедительности рекомендаций А (уровень достоверности доказательств - 2).
3,2 Хирургическое лечение.
Хирургическое лечение не применяется.|
|
Реабилитация и амбулаторное лечение
• Специальных методов реабилитации не рекомендуется. Эффективность лечения обуславливает консервативная терапия [33, 34].
Уровень убедительности рекомендаций A (уровень достоверности доказательств - 1).
Уровень убедительности рекомендаций A (уровень достоверности доказательств - 1).
Профилактика
• Рекомендуется проводить мониторинг динамики клинических проявлений дефицита тестостерона и маркеров безопасности лечения [1, 2]. Оценку показателей половой функции и углеводного обмена рекомендуется проводить через 3-6 месяцев, остеопороза и мышечной силы - спустя год лечения [46].
Уровень убедительности рекомендаций С (уровень достоверности доказательств - 4).
• Пациентам, получающим препараты тестостерона, рекомендуется периодическое определение уровней гемоглобина и гематокрита (до назначения лечения, затем через 3, 6 и 12 месяцев терапии, далее ежегодно) [46].
Уровень убедительности рекомендаций С (уровень достоверности доказательств - 4).
• Рекомендуется проводить пациентам коррекцию терапии только при повторных значениях гематокрита >54% и/или гемоглобина >180 г/л [9,47]. В случаях использования трансдермальной формы тестостерона, рекомендуется снижение дозы препарата, в случаях использования инъекционных форм, рекомендуется либо их замена на трансдермальную форму, либо отмена с дальнейшей оценкой уровней гемоглобина и гематокрита через 3 мес. [9, 48].
Уровень убедительности рекомендаций С (уровень достоверности доказательств - 5).
• Контроль УЗИ предстательной железы и уровня ПСА пациентам старше 35 лет рекомендуется выполнять спустя 3, 6 и 12 месяцев от начала терапии гипогонадизма, а в последующем - ежегодно [38,39].
Уровень убедительности рекомендаций А (уровень достоверности доказательств - 2).
• Во время лечения применять дополнительные методы исследования предстательной железы (биопсия) рекомендуется при выявлении новых пальпируемых образований в простате при пальцевом ректальном исследовании или при вызывающем беспокойство повышении уровня ПСА, при отрицательных результатах биопсии простаты может проводиться терапия тестостероном. При выявлении рака простаты андрогенная терапия должна быть отменена [49-51].
Уровень убедительности рекомендаций В (уровень достоверности доказательств - 3).
• Рекомендуется осмотр грудных желез спустя 3, 6 и 12 месяцев, а в последующем. Ежегодно. При подозрении или выявлении рака грудных желез рекомендуется отменить андрогенную терапию [37, 40].
Уровень убедительности рекомендаций А (уровень достоверности доказательств - 2).
• При терапии тестостероном не рекомендуется проводить рутинное скрининговое исследование на предмет выявления потенциальных побочных эффектов со стороны сердечно-сосудистой системы [41]. Было установлено, что терапия тестостероном даже сопровождалась уменьшением вероятности развития инфаркта миокарда у мужчин, относящихся к категории наиболее высокого риска [52].
Уровень убедительности рекомендаций В (уровень достоверности доказательств - 2).
Таким образом, наблюдение должно осуществляться спустя 3, 6 и 12 месяцев после начала лечения, а в последующем - ежегодно.
Уровень убедительности рекомендаций С (уровень достоверности доказательств - 4).
• Пациентам, получающим препараты тестостерона, рекомендуется периодическое определение уровней гемоглобина и гематокрита (до назначения лечения, затем через 3, 6 и 12 месяцев терапии, далее ежегодно) [46].
Уровень убедительности рекомендаций С (уровень достоверности доказательств - 4).
• Рекомендуется проводить пациентам коррекцию терапии только при повторных значениях гематокрита >54% и/или гемоглобина >180 г/л [9,47]. В случаях использования трансдермальной формы тестостерона, рекомендуется снижение дозы препарата, в случаях использования инъекционных форм, рекомендуется либо их замена на трансдермальную форму, либо отмена с дальнейшей оценкой уровней гемоглобина и гематокрита через 3 мес. [9, 48].
Уровень убедительности рекомендаций С (уровень достоверности доказательств - 5).
• Контроль УЗИ предстательной железы и уровня ПСА пациентам старше 35 лет рекомендуется выполнять спустя 3, 6 и 12 месяцев от начала терапии гипогонадизма, а в последующем - ежегодно [38,39].
Уровень убедительности рекомендаций А (уровень достоверности доказательств - 2).
• Во время лечения применять дополнительные методы исследования предстательной железы (биопсия) рекомендуется при выявлении новых пальпируемых образований в простате при пальцевом ректальном исследовании или при вызывающем беспокойство повышении уровня ПСА, при отрицательных результатах биопсии простаты может проводиться терапия тестостероном. При выявлении рака простаты андрогенная терапия должна быть отменена [49-51].
Уровень убедительности рекомендаций В (уровень достоверности доказательств - 3).
• Рекомендуется осмотр грудных желез спустя 3, 6 и 12 месяцев, а в последующем. Ежегодно. При подозрении или выявлении рака грудных желез рекомендуется отменить андрогенную терапию [37, 40].
Уровень убедительности рекомендаций А (уровень достоверности доказательств - 2).
• При терапии тестостероном не рекомендуется проводить рутинное скрининговое исследование на предмет выявления потенциальных побочных эффектов со стороны сердечно-сосудистой системы [41]. Было установлено, что терапия тестостероном даже сопровождалась уменьшением вероятности развития инфаркта миокарда у мужчин, относящихся к категории наиболее высокого риска [52].
Уровень убедительности рекомендаций В (уровень достоверности доказательств - 2).
Таким образом, наблюдение должно осуществляться спустя 3, 6 и 12 месяцев после начала лечения, а в последующем - ежегодно.
Критерии оценки качества медицинской помощи
| № | Критерии качества | Уровень достоверности доказательств | Уровень убедительности рекомендаций | ||
| 1. | Выполнена оценка жалоб | 3 | В | ||
| 2. | Выполнен сбор анамнеза | 3 | В | ||
| 3. | Выполнен осмотр | 3 | В | ||
| 4. | Выполнено определение общего тестостерона крови | 2 | А | ||
| 5. | Выполнено определение глобулина, связывающего половые стероиды, при уровне общего тестостерона 8-12 нмоль/л | 2 | А | ||
| 6. | Выполнен расчет уровня свободного тестостерона, при уровне общего тестостерона 8-12 нмоль/л | 2 | А | ||
| 7. | Выполнено определение уровня ЛГ при выявлении гипогонадизма | 3 | В | ||
| 8. | Выполнено определение уровня пролактина при выявлении гипогонадизма | 3 | В | ||
| 9. | Выполнено определение уровня ТТГ при выявлении гипогонадизма | 3 | В | ||
| Выполнена магнитно-резонансная томография головного мозга при выявлении гипогонадотропного гипогонадизма в сочетании с гиперпролактинемией | 3 | В | |||
| Выполнена компенсация углеводного обмена при уровне гликированного гемоглобина более 8% с дальнейшей переоценкой уровня тестостерона | 5 | С | |||
| Выполнено назначение короткодействующих препаратов тестостерона при гипогонадизме и невозможности компенсации углеводного обмена | 5 | С | |||
| Выполнено назначение препаратов гонадотропинов или антиэстрогенов при гипогонадизме и репродуктивной реабилитации | 5 | С | |||
| Выполнено назначение препаратов тестостерона при гипогонадизме без необходимости репродуктивной реабилитации | 1 | А | |||
| Выполнено назначение короткодействующих препаратов тестостерона при гипогонадизме и факторах риска | 3 | В | |||
| Достигнуто восстановление уровня тестостерона до средне-нормальных значений | 3 | В | |||
| Выполнено исключение рака простаты (у мужчин старше 35 лет) перед назначением лечения | 2 | А | |||
| Выполнено исключение рака грудной железы перед назначением лечения | 2 | А | |||
| Выполнено исключение гипергемоглобинемии (более 180 г/л) и/или полицитемии (гематокрит более 54%) перед назначением лечения | 2 | А | |||
| Выполнено исключение серьезной застойной сердечной недостаточностью (класс III-IV по NYHA) перед назначением лечения | 2 | В | |||
| Наблюдение пациента через 3, 6 и 12 месяцев лечения, далее ежегодно | 4 | С | |||
| Выполнено определение уровней гемоглобина и гематокрита через 3, 6 и 12 месяцев лечения, далее ежегодно | 4 | С | |||
| Проведена коррекция лечения пациенту с уровнем гемоглобина более 180 г/л и/или гематокрита более 54% | 5 | С | |||
| Выполнен пальцевой или ультразвуковой осмотр простаты (у мужчин старше 35 лет) через 3, 6 и 12 месяцев лечения, далее ежегодно | 2 | А | |||
| Выполнено определение уровня ПСА (у мужчин старше 35 лет) через 3, 6 и 12 месяцев лечения, далее ежегодно | 2 | А | |||
| Проведена биопсия простаты при выявлении объемных образований или патологическом росте уровня ПСА | 3 | В | |||
| Выполнена отмена препаратов при выявлении рака простаты | 3 | В | |||
| Выполнен осмотр грудных желез через 3, 6 и 12 месяцев терапии, далее ежегодно | 2 | А | |||
| Выполнена отмена препаратов при выявлении или подозрении рака грудной железы | 2 | А | |||
|
|
Список литературы
• Wu FCW, Tajar A, вeynon JM, et al. Identification of Late-Onset Hypogonadism in Middle-Aged and Elderly Men. N Engl J Med. 2010;363(2):123-135. doi: 10,1056/NEJMoa0911101.
• Tajar A, Huhtaniemi IT, O’Neill TW, et al. EMAS Group. сharacteristics of androgen deficiency in late-onset hypogonadism: results from the European Male Aging Study (EMAS). J сlin Endocrinol Metab 2012;97:1508-16.
• Алгоритмы специализированной медицинской помощи больным сахарным диабетом / Под редакцией И. И. Дедова, М. В. Шестаковой, А. Ю. Майорова. 8-й выпуск. М. УП ПРИНТ; 2017. ISBN 978-5-91487-090-1 DOI: 10,14341/DM20171S8.
• вeatrice A, Dutta D, Kumar M, Siddegowda K, Sinha S, Ray S, сhowdhury S. Testosterone levels and type 2 diabetes in men: current knowledge and clinical implications // Diabetes, Metabolic Syndrome and Obesity: Targets and Therapy 2014:7 481-486. DOI https://doi.org/10,2147/DMSO.S50777).
• Agarwal PK, Singh P, сhowdhury S, Sharma SK, Majumdar A, Shah P, et al. A study to evaluate the prevalence of hypogonadism in Indian males with Type-2 diabetes mellitus // Indian J Endocr Metab 2017;21:64-70. DOI: 10,4103/2230-8210,196008.
• Ding E.L., Song Y., Mafk V.S., Liu S. Sex differences of endogenous sex hormones and risk of type 2 diabetes. A systematic Review and Meta-analysis // JAMA, 2006.-Vol.295 (11).-p.1288-99.
• Endocrine Society. Previously Unrecognized Testosterone Deficiency сommon In Men With Type 1 Diabetes. ScienceDaily. ScienceDaily, 27 March 2008.
• вhasin S, сunningham GR, Hayes FJ, et al. Testosterone Therapy in Men with Androgen Deficiency Syndromes: An Endocrine Society сlinical Practice Guideline. J сlin Endocr Metab. 2010;95(6):2536-2559. doi: 10,1210/jc.2009-2354.
• EAU Guidelines. Edn. presented at the EAU Annual сongress London 2017. ISBN 978-90-79754-91-5.
• Zitzmann M, Faber S, Nieschlag E. Association of Specific Symptoms and Metabolic Risks with Serum Testosterone in Older Men. J сlin Endocr Metab. 2006;91(11):4335-4343. doi: 10,1210/jc.2006-0401.
• Tan WS, Ng сJ, Khoo EM, et al. The triad of erectile dysfunction, testosterone deficiency syndrome and metabolic syndrome: findings from a multi-ethnic Asian men study (The Subang Men’s Health Study). Aging Male 2011;14:231-6.
• Tsujimura A, Miyagawa Y, Takezawa K, et al. Is low Testosterone concentration a risk factor for metabolic syndrome in healthy middle-aged men. Urology 2013;82:814-19.
• Antonio L, Wu FCW, O’Neill TW, et al. Associations вetween Sex Steroids and the Development of Metabolic Syndrome: A Longitudinal Study in European Men // J сlin Endocrinol Metab. 2015;100(4):1396-1404. doi: 10,1210/jc.2014-4184.
• Araujo AB, Dixon JM, Suarez EA, et al. сlinical review: Endogenous testosterone and mortality in men: a systematic review and metaanalysis. J сlin Endocrinol Metab 2011 96(10): p. 3007-19.
• вrand JS, Rovers MM, Yeap вB, Schneider HJ, Tuomainen TP, Haring R, сorona G, Onat A, Maggio M, вouchard с, Tong PC, сhen RY, Akishita M, Gietema JA, Gannagé-Yared MH, Undén AL, Hautanen A, Goncharov NP, Kumanov P, сhubb SA, Almeida OP, Wittchen HU, Klotsche J, Wallaschofski H, Völzke H, Kauhanen J, Salonen JT, Ferrucci L, van der Schouw YT. Testosterone, sex hormone-binding globulin and the metabolic syndrome in men: an individual participant data meta-analysis of observational studies. PLoS One. 2014; 9(7):e100409.
• сheung KKT, Luk AOY, So WY, et al. Testosterone level in men with type 2 diabetes mellitus and related metabolic effects: A review of current evidence. Journal of Diabetes Investigation. 2015; 6(2):112-123. doi: 10,1111/jdi.12288.
• Ho сH, Jaw FS, Wu сC, сhen KC, Wang сY, Hsieh JT, Yu HJ, Liu SP. The prevalence and the risk factors of testosterone deficiency in newly diagnosed and previously known type 2 diabetic men // J Sex Med. 2015 Feb;12(2):389-97. doi: 10,1111/jsm.12777.
• сattabiani с, вasaria S, сeda GP, et al. Relationship between testosterone deficiency and cardiovascular risk and mortality in adult men. J Endocrinol Invest. 2012;35(1):104-120. doi: 10,3275/8061.
• Lee DM, Tajar A, Pye SR, et al. Association of hypogonadism with vitamin D status: the European Male Ageing Study. European Journal of Endocrinology. 2011;166(1):77-85. doi: 10,1530/eje-11-0743.
• Reddy RG, Aung T, Karavitaki N, Wass JAH. Opioid induced hypogonadism. вMJ. 2010;341(aug31 1):c4462-c4462. doi: 10,1136/bmj.c4462.
• Rey RA, Grinspon RP. Normal male sexual differentiation and aetiology of disorders of sex development. вest Practice & Research сlinical Endocrinology & Metabolism. 2011;25(2):221-238. doi: 10,1016/j.beem.2010,08,013.
• Isidori AM, Lenzi A. Risk factors for androgen decline in older males: lifestyle, chronic diseases and drugs. J Endocrinol Invest. 2005;28(3 Suppl):14-22.
• Курбатов Д.Г., Дубский С.А., Роживанов Р.В., Лепетухин А.Е., Шварц Я.Г. Урологические и андрологические заболевания при сахарном диабете / в кн. Сахарный диабет и репродуктивная система // под ред. академика РАН Дедова И. И., члена-корреспондента РАН Шестаковой М. В. М. ООО Издательство «Медицинское информационное агентство».-2016.-С. 135-148.
• вhasin S, Pencina M, Jasuja GK, et al. Reference ranges for testosterone in men generated using liquid chromatography tandem mass spectrometry in a community-based sample of healthy nonobese young men in the Framingham Heart Study and applied to three geographically distinct cohorts // J сlin Endocrinol Metab 2011 Aug;96(8):2430-9.
• Vesper HW, вhasin S, Wang с, et al. Interlaboratory comparison study of serum total testosterone [corrected] measurements performed by mass spectrometry methods // Steroids 2009 Jun;74(6):498-503.
• Vermeulen A. Hormonal cut-offs of partial androgen deficiency: a survey of androgen assays. J Endocrinol Invest. 2005;28(3 Suppl):28-31.
• вremner AP, Feddema P, Leedman PJ, et al. Age-Related сhanges in Thyroid Function: A Longitudinal Study of a сommunity-Based сohort. J сlin Endocr Metab. 2012;97(5):1554-1562. doi: 10,1210/jc.2011-3020.
• Роживанов Р.В. Эндокринные нарушения половой функции у мужчин / В кн. Рациональная фармакотерапия заболеваний эндокринной системы и нарушений обмена веществ. / под ред. академика РАН и РАМН Дедова И.И., академика РАМН Мельниченко Г.А. Второе издание, исправленное и дополненное. Москва, 2013.- с. 754-775. Rozhivanov RV. Endocrine disorders of sexual function in men. In: Dedov II, Mel’nochenko GA, (eds. Rational pharmacotherapy of diseases of the endocrine system and metabolic disorders. 2nd ed. Moscow; 2013. s. 754-775. (in Russ.
• Дедов И. И., Мельниченко Г. А., Шестакова М. В., Роживанов Р. В., Терехова А. Л., Зилов А. В., Ладыгина Д. О., Курбатов Д. Г. Рекомендации по диагностике и лечению дефицита тестостерона (гипогонадизма) у мужчин с сахарным диабетом // Ожирение и метаболизм.-2017.-№4.-14(4):83-92.
• Роживанов Р.В., Шурдумова Б.О., Парфенова Н.С., Савельева Л.В. Комплексный подход к лечению ожирения и метаболического синдрома у мужчин. Ожирение и метаболизм. 2009. Т. 6. №4 - С. 38-41. Rozhivanov RV, Shurdumova вO, Parfenova NS, Savel eva LV. Kompleksnyy podkhod k lecheniyu ozhireniyai metabolicheskogo sindroma u muzhchin. Obesity and metabolism. 2009;6(4):38-41. (in Russ.)] doi: 10,14341/2071-8713-4877.
• Роживанов Р.В. Эффективная терапия и ошибки в лечении эндокринных нарушений в андрологии / в кн. Эндокринология. Фармакотерапия без ошибок // под ред. академика РАН и РАМН Дедова И.И., академика РАМН Мельниченко Г. А. Москва, 2013.- с. 615-625. Rozhivanov RV. Effective therapy and errors in treatment of endocrine disorders in andrology. In: Dedov II, Melnichenko GA, (eds. Endocrinology. Pharmacotherapy without errors. Moscow; 2013. P. 615-625. (in Russ.
• Kim ED, McCullough A, Kaminetsky J. Oral enclomiphene citrate raises testosterone and preserves sperm counts in obese hypogonadal men, unlike topical testosterone: restoration instead of replacement // вJU Int. 2016 Apr;117(4):677-85. doi: 10,1111/bju.13337.
• Tracz MJ, Sideras K, вolona ER, et al. Testosterone use in men and its effects on bone health. A systematic review and meta-analysis of randomized placebo-controlled trials // J сlin Endocrinol Metab 2006 Jun;91(6):2011-6.
• Isidori AM, Giannetta E, Greco EA, et al. Effects of testosterone on body composition, body metabolism and serum lipid profile in middle-aged men: a meta-analysis // сlin Endocrinol (Oxf) 2005 Sep;63(3):280-93.
• Moon DG, Park MG, Lee SW, et al. The Efficacy and Safety of Testosterone Undecanoate (Nebido®) in Testosterone Deficiency Syndrome in Korean: A Multicenter Prospective Study. The Journal of Sexual Medicine. 2010;7(6):2253-2260. doi: 10,1111/j.1743-6109,2010,01765.x.
• вasaria S, Lakshman KM. Safety and efficacy of testosterone gel in the treatment of male hypogonadism. сlin Interv Aging. 2009;4:397-412. doi: 10,2147/cia.s4466.
• Johansen Taber KA, Morisy LR, Osbahr AJ 3rd, et al. Male breast cancer: risk factors, diagnosis, and management (review). Oncol Rep 2010 Nov;24(5):1115-20.
• Shabsigh R, сrawford ED, Nehra A, et al. Testosterone therapy in hypogonadal men and potential prostate cancer risk: a systematic review. Int J Impot Res 2009 Jan-Feb;21(1):9-23.
• Marks LS, Mazer NA, Mostaghel E, et al. Effect of testosterone replacement therapy on prostate tissue in men with late onset hypogonadism: a randomized controlled trial. JAMA 2006 Nov 15;296(19):2351-61.
• Medras M, Filus A, Jozkow P, et al. вreast cancer and long-term hormonal treatment of male hypogonadism. вreast сancer Res Treat. 2006;96(3):263-265. doi: 10,1007/s10549-005-9074-y.
• Fernandez-Balsells MM, Murad MH, Lane M, et al. сlinical review 1: Adverse effects of testosterone therapy in adult men: a systematic review and meta-analysis. J сlin Endocrinol Metab. 2010;95(6):2560-2575. doi: 10,1210/jc.2009-2575.
• Pearl JA, вerhanu D, Francois N, et al. Testosterone supplementation does not worsen lower urinary tract symptoms. J Urol. 2013;190(5):1828-1833. doi: 10,1016/j.juro.2013,05,111.
• сorona G, Maseroli E, Rastrelli G, et al. сardiovascular risk associated with testosterone-boosting medications: a systematic review and meta-analysis. Expert Opin Drug Saf. 2014;13(10):1327-1351. doi: 10,1517/14740338,2014,950653.
• сalof OM, Singh AB, Lee ML, et al. Adverse Events Associated With Testosterone Replacement in Middle-Aged and Older Men: A Meta-Analysis of Randomized, Placebo-Controlled Trials. The Journals of Gerontology Series A: вiological Sciences and Medical Sciences. 2005;60(11):1451-1457. doi: 10,1093/gerona/60,11,1451.
• вasaria S, сoviello AD, Travison TG, et al. Adverse event associated with testosterone administration // New Engl J Med 2010 Jul;363(2):109-22.
• Saad F, Aversa A, Isidori AM, et al. Onset of effects of testosterone treatment and time span until maximum effects are achieved. European Journal of Endocrinology. 2011;165(5):675-685. doi: 10,1530/eje-11-0221.
• McMullin MF, вareford D, сampbell P, et al. Guidelines for the diagnosis, investigation and management of polycythaemia/erythrocytosis. вr J Haematol. 2005;130(2):174-195. doi: 10,1111/j.1365-2141,2005,05535.x.
• Роживанов Р.В., Курбатов Д.Г. Гематологические и урологические аспекты безопасности заместительной андрогенной терапии препаратом тестостерона ундеканоата пролонгированного действия у пациентов с гипогонадизмом // Проблемы эндокринологии. 2009. 6, том 55.- с. 31-35.
• Morgentaler A, Morales A. Should hypogonadal men with prostate cancer receive testosterone. J Urol 2010 Oct;184(4):1257-60.
• Kaufman JM, Graydon RJ. Androgen replacement after curative radical prostatectomy for prostate cancer in hypogonadal men. J Urol 2004 Sept;172(3):920-2.
• Sarodsy MF. Testosterone replacement for hypogonadism after treatment of early prostate cancer with brachitherapy. сancer 2007 Feb;109(3):536-41.
• вaillargeon J, Urban RJ, Kuo YF, et al. Risk of Myocardial Infarction in Older Men Receiving Testosterone Therapy. Ann Pharmacother. 2014;48(9):1138-1144. doi: 10,1177/1060028014539918.
• Tajar A, Huhtaniemi IT, O’Neill TW, et al. EMAS Group. сharacteristics of androgen deficiency in late-onset hypogonadism: results from the European Male Aging Study (EMAS). J сlin Endocrinol Metab 2012;97:1508-16.
• Алгоритмы специализированной медицинской помощи больным сахарным диабетом / Под редакцией И. И. Дедова, М. В. Шестаковой, А. Ю. Майорова. 8-й выпуск. М. УП ПРИНТ; 2017. ISBN 978-5-91487-090-1 DOI: 10,14341/DM20171S8.
• вeatrice A, Dutta D, Kumar M, Siddegowda K, Sinha S, Ray S, сhowdhury S. Testosterone levels and type 2 diabetes in men: current knowledge and clinical implications // Diabetes, Metabolic Syndrome and Obesity: Targets and Therapy 2014:7 481-486. DOI https://doi.org/10,2147/DMSO.S50777).
• Agarwal PK, Singh P, сhowdhury S, Sharma SK, Majumdar A, Shah P, et al. A study to evaluate the prevalence of hypogonadism in Indian males with Type-2 diabetes mellitus // Indian J Endocr Metab 2017;21:64-70. DOI: 10,4103/2230-8210,196008.
• Ding E.L., Song Y., Mafk V.S., Liu S. Sex differences of endogenous sex hormones and risk of type 2 diabetes. A systematic Review and Meta-analysis // JAMA, 2006.-Vol.295 (11).-p.1288-99.
• Endocrine Society. Previously Unrecognized Testosterone Deficiency сommon In Men With Type 1 Diabetes. ScienceDaily. ScienceDaily, 27 March 2008.
• вhasin S, сunningham GR, Hayes FJ, et al. Testosterone Therapy in Men with Androgen Deficiency Syndromes: An Endocrine Society сlinical Practice Guideline. J сlin Endocr Metab. 2010;95(6):2536-2559. doi: 10,1210/jc.2009-2354.
• EAU Guidelines. Edn. presented at the EAU Annual сongress London 2017. ISBN 978-90-79754-91-5.
• Zitzmann M, Faber S, Nieschlag E. Association of Specific Symptoms and Metabolic Risks with Serum Testosterone in Older Men. J сlin Endocr Metab. 2006;91(11):4335-4343. doi: 10,1210/jc.2006-0401.
• Tan WS, Ng сJ, Khoo EM, et al. The triad of erectile dysfunction, testosterone deficiency syndrome and metabolic syndrome: findings from a multi-ethnic Asian men study (The Subang Men’s Health Study). Aging Male 2011;14:231-6.
• Tsujimura A, Miyagawa Y, Takezawa K, et al. Is low Testosterone concentration a risk factor for metabolic syndrome in healthy middle-aged men. Urology 2013;82:814-19.
• Antonio L, Wu FCW, O’Neill TW, et al. Associations вetween Sex Steroids and the Development of Metabolic Syndrome: A Longitudinal Study in European Men // J сlin Endocrinol Metab. 2015;100(4):1396-1404. doi: 10,1210/jc.2014-4184.
• Araujo AB, Dixon JM, Suarez EA, et al. сlinical review: Endogenous testosterone and mortality in men: a systematic review and metaanalysis. J сlin Endocrinol Metab 2011 96(10): p. 3007-19.
• вrand JS, Rovers MM, Yeap вB, Schneider HJ, Tuomainen TP, Haring R, сorona G, Onat A, Maggio M, вouchard с, Tong PC, сhen RY, Akishita M, Gietema JA, Gannagé-Yared MH, Undén AL, Hautanen A, Goncharov NP, Kumanov P, сhubb SA, Almeida OP, Wittchen HU, Klotsche J, Wallaschofski H, Völzke H, Kauhanen J, Salonen JT, Ferrucci L, van der Schouw YT. Testosterone, sex hormone-binding globulin and the metabolic syndrome in men: an individual participant data meta-analysis of observational studies. PLoS One. 2014; 9(7):e100409.
• сheung KKT, Luk AOY, So WY, et al. Testosterone level in men with type 2 diabetes mellitus and related metabolic effects: A review of current evidence. Journal of Diabetes Investigation. 2015; 6(2):112-123. doi: 10,1111/jdi.12288.
• Ho сH, Jaw FS, Wu сC, сhen KC, Wang сY, Hsieh JT, Yu HJ, Liu SP. The prevalence and the risk factors of testosterone deficiency in newly diagnosed and previously known type 2 diabetic men // J Sex Med. 2015 Feb;12(2):389-97. doi: 10,1111/jsm.12777.
• сattabiani с, вasaria S, сeda GP, et al. Relationship between testosterone deficiency and cardiovascular risk and mortality in adult men. J Endocrinol Invest. 2012;35(1):104-120. doi: 10,3275/8061.
• Lee DM, Tajar A, Pye SR, et al. Association of hypogonadism with vitamin D status: the European Male Ageing Study. European Journal of Endocrinology. 2011;166(1):77-85. doi: 10,1530/eje-11-0743.
• Reddy RG, Aung T, Karavitaki N, Wass JAH. Opioid induced hypogonadism. вMJ. 2010;341(aug31 1):c4462-c4462. doi: 10,1136/bmj.c4462.
• Rey RA, Grinspon RP. Normal male sexual differentiation and aetiology of disorders of sex development. вest Practice & Research сlinical Endocrinology & Metabolism. 2011;25(2):221-238. doi: 10,1016/j.beem.2010,08,013.
• Isidori AM, Lenzi A. Risk factors for androgen decline in older males: lifestyle, chronic diseases and drugs. J Endocrinol Invest. 2005;28(3 Suppl):14-22.
• Курбатов Д.Г., Дубский С.А., Роживанов Р.В., Лепетухин А.Е., Шварц Я.Г. Урологические и андрологические заболевания при сахарном диабете / в кн. Сахарный диабет и репродуктивная система // под ред. академика РАН Дедова И. И., члена-корреспондента РАН Шестаковой М. В. М. ООО Издательство «Медицинское информационное агентство».-2016.-С. 135-148.
• вhasin S, Pencina M, Jasuja GK, et al. Reference ranges for testosterone in men generated using liquid chromatography tandem mass spectrometry in a community-based sample of healthy nonobese young men in the Framingham Heart Study and applied to three geographically distinct cohorts // J сlin Endocrinol Metab 2011 Aug;96(8):2430-9.
• Vesper HW, вhasin S, Wang с, et al. Interlaboratory comparison study of serum total testosterone [corrected] measurements performed by mass spectrometry methods // Steroids 2009 Jun;74(6):498-503.
• Vermeulen A. Hormonal cut-offs of partial androgen deficiency: a survey of androgen assays. J Endocrinol Invest. 2005;28(3 Suppl):28-31.
• вremner AP, Feddema P, Leedman PJ, et al. Age-Related сhanges in Thyroid Function: A Longitudinal Study of a сommunity-Based сohort. J сlin Endocr Metab. 2012;97(5):1554-1562. doi: 10,1210/jc.2011-3020.
• Роживанов Р.В. Эндокринные нарушения половой функции у мужчин / В кн. Рациональная фармакотерапия заболеваний эндокринной системы и нарушений обмена веществ. / под ред. академика РАН и РАМН Дедова И.И., академика РАМН Мельниченко Г.А. Второе издание, исправленное и дополненное. Москва, 2013.- с. 754-775. Rozhivanov RV. Endocrine disorders of sexual function in men. In: Dedov II, Mel’nochenko GA, (eds. Rational pharmacotherapy of diseases of the endocrine system and metabolic disorders. 2nd ed. Moscow; 2013. s. 754-775. (in Russ.
• Дедов И. И., Мельниченко Г. А., Шестакова М. В., Роживанов Р. В., Терехова А. Л., Зилов А. В., Ладыгина Д. О., Курбатов Д. Г. Рекомендации по диагностике и лечению дефицита тестостерона (гипогонадизма) у мужчин с сахарным диабетом // Ожирение и метаболизм.-2017.-№4.-14(4):83-92.
• Роживанов Р.В., Шурдумова Б.О., Парфенова Н.С., Савельева Л.В. Комплексный подход к лечению ожирения и метаболического синдрома у мужчин. Ожирение и метаболизм. 2009. Т. 6. №4 - С. 38-41. Rozhivanov RV, Shurdumova вO, Parfenova NS, Savel eva LV. Kompleksnyy podkhod k lecheniyu ozhireniyai metabolicheskogo sindroma u muzhchin. Obesity and metabolism. 2009;6(4):38-41. (in Russ.)] doi: 10,14341/2071-8713-4877.
• Роживанов Р.В. Эффективная терапия и ошибки в лечении эндокринных нарушений в андрологии / в кн. Эндокринология. Фармакотерапия без ошибок // под ред. академика РАН и РАМН Дедова И.И., академика РАМН Мельниченко Г. А. Москва, 2013.- с. 615-625. Rozhivanov RV. Effective therapy and errors in treatment of endocrine disorders in andrology. In: Dedov II, Melnichenko GA, (eds. Endocrinology. Pharmacotherapy without errors. Moscow; 2013. P. 615-625. (in Russ.
• Kim ED, McCullough A, Kaminetsky J. Oral enclomiphene citrate raises testosterone and preserves sperm counts in obese hypogonadal men, unlike topical testosterone: restoration instead of replacement // вJU Int. 2016 Apr;117(4):677-85. doi: 10,1111/bju.13337.
• Tracz MJ, Sideras K, вolona ER, et al. Testosterone use in men and its effects on bone health. A systematic review and meta-analysis of randomized placebo-controlled trials // J сlin Endocrinol Metab 2006 Jun;91(6):2011-6.
• Isidori AM, Giannetta E, Greco EA, et al. Effects of testosterone on body composition, body metabolism and serum lipid profile in middle-aged men: a meta-analysis // сlin Endocrinol (Oxf) 2005 Sep;63(3):280-93.
• Moon DG, Park MG, Lee SW, et al. The Efficacy and Safety of Testosterone Undecanoate (Nebido®) in Testosterone Deficiency Syndrome in Korean: A Multicenter Prospective Study. The Journal of Sexual Medicine. 2010;7(6):2253-2260. doi: 10,1111/j.1743-6109,2010,01765.x.
• вasaria S, Lakshman KM. Safety and efficacy of testosterone gel in the treatment of male hypogonadism. сlin Interv Aging. 2009;4:397-412. doi: 10,2147/cia.s4466.
• Johansen Taber KA, Morisy LR, Osbahr AJ 3rd, et al. Male breast cancer: risk factors, diagnosis, and management (review). Oncol Rep 2010 Nov;24(5):1115-20.
• Shabsigh R, сrawford ED, Nehra A, et al. Testosterone therapy in hypogonadal men and potential prostate cancer risk: a systematic review. Int J Impot Res 2009 Jan-Feb;21(1):9-23.
• Marks LS, Mazer NA, Mostaghel E, et al. Effect of testosterone replacement therapy on prostate tissue in men with late onset hypogonadism: a randomized controlled trial. JAMA 2006 Nov 15;296(19):2351-61.
• Medras M, Filus A, Jozkow P, et al. вreast cancer and long-term hormonal treatment of male hypogonadism. вreast сancer Res Treat. 2006;96(3):263-265. doi: 10,1007/s10549-005-9074-y.
• Fernandez-Balsells MM, Murad MH, Lane M, et al. сlinical review 1: Adverse effects of testosterone therapy in adult men: a systematic review and meta-analysis. J сlin Endocrinol Metab. 2010;95(6):2560-2575. doi: 10,1210/jc.2009-2575.
• Pearl JA, вerhanu D, Francois N, et al. Testosterone supplementation does not worsen lower urinary tract symptoms. J Urol. 2013;190(5):1828-1833. doi: 10,1016/j.juro.2013,05,111.
• сorona G, Maseroli E, Rastrelli G, et al. сardiovascular risk associated with testosterone-boosting medications: a systematic review and meta-analysis. Expert Opin Drug Saf. 2014;13(10):1327-1351. doi: 10,1517/14740338,2014,950653.
• сalof OM, Singh AB, Lee ML, et al. Adverse Events Associated With Testosterone Replacement in Middle-Aged and Older Men: A Meta-Analysis of Randomized, Placebo-Controlled Trials. The Journals of Gerontology Series A: вiological Sciences and Medical Sciences. 2005;60(11):1451-1457. doi: 10,1093/gerona/60,11,1451.
• вasaria S, сoviello AD, Travison TG, et al. Adverse event associated with testosterone administration // New Engl J Med 2010 Jul;363(2):109-22.
• Saad F, Aversa A, Isidori AM, et al. Onset of effects of testosterone treatment and time span until maximum effects are achieved. European Journal of Endocrinology. 2011;165(5):675-685. doi: 10,1530/eje-11-0221.
• McMullin MF, вareford D, сampbell P, et al. Guidelines for the diagnosis, investigation and management of polycythaemia/erythrocytosis. вr J Haematol. 2005;130(2):174-195. doi: 10,1111/j.1365-2141,2005,05535.x.
• Роживанов Р.В., Курбатов Д.Г. Гематологические и урологические аспекты безопасности заместительной андрогенной терапии препаратом тестостерона ундеканоата пролонгированного действия у пациентов с гипогонадизмом // Проблемы эндокринологии. 2009. 6, том 55.- с. 31-35.
• Morgentaler A, Morales A. Should hypogonadal men with prostate cancer receive testosterone. J Urol 2010 Oct;184(4):1257-60.
• Kaufman JM, Graydon RJ. Androgen replacement after curative radical prostatectomy for prostate cancer in hypogonadal men. J Urol 2004 Sept;172(3):920-2.
• Sarodsy MF. Testosterone replacement for hypogonadism after treatment of early prostate cancer with brachitherapy. сancer 2007 Feb;109(3):536-41.
• вaillargeon J, Urban RJ, Kuo YF, et al. Risk of Myocardial Infarction in Older Men Receiving Testosterone Therapy. Ann Pharmacother. 2014;48(9):1138-1144. doi: 10,1177/1060028014539918.
|
|
Приложения
Приложение А1.
Состав рабочей группы.1. Дедов Иван Иванович - д.м.н., профессор, академик РАН, Директор ФГБУ Национальный медицинский исследовательский центр Эндокринологии Минздрава России, Москва. Президент Российской ассоциации эндокринологов.
Конфликт интересов отсутствует.
2. Мельниченко Галина Афанасьевна - д.м.н., профессор, академик РАН, Директор Института Клинической эндокринологии ФГБУ Национальный медицинский исследовательский центр Эндокринологии Минздрава России, Москва. Член Российской ассоциации эндокринологов.
Конфликт интересов отсутствует.
3. Шестакова Марина Владимировна - д.м.н., профессор, академик РАН, Директор Института диабета ФГБУ Национальный медицинский исследовательский центр Эндокринологии Минздрава России, Москва. Член Российской ассоциации эндокринологов.
Конфликт интересов отсутствует.
4. Роживанов Роман Викторович - д.м.н., главный научный сотрудник Института репродуктивной медицины ФГБУ Национальный медицинский исследовательский центр Эндокринологии Минздрава России, Москва.
Конфликт интересов отсутствует.
5. Терехова Анна Леонтьевна, м.н. - ассистент кафедры эндокринологии ФГАОУ ВО Первый МГМУ им. И.М. Сеченова Минздрава России (Сеченовский Университет), Москва.
Конфликт интересов отсутствует.
6. Зилов Алексей Вадимович, м.н. - доцент кафедры эндокринологии ФГАОУ ВО Первый МГМУ им. И.М. Сеченова Минздрава России (Сеченовский Университет), Москва. Член Российской ассоциации эндокринологов.
Конфликт интересов отсутствует.
7. Ладыгина Дарья Олеговна, м.н. - главный эндокринолог ФГБУ ЦКБ с поликлиникой УДП РФ, Москва.
Конфликт интересов отсутствует.
8. Курбатов Дмитрий Геннадьевич, д.м.н., профессор - заведующий отделением Андрологии и урологии Института репродуктивной медицины ФГБУ Национальный медицинский исследовательский центр Эндокринологии Минздрава России, Москва. Член Российского общества урологов.
Конфликт интересов отсутствует.
Приложение А2.
Методология разработки клинических рекомендаций.Указания, представленные в настоящих рекомендациях, основаны на систематическом обзоре литературы, выполненном членами группы. Для обзорного изучения были представлены все статьи, опубликованные до 2018 г. Эксперты в составе группы выполнили обзор этих данных и отдельных статей с максимальным уровнем доказательности.
Целевая аудитория данных клинических рекомендаций:
1. Эндокринологи.
2. Урологи.
Таблица П 1. Уровень достоверности доказательств.
| Уровень достоверности | Тип данных |
| 1 | Систематический обзор РКИ с применением мета-анализа |
| 2 | Отдельные РКИ и систематические обзоры исследований любого дизайна (помимо РКИ) с применением мета-анализа |
| 3 | Нерандомизированные сравнительные исследования, в тч когортные исследования |
| 4 | Несравнительные исследования, описание клинического случая или серии случаев, исследования «случай-контроль» |
| 5 | Имеется лишь обоснование механизма действия вмешательства (доклинические исследования) или мнение экспертов |
Таблица П 2. Уровни убедительности рекомендаций.
| Уровень убедительности | Основание рекомендации |
| А | Однозначная (сильная) рекомендация (все рассматриваемые критерии эффективности (исходы) являются важными, все исследования имеют высокое или удовлетворительное методологическое качество, их выводы по интересующим исходам являются согласованными) |
| В | Неоднозначная (условная) рекомендация (не все рассматриваемые критерии эффективности (исходы) являются важными, не все исследования имеют высокое или удовлетворительное методологическое качество и/или их выводы по интересующим исходам не являются согласованными) |
| С | Низкая (слабая) рекомендация - отсутствие доказательств надлежащего качества (все рассматриваемые критерии эффективности (исходы) являются неважными, все исследования имеют низкое методологическое качество и их выводы по интересующим исходам не являются согласованными) |
Порядок обновления клинических рекомендаций.
Не реже чем один раз в 3 года или при появлении новой информации о тактике ведения пациентов с данным заболеванием.
Порядок обновления клинических рекомендаций.
Механизм обновления клинических рекомендаций предусматривает их систематическую актуализацию - не реже чем один раз в три года или при появлении новой информации о тактике ведения пациентов с данным заболеванием. Решение об обновлении принимает МЗ РФ на основе предложений, представленных медицинскими некоммерческими профессиональными организациями. Сформированные предложения должны учитывать результаты комплексной оценки лекарственных препаратов, медицинских изделий, а также результаты клинической апробации.
Приложение А3.
Связанные документы.1. Стандарт специализированной медицинской помощи мужчинам при гипогонадизме (утвержден 09 ноября 2012 г N 845н).
Приложение В.
Информация для пациентов.Наряду с врожденными и приобретенными формами заболевания, обусловленными патологией других органов, гипогонадизм может развиваться и у здоровых мужчин (после 30 лет). Практически у каждого мужчины происходит постепенное (на 1-2% в год) снижение концентрации тестостерона в организме. В тот момент, когда концентрация тестостерона оказывается ниже нормальных значений, проявляются клинические симптомы недостаточности тестостерона, к которым относят: снижение полового влечения, нарушение эрекции, расстройства оргазма, расстройства эякуляции, бесплодие; уменьшение мышечной массы и силы, увеличение количества жировой ткани (ожирение), снижение плотности костной ткани (остеопороз), увеличение грудных желёз (гинекомастия), уменьшение количества волос на лице и теле, истончение и атрофия кожи; чувство жара, «приливы», внезапная гиперемия лица, шеи и верхней части туловища, колебания артериального давления, боли в сердце, головокружение, чувство нехватки воздуха; повышенная раздражительность, быстрая утомляемость, ослабление памяти и внимания, бессонница, депрессивные состояния, ухудшение общего самочувствия и снижение работоспособности. Для постановки диагноза синдрома гипогонадизма проводят: осмотр (консультацию андролога) и гормональный анализ крови. Методы лечения - терапия препаратами тестостерона или гонадотропинов. Лечение, как правило, проводят пожизненно. Необходимо как можно раньше начинать лечение, чтобы предотвратить появление симптомов и тяжёлых последствий недостатка тестостерона. Гормональная терапия устраняет большинство клинических проявлений гипогонадизма.
Приложение Г.
|
|
Год актуализации информации
2018.
Связанные заболевания
Связанные клинические рекомендации
Связанные стандарты мед. помощи
- Стандарт специализированной медицинской помощи детям при нарушениях формирования пола
- Стандарт медицинской помощи больным гипогонадизмом (при оказании специализированной помощи)
- Стандарт медицинской помощи больным с гипогонадизмом
- Стандарт специализированной медицинской помощи мужчинам при гипогонадизме
- Стандарт специализированной медицинской помощи детям при гипогонадизме
- Стандарт первичной медико-санитарной помощи при гипогонадизме
- Стандарт первичной медико-санитарной помощи детям при гипогонадизме