МКБ-10 коды
|
|
Вступление
Кодирование по Международной статистической классификации болезней и проблем, связанных со здоровьем: с91.4.
Год утверждения (частота пересмотра): 2020.
Возрастная категория: Взрослые.
Пересмотр не позднее: 2022.
ID: 130.
Разработчик клинической рекомендации.
• Ассоциация онкологов России.
• Национальное гематологическое общество.
• Российское профессиональное общество онкогематологов.
Одобрено Научно-практическим Советом Минздрава РФ.
Год утверждения (частота пересмотра): 2020.
Возрастная категория: Взрослые.
Пересмотр не позднее: 2022.
ID: 130.
Разработчик клинической рекомендации.
• Ассоциация онкологов России.
• Национальное гематологическое общество.
• Российское профессиональное общество онкогематологов.
Одобрено Научно-практическим Советом Минздрава РФ.
|
|
Список сокращений
ECOG - шкала определения статуса пациента.
TRAP - тартратустойчивая кислая фосфатаза.
ВКЛ - волосатоклеточный лейкоз.
ВОЗ - Всемирная организация здравоохранения.
ИГХ - иммуногистохимическое исследование.
КТ - компьютерная томография.
ЛУ - лимфатический узел.
Мутация вRAFV600E - гетерозиготная мутация гена вRAF, приводящая к аминокислотной замене V600E.
** - жизненно необходимые и важнейшие лекарственные препараты.
- препарат, применяющийся не в соответствии с показаниями к применению и противопоказаниями, способами применения и дозами, содержащимися в инструкции по применению лекарственного препарата (офф-лейбл).
TRAP - тартратустойчивая кислая фосфатаза.
ВКЛ - волосатоклеточный лейкоз.
ВОЗ - Всемирная организация здравоохранения.
ИГХ - иммуногистохимическое исследование.
КТ - компьютерная томография.
ЛУ - лимфатический узел.
Мутация вRAFV600E - гетерозиготная мутация гена вRAF, приводящая к аминокислотной замене V600E.
** - жизненно необходимые и важнейшие лекарственные препараты.
- препарат, применяющийся не в соответствии с показаниями к применению и противопоказаниями, способами применения и дозами, содержащимися в инструкции по применению лекарственного препарата (офф-лейбл).
Термины и определения
Иммунофенотипирование (методом проточной цитометрии). Определение фенотипа клеток путем выявления на них сD-маркеров (кластеров дифференцировки) в жидком образце (кровь) или суспензии клеток (костный мозг, биологические жидкости).
Иммуногистохимическое исследование. Исследование фенотипа клеток путем определения сD-маркеров на твердых образцах (парафиновых блоках) биоптата костного мозга или селезенки.
Интерферон α. Интерферон альфа-2а** или интерферон альфа-2b**.
Определение мутации вRAFV600 E. Молекулярное исследование, выявляющее наиболее частый вариант вRAF-мутаций с заменой валина на глутамин в кодоне 600.
Спленэктомия. Удаление селезенки (лапароскопически или в ходе полостной операции).
Трепанобиопсия. Процедура получения образца костного мозга трепанационной иглой из гребня подвздошной кости таза.
Пункция костного мозга. Процедура получения образца костного мозга специальной иглой из грудины или гребня подвздошной кости.
Иммуногистохимическое исследование. Исследование фенотипа клеток путем определения сD-маркеров на твердых образцах (парафиновых блоках) биоптата костного мозга или селезенки.
Интерферон α. Интерферон альфа-2а** или интерферон альфа-2b**.
Определение мутации вRAFV600 E. Молекулярное исследование, выявляющее наиболее частый вариант вRAF-мутаций с заменой валина на глутамин в кодоне 600.
Спленэктомия. Удаление селезенки (лапароскопически или в ходе полостной операции).
Трепанобиопсия. Процедура получения образца костного мозга трепанационной иглой из гребня подвздошной кости таза.
Пункция костного мозга. Процедура получения образца костного мозга специальной иглой из грудины или гребня подвздошной кости.
Описание
Волосатоклеточный лейкоз (ВКЛ) - редкое хроническое в-клеточное лимфопролиферативное заболевание, в большинстве случаев поражающее костный мозг и селезенку. Его субстратом являются лимфоидные клетки с характерной морфологией (крупные размеры, округлое ядро, выросты-«волоски» цитоплазмы, от которых произошло название заболевания) и особым фенотипом [1,2].
Причины
Этиология ВКЛ, как и прочих лейкозов, неизвестна. В патогенезе заболевания важную роль играет активирующая мутация V600E гена вRAF [3].
Эпидемиология
Волосатоклеточный лейкоз составляет примерно 2 % от всех лейкозов взрослых и 8 % от других хронических лимфопролиферативных заболеваний. Этот вид лейкоза чаще всего встречается среди мужчин средней возрастной группы (соотношение мужчин и женщин составляет 2-4:1, возраст пациентов - более 50 лет), однако известны случаи заболевания в молодом (моложе 30-40 лет) возрасте [4].
1,4 Особенности кодирования заболевания или состояния (группы заболеваний или состоянй) по международной статистической классификации болезней и проблем, связанных со здоровьем.
С91,4 Волосатоклеточный лейкоз.Классификация
1,5, Классификация заболевания или состояния (группы заболеваний или состояний).
Общепринятой классификации ВКЛ не существует, обычно выделяют начальную и развернутую фазы впервые выявленного заболевания, ремиссию (полную или частичную), рецидив (ранний или поздний), резистентное течение заболевания.Клиническая картина
Клинические проявления ВКЛ могут варьировать от минимальных или вообще полностью отсутствовать (тогда заболевание является случайной находкой при обследовании) до выраженных симптомов спленомегалии и цитопении [5]. Для ВКЛ характерны лейкопения с нейтропенией и моноцитопенией, а также анемия и тромбоцитопения. В 95 % случаев в крови пациентов обнаруживают характерные «волосатые»/«ворсинчатые» лимфоциты, но количество их может быть различным. Типично для ВКЛ увеличение селезенки - от незначительного до гигантского, однако встречаются варианты ВКЛ без спленомегалии. Очаговое поражение селезенки не характерно для ВКЛ. Увеличения периферических лимфатических узлов (ЛУ) при ВКЛ нет, но у 15-25 % пациентов выявляется увеличение висцеральных ЛУ. При обнаружении увеличения внутригрудных ЛУ необходимо исключить туберкулезное поражение. Клинические симптомы цитопении (одно-, двух- или трехростковой) зависят от степени ее выраженности, но в целом анемия подолгу бывает компенсированной, тромбоцитопения часто бессимптомная или с умеренно выраженным геморрагическим синдромом. Основное жизнеугрожающее осложнение ВКЛ - воспалительно-инфекционные процессы, склонные к септическому течению и абсцедированию. Нейролейкемия не характерна для ВКЛ, менингеальные симптомы требуют исключения бактериального, вирусного или туберкулезного менингита. Моноклональная секреция при ВКЛ встречается редко (10-15 % случаев), в основном представлена незначительной/следовой секрецией парапротеина класса G, однако встречаются случаи классического ВКЛ с моноклональной секрецией 20-30 г/л. Специфическое поражение нелимфатических органов при ВКЛ встречается редко, клиническая картина при этом может отсутствовать или зависит от локализации поражения (кожа, кости, легкие, почки, центральная нервная система). Исключением служит специфическая диффузная лимфоидная инфильтрация печени, всегда присутствующая при ВКЛ, но обычно не приводящая к увеличению или нарушению функции органа. Крайне редко при ВКЛ встречается изолированное экстрамедуллярное поражение, например поражение осевого скелета (позвонки, крестец, таз) с мягкотканным компонентом. Наличие экстрамедуллярного очага поражения должно быть верифицировано морфологическим, иммунофенотипическим (предпочтительно) или иммуногистохимическим (ИГХ) исследованием, в случае изолированного экстрамедуллярного поражения ( при отсутствии прочей типичной картины ВКЛ) - определением мутации вRAFV600E.
Частота встречаемости клинико-лабораторных проявлений ВКЛ:
• спленомегалия - у 80 % пациентов;
• лейкопения - у 70 % пациентов;
• нейтропения - у 75 % пациентов;
• моноцитопения - у 90 % пациентов;
• «волосатые» лимфоциты в мазках периферической крови - у 95 % пациентов;
• тромбоцитопения - у 80 % пациентов;
• анемия - у 70 % пациентов;
• абдоминальная лимфаденопатия - у 15-25 % пациентов;
• моноклональная гаммапатия - у 10 % пациентов.
Частота встречаемости клинико-лабораторных проявлений ВКЛ:
• спленомегалия - у 80 % пациентов;
• лейкопения - у 70 % пациентов;
• нейтропения - у 75 % пациентов;
• моноцитопения - у 90 % пациентов;
• «волосатые» лимфоциты в мазках периферической крови - у 95 % пациентов;
• тромбоцитопения - у 80 % пациентов;
• анемия - у 70 % пациентов;
• абдоминальная лимфаденопатия - у 15-25 % пациентов;
• моноклональная гаммапатия - у 10 % пациентов.
Диагностика
Многие рекомендованные методы диагностики заболевания и связанных с ним состояний имеют ограниченную доказательную базу (в соответствии со шкалами оценки уровня достоверности доказательств и уровня убедительности рекомендаций) по причине отсутствия посвященных им клинических исследований. Несмотря на это, они являются необходимыми элементами обследования пациента для установления диагноза и выбора тактики лечения, так как более эффективные и доказанные методы в настоящее время не разработаны.
Диагноз ВКЛ устанавливается по совокупности лабораторных и инструментальных данных исследования крови, костного мозга, селезенки.
Диагноз ВКЛ следует заподозрить, если у пациента:
• цитопения (одно-, двух-, трехростковая);
• лимфоцитоз (при любом числе лейкоцитов);
• моноцитопения;
• спленомегалия;
• частые инфекционно-воспалительные состояния.
Критерии установления диагноза/состояния:
• «ворсинчатые» лимфоциты («волосатые» клетки) в крови и/или костном мозге >5 %;
• положительная реакция «ворсинчатых» лимфоцитов на тартратустойчивую кислую фосфатазу (TRAP);
• иммунофенотип лимфоидных клеток, специфичный для ВКЛ: клон В-лимфоцитов, экспрессирующих маркеры сD19, сD20(ярко), сD22(ярко), sIg, сD25, сD11c, сD103, FMC7, сD123, сD85; в типичном случае - отсутствие экспрессии маркеров сD5, сD10, сD23;
• типичная для ВКЛ «рыхлая» лимфоидная инфильтрация костного мозга в трепанобиоптате (с экспрессией при ИГХ-исследовании сD20, Annexin A1, TRАP, сD25, сD103, DBA.44(CD72), сD11c, сD123, сyclin D1, отсутствием экспрессии сD5, сD10, сD23);
• выявление в лимфоидных клетках мутации вRAFV600E;
• в случае спленэктомии - характерная лимфоидная инфильтрация красной пульпы с экспрессией при ИГХ-исследовании маркеров ВКЛ.
При наличии только данных (1) и (2) диагноз ВКЛ вероятен, при наличии данных (3)-(6) - достоверен.
Дифференциальный диагноз ВКЛ необходимо проводить со всеми заболеваниями, протекающими с цитопенией, лимфоцитозом и спленомегалией. Это в первую очередь другие лимфопролиферативные заболевания - лимфома маргинальной зоны селезенки, Т-клеточная лимфома, селезеночная форма диффузной В-клеточной крупноклеточной лимфомы, хронический лимфолейкоз, лимфома красной пульпы селезенки, вариантная форма ВКЛ. Спектр дифференциальной диагностики ВКЛ также включает другие гематологические (апластическая анемия, миелодиспластический синдром, миелофиброз) и негематологические (болезнь Гоше, гепатиты и циррозы, аутоиммунные нарушения) заболевания со сходной симптоматикой. В редких случаях (1 %) возможно сочетание ВКЛ с хроническим лимфолейкозом, еще реже - с другим гематологическим заболеванием.
Наиболее сложным представляется дифференциальный диагноз ВКЛ со схожими с ним по клиническим проявлениям вариантным ВКЛ и диффузной мелкоклеточной в-клеточной лимфомой красной пульпы селезенки, выделенными в классификациях Всемирной организации здравоохранении (ВОЗ) 2008 г. и 2016 г. в подварианты отдельной нозологии - «лимфома/лейкоз селезенки, неклассифицируемый».
Вариантный ВКЛ встречается примерно в 10 раз реже классического ВКЛ, характеризуется нормальным или повышенным уровнем лейкоцитов и отсутствием маркера сD25 [6]. Заболевание чаще выявляется у пациентов молодого возраста. Клинические проявления вариантного ВКЛ в общих чертах схожи с классическим, однако при вариантном ВКЛ в несколько раз чаще возникают массивная спленомегалия и висцеральная лимфаденопатия (иногда с формированием конгломератов лимфоузлов), а также чаще развиваются тяжелые инфекционные проявления в дебюте болезни и на начальных этапах терапии [7]. Костный мозг при вариантном ВКЛ обычно гиперклеточный, с минимальными признаками фиброза. Морфологически «ворсинчатые» лимфоциты при вариантном ВКЛ имеют большее сходство с пролимфоцитом, их ядро часто содержит 1-2 крупных ядрышка. Для фенотипа вариантного ВКЛ, в отличие от классической формы ВКЛ, характерно отсутствие экспрессии сD25, сD123 при наличии других типичных для ВКЛ маркеров, но с меньшим уровнем экспрессии: сD11c, сD103, FMC7. Иногда при вариантном ВКЛ отмечаются и другие аберрации фенотипа лимфоидных клеток. Обычно отсутствуют TRAP и аннексин A1. То, что вариантный ВКЛ действительно не относится к подвиду классического ВКЛ, подтверждается отсутствием мутации вRAF V600E в опухолевых клетках.
Заболевание хуже отвечает на стандартную терапию, и оптимальное лечение вариантной формы ВКЛ до настоящего времени однозначно не определено [8,9]. Вследствие редкости заболевания рандомизированных клинических исследований по сравнению эффективности различных методов лечения при вариантном ВКЛ нет. По данным большинства исследователей, аналоги пуринов менее эффективны и чаще позволяют достичь лишь частичной ремиссии или улучшения. Предпочтительным считается сочетание аналога пуринов с ритуксимабом. Применяется длительная терапия интерферон альфа-2а** или интерферон альфа-2b** (интерфероном α). При выраженной спленомегалии в первой линии лечения используют спленэктомию. Изучается эффективность лечения антителами к сD22 и сD25. У молодых пациентов с резистентным течением заболевания возможно проведение аллогенной трансплантации гемопоэтических стволовых клеток.
Диффузная мелкоклеточная в-клеточная лимфома красной пульпы селезенки (ЛКПС) - редко встречающаяся (в 5 раз реже ВКЛ) зрелоклеточная в-мелкоклеточная лимфома селезенки, локализующаяся в ее красной пульпе. Заболевание чаще выявляется у пациентов старшего возраста. Так же, как и вариантный ВКЛ, ЛКПС протекает без лейкопении, часто с выраженным лейкоцитозом, с лимфоцитозом за счет большого числа циркулирующих «ворсинчатых» лимфоцитов (выявляемых также при цитологическом исследовании костного мозга), без моноцитопении; характерна значительная спленомегалия [10]. Иммунофенотип лимфоидных клеток при ЛКПС отличается от классического фенотипа ВКЛ отсутствием сD25, вариабельной низкой экспрессией сD103 и сD11c. Мутация V600E гена вRAF всегда отсутствует, реакция на TRAP обычно отрицательна. Интересно, что при ЛКПС гистологическое исследование костного мозга диссонирует с миелограммой - лимфоидная инфильтрация в трепанобиоптате часто весьма скудная, четко определяемая лишь при проведении иммуногистохимического исследования с маркером сD20; при этом отсутствуют маркеры сD25, аннексин A1, циклин D1. При гистологическом исследовании селезенки выявляется лимфоидная инфильтрация красной пульпы, с фенотипом, лишь частично совпадающим с ВКЛ при проведении иммуногистохимического исследования: сD20+, DBA.44+, сD25-, аннексин A1-, циклин D1-, сD103-, сD123-, лишь очагово СD11c+ и TRAP+.
ЛКПС схожа по своим клиническим и лабораторным признакам с лимфомой маргинальной зоны селезенки с ворсинчатыми лимфоцитами, и единственной на 100% доказательной опцией при их дифференциальной диагностике является гистологическое и иммуногистохимическое исследование ткани селезенки.
По ряду признаков (отсутствие лейкопении и моноцитопении, аберрантный иммунофенотип, отсутствие мутации V600E гена вRAF) вариантный ВКЛ и ЛКПС очень схожи между собой, однако различаются наличием лейкозной инфильтрации в гистологическом препарате костного мозга при вариантном ВКЛ в противовес скудному вовлечению костного мозга в гистологическом препарате трепанобиоптата при ЛКПС.
При лечении ЛКПС в первую очередь применяется спленэктомия, а также комбинированная терапия кладрибином и ритуксимабом; во второй линии терапии используются схемы R-CHOP, R-F(M)C.
Уровень убедительности рекомендаций. С (уровень достоверности доказательств - 5).
Комментарий. При осмотре необходимо оценить общее состояние пациента по шкале определения статуса пациента Восточной объединенной онкологической группы (ECOG) ( см Приложение Г1). При выраженной анемии у пациента могут отмечаться слабость, одышка, сердцебиение, головокружение, усиливающиеся при физической нагрузке. При выраженной тромбоцитопении - геморрагический синдром (редко). При нейтропении - гипертермия, частые инфекционно-воспалительные заболевания, иногда с тяжелым жизнеугрожающим течением (абсцедирование, пневмония, сепсис). При спленомегалии - уплотнение и чувство тяжести в эпигастрии и левой половине живота.
Рекомендуется уточнение семейного анамнеза о наличии заболевания системы крови у родственников.
Поскольку заболевание в большинстве случаев развивается постепенно и длительно, жалобы долго могут отсутствовать, несмотря на выраженную цитопению и спленомегалию.
Уровень убедительности рекомендаций. С (уровень достоверности доказательств - 5).
Комментарий. При осмотре необходимо оценить общее состояние пациента по шкале ECOG ( см Приложение Г1), а также осмотреть миндалины и полость рта, кожные покровы; пальпация должна включать пальпацию всех доступных групп периферических ЛУ, печени, селезенки.
Уровень убедительности рекомендаций. С (уровень достоверности доказательств - 5).
Комментарий. В препарате мазка крови выявляются «ворсинчатые» лимфоидные клетки более крупного размера с гомогенным разреженным хроматином ядра округлой или овальной, реже бобовидной формы, с довольно широкой бледной цитоплазмой, с неровным, фестончатым, с отростками или ворсинками краем цитоплазмы.
• Всем пациентам с подозрением на ВКЛ, а также при оценке эффективности терапии ВКЛ рекомендуется выполнить цитологическое исследование (пункцию) костного мозга в качестве основного диагностического метода, необходимого для подтверждения и формулирования диагноза [5,11,12].
Уровень убедительности рекомендаций. С (уровень достоверности доказательств - 5).
Комментарий. В костном мозге «ворсинчатых» лимфоцитов часто больше, чем в крови. Однако возможна трудность аспирации костного мозга («сухая пункция»), что связано с фиброзом костного мозга при ВКЛ.
• Всем пациентам с подозрением на ВКЛ, а также при оценке эффективности терапии ВКЛ рекомендуется по возможности выполнить патологоанатомическое исследование биопсийного (операционного) материала костного мозга в качестве важного диагностического метода, необходимого для подтверждения и формулирования диагноза [5,11,12,14].
Уровень убедительности рекомендаций. С (уровень достоверности доказательств - 5).
Комментарий. Патологоанатомическое исследование биопсийного (операционного) материала костного мозга важно для установления диагноза ВКЛ, так как позволяет выявить лимфоидную инфильтрацию с чертами, характерными именно для ВКЛ, оценить резервы кроветворения, а также провести дифференциальный диагноз с аплазией кроветворения. При ВКЛ в биопсийном (операционном) материале костного мозга обнаруживается уменьшение количества элементов нормального гемопоэза и диффузная или диффузно-очаговая инфильтрация костного мозга «рыхло» расположенными лимфоидными клетками среднего размера с неправильной формой ядра и довольно широкой цитоплазмой с неровным краем. Типичны фиброз, нарушения микроциркуляции в виде полей кровоизлияний, растянутых синусов - картина, позволяющая морфологически отличить этот вид лейкоза от других заболеваний.
• Всем пациентам с подозрением на ВКЛ, а также при оценке эффективности терапии ВКЛ рекомендуется выполнить исследование биологического материала крови или костного мозга методом проточной цитофлуориметрии (определение иммунофенотипа лимфоцитов крови или костного мозга) в качестве основного диагностического метода, необходимого для подтверждения и формулирования диагноза [5,11,12,15].
Уровень убедительности рекомендаций. в (уровень достоверности доказательств - 3).
Комментарий. Определение иммунофенотипа опухолевых лимфоцитов обязательно для верификации диагноза ВКЛ. Для этого используются два взаимодополняющих метода: проточная цитометрия и ИГХ. Не выявлено какого-то единственного маркера ВКЛ, поэтому для точного диагноза необходимо оценивать достаточно широкую панель В- и Т-клеточных СD-маркеров, включая маркеры, типичные для ВКЛ. При проточной цитометрии выявляются сильная экспрессия сD19, сD20, сD22, сD79a, отсутствие экспрессии сD5, СD10, сD23, сD43 и экспрессия типичных для ВКЛ сD11c, сD25, сD103, FMC7, сD123, сD200, LAIR-1. Изредка встречаются отклонения (аберрации) фенотипа - наличие нетипичных для ВКЛ маркеров сD10 (до 20 %) и сD23, реже сD5.
• Всем пациентам с подозрением на ВКЛ рекомендуется выполнить молекулярно-генетическое исследование мутации вRAFV600E в лимфоцитах крови или костного мозга в качестве основного диагностического метода, необходимого для подтверждения и формулирования диагноза [3,5,11,12,16,17].
Уровень убедительности рекомендаций. в (уровень достоверности доказательств - 3).
Комментарий. При ВКЛ более чем в 95 % случаев выявляется мутация вRAFV600E, которая отличает его от других В-клеточных лимфопролиферативных заболеваний, а также от вариантной формы ВКЛ и лимфомы красной пульпы селезенки. Эта мутация может быть выявлена методом полимеразной цепной реакции в клеточных образцах крови или костного мозга или при ИГХ-исследовании. Поскольку мутация вRAFV600E является диагностическим критерием ВКЛ, желательно выполнять ее поиск у всех пациентов в развернутой фазе заболевания, особенно в диагностически сложных случаях, при тяжелом соматическом статусе и резистентным течении ВКЛ - для определения возможности применения ингибитора вRAF-киназы.
• Всем пациентам с подозрением на ВКЛ при неоднозначных данных предыдущих этапов обследования (сомнительный результат иммунофенотипирования, трепанобиопсии, отсутствие мутации вRAF) рекомендуется выполнить патолого-анатомическое исследование биопсийного (операционного) материала костного мозга с применением иммуногистохимических методов в качестве дополнительного диагностического метода, важного для подтверждения диагноза [5,11,12].
Уровень убедительности рекомендаций. С (уровень достоверности доказательств - 5).
Комментарий. ИГХ-исследование при ВКЛ обнаруживает экспрессию сD20, Annexin A1, TRАP, сD25, сD103, DBA.44(CD72), сD11c, сD123, сyclin D1 (в большинстве случаев слабая ядерная экспрессия). Опухолевые клетки не экспрессируют сD5, сD10, сD23 (в редких случаях может быть слабая экспрессия на части клеток).
• Всем пациентам с подозрением на ВКЛ, которым выполнялась спленэктомия, рекомендуется провести патолого-анатомическое исследование биопсийного (операционного) материала селезенки с применением иммуногистохимических методов в качестве дополнительного диагностического метода, важного для подтверждения диагноза [5,11,12].
Уровень убедительности рекомендаций. С (уровень достоверности доказательств - 5).
Комментарий. Морфологическое исследование ткани селезенки в случае спленэктомии выявляет лимфоидную инфильтрацию красной пульпы, при этом белая пульпа обычно атрофирована. Опухолевая инфильтрация приводит к образованию так называемых «кровяных озер», которые представляют собой растянутые кровью синусы. Уточнению диагноза помогает ИГХ-исследование ткани селезенки с определением характерных для ВКЛ маркеров.
• Пациентам с подозрением на ВКЛ, которым выполнялась биопсия печени, рекомендуется провести патолого-анатомическое исследование биопсийного (операционного) материала селезенки с применением иммуногистохимических методов в качестве дополнительного диагностического метода, важного для подтверждения диагноза [5,11,12].
Уровень убедительности рекомендаций. С (уровень достоверности доказательств - 5).
Комментарий. Морфологическое исследование ткани печени выявляет опухолевую инфильтрацию, которая располагается не только в портальных трактах, но и в синусоидах. Уточнению диагноза помогает ИГХ-исследование ткани печени с определением характерных для ВКЛ маркеров.
• Пациентам с подозрением на ВКЛ рекомендуется выполнить определение уровня активности кислой фосфатазы лимфоцитов в периферической крови и/или в пунктате костного мозга в качестве дополнительного диагностического метода, важного для подтверждения диагноза [5,11,12].
Уровень убедительности рекомендаций. С (уровень достоверности доказательств - 5).
Комментарий. Цитохимическое исследование лимфоцитов на TRAP ярко выявляет TRAP в «ворсинчатых» лимфоцитах. Этот вид фермента иногда может выявляться при других лимфопролиферативных заболеваниях, однако высокая активность TRAP типична именно для ВКЛ и встречается в 95 % случаев.
• Всем пациентам с подозрением на ВКЛ рекомендуется по возможности выполнить исследование моноклональности иммуноглобулинов в крови и в моче методом иммунофиксации в качестве дополнительного диагностического метода, важного для дифференциальной диагностики ВКЛ [5,11,12].
Уровень убедительности рекомендаций. С (уровень достоверности доказательств - 5).
Комментарий. Парапротеинемия в целом не характерна для ВКЛ, встречается редко (до 10 %), в основном у пожилых пациентов, и чаще бывает следовой, при этом преимущественно выявляется IgG. Прогностическое значение моноклональной секреции не установлено. Выявление значимой секреции - повод к ревизии диагноза (секретирующая лимфома, плазмоцитома, множественная миелома).
• Всем пациентам с ВКЛ перед началом противоопухолевой терапии рекомендуется выполнение общего (клинического) анализа мочи для уточнения функции почек и исключения инфекции мочевыводящих путей [5,18].
Уровень убедительности рекомендаций. С (уровень достоверности доказательств - 5).
• Всем пациентам с ВКЛ перед началом противоопухолевой терапии рекомендуется выполнение анализа крови биохимического общетерапевтического (лактатдегидрогеназа, мочевая кислота, мочевина, креатинин, общий белок, альбумин, билирубин, аспартатаминотрансфераза, аланинаминотрансфераза, щелочная фосфатаза, калий, натрий, глюкоза) для уточнения соматического состояния пациента, выявления органной дисфункции и выработки адекватной терапевтической тактики [5,13,18].
Уровень убедительности рекомендаций. С (уровень достоверности доказательств - 5).
Комментарий. Другие параметры биохимического анализа крови могут быть включены в исследование на усмотрение врача.
• Всем пациентам с ВКЛ перед началом противоопухолевой терапии рекомендуется выполнение коагулограммы (протромбин или МНО, активированное частичное тромбопластиновое время, фибриноген, тромбиновое время) для уточнения состояния пациента и выработки адекватной терапевтической тактики [18].
Уровень убедительности рекомендаций. С (уровень достоверности доказательств - 5).
Комментарий. Другие параметры коагулологического анализа крови могут быть включены в исследование на усмотрение врача.
• Всем пациентам с ВКЛ перед началом противоопухолевой терапии рекомендуется определение основных групп крови по системе AB0, определение антигена D системы Резус (резус-фактора) для возможности выполнения гемотрансфузии при наличии показаний до, во время или после терапии [18].
Уровень убедительности рекомендаций. С (уровень достоверности доказательств - 5).
• Всем пациентам с ВКЛ перед началом противоопухолевой терапии рекомендуется выполнение молекулярно-биологического исследования крови на вирус гепатита в (Hepatitis в virus) и вирус гепатита с (Hepatitis с virus) в целях уточнения риска и в случае необходимости профилактики реактивации вирусного гепатита [13,18].
Уровень убедительности рекомендаций. С (уровень достоверности доказательств - 5).
• Всем пациентам с ВКЛ перед началом противоопухолевой терапии рекомендуется выполнение молекулярно-биологического исследования крови на вирус иммунодефицита человека (ВИЧ) 1 (Human immunodeficiency virus HIV-1) для уточнения необходимости одновременного проведения противоопухолевой и антиретровирусной терапии [13,18].
Уровень убедительности рекомендаций. С (уровень достоверности доказательств - 5).
Уровень убедительности рекомендаций. С (уровень достоверности доказательств - 5).
Комментарий. В большинстве случаев выявляется спленомегалия от умеренной до значительной, без очагового поражения ткани селезенки. Увеличение висцеральных ЛУ определяется примерно в 20 % случаев, чаще незначительное, но может быть и в виде конгломератов (особенно в молодом возрасте или при прогрессировании заболевания).
• Всем пациентам при установке диагноза ВКЛ, а также при оценке эффективности терапии ВКЛ рекомендуется выполнить ультразвуковое исследование органов брюшной полости [5,18].
Уровень убедительности рекомендаций. С (уровень достоверности доказательств - 5).
Комментарий. В большинстве случаев при ультразвуковом исследовании выявляется спленомегалия от умеренной до значительной, без очагового поражения ткани селезенки. Увеличение висцеральных ЛУ определяется примерно в 20 % случаев, чаще незначительное, но может быть и в виде конгломератов (особенно в молодом возрасте или при прогрессировании заболевания).
• Всем пациентам с выявленным массивным увеличением абдоминальных и забрюшинных ЛУ либо с наличием гипертермии, легочных симптомов рекомендуется выполнить КТ органов грудной клетки для исключения внутригрудной лимфаденопатии, пневмонии, плеврита, абсцесса легкого [5,18].
Уровень убедительности рекомендаций. С (уровень достоверности доказательств - 5).
Комментарий. При выявлении внутригрудной лимфаденопатии необходимо проведение фтизиатрического обследования для исключения туберкулеза, так как пациенты с ВКЛ являются группой высокого риска развития туберкулеза. При сочетании ВКЛ с туберкулезом необходимо проводить лечение обоих заболеваний одновременно в полном объеме, так как при своевременном лечении и адекватном ответе на терапию прогноз у пациентов благоприятный.
• Всем пациентам с болевым синдромом рекомендуется выполнить рентгенографию костей скелета для исключения специфического поражения костей [5,18].
Уровень убедительности рекомендаций. С (уровень достоверности доказательств - 5).
• Всем пациентам при установке диагноза ВКЛ, а также при оценке эффективности терапии ВКЛ рекомендуется выполнить электрокардиографию [5,18].
Уровень убедительности рекомендаций. С (уровень достоверности доказательств - 5).
Комментарий. Выполнение электрокардиографии необходимо для исключения сопутствующей кардиальной патологии и/или осложнений течения ВКЛ, а также для оценки динамики интервала QT при лечении с применением ингибитора вRAF-киназы.
Уровень убедительности рекомендаций. С (уровень достоверности доказательств - 5).
Комментарий. Специфическое поражение органов и тканей при ВКЛ доказывается только при морфологическом исследовании с иммунофенотипическим или ИГХ-исследованием и при возможности определения мутации вRAFV600E.
Диагноз ВКЛ устанавливается по совокупности лабораторных и инструментальных данных исследования крови, костного мозга, селезенки.
Диагноз ВКЛ следует заподозрить, если у пациента:
• цитопения (одно-, двух-, трехростковая);
• лимфоцитоз (при любом числе лейкоцитов);
• моноцитопения;
• спленомегалия;
• частые инфекционно-воспалительные состояния.
Критерии установления диагноза/состояния:
• «ворсинчатые» лимфоциты («волосатые» клетки) в крови и/или костном мозге >5 %;
• положительная реакция «ворсинчатых» лимфоцитов на тартратустойчивую кислую фосфатазу (TRAP);
• иммунофенотип лимфоидных клеток, специфичный для ВКЛ: клон В-лимфоцитов, экспрессирующих маркеры сD19, сD20(ярко), сD22(ярко), sIg, сD25, сD11c, сD103, FMC7, сD123, сD85; в типичном случае - отсутствие экспрессии маркеров сD5, сD10, сD23;
• типичная для ВКЛ «рыхлая» лимфоидная инфильтрация костного мозга в трепанобиоптате (с экспрессией при ИГХ-исследовании сD20, Annexin A1, TRАP, сD25, сD103, DBA.44(CD72), сD11c, сD123, сyclin D1, отсутствием экспрессии сD5, сD10, сD23);
• выявление в лимфоидных клетках мутации вRAFV600E;
• в случае спленэктомии - характерная лимфоидная инфильтрация красной пульпы с экспрессией при ИГХ-исследовании маркеров ВКЛ.
При наличии только данных (1) и (2) диагноз ВКЛ вероятен, при наличии данных (3)-(6) - достоверен.
Дифференциальный диагноз ВКЛ необходимо проводить со всеми заболеваниями, протекающими с цитопенией, лимфоцитозом и спленомегалией. Это в первую очередь другие лимфопролиферативные заболевания - лимфома маргинальной зоны селезенки, Т-клеточная лимфома, селезеночная форма диффузной В-клеточной крупноклеточной лимфомы, хронический лимфолейкоз, лимфома красной пульпы селезенки, вариантная форма ВКЛ. Спектр дифференциальной диагностики ВКЛ также включает другие гематологические (апластическая анемия, миелодиспластический синдром, миелофиброз) и негематологические (болезнь Гоше, гепатиты и циррозы, аутоиммунные нарушения) заболевания со сходной симптоматикой. В редких случаях (1 %) возможно сочетание ВКЛ с хроническим лимфолейкозом, еще реже - с другим гематологическим заболеванием.
Наиболее сложным представляется дифференциальный диагноз ВКЛ со схожими с ним по клиническим проявлениям вариантным ВКЛ и диффузной мелкоклеточной в-клеточной лимфомой красной пульпы селезенки, выделенными в классификациях Всемирной организации здравоохранении (ВОЗ) 2008 г. и 2016 г. в подварианты отдельной нозологии - «лимфома/лейкоз селезенки, неклассифицируемый».
Вариантный ВКЛ встречается примерно в 10 раз реже классического ВКЛ, характеризуется нормальным или повышенным уровнем лейкоцитов и отсутствием маркера сD25 [6]. Заболевание чаще выявляется у пациентов молодого возраста. Клинические проявления вариантного ВКЛ в общих чертах схожи с классическим, однако при вариантном ВКЛ в несколько раз чаще возникают массивная спленомегалия и висцеральная лимфаденопатия (иногда с формированием конгломератов лимфоузлов), а также чаще развиваются тяжелые инфекционные проявления в дебюте болезни и на начальных этапах терапии [7]. Костный мозг при вариантном ВКЛ обычно гиперклеточный, с минимальными признаками фиброза. Морфологически «ворсинчатые» лимфоциты при вариантном ВКЛ имеют большее сходство с пролимфоцитом, их ядро часто содержит 1-2 крупных ядрышка. Для фенотипа вариантного ВКЛ, в отличие от классической формы ВКЛ, характерно отсутствие экспрессии сD25, сD123 при наличии других типичных для ВКЛ маркеров, но с меньшим уровнем экспрессии: сD11c, сD103, FMC7. Иногда при вариантном ВКЛ отмечаются и другие аберрации фенотипа лимфоидных клеток. Обычно отсутствуют TRAP и аннексин A1. То, что вариантный ВКЛ действительно не относится к подвиду классического ВКЛ, подтверждается отсутствием мутации вRAF V600E в опухолевых клетках.
Заболевание хуже отвечает на стандартную терапию, и оптимальное лечение вариантной формы ВКЛ до настоящего времени однозначно не определено [8,9]. Вследствие редкости заболевания рандомизированных клинических исследований по сравнению эффективности различных методов лечения при вариантном ВКЛ нет. По данным большинства исследователей, аналоги пуринов менее эффективны и чаще позволяют достичь лишь частичной ремиссии или улучшения. Предпочтительным считается сочетание аналога пуринов с ритуксимабом. Применяется длительная терапия интерферон альфа-2а** или интерферон альфа-2b** (интерфероном α). При выраженной спленомегалии в первой линии лечения используют спленэктомию. Изучается эффективность лечения антителами к сD22 и сD25. У молодых пациентов с резистентным течением заболевания возможно проведение аллогенной трансплантации гемопоэтических стволовых клеток.
Диффузная мелкоклеточная в-клеточная лимфома красной пульпы селезенки (ЛКПС) - редко встречающаяся (в 5 раз реже ВКЛ) зрелоклеточная в-мелкоклеточная лимфома селезенки, локализующаяся в ее красной пульпе. Заболевание чаще выявляется у пациентов старшего возраста. Так же, как и вариантный ВКЛ, ЛКПС протекает без лейкопении, часто с выраженным лейкоцитозом, с лимфоцитозом за счет большого числа циркулирующих «ворсинчатых» лимфоцитов (выявляемых также при цитологическом исследовании костного мозга), без моноцитопении; характерна значительная спленомегалия [10]. Иммунофенотип лимфоидных клеток при ЛКПС отличается от классического фенотипа ВКЛ отсутствием сD25, вариабельной низкой экспрессией сD103 и сD11c. Мутация V600E гена вRAF всегда отсутствует, реакция на TRAP обычно отрицательна. Интересно, что при ЛКПС гистологическое исследование костного мозга диссонирует с миелограммой - лимфоидная инфильтрация в трепанобиоптате часто весьма скудная, четко определяемая лишь при проведении иммуногистохимического исследования с маркером сD20; при этом отсутствуют маркеры сD25, аннексин A1, циклин D1. При гистологическом исследовании селезенки выявляется лимфоидная инфильтрация красной пульпы, с фенотипом, лишь частично совпадающим с ВКЛ при проведении иммуногистохимического исследования: сD20+, DBA.44+, сD25-, аннексин A1-, циклин D1-, сD103-, сD123-, лишь очагово СD11c+ и TRAP+.
ЛКПС схожа по своим клиническим и лабораторным признакам с лимфомой маргинальной зоны селезенки с ворсинчатыми лимфоцитами, и единственной на 100% доказательной опцией при их дифференциальной диагностике является гистологическое и иммуногистохимическое исследование ткани селезенки.
По ряду признаков (отсутствие лейкопении и моноцитопении, аберрантный иммунофенотип, отсутствие мутации V600E гена вRAF) вариантный ВКЛ и ЛКПС очень схожи между собой, однако различаются наличием лейкозной инфильтрации в гистологическом препарате костного мозга при вариантном ВКЛ в противовес скудному вовлечению костного мозга в гистологическом препарате трепанобиоптата при ЛКПС.
При лечении ЛКПС в первую очередь применяется спленэктомия, а также комбинированная терапия кладрибином и ритуксимабом; во второй линии терапии используются схемы R-CHOP, R-F(M)C.
2,1 Жалобы и анамнез.
• У всех пациентов с подозрением на ВКЛ или с выявленным ВКЛ при первичном приеме рекомендуется тщательный сбор жалоб и анамнеза при заболеваниях органов кроветворения и крови для верификации диагноза [5].Уровень убедительности рекомендаций. С (уровень достоверности доказательств - 5).
Комментарий. При осмотре необходимо оценить общее состояние пациента по шкале определения статуса пациента Восточной объединенной онкологической группы (ECOG) ( см Приложение Г1). При выраженной анемии у пациента могут отмечаться слабость, одышка, сердцебиение, головокружение, усиливающиеся при физической нагрузке. При выраженной тромбоцитопении - геморрагический синдром (редко). При нейтропении - гипертермия, частые инфекционно-воспалительные заболевания, иногда с тяжелым жизнеугрожающим течением (абсцедирование, пневмония, сепсис). При спленомегалии - уплотнение и чувство тяжести в эпигастрии и левой половине живота.
Рекомендуется уточнение семейного анамнеза о наличии заболевания системы крови у родственников.
Поскольку заболевание в большинстве случаев развивается постепенно и длительно, жалобы долго могут отсутствовать, несмотря на выраженную цитопению и спленомегалию.
2,2 Физикальное обследование.
• У всех пациентов с подозрением на ВКЛ или с выявленным ВКЛ при первичном или повторном приеме, при контрольных обследованиях и при подозрении на рецидив заболевания рекомендуется выполнение визуального осмотра терапевтического, пальпации терапевтической и аускультации терапевтической, определение общего состояния по шкале ECOG, а также осмотр миндалин и полости рта для уточнения распространенности, наличия осложнений и тяжести течения заболевания [5].Уровень убедительности рекомендаций. С (уровень достоверности доказательств - 5).
Комментарий. При осмотре необходимо оценить общее состояние пациента по шкале ECOG ( см Приложение Г1), а также осмотреть миндалины и полость рта, кожные покровы; пальпация должна включать пальпацию всех доступных групп периферических ЛУ, печени, селезенки.
2,3 Лабораторные диагностические исследования.
• Всем пациентам с подозрением на ВКЛ или с выявленным ВКЛ при наблюдении, проведении лечения, оценке эффективности терапии, контрольных обследованиях и подозрении на рецидив заболевания рекомендуется выполнить общий (клинический) анализ крови развернутый с определением уровней гемоглобина, эритроцитов, тромбоцитов, лейкоцитов, подсчетом лейкоцитарной формулы и количества ретикулоцитов для установки диагноза, уточнения тяжести состояния пациента, динамики заболевания, выработки адекватной терапевтической тактики и/или (в случае ранее проведенной терапии) оценки развития возможных нежелательных явлений лечения [5,11-13].Уровень убедительности рекомендаций. С (уровень достоверности доказательств - 5).
Комментарий. В препарате мазка крови выявляются «ворсинчатые» лимфоидные клетки более крупного размера с гомогенным разреженным хроматином ядра округлой или овальной, реже бобовидной формы, с довольно широкой бледной цитоплазмой, с неровным, фестончатым, с отростками или ворсинками краем цитоплазмы.
• Всем пациентам с подозрением на ВКЛ, а также при оценке эффективности терапии ВКЛ рекомендуется выполнить цитологическое исследование (пункцию) костного мозга в качестве основного диагностического метода, необходимого для подтверждения и формулирования диагноза [5,11,12].
Уровень убедительности рекомендаций. С (уровень достоверности доказательств - 5).
Комментарий. В костном мозге «ворсинчатых» лимфоцитов часто больше, чем в крови. Однако возможна трудность аспирации костного мозга («сухая пункция»), что связано с фиброзом костного мозга при ВКЛ.
• Всем пациентам с подозрением на ВКЛ, а также при оценке эффективности терапии ВКЛ рекомендуется по возможности выполнить патологоанатомическое исследование биопсийного (операционного) материала костного мозга в качестве важного диагностического метода, необходимого для подтверждения и формулирования диагноза [5,11,12,14].
Уровень убедительности рекомендаций. С (уровень достоверности доказательств - 5).
Комментарий. Патологоанатомическое исследование биопсийного (операционного) материала костного мозга важно для установления диагноза ВКЛ, так как позволяет выявить лимфоидную инфильтрацию с чертами, характерными именно для ВКЛ, оценить резервы кроветворения, а также провести дифференциальный диагноз с аплазией кроветворения. При ВКЛ в биопсийном (операционном) материале костного мозга обнаруживается уменьшение количества элементов нормального гемопоэза и диффузная или диффузно-очаговая инфильтрация костного мозга «рыхло» расположенными лимфоидными клетками среднего размера с неправильной формой ядра и довольно широкой цитоплазмой с неровным краем. Типичны фиброз, нарушения микроциркуляции в виде полей кровоизлияний, растянутых синусов - картина, позволяющая морфологически отличить этот вид лейкоза от других заболеваний.
• Всем пациентам с подозрением на ВКЛ, а также при оценке эффективности терапии ВКЛ рекомендуется выполнить исследование биологического материала крови или костного мозга методом проточной цитофлуориметрии (определение иммунофенотипа лимфоцитов крови или костного мозга) в качестве основного диагностического метода, необходимого для подтверждения и формулирования диагноза [5,11,12,15].
Уровень убедительности рекомендаций. в (уровень достоверности доказательств - 3).
Комментарий. Определение иммунофенотипа опухолевых лимфоцитов обязательно для верификации диагноза ВКЛ. Для этого используются два взаимодополняющих метода: проточная цитометрия и ИГХ. Не выявлено какого-то единственного маркера ВКЛ, поэтому для точного диагноза необходимо оценивать достаточно широкую панель В- и Т-клеточных СD-маркеров, включая маркеры, типичные для ВКЛ. При проточной цитометрии выявляются сильная экспрессия сD19, сD20, сD22, сD79a, отсутствие экспрессии сD5, СD10, сD23, сD43 и экспрессия типичных для ВКЛ сD11c, сD25, сD103, FMC7, сD123, сD200, LAIR-1. Изредка встречаются отклонения (аберрации) фенотипа - наличие нетипичных для ВКЛ маркеров сD10 (до 20 %) и сD23, реже сD5.
• Всем пациентам с подозрением на ВКЛ рекомендуется выполнить молекулярно-генетическое исследование мутации вRAFV600E в лимфоцитах крови или костного мозга в качестве основного диагностического метода, необходимого для подтверждения и формулирования диагноза [3,5,11,12,16,17].
Уровень убедительности рекомендаций. в (уровень достоверности доказательств - 3).
Комментарий. При ВКЛ более чем в 95 % случаев выявляется мутация вRAFV600E, которая отличает его от других В-клеточных лимфопролиферативных заболеваний, а также от вариантной формы ВКЛ и лимфомы красной пульпы селезенки. Эта мутация может быть выявлена методом полимеразной цепной реакции в клеточных образцах крови или костного мозга или при ИГХ-исследовании. Поскольку мутация вRAFV600E является диагностическим критерием ВКЛ, желательно выполнять ее поиск у всех пациентов в развернутой фазе заболевания, особенно в диагностически сложных случаях, при тяжелом соматическом статусе и резистентным течении ВКЛ - для определения возможности применения ингибитора вRAF-киназы.
• Всем пациентам с подозрением на ВКЛ при неоднозначных данных предыдущих этапов обследования (сомнительный результат иммунофенотипирования, трепанобиопсии, отсутствие мутации вRAF) рекомендуется выполнить патолого-анатомическое исследование биопсийного (операционного) материала костного мозга с применением иммуногистохимических методов в качестве дополнительного диагностического метода, важного для подтверждения диагноза [5,11,12].
Уровень убедительности рекомендаций. С (уровень достоверности доказательств - 5).
Комментарий. ИГХ-исследование при ВКЛ обнаруживает экспрессию сD20, Annexin A1, TRАP, сD25, сD103, DBA.44(CD72), сD11c, сD123, сyclin D1 (в большинстве случаев слабая ядерная экспрессия). Опухолевые клетки не экспрессируют сD5, сD10, сD23 (в редких случаях может быть слабая экспрессия на части клеток).
• Всем пациентам с подозрением на ВКЛ, которым выполнялась спленэктомия, рекомендуется провести патолого-анатомическое исследование биопсийного (операционного) материала селезенки с применением иммуногистохимических методов в качестве дополнительного диагностического метода, важного для подтверждения диагноза [5,11,12].
Уровень убедительности рекомендаций. С (уровень достоверности доказательств - 5).
Комментарий. Морфологическое исследование ткани селезенки в случае спленэктомии выявляет лимфоидную инфильтрацию красной пульпы, при этом белая пульпа обычно атрофирована. Опухолевая инфильтрация приводит к образованию так называемых «кровяных озер», которые представляют собой растянутые кровью синусы. Уточнению диагноза помогает ИГХ-исследование ткани селезенки с определением характерных для ВКЛ маркеров.
• Пациентам с подозрением на ВКЛ, которым выполнялась биопсия печени, рекомендуется провести патолого-анатомическое исследование биопсийного (операционного) материала селезенки с применением иммуногистохимических методов в качестве дополнительного диагностического метода, важного для подтверждения диагноза [5,11,12].
Уровень убедительности рекомендаций. С (уровень достоверности доказательств - 5).
Комментарий. Морфологическое исследование ткани печени выявляет опухолевую инфильтрацию, которая располагается не только в портальных трактах, но и в синусоидах. Уточнению диагноза помогает ИГХ-исследование ткани печени с определением характерных для ВКЛ маркеров.
• Пациентам с подозрением на ВКЛ рекомендуется выполнить определение уровня активности кислой фосфатазы лимфоцитов в периферической крови и/или в пунктате костного мозга в качестве дополнительного диагностического метода, важного для подтверждения диагноза [5,11,12].
Уровень убедительности рекомендаций. С (уровень достоверности доказательств - 5).
Комментарий. Цитохимическое исследование лимфоцитов на TRAP ярко выявляет TRAP в «ворсинчатых» лимфоцитах. Этот вид фермента иногда может выявляться при других лимфопролиферативных заболеваниях, однако высокая активность TRAP типична именно для ВКЛ и встречается в 95 % случаев.
• Всем пациентам с подозрением на ВКЛ рекомендуется по возможности выполнить исследование моноклональности иммуноглобулинов в крови и в моче методом иммунофиксации в качестве дополнительного диагностического метода, важного для дифференциальной диагностики ВКЛ [5,11,12].
Уровень убедительности рекомендаций. С (уровень достоверности доказательств - 5).
Комментарий. Парапротеинемия в целом не характерна для ВКЛ, встречается редко (до 10 %), в основном у пожилых пациентов, и чаще бывает следовой, при этом преимущественно выявляется IgG. Прогностическое значение моноклональной секреции не установлено. Выявление значимой секреции - повод к ревизии диагноза (секретирующая лимфома, плазмоцитома, множественная миелома).
• Всем пациентам с ВКЛ перед началом противоопухолевой терапии рекомендуется выполнение общего (клинического) анализа мочи для уточнения функции почек и исключения инфекции мочевыводящих путей [5,18].
Уровень убедительности рекомендаций. С (уровень достоверности доказательств - 5).
• Всем пациентам с ВКЛ перед началом противоопухолевой терапии рекомендуется выполнение анализа крови биохимического общетерапевтического (лактатдегидрогеназа, мочевая кислота, мочевина, креатинин, общий белок, альбумин, билирубин, аспартатаминотрансфераза, аланинаминотрансфераза, щелочная фосфатаза, калий, натрий, глюкоза) для уточнения соматического состояния пациента, выявления органной дисфункции и выработки адекватной терапевтической тактики [5,13,18].
Уровень убедительности рекомендаций. С (уровень достоверности доказательств - 5).
Комментарий. Другие параметры биохимического анализа крови могут быть включены в исследование на усмотрение врача.
• Всем пациентам с ВКЛ перед началом противоопухолевой терапии рекомендуется выполнение коагулограммы (протромбин или МНО, активированное частичное тромбопластиновое время, фибриноген, тромбиновое время) для уточнения состояния пациента и выработки адекватной терапевтической тактики [18].
Уровень убедительности рекомендаций. С (уровень достоверности доказательств - 5).
Комментарий. Другие параметры коагулологического анализа крови могут быть включены в исследование на усмотрение врача.
• Всем пациентам с ВКЛ перед началом противоопухолевой терапии рекомендуется определение основных групп крови по системе AB0, определение антигена D системы Резус (резус-фактора) для возможности выполнения гемотрансфузии при наличии показаний до, во время или после терапии [18].
Уровень убедительности рекомендаций. С (уровень достоверности доказательств - 5).
• Всем пациентам с ВКЛ перед началом противоопухолевой терапии рекомендуется выполнение молекулярно-биологического исследования крови на вирус гепатита в (Hepatitis в virus) и вирус гепатита с (Hepatitis с virus) в целях уточнения риска и в случае необходимости профилактики реактивации вирусного гепатита [13,18].
Уровень убедительности рекомендаций. С (уровень достоверности доказательств - 5).
• Всем пациентам с ВКЛ перед началом противоопухолевой терапии рекомендуется выполнение молекулярно-биологического исследования крови на вирус иммунодефицита человека (ВИЧ) 1 (Human immunodeficiency virus HIV-1) для уточнения необходимости одновременного проведения противоопухолевой и антиретровирусной терапии [13,18].
Уровень убедительности рекомендаций. С (уровень достоверности доказательств - 5).
2,4 Инструментальные диагностические исследования.
• Всем пациентам при установке диагноза ВКЛ, а также при оценке эффективности терапии ВКЛ рекомендуется по возможности выполнить компьютерную томографию (КТ) органов брюшной полости [5,18].Уровень убедительности рекомендаций. С (уровень достоверности доказательств - 5).
Комментарий. В большинстве случаев выявляется спленомегалия от умеренной до значительной, без очагового поражения ткани селезенки. Увеличение висцеральных ЛУ определяется примерно в 20 % случаев, чаще незначительное, но может быть и в виде конгломератов (особенно в молодом возрасте или при прогрессировании заболевания).
• Всем пациентам при установке диагноза ВКЛ, а также при оценке эффективности терапии ВКЛ рекомендуется выполнить ультразвуковое исследование органов брюшной полости [5,18].
Уровень убедительности рекомендаций. С (уровень достоверности доказательств - 5).
Комментарий. В большинстве случаев при ультразвуковом исследовании выявляется спленомегалия от умеренной до значительной, без очагового поражения ткани селезенки. Увеличение висцеральных ЛУ определяется примерно в 20 % случаев, чаще незначительное, но может быть и в виде конгломератов (особенно в молодом возрасте или при прогрессировании заболевания).
• Всем пациентам с выявленным массивным увеличением абдоминальных и забрюшинных ЛУ либо с наличием гипертермии, легочных симптомов рекомендуется выполнить КТ органов грудной клетки для исключения внутригрудной лимфаденопатии, пневмонии, плеврита, абсцесса легкого [5,18].
Уровень убедительности рекомендаций. С (уровень достоверности доказательств - 5).
Комментарий. При выявлении внутригрудной лимфаденопатии необходимо проведение фтизиатрического обследования для исключения туберкулеза, так как пациенты с ВКЛ являются группой высокого риска развития туберкулеза. При сочетании ВКЛ с туберкулезом необходимо проводить лечение обоих заболеваний одновременно в полном объеме, так как при своевременном лечении и адекватном ответе на терапию прогноз у пациентов благоприятный.
• Всем пациентам с болевым синдромом рекомендуется выполнить рентгенографию костей скелета для исключения специфического поражения костей [5,18].
Уровень убедительности рекомендаций. С (уровень достоверности доказательств - 5).
• Всем пациентам при установке диагноза ВКЛ, а также при оценке эффективности терапии ВКЛ рекомендуется выполнить электрокардиографию [5,18].
Уровень убедительности рекомендаций. С (уровень достоверности доказательств - 5).
Комментарий. Выполнение электрокардиографии необходимо для исключения сопутствующей кардиальной патологии и/или осложнений течения ВКЛ, а также для оценки динамики интервала QT при лечении с применением ингибитора вRAF-киназы.
2,5 Иные диагностические исследования.
• Всем пациентам с подозрением на наличие экстрамедуллярного очага поражения рекомендуется выполнить биопсию вероятного очага для верификации специфического поражения [5,18].Уровень убедительности рекомендаций. С (уровень достоверности доказательств - 5).
Комментарий. Специфическое поражение органов и тканей при ВКЛ доказывается только при морфологическом исследовании с иммунофенотипическим или ИГХ-исследованием и при возможности определения мутации вRAFV600E.
|
|
Лечение
Назначение и применение лекарственных препаратов, указанных в клинических рекомендаций, направлено на обеспечение пациента клинически эффективной и безопасной медицинской помощи, в связи с чем их назначение и применение в конкретной клинической ситуации определяется в соответствии с инструкциями по применению конкретных лекарственных препаратов с реализацией представленных в инструкции мер предосторожности при их применении, также возможна коррекция доз с учетом состояния пациента.
Следует учитывать, что у пациента могут быть нестандартные проявления болезни, а также сочетание конкретной болезни с другими патологиями, что может диктовать лечащему врачу изменения в алгоритме выбора оптимальной тактики диагностики и лечения.
Уровень убедительности рекомендаций. С (уровень достоверности доказательств - 5).
• Пациентам с верифицированным ВКЛ с наличием значимой или усугубляющейся цитопенией (уровни гемоглобина <110 г/л, тромбоцитов <100 109/л, нейтрофилов worse 2,0 109/л), инфекционных осложнений, симптомной или нарастающей спленомегалией рекомендуется начало специфической терапии [5,11,12].
Уровень убедительности рекомендаций. С (уровень достоверности доказательств - 5).
• Пациентам с впервые диагностированным ВКЛ с показаниями к специфической терапии при наличии нейтропении в качестве первого этапа лечения рекомендуется терапия интерфероном α [20,21].
Уровень убедительности рекомендаций. в (уровень достоверности доказательств - 3).
Комментарий. Интерферон α обычно применяется в течение 12-16 нед. до назначения аналога пурина (для коррекции нейтропении и профилактики длительного миелотоксического агранулоцитоза в результате применения кладрибина) в дозе 3 млн МЕ 3 раза в неделю подкожно. В зависимости от показателей гемограммы и индивидуальной переносимости доза интерферона α может варьировать от 1 до 5 млн МЕ и от 2 раз в неделю до ежедневного применения. В связи с частым развитием гриппоподобного синдрома на начальных этапах применения интерферона α терапию следует начинать с дозы 1 млн МЕ на фоне антипиретиков, постепенно увеличивая дозу до стандартной (3 млн МЕ 3 раза в неделю). При глубокой лейкопении интерферон αнеобходимо применять с осторожностью, не форсируя дозу (из-за риска временного усугубления лейкопении). Целью применения интерферона α является прирост нейтрофилов за счет снижения числа лимфоцитов в гемограмме до уровня <50 %, что позволяет избежать агранулоцитоза и инфекционных осложнений после курса аналога пуринов. Параллельно, как правило, происходит уменьшение размера селезенки. Интерферон α можно не применять перед основным курсом кладрибина при незначительном лимфоцитозе и минимальной инфильтрации костного мозга.
• Пациентам с впервые диагностированным ВКЛ при выраженной нейтропении (агранулоцитоз) или в период активной инфекции перед терапией аналогами пуринов может быть рекомендовано назначение вемурафениба** в дозе 240-960 мг/сут до купирования нейтропении (нейтрофилы better 1,5 х 109/л) [22,23].
Комментарий. вемурафениб обладает патогенитическим действием на аномальную вRAF-киназу опухолевых клеток. Обычно применяется доза 240-480 мг/сут. срок лечения в среднем 3 месяца.
Уровень убедительности рекомендаций. с (уровень достоверности доказательств - ).
• Пациентам с впервые диагностированным ВКЛ с показаниями к специфической терапии после завершения терапии интерфероном α, а также пациентам с незначительным лимфоцитозом и минимальной инфильтрацией костного мозга, которым не показано предварительное назначение интерферона α, в качестве основного этапа лечения рекомендуется терапия кладрибином [24].
Уровень убедительности рекомендаций. A (уровень достоверности доказательств - 2).
Комментарий. При ВКЛ применяют 1 короткий курс кладрибина в дозе 0,1 мг/кг/сут × 7 дней или 0,14 мг/кг/сут × 5 дней [25] (в данной дозировке применение препарата не зарегистрировано). В рандомизированных исследованиях не было выявлено различий в эффективности и переносимости препарата при разных режимах введения. Одинаковая биодоступность кладрибина при подкожном и болюсном введении была подтверждена данными фармакологических исследований. С учетом удобства ежедневного подкожного введения препарата данный режим является предпочтительным в терапии ВКЛ. Если терапия кладрибином назначается по какой-либо причине без предварительного курса интерферона α и в условиях глубокой нейтропении у ослабленного пациента, возможно проведение лечения в дробном режиме: 1 введение в неделю до суммарной курсовой дозы [26].
Лечение кладрибином не требует специальной сопутствующей терапии ( не назначаются противорвотные препараты, водная нагрузка), за исключением применения ко-тримоксазола** и ацикловира в соответствии с инструкцией для профилактики инфекций (по показаниям; обязательно в случае нейтропении - до восстановления уровня нейтрофилов >1,0 × 109/л).
• Пациентам с впервые диагностированным ВКЛ при симптомной тромбоцитопении, неэффективности или непереносимости лекарственной терапии, осложнениях спленомегалии (инфаркты, разрыв), а также при выраженной спленомегалии (более 10 см ниже реберной дуги), сочетающейся с незначительным поражением костного мозга, рекомендуется выполнение спленэктомии [5].
Уровень убедительности рекомендаций. с (уровень достоверности доказательств - 5).
Комментарий. При ВКЛ удаление селезенки быстро ликвидирует цитопению, но лишь у 20 % пациентов на длительный срок; у большинства же эффект спленэктомии сохраняется менее 1 года с неизбежными в дальнейшем прогрессированием заболевания и потребностью в проведении лекарственной терапии.
Уровень убедительности рекомендаций. с (уровень достоверности доказательств - 4).
Комментарий. Показано, что при достаточной продолжительности ремиссии после первичного лечения ВКЛ аналогом пурина (кладрибин) повторное применение этих препаратов также эффективно.
• Пациентам с ВКЛ, не достигшим полной ремиссии через 6-12 мес. после терапии кладрибином, рекомендуется повторная терапия кладрибином в том же режиме, как для первичных пациентов, с добавлением ритуксимаба** в дозе 375 мг/м2 6 введений с интервалом 28 дней [30,31].
Уровень убедительности рекомендаций. в (уровень достоверности доказательств - 3).
Комментарий. Период восстановления миелопоэза может быть длительным, поэтому, если у пациента после проведенного курса лечения аналогом пурина отмечается положительная динамика - исчезновение «ворсинчатых» лимфоцитов и тенденция к восстановлению показателей крови, уменьшение размера селезенки, то полноту достигнутой ремиссии оценивают не ранее чем через 6-12 мес. после лечения.
• Пациентам с рецидивом ВКЛ, проявляющимся преимущественно увеличением селезенки, рекомендуется выполнение спленэктомии [5].
Уровень убедительности рекомендаций. С (уровень достоверности доказательств - 5).
Комментарий. Как правило, только спленэктомия не приводит к ремиссии и вслед за ней требуется проведение системной терапии.
• Пациентам с рефрактерным течением ВКЛ с выявленной мутацией вRAFV600E в качестве одного из вариантов терапии рекомендуется вемурафениб** в дозе 480 мг/сут в течение 2 мес. и более (до достижения ремиссии) [32].
Уровень убедительности рекомендаций. с (уровень достоверности доказательств - 4).
Комментарий. вемурафениб** может применяться только при доказанной мутации вRAFV600E. Имеется опыт успешного применения вемурафениба** в разных дозировках - от 240 мг/сут до 960 мг 2 раза в сутки [33]. С учетом достаточной эффективности и хорошей переносимости мы чаще применяем дозу 240 мг 2 раза в сутки.
• Пациентам с рефрактерным течением ВКЛ в качестве одного из вариантов терапии рекомендуется интерферон α в дозе 3 млн МЕ/сут до достижения максимального ответа с последующим переходом на введение этой дозы 3 раза в неделю [5].
Уровень убедительности рекомендаций. с (уровень достоверности доказательств - 5).
• Пациентам с рефрактерным течением ВКЛ в качестве одного из вариантов терапии может быть рекомендована комбинация бендамустина** в дозе 70 мг/м2 в 1-2-й дни с ритуксимабом** в/в в дозе 375 мг/м2 в 1-й и 15 дни, 6 курсов с интервалом 28 дней [34].
Уровень убедительности рекомендаций. в (уровень достоверности доказательств - 3).
Уровень убедительности рекомендаций. С (уровень достоверности доказательств - 4).
Комментарий. При лечении пациентов ВКЛ необходима крайняя настороженность в отношении инфекций - гипертермия при ВКЛ, в отличие от лимфом, не является симптомом интоксикации и свидетельствует о наличии инфекционно-воспалительного процесса, часто без четко определяемой локализации. У пациентов с ВКЛ часто развиваются пневмонии, синуситы, абсцессы в подкожной клетчатке, межмышечные абсцессы (особенно в мышцах ног), при этом в связи с нейтропенией очаги инфекции при ВКЛ склонны к быстрой генерализации и требуют неотложного назначения антибактериальной терапии.
• Пациентам с ВКЛ в сочетании с туберкулезом рекомендуется лечение обоих заболеваний одновременно [37].
Уровень убедительности рекомендаций. с (уровень достоверности доказательств - 4).
• Пациентам с ВКЛ, за исключением пациентов с длительной и глубокой нейтропенией (агранулоцитоза) с наличием тяжелых инфекционных осложнений, не рекомендуется терапия колониестимулирующими факторами [38].
Уровень убедительности рекомендаций. в (уровень достоверности доказательств - 3).
• Пациентам с ВКЛ с глубокой анемией при исключении других причин анемии (дефицит железа или витамина В12, ) рекомендуется кратковременная терапия эритропоэтинами [39].
Уровень убедительности рекомендаций. с (уровень достоверности доказательств - 5).
• Пациентам с ВКЛ при возникновении острого или хронического болевого синдрома рекомендуется провести диагностику причины болевого синдрома и последующую патогенетическую или сипмтоматическую терапию болевого синдрома [5,40,41].
Уровень убедительности рекомендаций. С (уровень достоверности доказательств - 5).
Комментарий. Наиболее частая причина боли при ВКЛ - локальный воспалительный процесс (абсцесс, воспаление тканей). В этом случае необходимо проводить активное лечение очага воспаления (включая, при необходимости, хирургическое лечение). При исключении инфекционно-воспалительной природы болевого синдрома пациенту проводится обезболивающая терапия согласно существующим протоколам обезболивания ( см соответствующие клинические рекомендации по хронической боли, клинические рекомендации по анестезиологии), в том числе по показаниям - с применением наркотических и психотропных лекарственных препаратов с учетом возможных противопоказаний, связанных с цитопенией, иными клиническими ситуациями.
Уровень убедительности рекомендаций. с (уровень достоверности доказательств - 5).
Следует учитывать, что у пациента могут быть нестандартные проявления болезни, а также сочетание конкретной болезни с другими патологиями, что может диктовать лечащему врачу изменения в алгоритме выбора оптимальной тактики диагностики и лечения.
Следует учитывать, что у пациента могут быть нестандартные проявления болезни, а также сочетание конкретной болезни с другими патологиями, что может диктовать лечащему врачу изменения в алгоритме выбора оптимальной тактики диагностики и лечения.
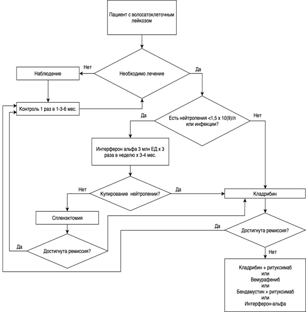
3,1 Показания к началу терапии и определение стратегии лечения.
• Пациентам c верифицированным ВКЛ без цитопении или значимой спленомегалии (<+2 см из подреберья) или с не нарастающей цитопенией легкой степени (уровни гемоглобина >110 г/л, тромбоцитов >150 109/л, нейтрофилов >2,0 109/л,) и без симптомов заболевания при условии возможности регулярного контроля за пациентом специфическая терапия не рекомендуется [5,11,12].Уровень убедительности рекомендаций. С (уровень достоверности доказательств - 5).
• Пациентам с верифицированным ВКЛ с наличием значимой или усугубляющейся цитопенией (уровни гемоглобина <110 г/л, тромбоцитов <100 109/л, нейтрофилов worse 2,0 109/л), инфекционных осложнений, симптомной или нарастающей спленомегалией рекомендуется начало специфической терапии [5,11,12].
Уровень убедительности рекомендаций. С (уровень достоверности доказательств - 5).
3,2 Лечение пациентов с впервые диагностированным волосатоклеточным лейкозом.
Основными препаратами в лечении ВКЛ, приводящими к многолетним полным ремиссиям при ВКЛ, являются аналоги пуринов, в частности, кладрибин. Несмотря на высокую эффективность и нетоксичность, применение кладрибина в первой линии обычно приводит к длительному миелотокическому агранулоцитозу [19], что опасно у иммунокомпрометированных пациентов с ВКЛ, в связи с чем предпочтительно применение кладрибина после купирования нейтропении применением интерфероном α или ингибитора вRAF-киназы вемурафениба**. Лечение ВКЛ с экстрамедуллярным поражением также должно быть, в первую очередь, системным, с применением интерфероном α и/или кладрибина, возможно с добавлением к терапии ритуксимаба**. Рекомендации по применению данных лекарственных препаратов представлены ниже.• Пациентам с впервые диагностированным ВКЛ с показаниями к специфической терапии при наличии нейтропении в качестве первого этапа лечения рекомендуется терапия интерфероном α [20,21].
Уровень убедительности рекомендаций. в (уровень достоверности доказательств - 3).
Комментарий. Интерферон α обычно применяется в течение 12-16 нед. до назначения аналога пурина (для коррекции нейтропении и профилактики длительного миелотоксического агранулоцитоза в результате применения кладрибина) в дозе 3 млн МЕ 3 раза в неделю подкожно. В зависимости от показателей гемограммы и индивидуальной переносимости доза интерферона α может варьировать от 1 до 5 млн МЕ и от 2 раз в неделю до ежедневного применения. В связи с частым развитием гриппоподобного синдрома на начальных этапах применения интерферона α терапию следует начинать с дозы 1 млн МЕ на фоне антипиретиков, постепенно увеличивая дозу до стандартной (3 млн МЕ 3 раза в неделю). При глубокой лейкопении интерферон αнеобходимо применять с осторожностью, не форсируя дозу (из-за риска временного усугубления лейкопении). Целью применения интерферона α является прирост нейтрофилов за счет снижения числа лимфоцитов в гемограмме до уровня <50 %, что позволяет избежать агранулоцитоза и инфекционных осложнений после курса аналога пуринов. Параллельно, как правило, происходит уменьшение размера селезенки. Интерферон α можно не применять перед основным курсом кладрибина при незначительном лимфоцитозе и минимальной инфильтрации костного мозга.
• Пациентам с впервые диагностированным ВКЛ при выраженной нейтропении (агранулоцитоз) или в период активной инфекции перед терапией аналогами пуринов может быть рекомендовано назначение вемурафениба** в дозе 240-960 мг/сут до купирования нейтропении (нейтрофилы better 1,5 х 109/л) [22,23].
Комментарий. вемурафениб обладает патогенитическим действием на аномальную вRAF-киназу опухолевых клеток. Обычно применяется доза 240-480 мг/сут. срок лечения в среднем 3 месяца.
Уровень убедительности рекомендаций. с (уровень достоверности доказательств - ).
• Пациентам с впервые диагностированным ВКЛ с показаниями к специфической терапии после завершения терапии интерфероном α, а также пациентам с незначительным лимфоцитозом и минимальной инфильтрацией костного мозга, которым не показано предварительное назначение интерферона α, в качестве основного этапа лечения рекомендуется терапия кладрибином [24].
Уровень убедительности рекомендаций. A (уровень достоверности доказательств - 2).
Комментарий. При ВКЛ применяют 1 короткий курс кладрибина в дозе 0,1 мг/кг/сут × 7 дней или 0,14 мг/кг/сут × 5 дней [25] (в данной дозировке применение препарата не зарегистрировано). В рандомизированных исследованиях не было выявлено различий в эффективности и переносимости препарата при разных режимах введения. Одинаковая биодоступность кладрибина при подкожном и болюсном введении была подтверждена данными фармакологических исследований. С учетом удобства ежедневного подкожного введения препарата данный режим является предпочтительным в терапии ВКЛ. Если терапия кладрибином назначается по какой-либо причине без предварительного курса интерферона α и в условиях глубокой нейтропении у ослабленного пациента, возможно проведение лечения в дробном режиме: 1 введение в неделю до суммарной курсовой дозы [26].
Лечение кладрибином не требует специальной сопутствующей терапии ( не назначаются противорвотные препараты, водная нагрузка), за исключением применения ко-тримоксазола** и ацикловира в соответствии с инструкцией для профилактики инфекций (по показаниям; обязательно в случае нейтропении - до восстановления уровня нейтрофилов >1,0 × 109/л).
• Пациентам с впервые диагностированным ВКЛ при симптомной тромбоцитопении, неэффективности или непереносимости лекарственной терапии, осложнениях спленомегалии (инфаркты, разрыв), а также при выраженной спленомегалии (более 10 см ниже реберной дуги), сочетающейся с незначительным поражением костного мозга, рекомендуется выполнение спленэктомии [5].
Уровень убедительности рекомендаций. с (уровень достоверности доказательств - 5).
Комментарий. При ВКЛ удаление селезенки быстро ликвидирует цитопению, но лишь у 20 % пациентов на длительный срок; у большинства же эффект спленэктомии сохраняется менее 1 года с неизбежными в дальнейшем прогрессированием заболевания и потребностью в проведении лекарственной терапии.
3,3 Лечение рецидивов и рефрактерных форм волосатоклеточного лейкоза.
• Пациентам с рецидивом ВКЛ, у которых продолжительность ремиссии была более 5 лет, рекомендуется повторное лечение, аналогичное первичному [27-29].Уровень убедительности рекомендаций. с (уровень достоверности доказательств - 4).
Комментарий. Показано, что при достаточной продолжительности ремиссии после первичного лечения ВКЛ аналогом пурина (кладрибин) повторное применение этих препаратов также эффективно.
• Пациентам с ВКЛ, не достигшим полной ремиссии через 6-12 мес. после терапии кладрибином, рекомендуется повторная терапия кладрибином в том же режиме, как для первичных пациентов, с добавлением ритуксимаба** в дозе 375 мг/м2 6 введений с интервалом 28 дней [30,31].
Уровень убедительности рекомендаций. в (уровень достоверности доказательств - 3).
Комментарий. Период восстановления миелопоэза может быть длительным, поэтому, если у пациента после проведенного курса лечения аналогом пурина отмечается положительная динамика - исчезновение «ворсинчатых» лимфоцитов и тенденция к восстановлению показателей крови, уменьшение размера селезенки, то полноту достигнутой ремиссии оценивают не ранее чем через 6-12 мес. после лечения.
• Пациентам с рецидивом ВКЛ, проявляющимся преимущественно увеличением селезенки, рекомендуется выполнение спленэктомии [5].
Уровень убедительности рекомендаций. С (уровень достоверности доказательств - 5).
Комментарий. Как правило, только спленэктомия не приводит к ремиссии и вслед за ней требуется проведение системной терапии.
• Пациентам с рефрактерным течением ВКЛ с выявленной мутацией вRAFV600E в качестве одного из вариантов терапии рекомендуется вемурафениб** в дозе 480 мг/сут в течение 2 мес. и более (до достижения ремиссии) [32].
Уровень убедительности рекомендаций. с (уровень достоверности доказательств - 4).
Комментарий. вемурафениб** может применяться только при доказанной мутации вRAFV600E. Имеется опыт успешного применения вемурафениба** в разных дозировках - от 240 мг/сут до 960 мг 2 раза в сутки [33]. С учетом достаточной эффективности и хорошей переносимости мы чаще применяем дозу 240 мг 2 раза в сутки.
• Пациентам с рефрактерным течением ВКЛ в качестве одного из вариантов терапии рекомендуется интерферон α в дозе 3 млн МЕ/сут до достижения максимального ответа с последующим переходом на введение этой дозы 3 раза в неделю [5].
Уровень убедительности рекомендаций. с (уровень достоверности доказательств - 5).
• Пациентам с рефрактерным течением ВКЛ в качестве одного из вариантов терапии может быть рекомендована комбинация бендамустина** в дозе 70 мг/м2 в 1-2-й дни с ритуксимабом** в/в в дозе 375 мг/м2 в 1-й и 15 дни, 6 курсов с интервалом 28 дней [34].
Уровень убедительности рекомендаций. в (уровень достоверности доказательств - 3).
3,4 Сопутствующая и сопроводительная терапия пациентов с волосатоклеточным лейкозом.
• Пациентам с ВКЛ с подозрением на развитие инфекционно-воспалительного процесса рекомендуется неотложное назначение антибактериальной терапии [7,35,36].Уровень убедительности рекомендаций. С (уровень достоверности доказательств - 4).
Комментарий. При лечении пациентов ВКЛ необходима крайняя настороженность в отношении инфекций - гипертермия при ВКЛ, в отличие от лимфом, не является симптомом интоксикации и свидетельствует о наличии инфекционно-воспалительного процесса, часто без четко определяемой локализации. У пациентов с ВКЛ часто развиваются пневмонии, синуситы, абсцессы в подкожной клетчатке, межмышечные абсцессы (особенно в мышцах ног), при этом в связи с нейтропенией очаги инфекции при ВКЛ склонны к быстрой генерализации и требуют неотложного назначения антибактериальной терапии.
• Пациентам с ВКЛ в сочетании с туберкулезом рекомендуется лечение обоих заболеваний одновременно [37].
Уровень убедительности рекомендаций. с (уровень достоверности доказательств - 4).
• Пациентам с ВКЛ, за исключением пациентов с длительной и глубокой нейтропенией (агранулоцитоза) с наличием тяжелых инфекционных осложнений, не рекомендуется терапия колониестимулирующими факторами [38].
Уровень убедительности рекомендаций. в (уровень достоверности доказательств - 3).
• Пациентам с ВКЛ с глубокой анемией при исключении других причин анемии (дефицит железа или витамина В12, ) рекомендуется кратковременная терапия эритропоэтинами [39].
Уровень убедительности рекомендаций. с (уровень достоверности доказательств - 5).
• Пациентам с ВКЛ при возникновении острого или хронического болевого синдрома рекомендуется провести диагностику причины болевого синдрома и последующую патогенетическую или сипмтоматическую терапию болевого синдрома [5,40,41].
Уровень убедительности рекомендаций. С (уровень достоверности доказательств - 5).
Комментарий. Наиболее частая причина боли при ВКЛ - локальный воспалительный процесс (абсцесс, воспаление тканей). В этом случае необходимо проводить активное лечение очага воспаления (включая, при необходимости, хирургическое лечение). При исключении инфекционно-воспалительной природы болевого синдрома пациенту проводится обезболивающая терапия согласно существующим протоколам обезболивания ( см соответствующие клинические рекомендации по хронической боли, клинические рекомендации по анестезиологии), в том числе по показаниям - с применением наркотических и психотропных лекарственных препаратов с учетом возможных противопоказаний, связанных с цитопенией, иными клиническими ситуациями.
3,5 Определение эффективности лечения.
• Пациентам, завершившим запланированное лечение по поводу ВКЛ, рекомендуется оценка эффективности лечения через 6-12 мес. после завершения терапии согласно международным критериям (предложены в 2006 г. и модифицированы в 2011 г. ( см Приложение Г2)) [5,12].Уровень убедительности рекомендаций. с (уровень достоверности доказательств - 5).
Следует учитывать, что у пациента могут быть нестандартные проявления болезни, а также сочетание конкретной болезни с другими патологиями, что может диктовать лечащему врачу изменения в алгоритме выбора оптимальной тактики диагностики и лечения.
|
|
Реабилитация и амбулаторное лечение
• Всем пациентам с ВКЛ на всех этапах терапии заболевания, а также после завершения лекарственного лечения рекомендуется комплексная реабилитация [42].
Уровень убедительности рекомендаций. с (уровень достоверности доказательств - 5).
Комментарий. Специальных методов реабилитации при ВКЛ не существует. Реабилитация пациентов с ВКЛ должна носить комплексный характер, охватывая медицинские и социально-психологические аспекты адаптации пациента к нормальной жизни. Объем медицинской реабилитации разрабатывается индивидуально для каждого пациента врачом-реабилитологом при участии врача-гематолога. Кроме этого, программа реабилитации должна учитывать социальные и психологические проблемы пациента и включать (по показаниям) социальных работников и психологов. Реабилитация при возникновении осложнений в течение заболевания и лечения проводится в рамках соответствующих нозологий.
Уровень убедительности рекомендаций. с (уровень достоверности доказательств - 5).
Комментарий. Специальных методов реабилитации при ВКЛ не существует. Реабилитация пациентов с ВКЛ должна носить комплексный характер, охватывая медицинские и социально-психологические аспекты адаптации пациента к нормальной жизни. Объем медицинской реабилитации разрабатывается индивидуально для каждого пациента врачом-реабилитологом при участии врача-гематолога. Кроме этого, программа реабилитации должна учитывать социальные и психологические проблемы пациента и включать (по показаниям) социальных работников и психологов. Реабилитация при возникновении осложнений в течение заболевания и лечения проводится в рамках соответствующих нозологий.
Профилактика
Методов профилактики ВКЛ в настоящее время не существует, поскольку неизвестен этиологический фактор(ы), ведущий(е) к развитию заболевания.
• Всем пациентам с ВКЛ после завершения терапии рекомендуется пожизненное динамическое наблюдение у врача-гематолога [5].
Уровень убедительности рекомендаций. с (уровень достоверности доказательств - 5).
Комментарий. Для своевременного обнаружения рецидива ВКЛ необходим контроль клинического анализа крови не реже 2 раз в год и размера селезенки не реже 1 раза в год. Рецидивы ВКЛ с течением времени развиваются в подавляющем большинстве случаев с частотой выявления до 35 % при медиане наблюдения 5 лет и до 50 % при медиане 10 лет. Рецидивы могут возникать чаще и в более ранние сроки у молодых пациентов (дебют заболевания в возрасте моложе 45 лет) и при достижении лишь частичной ремиссии. При подозрении на рецидив ВКЛ проводится обследование, аналогичное первичному при установлении диагноза, для точной верификации рецидива заболевания и исключения других заболеваний (состояний), приводящих к цитопении, спленомегалии и могущих имитировать рецидив.
• в соответствии с положением об организации оказания медицинской помощи по видам медицинской помощи, которое утверждается уполномоченным федеральным органом исполнительной власти;
• в соответствии с порядком оказания помощи по профилю «гематология», обязательным для исполнения на территории Российской Федерации всеми медицинскими организациями;
• на основе настоящих клинических рекомендаций;
• с учетом стандартов медицинской помощи, утвержденных уполномоченным федеральным органом исполнительной власти.
Первичная специализированная медико-санитарная помощь оказывается врачом-гематологом и иными врачами-специалистами в центре амбулаторной гематологической/онкологической помощи либо в первичном гематологическом/онкологическом кабинете, первичном гематологическом отделении, поликлиническом отделении онкологического диспансера.
При выявлении у пациента ВКЛ или подозрении на него врачи-терапевты, врачи-терапевты участковые, врачи общей практики (семейные врачи), врачи-специалисты, средние медицинские работники в установленном порядке направляют пациента на консультацию в центр амбулаторной гематологической/онкологической помощи либо в первичный гематологический кабинет, первичное гематологическое отделение медицинской организации для оказания ему первичной специализированной медико-санитарной помощи.
Врач-гематолог амбулаторного или стационарного звена гематологической помощи организует выполнение диагностических исследований, необходимых для установления диагноза, включая распространенность и стадию заболевания.
В случае невозможности проведения диагностических исследований пациент направляется лечащим врачом в медицинскую организацию, оказывающую медицинскую помощь пациентам с гематологическими заболеваниями для установления диагноза и оказания специализированной, в том числе высокотехнологичной, медицинской помощи.
При выявлении ВКЛ или подозрении на него в ходе оказания скорой медицинской помощи пациента переводят или направляют в медицинские организации, оказывающие медицинскую помощь пациентам с гематологическими заболеваниями, для определения тактики ведения и необходимости применения дополнительно других методов специализированного противоопухолевого лечения.
Специализированная, в том числе высокотехнологичная, медицинская помощь оказывается врачами-гематологами в медицинских организациях, оказывающих медицинскую помощь пациентам с ВКЛ, имеющих лицензию, необходимую материально-техническую базу, сертифицированных специалистов, в стационарных условиях и условиях дневного стационара и включает профилактику, диагностику, лечение гематологических заболеваний, требующих использования специальных методов и сложных уникальных медицинских технологий, а также медицинскую реабилитацию.
В медицинской организации, оказывающей медицинскую помощь пациентам с ВКЛ, тактика медицинского обследования и лечения устанавливается врачами-гематологами с привлечением при необходимости других врачей-специалистов, при необходимости - с проведением консилиума. Решение консилиума врачей оформляется протоколом, подписывается участниками консилиума врачей и вносится в медицинскую документацию пациента.
Показания к госпитализации в круглосуточный или дневной стационар медицинской организации, оказывающей специализированную, в том числе высокотехнологичную, медицинскую помощь по профилю «гематология», определяются врачом-гематологом/консилиумом врачей с привлечением при необходимости других врачей-специалистов.
Показания для плановой госпитализации:
• проведение терапии в случаях, требующих круглосуточного наблюдения за пациентом по тяжести состояния, обусловленного лейкозом или осложнениями заболевания, или по причине рисков осложнений, сопряженных с программой лечения или сопутствующими заболеваниями;
• обследование пациента, в том числе включающее биопсии и инвазивные вмешательства, в случаях, когда оно не может быть проведено амбулаторно.
Показания для экстренной госпитализации:
• развитие тяжелой инфекции (в связи с нейтропенией при ВКЛ затруднено формирование отчетливого очага инфекции, поэтому тяжесть инфекции определяется гипертермией, не купируемой антибактериальной терапией, симптомами интоксикации, признаками септического состояния, дыхательной недостаточности);
• тяжелое состояние в связи с наличием декомпенсированных, угрожающих жизни цитопений (симптомная глубокая анемия, значительный геморрагический синдром, нейтропения с инфекционными проявлениями);
• развитие осложнений ВКЛ, включая разрыв (или угрозу разрыва) селезенки, нейролейкемию, плеврит с признаками дыхательной недостаточности, паранеопластические и аутоиммунные синдромы, другие осложнения, угрожающие жизни;
• развитие осложнений терапии, включая миелотоксический агранулоцитоз с лихорадкой, тяжелые инфузионные реакции и другие осложнения, угрожающие жизни.
Показания к выписке пациента из стационара:
• завершение обследования;
• завершение курса лечения;
• переход на амбулаторный этап лечения;
• достижение ожидаемого эффекта от лечения;
• в случаях, когда по решению врачебной комиссии пребывание пациента в стационаре не показано в связи с бесперспективностью лечения и необходимостью оказания только паллиативной помощи.
Заключение о целесообразности перевода пациента в профильную медицинскую организацию составляется после предварительной консультации по предоставленным медицинским документам и/или предварительного осмотра пациента врачами-специалистами медицинской организации, в которую планируется перевод.
• Всем пациентам с ВКЛ после завершения терапии рекомендуется пожизненное динамическое наблюдение у врача-гематолога [5].
Уровень убедительности рекомендаций. с (уровень достоверности доказательств - 5).
Комментарий. Для своевременного обнаружения рецидива ВКЛ необходим контроль клинического анализа крови не реже 2 раз в год и размера селезенки не реже 1 раза в год. Рецидивы ВКЛ с течением времени развиваются в подавляющем большинстве случаев с частотой выявления до 35 % при медиане наблюдения 5 лет и до 50 % при медиане 10 лет. Рецидивы могут возникать чаще и в более ранние сроки у молодых пациентов (дебют заболевания в возрасте моложе 45 лет) и при достижении лишь частичной ремиссии. При подозрении на рецидив ВКЛ проводится обследование, аналогичное первичному при установлении диагноза, для точной верификации рецидива заболевания и исключения других заболеваний (состояний), приводящих к цитопении, спленомегалии и могущих имитировать рецидив.
6 Организация оказания медицинской помощи.
Медицинская помощь, за исключением медицинской помощи в рамках клинической апробации, в соответствии с Федеральным законом от 21,11,2011 № 323-ФЗ (ред. от 25,05,2019) «Об основах охраны здоровья граждан в Российской Федерации» организуется и оказывается:• в соответствии с положением об организации оказания медицинской помощи по видам медицинской помощи, которое утверждается уполномоченным федеральным органом исполнительной власти;
• в соответствии с порядком оказания помощи по профилю «гематология», обязательным для исполнения на территории Российской Федерации всеми медицинскими организациями;
• на основе настоящих клинических рекомендаций;
• с учетом стандартов медицинской помощи, утвержденных уполномоченным федеральным органом исполнительной власти.
Первичная специализированная медико-санитарная помощь оказывается врачом-гематологом и иными врачами-специалистами в центре амбулаторной гематологической/онкологической помощи либо в первичном гематологическом/онкологическом кабинете, первичном гематологическом отделении, поликлиническом отделении онкологического диспансера.
При выявлении у пациента ВКЛ или подозрении на него врачи-терапевты, врачи-терапевты участковые, врачи общей практики (семейные врачи), врачи-специалисты, средние медицинские работники в установленном порядке направляют пациента на консультацию в центр амбулаторной гематологической/онкологической помощи либо в первичный гематологический кабинет, первичное гематологическое отделение медицинской организации для оказания ему первичной специализированной медико-санитарной помощи.
Врач-гематолог амбулаторного или стационарного звена гематологической помощи организует выполнение диагностических исследований, необходимых для установления диагноза, включая распространенность и стадию заболевания.
В случае невозможности проведения диагностических исследований пациент направляется лечащим врачом в медицинскую организацию, оказывающую медицинскую помощь пациентам с гематологическими заболеваниями для установления диагноза и оказания специализированной, в том числе высокотехнологичной, медицинской помощи.
При выявлении ВКЛ или подозрении на него в ходе оказания скорой медицинской помощи пациента переводят или направляют в медицинские организации, оказывающие медицинскую помощь пациентам с гематологическими заболеваниями, для определения тактики ведения и необходимости применения дополнительно других методов специализированного противоопухолевого лечения.
Специализированная, в том числе высокотехнологичная, медицинская помощь оказывается врачами-гематологами в медицинских организациях, оказывающих медицинскую помощь пациентам с ВКЛ, имеющих лицензию, необходимую материально-техническую базу, сертифицированных специалистов, в стационарных условиях и условиях дневного стационара и включает профилактику, диагностику, лечение гематологических заболеваний, требующих использования специальных методов и сложных уникальных медицинских технологий, а также медицинскую реабилитацию.
В медицинской организации, оказывающей медицинскую помощь пациентам с ВКЛ, тактика медицинского обследования и лечения устанавливается врачами-гематологами с привлечением при необходимости других врачей-специалистов, при необходимости - с проведением консилиума. Решение консилиума врачей оформляется протоколом, подписывается участниками консилиума врачей и вносится в медицинскую документацию пациента.
Показания к госпитализации в круглосуточный или дневной стационар медицинской организации, оказывающей специализированную, в том числе высокотехнологичную, медицинскую помощь по профилю «гематология», определяются врачом-гематологом/консилиумом врачей с привлечением при необходимости других врачей-специалистов.
Показания для плановой госпитализации:
• проведение терапии в случаях, требующих круглосуточного наблюдения за пациентом по тяжести состояния, обусловленного лейкозом или осложнениями заболевания, или по причине рисков осложнений, сопряженных с программой лечения или сопутствующими заболеваниями;
• обследование пациента, в том числе включающее биопсии и инвазивные вмешательства, в случаях, когда оно не может быть проведено амбулаторно.
Показания для экстренной госпитализации:
• развитие тяжелой инфекции (в связи с нейтропенией при ВКЛ затруднено формирование отчетливого очага инфекции, поэтому тяжесть инфекции определяется гипертермией, не купируемой антибактериальной терапией, симптомами интоксикации, признаками септического состояния, дыхательной недостаточности);
• тяжелое состояние в связи с наличием декомпенсированных, угрожающих жизни цитопений (симптомная глубокая анемия, значительный геморрагический синдром, нейтропения с инфекционными проявлениями);
• развитие осложнений ВКЛ, включая разрыв (или угрозу разрыва) селезенки, нейролейкемию, плеврит с признаками дыхательной недостаточности, паранеопластические и аутоиммунные синдромы, другие осложнения, угрожающие жизни;
• развитие осложнений терапии, включая миелотоксический агранулоцитоз с лихорадкой, тяжелые инфузионные реакции и другие осложнения, угрожающие жизни.
Показания к выписке пациента из стационара:
• завершение обследования;
• завершение курса лечения;
• переход на амбулаторный этап лечения;
• достижение ожидаемого эффекта от лечения;
• в случаях, когда по решению врачебной комиссии пребывание пациента в стационаре не показано в связи с бесперспективностью лечения и необходимостью оказания только паллиативной помощи.
Заключение о целесообразности перевода пациента в профильную медицинскую организацию составляется после предварительной консультации по предоставленным медицинским документам и/или предварительного осмотра пациента врачами-специалистами медицинской организации, в которую планируется перевод.
|
|
Дополнительно
Лечение ВКЛ в период беременности.
При установлении диагноза ВКЛ у беременной, тактика лечения определяется сроком беременности и выраженностью симптомов заболевания.
В случае беременности у пациентки с ВКЛ без показаний к неотложному лечению (при неглубокой цитопении и незначительной спленомегалии, без инфекционных проявлений) возможно наблюдение. В то же время крайне опасно пассивное ведение пациенток с углубляющейся цитопенией - напротив, необходим быстрый выбор адекватной тактики лечения для сведения к минимуму осложнений и рисков течения беременности и родов для матери и ребенка [43].
При наличии клинических показаний к лечению ВКЛ безопасным в период беременности является применение интерферона α (в том же режиме дозирования, что и у небеременных пациентов), поскольку этот препарат не оказывает отрицательного влияния на течение беременности, роды, развитие плода [44]. При выявлении ВКЛ на ранних сроках беременности вариантом терапии может быть спленэктомия с последующим наблюдением и либо отсрочкой лечения до родоразрешения, либо, при необходимости, применением интерферона α. Использование аналогов пуринов, ритуксимаба**, вемурафениба** в период беременности не рекомендуется, но может быть выполнено по жизненным показаниям (препараты применяются в тех же режимах дозирования, что и у небеременных пациентов с ВКЛ) [43].
Диагноз ВКЛ и его лечение в анамнезе, в том числе аналогами пуринов и ритуксимабом**, не являются препятствием для беременности и родов в период ремиссии. Рекомендуемый период предохранения от зачатия составляет 6-12 мес.
Сопроводительная терапия и лечение осложнений ВКЛ.
Осложнения, связанные с введением интерферона альфа, кладрибина, ритуксимаба.
Интерферон α.
Всем препаратам интерферона α свойственна пирогенная реакция (гриппоподобный синдром), степень выраженности которой индивидуальна и варьирует от бессимптомного субфебрилитета до гектической лихорадки с ознобом, болями в суставах и мышцах. Чаще встречается умеренная пирогенная реакция, выраженность которой в течение 2 недель постепенно снижается до минимума по мере «привыкания». Для профилактики данного осложнения терапию ИФα проводят с премедикацией парацетамолом** в дозе 500 мг внутрь, или индометацином, 25 мг внутрь, за 30 мин до введения препарата, и начинают лечение с дозы ИФα, составляющей1-1,5 млн МЕ, постепенно за 1-2 недели повышая ее до «рабочей» дозы 3 млн МЕ.
Крайне редко при терапии интерфероном альфа развиваются иммунокомплексный васкулит, индуративный миозит, требующие отмены препарата и терапии глюкокортикоидами и плазмафереза.
При повышении на фоне лечения интерфероном альфа активности аминотрансфераз требуются исключение гепатитов в и с, контроль активности аминотрансфераз в динамике с временной отменой интерферона альфа при превышении АЛТ и АСТ верхней границы нормы более чем в 5 раз и проведением гепатотропной и дезинтоксикационной терапии.
Кладрибин.
Препарат не токсичен (в применяемых при ВКЛ дозах не обладает кардио-, гепато-, нефро- и нейротоксичностью), не вызывает тошноту и рвоту. Редкое осложнение (2% случаев) - неинфекционная гипертермия после введения, которая чаще наблюдается при синдроме лизиса опухоли. Препарат вызывает миелотоксический агранулоцитоз, однако при его применении после курса терапии интерфероном альфа это осложнение наблюдается лишь в 5% случаев и длится 2-5 дней. В этом случае проводится стандартная профилактика инфекционных осложнений, колониестимулирующие ростовые факторы обычно не применяют.
Ритуксимаб**.
Препарат вызывает стандартные осложнения, связанные со скоростью введения. Применяют антигистаминную терапию, назначают глюкокортикоиды, уменьшают скорость введения ритуксимаба**.
Нейтропения и инфекционные осложнения.
Колониестимулирующие при ВКЛ, как правило, не применяют.
Инфекционные осложнения свойственны самому ВКЛ и связаны с нейтропенией, моноцитопенией. Гипертермия при этом заболевании не является симптомом опухолевой интоксикации. Инфекции служат основной причиной летальности при ВКЛ, поэтому любая гипертермия, не связанная с пирогенной реакцией на ИФα, должна расцениваться как инфекционное осложнение и требует немедленной адекватной антибактериальной (по показаниям - противовирусной, противогрибковой) терапии. Наиболее часто возникают затяжные бронхиты, пневмонии, инфекции мягких тканей (абсцесс, флегмона, парапроктит), синуситы, тонзиллиты, инфекция, вызванная вирусом простого герпеса. Течение инфекционного процесса при ВКЛ отличается склонностью к генерализации (сепсис) и абсцедированию. Нередко встречается сочетание с туберкулезом.
Антибактериальная терапия и профилактика грибковой инфекции проводятся согласно принятым протоколам для лечения инфекционных осложнений в период агранулоцитоза.
Геморрагические осложнения.
Несмотря на тромбоцитопению, выраженные геморрагические проявления для ВКЛ нехарактерны. Обычно встречается умеренный кожный геморрагический синдром, купируемый симптоматической терапией, не требующий заместительных трансфузий тромбоцитарной массы. При глубокой тромбоцитопении (< 20 х 109 /л) с выраженным геморрагическим синдромом или на фоне инфекционного процесса необходимы трансфузии тромбоцитарной массы.
Анемический синдром.
Клинически компенсированная анемия c уровнем гемоглобина better 70 г/л обычно не требует заместительной трансфузионной терапии. Гемотрансфузии проводятся при декомпенсации, связанной с анемией, при любом уровне гемоглобина. Необходимо уточнить вид анемии, так как причина данного осложнения может быть не связана с ВКЛ (часто - дефицит железа, витамина В12), и назначить соответствующую терапию. При исключении иных причин анемии, стойком снижении уровня гемоглобина до worse 50 г/л требуется назначение эритропоэтина** в стандартных дозах: 10 000 МЕ 3 раза в неделю или 30 000-40 000 МЕ 1 раз в неделю в течение 4-8 недель.
Инфаркт и разрыв селезенки.
Инфаркт и разрыв селезенки - редкие осложнения ВКЛ, несмотря на зачастую значительно выраженную спленомегалию. Разрыв селезенки (обычно после травмы) - показание к экстренной спленэктомии. При развитии инфаркта селезенки возможна консервативная тактика лечения с применением антибактериальной терапии. Повторные инфаркты селезенки также являются показанием к спленэктомии.
При установлении диагноза ВКЛ у беременной, тактика лечения определяется сроком беременности и выраженностью симптомов заболевания.
В случае беременности у пациентки с ВКЛ без показаний к неотложному лечению (при неглубокой цитопении и незначительной спленомегалии, без инфекционных проявлений) возможно наблюдение. В то же время крайне опасно пассивное ведение пациенток с углубляющейся цитопенией - напротив, необходим быстрый выбор адекватной тактики лечения для сведения к минимуму осложнений и рисков течения беременности и родов для матери и ребенка [43].
При наличии клинических показаний к лечению ВКЛ безопасным в период беременности является применение интерферона α (в том же режиме дозирования, что и у небеременных пациентов), поскольку этот препарат не оказывает отрицательного влияния на течение беременности, роды, развитие плода [44]. При выявлении ВКЛ на ранних сроках беременности вариантом терапии может быть спленэктомия с последующим наблюдением и либо отсрочкой лечения до родоразрешения, либо, при необходимости, применением интерферона α. Использование аналогов пуринов, ритуксимаба**, вемурафениба** в период беременности не рекомендуется, но может быть выполнено по жизненным показаниям (препараты применяются в тех же режимах дозирования, что и у небеременных пациентов с ВКЛ) [43].
Диагноз ВКЛ и его лечение в анамнезе, в том числе аналогами пуринов и ритуксимабом**, не являются препятствием для беременности и родов в период ремиссии. Рекомендуемый период предохранения от зачатия составляет 6-12 мес.
Сопроводительная терапия и лечение осложнений ВКЛ.
Осложнения, связанные с введением интерферона альфа, кладрибина, ритуксимаба.
Интерферон α.
Всем препаратам интерферона α свойственна пирогенная реакция (гриппоподобный синдром), степень выраженности которой индивидуальна и варьирует от бессимптомного субфебрилитета до гектической лихорадки с ознобом, болями в суставах и мышцах. Чаще встречается умеренная пирогенная реакция, выраженность которой в течение 2 недель постепенно снижается до минимума по мере «привыкания». Для профилактики данного осложнения терапию ИФα проводят с премедикацией парацетамолом** в дозе 500 мг внутрь, или индометацином, 25 мг внутрь, за 30 мин до введения препарата, и начинают лечение с дозы ИФα, составляющей1-1,5 млн МЕ, постепенно за 1-2 недели повышая ее до «рабочей» дозы 3 млн МЕ.
Крайне редко при терапии интерфероном альфа развиваются иммунокомплексный васкулит, индуративный миозит, требующие отмены препарата и терапии глюкокортикоидами и плазмафереза.
При повышении на фоне лечения интерфероном альфа активности аминотрансфераз требуются исключение гепатитов в и с, контроль активности аминотрансфераз в динамике с временной отменой интерферона альфа при превышении АЛТ и АСТ верхней границы нормы более чем в 5 раз и проведением гепатотропной и дезинтоксикационной терапии.
Кладрибин.
Препарат не токсичен (в применяемых при ВКЛ дозах не обладает кардио-, гепато-, нефро- и нейротоксичностью), не вызывает тошноту и рвоту. Редкое осложнение (2% случаев) - неинфекционная гипертермия после введения, которая чаще наблюдается при синдроме лизиса опухоли. Препарат вызывает миелотоксический агранулоцитоз, однако при его применении после курса терапии интерфероном альфа это осложнение наблюдается лишь в 5% случаев и длится 2-5 дней. В этом случае проводится стандартная профилактика инфекционных осложнений, колониестимулирующие ростовые факторы обычно не применяют.
Ритуксимаб**.
Препарат вызывает стандартные осложнения, связанные со скоростью введения. Применяют антигистаминную терапию, назначают глюкокортикоиды, уменьшают скорость введения ритуксимаба**.
Нейтропения и инфекционные осложнения.
Колониестимулирующие при ВКЛ, как правило, не применяют.
Инфекционные осложнения свойственны самому ВКЛ и связаны с нейтропенией, моноцитопенией. Гипертермия при этом заболевании не является симптомом опухолевой интоксикации. Инфекции служат основной причиной летальности при ВКЛ, поэтому любая гипертермия, не связанная с пирогенной реакцией на ИФα, должна расцениваться как инфекционное осложнение и требует немедленной адекватной антибактериальной (по показаниям - противовирусной, противогрибковой) терапии. Наиболее часто возникают затяжные бронхиты, пневмонии, инфекции мягких тканей (абсцесс, флегмона, парапроктит), синуситы, тонзиллиты, инфекция, вызванная вирусом простого герпеса. Течение инфекционного процесса при ВКЛ отличается склонностью к генерализации (сепсис) и абсцедированию. Нередко встречается сочетание с туберкулезом.
Антибактериальная терапия и профилактика грибковой инфекции проводятся согласно принятым протоколам для лечения инфекционных осложнений в период агранулоцитоза.
Геморрагические осложнения.
Несмотря на тромбоцитопению, выраженные геморрагические проявления для ВКЛ нехарактерны. Обычно встречается умеренный кожный геморрагический синдром, купируемый симптоматической терапией, не требующий заместительных трансфузий тромбоцитарной массы. При глубокой тромбоцитопении (< 20 х 109 /л) с выраженным геморрагическим синдромом или на фоне инфекционного процесса необходимы трансфузии тромбоцитарной массы.
Анемический синдром.
Клинически компенсированная анемия c уровнем гемоглобина better 70 г/л обычно не требует заместительной трансфузионной терапии. Гемотрансфузии проводятся при декомпенсации, связанной с анемией, при любом уровне гемоглобина. Необходимо уточнить вид анемии, так как причина данного осложнения может быть не связана с ВКЛ (часто - дефицит железа, витамина В12), и назначить соответствующую терапию. При исключении иных причин анемии, стойком снижении уровня гемоглобина до worse 50 г/л требуется назначение эритропоэтина** в стандартных дозах: 10 000 МЕ 3 раза в неделю или 30 000-40 000 МЕ 1 раз в неделю в течение 4-8 недель.
Инфаркт и разрыв селезенки.
Инфаркт и разрыв селезенки - редкие осложнения ВКЛ, несмотря на зачастую значительно выраженную спленомегалию. Разрыв селезенки (обычно после травмы) - показание к экстренной спленэктомии. При развитии инфаркта селезенки возможна консервативная тактика лечения с применением антибактериальной терапии. Повторные инфаркты селезенки также являются показанием к спленэктомии.
Критерии оценки качества медицинской помощи
| № | Критерии качества | Выполнено |
| 1 | Пациенту с подозрением на ВКЛ или выявленным ВКЛ при первичном или повторном приеме выполнен общий (клинический) анализ крови развернутый с определением уровней гемоглобина, эритроцитов, тромбоцитов, лейкоцитов, подсчетом лейкоцитарной формулы | да/нет |
| 2 | Пациенту с подозрением на ВКЛ, а также при исключении рецидива ВКЛ выполнено цитологическое исследование (пункция) или патологоанатомическое исследование биопсийного (операционного) материала костного мозга | да/нет |
| 3 | Пациенту с подозрением на ВКЛ, а также при исключении рецидива ВКЛ выполнено исследование биологического материала крови или костного мозга методом проточной цитофлуориметрии | да/нет |
| 4 | Пациенту при установке диагноза ВКЛ, а также при оценке эффективности терапии или исключении рецидива ВКЛ выполнена КТ или ультразвуковое исследование органов брюшной полости | да/нет |
| 5 | Пациенту с верифицированным ВКЛ с наличием показаний к лечению начато специфическое лечение | да/нет |
|
|
Список литературы
1. Swerdlow S.H. et al. WHO classification of tumours of haematopoietic and lymphoid tissues. International Agency for Research on сancer, 2008. 439 p.
2. Swerdlow S.H. et al. WHO classification of tumours of haematopoietic and lymphoid tissues. Revised 4th ed. Lyon, France: International Agency for Research in сancer (IARC) / ed. Swerdlow SH, сampo E, Harris NL, Jaffe ES, Pileri SA, Stein H T.J. 2017. 585 p.
3. Falini в., Martelli M.P., Tiacci E. вRAF V600E mutation in hairy cell leukemia: From bench to bedside // вlood. American Society of Hematology, 2016. Vol. 128, № 15. P. 1918-1927.
4. Tadmor T., Polliack A. Epidemiology and environmental risk in hairy cell leukemia // вest Practice and Research: сlinical Haematology. вailliere Tindall Ltd, 2015. Vol. 28, № 4. P. 175-179.
5. Аль-Ради Л.С. Волосатоклеточный лейкоз // Российские клинические рекомендации по диагностике и лечению злокачественных лимфопролиферативных заболеваний; под ред. И.В. Поддубной, В.Г. Савченко. 2018. P. 200-213.
6. сawley J.C., вurns G.F., Hayhoe F.G. A chronic lymphoproliferative disorder with distinctive features: a distinct variant of hairy-cell leukaemia. Leuk. Res. 1980. Vol. 4, № 6. P. 547-559.
7. Аль-Ради Л.С., Пивник А.В. Особенности течения и современная тактика терапии волосатоклеточного лейкоза. Клиническая онкогематология. 2009. Vol. 2, № 1. P. 111-120.
8. Matutes E. et al. The immunophenotype of hairy cell leukemia (HCL). Proposal for a scoring system to distinguish HCL from в-cell disorders with hairy or villous lymphocytes. Leuk. Lymphoma. 1994. Vol. 14 Suppl 1. P. 57-61.
9. Matutes E., Wotherspoon A., сatovsky D. The variant form of hairy-cell leukaemia. // вest Pract. Res. сlin. Haematol. 2003. Vol. 16, № 1. P. 41-56.
10. Аль-Ради Л.С. et al. Опыт изучения лимфомы красной пульпы селезенки // Терапевтический архив. 2016. Vol. 88, № 4. P. 53-60.
11. Troussard X., сornet E. Hairy cell leukemia 2018: Update on diagnosis, risk-stratification, and treatment. Am. J. Hematol. 2017. Vol. 92, № 12. P. 1382-1390.
12. Grever M.R. et al. сonsensus guidelines for the diagnosis and management of patients with classic hairy cell leukemia. // вlood. 2017. Vol. 129, № 5. P. 553-560.
13. Robak T. et al. Hairy сell Leukaemia: ESMO сlinical Practice Guidelines // Ann. Oncol. 2015. Vol. 26, № Suppl. 5. P. v100-v107.
14. Maitre E., сornet E., Troussard X. Hairy cell leukemia: 2020 update on diagnosis, risk stratification, and treatment // Am. J. Hematol. 2019. Vol. 94, № 12. P. 1413-1422.
15. Del Giudice I. et al. The diagnostic value of сD123 in в-cell disorders with hairy or villous lymphocytes. Haematologica. 2004. Vol. 89, № 3. P. 303-308.
16. Tiacci E. et al. вRAF mutations in hairy-cell leukemia // N. Engl. J. Med. Massachussetts Medical Society, 2011. Vol. 364, № 24. P. 2305-2315.
17. Arcaini L. et al. The вRAF V600E mutation in hairy cell leukemia and other mature в-cell neoplasms // вlood. 2012. Vol. 119, № 1. P. 188-191.
18. Демина Е.А. et al. Общие принципы диагностики лимфом // Российские клинические рекомендации по диагностике и лечению злокачественных лимфопролиферативных заболеваний; под ред. И.В. Поддубной, В.Г. Савченко. 2018. P. 9-27.
19. Kraut E. Infectious complications in hairy cell leukemia // Leuk. Lymphoma. 2011. Vol. 52, № SUPPL. 2. P. 50-52.
20. Rai K.R. et al. Recombinant alpha-2b-interferon in therapy of previously untreated hairy cell leukemia: long-term follow-up results of study by сancer and Leukemia Group в. Leukemia. 1995. Vol. 9, № 7. P. 1116-1120.
21. Federico M. et al. Long-term results of alpha interferon as initial therapy and splenectomy as consolidation therapy in patients with hairy cell leukemia. Final report from the Italian сooperative Group for HCL // Ann. Oncol. 1994. Vol. 5, № 8. P. 725-731.
22. Falini в., Tiacci E. New treatment options in hairy cell leukemia with focus on вRAF inhibitors // Hematol. Oncol. John Wiley and Sons Ltd, 2019. Vol. 37, № S1. P. 30-37.
23. Dietrich S. et al. вRAF inhibition in hairy cell leukemia with low-dose vemurafenib // вlood. American Society of Hematology, 2016. Vol. 127, № 23. P. 2847-2855.
24. Andrasiak I., Rybka J., Wrobel T. Response to the Therapy in Hairy сell Leukemia: Systematic Review and Meta-Analysis. // сlin. Lymphoma. Myeloma Leuk. 2018. Vol. 18, № 6. P. 392-399.e3.
25. Lauria F., сencini E., Forconi F. Alternative methods of cladribine administration. Leuk. Lymphoma. 2011. Vol. 52 Suppl 2. P. 34-37.
26. Robak T. et al. сladribine in a weekly versus daily schedule for untreated active hairy cell leukemia: Final report from the Polish Adult Leukemia Group (PALG) of a prospective, randomized, multicenter trial // вlood. 2007. Vol. 109, № 9. P. 3672-3675.
27. Else M. et al. Long-term follow-up of 233 patients with hairy cell leukaemia, treated initially with pentostatin or cladribine, at a median of 16 years from diagnosis. // вr. J. Haematol. 2009. Vol. 145, № 6. P. 733-740.
28. Zinzani P.L. et al. Hairy cell leukemia: evaluation of the long-term outcome in 121 patients. // сancer. 2010. Vol. 116, № 20. P. 4788-4792.
29. Аль-Ради Л.С. et al. Лечение рецидивов волосатоклеточного лейкоза // Терапевтический архив. 2012. Vol. 7. P. 4-9.
30. сhihara D. et al. Long-term durable remission by cladribine followed by rituximab in patients with hairy cell leukaemia: update of a phase II trial. // вr. J. Haematol. 2016. Vol. 174, № 5. P. 760-766.
31. Else M. et al. The role of rituximab in combination with pentostatin or cladribine for the treatment of recurrent/refractory hairy cell leukemia. // сancer. 2007. Vol. 110, № 10. P. 2240-2247.
32. Dietrich S. et al. вRAF inhibition in hairy cell leukemia with low-dose vemurafenib. // вlood. 2016. Vol. 127, № 23. P. 2847-2855.
33. Tiacci E. et al. Targeting mutant вRAF in relapsed or refractory hairy-cell leukemia // N. Engl. J. Med. Massachussetts Medical Society, 2015. Vol. 373, № 18. P. 1733-1747.
34. вurotto M. et al. вendamustine and rituximab in relapsed and refractory hairy cell leukemia // сlin. сancer Res. 2013. Vol. 19, № 22. P. 6313-6321.
35. Golomb H.M., Hadad L.J. Infectious complications in 127 patients with hairy cell leukemia. Am. J. Hematol. 1984. Vol. 16, № 4. P. 393-401.
36. Siegal F.P. et al. Impaired interferon alpha response in hairy cell leukemia is corrected by therapy with 2-chloro-2’-deoxyadenosine: implications for susceptibility to opportunistic infections. Leukemia. 1994. Vol. 8, № 9. P. 1474-1479.
37. Адь-Ради Л.С. et al. Туберкулез у больных лимфопролиферативными заболеваниями. Терапевтический архив. 2014. Vol. 11. P. 42-49.
38. Saven A. et al. Filgrastim for cladribine-induced neutropenic fever in patients with hairy cell leukemia. // вlood. 1999. Vol. 93, № 8. P. 2471-2477.
39. Aapro M. et al. Клинические рекомендации по лечению анемии у больных злокачественными новообразованиями. М. Ассоциация онкологов России, 2014.
40. Абузарова Г.Р. et al. Обезболивание взрослых и детей при оказании медицинской помощи. Методические рекомендации. ФГБОУ ВО РНИМУ им. Н.И. Пирогова Минздрава России., 2016. 94 p.
41. Абузарова Г.Р. Лечение болевого синдрома у онкологических больных // Российские клинические рекомендации по диагностике и лечению злокачественных лимфопролиферативных заболеваний; под ред. И.В. Поддубной, В.Г. Савченко. 2018. P. 278-288.
42. Paul K.L. Rehabilitation and exercise considerations in hematologic malignancies. Am. J. Phys. Med. Rehabil. 2011. Vol. 90, № 5 Suppl 1. P. S88-94.
43. Аль-Ради Л.С. et al. Волосатоклеточный лейкоз и беременность // Терапевтический архив. 2017. Vol. 89, № 7. P. 99-104.
44. Al вahar S., Pandita R., Nath S. V. Pregnancy in chronic myeloid leukemia patients treated with alpha interferon. Int. J. Gynaecol. Obstet. 2004. Vol. 85, № 3. P. 281-282.
45. Oken M.M. et al. Toxicity and response criteria of the Eastern сooperative Oncology Group // Am. J. сlin. Oncol. 1982. Vol. 5, № 6. P. 649-655.
2. Swerdlow S.H. et al. WHO classification of tumours of haematopoietic and lymphoid tissues. Revised 4th ed. Lyon, France: International Agency for Research in сancer (IARC) / ed. Swerdlow SH, сampo E, Harris NL, Jaffe ES, Pileri SA, Stein H T.J. 2017. 585 p.
3. Falini в., Martelli M.P., Tiacci E. вRAF V600E mutation in hairy cell leukemia: From bench to bedside // вlood. American Society of Hematology, 2016. Vol. 128, № 15. P. 1918-1927.
4. Tadmor T., Polliack A. Epidemiology and environmental risk in hairy cell leukemia // вest Practice and Research: сlinical Haematology. вailliere Tindall Ltd, 2015. Vol. 28, № 4. P. 175-179.
5. Аль-Ради Л.С. Волосатоклеточный лейкоз // Российские клинические рекомендации по диагностике и лечению злокачественных лимфопролиферативных заболеваний; под ред. И.В. Поддубной, В.Г. Савченко. 2018. P. 200-213.
6. сawley J.C., вurns G.F., Hayhoe F.G. A chronic lymphoproliferative disorder with distinctive features: a distinct variant of hairy-cell leukaemia. Leuk. Res. 1980. Vol. 4, № 6. P. 547-559.
7. Аль-Ради Л.С., Пивник А.В. Особенности течения и современная тактика терапии волосатоклеточного лейкоза. Клиническая онкогематология. 2009. Vol. 2, № 1. P. 111-120.
8. Matutes E. et al. The immunophenotype of hairy cell leukemia (HCL). Proposal for a scoring system to distinguish HCL from в-cell disorders with hairy or villous lymphocytes. Leuk. Lymphoma. 1994. Vol. 14 Suppl 1. P. 57-61.
9. Matutes E., Wotherspoon A., сatovsky D. The variant form of hairy-cell leukaemia. // вest Pract. Res. сlin. Haematol. 2003. Vol. 16, № 1. P. 41-56.
10. Аль-Ради Л.С. et al. Опыт изучения лимфомы красной пульпы селезенки // Терапевтический архив. 2016. Vol. 88, № 4. P. 53-60.
11. Troussard X., сornet E. Hairy cell leukemia 2018: Update on diagnosis, risk-stratification, and treatment. Am. J. Hematol. 2017. Vol. 92, № 12. P. 1382-1390.
12. Grever M.R. et al. сonsensus guidelines for the diagnosis and management of patients with classic hairy cell leukemia. // вlood. 2017. Vol. 129, № 5. P. 553-560.
13. Robak T. et al. Hairy сell Leukaemia: ESMO сlinical Practice Guidelines // Ann. Oncol. 2015. Vol. 26, № Suppl. 5. P. v100-v107.
14. Maitre E., сornet E., Troussard X. Hairy cell leukemia: 2020 update on diagnosis, risk stratification, and treatment // Am. J. Hematol. 2019. Vol. 94, № 12. P. 1413-1422.
15. Del Giudice I. et al. The diagnostic value of сD123 in в-cell disorders with hairy or villous lymphocytes. Haematologica. 2004. Vol. 89, № 3. P. 303-308.
16. Tiacci E. et al. вRAF mutations in hairy-cell leukemia // N. Engl. J. Med. Massachussetts Medical Society, 2011. Vol. 364, № 24. P. 2305-2315.
17. Arcaini L. et al. The вRAF V600E mutation in hairy cell leukemia and other mature в-cell neoplasms // вlood. 2012. Vol. 119, № 1. P. 188-191.
18. Демина Е.А. et al. Общие принципы диагностики лимфом // Российские клинические рекомендации по диагностике и лечению злокачественных лимфопролиферативных заболеваний; под ред. И.В. Поддубной, В.Г. Савченко. 2018. P. 9-27.
19. Kraut E. Infectious complications in hairy cell leukemia // Leuk. Lymphoma. 2011. Vol. 52, № SUPPL. 2. P. 50-52.
20. Rai K.R. et al. Recombinant alpha-2b-interferon in therapy of previously untreated hairy cell leukemia: long-term follow-up results of study by сancer and Leukemia Group в. Leukemia. 1995. Vol. 9, № 7. P. 1116-1120.
21. Federico M. et al. Long-term results of alpha interferon as initial therapy and splenectomy as consolidation therapy in patients with hairy cell leukemia. Final report from the Italian сooperative Group for HCL // Ann. Oncol. 1994. Vol. 5, № 8. P. 725-731.
22. Falini в., Tiacci E. New treatment options in hairy cell leukemia with focus on вRAF inhibitors // Hematol. Oncol. John Wiley and Sons Ltd, 2019. Vol. 37, № S1. P. 30-37.
23. Dietrich S. et al. вRAF inhibition in hairy cell leukemia with low-dose vemurafenib // вlood. American Society of Hematology, 2016. Vol. 127, № 23. P. 2847-2855.
24. Andrasiak I., Rybka J., Wrobel T. Response to the Therapy in Hairy сell Leukemia: Systematic Review and Meta-Analysis. // сlin. Lymphoma. Myeloma Leuk. 2018. Vol. 18, № 6. P. 392-399.e3.
25. Lauria F., сencini E., Forconi F. Alternative methods of cladribine administration. Leuk. Lymphoma. 2011. Vol. 52 Suppl 2. P. 34-37.
26. Robak T. et al. сladribine in a weekly versus daily schedule for untreated active hairy cell leukemia: Final report from the Polish Adult Leukemia Group (PALG) of a prospective, randomized, multicenter trial // вlood. 2007. Vol. 109, № 9. P. 3672-3675.
27. Else M. et al. Long-term follow-up of 233 patients with hairy cell leukaemia, treated initially with pentostatin or cladribine, at a median of 16 years from diagnosis. // вr. J. Haematol. 2009. Vol. 145, № 6. P. 733-740.
28. Zinzani P.L. et al. Hairy cell leukemia: evaluation of the long-term outcome in 121 patients. // сancer. 2010. Vol. 116, № 20. P. 4788-4792.
29. Аль-Ради Л.С. et al. Лечение рецидивов волосатоклеточного лейкоза // Терапевтический архив. 2012. Vol. 7. P. 4-9.
30. сhihara D. et al. Long-term durable remission by cladribine followed by rituximab in patients with hairy cell leukaemia: update of a phase II trial. // вr. J. Haematol. 2016. Vol. 174, № 5. P. 760-766.
31. Else M. et al. The role of rituximab in combination with pentostatin or cladribine for the treatment of recurrent/refractory hairy cell leukemia. // сancer. 2007. Vol. 110, № 10. P. 2240-2247.
32. Dietrich S. et al. вRAF inhibition in hairy cell leukemia with low-dose vemurafenib. // вlood. 2016. Vol. 127, № 23. P. 2847-2855.
33. Tiacci E. et al. Targeting mutant вRAF in relapsed or refractory hairy-cell leukemia // N. Engl. J. Med. Massachussetts Medical Society, 2015. Vol. 373, № 18. P. 1733-1747.
34. вurotto M. et al. вendamustine and rituximab in relapsed and refractory hairy cell leukemia // сlin. сancer Res. 2013. Vol. 19, № 22. P. 6313-6321.
35. Golomb H.M., Hadad L.J. Infectious complications in 127 patients with hairy cell leukemia. Am. J. Hematol. 1984. Vol. 16, № 4. P. 393-401.
36. Siegal F.P. et al. Impaired interferon alpha response in hairy cell leukemia is corrected by therapy with 2-chloro-2’-deoxyadenosine: implications for susceptibility to opportunistic infections. Leukemia. 1994. Vol. 8, № 9. P. 1474-1479.
37. Адь-Ради Л.С. et al. Туберкулез у больных лимфопролиферативными заболеваниями. Терапевтический архив. 2014. Vol. 11. P. 42-49.
38. Saven A. et al. Filgrastim for cladribine-induced neutropenic fever in patients with hairy cell leukemia. // вlood. 1999. Vol. 93, № 8. P. 2471-2477.
39. Aapro M. et al. Клинические рекомендации по лечению анемии у больных злокачественными новообразованиями. М. Ассоциация онкологов России, 2014.
40. Абузарова Г.Р. et al. Обезболивание взрослых и детей при оказании медицинской помощи. Методические рекомендации. ФГБОУ ВО РНИМУ им. Н.И. Пирогова Минздрава России., 2016. 94 p.
41. Абузарова Г.Р. Лечение болевого синдрома у онкологических больных // Российские клинические рекомендации по диагностике и лечению злокачественных лимфопролиферативных заболеваний; под ред. И.В. Поддубной, В.Г. Савченко. 2018. P. 278-288.
42. Paul K.L. Rehabilitation and exercise considerations in hematologic malignancies. Am. J. Phys. Med. Rehabil. 2011. Vol. 90, № 5 Suppl 1. P. S88-94.
43. Аль-Ради Л.С. et al. Волосатоклеточный лейкоз и беременность // Терапевтический архив. 2017. Vol. 89, № 7. P. 99-104.
44. Al вahar S., Pandita R., Nath S. V. Pregnancy in chronic myeloid leukemia patients treated with alpha interferon. Int. J. Gynaecol. Obstet. 2004. Vol. 85, № 3. P. 281-282.
45. Oken M.M. et al. Toxicity and response criteria of the Eastern сooperative Oncology Group // Am. J. сlin. Oncol. 1982. Vol. 5, № 6. P. 649-655.
|
|
Приложения
Приложение А1.
Состав рабочей группы.• Аль-Ради Любовь Саттаровна, к.м.н., старший научный сотрудник ФГБУ «НМИЦ гематологии» Минздрава России, член Национального гематологического общества.
• Байков Вадим Валентинович, д.м.н., врач-гематолог, профессор кафедры патологической анатомии, заведующий лабораторией патоморфологии НИИ детской онкологии, гематологии и трансплантологии им. Р.М. Горбачевой ФГБОУ ВО «Первый СПбГМУ им. акад. И.П. Павлова», член президиума Российского общества патологоанатомов, член Российского профессионального общества онкогематологов.
• Ковригина Алла Михайловна, д.м.н., врач-патоморфолог, профессор кафедры патологической анатомии, цитологии и молекулярной патологии Института повышения квалификации ФМБА РФ, заведующая патологоанатомическим отделением ФГБУ «Гематологический научный центр» Минздрава России, член президиума Российского общества патологоанатомов, член правления Российского профессионального общества онкогематологов, член Национального гематологического общества.
• Криволапов Юрий Александрович, д.м.н., профессор, врач-патологоанатом, заведующий отделением клинической молекулярной морфологии ФГБОУ ВО «СЗГМУ им. И.И. Мечникова» Минздрава России, член президиума Российского общества патологоанатомов.
• Моисеева Татьяна Николаевна, к.м.н., врач-гематолог, заведующая отделением химиотерапии гематологических заболеваний с дневным стационаром ФГБУ «Гематологический научный центр» Минздрава России, член Национального гематологического общества.
• Никитин Евгений Александрович, д.м.н., профессор, врач-гематолог, профессор кафедры гематологии и трансфузиологии ФГБОУ ДПО РМАНПО Минздрава России, заведующий дневным стационаром гематологии, онкологии и химиотерапии городского гематологического центра ГБУЗ г. Москвы «ГКБ им. С.П. Боткина Департамента здравоохранения г. Москвы», член правления Российского профессионального общества онкогематологов, член Национального гематологического общества.
• Пивник Александр Васильевич, д.м.н., профессор, руководитель отдела онкогематологии и вторичных иммунодефицитных заболевании ГБУЗ г. Москвы «МКНЦ им. А.С. Логинова Департамента здравоохранения г. Москвы», член Европейской ассоциации гематологов.
• Стадник Елена Александровна, к.м.н., врач-гематолог, доцент кафедры факультетской терапии ФГБОУ ВО «Первый СПбГМУ им. акад. И.П. Павлова», старший научный сотрудник НИЛ онкогематологии ФГБУ «СЗФМИЦ им. В.А. Алмазова» Минздрава России, член Российского профессионального общества онкогематологов.
• Невольских Алексей Алексеевич, д.м.н., заместитель директора по лечебной работе МРНЦ им. А.Ф. Цыба - филиала ФГБУ «НМИЦ радиологии» Минздрава России.
• Иванов Сергей Анатольевич, профессор РАН, д.м.н., директор МРНЦ им. А.Ф. Цыба - филиала ФГБУ «НМИЦ радиологии» Минздрава России.
• Хайлова Жанна Владимировна, к.м.н., заместитель директора по организационно-методической работе МРНЦ им. А.Ф. Цыба - филиала ФГБУ «НМИЦ радиологии» Минздрава России.
• Геворкян Тигран Гагикович, заместитель директора НИИ КЭР ФГБУ «НМИЦ онкологии им. Н.Н. Блохина» Минздрава России.
Конфликт интересов. Отсутствует.
Приложение А2.
Методология разработки клинических рекомендаций.Целевая аудитория данных клинических рекомендаций:
• врачи-гематологи;
• врачи-онкологи.
Методология сбора доказательств.
Методы, использованные для сбора/селекции доказательств:
Поиск публикаций в специализированных периодических печатных изданиях.
Поиск в электронных базах данных.
Базы данных, использованных для сбора/селекции доказательств:
• доказательной базой для рекомендаций являются публикации, вошедшие в базы данных PubMed и Medline. Глубина поиска составляла 30 лет.
Методы, использованные для анализа доказательств:
• обзоры опубликованных метаанализов;
• систематические обзоры с таблицами доказательств.
Методы, использованные для качества и силы доказательств:
• консенсус экспертов;
• оценка значимости доказательств в соответствии с рейтинговой схемой доказательств (табл. А1-А4).
Таблица А1. Шкала оценки уровней достоверности доказательств (УДД) для методов диагностики (диагностических вмешательств).
| УДД | Расшифровка |
| 1 | Систематические обзоры исследований с контролем референсным методом или систематический обзор рандомизированных клинических исследований с применением метаанализа |
| 2 | Отдельные исследования с контролем референсным методом или отдельные рандомизированные клинические исследования и систематические обзоры исследований любого дизайна, за исключением рандомизированных клинических исследований, с применением метаанализа |
| 3 | Исследования без последовательного контроля референсным методом или исследования с референсным методом, не являющимся независимым от исследуемого метода или нерандомизированные сравнительные исследования, в том числе когортные исследования |
| 4 | Несравнительные исследования, описание клинического случая |
| 5 | Имеется лишь обоснование механизма действия или мнение экспертов |
Таблица А2. Шкала оценки уровней достоверности доказательств (УДД) для методов профилактики, лечения и реабилитации (профилактических, лечебных, реабилитационных вмешательств).
| УДД | Расшифровка |
| 1 | Систематический обзор рандомизированных клинических исследований с применением метаанализа |
| 2 | Отдельные рандомизированные клинические исследования и систематические обзоры исследований любого дизайна, за исключением рандомизированных клинических исследований с применением метаанализа |
| 3 | Нерандомизированные сравнительные исследования, в том числе когортные исследования |
| 4 | Несравнительные исследования, описание клинического случая или серии случаев, исследования «случай-контроль» |
| 5 | Имеется лишь обоснование механизма действия вмешательства (доклинические исследования) или мнение экспертов |
Таблица А3. Шкала оценки уровней убедительности рекомендаций (УУР) для методов профилактики, диагностики, лечения и реабилитации (профилактических, диагностических, лечебных, реабилитационных вмешательств).
| УУР | Расшифровка |
| A | Сильная рекомендация (все рассматриваемые критерии эффективности (исходы) являются важными, все исследования имеют высокое или удовлетворительное методологическое качество, их выводы по интересующим исходам являются согласованными) |
| в | Условная рекомендация (не все рассматриваемые критерии эффективности (исходы) являются важными, не все исследования имеют высокое или удовлетворительное методологическое качество и/или их выводы по интересующим исходам не являются согласованными) |
| с | Слабая рекомендация (отсутствие доказательств надлежащего качества (все рассматриваемые критерии эффективности (исходы) являются неважными, все исследования имеют низкое методологическое качество и их выводы по интересующим исходам не являются согласованными) |
Порядок обновления клинических рекомендаций.
Механизм обновления клинических рекомендаций предусматривает их систематическую актуализацию - не реже чем 1 раз в 3 года, а также при появлении новых данных с позиции доказательной медицины по вопросам диагностики, лечения, профилактики и реабилитации конкретных заболеваний, наличии обоснованных дополнений/замечаний к ранее утвержденным Клиническим рекомендациям, но не чаще 1 раза в 6 мес.
Приложение А3.
Связанные документы.Справочные материалы отсутствуют.
Приложение В.
Информация для пациентов.Волосатоклеточный лейкоз относится к хроническим заболеваниям. Это означает, что на сегодняшний день излечивающих методик для этой болезни не найдено. Однако в лечении ВКЛ достигнут огромный прогресс - подобрана такая комбинация лекарственных препаратов, которая позволяет более чем у 95 % пациентов достичь ремиссии заболевания, чаще длительной, во время которой лечение не требуется и болезнь никак не мешает нормальной жизни.
Опасность для жизни может представлять только инфекция в период сильного снижения уровня лейкоцитов. Вот почему важно в период лечения соблюдать все рекомендации врача и немедленно сообщать об отклонениях в состоянии, особенно о повышении температуры тела. Когда лечение успешно завершено, важно оставаться под наблюдением гематолога, регулярно проводить анализ крови и оценивать размер селезенки. Это дает возможность вовремя увидеть начало рецидива болезни, еще до симптомов, и провести короткий курс лечения, чтобы снова ввести болезнь в состояние ремиссии. При необходимости врач предложит дополнительные средства лечения (например, удаление селезенки).
Пациент в ремиссии ВКЛ может вести обычный образ жизни - заниматься спортом, работать.
Приложение Г.
TEGh1 Шкала оценки общего состояния пациента ECOG.Клиническая оценка общего состояния пациента с ВКЛ проводится по шкале, разработанной Восточной объединенной онкологической группой (Eastern сooperative Oncology Group) [45].
Оригинальное название: The ECOG Scale of Performance Status.
Источник: Oken M.M. et al. Toxicity and response criteria of the Eastern сooperative Oncology Group // Am. J. сlin. Oncol. 1982. Vol. 5, № 6. P. 649-65 [45].
Тип: шкала оценки.
Назначение: клиническая оценка общего состояния пациента.
Содержание и интерпретация:
| Статус (баллы) | Описание общего состояния пациента |
| 0 | Пациент полностью активен, способен выполнять все, как и до заболевания |
| 1 | Пациент неспособен выполнять тяжелую, но может выполнять легкую или сидячую работу (например, легкую домашнюю или канцелярскую работу) |
| 2 | Пациент лечится амбулаторно, способен к самообслуживанию, но не может выполнять работу. Более 50% времени проводит активно - в вертикальном положении. |
| 3 | Пациент способен лишь к ограниченному самообслуживанию, проводит в кресле или постели более 50% времени бодрствования |
| 4 | Инвалид, совершенно не способен к самообслуживанию, прикован к креслу или постели |
| 5 | Смерть |
Оценка эффективности лечения волосатоклеточного лейкоза.
Эффект от лечения проявляется постепенно, по мере уменьшения лимфоидной инфильтрации в костном мозге и селезенке и параллельного восстановления элементов нормального кроветворения, поэтому судить об эффективности терапии необходимо по динамике лабораторных показателей и размера селезенки в течение длительного периода времени.
Так, оценка эффективности применения интерферона α проводится не ранее чем через 8 нед. после начала его использования. При этом на фоне применения интерферона α еще до уменьшения лимфоцитоза увеличиваются число тромбоцитов и уровень гемоглобина, уменьшается размер селезенки за счет снижения степени инфильтрации костного мозга и селезенки опухолевыми лимфоцитами. Терапия считается эффективной при наличии положительной динамики по всем или нескольким параметрам (уменьшение цитопении, лимфоцитоза и моноцитопении, уменьшение размера селезенки и висцеральной лимфаденопатии). При снижении лимфоцитоза в крови примерно до 50 % применение интерферона α завершают и проводят курс химиотерапии кладрибином.
На фоне курса лечения кладрибином отмечаются закономерная лимфопения и одновременно прирост тромбоцитов и уровня гемоглобина. В течение первого месяца отмечается увеличение форменных элементов крови, однако полное восстановление гемограммы может потребовать нескольких месяцев, поэтому при наличии положительной динамики показателей крови полнота костномозговой ремиссии оценивается не ранее чем через 6-12 мес. после окончания химиотерапии.
Большинством исследователей приняты следующие критерии ремиссии и минимальной остаточной болезни [5,12]:
Критерии полной ремиссии:
• отсутствие цитопении: уровни гемоглобина >120 г/л, нейтрофилов >1,5 × 109/л, тромбоцитов >100 × 109/л;
• отсутствие органомегалии: нормализация размера селезенки, висцеральных ЛУ;
• отсутствие «ворсинчатых» лимфоцитов в периферической крови и <1 % в костном мозге.
Некоторые исследователи выделяют полную ремиссию с резидуальной болезнью при наличии 1-5 % «ворсинчатых» лимфоцитов в костном мозге.
Критерии частичной ремиссии:
• отсутствие цитопении: уровни гемоглобина >120 г/л, нейтрофилов >1,5 × 109/л, тромбоцитов >100 × 109/л;
• уменьшение органомегалии и инфильтрации костного мозга более чем на 50 %;
• отсутствие «ворсинчатых» лимфоцитов в периферической крови, но >5 % в костном мозге.
Улучшением считается нормализация одного из параметров без ухудшения других.
Длительной считается ремиссия ВКЛ более 5 лет.
Резистентность (рефрактерность).
Поскольку при ВКЛ эффективность терапии оценивается в динамике на протяжении нескольких недель лечения, судить о резистентности к интерферону-a** можно не ранее чем через 2 мес. непрерывной терапии, а о резистентности к терапии кладрибином - не ранее чем через 1 мес. после проведения курса (при условии исчезновения «ворсинчатых лимфоцитов из крови на фоне лечения).
Критерии резистентности к терапии:
• уровень гемоглобина <120 г/л, количество нейтрофилов <1,5 × 109/л, количество тромбоцитов <100 × 109/л;
• в крови >5 % «волосатых клеток»;
• уменьшение числа «волосатых клеток» в костном мозге менее чем на 50 %;
• уменьшение размера селезенки менее чем на 50 % или нарастание размера селезенки, появление висцеральной лимфаденопатии, несмотря на лечение.
Критерии рецидива:
• наличие клона популяции лимфоцитов с маркерами ВКЛ в крови или костном мозге;
• нарастание размера селезенки, обусловленное лейкозным поражением.
|
|
Год актуализации информации
2020.