МКБ-10 коды
|
|
Вступление
Кодирование по Международной статистической классификации болезней и проблем, связанных со здоровьем: с92.4.
Год утверждения (частота пересмотра): 2020.
Возрастная категория: Взрослые.
Пересмотр не позднее: 2022.
ID: 132.
Разработчик клинической рекомендации.
• Ассоциация онкологов России.
• Национальное гематологическое общество.
Одобрено Научно-практическим Советом Минздрава РФ.
Год утверждения (частота пересмотра): 2020.
Возрастная категория: Взрослые.
Пересмотр не позднее: 2022.
ID: 132.
Разработчик клинической рекомендации.
• Ассоциация онкологов России.
• Национальное гематологическое общество.
Одобрено Научно-практическим Советом Минздрава РФ.
|
|
Список сокращений
Алло-ТГСК - трансплантация аллогенных гемопоэтических стволовых клеток.
Ауто-ТГСК- трансплантация аутологичных гемопоэтических стволовых клеток.
БРВ - безрецидивная выживаемость.
В/в ‒ внутривенно.
ВКЛ ‒ волосатоклеточный лейкоз.
ДВС - диссеминированное внутрисосудистое свертывание.
ДС - дифференцировочный синдром.
ИР - индукция ремиссии.
КИ - клиническое исследование.
КМ - костный мозг.
КТ - компьютерная томография.
МОБ - минимальная остаточная болезнь.
ОВ - общая выживаемость.
ОЛ - острый лейкоз.
ОМЛ - острый миелоидный лейкоз.
ОПЛ - острый промиелоцитарный лейкоз.
ОТ-ПЦР - полимеразная цепная реакция с обратной транскриптазой.
ПК - периферическая кровь.
ПР - полная ремиссия.
ПЦР - полимеразная цепная реакция.
СЗП - свежезамороженная плазма.
ТГСК - трансплантация гемопоэтических стволовых клеток.
ТКМ - трансплантация костного мозга.
УДД ‒ уровень достоверности доказательств.
УЗИ - ультразвуковое исследование.
УУР ‒ уровень убедительности рекомендаций.
ФАБ-классификация - классификация Франко-американско-британской группы.
Экспертов.
ХТ - химиотерапия.
ЦНС - центральная нервная система.
ARA-C - цитарабин**.
АТО - мышьяка триоксид.
ATRA** - полностью транс-ретиноевая кислота (третиноин**).
CD - кластер дифференцировки.
FISH-исследование - исследование методом флуоресцентной гибридизации in situ.
FLT3 - fms-подобная тирозинкиназа-3.
** - жизненно необходимые и важнейшие лекарственные препараты.
- препарат, применяющийся без соответствия с показаниями к применению и противопоказаниями, способами применения и дозами, содержащимися в инструкции по применению лекарственного препарата (офф-лейбл).
Ауто-ТГСК- трансплантация аутологичных гемопоэтических стволовых клеток.
БРВ - безрецидивная выживаемость.
В/в ‒ внутривенно.
ВКЛ ‒ волосатоклеточный лейкоз.
ДВС - диссеминированное внутрисосудистое свертывание.
ДС - дифференцировочный синдром.
ИР - индукция ремиссии.
КИ - клиническое исследование.
КМ - костный мозг.
КТ - компьютерная томография.
МОБ - минимальная остаточная болезнь.
ОВ - общая выживаемость.
ОЛ - острый лейкоз.
ОМЛ - острый миелоидный лейкоз.
ОПЛ - острый промиелоцитарный лейкоз.
ОТ-ПЦР - полимеразная цепная реакция с обратной транскриптазой.
ПК - периферическая кровь.
ПР - полная ремиссия.
ПЦР - полимеразная цепная реакция.
СЗП - свежезамороженная плазма.
ТГСК - трансплантация гемопоэтических стволовых клеток.
ТКМ - трансплантация костного мозга.
УДД ‒ уровень достоверности доказательств.
УЗИ - ультразвуковое исследование.
УУР ‒ уровень убедительности рекомендаций.
ФАБ-классификация - классификация Франко-американско-британской группы.
Экспертов.
ХТ - химиотерапия.
ЦНС - центральная нервная система.
ARA-C - цитарабин**.
АТО - мышьяка триоксид.
ATRA** - полностью транс-ретиноевая кислота (третиноин**).
CD - кластер дифференцировки.
FISH-исследование - исследование методом флуоресцентной гибридизации in situ.
FLT3 - fms-подобная тирозинкиназа-3.
** - жизненно необходимые и важнейшие лекарственные препараты.
- препарат, применяющийся без соответствия с показаниями к применению и противопоказаниями, способами применения и дозами, содержащимися в инструкции по применению лекарственного препарата (офф-лейбл).
Термины и определения
Острый промиелоцитарный лейкоз. Особый вариант острого миелоидного лейкоза с преобладанием аномальных промиелоцитов, характеризующийся генетическими мутациями, приводящими к рекомбинации гена RARA с геном PML (мутация t (15; 17) (q22; q12)) или с другими генами-партнерами.
Дифференцировочный синдром. Жизнеугрожающее осложнение, развивающееся при лечении острого промиелоцитарного лейкоза полностью транс-ретиноевой кислотой (третиноин**) и триоксидом мышьяка, которое диагностируют при наличии не менее 4 симптомов из следующего симптомокомплекса - лихорадка без выявленной причины, нарастание числа лейкоцитов, респираторный дистресс-синдром, инфильтрация легочной ткани на рентгенограммах, гипоксемия, отеки (гидроторакс и гидроперикард), прибавка массы тела, почечная недостаточность, артериальная гипотензия.
Полной ремиссией острого промиелоцитарного лейкоза принято называть то состояние кроветворной ткани, при котором в пунктате костного мозга обнаруживается ≤5 % бластных клеток при нормальном соотношении всех ростков кроветворения, при количестве нейтрофилов в периферической крови >1,0 × 109/л, при количестве тромбоцитов ≥100 × 109/л, при отсутствии экстрамедуллярных очагов лейкемического роста. Указанные показатели должны сохраняться в течение ≥1 мес.
Резистентная форма острого промиелоцитарного лейкоза может быть констатирована при отсутствии полной ремиссии после завершения 1 курса индукционной терапии. По мнению большинства международных и российских экспертов, у пациентов c острым промиелоцитарным лейкозом, доказанным молекулярно-цитогенетическими исследованиями, при использовании транс-ретиноевой кислоты в сочетании с химиотерапией или триоксидом мышьяка** рефрактерных форм острого промиелоцитарного лейкоза не существует.
Ранняя смерть. Смерть пациентов в период индукционной терапии.
Рецидив острого промиелоцитарного лейкоза констатируют при обнаружении в пунктате костного мозга >5 % бластных клеток.
Минимальной остаточной болезнью , или минимальной резидуальной болезнью, называют небольшую популяцию опухолевых клеток, которая не может быть зафиксирована с помощью светового микроскопа, но обнаруживается более тонкими методами исследования, выявляющими 1 лейкемическую клетку на 104‒6 исследуемых.
Цитогенетическая ремиссия. Это полная клинико-гематологическая ремиссия, при которой методом FISH (исследование методом флуоресцентной гибридизации in situ) не выявляется сливной ген PML-RARА.
Цитогенетический рецидив. Повторное появление гена PML-RARА, определяющееся методом FISH, на фоне сохраняющейся клинико-гематологической ремиссии.
Молекулярная ремиссия - это полная клинико-гематологическая ремиссия, при которой не обнаруживают исходно определявшийся методом полимеразно-цепной реакции химерный транскрипт PML-RARA при чувствительности метода 10‒4.
Молекулярный рецидив. Появление исходно определявшегося химерного транскрипта PML-RARA в двух повторных анализах (проведенных с коротким интервалом времени - 7‒10 дней) на фоне сохраняющейся клинико-гематологической ремиссии.
Трансплантация гемопоэтических стволовых клеток. Под этим термином объединены трансплантация гемопоэтических стволовых клеток костного мозга, периферической, пуповинной (плацентарной) крови.
Общая выживаемость. Для ее оценки анализируют временные параметры всех пациентов, включенных в исследование. Анализ осуществляют методом Каплана‒Майера. Точкой отсчета является день начала терапии. Событием считается только смерть пациентов от любой причины (ранняя летальность, смерть в период ремиссии от любой причины, смерть в период рецидива).
Безрецидивная выживаемость. При ее анализе учитывают данные только тех пациентов, у которых была достигнута полная ремиссия. Анализ осуществляют методом Каплана‒Майера. Точкой отсчета считается дата достижения полной ремиссии. Событиями считаются рецидив и смерть от любой причины (в период консолидации или поддерживающего лечения, от рецидива, в период ремиссии от другой причины, например суицида).
Вероятность сохранения полной ремиссии (обратное от вероятности развития рецидива). При оценке вероятности сохранения полной ремиссии учитываются данные только о тех пациентах, у которых достигнута полная ремиссия. Анализ осуществляют методом Каплана‒Майера. При этом точкой отсчета служит дата достижения полной ремиссии. Событием считается только рецидив заболевания, смерть при полной ремиссии считается цензурированием. Также цензурируют всех пациентов, кто жив при полной ремиссии в момент проведения анализа.
Бессобытийная выживаемость. Этот показатель оценивает все события (недостижение полной ремиссии после индукционного этапа, смерть в индукции, смерть при полной ремиссии, смерть от любых других причин, рецидив заболевания) у всех пациентов, включенных в анализ, с момента начала терапии.
Индукция ремиссии. Период начального лечения, целью которого являются максимально быстрое и существенное уменьшение опухолевой массы и достижение полной ремиссии (обычно 1‒2 курса). Именно в этот период на фоне применения цитостатических средств количество лейкемических клеток в костном мозге уменьшается примерно в 100 раз, в момент констатации полной ремиссии в костном мозге морфологически определяется <5 % опухолевых клеток.
Консолидация ремиссии. Второй этап терапии острого промиелоцитарного лейкоза, является периодом закрепления достигнутого противоопухолевого эффекта.
Противорецидивное или поддерживающее лечение. Продолжение цитостатического воздействия в течение двух лет от окончания индукции/консолидации.Понятия поддерживающего лечения не существует в программах лечения первичных больных острым промиелоцитарным лейкозом мышьяком триоксида.
Профилактика или ‒ при необходимости ‒ лечение нейролейкемии является принципиальным этапом при лечении пациентов с острым промиелоцитарным лейкозом из группы высокого риска. Этот этап распределяется на все периоды программного лечения ‒ индукцию ремиссии, консолидацию и поддерживающее лечение.
Дифференцировочный синдром. Жизнеугрожающее осложнение, развивающееся при лечении острого промиелоцитарного лейкоза полностью транс-ретиноевой кислотой (третиноин**) и триоксидом мышьяка, которое диагностируют при наличии не менее 4 симптомов из следующего симптомокомплекса - лихорадка без выявленной причины, нарастание числа лейкоцитов, респираторный дистресс-синдром, инфильтрация легочной ткани на рентгенограммах, гипоксемия, отеки (гидроторакс и гидроперикард), прибавка массы тела, почечная недостаточность, артериальная гипотензия.
Полной ремиссией острого промиелоцитарного лейкоза принято называть то состояние кроветворной ткани, при котором в пунктате костного мозга обнаруживается ≤5 % бластных клеток при нормальном соотношении всех ростков кроветворения, при количестве нейтрофилов в периферической крови >1,0 × 109/л, при количестве тромбоцитов ≥100 × 109/л, при отсутствии экстрамедуллярных очагов лейкемического роста. Указанные показатели должны сохраняться в течение ≥1 мес.
Резистентная форма острого промиелоцитарного лейкоза может быть констатирована при отсутствии полной ремиссии после завершения 1 курса индукционной терапии. По мнению большинства международных и российских экспертов, у пациентов c острым промиелоцитарным лейкозом, доказанным молекулярно-цитогенетическими исследованиями, при использовании транс-ретиноевой кислоты в сочетании с химиотерапией или триоксидом мышьяка** рефрактерных форм острого промиелоцитарного лейкоза не существует.
Ранняя смерть. Смерть пациентов в период индукционной терапии.
Рецидив острого промиелоцитарного лейкоза констатируют при обнаружении в пунктате костного мозга >5 % бластных клеток.
Минимальной остаточной болезнью , или минимальной резидуальной болезнью, называют небольшую популяцию опухолевых клеток, которая не может быть зафиксирована с помощью светового микроскопа, но обнаруживается более тонкими методами исследования, выявляющими 1 лейкемическую клетку на 104‒6 исследуемых.
Цитогенетическая ремиссия. Это полная клинико-гематологическая ремиссия, при которой методом FISH (исследование методом флуоресцентной гибридизации in situ) не выявляется сливной ген PML-RARА.
Цитогенетический рецидив. Повторное появление гена PML-RARА, определяющееся методом FISH, на фоне сохраняющейся клинико-гематологической ремиссии.
Молекулярная ремиссия - это полная клинико-гематологическая ремиссия, при которой не обнаруживают исходно определявшийся методом полимеразно-цепной реакции химерный транскрипт PML-RARA при чувствительности метода 10‒4.
Молекулярный рецидив. Появление исходно определявшегося химерного транскрипта PML-RARA в двух повторных анализах (проведенных с коротким интервалом времени - 7‒10 дней) на фоне сохраняющейся клинико-гематологической ремиссии.
Трансплантация гемопоэтических стволовых клеток. Под этим термином объединены трансплантация гемопоэтических стволовых клеток костного мозга, периферической, пуповинной (плацентарной) крови.
Общая выживаемость. Для ее оценки анализируют временные параметры всех пациентов, включенных в исследование. Анализ осуществляют методом Каплана‒Майера. Точкой отсчета является день начала терапии. Событием считается только смерть пациентов от любой причины (ранняя летальность, смерть в период ремиссии от любой причины, смерть в период рецидива).
Безрецидивная выживаемость. При ее анализе учитывают данные только тех пациентов, у которых была достигнута полная ремиссия. Анализ осуществляют методом Каплана‒Майера. Точкой отсчета считается дата достижения полной ремиссии. Событиями считаются рецидив и смерть от любой причины (в период консолидации или поддерживающего лечения, от рецидива, в период ремиссии от другой причины, например суицида).
Вероятность сохранения полной ремиссии (обратное от вероятности развития рецидива). При оценке вероятности сохранения полной ремиссии учитываются данные только о тех пациентах, у которых достигнута полная ремиссия. Анализ осуществляют методом Каплана‒Майера. При этом точкой отсчета служит дата достижения полной ремиссии. Событием считается только рецидив заболевания, смерть при полной ремиссии считается цензурированием. Также цензурируют всех пациентов, кто жив при полной ремиссии в момент проведения анализа.
Бессобытийная выживаемость. Этот показатель оценивает все события (недостижение полной ремиссии после индукционного этапа, смерть в индукции, смерть при полной ремиссии, смерть от любых других причин, рецидив заболевания) у всех пациентов, включенных в анализ, с момента начала терапии.
Индукция ремиссии. Период начального лечения, целью которого являются максимально быстрое и существенное уменьшение опухолевой массы и достижение полной ремиссии (обычно 1‒2 курса). Именно в этот период на фоне применения цитостатических средств количество лейкемических клеток в костном мозге уменьшается примерно в 100 раз, в момент констатации полной ремиссии в костном мозге морфологически определяется <5 % опухолевых клеток.
Консолидация ремиссии. Второй этап терапии острого промиелоцитарного лейкоза, является периодом закрепления достигнутого противоопухолевого эффекта.
Противорецидивное или поддерживающее лечение. Продолжение цитостатического воздействия в течение двух лет от окончания индукции/консолидации.Понятия поддерживающего лечения не существует в программах лечения первичных больных острым промиелоцитарным лейкозом мышьяком триоксида.
Профилактика или ‒ при необходимости ‒ лечение нейролейкемии является принципиальным этапом при лечении пациентов с острым промиелоцитарным лейкозом из группы высокого риска. Этот этап распределяется на все периоды программного лечения ‒ индукцию ремиссии, консолидацию и поддерживающее лечение.
|
|
Описание
ОПЛ относят к острым миелоидным лейкозам (ОМЛ), которые представляют собой гетерогенную группу опухолевых заболеваний системы крови, возникающих в результате мутации в стволовой клетке-предшественнице гемопоэза, в результате чего происходит блок дифференцировки и начинается неконтролируемая пролиферация недифференцируемых опухолевых кроветворных клеток, вытесняющих нормальные.
ОПЛ представляет собой четко очерченную нозологическую форму в рамках ОМЛ с настолько характерными клинико-лабораторными признаками (типичная морфология опухолевых клеток, тяжелый геморрагический синдром, гематомный тип кровоточивости, избыточно активированный фибринолиз, ДВС-синдром, обычно - лейкопения), что диагноз порой можно установить, основываясь лишь на клинических проявлениях. Тем не менее именно этот вариант ОМЛ требует жесткой верификации диагноза молекулярно-генетическими методами.
Это обусловлено тем, что именно с ОПЛ связано одно из самых принципиальных открытий в области биологии лейкозов: обнаружен феномен дифференцировки бластных клеток ОПЛ под воздействием дериватов ретиноевой кислоты ‒ 13-цис-ретиноевой, полностью транс-ретиноевой (третиноин**, ATRA**), 9-цис-ретиноевой кислоты. Именно ATRA** стала первым так называемым таргетным препаратом. Применение ATRA** революционным образом изменило исходы терапии ОПЛ.
После появления ATRA** арсенал патогенетических эффективных методов терапии был расширен за счет мышьяка триоксида (АТО), являющегося, вероятнее всего, одним из наиболее активных биологических средств в лечении ОПЛ. И уже не вызывает сомнения тот факт, что ОПЛ могут быть излечены даже без применения цитостатических препаратов.
Лечение ОПЛ освещается в текстах национальных рекомендаций США и Великобритании, посвященных терапии ОМЛ, которые включают лишь некоторые конкретные пункты, касающиеся терапии ОПЛ. В 2009 г., а затем и в 2019 г., европейская организация LeukemiaNet, объединив международных экспертов, разработала европейские рекомендации по лечению ОПЛ, основанные как на результатах уже проведенных исследований, так и на мнениях ведущих экспертов [1]. Российская исследовательская группа по лечению острого лейкоза (ОЛ) с 1997 г., когда ATRA** стала основной частью программного лечения ОПЛ, провела несколько проспективных многоцентровых и одноцентровых исследований по лечению ОПЛ [2]. Опыт российских гематологов и международные публикации стали основой представляемых Национальных рекомендаций по лечению ОПЛ взрослых.
ОПЛ представляет собой четко очерченную нозологическую форму в рамках ОМЛ с настолько характерными клинико-лабораторными признаками (типичная морфология опухолевых клеток, тяжелый геморрагический синдром, гематомный тип кровоточивости, избыточно активированный фибринолиз, ДВС-синдром, обычно - лейкопения), что диагноз порой можно установить, основываясь лишь на клинических проявлениях. Тем не менее именно этот вариант ОМЛ требует жесткой верификации диагноза молекулярно-генетическими методами.
Это обусловлено тем, что именно с ОПЛ связано одно из самых принципиальных открытий в области биологии лейкозов: обнаружен феномен дифференцировки бластных клеток ОПЛ под воздействием дериватов ретиноевой кислоты ‒ 13-цис-ретиноевой, полностью транс-ретиноевой (третиноин**, ATRA**), 9-цис-ретиноевой кислоты. Именно ATRA** стала первым так называемым таргетным препаратом. Применение ATRA** революционным образом изменило исходы терапии ОПЛ.
После появления ATRA** арсенал патогенетических эффективных методов терапии был расширен за счет мышьяка триоксида (АТО), являющегося, вероятнее всего, одним из наиболее активных биологических средств в лечении ОПЛ. И уже не вызывает сомнения тот факт, что ОПЛ могут быть излечены даже без применения цитостатических препаратов.
Лечение ОПЛ освещается в текстах национальных рекомендаций США и Великобритании, посвященных терапии ОМЛ, которые включают лишь некоторые конкретные пункты, касающиеся терапии ОПЛ. В 2009 г., а затем и в 2019 г., европейская организация LeukemiaNet, объединив международных экспертов, разработала европейские рекомендации по лечению ОПЛ, основанные как на результатах уже проведенных исследований, так и на мнениях ведущих экспертов [1]. Российская исследовательская группа по лечению острого лейкоза (ОЛ) с 1997 г., когда ATRA** стала основной частью программного лечения ОПЛ, провела несколько проспективных многоцентровых и одноцентровых исследований по лечению ОПЛ [2]. Опыт российских гематологов и международные публикации стали основой представляемых Национальных рекомендаций по лечению ОПЛ взрослых.
Причины
Этиология ОПЛ в большинстве случаев неизвестна. В последние годы описывается все больше случаев возникновения ОПЛ как вторичного лейкоза, связанного с предшествующей химиотерапией (ХТ) и облучением. Большие многоцентровые исследования свидетельствуют о том, что вторичный ОПЛ в большинстве случаев возникает не позднее трех лет после завершения ХТ по поводу первичного онкологического заболевания ингибиторами топоизомеразы II (антрациклины, или митоксантрон**, реже этопозид**). У 57 % пациентов первичной опухолью был рак молочной железы, далее следуют неходжкинские лимфомы, значительно реже - лимфома Ходжкина. Среднее время от завершения терапии по поводу первичной опухоли до момента диагностики вторичного ОПЛ составляет 24 мес (от 15 мес до 8 лет). По мере увеличения агрессивности химиотерапевтического воздействия увеличивается вероятность развития вторичного ОПЛ, как, впрочем, может уменьшаться и временной интервал от момента завершения ХТ до возникновения ОЛ.
Интересно отметить, что описаны промиелоцитарные бластные кризы хронического миелолейкоза.
Интересно отметить, что описаны промиелоцитарные бластные кризы хронического миелолейкоза.
Эпидемиология
Истинная частота возникновения ОПЛ неизвестна, поскольку в регистры заболеваемости ОПЛ вносят вместе с другими вариантами ОМЛ. Считается, что ОПЛ встречается в 5‒15 % всех случаев ОМЛ. И если в 2005 г. в США предполагаемая частота возникновения ОМЛ оценивалась как 11 930 случаев в год, то вероятная частота диагностики ОПЛ составляет 600‒800 случаев в год [1,3,4].
Существует несколько отличий в эпидемиологических характеристиках между ОМЛ и ОПЛ, особенно это касается вероятности возникновения ОПЛ в зависимости от возраста. Так, для ОМЛ вероятность возникновения постепенно увеличивается пропорционально возрасту до 55 лет, а затем отмечается резкий экспоненциальный рост заболеваемости. При ОПЛ эта закономерность не выявляется. Хотя заболевание диагностируется во всех возрастных группах, его частота крайне низка у пациентов в возрасте до 10 лет. В возрастной группе от 0 до 17 лет частота ОПЛ среди всех случаев ОМЛ составляет 3‒4 %. В возрасте от 10 до 20 лет вероятность возникновения ОПЛ постепенно возрастает, затем наблюдается плато до возраста 60 лет, после чего вероятность возникновения заболевания снижается. Большинство случаев ОПЛ диагностируют в возрасте от 20 до 60 лет. Медиана возраста при диагностике ОПЛ составляет 38 лет. По данным Российского регистрационного исследования, проводимого с 2006 г. и включившего 814 пациентов из 19 центров, ОПЛ диагностируют в 7,25 % случаев всех ОЛ взрослых, и медиана возраста составляет 47 лет (без учета пациентов детского возраста) [2]. Реальных показателей заболеваемости и распространенности ОПЛ в России не существует.
Существует несколько отличий в эпидемиологических характеристиках между ОМЛ и ОПЛ, особенно это касается вероятности возникновения ОПЛ в зависимости от возраста. Так, для ОМЛ вероятность возникновения постепенно увеличивается пропорционально возрасту до 55 лет, а затем отмечается резкий экспоненциальный рост заболеваемости. При ОПЛ эта закономерность не выявляется. Хотя заболевание диагностируется во всех возрастных группах, его частота крайне низка у пациентов в возрасте до 10 лет. В возрастной группе от 0 до 17 лет частота ОПЛ среди всех случаев ОМЛ составляет 3‒4 %. В возрасте от 10 до 20 лет вероятность возникновения ОПЛ постепенно возрастает, затем наблюдается плато до возраста 60 лет, после чего вероятность возникновения заболевания снижается. Большинство случаев ОПЛ диагностируют в возрасте от 20 до 60 лет. Медиана возраста при диагностике ОПЛ составляет 38 лет. По данным Российского регистрационного исследования, проводимого с 2006 г. и включившего 814 пациентов из 19 центров, ОПЛ диагностируют в 7,25 % случаев всех ОЛ взрослых, и медиана возраста составляет 47 лет (без учета пациентов детского возраста) [2]. Реальных показателей заболеваемости и распространенности ОПЛ в России не существует.
1,4 Особенности кодирования заболевания или состояния (группы заболеваний или состояний) по Международной статистической классификации болезней и проблем, связанных со здоровьем.
C92,4 ‒ острый промиелоцитарный лейкоз.Классификация
1,5, Классификация заболевания или состояния (группы заболеваний или состояний).
Пациенты с ОПЛ подразделяются на группы риска в зависимости от лабораторных показателей общего анализа крови при манифестации заболевания [1,2,4]:• группа низкого риска: лейкоциты <10 × 109/л.
• группа высокого риска: лейкоциты >10 × 109/л.
Клиническая картина
Острый промиелоцитарный лейкоз представляет собой четко очерченную нозологическую форму с настолько характерными клинико-лабораторными признаками (типичная морфология опухолевых клеток, тяжелый геморрагический синдром, гематомный тип кровоточивости, избыточно активированный фибринолиз, ДВС-синдром, обычно - лейкопения), что диагноз порой можно установить, основываясь лишь на клинических проявлениях. При этом существуют ОПЛ, которые протекают не столь драматично: отсутствуют проявления геморрагического синдрома, больные в течение нескольких месяцев наблюдаются по поводу лейкопении, умеренной тромбоцитопении. Проявления геморрагического синдрома (кровоточивость десен, повышенная травмируемость кожных покровов, синяки, петехии, нередко кровотечения из носа, желудочно-кишечного тракта) на момент диагностики имеются у 90 % пациентов. Гепатоспленомегалия или лимфаденопатия определяются менее чем у 20 % пациентов [4].
Диагностика
Критерии установления диагноза/состояния. ОПЛ устанавливают независимо от процентного содержания бластных клеток в пунктате костного мозга или в периферической крови (ПК) при наличии патогномоничной для ОПЛ хромосомной аномалии t(15;17) (q12; q11‒12) PML/RARα.
Рекомендуется всем пациентам сбор анамнеза и жалоб для верификации диагноза. Из анамнестических данных выявлять связь с возможными токсическими, лекарственными агентами. Необходим тщательный сбор семейного анамнеза для исключения врожденных аномалий, а также на наличие сиблингов (родных братьев и/или сестер) [1-3,5].
Уровень убедительности рекомендации ‒ с (уровень достоверности доказательств ‒ 5).
Уровень убедительности рекомендации ‒ С ( уровень достоверности доказательств ‒ 5).
Комментарии. Проводятся измерение роста и массы тела, температуры тела, оценка состояния костно-суставной системы, выявление признаков геморрагического синдрома, наличия гепатоспленомегалии, лимфоаденопатии, наличия признаков дисфункции сердца, легких, печени, органов эндокринной системы.В случае появления папулезных высыпаний на коже рассмотреть вопрос о биопсии кожи ( подозрение на экстрамедуллярное лейкемическое поражение).
В большинстве случаев диагноз может быть заподозрен при морфологической оценке лейкемических клеток. Для этого необходимо получить цитологический препарат костного мозга (КМ) путем пункции. Бластные клетки при ОПЛ у большинства пациентов прежде всего характеризуются значительным ядерным полиморфизмом и наличием крупной фиолетово-бурой зернистости, густо заполняющей цитоплазму, большим количеством палочек Ауэра (классический гипергранулярный вариант ОПЛ) [6]. У 15‒20 % пациентов в цитоплазме опухолевых клеток обнаруживается лишь несколько мелких гранул или они не выявляются вовсе, при этом все остальные признаки (клинические, цитохимические, цитогенетические) ОПЛ присутствуют.
Классическим признаком опухолевых клеток ОПЛ является очень выраженная цитохимическая реакция на миелопероксидазу (MPO), липиды, которая выявляется с помощью суданового черного (SBB), и на хлорацетатэстеразу.
Рекомендуется всем пациентам до начала и во время лечения ОПЛ выполнение общего анализа ПК с подсчетом лейкоцитарной формулы и определением числа ретикулоцитов и тромбоцитов для верификации диагноза, контроля за лечением и выработки тактики ведения пациента [1-3,5].
Уровень убедительности рекомендаци и ‒ С (уровень достоверности доказательств - 5).
Комментарии: общий анализ ПК (особенно число лейкоцитов и тромбоцитов) выполняется ежедневно в первые дни терапии ATRA** для оценки риска возникновения дифференцировочного синдрома (ДС) (при быстром увеличении числа лейкоцитов целесообразно начать профилактику ДС, даже если не было исходного лейкоцитоза; уровень тромбоцитов не должен быть <30 × 109/л, целевой уровень ≥50 × 109/л), затем ‒ через день‒два до констатации ремиссии. Развернутая формула ‒ 2 раза в неделю.
Рекомендуется до начала лечения ОПЛ для верификации диагноза всем пациентам выполнить цитологическое и цитохимическое исследования опухолевых клеток в пунктате КМ, и всем больным после окончания программы индукции ремиссии, в ходе консолидации и поддерживающей терапии выполнять контрольное цитологическое исследование аспирата КМ, оценку ответа на лечение, оценку состояния костномозгового кроветворения и диагностику рецидива [1-3,5].
Уровень убедительности рекомендации ‒ С (уровень достоверности доказательств - 5).
Комментарии. У пациентов с ОПЛ после курса ХТ наблюдается две волны выхода из агранулоцитоза. Первую контрольную пункцию КМ следует выполнять не ранее завершения второй волны выхода, в среднем на 30-й день после завершения курса ХТ. Более ранний анализ пунктата КМ может привести к ложному подсчету процента бластных клеток - продолжающих дифференцироваться опухолевых клеток, которые через 7‒10 дней полностью исчезнут из КМ. Таким образом, первая контрольная пункция КМ осуществляется в среднем на 30-й день после последнего введения идарубицина** (то есть на 36‒40-й день от начала курса) или при окончательном восстановлении показателей ПК.
У пациентов, индукционное лечение которым выполняют ATO в сочетании с ATRA**, описанная выше закономерность отсутствует. При применении АТО у большого числа пациентов в течение первых 2 недель терапии отмечается постепенное увеличение числа лейкоцитов в ПК (лейкоцитоз может достигать 150‒180 × 109/л), что при отсутствии клинических признаков дистресс-синдрома терапии не требует. В ряде случаев при лейкоцитозе может наблюдаться оссалгический синдром, требующий обезболивания.
Рекомендуется всем пациентам до начала лечения ОПЛ выполнить иммунофенотипическое исследование опухолевых клеток в пунктате КМ для повышения точности диагностики ОПЛ [1-3,5,7].
Уровень убедительности рекомендации ‒ с (уровень достоверности доказательств - 5).
Комментарии. Иммунофенотипирование с использованием многоцветной проточной цитометрии может повысить точность морфологических исследований ОПЛ, но не является ключевым методом диагностики. Как правило, PML/RARA-положительные бластные клетки имеют иммунофенотип, аналогичный нормальным промиелоцитам (CD34‒/+ гетерогенный, сD117‒/+ dim, HLADR‒/+ dim, сD13+/++, сD11b‒). Тем не менее в отличие от нормальных промиелоцитов PML/RARA-положительные промиелоциты имеют крайне низкий уровень сD15 (CD15‒/+ dim вместо сD15+++). Бластные клетки при гипогранулярной (вариантной) форме ОПЛ (M3V) часто коэкспрессируют Т-линейные маркеры, такие как сD2, совместно с миелоидными маркерами, такими как сD13 и сD33.
Рекомендуется всем пациентам до начала лечения ОПЛ выполнить цитогенетическое исследование, а также для получения быстрого ответа о наличии химерного гена PML-RARA ‒ определение экспрессии pML-RAR-a (количественное), молекулярно-генетическое исследование мутаций в гене PML-RARA методом ПЦР для верификации диагноза и выполнения в дальнейшем мониторинга минимальной остаточной болезни (МОБ) [1-3,5].
Уровень убедительности рекомендации ‒ С (уровень достоверности доказательств - 5).
Комментарии. Все случаи ОПЛ, установленного морфологическими и цитохимическими методами исследования, должны быть подтверждены методом ПЦР или FISH в момент установления диагноза, так как в 5‒10 % случаев при отсутствии классической t (15; 17) обнаруживается транскрипт PML-RARA.
Для диагностики ОПЛ крайне необходимым является быстрое цитогенетическое подтверждение диагноза. Поскольку эффективность таргетного лечения на основе ретиноидов и/или производных мышьяка строго зависит от наличия химерного гена PML/RARA, генетические подтверждение диагноза является обязательным во всех случаях. В 1977 г. J.D. Rowley и соавт. было доказано, что практически во всех случаях ОПЛ обнаруживается t (15; 17) (q22; q12‒21) [8]. В результате этой транслокации ген промиелоцитарного лейкоза (PML-ген), расположенный на хромосоме 15, переносится на длинное плечо хромосомы 17 в область, где находится ген альфа-рецептора ретиноевой кислоты (эту транслокацию относят к группе реципрокных, сбалансированных, что означает, что генетический материал не утрачивается и передается с одной хромосомы на другую. В результате t (15; 17) появляется 2 сливных аномальных гена: PML/RARα на деривате хромосомы 15 и RARα/PML на деривате хромосомы 17.
Генетическое подтверждение диагноза должно выполняться, если возможно, на бластных клетках, полученных из КМ. Идентификация ОПЛ-специфических генетических поломок в бластных клетках осуществляется на уровне анализа хромосом, ДНК, РНК и химерного белка с использованием стандартного кариотипирования, флуоресцентной in situ гибридизации (FISH), полимеразно-цепной реакции с обратной транскриптазой (ОТ-ПЦР) или анти-PML моноклональных антител. Соответственно, каждый из методов имеет свои преимущества и недостатки.
Кариотипирование на G-окрашенных метафазах, полученных из образцов КМ, выполняется обычными методами на прямой 24- и 48-часовой культуре. Несмотря на высокую специфичность, цитогенетический анализ дóрог, отнимает много времени, нуждается в метафазах хорошего качества (потери до 20 %) и по определению не в состоянии обнаружить случаи, когда PML/RARA является результатом так называемой криптогенной перестройки (ложно отрицательный результат).
Этот метод позволяет обнаруживать дополнительные хромосомные перестройки, но они не имеют существенного прогностического значения при ОПЛ. Цитогенетический анализ может быть полезен в тех случаях ОПЛ, когда синтез химерного белка PML/RARA не осуществляется. Стандартная цитогенетика также может способствовать выявлению редких вариантов ОПЛ в том числе с t (11; 17) (q23; q21), t (11; 17) (q13; q21) и t (5; 17) (q35; q21), приводящих к синтезу химерных продуктов PLZF-RARA, NuMA RARA и NPM1-RARA соответственно, а также другим, описанным совсем недавно. FISH-анализ на PML/RARα выполняется с использованием флуоресцентных зондов. Хотя в некоторых случаях образцы ПК пригодны для исследования (в частности, когда на момент установления диагноза имеется гиперлейкоцитоз), FISH-анализ лучше выполнять на образцах КМ. Этот метод высокоспецифичен, обладает достаточной чувствительностью, намного дешевле и менее трудоемок, чем кариотипирование. Однако FISH не дает никакой информации об изоформе химерного транскрипта PML/RARA, который необходим для осуществления молекулярного мониторинга МОБ.
Тем не менее FISH может быть полезен в диагностике предполагаемых случаев ОПЛ, при которых не выявляется химерный транскрипт PML-RARA. Так, FISH-исследование может выявить реаранжировку гена RARA, который может быть партнером другого - не PML-гена.
В клиниках, в которых нет возможности выполнить цитогенетическое исследование, диагноз должен быть подтвержден в референс-лаборатории. Образцы КМ или ПК должны быть доставлены в лабораторию до начала терапии.
ОТ-ПЦР-анализ PML-RARA проводят на РНК, выделенной из клеток КМ, хотя химерный транскрипт, как правило, легко определяется и в ПК даже в случаях с лейкопенией. ОТ-ПЦР-анализ для выявления химерного продукта PML-RARA был создан и стандартизован в рамках международной кооперации. ОТ-ПЦР является «золотым стандартом» для подтверждения диагноза ОПЛ. Важно, что помимо высокой специфичности и чувствительности он определяет расположение точки разрыва PML, устанавливая тем самым маркер для следующего мониторинга МОБ. Однако малое количество РНК (и, как следствие, ложноотрицательный результат), контаминация/артефакты (ложноположительный результат), а также относительно длительный период подготовки проб (около 2 дней) являются основными недостатками этого метода. Кроме того, очень желательно, чтобы детекцию химерных транскриптов и мониторинг образцов проводили в референс-лабораториях с хорошо обученным персоналом и большим опытом.
Определение молекулярного варианта ОПЛ (PML-RARA, PLZF-RARA, NuMА-RARA, NPM-RARA ) может подсказать, чувствительны ли опухолевые клетки к воздействию ATRA** и мышьяка. Варианты ОПЛ с PLZF-RARA-онкогеном плохо отвечают на терапию ретиноидами.
Рекомендуется всем пациентам до начала лечения ОПЛ (с целью уточнения варианта мутации) и во время лечения ОПЛ (для выполнения мониторинга МОБ) проведение молекулярного исследования транскриптов гена PML-RARα bcr-1, bcr-2 и bcr-3 в КМ [9,10].
Уровень убедительности рекомендации ‒ С (уровень достоверности доказательств - 4).
Комментарии. В клиниках, в которых нет возможности выполнить молекулярное исследование, диагноз должен быть подтвержден в референс-лаборатории. Образцы КМ или ПК должны быть доставлены в лабораторию до начала терапии. Варианты транскрипта PML/RARα (bcr1, bcr2, bcr3) и экспрессия транскрипта RARα-PML служат маркерами для мониторинга МОБ при ОПЛ с t (15; 17), но не определяют прогноз заболевания.
Рекомендуется всем пациентам до начала и во время лечения ОПЛ в ходе терапии проведение анализа биохимического анализа крови (общий белок, альбумин, мочевина, креатинин, калий, натрий, кальций, лактатдегидрогеназа, щелочная фосфатаза, аланинаминотрансфераза, аспартатаминотрансфераза, билирубин общий, свободный и связанный) для диагностики сопутствующей патологии (заболеваний) и определения тактики сопроводительной терапии [1-3,5].
Уровень убедительности рекомендации ‒ с (уровень достоверности доказательств - 5).
Рекомендуется всем пациентам до начала и во время лечения ОПЛ в ходе терапии исследование свертывающей системы крови (активированное частичное тромбопластиновое время, протромбиновое время, тромбиновое время, фибриноген) для диагностики сопутствующей патологии и осложнений, а также определения тактики сопроводительной терапии [1,2,11].
Уровень убедительности рекомендации ‒ с (уровень достоверности доказательств - 5 ).
Комментарии. У пациентов с малейшими признаками коагулопатиии на этапе индукции ремиссии все указанные показатели должны мониторироваться ежедневно. Если есть возможность, в систему мониторинга целесообразно включить тромбоэластографию.
Не рекомендуется рутинное молекулярно-генетическое исследование мутации гена FLT3 (fms-подобная тирозин-киназа-3) в ПК или КМ всем пациентам с ОПЛ [2,3].
Уровень убедительности рекомендации ‒ С (уровень достоверности доказательств - 4).
Комментарии. Мутации в гене, кодирующем FMS-подобную тирозинкиназу-3 (FLT3), при ОПЛ наблюдаются чаще, чем при других ОМЛ - у 30‒40 % пациентов. Однако, хотя FLT3-мутации ассоциированы с более высоким числом лейкоцитов в момент диагностики ОЛ, они не являются каким-либо прогностическим фактором и не оказывают влияние на выбор терапевтической тактики.
Рекомендации по мониторингу МОБ.
Высокоэффективным методом диагностики и мониторинга МОБ при ОПЛ является метод FISH, чувствительность которого составляет 1 : 1000, однако отсутствие маркера при этом исследовании не означает отсутствие МОБ. Отсутствие МОБ всегда должно быть подтверждено методом ПЦР.
Мониторинг МОБ необходим для определения терапевтической тактики при ОПЛ с самых ранних этапов постремиссионной терапии.
Достигнутая молекулярная ремиссия (метод ПЦР для определения молекулярной ремиссии должен выявлять не менее одной опухолевой клетки на 10 тыс. нормальных, его чувствительность составляет 10‒4) является принципиальным моментом в лечении ОПЛ, поскольку отсутствие молекулярной ремиссии после выполнения интенсивной консолидации свидетельствует о неизбежном рецидиве и требует изменения терапевтической тактики.
Мониторинг МОБ позволяет использовать более интенсивное лечение у пациентов, у которых риск развития рецидивов выше, в то время как при меньшем риске пациентам может быть понижена интенсивность лечения, что позволит уменьшить частоту нежелательных явлений терапии, в том числе частоту возникновения вторичных опухолей.
Пациентам, у которых после завершения консолидации продолжает определяться химерный транскрипт (чувствительность метода 10‒4), необходимо продолжить интенсивную терапию с целью предупреждения развития рецидива (использовать препараты мышьяка, предлагать пациенту трансплантацию гемопоэтических стволовых клеток (ТГСК)).
Пациентам, у которых выявлен возврат МОБ (молекулярный рецидив), необходимо продолжить и модифицировать терапию с целью предупреждения развития рецидива. В случае раннего (до года ПР) молекулярного рецидива следует модифицировать терапию (например, ввести в протокол цитарабин** ‒ провести программу 7 + 3 с даунорубицином** в дозе 60 мг/м2 в сочетании с 30-дневным приемом ATRA**, постараться получить молекулярный ответ и обязательно реализовать проект ТГСК. При позднем рецидиве (от года ПР) на фоне постоянной поддерживающей терапии следует также выполнить курс 7 + 3 + ATRA** (с идарубицином**) с дальнейшей постоянной поддерживающей терапией.
Оптимальной терапией при развитии любого варианта молекулярного рецидива является терапия мышьяка триоксидом в течение минимум 6 мес.
Молекулярный мониторинг особенно важен в первые 12 мес. после завершения интенсивной консолидации. По нашим наблюдениям, у подавляющего большинства пациентов молекулярная ремиссия достигается после 3 курсов ХТ, а большая часть молекулярных и/или гематологических рецидивов наблюдается через 18‒24 мес. после достижения ПР. У пациентов, которым индукция ремиссии (ИР) осуществляется АТО в сочетании с ATRA**, молекулярная ремиссия достигается в подавляющем большинстве случаев после 1‒2 курсов, а вероятность развития рецидива крайне низкая.
Строгость в выполнении мониторинга в течение 12 мес. после консолидации (~18 мес лечения) определяется исходным числом лейкоцитов, у пациентов с числом лейкоцитов в дебюте заболевания >10 × 109/л маркеры МОБ необходимо мониторировать значительно чаще ‒ 1 раз в 2‒3 месяца, поскольку вероятность рецидива у них более высокая. У пациентов, у которых маркер МОБ персистирует и после 3-го курса консолидации, необходимо рассматривать возможность изменения терапевтической тактики (применение мышьяка, выполнение трансплантации аллогенных гемопоэтических стволовых клеток (алло-ТГСК)). Мониторинг следует осуществлять после каждого нового последующего метода воздействия.
ПЦР-анализ клеток КМ является более чувствительным, чем ПЦР-анализ клеток ПК.
Прежде чем принимать терапевтические решения, основанные на данных молекулярного мониторинга, необходимо повторно получить положительный результат ПЦР-анализа. Причем, чтобы уменьшить вероятность получения ошибочных результатов из-за методических погрешностей или путаницы образцов, транскрипт PМL-RARα должен выявляться при анализе свежеполученных клеток КМ. Все лаборатории, которые проводят ПЦР-анализ, на основании результатов которого изменяется терапия, должны иметь очень жесткий внутренний контроль качества выполнения анализов и участвовать во внешнем контролировании. Для исключения ошибок в диагнозе молекулярного рецидива следует выполнять одновременно FISH-анализ. Однократного выявления транскрипта PML-RARα методом ПЦР и подтверждения положительного результата FISH-анализом достаточно для установления молекулярного рецидива. Если отсутствует возможность выполнять FISH-анализ, то повторный ПЦР-анализ следует выполнять в более ранние сроки - через 14 дней после получения первых положительных результатов.
Мониторинг МОБ следует проводить и у пациентов во второй морфологической ремиссии ОПЛ, особенно когда осуществляется подготовка к выполнению трансплантации аутологических гемопоэтических стволовых клеток (ауто-ТГСК). Заготовка аутотрансплантата возможна только при достижении молекулярной ремиссии, подтвержденной дважды.
Определение маркеров МОБ после ауто- или алло-ТГСК позволяет выбирать необходимую терапевтическую тактику. Обнаружение транскрипта PML/RARα в течение 3 мес после ТГСК указывает на неизбежность рецидива, и в указанной ситуации самым оптимальным препаратом является АТО.
Для мониторинга МОБ у пациентов с ОПЛ в ремиссии:
Рекомендуется всем пациентам проводить молекулярно-генетическое исследование МОБ при лейкозах методом ПЦР каждые 2 мес. в течение первого года лечения, затем 1 раз в 3 месяца в течение 2 лет после завершения консолидации [1,3,4,12-14].
Уровень убедительности рекомендаций ‒ с (уровень достоверности доказательств - 5).
Комментарии: больным из группы низкого риска (лейкоциты в дебюте заболевания <10 × 109/л) при достижении ими молекулярной ремиссии мониторинг можно осуществлять только в течение первого года лечения.
Рекомендуется использовать КМ в качестве материала для определения МОБ, поскольку исследование МОБ в КМ более достоверно (выше чувствительность), чем в ПК [14].
Уровень убедительности рекомендаци й ‒ с (уровень достоверности доказательств - 5).
Рекомендуется для пациентов с ПЦР-позитивным результатом, полученным после консолидации, исследование КМ повторить спустя 2 недели (желательно как в местной, так и в референс-лаборатории для получения независимого результата) [2,4] .
Уровень убедительности рекомендации ‒ С (уровень достоверности доказательств - 5).
Рекомендуется всем пациентам при подозрении и при установленном ОПЛ, а также в ходе терапии с частотой 1 раз в 3‒6 месяцев молекулярно-биологическое исследование крови на вирус иммунодефицита человека ВИЧ-1 (Human immunodeficiency virus HIV-1) для уточнения необходимости одновременного проведения противоопухолевой и антиретровирусной терапии [2,15].
Уровень убедительности рекомендации ‒ С (уровень достоверности доказательств - 5).
Рекомендуется всем пациентам при подозрении и при установленном ОПЛ, а также в ходе терапии с частотой 1 раз в 3‒6 месяцев выполнение молекулярно-биологического исследования крови на вирус гепатита в (Hepatitis в virus) и на вирус гепатита с (Hepatitis с virus) с целью уточнения риска реактивации вирусного гепатита и в случае необходимости ‒ ее профилактики [2,16,17].
Уровень убедительности рекомендации ‒ С (уровень достоверности доказательств - 5).
Рекомендуется всем пациентам при подозрении на ОПЛ, а также в случае развития рецидива и после выполнения алло-ТГСК определение основных групп крови по системе АВ0 и определение антигена D системы Резус (резус-фактор) для возможности выполнения заместительной гемокомпонентной терапии при наличии показаний до, во время или после терапии [2,18].
Уровень убедительности рекомендации ‒ С (уровень достоверности доказательств - 5).
Рекомендуется всем пациентам с рецидивом ОПЛ после достижения второй и последующих ремиссий консультация в трансплантационном центре с целью определения целесообразности и возможности выполнения ауто- или алло-ТГСК [1-3,5].
Уровень убедительности рекомендации ‒ с (уровень достоверности доказательств - 5).
Рекомендуется всем пациентам на момент диагностики ОПЛ и в ходе терапии выполнять регулярно (при лечении АТО - не реже 1 раза в неделю в период индукции ремиссии (ИР), далее ‒ 1 раз в 2‒3 недели) регистрацию, расшифровку, описание и интерпретацию электрокардиографических данных для выявления и/или мониторинга нарушений проводимости импульсов в сердечной мышце для своевременной диагностики синдрома удлиненного QT-интервала [19,20].
Уровень убедительности рекомендаци и ‒ С (уровень достоверности доказательств - 4).
Рекомендуется всем пациентам с ОПЛ до начала специфической терапии, а также в ходе лечения ежемесячное (с учетом наличия сопутствующей патологии и клинической ситуации может быть чаще), а также при необходимости в любой момент в течение всего периода лечения выполнение эхокардиографии для оценки функционального состояния сердечной мышцы [2,20].
Уровень убедительности рекомендации ‒ с (уровень достоверности доказательств - 5).
Рекомендуется всем пациентам с ОПЛ до начала специфической терапии, в ходе лечения с частотой от 1 раза в месяц или реже (с учетом наличия сопутствующей патологии и клинической ситуации), а также при необходимости в любой момент в течение всего периода лечения выполнение рентгенографии и/или компьютерной томографии (КТ) органов грудной клетки для выявления изменений легочной ткани и органов средостения [2,4].
Уровень убедительности рекомендаци и ‒ С (уровень достоверности доказательств - 5).
Рекомендуется всем пациентам с ОПЛ до начала специфической терапии, в ходе лечения с частотой от 1 раза в месяц и реже (с учетом наличия сопутствующей патологии и клинической ситуации), а также при необходимости в любой момент в течение всего периода лечения выполнение КТ головного мозга без контраста для выявления и/или мониторинга изменений в структурах головного мозга [2,4].
Уровень убедительности рекомендаци и ‒ С (уровень достоверности доказательств - 5).
Комментарии. КТ головного мозга при ОПЛ надо выполнять всем пациентам в первые дни диагностики, так как могут быть бессимптомные интракраниальные кровоизлияния. При появлении головных болей, менингизма, сонливости, загруженности на фоне терапии ретиноидами КТ головы выполняется обязательно, а спинномозговая пункция выполняется после КТ (если позволяет количество тромбоцитов).
Рекомендуется всем пациентам с ОПЛ до начала специфической терапии, в ходе лечения с частотой от 1 раза в месяц или реже (с учетом наличия сопутствующей патологии и клинической ситуации), а также при необходимости в любой момент в течение всего периода лечения выполнение ультразвукового исследования (УЗИ) органов брюшной полости с определением размеров печени, селезенки и внутрибрюшных лимфатических узлов, а также УЗИ органов малого таза у женщин и предстательной железы у мужчин для диагностики и мониторинга сопутствующей патологии [2,4].
Уровень убедительности рекомендации ‒ С (уровень достоверности доказательств - 5).
2,1 Жалобы и анамнез.
Манифестация клинических проявлений ОПЛ сопровождается жалобами анемического характера, развитием геморрагического синдрома различной интенсивности и инфекционных осложнений на фоне нейтропении. Данные проявления могут развиться остро или постепенно нарастать.Рекомендуется всем пациентам сбор анамнеза и жалоб для верификации диагноза. Из анамнестических данных выявлять связь с возможными токсическими, лекарственными агентами. Необходим тщательный сбор семейного анамнеза для исключения врожденных аномалий, а также на наличие сиблингов (родных братьев и/или сестер) [1-3,5].
Уровень убедительности рекомендации ‒ с (уровень достоверности доказательств ‒ 5).
2,2 Физикальное обследование.
Рекомендуется всем пациентам проводить физикальное обследование, включающее измерение роста и массы тела, температуры тела, оценку состояния кожных покровов, костно-суставной системы, выявление признаков геморрагического синдрома, наличие гепатоспленомегалии, лимфаденопатии, наличие признаков дисфункции сердца, легких, печени, органов эндокринной, нервной системы для верификации диагноза [1-3,5].Уровень убедительности рекомендации ‒ С ( уровень достоверности доказательств ‒ 5).
Комментарии. Проводятся измерение роста и массы тела, температуры тела, оценка состояния костно-суставной системы, выявление признаков геморрагического синдрома, наличия гепатоспленомегалии, лимфоаденопатии, наличия признаков дисфункции сердца, легких, печени, органов эндокринной системы.В случае появления папулезных высыпаний на коже рассмотреть вопрос о биопсии кожи ( подозрение на экстрамедуллярное лейкемическое поражение).
2,3 Лабораторные диагностические исследования.
У 80 % пациентов манифестация заболевания характеризуется лейкопенией (медиана числа лейкоцитов составляет 1,8 × 109/л). Если у пациента в момент диагностики ОЛ определяется лейкопения <1 × 109/л, особенно в сочетании с гипофибриногенемией, то с большой долей вероятности можно предполагать промиелоцитарный вариант ОМЛ. У 15‒20 % пациентов в дебюте болезни выявляется лейкоцитоз (медиана 83 × 109/л) с увеличением числа лейкоцитов до ≥150 × 109/л. У подавляющего числа пациентов (80‒90 %) определяется анемия, причем у половины из них концентрация гемоглобина составляет <100 г/л. У 75 % пациентов содержание тромбоцитов снижается до ≤50 × 109/л. Лабораторные признаки диссеминированного внутрисосудистого свертывания (ДВС) и истощенного фибринолиза определяются у 80‒90 % пациентов [4].В большинстве случаев диагноз может быть заподозрен при морфологической оценке лейкемических клеток. Для этого необходимо получить цитологический препарат костного мозга (КМ) путем пункции. Бластные клетки при ОПЛ у большинства пациентов прежде всего характеризуются значительным ядерным полиморфизмом и наличием крупной фиолетово-бурой зернистости, густо заполняющей цитоплазму, большим количеством палочек Ауэра (классический гипергранулярный вариант ОПЛ) [6]. У 15‒20 % пациентов в цитоплазме опухолевых клеток обнаруживается лишь несколько мелких гранул или они не выявляются вовсе, при этом все остальные признаки (клинические, цитохимические, цитогенетические) ОПЛ присутствуют.
Классическим признаком опухолевых клеток ОПЛ является очень выраженная цитохимическая реакция на миелопероксидазу (MPO), липиды, которая выявляется с помощью суданового черного (SBB), и на хлорацетатэстеразу.
Рекомендуется всем пациентам до начала и во время лечения ОПЛ выполнение общего анализа ПК с подсчетом лейкоцитарной формулы и определением числа ретикулоцитов и тромбоцитов для верификации диагноза, контроля за лечением и выработки тактики ведения пациента [1-3,5].
Уровень убедительности рекомендаци и ‒ С (уровень достоверности доказательств - 5).
Комментарии: общий анализ ПК (особенно число лейкоцитов и тромбоцитов) выполняется ежедневно в первые дни терапии ATRA** для оценки риска возникновения дифференцировочного синдрома (ДС) (при быстром увеличении числа лейкоцитов целесообразно начать профилактику ДС, даже если не было исходного лейкоцитоза; уровень тромбоцитов не должен быть <30 × 109/л, целевой уровень ≥50 × 109/л), затем ‒ через день‒два до констатации ремиссии. Развернутая формула ‒ 2 раза в неделю.
Рекомендуется до начала лечения ОПЛ для верификации диагноза всем пациентам выполнить цитологическое и цитохимическое исследования опухолевых клеток в пунктате КМ, и всем больным после окончания программы индукции ремиссии, в ходе консолидации и поддерживающей терапии выполнять контрольное цитологическое исследование аспирата КМ, оценку ответа на лечение, оценку состояния костномозгового кроветворения и диагностику рецидива [1-3,5].
Уровень убедительности рекомендации ‒ С (уровень достоверности доказательств - 5).
Комментарии. У пациентов с ОПЛ после курса ХТ наблюдается две волны выхода из агранулоцитоза. Первую контрольную пункцию КМ следует выполнять не ранее завершения второй волны выхода, в среднем на 30-й день после завершения курса ХТ. Более ранний анализ пунктата КМ может привести к ложному подсчету процента бластных клеток - продолжающих дифференцироваться опухолевых клеток, которые через 7‒10 дней полностью исчезнут из КМ. Таким образом, первая контрольная пункция КМ осуществляется в среднем на 30-й день после последнего введения идарубицина** (то есть на 36‒40-й день от начала курса) или при окончательном восстановлении показателей ПК.
У пациентов, индукционное лечение которым выполняют ATO в сочетании с ATRA**, описанная выше закономерность отсутствует. При применении АТО у большого числа пациентов в течение первых 2 недель терапии отмечается постепенное увеличение числа лейкоцитов в ПК (лейкоцитоз может достигать 150‒180 × 109/л), что при отсутствии клинических признаков дистресс-синдрома терапии не требует. В ряде случаев при лейкоцитозе может наблюдаться оссалгический синдром, требующий обезболивания.
Рекомендуется всем пациентам до начала лечения ОПЛ выполнить иммунофенотипическое исследование опухолевых клеток в пунктате КМ для повышения точности диагностики ОПЛ [1-3,5,7].
Уровень убедительности рекомендации ‒ с (уровень достоверности доказательств - 5).
Комментарии. Иммунофенотипирование с использованием многоцветной проточной цитометрии может повысить точность морфологических исследований ОПЛ, но не является ключевым методом диагностики. Как правило, PML/RARA-положительные бластные клетки имеют иммунофенотип, аналогичный нормальным промиелоцитам (CD34‒/+ гетерогенный, сD117‒/+ dim, HLADR‒/+ dim, сD13+/++, сD11b‒). Тем не менее в отличие от нормальных промиелоцитов PML/RARA-положительные промиелоциты имеют крайне низкий уровень сD15 (CD15‒/+ dim вместо сD15+++). Бластные клетки при гипогранулярной (вариантной) форме ОПЛ (M3V) часто коэкспрессируют Т-линейные маркеры, такие как сD2, совместно с миелоидными маркерами, такими как сD13 и сD33.
Рекомендуется всем пациентам до начала лечения ОПЛ выполнить цитогенетическое исследование, а также для получения быстрого ответа о наличии химерного гена PML-RARA ‒ определение экспрессии pML-RAR-a (количественное), молекулярно-генетическое исследование мутаций в гене PML-RARA методом ПЦР для верификации диагноза и выполнения в дальнейшем мониторинга минимальной остаточной болезни (МОБ) [1-3,5].
Уровень убедительности рекомендации ‒ С (уровень достоверности доказательств - 5).
Комментарии. Все случаи ОПЛ, установленного морфологическими и цитохимическими методами исследования, должны быть подтверждены методом ПЦР или FISH в момент установления диагноза, так как в 5‒10 % случаев при отсутствии классической t (15; 17) обнаруживается транскрипт PML-RARA.
Для диагностики ОПЛ крайне необходимым является быстрое цитогенетическое подтверждение диагноза. Поскольку эффективность таргетного лечения на основе ретиноидов и/или производных мышьяка строго зависит от наличия химерного гена PML/RARA, генетические подтверждение диагноза является обязательным во всех случаях. В 1977 г. J.D. Rowley и соавт. было доказано, что практически во всех случаях ОПЛ обнаруживается t (15; 17) (q22; q12‒21) [8]. В результате этой транслокации ген промиелоцитарного лейкоза (PML-ген), расположенный на хромосоме 15, переносится на длинное плечо хромосомы 17 в область, где находится ген альфа-рецептора ретиноевой кислоты (эту транслокацию относят к группе реципрокных, сбалансированных, что означает, что генетический материал не утрачивается и передается с одной хромосомы на другую. В результате t (15; 17) появляется 2 сливных аномальных гена: PML/RARα на деривате хромосомы 15 и RARα/PML на деривате хромосомы 17.
Генетическое подтверждение диагноза должно выполняться, если возможно, на бластных клетках, полученных из КМ. Идентификация ОПЛ-специфических генетических поломок в бластных клетках осуществляется на уровне анализа хромосом, ДНК, РНК и химерного белка с использованием стандартного кариотипирования, флуоресцентной in situ гибридизации (FISH), полимеразно-цепной реакции с обратной транскриптазой (ОТ-ПЦР) или анти-PML моноклональных антител. Соответственно, каждый из методов имеет свои преимущества и недостатки.
Кариотипирование на G-окрашенных метафазах, полученных из образцов КМ, выполняется обычными методами на прямой 24- и 48-часовой культуре. Несмотря на высокую специфичность, цитогенетический анализ дóрог, отнимает много времени, нуждается в метафазах хорошего качества (потери до 20 %) и по определению не в состоянии обнаружить случаи, когда PML/RARA является результатом так называемой криптогенной перестройки (ложно отрицательный результат).
Этот метод позволяет обнаруживать дополнительные хромосомные перестройки, но они не имеют существенного прогностического значения при ОПЛ. Цитогенетический анализ может быть полезен в тех случаях ОПЛ, когда синтез химерного белка PML/RARA не осуществляется. Стандартная цитогенетика также может способствовать выявлению редких вариантов ОПЛ в том числе с t (11; 17) (q23; q21), t (11; 17) (q13; q21) и t (5; 17) (q35; q21), приводящих к синтезу химерных продуктов PLZF-RARA, NuMA RARA и NPM1-RARA соответственно, а также другим, описанным совсем недавно. FISH-анализ на PML/RARα выполняется с использованием флуоресцентных зондов. Хотя в некоторых случаях образцы ПК пригодны для исследования (в частности, когда на момент установления диагноза имеется гиперлейкоцитоз), FISH-анализ лучше выполнять на образцах КМ. Этот метод высокоспецифичен, обладает достаточной чувствительностью, намного дешевле и менее трудоемок, чем кариотипирование. Однако FISH не дает никакой информации об изоформе химерного транскрипта PML/RARA, который необходим для осуществления молекулярного мониторинга МОБ.
Тем не менее FISH может быть полезен в диагностике предполагаемых случаев ОПЛ, при которых не выявляется химерный транскрипт PML-RARA. Так, FISH-исследование может выявить реаранжировку гена RARA, который может быть партнером другого - не PML-гена.
В клиниках, в которых нет возможности выполнить цитогенетическое исследование, диагноз должен быть подтвержден в референс-лаборатории. Образцы КМ или ПК должны быть доставлены в лабораторию до начала терапии.
ОТ-ПЦР-анализ PML-RARA проводят на РНК, выделенной из клеток КМ, хотя химерный транскрипт, как правило, легко определяется и в ПК даже в случаях с лейкопенией. ОТ-ПЦР-анализ для выявления химерного продукта PML-RARA был создан и стандартизован в рамках международной кооперации. ОТ-ПЦР является «золотым стандартом» для подтверждения диагноза ОПЛ. Важно, что помимо высокой специфичности и чувствительности он определяет расположение точки разрыва PML, устанавливая тем самым маркер для следующего мониторинга МОБ. Однако малое количество РНК (и, как следствие, ложноотрицательный результат), контаминация/артефакты (ложноположительный результат), а также относительно длительный период подготовки проб (около 2 дней) являются основными недостатками этого метода. Кроме того, очень желательно, чтобы детекцию химерных транскриптов и мониторинг образцов проводили в референс-лабораториях с хорошо обученным персоналом и большим опытом.
Определение молекулярного варианта ОПЛ (PML-RARA, PLZF-RARA, NuMА-RARA, NPM-RARA ) может подсказать, чувствительны ли опухолевые клетки к воздействию ATRA** и мышьяка. Варианты ОПЛ с PLZF-RARA-онкогеном плохо отвечают на терапию ретиноидами.
Рекомендуется всем пациентам до начала лечения ОПЛ (с целью уточнения варианта мутации) и во время лечения ОПЛ (для выполнения мониторинга МОБ) проведение молекулярного исследования транскриптов гена PML-RARα bcr-1, bcr-2 и bcr-3 в КМ [9,10].
Уровень убедительности рекомендации ‒ С (уровень достоверности доказательств - 4).
Комментарии. В клиниках, в которых нет возможности выполнить молекулярное исследование, диагноз должен быть подтвержден в референс-лаборатории. Образцы КМ или ПК должны быть доставлены в лабораторию до начала терапии. Варианты транскрипта PML/RARα (bcr1, bcr2, bcr3) и экспрессия транскрипта RARα-PML служат маркерами для мониторинга МОБ при ОПЛ с t (15; 17), но не определяют прогноз заболевания.
Рекомендуется всем пациентам до начала и во время лечения ОПЛ в ходе терапии проведение анализа биохимического анализа крови (общий белок, альбумин, мочевина, креатинин, калий, натрий, кальций, лактатдегидрогеназа, щелочная фосфатаза, аланинаминотрансфераза, аспартатаминотрансфераза, билирубин общий, свободный и связанный) для диагностики сопутствующей патологии (заболеваний) и определения тактики сопроводительной терапии [1-3,5].
Уровень убедительности рекомендации ‒ с (уровень достоверности доказательств - 5).
Рекомендуется всем пациентам до начала и во время лечения ОПЛ в ходе терапии исследование свертывающей системы крови (активированное частичное тромбопластиновое время, протромбиновое время, тромбиновое время, фибриноген) для диагностики сопутствующей патологии и осложнений, а также определения тактики сопроводительной терапии [1,2,11].
Уровень убедительности рекомендации ‒ с (уровень достоверности доказательств - 5 ).
Комментарии. У пациентов с малейшими признаками коагулопатиии на этапе индукции ремиссии все указанные показатели должны мониторироваться ежедневно. Если есть возможность, в систему мониторинга целесообразно включить тромбоэластографию.
Не рекомендуется рутинное молекулярно-генетическое исследование мутации гена FLT3 (fms-подобная тирозин-киназа-3) в ПК или КМ всем пациентам с ОПЛ [2,3].
Уровень убедительности рекомендации ‒ С (уровень достоверности доказательств - 4).
Комментарии. Мутации в гене, кодирующем FMS-подобную тирозинкиназу-3 (FLT3), при ОПЛ наблюдаются чаще, чем при других ОМЛ - у 30‒40 % пациентов. Однако, хотя FLT3-мутации ассоциированы с более высоким числом лейкоцитов в момент диагностики ОЛ, они не являются каким-либо прогностическим фактором и не оказывают влияние на выбор терапевтической тактики.
Рекомендации по мониторингу МОБ.
Высокоэффективным методом диагностики и мониторинга МОБ при ОПЛ является метод FISH, чувствительность которого составляет 1 : 1000, однако отсутствие маркера при этом исследовании не означает отсутствие МОБ. Отсутствие МОБ всегда должно быть подтверждено методом ПЦР.
Мониторинг МОБ необходим для определения терапевтической тактики при ОПЛ с самых ранних этапов постремиссионной терапии.
Достигнутая молекулярная ремиссия (метод ПЦР для определения молекулярной ремиссии должен выявлять не менее одной опухолевой клетки на 10 тыс. нормальных, его чувствительность составляет 10‒4) является принципиальным моментом в лечении ОПЛ, поскольку отсутствие молекулярной ремиссии после выполнения интенсивной консолидации свидетельствует о неизбежном рецидиве и требует изменения терапевтической тактики.
Мониторинг МОБ позволяет использовать более интенсивное лечение у пациентов, у которых риск развития рецидивов выше, в то время как при меньшем риске пациентам может быть понижена интенсивность лечения, что позволит уменьшить частоту нежелательных явлений терапии, в том числе частоту возникновения вторичных опухолей.
Пациентам, у которых после завершения консолидации продолжает определяться химерный транскрипт (чувствительность метода 10‒4), необходимо продолжить интенсивную терапию с целью предупреждения развития рецидива (использовать препараты мышьяка, предлагать пациенту трансплантацию гемопоэтических стволовых клеток (ТГСК)).
Пациентам, у которых выявлен возврат МОБ (молекулярный рецидив), необходимо продолжить и модифицировать терапию с целью предупреждения развития рецидива. В случае раннего (до года ПР) молекулярного рецидива следует модифицировать терапию (например, ввести в протокол цитарабин** ‒ провести программу 7 + 3 с даунорубицином** в дозе 60 мг/м2 в сочетании с 30-дневным приемом ATRA**, постараться получить молекулярный ответ и обязательно реализовать проект ТГСК. При позднем рецидиве (от года ПР) на фоне постоянной поддерживающей терапии следует также выполнить курс 7 + 3 + ATRA** (с идарубицином**) с дальнейшей постоянной поддерживающей терапией.
Оптимальной терапией при развитии любого варианта молекулярного рецидива является терапия мышьяка триоксидом в течение минимум 6 мес.
Молекулярный мониторинг особенно важен в первые 12 мес. после завершения интенсивной консолидации. По нашим наблюдениям, у подавляющего большинства пациентов молекулярная ремиссия достигается после 3 курсов ХТ, а большая часть молекулярных и/или гематологических рецидивов наблюдается через 18‒24 мес. после достижения ПР. У пациентов, которым индукция ремиссии (ИР) осуществляется АТО в сочетании с ATRA**, молекулярная ремиссия достигается в подавляющем большинстве случаев после 1‒2 курсов, а вероятность развития рецидива крайне низкая.
Строгость в выполнении мониторинга в течение 12 мес. после консолидации (~18 мес лечения) определяется исходным числом лейкоцитов, у пациентов с числом лейкоцитов в дебюте заболевания >10 × 109/л маркеры МОБ необходимо мониторировать значительно чаще ‒ 1 раз в 2‒3 месяца, поскольку вероятность рецидива у них более высокая. У пациентов, у которых маркер МОБ персистирует и после 3-го курса консолидации, необходимо рассматривать возможность изменения терапевтической тактики (применение мышьяка, выполнение трансплантации аллогенных гемопоэтических стволовых клеток (алло-ТГСК)). Мониторинг следует осуществлять после каждого нового последующего метода воздействия.
ПЦР-анализ клеток КМ является более чувствительным, чем ПЦР-анализ клеток ПК.
Прежде чем принимать терапевтические решения, основанные на данных молекулярного мониторинга, необходимо повторно получить положительный результат ПЦР-анализа. Причем, чтобы уменьшить вероятность получения ошибочных результатов из-за методических погрешностей или путаницы образцов, транскрипт PМL-RARα должен выявляться при анализе свежеполученных клеток КМ. Все лаборатории, которые проводят ПЦР-анализ, на основании результатов которого изменяется терапия, должны иметь очень жесткий внутренний контроль качества выполнения анализов и участвовать во внешнем контролировании. Для исключения ошибок в диагнозе молекулярного рецидива следует выполнять одновременно FISH-анализ. Однократного выявления транскрипта PML-RARα методом ПЦР и подтверждения положительного результата FISH-анализом достаточно для установления молекулярного рецидива. Если отсутствует возможность выполнять FISH-анализ, то повторный ПЦР-анализ следует выполнять в более ранние сроки - через 14 дней после получения первых положительных результатов.
Мониторинг МОБ следует проводить и у пациентов во второй морфологической ремиссии ОПЛ, особенно когда осуществляется подготовка к выполнению трансплантации аутологических гемопоэтических стволовых клеток (ауто-ТГСК). Заготовка аутотрансплантата возможна только при достижении молекулярной ремиссии, подтвержденной дважды.
Определение маркеров МОБ после ауто- или алло-ТГСК позволяет выбирать необходимую терапевтическую тактику. Обнаружение транскрипта PML/RARα в течение 3 мес после ТГСК указывает на неизбежность рецидива, и в указанной ситуации самым оптимальным препаратом является АТО.
Для мониторинга МОБ у пациентов с ОПЛ в ремиссии:
Рекомендуется всем пациентам проводить молекулярно-генетическое исследование МОБ при лейкозах методом ПЦР каждые 2 мес. в течение первого года лечения, затем 1 раз в 3 месяца в течение 2 лет после завершения консолидации [1,3,4,12-14].
Уровень убедительности рекомендаций ‒ с (уровень достоверности доказательств - 5).
Комментарии: больным из группы низкого риска (лейкоциты в дебюте заболевания <10 × 109/л) при достижении ими молекулярной ремиссии мониторинг можно осуществлять только в течение первого года лечения.
Рекомендуется использовать КМ в качестве материала для определения МОБ, поскольку исследование МОБ в КМ более достоверно (выше чувствительность), чем в ПК [14].
Уровень убедительности рекомендаци й ‒ с (уровень достоверности доказательств - 5).
Рекомендуется для пациентов с ПЦР-позитивным результатом, полученным после консолидации, исследование КМ повторить спустя 2 недели (желательно как в местной, так и в референс-лаборатории для получения независимого результата) [2,4] .
Уровень убедительности рекомендации ‒ С (уровень достоверности доказательств - 5).
Рекомендуется всем пациентам при подозрении и при установленном ОПЛ, а также в ходе терапии с частотой 1 раз в 3‒6 месяцев молекулярно-биологическое исследование крови на вирус иммунодефицита человека ВИЧ-1 (Human immunodeficiency virus HIV-1) для уточнения необходимости одновременного проведения противоопухолевой и антиретровирусной терапии [2,15].
Уровень убедительности рекомендации ‒ С (уровень достоверности доказательств - 5).
Рекомендуется всем пациентам при подозрении и при установленном ОПЛ, а также в ходе терапии с частотой 1 раз в 3‒6 месяцев выполнение молекулярно-биологического исследования крови на вирус гепатита в (Hepatitis в virus) и на вирус гепатита с (Hepatitis с virus) с целью уточнения риска реактивации вирусного гепатита и в случае необходимости ‒ ее профилактики [2,16,17].
Уровень убедительности рекомендации ‒ С (уровень достоверности доказательств - 5).
Рекомендуется всем пациентам при подозрении на ОПЛ, а также в случае развития рецидива и после выполнения алло-ТГСК определение основных групп крови по системе АВ0 и определение антигена D системы Резус (резус-фактор) для возможности выполнения заместительной гемокомпонентной терапии при наличии показаний до, во время или после терапии [2,18].
Уровень убедительности рекомендации ‒ С (уровень достоверности доказательств - 5).
Рекомендуется всем пациентам с рецидивом ОПЛ после достижения второй и последующих ремиссий консультация в трансплантационном центре с целью определения целесообразности и возможности выполнения ауто- или алло-ТГСК [1-3,5].
Уровень убедительности рекомендации ‒ с (уровень достоверности доказательств - 5).
2,4 Инструментальные диагностические исследования.
Всем пациентам, у которых подозревается диагноз острого (промиелоцитарного, в частности) лейкоза, должен быть получен цитологический препарат костного мозга путем пункции. Эта диагностическая процедура может не проводиться (исключительно!) в том случае, когда количество бластных клеток в ПК достаточно для выполнения молекулярно-генетических исследований, а у пациента регистрируется массивный геморрагический синдром гематомного типа, при котором любое вмешательство может сопровождаться развитием новых объемных гематом. Для ОПЛ исключительно важным является получение адекватного костномозгового пунктата, так как большинство форм характеризуется глубокой лейкопенией.Рекомендуется всем пациентам на момент диагностики ОПЛ и в ходе терапии выполнять регулярно (при лечении АТО - не реже 1 раза в неделю в период индукции ремиссии (ИР), далее ‒ 1 раз в 2‒3 недели) регистрацию, расшифровку, описание и интерпретацию электрокардиографических данных для выявления и/или мониторинга нарушений проводимости импульсов в сердечной мышце для своевременной диагностики синдрома удлиненного QT-интервала [19,20].
Уровень убедительности рекомендаци и ‒ С (уровень достоверности доказательств - 4).
Рекомендуется всем пациентам с ОПЛ до начала специфической терапии, а также в ходе лечения ежемесячное (с учетом наличия сопутствующей патологии и клинической ситуации может быть чаще), а также при необходимости в любой момент в течение всего периода лечения выполнение эхокардиографии для оценки функционального состояния сердечной мышцы [2,20].
Уровень убедительности рекомендации ‒ с (уровень достоверности доказательств - 5).
Рекомендуется всем пациентам с ОПЛ до начала специфической терапии, в ходе лечения с частотой от 1 раза в месяц или реже (с учетом наличия сопутствующей патологии и клинической ситуации), а также при необходимости в любой момент в течение всего периода лечения выполнение рентгенографии и/или компьютерной томографии (КТ) органов грудной клетки для выявления изменений легочной ткани и органов средостения [2,4].
Уровень убедительности рекомендаци и ‒ С (уровень достоверности доказательств - 5).
Рекомендуется всем пациентам с ОПЛ до начала специфической терапии, в ходе лечения с частотой от 1 раза в месяц и реже (с учетом наличия сопутствующей патологии и клинической ситуации), а также при необходимости в любой момент в течение всего периода лечения выполнение КТ головного мозга без контраста для выявления и/или мониторинга изменений в структурах головного мозга [2,4].
Уровень убедительности рекомендаци и ‒ С (уровень достоверности доказательств - 5).
Комментарии. КТ головного мозга при ОПЛ надо выполнять всем пациентам в первые дни диагностики, так как могут быть бессимптомные интракраниальные кровоизлияния. При появлении головных болей, менингизма, сонливости, загруженности на фоне терапии ретиноидами КТ головы выполняется обязательно, а спинномозговая пункция выполняется после КТ (если позволяет количество тромбоцитов).
Рекомендуется всем пациентам с ОПЛ до начала специфической терапии, в ходе лечения с частотой от 1 раза в месяц или реже (с учетом наличия сопутствующей патологии и клинической ситуации), а также при необходимости в любой момент в течение всего периода лечения выполнение ультразвукового исследования (УЗИ) органов брюшной полости с определением размеров печени, селезенки и внутрибрюшных лимфатических узлов, а также УЗИ органов малого таза у женщин и предстательной железы у мужчин для диагностики и мониторинга сопутствующей патологии [2,4].
Уровень убедительности рекомендации ‒ С (уровень достоверности доказательств - 5).
2,5 Иные диагностические исследования.
Иные диагностические исследования не применяются.|
|
Лечение
Назначение и применение лекарственных препаратов, указанных в клинической рекомендации, направлено на обеспечение пациента клинически эффективной и безопасной медицинской помощью, в связи с чем их назначение и применение в конкретной клинической ситуации определяется в соответствии с инструкциями по применению конкретных лекарственных препаратов с реализацией представленных в инструкции мер предосторожности при их применении, также возможна коррекция доз с учетом состояния пациента.
Уровень убедительности рекомендации ‒ С (уровень достоверности доказательств - 5).
Комментарии. Хотя существует общий консенсус в отношении необходимости молекулярно-генетического подтверждения диагноза ОПЛ, дифференцирующая (таргетная) и сопроводительная терапия должны быть начаты до получения результатов генетических тестов. Необходимо учитывать любые подозрения на ОПЛ: наличие у пациента тяжелой коагулопатии, геморрагического синдрома, лейкопении, характерной морфологической картины бластных клеток.Во всех таких случаях следует начинать терапию ATRA** немедленно и продолжать ее до момента подтверждения диагноза или его опровержения на основе генетического исследования.
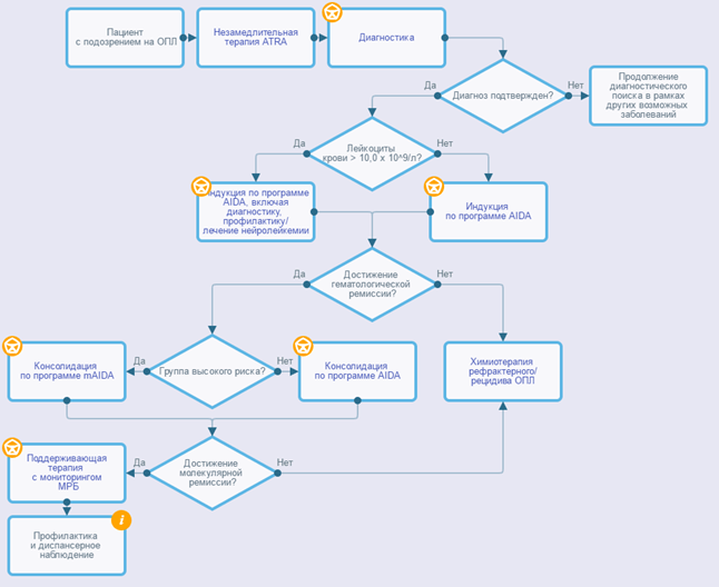
Рекомендуется пациентам с верифицированным ОПЛ индукционная терапия, включающая сочетанное применение ATRA** и антрациклинов с цитарабином** или без него (стандартный подход) либо ATRA** и АТО (альтернативный подход) [1-3,5].
Уровень убедительности рекомендации ‒ С (уровень достоверности доказательств - 5).
Комментарии: всем пациентам независимо от инициального лейкоцитоза курс ХТ должен быть начат не позднее 3-го дня от начала лечения ATRA**. Пациентам с числом лейкоцитов >10 × 109/л курс противоопухолевыми препаратами начинают одномоментно с ATRA**. Оптимальным днем начала курса ХТ для пациентов с числом лейкоцитов <10 × 109/л может считаться 2-й день от начала приема ATRA**, поскольку к этому времени уже должен быть подтвержден диагноз ОПЛ и вероятность развития раннего ретиноидного синдрома крайне мала.
Внутримозговые кровоизлияния, легочные и другие кровотечения являются частыми жизнеугрожающими осложнениями ОПЛ вследствие грубых коагуляционных нарушений. Эти осложнения не только становятся наиболее частой причиной смерти на ранних этапах индукционной терапии, но нередко развиваются до установления диагноза ОПЛ и начала терапии [21,22].
Рекомендуется всем пациентам начало сопроводительной терапии, направленной на коррекцию коагулопатии, начинать немедленно при минимальном подозрении на ОПЛ [23,24].
Уровень убедительности рекомендации ‒ в (уровень достоверности доказательств - 3).
Комментарии: терапия должна включать свежезамороженную плазму (СЗП) и криопреципитат, трансфузию тромбоконцентратов для поддержания уровня концентрации фибриногена >1,0‒1,5 г/л и количества тромбоцитов >50 × 109/л. Мониторинг этих показателей должен выполняться по крайней мере 1 раз в день (при необходимости - чаще). Такая терапия должна продолжаться в течение всего периода индукционной терапии до исчезновения всех клинических и лабораторных признаков коагулопатии. Следует обращать внимание на факторы, повышающие риск развития фатальных кровоизлияний и кровотечений. Эти факторы следующие: уже состоявшееся или активное кровотечение, гипофибриногенемия (<1,0 г/л), повышение уровня продуктов деградации фибрина или D-димеров в сочетании с увеличением протромбинового времени или активированного частичного тромбопластинового времени, а также гиперлейкоцитоз, наличие бластных клеток в ПК, высокий уровень креатинина, плохой соматический статус. Следует избегать катетеризации центральных вен, спинномозговых пункций и других инвазивных процедур (например, бронхоскопии) перед началом терапии и в период ИР в связи с высоким риском геморрагических осложнений. Установка центрального венозного катетера должна выполняться опытными врачами только после коррекции коагуляционных нарушений. Кроме того, прокоагуляционный статус при ОПЛ может не только приводить к увеличению риска геморрагических осложнений, но и увеличивать риск тромбозов. Преимущество от использования гепарина натрия**, транексамовой кислоты**, аминокапроновой кислоты**, других антикоагулянтов или ингибиторов фибринолиза спорно и не доказано, и эти препараты не должны использоваться вне клинических испытаний. Есть также сообщения о случаях использования рекомбинантного фактора VIIα в случае тяжелого, жизнеугрожающего кровотечения [25,26].
Уровень убедительности рекомендации ‒ A (уровень достоверности доказательств - 2).
Комментарии. Самые первые рандомизированные исследования по сочетанному применению ATRA** и ХТ показали безусловные преимущества данного подхода перед стандартной ХТ. ХТ состояла из курсов антрациклинами в высоких дозах в сочетании или без цитарабина**. Французская группа продемонстрировала в рандомизированном исследовании APL-91, что процент достижения ремиссии в группе, где с ХТ применялась и ATRA**, составил 91 % в сравнении с 81 % в группе ХТ. Анализ долгосрочной эффективности лечения этих же пациентов показал, что четырехлетняя бессобытийная выживаемость пациентов, которым проводилась ХТ совместно с ATRA**, составила 62 % в сравнении с 15 % у пациентов, у которых была только ХТ (p <0,0001) [28].
Ряд клинических исследований (КИ), проведенных в течение последнего десятилетия, позволил оптимизировать схему введения ATRA** и антрациклинов. Так, в рандомизированном исследовании Европейской группы по ОПЛ было четко показано, что наиболее эффективным является одновременное, а не последовательное, применение ATRA** и ХТ [29]. В дальнейшем это было также подтверждено в других крупных многоцентровых исследованиях [27]. Именно итоги этих исследований привели к тому, что программа сочетанного применения ATRA** и ХТ антрациклинами стала стандартом лечения первичных ОПЛ.
Однозначных жестких рекомендаций по выбору программы ХТ нет. Результаты нескольких рандомизированных КИ, выполненных в Европе и США, показали, что на фоне постоянного приема ATRA** эффективность программы 7 + 3 (доза даунорубицина** 60 мг/м2), испанской программы AIDA, английской программы DAT/ADE, немецкой программы TAD/HAM одинакова [27]. Большинство исследователей склоняются к применению риск-адаптированного испанского протокола AIDA, поскольку при одинаковой эффективности у него существенно меньшие показатели токсичности.
Опыт Российской научно-исследовательской группы по лечению ОПЛ можно резюмировать в 2 этапа: 1) применение 7 + 3 + ATRA** (1 пилотное и 2 рандомизированных исследования) и 2) применение программы AIDA (третиноин**, идарубицин**, митоксантрон**) [4]. Итоги I этапа продемонстрировали, что в рамках многоцентрового взаимодействия процент достижения ремиссии составил 90 %, а ранней летальности, соответственно, 10 %. Общая выживаемость (ОВ) и безрецидивная выживаемость (БРВ) в течение 5 лет достигли 80 и 88 % соответственно, причем выживаемость пациентов в тех гематологических центрах, которые рекрутировали в исследование более 6 пациентов, значимо отличалась в лучшую сторону от тех центров, где опыт ведения таких пациентов был меньше. Применение протокола AIDA у пациентов с впервые выявленным ОПЛ столь же эффективно: трехлетняя ОВ и БРВ составили 86,7 и 75,8 %. Этап индукционного лечения сложный и требует массивной сопроводительной терапии, этапы консолидации значительно менее токсичны и могут выполняться в амбулаторном режиме.
Отказ от использования стандартного подхода должен рассматриваться только в исключительных случаях, в которых ХТ противопоказана (например, тяжелая органная недостаточность, терапия антикоагулянтами, пациент старше 80 лет), а также в тех случаях, когда альтернативные варианты индукционной терапии диктуются социально-экономическими факторами или проведением клинических испытаний.
Рекомендуется пациентам с ОПЛ промежуточного и низкого риска (группы риска в соответствии со старой классификацией ОПЛ) при наличии возможности применение в индукционной терапии комбинации ATRA** и АТО [27].
Уровень убедительности рекомендации ‒ A (уровень достоверности доказательств - 2).
Комментарии. После сообщений об успешных результатах лечения ATO пациентов с рецидивами ОПЛ из Китая, а затем и из западных стран, был проведен ряд КИ, направленных на оценку эффективности ATO в индукционной терапии первичных ОПЛ [30-32]. Частота достижения ПР в этих исследованиях варьировала от 86 до 95 %. Однако следует отметить, что ATO сочетался с терапией ATRA** и/или ХТ.
В целом эти многообещающие результаты терапии, основанной на ATO, показывают, что соответствующее сравнение со стандартным подходом ATRA** + антрациклины с точки зрения эффективности, безопасности и экономической эффективности является оправданным. Это предположение было подтверждено результатами многоцентрового рандомизированного исследования, проведенного объединенной Европейской исследовательской группой с октября 2007 по сентябрь 2010 г. [33,34]. Основной целью этого исследования было сравнение эффективности протокола АIDА и АТО в сочетании с ATRA** у пациентов с ОПЛ из группы низкого и промежуточного риска. Анализ долгосрочных результатов показал, что 2-летняя общая и бессобытийная выживаемость пациентов с ОПЛ, лечение которым проводили АТО + ATRA**, достоверно лучше, чем при использовании протокола АIDА: 98,7 и 91,1 % (р = 0,03); 97,1 и 85,0 % соответственно (р = 0,02). Было отмечено, что токсичность программ цитостатического воздействия значимо выше в сравнении с программой биологического лечения.
Это первое масштабное многоцентровое исследование, официально закрепившее за АТО в сочетании с ATRA** статус эталонной программы лечения ОПЛ.
Поскольку АТО стали широко применять в качестве терапии как 2-й, так и 1-й линии у пациентов с ОПЛ, то побочным эффектам, возникающим вследствие его использования, постоянно уделяют существенное внимание. К серьезным осложнениям относят синдром дифференцировки опухолевых клеток ОПЛ, развитие гиперлейкоцитоза, удлинение QT/QTc-интервала, периферическую полинейропатию, повреждение печени и почек [33,34].
Рекомендуется продолжить лечение ATRA** до констатации полной гематологической ремиссии [1-3,5].
Уровень убедительности рекомендации ‒ с (уровень достоверности доказательств ‒ 5).
Не рекомендуется менять стандартную индукционную терапию в зависимости от выявления маркеров, которые рассматриваются как факторы неблагоприятного прогноза (такие как вторичные хромосомные нарушения, мутация FLT3, экспрессия сD56 и вCR3 PML-RARA) [1-3,5] .
Уровень убедительности рекомендации ‒ с (уровень достоверности доказательств ‒ 5).
Не рекомендуется модифицировать лечение, основываясь на обнаружении бластных клеток в КМ, даже на 50-й и более день лечения (поздняя терминальная дифференцировка) и при выявлении химерного гена с помощью цитогенетического или молекулярного анализа в эти же сроки [1-3,5].
Уровень убедительности рекомендации ‒ с (уровень достоверности доказательств ‒ 5).
Уровень убедительности рекомендации ‒ С (уровень достоверности доказательств - 5).
Комментарии. Использование ATRA** не отменило агрессивной заместительной терапии компонентами крови, а лишь несколько уменьшило объемы используемых трансфузионных средств.
Не рекомендуется использовать в рутинной практике гепарин натрия**, транексамовую кислоту**, другие антикоагулянты или ингибиторы фибринолиза, так как их преимущество остается спорным [1-3,5].
Уровень убедительности рекомендации. С (уровень достоверности доказательств - 5).
Уровень убедительности рекомендации ‒ С (уровень достоверности доказательств - 5).
• Комментарии. Выполнение плазмаферезов показано не только в качестве процедуры, направленной на профилактику и лечение синдрома распада опухоли, но также и на коррекцию коагуляционных осложнений (ДВС-синдром).
Не рекомендуется пациентам с ОПЛ проведение лейкафереза из-за риска развития фатальных геморрагических осложнений и ДВС-синдрома [1-3,5].
Уровень убедительности рекомендации ‒ С (уровень достоверности доказательств - 5).
Рекомендуется всем пациентам подбирать индивидуально режим терапии ATRA**, при необходимости его изменять для уменьшения побочного действия препарата и предотвращения развития или уменьшения проявлений ДС ( см приложение А 3,2 .) [35].
Уровень убедительности рекомендации ‒ с (уровень достоверности доказательств - 5).
Рекомендуется всем пациентам с ОПЛ с количеством лейкоцитов >10 × 109/л назначать дексаметазон** в дозе 2,5 мг/м2 2 раза в сутки внутривенно (в/в) в течение 2‒3 дней с целью профилактики развития ДС [35].
Уровень убедительности рекомендации ‒ С (уровень достоверности доказательств - 5).
Рекомендуется всем пациентам с ОПЛ с минимальными подозрениями на начало развития ДС незамедлительное назначение дексаметазона** в дозе 10 мг/м2 или 20 мг 2 раза в сутки внутривенно до купирования ДС [35].
Уровень убедительности рекомендации ‒ С (уровень достоверности доказательств - 5).
Комментарий: введение дексаметазона** даже при малейшем подозрении на ДС является стандартным подходом к лечению ДС, несмотря на то что прямые доказательства тому, что профилактическое введение глюкокортикоидов снижает летальность, связанную с этим синдромом, отсутствуют. Тем не менее в неконтролируемых исследованиях было показано, что процент фатальных исходов при развитии ДС на фоне профилактического введения глюкокортикоидов у пациентов с лейкоцитами более 5 × 109/л снижается.
Вероятность развития ДС опухолевых клеток выше у пациентов с инициальным лейкоцитозом (>5 × 109/л) и нарушением функции почек (креатинин >123 мкмоль/л). Поэтому раннее начало ХТ в сочетании с ATRA** и профилактическое введение глюкокортикоидов являются стандартным подходом к лечению в этой угрожающей жизни ситуации. У пациентов с числом лейкоцитов >10 × 109/л ХТ обычно начинается в течение нескольких часов после приема первой дозы ATRA**. Именно это позволяет взять под контроль коагулопатию при одновременном снижении риска развития ДС, частота которого особенно высока у этих пациентов.
Рекомендуется временное прекращение специфической терапии (ATRA**) только в случаях тяжело протекающего ДС [1-3,5,35].
Уровень убедительности рекомендации ‒ с (уровень достоверности доказательств - 5).
Молекулярное исследование после первого курса индукционной терапии не имеет большого клинического значения, так как положительный результат ПЦР на этой стадии может отражать задержку созревания опухолевых клеток, а не истинную резистентность. Таким образом, врачи должны воздерживаться от терапевтических решений на основе результатов в эти контрольные сроки. В противоположность этому, результаты ПЦР-анализа, проведенного после завершения консолидации, позволяют определять риск рецидива у конкретного пациента.
Рекомендуется пациентам с ОПЛ, завершившим индукционный этап лечения, применение консолидирующей терапии с включением ATRA** для снижения вероятности развития рецидива заболевания [1-3,5,36].
Уровень убедительности рекомендации ‒ С (уровень достоверности доказательств ‒ 5 ).
Комментарий: применение ATRA** в стандартной дозе (45 мг/м2 в день) в течение 15 дней в сочетании с ХТ в период консолидирующего лечения снижает риск развития рецидива [37]. Российская группа по лечению ОЛ рекомендует применение ATRA** на всех этапах терапии ОПЛ [4].
Рекомендуется пациентам с ОПЛ, получавшим на индукционном этапе ATRA** и ХТ, проводить 3 курса консолидации, включающей антрациклины (идарубицин**, даунорубицин** и митоксантрон**) ( см приложение А 3,1.) [27].
Уровень убедительности рекомендации ‒ А (уровень достоверности доказательств ‒ 2 ).
Рекомендуется пациентам с ОПЛ высокого риска, получавшим на индукционном этапе ATRA** и ХТ, проводить консолидацию с включением по крайней мере 1 курса ХТ со стандартными или средними дозами цитарабина** ( см приложение А 3,1.) [38].
Уровень убедительности рекомендации ‒ В (уровень достоверности доказательств ‒ 3 ).
Комментарий. Со времени первого успешного опыта использования даунорубицина** в качестве монотерапии и до настоящего времени роль цитарабина** при ОПЛ остается спорной. Ни одно из исследований, проведенных до появления ATRA**, в том числе рандомизированных, не показало преимуществ добавления цитарабина** к антрациклинам по сравнению с использованием высоких доз антрациклинов. С включением в большинство классических протоколов ATRA** споры о роли цитарабина** остались нерешенными [27].
Следует отметить, что совместный анализ результатов лечения пациентов, включенных в исследования PETHEMA и Европейской группы ОПЛ, продемонстрировал одинаково низкую частоту развития рецидивов у пациентов моложе 65 лет с лейкоцитами <10 × 109/л в дебюте заболевания независимо от того, какую терапию им проводили: монотерапию антрациклинами или антрациклины в сочетании с цитарабином**. Тем не менее были получены результаты в пользу включения цитарабина** у пациентов высокого риска с инициальным лейкоцитозом >10 × 109/л, поскольку частота развития рецидивов на монотерапии антрациклинами была выше [38].
Российская исследовательская группа предлагает применять цитарабин** у пациентов из группы высокого риска в период консолидации в качестве одного из трех курсов консолидации (цитарабин** 200 мг/м2 в день в виде постоянной в/в инфузии в течение 7 дней в сочетании с митоксантроном** 10 мг/м2 в 1‒3-й дни) в рамках протокола AIDA [4].
Рекомендуется пациентам с ОПЛ, получавшим на индукционном этапе ATRA** и ATO, проводить консолидацию также комбинацией ATRA** и ATO ( см приложение А 3,1) [33,34].
Уровень убедительности рекомендации ‒ В (уровень достоверности доказательств ‒ 2).
Комментарий. Как уже отмечалось, АТО является одним из самых эффективных препаратов в лечение ОПЛ. После одного индукционного курса необходимо его применять и в период консолидации. Доказательных исследований, указывающих на оптимальную продолжительность курсов консолидации, их число, необходимость сочетания с ATRA**, пока не проведено. В настоящее время проведены рандомизированные проспективные исследования, которые доказали высокую эффективность АТО при низкой токсичности в лечении пациентов с ОПЛ из группы низкого и промежуточного риска. В этих исследованиях были предусмотрены четыре 4-недельных курса консолидации АТО и восемь 2-недельных курсов ATRA** [33,34].
Рекомендуется пациентам с ОПЛ, завершившим программу консолидирующей терапии, молекулярно-генетическое исследование мутаций в гене PML-RARA методом ПЦР с чувствительностью по крайней мере 1 × 10‒4 по КМ для оценки молекулярной ремиссии [1-3,5] .
Уровень убедительности рекомендации ‒ С (уровень достоверности доказательств ‒ 5).
Не рекомендуется у пациентов с ОПЛ в первой молекулярной ремиссии выполнять ауто- или алло-ТГСК [1-3,5,36].
Уровень убедительности рекомендации ‒ с (уровень достоверности доказательств ‒ 5 ).
Комментарии. Выполнение ТГСК у пациентов с ОПЛ в первой ПР не показано. Для крайне незначительной части пациентов с персистенцией МОБ после завершения консолидации алло-ТГСК следует рассматривать лишь в том случае, если есть подходящий HLA-идентичный донор. Из-за того, что у этих пациентов могут отмечаться ранние рецидивы, может быть использована дополнительная терапия (например, ATO) с целью контроля заболевания и для достижения молекулярной ПР перед трансплантацией.
В настоящее время почти весь опыт в ТГСК был основан на использовании миелоаблативного режима кондиционирования. Данных о применении режима пониженной интенсивности при этом заболевании нет.
У пациентов из группы высокого риска развития рецидива после достижения молекулярной ПР может быть осуществлена заготовка аутологичных стволовых клеток крови с целью выполнения ауто-ТГСК как консолидирующей терапии. При этом необходимо, чтобы в собранном клеточном субстрате методом ПЦР химерный транскрипт не определялся. Несмотря на хорошие результаты, достигнутые при использовании этого подхода, роль трансплантации является неопределенной, поскольку, как показал ряд исследований, долгосрочная ремиссия может быть достигнута с помощью нескольких курсов ATO.
Уровень убедительности рекомендации ‒ в (уровень достоверности доказательств ‒ 2).
Комментарии. Несмотря на то что эффективность поддерживающей терапии была доказана в двух рандомизированных исследованиях [29,39], продолжаются дискуссии о необходимости ее применения у пациентов в молекулярной ремиссии.
Российская исследовательская группа рекомендует использовать длительную 2-летнюю поддерживающую терапию у всех пациентов с ОПЛ независимо от группы риска при обязательном молекулярном мониторинге МОБ и оптимальным считает поддерживающее лечение по программе AIDA [4].
Поддерживающая терапия меркаптопурином** в дозе 50 мг/м2 1 раз в день постоянно (молоком не запивать) и метотрексатом** в дозе 15 мг/м2 1 раз в неделю начинается через 30 дней после последнего курса консолидации. ATRA** ‒ в течение 2 нед. (1‒15-й дни) и применяется 1 раз в 3 мес. [4].
ХТ прекращается через 2 года от момента завершения консолидации, если в течение всего периода наблюдения не были определены молекулярные рецидивы.
Рекомендуется всем пациентам с ОПЛ, получающим поддерживающую терапию, регулярное выполнение общего анализа ПК с подсчетом лейкоцитарной формулы и определением числа ретикулоцитов и тромбоцитов для своевременной модификации доз цитостатических препаратов [1-3,5].
Уровень убедительности рекомендации ‒ С (уровень достоверности доказательств - 5).
Рекомендуется всем пациентам с ОПЛ, получающим поддерживающую терапию, с частотой 1 раз в 3 мес выполнять цитологическое исследование пунктата КМ, а также молекулярно-генетическое исследование гена PML-RARA методом ПЦР с чувствительностью по крайней мере 1 × 10‒4 по КМ для контроля МОБ и своевременной диагностики рецидива [1-3,5] .
Уровень убедительности рекомендации ‒ С (уровень достоверности доказательств - 5).
Комментарий. При констатации молекулярного рецидива (дважды позитивный ответ ПЦР или сочетание ПЦР и FISH), возникшего на фоне поддерживающего лечения, терапия изменяется.
Рекомендуется пациентам с ОПЛ высокого риска после достижения первой ПР профилактика нейролейкемии интратекальным введением метотрексата**15 мг, цитарабина** 30 мг и дексаметазона** 4 мг [40].
Уровень убедительности рекомендации ‒ в (уровень достоверности доказательств ‒ 3 ).
Комментарий: поскольку большинство ЦНС-рецидивов возникает у пациентов с гиперлейкоцитозом, некоторые исследователи включают профилактику вовлечения ЦНС у пациентов высокой группы риска. Для таких пациентов целесообразно отложить профилактику нейролейкемии до момента достижения ПР, так как в период индукционной терапии очень высок риск осложнений, связанных со спинномозговой пункцией. Российская исследовательская группа также придерживается мнения о необходимости выполнения профилактики нейролейкемии интратекальным введением метотрексата**, цитарабина** и дексаметазона** у пациентов с инициальным лейкоцитозом >10 × 109/л [4].
Пациентам выполняется 5 люмбальных пункций (с введением 3 препаратов) в период курсов индукции/консолидации, затем 1 раз в 3 мес.
Не рекомендуется профилактика нейролейкемии у пациентов с ОПЛ низкого риска, если исходное число лейкоцитов не превышало 10 × 109/л [40].
Уровень убедительности рекомендации ‒ в (уровень достоверности доказательств ‒ 3 ).
Уровень убедительности рекомендации ‒ С (уровень достоверности доказательств ‒ 4 ).
Комментарий. В отличие от других форм ОМЛ, ОПЛ у пожилых пациентов выявляется сравнительно редко и имеет относительно благоприятный исход. Эффективность лечения пожилых пациентов с ОПЛ сопоставима с таковой у молодых. Кроме того, пожилых пациентов чаще всего относят к группе низкого риска по сравнению молодыми. Однако у пожилых лиц значительно выше показатели токсичности, обусловленной терапией (более высокая частота развития сепсиса и увеличение смертности, связанной с лечением). Российская исследовательская группа рекомендует применять у пожилых пациентов протокол AIDA, в котором предусмотрено снижение дозировок антрациклинов [4].
Уровень убедительности рекомендации ‒ С (уровень достоверности доказательств ‒ 5).
Комментарий. Было разработано несколько альтернативных подходов в лечении пациентов с ОПЛ, направленных на сведение к минимуму применения ХТ. Большинство из них основаны на применении ATRA** и ATO с минимальной ХТ или без ХТ. Эти подходы могут быть использованы у пожилых и молодых пациентов с тяжелой сопутствующей патологией, которым интенсивная ХТ противопоказана (например, у пациентов с кардиальной патологией или другой серьезной органной патологией). Как и при терапии ATRA** с антрациклинами, целью лечения у таких пациентов должно быть достижение молекулярной ремиссии с постоянным мониторингом МОБ с целью определения необходимости в дополнительной терапии.
Российской исследовательской группой накоплен опыт по лечению 10 беременных с доказанным ОПЛ [43]. Применение монотерапии идарубицином** в сочетании с ATRA** оказалось высокоэффективным и менее токсичным в сравнении с 7 + 3, аномалий плода не выявлено. В литературе также существуют отдельные описания случаев по лечению ОПЛ у беременных. Во всех сообщениях лечение прошло успешно, не было зарегистрировано врожденных аномалий плода, все дети родились здоровыми. Тем не менее в ряде случаев сообщается о преходящих нарушениях ритма у плода. В связи с этим на фоне приема ATRA** и введения антрациклинов рекомендуется тщательный мониторинг сердечной деятельности у плода.
После родоразрешения рекомендуется начинать последующий курс ХТ не ранее чем через 2 нед. Кормление грудью запрещено. Курс консолидации после родов должен быть выбран менее интенсивным (в частности, из протокола AIDA курс 1-кратного введения идарубицина** или 4-дневное введение малых доз идарубицина**), поскольку вероятность развития фатальных инфекционных осложнений у пациентов после родов очень высокая. Целесообразно начать прием ATRA** и в конце 2-недельного цикла выполнить введение цитостатических препаратов.
Рекомендуется пациенткам при диагностике ОПЛ в течение I триместра беременности выполнить искусственное прерывание беременности по медицинским показаниям [42,44].
Уровень убедительности рекомендации ‒ С (уровень достоверности доказательств ‒ 4).
Комментарии. ATRA** обладает высоким тератогенным действием и запрещена для использования в I триместре беременности.
Не рекомендуется применять производные мышьяка, как высоко эмбриотоксичные, в любом триместре беременности [43,45].
Уровень убедительности рекомендации ‒ с (уровень достоверности доказательств ‒ 4 ).
Рекомендуется у пациенток с ОПЛ в I триместре беременности, не желающих прерывать беременность, в качестве индукции использовать даунорубицин** в монотерапии или в сочетании с цитарабином** в дозах, аналогичных таковым при лечении небеременных пациенток ( см приложение А 3,1.) [42].
Уровень убедительности рекомендации ‒ В (уровень достоверности доказательств ‒ 3 ).
Рекомендуется пациенткам с ОПЛ, диагностированным во II или III триместре беременности, в качестве индукции использовать ATRA** в комбинации с идарубицином** ( см приложение А 3,1) [43].
Уровень убедительности рекомендации ‒ с (уровень достоверности доказательств ‒ 4 ).
Рекомендуется беременным пациенткам выполнять родоразрешение методом кесарева сечения [43].
Уровень убедительности рекомендаций ‒ С (уровень достоверности доказательств - 4).
Комментарии. Выбор способа родоразрешения определяется состоянием плода, соматическим статусом пациентки, гематологическими показателями и строго в соответствии с акушерскими показаниями. Самопроизвольные роды могут быть выбраны как способ родоразрешения только при наличии у пациентки ремиссии ОМЛ, удовлетворительных показателей общего анализа крови, при хорошем соматическом статусе пациентки и состоянии плода.
Рекомендуется беременным пациенткам, получающим лечение по поводу ОПЛ, родоразрешение выполнять в период между курсами (оптимально на 33‒34-й неделе) [43].
Уровень убедительности рекомендации ‒ С (уровень достоверности доказательств ‒ 4).
Комментарии. Несмотря на безопасность ХТ во II и III триместре беременности, ее проведение связано с высоким риском спонтанных абортов и преждевременных родов.
Рекомендуется выполнять еженедельный комплекс исследований для оценки функционального состояния плода с особым вниманием к кардиальной функции на фоне программной ХТ ОПЛ [42].
Уровень убедительности рекомендации ‒ В (уровень достоверности доказательств ‒ 3 ).
Рекомендуется при плановом преждевременном родоразрешении на сроке 24‒35 нед проводить профилактику синдрома острого респираторного дистресса у новорожденного - в/в введение дексаметазона** 12 мг 2 введения через 12 часов за 2 суток до родов [46].
• Уровень убедительности рекомендации ‒ В (уровень достоверности доказательств ‒ 3 ).
Не рекомендуется кормление грудью после родоразрешения на фоне продолжающейся ХТ [42].
Уровень убедительности рекомендации ‒ В (уровень достоверности доказательств ‒ 3 ).
Не рекомендуется женщинам с ОПЛ планирование беременности в период лечения ATRA** во время консолидирующей или поддерживающей терапии (тератогенный эффект ATRA**) [44].
Уровень убедительности рекомендации ‒ с (уровень достоверности доказательств ‒ 5).
Рекомендуется у пациентов с подтвержденным молекулярным рецидивом ОПЛ (определенным как 2 последовательных ПЦР-положительных анализа со стабильным нарастанием уровня PML-RARA-транскрипта) незамедлительно начать терапию, включающую ATRA** и ATO, с целью предотвращения развернутого рецидива [47,48].
Уровень убедительности рекомендации ‒ С (уровень достоверности доказательств ‒ 4 ).
Комментарии. Хотя ATRA** в сочетании с ХТ может быть использована в качестве терапии спасения, схемы на основе ATO в настоящее время считаются 1-й линией лечения рецидива ОПЛ.
Рекомендуется пациентам, у которых получена 2-я молекулярная ПР, рассмотреть возможность выполнения ауто-ТГСК [49].
Уровень убедительности рекомендации ‒ С (уровень достоверности доказательств ‒ 4 ).
Комментарии. Ауто-ТГСК может выполняться только в случае, если в заготовленном аутотрансплантате отсутствует молекулярный маркер.
Рекомендуется пациентам, у которых не достигнута 2-я молекулярная ремиссия, рассмотреть возможность выполнения алло-ТГСК [50].
Уровень убедительности рекомендации ‒ С (уровень достоверности доказательств ‒ 4 ).
Рекомендуется для пациентов с рецидивом ОПЛ, протекающим только с поражением ЦНС, индукционная терапия из минимум еженедельного (оптимально 2 раза в неделю) интратекального введения 3 препаратов (метотрексата**15 мг, цитарабина** 30 мг и дексаметазона** 4 мг) до полной элиминации опухолевых клеток из спинномозговой жидкости, затем выполняется от 6 до 10 интратекальных введений в качестве консолидации. Параллельно должно проводиться системное лечение как при костномозговом рецидиве [51].
Уровень убедительности рекомендации ‒ с (уровень достоверности доказательств ‒ 4 ).
Уровень убедительности рекомендации ‒ С (уровень достоверности доказательств ‒ 5).
Уровень убедительности рекомендации ‒ с (уровень достоверности доказательств - 5 ).
Комментарии: применяется назначение аллопуринола** (300 мг/м2) в первые часы диагностики ОЛ. Объем вводимой жидкости при ОПЛ (раствор натрия хлорида**, раствор декстрозы**, СЗП, криопреципитат, альбумин**, при необходимости, тромбоциты, эритроциты) в течение суток может составлять более 3 л, поэтому необходимы очень жесткий контроль водного баланса и стимуляция диуреза. Также следует помнить, что гиперволемия при ОПЛ может провоцировать более высокий риск легочных осложнений, сердечной недостаточности, имитировать синдром дифференцировки опухолевых клеток.
Важным для купирования осложнений на фоне начала ХТ при гиперлейкоцитозе, особенно на фоне большой волемической нагрузки и коагуляционных нарушений, является выполнение плазмаобмена.
Назначение антибактериальных, противогрибковых для системного применения, противовирусных средств регламентируется при ОПЛ теми же правилами, которые используются в лечении ОМЛ. Применение колониестимулирующих факторов при ОПЛ не показано.
Не рекомендуется у пациентов с верифицированным ОПЛ применять гидроксикарбамид**, так как он увеличивает риск тяжелых геморрагических осложнений [2].
Уровень убедительности рекомендации ‒ с (уровень достоверности доказательств - 5).
Комментарии: гидроксикарбамид** (в режиме, зарегистрированном для хронического миелолейкоза, до 2 г) может быть использован в случае развития лейкоцитоза на фоне терапии АТО и ATRA**.
Рекомендуется всем пациентам при проведении ХТ с целью профилактики тошноты и рвоты использовать противорвотные препараты [52].
Уровень убедительности рекомендаций ‒ С (уровень достоверности доказательств - 4).
Рекомендуется всем пациентам, получающим 2-летнюю поддерживающую терапию меркаптопурином** и метотрексатом**, назначать профилактику пневмоцистной пневмонии ко-тримоксазолом (сульфаметоксазолом + триметопримом)** по 480 мг 2 раза в сутки [53].
Уровень убедительности рекомендаций ‒ в (уровень достоверности доказательств - 2).
Рекомендуется при возникновении острого или хронического болевого синдрома уточнение этиологии боли; при выявлении очага воспаления - проведение необходимых мероприятий по его лечению согласно соответствующим клиническим рекомендациям (включая при необходимости хирургическое лечение); при исключении инфекционно-воспалительной природы болевого синдрома рекомендуется проведение обезболивающей терапии согласно существующим протоколам обезболивания ( см соответствующие клинические рекомендации по хронической боли, клинические рекомендации по анестезиологии), в том числе по показаниям ‒ с применением опиоидных анальгетиков, с учетом возможных противопоказаний, связанных с цитопенией, иными клиническими ситуациями [54].
Уровень убедительности рекомендаций ‒ с (уровень достоверности доказательств - 5).
3,1 Основные принципы лечения ОПЛ.
Рекомендуется пациентам при возникновении подозрений на ОПЛ клиническую ситуацию и любые действия в отношении пациента расценивать как неотложные и незамедлительные, в том числе до генетического подтверждения диагноза начинать сопроводительную терапию, направленную на коррекцию гемостаза, и специфическую терапию ATRA** ( см раздел 3,2. Первичные действия по проведению сопроводительной терапии при подозрении на диагноз ОПЛ» и раздел 3,3,3. Лечение коагулопатии») [1-3,5].Уровень убедительности рекомендации ‒ С (уровень достоверности доказательств - 5).
Комментарии. Хотя существует общий консенсус в отношении необходимости молекулярно-генетического подтверждения диагноза ОПЛ, дифференцирующая (таргетная) и сопроводительная терапия должны быть начаты до получения результатов генетических тестов. Необходимо учитывать любые подозрения на ОПЛ: наличие у пациента тяжелой коагулопатии, геморрагического синдрома, лейкопении, характерной морфологической картины бластных клеток.Во всех таких случаях следует начинать терапию ATRA** немедленно и продолжать ее до момента подтверждения диагноза или его опровержения на основе генетического исследования.
Рекомендуется пациентам с верифицированным ОПЛ индукционная терапия, включающая сочетанное применение ATRA** и антрациклинов с цитарабином** или без него (стандартный подход) либо ATRA** и АТО (альтернативный подход) [1-3,5].
Уровень убедительности рекомендации ‒ С (уровень достоверности доказательств - 5).
Комментарии: всем пациентам независимо от инициального лейкоцитоза курс ХТ должен быть начат не позднее 3-го дня от начала лечения ATRA**. Пациентам с числом лейкоцитов >10 × 109/л курс противоопухолевыми препаратами начинают одномоментно с ATRA**. Оптимальным днем начала курса ХТ для пациентов с числом лейкоцитов <10 × 109/л может считаться 2-й день от начала приема ATRA**, поскольку к этому времени уже должен быть подтвержден диагноз ОПЛ и вероятность развития раннего ретиноидного синдрома крайне мала.
3,2 Первичные действия по проведению сопроводительной терапии при подозрении на диагноз ОПЛ.
Сопроводительная терапия, направленная на коррекцию гемостаза.Внутримозговые кровоизлияния, легочные и другие кровотечения являются частыми жизнеугрожающими осложнениями ОПЛ вследствие грубых коагуляционных нарушений. Эти осложнения не только становятся наиболее частой причиной смерти на ранних этапах индукционной терапии, но нередко развиваются до установления диагноза ОПЛ и начала терапии [21,22].
Рекомендуется всем пациентам начало сопроводительной терапии, направленной на коррекцию коагулопатии, начинать немедленно при минимальном подозрении на ОПЛ [23,24].
Уровень убедительности рекомендации ‒ в (уровень достоверности доказательств - 3).
Комментарии: терапия должна включать свежезамороженную плазму (СЗП) и криопреципитат, трансфузию тромбоконцентратов для поддержания уровня концентрации фибриногена >1,0‒1,5 г/л и количества тромбоцитов >50 × 109/л. Мониторинг этих показателей должен выполняться по крайней мере 1 раз в день (при необходимости - чаще). Такая терапия должна продолжаться в течение всего периода индукционной терапии до исчезновения всех клинических и лабораторных признаков коагулопатии. Следует обращать внимание на факторы, повышающие риск развития фатальных кровоизлияний и кровотечений. Эти факторы следующие: уже состоявшееся или активное кровотечение, гипофибриногенемия (<1,0 г/л), повышение уровня продуктов деградации фибрина или D-димеров в сочетании с увеличением протромбинового времени или активированного частичного тромбопластинового времени, а также гиперлейкоцитоз, наличие бластных клеток в ПК, высокий уровень креатинина, плохой соматический статус. Следует избегать катетеризации центральных вен, спинномозговых пункций и других инвазивных процедур (например, бронхоскопии) перед началом терапии и в период ИР в связи с высоким риском геморрагических осложнений. Установка центрального венозного катетера должна выполняться опытными врачами только после коррекции коагуляционных нарушений. Кроме того, прокоагуляционный статус при ОПЛ может не только приводить к увеличению риска геморрагических осложнений, но и увеличивать риск тромбозов. Преимущество от использования гепарина натрия**, транексамовой кислоты**, аминокапроновой кислоты**, других антикоагулянтов или ингибиторов фибринолиза спорно и не доказано, и эти препараты не должны использоваться вне клинических испытаний. Есть также сообщения о случаях использования рекомбинантного фактора VIIα в случае тяжелого, жизнеугрожающего кровотечения [25,26].
3,3 Лечение пациентов с впервые установленным диагнозом ОПЛ.
3,3,1 Специфическая (таргетная, целенаправленная) терапия индукции ремиссии.
Рекомендуется пациентам c ОПЛ терапия ИР, представляющая собой одновременное применение дифференцирующего лечения (ATRA**) и цитостатического воздействия, включающего высокие дозы антрациклинов и цитарабина** (могут применяться режимы AIDA, 7 + 3 или другие - см приложение А 3,1.) для оптимальной терапии и достижения хороших результатов лечения [27].Уровень убедительности рекомендации ‒ A (уровень достоверности доказательств - 2).
Комментарии. Самые первые рандомизированные исследования по сочетанному применению ATRA** и ХТ показали безусловные преимущества данного подхода перед стандартной ХТ. ХТ состояла из курсов антрациклинами в высоких дозах в сочетании или без цитарабина**. Французская группа продемонстрировала в рандомизированном исследовании APL-91, что процент достижения ремиссии в группе, где с ХТ применялась и ATRA**, составил 91 % в сравнении с 81 % в группе ХТ. Анализ долгосрочной эффективности лечения этих же пациентов показал, что четырехлетняя бессобытийная выживаемость пациентов, которым проводилась ХТ совместно с ATRA**, составила 62 % в сравнении с 15 % у пациентов, у которых была только ХТ (p <0,0001) [28].
Ряд клинических исследований (КИ), проведенных в течение последнего десятилетия, позволил оптимизировать схему введения ATRA** и антрациклинов. Так, в рандомизированном исследовании Европейской группы по ОПЛ было четко показано, что наиболее эффективным является одновременное, а не последовательное, применение ATRA** и ХТ [29]. В дальнейшем это было также подтверждено в других крупных многоцентровых исследованиях [27]. Именно итоги этих исследований привели к тому, что программа сочетанного применения ATRA** и ХТ антрациклинами стала стандартом лечения первичных ОПЛ.
Однозначных жестких рекомендаций по выбору программы ХТ нет. Результаты нескольких рандомизированных КИ, выполненных в Европе и США, показали, что на фоне постоянного приема ATRA** эффективность программы 7 + 3 (доза даунорубицина** 60 мг/м2), испанской программы AIDA, английской программы DAT/ADE, немецкой программы TAD/HAM одинакова [27]. Большинство исследователей склоняются к применению риск-адаптированного испанского протокола AIDA, поскольку при одинаковой эффективности у него существенно меньшие показатели токсичности.
Опыт Российской научно-исследовательской группы по лечению ОПЛ можно резюмировать в 2 этапа: 1) применение 7 + 3 + ATRA** (1 пилотное и 2 рандомизированных исследования) и 2) применение программы AIDA (третиноин**, идарубицин**, митоксантрон**) [4]. Итоги I этапа продемонстрировали, что в рамках многоцентрового взаимодействия процент достижения ремиссии составил 90 %, а ранней летальности, соответственно, 10 %. Общая выживаемость (ОВ) и безрецидивная выживаемость (БРВ) в течение 5 лет достигли 80 и 88 % соответственно, причем выживаемость пациентов в тех гематологических центрах, которые рекрутировали в исследование более 6 пациентов, значимо отличалась в лучшую сторону от тех центров, где опыт ведения таких пациентов был меньше. Применение протокола AIDA у пациентов с впервые выявленным ОПЛ столь же эффективно: трехлетняя ОВ и БРВ составили 86,7 и 75,8 %. Этап индукционного лечения сложный и требует массивной сопроводительной терапии, этапы консолидации значительно менее токсичны и могут выполняться в амбулаторном режиме.
Отказ от использования стандартного подхода должен рассматриваться только в исключительных случаях, в которых ХТ противопоказана (например, тяжелая органная недостаточность, терапия антикоагулянтами, пациент старше 80 лет), а также в тех случаях, когда альтернативные варианты индукционной терапии диктуются социально-экономическими факторами или проведением клинических испытаний.
Рекомендуется пациентам с ОПЛ промежуточного и низкого риска (группы риска в соответствии со старой классификацией ОПЛ) при наличии возможности применение в индукционной терапии комбинации ATRA** и АТО [27].
Уровень убедительности рекомендации ‒ A (уровень достоверности доказательств - 2).
Комментарии. После сообщений об успешных результатах лечения ATO пациентов с рецидивами ОПЛ из Китая, а затем и из западных стран, был проведен ряд КИ, направленных на оценку эффективности ATO в индукционной терапии первичных ОПЛ [30-32]. Частота достижения ПР в этих исследованиях варьировала от 86 до 95 %. Однако следует отметить, что ATO сочетался с терапией ATRA** и/или ХТ.
В целом эти многообещающие результаты терапии, основанной на ATO, показывают, что соответствующее сравнение со стандартным подходом ATRA** + антрациклины с точки зрения эффективности, безопасности и экономической эффективности является оправданным. Это предположение было подтверждено результатами многоцентрового рандомизированного исследования, проведенного объединенной Европейской исследовательской группой с октября 2007 по сентябрь 2010 г. [33,34]. Основной целью этого исследования было сравнение эффективности протокола АIDА и АТО в сочетании с ATRA** у пациентов с ОПЛ из группы низкого и промежуточного риска. Анализ долгосрочных результатов показал, что 2-летняя общая и бессобытийная выживаемость пациентов с ОПЛ, лечение которым проводили АТО + ATRA**, достоверно лучше, чем при использовании протокола АIDА: 98,7 и 91,1 % (р = 0,03); 97,1 и 85,0 % соответственно (р = 0,02). Было отмечено, что токсичность программ цитостатического воздействия значимо выше в сравнении с программой биологического лечения.
Это первое масштабное многоцентровое исследование, официально закрепившее за АТО в сочетании с ATRA** статус эталонной программы лечения ОПЛ.
Поскольку АТО стали широко применять в качестве терапии как 2-й, так и 1-й линии у пациентов с ОПЛ, то побочным эффектам, возникающим вследствие его использования, постоянно уделяют существенное внимание. К серьезным осложнениям относят синдром дифференцировки опухолевых клеток ОПЛ, развитие гиперлейкоцитоза, удлинение QT/QTc-интервала, периферическую полинейропатию, повреждение печени и почек [33,34].
Рекомендуется продолжить лечение ATRA** до констатации полной гематологической ремиссии [1-3,5].
Уровень убедительности рекомендации ‒ с (уровень достоверности доказательств ‒ 5).
Не рекомендуется менять стандартную индукционную терапию в зависимости от выявления маркеров, которые рассматриваются как факторы неблагоприятного прогноза (такие как вторичные хромосомные нарушения, мутация FLT3, экспрессия сD56 и вCR3 PML-RARA) [1-3,5] .
Уровень убедительности рекомендации ‒ с (уровень достоверности доказательств ‒ 5).
Не рекомендуется модифицировать лечение, основываясь на обнаружении бластных клеток в КМ, даже на 50-й и более день лечения (поздняя терминальная дифференцировка) и при выявлении химерного гена с помощью цитогенетического или молекулярного анализа в эти же сроки [1-3,5].
Уровень убедительности рекомендации ‒ с (уровень достоверности доказательств ‒ 5).
3,3,2 Лечение коагулопатии.
Рекомендуется пациентам с верифицированным ОПЛ в процессе индукционной терапии применять трансфузионную терапию тромбоконцентратами для поддержания уровня тромбоцитов крови ≥50 × 109/л и СЗП/криопреципитатом для поддержания уровня фибриногена >2 г/л, протромбинового индекса ‒ >80 % [1-3,5].Уровень убедительности рекомендации ‒ С (уровень достоверности доказательств - 5).
Комментарии. Использование ATRA** не отменило агрессивной заместительной терапии компонентами крови, а лишь несколько уменьшило объемы используемых трансфузионных средств.
Не рекомендуется использовать в рутинной практике гепарин натрия**, транексамовую кислоту**, другие антикоагулянты или ингибиторы фибринолиза, так как их преимущество остается спорным [1-3,5].
Уровень убедительности рекомендации. С (уровень достоверности доказательств - 5).
3,3,3 Лечение гиперлейкоцитоза.
Рекомендуется пациентам с верифицированным ОПЛ с гиперлейкоцитозом (особенно более 50 × 109/л) на фоне программы ХТ проведение плазмаферезов (плазмаобменов до 1,5‒2 л) [1-3,5].Уровень убедительности рекомендации ‒ С (уровень достоверности доказательств - 5).
• Комментарии. Выполнение плазмаферезов показано не только в качестве процедуры, направленной на профилактику и лечение синдрома распада опухоли, но также и на коррекцию коагуляционных осложнений (ДВС-синдром).
Не рекомендуется пациентам с ОПЛ проведение лейкафереза из-за риска развития фатальных геморрагических осложнений и ДВС-синдрома [1-3,5].
Уровень убедительности рекомендации ‒ С (уровень достоверности доказательств - 5).
3,3,4 Лечение побочных эффектов ATRA**.
Профилактика и лечение синдрома дифференцировки опухолевых клеток.Рекомендуется всем пациентам подбирать индивидуально режим терапии ATRA**, при необходимости его изменять для уменьшения побочного действия препарата и предотвращения развития или уменьшения проявлений ДС ( см приложение А 3,2 .) [35].
Уровень убедительности рекомендации ‒ с (уровень достоверности доказательств - 5).
Рекомендуется всем пациентам с ОПЛ с количеством лейкоцитов >10 × 109/л назначать дексаметазон** в дозе 2,5 мг/м2 2 раза в сутки внутривенно (в/в) в течение 2‒3 дней с целью профилактики развития ДС [35].
Уровень убедительности рекомендации ‒ С (уровень достоверности доказательств - 5).
Рекомендуется всем пациентам с ОПЛ с минимальными подозрениями на начало развития ДС незамедлительное назначение дексаметазона** в дозе 10 мг/м2 или 20 мг 2 раза в сутки внутривенно до купирования ДС [35].
Уровень убедительности рекомендации ‒ С (уровень достоверности доказательств - 5).
Комментарий: введение дексаметазона** даже при малейшем подозрении на ДС является стандартным подходом к лечению ДС, несмотря на то что прямые доказательства тому, что профилактическое введение глюкокортикоидов снижает летальность, связанную с этим синдромом, отсутствуют. Тем не менее в неконтролируемых исследованиях было показано, что процент фатальных исходов при развитии ДС на фоне профилактического введения глюкокортикоидов у пациентов с лейкоцитами более 5 × 109/л снижается.
Вероятность развития ДС опухолевых клеток выше у пациентов с инициальным лейкоцитозом (>5 × 109/л) и нарушением функции почек (креатинин >123 мкмоль/л). Поэтому раннее начало ХТ в сочетании с ATRA** и профилактическое введение глюкокортикоидов являются стандартным подходом к лечению в этой угрожающей жизни ситуации. У пациентов с числом лейкоцитов >10 × 109/л ХТ обычно начинается в течение нескольких часов после приема первой дозы ATRA**. Именно это позволяет взять под контроль коагулопатию при одновременном снижении риска развития ДС, частота которого особенно высока у этих пациентов.
Рекомендуется временное прекращение специфической терапии (ATRA**) только в случаях тяжело протекающего ДС [1-3,5,35].
Уровень убедительности рекомендации ‒ с (уровень достоверности доказательств - 5).
3,3,5 Оценка эффективности индукционной терапии.
Результаты морфологического, цитогенетического и молекулярного исследований в конце индукционной терапии должны интерпретироваться с большой осторожностью. Как уже отмечалось, морфологические особенности, обнаруживающиеся в процессе дифференцировки бластных клеток на фоне таргетной терапии, встречаются даже после нескольких недель от начала лечения (до 40‒50 дней) и могут привести к ошибочному установлению первичной резистентности. Кроме того, задержка дифференцировки бластных клеток может привести к обнаружению клеток с t (15;17) методами стандартной цитогенетики или FISH, в особенности когда эти тесты выполняются в ранние периоды после завершения индукционного курса. Эти морфологические и цитогенетические исследования не должны приводить к модификации лечения. А лечение с ATRA** должно быть продолжено, чтобы обеспечить достаточное время для терминальной дифференцировки бластных элементов. Как обсуждалось выше, ПР достигается практически во всех случаях ОПЛ с доказанным химерным геном PML-RARα.Молекулярное исследование после первого курса индукционной терапии не имеет большого клинического значения, так как положительный результат ПЦР на этой стадии может отражать задержку созревания опухолевых клеток, а не истинную резистентность. Таким образом, врачи должны воздерживаться от терапевтических решений на основе результатов в эти контрольные сроки. В противоположность этому, результаты ПЦР-анализа, проведенного после завершения консолидации, позволяют определять риск рецидива у конкретного пациента.
3,4 Консолидирующая терапия.
Необходимость консолидации и длительной поддерживающей терапии при ОПЛ доказана еще в «доретиноидную эру». С момента внедрения ATRA** было показано, что молекулярная ремиссия ОПЛ достигается примерно у 95 % пациентов после трех последовательных курсов ХТ с антрациклинами (1 индукционный и 2 консолидирующих). Данный факт и стал основой для принятия этого подхода как стандарта консолидирующей терапии [1-3,5,36]. Однако некоторые вопросы, связанные с этой фазой терапии, остаются спорными.Рекомендуется пациентам с ОПЛ, завершившим индукционный этап лечения, применение консолидирующей терапии с включением ATRA** для снижения вероятности развития рецидива заболевания [1-3,5,36].
Уровень убедительности рекомендации ‒ С (уровень достоверности доказательств ‒ 5 ).
Комментарий: применение ATRA** в стандартной дозе (45 мг/м2 в день) в течение 15 дней в сочетании с ХТ в период консолидирующего лечения снижает риск развития рецидива [37]. Российская группа по лечению ОЛ рекомендует применение ATRA** на всех этапах терапии ОПЛ [4].
Рекомендуется пациентам с ОПЛ, получавшим на индукционном этапе ATRA** и ХТ, проводить 3 курса консолидации, включающей антрациклины (идарубицин**, даунорубицин** и митоксантрон**) ( см приложение А 3,1.) [27].
Уровень убедительности рекомендации ‒ А (уровень достоверности доказательств ‒ 2 ).
Рекомендуется пациентам с ОПЛ высокого риска, получавшим на индукционном этапе ATRA** и ХТ, проводить консолидацию с включением по крайней мере 1 курса ХТ со стандартными или средними дозами цитарабина** ( см приложение А 3,1.) [38].
Уровень убедительности рекомендации ‒ В (уровень достоверности доказательств ‒ 3 ).
Комментарий. Со времени первого успешного опыта использования даунорубицина** в качестве монотерапии и до настоящего времени роль цитарабина** при ОПЛ остается спорной. Ни одно из исследований, проведенных до появления ATRA**, в том числе рандомизированных, не показало преимуществ добавления цитарабина** к антрациклинам по сравнению с использованием высоких доз антрациклинов. С включением в большинство классических протоколов ATRA** споры о роли цитарабина** остались нерешенными [27].
Следует отметить, что совместный анализ результатов лечения пациентов, включенных в исследования PETHEMA и Европейской группы ОПЛ, продемонстрировал одинаково низкую частоту развития рецидивов у пациентов моложе 65 лет с лейкоцитами <10 × 109/л в дебюте заболевания независимо от того, какую терапию им проводили: монотерапию антрациклинами или антрациклины в сочетании с цитарабином**. Тем не менее были получены результаты в пользу включения цитарабина** у пациентов высокого риска с инициальным лейкоцитозом >10 × 109/л, поскольку частота развития рецидивов на монотерапии антрациклинами была выше [38].
Российская исследовательская группа предлагает применять цитарабин** у пациентов из группы высокого риска в период консолидации в качестве одного из трех курсов консолидации (цитарабин** 200 мг/м2 в день в виде постоянной в/в инфузии в течение 7 дней в сочетании с митоксантроном** 10 мг/м2 в 1‒3-й дни) в рамках протокола AIDA [4].
Рекомендуется пациентам с ОПЛ, получавшим на индукционном этапе ATRA** и ATO, проводить консолидацию также комбинацией ATRA** и ATO ( см приложение А 3,1) [33,34].
Уровень убедительности рекомендации ‒ В (уровень достоверности доказательств ‒ 2).
Комментарий. Как уже отмечалось, АТО является одним из самых эффективных препаратов в лечение ОПЛ. После одного индукционного курса необходимо его применять и в период консолидации. Доказательных исследований, указывающих на оптимальную продолжительность курсов консолидации, их число, необходимость сочетания с ATRA**, пока не проведено. В настоящее время проведены рандомизированные проспективные исследования, которые доказали высокую эффективность АТО при низкой токсичности в лечении пациентов с ОПЛ из группы низкого и промежуточного риска. В этих исследованиях были предусмотрены четыре 4-недельных курса консолидации АТО и восемь 2-недельных курсов ATRA** [33,34].
Рекомендуется пациентам с ОПЛ, завершившим программу консолидирующей терапии, молекулярно-генетическое исследование мутаций в гене PML-RARA методом ПЦР с чувствительностью по крайней мере 1 × 10‒4 по КМ для оценки молекулярной ремиссии [1-3,5] .
Уровень убедительности рекомендации ‒ С (уровень достоверности доказательств ‒ 5).
Не рекомендуется у пациентов с ОПЛ в первой молекулярной ремиссии выполнять ауто- или алло-ТГСК [1-3,5,36].
Уровень убедительности рекомендации ‒ с (уровень достоверности доказательств ‒ 5 ).
Комментарии. Выполнение ТГСК у пациентов с ОПЛ в первой ПР не показано. Для крайне незначительной части пациентов с персистенцией МОБ после завершения консолидации алло-ТГСК следует рассматривать лишь в том случае, если есть подходящий HLA-идентичный донор. Из-за того, что у этих пациентов могут отмечаться ранние рецидивы, может быть использована дополнительная терапия (например, ATO) с целью контроля заболевания и для достижения молекулярной ПР перед трансплантацией.
В настоящее время почти весь опыт в ТГСК был основан на использовании миелоаблативного режима кондиционирования. Данных о применении режима пониженной интенсивности при этом заболевании нет.
У пациентов из группы высокого риска развития рецидива после достижения молекулярной ПР может быть осуществлена заготовка аутологичных стволовых клеток крови с целью выполнения ауто-ТГСК как консолидирующей терапии. При этом необходимо, чтобы в собранном клеточном субстрате методом ПЦР химерный транскрипт не определялся. Несмотря на хорошие результаты, достигнутые при использовании этого подхода, роль трансплантации является неопределенной, поскольку, как показал ряд исследований, долгосрочная ремиссия может быть достигнута с помощью нескольких курсов ATO.
3,5 Поддерживающая терапия.
Рекомендуется у пациентов с ОПЛ, завершивших программу индукции и консолидации ремиссии без применения АТО, проводить поддерживающее лечение ATRA**, метотрексатом** и меркаптопурином** в течение двух лет либо до констатации рецидива [29,39].Уровень убедительности рекомендации ‒ в (уровень достоверности доказательств ‒ 2).
Комментарии. Несмотря на то что эффективность поддерживающей терапии была доказана в двух рандомизированных исследованиях [29,39], продолжаются дискуссии о необходимости ее применения у пациентов в молекулярной ремиссии.
Российская исследовательская группа рекомендует использовать длительную 2-летнюю поддерживающую терапию у всех пациентов с ОПЛ независимо от группы риска при обязательном молекулярном мониторинге МОБ и оптимальным считает поддерживающее лечение по программе AIDA [4].
Поддерживающая терапия меркаптопурином** в дозе 50 мг/м2 1 раз в день постоянно (молоком не запивать) и метотрексатом** в дозе 15 мг/м2 1 раз в неделю начинается через 30 дней после последнего курса консолидации. ATRA** ‒ в течение 2 нед. (1‒15-й дни) и применяется 1 раз в 3 мес. [4].
ХТ прекращается через 2 года от момента завершения консолидации, если в течение всего периода наблюдения не были определены молекулярные рецидивы.
Рекомендуется всем пациентам с ОПЛ, получающим поддерживающую терапию, регулярное выполнение общего анализа ПК с подсчетом лейкоцитарной формулы и определением числа ретикулоцитов и тромбоцитов для своевременной модификации доз цитостатических препаратов [1-3,5].
Уровень убедительности рекомендации ‒ С (уровень достоверности доказательств - 5).
Рекомендуется всем пациентам с ОПЛ, получающим поддерживающую терапию, с частотой 1 раз в 3 мес выполнять цитологическое исследование пунктата КМ, а также молекулярно-генетическое исследование гена PML-RARA методом ПЦР с чувствительностью по крайней мере 1 × 10‒4 по КМ для контроля МОБ и своевременной диагностики рецидива [1-3,5] .
Уровень убедительности рекомендации ‒ С (уровень достоверности доказательств - 5).
Комментарий. При констатации молекулярного рецидива (дважды позитивный ответ ПЦР или сочетание ПЦР и FISH), возникшего на фоне поддерживающего лечения, терапия изменяется.
3,6 Профилактика вовлечения центральной нервной системы.
Поражение центральной нервной системы (ЦНС) является самым частым экстрамедуллярным очагом при ОПЛ. Так, по крайней мере около 10 % гематологических рецидивов сопровождаются вовлечением ЦНС. Поэтому возможность вовлечения ЦНС следует рассматривать у любого из пациентов с ОПЛ с неврологическими симптомами, и она должна быть исключена у всех пациентов с рецидивом [2].Рекомендуется пациентам с ОПЛ высокого риска после достижения первой ПР профилактика нейролейкемии интратекальным введением метотрексата**15 мг, цитарабина** 30 мг и дексаметазона** 4 мг [40].
Уровень убедительности рекомендации ‒ в (уровень достоверности доказательств ‒ 3 ).
Комментарий: поскольку большинство ЦНС-рецидивов возникает у пациентов с гиперлейкоцитозом, некоторые исследователи включают профилактику вовлечения ЦНС у пациентов высокой группы риска. Для таких пациентов целесообразно отложить профилактику нейролейкемии до момента достижения ПР, так как в период индукционной терапии очень высок риск осложнений, связанных со спинномозговой пункцией. Российская исследовательская группа также придерживается мнения о необходимости выполнения профилактики нейролейкемии интратекальным введением метотрексата**, цитарабина** и дексаметазона** у пациентов с инициальным лейкоцитозом >10 × 109/л [4].
Пациентам выполняется 5 люмбальных пункций (с введением 3 препаратов) в период курсов индукции/консолидации, затем 1 раз в 3 мес.
Не рекомендуется профилактика нейролейкемии у пациентов с ОПЛ низкого риска, если исходное число лейкоцитов не превышало 10 × 109/л [40].
Уровень убедительности рекомендации ‒ в (уровень достоверности доказательств ‒ 3 ).
3,7 Особые случаи ОПЛ.
3,7,1 Пациенты старшей возрастной группы.
Рекомендуется пациентов старше 60 лет в хорошем соматическом статусе лечить так же, как и остальных пациентов с ОПЛ с учетом коррекции доз цитостатических препаратов [41].Уровень убедительности рекомендации ‒ С (уровень достоверности доказательств ‒ 4 ).
Комментарий. В отличие от других форм ОМЛ, ОПЛ у пожилых пациентов выявляется сравнительно редко и имеет относительно благоприятный исход. Эффективность лечения пожилых пациентов с ОПЛ сопоставима с таковой у молодых. Кроме того, пожилых пациентов чаще всего относят к группе низкого риска по сравнению молодыми. Однако у пожилых лиц значительно выше показатели токсичности, обусловленной терапией (более высокая частота развития сепсиса и увеличение смертности, связанной с лечением). Российская исследовательская группа рекомендует применять у пожилых пациентов протокол AIDA, в котором предусмотрено снижение дозировок антрациклинов [4].
3,7,2 Пациенты с тяжелой сопутствующей патологией.
Рекомендуется пациентам с тяжелой сопутствующей патологией рассмотреть возможность лечения комбинацией ATRA** и ATO без использования цитостатических препаратов [1-3,5,36].Уровень убедительности рекомендации ‒ С (уровень достоверности доказательств ‒ 5).
Комментарий. Было разработано несколько альтернативных подходов в лечении пациентов с ОПЛ, направленных на сведение к минимуму применения ХТ. Большинство из них основаны на применении ATRA** и ATO с минимальной ХТ или без ХТ. Эти подходы могут быть использованы у пожилых и молодых пациентов с тяжелой сопутствующей патологией, которым интенсивная ХТ противопоказана (например, у пациентов с кардиальной патологией или другой серьезной органной патологией). Как и при терапии ATRA** с антрациклинами, целью лечения у таких пациентов должно быть достижение молекулярной ремиссии с постоянным мониторингом МОБ с целью определения необходимости в дополнительной терапии.
3,7,3 Лечение ОПЛ при беременности.
Диагностика ОПЛ во время беременности - событие довольно редкое, но тем не менее вполне реальное. В этой ситуации вопрос решается схожим с лечением всех ОЛ образом [42]. При диагностике ОПЛ в I триместре рекомендуется прерывание беременности. Эта процедура должна выполняться в условиях полной трансфузионной обеспеченности тромбоцитными концентратами, СЗП. После аборта немедленно начинается терапия ATRA**. Если на момент планируемой процедуры у пациентов отмечается генерализованный ДВС-синдром, то прерывание беременности целесообразно отложить до купирования геморрагических осложнений, которые могут быть нивелированы как симптоматически, так и ‒ в случаях быстрого развития лейкоза - с помощью полнодозной адекватной ХТ. В последнем случае беременность может быть прервана после достижения ПР - через 30‒45 дней. Выполнение программной терапии ОПЛ при беременности сталкивается с вопросом о доказанных тератогенных эффектах ATRA**, которые обусловлены ее антиангиогенными свойствами. Поэтому использование третиноина** в I триместре, когда происходит закладка всех органов плода, потенциально опасно. Применение ее в сочетании с ХТ во II и III триместре, после формирования плаценты, не только оправдано, но и необходимо. Курсы ХТ могут быть стандартными (7 + 3 с дозой даунорубицина** 60 мг/м2 на введение) либо быть основаны на протоколе AIDA (монотерапия идарубицином**). Международные эксперты предостерегают, что идарубицин** способен проникать через плацентарный барьер в большей степени, чем даунорубицин**.Российской исследовательской группой накоплен опыт по лечению 10 беременных с доказанным ОПЛ [43]. Применение монотерапии идарубицином** в сочетании с ATRA** оказалось высокоэффективным и менее токсичным в сравнении с 7 + 3, аномалий плода не выявлено. В литературе также существуют отдельные описания случаев по лечению ОПЛ у беременных. Во всех сообщениях лечение прошло успешно, не было зарегистрировано врожденных аномалий плода, все дети родились здоровыми. Тем не менее в ряде случаев сообщается о преходящих нарушениях ритма у плода. В связи с этим на фоне приема ATRA** и введения антрациклинов рекомендуется тщательный мониторинг сердечной деятельности у плода.
После родоразрешения рекомендуется начинать последующий курс ХТ не ранее чем через 2 нед. Кормление грудью запрещено. Курс консолидации после родов должен быть выбран менее интенсивным (в частности, из протокола AIDA курс 1-кратного введения идарубицина** или 4-дневное введение малых доз идарубицина**), поскольку вероятность развития фатальных инфекционных осложнений у пациентов после родов очень высокая. Целесообразно начать прием ATRA** и в конце 2-недельного цикла выполнить введение цитостатических препаратов.
Рекомендуется пациенткам при диагностике ОПЛ в течение I триместра беременности выполнить искусственное прерывание беременности по медицинским показаниям [42,44].
Уровень убедительности рекомендации ‒ С (уровень достоверности доказательств ‒ 4).
Комментарии. ATRA** обладает высоким тератогенным действием и запрещена для использования в I триместре беременности.
Не рекомендуется применять производные мышьяка, как высоко эмбриотоксичные, в любом триместре беременности [43,45].
Уровень убедительности рекомендации ‒ с (уровень достоверности доказательств ‒ 4 ).
Рекомендуется у пациенток с ОПЛ в I триместре беременности, не желающих прерывать беременность, в качестве индукции использовать даунорубицин** в монотерапии или в сочетании с цитарабином** в дозах, аналогичных таковым при лечении небеременных пациенток ( см приложение А 3,1.) [42].
Уровень убедительности рекомендации ‒ В (уровень достоверности доказательств ‒ 3 ).
Рекомендуется пациенткам с ОПЛ, диагностированным во II или III триместре беременности, в качестве индукции использовать ATRA** в комбинации с идарубицином** ( см приложение А 3,1) [43].
Уровень убедительности рекомендации ‒ с (уровень достоверности доказательств ‒ 4 ).
Рекомендуется беременным пациенткам выполнять родоразрешение методом кесарева сечения [43].
Уровень убедительности рекомендаций ‒ С (уровень достоверности доказательств - 4).
Комментарии. Выбор способа родоразрешения определяется состоянием плода, соматическим статусом пациентки, гематологическими показателями и строго в соответствии с акушерскими показаниями. Самопроизвольные роды могут быть выбраны как способ родоразрешения только при наличии у пациентки ремиссии ОМЛ, удовлетворительных показателей общего анализа крови, при хорошем соматическом статусе пациентки и состоянии плода.
Рекомендуется беременным пациенткам, получающим лечение по поводу ОПЛ, родоразрешение выполнять в период между курсами (оптимально на 33‒34-й неделе) [43].
Уровень убедительности рекомендации ‒ С (уровень достоверности доказательств ‒ 4).
Комментарии. Несмотря на безопасность ХТ во II и III триместре беременности, ее проведение связано с высоким риском спонтанных абортов и преждевременных родов.
Рекомендуется выполнять еженедельный комплекс исследований для оценки функционального состояния плода с особым вниманием к кардиальной функции на фоне программной ХТ ОПЛ [42].
Уровень убедительности рекомендации ‒ В (уровень достоверности доказательств ‒ 3 ).
Рекомендуется при плановом преждевременном родоразрешении на сроке 24‒35 нед проводить профилактику синдрома острого респираторного дистресса у новорожденного - в/в введение дексаметазона** 12 мг 2 введения через 12 часов за 2 суток до родов [46].
• Уровень убедительности рекомендации ‒ В (уровень достоверности доказательств ‒ 3 ).
Не рекомендуется кормление грудью после родоразрешения на фоне продолжающейся ХТ [42].
Уровень убедительности рекомендации ‒ В (уровень достоверности доказательств ‒ 3 ).
Не рекомендуется женщинам с ОПЛ планирование беременности в период лечения ATRA** во время консолидирующей или поддерживающей терапии (тератогенный эффект ATRA**) [44].
Уровень убедительности рекомендации ‒ с (уровень достоверности доказательств ‒ 5).
3,8 Лечение рецидива ОПЛ.
По данным разных исследований, применение монотерапии ATO в лечении рецидива ОПЛ позволяет достичь 2-й молекулярной ремиссии в 70-90 % случаев [47,48]. В то же время использование трансплантационных подходов у пациентов, которым достигнута 2-я ремиссия ОПЛ, показывает их преимущество перед использованием только ATO-содержащих программ. Так, например, исследование европейской группы LeukemiaNet показало 3-летнюю ОВ у 80 % больных после применения ауто-ТГСК во второй молекулярной ремиссии по сравнению с 59 % у пациентов без ТГСК [49]. Хотя алло-ТГСК характеризуется, по данным некоторых исследований, меньшей вероятностью развития повторных рецидивов после ТГСК по сравнению с ауто-ТГСК, летальность, связанная с лечением, делает этот подход у пациентов во второй ремиссии ОПЛ менее предпочтительным по сравнению с ауто-ТГСК [50]. Ожидать высокую эффективность ауто-ТГСК в то же время следует только у пациентов с достигнутой 2-й молекулярной ремиссией.Рекомендуется у пациентов с подтвержденным молекулярным рецидивом ОПЛ (определенным как 2 последовательных ПЦР-положительных анализа со стабильным нарастанием уровня PML-RARA-транскрипта) незамедлительно начать терапию, включающую ATRA** и ATO, с целью предотвращения развернутого рецидива [47,48].
Уровень убедительности рекомендации ‒ С (уровень достоверности доказательств ‒ 4 ).
Комментарии. Хотя ATRA** в сочетании с ХТ может быть использована в качестве терапии спасения, схемы на основе ATO в настоящее время считаются 1-й линией лечения рецидива ОПЛ.
Рекомендуется пациентам, у которых получена 2-я молекулярная ПР, рассмотреть возможность выполнения ауто-ТГСК [49].
Уровень убедительности рекомендации ‒ С (уровень достоверности доказательств ‒ 4 ).
Комментарии. Ауто-ТГСК может выполняться только в случае, если в заготовленном аутотрансплантате отсутствует молекулярный маркер.
Рекомендуется пациентам, у которых не достигнута 2-я молекулярная ремиссия, рассмотреть возможность выполнения алло-ТГСК [50].
Уровень убедительности рекомендации ‒ С (уровень достоверности доказательств ‒ 4 ).
Рекомендуется для пациентов с рецидивом ОПЛ, протекающим только с поражением ЦНС, индукционная терапия из минимум еженедельного (оптимально 2 раза в неделю) интратекального введения 3 препаратов (метотрексата**15 мг, цитарабина** 30 мг и дексаметазона** 4 мг) до полной элиминации опухолевых клеток из спинномозговой жидкости, затем выполняется от 6 до 10 интратекальных введений в качестве консолидации. Параллельно должно проводиться системное лечение как при костномозговом рецидиве [51].
Уровень убедительности рекомендации ‒ с (уровень достоверности доказательств ‒ 4 ).
3,9 Терапия ОПЛ, индуцированного предшествующей химиотерапией.
Рекомендуется лечение пациентов со вторичным ОПЛ как первичного ОПЛ с поправкой на возможную кардиотоксичность вследствие предшествующей терапии антрациклинами и перенесенных инфекционных осложнений [1-3,5,36] .Уровень убедительности рекомендации ‒ С (уровень достоверности доказательств ‒ 5).
3,10 Сопроводительная терапия.
Рекомендуется всем пациентам сопроводительная терапия для профилактики осложнений на фоне основной терапии [1-3,5].Уровень убедительности рекомендации ‒ с (уровень достоверности доказательств - 5 ).
Комментарии: применяется назначение аллопуринола** (300 мг/м2) в первые часы диагностики ОЛ. Объем вводимой жидкости при ОПЛ (раствор натрия хлорида**, раствор декстрозы**, СЗП, криопреципитат, альбумин**, при необходимости, тромбоциты, эритроциты) в течение суток может составлять более 3 л, поэтому необходимы очень жесткий контроль водного баланса и стимуляция диуреза. Также следует помнить, что гиперволемия при ОПЛ может провоцировать более высокий риск легочных осложнений, сердечной недостаточности, имитировать синдром дифференцировки опухолевых клеток.
Важным для купирования осложнений на фоне начала ХТ при гиперлейкоцитозе, особенно на фоне большой волемической нагрузки и коагуляционных нарушений, является выполнение плазмаобмена.
Назначение антибактериальных, противогрибковых для системного применения, противовирусных средств регламентируется при ОПЛ теми же правилами, которые используются в лечении ОМЛ. Применение колониестимулирующих факторов при ОПЛ не показано.
Не рекомендуется у пациентов с верифицированным ОПЛ применять гидроксикарбамид**, так как он увеличивает риск тяжелых геморрагических осложнений [2].
Уровень убедительности рекомендации ‒ с (уровень достоверности доказательств - 5).
Комментарии: гидроксикарбамид** (в режиме, зарегистрированном для хронического миелолейкоза, до 2 г) может быть использован в случае развития лейкоцитоза на фоне терапии АТО и ATRA**.
Рекомендуется всем пациентам при проведении ХТ с целью профилактики тошноты и рвоты использовать противорвотные препараты [52].
Уровень убедительности рекомендаций ‒ С (уровень достоверности доказательств - 4).
Рекомендуется всем пациентам, получающим 2-летнюю поддерживающую терапию меркаптопурином** и метотрексатом**, назначать профилактику пневмоцистной пневмонии ко-тримоксазолом (сульфаметоксазолом + триметопримом)** по 480 мг 2 раза в сутки [53].
Уровень убедительности рекомендаций ‒ в (уровень достоверности доказательств - 2).
Рекомендуется при возникновении острого или хронического болевого синдрома уточнение этиологии боли; при выявлении очага воспаления - проведение необходимых мероприятий по его лечению согласно соответствующим клиническим рекомендациям (включая при необходимости хирургическое лечение); при исключении инфекционно-воспалительной природы болевого синдрома рекомендуется проведение обезболивающей терапии согласно существующим протоколам обезболивания ( см соответствующие клинические рекомендации по хронической боли, клинические рекомендации по анестезиологии), в том числе по показаниям ‒ с применением опиоидных анальгетиков, с учетом возможных противопоказаний, связанных с цитопенией, иными клиническими ситуациями [54].
Уровень убедительности рекомендаций ‒ с (уровень достоверности доказательств - 5).
|
|
Реабилитация и амбулаторное лечение
Специальных методов реабилитации при ОПЛ не существует.
Рекомендуется проведение реабилитации при возникновении осложнений после завершения программы терапии ОПЛ в рамках соответствующих нозологий [55].
Уровень убедительности рекомендаций ‒ с (уровень достоверности доказательств - 5).
Комментарии. После окончания лечения рекомендуется вести здоровый образ жизни, исключить инсоляцию и физиотерапевтические процедуры. При проведении ХТ возможна кардио-, гепато-, нейро-, нефро- и другая токсичность, последствия которой могут проявляться и после ее окончания.
Рекомендуется проведение реабилитации при возникновении осложнений после завершения программы терапии ОПЛ в рамках соответствующих нозологий [55].
Уровень убедительности рекомендаций ‒ с (уровень достоверности доказательств - 5).
Комментарии. После окончания лечения рекомендуется вести здоровый образ жизни, исключить инсоляцию и физиотерапевтические процедуры. При проведении ХТ возможна кардио-, гепато-, нейро-, нефро- и другая токсичность, последствия которой могут проявляться и после ее окончания.
Профилактика
Специфической профилактики возникновения ОПЛ не существует.
Рекомендуется в рамках диспансерного наблюдения пациентов после окончания программы терапии ОПЛ выполнять исследование общего анализа ПК каждый месяц в течение первых 2 лет и затем 1 раз в 2‒3 месяца до 5 лет от начала лечения; выполнять пункции КМ в течение 1-го года ‒ 1 раз в 3 месяца, далее ‒ 1 раз в 6 месяцев в течение 2-го года, далее ‒ 1 раз в год до 5 лет наблюдения для контроля эффективности лечения и своевременного выявления рецидива [2].
Уровень убедительности рекомендаций ‒ С (уровень достоверности доказательств - 5).
Комментарии. Внеплановое выполнение общего анализа крови показано при любых изменениях в состоянии пациента. Внеплановое исследование КМ показано при выявлении любых изменений гемограммы. Большинство рецидивов происходит в течение 1‒3 лет после окончания терапии. Стандартизованные временные точки взятия КМ необходимы при мониторинге МОБ.
• в соответствии с Положением об организации оказания медицинской помощи по видам медицинской помощи, которое утверждается уполномоченным федеральным органом исполнительной власти;
• в соответствии с порядком оказания помощи по профилю «гематология», обязательным для исполнения на территории Российской Федерации всеми медицинскими организациями;
• на основе настоящих клинических рекомендаций;
• с учетом стандартов медицинской помощи, утвержденных уполномоченным федеральным органом исполнительной власти.
Первичная специализированная медико-санитарная помощь оказывается врачом-гематологом и иными врачами-специалистами в центре амбулаторной гематологической/онкологической помощи либо в первичном гематологическом/онкологическом кабинете, первичном гематологическом отделении, поликлиническом отделении онкологического диспансера.
При выявлении у больного волосатоклеточного лейкоза (ВКЛ) или подозрении на него врачи-терапевты, врачи-терапевты участковые, врачи общей практики (семейные врачи), врачи-специалисты, средние медицинские работники в установленном порядке направляют больного на консультацию в центр амбулаторной гематологической/онкологической помощи либо в первичный гематологический кабинет, первичное гематологическое отделение медицинской организации для оказания ему первичной специализированной медико-санитарной помощи.
Врач-гематолог амбулаторного или стационарного звена гематологической помощи организует выполнение диагностических исследований, необходимых для установления диагноза, включая распространенность и стадию заболевания. В случае невозможности проведения диагностических исследований пациент направляется лечащим врачом в медицинскую организацию, оказывающую медицинскую помощь больным с гематологическими заболеваниями для установления диагноза и оказания специализированной, в том числе высокотехнологичной, медицинской помощи.
При выявлении ВКЛ или подозрении на него в ходе оказания скорой медицинской помощи больного переводят или направляют в медицинские организации, оказывающие медицинскую помощь больным с гематологическими заболеваниями, для определения тактики ведения и необходимости применения дополнительно других методов специализированного противоопухолевого лечения.
Специализированная, в том числе высокотехнологичная, медицинская помощь оказывается врачами-гематологами в медицинских организациях, оказывающих медицинскую помощь больным ВКЛ, имеющих лицензию, необходимую материально-техническую базу, сертифицированных специалистов, в стационарных условиях и условиях дневного стационара и включает в себя профилактику, диагностику, лечение гематологических заболеваний, требующих использования специальных методов и сложных уникальных медицинских технологий, а также медицинскую реабилитацию.
В медицинской организации, оказывающей медицинскую помощь больным ВКЛ, тактика медицинского обследования и лечения устанавливается врачами-гематологами с привлечением при необходимости других врачей-специалистов, если потребуется - с проведением консилиума. Решение консилиума врачей оформляется протоколом, подписывается участниками консилиума врачей и вносится в медицинскую документацию больного.
Показания к госпитализации в круглосуточный или дневной стационар медицинской организации, оказывающей специализированную, в том числе высокотехнологичную, медицинскую помощь по профилю «онкология» определяются врачом-гематологом/консилиумом врачей с привлечением при необходимости других врачей-специалистов.
Показания для плановой госпитализации:
• подтвержденный диагноз ОПЛ;
• проведение ИР;
• проведение консолидирующего лечения.
Показания для экстренной госпитализации:
• подозрение на диагноз ОПЛ.
Показания к выписке пациента из стационара:
• достижение ремиссии в ходе индукционного лечения;
• проведение терапии консолидации ремиссии.
Заключение о целесообразности перевода больного в профильную медицинскую организацию осуществляется после предварительной консультации по предоставленным медицинским документам и/или предварительного осмотра больного врачами-специалистами медицинской организации, в которую планируется перевод.
Организационные вопросы. Учитывая рекомендации европейского и мирового сообщества, а также собственный опыт по лечению ОМЛ и ОПЛ в академических и региональных центрах, хотелось бы подчеркнуть, что лечение пациентов с ОЛ (в частности, ОПЛ) должно осуществляться лишь в тех медицинских учреждениях, в которых есть врачи всех специальностей (многопрофильные клинические больницы, при которых существуют собственные отделения переливания крови или доступна круглосуточная трансфузионная помощь) и охват населения у которых составляет не менее 500 тыс. Индукционная терапия должна проводиться лишь в тех центрах, в которых число пациентов с ОМЛ в год составляет не менее 5 и в которых выполняется в том числе и высокодозная ХТ. В соответствии с этими рекомендациями центры, которые проводят лечение 5‒10 пациентов с ОМЛ в год, будут сталкиваться не более чем с 1 пациентом с ОПЛ каждые 2 года. Хотя это и ограничивает опыт небольших центров в лечении ОПЛ, совершенно ясно, что оптимальный результат зависит от быстрого проведения диагностических процедур, доступа к ATRA** и компонентам крови. Это подчеркивает необходимость создания национальных рекомендаций, клинических протоколов, проведения кооперированных исследований с целью повышения клинической настороженности и быстроты действий, которые необходимы для своевременной диагностики ОПЛ и адекватной сопроводительной терапии, направленной на снижение летальности в период индукции, независимо от величины гематологического центра.
Информация по применению АТО в России. Препарат АТО зарегистрирован в России, однако он отсутствует на российском фармацевтическом рынке. Тем не менее незарегистрированные торговые наименования могут использоваться в лечении пациентов с ОПЛ на основании консилиума врачей и на основании приказа министра здравоохранения России № 494 от 9 августа 2005 г. Об обеспечении больных лекарственными средствами для индивидуального применения по жизненным показаниям», 47 и 48 Федерального закона от 12,04,2010 № 61-ФЗ «Об обращении лекарственных средств» и Постановления Правительства Российской Федерации от 29,09,2010 № 771 «Правила ввоза лекарственных средств для медицинского применения на территорию Российской Федерации». Таким образом, в каждом индивидуальном случае на основании консилиума врачей можно получить разрешение Минздрава России на ввоз и использование у пациентов с ОПЛ незарегистрированного торгового наименования препарата АТО**.
Рекомендуется в рамках диспансерного наблюдения пациентов после окончания программы терапии ОПЛ выполнять исследование общего анализа ПК каждый месяц в течение первых 2 лет и затем 1 раз в 2‒3 месяца до 5 лет от начала лечения; выполнять пункции КМ в течение 1-го года ‒ 1 раз в 3 месяца, далее ‒ 1 раз в 6 месяцев в течение 2-го года, далее ‒ 1 раз в год до 5 лет наблюдения для контроля эффективности лечения и своевременного выявления рецидива [2].
Уровень убедительности рекомендаций ‒ С (уровень достоверности доказательств - 5).
Комментарии. Внеплановое выполнение общего анализа крови показано при любых изменениях в состоянии пациента. Внеплановое исследование КМ показано при выявлении любых изменений гемограммы. Большинство рецидивов происходит в течение 1‒3 лет после окончания терапии. Стандартизованные временные точки взятия КМ необходимы при мониторинге МОБ.
Организация оказания медицинской помощи.
Медицинская помощь, за исключением медицинской помощи в рамках клинической апробации, в соответствии с федеральным законом от 21,11,2011 № 323-ФЗ (ред. от 25,05,2019) «Об основах охраны здоровья граждан в Российской Федерации» организуется и оказывается:• в соответствии с Положением об организации оказания медицинской помощи по видам медицинской помощи, которое утверждается уполномоченным федеральным органом исполнительной власти;
• в соответствии с порядком оказания помощи по профилю «гематология», обязательным для исполнения на территории Российской Федерации всеми медицинскими организациями;
• на основе настоящих клинических рекомендаций;
• с учетом стандартов медицинской помощи, утвержденных уполномоченным федеральным органом исполнительной власти.
Первичная специализированная медико-санитарная помощь оказывается врачом-гематологом и иными врачами-специалистами в центре амбулаторной гематологической/онкологической помощи либо в первичном гематологическом/онкологическом кабинете, первичном гематологическом отделении, поликлиническом отделении онкологического диспансера.
При выявлении у больного волосатоклеточного лейкоза (ВКЛ) или подозрении на него врачи-терапевты, врачи-терапевты участковые, врачи общей практики (семейные врачи), врачи-специалисты, средние медицинские работники в установленном порядке направляют больного на консультацию в центр амбулаторной гематологической/онкологической помощи либо в первичный гематологический кабинет, первичное гематологическое отделение медицинской организации для оказания ему первичной специализированной медико-санитарной помощи.
Врач-гематолог амбулаторного или стационарного звена гематологической помощи организует выполнение диагностических исследований, необходимых для установления диагноза, включая распространенность и стадию заболевания. В случае невозможности проведения диагностических исследований пациент направляется лечащим врачом в медицинскую организацию, оказывающую медицинскую помощь больным с гематологическими заболеваниями для установления диагноза и оказания специализированной, в том числе высокотехнологичной, медицинской помощи.
При выявлении ВКЛ или подозрении на него в ходе оказания скорой медицинской помощи больного переводят или направляют в медицинские организации, оказывающие медицинскую помощь больным с гематологическими заболеваниями, для определения тактики ведения и необходимости применения дополнительно других методов специализированного противоопухолевого лечения.
Специализированная, в том числе высокотехнологичная, медицинская помощь оказывается врачами-гематологами в медицинских организациях, оказывающих медицинскую помощь больным ВКЛ, имеющих лицензию, необходимую материально-техническую базу, сертифицированных специалистов, в стационарных условиях и условиях дневного стационара и включает в себя профилактику, диагностику, лечение гематологических заболеваний, требующих использования специальных методов и сложных уникальных медицинских технологий, а также медицинскую реабилитацию.
В медицинской организации, оказывающей медицинскую помощь больным ВКЛ, тактика медицинского обследования и лечения устанавливается врачами-гематологами с привлечением при необходимости других врачей-специалистов, если потребуется - с проведением консилиума. Решение консилиума врачей оформляется протоколом, подписывается участниками консилиума врачей и вносится в медицинскую документацию больного.
Показания к госпитализации в круглосуточный или дневной стационар медицинской организации, оказывающей специализированную, в том числе высокотехнологичную, медицинскую помощь по профилю «онкология» определяются врачом-гематологом/консилиумом врачей с привлечением при необходимости других врачей-специалистов.
Показания для плановой госпитализации:
• подтвержденный диагноз ОПЛ;
• проведение ИР;
• проведение консолидирующего лечения.
Показания для экстренной госпитализации:
• подозрение на диагноз ОПЛ.
Показания к выписке пациента из стационара:
• достижение ремиссии в ходе индукционного лечения;
• проведение терапии консолидации ремиссии.
Заключение о целесообразности перевода больного в профильную медицинскую организацию осуществляется после предварительной консультации по предоставленным медицинским документам и/или предварительного осмотра больного врачами-специалистами медицинской организации, в которую планируется перевод.
Организационные вопросы. Учитывая рекомендации европейского и мирового сообщества, а также собственный опыт по лечению ОМЛ и ОПЛ в академических и региональных центрах, хотелось бы подчеркнуть, что лечение пациентов с ОЛ (в частности, ОПЛ) должно осуществляться лишь в тех медицинских учреждениях, в которых есть врачи всех специальностей (многопрофильные клинические больницы, при которых существуют собственные отделения переливания крови или доступна круглосуточная трансфузионная помощь) и охват населения у которых составляет не менее 500 тыс. Индукционная терапия должна проводиться лишь в тех центрах, в которых число пациентов с ОМЛ в год составляет не менее 5 и в которых выполняется в том числе и высокодозная ХТ. В соответствии с этими рекомендациями центры, которые проводят лечение 5‒10 пациентов с ОМЛ в год, будут сталкиваться не более чем с 1 пациентом с ОПЛ каждые 2 года. Хотя это и ограничивает опыт небольших центров в лечении ОПЛ, совершенно ясно, что оптимальный результат зависит от быстрого проведения диагностических процедур, доступа к ATRA** и компонентам крови. Это подчеркивает необходимость создания национальных рекомендаций, клинических протоколов, проведения кооперированных исследований с целью повышения клинической настороженности и быстроты действий, которые необходимы для своевременной диагностики ОПЛ и адекватной сопроводительной терапии, направленной на снижение летальности в период индукции, независимо от величины гематологического центра.
Информация по применению АТО в России. Препарат АТО зарегистрирован в России, однако он отсутствует на российском фармацевтическом рынке. Тем не менее незарегистрированные торговые наименования могут использоваться в лечении пациентов с ОПЛ на основании консилиума врачей и на основании приказа министра здравоохранения России № 494 от 9 августа 2005 г. Об обеспечении больных лекарственными средствами для индивидуального применения по жизненным показаниям», 47 и 48 Федерального закона от 12,04,2010 № 61-ФЗ «Об обращении лекарственных средств» и Постановления Правительства Российской Федерации от 29,09,2010 № 771 «Правила ввоза лекарственных средств для медицинского применения на территорию Российской Федерации». Таким образом, в каждом индивидуальном случае на основании консилиума врачей можно получить разрешение Минздрава России на ввоз и использование у пациентов с ОПЛ незарегистрированного торгового наименования препарата АТО**.
|
|
Дополнительно
Подготовка образцов для молекулярно-генетических исследований и их хранение.
FISH.
Для FISH-исследования необходимо от 3 до 4 мазков КМ и от 3 до 4 мазков ПК, полученных на момент установления диагноза. Образцы могут быть отправлены при комнатной температуре. Мазки, которые не используются немедленно, должны храниться при ‒20 °C, покрытые алюминиевой бумагой.
ОТ-ПЦР.
Для выделения РНК и ОТ-ПЦР требуется 1 пробирка с КМ (2‒3 мл) или 1 пробирка с ПК (20‒30 мл, поскольку часто при ОПЛ регистрируется глубокая лейкопения), содержащая либо цитрат натрия, либо этилендиаминтетрауксусную кислоту (EDTA). Образцы КМ или ПК должны быть обработаны в течение 24 Выделенные мононуклеарные клетки в гуанидине изотиоцианате могут храниться при ‒20 °C. Для всех исследований предпочтителен КМ.
Кариотипирование и FISH.
Для обычного кариотипирования и FISH-исследования КМ (объем 1‒2 мл) должен быть помещен в пробирку с гепарином и отправлен при комнатной температуре. Образцы, обработанные при поступлении в лабораторию в виде осажденных ядер, фиксированных с помощью метанола и уксусной кислоты (3 : 1), могут храниться при температуре ‒20 °С.
FISH.
Для FISH-исследования необходимо от 3 до 4 мазков КМ и от 3 до 4 мазков ПК, полученных на момент установления диагноза. Образцы могут быть отправлены при комнатной температуре. Мазки, которые не используются немедленно, должны храниться при ‒20 °C, покрытые алюминиевой бумагой.
ОТ-ПЦР.
Для выделения РНК и ОТ-ПЦР требуется 1 пробирка с КМ (2‒3 мл) или 1 пробирка с ПК (20‒30 мл, поскольку часто при ОПЛ регистрируется глубокая лейкопения), содержащая либо цитрат натрия, либо этилендиаминтетрауксусную кислоту (EDTA). Образцы КМ или ПК должны быть обработаны в течение 24 Выделенные мононуклеарные клетки в гуанидине изотиоцианате могут храниться при ‒20 °C. Для всех исследований предпочтителен КМ.
Кариотипирование и FISH.
Для обычного кариотипирования и FISH-исследования КМ (объем 1‒2 мл) должен быть помещен в пробирку с гепарином и отправлен при комнатной температуре. Образцы, обработанные при поступлении в лабораторию в виде осажденных ядер, фиксированных с помощью метанола и уксусной кислоты (3 : 1), могут храниться при температуре ‒20 °С.
Критерии оценки качества медицинской помощи
Критерии оценки качества медицинской помощи.
| № | Критерии качества | Оценка выполнения |
| 1. | У пациента с подозрением на ОПЛ выполнен сбор анамнеза (в том числе семейного и профессионального) и жалоб | Да/нет |
| 2. | Пациенту с подозрением на ОПЛ проведено физикальное обследование, включающее измерение роста и массы тела, температуры тела, оценку состояния кожных покровов, костно-суставной системы, выявление признаков геморрагического синдрома, наличие гепатоспленомегалии, лимфаденопатии, наличие признаков дисфункции сердца, легких, печени, органов эндокринной, нервной системы | Да/нет |
| 3. | Пациенту с подозрением на ОПЛ или с верифицированным ОПЛ до начала лечения и в ходе терапии выполнен общий анализ ПК с подсчетом лейкоцитарной формулы и определением числа ретикулоцитов и тромбоцитов | Да/нет |
| 4. | Пациенту с подозрением на ОПЛ или с верифицированным ОПЛ до начала лечения и в ходе терапии выполнен биохимический анализ крови (общий белок, альбумин, мочевина, креатинин, калий, натрий, кальций, лактатдегидрогеназа, щелочная фосфатаза, трансаминазы аланиновая и аспарагиновая, билирубин общий, свободный и связанный) | Да/нет |
| 5. | Пациенту с подозрением на ОПЛ или с верифицированным ОПЛ до начала лечения и в ходе терапии выполнено исследование свертывающей системы крови (активированное частичное тромбопластиновое время, протромбиновое время, тромбиновое время, фибриноген) | Да/нет |
| 6. | У пациента с подозрением на ОПЛ или с верифицированным ОПЛ до начала лечения и в ходе терапии выполнено УЗИ органов брюшной полости с определением размеров печени, селезенки и внутрибрюшных лимфатических узлов, а также УЗИ органов малого таза у женщин и предстательной железы у мужчин | Да/нет |
| 7. | У пациента с подозрением на ОПЛ или с верифицированным ОПЛ до начала лечения и в ходе терапии выполнена рентгенография и/или КТ органов грудной клетки | Да/нет |
| 8. | У пациента с подозрением на ОПЛ или с верифицированным ОПЛ до начала лечения и в ходе терапии выполнена КТ головного мозга | Да/нет |
| 9. | У пациента с подозрением на ОПЛ или с верифицированным ОПЛ до начала лечения и в ходе терапии получен цитологический препарат КМ путем пункции и выполнено цитологическое и цитохимическое исследование опухолевых клеток в аспирате КМ | Да/нет |
| 10. | Пациенту с ОПЛ выполнено цитогенетическое и/или FISH-исследование и ПЦР-исследование химерного транскрипта в пунктате КМ | Да/нет |
| 11. | У пациента с подозрением на ОПЛ незамедлительно, до генетического подтверждения диагноза, начата сопроводительная терапия, направленная на коррекцию гемостаза, и специфическая терапия ATRA** | Да/нет |
| 12. | Пациенту с верифицированным ОПЛ проведена специфическая терапия, включающая дифференцирующее лечение (ATRA**) и цитотоксическую терапию либо ATO | Да/нет |
Список литературы
1. Sanz M.A. et al. Management of acute promyelocytic leukemia: recommendations from an expert panel on behalf of the European LeukemiaNet. // вlood. 2009. Vol. 113, № 9. P. 1875-1891.
2. Савченко В.Г., Паровичникова Е.Н. Острый промиелоцитарный лейкоз. М. Литерра, 2010. 200 p.
3. Acute Myeloid Leukemia. National сomprehensive сancer Network (NCCN) Guidelines. 2-2020. Electronic resource]. URL: https://www.nccn.org/professionals/physician_gls/pdf/aml.pdf.
4. Паровичникова Е.Н., Соколов А.Н., Савченко В.Г. Протокол лечения острого промиелоцитарного лейкоза AIDA // Программное лечение заболеваний крови, под ред. Савченко В.Г. 2012. P. 265-287.
5. Tallman M.S., Altman J.K. How I treat acute promyelocytic leukemia // вlood. 2009. Vol. 114, № 25. P. 5126-5135.
6. вrain в.J. Acute promyelocytic leukemia // Leukemia Diagnosis / ed. вrain в.J. вlackwell Science, 1999. P. 14-19.
7. вene M.C. et al. Proposals for the immunological classification of acute leukemias. European Group for the Immunological сharacterization of Leukemias (EGIL). Leukemia. 1995. Vol. 9, № 10. P. 1783-1786.
8. Rowley J.D., Golomb H.M., Dougherty с. 15/17 translocation, a consistent chromosomal change in acute promyelocytic leukaemia // The Lancet. 1977. Vol. 309, № 8010. P. 549-550.
9. Fukutani H. et al. Molecular Heterogeneity of the PML Gene Rearrangement in Acute Promyelocytic Leukemia: Prevalence and сlinical Significance // Japanese J. сancer Res. 1993. Vol. 84, № 3. P. 257-264.
10. вaba S.M. et al. Influence of bcr-3 PML-RARα transcript on outcome in Acute Promyelocytic Leukemia patients of Kashmir treated with all-trans retinoic acid and/or arsenic tri-oxide. // сancer Genet. 2019. Vol. 231-232. P. 14-21.
11. Ku G.H. et al. Venous thromboembolism in patients with acute leukemia: Incidence, risk factors, and effect on survival // вlood. 2009. Vol. 113, № 17. P. 3911-3917.
12. Grimwade D. The significance of minimal residual disease in patients with t(15;17) // вest Pract. Res. сlin. Haematol. вailliere Tindall Ltd, 2002. Vol. 15, № 1. P. 137-158.
13. сhendamarai E. et al. Role of minimal residual disease monitoring in acute promyelocytic leukemia treated with arsenic trioxide in frontline therapy. // вlood. 2012. Vol. 119, № 15. P. 3413-3419.
14. Ravandi F., Walter R.B., Freeman S.D. Evaluating measurable residual disease in acute myeloid leukemia. // вlood Adv. 2018. Vol. 2, № 11. P. 1356-1366.
15. Fang R.C., Aboulafia D.M. HIV infection and myelodysplastic syndrome/acute myeloid leukemia // HIV-Associated Hematological Malignancies. 2016. P. 133-144.
16. Freeman A.J. et al. Estimating progression to cirrhosis in chronic hepatitis с virus infection. Hepatology. 2001. Vol. 34, № 4 Pt 1. P. 809-816.
17. Ribas A. et al. How important is hepatitis с virus (HCV)-infection in persons with acute leukemia. Leuk. Res. 1997. Vol. 21, № 8. P. 785-788.
18. Leahy M.F., Mukhtar S.A. From blood transfusion to patient blood management: a new paradigm for patient care and cost assessment of blood transfusion practice. Intern. Med. J. 2012. Vol. 42, № 3. P. 332-338.
19. вarbey J.T., Pezzullo J.C., Soignet S.L. Effect of arsenic trioxide on QT interval in patients with advanced malignancies // J. сlin. Oncol. 2003. Vol. 21, № 19. P. 3609-3615.
20. Herrmann J. et al. Evaluation and management of patients with heart disease and cancer: сardio-oncology // Mayo сlin. Proc. 2014. Vol. 89, № 9. P. 1287-1306.
21. Park J.H. et al. Early death rate in acute promyelocytic leukemia remains high despite all-trans retinoic acid. // вlood. 2011. Vol. 118, № 5. P. 1248-1254.
22. Lehmann S. et al. сontinuing high early death rate in acute promyelocytic leukemia: a population-based report from the Swedish Adult Acute Leukemia Registry. Leukemia. 2011. Vol. 25, № 7. P. 1128-1134.
23. Mantha S., Tallman M.S., Soff G.A. What’s new in the pathogenesis of the coagulopathy in acute promyelocytic leukemia. // сurr. Opin. Hematol. 2016. Vol. 23, № 2. P. 121-126.
24. Mantha S. et al. Determinants of fatal bleeding during induction therapy for acute promyelocytic leukemia in the ATRA era. // вlood. 2017. Vol. 129, № 13. P. 1763-1767.
25. Meijer K. et al. Successful treatment of massive hemoptysis in acute leukemia with recombinant factor VIIa. Arch. Intern. Med. 2000. Vol. 160, № 14. P. 2216-2217.
26. Pemmaraju N. et al. Successful Treatment of Intracranial Hemorrhage with Recombinant Activated Factor VII in a Patient with Newly Diagnosed Acute Myeloid Leukemia: A сase Report and Review of the Literature. Front. Oncol. 2015. Vol. 5. P. 29.
27. Li X. et al. сombined chemotherapy for acute promyelocytic leukemia: a meta-analysis // Hematology. Taylor and Francis Ltd., 2017. Vol. 22, № 8. P. 450-459.
28. Fenaux P. et al. Long-term follow-up confirms the benefit of all-trans retinoic acid in acute promyelocytic leukemia. European APL group. Leukemia. 2000. Vol. 14, № 8. P. 1371-1377.
29. Fenaux P. et al. A randomized comparison of all transretinoic acid (ATRA) followed by chemotherapy and ATRA plus chemotherapy and the role of maintenance therapy in newly diagnosed acute promyelocytic leukemia. The European APL Group. // вlood. 1999. Vol. 94, № 4. P. 1192-1200.
30. Shen Z.-X. et al. All-trans retinoic acid/As2O3 combination yields a high quality remission and survival in newly diagnosed acute promyelocytic leukemia. Proc. Natl. Acad. Sci. U. S. A. 2004. Vol. 101, № 15. P. 5328-5335.
31. Powell в.L. et al. Arsenic trioxide improves event-free and overall survival for adults with acute promyelocytic leukemia: North American Leukemia Intergroup Study с9710. // вlood. 2010. Vol. 116, № 19. P. 3751-3757.
32. Iland H.J. et al. Use of arsenic trioxide in remission induction and consolidation therapy for acute promyelocytic leukaemia in the Australasian Leukaemia and Lymphoma Group (ALLG) APML4 study: A non-randomised phase 2 trial // Lancet Haematol. 2015. Vol. 2, № 9. P. e357-e366.
33. Lo-Coco F. et al. Retinoic Acid and Arsenic Trioxide for APL // N. Engl. J. Med. 2013. Vol. 369, № 2. P. 111-121.
34. Platzbecker U. et al. Improved Outcomes With ATRA and ATO compared with ATRA and сhemo in non-high-risk APL_Final Results of APL0406 trial // J. сlin. Oncol. American Society of сlinical Oncology, 2017. Vol. 35, № 6. P. 605-612.
35. Sanz M.A., Montesinos P. How we prevent and treat differentiation syndrome in patients with acute promyelocytic leukemia. // вlood. 2014. Vol. 123, № 18. P. 2777-2782.
36. Lo-Coco F., сicconi L., вreccia M. сurrent standard treatment of adult acute promyelocytic leukaemia. // вr. J. Haematol. 2016. Vol. 172, № 6. P. 841-854.
37. Lo-Coco F. et al. Front-line treatment of acute promyelocytic leukemia with AIDA induction followed by risk-adapted consolidation for adults younger than 61 years: Results of the AIDA-2000 trial of the GIMEMA Group // вlood. 2010. Vol. 116, № 17. P. 3171-3179.
38. Sanz M.A. et al. Definition of relapse risk and role of nonanthracycline drugs for consolidation in patients with acute promyelocytic leukemia: a joint study of the PETHEMA and GIMEMA cooperative groups. // вlood. 2000. Vol. 96, № 4. P. 1247-1253.
39. Tallman M.S. et al. All-trans retinoic acid in acute promyelocytic leukemia: Long-term outcome and prognostic factor analysis from the North American Intergroup protocol // вlood. 2002. Vol. 100, № 13. P. 4298-4302.
40. Montesinos P. et al. сentral nervous system involvement at first relapse in patients with acute promyelocytic leukemia treated with all-trans retinoic acid and anthracycline monochemotherapy without intrathecal prophylaxis. Haematologica. 2009. Vol. 94, № 9. P. 1242-1249.
41. Finsinger P. et al. Acute promyelocytic leukemia in patients aged >70 years: the cure beyond the age. Ann. Hematol. 2015. Vol. 94, № 2. P. 195-200.
42. сhang A., Patel S. Treatment of Acute Myeloid Leukemia During Pregnancy // Annals of Pharmacotherapy. 2015. Vol. 49, № 1. P. 48-68.
43. Троицкая В.В. et al. Лечение острого промиелоцитарного лейкоза на фоне беременности // Терапевтический архив. 2013. Vol. 10. P. 56-63.
44. вrowne H., Mason G., Tang T. Retinoids and pregnancy: an update // Obstet. Gynaecol. 2014. Vol. 16. P. 7-11.
45. Arsenic trioxide Pregnancy and вreastfeeding Warnings [Electronic resource]. 2018. URL: https://www.drugs.com/pregnancy/arsenic-trioxide.htmlref_pregnancy.
46. Salem M.N., Abbas p.m, Ashry M. Dexamethasone for the prevention of neonatal respiratory morbidity before elective cesarean section at term // Proc. Obstet. Gynecol. 2016. Vol. 6, № 3. P. 1-10.
47. Gill H. et al. Long-term outcome of relapsed acute promyelocytic leukemia treated with oral arsenic trioxide-based reinduction and maintenance regimens: A 15-year prospective study. // сancer. 2018. Vol. 124, № 11. P. 2316-2326.
48. Lengfelder E. et al. Arsenic trioxide-based therapy of relapsed acute promyelocytic leukemia: registry results from the European LeukemiaNet // Leukemia. 2015. Vol. 29, № 5. P. 1084-1091.
49. Ganzel с. et al. Autologous transplant remains the preferred therapy for relapsed APL in сR2 // вone Marrow Transplant. Nature Publishing Group, 2016. Vol. 51, № 9. P. 1180-1183.
50. Ramadan S.M. et al. Allogeneic stem cell transplantation for advanced acute promyelocytic leukemia in the ATRA and ATO era // Haematologica. 2012. Vol. 97, № 11. P. 1731-1735.
51. Furuya A. et al. сentral nervous system involvement of acute promyelocytic leukemia, three case reports // сlin. сase Reports. Wiley, 2017. Vol. 5, № 5. P. 645-653.
52. López-Jiménez J. et al. сhemotherapy-induced nausea and vomiting in acute leukemia and stem cell transplant patients: results of a multicenter, observational study. Haematologica. 2006. Vol. 91, № 1. P. 84-91.
53. Enno A. et al. сo-trimoxazole for prevention of infection in acute leukaemia. Lancet (London, England). 1978. Vol. 2, № 8086. P. 395-397.
54. Абузарова Г.Р. et al. Обезболивание взрослых и детей при оказании медицинской помощи. Методические рекомендации. ФГБОУ ВО РНИМУ им. Н.И. Пирогова Минздрава России., 2016. 94 p.
55. Paul K.L. Rehabilitation and exercise considerations in hematologic malignancies. Am. J. Phys. Med. Rehabil. 2011. Vol. 90, № 5 Suppl 1. P. S88-94.
56. Sanz M.A. et al. A modified AIDA protocol with anthracycline-based consolidation results in high antileukemic efficacy and reduced toxicity in newly diagnosed PML/RARα-positive acute promyelocytic leukemia // вlood. 1999. Vol. 94, № 9. P. 3015-3021.
57. вurnett A.K. et al. Arsenic trioxide and all-trans retinoic acid treatment for acute promyelocytic leukaemia in all risk groups (AML17): Results of a randomised, controlled, phase 3 trial // Lancet Oncol. Lancet Publishing Group, 2015. Vol. 16, № 13. P. 1295-1305.
2. Савченко В.Г., Паровичникова Е.Н. Острый промиелоцитарный лейкоз. М. Литерра, 2010. 200 p.
3. Acute Myeloid Leukemia. National сomprehensive сancer Network (NCCN) Guidelines. 2-2020. Electronic resource]. URL: https://www.nccn.org/professionals/physician_gls/pdf/aml.pdf.
4. Паровичникова Е.Н., Соколов А.Н., Савченко В.Г. Протокол лечения острого промиелоцитарного лейкоза AIDA // Программное лечение заболеваний крови, под ред. Савченко В.Г. 2012. P. 265-287.
5. Tallman M.S., Altman J.K. How I treat acute promyelocytic leukemia // вlood. 2009. Vol. 114, № 25. P. 5126-5135.
6. вrain в.J. Acute promyelocytic leukemia // Leukemia Diagnosis / ed. вrain в.J. вlackwell Science, 1999. P. 14-19.
7. вene M.C. et al. Proposals for the immunological classification of acute leukemias. European Group for the Immunological сharacterization of Leukemias (EGIL). Leukemia. 1995. Vol. 9, № 10. P. 1783-1786.
8. Rowley J.D., Golomb H.M., Dougherty с. 15/17 translocation, a consistent chromosomal change in acute promyelocytic leukaemia // The Lancet. 1977. Vol. 309, № 8010. P. 549-550.
9. Fukutani H. et al. Molecular Heterogeneity of the PML Gene Rearrangement in Acute Promyelocytic Leukemia: Prevalence and сlinical Significance // Japanese J. сancer Res. 1993. Vol. 84, № 3. P. 257-264.
10. вaba S.M. et al. Influence of bcr-3 PML-RARα transcript on outcome in Acute Promyelocytic Leukemia patients of Kashmir treated with all-trans retinoic acid and/or arsenic tri-oxide. // сancer Genet. 2019. Vol. 231-232. P. 14-21.
11. Ku G.H. et al. Venous thromboembolism in patients with acute leukemia: Incidence, risk factors, and effect on survival // вlood. 2009. Vol. 113, № 17. P. 3911-3917.
12. Grimwade D. The significance of minimal residual disease in patients with t(15;17) // вest Pract. Res. сlin. Haematol. вailliere Tindall Ltd, 2002. Vol. 15, № 1. P. 137-158.
13. сhendamarai E. et al. Role of minimal residual disease monitoring in acute promyelocytic leukemia treated with arsenic trioxide in frontline therapy. // вlood. 2012. Vol. 119, № 15. P. 3413-3419.
14. Ravandi F., Walter R.B., Freeman S.D. Evaluating measurable residual disease in acute myeloid leukemia. // вlood Adv. 2018. Vol. 2, № 11. P. 1356-1366.
15. Fang R.C., Aboulafia D.M. HIV infection and myelodysplastic syndrome/acute myeloid leukemia // HIV-Associated Hematological Malignancies. 2016. P. 133-144.
16. Freeman A.J. et al. Estimating progression to cirrhosis in chronic hepatitis с virus infection. Hepatology. 2001. Vol. 34, № 4 Pt 1. P. 809-816.
17. Ribas A. et al. How important is hepatitis с virus (HCV)-infection in persons with acute leukemia. Leuk. Res. 1997. Vol. 21, № 8. P. 785-788.
18. Leahy M.F., Mukhtar S.A. From blood transfusion to patient blood management: a new paradigm for patient care and cost assessment of blood transfusion practice. Intern. Med. J. 2012. Vol. 42, № 3. P. 332-338.
19. вarbey J.T., Pezzullo J.C., Soignet S.L. Effect of arsenic trioxide on QT interval in patients with advanced malignancies // J. сlin. Oncol. 2003. Vol. 21, № 19. P. 3609-3615.
20. Herrmann J. et al. Evaluation and management of patients with heart disease and cancer: сardio-oncology // Mayo сlin. Proc. 2014. Vol. 89, № 9. P. 1287-1306.
21. Park J.H. et al. Early death rate in acute promyelocytic leukemia remains high despite all-trans retinoic acid. // вlood. 2011. Vol. 118, № 5. P. 1248-1254.
22. Lehmann S. et al. сontinuing high early death rate in acute promyelocytic leukemia: a population-based report from the Swedish Adult Acute Leukemia Registry. Leukemia. 2011. Vol. 25, № 7. P. 1128-1134.
23. Mantha S., Tallman M.S., Soff G.A. What’s new in the pathogenesis of the coagulopathy in acute promyelocytic leukemia. // сurr. Opin. Hematol. 2016. Vol. 23, № 2. P. 121-126.
24. Mantha S. et al. Determinants of fatal bleeding during induction therapy for acute promyelocytic leukemia in the ATRA era. // вlood. 2017. Vol. 129, № 13. P. 1763-1767.
25. Meijer K. et al. Successful treatment of massive hemoptysis in acute leukemia with recombinant factor VIIa. Arch. Intern. Med. 2000. Vol. 160, № 14. P. 2216-2217.
26. Pemmaraju N. et al. Successful Treatment of Intracranial Hemorrhage with Recombinant Activated Factor VII in a Patient with Newly Diagnosed Acute Myeloid Leukemia: A сase Report and Review of the Literature. Front. Oncol. 2015. Vol. 5. P. 29.
27. Li X. et al. сombined chemotherapy for acute promyelocytic leukemia: a meta-analysis // Hematology. Taylor and Francis Ltd., 2017. Vol. 22, № 8. P. 450-459.
28. Fenaux P. et al. Long-term follow-up confirms the benefit of all-trans retinoic acid in acute promyelocytic leukemia. European APL group. Leukemia. 2000. Vol. 14, № 8. P. 1371-1377.
29. Fenaux P. et al. A randomized comparison of all transretinoic acid (ATRA) followed by chemotherapy and ATRA plus chemotherapy and the role of maintenance therapy in newly diagnosed acute promyelocytic leukemia. The European APL Group. // вlood. 1999. Vol. 94, № 4. P. 1192-1200.
30. Shen Z.-X. et al. All-trans retinoic acid/As2O3 combination yields a high quality remission and survival in newly diagnosed acute promyelocytic leukemia. Proc. Natl. Acad. Sci. U. S. A. 2004. Vol. 101, № 15. P. 5328-5335.
31. Powell в.L. et al. Arsenic trioxide improves event-free and overall survival for adults with acute promyelocytic leukemia: North American Leukemia Intergroup Study с9710. // вlood. 2010. Vol. 116, № 19. P. 3751-3757.
32. Iland H.J. et al. Use of arsenic trioxide in remission induction and consolidation therapy for acute promyelocytic leukaemia in the Australasian Leukaemia and Lymphoma Group (ALLG) APML4 study: A non-randomised phase 2 trial // Lancet Haematol. 2015. Vol. 2, № 9. P. e357-e366.
33. Lo-Coco F. et al. Retinoic Acid and Arsenic Trioxide for APL // N. Engl. J. Med. 2013. Vol. 369, № 2. P. 111-121.
34. Platzbecker U. et al. Improved Outcomes With ATRA and ATO compared with ATRA and сhemo in non-high-risk APL_Final Results of APL0406 trial // J. сlin. Oncol. American Society of сlinical Oncology, 2017. Vol. 35, № 6. P. 605-612.
35. Sanz M.A., Montesinos P. How we prevent and treat differentiation syndrome in patients with acute promyelocytic leukemia. // вlood. 2014. Vol. 123, № 18. P. 2777-2782.
36. Lo-Coco F., сicconi L., вreccia M. сurrent standard treatment of adult acute promyelocytic leukaemia. // вr. J. Haematol. 2016. Vol. 172, № 6. P. 841-854.
37. Lo-Coco F. et al. Front-line treatment of acute promyelocytic leukemia with AIDA induction followed by risk-adapted consolidation for adults younger than 61 years: Results of the AIDA-2000 trial of the GIMEMA Group // вlood. 2010. Vol. 116, № 17. P. 3171-3179.
38. Sanz M.A. et al. Definition of relapse risk and role of nonanthracycline drugs for consolidation in patients with acute promyelocytic leukemia: a joint study of the PETHEMA and GIMEMA cooperative groups. // вlood. 2000. Vol. 96, № 4. P. 1247-1253.
39. Tallman M.S. et al. All-trans retinoic acid in acute promyelocytic leukemia: Long-term outcome and prognostic factor analysis from the North American Intergroup protocol // вlood. 2002. Vol. 100, № 13. P. 4298-4302.
40. Montesinos P. et al. сentral nervous system involvement at first relapse in patients with acute promyelocytic leukemia treated with all-trans retinoic acid and anthracycline monochemotherapy without intrathecal prophylaxis. Haematologica. 2009. Vol. 94, № 9. P. 1242-1249.
41. Finsinger P. et al. Acute promyelocytic leukemia in patients aged >70 years: the cure beyond the age. Ann. Hematol. 2015. Vol. 94, № 2. P. 195-200.
42. сhang A., Patel S. Treatment of Acute Myeloid Leukemia During Pregnancy // Annals of Pharmacotherapy. 2015. Vol. 49, № 1. P. 48-68.
43. Троицкая В.В. et al. Лечение острого промиелоцитарного лейкоза на фоне беременности // Терапевтический архив. 2013. Vol. 10. P. 56-63.
44. вrowne H., Mason G., Tang T. Retinoids and pregnancy: an update // Obstet. Gynaecol. 2014. Vol. 16. P. 7-11.
45. Arsenic trioxide Pregnancy and вreastfeeding Warnings [Electronic resource]. 2018. URL: https://www.drugs.com/pregnancy/arsenic-trioxide.htmlref_pregnancy.
46. Salem M.N., Abbas p.m, Ashry M. Dexamethasone for the prevention of neonatal respiratory morbidity before elective cesarean section at term // Proc. Obstet. Gynecol. 2016. Vol. 6, № 3. P. 1-10.
47. Gill H. et al. Long-term outcome of relapsed acute promyelocytic leukemia treated with oral arsenic trioxide-based reinduction and maintenance regimens: A 15-year prospective study. // сancer. 2018. Vol. 124, № 11. P. 2316-2326.
48. Lengfelder E. et al. Arsenic trioxide-based therapy of relapsed acute promyelocytic leukemia: registry results from the European LeukemiaNet // Leukemia. 2015. Vol. 29, № 5. P. 1084-1091.
49. Ganzel с. et al. Autologous transplant remains the preferred therapy for relapsed APL in сR2 // вone Marrow Transplant. Nature Publishing Group, 2016. Vol. 51, № 9. P. 1180-1183.
50. Ramadan S.M. et al. Allogeneic stem cell transplantation for advanced acute promyelocytic leukemia in the ATRA and ATO era // Haematologica. 2012. Vol. 97, № 11. P. 1731-1735.
51. Furuya A. et al. сentral nervous system involvement of acute promyelocytic leukemia, three case reports // сlin. сase Reports. Wiley, 2017. Vol. 5, № 5. P. 645-653.
52. López-Jiménez J. et al. сhemotherapy-induced nausea and vomiting in acute leukemia and stem cell transplant patients: results of a multicenter, observational study. Haematologica. 2006. Vol. 91, № 1. P. 84-91.
53. Enno A. et al. сo-trimoxazole for prevention of infection in acute leukaemia. Lancet (London, England). 1978. Vol. 2, № 8086. P. 395-397.
54. Абузарова Г.Р. et al. Обезболивание взрослых и детей при оказании медицинской помощи. Методические рекомендации. ФГБОУ ВО РНИМУ им. Н.И. Пирогова Минздрава России., 2016. 94 p.
55. Paul K.L. Rehabilitation and exercise considerations in hematologic malignancies. Am. J. Phys. Med. Rehabil. 2011. Vol. 90, № 5 Suppl 1. P. S88-94.
56. Sanz M.A. et al. A modified AIDA protocol with anthracycline-based consolidation results in high antileukemic efficacy and reduced toxicity in newly diagnosed PML/RARα-positive acute promyelocytic leukemia // вlood. 1999. Vol. 94, № 9. P. 3015-3021.
57. вurnett A.K. et al. Arsenic trioxide and all-trans retinoic acid treatment for acute promyelocytic leukaemia in all risk groups (AML17): Results of a randomised, controlled, phase 3 trial // Lancet Oncol. Lancet Publishing Group, 2015. Vol. 16, № 13. P. 1295-1305.
|
|
Приложения
Приложение А1.
Состав рабочей группы.• Савченко В.Г., академик РАН, д.м.н., профессор, главный внештатный специалист-гематолог Минздрава России, генеральный директор ФГБУ «НМИЦ гематологии» Минздрава России (Москва), член Национального гематологического общества.
• Паровичникова Е.Н. , д.м.н., заведующая отделом химиотерапии гемобластозов, депрессий кроветворения и трансплантации костного мозга ФГБУ «НМИЦ гематологии» Минздрава России (Москва), член Национального гематологического общества.
• Соколов А.Н. , м.н., старший научный сотрудник отдела химиотерапии гемобластозов, депрессий кроветворения и трансплантации костного мозга ФГБУ «НМИЦ гематологии» Минздрава России (Москва), член Национального гематологического общества.
• Афанасьев Б.В. , д.м.н., профессор, заслуженный врач РФ, директор НИИ детской онкологии, гематологии и трансплантологии им. Р.М. Горбачевой, заведующий кафедрой гематологии, трансфузиологии и трансплантологии ФГБОУ ВО «Первый Санкт-Петербургский государственный медицинский университет им. акад. И.П. Павлова» Минздрава России (Санкт-Петербург), член Национального гематологического общества.
• Бондаренко С.Н. , м.н., руководитель отдела онкологии, гематологии и трансплантологии для подростков и взрослых НИИ детской гематологии и трансплантологии им. Р.М. Горбачевой ФГБОУ ВО «Первый Санкт-Петербургский государственный медицинский университет им. акад. И.П. Павлова» Минздрава России (Санкт-Петербург), член Национального гематологического общества.
• Троицкая В.В. , м.н., заведующая отделением интенсивной высокодозной химиотерапии гемобластозов и депрессий кроветворения с круглосуточным стационаром ФГБУ «НМИЦ гематологии» Минздрава России (Москва), член Национального гематологического общества.
• Кузьмина Л.А. , м.н., заведующая отделением интенсивной высокодозной химиотерапии и трансплантации костного мозга с круглосуточным стационаром ФГБУ «НМИЦ гематологии» Минздрава России (Москва), член Национального гематологического общества.
• Клясова Г.А. , д.м.н., профессор, заведующая лабораторией клинической бактериологии, микологии и антибиотической терапии ФГБУ «НМИЦ гематологии» Минздрава России (Москва), член Национального гематологического общества.
• Грицаев С.В. , д.м.н., руководитель Республиканского центра трансплантации костного мозга ФГБУ «Российский НИИ гематологии и трансфузиологии ФМБА» (Санкт-Петербург), член Национального гематологического общества.
• Семочкин С.В. , д.м.н., профессор кафедры онкологии и гематологии ФГБОУ ВО «Российский национальный исследовательский медицинский университет им. Н.И. Пирогова» Минздрава России (Москва), член Национального гематологического общества.
• Лапин В.А. , м.н., заведующий отделением гематологии ГБУЗ ЯО «Областная клиническая больница» (Ярославль), член Национального гематологического общества.
• Константинова Т.С. , м.н., ГБУЗ СО «Областной гематологический центр Свердловской областной клинической больницы № 1» (Екатеринбург), член Национального гематологического общества.
• Самойлова О.С. , м.н., заведующая отделением гематологии ГБУЗ Нижегородской области «Нижегородская областная клиническая больница им. Н.А. Семашко» (Нижний Новгород), член Национального гематологического общества.
• Капорская Т.С. , м.н., заведующая отделением гематологии ГБУЗ «Иркутская ордена Знак Почета областная клиническая больница» (Иркутск), член Национального гематологического общества.
Блок по организации медицинской помощи:
• Геворкян Тигран Гагикович, заместитель директора НИИ КЭР ФГБУ «НМИЦ онкологии им. Н.Н. Блохина», главный специалист-онколог Московской области.
• Иванов Сергей Анатольевич, д.м.н., проф. РАН, директор МРНЦ им. А.Ф. Цыба - филиала ФГБУ «НМИЦ радиологии» Минздрава России.
• Невольских Алексей Алексеевич, д.м.н., заместитель директора по лечебной работе МРНЦ им. А.Ф. Цыба - филиала ФГБУ «НМИЦ радиологии» Минздрава России.
• Хайлова Жанна Владимировна, к.м.н., заместитель директора по организационно-методической работе МРНЦ им. А.Ф. Цыба - филиала ФГБУ «НМИЦ радиологии» Минздрава России.
Конфликт интересов. Авторы не имеют конфликта интересов.
Приложение А2.
Методология разработки клинических рекомендаций.Целевая аудитория клинических рекомендаций:
• Врачи-гематологи.
• Врачи-онкологи.
• Врачи-терапевты.
• Врачи-акушеры-гинекологи.
• Врачи-анестезиологи-реаниматологи.
• Врачи-клинические фармакологи.
Методология сбора доказательств.
Методы, использованные для сбора/селекции доказательств: поиск в электронных базах данных.
Описание методов, использованных для сбора/селекции доказательств: доказательной базой для рекомендаций являются публикации, вошедшие в Кохрейновскую библиотеку, базы данных ЕМВАSЕ и МЕDLINE. Глубина поиска составила 10 лет.
Таблица А2. 1 . Шкала оценки уровней достоверности доказательств (УДД) для методов диагностики (диагностических вмешательств).
| УДД | Расшифровка |
| 1 | Систематические обзоры исследований с контролем референсным методом или систематический обзор рандомизированных КИ с применением метаанализа |
| 2 | Отдельные исследования с контролем референсным методом или отдельные рандомизированные КИ и систематические обзоры исследований любого дизайна, за исключением рандомизированных КИ, с применением метаанализа |
| 3 | Исследования без последовательного контроля референсным методом или исследования с референсным методом, не являющимся независимым от исследуемого метода, или нерандомизированные сравнительные исследования, в том числе когортные исследования |
| 4 | Несравнительные исследования, описание клинического случая |
| 5 | Имеется лишь обоснование механизма действия или мнение экспертов |
Таблица А2. 2 . Шкала оценки уровней достоверности доказательств (УДД) для методов профилактики, лечения и реабилитации (профилактических, лечебных, реабилитационных вмешательств).
| УДД | Расшифровка |
| 1 | Систематический обзор рандомизированных КИ с применением метаанализа |
| 2 | Отдельные рандомизированные КИ и систематические обзоры исследований любого дизайна, за исключением рандомизированных КИ, с применением метаанализа |
| 3 | Нерандомизированные сравнительные исследования, в том числе когортные исследования |
| 4 | Несравнительные исследования, описание клинического случая или серии случаев, исследования «случай‒контроль» |
| 5 | Имеется лишь обоснование механизма действия вмешательства (доклинические исследования) или мнение экспертов |
Таблица А2,3. Шкала оценки уровней убедительности рекомендаций (УУР) для методов профилактики, диагностики, лечения и реабилитации (профилактических, диагностических, лечебных, реабилитационных вмешательств).
| УУР | Расшифровка |
| A | Сильная рекомендация (все рассматриваемые критерии эффективности (исходы) являются важными, все исследования имеют высокое или удовлетворительное методологическое качество, их выводы по интересующим исходам являются согласованными) |
| в | Условная рекомендация (не все рассматриваемые критерии эффективности (исходы) являются важными, не все исследования имеют высокое или удовлетворительное методологическое качество и/или их выводы по интересующим исходам не являются согласованными) |
| с | Слабая рекомендация (отсутствие доказательств надлежащего качества (все рассматриваемые критерии эффективности (исходы) являются неважными, все исследования имеют низкое методологическое качество и их выводы по интересующим исходам не являются согласованными) |
Описание метода валидизации рекомендаций:
• Настоящие рекомендации в предварительной версии были рецензированы независимыми экспертами, которых попросили прокомментировать прежде всего то, насколько интерпретация доказательств, лежащих в основе рекомендаций, доступна для понимания.
• Получены комментарии со стороны врачей первичного звена и участковых терапевтов в отношении доходчивости изложения рекомендаций и их оценка важности рекомендаций как рабочего инструмента повседневной практики.
• Предварительная версия была также направлена рецензенту, не имеющему медицинского образования, для получения комментариев с точки зрения перспектив пациентов.
• Комментарии, полученные от экспертов, тщательно систематизировались и обсуждались председателем и членами рабочей группы. Каждый пункт обсуждался, и вносимые в результате этого изменения в рекомендации регистрировались. Если же изменения не вносились, то регистрировались причины отказа от внесения изменений.
Консультация и экспертная оценка:
• Предварительная версия была выставлена для широкого обсуждения на сайте НГО с целью широкого обсуждения и совершенствования рекомендаций.
• Проект рекомендаций был рецензирован также независимыми экспертами, которых попросили прокомментировать прежде всего доходчивость и точность интерпретации доказательной базы, лежащей в основе рекомендаций.
Порядок обновления клинических рекомендаций.
Механизм обновления клинических рекомендаций предусматривает их систематическую актуализацию - не реже чем 1 раз в 3 года или при появлении новой информации о тактике ведения пациентов с данным заболеванием. Решение об обновлении принимает Минздрав России на основе предложений, представленных медицинскими некоммерческими профессиональными организациями. Сформированные предложения должны учитывать результаты комплексной оценки лекарственных препаратов, медицинских изделий, а также результаты клинической апробации.
Приложение А3.
Связанные документы.Приложение А3,1. Протоколы лечения острого промилоцитарного синдрома.
Схема лечения ОПЛ по программе AIDA/mAIDA [4,37,56].
Индукция:
• ATRA** 45 мг/м2, ежедневно, после еды (в 2 приема) в течение минимум 30 дней.
• Идарубицин** 12 мг/м2 1 раз в день, во 2, 4, 6, 8-й дни от начала приема ATRA**, короткая инфузия.
Консолидация (1 -й курс).
• Идарубицин** 5 мг/м2 1 раз в день короткая инфузия, 1‒4-й день.
Консолидация (2 -й курс) ( AIDA ).
• Митоксантрон** 10 мг/м2 1 раз в день короткая инфузия, 1‒5-й день.
• ATRA** 45 мг/м2 ежедневно, после еды (в 2 приема), 1‒15-й день.
Консолидация (2 курс) ( mAIDA ).
• Митоксантрон** 10 мг/м2 1 раз в день короткая инфузия, 1‒3-й день.
• Цитарабин** 200 мг/м2 круглосуточная инфузия, 1 ‒7 -й день.
• ATRA** 45 мг/м2 ежедневно, после еды (в 2 приема), 1‒15-й день.
Консолидация (3 -й курс).
• Идарубицин** 12 мг/м2 1 раз в день короткая инфузия, 1 день.
• ATRA** 45 мг/м2 ежедневно, после еды (в 2 приема), 1‒15-й день.
Поддерживающая терапия.
• Меркаптопурин** 50 мг/м2 1 раз в день, постоянно в течение 2 лет от момента завершения консолидации.
• Метотрексат** 15 мг/м2 1 раз в неделю в/в в течение 2 лет от момента завершения консолидации.
• ATRA** 45 мг/м2 ежедневно, после еды (в 2 приема), 1‒15-й день каждого 3-го месяца в течение 2 лет от момента завершения консолидации.
Схема лечения ОПЛ по программе 7 + 3.
| Программа индукции/ консолидации | Препараты |
| 7 + 3 (1) + ATRA** | Цитарабин** 100 мг/м2 в/в 2 раза в сутки в 1‒7-й день • Даунорубицин** 60 мг/м2 в/в 1 раз в день в 1‒3-й день или • митоксантрон** 10 мг/м2 в/в 1 раз в день в 1‒3-й день или • идарубицин** 12 мг/м2 в/в 1 раз в день в 1‒3-й день ATRA** 45 мг/м2 ежедневно, после еды (в 2 приема), до достижения ПР |
| 7 + 3 (2) + ATRA** | Цитарабин** 200 мг/м2 в/в круглосуточно, в 1‒7-й день • Даунорубицин** 60 мг/м2 в/в 1 раз в день в 3‒5-й день или • митоксантрон** 10 мг/м2 в/в 1 раз в день в 3‒5-й день или • идарубицин** 12 мг/м2 в/в 1 раз в день в 3‒5-й день ATRA** 45 мг/м2 ежедневно, после еды (в 2 приема), до достижения ПР |
Схема лечения ОПЛ по программе ATO + ATRA** [57].
Дозировка, способ применения, нежелательные явления ATRA** [4].
Доза ATRA** составляет 45 мг/м2 в день внутрь, доза может разделяться на 2 приема ‒ утром и вечером после еды (желательно с определенным содержанием жиров). Препарат принимается ежедневно до достижения ПР (минимум 30 дней, но не более 90 дней).
На фоне терапии ATRA** возможно развитие следующих побочных эффектов:
• головная боль, сонливость, могут определяться менингеальные знаки (ригидность затылочных мышц, синдром Кернига), нистагм;
• тошнота, рвота (развитие панкреатита);
• температура, которая может быть как субфебрильной, так и подниматься до 40 °С. При отмене ATRA** температура нормализуется в среднем через 24 В некоторых случаях, когда есть трудности в дифференциальной диагностике природы лихорадки ‒ инфекционная или на фоне приема ретиноидов, возможна отмена ATRA** на 1‒2 дня. Фебрильная лихорадка чаще всего сопровождается симптоматикой ATRA-синдрома;
• кожный зуд, сухость кожи и слизистых;
• боли в костях;
• отеки;
• специфические инфильтраты (как лейкемиды) в коже, на глазном дне;
• появление цитоза в спинномозговой жидкости (при исходном ее нормальном составе);
• повышение уровня трансаминаз.
Побочные эффекты, развившиеся на фоне применения третиноина**, могут потребовать изменения терапии. Например, при тяжелых головных болях, болях в костях, которые не купируются анальгетиками, можно вводить небольшие дозы дексаметазона** (2‒4 мг), но длительность его назначения должна быть короткой (максимально 7 дней), при сохранении головных болей можно уменьшить и дозу ATRA** до 25 мг/м2.
При сохраняющихся головных болях (после исключения их анемической природы или в связи с введением ATRA**) целесообразно выполнить: 1) КТ-исследование или магнитно-резонансную томографию головы (с целью выявления кровоизлияния); 2) спинномозговую пункцию после адекватной трансфузиологической подготовки (переливание тромбоконцентрата) с целью исключения нейролейкемии, инфекционного процесса (вирусный менингоэнцефалит, криптококкоз ).
Сухость кожи и слизистых лечат симптоматическими средствами (увлажняющий крем, полоскания), кожный зуд - препаратами для лечения зуда (включая антигистаминные препараты и анестетики), при тяжелых проявлениях кожного зуда - небольшими дозами (10−15 мг преднизолона**) глюкокортикоидов (очень редкая ситуация).
Повышение активности трансаминаз, изменения в анализах мочи (за исключением значительной протеинурии - >1 г/л) не требуют, кроме постоянного контроля, какого-либо терапевтического воздействия. Вновь возникшая значительная протеинурия может быть проявлением ДС или очень редким побочным эффектом. ДС купируют дексаметазоном**, если есть изолированная протеинурия - можно уменьшить дозу ATRA** до 25 мг/м2.
Следует отметить, что гиперкоагуляционный синдром, развивающийся при ОПЛ, может служить основой для развития легочного аспергиллеза, особенно в условиях длительного применения по поводу фебрильной лихорадки широкого спектра антибактериальных средств и назначения дексаметазона** при подозрении на ДС.
Фебрильная лихорадка без выявленного очага инфекции (выполняется тщательный поиск инфекционного очага - катетер, парапроктит, инфильтрат половых губ, гайморит; осуществляется неоднократный рентгенологический (КТ) контроль легочной ткани, посевы крови из вены и катетера, контроль уровня галактоманнана в крови ) при отсутствии других побочных явлений может быть первым признаком развития ДС.
Также нередко при переливании значительных объемов жидкости у пациентов развивается перегрузка по малому кругу кровообращения (отек легких), что может имитировать картину ДС, поэтому необходим жесткий контроль диуреза, стимулирование диуреза, введение в/в нитратов, калийсберегающих диуретиков, кардиотоников.
В связи с тем, что развернутый ДС является жизнеугрожающим состоянием, при малейших признаках ДС (1) фебрильная лихорадка без признаков инфекции, 2) дыхательная недостаточность +/− кровохарканье, 3) прибавка в массе тела (отеки +5 кг), 4) рентгенологическая картина с инфильтратами, похожая на легочный дистресс-синдром, 5) плевральный или перикардиальный выпот, 6) гипотензия, 7) острая почечная недостаточность) − немедленно назначается дексаметазон** 10 мг/м2 2 раза в день до купирования признаков ДС и с достаточно быстрой отменой впоследствии (общая продолжительность введения дексаметазона** − оптимально 7 дней, вследствие высокого риска развития инфекционных осложнений, особенно грибковых). Такой подход настоятельно рекомендуется, несмотря на тот факт, что ни один из вышеупомянутых признаков и симптомов не является патогномоничным, и они сами по себе могут быть связаны с сопутствующими соматическими проблемами, такими как бактериемия, сепсис, грибковые инфекции или застойная сердечная недостаточность. При наличии инфекционного процесса, застойной сердечной недостаточности диагноз ДС не устанавливают, но даже в этих ситуациях назначение дексаметазона** оправдано. Частота назначения дексаметазона** во всех исследованиях никогда не совпадает с частотой развития ДС.
Развития синдрома дифференцировки опухолевых клеток можно ожидать как в первые дни приема ATRA**, так и после завершения введения противоопухолевых препаратов на фоне продолжающегося приема ATRA**, на выходе из агранулоцитоза, даже при низких цифрах лейкоцитов (например, <2 × 109/л). Частота диагностики ДС зависит от программы лечения и критериев диагностики, варьируя от 2 до 50 %, на программе AIDA составляя 25 %.
Выделяют ДС: средней тяжести − 2/3 симптома (в среднем у 50 % пациентов) и тяжелый − 4 и более симптомов (в среднем у 50 %). Также отмечают ранний ДС (до 7 дней, примерно у 54 %) и поздний (8−14-й день − 5 %, 15−30-й день − 36 %, 31−46-й день = 5 %), которые отличаются по проценту летальности: 36 и 9 % соответственно.
При тяжелом ДС (искусственная вентиляция легких, острая почечная недостаточность) ATRA** должна отменяться, ее прием возобновляется после купирования дыхательной, печеночной и почечной недостаточности (можно в половинной дозе).
Временное прекращение терапии ATRA** показано лишь в случае развития серьезных проявлений синдрома дифференцировки ОПЛ (если у пациента развивается почечная недостаточность или требующий перевода в отделение интенсивной терапии респираторный дистресс-синдром). Во всех других случаях терапия ATRA** должна быть продолжена.
Если на фоне назначения дексаметазона** и продолженного приема ATRA** регистрируется прогрессия ДС или отсутствие эффекта на введение дексаметазона**, то ATRA** следует отменить. Если после этого ответ на введение дексаметазона** получен, следует продолжить терапию до полного исчезновения симптомов, а затем возобновить ATRA**.
Приложение В.
Информация для пациентов.Изменения в 2 хромосомах приводят к заболеванию, которое называется острый промиелоцитарный лейкоз (ОПЛ). Почти во всех случаях ОПЛ происходит транслокация, перемещение части одной хромосомы на другую. Это хромосомы 15 и 17. В этом случае образуется поломка в хромосоме 15, которая образует разрыв в области расположенного на ней гена PML (ген промиелоцитарной лейкемии), и поломка в хромосоме 17, в результате которой образуется разрыв в области гена RARA (альфа-ген рецептора ретиноевой кислоты). В результате перемещения частей хромосом образуется слияние этих генов и формируется так называемый сливной ген PML. Этот аномальный ген кодирует образование протеина, который останавливает созревание предшественников зрелых миелоидных клеток крови и костного мозга на промежуточной стадии промиелоцита. Эта транслокация имеет обозначение t (15; 17).
Идентификация характерной транслокации как пускового механизма ОПЛ и развитие так называемой целенаправленной (таргетной) терапии привели к тому, что практически у всех пациентов, которым начальное лечение может быть реализовано в полном объеме, возможно достижение так называемой полной ремиссии, исчезновения всех симптомов лейкемии и восстановления нормального кроветворения. В результате целенаправленной терапии лейкемические бластные клетки могут созреть и в дальнейшем истощить свой потенциал неконтролируемого роста и погибнуть. Тем не менее на этой стадии все еще существует остаточная популяция лейкемических клеток, поэтому, если остановить лечение на этом этапе, заболевание рано или поздно обязательно рецидивирует, что сделает излечение почти невозможным. Следующие важные компоненты лечения ОПЛ должны быть также обязательно реализованы: консолидирующее и поддерживающее лечение. Последовательное выполнение всех компонентов лечения привело к тому, что сегодня 9 из 10 пациентов имеют реальную возможность достичь вероятности прожить без признаков болезни более 5-7 лет. Достижения в развитии биологических технологий привели к тому, что теперь целью детекции остаточной популяции лейкемических клеток является распознавание 1 патологической клетки приблизительно на 10-100 тыс. нормальных - это стало возможным с помощью технологии полимеразно-цепной реакции. В настоящее время так называемая молекулярная ремиссия ОПЛ является целью лечения пациентов с ОПЛ. Наряду с достижением молекулярной ремиссии (или молекулярного «ответа») важным компонентом наблюдения за больным является также регулярное исследование костного мозга методом полимеразно-цепной реакции в последующие этапы - молекулярный мониторинг минимальной остаточной (резидуальной) болезни.
В арсенале современной медицины есть все препараты для эффективного лечения ОПЛ.
Неотъемлемым компонентом лечения пациентов с впервые диагностированным ОПЛ является также сопроводительная трансфузионная терапия компонентами донорской крови, прежде всего свежезамороженной плазмой и концентратом тромбоцитов. Эти компоненты необходимы прежде всего в лечении так называемой коагулопатии ОПЛ - состояния, при котором происходят нарушения свертываемости крови, в которых имеется повышенный риск кровоизлияний в сочетании с возможностью также и тромботических осложнений.
В заключение следует сказать, что, хотя ОПЛ часто рассматривается в рамках так называемых миелоидных лейкозов, он лечится по несколько иным принципам, чем другие миелоидные лейкозы. Трансплантация костного мозга редко рассматривается как компонент лечения пациентов с впервые выявленным ОПЛ. В то же время трансплантация костного мозга может быть важным компонентом лечения рецидивов ОПЛ.
Приложение Г.
|
|
Год актуализации информации
2020.
Связанные заболевания
Связанные стандарты мед. помощи
- Стандарт медицинский помощи больным острым промиелоцитарным лейкозом
- Стандарт специализированной медицинской помощи после трансплантации аллогенного костного мозга (обследование и коррекция лечения)
- Стандарт специализированной медицинской помощи при донорстве аутологичного костного мозга
- Стандарт специализированной медицинской помощи при остром промиелоцитарном лейкозе в стадии ремиссии (поддерживающая терапия)