МКБ-10 коды
|
|
Вступление
Кодирование по Международной статистической классификации болезней и проблем, связанных со здоровьем: с92.1.
Год утверждения (частота пересмотра): 2020.
Возрастная категория: Взрослые.
Пересмотр не позднее: 2022.
ID: 142.
Разработчик клинической рекомендации.
• Ассоциация онкологов России.
• Национальное гематологическое общество.
Одобрено Научно-практическим Советом Минздрава РФ.
Год утверждения (частота пересмотра): 2020.
Возрастная категория: Взрослые.
Пересмотр не позднее: 2022.
ID: 142.
Разработчик клинической рекомендации.
• Ассоциация онкологов России.
• Национальное гематологическое общество.
Одобрено Научно-практическим Советом Минздрава РФ.
|
|
Список сокращений
АллоТГСК - трансплантация аллогенных гемопоэтических стволовых клеток.
АЧН - абсолютное число нейтрофилов.
БК - бластный криз.
БМО - большой молекулярный ответ.
ВГН - верхняя граница нормы.
ВОЗ - Всемирная организация здравоохранения.
ГлМО - глубокий молекулярный ответ.
Г-КСФ - гранулоцитарный колониестимулирующий фактор.
ГСК - гемопоэтические стволовые клетки.
ДХА - дополнительные хромосомные аберрации.
ИТК - ингибиторы тирозинкиназ.
ИТК1 - ингибиторы тирозинкиназ первого поколения.
ИТК2 - ингибиторы тирозинкиназ второго поколения.
ИФ-α - интерферон-альфа.
КСФ - колониестимулирующий фактор.
КТ - компьютерная томография.
ЛАГ - легочная артериальная гипертензия.
ЛПНП - липопротеины низкой плотности.
ЛВПН - липопротеины высокой плотности.
МО - молекулярный ответ.
МинЦО - минимальный цитогенетический ответ.
МРНК - матричная РНК.
МЦО - малый цитогенетический ответ.
НГН - нижняя граница нормы.
ОТ‑ПЦР - полимеразная цепная реакция с обратной транскрипцией.
ПГО - полный гематологический ответ.
ПЦО - полный цитогенетический ответ.
ПЦР - полимеразная цепная реакция.
ПЦР-РВ - количественная ПЦР в реальном времени.
РБЛ - ремиссия без лечения.
СЦИ - стандартное цитогенетическое исследование.
ССЗ - сердечно-сосудистые заболевания.
ТКМ - трансплантация костного мозга.
УЗИ - ультразвуковое исследование.
УУР - уровень убедительности рекомендаций.
УДД - уровень достоверности доказательств.
ФА - фаза акселерации.
ХГЧ - хорионический гонадотропин человека.
ХМЛ - хронический миелоидный лейкоз.
ХФ - хроническая фаза.
ЦО - цитогенетический ответ.
ЧЦО - частичный цитогенетический ответ.
ЭКГ - электрокардиография/электрокардиограмма.
Ara-C - цитарабин.
BCR-ABL - химерный ген, результат транслокации между 9 и 22 хромосомами.
BCR-ABL - белок с повышенной тирозинкиназной активностью, продукт гена вCR-ABL.
EBMT - Европейское общество по трансплантации костного мозга (European Group for вlood and Marrow Transplantation).
ELN - Европейская организация по лечению лейкозов (European Leukemia Net).
ESMO - Европейское общество медицинской онкологии (European Society for Medical Oncology).
FISH - флуоресцентная гибридизация in situ (Fluorescence in situ hybridization).
HLA - главный комплекс антигенов гистосовместимости (Human Leukocyte Antigens).
IS - международная шкала количественной оценки уровня химерного транскрипта вCR‑ABL (International Scale).
NCCN - Национальная онкологическая сеть США (National сomprehensive сancer Network).
NCI сTCAE - шкала токсичности Национального института рака США (Критерии общей терминологии нежелательных явлений) (National сancer Institute сommon Terminology сriteria for Adverse Events).
Ph - филадельфийская хромосома.
Ph+ - клетки, содержащие филадельфийскую хромосому.
Phотр, Ph- - клетки, не содержащие филадельфийскую хромосому.
RUSSCO - Российское общество клинической онкологии (Russian society of clinical oncology).
SCORE - шкала оценки риска фатального сердечно-сосудистого заболевания (Systematic сOronary Risk Evaluation).
** - жизненно необходимые и важнейшие лекарственные препараты.
АЧН - абсолютное число нейтрофилов.
БК - бластный криз.
БМО - большой молекулярный ответ.
ВГН - верхняя граница нормы.
ВОЗ - Всемирная организация здравоохранения.
ГлМО - глубокий молекулярный ответ.
Г-КСФ - гранулоцитарный колониестимулирующий фактор.
ГСК - гемопоэтические стволовые клетки.
ДХА - дополнительные хромосомные аберрации.
ИТК - ингибиторы тирозинкиназ.
ИТК1 - ингибиторы тирозинкиназ первого поколения.
ИТК2 - ингибиторы тирозинкиназ второго поколения.
ИФ-α - интерферон-альфа.
КСФ - колониестимулирующий фактор.
КТ - компьютерная томография.
ЛАГ - легочная артериальная гипертензия.
ЛПНП - липопротеины низкой плотности.
ЛВПН - липопротеины высокой плотности.
МО - молекулярный ответ.
МинЦО - минимальный цитогенетический ответ.
МРНК - матричная РНК.
МЦО - малый цитогенетический ответ.
НГН - нижняя граница нормы.
ОТ‑ПЦР - полимеразная цепная реакция с обратной транскрипцией.
ПГО - полный гематологический ответ.
ПЦО - полный цитогенетический ответ.
ПЦР - полимеразная цепная реакция.
ПЦР-РВ - количественная ПЦР в реальном времени.
РБЛ - ремиссия без лечения.
СЦИ - стандартное цитогенетическое исследование.
ССЗ - сердечно-сосудистые заболевания.
ТКМ - трансплантация костного мозга.
УЗИ - ультразвуковое исследование.
УУР - уровень убедительности рекомендаций.
УДД - уровень достоверности доказательств.
ФА - фаза акселерации.
ХГЧ - хорионический гонадотропин человека.
ХМЛ - хронический миелоидный лейкоз.
ХФ - хроническая фаза.
ЦО - цитогенетический ответ.
ЧЦО - частичный цитогенетический ответ.
ЭКГ - электрокардиография/электрокардиограмма.
Ara-C - цитарабин.
BCR-ABL - химерный ген, результат транслокации между 9 и 22 хромосомами.
BCR-ABL - белок с повышенной тирозинкиназной активностью, продукт гена вCR-ABL.
EBMT - Европейское общество по трансплантации костного мозга (European Group for вlood and Marrow Transplantation).
ELN - Европейская организация по лечению лейкозов (European Leukemia Net).
ESMO - Европейское общество медицинской онкологии (European Society for Medical Oncology).
FISH - флуоресцентная гибридизация in situ (Fluorescence in situ hybridization).
HLA - главный комплекс антигенов гистосовместимости (Human Leukocyte Antigens).
IS - международная шкала количественной оценки уровня химерного транскрипта вCR‑ABL (International Scale).
NCCN - Национальная онкологическая сеть США (National сomprehensive сancer Network).
NCI сTCAE - шкала токсичности Национального института рака США (Критерии общей терминологии нежелательных явлений) (National сancer Institute сommon Terminology сriteria for Adverse Events).
Ph - филадельфийская хромосома.
Ph+ - клетки, содержащие филадельфийскую хромосому.
Phотр, Ph- - клетки, не содержащие филадельфийскую хромосому.
RUSSCO - Российское общество клинической онкологии (Russian society of clinical oncology).
SCORE - шкала оценки риска фатального сердечно-сосудистого заболевания (Systematic сOronary Risk Evaluation).
** - жизненно необходимые и важнейшие лекарственные препараты.
Термины и определения
Анализ мутаций гена вCR‑ABL. Определение точечных мутаций гена вCR‑ABL методом секвенирования.
Выживаемость без прогрессирования болезни (ВБП). Интервал времени от начала лечения (или даты рандомизации в клинических исследованиях) до даты прогрессирования болезни или смерти больного от любой причины.
Гематологическая резистентность. Отсутствие или потеря гематологического ответа.
Гематологическая токсичность. Снижение уровня гемоглобина, нейтропения и тромбоцитопения.
Гематологический ответ, цитогенетический ответ, молекулярный ответ. Виды ответов на терапию, характеризующие объем опухолевого клона и определяемые соответственно на основании результатов клинического анализа крови, цитогенетического и молекулярно-генетического исследований.
Группа риска. Характеристика, оцениваемая только на момент диагностики заболевания, до начала терапии на основании прогностически значимых характеристик у пациентов с хронической фазой (ХФ) ХМЛ.
Дополнительные хромосомные аберрации. Дополнительные аномалии кариотипа, выявляемые при стандартном цитогенетическом исследовании.
Ингибитор тирозинкиназ. Препарат, обладающий ингибирующей активностью в отношении вCR‑ABL (тирозинкиназы), применяемый при терапии ХМЛ.
Ингибитор тирозинкиназ первого поколения. Препарат иматиниб (иматиниба мезилат), впервые разработанный для целенаправленной терапии ХМЛ.
Ингибиторы тирозинкиназ второго и третьего поколений. Препараты с более активным по сравнению с иматинибом воздействием на опухолевый клон, разработанные для целенаправленной терапии ХМЛ.
Исследование методом FISH. Исследование костного мозга или клеток крови методом флуоресцентной гибридизации in situ (FISH) с обработкой направленными молекулярно-генетическими зондами.
Международная шкала ( I nternational S cale, IS). Шкала стандартизации определения количественного уровня экспрессии вCR‑ABL, которая используется для представления результатов молекулярно-генетического исследования с учетом фактора конверсии.
Молекулярная резистентность. Отсутствие или потеря молекулярного ответа.
Молекулярно-генетическое исследование уровня вCR ‑ ABL. Измерение экспрессии гена вCR‑ABL методом количественной ПЦР в реальном времени.
Непереносимость терапии. Наличие нежелательных явлений терапии, которые делают невозможным ее проведение в рекомендованном режиме.
Неудача терапии. Совокупность характеристик ответа на терапию ИТК (гематологического, цитогенетического, молекулярно-генетического), предполагающая, что дальнейшее продолжение лечения иматинибом несет больший риск прогрессирования заболевания и смерти пациента, нежели переход на ИТК второго поколения.
Общая выживаемость (ОВ). Интервал времени от начала лечения до смерти больного от любой причины (или окончания клинического исследования).
Оптимальный ответ. Совокупность характеристик ответа на терапию ИТК (гематологического, цитогенетического, молекулярно-генетического), при котором продолжение терапии иматинибом не увеличивает риск прогрессирования болезни и смерти пациента.
Первая, вторая, следующая линия терапии. Очередность применения терапевтических подходов в процессе лечения.
Предупреждение. Совокупность характеристик ответа на терапию ИТК (гематологического, цитогенетического, молекулярно-генетического), указывающая на необходимость тщательного мониторинга и готовность к смене лечения с учетом биологических признаков более агрессивного течения заболевания.
Приверженность терапии. Соблюдение пациентом рекомендаций специалиста.
Селективность действия ИТК. Направленность по отношению к опухолевому клону, относительно небольшое число побочных мишеней нецелевого воздействия.
Стандартное цитогенетическое исследование (СЦИ). Цитогенетическое исследование костного мозга с дифференциальной окраской и оценкой методом G‑banding.
Фаза хронического миелолейкоза. Характеристика, определяющая стадию ХМЛ и прогноз; оценивается в дебюте заболевания, при его прогрессировании или изменении лечения.
Филадельфийская хромосома ( Ph ‑хромосома). Аномальная хромосома, встречающаяся у больных с ХМЛ и образующаяся вследствие переноса части 9 хромосомы на 22 хромосому.
Цитогенетическая резистентность. Отсутствие или потеря цитогенетического ответа.
Выживаемость без прогрессирования болезни (ВБП). Интервал времени от начала лечения (или даты рандомизации в клинических исследованиях) до даты прогрессирования болезни или смерти больного от любой причины.
Гематологическая резистентность. Отсутствие или потеря гематологического ответа.
Гематологическая токсичность. Снижение уровня гемоглобина, нейтропения и тромбоцитопения.
Гематологический ответ, цитогенетический ответ, молекулярный ответ. Виды ответов на терапию, характеризующие объем опухолевого клона и определяемые соответственно на основании результатов клинического анализа крови, цитогенетического и молекулярно-генетического исследований.
Группа риска. Характеристика, оцениваемая только на момент диагностики заболевания, до начала терапии на основании прогностически значимых характеристик у пациентов с хронической фазой (ХФ) ХМЛ.
Дополнительные хромосомные аберрации. Дополнительные аномалии кариотипа, выявляемые при стандартном цитогенетическом исследовании.
Ингибитор тирозинкиназ. Препарат, обладающий ингибирующей активностью в отношении вCR‑ABL (тирозинкиназы), применяемый при терапии ХМЛ.
Ингибитор тирозинкиназ первого поколения. Препарат иматиниб (иматиниба мезилат), впервые разработанный для целенаправленной терапии ХМЛ.
Ингибиторы тирозинкиназ второго и третьего поколений. Препараты с более активным по сравнению с иматинибом воздействием на опухолевый клон, разработанные для целенаправленной терапии ХМЛ.
Исследование методом FISH. Исследование костного мозга или клеток крови методом флуоресцентной гибридизации in situ (FISH) с обработкой направленными молекулярно-генетическими зондами.
Международная шкала ( I nternational S cale, IS). Шкала стандартизации определения количественного уровня экспрессии вCR‑ABL, которая используется для представления результатов молекулярно-генетического исследования с учетом фактора конверсии.
Молекулярная резистентность. Отсутствие или потеря молекулярного ответа.
Молекулярно-генетическое исследование уровня вCR ‑ ABL. Измерение экспрессии гена вCR‑ABL методом количественной ПЦР в реальном времени.
Непереносимость терапии. Наличие нежелательных явлений терапии, которые делают невозможным ее проведение в рекомендованном режиме.
Неудача терапии. Совокупность характеристик ответа на терапию ИТК (гематологического, цитогенетического, молекулярно-генетического), предполагающая, что дальнейшее продолжение лечения иматинибом несет больший риск прогрессирования заболевания и смерти пациента, нежели переход на ИТК второго поколения.
Общая выживаемость (ОВ). Интервал времени от начала лечения до смерти больного от любой причины (или окончания клинического исследования).
Оптимальный ответ. Совокупность характеристик ответа на терапию ИТК (гематологического, цитогенетического, молекулярно-генетического), при котором продолжение терапии иматинибом не увеличивает риск прогрессирования болезни и смерти пациента.
Первая, вторая, следующая линия терапии. Очередность применения терапевтических подходов в процессе лечения.
Предупреждение. Совокупность характеристик ответа на терапию ИТК (гематологического, цитогенетического, молекулярно-генетического), указывающая на необходимость тщательного мониторинга и готовность к смене лечения с учетом биологических признаков более агрессивного течения заболевания.
Приверженность терапии. Соблюдение пациентом рекомендаций специалиста.
Селективность действия ИТК. Направленность по отношению к опухолевому клону, относительно небольшое число побочных мишеней нецелевого воздействия.
Стандартное цитогенетическое исследование (СЦИ). Цитогенетическое исследование костного мозга с дифференциальной окраской и оценкой методом G‑banding.
Фаза хронического миелолейкоза. Характеристика, определяющая стадию ХМЛ и прогноз; оценивается в дебюте заболевания, при его прогрессировании или изменении лечения.
Филадельфийская хромосома ( Ph ‑хромосома). Аномальная хромосома, встречающаяся у больных с ХМЛ и образующаяся вследствие переноса части 9 хромосомы на 22 хромосому.
Цитогенетическая резистентность. Отсутствие или потеря цитогенетического ответа.
|
|
Описание
Хронический миелоидный лейкоз (ХМЛ) - это клональное опухолевое миелопролиферативное новообразование, обусловленное злокачественным перерождением стволовых гемопоэтических клеток и характеризующееся усилением пролиферации гранулоцитарного ростка без потери способности к дифференцировке, гиперплазией миелоидной ткани, миелоидной метаплазией кроветворных органов, ассоциированное с хромосомной аномалией - транслокацией t(9;22)(q34;q11), в результате которой образуется химерный онкоген вCR‑ABL.
Причины
Этиология заболевания не установлена. Обсуждается роль различных факторов - ионизирующего излучения, инфекций, токсинов, однако четкой взаимосвязи между ними и возникновением ХМЛ не выявлено.
Патогенетически ХМЛ представляет собой клональный миелопролиферативный процесс, развивающийся в результате злокачественной трансформации в ранних гемопоэтических стволовых клетках. Возникновение транслокации t(9;22)(q34;q11) - так называемой «филадельфийской хромосомы» (Ph‑хромосомы) - и соответственно химерного онкогена вCR‑ABL лежат в основе патогенеза заболевания. Продукт гена вCR‑ABL представляет собой тирозинкиназу с аномально повышенной активностью, регулирующую сигналы, ответственные за клеточный рост, активацию, дифференцировку, адгезию и апоптоз [1]. В зависимости от локализации точки разрыва могут выявляться свыше 16 разных вариантов транскрипта вCR‑ABL с различной молекулярной массой. Наиболее распространенным (до 95 %) является транскрипт p210, более редкими являются p190 и p230.
Аномальная тирозинкиназная активность аномального белка вCR-ABL определяет не только повышенное размножение клеток, но и их преимущества для роста, независимого от сигналов, блокирование апоптоза как механизма клеточного самоуничтожения, в результате чего опухолевое кроветворение получает преимущество перед нормальным и постепенно вытесняет его. По мере нарастания объема опухолевой массы проявляется клиническая симптоматика, связанная с гиперплазией миелоидной ткани; в дальнейшем по мере развития генетической нестабильности появляются новые субклоны, развивается прогрессирование заболевания до фазы бластной трансформации - БК ХМЛ.
Патогенетически ХМЛ представляет собой клональный миелопролиферативный процесс, развивающийся в результате злокачественной трансформации в ранних гемопоэтических стволовых клетках. Возникновение транслокации t(9;22)(q34;q11) - так называемой «филадельфийской хромосомы» (Ph‑хромосомы) - и соответственно химерного онкогена вCR‑ABL лежат в основе патогенеза заболевания. Продукт гена вCR‑ABL представляет собой тирозинкиназу с аномально повышенной активностью, регулирующую сигналы, ответственные за клеточный рост, активацию, дифференцировку, адгезию и апоптоз [1]. В зависимости от локализации точки разрыва могут выявляться свыше 16 разных вариантов транскрипта вCR‑ABL с различной молекулярной массой. Наиболее распространенным (до 95 %) является транскрипт p210, более редкими являются p190 и p230.
Аномальная тирозинкиназная активность аномального белка вCR-ABL определяет не только повышенное размножение клеток, но и их преимущества для роста, независимого от сигналов, блокирование апоптоза как механизма клеточного самоуничтожения, в результате чего опухолевое кроветворение получает преимущество перед нормальным и постепенно вытесняет его. По мере нарастания объема опухолевой массы проявляется клиническая симптоматика, связанная с гиперплазией миелоидной ткани; в дальнейшем по мере развития генетической нестабильности появляются новые субклоны, развивается прогрессирование заболевания до фазы бластной трансформации - БК ХМЛ.
Эпидемиология
Хронический миелоидный лейкоз (ХМЛ) - редкое заболевание. По данным популяционного исследования в 6 регионах Российской Федерации, нормированная на стандартную популяцию ВОЗ заболеваемость составляет 0,7 на 100 000 взрослого населения [2]. Медиана возраста у взрослых пациентов составляет 50 лет (от 18 до 82), пик заболеваемости приходится на возраст 50-59 лет, однако значительной является доля молодых пациентов в возрасте до 40 лет - до 33%. Заболевание может быть выявлено в любом возрасте. В 2016 г. во Всероссийском регистре больных хроническим миелолейкозом содержалась информация о 7609 пациентах с ХМЛ, при этом заболевание было диагностировано в хронической фазе у 6560 (93,8%) пациентов, в фазе акселерации у 380 (5,5%) больных и в фазе бластного криза - в 47 (0,7%) случаев [3].
• Филадельфийская хромосома (Ph-) положительная.
• t(9;22)(q34;q11).
• с бластным кризом.
1,4 Особенности кодирования заболевания или состояния (группы заболеваний или состояний) по Международной статистической классификации болезней и проблем, связанных со здоровьем.
C92,1. Хронический миелоидный лейкоз [CML], вCR/ABL-положительный.• Филадельфийская хромосома (Ph-) положительная.
• t(9;22)(q34;q11).
• с бластным кризом.
Классификация
1,5, Классификация заболевания или состояния (группы заболеваний или состояний).
По фазам заболевания.В течении ХМЛ выделяют 3 фазы, отражающие степень прогрессирования заболевания. Заболевание может быть диагностировано на любом этапе.
• Хроническая фаза (ХФ) является начальной стадией ХМЛ и диагностируется у большинства (до 94 %) впервые выявленных пациентов [1,4]. Диагноз ХФ устанавливают при отсутствии признаков ФА и БК.
• Фаза акселерации (ФА) определяется у 3-5 % первичных пациентов с ХМЛ и является более продвинутым по сравнению с ХФ этапом развития патологического процесса при ХМЛ. ФА может также развиться при прогрессировании заболевания.
• Бластный криз (БК) является наиболее агрессивной стадией ХМЛ. Дебют болезни с БК является неблагоприятным прогностическим признаком и наблюдается у 1-2 % пациентов с ХМЛ. Медиана продолжительности жизни при БК ХМЛ составляет 6-12 месяцев [1,4].
Оценка фазы выполняется в дебюте заболевания, при прогрессировании заболевания и при изменении терапии. Дифференциально-диагностические критерии фаз ХМЛ приведены в табл. 1.
Таблица 1. Фазы ХМЛ по классификации ELN.
| Фаза ХМЛ | Классификация ELN |
| Хроническая | Отсутствие признаков ФА или БК |
| Акселерации** | • 15-29 % бластных клеток в периферической крови и/или костном мозге; • сумма бластов и промиелоцитов ≥30 % (при этом бластов <30 %); • количество базофилов в крови ≥20 %; • персистирующая тромбоцитопения <100 × 109/л, не связанная с терапией; • некоторые ДХА* в Ph+ клетках, развившиеся при терапии |
| Бластный криз** | • наличие в периферической крови или в костном мозге ≥30 % бластных клеток • появление экстрамедуллярных инфильтратов бластных клеток |
| *часто встречающиеся аномалии («major route») - трисомия по хромосомам 8, 19; удвоение Ph‑хромосомы +der(22)t(9;22)(q34;q11); изохромосома 17 iso(17) (i(17)(q10). Прогностически неблагоприятными являются также -7/del7q и перестройки 3 хромосомы (q26,2), а также отсутствие Y-хромосомы -Y, комплексные аберрации, включающие 2 ДХА и более [5] **ФА или БК устанавливают при наличии хотя бы одного критерия | |
По группе риска для ХФ ХМЛ.
Группа риска ХМЛ рассчитывается на основании прогностически значимых клинико-гематологических характеристик и оценивается у пациентов с ХФ на момент диагностики заболевания, до начала терапии;
Группа риска по J.E. Sokal (прогнозирует вероятность общей выживаемости) [6].
• низкий риск;
• промежуточный риск;
• высокий риск.
Группа риска EUTOS (прогнозирует вероятность достижения ПЦО к 18 месяцам терапии) [7,8].
• низкий риск;
• высокий риск.
Группа риска E L TS (прогнозирует вероятность общей выживаемости, выживаемости без прогрессирования и вероятности достижения глубокого молекулярного ответа) [9].
• низкий риск,.
• промежуточный риск,.
• высокий риск.
Совокупность критериев, характеризующих группы риска по системам J.E. Sokal, EUTOS и ELTS представлена в табл. 2.
Таблица 2. Определение групп риска ХМЛ по J.E. Sokal, EUTOS и ELTS.
| Признак | Критерии J. E .Sokal | Критерии EUTOS | Критерии ELTS |
| Возраст, годы | 0,0116 × (возраст - 43,4) | 0,0025 × (возраст/10)3 | |
| Селезенка (см из‑под реберной дуги) | 0,0345 × (размер селезенки, см из-под реберной дуги - 7,51) | 4 × (размер селезенки, см из-под реберной дуги) | 0,0615 × (размер селезенки, см из-под реберной дуги) |
| Тромбоциты (х 109/л) | 0,188 × [((число тромбоцитов × 109/л) /700)2 - 0,563] | 0,4104 × (число тромбоцитов × 109/л) /1000-0,5 | |
| Бласты (костного мозга) | 0,0887 × (% бластов - 2,10) | 0,1052 × (% бластов) | |
| Эозинофилы (периф. кровь) | |||
| Базофилы (периф. кровь) | 7 x базофилы | ||
| Индекс относительного риска | Экспонента суммы1 | Сумма | Сумма2 |
| Группы риска | |||
| Низкая | <0,8 | ≤87 | ≤1,5680 |
| Промежуточная | 0,8-1,2 | - | >1,5680, но ≤2,2185 |
| Высокая | >1,2 | >87 | >2,218 |
*Автоматический подсчет доступен на сайтах: http://bloodref.com/myeloid/cml/sokal-hasford и http://www.leukemia-net.org/content/leukemias/cml/elts_score/index_eng.html.
12,72 в степени (0,0116 × (возраст - 43,4) + 0,0345 × (размер селезенки, см из-под реберной дуги - 7,51) + 0,188 × [((число тромбоцитов × 109/л)/700)2-0,563] + 0,0887 × (% бластов - 2,10)).
20,0025 × (возраст/10)3 + 0,0615 × (размер селезенки, см из-под реберной дуги) + 0,1052 × (% бластов) + 0,4104 × (число тромбоцитов × 109/л)/1000-0,5.
|
|
Клиническая картина
Клиническая картина при ХМЛ в большинстве случаев может характеризоваться бессимптомным течением; начальный период болезни у большинства пациентов может протекать в течение ряда лет. Нередко признаки заболевания на момент установления диагноза представлены только изменениями в общем анализе крови (самыми частыми из которых являются лейкоцитоз, миелоцитарный сдвиг, базофильно-эозинофильная ассоциация) и спленомегалией, которые могут обнаруживаться при проведении профилактического осмотра или обращении к врачу по поводу другой патологии [4].
Диагностика
Многие рекомендованные методы диагностики заболевания и связанных с ним состояний имеют ограниченную доказательную базу (в соответствии с шкалами оценки УДД и УУР) по причине отсутствия посвященных им клинических исследований. Невзирая на это, они являются необходимыми элементами обследования пациента для установления диагноза и выбора тактики лечения, так как более эффективные и доказанные методы в настоящее время не разработаны.
Диагноз ХМЛ может быть окончательно установлен только при выявлении специфической для данного заболевания генетической аномалии: химерного гена вCR‑ABL, возникающего в результате транслокации 9 и 22 хромосом.
Уровень убедительности рекомендаций. с (уровень достоверности доказательств - 5).
Комментарий. При сборе жалоб и анамнеза необходимо оценить:
• Синдром опухолевой интоксикации (слабость, снижение аппетита, потеря массы тела, потливость, субфебрильная температура).
• Синдром опухолевой пролиферации (боль и чувство тяжести в подреберьях при гепато- и спленомегалии).
• Анемический синдром (общая слабость, одышка, снижение толерантности к физической нагрузке, бледность кожи и слизистых, тахикардия).
• Тромботические осложнения при гипертромбоцитозе.
• Геморрагический синдром, обусловленный тромбоцитопенией.
• Неврологическую симптоматику, в особенности при дебюте болезни с ФА или БК.
• Сопутствующие заболевания.
• Сопутствующую терапию.
• Наличие сиблингов (для оценки возможностей по выполнению аллоТГСК).
Общее состояние пациента должно оцениваться по одной из специализированных шкал оценки - ВОЗ/ECOG или Карновского ( см приложения Г1 и Г2 данных рекомендаций).
Клиническая симптоматика при ХМЛ не является специфической, появление указанных синдромов наиболее характерно для продвинутых фаз заболевания (ФА и БК). У большинства пациентов в ХФ жалобы и клиническая симптоматика отсутствуют либо являются неспецифическими, и признаки заболевания на момент установления диагноза могут быть представлены лишь изменениями в общем анализе крови (лейкоцитоз, миелоцитарный сдвиг, базофильно-эозинофильная ассоциация) при проведении профилактического осмотра или обращении к врачу по поводу другой патологии. С учетом того, что лекарственная терапия при ХМЛ назначается на длительный срок, при ее выборе учитывается спектр сопутствующей патологии, а также возможность межлекарственных взаимодействий.
• Осмотр кожи и видимых слизистых оболочек.
• Пальпацию периферических лимфоузлов.
• Определение размеров печени и селезенки (перкуторно и пальпаторно, в сантиметрах из‑под края реберной дуги).
Уровень убедительности рекомендаций. с (уровень достоверности доказательств - 5).
Уровень убедительности рекомендаций. с (уровень достоверности доказательств - 5).
• Рекомендуется всем пациентам при установлении ХМЛ проводить биохимический анализ крови общетерапевтический: общий билирубин, аспартатаминотрансфераза, аланинаминотрансфераза, лактатдегидрогеназа, мочевая кислота, мочевина, креатинин, общий белок, альбумин, щелочная фосфатаза, электролиты (калий, натрий, кальций, фосфор, магний), амилаза, липаза, глюкоза, общий холестерин, липопротеины высокой и низкой плотности для оценки функции органов и систем на момент установления диагноза и дальнейшего контроля возможной биохимической токсичности терапии ИТК [10].
Уровень убедительности рекомендаций. с (уровень достоверности доказательств - 5).
• Рекомендуется всем пациентам при установлении ХМЛ проводить цитологическое исследование мазка костного мозга (подсчет миелограммы) для определения стадии заболевания [1,10,11].
Уровень убедительности рекомендаций. с (уровень достоверности доказательств - 5).
• Рекомендуется всем пациентам при установлении ХМЛ, а также при мониторинге эффективности терапии ингибиторами тирозинкиназ (ИТК) проводить цитогенетическое исследование (кариотип) костного мозга (СЦИ) для подтверждения наличия транслокации t(9;22)(q34;q11) (Ph‑хромосомы). При неинформативности СЦИ (нет митозов, неудовлетворительное качество материала) показано молекулярно-цитогенетическое исследование (FISH‑методом) для выявления химерного гена вCR‑ABL [1,12,13].
Уровень убедительности рекомендаций. С (уровень достоверности доказательств - 4).
• Рекомендуется всем пациентам при установлении ХМЛ для верификации диагноза, а также при мониторинге эффективности терапии ингибиторами тирозинкиназ (ИТК) проводить определение экспрессии мРНК вCR‑ABL p210 (количественное) методом ПЦР‑РВ. В случае неопределения экспрессии вCR-ABL p210 методом ПЦР‑РВ следует выполнить качественное определение атипичных типов транскриптов вCR-ABL p230 и p190. После уточнения типа транскрипта необходимо выполнить его количественное определение методом ПЦР‑РВ [13-17].
Уровень убедительности рекомендаций. В (уровень достоверности доказательств - 3).
• Рекомендуется проведение пациентам в фазе акселерации или бластном кризе ХМЛ для определения оптимальной тактики терапии дополнительных исследований по показаниям [1,10,11]:
• Определение HLA‑антигенов при наличии сиблингов либо молекулярно-генетическое исследование гистосовместимости (HLA) высокого разрешения при помощи секвенирования для подбора неродственного донора костного мозга при отсутствии сиблингов.
• Цитохимическое исследование микропрепарата костного мозга: миелопероксидаза, липиды, PAS-реакция, альфа-нафтилэстераза при бластозе более 30 %.
• Иммунофенотипирование гемопоэтических клеток-предшественниц в костном мозге при бластозе более 30 %.
• Патологоанатомическое исследование биопсийного (операционного) материала костного мозга (трепанобиопсия) с определением клеточности и степени фиброза при цитопении.
Уровень убедительности рекомендаций. с (уровень достоверности доказательств - 5).
Комментарии. При ФА и БК ХМЛ, у пациентов с неблагоприятными факторами прогноза необходимо безотлагательно решать вопрос о поиске HLA‑совместимого донора и выполнении аллоТГСК. Цитохимическое и иммунофенотипическое исследования бластных клеток при бластном кризе ХМЛ требуются для определения линейной направленности бластных клеток и выбора оптимальной схемы химиотерапевтического воздействия. Гистологическое исследование костного мозга необходимо для определения причины развития цитопении и выбора оптимальной тактики ее коррекции.
Уровень убедительности рекомендаций. с (уровень достоверности доказательств - 5).
Уровень убедительности рекомендаций. с (уровень достоверности доказательств - 5).
Комментарий. Особое внимание следует уделить оценке кардиоваскулярных рисков.
Диагноз ХМЛ может быть окончательно установлен только при выявлении специфической для данного заболевания генетической аномалии: химерного гена вCR‑ABL, возникающего в результате транслокации 9 и 22 хромосом.
2,1 Жалобы и анамнез.
• Рекомендуется всем пациентам с подозрением или с установленным ХМЛ проводить сбор анамнеза жизни и жалоб для верификации диагноза [10].Уровень убедительности рекомендаций. с (уровень достоверности доказательств - 5).
Комментарий. При сборе жалоб и анамнеза необходимо оценить:
• Синдром опухолевой интоксикации (слабость, снижение аппетита, потеря массы тела, потливость, субфебрильная температура).
• Синдром опухолевой пролиферации (боль и чувство тяжести в подреберьях при гепато- и спленомегалии).
• Анемический синдром (общая слабость, одышка, снижение толерантности к физической нагрузке, бледность кожи и слизистых, тахикардия).
• Тромботические осложнения при гипертромбоцитозе.
• Геморрагический синдром, обусловленный тромбоцитопенией.
• Неврологическую симптоматику, в особенности при дебюте болезни с ФА или БК.
• Сопутствующие заболевания.
• Сопутствующую терапию.
• Наличие сиблингов (для оценки возможностей по выполнению аллоТГСК).
Общее состояние пациента должно оцениваться по одной из специализированных шкал оценки - ВОЗ/ECOG или Карновского ( см приложения Г1 и Г2 данных рекомендаций).
Клиническая симптоматика при ХМЛ не является специфической, появление указанных синдромов наиболее характерно для продвинутых фаз заболевания (ФА и БК). У большинства пациентов в ХФ жалобы и клиническая симптоматика отсутствуют либо являются неспецифическими, и признаки заболевания на момент установления диагноза могут быть представлены лишь изменениями в общем анализе крови (лейкоцитоз, миелоцитарный сдвиг, базофильно-эозинофильная ассоциация) при проведении профилактического осмотра или обращении к врачу по поводу другой патологии. С учетом того, что лекарственная терапия при ХМЛ назначается на длительный срок, при ее выборе учитывается спектр сопутствующей патологии, а также возможность межлекарственных взаимодействий.
2,2 Физикальное обследование.
• Рекомендуется всем пациентам с подозрением на ХМЛ или установленным диагнозом ХМЛ для верификации диагноза при физикальном обследовании проводить [10]:• Осмотр кожи и видимых слизистых оболочек.
• Пальпацию периферических лимфоузлов.
• Определение размеров печени и селезенки (перкуторно и пальпаторно, в сантиметрах из‑под края реберной дуги).
Уровень убедительности рекомендаций. с (уровень достоверности доказательств - 5).
2,3 Лабораторные диагностические исследования.
• Рекомендуется всем пациентам при установлении ХМЛ проводить общий (клинический) анализ крови (развернутый) с подсчетом лейкоцитарной формулы и определением уровня тромбоцитов для верификации диагноза [10,11].Уровень убедительности рекомендаций. с (уровень достоверности доказательств - 5).
• Рекомендуется всем пациентам при установлении ХМЛ проводить биохимический анализ крови общетерапевтический: общий билирубин, аспартатаминотрансфераза, аланинаминотрансфераза, лактатдегидрогеназа, мочевая кислота, мочевина, креатинин, общий белок, альбумин, щелочная фосфатаза, электролиты (калий, натрий, кальций, фосфор, магний), амилаза, липаза, глюкоза, общий холестерин, липопротеины высокой и низкой плотности для оценки функции органов и систем на момент установления диагноза и дальнейшего контроля возможной биохимической токсичности терапии ИТК [10].
Уровень убедительности рекомендаций. с (уровень достоверности доказательств - 5).
• Рекомендуется всем пациентам при установлении ХМЛ проводить цитологическое исследование мазка костного мозга (подсчет миелограммы) для определения стадии заболевания [1,10,11].
Уровень убедительности рекомендаций. с (уровень достоверности доказательств - 5).
• Рекомендуется всем пациентам при установлении ХМЛ, а также при мониторинге эффективности терапии ингибиторами тирозинкиназ (ИТК) проводить цитогенетическое исследование (кариотип) костного мозга (СЦИ) для подтверждения наличия транслокации t(9;22)(q34;q11) (Ph‑хромосомы). При неинформативности СЦИ (нет митозов, неудовлетворительное качество материала) показано молекулярно-цитогенетическое исследование (FISH‑методом) для выявления химерного гена вCR‑ABL [1,12,13].
Уровень убедительности рекомендаций. С (уровень достоверности доказательств - 4).
• Рекомендуется всем пациентам при установлении ХМЛ для верификации диагноза, а также при мониторинге эффективности терапии ингибиторами тирозинкиназ (ИТК) проводить определение экспрессии мРНК вCR‑ABL p210 (количественное) методом ПЦР‑РВ. В случае неопределения экспрессии вCR-ABL p210 методом ПЦР‑РВ следует выполнить качественное определение атипичных типов транскриптов вCR-ABL p230 и p190. После уточнения типа транскрипта необходимо выполнить его количественное определение методом ПЦР‑РВ [13-17].
Уровень убедительности рекомендаций. В (уровень достоверности доказательств - 3).
• Рекомендуется проведение пациентам в фазе акселерации или бластном кризе ХМЛ для определения оптимальной тактики терапии дополнительных исследований по показаниям [1,10,11]:
• Определение HLA‑антигенов при наличии сиблингов либо молекулярно-генетическое исследование гистосовместимости (HLA) высокого разрешения при помощи секвенирования для подбора неродственного донора костного мозга при отсутствии сиблингов.
• Цитохимическое исследование микропрепарата костного мозга: миелопероксидаза, липиды, PAS-реакция, альфа-нафтилэстераза при бластозе более 30 %.
• Иммунофенотипирование гемопоэтических клеток-предшественниц в костном мозге при бластозе более 30 %.
• Патологоанатомическое исследование биопсийного (операционного) материала костного мозга (трепанобиопсия) с определением клеточности и степени фиброза при цитопении.
Уровень убедительности рекомендаций. с (уровень достоверности доказательств - 5).
Комментарии. При ФА и БК ХМЛ, у пациентов с неблагоприятными факторами прогноза необходимо безотлагательно решать вопрос о поиске HLA‑совместимого донора и выполнении аллоТГСК. Цитохимическое и иммунофенотипическое исследования бластных клеток при бластном кризе ХМЛ требуются для определения линейной направленности бластных клеток и выбора оптимальной схемы химиотерапевтического воздействия. Гистологическое исследование костного мозга необходимо для определения причины развития цитопении и выбора оптимальной тактики ее коррекции.
2,4 Инструментальная диагностика.
• Рекомендуется проводить всем пациентам при подозрении на ХМЛ ультразвуковое исследование (УЗИ) селезенки с целью определения ее размеров для оценки обьема опухолевой массы и стадирования процесса [10].Уровень убедительности рекомендаций. с (уровень достоверности доказательств - 5).
2,5 Иная диагностика.
• Рекомендуются консультации специалистов по показаниям (врача-кардиолога, врача-эндокринолога, врача-гинеколога ), для дифференциальной диагностики заболевания и при лечении пациентов с ХМЛ для выбора режима терапии [10].Уровень убедительности рекомендаций. с (уровень достоверности доказательств - 5).
Комментарий. Особое внимание следует уделить оценке кардиоваскулярных рисков.
|
|
Лечение
Общие принципы лечения.
Цель современной терапии ХМЛ - максимальное подавление Ph‑положительного опухолевого клона, предупреждение развития резистентности и обеспечение длительной выживаемости при хорошем качестве жизни. Основным средством терапии и стандартом лечения в настоящее время является применение ингибиторов тирозинкиназы (ИТК). Данные препараты имеют механизм таргетного (целенаправленного) воздействия на вCR‑ABL-положительные опухолевые клетки и должны назначаться всем пациентам после подтверждения диагноза ХМЛ. Механизм действия ИТК обусловлен блокадой АТФ‑связывающего кармана молекулы вCR-ABL, что лишает белок вCR-ABL тирозинкиназной активности, дающей опухолевым клеткам пролиферативное преимущество.
Соблюдение принципа непрерывного и постоянного воздействия на опухолевый клон является основой эффективности лечения. Перерывы в приеме ИТК могут способствовать снижению эффективности терапии и прогрессированию заболевания. Регулярный контроль результатов терапии с помощью цитогенетических и молекулярно-генетических методов, своевременная оценка ответа и переключение на следующую линию терапии являются основополагающими для предупреждения развития резистентности при ХМЛ. Аллогенная трансплантация гемопоэтических стволовых клеток (аллоТГСК) рассматривается для пациентов ХМЛ ХФ с неудачей терапии 1 или последующих линий ИТК, а также в продвинутых фазах ХМЛ.
Терапия ИТК показана в непрерывном режиме - ежедневно, длительно, постоянно. Начальная доза их не зависит от пола, массы тела, роста, расы пациента. Прием препаратов можно начинать при любом числе лейкоцитов. Возможность отмены ИТК у пациентов со стабильным глубоким МО описана в разделе 6.
Снижение дозы и перерывы допустимы только при развитии интермиттирующих явлений токсичности 3-4 степени и постоянной негематологической токсичности 2 степени. При постоянном воздействии ИТК происходят редукция опухолевого клона и восстановление нормального гемопоэза, снижается риск прогрессии заболевания, увеличивается выживаемость пациентов. Достижение полного цитогенетического ответа (ПЦО) и большого молекулярного ответа (БМО) - это прогностические признаки длительной выживаемости без прогрессирования при условии постоянной терапии.
Критерии определения гематологического цитогенетического, молекулярного ответов при терапии ИТК у пациентов с ХМЛ представлены в табл. 3.
Таблица 3. Критерии для гематологического, цитогенетического и молекулярного ответов [1,10,11].
1В случае если СЦИ неинформативно, определение полного цитогенетического ответа может быть основано на результатах FISH (анализ не менее 200 ядер) при этом количество клеток, несущих химерный ген, не должно превышать 1 %.
2Частичный цитогенетический ответ и полный цитогенетический ответ входят в понятие большой цитогенетический ответ (БЦО - Ph+ 0-35 %).
3Для оценки результатов молекулярно-генетического исследования по международной шкале (IS) необходим пересчет полученных данных с применением фактора конверсии. С целью исключения внутрилабораторной вариабельности изменение уровня вCR-ABL менее чем на 1 lg (в 10 раз от предыдущего значения) нуждается в подтверждении при повторном анализе.
Уровень убедительности рекомендаций. A (уровень достоверности доказательств - 1).
Комментарии. Иматиниб** - ИТК первого поколения с селективностью в отношении вCR-ABL тирозинкиназы, также способен ингибировать c‑KIT, PDGFR-киназную активность. При применении иматиниба** в 1 линии терапии общая выживаемость к 11 годам составляет 83 %, выживаемость без прогрессирования до ФА и БК - 92%, частота прогрессирования болезни к 11 годам терапии не превышает 7%. Полный цитогенетический (ПЦО) достигается у 83 % пациентов [19].
У большинства пациентов сохраняются хорошее качество жизни и трудо-способность.
Доза иматиниба** составляет 400 мг в сутки для ХФ и 600 мг в сутки для ФА и БК [19-23]. Препарат рекомендовано принимать во время еды, запивая полным стаканом воды. Дозы препарата в зависимости от фазы ХМЛ указаны в табл. 4.
Снижение дозы необходимо проводить при развитии явлений токсичности.
Таблица 4. Дозы иматиниба** при лечении ХМЛ.
• Рекомендуется всем пациентам в ХФ и ФА использование нилотиниба** как препарата первой линий для терапии ХМЛ в режиме монотерапии [25].
Уровень убедительности рекомендаций. A (уровень достоверности доказательств - 2).
Комментарии. Нилотиниб** - мощный, высокоселективный ингибитор вCR‑ABL-тирозинкиназы. Имеет большее сродство к ней по сравнению с иматинибом**, активен в отношении мутантных форм вCR-ABL. Выпускается в виде капсул по 150 и 200 мг. В 1 линии терапии показан пациентам с ХФ ХМЛ в начальной дозе 600 мг/сут и в дозе 800 мг/сут в ФА [25]. Независимо от фазы ХМЛ прием осуществляется 2 раза в сутки в равных дозах (300 мг или 400 мг) с интервалом примерно 12 часов. Рекомендован прием препарата строго натощак, так как пища значительно увеличивает биодоступность препарата (до 80 %), что ведет к увеличению концентрации нилотиниба** в плазме. Принимать препарат следует не ранее чем через 2 часа после еды; после приема нилотиниба** пищу следует принимать не ранее чем через 1 час. Капсулы необходимо запивать достаточным количеством воды.
При развитии токсических явлений доза нилотиниба** может быть снижена до 300 мг 2 раза в сутки или 400 мг 1 раз в сутки (табл. 5). Повышение дозы с 600 до 800 мг может приводить к улучшению цитогенетического ответа или МО, однако данные результаты получены на небольшом числе пациентов с малой длительностью наблюдения, поэтому нет достаточных оснований рекомендовать повышение дозы нилотиниба** при резистентности к стандартной дозе препарата.
• Рекомендуется всем пациентам в ХФ и ФА использование дазатиниба** как препарата первой линий для терапии ХМЛ в режиме монотерапии и всем пациентам в БК как препарата первой линий в режиме монотерапии и в комбинации с другими химиотерапевтическими препаратами [26-28].
Уровень убедительности рекомендаций. A (уровень достоверности доказательств - 2).
Комментарии. Дазатиниб** - многоцелевой препарат, взаимодействующий со многими тирозинкиназными и нетирозинкиназными белками. Он ингибирует следующие тирозинкиназы: вCR-ABL и семейства Src (SRC, LCK, YES, FYN), c-KIT, EPHA2, PDGFRβ, PDGFRα. Способен in vitro ингибировать рост клеточных линий с гиперэкспрессией вCR‑ABL, активацией альтернативных онкогенных путей, включающих киназы семейства SRC (LYN, HCK). Показана возможность препарата проникать через гематоэнце-фалический барьер.
Рекомендуемая доза дазатиниба** для ХФ составляет 100 мг/сут, а для ФА и БК - 140 мг/сут [26-28]. При явлениях токсичности доза дазатиниба** пациентам в ХФ может быть снижена до 80 мг 1 раз в, пациентам в ФА и БК до 100 мг 1 раз в сутки, при повторных эпизодах токсичности - до 80 мг/сут (табл. 5). Данных об эффективности повышения дозы дазатиниба** до 140 мг/сут при резистентности к стандартной дозе нет. В связи с этим в клинической практике увеличение дозы препарата при недостаточной эффективности его стандартной дозы нецелесообразно.
Применение ИТК2 (нилотиниб**, дазатиниб**) в 1 линии лечения по сравнению с иматинибом** достоверно более эффективно по снижению вероятности прогрессирования ХМЛ и более высокой частоте достижения глубокого МО в более ранние сроки. Применение нилотиниба** в первой линии в дозе 600 мг/сут позволило через 1 год терапии достичь БМО у 77 % пациентов по сравнению с достижением БМО у 60 % пациентов, получавших 400 мг/сут иматиниба**. К 5 годам терапии глубокий МО4,5 достигнут у 54 % пациентов в группе нилотиниба** 600 мг/сут в сравнении с 31 % пациентов в группе иматиниба** [25]. Сравнение дазатиниба** в дозе 100 мг/сут с иматинибом** в дозе 400 мг/сут в 1 линии также показало преимущество в достижении БМО к 1 году лечения: у 76 % пациентов, получавших дазатиниб**, против 64 % пациентов на терапии иматинибом** [26].
Нилотиниб** и дазатиниб** обеспечивают более высокую частоту достижения МО4 и МО4,5 по сравнению с иматинибом**, что может увеличить число пациентов, готовых в перспективе к контролируемому наблюдению без терапии. К 5 годам терапии глубокий МО4,5 достигнут у 42% пациентов в группе дазатиниба** в сравнении с 33 % пациентов в группе иматиниба** [25,26]. При этом возможность развития неблагоприятных событий (например, окклюзии периферических сосудов при применении нилотиниба**, развитие плеврального выпота при длительной терапии дазатинибом**) требует оценки соответствующих факторов риска у пациентов [26,29-31]. Профиль токсичности иматиниба** является наиболее безопасным, а опыт применения в 1 линии лечения - наиболее длительным в сравнении с другими ИТК. Также это наиболее доступный на сегодняшний день препарат. Однако, вероятность быстрого достижения БМО и глубокого МО при лечении иматинибом** по сравнению с ИТК2 ниже [25,26]. Иматиниб** может быть оптимальной терапией для пациентов с низкой группой риска, больных старше 60 лет и/или пациентов с сопутствующими заболеваниями, ограничивающими назначение ИТК2.
• Рекомендуется всем пациентам в ХФ и ФА использование ИТК2 (нилотиниб**, дазатиниб**, бозутиниб) как препаратов 2 и последующих линий для терапии ХМЛ в режиме монотерапии и всем пациентам в БК как препаратов 2 и последующих линий в режиме монотерапии, а также в комбинации с другими химиотерапевтическими препаратами (для нилотиниба**, дазатиниба** назначение при БК вне зарегистрированных показаний) [18,32-37].
Уровень убедительности рекомендаций. В (уровень достоверности доказательств - 2).
Комментарии. Применение ИТК2 во 2 линии терапии ХМЛ эффективно как при непереносимости, так и при резистентности к иматинибу**. У 59 % пациентов в ХФ ХМЛ при применении нилотиниба** во 2 линии лечения у пациентов с резистентностью или непереносимостью иматиниба** был достигнут БЦО, при этом у 45 % пациентов наблюдался ПЦО [34]. Во 2 линии терапии нилотиниб** назначается в дозе 800 мг/сут в ХФ и ФА [34]. Применение дазатиниба** во 2 линии терапии у пациентов в ХФ ХМЛ при непереносимости или резистентности к иматинибу** позволило добиться БМО у 55 % пациентов при непереносимости и у 43% - при резистентности [32]. Использование дазатиниба** в ФА позволило достичь БЦО у 33 % и ПЦО у 24 % больных [27]. Применение этого препарата при БК позволило получить БЦО у 25% пациентов с миелоидным БК и 50 % пациентов с лимфоидным БК в течение 24 месяцев, однако эти ответы не были длительными [35]. Рекомендуемая доза дазатиниба** во 2 и последующих линиях для ХФ составляет 100 мг/сут, а для ФА и БК 140 мг/сут [26].
Бозутиниб - ингибитор киназы вCR-ABL, а также киназ семейства SRC, в том числе SRC, LYN и HCK. Препарат обладает минимальной ингибирующей активностью в отношении рецепторов PDGFR. Стандартная доза - 500 мг в сутки. В случае нежелательных явлений, препятствующих продолжению терапии в стандартной дозе, доза может быть снижена до 400 и 300 мг 1 раз в сутки (табл. 5). Нет данных об эффективности повышения дозы бозутиниба при неэффективности стандартной дозы препарата. В связи с этим в клинической практике увеличение дозы препарата при недостаточной эффективности его стандартной дозы нецелесообразно.
Бозутиниб также оказался эффективным у пациентов с резистентностью (n=200) или непереносимостью (n=88) предшествующей терапии иматинибом**. При медиане наблюдения ≥24 мес. кумулятивная частота достижения ПГО, БЦО и ПЦО составила 77 %, 57 % и 46 % соответственно, БМО и глубокий МО были получены у 35 % и 28 % [37]. Бозутиниб также показал эффективность у пациентов с неудачей терапии не только иматинибом**, но и ИТК2 (дазатиниб**, нилотиниб**). ПГО, ПЦО и БМО достигли 62/86 (72%), 16/72 (22 %) и 20/78 (25 %) пациентов соответственно после терапии иматинибом** и дазатинибом**. Эти же показатели были зарегистрированы у 20/26 (77 %), 5/24 (21 %) и 1/19 (5 %) пациентов, ранее получавших иматиниб** и нилотиниб** [33]. Таким образом, небольшая доля пациентов с предшествующей неудачей терапии двумя ИТК на фоне приема бозутиниба могла достигать не только ПГО, но и более глубоких (цитогенетических и молекулярных) ответов.
Уровень убедительности рекомендаций. С (уровень достоверности доказательств - 5).
Комментарий. С учетом профиля токсичности ИТК применяют с осторожностью при некоторых перечисленных ниже заболеваниях и состояниях.
Нилотиниб**.
• Панкреатит в анамнезе - в редких случаях отмечено обострение панкреатита, может наблюдаться повышение уровня амилазы, липазы.
• Сахарный диабет - на фоне терапии нилотинибом** возможно появление гипергликемии.
• Атеросклеротическое поражение сосудов, кардиоваскулярные ишемические события, окклюзионная болезнь периферических артерий - продемонстрирована повышенная вероятность их развития у пациентов с уже имеющимися факторами риска развития сердечно-сосудистых заболеваний по сравнению с имеющейся в общей популяции [39].
Дазатиниб**.
• Хронические сердечно-сосудистые заболевания, хронические обструктивные заболевания легких, бронхиальная астма, пневмония, травма грудной клетки, аутоиммунные нарушения - факторы, влияющие на частоту развития плевральных выпотов [26,29,30,40].
• Хронические заболевания ЖКТ с высоким риском развития кровотечений, постоянный прием антиагрегантов - дазатиниб** обладает антиагрегантным эффектом [41].
Бозутиниб.
• тяжелое нарушение функции печени и почек [42].
Все ИТК следует применять с осторожностью у пациентов с удлиненным интервалом QT, а также с клинически выраженной сердечной недостаточностью, дисфункцией левого желудочка, аритмиями. Следует избегать одновременного применения ИТК как с индукторами, так и ингибиторами изофермента сYP3A, а также с препаратами, удлиняющими интервал QT [43].
• Рекомендуется выбор ИТК при терапии ХМЛ с учетом мутаций тирозинкиназного домена гена вCR-ABL [44-50].
Уровень убедительности рекомендаций. А (уровень достоверности доказательств - 1).
Комментарии. Мутации вCR‑ABL определяют чувствительность лейкозных клеток к воздействию определенного ИТК. На момент диагностики мутационный статус целесообразно определять при дебюте ХМЛ в ФА и БК. Также наличие мутаций тирозинкиназного домена вCR-ABL необходимо исследовать при неудаче терапии и перед сменой ИТК.
Мутации, которые определяющие низкую чувствительность к ИТК:
• К дазатинибу** - F317V/L/I/C, T315A, V299L, Q252H. При выявлении указанных мутаций предпочтительнее терапия нилотинибом**. При наличии мутаций F317V/L/I/C, T315A, Q252H возможна также терапия бозутинибом.
• К нилотинибу** - Y253H, E255K/V, F359V/C/I. При выявлении данных мутаций предпочтительнее терапия дазатинибом**. При наличии мутаций Y253H, F359V/C/I возможна также терапия бозутинибом.
• К бозутинибу - E255K/V (предпочтительнее терапия дазатинибом**), V299L (предпочтительнее терапия нилотинибом**), G250E (возможно назначение нилотиниба** и дазатиниба**).
Терапия всеми перечисленными ИТК (иматиниб**, нилотиниб**, дазатиниб**, бозутиниб) неэффективна при наличии мутации T315I [50,51]. При выявлении данной мутации рекомендуются поиск HLA‑идентичного донора, выполнение аллоТГСК либо включение такого пациента в клинические исследования [52-54]. При невозможности аллоТГСК в качестве альтернативного лечения назначаются гидроксикарбамид** (табл. 9), курсы малых доз цитарабина** (10 мг/м2 подкожно 2 раза в день в течение 21 дня), курсы полихимиотерапии, интерферонотерапия.
Таблица 5. Дозы нилотиниба**, дазатиниба** и бозутиниба.
Уровень убедительности рекомендаций. С (уровень достоверности доказательств - 4).
Комментарий. Для своевременной оценки результатов терапии и возможных нежелательных явлений терапии необходимо регулярно выполнять мониторинг клинико - лабораторных показателей (табл. 6). Принимая во внимание необходимость длительного приема препаратов, целесообразна регулярная беседа с пациентом с целью контроля приверженности терапии.
Таблица 6. Частота динамического обследования пациентов с ХМЛ, получающих ИТК.
*Возможен более частый контроль для оценки стабильности глубокого молекулярного ответа перед включением в исследования по наблюдению без терапии.
Уровень убедительности рекомендаций. A (уровень достоверности доказательств - 2).
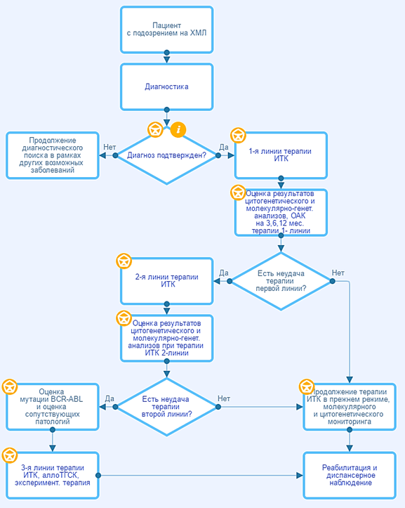
Комментарий. Эффект терапии 1 линии может быть расценен как оптимальный, неудача терапии, предупреждение (табл. 7).
При неудаче терапии иматинибом** в 1 линии показан переход на ИТК2 с учетом переносимости и мутационного статуса. В условиях ограниченного доступа ИТК2 при неудаче терапии иматинибом** в 1 линии необходимо безотлагательно повысить дозу иматиниба** до 600-800 мг с учетом переносимости, в качестве временной меры до перевода на ИТК2. У пациентов с высокой группой риска по J.E. Sokal (табл. 2), ДХА в Ph‑положительных клетках (которые являются прогностически неблагоприятными факторами) предпочтительнее смена ИТК, чем повышение дозы иматиниба**.
При неудаче терапии ИТК2 в 1 линии лечения показана смена препарата на другой ИТК2; в интересах пациентов рассмотреть варианты экспериментального лечения в рамках клинических исследований, показано выполнить HLA‑типирование сиблингов при их наличии. Эффективность увеличения дозы ИТК2 в 1 линии недостаточно доказана и поэтому нецелесообразна.
При оптимальном ответе продолжают лечение тем же препаратом ИТК.
При отсутствии оптимального ответа рекомендовано проверить приверженность пациента к терапии и возможное лекарственное взаимодействие, выполнить анализ на мутации вCR-ABL.
При констатации предупреждения на терапии иматинибом** и ИТК2 целесообразно продолжить прием препарата в прежней дозе, выполнять более частый мониторинг, обеспечить готовность к смене терапии в случае констатации неудачи.
Таблица 7. Критерии ответа на терапию ИТК в первой линии лечения у пациентов в ХФ и ФА.
*подтвержденная потеря БМО: уровень вCR-ABL >0,1 % в двух и более последовательных анализах, в одном из которых вCR-ABL >1 %.
Уровень убедительности рекомендаций. А (уровень достоверности доказательств - 2).
Комментарий. Одной из спорных и неоднозначных позиций является вопрос раннего переключения на другой ИТК при уровне вCR-ABL ≥10% к 3 месяцам терапии ИТК. Уровень вCR-ABL ≥10% является прогностически неблагоприятным для общей выживаемости, выживаемости без прогрессии, для получения глубокого МО при применении любого из указанных ИТК (фактор риска неудачи терапии). Очевидно, что продолжение лечения, которое не является эффективным, увеличивает риск прогрессии заболевания. Однако в разные годы международные эксперты выработали разные концепции изменения терапии на сроке 3 месяца (рекомендации профессиональных сообществ ESMO 2012, ELN 2013, NCCN 2013) [5, 67, 68]. Это связано с отсутствием рандомизированных исследований по сравнению изменения схемы лечения на этом сроке при уровне вCR-ABL ≥10 %.
На обсуждении Рабочей группы разработки клинических рекомендаций по диагностике и лечению ХМЛ достигнут консенсус о том, что раннее изменение терапии возможно осуществлять начиная с 3-го месяца лечения при выявлении уровня вCR‑ABL >10 %. Для подтверждения неудачи на этом сроке лечения показано оценить результаты и цитогенетического, и молекулярно-генетического метода одновременно, с тем чтобы подтвердить значительный объем опухолевой массы (Ph >35 % и вCR-ABL ≥10 % как факторы риска неудачи терапии ИТК); также оправданны повторные лабораторные тесты (цитогенетические, молекулярно-генетические) для подтверждения выявленных изменений.
Уровень убедительности рекомендаций. С (уровень достоверности доказательств - 2).
Комментарий. Согласно отечественным рекомендациям, а также европейским рекомендациям по применению терапии ИТК2 во второй линии, при отсутствии ПГО к 3 месяцам и по меньшей мере МЦО к 6 месяцам терапии ИТК2 констатируется резистентность к лечению (табл. 8) Возможности терапии при неудаче 2 и более линий терапии ИТК ограничены. Отсутствие резерва нормального кроветворения, длительные цитопении делают трудно выполнимым длительное применение ИТК в постоянном режиме и в полных дозах, что снижает эффективность лечения. В качестве терапевтических опций рассматриваются перевод на другой ИТК2, аллоТГСК. При получении клинико-гематологической ремиссии, а также в случае достижении редукции лейкозного клона (клинико-гематологического ответа, цитогенетического ответа) при 3 линии терапии вопрос о выполнении аллоТГСК необходимо решать незамедлительно. При отсутствии эффекта и прогрессии заболевания со сдерживающей целью показано применение цитостатических средств, гидроксикарбамида**.
Таблица 8. Критерии ответа на ИТК в качестве второй и более линии терапии.
*подтвержденная потеря БМО: уровень вCR-ABL >0,1 % в двух и более последовательных анализах, в одном из которых вCR-ABL >1 %.
Уровень убедительности рекомендаций. В (уровень достоверности доказательств - 3).
Комментарии. В ХФ ХМЛ применение химиопрепаратов проводится в режиме монохимиотерапии, которая назначается в следующих случаях:
1) для уменьшения массы опухоли на период обследования до получения результатов цитогенетического исследования или молекулярно-генетического исследования и для поддержания гематологического ответа;
2) когда проведение другой терапии невозможно: резистентность и/или непереносимость ИТК.
Наиболее часто используются следующие препараты: гидроксикарбамид** в дозе 10-40 мг/кг/сут в зависимости от показателей анализа крови (табл. 9), 6‑меркаптопурин**, цитарабин**. Для профилактики осложнений, связанных с синдромом лизиса опухоли в период циторедукции, обязательным является введение адекватного объема жидкости (до 2-2,5 л/м2 поверхности тела при отсутствии сердечной недостаточности), аллопуринола** в дозе 300-600 мг/сут. В случае признаков лейкостаза (нарушения микроциркуляции: энцефалопатия, снижение зрения, почечная недостаточность) с симптоматической целью показан лейкаферез. Пациентам в ФА и БК может проводиться полихимиотерапия по схемам лечения острых лейкозов в зависимости от фенотипа бластов, с включением ИТК [62-66].
Таблица 9. Доза гидроксикарбамида** в зависимости от уровня лейкоцитов.
*Прием гидроксикарбамида** должен быть регулярным, так как при отмене препарата уровень лейкоцитов вновь быстро увеличивается. Контроль количества лейкоцитов и других показателей гемограммы (гемоглобин + тромбоциты + формула крови) необходимо осуществлять еженедельно.
Уровень убедительности рекомендаций. С (уровень достоверности доказательств - 4).
Комментарии. Терапия препаратами ИФ-α** проводится в особых случаях, когда терапия ИТК не показана. Применение ИФ-α** возможно в период беременности, при выявлении мутации T315I и невозможности выполнения алло-ТГСК. Наибольшая эффективность препаратов ИФ-α** отмечается при назначении в ХФ ХМЛ, при ФА и БК эффективность терапии ИФ-α** не доказана.
Уровень убедительности рекомендаций. С (уровень достоверности доказательств - 4).
Комментарии. Тактика ведения пациентов в случаях резистентности или непереносимости терапии ИТК 1-3 линий должна быть обсуждена индивидуально с учетом факторов риска прогрессирования ХМЛ, переносимости ИТК и факторов риска аллоТГСК.
В ХФ ХМЛ до терапии ИТК обсуждение HLA-типирования целесообразно у пациентов из группы предупреждения с высокой группой риска прогрессии ХМЛ (выявление клинически значимых ДХА в Ph-положительных клетках) при условии низкого риска трансплантационных осложнений и наличии родственного донора (табл.9). Показанием к проведению аллогенной трансплантации костного мозга или гемопоэтических стволовых клеток периферической крови (аллоТГСК) у пациентов в ХФ ХМЛ является неудача терапии ИТК второго поколения, выявление мутации T315I [52,53]. В случае наличия HLA совместимого сиблинга, у молодых (в возрасте до 40 лет) пациентов с ХМЛ ХФ и низким трансплантационным риском целесообразна консультация пациентов в специализированных центрах, выполняющих аллоТГСК, для заключения о возможности аллоТГСК.
Пациентам в БК ХМЛ рекомендовано проведение аллоТГСК от родственного либо неродственного донора сразу после достижения второй ХФ на фоне ИТК и/или сочетания ИТК с химиотерапией [73,74].
Факторы риска при аллоТКМ общества EBMT [75,76]:
• хроническая фаза - 0 баллов,.
Фаза акселерации - 1 балл,.
Бластный криз - 2 балла.
• возраст менее 20 лет - 0 баллов,.
20-40 лет - 1 балл,.
Более 40 лет - 2 балла.
• время от постановки диагноза до аллоТКМ менее 1 года - 0 баллов,.
Более 1 года - 1 балл.
• HLA-идентичный сиблинг - 0 баллов,.
Другие доноры - 1 балл.
• пара «донор-женщина - реципиент-мужчина» - 1 балл,.
Для других сочетаний «донор-реципиент» - 0 баллов.
При развитии цитопенических или тромбогеморрагических синдромов в ходе проведении терапии ИТК или другими противоопухолевыми препаратами может возникнуть необходимость в заместительных гемотрансфузиях компонентов крови.
Следует учесть, что у пациента могут быть нестандартные проявления болезни, а также сочетание конкретной болезни с другими патологиями, что может диктовать лечащему врачу изменения в алгоритме выбора оптимальной тактики диагностики и лечения.
Цель современной терапии ХМЛ - максимальное подавление Ph‑положительного опухолевого клона, предупреждение развития резистентности и обеспечение длительной выживаемости при хорошем качестве жизни. Основным средством терапии и стандартом лечения в настоящее время является применение ингибиторов тирозинкиназы (ИТК). Данные препараты имеют механизм таргетного (целенаправленного) воздействия на вCR‑ABL-положительные опухолевые клетки и должны назначаться всем пациентам после подтверждения диагноза ХМЛ. Механизм действия ИТК обусловлен блокадой АТФ‑связывающего кармана молекулы вCR-ABL, что лишает белок вCR-ABL тирозинкиназной активности, дающей опухолевым клеткам пролиферативное преимущество.
Соблюдение принципа непрерывного и постоянного воздействия на опухолевый клон является основой эффективности лечения. Перерывы в приеме ИТК могут способствовать снижению эффективности терапии и прогрессированию заболевания. Регулярный контроль результатов терапии с помощью цитогенетических и молекулярно-генетических методов, своевременная оценка ответа и переключение на следующую линию терапии являются основополагающими для предупреждения развития резистентности при ХМЛ. Аллогенная трансплантация гемопоэтических стволовых клеток (аллоТГСК) рассматривается для пациентов ХМЛ ХФ с неудачей терапии 1 или последующих линий ИТК, а также в продвинутых фазах ХМЛ.
Терапия ИТК показана в непрерывном режиме - ежедневно, длительно, постоянно. Начальная доза их не зависит от пола, массы тела, роста, расы пациента. Прием препаратов можно начинать при любом числе лейкоцитов. Возможность отмены ИТК у пациентов со стабильным глубоким МО описана в разделе 6.
Снижение дозы и перерывы допустимы только при развитии интермиттирующих явлений токсичности 3-4 степени и постоянной негематологической токсичности 2 степени. При постоянном воздействии ИТК происходят редукция опухолевого клона и восстановление нормального гемопоэза, снижается риск прогрессии заболевания, увеличивается выживаемость пациентов. Достижение полного цитогенетического ответа (ПЦО) и большого молекулярного ответа (БМО) - это прогностические признаки длительной выживаемости без прогрессирования при условии постоянной терапии.
Критерии определения гематологического цитогенетического, молекулярного ответов при терапии ИТК у пациентов с ХМЛ представлены в табл. 3.
Таблица 3. Критерии для гематологического, цитогенетического и молекулярного ответов [1,10,11].
| Вид ответа | Определение | |
| Гематологический (клинико-гематологический) | ||
| Полный (ПГО) | Лейкоциты менее 10 × 109/л Базофилы менее 5 % В гемограмме нет миелоцитов, промиелоцитов, миелобластов Тромбоциты менее 450 × 109/л Селезенка не пальпируется | |
| Цитогенетический1 | ||
| Полный (ПЦО) | Ph‑хромосома в метафазах не определяется (Ph+ 0 %) | |
| Частичный (ЧЦО)2 | Ph‑хромосома в 1-35 % метафаз (Ph+ 1-35 %) | |
| Малый (МЦО) | Ph‑хромосома в 36-65 % метафаз (Ph+ 36-65 %) | |
| Минимальный (МинЦО) | Ph‑хромосома в 66-95 % метафаз (Ph+ 66-95 %) | |
| Отсутствие (нет ЦО) | Ph‑хромосома в более 95 % метафаз (Ph+ >95 %) | |
| Молекулярный3 | ||
| БМО (МО3,0) | Соотношение вCR-ABL/ABL ≤0,1 % и >0,01 % по международной шкале (IS) | |
| Глубокий МО | МО 4,0 | Соотношение вCR-ABL/ABL≤0,01 и >0,0032 % по международной шкале (IS) или неопределяемый уровень вCR-ABL при количестве ABL ≥1000 |
| МО 4,5 | Соотношение вCR-ABL/ABL≤0,0032 % и >0,001% по международной шкале (IS) или неопределяемый уровень вCR-ABL при количестве ABL ≥32 000 | |
| МО 5,0 | Соотношение вCR-ABL/ABL≤0,001 % по международной шкале (IS) или неопределяемый уровень вCR‑ABL при количестве ABL ≥10 000 | |
1В случае если СЦИ неинформативно, определение полного цитогенетического ответа может быть основано на результатах FISH (анализ не менее 200 ядер) при этом количество клеток, несущих химерный ген, не должно превышать 1 %.
2Частичный цитогенетический ответ и полный цитогенетический ответ входят в понятие большой цитогенетический ответ (БЦО - Ph+ 0-35 %).
3Для оценки результатов молекулярно-генетического исследования по международной шкале (IS) необходим пересчет полученных данных с применением фактора конверсии. С целью исключения внутрилабораторной вариабельности изменение уровня вCR-ABL менее чем на 1 lg (в 10 раз от предыдущего значения) нуждается в подтверждении при повторном анализе.
3,1 Лекарственное лечение.
3,1,1 Препараты для терапии ХМЛ и режим дозирования.
В Российской Федерации для лечения ХМЛ в настоящее время зарегистрированы ИТК первого поколения (ИТК1) иматиниб** и ИТК2 нилотиниб**, дазатиниб**, бозутиниб. Первые три препарата применяют как в 1, так и во второй и последующих линиях лечения, бозутиниб - во 2 линии лечения и после неудачи двух линий терапии. Выбор ИТК выполняется с учетом сопутствующей патологии, мутационного статуса, фазы ХМЛ.3,1,2 Первая линия терапии ИТК пациентов с ХМЛ.
• Рекомендуется всем пациентам в ХФ, ФА использование иматиниба** как препарата 1 линии для терапии ХМЛ в режиме монотерапии и всем пациентам в БК как препарата 1 линии в режиме монотерапии и в комбинации с другими химиотерапевтическими препаратами [18-24].Уровень убедительности рекомендаций. A (уровень достоверности доказательств - 1).
Комментарии. Иматиниб** - ИТК первого поколения с селективностью в отношении вCR-ABL тирозинкиназы, также способен ингибировать c‑KIT, PDGFR-киназную активность. При применении иматиниба** в 1 линии терапии общая выживаемость к 11 годам составляет 83 %, выживаемость без прогрессирования до ФА и БК - 92%, частота прогрессирования болезни к 11 годам терапии не превышает 7%. Полный цитогенетический (ПЦО) достигается у 83 % пациентов [19].
У большинства пациентов сохраняются хорошее качество жизни и трудо-способность.
Доза иматиниба** составляет 400 мг в сутки для ХФ и 600 мг в сутки для ФА и БК [19-23]. Препарат рекомендовано принимать во время еды, запивая полным стаканом воды. Дозы препарата в зависимости от фазы ХМЛ указаны в табл. 4.
Снижение дозы необходимо проводить при развитии явлений токсичности.
Таблица 4. Дозы иматиниба** при лечении ХМЛ.
| Доза | ХФ | ФА и БК |
| Стартовая доза | 400 мг/сут | 600 мг/сут |
| Повышение дозы (+1) | 600 мг/сут | 800 мг /сут |
| Повышение дозы (+2) | 800 мг/сут | - |
| Снижение дозы (-1) | 300 мг/сут | 400 мг/сут |
• Рекомендуется всем пациентам в ХФ и ФА использование нилотиниба** как препарата первой линий для терапии ХМЛ в режиме монотерапии [25].
Уровень убедительности рекомендаций. A (уровень достоверности доказательств - 2).
Комментарии. Нилотиниб** - мощный, высокоселективный ингибитор вCR‑ABL-тирозинкиназы. Имеет большее сродство к ней по сравнению с иматинибом**, активен в отношении мутантных форм вCR-ABL. Выпускается в виде капсул по 150 и 200 мг. В 1 линии терапии показан пациентам с ХФ ХМЛ в начальной дозе 600 мг/сут и в дозе 800 мг/сут в ФА [25]. Независимо от фазы ХМЛ прием осуществляется 2 раза в сутки в равных дозах (300 мг или 400 мг) с интервалом примерно 12 часов. Рекомендован прием препарата строго натощак, так как пища значительно увеличивает биодоступность препарата (до 80 %), что ведет к увеличению концентрации нилотиниба** в плазме. Принимать препарат следует не ранее чем через 2 часа после еды; после приема нилотиниба** пищу следует принимать не ранее чем через 1 час. Капсулы необходимо запивать достаточным количеством воды.
При развитии токсических явлений доза нилотиниба** может быть снижена до 300 мг 2 раза в сутки или 400 мг 1 раз в сутки (табл. 5). Повышение дозы с 600 до 800 мг может приводить к улучшению цитогенетического ответа или МО, однако данные результаты получены на небольшом числе пациентов с малой длительностью наблюдения, поэтому нет достаточных оснований рекомендовать повышение дозы нилотиниба** при резистентности к стандартной дозе препарата.
• Рекомендуется всем пациентам в ХФ и ФА использование дазатиниба** как препарата первой линий для терапии ХМЛ в режиме монотерапии и всем пациентам в БК как препарата первой линий в режиме монотерапии и в комбинации с другими химиотерапевтическими препаратами [26-28].
Уровень убедительности рекомендаций. A (уровень достоверности доказательств - 2).
Комментарии. Дазатиниб** - многоцелевой препарат, взаимодействующий со многими тирозинкиназными и нетирозинкиназными белками. Он ингибирует следующие тирозинкиназы: вCR-ABL и семейства Src (SRC, LCK, YES, FYN), c-KIT, EPHA2, PDGFRβ, PDGFRα. Способен in vitro ингибировать рост клеточных линий с гиперэкспрессией вCR‑ABL, активацией альтернативных онкогенных путей, включающих киназы семейства SRC (LYN, HCK). Показана возможность препарата проникать через гематоэнце-фалический барьер.
Рекомендуемая доза дазатиниба** для ХФ составляет 100 мг/сут, а для ФА и БК - 140 мг/сут [26-28]. При явлениях токсичности доза дазатиниба** пациентам в ХФ может быть снижена до 80 мг 1 раз в, пациентам в ФА и БК до 100 мг 1 раз в сутки, при повторных эпизодах токсичности - до 80 мг/сут (табл. 5). Данных об эффективности повышения дозы дазатиниба** до 140 мг/сут при резистентности к стандартной дозе нет. В связи с этим в клинической практике увеличение дозы препарата при недостаточной эффективности его стандартной дозы нецелесообразно.
Применение ИТК2 (нилотиниб**, дазатиниб**) в 1 линии лечения по сравнению с иматинибом** достоверно более эффективно по снижению вероятности прогрессирования ХМЛ и более высокой частоте достижения глубокого МО в более ранние сроки. Применение нилотиниба** в первой линии в дозе 600 мг/сут позволило через 1 год терапии достичь БМО у 77 % пациентов по сравнению с достижением БМО у 60 % пациентов, получавших 400 мг/сут иматиниба**. К 5 годам терапии глубокий МО4,5 достигнут у 54 % пациентов в группе нилотиниба** 600 мг/сут в сравнении с 31 % пациентов в группе иматиниба** [25]. Сравнение дазатиниба** в дозе 100 мг/сут с иматинибом** в дозе 400 мг/сут в 1 линии также показало преимущество в достижении БМО к 1 году лечения: у 76 % пациентов, получавших дазатиниб**, против 64 % пациентов на терапии иматинибом** [26].
Нилотиниб** и дазатиниб** обеспечивают более высокую частоту достижения МО4 и МО4,5 по сравнению с иматинибом**, что может увеличить число пациентов, готовых в перспективе к контролируемому наблюдению без терапии. К 5 годам терапии глубокий МО4,5 достигнут у 42% пациентов в группе дазатиниба** в сравнении с 33 % пациентов в группе иматиниба** [25,26]. При этом возможность развития неблагоприятных событий (например, окклюзии периферических сосудов при применении нилотиниба**, развитие плеврального выпота при длительной терапии дазатинибом**) требует оценки соответствующих факторов риска у пациентов [26,29-31]. Профиль токсичности иматиниба** является наиболее безопасным, а опыт применения в 1 линии лечения - наиболее длительным в сравнении с другими ИТК. Также это наиболее доступный на сегодняшний день препарат. Однако, вероятность быстрого достижения БМО и глубокого МО при лечении иматинибом** по сравнению с ИТК2 ниже [25,26]. Иматиниб** может быть оптимальной терапией для пациентов с низкой группой риска, больных старше 60 лет и/или пациентов с сопутствующими заболеваниями, ограничивающими назначение ИТК2.
3,1,3.
Вторая и следующие линии терапии ИТК пациентов с ХМЛ.• Рекомендуется всем пациентам в ХФ и ФА использование ИТК2 (нилотиниб**, дазатиниб**, бозутиниб) как препаратов 2 и последующих линий для терапии ХМЛ в режиме монотерапии и всем пациентам в БК как препаратов 2 и последующих линий в режиме монотерапии, а также в комбинации с другими химиотерапевтическими препаратами (для нилотиниба**, дазатиниба** назначение при БК вне зарегистрированных показаний) [18,32-37].
Уровень убедительности рекомендаций. В (уровень достоверности доказательств - 2).
Комментарии. Применение ИТК2 во 2 линии терапии ХМЛ эффективно как при непереносимости, так и при резистентности к иматинибу**. У 59 % пациентов в ХФ ХМЛ при применении нилотиниба** во 2 линии лечения у пациентов с резистентностью или непереносимостью иматиниба** был достигнут БЦО, при этом у 45 % пациентов наблюдался ПЦО [34]. Во 2 линии терапии нилотиниб** назначается в дозе 800 мг/сут в ХФ и ФА [34]. Применение дазатиниба** во 2 линии терапии у пациентов в ХФ ХМЛ при непереносимости или резистентности к иматинибу** позволило добиться БМО у 55 % пациентов при непереносимости и у 43% - при резистентности [32]. Использование дазатиниба** в ФА позволило достичь БЦО у 33 % и ПЦО у 24 % больных [27]. Применение этого препарата при БК позволило получить БЦО у 25% пациентов с миелоидным БК и 50 % пациентов с лимфоидным БК в течение 24 месяцев, однако эти ответы не были длительными [35]. Рекомендуемая доза дазатиниба** во 2 и последующих линиях для ХФ составляет 100 мг/сут, а для ФА и БК 140 мг/сут [26].
Бозутиниб - ингибитор киназы вCR-ABL, а также киназ семейства SRC, в том числе SRC, LYN и HCK. Препарат обладает минимальной ингибирующей активностью в отношении рецепторов PDGFR. Стандартная доза - 500 мг в сутки. В случае нежелательных явлений, препятствующих продолжению терапии в стандартной дозе, доза может быть снижена до 400 и 300 мг 1 раз в сутки (табл. 5). Нет данных об эффективности повышения дозы бозутиниба при неэффективности стандартной дозы препарата. В связи с этим в клинической практике увеличение дозы препарата при недостаточной эффективности его стандартной дозы нецелесообразно.
Бозутиниб также оказался эффективным у пациентов с резистентностью (n=200) или непереносимостью (n=88) предшествующей терапии иматинибом**. При медиане наблюдения ≥24 мес. кумулятивная частота достижения ПГО, БЦО и ПЦО составила 77 %, 57 % и 46 % соответственно, БМО и глубокий МО были получены у 35 % и 28 % [37]. Бозутиниб также показал эффективность у пациентов с неудачей терапии не только иматинибом**, но и ИТК2 (дазатиниб**, нилотиниб**). ПГО, ПЦО и БМО достигли 62/86 (72%), 16/72 (22 %) и 20/78 (25 %) пациентов соответственно после терапии иматинибом** и дазатинибом**. Эти же показатели были зарегистрированы у 20/26 (77 %), 5/24 (21 %) и 1/19 (5 %) пациентов, ранее получавших иматиниб** и нилотиниб** [33]. Таким образом, небольшая доля пациентов с предшествующей неудачей терапии двумя ИТК на фоне приема бозутиниба могла достигать не только ПГО, но и более глубоких (цитогенетических и молекулярных) ответов.
3,1,4 Принципы выбора ИТК при смене терапии.
• Рекомендуется выбор ИТК с учетом сопутствующей патологии для предотвращения нежелательных явлений при терапии у пациентов с ХМЛ [10,11,38].Уровень убедительности рекомендаций. С (уровень достоверности доказательств - 5).
Комментарий. С учетом профиля токсичности ИТК применяют с осторожностью при некоторых перечисленных ниже заболеваниях и состояниях.
Нилотиниб**.
• Панкреатит в анамнезе - в редких случаях отмечено обострение панкреатита, может наблюдаться повышение уровня амилазы, липазы.
• Сахарный диабет - на фоне терапии нилотинибом** возможно появление гипергликемии.
• Атеросклеротическое поражение сосудов, кардиоваскулярные ишемические события, окклюзионная болезнь периферических артерий - продемонстрирована повышенная вероятность их развития у пациентов с уже имеющимися факторами риска развития сердечно-сосудистых заболеваний по сравнению с имеющейся в общей популяции [39].
Дазатиниб**.
• Хронические сердечно-сосудистые заболевания, хронические обструктивные заболевания легких, бронхиальная астма, пневмония, травма грудной клетки, аутоиммунные нарушения - факторы, влияющие на частоту развития плевральных выпотов [26,29,30,40].
• Хронические заболевания ЖКТ с высоким риском развития кровотечений, постоянный прием антиагрегантов - дазатиниб** обладает антиагрегантным эффектом [41].
Бозутиниб.
• тяжелое нарушение функции печени и почек [42].
Все ИТК следует применять с осторожностью у пациентов с удлиненным интервалом QT, а также с клинически выраженной сердечной недостаточностью, дисфункцией левого желудочка, аритмиями. Следует избегать одновременного применения ИТК как с индукторами, так и ингибиторами изофермента сYP3A, а также с препаратами, удлиняющими интервал QT [43].
• Рекомендуется выбор ИТК при терапии ХМЛ с учетом мутаций тирозинкиназного домена гена вCR-ABL [44-50].
Уровень убедительности рекомендаций. А (уровень достоверности доказательств - 1).
Комментарии. Мутации вCR‑ABL определяют чувствительность лейкозных клеток к воздействию определенного ИТК. На момент диагностики мутационный статус целесообразно определять при дебюте ХМЛ в ФА и БК. Также наличие мутаций тирозинкиназного домена вCR-ABL необходимо исследовать при неудаче терапии и перед сменой ИТК.
Мутации, которые определяющие низкую чувствительность к ИТК:
• К дазатинибу** - F317V/L/I/C, T315A, V299L, Q252H. При выявлении указанных мутаций предпочтительнее терапия нилотинибом**. При наличии мутаций F317V/L/I/C, T315A, Q252H возможна также терапия бозутинибом.
• К нилотинибу** - Y253H, E255K/V, F359V/C/I. При выявлении данных мутаций предпочтительнее терапия дазатинибом**. При наличии мутаций Y253H, F359V/C/I возможна также терапия бозутинибом.
• К бозутинибу - E255K/V (предпочтительнее терапия дазатинибом**), V299L (предпочтительнее терапия нилотинибом**), G250E (возможно назначение нилотиниба** и дазатиниба**).
Терапия всеми перечисленными ИТК (иматиниб**, нилотиниб**, дазатиниб**, бозутиниб) неэффективна при наличии мутации T315I [50,51]. При выявлении данной мутации рекомендуются поиск HLA‑идентичного донора, выполнение аллоТГСК либо включение такого пациента в клинические исследования [52-54]. При невозможности аллоТГСК в качестве альтернативного лечения назначаются гидроксикарбамид** (табл. 9), курсы малых доз цитарабина** (10 мг/м2 подкожно 2 раза в день в течение 21 дня), курсы полихимиотерапии, интерферонотерапия.
Таблица 5. Дозы нилотиниба**, дазатиниба** и бозутиниба.
| Доза препарата | Нилотиниб** | Дазатиниб** | Бозутиниб | ||
| 1-я линия терапии ХФ | 2-я линия терапии ХФ и ФА | 1 и 2 линии терапии ХФ | 1 и 2 линии терапии ФА и БК | 2 и последующие линии терапии ХФ, ФА и БК | |
| Стартовая доза | 600 мг в сут (300 мг х 2 раза в сут) | 800 мг в сут (400 мг х 2 раза в сут) | 100 мг х 1 раз в сут | 140 мг х 1 раз в сут | 500 мг х 1 раз в сут |
| Снижение дозы (-1) | 400 мг х 1 раз в сут | 600 мг в сут (300 мг х 2 раза в сут) | 80 мг х 1 раз в сут | 100 мг х 1 раз в сут | 400 мг х 1 раз в сут |
| Снижение дозы (-2) | - | 400 мг х 1 раз в сут | 50 мг х 1 раз в сут | 80 мг х 1 раз в сут | 300 мг х 1 раз в сут |
3,1,5 Диагностика на этапе лечения (мониторинг результатов терапии ИТК у пациентов с ХМЛ).
• Рекомендуется регулярный мониторинг гематологических, цитогенетических и молекулярно-генетических и других показателей у пациента для оценки эффективности и переносимости терапии ИТК [11-13,15,55,56].Уровень убедительности рекомендаций. С (уровень достоверности доказательств - 4).
Комментарий. Для своевременной оценки результатов терапии и возможных нежелательных явлений терапии необходимо регулярно выполнять мониторинг клинико - лабораторных показателей (табл. 6). Принимая во внимание необходимость длительного приема препаратов, целесообразна регулярная беседа с пациентом с целью контроля приверженности терапии.
Таблица 6. Частота динамического обследования пациентов с ХМЛ, получающих ИТК.
| Исследование | Периодичность мониторинга |
| Клинический анализ крови | Каждые 15 дней до достижения и подтверждения ПГО, далее - как минимум каждые 3 месяца или чаще по мере необходимости |
| Стандартное цитогенетическое исследование костного мозга (СЦИ - не менее 20 метафаз) (при невозможности - FISH) | На 3-м и 6-м месяцах терапии На 12-м месяце терапии (при достижении ПЦО на 3-м месяце и подтверждении на 6-м месяце - может не выполняться) При неудаче лечения (первичная или вторичная резистентность), при возникновении необъяснимой цитопении При наличии ДХА (в дебюте или в ходе терапии) в Ph‑положительных и Ph‑отрицательных клетках целесообразен более частый цитогенетический мониторинг При уровне вCR-ABL менее 1 % методом количественной ПЦР цитогенетическое исследование нецелесообразно |
| Количественная ПЦР в реальном времени (измерение уровня вCR‑ABL с указанием количества копий контрольного гена ABL) | Каждые 3 месяца до достижения и подтверждения БМО, затем каждые 6 месяцев* Лаборатория должна иметь фактор конверсии для представления результатов по международной шкале IS (%). При отсутствии фактора конверсии целесообразно выполнение исследования в одной и той же лаборатории |
| Мутационный анализ вCR-ABL | При неудаче терапии первой линии, при переходе на другие ИТК или другие виды терапии |
| Биохимический анализ крови | Каждые 15 дней в течение 1-го месяца терапии; 1 раз в месяц в течение первых 3-х месяцев терапии; далее 1 раз в 3 месяца до 12-ти месяцев терапии; после 12-ти месяцев - 1 раз в 6 месяцев При необходимости мониторинга токсичности показан более частый контроль |
| ЭКГ | У пациентов с факторами риска, сердечно-сосудистыми заболеваниями рекомендован мониторинг по клиническим показаниям При переходе на другие ИТК: перед началом нового ИТК и через неделю приема нового ИТК |
| Рентгенография/флюорография органов грудной полости | 1 раз в год или по клиническим показаниям |
*Возможен более частый контроль для оценки стабильности глубокого молекулярного ответа перед включением в исследования по наблюдению без терапии.
3,1,6 Тактика ведения в зависимости от результатов терапии.
• Рекомендуется пациентам с неудачей терапии иматинибом** переход на ИТК2 (нилотиниб**, дазатиниб**, бозутиниб) [27,32-34,36,37].Уровень убедительности рекомендаций. A (уровень достоверности доказательств - 2).
Комментарий. Эффект терапии 1 линии может быть расценен как оптимальный, неудача терапии, предупреждение (табл. 7).
При неудаче терапии иматинибом** в 1 линии показан переход на ИТК2 с учетом переносимости и мутационного статуса. В условиях ограниченного доступа ИТК2 при неудаче терапии иматинибом** в 1 линии необходимо безотлагательно повысить дозу иматиниба** до 600-800 мг с учетом переносимости, в качестве временной меры до перевода на ИТК2. У пациентов с высокой группой риска по J.E. Sokal (табл. 2), ДХА в Ph‑положительных клетках (которые являются прогностически неблагоприятными факторами) предпочтительнее смена ИТК, чем повышение дозы иматиниба**.
При неудаче терапии ИТК2 в 1 линии лечения показана смена препарата на другой ИТК2; в интересах пациентов рассмотреть варианты экспериментального лечения в рамках клинических исследований, показано выполнить HLA‑типирование сиблингов при их наличии. Эффективность увеличения дозы ИТК2 в 1 линии недостаточно доказана и поэтому нецелесообразна.
При оптимальном ответе продолжают лечение тем же препаратом ИТК.
При отсутствии оптимального ответа рекомендовано проверить приверженность пациента к терапии и возможное лекарственное взаимодействие, выполнить анализ на мутации вCR-ABL.
При констатации предупреждения на терапии иматинибом** и ИТК2 целесообразно продолжить прием препарата в прежней дозе, выполнять более частый мониторинг, обеспечить готовность к смене терапии в случае констатации неудачи.
Таблица 7. Критерии ответа на терапию ИТК в первой линии лечения у пациентов в ХФ и ФА.
| Срок терапии | Оптимальный ответ | Предупреждение | Неудача терапии |
| На момент диагноза | Высокий риск: «значимые» аномалии в Ph+ клетках | ||
| 3 месяца | полный гематологический ответ (ПГО) Ph+ ≤35 % (ЧЦО) вCR-ABL <10 % | Ph+ 36-95 % (МЦО) вCR-ABL ≥10 % | Нет ПГО Ph+ >95 % |
| 6 месяцев | Ph+ 0 % (ПЦО) вCR-ABL <1 % | Ph+ 1-35% (ЧЦО) вCR-ABL 1%-10% | Ph+ >35% (менее ЧЦО) вCR-ABL ≥10 % |
| 12 месяцев | Ph+ 0 % (ПЦО) вCR-ABL <0,1 % (БМО) | Ph+ 0% (ПЦО) вCR-ABL 0,1-1% | Ph+ >0% (менее ПЦО) вCR-ABL ≥1 % |
| В дальнейшем и в любое время | вCR-ABL <0,1 % (БМО) или менее | ДХА в Ph- клетках (-7 или 7q-) | Потеря ПГО Потеря ПЦО Потеря БМО* Мутации вCR-ABL ДХА в Ph+ клетках |
*подтвержденная потеря БМО: уровень вCR-ABL >0,1 % в двух и более последовательных анализах, в одном из которых вCR-ABL >1 %.
3,1,7 Тактика ведения при констатации предупреждения по данным молекулярного анализа на 3 месяцах терапии.
• Рекомендуется изменение терапии при уровне вCR-ABL ≥10% к 3 месяцам лечения (смена ИТК) [57-59].Уровень убедительности рекомендаций. А (уровень достоверности доказательств - 2).
Комментарий. Одной из спорных и неоднозначных позиций является вопрос раннего переключения на другой ИТК при уровне вCR-ABL ≥10% к 3 месяцам терапии ИТК. Уровень вCR-ABL ≥10% является прогностически неблагоприятным для общей выживаемости, выживаемости без прогрессии, для получения глубокого МО при применении любого из указанных ИТК (фактор риска неудачи терапии). Очевидно, что продолжение лечения, которое не является эффективным, увеличивает риск прогрессии заболевания. Однако в разные годы международные эксперты выработали разные концепции изменения терапии на сроке 3 месяца (рекомендации профессиональных сообществ ESMO 2012, ELN 2013, NCCN 2013) [5, 67, 68]. Это связано с отсутствием рандомизированных исследований по сравнению изменения схемы лечения на этом сроке при уровне вCR-ABL ≥10 %.
На обсуждении Рабочей группы разработки клинических рекомендаций по диагностике и лечению ХМЛ достигнут консенсус о том, что раннее изменение терапии возможно осуществлять начиная с 3-го месяца лечения при выявлении уровня вCR‑ABL >10 %. Для подтверждения неудачи на этом сроке лечения показано оценить результаты и цитогенетического, и молекулярно-генетического метода одновременно, с тем чтобы подтвердить значительный объем опухолевой массы (Ph >35 % и вCR-ABL ≥10 % как факторы риска неудачи терапии ИТК); также оправданны повторные лабораторные тесты (цитогенетические, молекулярно-генетические) для подтверждения выявленных изменений.
3,1,8 Терапия при неудаче второй и последующей линии лечения.
• Рекомендуется изменение лечения при ХМЛ при неудаче 2 и более линий терапии ХМЛ (переход на другой ИТК, аллоТГСК) [33,60,61].Уровень убедительности рекомендаций. С (уровень достоверности доказательств - 2).
Комментарий. Согласно отечественным рекомендациям, а также европейским рекомендациям по применению терапии ИТК2 во второй линии, при отсутствии ПГО к 3 месяцам и по меньшей мере МЦО к 6 месяцам терапии ИТК2 констатируется резистентность к лечению (табл. 8) Возможности терапии при неудаче 2 и более линий терапии ИТК ограничены. Отсутствие резерва нормального кроветворения, длительные цитопении делают трудно выполнимым длительное применение ИТК в постоянном режиме и в полных дозах, что снижает эффективность лечения. В качестве терапевтических опций рассматриваются перевод на другой ИТК2, аллоТГСК. При получении клинико-гематологической ремиссии, а также в случае достижении редукции лейкозного клона (клинико-гематологического ответа, цитогенетического ответа) при 3 линии терапии вопрос о выполнении аллоТГСК необходимо решать незамедлительно. При отсутствии эффекта и прогрессии заболевания со сдерживающей целью показано применение цитостатических средств, гидроксикарбамида**.
Таблица 8. Критерии ответа на ИТК в качестве второй и более линии терапии.
| Продолжи-тельность лечения ИТК2 | Характеристика ответа | ||
| Целевой уровень ответа | Предостережение | Неудача | |
| До лечения | гематологическая резистентность к иматинибу** цитогенетическая резистентность к ИТК 1 линии высокий риск | ||
| 3 месяца | вCR-ABL ≤10 % и/или Ph+ <65 % (МЦО) | вCR-ABL >10 % и/или Ph+ 65-95 % (МинЦО) | Отсутствие ПГО или Ph+ >95 % или новые мутации вCR-ABL |
| 6 месяцев | вCR-ABL ≤10 % и/или Ph+ <35 % (ЧЦО) | Ph+ 36-65 % (МЦО) | вCR-ABL >10 % и/или Ph+ >65 % и/или новые мутации вCR-ABL |
| 12 месяцев | вCR-ABL <1 % и/или Ph+ 0 % ПЦО) | вCR-ABL 1-10 % и/или Ph+ 1-35 % (ЧЦО) | вCR-ABL >10 % и/или Ph+ >35 % и/или новые мутации вCR‑ABL |
| В любое последующее время | вCR-ABL ≤0,1 % (БМО) | ДХА в Ph- клетках: -7 или 7q- или вCR-ABL >0,1 % | потеря ПГО или потеря ПЦО подтвержденная потеря БМО* появление мутаций вCR-ABL ДХА в Ph+ клетках |
*подтвержденная потеря БМО: уровень вCR-ABL >0,1 % в двух и более последовательных анализах, в одном из которых вCR-ABL >1 %.
3,1,9 Циторедуктивная и цитостатическая терапия.
• Рекомендуется циторедуктивная терапия для уменьшения опухолевой массы в дебюте заболевания, циторедуктивная и цитостатическая терапии при резистентности к нескольким линиям терапии ИТК, невозможности другой терапии, с паллиативной целью [10,11,62-66].Уровень убедительности рекомендаций. В (уровень достоверности доказательств - 3).
Комментарии. В ХФ ХМЛ применение химиопрепаратов проводится в режиме монохимиотерапии, которая назначается в следующих случаях:
1) для уменьшения массы опухоли на период обследования до получения результатов цитогенетического исследования или молекулярно-генетического исследования и для поддержания гематологического ответа;
2) когда проведение другой терапии невозможно: резистентность и/или непереносимость ИТК.
Наиболее часто используются следующие препараты: гидроксикарбамид** в дозе 10-40 мг/кг/сут в зависимости от показателей анализа крови (табл. 9), 6‑меркаптопурин**, цитарабин**. Для профилактики осложнений, связанных с синдромом лизиса опухоли в период циторедукции, обязательным является введение адекватного объема жидкости (до 2-2,5 л/м2 поверхности тела при отсутствии сердечной недостаточности), аллопуринола** в дозе 300-600 мг/сут. В случае признаков лейкостаза (нарушения микроциркуляции: энцефалопатия, снижение зрения, почечная недостаточность) с симптоматической целью показан лейкаферез. Пациентам в ФА и БК может проводиться полихимиотерапия по схемам лечения острых лейкозов в зависимости от фенотипа бластов, с включением ИТК [62-66].
Таблица 9. Доза гидроксикарбамида** в зависимости от уровня лейкоцитов.
| Количество лейкоцитов в крови | Доза гидроксикарбамида |
| >100 х 109/л | 50 мг/кг ежедневно (дозировка вне зарегистрированных показаний) |
| 40-100 х 109/л | 40 мг/кг ежедневно |
| 20-40 х 109/л | 30 мг/кг ежедневно |
| 10-20 х109/л | 20 мг/кг ежедневно |
| 10-5 х 109/л | 10 мг/кг ежедневно |
| <3 х 109/л | *временно отменяется |
*Прием гидроксикарбамида** должен быть регулярным, так как при отмене препарата уровень лейкоцитов вновь быстро увеличивается. Контроль количества лейкоцитов и других показателей гемограммы (гемоглобин + тромбоциты + формула крови) необходимо осуществлять еженедельно.
3,1,10 Терапия интерфероном альфа.
• Рекомендуется терапия препаратами интерферона альфа** 2а или 2b (ИФ-α) в дозировках в соответствии с инструкцией по медицинскому применению лекарственного препарата пациентам: в период беременности, при выявлении мутации T315I и невозможности выполнения аллоТГСК, при непереносимости всех доступных ИТК. [10,11,67].Уровень убедительности рекомендаций. С (уровень достоверности доказательств - 4).
Комментарии. Терапия препаратами ИФ-α** проводится в особых случаях, когда терапия ИТК не показана. Применение ИФ-α** возможно в период беременности, при выявлении мутации T315I и невозможности выполнения алло-ТГСК. Наибольшая эффективность препаратов ИФ-α** отмечается при назначении в ХФ ХМЛ, при ФА и БК эффективность терапии ИФ-α** не доказана.
3,2 Иное лечение.
3,2,1 Показания к аллогенной ТГСК при ХМЛ.
• Рекомендуется аллогенная ТГСК при неудаче терапии 2-х линий ИТК или при наличии мутации T315I для лечения ХМЛ [53,54,68-72].Уровень убедительности рекомендаций. С (уровень достоверности доказательств - 4).
Комментарии. Тактика ведения пациентов в случаях резистентности или непереносимости терапии ИТК 1-3 линий должна быть обсуждена индивидуально с учетом факторов риска прогрессирования ХМЛ, переносимости ИТК и факторов риска аллоТГСК.
В ХФ ХМЛ до терапии ИТК обсуждение HLA-типирования целесообразно у пациентов из группы предупреждения с высокой группой риска прогрессии ХМЛ (выявление клинически значимых ДХА в Ph-положительных клетках) при условии низкого риска трансплантационных осложнений и наличии родственного донора (табл.9). Показанием к проведению аллогенной трансплантации костного мозга или гемопоэтических стволовых клеток периферической крови (аллоТГСК) у пациентов в ХФ ХМЛ является неудача терапии ИТК второго поколения, выявление мутации T315I [52,53]. В случае наличия HLA совместимого сиблинга, у молодых (в возрасте до 40 лет) пациентов с ХМЛ ХФ и низким трансплантационным риском целесообразна консультация пациентов в специализированных центрах, выполняющих аллоТГСК, для заключения о возможности аллоТГСК.
Пациентам в БК ХМЛ рекомендовано проведение аллоТГСК от родственного либо неродственного донора сразу после достижения второй ХФ на фоне ИТК и/или сочетания ИТК с химиотерапией [73,74].
Факторы риска при аллоТКМ общества EBMT [75,76]:
• хроническая фаза - 0 баллов,.
Фаза акселерации - 1 балл,.
Бластный криз - 2 балла.
• возраст менее 20 лет - 0 баллов,.
20-40 лет - 1 балл,.
Более 40 лет - 2 балла.
• время от постановки диагноза до аллоТКМ менее 1 года - 0 баллов,.
Более 1 года - 1 балл.
• HLA-идентичный сиблинг - 0 баллов,.
Другие доноры - 1 балл.
• пара «донор-женщина - реципиент-мужчина» - 1 балл,.
Для других сочетаний «донор-реципиент» - 0 баллов.
3,2,2 Сопроводительная терапия.
При возникновении острого или хронического болевого синдрома пациенту проводится обезболивающая терапия согласно существующим протоколам обезболивания [77,78], в том числе по показаниям - с применением наркотических и психотропных лекарственных препаратов, с учетом возможных противопоказаний, связанных с цитопенией, иными клиническими ситуациями.При развитии цитопенических или тромбогеморрагических синдромов в ходе проведении терапии ИТК или другими противоопухолевыми препаратами может возникнуть необходимость в заместительных гемотрансфузиях компонентов крови.
Следует учесть, что у пациента могут быть нестандартные проявления болезни, а также сочетание конкретной болезни с другими патологиями, что может диктовать лечащему врачу изменения в алгоритме выбора оптимальной тактики диагностики и лечения.
|
|
Реабилитация и амбулаторное лечение
• Рекомендуется всем пациентам с ХМЛ психологическая и социальная реабилитация с целью восстановления психологического состояния и социальной адаптации [10].
Уровень убедительности рекомендаций. с (уровень достоверности доказательств - 5).
Комментарии. Работа по реабилитации должна проводиться на нескольких уровнях:
• Индивидуальная - работа врача-гематолога с пациентами с разъяснением особенностей течения заболевания, перспектив полного восстановления в повседневной жизни, сохранения продолжительности жизни сравнимого с популяцией, возможности сохранения репродуктивной функции; при необходимости консультативная помощь психотерапевта и/или врача-психиатра, назначение необходимой лекарственной терапии и немедикаментозных методов воздействия.
• Семейная - предоставление с разрешения пациентов с родственниками и близким людям информации о состоянии здоровья, разъяснение необходимости моральной поддержки пациентов с целью повышения приверженности лечению и ускорения восстановления здоровья;
• Групповая/популяционная - образование и обучение пациентов в рамках «Школ больных ХМЛ» с предоставлением новейшей информации о механизмах развития, достижениях в диагностике и лечении ХМЛ, методах коррекции нежелательных явлений терапии, обмен опытом и взаимопомощь между пациентами по профессиональной и социальной реабилитации, общению с органами здравоохранения и социальной защиты.
• Несомненным достижением в деле психологической и социальной реабилитации пациентов с ХМЛ в РФ является широкое сотрудничество между врачами-гематологами и общественной организацией пациентов ХМЛ. Результатом данного сотрудничества является организация и регулярное проведение «Школ больных ХМЛ» практически во всех регионах страны с привлечением ведущих специалистов-гематологов.
• Рекомендуется санаторно-курортное лечение в санаториях общего профиля пациентам с оптимальным уровнем ответа на терапию ХМЛ [10].
Уровень убедительности рекомендаций. с (уровень достоверности доказательств - 5).
Комментарии. Традиционные представления о наличии противопоказаний к любому виду физиотерапевтического и санаторно-курортного лечения пациентов с ХМЛ в эпоху до внедрения ИТК в настоящее время подвергаются пересмотру. Общепринятых рекомендаций в настоящее время не существует, однако, при наличии у пациентов глубоких уровней ответа (ПЦО, БМО) следует допустить лечение таких пациентов в местных санаториях с использованием физиотерапевтических методов локального воздействия. Возможными провоцирующими факторами ухудшения течения заболевания могут быть ультрафиолетовое облучение (инсоляция), методы электромагнитного воздействия. Дополнительными противопоказаниями могут являться проявления побочных эффектов терапии ИТК.
Уровень убедительности рекомендаций. с (уровень достоверности доказательств - 5).
Комментарии. Работа по реабилитации должна проводиться на нескольких уровнях:
• Индивидуальная - работа врача-гематолога с пациентами с разъяснением особенностей течения заболевания, перспектив полного восстановления в повседневной жизни, сохранения продолжительности жизни сравнимого с популяцией, возможности сохранения репродуктивной функции; при необходимости консультативная помощь психотерапевта и/или врача-психиатра, назначение необходимой лекарственной терапии и немедикаментозных методов воздействия.
• Семейная - предоставление с разрешения пациентов с родственниками и близким людям информации о состоянии здоровья, разъяснение необходимости моральной поддержки пациентов с целью повышения приверженности лечению и ускорения восстановления здоровья;
• Групповая/популяционная - образование и обучение пациентов в рамках «Школ больных ХМЛ» с предоставлением новейшей информации о механизмах развития, достижениях в диагностике и лечении ХМЛ, методах коррекции нежелательных явлений терапии, обмен опытом и взаимопомощь между пациентами по профессиональной и социальной реабилитации, общению с органами здравоохранения и социальной защиты.
• Несомненным достижением в деле психологической и социальной реабилитации пациентов с ХМЛ в РФ является широкое сотрудничество между врачами-гематологами и общественной организацией пациентов ХМЛ. Результатом данного сотрудничества является организация и регулярное проведение «Школ больных ХМЛ» практически во всех регионах страны с привлечением ведущих специалистов-гематологов.
• Рекомендуется санаторно-курортное лечение в санаториях общего профиля пациентам с оптимальным уровнем ответа на терапию ХМЛ [10].
Уровень убедительности рекомендаций. с (уровень достоверности доказательств - 5).
Комментарии. Традиционные представления о наличии противопоказаний к любому виду физиотерапевтического и санаторно-курортного лечения пациентов с ХМЛ в эпоху до внедрения ИТК в настоящее время подвергаются пересмотру. Общепринятых рекомендаций в настоящее время не существует, однако, при наличии у пациентов глубоких уровней ответа (ПЦО, БМО) следует допустить лечение таких пациентов в местных санаториях с использованием физиотерапевтических методов локального воздействия. Возможными провоцирующими факторами ухудшения течения заболевания могут быть ультрафиолетовое облучение (инсоляция), методы электромагнитного воздействия. Дополнительными противопоказаниями могут являться проявления побочных эффектов терапии ИТК.
Профилактика
В связи с невозможностью в настоящее время выделить этиологические факторы заболевания разработка конкретных рекомендаций по первичной профилактике ХМЛ в настоящее время невозможна.
После выявления заболевания наиболее важными факторами сохранения жизни и здоровья пациентов являются как можно более быстрое начало терапии ИТК и строгая приверженность пациента к выполнению рекомендаций по лечению и мониторингу ответа на терапию [10,11].
Современное медикаментозное лечение пациентов с ХМЛ является высокоэффективным у подавляющего большинства пациентов. Имеющиеся рекомендации по контролю нежелательных явлений ИТК и возможность альтернативного выбора препаратов позволяет практически полностью сохранить физическое состояние и повседневный уровень активности.
• Рекомендуется всем пациентам с ХМЛ профилактика фоновых предопухолевых заболеваний и состояний, приверженность здоровому образу жизни, исключение хронических интоксикаций, ограничение контакта с вредными производственными факторами, участие в мероприятиях диспансеризации [10,11].
Уровень убедительности рекомендаций. с (уровень достоверности доказательств - 5).
• Рекомендуется всем пациентам с ХМЛ диспансерное наблюдение для оценки эффективности терапии, контроля побочных действий и лекарственной токсичности [10,11].
Уровень убедительности рекомендаций. с (уровень достоверности доказательств - 5).
Комментарии. Диспансерное наблюдение проводится врачом-гематологом, а при его отсутствии врачом-онкологом или терапевтом. Динамическое наблюдение необходимо проводить не реже 1 раза в триместр на протяжении первого года терапии и не реже 1 раза в полугодие в последующем периоде терапии.
• в соответствии с положением об организации оказания медицинской помощи по видам медицинской помощи, которое утверждается уполномоченным федеральным органом исполнительной власти;
• в соответствии с порядком оказания помощи по профилю «гематология», обязательным для исполнения на территории Российской Федерации всеми медицинскими организациями;
• на основе настоящих клинических рекомендаций;
• с учетом стандартов медицинской помощи, утвержденных уполномоченным федеральным органом исполнительной власти.
При выявлении у больного ХМЛ или подозрении на него врачи-терапевты, врачи-терапевты участковые, врачи общей практики (семейные врачи), врачи-специалисты, средние медицинские работники в установленном порядке направляют больного на консультацию в центр амбулаторной гематологической/онкологической помощи либо в первичный гематологический кабинет, первичное гематологическое отделение медицинской организации для оказания ему первичной специализированной медико-санитарной помощи.
Врач-гематолог амбулаторного или стационарного звена гематологической помощи организует выполнение диагностических исследований, необходимых для установления диагноза, включая распространенность и стадию заболевания.
В случае невозможности проведения диагностических исследований пациент направляется лечащим врачом в медицинскую организацию, оказывающую медицинскую помощь больным с гематологическими заболеваниями для установления диагноза и оказания специализированной, в том числе высокотехнологичной, медицинской помощи.
При выявлении ХМЛ или подозрении на него в ходе оказания скорой медицинской помощи больного переводят или направляют в медицинские организации, оказывающие медицинскую помощь больным с гематологическими заболеваниями, для определения тактики ведения и необходимости применения дополнительно других методов специализированного противоопухолевого лечения.
Специализированная, в том числе высокотехнологичная, медицинская помощь оказывается врачами-гематологами в медицинских организациях, оказывающих медицинскую помощь больным ХМЛ, имеющих лицензию, необходимую материально-техническую базу, сертифицированных специалистов, в стационарных условиях и условиях дневного стационара и включает в себя профилактику, диагностику, лечение гематологических заболеваний, требующих использования специальных методов и сложных уникальных медицинских технологий, а также медицинскую реабилитацию.
В медицинской организации, оказывающей медицинскую помощь больным ХМЛ, тактика медицинского обследования и лечения устанавливается врачами-гематологами с привлечением при необходимости других врачей-специалистов, при необходимости - с проведением консилиума. Решение консилиума врачей оформляется протоколом, подписывается участниками консилиума врачей и вносится в медицинскую документацию больного.
Показания к госпитализации в круглосуточный или дневной стационар медицинской организации, оказывающей специализированную, в том числе высокотехнологичную, медицинскую помощь по профилю «гематология» определяются врачом-гематологом/консилиумом врачей с привлечением при необходимости других врачей-специалистов.
Показания для плановой госпитализации:
1) проведение плановых трансфузий компонентов крови при анемии, тромбоцитопении 3 степени;
2) коррекция побочных эффектов терапии ХМЛ, включая терапию ингибиторами тирозинкиназ, цитостатическими препаратами;
3) необходимость проведения обследования в условиях стационара с целью выбора оптимальной тактики ведения пациента;
4) проведение плановой терапии ингибиторами тирозинкиназ, цито-статической терапии у пациентов с комплексной сопутствующей патологией, требующей наблюдения в условиях стационара.
Показания для экстренной госпитализации:
1) проведение срочных трансфузий компонентов крови при тромбоцитопении, сопровождающейся геморрагическим синдромом, анемии 4 степени;
2) остро возникшие состояния, включая инфекционные осложнения и токсичность терапии 3-4 степени после проведенных курсов терапии цитостатическими препаратами или ингибиторами тирозинкиназ;
3) коррекция жизнеугрожающих состояний.
Показания к выписке пациента из стационара:
1) купирование острых, жизнеугрожающих и иных состояний, приведших к госпитализации;
2) возможность продолжения лечения в амбулаторных условиях;
3) отказ больного или его законного представителя от специализированной, в том числе высокотехнологичной, медицинской помощи в условиях круглосуточного или дневного стационара, установленной консилиумом медицинской организации, оказывающей медицинскую помощь по профилю «гематология» при условии отсутствия осложнений основного заболевания и/или лечения, требующих медикаментозной коррекции и/или медицинских вмешательств в стационарных условиях;
4) в случаях несоблюдения пациентом предписаний или правил внутреннего распорядка лечебно-профилактического учреждения, если это не угрожает жизни пациента и здоровью окружающих;
5) необходимость перевода больного в другую медицинскую организацию по соответствующему профилю оказания медицинской помощи.
Заключение о целесообразности перевода больного в профильную медицинскую организацию осуществляется после предварительной консультации по предоставленным медицинским документам и/или предварительного осмотра больного врачами-специалистами медицинской организации, в которую планируется перевод.
После выявления заболевания наиболее важными факторами сохранения жизни и здоровья пациентов являются как можно более быстрое начало терапии ИТК и строгая приверженность пациента к выполнению рекомендаций по лечению и мониторингу ответа на терапию [10,11].
Современное медикаментозное лечение пациентов с ХМЛ является высокоэффективным у подавляющего большинства пациентов. Имеющиеся рекомендации по контролю нежелательных явлений ИТК и возможность альтернативного выбора препаратов позволяет практически полностью сохранить физическое состояние и повседневный уровень активности.
• Рекомендуется всем пациентам с ХМЛ профилактика фоновых предопухолевых заболеваний и состояний, приверженность здоровому образу жизни, исключение хронических интоксикаций, ограничение контакта с вредными производственными факторами, участие в мероприятиях диспансеризации [10,11].
Уровень убедительности рекомендаций. с (уровень достоверности доказательств - 5).
• Рекомендуется всем пациентам с ХМЛ диспансерное наблюдение для оценки эффективности терапии, контроля побочных действий и лекарственной токсичности [10,11].
Уровень убедительности рекомендаций. с (уровень достоверности доказательств - 5).
Комментарии. Диспансерное наблюдение проводится врачом-гематологом, а при его отсутствии врачом-онкологом или терапевтом. Динамическое наблюдение необходимо проводить не реже 1 раза в триместр на протяжении первого года терапии и не реже 1 раза в полугодие в последующем периоде терапии.
Организация оказания медицинской помощи.
Медицинская помощь, за исключением медицинской помощи в рамках клинической апробации, в соответствии с федеральным законом от 21,11,2011 N 323-ФЗ (ред. от 25,05,2019) «Об основах охраны здоровья граждан в Российской Федерации» организуется и оказывается:• в соответствии с положением об организации оказания медицинской помощи по видам медицинской помощи, которое утверждается уполномоченным федеральным органом исполнительной власти;
• в соответствии с порядком оказания помощи по профилю «гематология», обязательным для исполнения на территории Российской Федерации всеми медицинскими организациями;
• на основе настоящих клинических рекомендаций;
• с учетом стандартов медицинской помощи, утвержденных уполномоченным федеральным органом исполнительной власти.
При выявлении у больного ХМЛ или подозрении на него врачи-терапевты, врачи-терапевты участковые, врачи общей практики (семейные врачи), врачи-специалисты, средние медицинские работники в установленном порядке направляют больного на консультацию в центр амбулаторной гематологической/онкологической помощи либо в первичный гематологический кабинет, первичное гематологическое отделение медицинской организации для оказания ему первичной специализированной медико-санитарной помощи.
Врач-гематолог амбулаторного или стационарного звена гематологической помощи организует выполнение диагностических исследований, необходимых для установления диагноза, включая распространенность и стадию заболевания.
В случае невозможности проведения диагностических исследований пациент направляется лечащим врачом в медицинскую организацию, оказывающую медицинскую помощь больным с гематологическими заболеваниями для установления диагноза и оказания специализированной, в том числе высокотехнологичной, медицинской помощи.
При выявлении ХМЛ или подозрении на него в ходе оказания скорой медицинской помощи больного переводят или направляют в медицинские организации, оказывающие медицинскую помощь больным с гематологическими заболеваниями, для определения тактики ведения и необходимости применения дополнительно других методов специализированного противоопухолевого лечения.
Специализированная, в том числе высокотехнологичная, медицинская помощь оказывается врачами-гематологами в медицинских организациях, оказывающих медицинскую помощь больным ХМЛ, имеющих лицензию, необходимую материально-техническую базу, сертифицированных специалистов, в стационарных условиях и условиях дневного стационара и включает в себя профилактику, диагностику, лечение гематологических заболеваний, требующих использования специальных методов и сложных уникальных медицинских технологий, а также медицинскую реабилитацию.
В медицинской организации, оказывающей медицинскую помощь больным ХМЛ, тактика медицинского обследования и лечения устанавливается врачами-гематологами с привлечением при необходимости других врачей-специалистов, при необходимости - с проведением консилиума. Решение консилиума врачей оформляется протоколом, подписывается участниками консилиума врачей и вносится в медицинскую документацию больного.
Показания к госпитализации в круглосуточный или дневной стационар медицинской организации, оказывающей специализированную, в том числе высокотехнологичную, медицинскую помощь по профилю «гематология» определяются врачом-гематологом/консилиумом врачей с привлечением при необходимости других врачей-специалистов.
Показания для плановой госпитализации:
1) проведение плановых трансфузий компонентов крови при анемии, тромбоцитопении 3 степени;
2) коррекция побочных эффектов терапии ХМЛ, включая терапию ингибиторами тирозинкиназ, цитостатическими препаратами;
3) необходимость проведения обследования в условиях стационара с целью выбора оптимальной тактики ведения пациента;
4) проведение плановой терапии ингибиторами тирозинкиназ, цито-статической терапии у пациентов с комплексной сопутствующей патологией, требующей наблюдения в условиях стационара.
Показания для экстренной госпитализации:
1) проведение срочных трансфузий компонентов крови при тромбоцитопении, сопровождающейся геморрагическим синдромом, анемии 4 степени;
2) остро возникшие состояния, включая инфекционные осложнения и токсичность терапии 3-4 степени после проведенных курсов терапии цитостатическими препаратами или ингибиторами тирозинкиназ;
3) коррекция жизнеугрожающих состояний.
Показания к выписке пациента из стационара:
1) купирование острых, жизнеугрожающих и иных состояний, приведших к госпитализации;
2) возможность продолжения лечения в амбулаторных условиях;
3) отказ больного или его законного представителя от специализированной, в том числе высокотехнологичной, медицинской помощи в условиях круглосуточного или дневного стационара, установленной консилиумом медицинской организации, оказывающей медицинскую помощь по профилю «гематология» при условии отсутствия осложнений основного заболевания и/или лечения, требующих медикаментозной коррекции и/или медицинских вмешательств в стационарных условиях;
4) в случаях несоблюдения пациентом предписаний или правил внутреннего распорядка лечебно-профилактического учреждения, если это не угрожает жизни пациента и здоровью окружающих;
5) необходимость перевода больного в другую медицинскую организацию по соответствующему профилю оказания медицинской помощи.
Заключение о целесообразности перевода больного в профильную медицинскую организацию осуществляется после предварительной консультации по предоставленным медицинским документам и/или предварительного осмотра больного врачами-специалистами медицинской организации, в которую планируется перевод.
|
|
Дополнительно
Тактика ведения пациента при развитии нежелательных явлений терапии ИТК.
Антилейкемический эффект является безусловным приоритетом терапии ХМЛ. Однако для сохранения принципа максимального и постоянного воздействия на опухолевый клон важно свести к минимуму нежелательные эффекты терапии, учитывая необходимость длительного приема препаратов [10,11].
Большинство нежелательных эффектов терапии ИТК являются хорошо контролируемыми, низкой степени токсичности. Отдаленные результаты применения иматиниба** в течение более 15 лет не выявили дополнительных или жизнеугрожающих явлений токсичности. Применение ИТК2 имеет меньший срок наблюдения, данные о новых нежелательных явлениях продолжают накапливаться ив настоящее время.
Токсичность терапии на фоне применения ИТК можно разделить на гематологическую и не гематологическую. Степень выраженности нежелательных явлений оценивают в соответствии с критериями токсичности сTCAE ver 5,0 [79]. Некоторые виды токсичности ИТК представлены в приложении Г1.
Гематологическая токсичность.
К гематологической токсичности относится снижение уровня гемоглобина, нейтропения и тромбоцитопения.
Анемия любой степени во всех фазах ХМЛ не является показанием к прерыванию терапии ИТК. Показано дополнительное обследование пациента для исключения других причин анемии, с учетом клинической ситуации. При клинически значимых проявлениях анемического синдрома показаны заместительные трансфузии эритроцитарной массы (взвеси). Целесообразность назначения препаратов эритропоэтина является спорной. При нейтропении и тромбоцитопении 1-2 степени в любой фазе ХМЛ снижения дозы ИТК и перерывов в лечении не требуется. В ХФ ХМЛ при 3-4 степени нейтропении и/или тромбоцитопении показана временная отмена ИТК с контролем клинического анализа крови один раз в неделю [10,11].
После восстановления абсолютного числа нейтрофилов (АЧН) до уровня более 1,0 х 109/л, тромбоцитов более 50 х 109/л возобновить терапию ИТК ) [10,11].
• если перерыв в лечении составит менее 2 недель, лечение возобновляется в прежней дозе, при перерыве более 2 недель - в сниженной на один уровень дозе ( см табл. 4 и табл. 5 - дозы ИТК);
• если доза ИТК ранее была снижена, при стабильных показателях гемограммы через 1 месяц целесообразно возвращение к стандартной дозировке;
• при длительных нейтропениях возможно кратковременное применение гранулоцитарного колониестимулирующего фактора (Г-КСФ): филграстим в дозе 5 мкг/кг/сут подкожно, при отсутствии эффекта от введения Г-КСФ необходима редукция дозы или смена ИТК, принимая во внимание результаты оценки лейкозного клона - уровень вCR-ABL;
• при длительных повторных цитопениях необходимо провести обследование (миелограмма, гистологическое исследование костного мозга) с целью исключения прогрессирования заболевания, развития фиброза костного мозга.
В ФА и БК ХМЛ даже при наличии нейтропении и тромбоцитопении 3-4 степеней с целью индукции ремиссии в течение первых 4 недель терапия ИТК не должна прерываться. При тромбоцитопении 3-4 степени, геморрагическом синдроме показаны трансфузии тромбоцитарного концентрата. Если миелосупрессия сохраняется после 1 месяца терапии, показано выполнение стернальной пункции с подсчетом миелограммы для исключения прогрессирования заболевания [10,11].
При числе бластных клеток менее 5 % и снижении клеточности костного мозга следует продолжить перерыв в терапии. Контроль клинического анализа крови проводить не реже 1 раза в неделю. Возобновить терапию после восстановления АЧН до уровня более 0,5 х 109/л и тромбоцитов более 50 х 109/л. При повторном возникновении миелосупрессии доза ИТК должна быть снижена. При длительных и/или повторных эпизодах нейтропении и отсутствии бластоза в периферической крови и костном мозге возможно применение Г‑КСФ [80];
При наличии более 5 % бластов и гиперклеточном костном мозге должен быть обсужден вопрос об изменении тактики терапии. При переключении с одного ИТК на другой существует вероятность развития перекрестной гематологической токсичности, так как развитие торпидных цитопений у пациентов ХМЛ, по-видимому, в большей степени связано не столько с особенностями действия конкретного ИТК, сколько со снижением резервов нормального кроветворения. Это особенно ярко проявляется у пациентов с продвинутыми фазами ХМЛ, а также у пациентов с резистентностью к 1-2 линии терапии ИТК. При повторных цитопениях 3-4 степени, которые затрудняют проведение терапии ИТК в непрерывном режиме и, соответственно, способствуют снижению эффективности лечения, показано обсуждение вопроса о выполнении аллоТГСК.
Негематологическая токсичность.
Помимо гематологической токсичности терапия ИТК может осложняться и другими побочными эффектами, связанными лишь с относительной селективностью ИТК и возможностью влияния на широкий спектр тирозинкиназ, регулирующих различные процессы жизнедеятельности организма. Наиболее частыми побочными эффектами лечения ИТК являются тошнота, рвота, диарея, задержка жидкости с развитием отеков, кожная сыпь, зуд, слабость, нарушения сна, боли в мышцах и суставах. Особенное значение данные побочные явления приобретают в связи с необходимостью постоянного приема препаратов ИТК. Даже небольшая выраженность постоянно существующих побочных эффектов может приводить к снижению приверженности к лечению (комплаентности) - пропускам приема либо снижению дозы препарата пациентами, что ведет к снижению эффективности терапии. Профили негематологической токсичности иматиниба**, нилотиниба**, дазатиниба** и бозутиниба отличаются.
При возникновении негематологической токсичности следует дифференцировать побочные эффекты терапии ИТК от возможных клинических проявлений сопутствующих заболеваний. Целесообразно дополнительное обследование пациента для исключения другой патологии. Для минимизации явлений токсичности требуется адекватная симптоматическая терапия.
Общая тактика ведения пациентов при различных проявлениях негематологической токсичности на фоне ИТК представлена в табл. 10. Следует подчеркнуть, что перерывы в лечении и снижение дозы допустимы при длительных и/или повторных эпизодах токсичности 2 степени и при однократной токсичности 3-4 степени. Непереносимость терапии ИТК возможно констатировать при длительном (более 2-3 мес.) сохранении явлений токсичности 2 степени при условии адекватной сопроводительной терапии, а также при повторных явлениях токсичности 3-4 степени. Непереносимость терапии является показанием к переводу на другой ИТК, так как профиль негематологической токсичности у препаратов разный, и перекрестная непереносимость минимальная [10,11].
Таблица 10. Общая тактика терапии при негематологической токсичности ИТК.
Следует отметить, что превышение некоторых параметров (таких как уровень холестерина) формально определяемых в пределах I-II степени по критериям сTCAE, при терапии нилотинибом** требует особого внимания и коррекции, с учетом повышенной вероятности развития ишемических сосудистых событий при применении этого препарата [31,39]. Плевральные выпоты при терапии дазатинибом**, несмотря на определяемую по сTCAE низкую степень токсичности, не всегда позволяют продолжить терапию в постоянном режиме из-за рецидивирующего характера [26,29]. Диарея 1-2 степени по сTCAE при терапии бозутинибом может значительно ухудшать качество жизни пациентов, однако хорошо поддается коррекции со снижением степени выраженности и частоты развития в ходе лечения [33].
Тактика терапии при отдельных видах негематологической токсичности требует отдельного рассмотрения.
Наиболее частые явления негематологической токсичности.
Гиперхолестеринемия и риск ишемических сосудистых событий.
Нарушение метаболизма липидов и гиперхолестеринемия отмечены у 22 % пациентов при применении нилотиниба**, тогда как при применении иматиниба** только у 3 %; это нежелательное явление может быть зарегистрировано уже через 3 месяца приема нилотиниба** и было ассоциировано с возникновением ишемических сосудистых событий, в частности окклюзией периферических артерий [31,39]. Уровень холестерина более 240 мг/дл (6,2 ммоль/л) признан показателем высокого риска. В соответствии с руководством Американской ассоциации клинических эндокринологов (AACE) гиперхолестеринемия также является одним из факторов, включенных в шкалу риска смерти от сосудистых событий SCORE [81].
Гиперхолестеринемия может быть снижена при комплексном применении немедикаментозных методов: диета, физическая нагрузка, а также успешно поддается медикаментозной коррекции при применении различных гиполипидемических препаратов, к примеру, ингибиторов ГМГ-КоА редуктазы (статинов). Следовательно, действия, направленные на снижение уровня холестерина, являются целесообразными для снижения риска сосудистых ишемических событий у пациентов с ХМЛ. Целевые уровни холестерина и его атерогенных фракций (ЛПНП) подробно освещены в Российских рекомендациях по диагностике и коррекции нарушений липидного обмена с целью профилактики и лечения атеросклероза [82]. Решение о проведении гиполипидемической терапии должно проводиться после консультации кардиолога.
Оценка риска ишемических сосудистых событий.
Сбор анамнеза и физикальный оценка помогают выявить модифицируемые (поддающиеся коррекции) и немодифицируемые (постоянные) факторы риска развития сердечно-сосудистых осложнений у каждого конкретного пациента. Важно собрать информацию по следующим параметрам: возраст, рост, вес, курение, индекс массы тела, уровень систолического артериального давления, общего холестерина, ЛПНП, ЛПВП, наличие сахарного диабета с поражением органов-мишеней, присутствие в семейном анамнезе случаев семейной дислипидемии.
Объектом особого внимания являются пациенты с уже состоявшимися сосудистыми событиями: ишемической болезнью сердца (ИБС), атеросклерозом мозговых, периферических артерий и аорты, а также пациенты с сахарным диабетом и поражением органов-мишеней. Все они относятся к категории очень высокого риска смерти от сердечно-сосудистых событий, и именно у этой категории пациентов необходимо достичь целевых уровней холестерина, а также максимально воздействовать на модифицируемые факторы риска сердечно-сосудистых событий, которыми являются: артериальная гипертония, сахарный диабет, курение, низкая физическая активность, ожирение. Немодифицируемыми факторами развития ишемических событий являются мужской пол, возраст, отягощенный семейный анамнез по сердечно-сосудистым заболеваниям (ССЗ).
У пациентов, не имеющих клинических проявлений ИБС, показана оценка риска развития ССЗ и атеросклероза с целью профилактики их развития. Первым этапом является оценка 10‑летнего риска смерти от ССЗ по шкале SCORE у пациентов старше 40 лет, в соответствии с утвержденными рекомендациями [81,82]. В шкалу включены следующие показатели: возраст, пол, курение, систолическое артериальное давление, уровень холестерина. В зависимости от полученного результата пациента относят к категории соответствующего риска: низкий, умеренный, высокий, очень высокий.
Для расчета риска развития ССЗ полученный при оценке SCORE параметр (вероятность развития в %) умножают на соответствующий коэффициент (х 4 для женщин, х 3 для мужчин); а при наличии сахарного диабета применяют коэффициент х 5 у женщин, х 3 у мужчин.
Для расчета относительного риска развития ССЗ у молодых пациентов в возрасте менее 40 лет предусмотрена отдельная шкала SCORE, в которой учитывается систолическое давление, курение, уровень холестерина.
Дополнительно в настоящее время рекомендовано учитывать уровень ЛПВП, являющийся благоприятным фактором, защищающим от развития атеросклероза.
В зависимости от установленной категории риска SCORE определяется индивидуальная терапевтическая тактика, включающая комплекс мер, воздействующих модифицируемые факторы риска, в том числе с помощью гиполипидемических препаратов. Для пациентов, относящихся каждой категории риска установлен свой целевой уровень холестерина, в соответствии с рекомендациями [81,82].
При проведении терапии нилотинибом** по жизненным показаниям должна быть обеспечена соответствующая коррекция неблагоприятных факторов риска. При необходимости показано постоянное наблюдение врачей-специалистов (кардиолог, эндокринолог), которые устанавливают окончательный объем обследования и дополнительные методы оценки в каждом конкретном случае: определение лодыжечно-плечевого индекса, выявление атеросклеротических бляшек при дуплексном ангиосканировании, выполнение КТ и пр.
В случае высокого риска развития ССЗ предпочтительней терапия иматинибом**, дазатинибом**, бозутинибом [39].
Плевральный выпот и накопление жидкости в серозных полостях (наиболее часто. Плевральная полость, реже - перикардиальная, брюшная).
Данное нежелательное явление специфично для терапии дазатинибом**, чаще встречается при применении дозы 140 мг в сутки по сравнению с более низкими дозировками. Вероятность развития составляет от 14 % до 25 % по данным различных исследований [29]. Пациенты должны быть предупреждены о том, что в случае появления у них симптомов плеврального выпота (одышка, кашель, тахикардия), необходим срочный осмотр врача и дополнительная диагностика: перкуторное определение границ легких, аускультация легких, рентгенологическое исследование органов грудной клетки, УЗИ плевральных полостей с целью оценки объема плеврального выпота. Данное нежелательное явление может развиться в различные отдаленные сроки терапии (через 2,5-5,5 лет лечения), в том числе у пациентов с ранее хорошей переносимостью дазатиниба** [29]. Объем выпота может быть оценен по рентгенологическим критериям и по данным ультразвуковой диагностики в зависимости от занимаемого объема плевральной полости (табл. 11).
Таблица 11. Классификация степеней плеврального выпота.
Наличие симптомов и объем накопленной жидкости часто могут не совпадать. Для определения лечебной тактики большее значение имеет наличие клинических симптомов и степень выраженности дыхательной недостаточности.
Тактика терапии плеврального выпота, вызванного применением дазатиниба**, следующая:
• перерыв в терапии, в дальнейшем возможно возобновление приема препарата в сниженной дозе;
• назначение диуретиков (фуросемид** 10-20 мг/сут, торасемид 5-10 мг/сут) с контролем уровня электролитов крови и/или короткого курса глюкокортикостероидов (преднизолон** по 0,5-1,0 мг/кг в течение 5-7 сут);
• при необходимости - ингаляции кислорода;
• при тяжелых формах плеврального выпота (3-4 степени, наблюдающиеся у 4% пациентов) с дыхательной недостаточностью II-III степеней - торакоцентез с эвакуацией жидкости.
Проведение плевральной пункции показано при угрожающих жизни состояниях (смещение средостения, выраженная одышка в покое) или с диагностической целью, когда причина плеврального выпота неясна.
Сам по себе факт появления плеврального выпота не ухудшает прогноз. При оптимальном ответе на терапию возможно снизить дозу препарата. Если же ответ на лечение недостаточный, показан перевод пациента на альтернативный ИТК. Учитывая, что плевральный выпот нередко носит рецидивирующий характер, в таких случаях целесообразен перевод на другой ИТК.
Легочная артериальная гипертензия (ЛАГ).
Крайне редкое (0,45 % случаев), но при этом тяжелое осложнение, которое встречается при применении дазатиниба**. На момент установления этого диагноза у большинства пациентов отмечались значительные нарушения гемодинамики, а также сердечная недостаточность, требовавшая наблюдения в отделении интенсивной терапии. Медиана срока развития ЛАГ составляет 34 мес. (8-48 мес.) терапии дазатинибом** [30,40]. Может выявляться как у пациентов с плевральным выпотом (68 % случаев), так и без него. Одышка и обмороки являются ведущими в клинической картине, также могут присутствовать слабость, утомляемость, боли в области сердца, не купирующиеся приемом органических нитратов. На ЭКГ могут выявляться признаки гипертрофии и перегрузки правых отделов сердца Диагностические методы для подтверждения ЛАГ: трансторакальная эхокардиография, катетеризация правых отделов сердца.
Установлено, что данное явление может быть обратимо при отмене дазатиниба**. При развитии ЛАГ показано прекращение терапии дазатинибом** и назначение других ИТК.
Пневмонит.
Является крайне редким осложнением, требующим дифференциального диагноза. В большинстве случаев описан при применении иматиниба**, а также чаще встречается в странах Азии; может быть обратимым или необратимым [82-84].
При применении дазатиниба** во 2 линии в дозе 70 мг 2 раза в день у 17 % пациентов описаны изменения легочной паренхимы, по типу «матового стекла» либо утолщение септальных перегородок. Целесообразен перевод на другие ИТК.
Тошнота.
Развитие тошноты наиболее характерно при применении иматиниба** или бозутиниба. Нилотиниб** и дазатиниб** вызывают тошноту редко. При тошноте следует исключить прием иматиниба** натощак, рекомендовать принимать препарат с приемом пищи, запивать большим количеством воды. Последний прием иматиниба** должен быть не позднее чем за 2 часа до сна, особенно у пациентов с эзофагитом в анамнезе. Если токсичность, несмотря на все предпринятые мероприятия, составляет ≥2 степени, целесообразно назначение антиэметических препаратов: метоклопрамид**, ондансетрон**, другие. Однако следует учитывать, что противорвотные средства могут удлинять интервал QT. Антациды снижают эффективность ИТК.
Задержка жидкости с развитием отеков.
Следует ограничить прием соли в рационе, уменьшить объем употребляемой жидкости. В более тяжелых случаях назначают диуретики, препараты подбирают индивидуально.
Мышечные спазмы.
Симптом, характерный для лечения иматинибом**. Чаще встречается в начале терапии, но может быть и очень длительным. Спазмы (чаще икроножных мышц, мышц стопы) возникают, как правило, в ночное время, после физической нагрузки. Для их устранения необходимо восполнение дефицита минералов (калий, кальций, магний, фосфор). При выраженных проявлениях токсичности (3-4 степени) возможен перерыв приема ИТК (3-5 дней), который часто уменьшает клинические проявления, временное снижение дозы препарата на 1 уровень.
Боли в костях и суставах.
Обычно возникают в начале лечения, частота их уменьшается через 1-2 месяца терапии. Кратковременный (на 3-5 дней) перерыв в приеме препарата и короткий курс нестероидных противовоспалительных и противоревматических препаратов могут купировать эти явления.
Кожные высыпания.
Обычно купируются при назначении антигистаминных препаратов, хлорида кальция и/или при местной обработке кортикостероидными мазями. При более выраженном дерматите возникает необходимость прерывать прием ИТК и назначать системные кортикостероиды в дозе 1 мг/кг per os с постепенной редукцией дозы до 20 мг/день. У пациентов с большим количеством базофилов (>30 %) в крови причиной появления уртикарных высыпаний может быть высвобождение гистаминоподобных субстанций из базофильных гранул, по мере снижения количества базофилов интенсивность сыпи уменьшается.
Умеренные кожные высыпания при терапии нилотинибом** - частое нежелательное явление, которое не сопровождается зудом, дискомфортом и редко требует коррекции дозы препарата.
Кровотечения и кровоизлияния.
Наиболее часто наблюдаются кровотечения - из желудочно-кишечного тракта (у 4 % пациентов), реже - кровоизлияния в головной мозг (тяжелые - менее чем у 1 % пациентов). Наблюдаются преимущественно при лечении дазатинибом**. Как правило, они возникают при выраженной тромбоцитопении. В большинстве случаев, с кровотечением удается справиться с помощью приостановки приема препарата и применения трансфузий компонентов крови, в первую очередь тромбоконцентрата.
При терапии иматинибом** в 11 % случаев могут отмечаться кровоизлияния в склеру, как правило, проходящие после короткого перерыва в лечении или снижения доз.
Диарея.
Купируется диетой с исключением продуктов, усиливающих моторику кишечника, назначением симптоматических противодиарейных препаратов (кишечные абсорбенты, лоперамид**). При терапии бозутинибом эффективно купируется применением лоперамида**.
Гепатотоксичность.
Повышение уровня «печеночных» трансаминаз может наступить в различные сроки лечения ИТК. В некоторых случаях описано тяжелое повреждение печени при применении иматиниба** и парацетамола**, а также при вирусном гепатите В. Поэтому показано исключить наличие вирусного гепатита, отменить потенциальные гепатотоксины (алкоголь, консервы, лекарственные препараты с гепатотоксичным действием). Также применяют гепатопротекторы (адеметионин**, урсодезоксихолевая кислоты**) внутрь, в тяжелых случаях - внутривенно в сочетании с мероприятиями дезинтоксикации. При сохраняющейся гепатотоксичности 2 степени после ее разрешения дозу препарата целесообразно временно снизить. При повторном развитии печеночной токсичности необходимо провести более тщательное исследование функции печени; показано обсуждение вопроса о переходе на терапию другими ИТК, с учетом отсутствия перекрестной гепатотоксичности.
Увеличение массы тела.
Небольшое увеличение веса может быть обусловлено задержкой жидкости, в части случаев - улучшением общего самочувствия на фоне регрессии симптомов интоксикации и нормализации аппетита. Пациентов с избыточным весом необходимо предупреждать о возможности его увеличения при приеме ИТК и рекомендовать ограничение употребления соли, низкокалорийную диету и увеличение уровня физических нагрузок.
Удлинение интервала QTcF.
Все ИТК являются препаратами, способными удлинять длительность интервала QT. При значительном удлинении QT (более 480 мс) существует риск развития жизнеугрожающей аритмии - тахикардии по типу «пируэт». При оценке интервала QT следует обязательно использовать скорректированные (с учетом ЧСС) значения, например, QTcF (QT, корригированный по методу Фредерика (Frederic)). Случаи удлинения QTcF встречаются крайне редко - менее чем у 1 % пациентов. Пациенты с изначальным удлинением QTcF, а также с сопутствующей кардиальной патологией должны оставаться в зоне внимания с точки зрения мониторинга изменений на ЭКГ. До начала лечения ИТК следует по возможности исключить факторы, также влияющие на удлинения данного интервала. В частности, должны быть нормализованы уровни калия и магния; при приеме препаратов, также удлиняющих QT по поводу сопутствующих заболеваний, должна быть рассмотрена возможность замены последних. Следует помнить о существовании врожденного удлинения QT, что требует особого внимания к таким пациентам при лечении ИТК. Алгоритм ведения пациентов с удлинением QTcF приведен в табл. 12.
Таблица 12. Тактика ведения пациентов при удлинении интервала QTcF на фоне.
Терапии ИТК.
Гипербилирубинемия.
Наиболее частое лабораторное отклонение, встречающееся при лечении нилотинибом** (69 % - любой степени, 7 % - 3-4 степени). Данное явление связано с нарушением конъюгации непрямого билирубина, поэтому повышение происходит преимущественно за счет этой фракции. Чаще встречается у пациентов с полиморфизмом промоторной области гена UGT1A1 (фенотипы (ТА)7/(ТА)7; (ТА)7/(ТА)6 )), характерным для доброкачественных гипербилирубинемий (Жильбера, Ротора, Дабина-Джонсона). Если гемолиз исключен, активность амилазы и липазы не повышена, а степень билирубинемии составляет 1-2, лечение нилотинибом** следует продолжить в прежней дозе. По мнению большинства исследователей, даже токсичность 3 степени не является поводом к прекращению терапии и снижению дозы. При длительной гипербилирубинемии целесообразно назначение препаратов для лечения заболеваний желчного пузыря.
Бессимптомное повышении амилазы и/или липазы.
Могут часто наблюдаться при лечении нилотинибом**. Явления панкреатита (абдоминальные симптомы в сочетании с лабораторными изменениями) наблюдались менее чем у 1 % пациентов во II фазе клинических исследований. При 1-2 степени выраженности данных явлений необходимо наблюдение в динамике (повторные биохимические тесты, оценка клинической картины). При развитии 3-4 степени токсичности следует прекратить терапию, провести КТ брюшной полости с контрастированием для исключения патологии поджелудочной железы; при выявлении признаков панкреатита - его лечение. При нормальной КТ‑картине после уменьшения симптомов до ≤1 степени следует возобновить лечение нилотинибом** в сниженной дозе (400 мг/сут). При повторном бессимптомном повышении амилазы и липазы до 3-4 степени лечение нилотинибом** может быть отменено или продолжено по решению врача.
Гипергликемия.
Также встречается только при лечении нилотинибом**. При любой степени данного побочного явления коррекция должна начинаться сразу при его выявлении (гипогликемическая диета). При отсутствии нормализации уровня глюкозы на фоне диеты показана консультация эндокринолога для исключения сахарного диабета.
Гипофосфатемия.
Встречается при терапии всеми ИТК, как правило, клинически незначима (низкая степень, быстрая нормализация). Рекомендованы диета с увеличением в рационе богатых фосфором молочных и рыбных продуктов, сокращением глюкозы; назначение внутрь препаратов, содержащих фосфаты (витамины, пищевые добавки).
Гипокальциемия.
Рекомендована диета с включением продуктов с повышенным содержанием кальция (молочные продукты), уменьшение потребления углеводов. При необходимости - назначение препаратов кальция внутрь.
Гипомагниемия, гипокалиемия.
Учитывая опасность удлинения интервала QT при дефиците этих электролитов, требуется коррекция в виде назначения комбинированных препаратов калия и магния (калия аспарагинат + магния аспарагинат**) внутрь; при изолированной гипомагниемии - препараты магния - магния внутрь.
Лекарственные взаимодействия при терапии ИТК.
Метаболизм всех ИТК осуществляется преимущественно в печени с участием ферментов, относящихся к системе цитохрома P450; в основном через сYP3A4, в меньшей степени - другими его изоформами, такими, как сYP1A2, сYP2D6, сYP2C9 [43].
Одновременный прием препаратов, активирующих или подавляющих активность цитохрома Р450, может приводить к изменению концентрации как ИТК, так и принимаемого совместно лекарства, что следует учитывать в клинической практике. В случае, если пациент с ХМЛ принимает одновременно несколько препаратов в качестве сопутствующей терапии, и при этом наблюдается неэффективность лечения либо тяжелая токсичность терапии, можно заподозрить наличие лекарственных взаимодействий, влияющих на уровень ИТК в крови. Поэтому с целью максимальной эффективности терапии при возникновении или утяжелении токсичности, важно исключить или свести к минимуму одновременный прием препаратов, активирующих или подавляющих активность цитохрома Р450, отдавать предпочтение аналогам с другими путями метаболизма.
При одновременном приеме препаратов, повышающих активность сYP3A4 p450, может наблюдаться снижение концентрации ИТК в плазме крови, что уменьшает эффективность ИТК. Соответственно, ингибиторы фермента сYP3A4 p450 могут приводить к повышению концентрации ИТК в плазме, что выражается клинически в усилении проявлений токсичности терапии.
При наличии выраженной токсичности или недостаточном ответе на лечение с целью исключения возможных межлекарственных взаимодействий при приеме лекарственных препаратов по поводу сопутствующих заболеваний целесообразно определение концентрации ИТК в плазме (сыворотке) крови.
Грейпфрутовый сок также является мощным ингибитором данного фермента, поэтому пациентов следует предупредить о необходимости избегать его употребления.
Кроме того, как отмечено выше, ИТК потенциально могут удлинять интервал QT. В связи с этим не рекомендовано их применение одновременно с другими препаратами, влияющими на удлинение интервала QT. Краткий перечень препаратов, способных вызывать удлинение интервала QT, представлен в приложении Г1.
Беременность при хроническом миелолейкозе.
С пациентами детородного возраста рекомендовано обсудить вопросы планирования семьи при подробной беседе.
Отцовство при ХМЛ.
Зарегистрированные к применению при ХМЛ препараты ИТК не имеют генотоксического действия. В некоторых случаях описаны изменения спермограммы при терапии иматинибом**, однако снижения фертильности не отмечено. Увеличения числа врожденных аномалий у детей партнерш, получавших терапию ИТК, не отмечено [85,86].
Прерывание приема ИТК у мужчин с ХМЛ для зачатия не требуется. В случае если беременность не наступает, показано дообследование с целью поиска известных факторов, приводящих к бесплодию.
Беременность у женщин с ХМЛ.
По результатам доклинических исследований, у всех ИТК, кроме нилотиниба**, отмечена возможность развития врожденных аномалий плода. Наибольший риск применения ИТК наблюдается в I триместре в период основного органогенеза (6-12 неделя беременности), для дазатиниба** риск существует на любом сроке беременности [86,87]. При этом в инструкциях по применению всех ИТК имеются противопоказания для приема во время беременности. С другой стороны, отмена ИТК на период беременности может привести к увеличению объема опухолевого клона и развитию рецидива ХМЛ.
Планирование беременности.
Планирование беременности и отмена ИТК наиболее безопасны при сохранении глубокого МО (МО4,5) в течение 2 лет. Учитывая, что беременность может не наступить сразу, отмена ИТК для зачатия является предметом дискуссии. В 50-70 % случаев беременность диагностируется на фоне терапии ИТК [88], при отмене ИТК сразу после подтверждения беременности отмечается ее нормальное течение и рождение здоровых детей. В связи с этим допустимо зачатие на фоне терапии ИТК с немедленной отменой ИТК сразу после подтверждения беременности на ранних сроках (ХГЧ, УЗ-исследование).
Вплоть до 15 недели беременности (до установления гемато-плацентарного барьера), рекомендовано наблюдение без терапии ИТК. В связи с доказанным ограниченным проникновением ИТК иматиниба** и нилотиниба**, возможно рассматривать их применение во II-III триместре беременности при наличии показаний в том же режиме, что и у небеременных пациенток [88,89]. Дазатиниб** и любые другие ИТК противопоказаны на любом сроке беременности.
Альтернативной терапией во время беременности может быть применение ИФ-α** в дозе 3-6 МЕ ежедневно [90]. Данный подход наиболее эффективен при небольшой опухолевой массе. С циторедуктивной целью при уровне лейкоцитов более 100 тыс. возможно применение лейкафереза (симптоматический эффект).
Ведение беременности при отсутствии стабильного глубокого МО.
Глубокий МО сроком менее 2 лет и БМО могут быть приемлемыми клиническими ситуациями для наблюдения без терапии либо применения интерферона альфа. При отсутствии БМО перерывы в терапии ИТК является прогностически неблагоприятным для последующего ответа на терапию. При потере МО2 и росте уровня вCR‑ABL >1 % во время беременности целесообразно рассмотреть применение иматиниба** или нилотиниба** после 15 недель беременности в том же режиме, что и у небеременных пациенток [88,89].
ХМЛ, выявленный впервые во время беременности.
При диагностировании ХМЛ в I триместре беременности необходимо обсудить с пациенткой прерывание или сохранение беременности с учетом ее индивидуальных особенностей (возраст, социальные особенности, сопутствующие состояния) и фазы заболевания. При ХФ ХМЛ возможно сохранение беременности. При ФА и БК ХМЛ показано прерывание. На ранних сроках беременности возможно наблюдение без терапии или терапия ИФ-α** в дозе 3-6 МЕ ежедневно [90], после 15 недели беременности рекомендовано начать терапию иматинибом** в том же режиме, что и у небеременных пациенток [88,89]. При выявлении ХМЛ во II-III триместре беременности рекомендовано сохранение беременности и проведение терапии иматинибом** в том же режиме, что и у небеременных пациенток. При выявлении ХМЛ в III триместре, относительно небольшом лейкоцитозе и ожидаемому сроку родов в течение 1-2 месяцев, возможно отложить начало терапии до родов. При тромбоцитозе возможно назначение антиагрегантов.
Роды и кормление.
Сроки и способ родоразрешения выбирают с учетом акушерских показаний. Если достаточный контроль клинических проявлений ХМЛ сохраняется, показаний к проведению родоразрешения раньше срока нет. При прогрессировании ХМЛ следует решить вопрос о досрочном родоразрешении. Возобновление терапии ИТК после родов при отсутствии или потере БМО рекомендуется безотлагательно.
ИТК проникают в грудное молоко. Установлено, что дозы ИТК иматиниба и нилотиниба**, которые может получить ребенок при грудном кормлении, значительно ниже терапевтических [91], однако эффекты воздействия даже малых доз ИТК на детей первого года жизни неизвестны. При необходимости проведения терапии сразу после родов рекомендовано подавлять лактацию.
Если к моменту родов сохраняется глубокий МО, возможно продление перерыва в терапии и грудное вскармливание при молекулярном мониторинге 1 раз в 4-6 недель и готовности пациентки завершить кормление при возобновлении терапии ИТК.
Возможность отмены терапии ИТК у пациентов с глубоким молекулярным ответом.
Исследования относительно возможности сохранения молекулярной ремиссии после отмены терапии ИТК показывают, что около 40-60 % больных ХМЛ, с достигнутым стабильным глубоким МО, могут безопасно прекратить терапию ИТК без возникновения рецидива. При возникновении молекулярного рецидива, своевременный возврат к терапии ИТК позволяет вновь достичь глубокого МО у подавляющего большинства пациентов [92-94]. Молекулярным рецидивом после прекращения терапии считается однократное повышение относительной экспрессии вCR-ABL более 0,1 % по IS (потеря БМО). Основываясь на накопленной информации о ремиссии без лечения (РБЛ), в современных рекомендациях предлагается изменить тактику ведения тех больных ХМЛ, у которых был получен стабильный глубокий МО на фоне длительной терапии ИТК.
Необходимые критерии и условия для наблюдения пациентов с ХМЛ в молекулярной ремиссии без терапии ИТК в условиях клинической практики:
• Возраст старше 18 лет.
• Наличие хронической фазы ХМЛ.
• Длительность терапии ИТК от 3 лет.
• Наличие в анамнезе подтвержденного количественным ПЦР типичного транскрипта p210 (b3a2/b2a2).
• Стабильный глубокий молекулярный ответ (не менее МО4; вCR-ABL ≤0,01 % по IS) на протяжении как минимум 2 лет, при этом за год до отмены, подтвержденный как минимум в 3 анализах, в том числе обязательно в лаборатории, стандартизированной по IS с чувствительностью не менее МО4,5.
• Возможность проведения молекулярного мониторинга после прекращения терапии в лаборатории, стандартизированной по IS (чувствительность не менее МО4,5), с кратностью ежемесячно в первые 6 месяцев наблюдения, каждые 2 месяца в период от 6 месяцев до года и далее каждые 3 месяца в период после года отмены ИТК.
• Наличие возможности возобновления терапии в течение месяца в случае молекулярного рецидива (однократная потеря БМО/ вCR-ABL ≥0,1% по IS, не требует повторного анализа для подтверждения) после отмены терапии и продолжения молекулярного мониторинга каждые три месяца до восстановления глубокого МО после возобновления лечения.
Наблюдения пациентов с ХМЛ в молекулярной ремиссии без терапии ИТК в условиях клинической практики не показано:
• Пациентам моложе 18 лет.
• Пациентам с ФА или БК в анамнезе.
• При общей длительности терапии менее 3 лет.
• При общей длительности глубокого МО менее 2 лет.
• Отсутствие подтвержденного количественным ПЦР типичного транскрипта p210 (b3a2/b2a2) или наличие атипичных транскриптов p190 (e1a2) или p230 (c3a2).
• Отсутствие возможности проведения регулярного молекулярного мониторинга после прекращения терапии в лаборатории, стандартизированной по IS (чувствительность не менее МО4,5).
Факторы сохранения ремиссии и селекция пациентов для прекращения терапии ИТК.
Благоприятные факторы, свидетельствующие о возможности поддержания РБЛ в настоящее время являются предметом для обсуждения. В большинстве исследований показано, что более длительный срок лечения и/или глубокого МО ассоциирован с большей вероятностью поддержания РБЛ [92,94]. Противоречивые данные получены в отношении таких факторов, как: резистентность к предшествующей терапии ИТК, высокая группа риска по Sokal, возраст, глубина молекулярного ответа перед отменой ИТК, а также поколение ИТК в первой линии терапии [92,94-97]. Присутствие тех или иных факторов в настоящее время рассматривается как относительное противопоказание к попытке РБЛ. Следует избегать обобщения прогностической ценности какого-либо одного фактора и в каждом случае оценивать риск и пользу прекращения терапии у конкретного пациента по совокупности всех данных.
Антилейкемический эффект является безусловным приоритетом терапии ХМЛ. Однако для сохранения принципа максимального и постоянного воздействия на опухолевый клон важно свести к минимуму нежелательные эффекты терапии, учитывая необходимость длительного приема препаратов [10,11].
Большинство нежелательных эффектов терапии ИТК являются хорошо контролируемыми, низкой степени токсичности. Отдаленные результаты применения иматиниба** в течение более 15 лет не выявили дополнительных или жизнеугрожающих явлений токсичности. Применение ИТК2 имеет меньший срок наблюдения, данные о новых нежелательных явлениях продолжают накапливаться ив настоящее время.
Токсичность терапии на фоне применения ИТК можно разделить на гематологическую и не гематологическую. Степень выраженности нежелательных явлений оценивают в соответствии с критериями токсичности сTCAE ver 5,0 [79]. Некоторые виды токсичности ИТК представлены в приложении Г1.
Гематологическая токсичность.
К гематологической токсичности относится снижение уровня гемоглобина, нейтропения и тромбоцитопения.
Анемия любой степени во всех фазах ХМЛ не является показанием к прерыванию терапии ИТК. Показано дополнительное обследование пациента для исключения других причин анемии, с учетом клинической ситуации. При клинически значимых проявлениях анемического синдрома показаны заместительные трансфузии эритроцитарной массы (взвеси). Целесообразность назначения препаратов эритропоэтина является спорной. При нейтропении и тромбоцитопении 1-2 степени в любой фазе ХМЛ снижения дозы ИТК и перерывов в лечении не требуется. В ХФ ХМЛ при 3-4 степени нейтропении и/или тромбоцитопении показана временная отмена ИТК с контролем клинического анализа крови один раз в неделю [10,11].
После восстановления абсолютного числа нейтрофилов (АЧН) до уровня более 1,0 х 109/л, тромбоцитов более 50 х 109/л возобновить терапию ИТК ) [10,11].
• если перерыв в лечении составит менее 2 недель, лечение возобновляется в прежней дозе, при перерыве более 2 недель - в сниженной на один уровень дозе ( см табл. 4 и табл. 5 - дозы ИТК);
• если доза ИТК ранее была снижена, при стабильных показателях гемограммы через 1 месяц целесообразно возвращение к стандартной дозировке;
• при длительных нейтропениях возможно кратковременное применение гранулоцитарного колониестимулирующего фактора (Г-КСФ): филграстим в дозе 5 мкг/кг/сут подкожно, при отсутствии эффекта от введения Г-КСФ необходима редукция дозы или смена ИТК, принимая во внимание результаты оценки лейкозного клона - уровень вCR-ABL;
• при длительных повторных цитопениях необходимо провести обследование (миелограмма, гистологическое исследование костного мозга) с целью исключения прогрессирования заболевания, развития фиброза костного мозга.
В ФА и БК ХМЛ даже при наличии нейтропении и тромбоцитопении 3-4 степеней с целью индукции ремиссии в течение первых 4 недель терапия ИТК не должна прерываться. При тромбоцитопении 3-4 степени, геморрагическом синдроме показаны трансфузии тромбоцитарного концентрата. Если миелосупрессия сохраняется после 1 месяца терапии, показано выполнение стернальной пункции с подсчетом миелограммы для исключения прогрессирования заболевания [10,11].
При числе бластных клеток менее 5 % и снижении клеточности костного мозга следует продолжить перерыв в терапии. Контроль клинического анализа крови проводить не реже 1 раза в неделю. Возобновить терапию после восстановления АЧН до уровня более 0,5 х 109/л и тромбоцитов более 50 х 109/л. При повторном возникновении миелосупрессии доза ИТК должна быть снижена. При длительных и/или повторных эпизодах нейтропении и отсутствии бластоза в периферической крови и костном мозге возможно применение Г‑КСФ [80];
При наличии более 5 % бластов и гиперклеточном костном мозге должен быть обсужден вопрос об изменении тактики терапии. При переключении с одного ИТК на другой существует вероятность развития перекрестной гематологической токсичности, так как развитие торпидных цитопений у пациентов ХМЛ, по-видимому, в большей степени связано не столько с особенностями действия конкретного ИТК, сколько со снижением резервов нормального кроветворения. Это особенно ярко проявляется у пациентов с продвинутыми фазами ХМЛ, а также у пациентов с резистентностью к 1-2 линии терапии ИТК. При повторных цитопениях 3-4 степени, которые затрудняют проведение терапии ИТК в непрерывном режиме и, соответственно, способствуют снижению эффективности лечения, показано обсуждение вопроса о выполнении аллоТГСК.
Негематологическая токсичность.
Помимо гематологической токсичности терапия ИТК может осложняться и другими побочными эффектами, связанными лишь с относительной селективностью ИТК и возможностью влияния на широкий спектр тирозинкиназ, регулирующих различные процессы жизнедеятельности организма. Наиболее частыми побочными эффектами лечения ИТК являются тошнота, рвота, диарея, задержка жидкости с развитием отеков, кожная сыпь, зуд, слабость, нарушения сна, боли в мышцах и суставах. Особенное значение данные побочные явления приобретают в связи с необходимостью постоянного приема препаратов ИТК. Даже небольшая выраженность постоянно существующих побочных эффектов может приводить к снижению приверженности к лечению (комплаентности) - пропускам приема либо снижению дозы препарата пациентами, что ведет к снижению эффективности терапии. Профили негематологической токсичности иматиниба**, нилотиниба**, дазатиниба** и бозутиниба отличаются.
При возникновении негематологической токсичности следует дифференцировать побочные эффекты терапии ИТК от возможных клинических проявлений сопутствующих заболеваний. Целесообразно дополнительное обследование пациента для исключения другой патологии. Для минимизации явлений токсичности требуется адекватная симптоматическая терапия.
Общая тактика ведения пациентов при различных проявлениях негематологической токсичности на фоне ИТК представлена в табл. 10. Следует подчеркнуть, что перерывы в лечении и снижение дозы допустимы при длительных и/или повторных эпизодах токсичности 2 степени и при однократной токсичности 3-4 степени. Непереносимость терапии ИТК возможно констатировать при длительном (более 2-3 мес.) сохранении явлений токсичности 2 степени при условии адекватной сопроводительной терапии, а также при повторных явлениях токсичности 3-4 степени. Непереносимость терапии является показанием к переводу на другой ИТК, так как профиль негематологической токсичности у препаратов разный, и перекрестная непереносимость минимальная [10,11].
Таблица 10. Общая тактика терапии при негематологической токсичности ИТК.
| Степень токсичности | Тактика терапии |
| Степень 1 | Перерывов в лечении и снижения дозы не требуется |
| Степень 2: - длительность <7дней - длительность >7 дней или при повторных возникновениях токсичности | Перерывов в лечении и снижения дозы не требуется Предпочтительно отменить лечение; после разрешения токсичности менее 2 степени возобновить лечение При перерыве менее 28 дней возобновить лечение в прежней дозе, более 28 дней - снижение дозы на один уровень Если нет нарастания токсичности на фоне сниженной дозы в течение 1 месяца, целесообразен возврат к стандартной дозе |
| Степень 3 или 4 | Отменить лечение; после уменьшения токсичности <2 степени возобновить лечение в сниженной на один уровень дозе При длительности токсичности более 28 дней, повторных эпизодах того же вида токсичности показан перевод на другую терапию |
Следует отметить, что превышение некоторых параметров (таких как уровень холестерина) формально определяемых в пределах I-II степени по критериям сTCAE, при терапии нилотинибом** требует особого внимания и коррекции, с учетом повышенной вероятности развития ишемических сосудистых событий при применении этого препарата [31,39]. Плевральные выпоты при терапии дазатинибом**, несмотря на определяемую по сTCAE низкую степень токсичности, не всегда позволяют продолжить терапию в постоянном режиме из-за рецидивирующего характера [26,29]. Диарея 1-2 степени по сTCAE при терапии бозутинибом может значительно ухудшать качество жизни пациентов, однако хорошо поддается коррекции со снижением степени выраженности и частоты развития в ходе лечения [33].
Тактика терапии при отдельных видах негематологической токсичности требует отдельного рассмотрения.
Наиболее частые явления негематологической токсичности.
Гиперхолестеринемия и риск ишемических сосудистых событий.
Нарушение метаболизма липидов и гиперхолестеринемия отмечены у 22 % пациентов при применении нилотиниба**, тогда как при применении иматиниба** только у 3 %; это нежелательное явление может быть зарегистрировано уже через 3 месяца приема нилотиниба** и было ассоциировано с возникновением ишемических сосудистых событий, в частности окклюзией периферических артерий [31,39]. Уровень холестерина более 240 мг/дл (6,2 ммоль/л) признан показателем высокого риска. В соответствии с руководством Американской ассоциации клинических эндокринологов (AACE) гиперхолестеринемия также является одним из факторов, включенных в шкалу риска смерти от сосудистых событий SCORE [81].
Гиперхолестеринемия может быть снижена при комплексном применении немедикаментозных методов: диета, физическая нагрузка, а также успешно поддается медикаментозной коррекции при применении различных гиполипидемических препаратов, к примеру, ингибиторов ГМГ-КоА редуктазы (статинов). Следовательно, действия, направленные на снижение уровня холестерина, являются целесообразными для снижения риска сосудистых ишемических событий у пациентов с ХМЛ. Целевые уровни холестерина и его атерогенных фракций (ЛПНП) подробно освещены в Российских рекомендациях по диагностике и коррекции нарушений липидного обмена с целью профилактики и лечения атеросклероза [82]. Решение о проведении гиполипидемической терапии должно проводиться после консультации кардиолога.
Оценка риска ишемических сосудистых событий.
Сбор анамнеза и физикальный оценка помогают выявить модифицируемые (поддающиеся коррекции) и немодифицируемые (постоянные) факторы риска развития сердечно-сосудистых осложнений у каждого конкретного пациента. Важно собрать информацию по следующим параметрам: возраст, рост, вес, курение, индекс массы тела, уровень систолического артериального давления, общего холестерина, ЛПНП, ЛПВП, наличие сахарного диабета с поражением органов-мишеней, присутствие в семейном анамнезе случаев семейной дислипидемии.
Объектом особого внимания являются пациенты с уже состоявшимися сосудистыми событиями: ишемической болезнью сердца (ИБС), атеросклерозом мозговых, периферических артерий и аорты, а также пациенты с сахарным диабетом и поражением органов-мишеней. Все они относятся к категории очень высокого риска смерти от сердечно-сосудистых событий, и именно у этой категории пациентов необходимо достичь целевых уровней холестерина, а также максимально воздействовать на модифицируемые факторы риска сердечно-сосудистых событий, которыми являются: артериальная гипертония, сахарный диабет, курение, низкая физическая активность, ожирение. Немодифицируемыми факторами развития ишемических событий являются мужской пол, возраст, отягощенный семейный анамнез по сердечно-сосудистым заболеваниям (ССЗ).
У пациентов, не имеющих клинических проявлений ИБС, показана оценка риска развития ССЗ и атеросклероза с целью профилактики их развития. Первым этапом является оценка 10‑летнего риска смерти от ССЗ по шкале SCORE у пациентов старше 40 лет, в соответствии с утвержденными рекомендациями [81,82]. В шкалу включены следующие показатели: возраст, пол, курение, систолическое артериальное давление, уровень холестерина. В зависимости от полученного результата пациента относят к категории соответствующего риска: низкий, умеренный, высокий, очень высокий.
Для расчета риска развития ССЗ полученный при оценке SCORE параметр (вероятность развития в %) умножают на соответствующий коэффициент (х 4 для женщин, х 3 для мужчин); а при наличии сахарного диабета применяют коэффициент х 5 у женщин, х 3 у мужчин.
Для расчета относительного риска развития ССЗ у молодых пациентов в возрасте менее 40 лет предусмотрена отдельная шкала SCORE, в которой учитывается систолическое давление, курение, уровень холестерина.
Дополнительно в настоящее время рекомендовано учитывать уровень ЛПВП, являющийся благоприятным фактором, защищающим от развития атеросклероза.
В зависимости от установленной категории риска SCORE определяется индивидуальная терапевтическая тактика, включающая комплекс мер, воздействующих модифицируемые факторы риска, в том числе с помощью гиполипидемических препаратов. Для пациентов, относящихся каждой категории риска установлен свой целевой уровень холестерина, в соответствии с рекомендациями [81,82].
При проведении терапии нилотинибом** по жизненным показаниям должна быть обеспечена соответствующая коррекция неблагоприятных факторов риска. При необходимости показано постоянное наблюдение врачей-специалистов (кардиолог, эндокринолог), которые устанавливают окончательный объем обследования и дополнительные методы оценки в каждом конкретном случае: определение лодыжечно-плечевого индекса, выявление атеросклеротических бляшек при дуплексном ангиосканировании, выполнение КТ и пр.
В случае высокого риска развития ССЗ предпочтительней терапия иматинибом**, дазатинибом**, бозутинибом [39].
Плевральный выпот и накопление жидкости в серозных полостях (наиболее часто. Плевральная полость, реже - перикардиальная, брюшная).
Данное нежелательное явление специфично для терапии дазатинибом**, чаще встречается при применении дозы 140 мг в сутки по сравнению с более низкими дозировками. Вероятность развития составляет от 14 % до 25 % по данным различных исследований [29]. Пациенты должны быть предупреждены о том, что в случае появления у них симптомов плеврального выпота (одышка, кашель, тахикардия), необходим срочный осмотр врача и дополнительная диагностика: перкуторное определение границ легких, аускультация легких, рентгенологическое исследование органов грудной клетки, УЗИ плевральных полостей с целью оценки объема плеврального выпота. Данное нежелательное явление может развиться в различные отдаленные сроки терапии (через 2,5-5,5 лет лечения), в том числе у пациентов с ранее хорошей переносимостью дазатиниба** [29]. Объем выпота может быть оценен по рентгенологическим критериям и по данным ультразвуковой диагностики в зависимости от занимаемого объема плевральной полости (табл. 11).
Таблица 11. Классификация степеней плеврального выпота.
| Степень | Клинические симптомы и применяемая терапия | Объем жидкости в плевральной полости |
| 0 | Отсутствует | - |
| 1 | Асимптоматический и не требующий лечения | <10% объема плевральной полости |
| 2 | Клинически выраженный, требующий применения мочегонных средств или не более двух плевральных пункций | 11-25% объема плевральной полости |
| 3 | Клинически выраженный, требующий ингаляции кислорода, более двух плевральных пункций и/или установления плеврального дренажа, плевродеза | 26-50% объема плевральной полости |
| 4 | Угрожающий жизни, сопровождающийся нарушением гемодинамики или требующий искусственной вентиляции легких | 51-75% объема плевральной полости |
Наличие симптомов и объем накопленной жидкости часто могут не совпадать. Для определения лечебной тактики большее значение имеет наличие клинических симптомов и степень выраженности дыхательной недостаточности.
Тактика терапии плеврального выпота, вызванного применением дазатиниба**, следующая:
• перерыв в терапии, в дальнейшем возможно возобновление приема препарата в сниженной дозе;
• назначение диуретиков (фуросемид** 10-20 мг/сут, торасемид 5-10 мг/сут) с контролем уровня электролитов крови и/или короткого курса глюкокортикостероидов (преднизолон** по 0,5-1,0 мг/кг в течение 5-7 сут);
• при необходимости - ингаляции кислорода;
• при тяжелых формах плеврального выпота (3-4 степени, наблюдающиеся у 4% пациентов) с дыхательной недостаточностью II-III степеней - торакоцентез с эвакуацией жидкости.
Проведение плевральной пункции показано при угрожающих жизни состояниях (смещение средостения, выраженная одышка в покое) или с диагностической целью, когда причина плеврального выпота неясна.
Сам по себе факт появления плеврального выпота не ухудшает прогноз. При оптимальном ответе на терапию возможно снизить дозу препарата. Если же ответ на лечение недостаточный, показан перевод пациента на альтернативный ИТК. Учитывая, что плевральный выпот нередко носит рецидивирующий характер, в таких случаях целесообразен перевод на другой ИТК.
Легочная артериальная гипертензия (ЛАГ).
Крайне редкое (0,45 % случаев), но при этом тяжелое осложнение, которое встречается при применении дазатиниба**. На момент установления этого диагноза у большинства пациентов отмечались значительные нарушения гемодинамики, а также сердечная недостаточность, требовавшая наблюдения в отделении интенсивной терапии. Медиана срока развития ЛАГ составляет 34 мес. (8-48 мес.) терапии дазатинибом** [30,40]. Может выявляться как у пациентов с плевральным выпотом (68 % случаев), так и без него. Одышка и обмороки являются ведущими в клинической картине, также могут присутствовать слабость, утомляемость, боли в области сердца, не купирующиеся приемом органических нитратов. На ЭКГ могут выявляться признаки гипертрофии и перегрузки правых отделов сердца Диагностические методы для подтверждения ЛАГ: трансторакальная эхокардиография, катетеризация правых отделов сердца.
Установлено, что данное явление может быть обратимо при отмене дазатиниба**. При развитии ЛАГ показано прекращение терапии дазатинибом** и назначение других ИТК.
Пневмонит.
Является крайне редким осложнением, требующим дифференциального диагноза. В большинстве случаев описан при применении иматиниба**, а также чаще встречается в странах Азии; может быть обратимым или необратимым [82-84].
При применении дазатиниба** во 2 линии в дозе 70 мг 2 раза в день у 17 % пациентов описаны изменения легочной паренхимы, по типу «матового стекла» либо утолщение септальных перегородок. Целесообразен перевод на другие ИТК.
Тошнота.
Развитие тошноты наиболее характерно при применении иматиниба** или бозутиниба. Нилотиниб** и дазатиниб** вызывают тошноту редко. При тошноте следует исключить прием иматиниба** натощак, рекомендовать принимать препарат с приемом пищи, запивать большим количеством воды. Последний прием иматиниба** должен быть не позднее чем за 2 часа до сна, особенно у пациентов с эзофагитом в анамнезе. Если токсичность, несмотря на все предпринятые мероприятия, составляет ≥2 степени, целесообразно назначение антиэметических препаратов: метоклопрамид**, ондансетрон**, другие. Однако следует учитывать, что противорвотные средства могут удлинять интервал QT. Антациды снижают эффективность ИТК.
Задержка жидкости с развитием отеков.
Следует ограничить прием соли в рационе, уменьшить объем употребляемой жидкости. В более тяжелых случаях назначают диуретики, препараты подбирают индивидуально.
Мышечные спазмы.
Симптом, характерный для лечения иматинибом**. Чаще встречается в начале терапии, но может быть и очень длительным. Спазмы (чаще икроножных мышц, мышц стопы) возникают, как правило, в ночное время, после физической нагрузки. Для их устранения необходимо восполнение дефицита минералов (калий, кальций, магний, фосфор). При выраженных проявлениях токсичности (3-4 степени) возможен перерыв приема ИТК (3-5 дней), который часто уменьшает клинические проявления, временное снижение дозы препарата на 1 уровень.
Боли в костях и суставах.
Обычно возникают в начале лечения, частота их уменьшается через 1-2 месяца терапии. Кратковременный (на 3-5 дней) перерыв в приеме препарата и короткий курс нестероидных противовоспалительных и противоревматических препаратов могут купировать эти явления.
Кожные высыпания.
Обычно купируются при назначении антигистаминных препаратов, хлорида кальция и/или при местной обработке кортикостероидными мазями. При более выраженном дерматите возникает необходимость прерывать прием ИТК и назначать системные кортикостероиды в дозе 1 мг/кг per os с постепенной редукцией дозы до 20 мг/день. У пациентов с большим количеством базофилов (>30 %) в крови причиной появления уртикарных высыпаний может быть высвобождение гистаминоподобных субстанций из базофильных гранул, по мере снижения количества базофилов интенсивность сыпи уменьшается.
Умеренные кожные высыпания при терапии нилотинибом** - частое нежелательное явление, которое не сопровождается зудом, дискомфортом и редко требует коррекции дозы препарата.
Кровотечения и кровоизлияния.
Наиболее часто наблюдаются кровотечения - из желудочно-кишечного тракта (у 4 % пациентов), реже - кровоизлияния в головной мозг (тяжелые - менее чем у 1 % пациентов). Наблюдаются преимущественно при лечении дазатинибом**. Как правило, они возникают при выраженной тромбоцитопении. В большинстве случаев, с кровотечением удается справиться с помощью приостановки приема препарата и применения трансфузий компонентов крови, в первую очередь тромбоконцентрата.
При терапии иматинибом** в 11 % случаев могут отмечаться кровоизлияния в склеру, как правило, проходящие после короткого перерыва в лечении или снижения доз.
Диарея.
Купируется диетой с исключением продуктов, усиливающих моторику кишечника, назначением симптоматических противодиарейных препаратов (кишечные абсорбенты, лоперамид**). При терапии бозутинибом эффективно купируется применением лоперамида**.
Гепатотоксичность.
Повышение уровня «печеночных» трансаминаз может наступить в различные сроки лечения ИТК. В некоторых случаях описано тяжелое повреждение печени при применении иматиниба** и парацетамола**, а также при вирусном гепатите В. Поэтому показано исключить наличие вирусного гепатита, отменить потенциальные гепатотоксины (алкоголь, консервы, лекарственные препараты с гепатотоксичным действием). Также применяют гепатопротекторы (адеметионин**, урсодезоксихолевая кислоты**) внутрь, в тяжелых случаях - внутривенно в сочетании с мероприятиями дезинтоксикации. При сохраняющейся гепатотоксичности 2 степени после ее разрешения дозу препарата целесообразно временно снизить. При повторном развитии печеночной токсичности необходимо провести более тщательное исследование функции печени; показано обсуждение вопроса о переходе на терапию другими ИТК, с учетом отсутствия перекрестной гепатотоксичности.
Увеличение массы тела.
Небольшое увеличение веса может быть обусловлено задержкой жидкости, в части случаев - улучшением общего самочувствия на фоне регрессии симптомов интоксикации и нормализации аппетита. Пациентов с избыточным весом необходимо предупреждать о возможности его увеличения при приеме ИТК и рекомендовать ограничение употребления соли, низкокалорийную диету и увеличение уровня физических нагрузок.
Удлинение интервала QTcF.
Все ИТК являются препаратами, способными удлинять длительность интервала QT. При значительном удлинении QT (более 480 мс) существует риск развития жизнеугрожающей аритмии - тахикардии по типу «пируэт». При оценке интервала QT следует обязательно использовать скорректированные (с учетом ЧСС) значения, например, QTcF (QT, корригированный по методу Фредерика (Frederic)). Случаи удлинения QTcF встречаются крайне редко - менее чем у 1 % пациентов. Пациенты с изначальным удлинением QTcF, а также с сопутствующей кардиальной патологией должны оставаться в зоне внимания с точки зрения мониторинга изменений на ЭКГ. До начала лечения ИТК следует по возможности исключить факторы, также влияющие на удлинения данного интервала. В частности, должны быть нормализованы уровни калия и магния; при приеме препаратов, также удлиняющих QT по поводу сопутствующих заболеваний, должна быть рассмотрена возможность замены последних. Следует помнить о существовании врожденного удлинения QT, что требует особого внимания к таким пациентам при лечении ИТК. Алгоритм ведения пациентов с удлинением QTcF приведен в табл. 12.
Таблица 12. Тактика ведения пациентов при удлинении интервала QTcF на фоне.
Терапии ИТК.
| Удлинение QTcF | Тактика терапии |
| >480 мс | - временно прекратить прием ИТК - определить содержание K+ и Mg++ в сыворотке крови. При дефиците восполнить их уровень до нормы. - проанализировать принимаемые пациентом сопутствующие препараты и исключить средства, удлиняющие интервал QT - если интервал QTcF остается >480 мс, повторять ЭКГ по клиническим показаниям, как минимум 1 раз в сутки, пока QTcF не будет <480 мс - терапия ИТК может быть возобновлена в той же дозе, если причина увеличения QT установлена и устранена, и QTcF в течение 2 недель возвратился до значения <450 мс и находится в пределах 20 мс от значения на исходном уровне - если при повторном определении значение QTcF выходит за пределы 20 мс от значения на исходном уровне или оказывается между 450 и ≤480 мс, доза ИТК должна быть снижена на 1 уровень - при возобновлении лечения ИТК в той же или уменьшенной дозе после временного прекращения лечения по причине увеличения QTcF до >480 мс, необходимо провести ЭКГ на 2-й, 3-й и на 8-й день после возобновления лечения - в случае повторного увеличения QTcF до >480 мс прекратить прием препарата, требуется смена терапии |
Гипербилирубинемия.
Наиболее частое лабораторное отклонение, встречающееся при лечении нилотинибом** (69 % - любой степени, 7 % - 3-4 степени). Данное явление связано с нарушением конъюгации непрямого билирубина, поэтому повышение происходит преимущественно за счет этой фракции. Чаще встречается у пациентов с полиморфизмом промоторной области гена UGT1A1 (фенотипы (ТА)7/(ТА)7; (ТА)7/(ТА)6 )), характерным для доброкачественных гипербилирубинемий (Жильбера, Ротора, Дабина-Джонсона). Если гемолиз исключен, активность амилазы и липазы не повышена, а степень билирубинемии составляет 1-2, лечение нилотинибом** следует продолжить в прежней дозе. По мнению большинства исследователей, даже токсичность 3 степени не является поводом к прекращению терапии и снижению дозы. При длительной гипербилирубинемии целесообразно назначение препаратов для лечения заболеваний желчного пузыря.
Бессимптомное повышении амилазы и/или липазы.
Могут часто наблюдаться при лечении нилотинибом**. Явления панкреатита (абдоминальные симптомы в сочетании с лабораторными изменениями) наблюдались менее чем у 1 % пациентов во II фазе клинических исследований. При 1-2 степени выраженности данных явлений необходимо наблюдение в динамике (повторные биохимические тесты, оценка клинической картины). При развитии 3-4 степени токсичности следует прекратить терапию, провести КТ брюшной полости с контрастированием для исключения патологии поджелудочной железы; при выявлении признаков панкреатита - его лечение. При нормальной КТ‑картине после уменьшения симптомов до ≤1 степени следует возобновить лечение нилотинибом** в сниженной дозе (400 мг/сут). При повторном бессимптомном повышении амилазы и липазы до 3-4 степени лечение нилотинибом** может быть отменено или продолжено по решению врача.
Гипергликемия.
Также встречается только при лечении нилотинибом**. При любой степени данного побочного явления коррекция должна начинаться сразу при его выявлении (гипогликемическая диета). При отсутствии нормализации уровня глюкозы на фоне диеты показана консультация эндокринолога для исключения сахарного диабета.
Гипофосфатемия.
Встречается при терапии всеми ИТК, как правило, клинически незначима (низкая степень, быстрая нормализация). Рекомендованы диета с увеличением в рационе богатых фосфором молочных и рыбных продуктов, сокращением глюкозы; назначение внутрь препаратов, содержащих фосфаты (витамины, пищевые добавки).
Гипокальциемия.
Рекомендована диета с включением продуктов с повышенным содержанием кальция (молочные продукты), уменьшение потребления углеводов. При необходимости - назначение препаратов кальция внутрь.
Гипомагниемия, гипокалиемия.
Учитывая опасность удлинения интервала QT при дефиците этих электролитов, требуется коррекция в виде назначения комбинированных препаратов калия и магния (калия аспарагинат + магния аспарагинат**) внутрь; при изолированной гипомагниемии - препараты магния - магния внутрь.
Лекарственные взаимодействия при терапии ИТК.
Метаболизм всех ИТК осуществляется преимущественно в печени с участием ферментов, относящихся к системе цитохрома P450; в основном через сYP3A4, в меньшей степени - другими его изоформами, такими, как сYP1A2, сYP2D6, сYP2C9 [43].
Одновременный прием препаратов, активирующих или подавляющих активность цитохрома Р450, может приводить к изменению концентрации как ИТК, так и принимаемого совместно лекарства, что следует учитывать в клинической практике. В случае, если пациент с ХМЛ принимает одновременно несколько препаратов в качестве сопутствующей терапии, и при этом наблюдается неэффективность лечения либо тяжелая токсичность терапии, можно заподозрить наличие лекарственных взаимодействий, влияющих на уровень ИТК в крови. Поэтому с целью максимальной эффективности терапии при возникновении или утяжелении токсичности, важно исключить или свести к минимуму одновременный прием препаратов, активирующих или подавляющих активность цитохрома Р450, отдавать предпочтение аналогам с другими путями метаболизма.
При одновременном приеме препаратов, повышающих активность сYP3A4 p450, может наблюдаться снижение концентрации ИТК в плазме крови, что уменьшает эффективность ИТК. Соответственно, ингибиторы фермента сYP3A4 p450 могут приводить к повышению концентрации ИТК в плазме, что выражается клинически в усилении проявлений токсичности терапии.
При наличии выраженной токсичности или недостаточном ответе на лечение с целью исключения возможных межлекарственных взаимодействий при приеме лекарственных препаратов по поводу сопутствующих заболеваний целесообразно определение концентрации ИТК в плазме (сыворотке) крови.
Грейпфрутовый сок также является мощным ингибитором данного фермента, поэтому пациентов следует предупредить о необходимости избегать его употребления.
Кроме того, как отмечено выше, ИТК потенциально могут удлинять интервал QT. В связи с этим не рекомендовано их применение одновременно с другими препаратами, влияющими на удлинение интервала QT. Краткий перечень препаратов, способных вызывать удлинение интервала QT, представлен в приложении Г1.
Беременность при хроническом миелолейкозе.
С пациентами детородного возраста рекомендовано обсудить вопросы планирования семьи при подробной беседе.
Отцовство при ХМЛ.
Зарегистрированные к применению при ХМЛ препараты ИТК не имеют генотоксического действия. В некоторых случаях описаны изменения спермограммы при терапии иматинибом**, однако снижения фертильности не отмечено. Увеличения числа врожденных аномалий у детей партнерш, получавших терапию ИТК, не отмечено [85,86].
Прерывание приема ИТК у мужчин с ХМЛ для зачатия не требуется. В случае если беременность не наступает, показано дообследование с целью поиска известных факторов, приводящих к бесплодию.
Беременность у женщин с ХМЛ.
По результатам доклинических исследований, у всех ИТК, кроме нилотиниба**, отмечена возможность развития врожденных аномалий плода. Наибольший риск применения ИТК наблюдается в I триместре в период основного органогенеза (6-12 неделя беременности), для дазатиниба** риск существует на любом сроке беременности [86,87]. При этом в инструкциях по применению всех ИТК имеются противопоказания для приема во время беременности. С другой стороны, отмена ИТК на период беременности может привести к увеличению объема опухолевого клона и развитию рецидива ХМЛ.
Планирование беременности.
Планирование беременности и отмена ИТК наиболее безопасны при сохранении глубокого МО (МО4,5) в течение 2 лет. Учитывая, что беременность может не наступить сразу, отмена ИТК для зачатия является предметом дискуссии. В 50-70 % случаев беременность диагностируется на фоне терапии ИТК [88], при отмене ИТК сразу после подтверждения беременности отмечается ее нормальное течение и рождение здоровых детей. В связи с этим допустимо зачатие на фоне терапии ИТК с немедленной отменой ИТК сразу после подтверждения беременности на ранних сроках (ХГЧ, УЗ-исследование).
Вплоть до 15 недели беременности (до установления гемато-плацентарного барьера), рекомендовано наблюдение без терапии ИТК. В связи с доказанным ограниченным проникновением ИТК иматиниба** и нилотиниба**, возможно рассматривать их применение во II-III триместре беременности при наличии показаний в том же режиме, что и у небеременных пациенток [88,89]. Дазатиниб** и любые другие ИТК противопоказаны на любом сроке беременности.
Альтернативной терапией во время беременности может быть применение ИФ-α** в дозе 3-6 МЕ ежедневно [90]. Данный подход наиболее эффективен при небольшой опухолевой массе. С циторедуктивной целью при уровне лейкоцитов более 100 тыс. возможно применение лейкафереза (симптоматический эффект).
Ведение беременности при отсутствии стабильного глубокого МО.
Глубокий МО сроком менее 2 лет и БМО могут быть приемлемыми клиническими ситуациями для наблюдения без терапии либо применения интерферона альфа. При отсутствии БМО перерывы в терапии ИТК является прогностически неблагоприятным для последующего ответа на терапию. При потере МО2 и росте уровня вCR‑ABL >1 % во время беременности целесообразно рассмотреть применение иматиниба** или нилотиниба** после 15 недель беременности в том же режиме, что и у небеременных пациенток [88,89].
ХМЛ, выявленный впервые во время беременности.
При диагностировании ХМЛ в I триместре беременности необходимо обсудить с пациенткой прерывание или сохранение беременности с учетом ее индивидуальных особенностей (возраст, социальные особенности, сопутствующие состояния) и фазы заболевания. При ХФ ХМЛ возможно сохранение беременности. При ФА и БК ХМЛ показано прерывание. На ранних сроках беременности возможно наблюдение без терапии или терапия ИФ-α** в дозе 3-6 МЕ ежедневно [90], после 15 недели беременности рекомендовано начать терапию иматинибом** в том же режиме, что и у небеременных пациенток [88,89]. При выявлении ХМЛ во II-III триместре беременности рекомендовано сохранение беременности и проведение терапии иматинибом** в том же режиме, что и у небеременных пациенток. При выявлении ХМЛ в III триместре, относительно небольшом лейкоцитозе и ожидаемому сроку родов в течение 1-2 месяцев, возможно отложить начало терапии до родов. При тромбоцитозе возможно назначение антиагрегантов.
Роды и кормление.
Сроки и способ родоразрешения выбирают с учетом акушерских показаний. Если достаточный контроль клинических проявлений ХМЛ сохраняется, показаний к проведению родоразрешения раньше срока нет. При прогрессировании ХМЛ следует решить вопрос о досрочном родоразрешении. Возобновление терапии ИТК после родов при отсутствии или потере БМО рекомендуется безотлагательно.
ИТК проникают в грудное молоко. Установлено, что дозы ИТК иматиниба и нилотиниба**, которые может получить ребенок при грудном кормлении, значительно ниже терапевтических [91], однако эффекты воздействия даже малых доз ИТК на детей первого года жизни неизвестны. При необходимости проведения терапии сразу после родов рекомендовано подавлять лактацию.
Если к моменту родов сохраняется глубокий МО, возможно продление перерыва в терапии и грудное вскармливание при молекулярном мониторинге 1 раз в 4-6 недель и готовности пациентки завершить кормление при возобновлении терапии ИТК.
Возможность отмены терапии ИТК у пациентов с глубоким молекулярным ответом.
Исследования относительно возможности сохранения молекулярной ремиссии после отмены терапии ИТК показывают, что около 40-60 % больных ХМЛ, с достигнутым стабильным глубоким МО, могут безопасно прекратить терапию ИТК без возникновения рецидива. При возникновении молекулярного рецидива, своевременный возврат к терапии ИТК позволяет вновь достичь глубокого МО у подавляющего большинства пациентов [92-94]. Молекулярным рецидивом после прекращения терапии считается однократное повышение относительной экспрессии вCR-ABL более 0,1 % по IS (потеря БМО). Основываясь на накопленной информации о ремиссии без лечения (РБЛ), в современных рекомендациях предлагается изменить тактику ведения тех больных ХМЛ, у которых был получен стабильный глубокий МО на фоне длительной терапии ИТК.
Необходимые критерии и условия для наблюдения пациентов с ХМЛ в молекулярной ремиссии без терапии ИТК в условиях клинической практики:
• Возраст старше 18 лет.
• Наличие хронической фазы ХМЛ.
• Длительность терапии ИТК от 3 лет.
• Наличие в анамнезе подтвержденного количественным ПЦР типичного транскрипта p210 (b3a2/b2a2).
• Стабильный глубокий молекулярный ответ (не менее МО4; вCR-ABL ≤0,01 % по IS) на протяжении как минимум 2 лет, при этом за год до отмены, подтвержденный как минимум в 3 анализах, в том числе обязательно в лаборатории, стандартизированной по IS с чувствительностью не менее МО4,5.
• Возможность проведения молекулярного мониторинга после прекращения терапии в лаборатории, стандартизированной по IS (чувствительность не менее МО4,5), с кратностью ежемесячно в первые 6 месяцев наблюдения, каждые 2 месяца в период от 6 месяцев до года и далее каждые 3 месяца в период после года отмены ИТК.
• Наличие возможности возобновления терапии в течение месяца в случае молекулярного рецидива (однократная потеря БМО/ вCR-ABL ≥0,1% по IS, не требует повторного анализа для подтверждения) после отмены терапии и продолжения молекулярного мониторинга каждые три месяца до восстановления глубокого МО после возобновления лечения.
Наблюдения пациентов с ХМЛ в молекулярной ремиссии без терапии ИТК в условиях клинической практики не показано:
• Пациентам моложе 18 лет.
• Пациентам с ФА или БК в анамнезе.
• При общей длительности терапии менее 3 лет.
• При общей длительности глубокого МО менее 2 лет.
• Отсутствие подтвержденного количественным ПЦР типичного транскрипта p210 (b3a2/b2a2) или наличие атипичных транскриптов p190 (e1a2) или p230 (c3a2).
• Отсутствие возможности проведения регулярного молекулярного мониторинга после прекращения терапии в лаборатории, стандартизированной по IS (чувствительность не менее МО4,5).
Факторы сохранения ремиссии и селекция пациентов для прекращения терапии ИТК.
Благоприятные факторы, свидетельствующие о возможности поддержания РБЛ в настоящее время являются предметом для обсуждения. В большинстве исследований показано, что более длительный срок лечения и/или глубокого МО ассоциирован с большей вероятностью поддержания РБЛ [92,94]. Противоречивые данные получены в отношении таких факторов, как: резистентность к предшествующей терапии ИТК, высокая группа риска по Sokal, возраст, глубина молекулярного ответа перед отменой ИТК, а также поколение ИТК в первой линии терапии [92,94-97]. Присутствие тех или иных факторов в настоящее время рассматривается как относительное противопоказание к попытке РБЛ. Следует избегать обобщения прогностической ценности какого-либо одного фактора и в каждом случае оценивать риск и пользу прекращения терапии у конкретного пациента по совокупности всех данных.
|
|
Критерии оценки качества медицинской помощи
| № | Критерии качества | Уровень убедитель-ности реко-мендаций | Уровень достоверно-сти доказа-тельств |
| Выполнено подтверждение диагноза стандартным цитогенетическим исследованием костного мозга и/или исследованием костного мозга методом FISH для выявления химерного гена вCR-ABL | С | 4 | |
| Выполнено подтверждение диагноза данными молекулярно-генетического исследования с определением типа транскрипта вCR-ABL | В | 3 | |
| Проведена таргетная терапия ингибиторами тирозинкиназ 1-й линии | А | 1 | |
| Проведена оценка эффективности терапии ингибиторами тирозинкиназ 1ой линии методом стандартного цитогенетического исследования костного мозга и/или молекулярно-генетического исследования с количественным определением относительной экспрессии транскрипта вCR-ABL на сроке 3, 6, 12 месяцев терапии и через каждые 6 месяцев после года терапии согласно схеме мониторинга эффективности 1 линии терапии | В | 3 | |
| Проведена смена терапии 1 линии (ингибиторами тирозинкиназ) на препараты 2 линии при выявлении неудачи терапии на любом сроке лечения согласно схеме мониторинга эффективности и критериев ответа, на терапию ИТК 1-й линии | А | 2 | |
| Проведена оценка эффективности терапии ингибиторами тирозинкиназ 2‑й линии методом стандартного цитогенетического исследования костного мозга и/или молекулярно-генетического исследования с количественным определением относительной экспрессии транскрипта вCR-ABL на сроке 3, 6, 12 месяцев терапии и через каждые 6 месяцев после года терапии согласно схеме мониторинга эффективности 2 линии терапии | В | 3 | |
| Проведена смена терапии 2-й линии ингибиторами тирозинкиназ на препараты 3-й линии при выявлении неудачи терапии на любом сроке лечения согласно схеме мониторинга эффективности и критериев ответа на терапию ИТК 2-й линии терапии | А | 1 | |
| Выполнено молекулярно-генетическое исследование точечных мутаций гена вCR-ABL в случае выявления неудачи терапии 1 или 2 линии на любом сроке лечения согласно схеме мониторинга эффективности и критериев ответа на терапию ИТК | А | 1 |
Список литературы
1. Hehlmann R., Hochhaus A., вaccarani M. сhronic myeloid leukaemia // Lancet. 2007. Vol. 370, № 9584. P. 342-350.
2. Куликов С.М. et al. Заболеваемость хроническим миелолейкозом в 6 регионах России по данным популяционного исследования 2009-2012 гг. Терапевтический архив. 2014. Vol. 86, № 7. P. 24-30.
3. Туркина А.Г., Новицкая Н.В. Г.А. Регистр больных хроническим миелолейкозом в Российской Федерации: от наблюдательного исследования к оценке эффективности терапии в клинической практике // Клиническая онкогематология. 2017. Vol. 10, № 3. P. 390-401.
4. Hoffmann V.S. et al. Treatment and outcome of 2904 сML patients from the EUTOS population-based registry // Leukemia. Nature Publishing Group, 2017. Vol. 31, № 3. P. 593-601.
5. Fabarius A. et al. Impact of additional cytogenetic aberrations at diagnosis on prognosis of сML: Long-term observation of 1151 patients from the randomized сML Study IV // вlood. 2011. Vol. 118, № 26. P. 6760-6768.
6. Sokal J.E. et al. Prognostic discrimination in good-risk chronic granulocytic leukemia // вlood. 1984. Vol. 63, № 4. P. 789-799.
7. Hasford J. et al. Predicting complete cytogenetic response and subsequent progression-free survival in 2060 patients with сML on imatinib treatment: The EUTOS score // вlood. 2011. Vol. 118, № 3. P. 686-692.
8. Marin D., Ibrahim A.R., Goldman J.M. European Treatment and Outcome Study (EUTOS) score for chronic myeloid leukemia still requires more confirmation // Journal of сlinical Oncology. 2011. Vol. 29, № 29. P. 3944-3945.
9. Pfirrmann M. et al. Prognosis of long-term survival considering disease-specific death in patients with chronic myeloid leukemia // Leukemia. 2016. Vol. 30, № 1. P. 48-56.
10. Туркина А.Г. et al. Клинические рекомендации по диагностике и лечению хронического миелолейкоза // Клиническая онкогематология. 2017. Vol. 10, № 3. P. 294-316.
11. вaccarani M. et al. European LeukemiaNet recommendations for the management of chronic myeloid leukemia: 2013 // вlood. 2013. Vol. 122, № 6. P. 872-884.
12. Dewald G.W. et al. Highly sensitive fluorescence in situ hybridization method to detect double вCR/ABL fusion and monitor response to therapy in chronic myeloid leukemia // вlood. American Society of Hematology, 1998. Vol. 91, № 9. P. 3357-3365.
13. Lima L. et al. Peripheral blood monitoring of chronic myeloid leukemia during treatment with imatinib, second-line agents, and beyond // сancer. 2011. Vol. 117, № 6. P. 1245-1252.
14. Kantarjian H.M. et al. Quantitative polymerase chain reaction monitoring of вCR-ABL during therapy with imatinib mesylate (STI571; gleevec) in chronic-phase chronic myelogenous leukemia. // сlin. сancer Res. 2003. Vol. 9, № 1. P. 160-166.
15. Hughes T. et al. Monitoring сML patients responding to treatment with tyrosine kinase inhibitors: review and recommendations for harmonizing current methodology for detecting вCR-ABL transcripts and kinase domain mutations and for expressing results // вlood. 2006. Vol. 108, № 1. P. 28-37.
16. вranford S., Hughes T.P., Rudzki Z. Monitoring chronic myeloid leukaemia therapy by real-time quantitative PCR in blood is a reliable alternative to bone marrow cytogenetics // вr. J. Haematol. вlackwell Publishing Ltd., 1999. Vol. 107, № 3. P. 587-599.
17. Wang L. et al. Serial monitoring of вCR-ABL by peripheral blood real-time polymerase chain reaction predicts the marrow cytogenetic response to imatinib mesylate in chronic myeloid leukaemia // вr. J. Haematol. 2002. Vol. 118, № 3. P. 771-777.
18. Hoffmann V.S. et al. Systematic review and meta-analysis of standard-dose imatinib vs. high-dose imatinib and second generation tyrosine kinase inhibitors for chronic myeloid leukemia // J. сancer Res. сlin. Oncol. Springer Verlag, 2017. Vol. 143, № 7. P. 1311-1318.
19. Hochhaus A. et al. Long-Term Outcomes of Imatinib Treatment for сhronic Myeloid Leukemia // N. Engl. J. Med. 2017. Vol. 376, № 10. P. 917-927.
20. Talpaz M. et al. Imatinib induces durable hematologic and cytogenetic responses in patients with accelerated phase chronic myeloid leukemia: Results of a phase 2 study // вlood. 2002. Vol. 99, № 6. P. 1928-1937.
21. Kantarjian H.M. et al. Imatinib mesylate (STI571) therapy for Philadelphia chromosome-positive chronic myelogenous leukemia in blast phase. // вlood. 2002. Vol. 99, № 10. P. 3547-3553.
22. Sawyers с.L. et al. Imatinib induces hematologic and cytogenetic responses in patients with chronic myelogenous leukemia in myeloid blast crisis: results of a phase II study. // вlood. 2002. Vol. 99, № 10. P. 3530-3539.
23. Palandri F. et al. The long-term durability of cytogenetic responses in patients with accelerated phase chronic myeloid leukemia treated with imatinib 600 mg: The GIMEMA сML Working Party experience after a 7-year follow-up // Haematologica. 2009. Vol. 94, № 2. P. 205-212.
24. O’Brien S.G. et al. Imatinib compared with interferon and low-dose cytarabine for newly diagnosed chronic-phase chronic myeloid leukemia // N. Engl. J. Med. 2003. Vol. 348, № 11. P. 994-1004.
25. Hochhaus A. et al. Long-term benefits and risks of frontline nilotinib vs imatinib for chronic myeloid leukemia in chronic phase: 5-year update of the randomized ENESTnd trial // Leukemia. Nature Publishing Group, 2016. Vol. 30, № 5. P. 1044-1054.
26. сortes J. et al. Final 5-Year Study Results of DASISION: The Dasatinib Versus Imatinib Study in Treatment-Naıve сhronic Myeloid Leukemia Patients Trial // J. сlin. Oncol. 2016. Vol. 34, № 20. P. 2333-2341.
27. Kantarjian H. et al. Phase 3 study of dasatinib 140 mg once daily versus 70 mg twice daily in patients with chronic myeloid leukemia in accelerated phase resistant or intolerant to imatinib: 15-month median follow-up // вlood. 2009. Vol. 113, № 25. P. 6322-6329.
28. сortes J. et al. Dasatinib induces complete hematologic and cytogenetic responses in patients with imatinib-resistant or -intolerant chronic myeloid leukemia in blast crisis // вlood. 2007. Vol. 109, № 8. P. 3207-3213.
29. Porkka K. et al. Dasatinib 100 mg once daily minimizes the occurrence of pleural effusion in patients with chronic myeloid leukemia in chronic phase and efficacy is unaffected in patients who develop pleural effusion // сancer. 2010. Vol. 116, № 2. P. 377-386.
30. Orlandi E.M. et al. Reversible pulmonary arterial hypertension likely related to long-term, low-dose dasatinib treatment for chronic myeloid leukaemia // Leukemia Research. 2012. Vol. 36, № 1.
31. Giles F.J. et al. Rates of peripheral arterial occlusive disease in patients with chronic myeloid leukemia in the chronic phase treated with imatinib, nilotinib, or non-tyrosine kinase therapy: A retrospective cohort analysis // Leukemia. 2013. Vol. 27, № 6. P. 1310-1315.
32. Shah N.P. et al. Dasatinib in imatinib-resistant or -intolerant chronic-phase, chronic myeloid leukemia patients: 7-year follow-up of study сA180-034 // Am. J. Hematol. 2016. Vol. 91, № 9. P. 869-874.
33. сortes J.E. et al. Long‐term bosutinib for chronic phase chronic myeloid leukemia after failure of imatinib plus dasatinib and/or nilotinib // Am. J. Hematol. 2016. Vol. 91, № 12. P. 1206-1214.
34. Giles F.J. et al. Nilotinib in imatinib-resistant or imatinib-intolerant patients with chronic myeloid leukemia in chronic phase: 48-month follow-up results of a phase II study // Leukemia. 2013. Vol. 27, № 1. P. 107-112.
35. Saglio G. et al. Dasatinib in imatinib-resistant or imatinib-intolerant chronic myeloid leukemia in blast phase after 2 years of follow-up in a phase 3 study // сancer. 2010. Vol. 116, № 16. P. 3852-3861.
36. Gambacorti-Passerini с. et al. Long-term efficacy and safety of bosutinib in patients with advanced leukemia following resistance/intolerance to imatinib and other tyrosine kinase inhibitors // Am. J. Hematol. Wiley-Liss Inc., 2015. Vol. 90, № 9. P. 755-768.
37. Gambacorti-Passerini с. et al. вosutinib efficacy and safety in chronic phase chronic myeloid leukemia after imatinib resistance or intolerance: Minimum 24-month follow-up // Am. J. Hematol. 2014. Vol. 89, № 7. P. 732-742.
38. Steegmann J.L. et al. European LeukemiaNet recommendations for the management and avoidance of adverse events of treatment in chronic myeloid leukaemia // Leukemia. 2016. Vol. 30, № 8. P. 1648-1671.
39. сhai-Adisaksopha с., Lam W., Hillis с. Major arterial events in patients with chronic myeloid leukemia treated with tyrosine kinase inhibitors: A meta-analysis // Leuk. Lymphoma. Taylor and Francis Ltd, 2016. Vol. 57, № 6. P. 1300-1310.
40. Montani D. et al. Pulmonary Arterial Hypertension in Patients Treated by Dasatinib // сirculation. 2012. Vol. 125, № 17. P. 2128-2137.
41. Quintas-Cardama A. et al. Tyrosine kinase inhibitor-induced platelet dysfunction in patients with chronic myeloid leukemia // вlood. 2009. Vol. 114, № 2. P. 261-263.
42. сortes J.E. et al. вosutinib Versus Imatinib for Newly Diagnosed сhronic Myeloid Leukemia: Results From the Randomized вFORE Trial // J. сlin. Oncol. 2018. Vol. 36, № 3. P. 231-237.
43. Haouala A. et al. Drug interactions with the tyrosine kinase inhibitors imatinib, dasatinib, and nilotinib // вlood. 2011. Vol. 117, № 8. P. e75-e87.
44. Ursan I.D. et al. Emergence of вCR-ABL Kinase Domain Mutations Associated with Newly Diagnosed сhronic Myeloid Leukemia: A Meta-Analysis of сlinical Trials of Tyrosine Kinase Inhibitors // J. Manag. сare Spec. Pharm. 2015. Vol. 21, № 2. P. 114-122.
45. вranford S. et al. Detection of вCR-ABL mutations in patients with сML treated with imatinib is virtually always accompanied by clinical resistance, and mutations in the ATP phosphate-binding loop (P-loop) are associated with a poor prognosis // вlood. American Society of Hematology, 2003. Vol. 102, № 1. P. 276-283.
46. Soverini S. et al. ABL mutations in late chronic phase chronic myeloid leukemia patients with up-front cytogenetic resistance to imatinib are associated with a greater likelihood of progression to blast crisis and shorter survival: a study by the GIMEMA Working Party on сhronic Myeloid Leukemia. J. сlin. Oncol. 2005. Vol. 23, № 18. P. 4100-4109.
47. Nicolini F.E. et al. Mutation status and clinical outcome of 89 imatinib mesylate-resistant chronic myelogenous leukemia patients: A retrospective analysis from the French intergroup of сML (Fi(φ)-LMC GROUP) // Leukemia. Nature Publishing Group, 2006. Vol. 20, № 6. P. 1061-1066.
48. Soverini S. et al. сontribution of ABL kinase domain mutations to imatinib resistance in different subsets of Philadelphia-positive patients: вy the GIMEMA working party on chronic myeloid leukemia // сlin. сancer Res. 2006. Vol. 12, № 24. P. 7374-7379.
49. Khorashad J.S. et al. Finding of kinase domain mutations in patients with chronic phase chronic myeloid leukemia responding to imatinib may identify those at high risk of disease progression // J. сlin. Oncol. 2008. Vol. 26, № 29. P. 4806-4813.
50. Nicolini F.E. et al. сlinical outcome of 27 imatinib mesylate-resistant chronic myelogenous leukemia patients harboring a T315I вCR-ABL mutation. Haematologica. 2007. Vol. 92, № 9. P. 1238-1241.
51. Jabbour E. et al. сharacteristics and outcomes of patients with сhronic myeloid leukemia and T315I mutation following failure of imatinib mesylate therapy // вlood. 2008. Vol. 112, № 1. P. 53-55.
52. Velev N. et al. Stem cell transplantation for patients with chronic myeloid leukemia resistant to tyrosine kinase inhibitors with вCR-ABL kinase domain mutation T315I // сancer. 2010. Vol. 116, № 15. P. 3631-3637.
53. Jabbour E. et al. Results of allogeneic hematopoietic stem cell transplantation for chronic myelogenous leukemia patients who failed tyrosine kinase inhibitors after developing вCR-ABL1 kinase domain mutations // вlood. 2011. Vol. 117, № 13. P. 3641-3647.
54. Nicolini F.E. et al. Allogeneic stem cell transplantation for patients harboring T315I вCR-ABL mutated leukemias // вlood. 2011. Vol. 118, № 20. P. 5697-5700.
55. вranford S. et al. Rationale for the recommendations for harmonizing current methodology for detecting вCR-ABL transcripts in patients with chronic myeloid leukaemia // Leukemia. Nature Publishing Group, 2006. Vol. 20, № 11. P. 1925-1930.
56. Guérin A. et al. Association between regular molecular monitoring and tyrosine kinase inhibitor therapy adherence in chronic myelogenous leukemia in the chronic phase // сurr. Med. Res. Opin. Informa Healthcare, 2014. Vol. 30, № 7. P. 1345-1352.
57. Yeung D.T. et al. TIDEL-Ii: First-line use of imatinib in сML with early switch to nilotinib for failure to achieve time-dependent molecular targets // вlood. American Society of Hematology, 2015. Vol. 125, № 6. P. 915-923.
58. сortes J.E. et al. Switching to nilotinib versus imatinib dose escalation in patients with chronic myeloid leukaemia in chronic phase with suboptimal response to imatinib (LASOR): a randomised, open-label trial // Lancet Haematol. Elsevier Ltd, 2016. Vol. 3, № 12. P. e581-e591.
59. сervantes F. et al. Early intervention during imatinib therapy in patients with newly diagnosed chronic-phase chronic myeloid leukemia: A study of the Spanish PETHEMA group // Haematologica. 2010. Vol. 95, № 8. P. 1317-1324.
60. сortes J.E. et al. Ponatinib efficacy and safety in Philadelphia chromosome-positive leukemia: final 5-year results of the phase 2 PACE trial // вlood. American Society of Hematology, 2018. Vol. 132, № 4. P. 393-404.
61. Lipton J.H. et al. сomparative Efficacy Among 3rd Line Post-Imatinib сhronic Phase-Chronic Myeloid Leukemia (CP-CML) Patients after Failure of Dasatinib or Nilotinib Tyrosine Kinase Inhibitors // вlood. American Society of Hematology, 2014. Vol. 124, № 21. P. 4551-4551.
62. Oki Y. et al. Phase II study of low-dose decitabine in combination with imatinib mesylate in patients with accelerated or myeloid blastic phase of chronic myelogenous leukemia // сancer. 2007. Vol. 109, № 5. P. 899-906.
63. Quintás-Cardama A. et al. A pilot study of imatinib, low-dose cytarabine and idarubicin for patients with chronic myeloid leukemia in myeloid blast phase // Leukemia and Lymphoma. 2007. Vol. 48, № 2. P. 283-289.
64. Fruehauf S. et al. Imatinib combined with mitoxantrone/etoposide and cytarabine is an effective induction therapy for patients with chronic myeloid leukemia in myeloid blast crisis // сancer. 2007. Vol. 109, № 8. P. 1543-1549.
65. Deau в. et al. The addition of daunorubicin to imatinib mesylate in combination with cytarabine improves the response rate and the survival of patients with myeloid blast crisis chronic myelogenous leukemia (AFR01 study) // Leuk. Res. 2011. Vol. 35, № 6. P. 777-782.
66. вenjamini O. et al. Phase II trial of HyperCVAD and Dasatinib in patients with relapsed Philadelphia chromosome positive acute lymphoblastic leukemia or blast phase chronic myeloid leukemia // Am. J. Hematol. 2014. Vol. 89, № 3. P. 282-287.
67. вurchert A. et al. Interferon alpha 2 maintenance therapy may enable high rates of treatment discontinuation in chronic myeloid leukemia // Leukemia. Nature Publishing Group, 2015. Vol. 29, № 6. P. 1331-1335.
68. Nair A.P. et al. Allogeneic Hematopoietic Stem сell Transplantation Is an Effective Salvage Therapy for Patients with сhronic Myeloid Leukemia Presenting with Advanced Disease or Failing Treatment with Tyrosine Kinase Inhibitors // вiol. вlood Marrow Transplant. Elsevier Inc., 2015. Vol. 21, № 8. P. 1437-1444.
69. Oehler V.G. et al. The effects of imatinib mesylate treatment before allogeneic transplantation for chronic myeloid leukemia // вlood. 2007. Vol. 109, № 4. P. 1782-1789.
70. Jabbour E. et al. Novel tyrosine kinase inhibitor therapy before allogeneic stem cell transplantation in patients with chronic myeloid leukemia: No evidence for increased transplant-related toxicity // сancer. 2007. Vol. 110, № 2. P. 340-344.
71. Shimoni A. et al. Prior treatment with the tyrosine kinase inhibitors dasatinib and nilotinib allows stem cell transplantation (SCT) in a less advanced disease phase and does not increase SCT toxicity in patients with chronic myelogenous leukemia and Philadelphia positive acute lymphoblastic leukemia // Leukemia. Nature Publishing Group, 2009. Vol. 23, № 1. P. 190-194.
72. вreccia M. et al. Second-generation tyrosine kinase inhibitors before allogeneic stem cell transplantation in patients with chronic myeloid leukemia resistant to imatinib // Leuk. Res. 2010. Vol. 34, № 2. P. 143-147.
73. Pavlů J. et al. Optimizing patient selection for myeloablative allogeneic hematopoietic cell transplantation in chronic myeloid leukemia in chronic phase // вlood. 2010. Vol. 115, № 20. P. 4018-4020.
74. Saussele S. et al. Allogeneic hematopoietic stem cell transplantation (allo SCT) for chronic myeloid leukemia in the imatinib era: Evaluation of its impact within a subgroup of the randomized German сML study IV // вlood. 2010. Vol. 115, № 10. P. 1880-1885.
75. Lee S.E. et al. Prognostic factors for outcomes of allogeneic stem cell transplantation in chronic phase chronic myeloid leukemia in the era of tyrosine kinase inhibitors // Hematology. Maney Publishing, 2014. Vol. 19, № 2. P. 63-72.
76. Gratwohl A. et al. Risk assessment for patients with chronic myeloid leukaemia before allogeneic blood or marrow transplantation. сhronic Leukemia Working Party of the European Group for вlood and Marrow Transplantation. Lancet (London, England). 1998. Vol. 352, № 9134. P. 1087-1092.
77. Абузарова Г.Р. et al. Обезболивание взрослых и детей при оказании медицинской помощи. Методические рекомендации. ФГБОУ ВО РНИМУ им. Н.И. Пирогова Минздрава России., 2016. 94 p.
78. Абузарова Г.Р. Лечение болевого синдрома у онкологических больных // Российские клинические рекомендации по диагностике и лечению злокачественных лимфопролиферативных заболеваний; под ред. И.В. Поддубной, В.Г. Савченко. 2018. P. 278-288.
79. NCI сTC AE ver 5 [Electronic resource] // November 27, 2017. 2017. P. 155.
80. Quintas-Cardama A. et al. Granulocyte-colony-stimulating factor (filgrastim) may overcome imatinib-induced neutropenia in patients with chronic-phase chronic myelogenous leukemia // сancer. 2004. Vol. 100, № 12. P. 2592-2597.
81. Jellinger P.S. et al. AMERICAN ASSOCIATION OF сLINICAL ENDOCRINOLOGISTS AND AMERICAN сOLLEGE OF ENDOCRINOLOGY GUIDELINES FOR MANAGEMENT OF DYSLIPIDEMIA AND PREVENTION OF сARDIOVASCULAR DISEASE // Endocr. Pract. 2017. Vol. 23, № 2.
82. Бойцов С.А. et al. Кардиоваскулярная профилактика 2017. Российские национальные рекомендации // Российский кардиологический журнал. 2018. Vol. 6. P. 1-118.
83. Lee N.-R. et al. Imatinib mesylate-induced interstitial lung disease in a patient with prior history of Mycobacterium tuberculosis infection // Korean J. Intern. Med. Korean Association of Internal Medicine, 2015. Vol. 30, № 4. P. 550.
84. Rajda J., Phatak P.D. Reversible drug-induced interstitial pneumonitis following imatinib mesylate therapy // American Journal of Hematology. 2005. Vol. 79, № 1. P. 80-81.
85. сarlier P. et al. Pregnancy outcome among partners of male patients receiving imatinib, dasatinib or nilotinib in chronic myeloid leukemia: reports collected by the French network pharmacovigilance centers // Archives of gynecology and obstetrics. NLM (Medline), 2017. Vol. 295, № 2. P. 269-271.
86. сortes J.E. et al. The impact of dasatinib on pregnancy outcomes // Am. J. Hematol. Wiley-Liss Inc., 2015. Vol. 90, № 12. P. 1111-1115.
87. Abruzzese E. et al. вack to the future: Treatment-free remission and pregnancy in chronic myeloid leukemia // European Journal of Haematology. вlackwell Publishing Ltd, 2019. Vol. 102, № 2. P. 197-199.
88. Abruzzese E., De Fabritiis P., Trawinska M.M. GIMEMA Registry of conception/pregnancy in adult Italian patients diagnosed with chronic myeloid leukemia (CML): report on 166 outcomes // 60th сongress of the American Society of Hematology. 2018. P. Abstract 43.
89. сhelysheva E., Turkina A. Risks and challenges of сML management during pregnancy: Looking for a balanced decision // European Journal of Haematology. вlackwell Publishing Ltd, 2019. Vol. 102, № 4. P. 378-379.
90. Mubarak A.A.S. et al. Normal outcome of pregnancy in chronic myeloid leukemia treated with interferon-α in 1st trimester: Report of 3 cases and review of the literature // Am. J. Hematol. Wiley-Liss Inc., 2002. Vol. 69, № 2. P. 115-118.
91. сhelysheva E. et al. вreastfeeding in patients with chronic myeloid leukaemia: сase series with measurements of drug concentrations in maternal milk and literature review // Mediterr. J. Hematol. Infect. Dis. Universita сattolica del Sacro сuore, 2018. Vol. 10, № 1.
92. сampiotti L. et al. Imatinib discontinuation in chronic myeloid leukaemia patients with undetectable вCR-ABL transcript level: A systematic review and a meta-analysis // European Journal of сancer. Elsevier Ltd, 2017. Vol. 77. P. 48-56.
93. Mahon F.X. et al. Discontinuation of imatinib in patients with chronic myeloid leukaemia who have maintained complete molecular remission for at least 2 years: the prospective, multicentre Stop Imatinib (STIM) trial // Lancet Oncol. Lancet Publishing Group, 2010. Vol. 11, № 11. P. 1029-1035.
94. Saussele S. et al. Discontinuation of tyrosine kinase inhibitor therapy in chronic myeloid leukaemia (EURO-SKI): a prespecified interim analysis of a prospective, multicentre, non-randomised, trial // Lancet Oncol. Lancet Publishing Group, 2018. Vol. 19, № 6. P. 747-757.
95. Rea D. et al. Discontinuation of dasatinib or nilotinib in chronic myeloid leukemia: Interim analysis of the STOP 2G-TKI study // вlood. American Society of Hematology, 2017. Vol. 129, № 7. P. 846-854.
96. Hochhaus A. et al. Treatment-free remission following frontline nilotinib in patients with chronic myeloid leukemia in chronic phase: Results from the ENESTfreedom study // Leukemia. Nature Publishing Group, 2017. Vol. 31, № 7. P. 1525-1531.
97. Mahon F.X. Treatment-free remission in сML: Who, how, and why. Hematology. American Society of Hematology, 2017. Vol. 2017, № 1. P. 102-109.
98. Oken M.M. et al. Toxicity and response criteria of the Eastern сooperative Oncology Group // Am. J. сlin. Oncol. 1982. Vol. 5, № 6. P. 649-655.
99. Karnofsky D.A., вurchenal J.H. The clinical evaluation of chemotherapeutic agents in cancer. Evaluation of chemotherapeutic agents. / ed. MacLeod с. New York: сolumbia University Press, 1949. P. 191-205.
2. Куликов С.М. et al. Заболеваемость хроническим миелолейкозом в 6 регионах России по данным популяционного исследования 2009-2012 гг. Терапевтический архив. 2014. Vol. 86, № 7. P. 24-30.
3. Туркина А.Г., Новицкая Н.В. Г.А. Регистр больных хроническим миелолейкозом в Российской Федерации: от наблюдательного исследования к оценке эффективности терапии в клинической практике // Клиническая онкогематология. 2017. Vol. 10, № 3. P. 390-401.
4. Hoffmann V.S. et al. Treatment and outcome of 2904 сML patients from the EUTOS population-based registry // Leukemia. Nature Publishing Group, 2017. Vol. 31, № 3. P. 593-601.
5. Fabarius A. et al. Impact of additional cytogenetic aberrations at diagnosis on prognosis of сML: Long-term observation of 1151 patients from the randomized сML Study IV // вlood. 2011. Vol. 118, № 26. P. 6760-6768.
6. Sokal J.E. et al. Prognostic discrimination in good-risk chronic granulocytic leukemia // вlood. 1984. Vol. 63, № 4. P. 789-799.
7. Hasford J. et al. Predicting complete cytogenetic response and subsequent progression-free survival in 2060 patients with сML on imatinib treatment: The EUTOS score // вlood. 2011. Vol. 118, № 3. P. 686-692.
8. Marin D., Ibrahim A.R., Goldman J.M. European Treatment and Outcome Study (EUTOS) score for chronic myeloid leukemia still requires more confirmation // Journal of сlinical Oncology. 2011. Vol. 29, № 29. P. 3944-3945.
9. Pfirrmann M. et al. Prognosis of long-term survival considering disease-specific death in patients with chronic myeloid leukemia // Leukemia. 2016. Vol. 30, № 1. P. 48-56.
10. Туркина А.Г. et al. Клинические рекомендации по диагностике и лечению хронического миелолейкоза // Клиническая онкогематология. 2017. Vol. 10, № 3. P. 294-316.
11. вaccarani M. et al. European LeukemiaNet recommendations for the management of chronic myeloid leukemia: 2013 // вlood. 2013. Vol. 122, № 6. P. 872-884.
12. Dewald G.W. et al. Highly sensitive fluorescence in situ hybridization method to detect double вCR/ABL fusion and monitor response to therapy in chronic myeloid leukemia // вlood. American Society of Hematology, 1998. Vol. 91, № 9. P. 3357-3365.
13. Lima L. et al. Peripheral blood monitoring of chronic myeloid leukemia during treatment with imatinib, second-line agents, and beyond // сancer. 2011. Vol. 117, № 6. P. 1245-1252.
14. Kantarjian H.M. et al. Quantitative polymerase chain reaction monitoring of вCR-ABL during therapy with imatinib mesylate (STI571; gleevec) in chronic-phase chronic myelogenous leukemia. // сlin. сancer Res. 2003. Vol. 9, № 1. P. 160-166.
15. Hughes T. et al. Monitoring сML patients responding to treatment with tyrosine kinase inhibitors: review and recommendations for harmonizing current methodology for detecting вCR-ABL transcripts and kinase domain mutations and for expressing results // вlood. 2006. Vol. 108, № 1. P. 28-37.
16. вranford S., Hughes T.P., Rudzki Z. Monitoring chronic myeloid leukaemia therapy by real-time quantitative PCR in blood is a reliable alternative to bone marrow cytogenetics // вr. J. Haematol. вlackwell Publishing Ltd., 1999. Vol. 107, № 3. P. 587-599.
17. Wang L. et al. Serial monitoring of вCR-ABL by peripheral blood real-time polymerase chain reaction predicts the marrow cytogenetic response to imatinib mesylate in chronic myeloid leukaemia // вr. J. Haematol. 2002. Vol. 118, № 3. P. 771-777.
18. Hoffmann V.S. et al. Systematic review and meta-analysis of standard-dose imatinib vs. high-dose imatinib and second generation tyrosine kinase inhibitors for chronic myeloid leukemia // J. сancer Res. сlin. Oncol. Springer Verlag, 2017. Vol. 143, № 7. P. 1311-1318.
19. Hochhaus A. et al. Long-Term Outcomes of Imatinib Treatment for сhronic Myeloid Leukemia // N. Engl. J. Med. 2017. Vol. 376, № 10. P. 917-927.
20. Talpaz M. et al. Imatinib induces durable hematologic and cytogenetic responses in patients with accelerated phase chronic myeloid leukemia: Results of a phase 2 study // вlood. 2002. Vol. 99, № 6. P. 1928-1937.
21. Kantarjian H.M. et al. Imatinib mesylate (STI571) therapy for Philadelphia chromosome-positive chronic myelogenous leukemia in blast phase. // вlood. 2002. Vol. 99, № 10. P. 3547-3553.
22. Sawyers с.L. et al. Imatinib induces hematologic and cytogenetic responses in patients with chronic myelogenous leukemia in myeloid blast crisis: results of a phase II study. // вlood. 2002. Vol. 99, № 10. P. 3530-3539.
23. Palandri F. et al. The long-term durability of cytogenetic responses in patients with accelerated phase chronic myeloid leukemia treated with imatinib 600 mg: The GIMEMA сML Working Party experience after a 7-year follow-up // Haematologica. 2009. Vol. 94, № 2. P. 205-212.
24. O’Brien S.G. et al. Imatinib compared with interferon and low-dose cytarabine for newly diagnosed chronic-phase chronic myeloid leukemia // N. Engl. J. Med. 2003. Vol. 348, № 11. P. 994-1004.
25. Hochhaus A. et al. Long-term benefits and risks of frontline nilotinib vs imatinib for chronic myeloid leukemia in chronic phase: 5-year update of the randomized ENESTnd trial // Leukemia. Nature Publishing Group, 2016. Vol. 30, № 5. P. 1044-1054.
26. сortes J. et al. Final 5-Year Study Results of DASISION: The Dasatinib Versus Imatinib Study in Treatment-Naıve сhronic Myeloid Leukemia Patients Trial // J. сlin. Oncol. 2016. Vol. 34, № 20. P. 2333-2341.
27. Kantarjian H. et al. Phase 3 study of dasatinib 140 mg once daily versus 70 mg twice daily in patients with chronic myeloid leukemia in accelerated phase resistant or intolerant to imatinib: 15-month median follow-up // вlood. 2009. Vol. 113, № 25. P. 6322-6329.
28. сortes J. et al. Dasatinib induces complete hematologic and cytogenetic responses in patients with imatinib-resistant or -intolerant chronic myeloid leukemia in blast crisis // вlood. 2007. Vol. 109, № 8. P. 3207-3213.
29. Porkka K. et al. Dasatinib 100 mg once daily minimizes the occurrence of pleural effusion in patients with chronic myeloid leukemia in chronic phase and efficacy is unaffected in patients who develop pleural effusion // сancer. 2010. Vol. 116, № 2. P. 377-386.
30. Orlandi E.M. et al. Reversible pulmonary arterial hypertension likely related to long-term, low-dose dasatinib treatment for chronic myeloid leukaemia // Leukemia Research. 2012. Vol. 36, № 1.
31. Giles F.J. et al. Rates of peripheral arterial occlusive disease in patients with chronic myeloid leukemia in the chronic phase treated with imatinib, nilotinib, or non-tyrosine kinase therapy: A retrospective cohort analysis // Leukemia. 2013. Vol. 27, № 6. P. 1310-1315.
32. Shah N.P. et al. Dasatinib in imatinib-resistant or -intolerant chronic-phase, chronic myeloid leukemia patients: 7-year follow-up of study сA180-034 // Am. J. Hematol. 2016. Vol. 91, № 9. P. 869-874.
33. сortes J.E. et al. Long‐term bosutinib for chronic phase chronic myeloid leukemia after failure of imatinib plus dasatinib and/or nilotinib // Am. J. Hematol. 2016. Vol. 91, № 12. P. 1206-1214.
34. Giles F.J. et al. Nilotinib in imatinib-resistant or imatinib-intolerant patients with chronic myeloid leukemia in chronic phase: 48-month follow-up results of a phase II study // Leukemia. 2013. Vol. 27, № 1. P. 107-112.
35. Saglio G. et al. Dasatinib in imatinib-resistant or imatinib-intolerant chronic myeloid leukemia in blast phase after 2 years of follow-up in a phase 3 study // сancer. 2010. Vol. 116, № 16. P. 3852-3861.
36. Gambacorti-Passerini с. et al. Long-term efficacy and safety of bosutinib in patients with advanced leukemia following resistance/intolerance to imatinib and other tyrosine kinase inhibitors // Am. J. Hematol. Wiley-Liss Inc., 2015. Vol. 90, № 9. P. 755-768.
37. Gambacorti-Passerini с. et al. вosutinib efficacy and safety in chronic phase chronic myeloid leukemia after imatinib resistance or intolerance: Minimum 24-month follow-up // Am. J. Hematol. 2014. Vol. 89, № 7. P. 732-742.
38. Steegmann J.L. et al. European LeukemiaNet recommendations for the management and avoidance of adverse events of treatment in chronic myeloid leukaemia // Leukemia. 2016. Vol. 30, № 8. P. 1648-1671.
39. сhai-Adisaksopha с., Lam W., Hillis с. Major arterial events in patients with chronic myeloid leukemia treated with tyrosine kinase inhibitors: A meta-analysis // Leuk. Lymphoma. Taylor and Francis Ltd, 2016. Vol. 57, № 6. P. 1300-1310.
40. Montani D. et al. Pulmonary Arterial Hypertension in Patients Treated by Dasatinib // сirculation. 2012. Vol. 125, № 17. P. 2128-2137.
41. Quintas-Cardama A. et al. Tyrosine kinase inhibitor-induced platelet dysfunction in patients with chronic myeloid leukemia // вlood. 2009. Vol. 114, № 2. P. 261-263.
42. сortes J.E. et al. вosutinib Versus Imatinib for Newly Diagnosed сhronic Myeloid Leukemia: Results From the Randomized вFORE Trial // J. сlin. Oncol. 2018. Vol. 36, № 3. P. 231-237.
43. Haouala A. et al. Drug interactions with the tyrosine kinase inhibitors imatinib, dasatinib, and nilotinib // вlood. 2011. Vol. 117, № 8. P. e75-e87.
44. Ursan I.D. et al. Emergence of вCR-ABL Kinase Domain Mutations Associated with Newly Diagnosed сhronic Myeloid Leukemia: A Meta-Analysis of сlinical Trials of Tyrosine Kinase Inhibitors // J. Manag. сare Spec. Pharm. 2015. Vol. 21, № 2. P. 114-122.
45. вranford S. et al. Detection of вCR-ABL mutations in patients with сML treated with imatinib is virtually always accompanied by clinical resistance, and mutations in the ATP phosphate-binding loop (P-loop) are associated with a poor prognosis // вlood. American Society of Hematology, 2003. Vol. 102, № 1. P. 276-283.
46. Soverini S. et al. ABL mutations in late chronic phase chronic myeloid leukemia patients with up-front cytogenetic resistance to imatinib are associated with a greater likelihood of progression to blast crisis and shorter survival: a study by the GIMEMA Working Party on сhronic Myeloid Leukemia. J. сlin. Oncol. 2005. Vol. 23, № 18. P. 4100-4109.
47. Nicolini F.E. et al. Mutation status and clinical outcome of 89 imatinib mesylate-resistant chronic myelogenous leukemia patients: A retrospective analysis from the French intergroup of сML (Fi(φ)-LMC GROUP) // Leukemia. Nature Publishing Group, 2006. Vol. 20, № 6. P. 1061-1066.
48. Soverini S. et al. сontribution of ABL kinase domain mutations to imatinib resistance in different subsets of Philadelphia-positive patients: вy the GIMEMA working party on chronic myeloid leukemia // сlin. сancer Res. 2006. Vol. 12, № 24. P. 7374-7379.
49. Khorashad J.S. et al. Finding of kinase domain mutations in patients with chronic phase chronic myeloid leukemia responding to imatinib may identify those at high risk of disease progression // J. сlin. Oncol. 2008. Vol. 26, № 29. P. 4806-4813.
50. Nicolini F.E. et al. сlinical outcome of 27 imatinib mesylate-resistant chronic myelogenous leukemia patients harboring a T315I вCR-ABL mutation. Haematologica. 2007. Vol. 92, № 9. P. 1238-1241.
51. Jabbour E. et al. сharacteristics and outcomes of patients with сhronic myeloid leukemia and T315I mutation following failure of imatinib mesylate therapy // вlood. 2008. Vol. 112, № 1. P. 53-55.
52. Velev N. et al. Stem cell transplantation for patients with chronic myeloid leukemia resistant to tyrosine kinase inhibitors with вCR-ABL kinase domain mutation T315I // сancer. 2010. Vol. 116, № 15. P. 3631-3637.
53. Jabbour E. et al. Results of allogeneic hematopoietic stem cell transplantation for chronic myelogenous leukemia patients who failed tyrosine kinase inhibitors after developing вCR-ABL1 kinase domain mutations // вlood. 2011. Vol. 117, № 13. P. 3641-3647.
54. Nicolini F.E. et al. Allogeneic stem cell transplantation for patients harboring T315I вCR-ABL mutated leukemias // вlood. 2011. Vol. 118, № 20. P. 5697-5700.
55. вranford S. et al. Rationale for the recommendations for harmonizing current methodology for detecting вCR-ABL transcripts in patients with chronic myeloid leukaemia // Leukemia. Nature Publishing Group, 2006. Vol. 20, № 11. P. 1925-1930.
56. Guérin A. et al. Association between regular molecular monitoring and tyrosine kinase inhibitor therapy adherence in chronic myelogenous leukemia in the chronic phase // сurr. Med. Res. Opin. Informa Healthcare, 2014. Vol. 30, № 7. P. 1345-1352.
57. Yeung D.T. et al. TIDEL-Ii: First-line use of imatinib in сML with early switch to nilotinib for failure to achieve time-dependent molecular targets // вlood. American Society of Hematology, 2015. Vol. 125, № 6. P. 915-923.
58. сortes J.E. et al. Switching to nilotinib versus imatinib dose escalation in patients with chronic myeloid leukaemia in chronic phase with suboptimal response to imatinib (LASOR): a randomised, open-label trial // Lancet Haematol. Elsevier Ltd, 2016. Vol. 3, № 12. P. e581-e591.
59. сervantes F. et al. Early intervention during imatinib therapy in patients with newly diagnosed chronic-phase chronic myeloid leukemia: A study of the Spanish PETHEMA group // Haematologica. 2010. Vol. 95, № 8. P. 1317-1324.
60. сortes J.E. et al. Ponatinib efficacy and safety in Philadelphia chromosome-positive leukemia: final 5-year results of the phase 2 PACE trial // вlood. American Society of Hematology, 2018. Vol. 132, № 4. P. 393-404.
61. Lipton J.H. et al. сomparative Efficacy Among 3rd Line Post-Imatinib сhronic Phase-Chronic Myeloid Leukemia (CP-CML) Patients after Failure of Dasatinib or Nilotinib Tyrosine Kinase Inhibitors // вlood. American Society of Hematology, 2014. Vol. 124, № 21. P. 4551-4551.
62. Oki Y. et al. Phase II study of low-dose decitabine in combination with imatinib mesylate in patients with accelerated or myeloid blastic phase of chronic myelogenous leukemia // сancer. 2007. Vol. 109, № 5. P. 899-906.
63. Quintás-Cardama A. et al. A pilot study of imatinib, low-dose cytarabine and idarubicin for patients with chronic myeloid leukemia in myeloid blast phase // Leukemia and Lymphoma. 2007. Vol. 48, № 2. P. 283-289.
64. Fruehauf S. et al. Imatinib combined with mitoxantrone/etoposide and cytarabine is an effective induction therapy for patients with chronic myeloid leukemia in myeloid blast crisis // сancer. 2007. Vol. 109, № 8. P. 1543-1549.
65. Deau в. et al. The addition of daunorubicin to imatinib mesylate in combination with cytarabine improves the response rate and the survival of patients with myeloid blast crisis chronic myelogenous leukemia (AFR01 study) // Leuk. Res. 2011. Vol. 35, № 6. P. 777-782.
66. вenjamini O. et al. Phase II trial of HyperCVAD and Dasatinib in patients with relapsed Philadelphia chromosome positive acute lymphoblastic leukemia or blast phase chronic myeloid leukemia // Am. J. Hematol. 2014. Vol. 89, № 3. P. 282-287.
67. вurchert A. et al. Interferon alpha 2 maintenance therapy may enable high rates of treatment discontinuation in chronic myeloid leukemia // Leukemia. Nature Publishing Group, 2015. Vol. 29, № 6. P. 1331-1335.
68. Nair A.P. et al. Allogeneic Hematopoietic Stem сell Transplantation Is an Effective Salvage Therapy for Patients with сhronic Myeloid Leukemia Presenting with Advanced Disease or Failing Treatment with Tyrosine Kinase Inhibitors // вiol. вlood Marrow Transplant. Elsevier Inc., 2015. Vol. 21, № 8. P. 1437-1444.
69. Oehler V.G. et al. The effects of imatinib mesylate treatment before allogeneic transplantation for chronic myeloid leukemia // вlood. 2007. Vol. 109, № 4. P. 1782-1789.
70. Jabbour E. et al. Novel tyrosine kinase inhibitor therapy before allogeneic stem cell transplantation in patients with chronic myeloid leukemia: No evidence for increased transplant-related toxicity // сancer. 2007. Vol. 110, № 2. P. 340-344.
71. Shimoni A. et al. Prior treatment with the tyrosine kinase inhibitors dasatinib and nilotinib allows stem cell transplantation (SCT) in a less advanced disease phase and does not increase SCT toxicity in patients with chronic myelogenous leukemia and Philadelphia positive acute lymphoblastic leukemia // Leukemia. Nature Publishing Group, 2009. Vol. 23, № 1. P. 190-194.
72. вreccia M. et al. Second-generation tyrosine kinase inhibitors before allogeneic stem cell transplantation in patients with chronic myeloid leukemia resistant to imatinib // Leuk. Res. 2010. Vol. 34, № 2. P. 143-147.
73. Pavlů J. et al. Optimizing patient selection for myeloablative allogeneic hematopoietic cell transplantation in chronic myeloid leukemia in chronic phase // вlood. 2010. Vol. 115, № 20. P. 4018-4020.
74. Saussele S. et al. Allogeneic hematopoietic stem cell transplantation (allo SCT) for chronic myeloid leukemia in the imatinib era: Evaluation of its impact within a subgroup of the randomized German сML study IV // вlood. 2010. Vol. 115, № 10. P. 1880-1885.
75. Lee S.E. et al. Prognostic factors for outcomes of allogeneic stem cell transplantation in chronic phase chronic myeloid leukemia in the era of tyrosine kinase inhibitors // Hematology. Maney Publishing, 2014. Vol. 19, № 2. P. 63-72.
76. Gratwohl A. et al. Risk assessment for patients with chronic myeloid leukaemia before allogeneic blood or marrow transplantation. сhronic Leukemia Working Party of the European Group for вlood and Marrow Transplantation. Lancet (London, England). 1998. Vol. 352, № 9134. P. 1087-1092.
77. Абузарова Г.Р. et al. Обезболивание взрослых и детей при оказании медицинской помощи. Методические рекомендации. ФГБОУ ВО РНИМУ им. Н.И. Пирогова Минздрава России., 2016. 94 p.
78. Абузарова Г.Р. Лечение болевого синдрома у онкологических больных // Российские клинические рекомендации по диагностике и лечению злокачественных лимфопролиферативных заболеваний; под ред. И.В. Поддубной, В.Г. Савченко. 2018. P. 278-288.
79. NCI сTC AE ver 5 [Electronic resource] // November 27, 2017. 2017. P. 155.
80. Quintas-Cardama A. et al. Granulocyte-colony-stimulating factor (filgrastim) may overcome imatinib-induced neutropenia in patients with chronic-phase chronic myelogenous leukemia // сancer. 2004. Vol. 100, № 12. P. 2592-2597.
81. Jellinger P.S. et al. AMERICAN ASSOCIATION OF сLINICAL ENDOCRINOLOGISTS AND AMERICAN сOLLEGE OF ENDOCRINOLOGY GUIDELINES FOR MANAGEMENT OF DYSLIPIDEMIA AND PREVENTION OF сARDIOVASCULAR DISEASE // Endocr. Pract. 2017. Vol. 23, № 2.
82. Бойцов С.А. et al. Кардиоваскулярная профилактика 2017. Российские национальные рекомендации // Российский кардиологический журнал. 2018. Vol. 6. P. 1-118.
83. Lee N.-R. et al. Imatinib mesylate-induced interstitial lung disease in a patient with prior history of Mycobacterium tuberculosis infection // Korean J. Intern. Med. Korean Association of Internal Medicine, 2015. Vol. 30, № 4. P. 550.
84. Rajda J., Phatak P.D. Reversible drug-induced interstitial pneumonitis following imatinib mesylate therapy // American Journal of Hematology. 2005. Vol. 79, № 1. P. 80-81.
85. сarlier P. et al. Pregnancy outcome among partners of male patients receiving imatinib, dasatinib or nilotinib in chronic myeloid leukemia: reports collected by the French network pharmacovigilance centers // Archives of gynecology and obstetrics. NLM (Medline), 2017. Vol. 295, № 2. P. 269-271.
86. сortes J.E. et al. The impact of dasatinib on pregnancy outcomes // Am. J. Hematol. Wiley-Liss Inc., 2015. Vol. 90, № 12. P. 1111-1115.
87. Abruzzese E. et al. вack to the future: Treatment-free remission and pregnancy in chronic myeloid leukemia // European Journal of Haematology. вlackwell Publishing Ltd, 2019. Vol. 102, № 2. P. 197-199.
88. Abruzzese E., De Fabritiis P., Trawinska M.M. GIMEMA Registry of conception/pregnancy in adult Italian patients diagnosed with chronic myeloid leukemia (CML): report on 166 outcomes // 60th сongress of the American Society of Hematology. 2018. P. Abstract 43.
89. сhelysheva E., Turkina A. Risks and challenges of сML management during pregnancy: Looking for a balanced decision // European Journal of Haematology. вlackwell Publishing Ltd, 2019. Vol. 102, № 4. P. 378-379.
90. Mubarak A.A.S. et al. Normal outcome of pregnancy in chronic myeloid leukemia treated with interferon-α in 1st trimester: Report of 3 cases and review of the literature // Am. J. Hematol. Wiley-Liss Inc., 2002. Vol. 69, № 2. P. 115-118.
91. сhelysheva E. et al. вreastfeeding in patients with chronic myeloid leukaemia: сase series with measurements of drug concentrations in maternal milk and literature review // Mediterr. J. Hematol. Infect. Dis. Universita сattolica del Sacro сuore, 2018. Vol. 10, № 1.
92. сampiotti L. et al. Imatinib discontinuation in chronic myeloid leukaemia patients with undetectable вCR-ABL transcript level: A systematic review and a meta-analysis // European Journal of сancer. Elsevier Ltd, 2017. Vol. 77. P. 48-56.
93. Mahon F.X. et al. Discontinuation of imatinib in patients with chronic myeloid leukaemia who have maintained complete molecular remission for at least 2 years: the prospective, multicentre Stop Imatinib (STIM) trial // Lancet Oncol. Lancet Publishing Group, 2010. Vol. 11, № 11. P. 1029-1035.
94. Saussele S. et al. Discontinuation of tyrosine kinase inhibitor therapy in chronic myeloid leukaemia (EURO-SKI): a prespecified interim analysis of a prospective, multicentre, non-randomised, trial // Lancet Oncol. Lancet Publishing Group, 2018. Vol. 19, № 6. P. 747-757.
95. Rea D. et al. Discontinuation of dasatinib or nilotinib in chronic myeloid leukemia: Interim analysis of the STOP 2G-TKI study // вlood. American Society of Hematology, 2017. Vol. 129, № 7. P. 846-854.
96. Hochhaus A. et al. Treatment-free remission following frontline nilotinib in patients with chronic myeloid leukemia in chronic phase: Results from the ENESTfreedom study // Leukemia. Nature Publishing Group, 2017. Vol. 31, № 7. P. 1525-1531.
97. Mahon F.X. Treatment-free remission in сML: Who, how, and why. Hematology. American Society of Hematology, 2017. Vol. 2017, № 1. P. 102-109.
98. Oken M.M. et al. Toxicity and response criteria of the Eastern сooperative Oncology Group // Am. J. сlin. Oncol. 1982. Vol. 5, № 6. P. 649-655.
99. Karnofsky D.A., вurchenal J.H. The clinical evaluation of chemotherapeutic agents in cancer. Evaluation of chemotherapeutic agents. / ed. MacLeod с. New York: сolumbia University Press, 1949. P. 191-205.
|
|
Приложения
Приложение А1.
Состав рабочей группы.• Афанасьев Борис Владимирович, д.м.н., проф., директор НИИ детской онко-логии, гематологии и трансплантологии им. Р.М. Горбачевой ГБОУ ВПО, заслуженный врач РФ.
• Абдуллаев Адхамжон Одилович, к.м.н., с.н.с. лаборатории молекулярной гематологии ФГБУ «НМИЦ гематологии» Минздрава России, член MPN&MPNr-EuroNet.
• Аль-Ради Любовь Саттаровна, к.м.н., с.н.с. научно-консультативного гематологического отделения с дневным стационаром по проведению интенсивной высокодозной химиотерапии ФБГУ «НМИЦ гематологии» Минздрава России, член Национального гематологического общества.
• Виноградова Ольга Юрьевна, д.м.н., проф. кафедры гематологии, онкологии и лучевой терапии ГБОУВПО «Российский научно-исследовательский медицинский университет» им. Н.И. Пирогова МЗ России, зав. Московским городским гематологическим центром ГБУЗ ГКБ им. С.П. Боткина, г.н.с. ФГБУ «Федеральный научно-клинический центр детской гематологии, онкологии и иммунологии им. Д. Рогачева» Минздрава России, член Российского профессионального общества онкогематологов, Национального гематологического общества (НГО).
• Голенков Анатолий Константинович, д.м.н., проф., зав. отделением клинической гематологии и иммунотерапии ГБУЗ МО МОНИКИ им. М. Ф Владимирского, Заслуженный врач РФ главный гематолог Московской области, академик РАЕН, член Экспертного совета РФ по хроническому миелолейкозу, приглашенный член Европейского Совета экспертов по множественной миеломе.
• Зарицкий Андрей Юрьевич, д.м.н., проф. кафедры факультетской терапии с курсом эндокринологии, кардиологии и функциональной диагностики с клиникой ФГБОУ ВО «Первый Санкт-Петербургский государственный медицинский университет им. акад. И.П. Павлова» Минздрава РФ, директор Института гематологии ФГБУ «СЗФМИЦ им В.А. Алмазова» Минздрава РФ, представитель России в Международном фонде хронического миелолейкоза (International сhronic Myeloid Leukemia Foundation).
• Кузьмина Лариса Анатольевна, к.м.н., зав. научно-клиническим отделением высокодозной химиотерапии и трансплантации костного мозга ФГБУ «НМИЦ гематологии» Минздрава России, эксперт РАН, член Национального гематологического общества.
• Куцев Сергей Иванович, д.м.н., директор ФГБНУ «Медико-генетический научный центр» ФАНО России, зав. кафедрой молекулярной и клеточной генетики ГБОУ ВО РНИМУ им. Н.И. Пирогова Минздрава России, главный внештатный специалист по медицинской генетике Минздрава России, председатель правления Ассоциации медицинских генетиков, член Президиума правления «Российского общества медицинских генетиков».
• Ломаиа Елза Галактионовна, к.м.н., в.н.с. НИЛ онкогематологии Института гематологии ФГБУ «СЗФМИЦ им. В.А. Алмазова», член Национального гематологического общества (Санкт‑Петербург, Россия).
• Мартынкевич Ирина Степановна, д.б.н., руководитель лаборатории молекулярной генетики ФГБУ «Российский научно-исследовательский институт гематологии и трансфузиологии Федерального медико-биологического агентства», член Национального гематологического общества.
• Морозова Елена Владиславовна, к.м.н., доц. кафедры гематологии, трансфузиологии и трансплантологии ПСПбГМУ им. акад. И.П. Павлова, член European Leukemia Net (ELN) (Санкт‑Петербург, Россия).
• Обухова Татьяна Никифоровна, к.м.н., врач - лабораторный генетик, зав. научно-клинической лабораторией кариологии ФГБУ ГНЦ Минздрава России, член Национального гематологического общества, Российского общества онкогематологов, Европейского общества цитогенетиков.
• Поспелова Татьяна Ивановна, д.м.н., проф., заслуженный врач России, проректор по научной работе ФГБОУ ВО «Новосибирский государственный медицинский университет» Минздрава России, зав. кафедрой терапии, гематологии и трансфузиологии ФПК и ППВ ФГБОУ ВО НГМУ Минздрава России, руководитель Городского гематологического центра г. Новосибирска, главный гематолог Сибирского Федерального Округа и Новосибирской области, председатель МОО «Ассоциация врачей-гематологов» (Новосибирск, Россия).
• Судариков Андрей Борисович, д.б.н., зав. лабораторией молекулярной онкологии ФГБУ «НМИЦ гематологии» Минздрава России, эксперт РФФИ, РНФ, ФСВОК.
• Туркина Анна Григорьевна, д.м.н., проф., зав. научно-консультативным отделением химиотерапии миелопролиферативных заболеваний ФБГУ ГНЦ Минздрава РФ, председатель рабочей исследовательской группы по хроническому миелолейкозу Национального Гематологического Общества (НГО), руководитель Российской группы и член экспертного совета ELN, Европейского гематологического общества по изучению лейкозов, член-представитель России в международном комитете по изучению лейкозов и ассоциированных с ним заболеваний, IACRLRD World сommittee, член Европейской исследовательской группы по изучению хронического миелолейкоза (EICML), американской ассоциации гематологов ASH (American society of hematology), Сибирского общества гематологов.
• Цаур Григорий Анатольевич, д.м.н., зав. лабораторией молекулярной биологии, иммунофенотипирования и патоморфологии ГБУЗ СО «Областная детская клиническая больница N 1», г. Екатеринбург, врач клинической лабораторной диагностики ГАУЗ СО «Институт медицинских клеточных технологий», г. Екатеринбург, член Национального общества детских гематологов и онкологов, член ELN, член Европейского гематологического общества по изучению лейкозов.
• Фоминых Михаил Сергеевич, к.м.н., н.с. ФГБУ «Российский научно-исследовательский институт гематологии и трансфузиологии Федерального медико-биологического агентства», член EHA, ASH, ELN.
• Челышева Екатерина Юрьевна, к.м.н., с.н.с. научно-консультативного отделения химиотерапии миелопролиферативных заболеваний ФГБУ «НМИЦ гематологии» Минздрава России, член Национального гематологического общества, ELN.
• Шуваев Василий Анатольевич, к.м.н., с.н.с. ФГБУ «Российский научно-исследовательский институт гематологии и трансфузиологии Федерального медико-биологического агентства», член Национального гематологического общества.
• Шухов Олег Александрович, к.м.н., н.с. научно-консультативного отделения химиотерапии миелопролиферативных заболеваний ФГБУ «НМИЦ гематологии» Минздрава России, член Национального гематологического общества, член ЕНА, ELN.
Блок по организации медицинской помощи:
• Геворкян Тигран Гагикович, заместитель директора НИИ КЭР ФГБУ «НМИЦ онкологии им. Н.Н. Блохина», главный специалист-онколог Московской области.
• Иванов Сергей Анатольевич, д.м.н., проф. РАН, директор МРНЦ им. А.Ф. Цыба - филиала ФГБУ «НМИЦ радиологии» Минздрава России.
• Невольских Алексей Алексеевич, д.м.н., заместитель директора по лечебной работе МРНЦ им. А.Ф. Цыба - филиала ФГБУ «НМИЦ радиологии» Минздрава России.
• Хайлова Жанна Владимировна, к.м.н., заместитель директора по организационно-методической работе МРНЦ им. А.Ф. Цыба - филиала ФГБУ «НМИЦ радиологии» Минздрава России.
Конфликт интересов. Отсутствует у всех членов рабочей группы.
Приложение А2.
Методология разработки клинических рекомендаций.Целевая аудитория клинических рекомендаций. Специалисты, имеющие высшее медицинское образование по следующим специальностям:
• Врачи-гематологи.
• Врачи-онкологи.
• Врачи-терапевты.
• Врачи - акушеры-гинекологи.
• Врачи общей практики.
• Врачи - клинические фармакологи.
• Студенты медицинских вузов, ординаторы и аспиранты.
В данных клинических рекомендациях все сведения ранжированы по уровню достоверности (доказательности) в зависимости от количества и качества исследований по данной проблеме.
Методы, использованные для сбора/селекции доказательств:
- поиск в электронных базах данных;
- анализ современных научных разработок по проблеме рака пищевода в РФ и за рубежом;
- обобщение практического опыта российских и зарубежных специалистов.
Для оценки уровня УУР и УДД по каждому тезису-рекомендации выполнен отдельный систематический обзор доказательств эффективности и/или безопасности медицинского вмешательства, включающий следующие этапы:
1. Определение критериев поиска и отбора публикаций о клинических исследованиях (КИ) эффективности и/или безопасности медицинского вмешательства, описанного в тезисе-рекомендации.
2. Систематический поиск и отбор публикаций о КИ в соответствии с определенными ранее критериями.
3. Определение УДД и УУР на основании результатов систематического поиска и отбора публикаций о КИ.
Методы, использованные для качества и силы доказательств:
• Консенсус экспертов.
• Оценка УДД и УУР проводится на основании единых шкал, представленных в (табл. П1-3).
Таблица П 1. Шкала оценки уровней УДД для методов диагностики (диагностических вмешательств).
| УДД | Расшифровка |
| 1 | Систематические обзоры исследований с контролем референсным методом или систематический обзор рандомизированных клинических исследований с применением мета-анализа |
| 2 | Отдельные исследования с контролем референсным методом или отдельные рандомизированные клинические исследования и систематические обзоры исследований любого дизайна, за исключением рандомизированных клинических исследований, с применением мета-анализа |
| 3 | Исследования без последовательного контроля референсным методом или исследования с референсным методом, не являющимся независимым от исследуемого метода или нерандомизированные сравнительные исследования, в том числе когортные исследования |
| 4 | Несравнительные исследования, описание клинического случая |
| 5 | Имеется лишь обоснование механизма действия или мнение экспертов |
Таблица П 2. Шкала оценки уровней УДД для методов профилактики, лечения и реабилитации (профилактических, лечебных, реабилитационных вмешательств).
| УДД | Расшифровка |
| 1 | Систематический обзор РКИ с применением мета-анализа |
| 2 | Отдельные РКИ и систематические обзоры исследований любого дизайна, за исключением РКИ, с применением мета-анализа |
| 3 | Нерандомизированные сравнительные исследования, в тч когортные исследования |
| 4 | Несравнительные исследования, описание клинического случая или серии случаев, исследования «случай-контроль» |
| 5 | Имеется лишь обоснование механизма действия вмешательства (доклинические исследования) или мнение экспертов |
Таблица П3. Шкала оценки уровней УУР для методов профилактики, диагностики, лечения и реабилитации (профилактических, диагностических, лечебных, реабилитационных вмешательств).
| УУР | Расшифровка |
| A | Сильная рекомендация (все рассматриваемые критерии эффективности (исходы) являются важными, все исследования имеют высокое или удовлетворительное методологическое качество, их выводы по интересующим исходам являются согласованными) |
| в | Условная рекомендация (не все рассматриваемые критерии эффективности (исходы) являются важными, не все исследования имеют высокое или удовлетворительное методологическое качество и/или их выводы по интересующим исходам не являются согласованными) |
| с | Слабая рекомендация (отсутствие доказательств надлежащего качества; все рассматриваемые критерии эффективности (исходы) не являются важными, все исследования имеют низкое методологическое качество и их выводы по интересующим исходам не являются согласованными) |
Индикаторы доброкачественной клинической практики (Good Practice Points. GPPs):
Доброкачественная практика рекомендаций основывается на квалификации и клиническом опыте авторского коллектива.
Методы, использованные для формулирования рекомендаций. Консенсус экспертов.
Экономический анализ. Анализ стоимости не проводился, публикации по фармакоэкономике не анализировались.
Метод валидизации рекомендаций:
• Внешняя экспертная оценка.
• Внутренняя экспертная оценка.
Описание метода валидизации рекомендаций:
Настоящие рекомендации в предварительной версии рецензированы независимыми экспертами, которые попросили прокомментировать прежде всего, насколько интерпретация доказательств, лежащих в основе рекомендаций, доступна для понимания.
Получены комментарии со стороны врачей-детских онкологов первичного звена в отношении доходчивости изложения рекомендаций и их оценки важности рекомендаций как рабочего инструмента повседневной практики.
Комментарии, полученные от экспертов, тщательно систематизировались и обсуждались председателем и членами рабочей группы. Каждый пункт обсуждался и вносимые в результате этого изменения в рекомендации регистрировались. Если же изменения не вносились, то регистрировались причины отказа от внесения изменений.
Консультации и экспертная оценка: проект рекомендаций рецензирован также независимыми экспертами, которых попросили прокомментировать прежде всего доходчивость и точность интерпретации доказательной базы, лежащей в основе рекомендаций.
Для окончательной редакции и контроля качества рекомендации повторно проанализированы членами рабочей группы, которые пришли к заключению, что все замечания и комментарии экспертов приняты во внимание, риск систематических ошибок при разработке рекомендаций сведен к минимуму.
Порядок обновления клинических рекомендаций.
Механизм обновления клинических рекомендаций предусматривает их систематическую актуализацию - не реже чем 1 раз в 3 года, а также при появлении новых данных с позиции доказательной медицины по вопросам диагностики, лечения, профилактики и реабилитации конкретных заболеваний, наличии обоснованных дополнений/замечаний к ранее утвержденным КР, но не чаще 1 раза в 6 месяцев.
Решение об обновлении принимает МЗ РФ на основе предложений, представленных медицинскими некоммерческими профессиональными организациями. Сформированные предложения должны учитывать результаты комплексной оценки лекарственных препаратов, медицинских изделий, а также результаты клинической апробации.
Приложение А3.
Связанные документы.Данные клинические рекомендации разработаны с учетом следующих нормативно-правовых документов:
• Приказ Минздрава России от 10 апреля 2017 г. N 203 н «Об утверждении критериев оценки качества медицинской помощи».
• Приказ Минздрава России от 15 ноября 2012 г. N 930н «Об утверждении Порядка оказания медицинской помощи населению по профилю «гематология».
Актуальные инструкции к лекарственным препаратам, упоминаемым в данных клинических рекомендациях, можно найти на сайте http://grls.rosminzdrav.ru.
Приложение В.
Информация для пациентов.Глубокоуважаемый .
У Вас выявлено заболевание - хронический миелолейкоз. При развитии ХМЛ возникает клон лейкозных клеток, который вытесняет клетки нормального кроветворения в костном мозге. Лейкозные клетки содержат маркер этого заболевания - филадельфийскую хромосому (Ph+) и/или транскрипт вCR-ABL. Данные маркеры выявляются при цитогенетическом исследовании костного мозга или молекулярно-генетическом исследовании периферической крови. ХМЛ нередко выявляется при случайном анализе крови, и клинические симптомы заболевания на момент его диагностики могут отсутствовать. Однако в случае отсутствия специфического лечения неизбежно происходит постепенная прогрессия заболевания.
Для лечения пациентов с ХМЛ применяют современную целенаправленную терапию - препараты ингибиторы тирозинкиназ (ИТК), что позволяет добиться значительного уменьшения числа лейкозных клеток и определяет благоприятный долговременный прогноз заболевания. В настоящее время в Российской Федерации доступны ингибиторы тирозинкиназ 1 и 2 поколения. Выбор препарата для Вашего лечения терапии осуществляется с учетом фазы заболевания, сопутствующей патологии и побочных эффектов каждого ИТК, в соответствии с современными рекомендациями по терапии ХМЛ. В большинстве случаев ХМЛ выявляется в хронической фазе (ХФ), и лечение проводится амбулаторно. Однако при наличии показаний может осуществляться госпитализация.
Основной принцип терапии ХМЛ - индукция ответа на лечение и подавление клона лейкемических Ph+ клеток с целью снижения риска прогрессии заболевания. Результаты только общего анализа крови после достижения полной гематологической ремиссии не являются достаточно информативными для оценки ответа на терапию. Основными методами оценки объема лейкозного клона и параметрами, характеризующими эффективность терапии при ХМЛ, являются цитогенетические и молекулярно-генетические методы исследования.
Ключевым при ХМЛ является своевременное переключение на более эффективные препараты при неудаче терапии первой линии и своевременное решение вопроса вопрос о выполнении аллогенной трансплантации кроветворных клеток костного мозга. Для того чтобы определить показания к продолжению лечения или к смене терапии, ответ на лечение при ХМЛ определяют, как оптимальный, неудача или предупреждение. На каждом сроке наблюдения существуют свои критерии для этих определений.
Оптимальным ответом на лечение при ХМЛ считают: снижение уровня транскрипта вCR-ABL ≤10 % через 3 месяца, <1 % через 6 месяцев и ≤0,1 % через 12 месяцев лечения, а также частичный цитогенетический ответ (Ph+ ≤35 %) через 3 месяца терапии и полный цитогенетический ответ (ПЦО) к 6 месяцам терапии. Оптимальный ответ при хорошей переносимости лечения, свидетельствует о благоприятном прогнозе и длительной выживаемости без прогрессирования. При оптимальном ответе и длительной выживаемости без прогрессирования, терапия будет продолжена в прежнем режиме.
Неудача терапии предполагает повышенный риск прогрессии заболевания и является основой для обсуждения вопроса о целесообразности изменения терапии. При неудаче терапии в первую очередь необходимо оценить приверженность пациента к лечению, регулярность приема препарата. Критериями неудачи терапии являются: уровень вCR-ABL >10%, Ph+ >95% и отсутствие гематологического ответа через 3 месяца; вCR-ABL ≥10%, Ph+ >35% через 6 месяцев; вCR-ABL ≥1%, Ph+ >0% через 12 месяцев. Факторами риска неудачи на 3 месяца терапии является уровень вCR-ABL> 10%, Ph+ >65%. Если недостаточный ответ не связан с нарушением приема препарата будут проводится анализ мутаций гена вCR-ABL. При терапии иматинибом будет выполнено переключение на ИТК2 либо повышение дозы иматиниба. Выбор ИТК при изменении лечения будет осуществляться с учетом сопутствующей патологии, побочных эффектов и анализа мутаций вCR-ABL.
К категории предупреждения относятся промежуточные значения ответов. При наличии неблагоприятных факторов и высокой группы риска, для этой категории пациентов рассматривают увеличение дозы или замену ИТК.
Таким образом, эффективность терапии у Вас планируется оценивать через 3, 6 и 12 месяцев от начала лечения ИТК. В эти сроки запланировано выполнение пункции костного мозга, цитогенетическое и молекулярно-генетическое исследование. После достижения ПЦО по результатам цитогенетического исследования (при отсутствии Ph‑положительных клеток) ответ на лечение будет оцениваться только молекулярно-генетическим методом, так как он имеет большую чувствительность. Будет регулярно осуществляться забор периферической крови и определение относительной экспрессии вCR‑ABL, а пункция костного мозга будет выполняться только в особых клинических ситуациях по решению вашего врача.
На каждом визите к врачу предусмотрено оценивать переносимость терапии ИТК, по результатам беседы с пациентом, физикального осмотра и оценки клинико-лабораторных параметров: общего анализа крови, биохимического анализа крови. В случае возникновения токсичности будут даны дополнительные рекомендации, с учетом степеней токсичности и ее длительности.
В настоящее время ХМЛ относится к тем заболеваниям, которые хорошо контролируются с помощью терапии ИТК. Получение глубокой ремиссии заболевания - так называемого глубокого молекулярного ответа, при котором уровень экспрессии вCR-ABL не определяется, может быть констатировано после нескольких лет терапии. Однако даже при глубоком молекулярном ответе, по современным рекомендациям, показано продолжение лечения ИТК в постоянном режиме, так как даже минимальный объем опухолевого клона может стать источником рецидива при отмене лечения.
Важно отметить, что успех лечения во многом будет зависеть от Вашей приверженности терапии - следования рекомендациям специалиста и постоянному приему препаратов с учетом того, что лечение будет проводиться на протяжении ряда лет. Учитывая оптимистичные результаты длительной выживаемости пациентов (12-летняя общая выживаемость до 85 %), существует реальная перспектива общей продолжительности жизни, сопоставимой с таковой в обычной популяции.
В случае развития резистентности заболевания, нечувствительности к проводимому лечению, непереносимости лечения, будут приняты все меры по выбору дальнейшей оптимальной тактике Вашего ведения. Наблюдающие Вас врачи всегда готовы оказать Вам консультативную и лечебно-диагностическую поддержку.
Рекомендации при осложнениях химиотерапии. Связаться с врачом-онкологом.
1) При повышении температуры тела 38 °C и выше:
• Начать прием антибиотиков по рекомендации врача-онколога.
2) При стоматите:
• Диета - механическое, термическое щажение;
• Частое полоскание полости рта (каждый час) - ромашка, кора дуба, шалфей, смазывать рот облепиховым (персиковым) маслом;
• Обрабатывать полость рта по рекомендации врача-онколога .
3) При диарее:
• Диета - исключить жирное, острое, копченое, сладкое, молочное, клетчатку.
Можно нежирное мясо, мучное, кисломолочное, рисовый отвар. Обильное питье;
• Принимать препараты по рекомендации врача-онколога.
4) При тошноте:
Принимать препараты по рекомендации врача-онколога.
Приложение Г.
Приложение Г1 Шкала оценки тяжести состояния пациента по версии ВОЗ/ECOG.
Название на русском языке: Шкала оценки тяжести состояния пациента по версии ВОЗ/ECOG.Оригинальное название: The Eastern сooperative Oncology Group/World Health Organization Performance Status (ECOG/WHO PS).
Источник (официальный сайт разработчиков, публикация с валидацией): https://ecogacrin.org/resources/ecog-performance-status;
Oken M.M., сreech R.H., Tormey D.C. et al. Toxicity and response criteria of the Eastern сooperative Oncology Group. Am J сlin Oncol 1982;5(6):649-55 [98].
Тип: шкала оценки.
Назначение: описать уровень функционирования пациента с точки зрения его способности заботиться о себе, повседневной активности и физических способностей (ходьба, работа ).
Содержание (шаблон):
| Балл | Описание |
| 0 | Пациент полностью активен, способен выполнять все действия, как и до заболевания (90-100 % по шкале Карновского) |
| 1 | Пациент неспособен выполнять тяжелую работу, но может выполнять легкую или сидячую (например, легкую домашнюю или канцелярскую работу, 70-80 % по шкале Карновского) |
| 2 | Пациент лечится амбулаторно, способен к самообслуживанию, но не может выполнять работу. Более 50 % времени бодрствования проводит активно - в вертикальном положении (50-60 % по шкале Карновского) |
| 3 | Пациент способен лишь к ограниченному самообслуживанию, проводит в кресле или постели более 50 % времени бодрствования (30-40 % по шкале Карновского) |
| 4 | Инвалид, совершенно не способен к самообслуживанию, прикован к креслу или постели (10-20 % по шкале Карновского) |
| 5 | Смерть |
Ключ (интерпретация): приведен в самой шкале.
Приложение Г2 Шкала Карновского.
Название на русском языке: Шкала Карновского.Оригинальное название: Karnofsky Performance Status.
Источник (официальный сайт разработчиков, публикация с валидацией):
Karnofsky D.A., вurchenal J.H. The clinical evaluation of chemotherapeutic agents in cancer. In: MacLeod с. (ed. Evaluation of chemotherapeutic agents. New York: сolumbia University Press; 1949:191-205 [99].
Тип: шкала оценки.
Назначение: описать уровень функционирования пациента с точки зрения его способности заботиться о себе, повседневной активности и физических способностей (ходьба, работа ).
Содержание (шаблон):
| Шкала Карновского |
| 100 - Состояние нормальное, жалоб нет 90 - Способен к нормальной деятельности, имеются незначительные симптомы или признаки заболевания |
| 80 - Нормальная активность с усилием, имеются незначительные симптомы или признаки заболевания 70 - Обсуживает себя самостоятельно, не способен к нормальной деятельности или активной работе |
| 60 - Нуждается периодически в помощи, но способен сам удовлетворять бóльшую часть своих потребностей 50 - Нуждается в значительной помощи и медицинском обслуживании |
| 40 - Инвалид, нуждается в специальной помощи, в тч медицинской 30 - Тяжелая инвалидность, показана госпитализация, однако смерть непосредственно не угрожает 20 - Тяжелый больной. Необходимы госпитализация и активное лечение 10 - Умирающий |
| 0 - Смерть |
Ключ (интерпретация): приведен в самой шкале.
Приложение Г3 Список препаратов, у которых возможно межлекарственное взаимодействие с ИТК.
Наиболее значимые межлекарственные взаимодействия возможны между ИТК и препаратами, удлиняющими интервал QT (табл. П4), а также препаратами, которые являются субстратами цитохрома р450 (табл. П5) [43].Таблица Г3,1. Список препаратов или групп препаратов, удлиняющих интервал QT.
| Группа препаратов | Названия препаратов или групп препаратов |
| Антиаритмические | Амиодарон**, Соталол** |
| Противоэпилептические | Фенитоин** |
| Антидепрессанты | Амитриптилин**, Циталопрам, Имипрамин**, Пароксетин**, Сертралин** |
| Противоаллергические средства | Дифенгидрамин**, Лоратадин** |
| Диуретики | Индапамид** |
| Блокаторы кальциевых каналов | Нифедипин** |
| Противомикробные | Макролиды, Фторхинолоны |
| Противоопухолевые | Мышьяка триоксид, Тамоксифен** |
| Антипсихотические | Хлорпромазин**, Клозапин, Дроперидол**, Галоперидол**, Рисперидон** |
| Гормоны задней доли гипофиза | Октреотид** |
Таблица Г3,2. Список наиболее важных ингибиторов или индукторов цитохрома Р450.
| Стимуляторы сYP3A4/5, снижающие концентрацию ИТК в плазме | Ингибиторы сYP3A4/5, повышающие концентрацию ИТК в плазме | |
| Глюкокортикоиды Гризеофульвин Дексаметазон** Фенитоин** Карбамазепин** Окскарбазепин** Прогестерон** Рифабутин** Рифампицин Сульфадимидин Фенилбутазон Фенобарбитал** Этосуксимид** | Амиодарон** Анастрозол** Азитромицин** Кларитромицин** Клотримазол Циклоспорин** Даназол Дексаметазон** Дилтиазем Дисульфирам Эритромицин Этинилэстрадиол Флуоксетин** Флувоксамин Гестоден Грейпфрутовый сок | Изониазид** Итраконазол Кетоконазол Метронидазол** Миконазол Норфлоксацин Омепразол** Оксиконазол Пароксетин** Хинин Сертиндол** Сертралин** Верапамил** |
Приложение Г4 Критерии токсичности.
Название на русском языке. Критерии токсичности Национального института рака.Оригинальное название ( если есть ). National сancer Institute сommon Toxicity сriteria.
TEGb Источник (официальный сайт разработчиков, публикация с валидацией): https://ctep.cancer.gov/protocolDevelopment/electronic_applications/ctc.htm.
Тип: шкала оценки.
Назначение. Критерии токсичности NCI сTCAE v5,0 помогают определить степень токсичности нежелательного явления, с целью определения тактики ведения. В таблице Г4,1 представлены критерии гематологической и негематологической токсичности, которая может наблюдаться при терапии ИТК.
Оценочный инструмент, содержание, ключ (интерпретация). См табл. Г4,1.
Таблица Г4,1. Критерии токсичности NCI сTCAE v5,0 (избранное).
| Нежела-тельное явление | Степени токсичности | |||
| 1 | 2 | 3 | 4 | |
| ГЕМАТОЛОГИЧЕСКАЯ ТОКСИЧНОСТЬ | ||||
| Гемо-глобин | НГН* - 100 г/л | 100 - 80 г/л | 80 - 65 г/л | Жизнеугро-жающие осложнения, необходима неотложная терапия |
| Лейкоциты | НГН - 3,0 x 09/л | 3,0 - 2,0 x 109/л | 2,0 - 1,0 x 109/л | <1,0 x 109/л |
| Нейтро-филы | НГН - 1,5 x 09/л | 1,5 - 1,0 x 109/л | 1,0 - 0,5 x 109/л | <0,5 x 109/л |
| Тромбо-циты | НГН - 75,0 x 109/л | 75,0 - 50,0 x 109/л | 50,0 - 25,0 x109/л | <25,0 x 109/л |
| НГН - нижняя граница нормы | ||||
| ЛАБОРАТОРНЫЕ ОТКЛОНЕНИЯ | ||||
| Щелочная фосфатаза | ВГН* - 2,5 х ВГН | 2,5 - 5,0 x ВГН | 5,0 - 20,0 x ВГН | >20,0 x ВГН |
| Билирубин | ВГН - 1,5 х ВГН | 1,5 - 3,0 x ВГН | 3,0 - 10,0 x ВГН | >10,0 x ВГН |
| АСТ | ВГН - 3,0 х ВГН | 3,0 - 5,0 x ВГН | 5,0 - 20,0 x ВГН | >20.,0 x ВГН |
| АЛТ | ВГН - 3,0 х ВГН | 3,0 - 5,0 x ВГН | 5,0 - 20,0 x ВГН | >20,0 x ВГН |
| Липаза | ВГН - 1,5 х ВГН | 1,5 - 2,0 x ВГН | 2,0 - 5,0 x ВГН | >5,0 x ВГН |
| Гипер-гликемия | Уровень глюкозы натощак ВГН - 8,9 ммоль/л | Уровень глюкозы натощак 8,9 - 13,9 ммоль/л | 13,9 - 27,8 ммоль/л, необходима госпитализация | >27,8 ммоль/л, жизнеугрожаю-щие осложнения |
| *ВГН - верхняя граница нормы | ||||
| ОТЕКИ (ПЕРИФЕРИЧЕСКИЕ) | ||||
| Отеки лица | Локализованные отеки лица | Умеренные отеки лица, ограничиваю-щие повседнев-ную активность | Тяжелые отеки, ограничиваю-щие повседнев-ную активность и способность к самообслужи-ванию | - |
| Отеки туловища | Отечность или сглаживание анатомических образований при местном осмотре | Заметное сглаживание анатомических образований, заполнение кожных складок, заметное искажение анатомических контуров, ограничение повседневной активности | Тяжелые отеки, ограничиваю-щие повседнев-ную активность и способность к самообслужи-ванию | - |
| Отеки конечно-стей | 5-10 % разница в окружностях конечностей, отечность или сглаживание анатомических образований при местном осмотре | 10-30 % разница в окружностях конечностей, заметное сгла-живание анато-мических обра-зований, запол-нение кожных складок, замет-ное искажение анатомических контуров, огра-ничение повсе-дневной актив-ности | >30 % разница в окружностях конечностей Тяжелые отеки, ограничиваю-щие повседнев-ную активность и способность к самообслужи-ванию | - |
| ТОКСИЧНОСТЬ СО СТОРОНЫ ЖЕЛУДОЧНО-КИШЕЧНОГО ТРАКТА | ||||
| Тошнота | Потеря аппетита без изменения обычной диеты | Снижение приема пищи без значимого сни-жения массы тела, дегидрата-ции или недоста-точности пита-ния | Недостаточное потребление калорий или пищи, необхо-димость зондо-вого питания, парентерального питания или госпитализации | - |
| Рвота | 1-2 эпизода (с интервалом не менее 5 минут) в течение 24 часов | 3-5 эпизодов (с интервалом не менее 5 минут) в течение 24 часов | ≥6 эпизодов (с интервалом не менее 5 минут) в течение 24 часов, необходимость зондового питания, парентерального питания или госпитализации | Жизнеугрожа-ющие ослож-нения, необхо-дима неотлож-ная терапия |
| Диарея | Учащение стула менее 4 раз в день; легкое | Учащение стула до 4-6 раз в день; | Учащение стула 7 и более раз в день; недержание стула; необходимость госпитализации; | Жизнеугрожа-ющие ослож-нения, необхо-дима неотлож-ная терапия |
| Запор | Периодические или редкие проявления; редкое применение препаратов, изменяющих консистенцию стула или слабительных, клизмы; изменение диеты | Персистирую-щие симптомы с регулярным использованием препаратов, изменяющих консистенцию стула или слабительных, клизмы; ограничение повседневной активности | Запоры с необходимо-стью ручной эвакуации, ограничиваю-щие повседнев-ную активность и способность к самообслужи-ванию | Жизнеугрожа-ющие ослож-нения, необхо-дима неотлож-ная терапия |
| Стоматит | симптомов нет или невыраженные; вмешательство не требуется | Умеренная боль, не влияющая на потребление пищи, необ-ходимо изме-нение диеты | Выраженная боль, влияющая на потребление пищи через рот | Жизнеугрожа-ющие ослож-нения, необхо-дима неотлож-ная терапия |
| БОЛЬ | ||||
| Артралгия (боли в суставах) | Незначительная боль | Умеренная боль, ограничивающая повседневную активности | Выраженная боль, ограничи-вающие повсе-дневную актив-ность и способ-ность к само-обслуживанию | - |
| Боль в костях | Незначительная боль | Умеренная боль, ограничивающая повседневную активности | Выраженная боль, ограни-чивающая повседневную активность и способность к самообслужи-ванию | - |
| Миалгия (мышечная боль) | Незначительная боль | Умеренная боль, ограничивающая повседневную активности | Выраженная боль, ограни-чивающая повседневную активность и способность к самообслужи-ванию | - |
| Головная боль | Незначительная боль | Умеренная боль, ограничивающая повседневную активность | Выраженная боль, ограни-чивающая повседневную активность и способность к самообслужи-ванию | - |
| КОНСТИТУЦИОНАЛЬНАЯ ТОКСИЧНОСТЬ | ||||
| Слабость | Слабость проходит после отдыха | Слабость не проходит после отдыха, ограничивает повседневную активность | Слабость не проходит после отдыха, ограничивает повседневную активность и способность к самообслужи-ванию | - |
| Лихорадка | 38,0-39,0 оС | 39,0-40,0 оС | >40,0 оС продолжитель-ностью менее 24 часов | >40,0 оС продолжитель-ностью более 24 часов |
| Увеличе-ние массы тела | 5-10 % от исходной массы | 10-20 % от исходной массы | ≥20% от исходной массы | - |
| Потеря массы тела | 5-10 % от исходной массы, вмешательство не требуется | 10-20 % от исходной массы, необходима нутриционная поддержка | ≥20% от исходной массы, необходимо зондовое или парентеральное питание | - |
| КАРДИОВАСКУЛЯРНАЯ ТОКСИЧНОСТЬ | ||||
| Гипертен-зия | Прегипертензия (систолическое АД 120-139 мм или диастолическое АД 80-89 мм ) | Артериальная гипертензия I степени (систолическое АД 140-159 или диастолическое АД 90-99 мм ); необходимо медикаментоз-ное воздействие; рецидивирую-щее или постоянное (более 24 ч); симптоматичес-кий подъем диастолического давления свыше 20 мм или более 140/90 мм , если ранее было в пределах нормы; требует монотерапии | Артериальная гипертензия II степени (систолическое АД более 160 мм или диастолическое АД более 100 мм ); необходимо медикаментозное воздействие; необходимо более одного лекарственного препарата или более интенсивная терапия чем ранее | Жизнеугрожаю-щие осложнения (злокачествен-ная гипертензия, преходящие или постоянный неврологический дефицит, гипертоничес-кий криз), необходима неотложная терапия |
| ДЕРМАТОЛОГИЧЕСКАЯ ТОКСИЧНОСТЬ / КОЖНЫЕ ПОКРОВЫ | ||||
| Алопеция | Потеря волос до 50 % от нормального количества незаметное на расстоянии, возможно скрыть с помощью прически, шиньона или парика | Потеря волос более 50 % от нормального количества, заметное для окружающих, необходим шиньон или парик, связанная с психосоциаль-ным диском-фортом | - | - |
| Сухость кожи | Менее 10 % поверхности тела, не связано с эритемой или зудом | Покрывает 10-30 % поверх-ности тела и свя-зано с эритемой или зудом, ограничивает повседневную активность | Покрывает более 30 % поверх-ности тела и связано с зу-дом, ограни-чивает повсе-дневную актив-ность и способ-ность к само-обслуживанию | - |
| Зуд | Слабый или локализованный зуд, необходима местная терапия | Интенсивный или разлитой преходящий зуд, следы расчесов (отек, сыпь, ссадины, лихенификация), необходима системная терапия, ограничивает повседневную активность | Интенсивный или разлитой постоянный ограничивает способность к самообслужи-ванию или сон, необходимы прием кортико-стероидов или иммуносупрес-сивная терапия | - |
| Пятнисто-папулезная сыпь | Пятнистые или папулезные высыпания, покрывающие менее 10 % поверхности тела с наличием симптомов или без симптомов (зуд, жжение, напряженность) | Пятнистые или папулезные высыпания, покрывающие 10-30 % поверх-ности тела с наличием симптомов или без симптомов (зуд, жжение, напряженность), ограничиваю-щие повседнев-ную активность | Покрывает более 30% поверх-ности тела с наличием симптомов или без симптомов, ограничиваю-щие повседнев-ную активность и способность к самообслужи-ванию | - |
|
|
Год актуализации информации
2020.
Связанные заболевания
Связанные стандарты мед. помощи
- Стандарт специализированной медицинской помощи после трансплантации аллогенного костного мозга (обследование и коррекция лечения)
- Стандарт специализированной медицинской помощи при донорстве аутологичного костного мозга
- Стандарт медицинской помощи больным с миелолейкозом и другими гемобластозами
- Стандарт медицинской помощи больным с хроническим миелолейкозом