МКБ-10 коды
- МКБ-10
- C90.0 Множественная миелома
|
|
Вступление
Кодирование по Международной статистической классификации болезней и проблем, связанных со здоровьем: с90.0.
Год утверждения (частота пересмотра): 2020.
Возрастная категория: Взрослые.
Пересмотр не позднее: 2022.
ID: 144.
Разработчик клинической рекомендации.
• Ассоциация онкологов России.
• Национальное гематологическое общество.
• Российское профессиональное общество онкогематологов.
Одобрено Научно-практическим Советом Минздрава РФ.
Год утверждения (частота пересмотра): 2020.
Возрастная категория: Взрослые.
Пересмотр не позднее: 2022.
ID: 144.
Разработчик клинической рекомендации.
• Ассоциация онкологов России.
• Национальное гематологическое общество.
• Российское профессиональное общество онкогематологов.
Одобрено Научно-практическим Советом Минздрава РФ.
|
|
Список сокращений
BBD. Режим иммунохимиотерапии, включающий бендамустин**, бортезомиб** и дексаметазон**.
BP - режим иммунохимиотерапии, включающий бендамустин** и преднизолон**.
BRD. Режим иммунохимиотерапии, включающий бендамустин**, леналидомид** и дексаметазон**.
CD - режим иммунохимиотерапии, включающий циклофосфамид** и преднизолон**.
СР - режим иммунохимиотерапии, включающий циклофосфамид** и преднизолон**.
CRAB. Совокупность органных повреждений при симптоматической множественной миеломе - гиперкальциемия, дисфункция почек, анемия, повреждения костей.
CVD. Режим иммунохимиотерапии, включающий циклофосфамид**, бортезомиб** и дексаметазон**.
Dara. Rd - режим иммунохимиотерапии, включающий даратумумаб**, леналидомид** и дексаметазон**.
Dara. VD - режим иммунохимиотерапии, включающий даратумумаб**, бортезомиб** и дексаметазон**.
Dara. VMP - режим иммунохимиотерапии, включающий даратумумаб**, мелфалан**, бортезомиб** и преднизолон**.
DCEP. Режим иммунохимиотерапии, включающий циклофосфамид**, этопозид**, цисплатин** и дексаметазон**.
EloRd. Режим иммунохимиотерапии, включающий элотузумаб, леналидомид** и дексаметазон**.
IMWG. Международная группа по изучению множественной миеломы.
ISS. Международная система стадирования (International Staging System - ISS).
Ig − иммуноглобулин.
IxaRd. Режим иммунохимиотерапии, включающий иксазомиб**, леналидомид** и дексаметазон**.
К d. Режим иммунохимиотерапии, включающий карфилзомиб** и дексаметазон**.
KRd. Режим иммунохимиотерапии, включающий карфилзомиб**, леналидомид** и дексаметазон**.
MP - режим иммунохимиотерапии, включающий мелфалан** и преднизолон**.
MP R. Режим иммунохимиотерапии, включающий мелфалан**, леналидомид** и преднизолон**.
PAD. Режим иммунохимиотерапии, включающий доксорубицин**, бортезомиб** и дексаметазон**.
Pom + dex. Режим иммунохимиотерапии, включающий помалидомид и дексаметазон**.
RAD. Режим иммунохимиотерапии, включающий леналидомид**, доксорубицин** и дексаметазон**.
RCD. Режим иммунохимиотерапии, включающий леналидомид**, циклофосфамид** и дексаметазон**.
RCP. Режим иммунохимиотерапии, включающий ленадидомид**, циклофосфамид** и преднизолон**.
Rd - режим иммунохимиотерапии, включающий леналидомид** и дексаметазон**.
RD - режим иммунохимиотерапии, включающий леналидомид** и дексаметазон**.
R-ISS. Пересмотренная (revised) международная система стадирования.
VBAP. Режим иммунохимиотерапии, включающий винкристин**, кармустин**, доксорубицин** и преднизолон**.
VBMCP (M2). Режим иммунохимиотерапии, включающий винкристин**, кармустин**, мелфалан**, циклофосфамид** и преднизолон**.
VCD. Режим иммунохимиотерапии, включающий циклофосфамид**, бортезомиб** и дексаметазон**.
VCP. Режим иммунохимиотерапии, включающий бортезомиб**, циклофосфамид** и преднизолон**.
VD - режим иммунохимиотерапии, включающий бортезомиб** и дексаметазон**.
VD-PACE. Режим иммунохимиотерапии, включающий бортезомиб**, цисплатин**, доксорубицин**, циклофосфамид** и этопозид**.
Vel + PLD. Режим иммунохимиотерапии, включающий бортезомиб** и пегилированный липосомальный доксорубицин**.
VMCP. Режим иммунохимиотерапии, включающий винкристин**, мелфалан**, циклофосфамид** и преднизолон**.
VMP. Режим иммунохимиотерапии, включающий мелфалан**, бортезомиб** и преднизолон**.
VRD. Режим иммунохимиотерапии, включающий леналидомид**, бортезомиб** и дексаметазон**.
Ауто-ТГСК. Трансплантация аутологичных гемопоэтических стволовых клеток.
ВБП. Выживаемость без прогрессирования.
ВДП. Выживаемость до прогрессии.
ВДХТ. Высокодозная химиотерапия.
ВОЗ. Всемирная организация здравоохранения.
Г-КСФ**. Рекомбинантный человеческий гранулоцитарный колониестимулирующий фактор.
ГСК. Гемопоэтические стволовые клетки.
КТ - компьютерная томография.
ЛДГ − лактатдегидрогеназа.
ММ - множественная миелома.
МОБ. Минимальная остаточная болезнь.
ОВ - общая выживаемость.
ОХЧР. Очень хорошая частичная ремиссия.
ПК - плазматические клетки.
ПО - противоопухолевый ответ.
ПР - полная ремиссия.
ПЭТ. Позитронно-эмиссионная томография.
СЛЦ. Свободные легкие цепи (иммуноглобулинов).
ЧР - частичная ремиссия.
** - жизненно необходимые и важнейшие лекарственные препараты.
- препарат, применяющийся не в соответствии с показаниями к применению и противопоказаниями, способами применения и дозами, содержащимися в инструкции по применению лекарственного препарата (офф-лейбл).
BP - режим иммунохимиотерапии, включающий бендамустин** и преднизолон**.
BRD. Режим иммунохимиотерапии, включающий бендамустин**, леналидомид** и дексаметазон**.
CD - режим иммунохимиотерапии, включающий циклофосфамид** и преднизолон**.
СР - режим иммунохимиотерапии, включающий циклофосфамид** и преднизолон**.
CRAB. Совокупность органных повреждений при симптоматической множественной миеломе - гиперкальциемия, дисфункция почек, анемия, повреждения костей.
CVD. Режим иммунохимиотерапии, включающий циклофосфамид**, бортезомиб** и дексаметазон**.
Dara. Rd - режим иммунохимиотерапии, включающий даратумумаб**, леналидомид** и дексаметазон**.
Dara. VD - режим иммунохимиотерапии, включающий даратумумаб**, бортезомиб** и дексаметазон**.
Dara. VMP - режим иммунохимиотерапии, включающий даратумумаб**, мелфалан**, бортезомиб** и преднизолон**.
DCEP. Режим иммунохимиотерапии, включающий циклофосфамид**, этопозид**, цисплатин** и дексаметазон**.
EloRd. Режим иммунохимиотерапии, включающий элотузумаб, леналидомид** и дексаметазон**.
IMWG. Международная группа по изучению множественной миеломы.
ISS. Международная система стадирования (International Staging System - ISS).
Ig − иммуноглобулин.
IxaRd. Режим иммунохимиотерапии, включающий иксазомиб**, леналидомид** и дексаметазон**.
К d. Режим иммунохимиотерапии, включающий карфилзомиб** и дексаметазон**.
KRd. Режим иммунохимиотерапии, включающий карфилзомиб**, леналидомид** и дексаметазон**.
MP - режим иммунохимиотерапии, включающий мелфалан** и преднизолон**.
MP R. Режим иммунохимиотерапии, включающий мелфалан**, леналидомид** и преднизолон**.
PAD. Режим иммунохимиотерапии, включающий доксорубицин**, бортезомиб** и дексаметазон**.
Pom + dex. Режим иммунохимиотерапии, включающий помалидомид и дексаметазон**.
RAD. Режим иммунохимиотерапии, включающий леналидомид**, доксорубицин** и дексаметазон**.
RCD. Режим иммунохимиотерапии, включающий леналидомид**, циклофосфамид** и дексаметазон**.
RCP. Режим иммунохимиотерапии, включающий ленадидомид**, циклофосфамид** и преднизолон**.
Rd - режим иммунохимиотерапии, включающий леналидомид** и дексаметазон**.
RD - режим иммунохимиотерапии, включающий леналидомид** и дексаметазон**.
R-ISS. Пересмотренная (revised) международная система стадирования.
VBAP. Режим иммунохимиотерапии, включающий винкристин**, кармустин**, доксорубицин** и преднизолон**.
VBMCP (M2). Режим иммунохимиотерапии, включающий винкристин**, кармустин**, мелфалан**, циклофосфамид** и преднизолон**.
VCD. Режим иммунохимиотерапии, включающий циклофосфамид**, бортезомиб** и дексаметазон**.
VCP. Режим иммунохимиотерапии, включающий бортезомиб**, циклофосфамид** и преднизолон**.
VD - режим иммунохимиотерапии, включающий бортезомиб** и дексаметазон**.
VD-PACE. Режим иммунохимиотерапии, включающий бортезомиб**, цисплатин**, доксорубицин**, циклофосфамид** и этопозид**.
Vel + PLD. Режим иммунохимиотерапии, включающий бортезомиб** и пегилированный липосомальный доксорубицин**.
VMCP. Режим иммунохимиотерапии, включающий винкристин**, мелфалан**, циклофосфамид** и преднизолон**.
VMP. Режим иммунохимиотерапии, включающий мелфалан**, бортезомиб** и преднизолон**.
VRD. Режим иммунохимиотерапии, включающий леналидомид**, бортезомиб** и дексаметазон**.
Ауто-ТГСК. Трансплантация аутологичных гемопоэтических стволовых клеток.
ВБП. Выживаемость без прогрессирования.
ВДП. Выживаемость до прогрессии.
ВДХТ. Высокодозная химиотерапия.
ВОЗ. Всемирная организация здравоохранения.
Г-КСФ**. Рекомбинантный человеческий гранулоцитарный колониестимулирующий фактор.
ГСК. Гемопоэтические стволовые клетки.
КТ - компьютерная томография.
ЛДГ − лактатдегидрогеназа.
ММ - множественная миелома.
МОБ. Минимальная остаточная болезнь.
ОВ - общая выживаемость.
ОХЧР. Очень хорошая частичная ремиссия.
ПК - плазматические клетки.
ПО - противоопухолевый ответ.
ПР - полная ремиссия.
ПЭТ. Позитронно-эмиссионная томография.
СЛЦ. Свободные легкие цепи (иммуноглобулинов).
ЧР - частичная ремиссия.
** - жизненно необходимые и важнейшие лекарственные препараты.
- препарат, применяющийся не в соответствии с показаниями к применению и противопоказаниями, способами применения и дозами, содержащимися в инструкции по применению лекарственного препарата (офф-лейбл).
Термины и определения
Множественная миелома. В-клеточная злокачественная опухоль, морфологическим субстратом которой являются плазматические клетки, продуцирующие моноклональный иммуноглобулин. Согласно последней версии классификации Всемирной организации здравоохранения (ВОЗ) 2017 г. термин «множественная миелома» заменен на термин «плазмоклеточная миелома» - заболевание, характеризующееся мультифокальной пролиферацией неопластических плазматических клеток, ассоциированное с секрецией моноклонального иммуноглобулина.
Плазматическая клетка. Конечный этап дифференцировки В-лимфоцита. Функциональная активность - участие в формировании гуморального иммунитета, продукция антител.
Моноклональный иммуноглобулин. Иммуноглобулин одного класса, который синтезируется в избыточном количестве опухолевой плазматической клеткой. Структура иммуноглобулина при этом не нарушена, но синтез иммуноглобулина или отдельных компонентов превосходит уровень физиологической потребности.
Моноклональная гаммапатия. Состояние, характеризующиеся присутствием иммуноглобулина одного класса.М-градиент. Узкая, четко очерченная полоса на электрофореграмме, которую образуют моноклональные иммуноглобулины.
Ремиссия. Период течения заболевания, который характеризуется значительным ослаблением или полным исчезновением симптомов заболевания, в том числе по данным выполненных лабораторных и инструментальных методов исследования.
Рецидив. Возврат клиники заболевания, в том числе и по данным лабораторных и инструментальных методов исследований.
Общая выживаемость. Рассчитывается от даты начала лечения до смерти от любой причины или до даты последней явки пациента.
Выживаемость без прогрессирования. Рассчитывается от даты начала лечения до прогрессирования болезни или смерти от любой причины.
Плазматическая клетка. Конечный этап дифференцировки В-лимфоцита. Функциональная активность - участие в формировании гуморального иммунитета, продукция антител.
Моноклональный иммуноглобулин. Иммуноглобулин одного класса, который синтезируется в избыточном количестве опухолевой плазматической клеткой. Структура иммуноглобулина при этом не нарушена, но синтез иммуноглобулина или отдельных компонентов превосходит уровень физиологической потребности.
Моноклональная гаммапатия. Состояние, характеризующиеся присутствием иммуноглобулина одного класса.М-градиент. Узкая, четко очерченная полоса на электрофореграмме, которую образуют моноклональные иммуноглобулины.
Ремиссия. Период течения заболевания, который характеризуется значительным ослаблением или полным исчезновением симптомов заболевания, в том числе по данным выполненных лабораторных и инструментальных методов исследования.
Рецидив. Возврат клиники заболевания, в том числе и по данным лабораторных и инструментальных методов исследований.
Общая выживаемость. Рассчитывается от даты начала лечения до смерти от любой причины или до даты последней явки пациента.
Выживаемость без прогрессирования. Рассчитывается от даты начала лечения до прогрессирования болезни или смерти от любой причины.
|
|
Описание
Множественная миелома (ММ) или плазмоклеточная миелома (в редакции ВОЗ 2017 г. - это В-клеточная злокачественная опухоль, морфологическим субстратом которой являются плазматические клетки (ПК), продуцирующие моноклональный иммуноглобулин [1].
Причины
Патогенетически решающим фактом является длительная, хроническая антигенная стимуляция после вирусных инфекций или других хронических заболеваний, длительного воздействия токсических веществ и радиации [2-5]. В результате длительной серии генетических событий формируется патологическский клон В-клеток, способных к дифференцировке до ПК, но продуцирующих нефункциональный иммуноглобулин. Биологические и клинические особенности ММ связаны с генетическими аберрациями, такими как перестройка локусов генов тяжелой цепи иммуноглобулина (IGH), а также хромосомные делеции, мутации соматических генов и хромосомная гипердиплоидия с участием нечетного числа хромосом. Наличие значительного количества различных генетических нарушений обусловливает высокую вариабельность течения болезни [2,6-8].
Эпидемиология
Заболеваемость ММ составляет приблизительно 1 % среди всех злокачественных опухолей и до 10−15 % всех опухолей кроветворной и лимфоидной тканей. Заболевают преимущественно люди старшей возрастной группы. Средний возраст вновь заболевших − ≈70 лет, распространенность заболевания среди населения моложе 40 лет не превышает 2 %. В России в 2017 г. заболеваемость ММ составила 2,78 на 100 тыс. населения, впервые было диагностировано 4 075 случая, умерли 2587 пациентов [9].
1,4 Особенности кодирования заболевания или состояния (группы заболеваний или состояний) по Международной статистической классификации болезней и проблем, связанных со здоровьем.
С90,0 − множественная миелома.Классификация
1,5 Классификация заболевания или состояния (группы заболеваний или состояний).
Среди плазмоклеточных опухолей в настоящее время выделяют [10]:• моноклональную гаммапатию неясного генеза (не Ig-M тип);
• моноколональную гаммапатию неясного генеза с вовлечением легких цепей;
• плазмоклеточную (множественную) миелому;
• варианты плазмоклеточной миеломы: вялотекущую (асимптоматическую) миелому, несекретирующую миелому и плазмоклеточный лейкоз;
• плазмоцитому.
Множественная миелома классифицируется по стадиям и по факторам риска.
Распространенной системой стадирования является классификация в. Durie и S. Salmon, предложенная в 1975 г. (табл.1) [11] , которая была заменена на международную систему стадирования (International Staging System - ISS) [12] , пересмотренную в 2014 г[13].
Таблица 1. Стадии ММ (по в. Durie, S. Salmon).
| Стадия | Признаки | Клеточная масса, 1012/м2 |
| I | Совокупность следующих признаков: | <0,6 |
| 1. Уровень гемоглобина >10 г/дл | (низкая) | |
| 2. Нормальный уровень кальция сыворотки | ||
| 3. Рентгенологически нормальная структура костей или одиночный очаг поражения | ||
| 4. Низкий уровень М-протеина: | ||
| а) IgG <50 г/л; | ||
| б) IgA <30 г/л | ||
| Белок Бенс-Джонса <4 г/сут | ||
| II | Показатели, не соответствующие ни I, ни III стадиям | 0,6−1,2 (средняя) |
| III | Один или более из следующих признаков: | >1,2 |
| • Уровень гемоглобина <8,5 г/дл | (высокая) | |
| • Уровень кальция сыворотки превышает нормальные значения | ||
| • Множественные поражения костей (>3 литических очагов) | ||
| • Высокий уровень М-протеина: | ||
| • IgG >70 г/л; | ||
| • IgA >50 г/л | ||
| • Белок Бенс-Джонса >12 г/сут |
Дополнительным признаком, определяющим подстадию, является состояние функции почек:
• А − нормальная (креатинин сыворотки <170 мкмоль/л или 2 г/дл).
• В − сниженная (креатинин сыворотки ≥170 мкмоль/л или 2 г/дл).
Классификация ISS основана на важном прогностическом значении сочетания β2-микроглобулина и альбумина сыворотки крови (табл.2) [12].
Таблица 2. ISS.
| Стадия | Показатели | Медиана ОВ, мес |
| I | β2-микроглобулин сыворотки <3,5 мг/л | 62 |
| Альбумин ≥3,5 г/дл | ||
| II | β2-микроглобулин сыворотки <3,5 мг/л | 44 |
| Альбумин <3,5 г/дл | ||
| или | ||
| β2-микроглобулин сыворотки 3,5−5,5 мг/л | ||
| III | β2-микроглобулин ≥5,5 мг/л | 29 |
В 2014 г. ISS была пересмотрена (revised ISS; R-ISS). Кроме показателей β2-микроглобулина и альбумина сыворотки R-ISS учитывает наличие неблагоприятных хромосомных аномалий и высокий уровень лактатдегидрогеназы (ЛДГ) (табл.3) [13].
Таблица 3. Стандартные факторы риска ММ и R-ISS.
| Прогностический фактор | Критерии |
| Стадии ISS I II III | β-2 микроглобулин сыворотки <3,5 мг/л, альбумин ≥3,5 г/дл Критерии не соответствуют I или III стадиям β2-микроглобулин ≥5,5 мг/л |
| Цитогенетические аномалии по FISH Высокий риск Стандартный риск | Наличие del 17p и/или транслокации t(4;14) и/или транслокации t(14;16) Отсутствие цитогенетических аномалий высокого риска |
| ЛДГ Норма Высокий уровень | ЛДГ сыворотки ниже верхней границы нормального уровня ЛДГ сыворотки выше верхней границы нормального уровня |
| Новая модель стратификационного риска ММ Стадии R-ISS I II III | ISS-стадия I, цитогенетические аномалии стандартного риска по FISH и нормальный уровень ЛДГ Критерии не соответствуют I или III стадиям R-ISS ISS стадия III и/или цитогенетические аномалии высокого риска по FISH или высокий уровень ЛДГ |
Клиническая картина
Клинические проявления ММ чрезвычайно разнообразны, но в значительной мере определяются инфильтрацией костного мозга ПК и органными повреждениями. Клинические признаки ММ проявляются симптомами, обусловленными костными повреждениями (боли в костях, переломы костей скелета, компрессия спинного мозга, радикулярные боли), гиперкальциемией (полиурия, полидипсия, тошнота, рвота), почечной недостаточностью (тошнота, рвота, недомогание, слабость), амилоидозом (периферическая нейропатия, отеки, органомегалия), инфильтрацией миеломными клетками костного мозга (анемия, геморрагический синдром), снижением уровня нормальных иммуноглобулинов (частые инфекции, пневмонии), криоглобулинемией (синдром Рейно, акроцианоз), синдромом гипервязкости (одышка, транзиторные ишемические атаки, тромбоз глубоких вен, кровоизлияния в сетчатку глаза, тромбоз центральной вены сетчатки или ее ветвей, носовые кровотечения) [10].
Длительность заболевания до появления первых клинических симптомов может составлять от нескольких месяцев до ≥2−3 лет.
Длительность заболевания до появления первых клинических симптомов может составлять от нескольких месяцев до ≥2−3 лет.
|
|
Диагностика
Критерии установления диагноза/состояния:
Тлеющая (асимптоматическая) ММ должна удовлетворять двум критериям:
• Моноклональный протеин в сыворотке крови ≥30 г/л и/или 500 мг в суточном анализе мочи и/или 10−59 % клональных ПК в костном мозге.
• Отсутствие органных повреждений (CRAB - см симптоматическую ММ), в том числе отсутствие признаков поражения костей (что подтверждено данными магнитно-резонансной томографии или позитронно-эмиссионной/компьютерной томографии (ПЭТ/КТ), или спиральной компьютерной томографии костей в низкодозовом режиме) и отсутствие амилоидоза.
Симптоматическая ММ должна удовлетворять трем критериям:
• Присутствие в костном мозге ≥10 % клональных ПК или наличие подтвержденной биопсией костной/экстрамедуллярной плазмоцитомы и 1 или несколько обозначенных ниже симптомов, обусловленных ММ:
А) гиперкальциемия: уровень кальция в сыворотке крови >11,5 мг/дл (>2,75 ммоль/л);
Б) дисфункция почек: уровень креатинина в сыворотке крови >2 мг/дл (>173 ммоль/л), клиренс креатинина <40 мл/мин;
В) анемия: нормохромная нормоцитарная, уровень гемоглобина на 2 г/дл (20 г/л) меньше нижней границы нормы или worse 10 г/дл (<100 г/л);
Г) 1 или более остеолитических очагов, в том числе подтвержденных данными рентгенографии костей, спиральной компьютерной томографии или ПЭТ/КТ;
Д) количество клональных плазмоцитов в костном мозге >60 %;
Е) ненормальное соотношение свободных легких цепей (СЛЦ): ≥100 или ≤0,01;
Ж) более 1 очага поражения костного мозга, выявленного при магнитно-резонансной томографии костей.
• Другие симптомы: гипервязкость, амилоидоз, частые бактериальные инфекции (>2 эпизодов в течение 12 мес).
Для несекретирующей миеломы характерно выявление в пунктате костного мозга ≥10 % ПК, а также признаков сRAB-синдрома. Моноклонального протеина нет ни в сыворотке крови, ни в моче, что подтверждают результаты иммунофиксации. Увеличение СЛЦ отмечается у 2/3 пациентов с несекретирующей.
Уровень убедительности рекомендаций − С (уровень достоверности доказательств − 5).
Уровень убедительности рекомендаций − С (уровень достоверности доказательств − 5).
Комментарий. При осмотре необходимо оценить общее состояние пациента по шкале ECOG ( см приложение Г1), а также осмотреть миндалины и полость рта; пальпация должна включать в себя пальпацию доступных групп периферических лимфатических узлов, печени, селезенки.
• развернутый клинический анализ крови с определением уровней гемоглобина, эритроцитов, тромбоцитов, лейкоцитов, подсчетом лейкоцитарной формулы и количества ретикулоцитов [1,15,16];
• общий (клинический) анализ мочи [1,15,16];
• определение количества белка в суточной моче [1,15,16];
• биохимический анализ крови (общий белок, альбумин, ЛДГ, мочевина, креатинин, билирубин, аспартатаминотрансфераза, аланинаминотрансфераза, щелочная фосфатаза, кальций, калий) [1,15,16];
• коагулограмму (ориентировочное исследование системы гемостаза) с включением следующих параметров: протромбин, международное нормализованное отношение, активированное частичное тромбопластиновое время, фибриноген, тромбиновое время, антитромбин III, плазминоген [1,15-17].
Уровень убедительности рекомендаций − С (уровень достоверности доказательств − 5).
• Всем пациентам с подозрением на ММ или выявленной ММ при первичном или повторном приеме, при контрольных обследованиях и при подозрении на рецидив заболевания рекомендуется определить клиренс креатинина и скорость клубочковой фильтрации расчетным методом по формулам СКD-EPI или MDRD для уточнения состояния функции почек и определения необходимости модификации терапии или доз препаратов при наличии почечной недостаточности и/или определения показаний к назначению гемодиализа [1,15,16].
Уровень убедительности рекомендаций − С (уровень достоверности доказательств − 5).
Комментарий. Рекомендации по коррекции дозы леналидомида** в зависимости от функции почек - см приложение А3,2.
• Всем пациентам с подозрением на ММ или выявленной ММ при первичном или повторном приеме, при контрольных обследованиях и при подозрении на рецидив заболевания рекомендуется для уточнения активности основного заболевания или для оценки ответа на терапию выполнить следующие обследования:
• определить соотношение белковых фракций в крови (кроме пациентов с несекретирующей, вялотекущей миеломой и миеломой легких цепей) и моче методом электрофореза с количественным определением моноклонального и поликлональных иммуноглобулинов и β2-микроглобулина [1,15,16,18,19];
• исследование моноклональности иммуноглобулинов в крови и суточной моче методом иммунофиксации с количественным определением уровня М-градиента [1,15,16,19].
Уровень убедительности рекомендаций − С (уровень достоверности доказательств − 5).
Комментарий. Характерным для ММ является увеличение содержания общего белка в сыворотке крови. При электрофорезе белков сыворотки крови М-градиент определяется у 80 % пациентов ММ в виде характерного пика, при иммунофиксации - у 93 %. Физические особенности парапротеинов лежат в основе синдрома гипервязкости, вероятность которого возрастает с увеличением содержания парапротеинов в плазме крови.
Нередко у пациентов с ММ выявляется экскреция патологического белка с мочой. Эти случаи относят к миеломе Бенс-Джонса. Для скрининга мочевого протеина (необходим сбор мочи в течение 24 ч) также используют электрофорез и иммунофиксацию.
На основании уровня парапротеинов определяются стадия ММ ( см раздел 1,5. Классификация ММ), а также глубина ответа на ММ ( см раздел 3,5. Определение эффективности лечения).
Иммунофиксацию необходимо выполнять, даже если при электрофорезе крови характерный пик не выявлялся. Она проводится с целью уточнения моноклональной природы М-градиента, обнаруженного в ходе электрофореза белковых фракций, и его типирования (определения, какие типы тяжелых и легких цепей входят в его состав).
• Всем пациентам с несекретирующей, олигосекретирующей, вялотекущей миеломой и миеломой легких цепей, а также при диализзависимой почечной недостаточности, при подозрении на заболевание, при первичном или повторном приеме по поводу выявленного заболевания, при контрольных обследованиях и подозрении на рецидив заболевания рекомендуется определение содержания СЛЦ в крови для уточнения активности основного заболевания или для оценки ответа на терапию [1,15,16,20].
Уровень убедительности рекомендаций − В (уровень достоверности доказательств − 3).
Комментарий. Включение метода определения СЛЦ в сыворотке крови в план обследования пациентов с предполагаемой моноклональной гаммапатией позволяет увеличить диагностическую чувствительность имеющихся методов определения парапротеина, а также проводить мониторинг пациентов с несекретирующей Анализ СЛЦ у пациентов с ММ приобретает особое значение в прогнозировании ремиссии, поскольку противоопухолевый ответ по результатам их определения наступает раньше по сравнению с результатами стандартных иммунохимических исследований.
• Всем пациентам с подозрением на ММ или выявленной при первичном или повторном приеме по поводу выявленного заболевания, при контрольных обследованиях и при подозрении на рецидив заболевания рекомендуется определение основных групп крови по AB0, определение антигена D системы Резус (резус-фактора), определение фенотипа антигенов эритроцитов для возможности выполнения гемотрансфузии при наличии показаний до, во время или после терапии [1].
Уровень убедительности рекомендаций − С (уровень достоверности доказательств − 5).
• Всем пациентам с подозрением на ММ или выявленной ММ при первичном или повторном приеме по поводу выявленного заболевания, при контрольных обследованиях и при подозрении на рецидив заболевания рекомендуется определение антител к вирусу гепатита с (Hepatitis с virus) в крови; определение антител к поверхностному антигену (HBsAg) вируса гепатита в (Hepatitis в virus) в крови с целью уточнения необходимости терапии или профилактики реактивации вирусного гепатита [1].
Уровень убедительности рекомендаций − С (уровень достоверности доказательств − 5).
• Всем пациентам с подозрением на ММ или выявленной ММ при подозрении на заболевание при первичном или повторном приеме по поводу выявленного заболевания, при контрольных обследованиях и при подозрении на рецидив заболевания рекомендуется определение антител классов M, G (IgM, IgG) к вирусам иммунодефицита человека ВИЧ-1 (Human immunodeficiency virus HIV 1) и ВИЧ-2 (Human immunodeficiency virus HIV 2) в крови для уточнения необходимости одновременного проведения противоопухолевой и антиретровирусной терапии [1].
Уровень убедительности рекомендаций − С (уровень достоверности доказательств − 5).
• Всем пациентам с подозрением на ММ или выявленной ММ при первичном или повторном приеме, при контрольных обследованиях и при подозрении на рецидив заболевания рекомендуется исследование уровня поликлональных иммуноглобулинов в крови для оценки степени гуморального иммунодефицита [1,15,16].
Уровень убедительности рекомендаций − С (уровень достоверности доказательств − 5).
Комментарий. Снижение уровня поликлональных иммуноглобулинов часто сопровождает активную ММ и является одним из факторов риска повышенной склонности пациентов к инфекционным осложнениям [21]. Выявление сниженного уровня поликлонального иммуноглобулина требует большей настороженности лечащего врача относительно возможности развития инфекционных осложнений, при повторяющихся инфекциях и сохранении низкого уровня поликлональных иммуноглобулинов возможно рассмотрение вопроса о медикаментозной коррекции иммунодефицита.
• Всем пациентам с подозрением на ММ или выявленной ММ при первичном приеме, при контрольных обследованиях и при подозрении на рецидив заболевания рекомендуется выполнить получение цитологического препарата КМ путем пункции (стернальная пункция), цитологическое (миелограмма) и иммунофенотипическое (методом проточной цитофлуориметрии) исследование мазка КМ для подтверждения и формулирования диагноза [22].
Уровень убедительности рекомендаций С (уровень достоверности доказательств 4).
• Всем пациентам с подозрением на ММ или выявленной ММ при первичном приеме, при контрольных обследованиях и при подозрении на рецидив заболевания рекомендуется выполнить получение гистологического препарата костного мозга (КМ) (трепанобиопсию) и патолого-анатомическое исследование биопсийного (операционного) материала костного мозга с применением иммуногистохимических методов для подтверждения и формулирования диагноза [22].
Уровень убедительности рекомендаций − С (уровень достоверности доказательств − 4).
• Всем пациентам с впервые выявленной а также при 1 и 2-м рецидивах рекомендуется выполнить цитогенетическое исследование ПК (кариотипирование и FISH) для выявления наиболее прогностически важных цитогенетических аномалий: t(4;14), t(14;16), t(6;14), del 17p13, t(11;14), del13, плоидности и изменений хромосомы 1 [13].
Уровень убедительности рекомендаций − С (уровень достоверности доказательств − 4).
Комментарий. Мутации t(4;14), t(14;16) и del17p включены в пересмотренную систему стадирования ММ R-ISS как относящиеся к высокому риску, поэтому они должны оцениваться у всех пациентов ММ при установлении диагноза.
Уровень убедительности рекомендаций − С (уровень достоверности доказательств − 5).
• Всем пациентам при установке диагноза ММ перед началом терапии, при оценке эффекта терапии, а также при подозрении на рецидив заболевания при невозможности выполнить КТ рекомендуется выполнить рентгенологическое исследование костей: рентгенографию (включая череп, грудную клетку, все отделы позвоночника, таз, плечевые и бедренные кости) для уточнения наличия и распространенности поражения костей [1].
Уровень убедительности рекомендаций − С (уровень достоверности доказательств − 5).
• Всем пациентам при установке диагноза ММ перед началом терапии, при оценке эффекта терапии, а также при подозрении на рецидив заболевания в качестве альтернативы КТ всего скелета для уточнения наличия и распространенности поражения костей, выявления костных плазмоцитом с определением их размеров рекомендуется выполнить ПЭТ/КТ [24].
Уровень убедительности рекомендаций − С (уровень достоверности доказательств − 5).
Комментарий. При планировании этапа высокодозного лечения с поддержкой аутологичными гемопоэтическими стволовыми клетками (ауто-ТГСК) динамика опухолевого процесса по данным ПЭТ/КТ имеет прогностическое значение.
• Всем пациентам с подозрением на тлеющую миелому или на солитарную плазмоцитому, а также при подозрении на компрессию спинного мозга (для визуализации оболочек спинного мозга) рекомендуется выполнение магнитно-резонансной томографии всех отделов позвоночника и таза [1].
Уровень убедительности рекомендаций − С (уровень достоверности доказательств − 5).
• Всем пациентам с верифицированной ММ перед началом терапии рекомендуется для своевременного выявления сопутствующей патологии со стороны сердечно-сосудистой, дыхательной и пищеварительной систем, определения необходимости профилактики или лечения соответствующей коморбидности выполнить следующие исследования [1]:
• электрокардиографию;
• эхокардиографию;
• ультразвуковую допплерографию сосудов (артерий и вен) нижних конечностей;
• рентгенографию или КТ органов грудной клетки;
• эзофагогастродуоденоскопию.
Уровень убедительности рекомендаций − С (уровень достоверности доказательств − 5).
• Всем пациентам с верифицированной ММ с коморбидностью, которая может повлиять на выбор программы противоопухолевого лечения, перед началом терапии рекомендуется консультация соответствующего врача-специалиста (кардиолога, невропатолога, оториноларинолога ) [1].
Уровень убедительности рекомендаций − С (уровень достоверности доказательств − 5).
Тлеющая (асимптоматическая) ММ должна удовлетворять двум критериям:
• Моноклональный протеин в сыворотке крови ≥30 г/л и/или 500 мг в суточном анализе мочи и/или 10−59 % клональных ПК в костном мозге.
• Отсутствие органных повреждений (CRAB - см симптоматическую ММ), в том числе отсутствие признаков поражения костей (что подтверждено данными магнитно-резонансной томографии или позитронно-эмиссионной/компьютерной томографии (ПЭТ/КТ), или спиральной компьютерной томографии костей в низкодозовом режиме) и отсутствие амилоидоза.
Симптоматическая ММ должна удовлетворять трем критериям:
• Присутствие в костном мозге ≥10 % клональных ПК или наличие подтвержденной биопсией костной/экстрамедуллярной плазмоцитомы и 1 или несколько обозначенных ниже симптомов, обусловленных ММ:
А) гиперкальциемия: уровень кальция в сыворотке крови >11,5 мг/дл (>2,75 ммоль/л);
Б) дисфункция почек: уровень креатинина в сыворотке крови >2 мг/дл (>173 ммоль/л), клиренс креатинина <40 мл/мин;
В) анемия: нормохромная нормоцитарная, уровень гемоглобина на 2 г/дл (20 г/л) меньше нижней границы нормы или worse 10 г/дл (<100 г/л);
Г) 1 или более остеолитических очагов, в том числе подтвержденных данными рентгенографии костей, спиральной компьютерной томографии или ПЭТ/КТ;
Д) количество клональных плазмоцитов в костном мозге >60 %;
Е) ненормальное соотношение свободных легких цепей (СЛЦ): ≥100 или ≤0,01;
Ж) более 1 очага поражения костного мозга, выявленного при магнитно-резонансной томографии костей.
• Другие симптомы: гипервязкость, амилоидоз, частые бактериальные инфекции (>2 эпизодов в течение 12 мес).
Для несекретирующей миеломы характерно выявление в пунктате костного мозга ≥10 % ПК, а также признаков сRAB-синдрома. Моноклонального протеина нет ни в сыворотке крови, ни в моче, что подтверждают результаты иммунофиксации. Увеличение СЛЦ отмечается у 2/3 пациентов с несекретирующей.
2,1 Жалобы и анамнез.
• У всех пациентов с подозрением на ММ или выявленной ММ при первичном приеме рекомендуется тщательный сбор жалоб и анамнеза при заболеваниях органов кроветворения и крови для верификации диагноза [1,14,15].Уровень убедительности рекомендаций − С (уровень достоверности доказательств − 5).
2,2 Физикальное обследование.
• У всех пациентов с подозрением на ММ или выявленной ММ при первичном или повторном приеме, при контрольных обследованиях и при подозрении на рецидив заболевания рекомендуется выполнение визуального осмотра терапевтического, пальпации терапевтической и аускультации терапевтической, определение общего состояния по шкале ECOG, а также осмотр миндалин и полости рта для уточнения распространенности и тяжести течения заболевания [1,14,15].Уровень убедительности рекомендаций − С (уровень достоверности доказательств − 5).
Комментарий. При осмотре необходимо оценить общее состояние пациента по шкале ECOG ( см приложение Г1), а также осмотреть миндалины и полость рта; пальпация должна включать в себя пальпацию доступных групп периферических лимфатических узлов, печени, селезенки.
2,3 Лабораторные диагностические исследования.
• Всем пациентам с подозрением на ММ или выявленной ММ при первичном или повторном приеме, при контрольных обследованиях и при подозрении на рецидив заболевания рекомендуется для уточнения состояния пациента, выработки адекватной терапевтической тактики и/или (в случае ранее проведенной терапии) при развитии нежелательных явлений лечения выполнить следующие лабораторные исследовани:• развернутый клинический анализ крови с определением уровней гемоглобина, эритроцитов, тромбоцитов, лейкоцитов, подсчетом лейкоцитарной формулы и количества ретикулоцитов [1,15,16];
• общий (клинический) анализ мочи [1,15,16];
• определение количества белка в суточной моче [1,15,16];
• биохимический анализ крови (общий белок, альбумин, ЛДГ, мочевина, креатинин, билирубин, аспартатаминотрансфераза, аланинаминотрансфераза, щелочная фосфатаза, кальций, калий) [1,15,16];
• коагулограмму (ориентировочное исследование системы гемостаза) с включением следующих параметров: протромбин, международное нормализованное отношение, активированное частичное тромбопластиновое время, фибриноген, тромбиновое время, антитромбин III, плазминоген [1,15-17].
Уровень убедительности рекомендаций − С (уровень достоверности доказательств − 5).
• Всем пациентам с подозрением на ММ или выявленной ММ при первичном или повторном приеме, при контрольных обследованиях и при подозрении на рецидив заболевания рекомендуется определить клиренс креатинина и скорость клубочковой фильтрации расчетным методом по формулам СКD-EPI или MDRD для уточнения состояния функции почек и определения необходимости модификации терапии или доз препаратов при наличии почечной недостаточности и/или определения показаний к назначению гемодиализа [1,15,16].
Уровень убедительности рекомендаций − С (уровень достоверности доказательств − 5).
Комментарий. Рекомендации по коррекции дозы леналидомида** в зависимости от функции почек - см приложение А3,2.
• Всем пациентам с подозрением на ММ или выявленной ММ при первичном или повторном приеме, при контрольных обследованиях и при подозрении на рецидив заболевания рекомендуется для уточнения активности основного заболевания или для оценки ответа на терапию выполнить следующие обследования:
• определить соотношение белковых фракций в крови (кроме пациентов с несекретирующей, вялотекущей миеломой и миеломой легких цепей) и моче методом электрофореза с количественным определением моноклонального и поликлональных иммуноглобулинов и β2-микроглобулина [1,15,16,18,19];
• исследование моноклональности иммуноглобулинов в крови и суточной моче методом иммунофиксации с количественным определением уровня М-градиента [1,15,16,19].
Уровень убедительности рекомендаций − С (уровень достоверности доказательств − 5).
Комментарий. Характерным для ММ является увеличение содержания общего белка в сыворотке крови. При электрофорезе белков сыворотки крови М-градиент определяется у 80 % пациентов ММ в виде характерного пика, при иммунофиксации - у 93 %. Физические особенности парапротеинов лежат в основе синдрома гипервязкости, вероятность которого возрастает с увеличением содержания парапротеинов в плазме крови.
Нередко у пациентов с ММ выявляется экскреция патологического белка с мочой. Эти случаи относят к миеломе Бенс-Джонса. Для скрининга мочевого протеина (необходим сбор мочи в течение 24 ч) также используют электрофорез и иммунофиксацию.
На основании уровня парапротеинов определяются стадия ММ ( см раздел 1,5. Классификация ММ), а также глубина ответа на ММ ( см раздел 3,5. Определение эффективности лечения).
Иммунофиксацию необходимо выполнять, даже если при электрофорезе крови характерный пик не выявлялся. Она проводится с целью уточнения моноклональной природы М-градиента, обнаруженного в ходе электрофореза белковых фракций, и его типирования (определения, какие типы тяжелых и легких цепей входят в его состав).
• Всем пациентам с несекретирующей, олигосекретирующей, вялотекущей миеломой и миеломой легких цепей, а также при диализзависимой почечной недостаточности, при подозрении на заболевание, при первичном или повторном приеме по поводу выявленного заболевания, при контрольных обследованиях и подозрении на рецидив заболевания рекомендуется определение содержания СЛЦ в крови для уточнения активности основного заболевания или для оценки ответа на терапию [1,15,16,20].
Уровень убедительности рекомендаций − В (уровень достоверности доказательств − 3).
Комментарий. Включение метода определения СЛЦ в сыворотке крови в план обследования пациентов с предполагаемой моноклональной гаммапатией позволяет увеличить диагностическую чувствительность имеющихся методов определения парапротеина, а также проводить мониторинг пациентов с несекретирующей Анализ СЛЦ у пациентов с ММ приобретает особое значение в прогнозировании ремиссии, поскольку противоопухолевый ответ по результатам их определения наступает раньше по сравнению с результатами стандартных иммунохимических исследований.
• Всем пациентам с подозрением на ММ или выявленной при первичном или повторном приеме по поводу выявленного заболевания, при контрольных обследованиях и при подозрении на рецидив заболевания рекомендуется определение основных групп крови по AB0, определение антигена D системы Резус (резус-фактора), определение фенотипа антигенов эритроцитов для возможности выполнения гемотрансфузии при наличии показаний до, во время или после терапии [1].
Уровень убедительности рекомендаций − С (уровень достоверности доказательств − 5).
• Всем пациентам с подозрением на ММ или выявленной ММ при первичном или повторном приеме по поводу выявленного заболевания, при контрольных обследованиях и при подозрении на рецидив заболевания рекомендуется определение антител к вирусу гепатита с (Hepatitis с virus) в крови; определение антител к поверхностному антигену (HBsAg) вируса гепатита в (Hepatitis в virus) в крови с целью уточнения необходимости терапии или профилактики реактивации вирусного гепатита [1].
Уровень убедительности рекомендаций − С (уровень достоверности доказательств − 5).
• Всем пациентам с подозрением на ММ или выявленной ММ при подозрении на заболевание при первичном или повторном приеме по поводу выявленного заболевания, при контрольных обследованиях и при подозрении на рецидив заболевания рекомендуется определение антител классов M, G (IgM, IgG) к вирусам иммунодефицита человека ВИЧ-1 (Human immunodeficiency virus HIV 1) и ВИЧ-2 (Human immunodeficiency virus HIV 2) в крови для уточнения необходимости одновременного проведения противоопухолевой и антиретровирусной терапии [1].
Уровень убедительности рекомендаций − С (уровень достоверности доказательств − 5).
• Всем пациентам с подозрением на ММ или выявленной ММ при первичном или повторном приеме, при контрольных обследованиях и при подозрении на рецидив заболевания рекомендуется исследование уровня поликлональных иммуноглобулинов в крови для оценки степени гуморального иммунодефицита [1,15,16].
Уровень убедительности рекомендаций − С (уровень достоверности доказательств − 5).
Комментарий. Снижение уровня поликлональных иммуноглобулинов часто сопровождает активную ММ и является одним из факторов риска повышенной склонности пациентов к инфекционным осложнениям [21]. Выявление сниженного уровня поликлонального иммуноглобулина требует большей настороженности лечащего врача относительно возможности развития инфекционных осложнений, при повторяющихся инфекциях и сохранении низкого уровня поликлональных иммуноглобулинов возможно рассмотрение вопроса о медикаментозной коррекции иммунодефицита.
• Всем пациентам с подозрением на ММ или выявленной ММ при первичном приеме, при контрольных обследованиях и при подозрении на рецидив заболевания рекомендуется выполнить получение цитологического препарата КМ путем пункции (стернальная пункция), цитологическое (миелограмма) и иммунофенотипическое (методом проточной цитофлуориметрии) исследование мазка КМ для подтверждения и формулирования диагноза [22].
Уровень убедительности рекомендаций С (уровень достоверности доказательств 4).
• Всем пациентам с подозрением на ММ или выявленной ММ при первичном приеме, при контрольных обследованиях и при подозрении на рецидив заболевания рекомендуется выполнить получение гистологического препарата костного мозга (КМ) (трепанобиопсию) и патолого-анатомическое исследование биопсийного (операционного) материала костного мозга с применением иммуногистохимических методов для подтверждения и формулирования диагноза [22].
Уровень убедительности рекомендаций − С (уровень достоверности доказательств − 4).
• Всем пациентам с впервые выявленной а также при 1 и 2-м рецидивах рекомендуется выполнить цитогенетическое исследование ПК (кариотипирование и FISH) для выявления наиболее прогностически важных цитогенетических аномалий: t(4;14), t(14;16), t(6;14), del 17p13, t(11;14), del13, плоидности и изменений хромосомы 1 [13].
Уровень убедительности рекомендаций − С (уровень достоверности доказательств − 4).
Комментарий. Мутации t(4;14), t(14;16) и del17p включены в пересмотренную систему стадирования ММ R-ISS как относящиеся к высокому риску, поэтому они должны оцениваться у всех пациентов ММ при установлении диагноза.
2,4 Инструментальные диагностические исследования.
• Всем пациентам при установке диагноза перед началом терапии, при оценке эффекта терапии, а также при подозрении на рецидив заболевания рекомендуется выполнить КТ всех отделов позвоночника, грудной клетки, таза (предпочтение отдается низкодозной КТ всего скелета) для уточнения наличия и распространенности поражения костей, выявления костных плазмоцитом с определением их размеров [1,23].Уровень убедительности рекомендаций − С (уровень достоверности доказательств − 5).
• Всем пациентам при установке диагноза ММ перед началом терапии, при оценке эффекта терапии, а также при подозрении на рецидив заболевания при невозможности выполнить КТ рекомендуется выполнить рентгенологическое исследование костей: рентгенографию (включая череп, грудную клетку, все отделы позвоночника, таз, плечевые и бедренные кости) для уточнения наличия и распространенности поражения костей [1].
Уровень убедительности рекомендаций − С (уровень достоверности доказательств − 5).
• Всем пациентам при установке диагноза ММ перед началом терапии, при оценке эффекта терапии, а также при подозрении на рецидив заболевания в качестве альтернативы КТ всего скелета для уточнения наличия и распространенности поражения костей, выявления костных плазмоцитом с определением их размеров рекомендуется выполнить ПЭТ/КТ [24].
Уровень убедительности рекомендаций − С (уровень достоверности доказательств − 5).
Комментарий. При планировании этапа высокодозного лечения с поддержкой аутологичными гемопоэтическими стволовыми клетками (ауто-ТГСК) динамика опухолевого процесса по данным ПЭТ/КТ имеет прогностическое значение.
• Всем пациентам с подозрением на тлеющую миелому или на солитарную плазмоцитому, а также при подозрении на компрессию спинного мозга (для визуализации оболочек спинного мозга) рекомендуется выполнение магнитно-резонансной томографии всех отделов позвоночника и таза [1].
Уровень убедительности рекомендаций − С (уровень достоверности доказательств − 5).
• Всем пациентам с верифицированной ММ перед началом терапии рекомендуется для своевременного выявления сопутствующей патологии со стороны сердечно-сосудистой, дыхательной и пищеварительной систем, определения необходимости профилактики или лечения соответствующей коморбидности выполнить следующие исследования [1]:
• электрокардиографию;
• эхокардиографию;
• ультразвуковую допплерографию сосудов (артерий и вен) нижних конечностей;
• рентгенографию или КТ органов грудной клетки;
• эзофагогастродуоденоскопию.
Уровень убедительности рекомендаций − С (уровень достоверности доказательств − 5).
• Всем пациентам с верифицированной ММ с коморбидностью, которая может повлиять на выбор программы противоопухолевого лечения, перед началом терапии рекомендуется консультация соответствующего врача-специалиста (кардиолога, невропатолога, оториноларинолога ) [1].
Уровень убедительности рекомендаций − С (уровень достоверности доказательств − 5).
2,5 Иные диагностические исследования.
Не применяются.|
|
Лечение
Назначение и применение лекарственных препаратов, указанных в клинических рекомендаций, направлено на обеспечение пациента клинически эффективной и без-опасной медицинской помощи, в связи с чем их назначение и применение в конкретной клинической ситуации определяется в соответствии с инструкциями по применению конкретных лекарственных препаратов с реализацией представленных в инструкции мер предосторожности при их применении, также возможна коррекция доз с учетом состояния пациента.
Уровень убедительности рекомендаций − С (уровень достоверности доказательств − 5).
• Пациентам с симптоматической ММ рекомендуется начало специфической противоопухолевой терапии [25].
Уровень убедительности рекомендаций − С (уровень достоверности доказательств − 5).
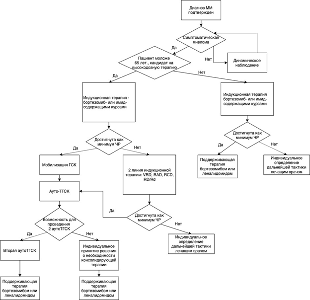
Комментарий. Тактика ведения пациентов моложе 65 лет и пожилых пациентов отличается. Для лечения «первичных» пациентов моложе 65 лет с ММ без серьезной сопутствующей патологии в программу лечения включают высокодозную химиотерапию (ВДХТ) с трансплантацией ауто-ТГСК. Пациентам старше 65 лет или молодым лицам с клинически значимыми сопутствующими заболеваниями следует рекомендовать комбинации на основе новых лекарственных препаратов без этапа ВДХТ с ауто-ТГСК.
При выборе схемы индукционной терапии необходимо также учитывать сопутствующие заболевания пациента и осложнения При наличии клинически значимой кардиальной патологии целесообразно исключить из терапии антрациклины. Для лечения пациентов с почечной недостаточностью терапией выбора являются бортезомибсодержащие режимы с высокими дозами дексаметазона**. При наличии жизнеугрожающих состояний (клинически значимое кровотечение, некомпенсированный сахарный диабет тяжелого течения) противоопухолевая терапия проводится сразу после купирования указанных осложнений.
Уровень убедительности рекомендаций − A (уровень достоверности доказательств − 1).
Комментарий. В рандомизированном исследовании VISTA проведено сравнение эффективности комбинации мелфалана** и преднизолона** (MP) и комбинации бортезомиба** с мелфаланом** и преднизолоном** (VMP) у пациентов с впервые диагностированной ММ [27]. Значительное преимущество схемы VMP по сравнению с МР, включая общую эффективность, частоту полных ремиссий (ПР), время до прогрессирования (ВДП), общую выживаемость (ОВ), позволило рассматривать схему VMP в качестве современной стандартной терапии 1-й линии пациентов с которым не планируется проведение ВДХТ с ауто-ТГСК. Продолжительность лечения по схеме VMP должна составлять не менее 9 циклов.
В двух рандомизированных исследованиях III фазы было показано, что еженедельное введение бортезомиба** вместо введения препарата 2 раза в неделю не снижает эффективности лечения, но позволяет значительно уменьшить частоту развития периферической полинейропатии [28,29]. Программу VMP с введением бортезомиба** 1 раз в неделю рекомендуется использовать у пожилых пациентов ММ как предпочтительную.
С целью уменьшения побочных эффектов бортезомиба** при появлении признаков токсичности необходима своевременная редукция дозы препарата. Кроме того, подкожное введение бортезомиба** вместо внутривенного существенно снижает частоту развития нежелательных явлений.
Высокоэффективным методом ведения «первичных» пациентов ММ является сочетание бортезомиба** с дексаметазоном** (VD) [30].
Поддерживающая терапия бортезомибом** увеличивает частоту ПР, выживаемость без прогрессирования (ВБП) и ВДП. Поскольку убедительных данных об увеличении ОВ нет, согласно рекомендациям ESMO поддерживающая терапия у пожилых пациентов не рекомендуется [15].
• Пациентам с впервые диагностированной ММ. Не кандидатам на ВДХТ с ауто-ТГСК − в качестве альтернативной опции, а также при наличии противопоказаний к применению бортезомиба** рекомендуется проведение терапии комбинациями с включением леналидомида** (Rd, MPR) (описание режимов - см приложение А3,1. [26,31].
Уровень убедительности рекомендаций − A (уровень достоверности доказательств − 1).
Комментарий. В рандомизированном исследовании FIRST [32,33] показано, что длительная непрерывная терапия по схеме Rd улучшает ВБП по сравнению с фиксированным числом курсов Rd длительностью 18 мес. Так, в группе пациентов, получавших терапию Rd непрерывно, медиана ВБП составила 26 мес, а показатель 4-летней ВБП - 33 %, в то время как при лечении Rd-18 эти показатели равнялись 21 мес. и 14 % соответственно. При этом в группе пациентов, получавших длительно схему Rd и достигших ПР или очень хорошей частичной ремиссии (ОХЧР), 4-летняя ВБП составила 75 %.
В двух проспективных рандомизированных исследованиях изучали эффективность трехпрепаратной схемы мелфалан**/преднизолон**/леналидомид** (MPR) по сравнению со схемой мелфалан**/преднизолон** (МР) [34]. Преимущество ВБП было отмечено в случае применения MPR с последующим длительным назначением леналидомида** (схема MPR-R). Однако различий в показателях ОВ достигнуто не было.
• Пациентам с впервые диагностированной ММ. Не кандидатам на ВДХТ с ауто-ТГСК − в качестве альтернативной опции рекомендуется добавление даратумумаба** к программе VMP (описание режимов - см приложение А3,1. [35].
Уровень убедительности рекомендаций − A (уровень достоверности доказательств − 2).
Комментарий. В крупном рандомизированном исследовании III фазы изучали эффективность добавления анти-CD38 моноклонального антитела даратумумаба** к комбинации бортезомиба**, мелфалана** и преднизолона** (VMP) у пациентов с впервые диагностированной ММ − не кандидатов на ауто-ТГСК. При медиане наблюдения 27,8 мес. 30-месячная ВБП в группе DVMP составила 60 %, а в группе VMP медиана ВБП была достигнута и составила 19,1 мес. (различия были статистически достоверны, p <0,0001). Общий ответ в группе DVMP составил 91 %, а в контрольной группе - 74 %, при этом полный и более глубокий ответ на терапию достигался значительно чаще в группе даратумумаба** (45 и 25 % соответственно), а также частота достижения МОБ-негативности при пороге чувствительности 10−5 была более чем в 3 раза выше в группе DVMP (27 и 7 % соответственно).
Добавление даратумумаба** к режиму VMP не приводило к повышению токсичности: частота отмены терапии была в 2 раза ниже в группе даратумумаба** (5 % при применении DVMP и 10 % при применении VMP). Инфузионные реакции, обусловленные введением даратумумаба**, отмечались у 27,7 % пациентов и развивались в основном во время 1-го введения препарата.
• Пациентам старше 65 лет с впервые диагностированной ММ. Не кандидатам на ВДХТ с ауто-ТГСК, которым не могут быть назначены бортезомиб** и леналидомид**, рекомендуется проведение терапии комбинацией бендамустина** и преднизолона** (BP) (описание режимов - см приложение А3,1. [15].
Уровень убедительности рекомендаций. С (уровень достоверности доказательств − 5).
Комментарий. Основанием для использования этой программы стали результаты рандомизированного исследования по сравнению ее эффективности с традиционной ранее терапией по схеме МР. В исследовании показаны более высокая частота ПР и более длительная медиана времени до неудач лечения при использовании вP, но при этом не выявлено улучшения ОВ.
• Пациентам, имеющим по крайней мере 1 неблагоприятный фактор (возраст ≥75 лет, сопутствующие заболевания c нарушением функции органов), рекомендуется соответствующая редукция доз препаратов (табл. 4) [1].
Уровень убедительности рекомендаций − с (уровень достоверности доказательств − 5).
Таблица 4. Рекомендации по снижению доз препаратов у пожилых пациентов ММ.
• Пациентам старше 75 лет с неудовлетворительным физическим состоянием, тяжелой сопутствующей патологией рекомендуется терапия комбинацией мелфалана** с преднизолоном** (описание режимов - см приложение А3,1. [1].
Уровень убедительности рекомендаций − С (уровень достоверности доказательств − 5).
Уровень убедительности рекомендаций − А (уровень достоверности доказательств − 1).
Комментарий. Возрастные ограничения обусловлены тем, что у пожилых пациентов возрастает риск трансплантатассоциированной летальности. Особенно это важно для возрастной категории старше 70 лет, при которой указанный риск может достигать 8 %. Миеломная нефропатия (включая диализзависимую почечную недостаточность) не является противопоказанием для выполнения ВДХТ с последующей ауто-ТГСК. Пациент может быть направлен в трансплантационный центр, располагающий возможностью проведения гемодиализа.
• Бортезомиб**/циклофосфамид**/дексаметазон** (VCD).
• Бортезомиб**/доксорубицин**/дексаметазон** (PAD).
• Бортезомиб**/дексаметазон** (VD).
Уровень убедительности рекомендаций − А (уровень достоверности доказательств − 1).
Комментарий. Триплеты, включающие бортезомиб**, считаются самыми эффективными режимами, так как имеют большую эффективность, чем VD. Во всех представленных схемах оптимальным является подкожное введение бортезомиба**.
• Пациентам с впервые выявленной ММ в возрасте до 65 лет, а также пациентам 65−70 лет с хорошим соматическим статусом без тяжелых сопутствующих заболеваний, которым планируется выполнение ауто-ТГСК, при недостаточном ответе на индукционную терапию бортезомибсодержащими режимами (не достигнута по крайней мере ЧР после 4−6 циклов) рекомендуется применять.
2-ю линию терапии одним из следующих леналидомидсодержащих режимов терапии (описание режимов - см приложение А3,1) [26,40-42]:
• Леналидомид**/дексаметазон** (RD/Rd).
• Леналидомид**/бортезомиб**/дексаметазон** (VRD).
• Леналидомид**/доксорубицин**/дексаметазон** (RAD).
• Леналидомид**/циклофосфамид**/дексаметазон** (RCD).
• Леналидомид**/циклофосфамид**/преднизолон** (RCP) .
Уровень убедительности рекомендаций − с (уровень достоверности доказательств − 5).
Комментарий. Количество курсов индукционной терапии определяется противоопухолевым ответом на лечение и согласовывается с трансплантационным центром. Поскольку леналидомид** обладает миелосупрессивным эффектом, мобилизацию и сбор ауто-ТГСК целесообразно выполнять после 4-го леналидомидсодержащего курса.
• Пациентам с впервые выявленной ММ в возрасте до 65 лет, а также пациентам 65−70 лет с хорошим соматическим статусом без тяжелых сопутствующих заболеваний, которым планируется консолидация ауто-ТГСК, в качестве индукционной терапии не рекомендуется применять схемы терапии, включающие мелфалан** (описание режимов - см приложение А3,1. [1,43].
Уровень убедительности рекомендаций − С (уровень достоверности доказательств − 5).
Комментарий. Мелфалан** обладает миелосупрессивным эффектом, что может оказывать негативное влияние на мобилизацию ауто-ТГСК.
Уровень убедительности рекомендаций − С (уровень достоверности доказательств − 5).
Комментарий: наиболее часто используемым режимом мобилизации является сочетание химиотерапевтических препаратов (чаще всего циклофосфамида** в дозе 2−4 г/м2 за 4 дня до начала терапии Г-КСФ и рекомбинантного человеческого гранулоцитарного колониестимулирующего фактора (Г-КСФ) подкожно в дозе 5 мкг/кг/сут [44]. Г-КСФ может также применяться в монорежиме на фоне стабильного состояния кроветворения (подкожно в дозе 10 мкг/кг/сут до афереза) [45]. При недостаточной эффективности мобилизации или при проведении ее повторно возможно включение в режим препарата плериксафор - 0,24 мг/кг/сут подкожно за 6−11 ч до афереза, возможно применение плериксафора в течение 2−4 дней подряд (до 7 дней непрерывного применения).
При наличии возможности рекомендуется собирать ауто-ТГСК в количестве, достаточном для выполнения двух трансплантаций.
Поскольку леналидомид** обладает миелосупрессивным эффектом, в случае применения в индукционном этапе леналидомидсодержащей терапии мобилизацию и сбор ауто-ТГСК целесообразно выполнять после 4-го леналидомидсодержащего курса.
• Пациентам с впервые выявленной ММ в возрасте до 65 лет, а также пациентам 65−70 лет с хорошим соматическим статусом без тяжелых сопутствующих заболеваний, достигшим ПР или частичной ремиссии (ЧР) после индукционной терапии, в случае успешного сбора ГСК крови рекомендуется выполнение ВДХТ мелфаланом** и последующей трансплантации ауто-ТГСК [36,37].
Уровень убедительности рекомендаций. А (уровень достоверности доказательств − 1).
Комментарий: пациенты, достигшие ПР или ОЧХР ( см раздел 7 данных рекомендаций) после индукционной терапии, должны рассматриваться в качестве кандидатов на выполнение ауто-ТГСК, поскольку именно в этих случаях возможно достижение максимального эффекта от консолидации высокодозным мелфаланом** (200 мг/м2) [46] и значительного увеличения выживаемости пациентов без признаков прогрессирования заболевания.
Интервал от мобилизации до начала предтрансплантационного кондиционирования должен составлять от 2 до 4 нед. При выраженном нарушении функции почек (скорость клубочковой фильтрации <30 мл/мин), не требующем проведения гемодиализа, а также пациентам старшего возраста (65−70 лет) целесообразно снижать дозу мелфалана** до 140 мг/м2. Для пациентов, находящихся на программном гемодиализе, дозу мелфалана** (140−200 мг/м2) определяет трансплантационный центр. Гемодиализ проводится в -4-й, -2-й (перед введением мелфалана**) и в 0-й день (перед трансфузией лейкоконцентрата).
• Для пациентов c которым была выполнена ВДХТ и ауто-ТГСК, через 100 дней после проведения ВДХТ и ауто-ТГСК рекомендуется иммунофенотипирование биологического материала (пунктата КМ) для выявления маркеров минимальной остаточной болезни при гемобластозах [47].
Уровень убедительности рекомендаций − С (уровень достоверности доказательств − 4).
Уровень убедительности рекомендаций − С (уровень достоверности доказательств − 5).
Комментарий. Консолидирующую терапию целесообразно начинать через 3 мес. после ауто-ТГСК, после получения результатов контрольного обследования, подтвердившего отсутствие прогрессии заболевания. Консолидирующая терапия включает в себя проведение 2−3 курсов (например, VCD, VRD). Одним из вариантов консолидирующего лечения у пациентов, у которых было собрано достаточное количество ГСК, может рассматриваться 2-я (тандемная) ауто-ТГСК. Вопрос о необходимости проведения консолидации решается в трансплантационном центре.
• Для пациентов ММ в возрасте до 65 лет, а также пациентам 65−70 лет с хорошим соматическим статусом без тяжелых сопутствующих заболеваний, ответивших на индукционную терапию бортезомибом** (достигнута по крайней мере ЧР после 4−6 циклов бортезомибсодержащей терапии), после выполнения ВДХТ, одной или тандемной ауто-ТГСК и консолидирующей терапии (если она проводилась) рекомендуется проведение поддерживающей терапии бортезомибом**в дозе 1,3 мг/м2 каждые 2 нед в течение 2 лет или до прогрессии с целью подавления пролиферации остаточного клона опухолевых клеток и предупреждения рецидива заболевания [52].
Уровень убедительности рекомендаций − A (уровень достоверности доказательств − 2).
Комментарий. Согласно IMWG поддерживающая терапия бортезомибом** целесообразна только в случаях достижения ответа на препарат на этапе индукции, однако длительное применение препарата после ауто-ТГСК (в течение 2 лет) потребует редукции дозы препарата у 1/3 пациентов. Группа HOVON показала, что поддерживающая терапия бортезомибом** после ауто-ТГСК эффективна у пациентов с del17p.
• Для пациентов ММ в возрасте до 65 лет, а также пациентам 65−70 лет с хорошим соматическим статусом без тяжелых сопутствующих заболеваний после выполнения ВДХТ, одной или тандемной ауто-ТГСК и консолидирующей терапии (если она проводилась), рекомендуется проведение поддерживающей терапии леналидомидом** в дозе 10−15 мг/сут в течение 1−2 лет или до прогрессии с целью подавления пролиферации остаточного клона опухолевых клеток и предупреждения рецидива заболевания [53-55].
Уровень убедительности рекомендаций − A (уровень достоверности доказательств − 2).
Комментарий. Роль поддерживающей терапии леналидомидом** после ауто-ТГСК оценена в 3 крупных рандомизированных плацебоконтролируемых исследованиях. Во всех исследованиях медиана длительности поддерживающей терапии леналидомидом** составила 1−2 года.
При оценке эффективности поддерживающей терапии леналидомидом** по сравнению с плацебо были показаны удвоение ВБП, снижение риска прогрессирования заболевания на 50 %, а исследование сALGB 100104 подтвердило улучшение показателей ОВ. Поддерживающая терапия леналидомидом** сопровождается удовлетворительной переносимостью с умеренной гематологической токсичностью без увеличения случаев нейротоксических, тромботических и инфекционных осложнений. Однако вероятность возникновения вторых опухолей на фоне длительного приема леналидомида** заставляет врачей и пациентов взвешивать достоинства поддерживающей терапии леналидомидом** по отношению к низкому, но все же имеющему значение риску вторых опухолей. В метаанализе всех рандомизированных исследований, сравнивающих леналидомид** с плацебо, который был представлен на конгрессе ASCO 2016, M. Attal и соавт. показали, что использование поддерживающей терапии леналидомидом** после ауто-ТГСК имело 2,5-летнее преимущество над плацебо, и это преимущество превышало риск развития вторых опухолей.
После ауто-ТГСК поддерживающую терапию рекомендуется назначать через 90−100 дней после переливания стволовых клеток. Предварительно проводится обследование пациента для подтверждения сохраняющегося противоопухолевого ответа и отсутствия прогрессирования заболевания.
В центрах, где есть возможность проводить иммунофенотипирование или секвенирование нового поколения клеток костного мозга, целесообразно выполнять мониторинг МОБ у пациентов, достигших ПР. Возможно, именно результаты МОБ повлияют на тактику посттрансплантационной терапии.
• Для пациентов ММ с иммунохимическим рецидивом или прогрессией когда отмечается медленное нарастание уровня моноклонального белка при отсутствии клинических симптомов, рекомендуется выжидательная тактика до появления показаний к противорецидивной терапии (появление сRAB-симптомов, быстрого нарастания М-градиента − см следующую рекомендацию) [1].
Уровень убедительности рекомендаций − с (уровень достоверности доказательств − 5).
• Пациентам с признаками клинического рецидива, а также при быстром нарастании парапротеина (удвоение содержания М-градиента в течение 2 мес.) рекомендуется противорецидивная терапия [1].
Уровень убедительности рекомендаций − с (уровень достоверности доказательств − 5).
Комментарий. Признаками клинического рецидива являются сRAB-симптомы:
• Гиперкальциемия (содержание кальция крови >2,75 ммоль/л).
• Почечная недостаточность, объясняемая миеломой.
• Анемия (гемоглобин <100 г/л).
• Костные поражения (литические повреждения или остеопороз с компрессионными переломами).
• Бортезомибсодержащие** режимы.
• Леналидомидсодержащие** режимы.
• Комбинация бортезомиба**, леналидомида** и дексаметазона**.
• Комбинация карфилзомиба**, леналидомида** и дексаметазона**.
• Комбинация иксазомиба**, леналидомида** и дексаметазона**.
• Комбинация даратумумаба**, леналидомида** и дексаметазона**.
• Комбинация даратумумаба**, бортезомиба** и дексаметазона**.
• Комбинация элотузумаба**, леналидомида** и дексаметазона**.
Для лечения ММ с полинейропатией следует отдавать предпочтение схемам на основе леналидомида**, в то время как у пациентов с тромбозами в анамнезе, а также почечной недостаточностью больше подходят программы на основе бортезомиба**. У пациентов ММ с почечной недостаточностью также используют программы на основе бендамустина**, карфилзомиба**. При агрессивном рецидиве целесообразно использование схем, включающих одновременно бортезомиб** и леналидомид**.
• Пациентам с рецидивом которым показана противомиеломная терапия и у которых не развилась рефрактерность к бортезомибу**, в качестве одной из возможных опций рекомендуется терапия с включением в схему лечения бортезомиба** в сочетании с дексаметазоном** и/или цитостатическими препаратами (описание режимов - см приложение А3,1. [56-58].
Уровень убедительности рекомендаций − A (уровень достоверности доказательств − 1).
Комментарий. Результаты крупного рандомизированного исследования APEX выявили более высокую эффективность бортезомиба** (43 %) по сравнению с дексаметазоном** в высокой дозе (18 %), а также улучшение показателей ВДП и ОВ. Добавление дексаметазона** к терапии бортезомибом** (VD) улучшает результаты на 12−18 %. Программа VD считается одним из стандартов лечения рецидивов/рефрактерной.
В рандомизированном исследовании III фазы MMY-3021 было показано, что у пациентов с рецидивами ММ бортезомиб**, вводимый подкожно, не уступает по эффективности бортезомибу**, вводимому внутривенно (в/в), и позволяет достичь такого же уровня ВДП и ОВ. Более того, при подкожном введении бортезомиба** значительно реже, чем при в/в введении препарата, развивались нежелательные явления, в том числе периферическая полинейропатия. Таким образом, подкожное введение бортезомиба** следует рассматривать как стандартный метод введения препарата у всех пациентов с.
Комбинация бортезомиба** с циклофосфамидом** и дексаметазоном** (VCD, сVD) эффективна у 75−82 % пациентов с рецидивами MM, обладает умеренно выраженной токсичностью и может быть использована для проведения терапии этих пациентов. Для лечения рецидивов ММ также применяют другие программы с включением бортезомиба** (VMP, PAD, Vel-PLD).
Практическое значение имеет вопрос об эффективности повторного использования бортезомиба**. По данным проспективного исследования, возобновление лечения бортезомибом** эффективно у 40 % пациентов. Результаты одного из ретроспективных исследований показали, что у пациентов, ранее эффективно леченных бортезомибом**, в 63 % случаев возобновление лечения этим препаратом позволило получить противоопухолевый ответ (55 % пациентов получали дексаметазон**). При этом медиана ВДП достигла 9,3 мес, ОВ - 1,7 года. Эффективность повторного лечения бортезомибом** зависела от длительности интервала без лечения после первоначальной терапии этим препаратом. У пациентов с интервалом без лечения после предшествующего лечения этим препаратом >6 мес. общая эффективность составила 76,9 %, у пациентов с интервалом без лечения ≤6 мес. 38,1 %.
• Пациентам с рецидивом которым показана противомиеломная терапия и у которых не развилась рефрактерность к леналидомиду**, в качестве одной из возможных опций рекомендуется терапия с включением в схему лечения леналидомида** в сочетании с дексаметазоном** (описание режимов - см приложение А3,1. [56].
Уровень убедительности рекомендаций − A (уровень достоверности доказательств − 1).
Комментарий. В двух крупных рандомизированных исследованиях III фазы показано, что сочетание леналидомида** с дексаметазоном** существенно превышает по эффективности лечение дексаметазоном** в высокой дозе. Общая эффективность терапии леналидомидом** и дексаметазоном** составила 61 и 60,6 %, а дексаметазоном** - 19,9 и 24 %. ПР и почти ПР при лечении леналидомидом** и дексаметазоном** получены у 24 % пациентов. Медиана ВДП при лечении леналидомидом** и дексаметазоном** составила 11,2 мес. (при лечении дексаметазоном** − 4,7 мес. Медиана ОВ составила соответственно 35 и 31 мес.
Существуют данные, указывающие на то, что использование леналидомида** с дексаметазоном** при первом рецидиве более эффективно, чем их применение после многократных курсов терапии спасения. Частота ПР и ОХЧР существенно выше при использовании леналидомида** и дексаметазона** в качестве терапии 2-й линии, чем при назначении этой программы в качестве терапии 3-й и последующих линий терапии (39,8 % по сравнению с 27,7 %). Медиана ОВ также существенно продолжительнее, когда леналидомид** с дексаметазоном** применяли при первом рецидиве, по сравнению с ситуациями, когда данную комбинацию использовали после 2-й и более линий химиотерапии (42 мес. по сравнению с 35,8 мес.
В клиническом исследовании VISTA было показано, что при развитии рецидива после 1-й линии лечения по схеме VMP эффективность программ на основе леналидомида** выше (73 %) по сравнению с бортезомибсодержащей терапией (41 %).
Перед началом терапии леналидомидом** необходимо оценить функцию почек и провести соответствующую коррекцию дозы препарата ( см приложение А3,2.
При лечении леналидомидом** пациентов ММ с почечной недостаточностью необходим тщательный контроль за показателями крови из-за более часто развивающейся миелосупрессии в процессе лечения, чем при нормальной функции почек.
Для уменьшения частоты развития тромбозов при лечении леналидомидом** и дексаметазоном** необходима антикоагулянтная профилактика. Пациентам со стандартным риском венозной тромбоэмболии назначают низкие дозы ацетилсалициловой кислоты (80−100 мг). При более высоком риске тромбозов, особенно у обездвиженных пациентов, лиц, имеющих тромбозы или тромбоэмболии в анамнезе, или у пациентов, получающих эритропоэтин**, следует рассмотреть возможность использования профилактической дозы низкомолекулярного гепарина.
В соответствии с накопленным клиническим опытом для улучшения переносимости терапии рекомендуют проводить соответствующую коррекцию дозы дексаметазона** в зависимости от возраста пациентов.
• Пациентам с рецидивом которым показана противомиеломная терапия и у которых не развилась рефрактерность к бортезомибу** и леналидомиду**, при агрессивном течении рецидива в качестве одной из возможных опций может быть рекомендована терапия с включением в схему лечения бортезомиба**, леналидомида** и дексаметазона** (описание режимов - см приложение А3,1. [60].
Уровень убедительности рекомендаций − С (уровень достоверности доказательств − 4).
• Пациентам с рецидивом которым показана противомиеломная терапия и у которых не развилась рефрактерность к бортезомибу** и леналидомиду**, в качестве одной из возможных опций рекомендуется терапия с применением комбинированной схемы лечения карфилзомиба**, леналидомида** и дексаметазона** (описание режимов - см приложение А3,1. [61].
Уровень убедительности рекомендаций − A (уровень достоверности доказательств − 1).
Комментарий. В крупном рандомизированном исследовании III фазы ASPIRE было показано, что добавление карфилзомиба** к сочетанию леналидомида** и дексаметазона** значительно улучшает ВБП и ОВ у пациентов с рецидивами Медиана ВБП составила 26,3 мес. в группе пациентов, получавших карфилзомиб** и 17,6 мес. у пациентов, получавших только леналидомид** с дексаметазоном**; медиана ОВ - 48,3 мес. против 40,4 мес. соответственно. Частота ремиссий также была значительно выше в группе пациентов, получавших карфилзомиб**, и составила 87,1 % (по сравнению с 66,7 % в контрольной группе), а частота ПР составила 31,8 % (9,3 % в контрольной группе). Частота периферической нейропатии была практически одинаковой в обеих группах. Другие негематологические осложнения 3−4-й степени встречались чаще при лечении карфилзомибом** и включали одышку (2,8 и 1,8 % соответственно), сердечную недостаточность (3,8 и 1,8 % соответственно) и гипертензию (4,3 и 1,8 %). Лечение по схеме KRd рекомендуется при агрессивном течении рецидива, и его продолжают до прогрессирования или развития неприемлемой токсичности.
• Пациентам с рецидивом которым показана противомиеломная терапия и у которых не развилась рефрактерность к бортезомибу** и леналидомиду**, в качестве одной из возможных опций рекомендуется терапия применением комбинированной схемы лечения карфилзомиба** и дексаметазона** (описание режимов - см приложение А3,1. [61].
Уровень убедительности рекомендаций − A (уровень достоверности доказательств − 1).
Комментарий. В исследовании III фазы ENDEAVOR было показано, что применение комбинации карфилзомиба** с дексаметазоном** в 2 раза увеличивает ВБП по сравнению с комбинацией бортезомиба** с дексаметазоном** в этой группе пациентов (18,7 мес. против 9,4 мес.); увеличение ОВ при применении карфилзомиба** также было значимым (47,6 мес. против 40,0 мес. Частота нежелательных явлений 3−4-й степени в группе карфилзомиба** была выше по сравнению с группой бортезомиба**: гипертензия встречалась у 8,9 и 2,6 % пациентов соответственно, одышка - у 5,6 и 2,2 %, сердечная недостаточность - у 4,8 и 1,8 %, острая почечная недостаточность - у 4,1 и 2,6 %. При этом следует обратить внимание на то, что в группе лечения карфилзомибом** частота периферической полинейропатии 2-й степени и более была значительно ниже (6 %), чем в группе пациентов, получавших бортезомиб** (32 %).
• Пациентам с рецидивом которым показана противомиеломная терапия и у которых не развилась рефрактерность к бортезомибу** и леналидомиду**, в качестве одной из возможных опций рекомендуется терапия с включением в схему лечения иксазомиба**, леналидомида** и дексаметазона** (описание режимов - см приложение А3,1. [62].
Уровень убедительности рекомендаций − в (уровень достоверности доказательств − 2).
Комментарий. Результаты крупного рандомизированного исследования TOURMALINE-MM1 выявили, что добавление иксазомиба** к комбинации леналидомида** с дексаметазоном** увеличивает ВБП у пациентов с рецидивами и рефрактерной ММ по сравнению с контрольной группой. Медианы ВБП составили 20,6 и 14,7 мес. соответственно. Общая эффективность лечения была выше в группе иксазомиба** (78 %), чем в группе плацебо (72 %). ПР в группе иксазомиба** достигли 12 % пациентов, в группе плацебо - 7 %. Переносимость комбинации иксазомиба** с леналидомидом** и дексаметазоном** была удовлетворительной. Частота серьезных нежелательных явлений в обеих группах была схожей. Тромбоцитопения 3 и 4-й степени чаще встречалась в группе иксазомиба** (19 %), чем в группе плацебо (9 %). Частота развития периферической нейропатии составила 27 % в группе иксазомиба** и 22 % в группе плацебо (нейропатия 3-й степени наблюдалась у 2 % пациентов в каждой группе).
По фармакокинетике и фармакодинамике иксазомиб** отличается от бортезомиба** лучшим проникновением в ткани и более высокой биологической активностью. Фармакокинетика иксазомиба** была сходной у пациентов с нормальной функцией почек и при нарушении функции почек легкой или умеренной степени (клиренс креатинина ≥30 мл/мин). Фармакокинетика также была сходной у пациентов с нормальной функцией печени и при нарушении функции печени легкой степени. При умеренном и тяжелом нарушении функции печени требуется снижение начальной дозы с 4 до 3 мг.
• Пациентам с рецидивом которым показана противомиеломная терапия и у которых не развилась рефрактерность к леналидомиду**, в качестве одной из возможных опций рекомендуется терапия с включением в схему лечения даратумумаба**, леналидомида** и дексаметазона** (описание режимов - см приложение А3,1. [56,59].
Уровень убедительности рекомендаций − A (уровень достоверности доказательств − 1).
Комментарий. Эффективность комбинации анти-CD38 моноклонального антитела даратумумаба** с леналидомидом** и дексаметазоном** у пациентов с рецидивирующей получивших по крайней мере одну предшествующую линию терапии, была продемонстрирована в крупном рандомизированном иследовании III фазы POLLUX. В исследуемой группе (DRd) достоверно чаще достигались ответы на терапию (93 %), чем в контрольной группе (Rd) (76 %), более чем в 2 раза чаще достигались как минимум ПР (57 % против 23 %) и в 6 раз больше пациентов достигали МОБ-негативности при пороге чувствительности 10−5 (30 % против 5 %). Медиана ВБП составила 44,5 мес. в группе DRd и 17,5 мес. в группе Rd.
Добавление даратумумаба** к режиму Rd не приводило к повышению токсичности: частота отмены терапии была сопоставима в обеих группах (15% в каждой из групп). Профиль безопасности комбинации DRd соответствовал описанному в предшествовавших исследованиях даратумумаба** и леналидомида** с низкими дозами дексаметазона**.
• Пациентам с рецидивом которым показана противомиеломная терапия и у которых не развилась рефрактерность к бортезомибу**, в качестве одной из возможных опций рекомендуется терапия с включением в схему лечения даратумумаба**, бортезомиба** и дексаметазона** (описание режимов - см приложение А3,1. [56].
Уровень убедительности рекомендаций − A (уровень достоверности доказательств − 1).
Комментарий. Эффективность добавления даратумумаба** к комбинации бортезомиба** с дексаметазоном** у пациентов с рецидивирующей получивших по крайней мере одну предшествующую линию терапии, была оценена в крупном рандомизированном иследовании III фазы сASTOR. В исследуемой группе (DVd) достоверно чаще достигались ответы на терапию (85 %), чем в контрольной группе (Vd) (63 %), в 3 раза больше пациентов достигали как минимум ПР (30 % против 10 %) и в 7 раз больше пациентов достигали МОБ-негативности при пороге чувствительности 10−5 (14 % против 2 %). Медиана ВБП составила 16,7 мес. в группе DVd и 7,1 мес. в группе Vd, а при применении сразу в первом рецидиве − 27,0 мес. в группе DVd и 7,9 мес. в группе Vd.
Добавление даратумумаба** к режиму Vd не приводило к повышению токсичности: частота отмены терапии была сопоставима в обеих группах (10 % при применении DVd и 9 % при применении Vd). Профиль безопасности комбинации DVd соответствовал описанному в предшествовавших исследованиях даратумумаба** и бортезомиба** с дексаметазоном**.
• Пациентам с рецидивом которым показана противомиеломная терапия и у которых не развилась рефрактерность к леналидомиду**, в качестве одной из возможных опций рекомендуется терапия с включением в схему лечения элотузумаба, леналидомида** и дексаметазона** (описание режимов - см приложение А3,1. [56,59].
Уровень убедительности рекомендаций − А (уровень достоверности доказательств − 1).
Комментарий. Эффективность анти-SLAMF7 моноклонального антитела элотузумаба** была показана в рандомизированном исследовании III фазы ELOQUENT-2, в котором сравнивали элотузумаб** и плацебо в комбинации с леналидомидом** и дексаметазоном** у пациентов с рецидивами и рефрактерной В исследование включали пациентов без документированной рефрактерности к леналидомиду**. Общая эффективность в группе, получавшей элотузумаб**, составила 79 %, в группе без элотузумаба** - 66 %; медианы ВБП - 19,4 и 14,9 мес. соответственно. Наиболее частыми нежелательными явлениями 3 и 4-й степени в обеих группах были лимфоцитопения, нейтропения, пневмония и утомляемость. Инфузионные реакции (в большинстве случаев 1 и 2-й степени) развились у 10 % пациентов, получавших элотузумаб**.
Следует отметить, что отличительными чертами иммуноонкологических препаратов являются отсроченный эффект и его длительное сохранение. Поэтому необходимо оценивать не только медиану, но и отдаленные результаты лечения. На сегодняшний день доступны данные 4-летнего наблюдения пациентов из исследования ELOQUENT-2. В группе элотузумаба** почти вдвое большее число пациентов все еще находились на лечении (17 % по сравнению с 9 %). Преимущество в ВБП сохранялось в течение 4 лет наблюдения: число пациентов без прогрессии составило 21 % в группе элотузумаба** и 14 % в контрольной группе (относительное улучшение на 50 %). Время до начала следующей терапии отличалось на 12 мес. в пользу пациентов, получавших элотузумаб** (33 и 21 мес. соответственно).
Уровень убедительности рекомендаций − A (уровень достоверности доказательств − 2).
Комментарий. В крупном рандомизированном исследовании III фазы ММ-003 участвовали 445 пациентов с рецидивами и рефрактерной у большинства из которых (75 %) отмечалась резистентность к бортезомибу** и леналидомиду**. В этом исследовании проведено сравнение эффективности комбинации помалидомида с дексаметазоном** в низкой дозе и только дексаметазона** в высокой дозе. До включения в исследование пациенты получили от 2 до 17 линий терапии (медиана 5). Общая эффективность лечения помалидомидом и дексаметазоном** была значительно выше (31 %), чем при использовании дексаметазона** в высокой дозе (10 %). Также показано улучшение показателей выживаемости при использовании сочетания препаратов по сравнению с лечением дексаметазоном** в высокой дозе. При медиане наблюдения 15,4 мес. медианы ВБП составили 4 и 1,9 мес, ОВ − 13,1 и 8,1 мес. соответственно. Улучшение ОВ при лечении помалидомидом и дексаметазоном** в низкой дозе было значительным, несмотря на то что ко времени проведения анализа 50 % пациентов, рандомизированных для получения дексаметазона**, уже получали помалидомид. У пациентов, достигших минимального ответа на терапию, включавшую помалидомид, ОВ составила 17,2 мес, при достижении частичного ответа - 19,9 мес.
Помалидомид метаболизируется в печени, и в отличие от леналидомида** только 2 % неизмененного препарата выводится с мочой. У пациентов с любой степенью почечной недостаточности не требуется изменения дозы помалидомида. В дни гемодиализа препарат следует принимать после выполнения процедуры.
Применение помалидомида требует профилактики тромботических осложнений. При наличии хотя бы одного фактора риска развития венозных тромбоэмболических осложнений рекомендуется антикоагулянтная терапия низкомолекулярными гепаринами.
Терапию помалидомидом в сочетании с низкими дозами дексаметазона** рекомендуется проводить до прогрессирования заболевания. При достижении плато ответа следует рассмотреть возможность снижения дозы дексаметазона** для улучшения переносимости длительного лечения.
• Пациентам с рецидивом которые раньше получали терапию ингибиторами протеасом и леналидомидом** и у которых наблюдалось прогрессирование заболевания на фоне предшествующей терапии, в качестве одной из возможных опций рекомендуется монотерапия даратумумабом** (описание режимов - см приложение А3,1. [64,65].
Уровень убедительности рекомендаций − с (уровень достоверности доказательств − 4).
Комментарий. Эффективность монотерапии даратумумабом** была показана в двух клинических исследованиях SIRIUS и GEN501. По объединенным данным этих исследований, общая эффективность лечения даратумумабом** у пациентов с рецидивирующей и рефрактерной к ингибиторам протеасом и иммуномодулирующим препаратам получивших массивную терапию, составила 31 %, медиана длительности сохранения ответа на терапию - 7,5 мес, медиана ОВ - 20,1 мес. При достижении стабилизации заболевания или минимального клинического ответа отмечено повышение показателя ОВ до 18 мес; 36,5 % пациентов оставались живы в течение 3 лет после начала терапии даратумумабом**. Переносимость даратумумаба** была удовлетворительной. Среди нежелательных явлений 3-й степени и выше наиболее частыми были анемия (17,6 %), тромбоцитопения (14,2 %) и нейтропения (10,1 %). Инфузионные реакции развились у 48 % пациентов, в большинстве случаев 1−2-й степени. С целью снижения риска возникновения инфузионных реакций все пациенты должны получать премедикацию примерно за 1 ч до каждой инфузии даратумумаба**: кортикостероиды (в/в), жаропонижающий препарат (энтерально), антигистаминный препарат (в/в или энтерально).
• Пациентам с рецидивом которые раньше получали терапию ингибиторами протеасом и леналидомидом** и у которых наблюдалось прогрессирование заболевания на фоне предшествующей терапии, в качестве одной из возможных опций рекомендуется монотерапия карфилзомибом** (описание режимов - см приложение А3,1. [61].
Уровень убедительности рекомендаций − A (уровень достоверности доказательств − 2).
• Отдельным пациентам с рецидивом которым не могут быть назначены современные таргетные препараты, в качестве одной из возможных опций рекомендуется традиционная противомиеломная полихимиотерапия (режим VMVP, режим M2, режимы DHAP, DCEP, VD-PACE; описание режимов - см приложение А3,1. [1].
Уровень убедительности рекомендаций − с (уровень достоверности доказательств − 5).
• Пациентам с рецидивом ММ старше 80 лет и/или с плохим физическим состоянием с паллиативной целью рекомендуется терапия циклофосфамидом** по 50 мг внутрь ежедневно или через день в сочетании с преднизолоном** по 30 мг через день или дексаметазоном** по 20 мг внутрь 1 раз в неделю (описание режимов - см приложение А3,1. [1].
Уровень убедительности рекомендаций − с (уровень достоверности доказательств − 5).
• Пациентам с ММ с цитопенией в качестве одной из возможных опций рекомендуется монотерапия дексаметазоном** в высоких дозах (описание режимов - см приложение А3,1. 4 цикла, либо до восстановления показателей крови [1].
Уровень убедительности рекомендаций − с (уровень достоверности доказательств − 5).
• Пациентам с ММ с неконтролируемым болевым синдромом, при угрозах патологического перелома или при компрессии спинного мозга рекомендуется рассмотреть применение дистанционной лучевой терапии с паллиативной целью [66,67].
Уровень убедительности рекомендаций − с (уровень достоверности доказательств − 5).
Комментарий. Режим лучевой терапии определяется клинической ситуацией, соматическим состоянием пациента - разовая очаговая доза 8 Гр однократно или разовая очаговая доза 2,0-3,0 Гр до суммарной очаговой дозы 10−30 Гр. При планировании ВДХТ с последующей ауто-ТГСК объем лучевой терапии должен быть ограничен с учетом необходимости проведения сбора стволовых клеток.
Уровень убедительности рекомендаций − С (уровень достоверности доказательств - 5).
• Пациентам c у которых выявляется уровень иммуноглобулина G <5 г/л и отмечаются рецидивирующие бактериальные инфекции, рекомендовано при наличии возможности проведение постоянной заместительной терапии внутривенным иммуноглобулином для снижения риска инфекционных осложнений [69,70].
Уровень убедительности рекомендаций − С (уровень достоверности доказательств − 5).
Обезболивание.
• Пациентам с ММ при возникновении острого или хронического болевого синдрома рекомендуется уточнение этиологии боли; при выявлении очага воспаления - проведение необходимых мероприятий по лечению очага воспаления согласно соответствующим клиническим рекомендациям (включая при необходимости хирургическое лечение); при исключении инфекционно-воспалительной природы болевого синдрома рекомендуется проведение обезболивающей терапии согласно существующим протоколам обезболивания ( см соответствующие клинические рекомендации по хронической боли, клинические рекомендации по анестезиологии), в том числе по показаниям − с применением наркотических и психотропных лекарственных препаратов с учетом возможных противопоказаний, связанных с цитопенией, иными клиническими ситуациями [71].
Уровень убедительности рекомендаций − с (уровень достоверности доказательств - 5).
Диетотерапия.
Не применяется.
Уровень убедительности рекомендаций − с (уровень достоверности доказательств − 5).
3,1 Показания к началу терапии и определение стратегии лечения.
• Пациентам с тлеющей (бессимптомной) миеломой специфическая терапия не рекомендуется [25].Уровень убедительности рекомендаций − С (уровень достоверности доказательств − 5).
• Пациентам с симптоматической ММ рекомендуется начало специфической противоопухолевой терапии [25].
Уровень убедительности рекомендаций − С (уровень достоверности доказательств − 5).
Комментарий. Тактика ведения пациентов моложе 65 лет и пожилых пациентов отличается. Для лечения «первичных» пациентов моложе 65 лет с ММ без серьезной сопутствующей патологии в программу лечения включают высокодозную химиотерапию (ВДХТ) с трансплантацией ауто-ТГСК. Пациентам старше 65 лет или молодым лицам с клинически значимыми сопутствующими заболеваниями следует рекомендовать комбинации на основе новых лекарственных препаратов без этапа ВДХТ с ауто-ТГСК.
При выборе схемы индукционной терапии необходимо также учитывать сопутствующие заболевания пациента и осложнения При наличии клинически значимой кардиальной патологии целесообразно исключить из терапии антрациклины. Для лечения пациентов с почечной недостаточностью терапией выбора являются бортезомибсодержащие режимы с высокими дозами дексаметазона**. При наличии жизнеугрожающих состояний (клинически значимое кровотечение, некомпенсированный сахарный диабет тяжелого течения) противоопухолевая терапия проводится сразу после купирования указанных осложнений.
3,2 Лечение пациентов с впервые диагностированной ММ − не кандидатов на ВДХТ с ауто-ТГСК (старше 65 лет).
• Пациентам с впервые диагностированной ММ. Не кандидатам на ВДХТ с ауто-ТГСК − рекомендуется лечение одной из программ с включением бортезомиба** - VMP или VD (описание режимов - см приложение А3,1. [26].Уровень убедительности рекомендаций − A (уровень достоверности доказательств − 1).
Комментарий. В рандомизированном исследовании VISTA проведено сравнение эффективности комбинации мелфалана** и преднизолона** (MP) и комбинации бортезомиба** с мелфаланом** и преднизолоном** (VMP) у пациентов с впервые диагностированной ММ [27]. Значительное преимущество схемы VMP по сравнению с МР, включая общую эффективность, частоту полных ремиссий (ПР), время до прогрессирования (ВДП), общую выживаемость (ОВ), позволило рассматривать схему VMP в качестве современной стандартной терапии 1-й линии пациентов с которым не планируется проведение ВДХТ с ауто-ТГСК. Продолжительность лечения по схеме VMP должна составлять не менее 9 циклов.
В двух рандомизированных исследованиях III фазы было показано, что еженедельное введение бортезомиба** вместо введения препарата 2 раза в неделю не снижает эффективности лечения, но позволяет значительно уменьшить частоту развития периферической полинейропатии [28,29]. Программу VMP с введением бортезомиба** 1 раз в неделю рекомендуется использовать у пожилых пациентов ММ как предпочтительную.
С целью уменьшения побочных эффектов бортезомиба** при появлении признаков токсичности необходима своевременная редукция дозы препарата. Кроме того, подкожное введение бортезомиба** вместо внутривенного существенно снижает частоту развития нежелательных явлений.
Высокоэффективным методом ведения «первичных» пациентов ММ является сочетание бортезомиба** с дексаметазоном** (VD) [30].
Поддерживающая терапия бортезомибом** увеличивает частоту ПР, выживаемость без прогрессирования (ВБП) и ВДП. Поскольку убедительных данных об увеличении ОВ нет, согласно рекомендациям ESMO поддерживающая терапия у пожилых пациентов не рекомендуется [15].
• Пациентам с впервые диагностированной ММ. Не кандидатам на ВДХТ с ауто-ТГСК − в качестве альтернативной опции, а также при наличии противопоказаний к применению бортезомиба** рекомендуется проведение терапии комбинациями с включением леналидомида** (Rd, MPR) (описание режимов - см приложение А3,1. [26,31].
Уровень убедительности рекомендаций − A (уровень достоверности доказательств − 1).
Комментарий. В рандомизированном исследовании FIRST [32,33] показано, что длительная непрерывная терапия по схеме Rd улучшает ВБП по сравнению с фиксированным числом курсов Rd длительностью 18 мес. Так, в группе пациентов, получавших терапию Rd непрерывно, медиана ВБП составила 26 мес, а показатель 4-летней ВБП - 33 %, в то время как при лечении Rd-18 эти показатели равнялись 21 мес. и 14 % соответственно. При этом в группе пациентов, получавших длительно схему Rd и достигших ПР или очень хорошей частичной ремиссии (ОХЧР), 4-летняя ВБП составила 75 %.
В двух проспективных рандомизированных исследованиях изучали эффективность трехпрепаратной схемы мелфалан**/преднизолон**/леналидомид** (MPR) по сравнению со схемой мелфалан**/преднизолон** (МР) [34]. Преимущество ВБП было отмечено в случае применения MPR с последующим длительным назначением леналидомида** (схема MPR-R). Однако различий в показателях ОВ достигнуто не было.
• Пациентам с впервые диагностированной ММ. Не кандидатам на ВДХТ с ауто-ТГСК − в качестве альтернативной опции рекомендуется добавление даратумумаба** к программе VMP (описание режимов - см приложение А3,1. [35].
Уровень убедительности рекомендаций − A (уровень достоверности доказательств − 2).
Комментарий. В крупном рандомизированном исследовании III фазы изучали эффективность добавления анти-CD38 моноклонального антитела даратумумаба** к комбинации бортезомиба**, мелфалана** и преднизолона** (VMP) у пациентов с впервые диагностированной ММ − не кандидатов на ауто-ТГСК. При медиане наблюдения 27,8 мес. 30-месячная ВБП в группе DVMP составила 60 %, а в группе VMP медиана ВБП была достигнута и составила 19,1 мес. (различия были статистически достоверны, p <0,0001). Общий ответ в группе DVMP составил 91 %, а в контрольной группе - 74 %, при этом полный и более глубокий ответ на терапию достигался значительно чаще в группе даратумумаба** (45 и 25 % соответственно), а также частота достижения МОБ-негативности при пороге чувствительности 10−5 была более чем в 3 раза выше в группе DVMP (27 и 7 % соответственно).
Добавление даратумумаба** к режиму VMP не приводило к повышению токсичности: частота отмены терапии была в 2 раза ниже в группе даратумумаба** (5 % при применении DVMP и 10 % при применении VMP). Инфузионные реакции, обусловленные введением даратумумаба**, отмечались у 27,7 % пациентов и развивались в основном во время 1-го введения препарата.
• Пациентам старше 65 лет с впервые диагностированной ММ. Не кандидатам на ВДХТ с ауто-ТГСК, которым не могут быть назначены бортезомиб** и леналидомид**, рекомендуется проведение терапии комбинацией бендамустина** и преднизолона** (BP) (описание режимов - см приложение А3,1. [15].
Уровень убедительности рекомендаций. С (уровень достоверности доказательств − 5).
Комментарий. Основанием для использования этой программы стали результаты рандомизированного исследования по сравнению ее эффективности с традиционной ранее терапией по схеме МР. В исследовании показаны более высокая частота ПР и более длительная медиана времени до неудач лечения при использовании вP, но при этом не выявлено улучшения ОВ.
• Пациентам, имеющим по крайней мере 1 неблагоприятный фактор (возраст ≥75 лет, сопутствующие заболевания c нарушением функции органов), рекомендуется соответствующая редукция доз препаратов (табл. 4) [1].
Уровень убедительности рекомендаций − с (уровень достоверности доказательств − 5).
Таблица 4. Рекомендации по снижению доз препаратов у пожилых пациентов ММ.
| Уровень дозы | |||
| Лекарственныйпрепарат | 0 | 1 | 2 |
| Бортезомиб** | 1,3 мг/м2 дни: 1, 4, 8, 11-й каждые 3 нед | 1,3 мг/м2 1 раз в неделю дни: 1, 8, 15, 22-й каждые 5 нед | 1,0 мг/м2 1 раз в неделю дни: 1, 8, 15, 22-й каждые 5 нед |
| Леналидомид** (с дексаметазоном**) | 25 мг в день дни: 1−21-й каждые 4 нед | 15 мг в день дни: 1−21-й каждые 4 нед | 10 мг в день дни: 1−21-й каждые 4 нед |
| Дексаметазон** | 40 мг в день дни: 1, 8, 15, 22-й каждые 4 нед | 20 мг в день дни: 1, 8, 15, 22-й каждые 4 нед | 10 мг в день дни: 1, 8, 15, 22-й каждые 4 нед |
| Мелфалан** | 0,25 мг/кг или 9 мг/м2 дни: 1−4-й каждые 4−6 нед | 0,18 мг/кг или 7,5 мг/м2 дни: 1−4-й каждые 4−6 нед | 0,13 мг/кг или 5 мг/м2 дни: 1−4-й каждые 4−6 нед |
| Преднизолон** | 60 мг/м2 1−4-й дни | 30 мг/м2 1−4-й дни | 15 мг/м2 1−4-й дни |
| Циклофосфамид** | 100 мг в день дни: 1−21-й каждые 4 нед | 50 мг в день дни: 1−21-й каждые 4 нед | 50 мг через день дни: 1−21-й каждые 4 нед |
• Пациентам старше 75 лет с неудовлетворительным физическим состоянием, тяжелой сопутствующей патологией рекомендуется терапия комбинацией мелфалана** с преднизолоном** (описание режимов - см приложение А3,1. [1].
Уровень убедительности рекомендаций − С (уровень достоверности доказательств − 5).
3,3 Лечение пациентов с впервые диагностированной кандидатов на ВДХТ с последующей ауто-ТГСК.
• Пациентам с впервые выявленной ММ в возрасте до 65 лет, а также пациентам 65−70 лет с хорошим соматическим статусом без тяжелых сопутствующих заболеваний рекомендуется проведение высокодозной консолидации, включающей 1 или 2 трансплантации ауто-ТГСК [36,37].Уровень убедительности рекомендаций − А (уровень достоверности доказательств − 1).
Комментарий. Возрастные ограничения обусловлены тем, что у пожилых пациентов возрастает риск трансплантатассоциированной летальности. Особенно это важно для возрастной категории старше 70 лет, при которой указанный риск может достигать 8 %. Миеломная нефропатия (включая диализзависимую почечную недостаточность) не является противопоказанием для выполнения ВДХТ с последующей ауто-ТГСК. Пациент может быть направлен в трансплантационный центр, располагающий возможностью проведения гемодиализа.
3,3,1 Индукционный этап терапии.
• Пациентам с впервые выявленной ММ в возрасте до 65 лет, а также пациентам 65−70 лет с хорошим соматическим статусом без тяжелых сопутствующих заболеваний, которым планируется консолидация ауто-ТГСК, в качестве индукционной терапии рекомендуется применять один из следующих режимов терапии (описание режимов - см приложение А3,1. [38,39]:• Бортезомиб**/циклофосфамид**/дексаметазон** (VCD).
• Бортезомиб**/доксорубицин**/дексаметазон** (PAD).
• Бортезомиб**/дексаметазон** (VD).
Уровень убедительности рекомендаций − А (уровень достоверности доказательств − 1).
Комментарий. Триплеты, включающие бортезомиб**, считаются самыми эффективными режимами, так как имеют большую эффективность, чем VD. Во всех представленных схемах оптимальным является подкожное введение бортезомиба**.
• Пациентам с впервые выявленной ММ в возрасте до 65 лет, а также пациентам 65−70 лет с хорошим соматическим статусом без тяжелых сопутствующих заболеваний, которым планируется выполнение ауто-ТГСК, при недостаточном ответе на индукционную терапию бортезомибсодержащими режимами (не достигнута по крайней мере ЧР после 4−6 циклов) рекомендуется применять.
2-ю линию терапии одним из следующих леналидомидсодержащих режимов терапии (описание режимов - см приложение А3,1) [26,40-42]:
• Леналидомид**/дексаметазон** (RD/Rd).
• Леналидомид**/бортезомиб**/дексаметазон** (VRD).
• Леналидомид**/доксорубицин**/дексаметазон** (RAD).
• Леналидомид**/циклофосфамид**/дексаметазон** (RCD).
• Леналидомид**/циклофосфамид**/преднизолон** (RCP) .
Уровень убедительности рекомендаций − с (уровень достоверности доказательств − 5).
Комментарий. Количество курсов индукционной терапии определяется противоопухолевым ответом на лечение и согласовывается с трансплантационным центром. Поскольку леналидомид** обладает миелосупрессивным эффектом, мобилизацию и сбор ауто-ТГСК целесообразно выполнять после 4-го леналидомидсодержащего курса.
• Пациентам с впервые выявленной ММ в возрасте до 65 лет, а также пациентам 65−70 лет с хорошим соматическим статусом без тяжелых сопутствующих заболеваний, которым планируется консолидация ауто-ТГСК, в качестве индукционной терапии не рекомендуется применять схемы терапии, включающие мелфалан** (описание режимов - см приложение А3,1. [1,43].
Уровень убедительности рекомендаций − С (уровень достоверности доказательств − 5).
Комментарий. Мелфалан** обладает миелосупрессивным эффектом, что может оказывать негативное влияние на мобилизацию ауто-ТГСК.
3,3,2 Трансплантационный этап.
• Пациентам с впервые выявленной ММ в возрасте до 65 лет, а также пациентам 65−70 лет с хорошим соматическим статусом без тяжелых сопутствующих заболеваний, достигшим ПР или ЧР после индукционной терапии, рекомендуется выполнение мобилизации и сбора ГСК крови под лабораторным контролем количества стволовых кроветворных клеток в периферической крови и аферезном продукте методом проточной цитометрии для последующего выполнения аутоТГСК [1,36,37].Уровень убедительности рекомендаций − С (уровень достоверности доказательств − 5).
Комментарий: наиболее часто используемым режимом мобилизации является сочетание химиотерапевтических препаратов (чаще всего циклофосфамида** в дозе 2−4 г/м2 за 4 дня до начала терапии Г-КСФ и рекомбинантного человеческого гранулоцитарного колониестимулирующего фактора (Г-КСФ) подкожно в дозе 5 мкг/кг/сут [44]. Г-КСФ может также применяться в монорежиме на фоне стабильного состояния кроветворения (подкожно в дозе 10 мкг/кг/сут до афереза) [45]. При недостаточной эффективности мобилизации или при проведении ее повторно возможно включение в режим препарата плериксафор - 0,24 мг/кг/сут подкожно за 6−11 ч до афереза, возможно применение плериксафора в течение 2−4 дней подряд (до 7 дней непрерывного применения).
При наличии возможности рекомендуется собирать ауто-ТГСК в количестве, достаточном для выполнения двух трансплантаций.
Поскольку леналидомид** обладает миелосупрессивным эффектом, в случае применения в индукционном этапе леналидомидсодержащей терапии мобилизацию и сбор ауто-ТГСК целесообразно выполнять после 4-го леналидомидсодержащего курса.
• Пациентам с впервые выявленной ММ в возрасте до 65 лет, а также пациентам 65−70 лет с хорошим соматическим статусом без тяжелых сопутствующих заболеваний, достигшим ПР или частичной ремиссии (ЧР) после индукционной терапии, в случае успешного сбора ГСК крови рекомендуется выполнение ВДХТ мелфаланом** и последующей трансплантации ауто-ТГСК [36,37].
Уровень убедительности рекомендаций. А (уровень достоверности доказательств − 1).
Комментарий: пациенты, достигшие ПР или ОЧХР ( см раздел 7 данных рекомендаций) после индукционной терапии, должны рассматриваться в качестве кандидатов на выполнение ауто-ТГСК, поскольку именно в этих случаях возможно достижение максимального эффекта от консолидации высокодозным мелфаланом** (200 мг/м2) [46] и значительного увеличения выживаемости пациентов без признаков прогрессирования заболевания.
Интервал от мобилизации до начала предтрансплантационного кондиционирования должен составлять от 2 до 4 нед. При выраженном нарушении функции почек (скорость клубочковой фильтрации <30 мл/мин), не требующем проведения гемодиализа, а также пациентам старшего возраста (65−70 лет) целесообразно снижать дозу мелфалана** до 140 мг/м2. Для пациентов, находящихся на программном гемодиализе, дозу мелфалана** (140−200 мг/м2) определяет трансплантационный центр. Гемодиализ проводится в -4-й, -2-й (перед введением мелфалана**) и в 0-й день (перед трансфузией лейкоконцентрата).
• Для пациентов c которым была выполнена ВДХТ и ауто-ТГСК, через 100 дней после проведения ВДХТ и ауто-ТГСК рекомендуется иммунофенотипирование биологического материала (пунктата КМ) для выявления маркеров минимальной остаточной болезни при гемобластозах [47].
Уровень убедительности рекомендаций − С (уровень достоверности доказательств − 4).
3,3,3 Этап консолидирующего лечения.
• Для пациентов ММ в возрасте до 65 лет, а также пациентам 65−70 лет с хорошим соматическим статусом без тяжелых сопутствующих заболеваний после выполнения ВДХТ и ауто-ТГСК рекомендуется проведение консолидирующей терапии для повышения качества противоопухолевого ответа, достигнутого на предыдущих этапах лечения [48-51].Уровень убедительности рекомендаций − С (уровень достоверности доказательств − 5).
Комментарий. Консолидирующую терапию целесообразно начинать через 3 мес. после ауто-ТГСК, после получения результатов контрольного обследования, подтвердившего отсутствие прогрессии заболевания. Консолидирующая терапия включает в себя проведение 2−3 курсов (например, VCD, VRD). Одним из вариантов консолидирующего лечения у пациентов, у которых было собрано достаточное количество ГСК, может рассматриваться 2-я (тандемная) ауто-ТГСК. Вопрос о необходимости проведения консолидации решается в трансплантационном центре.
3,3,4 Этап поддерживающей терапии.
В настоящее время рядом крупных многоцентровых исследований показано значение поддерживающей терапии, назначаемой после 1-й или 2-й ауто-ТГСК. При этом в качестве терапевтических препаратов рассматриваются бортезомиб** в дозе 1,3 мг/м2 каждые 2 нед. в течение 2 лет или до прогрессии и леналидомид** в дозе 10−15 мг/сут в течение 1−2 лет или до прогрессии. Исследовательские центры представляют убедительные данные по увеличению показателей ВБП, ВДП и ОВ.• Для пациентов ММ в возрасте до 65 лет, а также пациентам 65−70 лет с хорошим соматическим статусом без тяжелых сопутствующих заболеваний, ответивших на индукционную терапию бортезомибом** (достигнута по крайней мере ЧР после 4−6 циклов бортезомибсодержащей терапии), после выполнения ВДХТ, одной или тандемной ауто-ТГСК и консолидирующей терапии (если она проводилась) рекомендуется проведение поддерживающей терапии бортезомибом**в дозе 1,3 мг/м2 каждые 2 нед в течение 2 лет или до прогрессии с целью подавления пролиферации остаточного клона опухолевых клеток и предупреждения рецидива заболевания [52].
Уровень убедительности рекомендаций − A (уровень достоверности доказательств − 2).
Комментарий. Согласно IMWG поддерживающая терапия бортезомибом** целесообразна только в случаях достижения ответа на препарат на этапе индукции, однако длительное применение препарата после ауто-ТГСК (в течение 2 лет) потребует редукции дозы препарата у 1/3 пациентов. Группа HOVON показала, что поддерживающая терапия бортезомибом** после ауто-ТГСК эффективна у пациентов с del17p.
• Для пациентов ММ в возрасте до 65 лет, а также пациентам 65−70 лет с хорошим соматическим статусом без тяжелых сопутствующих заболеваний после выполнения ВДХТ, одной или тандемной ауто-ТГСК и консолидирующей терапии (если она проводилась), рекомендуется проведение поддерживающей терапии леналидомидом** в дозе 10−15 мг/сут в течение 1−2 лет или до прогрессии с целью подавления пролиферации остаточного клона опухолевых клеток и предупреждения рецидива заболевания [53-55].
Уровень убедительности рекомендаций − A (уровень достоверности доказательств − 2).
Комментарий. Роль поддерживающей терапии леналидомидом** после ауто-ТГСК оценена в 3 крупных рандомизированных плацебоконтролируемых исследованиях. Во всех исследованиях медиана длительности поддерживающей терапии леналидомидом** составила 1−2 года.
При оценке эффективности поддерживающей терапии леналидомидом** по сравнению с плацебо были показаны удвоение ВБП, снижение риска прогрессирования заболевания на 50 %, а исследование сALGB 100104 подтвердило улучшение показателей ОВ. Поддерживающая терапия леналидомидом** сопровождается удовлетворительной переносимостью с умеренной гематологической токсичностью без увеличения случаев нейротоксических, тромботических и инфекционных осложнений. Однако вероятность возникновения вторых опухолей на фоне длительного приема леналидомида** заставляет врачей и пациентов взвешивать достоинства поддерживающей терапии леналидомидом** по отношению к низкому, но все же имеющему значение риску вторых опухолей. В метаанализе всех рандомизированных исследований, сравнивающих леналидомид** с плацебо, который был представлен на конгрессе ASCO 2016, M. Attal и соавт. показали, что использование поддерживающей терапии леналидомидом** после ауто-ТГСК имело 2,5-летнее преимущество над плацебо, и это преимущество превышало риск развития вторых опухолей.
После ауто-ТГСК поддерживающую терапию рекомендуется назначать через 90−100 дней после переливания стволовых клеток. Предварительно проводится обследование пациента для подтверждения сохраняющегося противоопухолевого ответа и отсутствия прогрессирования заболевания.
В центрах, где есть возможность проводить иммунофенотипирование или секвенирование нового поколения клеток костного мозга, целесообразно выполнять мониторинг МОБ у пациентов, достигших ПР. Возможно, именно результаты МОБ повлияют на тактику посттрансплантационной терапии.
3,4 Лечение рецидивов ММ.
Рецидивы при ММ неизбежно наступают у большинства пациентов. Выбор программы лечения рецидивов зависит от эффективности предшествующей терапии, длительности ремиссии, состояния и возраста пациента, сопутствующей патологии и осложнений, сопровождавших первоначальную терапию. При поздних рецидивах (спустя 12 мес. после окончания предшествующего лечения) возможно возобновление первичной терапии. При ранних рецидивах и рефрактерной ММ необходима смена программы лечения с включением препаратов с другим механизмом действия. Повторную ВДХТ с ауто-ТГСК при рецидиве целесообразно проводить только в тех случаях, когда ремиссия после первой ВДХТ продолжалась 2−3 года.• Для пациентов ММ с иммунохимическим рецидивом или прогрессией когда отмечается медленное нарастание уровня моноклонального белка при отсутствии клинических симптомов, рекомендуется выжидательная тактика до появления показаний к противорецидивной терапии (появление сRAB-симптомов, быстрого нарастания М-градиента − см следующую рекомендацию) [1].
Уровень убедительности рекомендаций − с (уровень достоверности доказательств − 5).
• Пациентам с признаками клинического рецидива, а также при быстром нарастании парапротеина (удвоение содержания М-градиента в течение 2 мес.) рекомендуется противорецидивная терапия [1].
Уровень убедительности рекомендаций − с (уровень достоверности доказательств − 5).
Комментарий. Признаками клинического рецидива являются сRAB-симптомы:
• Гиперкальциемия (содержание кальция крови >2,75 ммоль/л).
• Почечная недостаточность, объясняемая миеломой.
• Анемия (гемоглобин <100 г/л).
• Костные поражения (литические повреждения или остеопороз с компрессионными переломами).
3,4,1 Лечение рецидива не отягощенного двойной рефрактерностью.
Выбор терапии рецидива зависит от эффективности предшествующей линии терапии, клинических особенностей пациента (наличие полинейропатии или почечной недостаточности, тромбозы в анамнезе ), а также от предпочтений и опыта центра и лечащего врача. У пациентов, у которых не развилась рефрактерность к бортезомибу** и леналидомиду**, могут применяться следующие варианты лечения (описание режимов - см приложение А3,1. [56-60]:• Бортезомибсодержащие** режимы.
• Леналидомидсодержащие** режимы.
• Комбинация бортезомиба**, леналидомида** и дексаметазона**.
• Комбинация карфилзомиба**, леналидомида** и дексаметазона**.
• Комбинация иксазомиба**, леналидомида** и дексаметазона**.
• Комбинация даратумумаба**, леналидомида** и дексаметазона**.
• Комбинация даратумумаба**, бортезомиба** и дексаметазона**.
• Комбинация элотузумаба**, леналидомида** и дексаметазона**.
Для лечения ММ с полинейропатией следует отдавать предпочтение схемам на основе леналидомида**, в то время как у пациентов с тромбозами в анамнезе, а также почечной недостаточностью больше подходят программы на основе бортезомиба**. У пациентов ММ с почечной недостаточностью также используют программы на основе бендамустина**, карфилзомиба**. При агрессивном рецидиве целесообразно использование схем, включающих одновременно бортезомиб** и леналидомид**.
• Пациентам с рецидивом которым показана противомиеломная терапия и у которых не развилась рефрактерность к бортезомибу**, в качестве одной из возможных опций рекомендуется терапия с включением в схему лечения бортезомиба** в сочетании с дексаметазоном** и/или цитостатическими препаратами (описание режимов - см приложение А3,1. [56-58].
Уровень убедительности рекомендаций − A (уровень достоверности доказательств − 1).
Комментарий. Результаты крупного рандомизированного исследования APEX выявили более высокую эффективность бортезомиба** (43 %) по сравнению с дексаметазоном** в высокой дозе (18 %), а также улучшение показателей ВДП и ОВ. Добавление дексаметазона** к терапии бортезомибом** (VD) улучшает результаты на 12−18 %. Программа VD считается одним из стандартов лечения рецидивов/рефрактерной.
В рандомизированном исследовании III фазы MMY-3021 было показано, что у пациентов с рецидивами ММ бортезомиб**, вводимый подкожно, не уступает по эффективности бортезомибу**, вводимому внутривенно (в/в), и позволяет достичь такого же уровня ВДП и ОВ. Более того, при подкожном введении бортезомиба** значительно реже, чем при в/в введении препарата, развивались нежелательные явления, в том числе периферическая полинейропатия. Таким образом, подкожное введение бортезомиба** следует рассматривать как стандартный метод введения препарата у всех пациентов с.
Комбинация бортезомиба** с циклофосфамидом** и дексаметазоном** (VCD, сVD) эффективна у 75−82 % пациентов с рецидивами MM, обладает умеренно выраженной токсичностью и может быть использована для проведения терапии этих пациентов. Для лечения рецидивов ММ также применяют другие программы с включением бортезомиба** (VMP, PAD, Vel-PLD).
Практическое значение имеет вопрос об эффективности повторного использования бортезомиба**. По данным проспективного исследования, возобновление лечения бортезомибом** эффективно у 40 % пациентов. Результаты одного из ретроспективных исследований показали, что у пациентов, ранее эффективно леченных бортезомибом**, в 63 % случаев возобновление лечения этим препаратом позволило получить противоопухолевый ответ (55 % пациентов получали дексаметазон**). При этом медиана ВДП достигла 9,3 мес, ОВ - 1,7 года. Эффективность повторного лечения бортезомибом** зависела от длительности интервала без лечения после первоначальной терапии этим препаратом. У пациентов с интервалом без лечения после предшествующего лечения этим препаратом >6 мес. общая эффективность составила 76,9 %, у пациентов с интервалом без лечения ≤6 мес. 38,1 %.
• Пациентам с рецидивом которым показана противомиеломная терапия и у которых не развилась рефрактерность к леналидомиду**, в качестве одной из возможных опций рекомендуется терапия с включением в схему лечения леналидомида** в сочетании с дексаметазоном** (описание режимов - см приложение А3,1. [56].
Уровень убедительности рекомендаций − A (уровень достоверности доказательств − 1).
Комментарий. В двух крупных рандомизированных исследованиях III фазы показано, что сочетание леналидомида** с дексаметазоном** существенно превышает по эффективности лечение дексаметазоном** в высокой дозе. Общая эффективность терапии леналидомидом** и дексаметазоном** составила 61 и 60,6 %, а дексаметазоном** - 19,9 и 24 %. ПР и почти ПР при лечении леналидомидом** и дексаметазоном** получены у 24 % пациентов. Медиана ВДП при лечении леналидомидом** и дексаметазоном** составила 11,2 мес. (при лечении дексаметазоном** − 4,7 мес. Медиана ОВ составила соответственно 35 и 31 мес.
Существуют данные, указывающие на то, что использование леналидомида** с дексаметазоном** при первом рецидиве более эффективно, чем их применение после многократных курсов терапии спасения. Частота ПР и ОХЧР существенно выше при использовании леналидомида** и дексаметазона** в качестве терапии 2-й линии, чем при назначении этой программы в качестве терапии 3-й и последующих линий терапии (39,8 % по сравнению с 27,7 %). Медиана ОВ также существенно продолжительнее, когда леналидомид** с дексаметазоном** применяли при первом рецидиве, по сравнению с ситуациями, когда данную комбинацию использовали после 2-й и более линий химиотерапии (42 мес. по сравнению с 35,8 мес.
В клиническом исследовании VISTA было показано, что при развитии рецидива после 1-й линии лечения по схеме VMP эффективность программ на основе леналидомида** выше (73 %) по сравнению с бортезомибсодержащей терапией (41 %).
Перед началом терапии леналидомидом** необходимо оценить функцию почек и провести соответствующую коррекцию дозы препарата ( см приложение А3,2.
При лечении леналидомидом** пациентов ММ с почечной недостаточностью необходим тщательный контроль за показателями крови из-за более часто развивающейся миелосупрессии в процессе лечения, чем при нормальной функции почек.
Для уменьшения частоты развития тромбозов при лечении леналидомидом** и дексаметазоном** необходима антикоагулянтная профилактика. Пациентам со стандартным риском венозной тромбоэмболии назначают низкие дозы ацетилсалициловой кислоты (80−100 мг). При более высоком риске тромбозов, особенно у обездвиженных пациентов, лиц, имеющих тромбозы или тромбоэмболии в анамнезе, или у пациентов, получающих эритропоэтин**, следует рассмотреть возможность использования профилактической дозы низкомолекулярного гепарина.
В соответствии с накопленным клиническим опытом для улучшения переносимости терапии рекомендуют проводить соответствующую коррекцию дозы дексаметазона** в зависимости от возраста пациентов.
• Пациентам с рецидивом которым показана противомиеломная терапия и у которых не развилась рефрактерность к бортезомибу** и леналидомиду**, при агрессивном течении рецидива в качестве одной из возможных опций может быть рекомендована терапия с включением в схему лечения бортезомиба**, леналидомида** и дексаметазона** (описание режимов - см приложение А3,1. [60].
Уровень убедительности рекомендаций − С (уровень достоверности доказательств − 4).
• Пациентам с рецидивом которым показана противомиеломная терапия и у которых не развилась рефрактерность к бортезомибу** и леналидомиду**, в качестве одной из возможных опций рекомендуется терапия с применением комбинированной схемы лечения карфилзомиба**, леналидомида** и дексаметазона** (описание режимов - см приложение А3,1. [61].
Уровень убедительности рекомендаций − A (уровень достоверности доказательств − 1).
Комментарий. В крупном рандомизированном исследовании III фазы ASPIRE было показано, что добавление карфилзомиба** к сочетанию леналидомида** и дексаметазона** значительно улучшает ВБП и ОВ у пациентов с рецидивами Медиана ВБП составила 26,3 мес. в группе пациентов, получавших карфилзомиб** и 17,6 мес. у пациентов, получавших только леналидомид** с дексаметазоном**; медиана ОВ - 48,3 мес. против 40,4 мес. соответственно. Частота ремиссий также была значительно выше в группе пациентов, получавших карфилзомиб**, и составила 87,1 % (по сравнению с 66,7 % в контрольной группе), а частота ПР составила 31,8 % (9,3 % в контрольной группе). Частота периферической нейропатии была практически одинаковой в обеих группах. Другие негематологические осложнения 3−4-й степени встречались чаще при лечении карфилзомибом** и включали одышку (2,8 и 1,8 % соответственно), сердечную недостаточность (3,8 и 1,8 % соответственно) и гипертензию (4,3 и 1,8 %). Лечение по схеме KRd рекомендуется при агрессивном течении рецидива, и его продолжают до прогрессирования или развития неприемлемой токсичности.
• Пациентам с рецидивом которым показана противомиеломная терапия и у которых не развилась рефрактерность к бортезомибу** и леналидомиду**, в качестве одной из возможных опций рекомендуется терапия применением комбинированной схемы лечения карфилзомиба** и дексаметазона** (описание режимов - см приложение А3,1. [61].
Уровень убедительности рекомендаций − A (уровень достоверности доказательств − 1).
Комментарий. В исследовании III фазы ENDEAVOR было показано, что применение комбинации карфилзомиба** с дексаметазоном** в 2 раза увеличивает ВБП по сравнению с комбинацией бортезомиба** с дексаметазоном** в этой группе пациентов (18,7 мес. против 9,4 мес.); увеличение ОВ при применении карфилзомиба** также было значимым (47,6 мес. против 40,0 мес. Частота нежелательных явлений 3−4-й степени в группе карфилзомиба** была выше по сравнению с группой бортезомиба**: гипертензия встречалась у 8,9 и 2,6 % пациентов соответственно, одышка - у 5,6 и 2,2 %, сердечная недостаточность - у 4,8 и 1,8 %, острая почечная недостаточность - у 4,1 и 2,6 %. При этом следует обратить внимание на то, что в группе лечения карфилзомибом** частота периферической полинейропатии 2-й степени и более была значительно ниже (6 %), чем в группе пациентов, получавших бортезомиб** (32 %).
• Пациентам с рецидивом которым показана противомиеломная терапия и у которых не развилась рефрактерность к бортезомибу** и леналидомиду**, в качестве одной из возможных опций рекомендуется терапия с включением в схему лечения иксазомиба**, леналидомида** и дексаметазона** (описание режимов - см приложение А3,1. [62].
Уровень убедительности рекомендаций − в (уровень достоверности доказательств − 2).
Комментарий. Результаты крупного рандомизированного исследования TOURMALINE-MM1 выявили, что добавление иксазомиба** к комбинации леналидомида** с дексаметазоном** увеличивает ВБП у пациентов с рецидивами и рефрактерной ММ по сравнению с контрольной группой. Медианы ВБП составили 20,6 и 14,7 мес. соответственно. Общая эффективность лечения была выше в группе иксазомиба** (78 %), чем в группе плацебо (72 %). ПР в группе иксазомиба** достигли 12 % пациентов, в группе плацебо - 7 %. Переносимость комбинации иксазомиба** с леналидомидом** и дексаметазоном** была удовлетворительной. Частота серьезных нежелательных явлений в обеих группах была схожей. Тромбоцитопения 3 и 4-й степени чаще встречалась в группе иксазомиба** (19 %), чем в группе плацебо (9 %). Частота развития периферической нейропатии составила 27 % в группе иксазомиба** и 22 % в группе плацебо (нейропатия 3-й степени наблюдалась у 2 % пациентов в каждой группе).
По фармакокинетике и фармакодинамике иксазомиб** отличается от бортезомиба** лучшим проникновением в ткани и более высокой биологической активностью. Фармакокинетика иксазомиба** была сходной у пациентов с нормальной функцией почек и при нарушении функции почек легкой или умеренной степени (клиренс креатинина ≥30 мл/мин). Фармакокинетика также была сходной у пациентов с нормальной функцией печени и при нарушении функции печени легкой степени. При умеренном и тяжелом нарушении функции печени требуется снижение начальной дозы с 4 до 3 мг.
• Пациентам с рецидивом которым показана противомиеломная терапия и у которых не развилась рефрактерность к леналидомиду**, в качестве одной из возможных опций рекомендуется терапия с включением в схему лечения даратумумаба**, леналидомида** и дексаметазона** (описание режимов - см приложение А3,1. [56,59].
Уровень убедительности рекомендаций − A (уровень достоверности доказательств − 1).
Комментарий. Эффективность комбинации анти-CD38 моноклонального антитела даратумумаба** с леналидомидом** и дексаметазоном** у пациентов с рецидивирующей получивших по крайней мере одну предшествующую линию терапии, была продемонстрирована в крупном рандомизированном иследовании III фазы POLLUX. В исследуемой группе (DRd) достоверно чаще достигались ответы на терапию (93 %), чем в контрольной группе (Rd) (76 %), более чем в 2 раза чаще достигались как минимум ПР (57 % против 23 %) и в 6 раз больше пациентов достигали МОБ-негативности при пороге чувствительности 10−5 (30 % против 5 %). Медиана ВБП составила 44,5 мес. в группе DRd и 17,5 мес. в группе Rd.
Добавление даратумумаба** к режиму Rd не приводило к повышению токсичности: частота отмены терапии была сопоставима в обеих группах (15% в каждой из групп). Профиль безопасности комбинации DRd соответствовал описанному в предшествовавших исследованиях даратумумаба** и леналидомида** с низкими дозами дексаметазона**.
• Пациентам с рецидивом которым показана противомиеломная терапия и у которых не развилась рефрактерность к бортезомибу**, в качестве одной из возможных опций рекомендуется терапия с включением в схему лечения даратумумаба**, бортезомиба** и дексаметазона** (описание режимов - см приложение А3,1. [56].
Уровень убедительности рекомендаций − A (уровень достоверности доказательств − 1).
Комментарий. Эффективность добавления даратумумаба** к комбинации бортезомиба** с дексаметазоном** у пациентов с рецидивирующей получивших по крайней мере одну предшествующую линию терапии, была оценена в крупном рандомизированном иследовании III фазы сASTOR. В исследуемой группе (DVd) достоверно чаще достигались ответы на терапию (85 %), чем в контрольной группе (Vd) (63 %), в 3 раза больше пациентов достигали как минимум ПР (30 % против 10 %) и в 7 раз больше пациентов достигали МОБ-негативности при пороге чувствительности 10−5 (14 % против 2 %). Медиана ВБП составила 16,7 мес. в группе DVd и 7,1 мес. в группе Vd, а при применении сразу в первом рецидиве − 27,0 мес. в группе DVd и 7,9 мес. в группе Vd.
Добавление даратумумаба** к режиму Vd не приводило к повышению токсичности: частота отмены терапии была сопоставима в обеих группах (10 % при применении DVd и 9 % при применении Vd). Профиль безопасности комбинации DVd соответствовал описанному в предшествовавших исследованиях даратумумаба** и бортезомиба** с дексаметазоном**.
• Пациентам с рецидивом которым показана противомиеломная терапия и у которых не развилась рефрактерность к леналидомиду**, в качестве одной из возможных опций рекомендуется терапия с включением в схему лечения элотузумаба, леналидомида** и дексаметазона** (описание режимов - см приложение А3,1. [56,59].
Уровень убедительности рекомендаций − А (уровень достоверности доказательств − 1).
Комментарий. Эффективность анти-SLAMF7 моноклонального антитела элотузумаба** была показана в рандомизированном исследовании III фазы ELOQUENT-2, в котором сравнивали элотузумаб** и плацебо в комбинации с леналидомидом** и дексаметазоном** у пациентов с рецидивами и рефрактерной В исследование включали пациентов без документированной рефрактерности к леналидомиду**. Общая эффективность в группе, получавшей элотузумаб**, составила 79 %, в группе без элотузумаба** - 66 %; медианы ВБП - 19,4 и 14,9 мес. соответственно. Наиболее частыми нежелательными явлениями 3 и 4-й степени в обеих группах были лимфоцитопения, нейтропения, пневмония и утомляемость. Инфузионные реакции (в большинстве случаев 1 и 2-й степени) развились у 10 % пациентов, получавших элотузумаб**.
Следует отметить, что отличительными чертами иммуноонкологических препаратов являются отсроченный эффект и его длительное сохранение. Поэтому необходимо оценивать не только медиану, но и отдаленные результаты лечения. На сегодняшний день доступны данные 4-летнего наблюдения пациентов из исследования ELOQUENT-2. В группе элотузумаба** почти вдвое большее число пациентов все еще находились на лечении (17 % по сравнению с 9 %). Преимущество в ВБП сохранялось в течение 4 лет наблюдения: число пациентов без прогрессии составило 21 % в группе элотузумаба** и 14 % в контрольной группе (относительное улучшение на 50 %). Время до начала следующей терапии отличалось на 12 мес. в пользу пациентов, получавших элотузумаб** (33 и 21 мес. соответственно).
3,4,2 Лечение рецидива отягощенного двойной рефрактерностью.
• Пациентам с рецидивом которые раньше получали терапию ингибиторами протеасом и леналидомидом**, и у которых наблюдалось прогрессирование заболевания на фоне предшествующей терапии, в качестве одной из возможных опций рекомендуется терапия с включением в схему лечения помалидомида и дексаметазона** (описание режимов - см приложение А3,1. [63].Уровень убедительности рекомендаций − A (уровень достоверности доказательств − 2).
Комментарий. В крупном рандомизированном исследовании III фазы ММ-003 участвовали 445 пациентов с рецидивами и рефрактерной у большинства из которых (75 %) отмечалась резистентность к бортезомибу** и леналидомиду**. В этом исследовании проведено сравнение эффективности комбинации помалидомида с дексаметазоном** в низкой дозе и только дексаметазона** в высокой дозе. До включения в исследование пациенты получили от 2 до 17 линий терапии (медиана 5). Общая эффективность лечения помалидомидом и дексаметазоном** была значительно выше (31 %), чем при использовании дексаметазона** в высокой дозе (10 %). Также показано улучшение показателей выживаемости при использовании сочетания препаратов по сравнению с лечением дексаметазоном** в высокой дозе. При медиане наблюдения 15,4 мес. медианы ВБП составили 4 и 1,9 мес, ОВ − 13,1 и 8,1 мес. соответственно. Улучшение ОВ при лечении помалидомидом и дексаметазоном** в низкой дозе было значительным, несмотря на то что ко времени проведения анализа 50 % пациентов, рандомизированных для получения дексаметазона**, уже получали помалидомид. У пациентов, достигших минимального ответа на терапию, включавшую помалидомид, ОВ составила 17,2 мес, при достижении частичного ответа - 19,9 мес.
Помалидомид метаболизируется в печени, и в отличие от леналидомида** только 2 % неизмененного препарата выводится с мочой. У пациентов с любой степенью почечной недостаточности не требуется изменения дозы помалидомида. В дни гемодиализа препарат следует принимать после выполнения процедуры.
Применение помалидомида требует профилактики тромботических осложнений. При наличии хотя бы одного фактора риска развития венозных тромбоэмболических осложнений рекомендуется антикоагулянтная терапия низкомолекулярными гепаринами.
Терапию помалидомидом в сочетании с низкими дозами дексаметазона** рекомендуется проводить до прогрессирования заболевания. При достижении плато ответа следует рассмотреть возможность снижения дозы дексаметазона** для улучшения переносимости длительного лечения.
• Пациентам с рецидивом которые раньше получали терапию ингибиторами протеасом и леналидомидом** и у которых наблюдалось прогрессирование заболевания на фоне предшествующей терапии, в качестве одной из возможных опций рекомендуется монотерапия даратумумабом** (описание режимов - см приложение А3,1. [64,65].
Уровень убедительности рекомендаций − с (уровень достоверности доказательств − 4).
Комментарий. Эффективность монотерапии даратумумабом** была показана в двух клинических исследованиях SIRIUS и GEN501. По объединенным данным этих исследований, общая эффективность лечения даратумумабом** у пациентов с рецидивирующей и рефрактерной к ингибиторам протеасом и иммуномодулирующим препаратам получивших массивную терапию, составила 31 %, медиана длительности сохранения ответа на терапию - 7,5 мес, медиана ОВ - 20,1 мес. При достижении стабилизации заболевания или минимального клинического ответа отмечено повышение показателя ОВ до 18 мес; 36,5 % пациентов оставались живы в течение 3 лет после начала терапии даратумумабом**. Переносимость даратумумаба** была удовлетворительной. Среди нежелательных явлений 3-й степени и выше наиболее частыми были анемия (17,6 %), тромбоцитопения (14,2 %) и нейтропения (10,1 %). Инфузионные реакции развились у 48 % пациентов, в большинстве случаев 1−2-й степени. С целью снижения риска возникновения инфузионных реакций все пациенты должны получать премедикацию примерно за 1 ч до каждой инфузии даратумумаба**: кортикостероиды (в/в), жаропонижающий препарат (энтерально), антигистаминный препарат (в/в или энтерально).
• Пациентам с рецидивом которые раньше получали терапию ингибиторами протеасом и леналидомидом** и у которых наблюдалось прогрессирование заболевания на фоне предшествующей терапии, в качестве одной из возможных опций рекомендуется монотерапия карфилзомибом** (описание режимов - см приложение А3,1. [61].
Уровень убедительности рекомендаций − A (уровень достоверности доказательств − 2).
• Отдельным пациентам с рецидивом которым не могут быть назначены современные таргетные препараты, в качестве одной из возможных опций рекомендуется традиционная противомиеломная полихимиотерапия (режим VMVP, режим M2, режимы DHAP, DCEP, VD-PACE; описание режимов - см приложение А3,1. [1].
Уровень убедительности рекомендаций − с (уровень достоверности доказательств − 5).
• Пациентам с рецидивом ММ старше 80 лет и/или с плохим физическим состоянием с паллиативной целью рекомендуется терапия циклофосфамидом** по 50 мг внутрь ежедневно или через день в сочетании с преднизолоном** по 30 мг через день или дексаметазоном** по 20 мг внутрь 1 раз в неделю (описание режимов - см приложение А3,1. [1].
Уровень убедительности рекомендаций − с (уровень достоверности доказательств − 5).
• Пациентам с ММ с цитопенией в качестве одной из возможных опций рекомендуется монотерапия дексаметазоном** в высоких дозах (описание режимов - см приложение А3,1. 4 цикла, либо до восстановления показателей крови [1].
Уровень убедительности рекомендаций − с (уровень достоверности доказательств − 5).
• Пациентам с ММ с неконтролируемым болевым синдромом, при угрозах патологического перелома или при компрессии спинного мозга рекомендуется рассмотреть применение дистанционной лучевой терапии с паллиативной целью [66,67].
Уровень убедительности рекомендаций − с (уровень достоверности доказательств − 5).
Комментарий. Режим лучевой терапии определяется клинической ситуацией, соматическим состоянием пациента - разовая очаговая доза 8 Гр однократно или разовая очаговая доза 2,0-3,0 Гр до суммарной очаговой дозы 10−30 Гр. При планировании ВДХТ с последующей ауто-ТГСК объем лучевой терапии должен быть ограничен с учетом необходимости проведения сбора стволовых клеток.
3,5 Сопроводительная терапия.
• Пациентам с получающим эметогенную терапию, рекомендуется профилактика тошноты и рвоты в соответствии с существующими профильными рекомендациями [68].Уровень убедительности рекомендаций − С (уровень достоверности доказательств - 5).
• Пациентам c у которых выявляется уровень иммуноглобулина G <5 г/л и отмечаются рецидивирующие бактериальные инфекции, рекомендовано при наличии возможности проведение постоянной заместительной терапии внутривенным иммуноглобулином для снижения риска инфекционных осложнений [69,70].
Уровень убедительности рекомендаций − С (уровень достоверности доказательств − 5).
Обезболивание.
• Пациентам с ММ при возникновении острого или хронического болевого синдрома рекомендуется уточнение этиологии боли; при выявлении очага воспаления - проведение необходимых мероприятий по лечению очага воспаления согласно соответствующим клиническим рекомендациям (включая при необходимости хирургическое лечение); при исключении инфекционно-воспалительной природы болевого синдрома рекомендуется проведение обезболивающей терапии согласно существующим протоколам обезболивания ( см соответствующие клинические рекомендации по хронической боли, клинические рекомендации по анестезиологии), в том числе по показаниям − с применением наркотических и психотропных лекарственных препаратов с учетом возможных противопоказаний, связанных с цитопенией, иными клиническими ситуациями [71].
Уровень убедительности рекомендаций − с (уровень достоверности доказательств - 5).
Диетотерапия.
Не применяется.
3,6 Определение эффективности лечения.
• Пациентам, завершившим запланированное лечение по поводу рекомендуется оценка эффекта лечения согласно международным критериям, предложенным в 2006 г. и модифицированным в 2011 и 2016 гг. ( см раздел 7 данных рекомендаций) [72-74].Уровень убедительности рекомендаций − с (уровень достоверности доказательств − 5).
|
|
Реабилитация и амбулаторное лечение
• Всем пациентам с ММ на всех этапах терапии заболевания, а также после завершения лекарственного лечения рекомендуется комплексная реабилитация [75].
Уровень убедительности рекомендаций − с (уровень достоверности доказательств − 5).
Комментарий. Специальных методов реабилитации при ММ не существует. Реабилитация пациентов с ММ должна носить комплексный характер, охватывая медицинские и социально-психологические аспекты адаптации пациента к нормальной жизни. Объем медицинской реабилитации разрабатывается индивидуально для каждого пациента врачом-реабилитологом при участии врача-гематолога и зависит от течения и проявлений заболевания (нарушения мобильности в связи с патологическими переломами, анемический синдром, болевой синдром, нарушения питания ) и проведенных вмешательств (ТГСК, гемодиализ). Кроме того, программа реабилитации должна учитывать социальные и психологические проблемы пациента и требует кроме медицинской помощи обязательного участия социальных работников и психологов. Реабилитация при возникновении осложнений в течение заболевания и лечения проводится в рамках соответствующих нозологий.
Уровень убедительности рекомендаций − с (уровень достоверности доказательств − 5).
Комментарий. Специальных методов реабилитации при ММ не существует. Реабилитация пациентов с ММ должна носить комплексный характер, охватывая медицинские и социально-психологические аспекты адаптации пациента к нормальной жизни. Объем медицинской реабилитации разрабатывается индивидуально для каждого пациента врачом-реабилитологом при участии врача-гематолога и зависит от течения и проявлений заболевания (нарушения мобильности в связи с патологическими переломами, анемический синдром, болевой синдром, нарушения питания ) и проведенных вмешательств (ТГСК, гемодиализ). Кроме того, программа реабилитации должна учитывать социальные и психологические проблемы пациента и требует кроме медицинской помощи обязательного участия социальных работников и психологов. Реабилитация при возникновении осложнений в течение заболевания и лечения проводится в рамках соответствующих нозологий.
Профилактика
Методов профилактики ММ в настоящее время не существует, поскольку неизвестен этиологический(е) фактор(ы), ведущий(е) к развитию заболевания.
• Всем пациентам с ММ на протяжении всей жизни, как в период лечения, так и вне лечения рекомендуется диспансерное наблюдение у гематолога [1].
Уровень убедительности рекомендаций − с (уровень достоверности доказательств − 5).
Комментарий. Контроль за течением заболевания и эффективностью терапии должен выполняться регулярно гематологом или онкологом по месту жительства пациента. В процессе проводимой терапии иммунохимическое исследование белков сыворотки крови и мочи следует выполнять каждые 2−3 мес. У пациентов олиго- или несекретирующей ММ следует проводить исследование свободных легких цепей. После окончания лечения иммунохимические исследования крови и мочи выполняют каждые 3 мес. Исследование костного мозга рекомендуется только для подтверждения ПР и оценки эффективности лечения при несекретирующей ММ при невозможности исследовать СЛЦ. Рентгенография костей выполняется по клиническим показаниям.
• Пациентам, которым проводилось/проводится лечение с включением препарата леналидомид, рекомендуется проведение плановых скрининговых обследований из-за повышенного риска развития вторых опухолей [76].
Уровень убедительности рекомендаций − A (уровень достоверности доказательств − 2).
• в соответствии с положением об организации оказания медицинской помощи по видам медицинской помощи, которое утверждается уполномоченным федеральным органом исполнительной власти;
• в соответствии с порядком оказания помощи по профилю «гематология», обязательным для исполнения на территории Российской Федерации всеми медицинскими организациями;
• на основе настоящих клинических рекомендаций;
• с учетом стандартов медицинской помощи, утвержденных уполномоченным федеральным органом исполнительной власти.
Первичная специализированная медико-санитарная помощь оказывается врачом-гематологом и иными врачами-специалистами в центре амбулаторной гематологической/онкологической помощи либо в первичном гематологическом/онкологическом кабинете, первичном гематологическом отделении, поликлиническом отделении онкологического диспансера.
При выявлении у пациента ММ или подозрении на него врачи-терапевты, врачи-терапевты участковые, врачи общей практики (семейные врачи), врачи-специалисты, средние медицинские работники в установленном порядке направляют пациента на консультацию в центр амбулаторной гематологической/онкологической помощи либо в первичный гематологический кабинет, первичное гематологическое отделение медицинской организации для оказания ему первичной специализированной медико-санитарной помощи.
Врач-гематолог амбулаторного или стационарного звена гематологической помощи организует выполнение диагностических исследований, необходимых для установления диагноза, включая распространенность и стадию заболевания.
В случае невозможности проведения диагностических исследований пациент направляется лечащим врачом в медицинскую организацию, оказывающую медицинскую помощь пациентам с гематологическими заболеваниями для установления диагноза и оказания специализированной, в том числе высокотехнологичной, медицинской помощи.
При выявлении ММ или подозрении на него в ходе оказания скорой медицинской помощи пациента переводят или направляют в медицинские организации, оказывающие медицинскую помощь пациентам с гематологическими заболеваниями, для определения тактики ведения и необходимости применения дополнительно других методов специализированного противоопухолевого лечения.
Специализированная, в том числе высокотехнологичная, медицинская помощь оказывается врачами-гематологами в медицинских организациях, оказывающих медицинскую помощь пациентам с имеющих лицензию, необходимую материально-техническую базу, сертифицированных специалистов, в стационарных условиях и условиях дневного стационара и включает профилактику, диагностику, лечение гематологических заболеваний, требующих использования специальных методов и сложных уникальных медицинских технологий, а также медицинскую реабилитацию.
В медицинской организации, оказывающей медицинскую помощь пациентам с тактика медицинского обследования и лечения устанавливается врачами-гематологами с привлечением при необходимости других врачей-специалистов, при необходимости - с проведением консилиума. Решение консилиума врачей оформляется протоколом, подписывается участниками консилиума врачей и вносится в медицинскую документацию пациента.
Показания к госпитализации в круглосуточный или дневной стационар медицинской организации, оказывающей специализированную, в том числе высокотехнологичную, медицинскую помощь по профилю «гематология», определяются врачом-гематологом/консилиумом врачей с привлечением при необходимости других врачей-специалистов.
Показания для плановой госпитализации:
Наличие диагноза симптоматическая множественная миелома для выполнения:
• планового курса специфической терапии, включающей химиотерапевтические препараты, таргетные препараты биологического механизма действия, требующей круглосуточного наблюдения за пациентом (в том числе при наличии тяжелой коморбидности, цитопенического синдрома),.
• курса высокодозной химиотерапии,.
• трансплантации аутологичных (аллогенных) стволовых гемопоэтических клеток,.
• мобилизации и сбора аутологичных стволовых гемопоэтических клеток крови,.
• эксфузии аутологичного костного мозга для последующей трансплантации.
Показания для экстренной госпитализации:
Наличие диагноза симптоматическая множественная миелома, осложненная.
• острым почечным повреждением вследствие миеломной нефропатии,.
• тяжелым оссалгическим синдромом (в том числе с угрозой переломов, повреждения позвоночника, сдавления спинного мозга),.
• тромботическими / геморрагическими осложнениями на фоне специфической терапии,.
• тяжелыми инфекционными осложнениями на фоне специфической терапии,.
• кардиальной патологией на фоне специфической терапии,.
• глубокой цитопенией.
Показания к выписке пациента из стационара:
• Завершение курса специфической терапии.
• Купирование осложнений, возникших на фоне специфической терапии.
Заключение о целесообразности перевода пациента в профильную медицинскую организацию осуществляется после предварительной консультации по предоставленным медицинским документам и/или предварительного осмотра пациента врачами специалистами медицинской организации, в которую планируется перевод.
• Всем пациентам с ММ на протяжении всей жизни, как в период лечения, так и вне лечения рекомендуется диспансерное наблюдение у гематолога [1].
Уровень убедительности рекомендаций − с (уровень достоверности доказательств − 5).
Комментарий. Контроль за течением заболевания и эффективностью терапии должен выполняться регулярно гематологом или онкологом по месту жительства пациента. В процессе проводимой терапии иммунохимическое исследование белков сыворотки крови и мочи следует выполнять каждые 2−3 мес. У пациентов олиго- или несекретирующей ММ следует проводить исследование свободных легких цепей. После окончания лечения иммунохимические исследования крови и мочи выполняют каждые 3 мес. Исследование костного мозга рекомендуется только для подтверждения ПР и оценки эффективности лечения при несекретирующей ММ при невозможности исследовать СЛЦ. Рентгенография костей выполняется по клиническим показаниям.
• Пациентам, которым проводилось/проводится лечение с включением препарата леналидомид, рекомендуется проведение плановых скрининговых обследований из-за повышенного риска развития вторых опухолей [76].
Уровень убедительности рекомендаций − A (уровень достоверности доказательств − 2).
6 Организация оказания медицинской помощи.
Медицинская помощь, за исключением медицинской помощи в рамках клинической апробации, в соответствии с Федеральным законом от 21,11,2011 № 323-ФЗ (ред. от 25,05,2019) «Об основах охраны здоровья граждан в Российской Федерации» организуется и оказывается:• в соответствии с положением об организации оказания медицинской помощи по видам медицинской помощи, которое утверждается уполномоченным федеральным органом исполнительной власти;
• в соответствии с порядком оказания помощи по профилю «гематология», обязательным для исполнения на территории Российской Федерации всеми медицинскими организациями;
• на основе настоящих клинических рекомендаций;
• с учетом стандартов медицинской помощи, утвержденных уполномоченным федеральным органом исполнительной власти.
Первичная специализированная медико-санитарная помощь оказывается врачом-гематологом и иными врачами-специалистами в центре амбулаторной гематологической/онкологической помощи либо в первичном гематологическом/онкологическом кабинете, первичном гематологическом отделении, поликлиническом отделении онкологического диспансера.
При выявлении у пациента ММ или подозрении на него врачи-терапевты, врачи-терапевты участковые, врачи общей практики (семейные врачи), врачи-специалисты, средние медицинские работники в установленном порядке направляют пациента на консультацию в центр амбулаторной гематологической/онкологической помощи либо в первичный гематологический кабинет, первичное гематологическое отделение медицинской организации для оказания ему первичной специализированной медико-санитарной помощи.
Врач-гематолог амбулаторного или стационарного звена гематологической помощи организует выполнение диагностических исследований, необходимых для установления диагноза, включая распространенность и стадию заболевания.
В случае невозможности проведения диагностических исследований пациент направляется лечащим врачом в медицинскую организацию, оказывающую медицинскую помощь пациентам с гематологическими заболеваниями для установления диагноза и оказания специализированной, в том числе высокотехнологичной, медицинской помощи.
При выявлении ММ или подозрении на него в ходе оказания скорой медицинской помощи пациента переводят или направляют в медицинские организации, оказывающие медицинскую помощь пациентам с гематологическими заболеваниями, для определения тактики ведения и необходимости применения дополнительно других методов специализированного противоопухолевого лечения.
Специализированная, в том числе высокотехнологичная, медицинская помощь оказывается врачами-гематологами в медицинских организациях, оказывающих медицинскую помощь пациентам с имеющих лицензию, необходимую материально-техническую базу, сертифицированных специалистов, в стационарных условиях и условиях дневного стационара и включает профилактику, диагностику, лечение гематологических заболеваний, требующих использования специальных методов и сложных уникальных медицинских технологий, а также медицинскую реабилитацию.
В медицинской организации, оказывающей медицинскую помощь пациентам с тактика медицинского обследования и лечения устанавливается врачами-гематологами с привлечением при необходимости других врачей-специалистов, при необходимости - с проведением консилиума. Решение консилиума врачей оформляется протоколом, подписывается участниками консилиума врачей и вносится в медицинскую документацию пациента.
Показания к госпитализации в круглосуточный или дневной стационар медицинской организации, оказывающей специализированную, в том числе высокотехнологичную, медицинскую помощь по профилю «гематология», определяются врачом-гематологом/консилиумом врачей с привлечением при необходимости других врачей-специалистов.
Показания для плановой госпитализации:
Наличие диагноза симптоматическая множественная миелома для выполнения:
• планового курса специфической терапии, включающей химиотерапевтические препараты, таргетные препараты биологического механизма действия, требующей круглосуточного наблюдения за пациентом (в том числе при наличии тяжелой коморбидности, цитопенического синдрома),.
• курса высокодозной химиотерапии,.
• трансплантации аутологичных (аллогенных) стволовых гемопоэтических клеток,.
• мобилизации и сбора аутологичных стволовых гемопоэтических клеток крови,.
• эксфузии аутологичного костного мозга для последующей трансплантации.
Показания для экстренной госпитализации:
Наличие диагноза симптоматическая множественная миелома, осложненная.
• острым почечным повреждением вследствие миеломной нефропатии,.
• тяжелым оссалгическим синдромом (в том числе с угрозой переломов, повреждения позвоночника, сдавления спинного мозга),.
• тромботическими / геморрагическими осложнениями на фоне специфической терапии,.
• тяжелыми инфекционными осложнениями на фоне специфической терапии,.
• кардиальной патологией на фоне специфической терапии,.
• глубокой цитопенией.
Показания к выписке пациента из стационара:
• Завершение курса специфической терапии.
• Купирование осложнений, возникших на фоне специфической терапии.
Заключение о целесообразности перевода пациента в профильную медицинскую организацию осуществляется после предварительной консультации по предоставленным медицинским документам и/или предварительного осмотра пациента врачами специалистами медицинской организации, в которую планируется перевод.
|
|
Дополнительно
Оценка эффективности лечения множественной миеломы.
Оценка эффективности лечения ММ проводится согласно международным критериям, предложенным в 2006 г. и модифицированным в 2011 и 2016 гг. [72-74]. При оценке любое исследование нужно провести не менее 2 раз для подтверждения результатов.
Оценка эффекта по уровню моноклонального белка в сыворотке крови и моче применима для пациентов с «измеряемой» болезнью. Заболевание считают «измеряемым» при концентрации М-протеина в сыворотке ≥10 г/л или в суточной моче ≥200 г. При отсутствии моноклонального белка в сыворотке крови и моче по данным электрофореза и иммунофиксации (несекретирующей миеломе), но при его выявлении методом Freelite, «измеряемым» считают уровень «вовлеченных» СЛЦ ≥100 мг/л. Соотношение κ/λ СЛЦ также должно быть аномальным.
Нормальное соотношение κ/λ СЛЦ составляет 0,26‒1,65. У пациентов с почечной недостаточностью нормальным соотношением κ/λ СЛЦ считается 0,37‒-3,1.
Полный ответ (полная ремиссия) (ПР): диагностируется при отсутствии парапротеина в сыворотке и моче по данным иммунофиксации. Количество плазматических клеток в миелограмме должно быть <5 %. Мягкотканые плазмоцитомы при ПР отсутствуют.
При миеломе, «измеряемой» только по уровню СЛЦ, для оценки эффекта используется метод определения уровня СЛЦ Freelite. Для установления ПР необходимо нормальное соотношение СЛЦ κ/λ (0,26‒1,65).
Строгий полный ответ (строгая ПР): ПР при нормальном соотношении СЛЦ и отсутствии клональных плазматических клеток в костном мозге по данным иммуногистохимического или иммунофлуоресцентного методов.
Очень хороший частичный ответ (очень хорошая частичная ремиссия) (ОХЧР): М-протеин в сыворотке крови и моче определяется только при иммунофиксации, но не при электрофорезе или отмечается снижение уровня М-протеина в сыворотке на ≥90 %, а М-протеина в моче до уровня <100 мг/сут. Для болезни, «измеряемой» только по уровню СЛЦ, требуется снижение разницы уровня «вовлеченных» и «невовлеченных» СЛЦ на 90 % и более.
Частичный ответ (частичная ремиссия) (ЧР): уровень М-градиента в сыворотке должен уменьшиться на ≥50 %, а в моче на ≥90 %, или абсолютное количество М-протеина в моче должно быть <200 мг/сут. Размеры мягкотканых плазмоцитом должны уменьшиться на ≥50 %. При миеломе, «измеряемой» только по уровню СЛЦ, частичный ответ устанавливается при снижении разницы уровня «вовлеченных» и «невовлеченных» СЛЦ на 50 %.
Стабилизация: несоответствие показателей критериям ПР, ОХЧР, ЧР или прогрессирования миеломы.
Прогрессия заболевания: повышение уровня М-градиента на ≥25 % от наименьшего достигнутого уровня в сыворотке (увеличение на ≥5 г/л), в моче (увеличение на ≥200 мг/сут). Для пациентов с «неизмеряемой» болезнью cтандартными иммунохимическими методами, но «измеряемой» только по уровню СЛЦ, прогрессирование устанавливается при увеличении разницы между «вовлеченными» и «невовлеченными» СЛЦ на 100 мг/л. Также о прогрессировании свидетельствуют увеличение числа плазматических клеток в костном мозге (абсолютное число - не менее 10 %), появление новых очагов в костях или увеличение размеров ранее определяемых, появление мягкотканых плазмоцитом или увеличение их размеров, гиперкальциемия (скоррегированный уровень кальция сыворотки >11,5 мг/дл или 2,65 ммоль/л), которую можно связать с плазмоклеточной пролиферацией.
Оценка эффективности лечения ММ проводится согласно международным критериям, предложенным в 2006 г. и модифицированным в 2011 и 2016 гг. [72-74]. При оценке любое исследование нужно провести не менее 2 раз для подтверждения результатов.
Оценка эффекта по уровню моноклонального белка в сыворотке крови и моче применима для пациентов с «измеряемой» болезнью. Заболевание считают «измеряемым» при концентрации М-протеина в сыворотке ≥10 г/л или в суточной моче ≥200 г. При отсутствии моноклонального белка в сыворотке крови и моче по данным электрофореза и иммунофиксации (несекретирующей миеломе), но при его выявлении методом Freelite, «измеряемым» считают уровень «вовлеченных» СЛЦ ≥100 мг/л. Соотношение κ/λ СЛЦ также должно быть аномальным.
Нормальное соотношение κ/λ СЛЦ составляет 0,26‒1,65. У пациентов с почечной недостаточностью нормальным соотношением κ/λ СЛЦ считается 0,37‒-3,1.
Полный ответ (полная ремиссия) (ПР): диагностируется при отсутствии парапротеина в сыворотке и моче по данным иммунофиксации. Количество плазматических клеток в миелограмме должно быть <5 %. Мягкотканые плазмоцитомы при ПР отсутствуют.
При миеломе, «измеряемой» только по уровню СЛЦ, для оценки эффекта используется метод определения уровня СЛЦ Freelite. Для установления ПР необходимо нормальное соотношение СЛЦ κ/λ (0,26‒1,65).
Строгий полный ответ (строгая ПР): ПР при нормальном соотношении СЛЦ и отсутствии клональных плазматических клеток в костном мозге по данным иммуногистохимического или иммунофлуоресцентного методов.
Очень хороший частичный ответ (очень хорошая частичная ремиссия) (ОХЧР): М-протеин в сыворотке крови и моче определяется только при иммунофиксации, но не при электрофорезе или отмечается снижение уровня М-протеина в сыворотке на ≥90 %, а М-протеина в моче до уровня <100 мг/сут. Для болезни, «измеряемой» только по уровню СЛЦ, требуется снижение разницы уровня «вовлеченных» и «невовлеченных» СЛЦ на 90 % и более.
Частичный ответ (частичная ремиссия) (ЧР): уровень М-градиента в сыворотке должен уменьшиться на ≥50 %, а в моче на ≥90 %, или абсолютное количество М-протеина в моче должно быть <200 мг/сут. Размеры мягкотканых плазмоцитом должны уменьшиться на ≥50 %. При миеломе, «измеряемой» только по уровню СЛЦ, частичный ответ устанавливается при снижении разницы уровня «вовлеченных» и «невовлеченных» СЛЦ на 50 %.
Стабилизация: несоответствие показателей критериям ПР, ОХЧР, ЧР или прогрессирования миеломы.
Прогрессия заболевания: повышение уровня М-градиента на ≥25 % от наименьшего достигнутого уровня в сыворотке (увеличение на ≥5 г/л), в моче (увеличение на ≥200 мг/сут). Для пациентов с «неизмеряемой» болезнью cтандартными иммунохимическими методами, но «измеряемой» только по уровню СЛЦ, прогрессирование устанавливается при увеличении разницы между «вовлеченными» и «невовлеченными» СЛЦ на 100 мг/л. Также о прогрессировании свидетельствуют увеличение числа плазматических клеток в костном мозге (абсолютное число - не менее 10 %), появление новых очагов в костях или увеличение размеров ранее определяемых, появление мягкотканых плазмоцитом или увеличение их размеров, гиперкальциемия (скоррегированный уровень кальция сыворотки >11,5 мг/дл или 2,65 ммоль/л), которую можно связать с плазмоклеточной пролиферацией.
Критерии оценки качества медицинской помощи
| № | Критерии качества | Оценка выполнения |
| 1 | Пациенту с подозрением на ММ или выявленной ММ при первичном или повторном приеме, при контрольных обследованиях и при подозрении на рецидив заболевания выполнен развернутый клинический анализ крови с определением уровней гемоглобина, эритроцитов, тромбоцитов, лейкоцитов, подсчетом лейкоцитарной формулы и количества ретикулоцитов | Да/Нет |
| 2 | Пациенту с подозрением на ММ или выявленной ММ при первичном или повторном приеме, при контрольных обследованиях и при подозрении на рецидив заболевания выполнен общий (клинический) анализ мочи | Да/Нет |
| 3 | Пациенту с подозрением на ММ или выявленной ММ при первичном или повторном приеме, при контрольных обследованиях и при подозрении на рецидив заболевания выполнен биохимический анализ крови с определением показателей ЛДГ, мочевины, креатинина, общего белка, альбумина, билирубина, аспартатаминотрансферазы, аланинаминотрансферазы, щелочной фосфатазы, кальция, калия | Да/Нет |
| 4 | Пациенту с подозрением на ММ или выявленной ММ при первичном или повторном приеме, при контрольных обследованиях и при подозрении на рецидив заболевания выполнено определение соотношения белковых фракций в крови и моче методом электрофореза | Да/Нет |
| 5 | Пациенту с подозрением на ММ или выявленной ММ при первичном или повторном приеме, при контрольных обследованиях и при подозрении на рецидив заболевания выполнено исследование моноклональности иммуноглобулинов в крови и моче методом иммунофиксации с количественным определением уровня М-градиента (и β2-микроглобулина при диагностике) | Да/Нет |
| 6 | Пациенту с подозрением на ММ или выявленной ММ при первичном приеме, при контрольных обследованиях и при подозрении на рецидив заболевания выполнено патолого-анатомическое исследование биопсийного (операционного) материала костного мозга с применением иммуногистохимических методов для подтверждения и формулирования диагноза | Да/Нет |
| 7 | Пациенту при установке диагноза ММ перед началом терапии, при оценке эффекта терапии, а также при подозрении на рецидив заболевания выполнена КТ всех отделов позвоночника, грудной клетки, таза (предпочтение отдается низкодозной КТ всего скелета) или рентгенологическое исследование костей (включая череп, грудную клетку, все отделы позвоночника, таз, плечевые и бедренные кости) | Да/Нет |
| 8 | Пациенту с симптоматической ММ начато проведение специфической противомиеломной терапии | Да/Нет |
| 9 | Пациенту с признаками клинического рецидива, а также при быстром нарастании парапротеина (удвоение содержания М-градиента в течение 2 мес.) начато проведение противорецидивной терапии | Да/Нет |
| 10 | Пациенту, завершившему запланированное лечение по поводу выполнена оценка эффекта лечения согласно международным критериям, предложенным в 2006 г. и модифицированным в 2011 г. | Да/Нет |
Список литературы
1. Менделеева Л.П., Вотякова О.М., Рехтина И.Г. Множественная миелома // Российские клинические рекомендации по диагностике и лечению злокачественных лимфопролиферативных заболеваний; под ред. И.В. Поддубной, В.Г. Савченко. Москва, 2018. P. 213-241.
2. Furukawa Y., Kikuchi J. Molecular pathogenesis of multiple myeloma. Int. J. сlin. Oncol. 2015. Vol. 20, № 3. P. 413-422.
3. Lewis E.B. Leukemia, Multiple Myeloma, and Aplastic Anemia in American Radiologists // Science (80-. 1963. Vol. 142, № 3598. P. 1492-1494.
4. Linet M.S., Harlow S.D., McLaughlin J.K. A case-control study of multiple myeloma in whites: chronic antigenic stimulation, occupation, and drug use. // сancer Res. 1987. Vol. 47, № 11. P. 2978-2981.
5. Hallek M., вergsagel P.L., Anderson K.C. Multiple myeloma: increasing evidence for a multistep transformation process. // вlood. 1998. Vol. 91, № 1. P. 3-21.
6. Kuehl W.M., вergsagel P.L. Molecular pathogenesis of multiple myeloma and its premalignant precursor. J. сlin. Invest. 2012. Vol. 122, № 10. P. 3456-3463.
7. Morgan G.J., Walker в.A., Davies F.E. The genetic architecture of multiple myeloma. Nat. Rev. сancer. 2012. Vol. 12, № 5. P. 335-348.
8. Fonseca R. et al. International Myeloma Working Group molecular classification of multiple myeloma: Spotlight review // Leukemia. Nature Publishing Group, 2009. Vol. 23, № 12. P. 2210-2221.
9. Злокачественные новообразования в России в 2017 году (заболеваемость и смертность). Под ред. А.Д. Каприна, В.В. Старинского, Г.В. Петровой. М. МНИОИ им. П.А. Герцена - филиал ФГБУ «НМИЦ радиологии» Минздрава России, 2018.
10. Бессмельцев С.С. Множественная миелома (лекция). Вестник гематологии. 2014. Vol. 10, № 3. P. 6-39.
11. Durie в.G.M., Salmon S.E. A clinical staging system for multiple myeloma correlation of measured myeloma cell mass with presenting clinical features, response to treatment, and survival // сancer. 1975. Vol. 36, № 3. P. 842-854.
12. Greipp P.R. et al. International staging system for multiple myeloma // J. сlin. Oncol. 2005. Vol. 23, № 15. P. 3412-3420.
13. Palumbo A. et al. Revised international staging system for multiple myeloma: A report from international myeloma working group // J. сlin. Oncol. American Society of сlinical Oncology, 2015. Vol. 33, № 26. P. 2863-2869.
14. Kyle R.A., Rajkumar S. V. сriteria for diagnosis, staging, risk stratification and response assessment of multiple myeloma. Leukemia. 2009. Vol. 23, № 1. P. 3-9.
15. Moreau P. et al. Multiple myeloma: ESMO сlinical Practice Guidelines for diagnosis, treatment and follow-up. Ann. Oncol. Off. J. Eur. Soc. Med. Oncol. 2017. Vol. 28, № suppl_4. P. iv52-iv61.
16. Rajkumar S.V. et al. International Myeloma Working Group updated criteria for the diagnosis of multiple myeloma // The Lancet Oncology. Lancet Publishing Group, 2014. Vol. 15, № 12. P. e538-e548.
17. сoppola A. et al. вleeding and thrombosis in multiple myeloma and related plasma cell disorders. Semin. Thromb. Hemost. 2011. Vol. 37, № 8. P. 929-945.
18. Tripathy S. The role of serum protein electrophoresis in the detection of multiple myeloma: An experience of a corporate hospital // J. сlin. Diagnostic Res. 2012. Vol. 6, № 9. P. 1458-1461.
19. Misra A. et al. Old but Still Relevant: High Resolution Electrophoresis and Immunofixation in Multiple Myeloma // Indian Journal of Hematology and вlood Transfusion. Springer India, 2016. Vol. 32, № 1. P. 10-17.
20. Любимова Н.В. et al. Свободные легкие цепи иммуноглобулинов в диагностике и прогнозе множественной миеломы. Альманах клинической медицины. 2017. Vol. 45, № 2. P. 102-108.
21. Pratt G., Goodyear O., Moss P. Immunodeficiency and immunotherapy in multiple myeloma. // вr. J. Haematol. 2007. Vol. 138, № 5. P. 563-579.
22. Julie D. et al. сomparison of вone marrow Aspirate and вone marrow вiopsy in the workup of Patients with Multiple Myeloma // сlin. Lymphoma Myeloma Leuk. Elsevier вV, 2015. Vol. 15. P. e117.
23. Pianko M.J. et al. Whole-body low-dose computed tomography and advanced imaging techniques for multiple myeloma bone disease // сlinical сancer Research. American Association for сancer Research Inc., 2014. Vol. 20, № 23. P. 5888-5897.
24. сavo M. et al. Role of 18F-FDG PET/CT in the diagnosis and management of multiple myeloma and other plasma cell disorders: a consensus statement by the International Myeloma Working Group // The Lancet Oncology. Lancet Publishing Group, 2017. Vol. 18, № 4. P. e206-e217.
25. Mateos M.-V., San Miguel J. V. Smoldering multiple myeloma // Hematol. Oncol. 2015. Vol. 33. P. 33-37.
26. Zou Y. et al. вortezomib and lenalidomide as front-line therapy for multiple myeloma. Leuk. Lymphoma. 2014. Vol. 55, № 9. P. 2024-2031.
27. Mateos M.V. et al. вortezomib plus melphalan and prednisone compared with melphalan and prednisone in previously untreated multiple myeloma: Updated follow-up and impact of subsequent therapy in the phase III VISTA trial // J. сlin. Oncol. 2010. Vol. 28, № 13. P. 2259-2266.
28. вringhen S. et al. Efficacy and safety of once-weekly bortezomib in multiple myeloma patients. // вlood. 2010. Vol. 116, № 23. P. 4745-4753.
29. Takezako N. et al. The Efficacy and Safety of Weekly вortezomib сontaining VMP Followed вy вortezomib Maintenance Therapy in Unfit or Frail Multiple Myeloma Patients // вlood. 2016. Vol. 128, № 22.
30. Jagannath S. et al. Extended follow-up of a phase 2 trial of bortezomib alone and in combination with dexamethasone for the frontline treatment of multiple myeloma. // вr. J. Haematol. 2009. Vol. 146, № 6. P. 619-626.
31. Weisel K. et al. A systematic literature review and network meta-analysis of treatments for patients with untreated multiple myeloma not eligible for stem cell transplantation. Leuk. Lymphoma. 2017. Vol. 58, № 1. P. 153-161.
32. вenboubker L. et al. Lenalidomide and dexamethasone in transplant-ineligible patients with myeloma // N. Engl. J. Med. Massachussetts Medical Society, 2014. Vol. 371, № 10. P. 906-917.
33. Facon T. et al. Updated Overall Survival (OS) Analysis of the FIRST Study: Lenalidomide Plus Low-Dose Dexamethasone (Rd) сontinuous vs Melphalan, Prednisone, and Thalidomide (MPT) in Patients (Pts) With Newly Diagnosed Multiple Myeloma (NDMM) // сlin. Lymphoma Myeloma Leuk. Elsevier вV, 2015. Vol. 15. P. e134.
34. Palumbo A. et al. сontinuous lenalidomide treatment for newly diagnosed multiple myeloma. N. Engl. J. Med. 2012. Vol. 366, № 19. P. 1759-1769.
35. Mateos M. V. et al. Daratumumab plus bortezomib, melphalan, and prednisone for untreated myeloma // N. Engl. J. Med. Massachussetts Medical Society, 2018. Vol. 378, № 6. P. 518-528.
36. Su в. et al. A meta-analysis of autologous transplantation for newly diagnosed multiple myeloma in the era of novel agents // Leuk. Lymphoma. Taylor and Francis Ltd, 2018.
37. Dhakal в. et al. Autologous transplantation for newly diagnosed multiple myeloma in the era of novel agent induction a systematic review and meta-analysis // JAMA Oncol. American Medical Association, 2018. Vol. 4, № 3. P. 343-350.
38. Nooka A.K. et al. вortezomib-containing induction regimens in transplant-eligible myeloma patients // сancer. 2013. Vol. 119, № 23. P. 4119-4128.
39. Leiba M. et al. вortezomib-Cyclophosphamide-Dexamethasone (VCD) versus вortezomib-Thalidomide-Dexamethasone (VTD) -based regimens as induction therapies in newly diagnosed transplant eligible patients with multiple myeloma: A meta-analysis // вr. J. Haematol. вlackwell Publishing Ltd, 2014. Vol. 166, № 5. P. 702-710.
40. Tuchman S.A., сhao N.J., Gasparetto с.G. Lenalidomide before and after autologous hematopoietic stem cell transplantation in multiple myeloma // Advances in Hematology. 2012. Vol. 2012.
41. Knop S. et al. Lenalidomide, adriamycin, and dexamethasone (RAD) in patients with relapsed and refractory multiple myeloma: A report from the German Myeloma Study Group DSMM (Deutsche Studiengruppe Multiples Myelom) // вlood. 2009. Vol. 113, № 18. P. 4137-4143.
42. Reece D.E. et al. Phase I-II trial of oral cyclophosphamide, prednisone and lenalidomide for the treatment of patients with relapsed and refractory multiple myeloma // вr. J. Haematol. вlackwell Publishing Ltd, 2015. Vol. 168, № 1. P. 46-54.
43. Fung H.C., Nathan S., Maciejewski J.J. Induction chemotherapy before autologous stem cell transplantation for symptomatic plasma cell myeloma - does it matter. // сlin. Pharmacol. 2010. Vol. 2. P. 71-75.
44. Tuchman S.A. et al. сyclophosphamide-based hematopoietic stem cell mobilization before autologous stem cell transplantation in newly diagnosed multiple myeloma // J. сlin. Apher. Wiley-Liss Inc., 2015. Vol. 30, № 3. P. 176-182.
45. Hosing с. Hematopoietic stem cell mobilization with G-CSF // Methods Mol. вiol. Humana Press Inc., 2012. Vol. 904. P. 37-47.
46. Sivaraj D. et al. High-dose вCNU/Melphalan conditioning regimen before autologous stem cell transplantation in newly diagnosed multiple myeloma // вone Marrow Transplant. Nature Publishing Group, 2018. Vol. 53, № 1. P. 34-38.
47. Oliva S. et al. Minimal residual disease after transplantation or lenalidomidebased consolidation in myeloma patients: A prospective analysis // Oncotarget. Impact Journals LLC, 2017. Vol. 8, № 4. P. 5924-5935.
48. Sonneveld P. et al. сonsolidation followed by maintenance vs. maintenance alone in newly diagnosed, transplant eligible multiple myeloma: a randomized phase 3 study of the European Myeloma Network (EMN02/HO95 MM TRIAL) // EHA 23 Proceedings. 2018. P. Abstract S108.
49. Roussel M. et al. Front-line transplantation program with lenalidomide, bortezomib, and dexamethasone combination as induction and consolidation followed by lenalidomide maintenance in patients with multiple myeloma: A phase II study by the Intergroupe Francophone du Myélome // J. сlin. Oncol. American Society of сlinical Oncology, 2014. Vol. 32, № 25. P. 2712-2717.
50. Naumann-Winter F. et al. First-line tandem high-dose chemotherapy and autologous stem cell transplantation versus single high-dose chemotherapy and autologous stem cell transplantation in multiple myeloma, a systematic review of controlled studies. // сochrane database Syst. Rev. 2012. Vol. 10. P. сD004626.
51. Nathwani N., Larsen J.T., Kapoor P. сonsolidation and Maintenance Therapies for Newly Diagnosed Multiple Myeloma in the Era of Novel Agents // сurrent Hematologic Malignancy Reports. сurrent Science Inc., 2016. Vol. 11, № 2. P. 127-136.
52. Sonneveld P. et al. вortezomib induction and maintenance treatment in patients with newly diagnosed multiple myeloma: Results of the randomized phase III HOVON-65/ GMMG-HD4 trial // J. сlin. Oncol. 2012. Vol. 30, № 24. P. 2946-2955.
53. McCarthy P.L. et al. Lenalidomide after stem-cell transplantation for multiple myeloma. N. Engl. J. Med. 2012. Vol. 366, № 19. P. 1770-1781.
54. Attal M. et al. Lenalidomide maintenance after stem-cell transplantation for multiple myeloma. N. Engl. J. Med. 2012. Vol. 366, № 19. P. 1782-1791.
55. Palumbo A. et al. Autologous transplantation and maintenance therapy in multiple myeloma. N. Engl. J. Med. 2014. Vol. 371, № 10. P. 895-905.
56. вeurden-Tan с.H.Y.V. et al. Systematic literature review and network meta-analysis of treatment outcomes in relapsed and/or refractory multiple myeloma // Journal of сlinical Oncology. American Society of сlinical Oncology, 2017. Vol. 35, № 12. P. 1312-1319.
57. Knopf K.B. et al. Meta-analysis of the efficacy and safety of bortezomib re-treatment in patients with multiple myeloma. // сlin. Lymphoma. Myeloma Leuk. 2014. Vol. 14, № 5. P. 380-388.
58. Scott K. et al. вortezomib for the treatment of multiple myeloma. // сochrane database Syst. Rev. 2016. Vol. 4. P. сD010816.
59. Dimopoulos M.A. et al. A сomparison of the Efficacy of Immunomodulatory-containing Regimens in Relapsed/Refractory Multiple Myeloma: A Network Meta-analysis // сlin. Lymphoma, Myeloma Leuk. Elsevier Inc., 2018. Vol. 18, № 3. P. 163-173.e6.
60. Anderson K.C. et al. Lenalidomide, bortezomib, and dexamethasone in relapsed/refractory multiple myeloma (MM): Encouraging outcomes and tolerability in a phase II study // J. сlin. Oncol. 2009. Vol. 27, № 15 (Suppl. P. Abstract 8536.
61. Shah с. et al. Efficacy and safety of carfilzomib in relapsed and/or refractory multiple myeloma: Systematic review and meta-analysis of 14 trials // Oncotarget. Impact Journals LLC, 2018. Vol. 9, № 34. P. 23704-23717.
62. Moreau P. et al. Oral Ixazomib, Lenalidomide, and Dexamethasone for Multiple Myeloma // N. Engl. J. Med. 2016. Vol. 374, № 17. P. 1621-1634.
63. Miguel J.S. et al. Pomalidomide plus low-dose dexamethasone versus high-dose dexamethasone alone for patients with relapsed and refractory multiple myeloma (MM-003): A randomised, open-label, phase 3 trial // Lancet Oncol. 2013. Vol. 14, № 11. P. 1055-1066.
64. Lokhorst H.M. et al. Targeting сD38 with Daratumumab Monotherapy in Multiple Myeloma. N. Engl. J. Med. 2015. Vol. 373, № 13. P. 1207-1219.
65. Lonial S. et al. Daratumumab monotherapy in patients with treatment-refractory multiple myeloma (SIRIUS): An open-label, randomised, phase 2 trial // Lancet. Lancet Publishing Group, 2016. Vol. 387, № 10027. P. 1551-1560.
66. Tsang R.W. et al. Radiation Therapy for Solitary Plasmacytoma and Multiple Myeloma: Guidelines From the International Lymphoma Radiation Oncology Group. Int. J. Radiat. Oncol. вiol. Phys. 2018. Vol. 101, № 4. P. 794-808.
67. Mark D. et al. Local Radiation Therapy for Palliation in Patients With Multiple Myeloma of the Spine. Front. Oncol. 2019. Vol. 9. P. 601.
68. Владимирова Л.Ю. et al. Практические рекомендации по профилактике и лечению тошноты и рвоты у онкологических больных // Практические рекомендации Российского общества клинической онкологии. Лекарственное лечение злокачественных опухолей. Поддерживающая терапия в онкологии. 2018. P. 502-511.
69. сompagno N. et al. Immunoglobulin replacement therapy in secondary hypogammaglobulinemia // Frontiers in Immunology. Frontiers Media S.A., 2014. Vol. 5, № DEC.
70. Константинова Т.С., Клясова Г.А., Капланов Д. Лечение и профилактика инфекционных осложнений у пациентов с лимфопролиферативными заболеваниями. Российские клинические рекомендации по диагностике и лечению злокачественных лимфопролиферативных заболеваний; под ред. И.В. Поддубной, В.Г. Савченко. 2018. P. 289-311.
71. Абузарова Г.Р. et al. Обезболивание взрослых и детей при оказании медицинской помощи. Методические рекомендации. ФГБОУ ВО РНИМУ им. Н.И. Пирогова Минздрава России., 2016. 94 p.
72. Durie в.G.M. et al. International uniform response criteria for multiple myeloma // Leukemia. Nature Publishing Group, 2006. Vol. 20, № 9. P. 1467-1473.
73. Rajkumar S.V. et al. сonsensus recommendations for the uniform reporting of clinical trials: Report of the International Myeloma Workshop сonsensus Panel 1 // вlood. 2011. Vol. 117, № 18. P. 4691-4695.
74. Kumar S. et al. International Myeloma Working Group consensus criteria for response and minimal residual disease assessment in multiple myeloma // The Lancet Oncology. Lancet Publishing Group, 2016. Vol. 17, № 8. P. e328-e346.
75. Paul K.L. Rehabilitation and exercise considerations in hematologic malignancies. Am. J. Phys. Med. Rehabil. 2011. Vol. 90, № 5 Suppl 1. P. S88-94.
76. Jones J.R. et al. Second malignancies in the context of lenalidomide treatment: an analysis of 2732 myeloma patients enrolled to the Myeloma XI trial // вlood сancer J. 2016. Vol. 6, № 12. P. e506.
77. Rajkumar S.V. et al. Lenalidomide plus high-dose dexamethasone versus lenalidomide plus low-dose dexamethasone as initial therapy for newly diagnosed multiple myeloma: an open-label randomised controlled trial // Lancet Oncol. Lancet Publishing Group, 2010. Vol. 11, № 1. P. 29-37.
78. Punke A.P., Waddell J.A., Solimando D.A. Lenalidomide, bortezomib, and dexamethasone (RVD) regimen for multiple myeloma // Hosp. Pharm. SAGE Publications Ltd, 2017. Vol. 52, № 1. P. 27-32.
79. Dimopoulos M.A. et al. сarfilzomib or bortezomib in relapsed or refractory multiple myeloma (ENDEAVOR): an interim overall survival analysis of an open-label, randomised, phase 3 trial // Lancet Oncol. Lancet Publishing Group, 2017. Vol. 18, № 10. P. 1327-1337.
80. Dadacaridou M. et al. Dexamethasone, cyclophosphamide, etoposide and cisplatin (DCEP) for relapsed or refractory multiple myeloma patients. J. вUON. Vol. 12, № 1. P. 41-44.
81. Lakshman A. et al. Efficacy of VDT PACE-like regimens in treatment of relapsed/refractory multiple myeloma // Am. J. Hematol. 2018. Vol. 93, № 2. P. 179-186.
82. Oken M.M. et al. Toxicity and response criteria of the Eastern сooperative Oncology Group // Am. J. сlin. Oncol. 1982. Vol. 5, № 6. P. 649-655.
2. Furukawa Y., Kikuchi J. Molecular pathogenesis of multiple myeloma. Int. J. сlin. Oncol. 2015. Vol. 20, № 3. P. 413-422.
3. Lewis E.B. Leukemia, Multiple Myeloma, and Aplastic Anemia in American Radiologists // Science (80-. 1963. Vol. 142, № 3598. P. 1492-1494.
4. Linet M.S., Harlow S.D., McLaughlin J.K. A case-control study of multiple myeloma in whites: chronic antigenic stimulation, occupation, and drug use. // сancer Res. 1987. Vol. 47, № 11. P. 2978-2981.
5. Hallek M., вergsagel P.L., Anderson K.C. Multiple myeloma: increasing evidence for a multistep transformation process. // вlood. 1998. Vol. 91, № 1. P. 3-21.
6. Kuehl W.M., вergsagel P.L. Molecular pathogenesis of multiple myeloma and its premalignant precursor. J. сlin. Invest. 2012. Vol. 122, № 10. P. 3456-3463.
7. Morgan G.J., Walker в.A., Davies F.E. The genetic architecture of multiple myeloma. Nat. Rev. сancer. 2012. Vol. 12, № 5. P. 335-348.
8. Fonseca R. et al. International Myeloma Working Group molecular classification of multiple myeloma: Spotlight review // Leukemia. Nature Publishing Group, 2009. Vol. 23, № 12. P. 2210-2221.
9. Злокачественные новообразования в России в 2017 году (заболеваемость и смертность). Под ред. А.Д. Каприна, В.В. Старинского, Г.В. Петровой. М. МНИОИ им. П.А. Герцена - филиал ФГБУ «НМИЦ радиологии» Минздрава России, 2018.
10. Бессмельцев С.С. Множественная миелома (лекция). Вестник гематологии. 2014. Vol. 10, № 3. P. 6-39.
11. Durie в.G.M., Salmon S.E. A clinical staging system for multiple myeloma correlation of measured myeloma cell mass with presenting clinical features, response to treatment, and survival // сancer. 1975. Vol. 36, № 3. P. 842-854.
12. Greipp P.R. et al. International staging system for multiple myeloma // J. сlin. Oncol. 2005. Vol. 23, № 15. P. 3412-3420.
13. Palumbo A. et al. Revised international staging system for multiple myeloma: A report from international myeloma working group // J. сlin. Oncol. American Society of сlinical Oncology, 2015. Vol. 33, № 26. P. 2863-2869.
14. Kyle R.A., Rajkumar S. V. сriteria for diagnosis, staging, risk stratification and response assessment of multiple myeloma. Leukemia. 2009. Vol. 23, № 1. P. 3-9.
15. Moreau P. et al. Multiple myeloma: ESMO сlinical Practice Guidelines for diagnosis, treatment and follow-up. Ann. Oncol. Off. J. Eur. Soc. Med. Oncol. 2017. Vol. 28, № suppl_4. P. iv52-iv61.
16. Rajkumar S.V. et al. International Myeloma Working Group updated criteria for the diagnosis of multiple myeloma // The Lancet Oncology. Lancet Publishing Group, 2014. Vol. 15, № 12. P. e538-e548.
17. сoppola A. et al. вleeding and thrombosis in multiple myeloma and related plasma cell disorders. Semin. Thromb. Hemost. 2011. Vol. 37, № 8. P. 929-945.
18. Tripathy S. The role of serum protein electrophoresis in the detection of multiple myeloma: An experience of a corporate hospital // J. сlin. Diagnostic Res. 2012. Vol. 6, № 9. P. 1458-1461.
19. Misra A. et al. Old but Still Relevant: High Resolution Electrophoresis and Immunofixation in Multiple Myeloma // Indian Journal of Hematology and вlood Transfusion. Springer India, 2016. Vol. 32, № 1. P. 10-17.
20. Любимова Н.В. et al. Свободные легкие цепи иммуноглобулинов в диагностике и прогнозе множественной миеломы. Альманах клинической медицины. 2017. Vol. 45, № 2. P. 102-108.
21. Pratt G., Goodyear O., Moss P. Immunodeficiency and immunotherapy in multiple myeloma. // вr. J. Haematol. 2007. Vol. 138, № 5. P. 563-579.
22. Julie D. et al. сomparison of вone marrow Aspirate and вone marrow вiopsy in the workup of Patients with Multiple Myeloma // сlin. Lymphoma Myeloma Leuk. Elsevier вV, 2015. Vol. 15. P. e117.
23. Pianko M.J. et al. Whole-body low-dose computed tomography and advanced imaging techniques for multiple myeloma bone disease // сlinical сancer Research. American Association for сancer Research Inc., 2014. Vol. 20, № 23. P. 5888-5897.
24. сavo M. et al. Role of 18F-FDG PET/CT in the diagnosis and management of multiple myeloma and other plasma cell disorders: a consensus statement by the International Myeloma Working Group // The Lancet Oncology. Lancet Publishing Group, 2017. Vol. 18, № 4. P. e206-e217.
25. Mateos M.-V., San Miguel J. V. Smoldering multiple myeloma // Hematol. Oncol. 2015. Vol. 33. P. 33-37.
26. Zou Y. et al. вortezomib and lenalidomide as front-line therapy for multiple myeloma. Leuk. Lymphoma. 2014. Vol. 55, № 9. P. 2024-2031.
27. Mateos M.V. et al. вortezomib plus melphalan and prednisone compared with melphalan and prednisone in previously untreated multiple myeloma: Updated follow-up and impact of subsequent therapy in the phase III VISTA trial // J. сlin. Oncol. 2010. Vol. 28, № 13. P. 2259-2266.
28. вringhen S. et al. Efficacy and safety of once-weekly bortezomib in multiple myeloma patients. // вlood. 2010. Vol. 116, № 23. P. 4745-4753.
29. Takezako N. et al. The Efficacy and Safety of Weekly вortezomib сontaining VMP Followed вy вortezomib Maintenance Therapy in Unfit or Frail Multiple Myeloma Patients // вlood. 2016. Vol. 128, № 22.
30. Jagannath S. et al. Extended follow-up of a phase 2 trial of bortezomib alone and in combination with dexamethasone for the frontline treatment of multiple myeloma. // вr. J. Haematol. 2009. Vol. 146, № 6. P. 619-626.
31. Weisel K. et al. A systematic literature review and network meta-analysis of treatments for patients with untreated multiple myeloma not eligible for stem cell transplantation. Leuk. Lymphoma. 2017. Vol. 58, № 1. P. 153-161.
32. вenboubker L. et al. Lenalidomide and dexamethasone in transplant-ineligible patients with myeloma // N. Engl. J. Med. Massachussetts Medical Society, 2014. Vol. 371, № 10. P. 906-917.
33. Facon T. et al. Updated Overall Survival (OS) Analysis of the FIRST Study: Lenalidomide Plus Low-Dose Dexamethasone (Rd) сontinuous vs Melphalan, Prednisone, and Thalidomide (MPT) in Patients (Pts) With Newly Diagnosed Multiple Myeloma (NDMM) // сlin. Lymphoma Myeloma Leuk. Elsevier вV, 2015. Vol. 15. P. e134.
34. Palumbo A. et al. сontinuous lenalidomide treatment for newly diagnosed multiple myeloma. N. Engl. J. Med. 2012. Vol. 366, № 19. P. 1759-1769.
35. Mateos M. V. et al. Daratumumab plus bortezomib, melphalan, and prednisone for untreated myeloma // N. Engl. J. Med. Massachussetts Medical Society, 2018. Vol. 378, № 6. P. 518-528.
36. Su в. et al. A meta-analysis of autologous transplantation for newly diagnosed multiple myeloma in the era of novel agents // Leuk. Lymphoma. Taylor and Francis Ltd, 2018.
37. Dhakal в. et al. Autologous transplantation for newly diagnosed multiple myeloma in the era of novel agent induction a systematic review and meta-analysis // JAMA Oncol. American Medical Association, 2018. Vol. 4, № 3. P. 343-350.
38. Nooka A.K. et al. вortezomib-containing induction regimens in transplant-eligible myeloma patients // сancer. 2013. Vol. 119, № 23. P. 4119-4128.
39. Leiba M. et al. вortezomib-Cyclophosphamide-Dexamethasone (VCD) versus вortezomib-Thalidomide-Dexamethasone (VTD) -based regimens as induction therapies in newly diagnosed transplant eligible patients with multiple myeloma: A meta-analysis // вr. J. Haematol. вlackwell Publishing Ltd, 2014. Vol. 166, № 5. P. 702-710.
40. Tuchman S.A., сhao N.J., Gasparetto с.G. Lenalidomide before and after autologous hematopoietic stem cell transplantation in multiple myeloma // Advances in Hematology. 2012. Vol. 2012.
41. Knop S. et al. Lenalidomide, adriamycin, and dexamethasone (RAD) in patients with relapsed and refractory multiple myeloma: A report from the German Myeloma Study Group DSMM (Deutsche Studiengruppe Multiples Myelom) // вlood. 2009. Vol. 113, № 18. P. 4137-4143.
42. Reece D.E. et al. Phase I-II trial of oral cyclophosphamide, prednisone and lenalidomide for the treatment of patients with relapsed and refractory multiple myeloma // вr. J. Haematol. вlackwell Publishing Ltd, 2015. Vol. 168, № 1. P. 46-54.
43. Fung H.C., Nathan S., Maciejewski J.J. Induction chemotherapy before autologous stem cell transplantation for symptomatic plasma cell myeloma - does it matter. // сlin. Pharmacol. 2010. Vol. 2. P. 71-75.
44. Tuchman S.A. et al. сyclophosphamide-based hematopoietic stem cell mobilization before autologous stem cell transplantation in newly diagnosed multiple myeloma // J. сlin. Apher. Wiley-Liss Inc., 2015. Vol. 30, № 3. P. 176-182.
45. Hosing с. Hematopoietic stem cell mobilization with G-CSF // Methods Mol. вiol. Humana Press Inc., 2012. Vol. 904. P. 37-47.
46. Sivaraj D. et al. High-dose вCNU/Melphalan conditioning regimen before autologous stem cell transplantation in newly diagnosed multiple myeloma // вone Marrow Transplant. Nature Publishing Group, 2018. Vol. 53, № 1. P. 34-38.
47. Oliva S. et al. Minimal residual disease after transplantation or lenalidomidebased consolidation in myeloma patients: A prospective analysis // Oncotarget. Impact Journals LLC, 2017. Vol. 8, № 4. P. 5924-5935.
48. Sonneveld P. et al. сonsolidation followed by maintenance vs. maintenance alone in newly diagnosed, transplant eligible multiple myeloma: a randomized phase 3 study of the European Myeloma Network (EMN02/HO95 MM TRIAL) // EHA 23 Proceedings. 2018. P. Abstract S108.
49. Roussel M. et al. Front-line transplantation program with lenalidomide, bortezomib, and dexamethasone combination as induction and consolidation followed by lenalidomide maintenance in patients with multiple myeloma: A phase II study by the Intergroupe Francophone du Myélome // J. сlin. Oncol. American Society of сlinical Oncology, 2014. Vol. 32, № 25. P. 2712-2717.
50. Naumann-Winter F. et al. First-line tandem high-dose chemotherapy and autologous stem cell transplantation versus single high-dose chemotherapy and autologous stem cell transplantation in multiple myeloma, a systematic review of controlled studies. // сochrane database Syst. Rev. 2012. Vol. 10. P. сD004626.
51. Nathwani N., Larsen J.T., Kapoor P. сonsolidation and Maintenance Therapies for Newly Diagnosed Multiple Myeloma in the Era of Novel Agents // сurrent Hematologic Malignancy Reports. сurrent Science Inc., 2016. Vol. 11, № 2. P. 127-136.
52. Sonneveld P. et al. вortezomib induction and maintenance treatment in patients with newly diagnosed multiple myeloma: Results of the randomized phase III HOVON-65/ GMMG-HD4 trial // J. сlin. Oncol. 2012. Vol. 30, № 24. P. 2946-2955.
53. McCarthy P.L. et al. Lenalidomide after stem-cell transplantation for multiple myeloma. N. Engl. J. Med. 2012. Vol. 366, № 19. P. 1770-1781.
54. Attal M. et al. Lenalidomide maintenance after stem-cell transplantation for multiple myeloma. N. Engl. J. Med. 2012. Vol. 366, № 19. P. 1782-1791.
55. Palumbo A. et al. Autologous transplantation and maintenance therapy in multiple myeloma. N. Engl. J. Med. 2014. Vol. 371, № 10. P. 895-905.
56. вeurden-Tan с.H.Y.V. et al. Systematic literature review and network meta-analysis of treatment outcomes in relapsed and/or refractory multiple myeloma // Journal of сlinical Oncology. American Society of сlinical Oncology, 2017. Vol. 35, № 12. P. 1312-1319.
57. Knopf K.B. et al. Meta-analysis of the efficacy and safety of bortezomib re-treatment in patients with multiple myeloma. // сlin. Lymphoma. Myeloma Leuk. 2014. Vol. 14, № 5. P. 380-388.
58. Scott K. et al. вortezomib for the treatment of multiple myeloma. // сochrane database Syst. Rev. 2016. Vol. 4. P. сD010816.
59. Dimopoulos M.A. et al. A сomparison of the Efficacy of Immunomodulatory-containing Regimens in Relapsed/Refractory Multiple Myeloma: A Network Meta-analysis // сlin. Lymphoma, Myeloma Leuk. Elsevier Inc., 2018. Vol. 18, № 3. P. 163-173.e6.
60. Anderson K.C. et al. Lenalidomide, bortezomib, and dexamethasone in relapsed/refractory multiple myeloma (MM): Encouraging outcomes and tolerability in a phase II study // J. сlin. Oncol. 2009. Vol. 27, № 15 (Suppl. P. Abstract 8536.
61. Shah с. et al. Efficacy and safety of carfilzomib in relapsed and/or refractory multiple myeloma: Systematic review and meta-analysis of 14 trials // Oncotarget. Impact Journals LLC, 2018. Vol. 9, № 34. P. 23704-23717.
62. Moreau P. et al. Oral Ixazomib, Lenalidomide, and Dexamethasone for Multiple Myeloma // N. Engl. J. Med. 2016. Vol. 374, № 17. P. 1621-1634.
63. Miguel J.S. et al. Pomalidomide plus low-dose dexamethasone versus high-dose dexamethasone alone for patients with relapsed and refractory multiple myeloma (MM-003): A randomised, open-label, phase 3 trial // Lancet Oncol. 2013. Vol. 14, № 11. P. 1055-1066.
64. Lokhorst H.M. et al. Targeting сD38 with Daratumumab Monotherapy in Multiple Myeloma. N. Engl. J. Med. 2015. Vol. 373, № 13. P. 1207-1219.
65. Lonial S. et al. Daratumumab monotherapy in patients with treatment-refractory multiple myeloma (SIRIUS): An open-label, randomised, phase 2 trial // Lancet. Lancet Publishing Group, 2016. Vol. 387, № 10027. P. 1551-1560.
66. Tsang R.W. et al. Radiation Therapy for Solitary Plasmacytoma and Multiple Myeloma: Guidelines From the International Lymphoma Radiation Oncology Group. Int. J. Radiat. Oncol. вiol. Phys. 2018. Vol. 101, № 4. P. 794-808.
67. Mark D. et al. Local Radiation Therapy for Palliation in Patients With Multiple Myeloma of the Spine. Front. Oncol. 2019. Vol. 9. P. 601.
68. Владимирова Л.Ю. et al. Практические рекомендации по профилактике и лечению тошноты и рвоты у онкологических больных // Практические рекомендации Российского общества клинической онкологии. Лекарственное лечение злокачественных опухолей. Поддерживающая терапия в онкологии. 2018. P. 502-511.
69. сompagno N. et al. Immunoglobulin replacement therapy in secondary hypogammaglobulinemia // Frontiers in Immunology. Frontiers Media S.A., 2014. Vol. 5, № DEC.
70. Константинова Т.С., Клясова Г.А., Капланов Д. Лечение и профилактика инфекционных осложнений у пациентов с лимфопролиферативными заболеваниями. Российские клинические рекомендации по диагностике и лечению злокачественных лимфопролиферативных заболеваний; под ред. И.В. Поддубной, В.Г. Савченко. 2018. P. 289-311.
71. Абузарова Г.Р. et al. Обезболивание взрослых и детей при оказании медицинской помощи. Методические рекомендации. ФГБОУ ВО РНИМУ им. Н.И. Пирогова Минздрава России., 2016. 94 p.
72. Durie в.G.M. et al. International uniform response criteria for multiple myeloma // Leukemia. Nature Publishing Group, 2006. Vol. 20, № 9. P. 1467-1473.
73. Rajkumar S.V. et al. сonsensus recommendations for the uniform reporting of clinical trials: Report of the International Myeloma Workshop сonsensus Panel 1 // вlood. 2011. Vol. 117, № 18. P. 4691-4695.
74. Kumar S. et al. International Myeloma Working Group consensus criteria for response and minimal residual disease assessment in multiple myeloma // The Lancet Oncology. Lancet Publishing Group, 2016. Vol. 17, № 8. P. e328-e346.
75. Paul K.L. Rehabilitation and exercise considerations in hematologic malignancies. Am. J. Phys. Med. Rehabil. 2011. Vol. 90, № 5 Suppl 1. P. S88-94.
76. Jones J.R. et al. Second malignancies in the context of lenalidomide treatment: an analysis of 2732 myeloma patients enrolled to the Myeloma XI trial // вlood сancer J. 2016. Vol. 6, № 12. P. e506.
77. Rajkumar S.V. et al. Lenalidomide plus high-dose dexamethasone versus lenalidomide plus low-dose dexamethasone as initial therapy for newly diagnosed multiple myeloma: an open-label randomised controlled trial // Lancet Oncol. Lancet Publishing Group, 2010. Vol. 11, № 1. P. 29-37.
78. Punke A.P., Waddell J.A., Solimando D.A. Lenalidomide, bortezomib, and dexamethasone (RVD) regimen for multiple myeloma // Hosp. Pharm. SAGE Publications Ltd, 2017. Vol. 52, № 1. P. 27-32.
79. Dimopoulos M.A. et al. сarfilzomib or bortezomib in relapsed or refractory multiple myeloma (ENDEAVOR): an interim overall survival analysis of an open-label, randomised, phase 3 trial // Lancet Oncol. Lancet Publishing Group, 2017. Vol. 18, № 10. P. 1327-1337.
80. Dadacaridou M. et al. Dexamethasone, cyclophosphamide, etoposide and cisplatin (DCEP) for relapsed or refractory multiple myeloma patients. J. вUON. Vol. 12, № 1. P. 41-44.
81. Lakshman A. et al. Efficacy of VDT PACE-like regimens in treatment of relapsed/refractory multiple myeloma // Am. J. Hematol. 2018. Vol. 93, № 2. P. 179-186.
82. Oken M.M. et al. Toxicity and response criteria of the Eastern сooperative Oncology Group // Am. J. сlin. Oncol. 1982. Vol. 5, № 6. P. 649-655.
|
|
Приложения
Приложение А1.
Состав рабочей группы.• Менделеева Лариса Павловна. Д.м.н., заместитель генерального директора ФГБУ «НМИЦ гематологии» Минздрава России по научной работе и инновациям, член Национального гематологического общества, член Российского профессионального общества онкогематологов.
• Вотякова Ольга Михайловна. м.н., с.н.с. ФГБУ «НМИЦ онкологии им. Н.Н. Блохина» Минздрава России, член Российского профессионального общества онкогематологов.
• Рехтина Ирина Германовна. Д.м.н., в.н.с. ФГБУ «НМИЦ гематологии» Минздрава России, член Национального гематологического общества, член Ассоциации нефрологов.
• Османов Евгений Александрович, д.м.н., профессор, зав. отделом гематологии и трансплантации костного мозга ФГБУ «НМИЦ онкологии им. Н.Н. Блохина» Минздрава России, профессор кафедры онкологии ФГАОУ ВО Первый МГМУ имени И.М. Сеченова Минздрава Росси, член правления Национального гематологического общества.
• Поддубная Ирина Владимировна. Академик РАН, заслуженный деятель образования РФ, д.м.н., профессор, зав. кафедрой онкологии и паллиативной медицины, проректор по лечебной работе и международному сотрудничеству ГБОУ ДПО РМАНПО Минздрава России, председатель Российского общества онкогематологов.
• Гривцова Людмила Юрьевна. м.н., б.н., зав. отделом лабораторной медицины МРНЦ им. А.Ф. Цыба - филиал ФГБУ «НМИЦ радиологии» Минздрава России, член Ассоциации онкологов России и Российской Ассоциации терапевтических радиационных онкологов.
• Фалалеева Наталья Александровна. Д.м.н., зав. отделением противоопухолевого лекарственного лечения МРНЦ им. А.Ф. Цыба - филиал ФГБУ «НМИЦ радиологии» Минздрава России, член Ассоциации онкологов России и Российской Ассоциации терапевтических радиационных онкологов.
• Байков Вадим Валентинович. Д.м.н., профессор кафедры патологической анатомии, заведующий лабораторией патоморфологии НИИ детской онкологии, гематологии и трансплантологии им. Р.М. Горбачевой Первого Санкт-Петербургского государственного медицинского университета им. акад. И.П. Павлова Минздрава России, член президиума Российского общества патологоанатомов, член правления Российского общества онкогематологов.
• Ковригина Алла Михайловна. Д.б.н., профессор кафедры патологической анатомии, цитологии и молекулярной патологии Института повышения квалификации ФМБА РФ, заведующая патологоанатомическим отделением «НМИЦ гематологии» Минздрава России, член президиума Российского общества патологоанатомов, член правления Российского общества онкогематологов.
• Невольских Алексей Алексеевич. Д.м.н., заместитель директора по лечебной МРНЦ им. А.Ф. Цыба - филиал ФГБУ «НМИЦ радиологии» Минздрава России.
• Иванов Сергей Анатольевич. Профессор РАН, д.м.н., директор МРНЦ им. А.Ф. Цыба - филиал ФГБУ «НМИЦ радиологии» Минздрава России.
• Хайлова Жанна Владимировна. Кандидат медицинских наук, заместитель директора по организационно-методической работе МРНЦ им. А.Ф. Цыба - филиал ФГБУ НМИЦ радиологии Минздрава России.
• Геворкян Тигран Гагикович. Заместитель директора НИИ КЭР ФГБУ НМИЦ Онкологии им. Н.Н. Блохина.
Конфликт интересов отсутствует.
Приложение А2.
Методология разработки клинических рекомендаций.Целевая аудитория данных клинических рекомендаций:
1. Врачи-гематологи.
2. Врачи-онкологи.
3. Студенты медицинских вузов.
Методология сбора доказательств.
Методы, использованные для сбора/селекции доказательств:
Поиск публикаций в специализированных периодических печатных изданиях с импакт-фактором >0,3;
Поиск в электронных базах данных.
Базы данных, использованных для сбора/селекции доказательств:
Доказательной базой для рекомендаций являются публикации, вошедшие в Кохрейновскую библиотеку, базы данных PUBMED и MEDLINE. Глубина поиска составила 30 лет.
Методы, использованные для анализа доказательств:
• обзоры опубликованных метаанализов;
• систематические обзоры с таблицами доказательств.
Методы, использованные для качества и силы доказательств:
• консенсус экспертов;
• оценка значимости доказательств в соответствии с рейтинговой схемой доказательств (табл. А2,1. А2,3.
В настоящих клинических рекомендациях приведены уровни доказательности рекомендаций в соответствии с проектом методических рекомендаций по оценке достоверности доказательств и убедительности рекомендаций ФГБУ «Центр экспертизы и контроля качества медицинской помощи» Минздрава России.
В соответствии с данным проектом рекомендаций отдельным общепринятым методикам диагностики на основании консенсуса экспертов придан уровень GPP (сложившаяся клиническая практика).
Таблица А2. 1 . Шкала оценки уровней достоверности доказательств (УДД) для методов диагностики (диагностических вмешательств).
| УДД | Расшифровка |
| 1 | Систематические обзоры исследований с контролем референсным методом или систематический обзор рандомизированных клинических исследований с применением метаанализа |
| 2 | Отдельные исследования с контролем референсным методом или отдельные рандомизированные клинические исследования и систематические обзоры исследований любого дизайна, за исключением рандомизированных клинических исследований с применением метаанализа |
| 3 | Исследования без последовательного контроля референсным методом или исследования с референсным методом, не являющимся независимым от исследуемого метода, или нерандомизированные сравнительные исследования, в том числе когортные исследования |
| 4 | Несравнительные исследования, описание клинического случая |
| 5 | Имеется лишь обоснование механизма действия или мнение экспертов |
Таблица А2. 2 . Шкала оценки уровней достоверности доказательств (УДД) для методов профилактики, лечения и реабилитации (профилактических, лечебных, реабилитационных вмешательств).
| УДД | Расшифровка |
| 1 | Систематический обзор рандомизированных клинических исследований с применением метаанализа |
| 2 | Отдельные рандомизированные клинические исследования и систематические обзоры исследований любого дизайна, за исключением рандомизированных клинических исследований с применением метаанализа |
| 3 | Нерандомизированные сравнительные исследования, в том числе когортные исследования |
| 4 | Несравнительные исследования, описание клинического случая или серии случаев, исследования случай‒контроль |
| 5 | Имеется лишь обоснование механизма действия вмешательства (доклинические исследования) или мнение экспертов |
Таблица А2,3. Шкала оценки уровней убедительности рекомендаций (УУР) для методов профилактики, диагностики, лечения и реабилитации (профилактических, диагностических, лечебных, реабилитационных вмешательств).
| УУР | Расшифровка |
| A | Сильная рекомендация (все рассматриваемые критерии эффективности (исходы) являются важными, все исследования имеют высокое или удовлетворительное методологическое качество, их выводы по интересующим исходам являются согласованными) |
| в | Условная рекомендация (не все рассматриваемые критерии эффективности (исходы) являются важными, не все исследования имеют высокое или удовлетворительное методологическое качество и/или их выводы по интересующим исходам не являются согласованными) |
| с | Слабая рекомендация (отсутствие доказательств надлежащего качества (все рассматриваемые критерии эффективности (исходы) являются неважными, все исследования имеют низкое методологическое качество и их выводы по интересующим исходам не являются согласованными) |
Методология валидизации рекомендаций.
Методы валидизации рекомендаций:
• внешняя экспертная оценка;
• внутренняя экспертная оценка.
Описание методики валидизации рекомендаций.
Рекомендации обсуждены и одобрены ведущими специалистами профильных Федеральных центров России и практическими врачами. Проект клинических рекомендаций был рассмотрен на совещаниях рабочей группы в 2017‒2018 гг., на Форуме экспертов по вопросам диагностики и лечения злокачественных лимфопролиферативных заболеваний «Лимфорум», ежегодной Российской конференции с международным участием «Злокачественные лимфомы», а также в рамках IV Конгресса гематологов России.
Порядок обновления клинических рекомендаций.
Актуализация проводится не реже чем один раз в три года или ранее с учетом появившейся новой информации о диагностике и тактике ведения пациентов, страдающих Решение об обновлении принимает Минздрав России на основе предложений, представленных медицинскими профессиональными некоммерческими организациями. Сформированные предложения должны учитывать результаты комплексной оценки лекарственных препаратов, медицинских изделий, а также результаты клинической апробации.
Приложение А3.
Связанные документы.Приложение А3,1 Схемы лекарственного лечения множественной миеломы.
Схемы лечения первичных пациентов, не являющихся кандидатами на трансплантацию.VMP.
• 1‒4-й курсы:
• Мелфалан** 9 мг/м2 внутрь, дни 1‒4-й.
• Преднизолон** 60 мг/м2 внутрь, дни 1‒4-й.
• Бортезомиб** 1,3 мг/м2 п/к или в/в, дни 1, 4, 8, 11, 22, 25, 29, 32-й.
Лечение возобновляется на 43-й день.
• 5‒9-й курсы:
• Мелфалан** 9 мг/м2 внутрь, дни 1‒4-й.
• Преднизолон** 60 мг/м2 внутрь, дни 1‒4-й.
• Бортезомиб** 1,3 мг/м2 п/к или в/в, дни 1, 8, 22, 29-й.
Лечение возобновляется на 43-й день.
• Альтернативный вариант:
• Мелфалан** 9 мг/м2 внутрь, дни 1‒4-й.
• Преднизолон** 60 мг/м2 внутрь, дни 1‒4-й.
• Бортезомиб** 1,3 мг/м2 п/к или в/в, дни 1, 8, 15, 22-й.
Лечение возобновляется на 36-й день.
Проводят 9 курсов.
• Модифицированный вариант:
• Мелфалан** 9 мг/м2 внутрь, дни 1‒4-й.
• Преднизолон** 60 мг/м2 внутрь, дни 1‒4-й.
• Бортезомиб**1,3 мг/м2 п/к или в/в, дни 1, 4, 8, 11, 22, 25, 29, 32-й.
Проводят 1 курс, затем начиная с 43-го дня 8 курсов в следующем режиме:
• Мелфалан** 9 мг/м2 внутрь, дни 1‒4-й.
• Преднизолон** 60 мг/м2 внутрь, дни 1‒4-й.
• Бортезомиб** 1,3 мг/м2 п/к или в/в, дни 1, 8, 22, 29-й.
Лечение возобновляется на 36-й день.
Dara. VMP.
• Даратумумаб** 16 мг/кг в/в.
• 1 раз в неделю в 1‒6-ю недели (всего 6 доз).
• 1 раз в 3 недели в 7‒54-ю недели (всего 16 доз).
• 1 раз в 4 недели с 55-й недели до прогрессии.
• Бортезомиб** 1,3 мг/м2 п/к.
• 2 раза в неделю на 1, 2, 4 и 5-й неделях первого шестинедельного цикла (цикл 1, 8 доз).
• далее 1 раз в неделю на 1, 2, 4 и 5-й неделях следующих 8 шестинедельных циклов (циклы 2‒9, 4 дозы на цикл).
• Мелфалан** 9 мг/м2 и преднизолон** 60 мг/м2энтерально в дни 1 и 4-й 9 шестинедельных циклов (циклы 1‒9).
VD.
• 1‒4-й курсы:
• Бортезомиб** 1,3 мг/м2 п/к или в/в, дни 1, 4, 8, 11-й.
• Дексаметазон** 40 мг внутрь, дни 1-4 и 9-12 (циклы 1, 2) и дни 1-4 (циклы 3, 4).
Лечение возобновляется на 22-й день.
• 5‒8-й курсы:
• Бортезомиб** 1,3 мг/м2 п/к или в/в, дни 1, 4, 8, 11-й.
• Дексаметазон** 20 мг внутрь, дни 1, 2, 4, 5-й.
Лечение возобновляется на 22-й день.
VCP (для пациентов с ММ старше 75 лет).
• Бортезомиб** 1,3 мг/м2 п/к или в/в, дни 1, 8, 15, 22-й.
• Преднизолон** 30 мг/м2 внутрь, дни 1‒4-й.
• Циклофосфамид** 50 мг внутрь, дни 1‒21-й.
Лечение возобновляется на 36-й день.
Проводят 8‒9 курсов.
Rd [77].
• Леналидомид** 25 мг внутрь, дни 1‒21-й.
• Дексаметазон** 40 мг внутрь, дни 1, 8, 15, 22-й.
Лечение возобновляется на 29-й день.
Лечение продолжают до прогрессирования или развития неприемлемой токсичности.
MP R.
• Мелфалан** 0,18 мг/кг внутрь, дни 1‒4-й.
• Преднизолон** 2 мг/кг внутрь, дни 1‒4-й.
• Леналидомид** 10 мг внутрь, дни 1‒21-й.
Лечение возобновляется на 29-й день.
После 9 курсов продолжается терапия леналидомидом в монорежиме в дозе 10 мг/сут с 1-го по 21-й дни 28-дневного цикла.
MP (7-дневная).
• Мелфалан** 8‒10 мг внутрь, дни 1‒7-й.
• Преднизолон** 60 мг внутрь, дни 1‒7-й.
Лечение возобновляется на 43-й день.
Проводят до достижения фазы плато.
MP (4-дневная).
• Мелфалан** 9 мг/м2 внутрь, дни 1‒4-й.
• Преднизолон** 100 мг внутрь, дни 1‒4-й.
Лечение возобновляется на 43-й день.
Проводят до достижения фазы плато.
СР.
• Циклофосфамид** 200 мг в/м ежедневно или 400 мг в/м через день под контролем показателей крови. Прервать при нейтрофилах <1 × 109/л, тромбоцитах worse 75 × 109/л. Средняя суммарная доза составляет 6‒8 г.
• Преднизолон** 40‒60 мг/м2 внутрь, дни 1‒7-й.
Лечение возобновляется на 21‒28-й день после восстановления показателей крови.
BP.
• Бендамустин** 100‒150 мг/м2 в/в в дни 1, 2-й.
• Преднизолон** 60 мг/м2 внутрь в дни 1‒7-й.
Лечение возобновляется на 29-й день.
Монотерапия дексаметазоном.
• Дексаметазон** 40 мг внутрь, дни 1‒4-й, 9‒12-й, 17‒20-й.
Лечение возобновляется на 29‒35-й день.
Схемы индукционной терапии первичных пациентов. Кандидатов на аутологичную трансплантацию.
PAD.
• Бортезомиб** 1,3 мг/м2 п/к или в/в, дни 1, 4, 8, 11-й.
• Доксорубицин** 9 мг/м2 в виде постоянной инфузии или ежедневно болюсно, дни 1‒4-й.
• Дексаметазон** 40 мг в/в капельно или внутрь, 1 цикл - дни 1‒4-й и 8‒11-й, далее - дни 1‒4-й.
Лечение возобновляется на 22-й день.
VCD.
• Бортезомиб** 1,3 мг/м2 п/к или в/в, дни 1, 4, 8, 11-й.
• Циклофосфамид** 400 мг/м2, в/в капельно, дни 1, 8-й.
Или 200 мг в/в капельно, дни 1, 4, 8, 11-й.
Или 50 мг внутрь, дни 1‒14-й.
• Дексаметазон** 40 мг в/в капельно или внутрь, 1 цикл - дни 1‒4-й и 8‒11-й, далее - дни 1‒4-й.
Или 20 мг внутрь, дни 1, 2, 4, 5, 8, 9, 11, 12-й.
Лечение возобновляется на 22-й день.
Схемы лечения рецидивов.
Монотерапия бортезомибом.
• 1‒8-й курсы:
• Бортезомиб** 1,3 мг/м2 п/к или в/в, дни 1, 4, 8, 11-й.
Лечение возобновляется на 22-й день.
• 9‒11-й курсы:
• Бортезомиб** 1,3 мг/м2 п/к или в/в, дни 1, 8, 15, 22-й.
Лечение возобновляется на 36-й день.
Vel + PLD.
• Бортезомиб** 1,3 мг/м2 п/к или в/в, дни 1, 4, 8, 11-й.
• Доксорубицин** (пегилированный, липосомальный) 30 мг/м2 в/в, день 4-й.
Лечение возобновляется на 22-й день.
Проводят 8 курсов.
VCD с непрерывным приемом циклофосфамида.
• 1‒8-й курсы:
• Бортезомиб** 1,3 мг/м2 п/к или в/в, дни 1, 4, 8, 11-й.
• Циклофосфамид** 50 мг внутрь, дни 1‒21-й.
• Дексаметазон** 20 мг внутрь, дни 1, 2, 4, 5, 8, 9, 11, 12-й.
Лечение возобновляется на 22-й день.
• 9‒11-й курсы:
• Бортезомиб** 1,3 мг/м2 п/к или в/в, дни 1, 8, 15, 22-й.
• Циклофосфамид** 50 мг внутрь, дни 1‒35-й.
• Дексаметазон** 20 мг внутрь, дни 1, 2, 8, 9, 15, 16, 22, 23-й.
Лечение возобновляется на 36-й день.
CVD.
• Бортезомиб** 1,3 мг/м2 п/к или в/в, дни 1, 4, 8, 11-й.
• Циклофосфамид** 500 мг внутрь, дни 1, 8, 15-й.
• Дексаметазон** 20 мг внутрь, дни 1, 2, 4, 5, 8, 9, 11, 12-й.
Лечение возобновляется на 22-й день.
Проводят 9 курсов.
RD.
• Леналидомид** 25 мг внутрь, дни 1‒21-й.
• Дексаметазон** 40 мг внутрь, 1‒4-й циклы - дни 1‒4-й, 9‒12-й, 17‒20-й, далее - только дни 1‒4-й.
Лечение возобновляется на 29-й день.
Лечение продолжают до прогрессирования или развития неприемлемой токсичности.
RD модифицированный.
• Леналидомид** 25 мг внутрь, дни 1‒21-й.
• Дексаметазон** 40 мг внутрь, 1‒4-й циклы - дни 1‒4-й, 15‒18-й, далее - только дни 1, 8, 15, 22-й.
Лечение возобновляется на 29-й день.
Лечение продолжают до прогрессирования или развития неприемлемой токсичности.
Rd.
• Леналидомид** 25 мг внутрь, дни 1‒21-й.
• Дексаметазон** 40 мг внутрь, дни 1, 8, 15, 22-й.
Лечение возобновляется на 29-й день.
Лечение продолжают до прогрессирования или развития неприемлемой токсичности.
VRD [78].
• Бортезомиб** 1,3 мг/м2 п/к или в/в, дни 1, 4, 8, 11-й.
• Леналидомид** 25 мг внутрь, дни 1‒14-й.
• Дексаметазон** 40 мг внутрь, дни 1, 8, 15-й.
Лечение возобновляется на 22-й день.
RAD.
• Леналидомид** 25 мг внутрь, дни 1‒21-й.
• Доксорубицин** 9 мг/м2 в виде постоянной инфузии или ежедневно болюсно, дни 1‒4-й.
• Дексаметазон 40 мг в/в или внутрь в дни 1‒4-й, 17‒20-й.
Лечение возобновляется на 29-й день.
RCD.
• Леналидомид** 25 мг внутрь, дни 1‒21-й.
• Циклофосфамид** 500 мг внутрь в дни 1, 8, 15, 21-й.
• Дексаметазон** 20 мг в/в или внутрь в дни 1‒4-й, 8‒11-й.
Лечение возобновляется на 29-й день.
RCP.
• Леналидомид** 25 мг внутрь, дни 1‒21-й.
• Циклофосфамид** 300 мг/м2 внутрь в дни 1, 8, 15-й.
• Преднизолон** 100 мг внутрь через день.
Лечение возобновляется на 29-й день.
BP.
• Бендамустин** 100 мг/м2 в/в, дни 1, 2-й.
• Преднизолон** 1 мг/кг внутрь, дни 1‒4-й.
Лечение возобновляется на 29-й день.
BBD.
• Бендамустин** 70 мг/м2 в/в, дни 1, 4-й.
• Бортезомиб** 1,3 мг/м2п/к или в/в, дни 1, 4, 8, 11-й.
• Дексаметазон** 20 мг внутрь в дни 1, 4, 8, 11-й.
Лечение возобновляется на 29-й день.
BRD.
• Бендамустин** 75 мг/м2 в/в, дни 1, 2-й.
• Леналидомид** 10 мг внутрь, дни 1‒21-й.
• Дексаметазон** 40 мг внутрь или в/в, дни 1, 8, 15, 22-й.
Лечение возобновляется на 29-й день.
Pom+dex.
• Помалидомид 4 мг внутрь, дни 1‒21-й.
• Дексаметазон** 40 мг внутрь, дни 1, 8, 15, 22-й.
Лечение возобновляется на 29-й день.
Карфилзомиб (монотерапия).
• Карфилзомиб** 20 мг/м2 в/в, дни 1, 2, 8, 9, 15, 16-й ‒ 1-й цикл,.
27 мг/м2 в дни 1, 2, 8, 9, 15, 16-й ‒ последующие циклы.
Лечение возобновляется на 29-й день.
Лечение продолжают до прогрессирования или развития неприемлемой токсичности.
К d [79].
• Карфилзомиб** 56 мг/м2 в/в, дни 1, 2, 8, 9, 15, 16-й (20 мг/м2 в дни 1, 2-й 1-го цикла).
• Дексаметазон** 20 мг в дни 1, 2, 8, 9, 15, 16, 22, 23-й.
Лечение возобновляется на 29-й день.
Лечение продолжают до прогрессирования или развития неприемлемой токсичности.
KRd.
• Карфилзомиб** 20 мг/м2 в/в, дни 1, 2-й, далее в дозе 27 мг/м2, дни 8, 9, 15, 16-й только в 1-м цикле.
• в дозе 27 мг/м2 в дни 1, 2, 8, 9, 15, 16-й в циклах 2‒12.
• Начиная с цикла 13-го в дозе 27 мг/м2 в дни 1, 2, 15, 16-й.
• Леналидомид** 25 мг внутрь, дни 1‒21-й.
• Дексаметазон** 40 мг внутрь или в/в, дни 1, 8, 15, 22-й.
Лечение возобновляется на 29-й день.
Лечение продолжают до прогрессирования или развития неприемлемой токсичности.
IxaRd.
• Иксазомиб** 4 мг внутрь, дни 1, 8, 15-й.
• Леналидомид** 25 мг внутрь, дни 1‒21-й.
• Дексаметазон** 40 мг внутрь, дни 1, 8, 15, 22-й.
Лечение возобновляется на 29-й день.
EloRd:
• Элотузумаб** 10 мг/кг в/в, дни 1, 8, 15, 22-й в 1 и 2-м циклах. Дни 1, 15-й ‒ в последующих циклах.
• Леналидомид** 25 мг внутрь, дни 1‒21-й.
• Дексаметазон** 40 мг внутрь или в/в дни 1, 8, 15, 22-й.
Лечение возобновляется на 29-й день.
Даратумумаб (монотерапия):
• Даратумумаб** 16 мг/кг в/в.
• 1 раз в неделю в 1‒8-ю недели (всего 8 доз).
• 1 раз в 2 недели в 9‒24-ю недели (всего 8 доз).
• 1 раз в 4 недели с 25-й недели.
• Далее до прогрессирования или до развития непереносимости.
Dara. VD.
• Даратумумаб** 16 мг/кг в/в.
• 1 раз в неделю в 1‒9-ю недели (всего 9 доз).
• 1 раз в 3 недели в 10‒24-ю недели (всего 5 доз).
• 1 раз в 4 недели с 25-й недели до прогрессии.
• Бортезомиб** 1,3 мг/м2 п/к в 1, 4, 8, 11-й дни повторяющихся 3-недельных циклов в течение 8 циклов.
• Дексаметазон** 20 мг энтерально в 1, 2, 4, 5, 8, 9, 11, 12-й дни на протяжении 8 циклов терапии бортезомибом**.
Dara-Rd.
• Даратумумаб** 16 мг/кг в/в^.
• 1 раз в неделю в 1‒8-ю недели (всего 8 доз).
• 1 раз в 2 недели в 9‒24-ю недели (всего 8 доз).
• 1 раз в 4 недели с 25-й недели до прогрессирования.
• Леналидомид** по 25 мг энтерально в дни 1‒21-й повторяющихся 4-недельных циклов.
• Дексаметазон** по 40 мг 1 раз в неделю.
VMCP.
• Винкристин** 1 мг/м2 в/в, день 1-й.
• Мелфалан** 6 мг/м2 внутрь, дни 1‒4-й.
• Циклофосфамид** 125 мг/м2 в/в, дни 1‒4-й.
• Преднизолон** 60 мг/м2 внутрь, дни 1‒4-й.
Лечение возобновляется на 22‒29-й день.
VBAP.
• Винкристин** 1 мг/м2 в/в, день 1-й.
• Кармустин** 30 мг/м2 в/в, день 1-й (может быть заменен на ломустин 80 мг/сут внутрь).
• Доксорубицин** 30 мг/м2 в/в, день 1-й.
• Преднизолон** 60 мг/м2 внутрь, дни 1‒4-й.
Лечение возобновляется на 22‒29-й день.
VBMCP (M2).
• Винкристин** 1,2 мг/м2 в/в, день 1-й.
• Кармустин** 30 мг/м2 в/в, день 1-й (может быть заменен на ломустин 80 мг/сут внутрь).
• Мелфалан** 8 мг/м2 внутрь, дни 1‒4-й.
• Циклофосфамид** 400 мг/м2 в/в, день 1-й.
• Преднизолон** 40 мг/м2 внутрь, дни 1‒7-й.
Лечение возобновляется на 36‒43-й день.
CD.
• Циклофосфамид** 600 мг/м2 в/в, дни 1‒4-й.
• Дексаметазон** 40 мг внутрь, дни 1‒4-й.
Лечение возобновляется на 29-й день.
DCEP [80].
• Дексаметазон** 40 мг в/в, дни 1‒4-й.
• Циклофосфамид** 400 мг/м2 в/в 24-часовая инфузия, дни 1‒4-й.
• Этопозид** 40 мг/м2 в/в 24-часовая инфузия, дни 1‒4-й.
• Цисплатин** 15 мг/м2 в/в 24-часовая инфузия, дни 1‒4-й (доза снижается при почечной недостаточности).
• Г-КСФ в дозировке согласно инструкции по применению препарата, с 5-го дня до восстановления уровня нейтрофилов.
Лечение возобновляется на 29-й день или откладывается на 5‒10 дней по клиническим показаниям.
VD-PACE [81].
• Бортезомиб** 1,3 мг/м2 в/в струйно, дни 1, 4, 8, 11-й.
• Дексаметазон** 40 мг в/в или внутрь, дни 1‒4-й.
• Цисплатин** 10 мг/м2 в/в 24-часовая инфузия, дни 4‒7-й.
• Доксорубицин** 10 мг/м2 в/в 24-часовая инфузия, дни 4‒7 -й.
• Циклофосфамид** 400 мг/м2 в/в 24-часовая инфузия, дни 4-7.
• Этопозид** 40 мг/м2 в/в 24-часовая инфузия, дни 4‒7-й.
• Г-КСФ при снижении числа лейкоцитов <1 × 109/л до восстановления уровня нейтрофилов.
Лечение возобновляется при полном восстановлении показателей крови на 29‒36-й дни.
Приложение А3,2.
Рекомендации по коррекции дозы леналидомида в зависимости от клиренса креатинина.| Клиренс креатинина (КК), мл/мин | Доза леналидомида** |
| ≥50 | 25 мг 1 раз в день |
| 30 ≤КК <50 | 10 мг 1 раз в день |
| КК <30 | 15 мг через день |
| КК <15 (требуется гемодиализ) | 5 мг 1 раз в день (в дни гемодиализа после процедуры гемодиализа) |
Приложение В.
Информация для пациентов.ММ - заболевание опухолевой природы и в настоящее время является неизлечимым. Однако современные инновационные лекарственные препараты и трансплантационные методики позволяют достичь значимого противоопухолевого эффекта так называемой ремиссии.
Ремиссия - это состояние, при котором минимизирована опухолевая масса, купированы основные клинические проявления заболевания (костные боли, почечная недостаточность, инфекционные осложнения). Современные лечебные мероприятия, включающие препараты биологического механизма действия, традиционные химиотерапевтические препараты обеспечивают длительный контроль за опухолевым процессом, сохраняя качество жизни пациентов.
Лечение ММ длительное. Первичная терапия в большинстве случаев проводится в стационарных условиях. По мере купирования клинических симптомов продолжение лечения возможно в условиях дневных стационаров или амбулаторно-поликлинических и даже домашних условиях.
Однако хорошо известно, что лекарственные препараты обладают побочными эффектами. В связи с этим пациенты должны сразу сообщать лечащему врачу обо всех нежелательных явлениях, возникающих на фоне лечения.
Приложение Г.
TEGh1 Шкала оценки общего состояния пациента ECOG.Клиническая оценка общего состояния пациента с ММ проводится по шкале, разработанной Восточной объединенной онкологической группой (Eastern сooperative Oncology Group) [82]:
Оригинальное название: The ECOG Scale of Performance Status.
Источник: Oken M.M. et al. Toxicity and response criteria of the Eastern сooperative Oncology Group // Am. J. сlin. Oncol. 1982. Vol. 5, № 6. P. 649-65 [82].
Тип: шкала оценки.
Назначение: клиническая оценка общего состояния пациента.
Содержание и интерпретация:
| Статус (баллы) | Описание общего состояния пациента |
| 0 | Пациент полностью активен, способен выполнять все, как и до заболевания |
| 1 | Пациент неспособен выполнять тяжелую, но может выполнять легкую или сидячую работу (например, легкую домашнюю или канцелярскую работу) |
| 2 | Пациент лечится амбулаторно, способен к самообслуживанию, но не может выполнять работу. Более 50% времени проводит активно - в вертикальном положении. |
| 3 | Пациент способен лишь к ограниченному самообслуживанию, проводит в кресле или постели более 50% времени бодрствования |
| 4 | Инвалид, совершенно не способен к самообслуживанию, прикован к креслу или постели |
| 5 | Пациент мертв |
|
|
Год актуализации информации
2020.
Связанные заболевания
Связанные стандарты мед. помощи
- Стандарт специализированной медицинской помощи после трансплантации аллогенного костного мозга (обследование и коррекция лечения)
- Стандарт специализированной медицинской помощи при донорстве аутологичного костного мозга
- Стандарт медицинской помощи больным множественной миеломой
- Стандарт медицинской помощи больным с миелолейкозом и другими гемобластозами
- Стандарт первичной медико-санитарной помощи при множественной миеломе и других злокачественных плазмоклеточных новообразованиях (поддерживающая терапия после трансплантации аутологичного или аллогенного костного мозга)
- Стандарт первичной медико-санитарной помощи при резистентном и рецидивирующем течении множественной миеломы и других злокачественных плазмоклеточных новообразований