МКБ-10 коды
- МКБ-10
- D82.1 Синдром Ди Георга
|
|
Вступление
Кодирование по Международной статистической классификации болезней и проблем, связанных со здоровьем: D82.1.
Год утверждения (частота пересмотра): 2018.
Возрастная категория: Взрослые , Дети.
Год окончания действия: 2020.
ID: 336.
Разработчик клинической рекомендации.
• Национальное общество детских гематологов, онкологов.
Год утверждения (частота пересмотра): 2018.
Возрастная категория: Взрослые , Дети.
Год окончания действия: 2020.
ID: 336.
Разработчик клинической рекомендации.
• Национальное общество детских гематологов, онкологов.
|
|
Список сокращений
АИГА - аутоиммунная гемолитическая анемия.
АЛТ - аланинаминотрансфераза.
АСТ - аспартатаминотрансфераза.
ВВИГ - внутривенные иммуноглобулины.
ВЗК - воспалительные заболевания кишечника.
ВПС - врожденный порок сердца.
ГКС - глюкокортикостероиды.
ДНК - дезоксирибонуклеиновая кислота.
ЖКТ - желудочно-кишечный тракт.
ИТП - иммунная тромбоцитопения.
КМ - костный мозг.
КТ - компьютерная томография.
ЛОР - оториноларинголог.
ЛПУ - лечебно-профилактическое учреждение.
МЗ - Министерство здравоохранения.
МКБ-10 - Международная классификация болезней 10-го пересмотра.
МРТ -магнитно-резонансная томография.
РКИ - рандомизированные контролируемые исследования.
РНК - рибонуклеиновая кислота.
РФ - Российская Федерация.
Синдром del 22q11 - синдром делеции 22 хромосомы=синдром Ди Георга (синдром Ди Джорджи).
СДГ - синдром Ди Георга (Ди Джорджи).
ТГСК - трансплантация гемопоэтических стволовых клеток.
УЗИ - ультразвуковое исследование.
ЭКГ - электрокардиограмма.
ЭхоКГ -эхокардиография.
ЮРА - ювенильный ревматоидный артрит.
Del 22q11,2 - делеция длинного плеча 22 хромосомы локус 11,2.
САТСН 22 - сardiac defects, Abnormal facies, Thymic hypoplasia, сleft palate, Hypocalcemia, 22q deletion - порок сердца, лицевые аномалии, гипоплазия тимуса, расщелина неба, гипокальцемия, делеция 22.
FISH -fluorescent in situ hybridization - флуоресцентная гибридизация in situ.
ТВХ 1 ген -Т бокс 1 ген.
MLPA- мультиплексная лигазная амплификация.
АЛТ - аланинаминотрансфераза.
АСТ - аспартатаминотрансфераза.
ВВИГ - внутривенные иммуноглобулины.
ВЗК - воспалительные заболевания кишечника.
ВПС - врожденный порок сердца.
ГКС - глюкокортикостероиды.
ДНК - дезоксирибонуклеиновая кислота.
ЖКТ - желудочно-кишечный тракт.
ИТП - иммунная тромбоцитопения.
КМ - костный мозг.
КТ - компьютерная томография.
ЛОР - оториноларинголог.
ЛПУ - лечебно-профилактическое учреждение.
МЗ - Министерство здравоохранения.
МКБ-10 - Международная классификация болезней 10-го пересмотра.
МРТ -магнитно-резонансная томография.
РКИ - рандомизированные контролируемые исследования.
РНК - рибонуклеиновая кислота.
РФ - Российская Федерация.
Синдром del 22q11 - синдром делеции 22 хромосомы=синдром Ди Георга (синдром Ди Джорджи).
СДГ - синдром Ди Георга (Ди Джорджи).
ТГСК - трансплантация гемопоэтических стволовых клеток.
УЗИ - ультразвуковое исследование.
ЭКГ - электрокардиограмма.
ЭхоКГ -эхокардиография.
ЮРА - ювенильный ревматоидный артрит.
Del 22q11,2 - делеция длинного плеча 22 хромосомы локус 11,2.
САТСН 22 - сardiac defects, Abnormal facies, Thymic hypoplasia, сleft palate, Hypocalcemia, 22q deletion - порок сердца, лицевые аномалии, гипоплазия тимуса, расщелина неба, гипокальцемия, делеция 22.
FISH -fluorescent in situ hybridization - флуоресцентная гибридизация in situ.
ТВХ 1 ген -Т бокс 1 ген.
MLPA- мультиплексная лигазная амплификация.
Термины и определения
Внутривенные иммуноглобулины. Препараты, содержащие преимущественно нормальный человеческий IgG. Изготовляются из пулированной плазмы тысяч здоровых доноров, с применением специальных методов очистки и вирус- инактивации.
Делеция. Потеря участка хромосомы.
Хромосомные аберрации. Изменение числа и/или структуры хромосом.
Микрогнатия. Недоразвитие (гипоплазия) челюстных костей.
Ретрогнатия. Смещение челюстной кости в дорзальном направлении (кзади).
Гипертелоризм. Увеличенное расстояние между глазами.
Трансплантация гематопоэтических стволовых клеток. Метод лечения некоторых наследственных и приобретенных гематологических, онкологических и иммунных заболеваний, основанный на замене собственного, патологического кроветворения пациента на нормальное кроветворение донора.
Делеция. Потеря участка хромосомы.
Хромосомные аберрации. Изменение числа и/или структуры хромосом.
Микрогнатия. Недоразвитие (гипоплазия) челюстных костей.
Ретрогнатия. Смещение челюстной кости в дорзальном направлении (кзади).
Гипертелоризм. Увеличенное расстояние между глазами.
Трансплантация гематопоэтических стволовых клеток. Метод лечения некоторых наследственных и приобретенных гематологических, онкологических и иммунных заболеваний, основанный на замене собственного, патологического кроветворения пациента на нормальное кроветворение донора.
Описание
Синдром делеции 22-й хромосомы (синдром del 22q11) (при выраженных иммунологических изменениях синдром Ди Георга (СДГ)) - это совокупность морфологических, иммунологических и неврологических изменений, которые являются следствием делеции длинного плеча одной копии 22-й хромосомы - del 22q11,2 [1, 2, 3].
В классическом понятии этот синдром представляет собой комплекс симптомов, состоящий из патологии лицевого скелета (расщелины твердого неба), врожденного порока сердца, иммунодефицита вследствие гипоплазии (аплазии) тимуса и гипокальциемии, как результат гипоплазии паращитовидной железы [1, 3, 4].
Как ни один другой синдром, синдром del 22q11,2 вариабелен в количестве признаков и степени их выраженности, что и объясняет тот факт, что исторически этот синдром в литературе имеет порядка десятка различных названий, включая синдром Ди Георга, САТСН 22, велокардиофациальный сидром, Шпринтцена синдром, Кайлера синдром, синдром лицевых и конотрункальных аномалий Однако термин СДГ применим к случаям делеции 22q11,2 хромосомы с иммунными дефектами [1, 4, 5].
В классическом понятии этот синдром представляет собой комплекс симптомов, состоящий из патологии лицевого скелета (расщелины твердого неба), врожденного порока сердца, иммунодефицита вследствие гипоплазии (аплазии) тимуса и гипокальциемии, как результат гипоплазии паращитовидной железы [1, 3, 4].
Как ни один другой синдром, синдром del 22q11,2 вариабелен в количестве признаков и степени их выраженности, что и объясняет тот факт, что исторически этот синдром в литературе имеет порядка десятка различных названий, включая синдром Ди Георга, САТСН 22, велокардиофациальный сидром, Шпринтцена синдром, Кайлера синдром, синдром лицевых и конотрункальных аномалий Однако термин СДГ применим к случаям делеции 22q11,2 хромосомы с иммунными дефектами [1, 4, 5].
Причины
В основе заболевания лежит нарушение формирования органов, происходящих из третьей жаберной дуги (нижняя часть лицевого скелета, тимус, паращитовидная железа, верхние отделы сердца и магистральных сосудов). Цитогенетические и молекулярные исследования показали, что делеция 22q11,2 является ведущей причиной СДГ и возникает спорадически более чем в 90% случаев [6, 7, 8]. В 10% случаев делеция наследуется от одного из родителей, так как наследование происходит аутосомно- доминантным путем [1, 4]. В редких случаях синдром является проявлением перестроек других хромосом, а также мутации гена ТВХ1 [5].
Анализ ДНК пациентов с СДГ выявил, что в 85-90% случаев выпадающий участок является одним и тем же. Дефект находится между D22S427 на 22q11,21 и D22S801 на 22q11,23. В этом участке локализовано не менее 40 генов, что составляет около 3 млн пар нуклеиновых оснований. В 10-12% случаев встречаются более короткие делеции, которые составляют 1,5-2 млн парных оснований. Было описано несколько пациентов с синдромом делеции 22-й хромосомы, имеющих делеции за пределами наиболее часто выпадающих участков [2, 6, 7]. Результаты проведенных исследований свидетельствуют о том, что степень выраженности фенотипа не коррелирует с размером делеции, пациент с потерей 1,5 млн парных оснований может иметь такой же по тяжести фенотип, как и с делецией в 3 млн парных оснований [3, 6]. Кроме того, было замечено, что вариабельность фенотипических проявлений варьирует как внутри одной семьи, так и между семьями, несмотря на идентичные участки делеции [6].
Делеция вызывает выпадение участка, включающего ген ТВХ1, ген фактора транскрипции, участвующего в развитии фарингеальных дуг [6, 7]. Эти изменения, в свою очередь, ведут к нарушению формирования сердца и магистральных сосудов, иммунологическим изменениям, расщеплению нёба и верхней губы, гипопаратиреоидизму, задержке умственного развития.
Несмотря на то, что ТВХ1, без сомнения, является главным геном, формирующим фенотип при синдроме делеции 22-й хромосомы, в результате исследований были выявлены и другие гены, недостаточная экспрессия которых может играть роль в формировании фенотипических проявлений. Например, нарушение работы гена сOMT, локализованного в этом же регионе 22 хромосомы, объясняет риск развития поведенческих и умственных проблем у пациентов [7, 8].
Учитывая результаты работ по выяснению молекулярных основ заболевания, ясно, что в формировании фенотипа играет роль комплексное нарушение экспрессии и взаимодействия генов, их модификаторов и других составляющих, что приводит к дальнейшему нарушению эмбрио- и органогенеза [5, 6, 9].
Соответственно, при отсутствии или нарушении функции и экспрессии генов и дальнейших процессов происходит формирование пороков развития, характерных для СДГ [1, 6].
1 .3 Эпидемиология.
Синдром делеции 22-й хромосомы - одна из самых частых делеций среди других хромосомных аберраций в человеческом геноме, по частоте она уступает лишь синдрому Дауна, трисомии по 21-й хромосоме. Частота встречаемости варьирует от 1:4000 до 1:6000 новорожденных [1, 2, 3, 4]. Не наблюдается ни половой, ни этнической предрасположенности к данному синдрому. Большинство пациентов с СДГ имеют патологию лицевого скелета и врожденный порок сердца и развивают гипокальциемию вскоре после рождения [7]. Пациенты, не имеющие данных симптомов, зачастую не диагностируются в раннем возрасте, и правильный диагноз значительно запаздывает.
Анализ ДНК пациентов с СДГ выявил, что в 85-90% случаев выпадающий участок является одним и тем же. Дефект находится между D22S427 на 22q11,21 и D22S801 на 22q11,23. В этом участке локализовано не менее 40 генов, что составляет около 3 млн пар нуклеиновых оснований. В 10-12% случаев встречаются более короткие делеции, которые составляют 1,5-2 млн парных оснований. Было описано несколько пациентов с синдромом делеции 22-й хромосомы, имеющих делеции за пределами наиболее часто выпадающих участков [2, 6, 7]. Результаты проведенных исследований свидетельствуют о том, что степень выраженности фенотипа не коррелирует с размером делеции, пациент с потерей 1,5 млн парных оснований может иметь такой же по тяжести фенотип, как и с делецией в 3 млн парных оснований [3, 6]. Кроме того, было замечено, что вариабельность фенотипических проявлений варьирует как внутри одной семьи, так и между семьями, несмотря на идентичные участки делеции [6].
Делеция вызывает выпадение участка, включающего ген ТВХ1, ген фактора транскрипции, участвующего в развитии фарингеальных дуг [6, 7]. Эти изменения, в свою очередь, ведут к нарушению формирования сердца и магистральных сосудов, иммунологическим изменениям, расщеплению нёба и верхней губы, гипопаратиреоидизму, задержке умственного развития.
Несмотря на то, что ТВХ1, без сомнения, является главным геном, формирующим фенотип при синдроме делеции 22-й хромосомы, в результате исследований были выявлены и другие гены, недостаточная экспрессия которых может играть роль в формировании фенотипических проявлений. Например, нарушение работы гена сOMT, локализованного в этом же регионе 22 хромосомы, объясняет риск развития поведенческих и умственных проблем у пациентов [7, 8].
Учитывая результаты работ по выяснению молекулярных основ заболевания, ясно, что в формировании фенотипа играет роль комплексное нарушение экспрессии и взаимодействия генов, их модификаторов и других составляющих, что приводит к дальнейшему нарушению эмбрио- и органогенеза [5, 6, 9].
Соответственно, при отсутствии или нарушении функции и экспрессии генов и дальнейших процессов происходит формирование пороков развития, характерных для СДГ [1, 6].
1 .3 Эпидемиология.
Синдром делеции 22-й хромосомы - одна из самых частых делеций среди других хромосомных аберраций в человеческом геноме, по частоте она уступает лишь синдрому Дауна, трисомии по 21-й хромосоме. Частота встречаемости варьирует от 1:4000 до 1:6000 новорожденных [1, 2, 3, 4]. Не наблюдается ни половой, ни этнической предрасположенности к данному синдрому. Большинство пациентов с СДГ имеют патологию лицевого скелета и врожденный порок сердца и развивают гипокальциемию вскоре после рождения [7]. Пациенты, не имеющие данных симптомов, зачастую не диагностируются в раннем возрасте, и правильный диагноз значительно запаздывает.
|
|
Классификация
В современной иммунологии используется разделение синдрома на полный и неполный (частичный) [1, 4, 6, 9]:
Критерии ПОЛНОГО СДГ включают в себя снижение/отсутствие сD3 T-клеток (менее 50/мм³) и всё из нижеследующего:
• Подтверждённая атимия в виде снижения ранних тимических мигрантов (CD3 сD45RA сD62L кл/мм³ и/или TREC <100/100000 T-клеток.
• Гипопаратиреоз.
• Порок сердца.
Термин «Частичный синдром Ди Георга» используется у пациентов, если они имеют сочетание типичных признаков, но без проявлений выраженного иммунодефицита.
Выделяют три группы диагностических критериев частичного СДГ:
• Достоверный частичный СДГ включают в себя снижение/отсутствие сD3 T-клеток (менее 500/мм³) в течение первых трёх лет жизни и один из следующих критериев:
• Конотруктальный порок сердца и лабораторная или клинически выраженная гипокальциемия.
• Конотруктальный порок сердца и делеция 22q11,2 хромосомы.
• Лабораторная или клинически манифестированная гипокальциемия и делеция 22q11,2 хромосомы.
• Конотруктальный порок сердца и лабораторная или клинически выраженная гипокальциемия и делеция 22q11,2 хромосомы.
• Вероятный частичный СДГ включает снижение сD3 T-клеток (менее 1500/мм³) в течение первых трёх лет жизни и делецию 22q11,2 хромосомы.
• Возможный частичный СДГ включает снижение сD3 T-клеток (менее 1500/мм³) в течение первых трёх лет жизни и один из следующих критериев:
• Порок сердца.
• Лабораторная или клинически выраженная гипокальциемия.
• Дисморфизмы лица или расщепление нёба.
Критерии ПОЛНОГО СДГ включают в себя снижение/отсутствие сD3 T-клеток (менее 50/мм³) и всё из нижеследующего:
• Подтверждённая атимия в виде снижения ранних тимических мигрантов (CD3 сD45RA сD62L кл/мм³ и/или TREC <100/100000 T-клеток.
• Гипопаратиреоз.
• Порок сердца.
Термин «Частичный синдром Ди Георга» используется у пациентов, если они имеют сочетание типичных признаков, но без проявлений выраженного иммунодефицита.
Выделяют три группы диагностических критериев частичного СДГ:
• Достоверный частичный СДГ включают в себя снижение/отсутствие сD3 T-клеток (менее 500/мм³) в течение первых трёх лет жизни и один из следующих критериев:
• Конотруктальный порок сердца и лабораторная или клинически выраженная гипокальциемия.
• Конотруктальный порок сердца и делеция 22q11,2 хромосомы.
• Лабораторная или клинически манифестированная гипокальциемия и делеция 22q11,2 хромосомы.
• Конотруктальный порок сердца и лабораторная или клинически выраженная гипокальциемия и делеция 22q11,2 хромосомы.
• Вероятный частичный СДГ включает снижение сD3 T-клеток (менее 1500/мм³) в течение первых трёх лет жизни и делецию 22q11,2 хромосомы.
• Возможный частичный СДГ включает снижение сD3 T-клеток (менее 1500/мм³) в течение первых трёх лет жизни и один из следующих критериев:
• Порок сердца.
• Лабораторная или клинически выраженная гипокальциемия.
• Дисморфизмы лица или расщепление нёба.
Клиническая картина
Спектр клинических проявлений при синдроме делеции 22-й хромосомы достаточно широк:
• Врожденный порок сердца представлен не менее, чем в 80% случаев. Некоторые из пороков являются более патогномоничными: прерывание дуги аорты, общий артериальный ствол и тетрада Фалло являются наиболее частыми среди данной группы детей [7, 13].
• Иммунологические нарушения встречаются в 77% случаев. Однако инфекционные проявления вследствие дефекта иммунной системы иногда дебютируют не с рождения. Чаще других звеньев поражается Т-клеточное звено, что проявляется предрасположенностью к грибковым заболеваниям, пневмоцистной инфекции, некоторым бактериальным и вирусным инфекциям [1, 10, 12].
• Гипокальциемия/гипопаратиреоз может проявляться судорожным синдромом при выраженном дефиците кальция в младенческом возрасте, существует риск развития нефрокальциноза. В детском возрасте и у 20% взрослых развивается гипотиреоз, в детском возрасте иногда встречается гипертиреоз. Редко отмечается дефицит гормона роста [7, 14].
• Поражение носоглоточного аппарата выявлено примерно в 70% случаев и проявляется в виде велофарингеальной недостаточности, расщеплении нёба, губы, раздвоении уздечки нёба, гнусавым оттенком голоса, также описано снижение обоняния, кондуктивная и/или сенсоневральная тугоухость. Вследствие велофарингеальной недостаточности у 36% пациентов отмечается затруднение глотания [7, 12, 15].
• Характерные черты лица (удлиненное лицо, микрогнатия или ретрогнатия, широкая переносица, мелкие зубы, асимметрия лица при плаче, опущенные вниз уголки рта, глазной гипертелоризм, низко посаженные и деформированные ушные раковины, бульбообразный кончик носа) [3, 6, 12].
• Нарушение выработки Т-клеток может предрасполагать к аутоиммунным заболеваниям. Описаны такие осложнения синдрома делеции 22-й хромосомы, как ЮРА, ХТП, АИГА, ВЗК, болезнь Грейвса, аутоиммунный увеит, бронхиальная астма [1, 2, 12, 16].
• Задержка физического развития часто наблюдается у пациентов с синдромом делеции 22q11,2-й хромосомы [1, 2, 7, 12].
• Задержка речевого и психомоторного развития наблюдается у 70-90% и проявляется с возрастом, однако тестирование пациентов с задержкой развития имеет смысл только в случаях сочетании с другими признаками. Поведенческие и психические проблемы также могут встречаться у пациентов с СДГ. В детском возрасте обычно отмечаются гиперактивность, тревожность, аутические и аффективные расстройства. В подростковом и взрослом возрасте у 10-30% с СДГ отмечаются биполярные расстройства, шизофрения, шизоаффективные расстройства. Повышен риск раннего старта (до 50 лет) болезни Паркинсона [2, 3, 12, 17].
• Врожденный порок сердца представлен не менее, чем в 80% случаев. Некоторые из пороков являются более патогномоничными: прерывание дуги аорты, общий артериальный ствол и тетрада Фалло являются наиболее частыми среди данной группы детей [7, 13].
• Иммунологические нарушения встречаются в 77% случаев. Однако инфекционные проявления вследствие дефекта иммунной системы иногда дебютируют не с рождения. Чаще других звеньев поражается Т-клеточное звено, что проявляется предрасположенностью к грибковым заболеваниям, пневмоцистной инфекции, некоторым бактериальным и вирусным инфекциям [1, 10, 12].
• Гипокальциемия/гипопаратиреоз может проявляться судорожным синдромом при выраженном дефиците кальция в младенческом возрасте, существует риск развития нефрокальциноза. В детском возрасте и у 20% взрослых развивается гипотиреоз, в детском возрасте иногда встречается гипертиреоз. Редко отмечается дефицит гормона роста [7, 14].
• Поражение носоглоточного аппарата выявлено примерно в 70% случаев и проявляется в виде велофарингеальной недостаточности, расщеплении нёба, губы, раздвоении уздечки нёба, гнусавым оттенком голоса, также описано снижение обоняния, кондуктивная и/или сенсоневральная тугоухость. Вследствие велофарингеальной недостаточности у 36% пациентов отмечается затруднение глотания [7, 12, 15].
• Характерные черты лица (удлиненное лицо, микрогнатия или ретрогнатия, широкая переносица, мелкие зубы, асимметрия лица при плаче, опущенные вниз уголки рта, глазной гипертелоризм, низко посаженные и деформированные ушные раковины, бульбообразный кончик носа) [3, 6, 12].
• Нарушение выработки Т-клеток может предрасполагать к аутоиммунным заболеваниям. Описаны такие осложнения синдрома делеции 22-й хромосомы, как ЮРА, ХТП, АИГА, ВЗК, болезнь Грейвса, аутоиммунный увеит, бронхиальная астма [1, 2, 12, 16].
• Задержка физического развития часто наблюдается у пациентов с синдромом делеции 22q11,2-й хромосомы [1, 2, 7, 12].
• Задержка речевого и психомоторного развития наблюдается у 70-90% и проявляется с возрастом, однако тестирование пациентов с задержкой развития имеет смысл только в случаях сочетании с другими признаками. Поведенческие и психические проблемы также могут встречаться у пациентов с СДГ. В детском возрасте обычно отмечаются гиперактивность, тревожность, аутические и аффективные расстройства. В подростковом и взрослом возрасте у 10-30% с СДГ отмечаются биполярные расстройства, шизофрения, шизоаффективные расстройства. Повышен риск раннего старта (до 50 лет) болезни Паркинсона [2, 3, 12, 17].
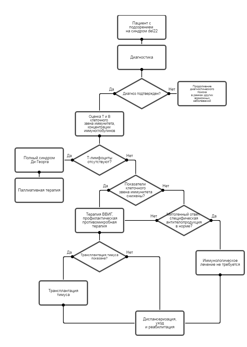
Диагностика
2,1 Жалобы и анамнез.
• Рекомендуется всем пациентам с подозрением на синдром делеции 22-й хромосомы проводить подробный сбор жалоб, сбор анамнеза заболевания, семейного анамнеза с целью верификации типичных симптомов и оценки тяжести состояния в связи с тем, что жалобы и анамнез заболевания могут быть крайне разнообразными и различными по степени выраженности [2, 4, 7, 11, 13, 14, 16],.Уровень убедительности рекомендаций С (уровень достоверности доказательств - 4).
2,2 Физикальное обследование.
• Рекомендуется всем пациентам с подозрением на синдром делеции 22-й хромосомы проводить полный физикальный осмотр с целью верификации диагноза, оценки тяжести состояния [1, 2, 3, 4, 7, 11, 13, 15].Уровень убедительности рекомендаций С (уровень достоверности доказательств - 4).
Комментарии. Физическое развитие большинства пациентов низкое и дисгармоничное по весу. Лицевой дисморфизм и другие стигмы дисэмбриогенеза широко вариабельны и не являются патогномоничными, однако чаще других признаков обращают на себя внимание глазной гипертелоризм, бульбообразный кончик носа и низко посаженные и/ или деформированные ушные раковины. Могут проявляться признаки дыхательной и сердечной недостаточности. Так же могут встречаться пороки развития дыхательной, пищеварительной, костно-мышечной и других систем. Задержка умственного и речевого развития встречается у подавляющего числа пациентов с данным синдромом.
2,3 Лабораторная диагностика.
• Рекомендуется всем пациентам с подозрением на синдром делеции 22-й хромосомы проводить клинический анализ крови с лейкоцитарной формулой для оценки лимфопении, подсчетом тромбоцитов [3, 4].Уровень убедительности рекомендаций С (уровень достоверности доказательств - 4).
• Рекомендуется всем пациентам с подозрением на синдром делеции 22-й хромосомы проводить исследование уровня ионизированного кальция, паратиреоидного гормона для оценки степени гипопаратиреоза [14].
Уровень убедительности рекомендаций С (уровень достоверности доказательств - 4).
• Рекомендуется всем пациентам с подозрением на синдром делеции 22-й хромосомы проводить исследование уровня гормонов щитовидной железы (ТТГ и Т4 свободный) для оценки степени гипо- и гипертиреоза [14].
Уровень убедительности рекомендаций С (уровень достоверности доказательств - 4).
• Рекомендуется всем пациентам с подозрением на синдром делеции 22-й хромосомы проводить исследование уровней сывороточных иммуноглобулинов IgA, IgM, IgG и оценку клеточного иммунитета (иммунофенотипирование лимфоцитов), включая определение количества наивных Т-лимфоцитов для оценки выраженности иммунодефицита [1, 12, 18].
Уровень убедительности рекомендаций С (уровень достоверности доказательств - 4).
Комментарии. У пациентов с синдромом делеции 22-й хромосомы может отмечаться лимфопения, выраженность которой может варьировать. Характерно снижение содержания различных субпопуляций Т-клеток. Содержание иммуноглобулинов варьирует от выраженной гипогаммаглобулинемии до нормальных количественных значений. Общее количество сD3 Т-клеток может быть снижено или в норме, однако соотношение наивных Т-клеток / Т-клеток памяти понижено. Нормальное количество Т-лимфоцитов иногда не коррелирует с их нормальной функцией и требует дополнительного обследования - определения ответа на митогены и антигены.
• Рекомендуется всем пациентам с подозрением на синдром делеции 22-й хромосомы проводить исследование митогенного ответа для оценки Т-клеточного пролиферативного ответа на воздействие антигенов [7, 18].
Уровень убедительности рекомендаций С (уровень достоверности доказательств - 4).
Комментарии. При выраженной гипоплазии тимуса ответ лимфоцитов после стимуляции митогеном отсутствует или снижен.
• Рекомендуется всем пациентам с подозрением на синдром делеции 22-й хромосомы проводить исследование показателей специфических антител (к соответствующим возбудителям), если ребенок или взрослый вакцинирован, для оценки качества специфического ответа на антигены (оценка специфического иммунного ответа) [11, 12].
Уровень убедительности рекомендаций С (уровень достоверности доказательств - 4).
Комментарии. Содержание сывороточных иммуноглобулинов может быть не нарушено, однако ответ на иммунизацию часто снижен.
2,4 Инструментальная диагностика.
• Рекомендуется всем пациентам с подозрением на синдром делеции 22-й хромосомы проводить исследование ЭКГ для оценки электрической активности сердца [3, 13].Уровень убедительности рекомендаций С (уровень достоверности доказательств - 4).
Комментарии. Для пациентов характерны пороки сердца.
• Рекомендуется всем пациентам с подозрением на синдром делеции 22-й хромосомы проводить исследование ЭхоКГ с целью верификации порока сердца [3, 4, 7, 13].
Уровень убедительности рекомендаций С (уровень достоверности доказательств - 4).
• Рекомендуется всем пациентам с подозрением на синдром делеции 22-й хромосомы проводить исследование УЗИ органов мочевыделительной системы для верификации пороков развития [12, 18].
Уровень убедительности рекомендаций С (уровень достоверности доказательств - 4).
• Рекомендуется всем пациентам с подозрением на синдром делеции 22-й хромосомы выполнять назофарингеальную эндоскопию для выявления пороков лицевого скелета [10, 12].
Уровень убедительности рекомендаций С (уровень достоверности доказательств - 4).
• Рекомендуется всем пациентам с подозрением на синдром делеции 22-й хромосомы выполнять аудиометрию для выявления снижения слуха [4].
Уровень убедительности рекомендаций С (уровень достоверности доказательств - 4).
• Рекомендуется всем пациентам с подозрением на синдром делеции 22-й хромосомы проводить офтальмологическое обследование (визуальный осмотр, в том числе с помощью щелевой лампы, определение остроты зрения) для оценки снижения зрения, пороков развития [3, 4].
Уровень убедительности рекомендаций С (уровень достоверности доказательств - 4).
• Рекомендуется всем пациентам с подозрением на синдром делеции 22-й хромосомы проводить оценку физического развития с целью выявления задержки развития [1, 3, 18].
Уровень убедительности рекомендаций С (уровень достоверности доказательств - 4).
• Рекомендуется пациентам с подозрением на синдром делеции 22-й хромосомы, в зависимости от клинических проявлений, проведение МРТ/КТ по показаниям для выявление хронических очагов инфекции, пороков развития [12].
Уровень убедительности рекомендаций С (уровень достоверности доказательств - 4).
• Рекомендуется пациентам с подозрением на синдром делеции 22-й хромосомы проведение ангиографии при подозрении на пороки развития сосудов [12].
Уровень убедительности рекомендаций С (уровень достоверности доказательств - 4).
2,5 Иная диагностика.
• Всем пациентам с подозрением на синдром делеции 22-й хромосомы рекомендуется проведение флюоресцентной гибридизации in situ (FISH) с ДНК-зондом TUPLE 1 (HIRA) с целью верификации генетического дефекта [5, 7, 9, 10, 20].Уровень убедительности рекомендаций С (уровень достоверности доказательств - 4).
Комментарии. Некоторые «атипичные» делеции не попадают в регион, определяемый методом FISH-гибридизации. В этих случаях необходимо использовать ХМА (сравнительную геномную гибридизацию (aCGH)) [2].
• Пациентам с подозрением на синдром делеции 22-й хромосомы и отрицательным результатом при использовании метода FISH-гибридизации рекомендуется проведение хромосомного микроматричного анализа (ХМА) или сравнительная геномная гибридизация (aCGH) с целью верификации генетического дефекта. Также возможно использование вместо метода FISH-гибридизации [2, 10, 20].
Уровень убедительности рекомендаций С (уровень достоверности доказательств - 4).
• Всем пациентам с подозрением на синдром делеции 22-й хромосомы рекомендуется проведение мультиплексной лигазной амплификации (MLPA) с целью верификации генетического дефекта [2, 7].
Уровень убедительности рекомендаций С (уровень достоверности доказательств - 4).
• Пациентам с подозрением на синдром делеции 22-й хромосомы рекомендуется проведение, при отсутствии положительного результата вышеописанными методами, метода прямого секвенирования по Сенгеру гена TBX1 или определение делеции/дупликации в гене TBX1 методом MLPAс целью верификации генетического дефекта [8].
Уровень убедительности рекомендаций С (уровень достоверности доказательств - 4).
• Рекомендуется всем пациентам с подозрением на синдром делеции 22-й хромосомы консультации специалистов, для оценки тяжести состояния и сопутствующей патологии [1, 4, 11].
Уровень убедительности рекомендаций С (уровень достоверности доказательств - 4).
Комментарии:
• Консультация кардиолога.
• Консультация иммунолога.
• Консультация челюстно-лицевого хирурга.
• Консультация эндокринолога.
• Консультация ЛОР-врача.
• Консультация офтальмолога.
• Консультация невролога/психиатра.
• Консультация генетика.
• Консультации других специалистов по показаниям.
|
|
Лечение
3,1 Консервативное лечение.
Цель лечения: коррекция жизнеугрожающих морфологических дефектов, контроль за инфекционными эпизодами и компенсация иммунологических дефектов, контроль за аутоиммунными осложнениями, обеспечение приближенных к нормальным росту и развитию ребенка, обеспечение хорошего качества жизни пациента [1, 2, 3, 4, 11, 12].• Рекомендуется пациентам с синдромом делеции 22-й хромосомы в зависимости от степени выраженности иммунологического дефекта заместительная терапия ВВИГ в дозе 0,4-0,6 г/кг 1 раз в 3-4 недели. В случае снижения уровня IgG доза ВВИГ подбирается с учётом претрансфузионного уровня не менее 6-7 г/л. Необходим ежемесячный контроль претрансфузионного уровня (только тем, кто переливает ВВИГ). При нарушении специфического антителообразования и нормальном уровне IgG средняя доза для регулярного введения ВВИГ - 0,5 г/кг массы тела [1, 3, 4, 12, 21].
Уровень убедительности рекомендаций С (уровень достоверности доказательств - 4).
• Рекомендуется пациентам с синдромом делеции 22-й хромосомы, в зависимости от степени выраженности иммунологического дефекта, при наличии лимфопении, выраженном снижении митогенного ответа, сопутствующих хронических очагах инфекции, назначение профилактической антибактериальной, противогрибковой терапии [3,4,11].
Уровень убедительности рекомендаций С (уровень достоверности доказательств - 4).
Комментарии. Наиболее часто используемые антибактериальные препараты на весь период лимфопении в возрастных дозировках:
• Ко-тримоксазол (Сульфаметоксазол Триметоприм)** - 5 мг/кг/сут в два/три приема - 3 раза в неделю (ограничение в применении у детей до 3 лет).
• Азитромицин** 10 мг/кг/сут 1 раз в день - 3 раза в неделю (ограничение в применении у детей до 12 лет и массой тела менее 45 кг).
• Амоксициллин клавулановая кислота** в дозе 40 мг/кг/сутки в два приема - ежедневно.
Противогрибковая терапия:
• Флуконазол** 6 мг/кг/сут х 1 раз в день.
• Рекомендуется пациентам с синдромом делеции 22 хромосомы при наличии гипопаратиреоза назначение кальция хлорида в возрастных дозировках для коррекции уровня электролитов [4, 11].
Уровень убедительности рекомендаций С (уровень достоверности доказательств - 4).
Комментарии. У части детей с метаболическими и электролитными нарушениями, преимущественно в виде гипокальциемии, вплоть до гипокальциемических судорог, лечение включает заместительную терапию препаратами кальция, в некоторых случаях витамина D. Рекомендовано мониторирование уровня кальция в течение жизни с последующей коррекцией доз препаратов [1,2,4,11,12].
• Рекомендуется пациентам с синдромом делеции 22-й хромосомы. При возникновении аутоиммунных осложнений проведение терапии в соответствии с соответствующими протоколами аутоиммунных заболеваний [1,6,12].
Уровень убедительности рекомендаций С (уровень достоверности доказательств - 4).
• Рекомендуется пациентам с синдромом делеции 22-й хромосомы. При отсутствии или незначительном иммунологическом дефекте не проводить специфическую терапию, проводится контроль инфекционных заболеваний [1, 4, 6, 12].
Уровень убедительности рекомендаций С (уровень достоверности доказательств - 4).
3,2 Хирургическое лечение.
• Рекомендуется пациентам с синдромом делеции 22-й хромосомы в зависимости от степени тяжести пороков сердца хирургическая коррекция [1, 2, 4, 10, 11, 23, 25].Уровень убедительности рекомендаций С (уровень достоверности доказательств - 4).
Комментарии: Как правило, самый тяжелый период жизни для детей с синдромом Ди Георга обусловлен степенью поражения сердечно-сосудистой системы. Коррекция пороков сердца проводится по соответствующим клиническим рекомендациям.
• Рекомендуется пациентам с синдромом делеции 22-й хромосомы, в зависимости от степени выраженности пороков лицевого скелета и гортани, хирургическая коррекция [1, 4, 10, 24, 25].
Уровень убедительности рекомендаций С (уровень достоверности доказательств - 3).
Комментарии. Наиболее часто коррекции подлежит расщепление нёба и верхней губы, лечение которых необходимо проводить в максимально короткие сроки с целью профилактики аспирации, провоцирующей развитие инфекций. Коррекция пороков лицевого скелета проводится по соответствующим клиническим рекомендациям.
3,3 Иное лечение.
• Рекомендуется пациентам с синдромом делеции 22-й хромосомы при наличии выраженного Т-клеточного дефекта у пациентов с полным СДГ, фенотипически похожим на тяжёлую комбинированную иммунную недостаточность, с выраженными иммунологическими нарушениями и высоким риском летального исхода в детском возрасте проведение трансплантация тимуса [26-30].Уровень убедительности рекомендаций В (уровень достоверности доказательств - 2).
• Рекомендуется пациентам до 6-месячного возраста с синдромом делеции 22-й хромосомы при проблемах с кормлением и глотанием вследствие дефекта велофарингеальной недостаточности установление гастростомы [11, 24].
Уровень убедительности рекомендаций С (уровень достоверности доказательств - 4).
• Рекомендуется пациентам дошкольного возраста с синдромом делеции 22-й хромосомы при задержке развития речи терапия и сопровождение невролога, логопеда, психиатра [12, 17].
Уровень убедительности рекомендаций С (уровень достоверности доказательств - 3).
Комментарии. Главной проблемой в школьном возрасте являются проблемы с обучением и поведением. Синдром дефицита внимания, гиперактивность, аутистические заболевания, фобии встречаются чаще, чем в общей популяции детей. Большинство детей консультируются у неврологов, психологов и психиатров. Взрослые пациенты наблюдаются с диагнозами «психоз» или «шизофрения», «депрессия», «биполярный синдром».
Реабилитация и амбулаторное лечение
• Рекомендуется социальная и психологическая реабилитация всем пациентам с синдромом делеции 22-й хромосомы. Большинство пациентов наблюдаются психологами и психиатрами в течение всей жизни в связи с поведенческими проблемами различного характера [17].
Уровень убедительности рекомендаций С (уровень достоверности доказательств - 3).
• Рекомендуется реабилитация после хирургической коррекции порока сердца и/или коррекции дефектов лицевого скелета, гортани пациентам с синдромом делеции 22-й хромосомы в рамках катамнестического наблюдения специалистами соответствующего профиля [10, 24, 25].
Уровень убедительности рекомендаций С (уровень достоверности доказательств - 4).
Уровень убедительности рекомендаций С (уровень достоверности доказательств - 3).
• Рекомендуется реабилитация после хирургической коррекции порока сердца и/или коррекции дефектов лицевого скелета, гортани пациентам с синдромом делеции 22-й хромосомы в рамках катамнестического наблюдения специалистами соответствующего профиля [10, 24, 25].
Уровень убедительности рекомендаций С (уровень достоверности доказательств - 4).
Профилактика
Специфическая профилактика данного заболевания отсутствует.
• Рекомендуется всем пациентам с делецией 22-й хромосомы диспансерное наблюдение педиатра/терапевта по месту жительства для оценки состояния здоровья [1,2,7].
Уровень убедительности рекомендаций С (уровень достоверности доказательств-4).
• Рекомендуется пациентам с делецией 22-й хромосомы получающим специфическую терапию (ВВИГ) диспансерное наблюдение иммунолога для контроля проводимой терапии, оценки эффективности терапии [1, 2].
Уровень убедительности рекомендаций С (уровень достоверности доказательств - 4).
• Рекомендуется исследование ОАК с подсчетом лейкоцитарной формулы, определение уровней иммуноглобулинов A, M, G, кальция пациентам с делецией 22-й хромосомы с частотой не реже 1 раза в год. Пациентам с полным синдромом Ди Георга обязательно определение претрансфузионного уровня IgG перед каждым следующим введением ВВИГ [1, 7].
Уровень убедительности рекомендаций С (уровень достоверности доказательств-4).
• Рекомендуется проведение инструментальных методов исследования пациентам с делецией 22-й хромосомы, по показаниям (наличие жалоб со стороны желудочно-кишечного тракта, со стороны сердечно-сосудистой системы, со стороны мочеполовой системы, кашель, головные боли) для оценки общего состояния пациента, наличия или отсутствия хронических очагов инфекции, а также наблюдение сопутствующей патологии [1, 2, 7].
Уровень убедительности рекомендаций С (уровень достоверности доказательств -4).
Комментарии:
• ЭКГ - 1 раз в год.
• УЗИ брюшной полости, почек, ЭХО-сердца - 1 раз в год.
• Денситометрия - 1 раз в год.
• Рентгенография грудной клетки, КТ, МРТ - по показаниям.
При наличии сопутствующей патологии возможна более частое проведении исследований по показаниям узких специалистов.
• Рекомендуется проведение периодических контрольных осмотров смежными специалистами для пациентов с делецией 22-й хромосомы, для оценки общего состояния здоровья и контроля сопутствующей патологии [1, 2, 7, 24, 26].
Уровень убедительности рекомендаций С (уровень достоверности доказательств - 3).
Комментарии:
• Осмотр врача-хирурга - 1 раз в год.
• Осмотр врача- стоматолога - 1 раз в год.
• Осмотр врача-отоларинголога - 1 раз в год.
• Осмотр врача-кардиолога - 1 раз в год.
• Осмотр врача-гастроэнтеролога - 1 раз в год.
• Осмотр врача-офтальмолога - 1 раз в год.
• Осмотр врача-невролога - 1 раз в год.
При наличии сопутствующей патологии возможна более частая консультация специалистов, в зависимости от показаний и состояния пациента. Частота посещения того или иного специалиста и частота анализов зависит от клинических проявлений данного синдрома. Однако ежегодная диспансеризация рекомендована для контроля инфекционной заболеваемости, иммунологических показателей и функций основных систем организма.
• Рекомендуется пациентам с делецией 22-й хромосомы проведение перинатальной диагностики и генетическое консультирование, с целью предотвращения рождения других детей с данным заболеванием [1, 2, 20].
Уровень убедительности рекомендаций С (уровень достоверности доказательств - 4).
Комментарии. Делеция 22-й хромосомы наследуется аутосомно-доминантно, с вероятностью передачи патологии в 50%. При этом отмечено, что у потомства синдром более выражен, чем у родителя. Большинство случаев с синдромом делеции 22-й хромосомы носит спорадический характер, и факторы риска неизвестны. Пренатальная диагностика рекомендована, если один из родителей имеет делецию 22 хромосомы, в 50% случаев патология наследуется с более тяжелыми клиническими проявлениями. Также при выявлении СДГ у ребенка рекомендовано обследование родителей и сиблингов для исключения СДГ у них. Проводится FISH-диагностика del22 или определение мутации в гене TBX1 после выполнения амниоцентеза или забора ворсин хориона.
• Рекомендуется всем пациентам с делецией 22-й хромосомы диспансерное наблюдение педиатра/терапевта по месту жительства для оценки состояния здоровья [1,2,7].
Уровень убедительности рекомендаций С (уровень достоверности доказательств-4).
• Рекомендуется пациентам с делецией 22-й хромосомы получающим специфическую терапию (ВВИГ) диспансерное наблюдение иммунолога для контроля проводимой терапии, оценки эффективности терапии [1, 2].
Уровень убедительности рекомендаций С (уровень достоверности доказательств - 4).
• Рекомендуется исследование ОАК с подсчетом лейкоцитарной формулы, определение уровней иммуноглобулинов A, M, G, кальция пациентам с делецией 22-й хромосомы с частотой не реже 1 раза в год. Пациентам с полным синдромом Ди Георга обязательно определение претрансфузионного уровня IgG перед каждым следующим введением ВВИГ [1, 7].
Уровень убедительности рекомендаций С (уровень достоверности доказательств-4).
• Рекомендуется проведение инструментальных методов исследования пациентам с делецией 22-й хромосомы, по показаниям (наличие жалоб со стороны желудочно-кишечного тракта, со стороны сердечно-сосудистой системы, со стороны мочеполовой системы, кашель, головные боли) для оценки общего состояния пациента, наличия или отсутствия хронических очагов инфекции, а также наблюдение сопутствующей патологии [1, 2, 7].
Уровень убедительности рекомендаций С (уровень достоверности доказательств -4).
Комментарии:
• ЭКГ - 1 раз в год.
• УЗИ брюшной полости, почек, ЭХО-сердца - 1 раз в год.
• Денситометрия - 1 раз в год.
• Рентгенография грудной клетки, КТ, МРТ - по показаниям.
При наличии сопутствующей патологии возможна более частое проведении исследований по показаниям узких специалистов.
• Рекомендуется проведение периодических контрольных осмотров смежными специалистами для пациентов с делецией 22-й хромосомы, для оценки общего состояния здоровья и контроля сопутствующей патологии [1, 2, 7, 24, 26].
Уровень убедительности рекомендаций С (уровень достоверности доказательств - 3).
Комментарии:
• Осмотр врача-хирурга - 1 раз в год.
• Осмотр врача- стоматолога - 1 раз в год.
• Осмотр врача-отоларинголога - 1 раз в год.
• Осмотр врача-кардиолога - 1 раз в год.
• Осмотр врача-гастроэнтеролога - 1 раз в год.
• Осмотр врача-офтальмолога - 1 раз в год.
• Осмотр врача-невролога - 1 раз в год.
При наличии сопутствующей патологии возможна более частая консультация специалистов, в зависимости от показаний и состояния пациента. Частота посещения того или иного специалиста и частота анализов зависит от клинических проявлений данного синдрома. Однако ежегодная диспансеризация рекомендована для контроля инфекционной заболеваемости, иммунологических показателей и функций основных систем организма.
• Рекомендуется пациентам с делецией 22-й хромосомы проведение перинатальной диагностики и генетическое консультирование, с целью предотвращения рождения других детей с данным заболеванием [1, 2, 20].
Уровень убедительности рекомендаций С (уровень достоверности доказательств - 4).
Комментарии. Делеция 22-й хромосомы наследуется аутосомно-доминантно, с вероятностью передачи патологии в 50%. При этом отмечено, что у потомства синдром более выражен, чем у родителя. Большинство случаев с синдромом делеции 22-й хромосомы носит спорадический характер, и факторы риска неизвестны. Пренатальная диагностика рекомендована, если один из родителей имеет делецию 22 хромосомы, в 50% случаев патология наследуется с более тяжелыми клиническими проявлениями. Также при выявлении СДГ у ребенка рекомендовано обследование родителей и сиблингов для исключения СДГ у них. Проводится FISH-диагностика del22 или определение мутации в гене TBX1 после выполнения амниоцентеза или забора ворсин хориона.
|
|
Дополнительно
Предупреждение осложнений, характерных для разного возрастного периода, и адекватная терапия обеспечивают лучший прогноз пациенту [1, 2, 7].
Вакцинация.
Вакцинация проводится всем пациентам (взрослым и детям) с делецией 22-й хромосомы, за исключением пациентов с полным СДГ. Для оценки эффективности вакцинации необходим контроль специфических АТ к вакцинным штаммам микроорганизмов. На фоне заместительной терапии ВВИГ вакцинация не целесообразна [31, 32, 33, 34].
• Пациенты с синдромом делеции 22-й хромосомы должны быть госпитализированы в стационар для коррекции порока сердца и/или дефектов лицевого скелета, а также для углубленного, в том числе, инструментального обследования для выявления инфекционных и других осложнений при наличии соответствующей симптоматики.
Показания для экстренной госпитализации:
• При подозрении у пациента полного СДГ, фенотипически сходного с ТКИН, с целью изоляционных мероприятий и обследования показана госпитализация в стерильный бокс.
• При возникновении инфекционных или аутоиммунных осложнений для назначения комплексной терапии.
Показания для выписки из стационара:
• Достижение стабилизации состояния.
Вакцинация.
Вакцинация проводится всем пациентам (взрослым и детям) с делецией 22-й хромосомы, за исключением пациентов с полным СДГ. Для оценки эффективности вакцинации необходим контроль специфических АТ к вакцинным штаммам микроорганизмов. На фоне заместительной терапии ВВИГ вакцинация не целесообразна [31, 32, 33, 34].
7 Организация медицинской помощи.
Показания для плановой госпитализации:• Пациенты с синдромом делеции 22-й хромосомы должны быть госпитализированы в стационар для коррекции порока сердца и/или дефектов лицевого скелета, а также для углубленного, в том числе, инструментального обследования для выявления инфекционных и других осложнений при наличии соответствующей симптоматики.
Показания для экстренной госпитализации:
• При подозрении у пациента полного СДГ, фенотипически сходного с ТКИН, с целью изоляционных мероприятий и обследования показана госпитализация в стерильный бокс.
• При возникновении инфекционных или аутоиммунных осложнений для назначения комплексной терапии.
Показания для выписки из стационара:
• Достижение стабилизации состояния.
Критерии оценки качества медицинской помощи
| Критерий качества | Уровень достоверности доказательств | Уровень убедительности рекомендаций |
| Проведен на этапе первичной диагностики (при подозрении на синдром делеции 22q11,2) сбор анамнеза и жалоб, физикальное обследование | С | 4 |
| Проведено на этапе первичной диагностики углубленное лабораторное обследование для определения тяжести иммунологического дефекта (определение иммуноглобулинов IgA, IgM, IgG сыворотки крови, специфических поствакцинальных антител, оценка клеточного иммунитета (иммунофенотипирование лимфоцитов крови), митогенный ответ) | С | 4 |
| Проведено на этапе первичной диагностики углубленное инструментальное обследование для выявления инфекционных и других осложнений при наличии соответствующей симптоматики) - компьютерная томография легких и органов брюшной полости, челюстно-лицевого скелета | С | 4 |
| Проведено на этапе первичной диагностики выявление делеции участка 22 хромосомы методом флюоресцентной гибридизацией in situ (FISH) или хромосомного микроматричного анализа (ХМА) или сравнительная геномная гибридизация (aCGH) или методом MLPA. При отрицательном результате - метод прямого секвенирования по Сенгеру гена TBX1 или поиск делеции в этом гене методом MLPA | С | 4 |
| При наличии порока сердца и аномалий лицевого скелета, проведена консультация кардиохирурга и челюстно-лицевого хирурга для решения вопроса о необходимости и объеме хирургической коррекции дефекта(ов) | С | 4 |
| проведена заместительная терапия препаратами внутривенных иммуноглобулинов в случае выявления снижения уровня иммуноглобулина G и/или нарушения специфического антителообразования | С | 4 |
| Отсутствие гнойно-септических осложнений на момент выписки из стационара | С | 4 |
| На этапе наблюдения при наличии рецидивирующих инфекционных заболеваниях назначена антибактериальной, противогрибковой терапии с профилактической целью | С | 4 |
Список литературы
• Детская гематология/ Под ред: А.Г. Румянцева, А.А. Масчана, Е.В. Жуковской. Авторы :Айзенберг В.Л., Балашов Д.Н., Биккулова Д.Ш., // Москва. Издательская группа «ГЭОТАР- Медиа» 2015 г. С. 656.
• вassett AS et al. Practical Guidelines for Managing Patients with 22q11,2 Deletion Syndrome J Pediatr. 2011 August; 159(2): 332-9.
• McDonald-McGinn D M, Sullivan K E. сhromosome 22q11,2 deletion syndrome (DiGeorge syndrome/velocardiofacial syndrome) Medicine (Baltimore) 2011;90(1):1-18.
• Maggadottir SM, Sullivan KE. The diverse clinical features of chromosome 22q11,2 deletion syndrome (DiGeorge syndrome). J Allergy сlin Immunol Pract. 2013 Nov-Dec;1(6):589-94.
• Lindsay EA. сhromosomal microdeletions: dissecting del22q11 syndrome. Nat Rev Genet. 2001 Nov;2(11):858-68.
• Oh A K, Workman L A, Wong G в. сlinical correlation of chromosome 22q11,2 fluorescent in situ hybridization analysis and velocardiofacial syndrome. сleft Palate сraniofac J. 2007;44(1):62-66.
• Monteiro F P, Vieira T P, Sgardioli I с. et al. Defining new guidelines for screening the 22q11,2 deletion based on a clinical and dysmorphologic evaluation of 194 individuals and review of the literature. Eur J Pediatr. 2013;172(7):927-945.
• Zweier с, Sticht H, Aydin-Yaylagül I, сampbell с E, Rauch A. Human TBX1 missense mutations cause gain of function resulting in the same phenotype as 22q11,2 deletions. Am J Hum Genet. 2007;80(3):510-517.
• https://esid.org/Education/Diagnostic-Criteria-PID.
• Miller D T, Adam M P, Aradhya S. et al. сonsensus statement: chromosomal microarray is a first-tier clinical diagnostic test for individuals with developmental disabilities or congenital anomalies. Am J Hum Genet. 2010;86(5):749-764.
• Davies EG. Immunodeficiency in DiGeorge Syndrome and Options for Treating сases with сomplete Athymia. Front Immunol. 2013 Oct 31;4:322.
• вassett AS, McDonald-McGinn DM, Devriendt K, Digilio MC, Goldenberg P, Habel A, Marino в, Oskarsdottir S, Philip N, Sullivan K, Swillen A, Vorstman J. International 22q11,2 Deletion Syndrome сonsortium. Practical guidelines for managing patients with 22q11,2 deletion syndrome. J Pediatr. 2011 Aug;159(2):332-9.e1.
• Kobayashi D, Sallaam S, Humes RA. Tetralogy of Fallot with complete DiGeorge syndrome: report of a case and a review of the literature. сongenit Heart Dis. 2013 Jul-Aug;8(4):E119-26.
• сhinn IK, Markert ML. Induction of tolerance to parental parathyroid grafts using allogeneic thymus tissue in patients with DiGeorge anomaly. J Allergy сlin Immunol. 2011 Jun;127(6):1351-5.
• Saffra N, Reinherz в. Keratoconus in an adult with 22q11,2 deletion syndrome. вMJ сase Rep. 2015 Jan 16;2015. pii: bcr2014203737.
• Damlaj M, Séguin с. Refractory autoimmune hemolytic anemia in a patient with DiGeorge syndrome treated successfully with plasma exchange: a case report and review of the literature. Int J Hematol. 2014 Nov;100(5):494-7.
• вaker KD, Skuse DH. Adolescents and young adults with 22q11 deletion syndrome: psychopathology in an at-risk group. вr J Psychiatry. 2005;186:115-20.
• Hacıhamdioğlu в, Hacıhamdioğlu D, Delil K. 22q11 deletion syndrome: current perspective. Appl сlin Genet. 2015 May 18;8:123-32.
• van der Spek J, Groenwold RH, van der вurg M, van Montfrans JM. TREC вased Newborn Screening for Severe сombined Immunodeficiency Disease: A Systematic Review. J сlin Immunol. 2015 May. 35 (4):416-30.
• Кузьменко Н.Б., Варламова Т.В., Мерсиянова И.В., Райкина Е.В., Бобрынина В.О., Щербина А.Ю. Молекулярно-генетическая диагностика первичных иммунодефицитных состояний. Вопросы гематологии/онкологии и иммунопатологии в педиатрии. 2016; 15(1):10-16.
• Francisco A. вonilla et al; International сonsensus Document (ICON): сommon Variable Immunodeficiency Disorders. J Allergy сlin Immunol Pract. 2016 ; 4(1): 38-59.
• вertini V, Azzarà A, Legitimo A, Milone R, вattini R, сonsolini R, et al. Deletion Extents Are Not the сause of сlinical Variability in 22q11,2 Deletion Syndrome: Does the Interaction between DGCR8 and miRNA-CNVs Play a Major Role. Front Genet. 2017. 8:47.
• сarotti A, Digilio MC, Piacentini G, Saffirio с, Di Donato RM, Marino в. сardiac defects and results of cardiac surgery in 22q11,2 deletion syndrome. Dev Disabil Res Rev. 2008;14(1):35-42.
• Leopold с, De вarros A, сellier с, Drouin-Garraud V, Dehesdin D, Marie JP. Laryngeal abnormalities are frequent in the 22q11 deletion syndrome. Int J Pediatr Otorhinolaryngol. 2012;76(1):36-40.
• Kirschner RE, вaylis AL. Surgical considerations in 22Q11,2 deletion syndrome. сlin Plast Surg. 2014;41(2):271-282.
• Davies EG, сheung M, Gilmour K, et al. Thymus transplantation for complete DiGeorge syndrome: European experience. J Allergy сlin Immunol. 2017;140(6):1660-1670.e16.
• Markert ML, Devlin вH, Alexieff MJ, Li J, McCarthy EA, Gupton SE, et al. Review of 54 patients with complete DiGeorge anomaly enrolled in protocols for thymus transplantation: outcome of 44 consecutive transplants. вlood. 2007 May 15. 109(10):4539-47.
• сiupe SM, Devlin вH, Markert ML, Kepler TB. The dynamics of T-cell receptor repertoire diversity following thymus transplantation for DiGeorge anomaly. PLoS сomput вiol. 2009 Jun. 5(6):e1000396.
• Markert ML, Devlin вH, сhinn IK, McCarthy EA, Li YJ. Factors affecting success of thymus transplantation for complete DiGeorge anomaly. Am J Transplant. 2008 Aug. 8(8):1729-36.
• Markert ML, вoeck A, Hale LP, Kloster AL, McLaughlin TM, вatchvarova MN, et al. Transplantation of thymus tissue in complete DiGeorge syndrome. N Engl J Med. 1999 Oct 14. 341(16):1180-9.
• Waters V, Peterson KS, LaRussa P. Live viral vaccines in a DiGeorge syndrome patient. Arch Dis сhild. 2007 Jun. 92(6):519-20.
• Azzari с, Gambineri E, Resti M, Moriondo M, вetti L, Saldias LR, et al. Safety and immunogenicity of measles-mumps-rubella vaccine in children with congenital immunodeficiency (DiGeorge syndrome). Vaccine. 2005 Feb 25. 23(14):1668-71.
• Moylett EH, Wasan AN, Noroski LM, Shearer WT. Live viral vaccines in patients with partial DiGeorge syndrome: clinical experience and cellular immunity. сlin Immunol. 2004 Jul. 112(1):106-12.
• Perez EE, вokszczanin A, McDonald-McGinn D, Zackai EH, Sullivan KE. Safety of live viral vaccines in patients with chromosome 22q11,2 deletion syndrome (DiGeorge syndrome/velocardiofacial syndrome). Pediatrics. 2003 Oct. 112(4):e325.
• вassett AS et al. Practical Guidelines for Managing Patients with 22q11,2 Deletion Syndrome J Pediatr. 2011 August; 159(2): 332-9.
• McDonald-McGinn D M, Sullivan K E. сhromosome 22q11,2 deletion syndrome (DiGeorge syndrome/velocardiofacial syndrome) Medicine (Baltimore) 2011;90(1):1-18.
• Maggadottir SM, Sullivan KE. The diverse clinical features of chromosome 22q11,2 deletion syndrome (DiGeorge syndrome). J Allergy сlin Immunol Pract. 2013 Nov-Dec;1(6):589-94.
• Lindsay EA. сhromosomal microdeletions: dissecting del22q11 syndrome. Nat Rev Genet. 2001 Nov;2(11):858-68.
• Oh A K, Workman L A, Wong G в. сlinical correlation of chromosome 22q11,2 fluorescent in situ hybridization analysis and velocardiofacial syndrome. сleft Palate сraniofac J. 2007;44(1):62-66.
• Monteiro F P, Vieira T P, Sgardioli I с. et al. Defining new guidelines for screening the 22q11,2 deletion based on a clinical and dysmorphologic evaluation of 194 individuals and review of the literature. Eur J Pediatr. 2013;172(7):927-945.
• Zweier с, Sticht H, Aydin-Yaylagül I, сampbell с E, Rauch A. Human TBX1 missense mutations cause gain of function resulting in the same phenotype as 22q11,2 deletions. Am J Hum Genet. 2007;80(3):510-517.
• https://esid.org/Education/Diagnostic-Criteria-PID.
• Miller D T, Adam M P, Aradhya S. et al. сonsensus statement: chromosomal microarray is a first-tier clinical diagnostic test for individuals with developmental disabilities or congenital anomalies. Am J Hum Genet. 2010;86(5):749-764.
• Davies EG. Immunodeficiency in DiGeorge Syndrome and Options for Treating сases with сomplete Athymia. Front Immunol. 2013 Oct 31;4:322.
• вassett AS, McDonald-McGinn DM, Devriendt K, Digilio MC, Goldenberg P, Habel A, Marino в, Oskarsdottir S, Philip N, Sullivan K, Swillen A, Vorstman J. International 22q11,2 Deletion Syndrome сonsortium. Practical guidelines for managing patients with 22q11,2 deletion syndrome. J Pediatr. 2011 Aug;159(2):332-9.e1.
• Kobayashi D, Sallaam S, Humes RA. Tetralogy of Fallot with complete DiGeorge syndrome: report of a case and a review of the literature. сongenit Heart Dis. 2013 Jul-Aug;8(4):E119-26.
• сhinn IK, Markert ML. Induction of tolerance to parental parathyroid grafts using allogeneic thymus tissue in patients with DiGeorge anomaly. J Allergy сlin Immunol. 2011 Jun;127(6):1351-5.
• Saffra N, Reinherz в. Keratoconus in an adult with 22q11,2 deletion syndrome. вMJ сase Rep. 2015 Jan 16;2015. pii: bcr2014203737.
• Damlaj M, Séguin с. Refractory autoimmune hemolytic anemia in a patient with DiGeorge syndrome treated successfully with plasma exchange: a case report and review of the literature. Int J Hematol. 2014 Nov;100(5):494-7.
• вaker KD, Skuse DH. Adolescents and young adults with 22q11 deletion syndrome: psychopathology in an at-risk group. вr J Psychiatry. 2005;186:115-20.
• Hacıhamdioğlu в, Hacıhamdioğlu D, Delil K. 22q11 deletion syndrome: current perspective. Appl сlin Genet. 2015 May 18;8:123-32.
• van der Spek J, Groenwold RH, van der вurg M, van Montfrans JM. TREC вased Newborn Screening for Severe сombined Immunodeficiency Disease: A Systematic Review. J сlin Immunol. 2015 May. 35 (4):416-30.
• Кузьменко Н.Б., Варламова Т.В., Мерсиянова И.В., Райкина Е.В., Бобрынина В.О., Щербина А.Ю. Молекулярно-генетическая диагностика первичных иммунодефицитных состояний. Вопросы гематологии/онкологии и иммунопатологии в педиатрии. 2016; 15(1):10-16.
• Francisco A. вonilla et al; International сonsensus Document (ICON): сommon Variable Immunodeficiency Disorders. J Allergy сlin Immunol Pract. 2016 ; 4(1): 38-59.
• вertini V, Azzarà A, Legitimo A, Milone R, вattini R, сonsolini R, et al. Deletion Extents Are Not the сause of сlinical Variability in 22q11,2 Deletion Syndrome: Does the Interaction between DGCR8 and miRNA-CNVs Play a Major Role. Front Genet. 2017. 8:47.
• сarotti A, Digilio MC, Piacentini G, Saffirio с, Di Donato RM, Marino в. сardiac defects and results of cardiac surgery in 22q11,2 deletion syndrome. Dev Disabil Res Rev. 2008;14(1):35-42.
• Leopold с, De вarros A, сellier с, Drouin-Garraud V, Dehesdin D, Marie JP. Laryngeal abnormalities are frequent in the 22q11 deletion syndrome. Int J Pediatr Otorhinolaryngol. 2012;76(1):36-40.
• Kirschner RE, вaylis AL. Surgical considerations in 22Q11,2 deletion syndrome. сlin Plast Surg. 2014;41(2):271-282.
• Davies EG, сheung M, Gilmour K, et al. Thymus transplantation for complete DiGeorge syndrome: European experience. J Allergy сlin Immunol. 2017;140(6):1660-1670.e16.
• Markert ML, Devlin вH, Alexieff MJ, Li J, McCarthy EA, Gupton SE, et al. Review of 54 patients with complete DiGeorge anomaly enrolled in protocols for thymus transplantation: outcome of 44 consecutive transplants. вlood. 2007 May 15. 109(10):4539-47.
• сiupe SM, Devlin вH, Markert ML, Kepler TB. The dynamics of T-cell receptor repertoire diversity following thymus transplantation for DiGeorge anomaly. PLoS сomput вiol. 2009 Jun. 5(6):e1000396.
• Markert ML, Devlin вH, сhinn IK, McCarthy EA, Li YJ. Factors affecting success of thymus transplantation for complete DiGeorge anomaly. Am J Transplant. 2008 Aug. 8(8):1729-36.
• Markert ML, вoeck A, Hale LP, Kloster AL, McLaughlin TM, вatchvarova MN, et al. Transplantation of thymus tissue in complete DiGeorge syndrome. N Engl J Med. 1999 Oct 14. 341(16):1180-9.
• Waters V, Peterson KS, LaRussa P. Live viral vaccines in a DiGeorge syndrome patient. Arch Dis сhild. 2007 Jun. 92(6):519-20.
• Azzari с, Gambineri E, Resti M, Moriondo M, вetti L, Saldias LR, et al. Safety and immunogenicity of measles-mumps-rubella vaccine in children with congenital immunodeficiency (DiGeorge syndrome). Vaccine. 2005 Feb 25. 23(14):1668-71.
• Moylett EH, Wasan AN, Noroski LM, Shearer WT. Live viral vaccines in patients with partial DiGeorge syndrome: clinical experience and cellular immunity. сlin Immunol. 2004 Jul. 112(1):106-12.
• Perez EE, вokszczanin A, McDonald-McGinn D, Zackai EH, Sullivan KE. Safety of live viral vaccines in patients with chromosome 22q11,2 deletion syndrome (DiGeorge syndrome/velocardiofacial syndrome). Pediatrics. 2003 Oct. 112(4):e325.
|
|
Приложения
Приложение А1.
Состав рабочей группы.Румянцев Александр Григорьевич. Доктор медицинских наук, профессор, академик РАМН, президент Национального общества экспертов в области первичных иммунодефицитов, член Национального общества детских гематологов и онкологов, член Европейского общества гематологов.
Щербина Анна Юрьевна. Доктор медицинских наук, исполнительный директор Национального общества экспертов в области первичных иммунодефицитов, член Национального общества детских гематологов и онкологов, член Европейского общества иммунодефицитов.
Кузьменко Наталия Борисовна. Кандидат медицинских наук, член Национального общества экспертов в области первичных иммунодефицитов, член Национального общества детских гематологов и онкологов, член Европейского общества иммунодефицитов.
Латышева Татьяна Васильевна. Доктор медицинских наук, профессор, член президиума Российской ассоциации аллергологов и клинических иммунологов.
Швец Олеся Васильевна. Член Национального общества экспертов в области первичных иммунодефицитов, член Национального общества детских гематологов и онкологов, член Европейского общества иммунодефицитов.
Деордиева Екатерина Анатольевна. Кандидат медицинских наук, член Национального общества экспертов в области первичных иммунодефицитов, член Национального общества детских гематологов и онкологов, член международного регистра SCNIR.
Конфликт интересов:
Шербина А.Ю. в течение последних 5 лет осуществляла лекторскую деятельность при поддержке компаний сSL вehring, Kedrion, вiotest, РФарм, являющиеся изготовителями/дистрибьюторами препаратов внутривенных иммуноглобулинов. Не участвовала в принятии окончательной редакции раздела лечения.
Кузьменко Н. Б в течение последних 5 лет осуществляла лекторскую деятельность при поддержке компаний сSL вehring, являющейся изготовителем препаратов внутривенных иммуноглобулинов. Не участвовала в принятии окончательной редакции раздела лечения.
Приложение А2.
Методология разработки клинических рекомендаций.Целевая аудитория данных клинических рекомендаций:
• Аллерголог-иммунолог.
• Педиатр.
• Врач общей практики.
• Гематолог.
• Кардиолог.
• Детский кардиолог.
• Невролог.
Таблица П1. Уровни достоверности доказательств.
| Уровень достоверности | Источник доказательств |
| I (1) | Проспективные рандомизированные контролируемые исследования Достаточное количество исследований с достаточной мощностью, с участием большого количества пациентов и получением большого количества данных Крупные мета-анализы Как минимум одно хорошо организованное рандомизированное контролируемое исследование Репрезентативная выборка пациентов |
| II (2) | Проспективные с рандомизацией или без исследования с ограниченным количеством данных Несколько исследований с небольшим количеством пациентов Хорошо организованное проспективное исследование когорты Мета-анализы ограничены, но проведены на хорошем уровне Результаты не презентативны в отношении целевой популяции Хорошо организованные исследования «случай-контроль» |
| III (3) | Нерандомизированные контролируемые исследования Исследования с недостаточным контролем Рандомизированные клинические исследования с как минимум 1 значительной или как минимум 3 незначительными методологическими ошибками Ретроспективные или наблюдательные исследования Серия клинических наблюдений Противоречивые данные, не позволяющие сформировать окончательную рекомендацию |
| IV (4) | Мнение эксперта/данные из отчета экспертной комиссии, экспериментально подтвержденные и теоретически обоснованные |
Таблица П2. Уровни убедительности рекомендаций.
| Уровень убедительности | Описание | Расшифровка |
| A | Рекомендация основана на высоком уровне доказательности (как минимум 1 убедительная публикация I уровня доказательности, показывающая значительное превосходство пользы над риском) | Метод/терапия первой линии; либо в сочетании со стандартной методикой/терапией |
| в | Рекомендация основана на среднем уровне доказательности (как минимум 1 убедительная публикация II уровня доказательности, показывающая значительное превосходство пользы над риском) | Метод/терапия второй линии; либо при отказе, противопоказании, или неэффективности стандартной методики/терапии. Рекомендуется мониторирование побочных явлений |
| с | Рекомендация основана на слабом уровне доказательности (но как минимум 1 убедительная публикация III уровня доказательности, показывающая значительное превосходство пользы над риском) или нет убедительных данных ни о пользе, ни о риске) | Нет возражений против данного метода/терапии или нет возражений против продолжения данного метода/терапии Рекомендовано при отказе, противопоказании, или неэффективности стандартной методики/терапии, при условии отсутствия побочных эффектов |
| D | Отсутствие убедительных публикаций I, II или III уровня доказательности, показывающих значительное превосходство пользы над риском, либо убедительные публикации I, II или III уровня доказательности, показывающие значительное превосходство риска над пользой | Не рекомендовано |
Порядок обновления клинических рекомендаций.
Механизм обновления клинических рекомендаций предусматривает их систематическую актуализацию - не реже чем один раз в три года или при появлении новой информации о тактике ведения пациентов с данным заболеванием. Решение об обновлении принимает МЗ РФ на основе предложений, представленных медицинскими некоммерческими профессиональными организациями. Сформированные предложения должны учитывать результаты комплексной оценки лекарственных препаратов, медицинских изделий, а также результаты клинической апробации.
Приложение А3.
Связанные документы.Нет.
Приложение В.
Информация для пациентов.Синдром делеции 22-й хромосомы - это совокупность морфологических, иммунологических и неврологических изменений, которые являются следствием врожденного генетического дефекта: делеции длинного плеча 1 копии 22-й хромосомы - del 22q11,2.
В классическом понимании это сочетание патологии лицевого скелета (расщелины твердого неба), врожденного порока сердца, недоразвития (или отсутствие) тимуса (как следствие - иммунодефицит) и снижения уровня кальция в крови в результате недоразвития паращитовидной железы. Заболевание может передаваться по наследству.
Спектр клинических проявлений при синдроме делеции 22-й хромосомы достаточно широк. Для этого синдрома характерно преобладание тех или иных признаков в зависимости от возраста пациента. Так, у детей после рождения на первом месте по тяжести преобладают врожденный порок сердца и снижение уровня кальция в крови. С возрастом появляются проблемы другого характера: задержка умственного развития, инфекционные и аутоиммунные осложнения.
Основные симптомы и признаки синдрома делеции 22-й хромосомы:
• Врожденный порок сердца представлен у большинства пациентов (прерывание дуга аорты, общий артериальный ствол и тетрада Фалло и другие).
• Судорожный синдромом (при выраженном дефиците кальция/недоразвитии паращитовидной железы).
• Поражение носоглотки у большинства пациентов (расщепление нёба, губы, раздвоение уздечки нёба, гнусавый оттенок голоса, может встречаться снижение обоняния, слуха).
• Характерные черты лица (удлиненное лицо, недоразвитие или неправильное расположение челюстных костей, широкая переносица, мелкие зубы, асимметрия лица при плаче, опущенные вниз уголки рта, широко посаженные глаза, низко посаженные и деформированные ушные раковины, непропорционально большой кончик носа).
• Нарушения иммунитета отмечаются у большинства пациентов, в результате которого могут развиваться грибковые заболевания, пневмоцистная инфекция, другие бактериальные и вирусные инфекции.
• В результате неправильной работы иммунной системы могут развиваться аутоиммунные заболевания, такие как ювенильный ревматоидный артрит (ЮРА), воспалительные заболевания кишечника (ВЗК), аутоиммунный увеит, бронхиальная астма.
• Задержка физического развития нередко наблюдается у пациентов с синдромом делеции 22q11,2-й хромосомы.
• Задержка речевого и психомоторного развития наблюдается у 70-90% и проявляется с возрастом. Пациенты наблюдаются с диагнозами «психоз» или «шизофрения», «депрессия», «биполярный синдром».
Диагноз подтверждается определением генетического дефекта: микроделеции в хромосоме 22q.
В настоящее время не существует методов терапии данного заболевания, которые могут привести к выздоровлению. В качестве экспериментального метода используется трансплантация тимуса при полном СДГ. Терапия пациентов с синдромом делеции 22-й хромосомы направлена, главным образом, на лечение осложнений, возникающих в тот или иной период жизни пациента. Проводится хирургическое лечение пороков сердца и лицевого скелета. В зависимости от степени выраженности иммунологического дефекта пациенты могут нуждаться в регулярной (ежемесячной) терапии внутривенным иммуноглобулином, профилактической противомикробной терапии.
При возникновении аутоиммунных осложнений проводится их лечение.
Пациенты с данным синдромом наблюдаются различными специалистами, проходят диагностические процедуры в зависимости от выраженности тех или иных клинических проявлений заболевания.
Наиболее значимые проблемы - психиатрического плана.
Выбор профессии определяется умственным развитием и психическими отклонениями.
Возможно проведение диагностики в период внутриутробного развития плода.
Приложение Г.
Нет.|
|
Год актуализации информации
2018.