МКБ-10 коды
|
|
Вступление
Кодирование по Международной статистической классификации болезней и проблем, связанных со здоровьем: E78.0/Е78.2.
Год утверждения (частота пересмотра): 2018.
Возрастная категория: Взрослые , Дети.
Год окончания действия: 2020.
ID: 612.
Разработчик клинической рекомендации.
• Автономная некоммерческая организация Национальное общество по изучению атеросклероза .
Год утверждения (частота пересмотра): 2018.
Возрастная категория: Взрослые , Дети.
Год окончания действия: 2020.
ID: 612.
Разработчик клинической рекомендации.
• Автономная некоммерческая организация Национальное общество по изучению атеросклероза .
|
|
Список сокращений
АГ - артериальная гипертензия.
АпоВ - белок аполипопротеина В.
АСБ - атеросклеротическая бляшка.
ГеСГХС - гетерозиготная семейная гиперхолестеринемия.
ГоСГХС - гомозиготная семейная гиперхолестеринемия.
ГХС - гиперхолестеринемия.
ИБС - ишемическая болезнь сердца.
ИМ - инфаркт миокарда.
КАГ - коронароангиография.
ЛП(а) - липопротеид(а).
ЛНП-рецептор - рецептор липопротеидов низкой плотности.
МСКТ - мультиспиральная компьютерная томография.
ОХС - общий холестерин.
СГХС - семейная гиперхолестеринемия.
СД - сахарный диабет.
СС - сердечно-сосудистый.
ССЗ - сердечно-сосудистые заболевания.
ТГ - триглицериды.
ТИА - транзиторная ишемическая атака.
ХС-ЛВП - холестерин липопротеидов высокой плотности.
ХС-ЛНП - холестерин липопротеидов низкой плотности.
ЭКГ - электрокардиограмма.
ЭхоКГ - эхокардиография.
APOB - ген аполипопротеина В.
DLCN - Dutch Lipid сlinic Network.
НОА- Национальное общество по изучению атеросклероза.
РКО - Российское кардиологическое общество.
EAS - European atherosclerosis society (Европейское общество атеросклероза).
ESC - European Society of сardiology (Европейское общество кардиологов).
PCSK9 - пропротеинконвертаза субтилизин/кексин типа 9.
АпоВ - белок аполипопротеина В.
АСБ - атеросклеротическая бляшка.
ГеСГХС - гетерозиготная семейная гиперхолестеринемия.
ГоСГХС - гомозиготная семейная гиперхолестеринемия.
ГХС - гиперхолестеринемия.
ИБС - ишемическая болезнь сердца.
ИМ - инфаркт миокарда.
КАГ - коронароангиография.
ЛП(а) - липопротеид(а).
ЛНП-рецептор - рецептор липопротеидов низкой плотности.
МСКТ - мультиспиральная компьютерная томография.
ОХС - общий холестерин.
СГХС - семейная гиперхолестеринемия.
СД - сахарный диабет.
СС - сердечно-сосудистый.
ССЗ - сердечно-сосудистые заболевания.
ТГ - триглицериды.
ТИА - транзиторная ишемическая атака.
ХС-ЛВП - холестерин липопротеидов высокой плотности.
ХС-ЛНП - холестерин липопротеидов низкой плотности.
ЭКГ - электрокардиограмма.
ЭхоКГ - эхокардиография.
APOB - ген аполипопротеина В.
DLCN - Dutch Lipid сlinic Network.
НОА- Национальное общество по изучению атеросклероза.
РКО - Российское кардиологическое общество.
EAS - European atherosclerosis society (Европейское общество атеросклероза).
ESC - European Society of сardiology (Европейское общество кардиологов).
PCSK9 - пропротеинконвертаза субтилизин/кексин типа 9.
Термины и определения
Гетерозиготная СГХС. СГХС, при которой дефектный ген ЛНП-рецептора передается от одного из родителей.
Гомозиготная СГХС. СГХС, при которой дефектный ген ЛНП-рецептора передается от обоих родителей.
ССЗ атеросклеротического генеза (от англ. ASCVD (Arteriosclerotic cardiovascular diseases); синонимы: атеросклеротические ССЗ; ССЗ, обусловленные атеросклерозом) - сердечно-сосудистые заболевания атеросклеротического генеза, к которым относятся ИБС, атеротромботический ишемический инсульт, ТИА, периферический атеросклероз с атеросклеротическими бляшками, стенозирующими просвет сосуда ≥ 50%.
Ранее развитие ССЗ. Развитие ССЗ атеросклеротического генеза у мужчин в возрасте <55 лет, у женщин - <60 лет.
Подростковый возраст. Период роста и развития человека, который следует после детства и длится до достижения зрелого возраста, то есть с 10 до 19 лет.
Пробанд. Первое лицо в семье, у которого выставлен диагноз наследственного заболевания, в данном случае СГХС.
Каскадный скрининг. Поэтапная идентификация пациентов с СГХС среди членов семьи пробанда. По мере выявления новых пациентов с СГХС, их родственники также обследуются.
Гомозиготная СГХС. СГХС, при которой дефектный ген ЛНП-рецептора передается от обоих родителей.
ССЗ атеросклеротического генеза (от англ. ASCVD (Arteriosclerotic cardiovascular diseases); синонимы: атеросклеротические ССЗ; ССЗ, обусловленные атеросклерозом) - сердечно-сосудистые заболевания атеросклеротического генеза, к которым относятся ИБС, атеротромботический ишемический инсульт, ТИА, периферический атеросклероз с атеросклеротическими бляшками, стенозирующими просвет сосуда ≥ 50%.
Ранее развитие ССЗ. Развитие ССЗ атеросклеротического генеза у мужчин в возрасте <55 лет, у женщин - <60 лет.
Подростковый возраст. Период роста и развития человека, который следует после детства и длится до достижения зрелого возраста, то есть с 10 до 19 лет.
Пробанд. Первое лицо в семье, у которого выставлен диагноз наследственного заболевания, в данном случае СГХС.
Каскадный скрининг. Поэтапная идентификация пациентов с СГХС среди членов семьи пробанда. По мере выявления новых пациентов с СГХС, их родственники также обследуются.
Описание
Семейная гиперхолестеринемия (СГХС). Моногенное заболевание с преимущественно аутосомно-доминантным типом наследования, сопровождающееся значительным повышением уровня холестерина липопротеидов низкой плотности (ХС-ЛНП) в крови, и как следствие, преждевременным развитием и прогрессирующим течением атеросклероза, как правило, в молодом возрасте [1].
Причины
Развитие СГХС обусловлено дефектами генов белков, участвующих в метаболизме липопротеидов, в результате которых нарушается захват клетками ЛНП-частиц и в крови повышается уровень ХС-ЛНП [4, 5].
Самая частая генетическая причина СГХС - мутация в гене рецептора липопротеидов низкой плотности (ЛНП-рецептора), который расположен главным образом на поверхности гепатоцитов и играет ключевую роль в связывании и выведении из кровотока циркулирующих ЛНП-частиц [100,6]. На сегодняшний день известно более 1600 мутаций LDLR, способных нарушить функцию рецептора и вызывать развитие СГХС. Мутации в гене LDLR обуславливают от 85 до 90% случаев СГХС [7].
Вторая по частоте причина - мутация в гене аполипопротеина В (APOB), кодирующего апобелок В100 (апоВ), входящий в состав ЛНП-частиц и ответственный за связывание ЛНП с рецептором. В результате изменений в гене половина ЛНП-частиц не способна связаться с ЛНП-рецептором [8]. Мутации гена APOB обеспечивают от 5 до 10% случаев СГХС [9]. Выявлено несколько патогенных мутаций гена APOB [10]. Показано, что носители мутаций гена LDLR имеют более высокий уровень ОХС и ХС-ЛНП и более выраженные проявления атеросклероза артерий, чем носители мутаций гена APOB [18].
Третий ген, мутации в котором способны приводить к развитию СГХС, - это ген PCSK9, кодирующий пропротеинконвертазу субтилизин/кексин тип 9 - сериновую протеазу, участвующую в разрушении ЛНП-рецептора [11, 12, 56]. Мутации, приводящие к усилению функциональной активности PCSK9 (миссенс-мутации), вызывают повышенное разрушение ЛНП-рецепторов, в результате чего уменьшается количество рецепторов на поверхности клетки и развивается ГХС [13]. Кроме того, мутации, усиливающие функциональную активность PCSK9, способны стимулировать синтез печенью липопротеидов, содержащих апоВ, что также приводит к ГХС [14]. Мутации гена PCSK9 обеспечивают меньше 5% случаев СГХС [7]. Уровни ХС-ЛНП у носителей миссенс-мутаций PCSK9 очень варьируют от относительно умеренных до очень высоких [16].
Мутации в генах LDLRAP1, ABCG5, ABCG8, сYP7A1 имеют рецессивный тип наследования и клинически проявляются только как гомозиготная форма СГХС [5].
В последнее время в качестве генов-кандидатов, мутации в которых вызывают развитие СГХС, рассматриваются также STAP1, LIPA и PNPLA5 [17].
Согласно современной концепции развития атеросклероза, в соответствии с липидно-инфильтрационной теорией, формирование атеросклеротической бляшки обусловлено поступлением в субэндотелиальное пространство как нативных, так и окисленных (модифицированных) ЛНП. Чем выше уровень последних в плазме крови, тем интенсивнее протекает этот процесс [19]. Более того, при длительном нахождении ЛНП в крови вероятность окисления частиц возрастает [6]. Пациенты с СГХС характеризуются длительной экспозицией высокого уровня ХС-ЛНП в кровотоке, что и обусловливает раннее и прогрессирующее развитие атеросклероза.
На развитие атеросклероза, в частности ИБС, у пациентов с СГХС оказывают влияние те же факторы риска, что и у лиц без СГХС [20]: модифицируемые (артериальная гипертензия (АГ), сахарный диабет (СД), курение, низкая физическая активность, ожирение) и немодифицируемые факторы (мужской пол, возраст, отягощенность семейного анамнеза по сердечно-сосудистым заболеваниям (ССЗ)). Дополнительные факторы риска атеросклероза, помимо ГХС, увеличивают смертность при СГХС [21].
Самая частая генетическая причина СГХС - мутация в гене рецептора липопротеидов низкой плотности (ЛНП-рецептора), который расположен главным образом на поверхности гепатоцитов и играет ключевую роль в связывании и выведении из кровотока циркулирующих ЛНП-частиц [100,6]. На сегодняшний день известно более 1600 мутаций LDLR, способных нарушить функцию рецептора и вызывать развитие СГХС. Мутации в гене LDLR обуславливают от 85 до 90% случаев СГХС [7].
Вторая по частоте причина - мутация в гене аполипопротеина В (APOB), кодирующего апобелок В100 (апоВ), входящий в состав ЛНП-частиц и ответственный за связывание ЛНП с рецептором. В результате изменений в гене половина ЛНП-частиц не способна связаться с ЛНП-рецептором [8]. Мутации гена APOB обеспечивают от 5 до 10% случаев СГХС [9]. Выявлено несколько патогенных мутаций гена APOB [10]. Показано, что носители мутаций гена LDLR имеют более высокий уровень ОХС и ХС-ЛНП и более выраженные проявления атеросклероза артерий, чем носители мутаций гена APOB [18].
Третий ген, мутации в котором способны приводить к развитию СГХС, - это ген PCSK9, кодирующий пропротеинконвертазу субтилизин/кексин тип 9 - сериновую протеазу, участвующую в разрушении ЛНП-рецептора [11, 12, 56]. Мутации, приводящие к усилению функциональной активности PCSK9 (миссенс-мутации), вызывают повышенное разрушение ЛНП-рецепторов, в результате чего уменьшается количество рецепторов на поверхности клетки и развивается ГХС [13]. Кроме того, мутации, усиливающие функциональную активность PCSK9, способны стимулировать синтез печенью липопротеидов, содержащих апоВ, что также приводит к ГХС [14]. Мутации гена PCSK9 обеспечивают меньше 5% случаев СГХС [7]. Уровни ХС-ЛНП у носителей миссенс-мутаций PCSK9 очень варьируют от относительно умеренных до очень высоких [16].
Мутации в генах LDLRAP1, ABCG5, ABCG8, сYP7A1 имеют рецессивный тип наследования и клинически проявляются только как гомозиготная форма СГХС [5].
В последнее время в качестве генов-кандидатов, мутации в которых вызывают развитие СГХС, рассматриваются также STAP1, LIPA и PNPLA5 [17].
Согласно современной концепции развития атеросклероза, в соответствии с липидно-инфильтрационной теорией, формирование атеросклеротической бляшки обусловлено поступлением в субэндотелиальное пространство как нативных, так и окисленных (модифицированных) ЛНП. Чем выше уровень последних в плазме крови, тем интенсивнее протекает этот процесс [19]. Более того, при длительном нахождении ЛНП в крови вероятность окисления частиц возрастает [6]. Пациенты с СГХС характеризуются длительной экспозицией высокого уровня ХС-ЛНП в кровотоке, что и обусловливает раннее и прогрессирующее развитие атеросклероза.
На развитие атеросклероза, в частности ИБС, у пациентов с СГХС оказывают влияние те же факторы риска, что и у лиц без СГХС [20]: модифицируемые (артериальная гипертензия (АГ), сахарный диабет (СД), курение, низкая физическая активность, ожирение) и немодифицируемые факторы (мужской пол, возраст, отягощенность семейного анамнеза по сердечно-сосудистым заболеваниям (ССЗ)). Дополнительные факторы риска атеросклероза, помимо ГХС, увеличивают смертность при СГХС [21].
Эпидемиология
Согласно мета-анализу 2017 г., распространенность гетерозиготной СГХС в мире составляет 1 на 250 человек [153]. По данным недавнего эпидемиологического исследования, проведенного в двух регионах Российской Федерации, распространенность СГХС составляет 1 на 108 человек [23]. Распространенность гоСГХС - значительно меньше (1 на 300 тыс. 1 млн. человек) [1]. Среди лиц с гиперхолестеринемией СГХС встречается значительно чаще - в 5-10% случаев [1].
СГХС является причиной развития ИМ до 45 лет в 20% случаев [7]. Пациенты с СГХС имеют также повышенный риск развития преждевременной смерти [7]. У мужчин, больных геСГХС, в случае отсутствия лечения ИБС развивается к 30 годам у 5,4%, к 50 годам - 51,4%, к 60 годам - 85,4%, а у женщин к 60 годам - у 53,3% [24]. Согласно докладу ВОЗ (1997), 50% мужчин с геСГХС умирают в возрасте до 60 лет из-за ИБС [25]. В России продолжительность жизни у мужчин с геСГХС - 53 года, у женщин 62 года [26].
У нелеченных пациентов с гоСГХС атеросклероз развивается в возрасте до 20 лет, и продолжительность жизни составляет не более 30 лет [15].
СГХС является причиной развития ИМ до 45 лет в 20% случаев [7]. Пациенты с СГХС имеют также повышенный риск развития преждевременной смерти [7]. У мужчин, больных геСГХС, в случае отсутствия лечения ИБС развивается к 30 годам у 5,4%, к 50 годам - 51,4%, к 60 годам - 85,4%, а у женщин к 60 годам - у 53,3% [24]. Согласно докладу ВОЗ (1997), 50% мужчин с геСГХС умирают в возрасте до 60 лет из-за ИБС [25]. В России продолжительность жизни у мужчин с геСГХС - 53 года, у женщин 62 года [26].
У нелеченных пациентов с гоСГХС атеросклероз развивается в возрасте до 20 лет, и продолжительность жизни составляет не более 30 лет [15].
Классификация
Различают гетерозиготную и гомозиготную СГХС. В зависимости от типа наследования выделяют следующие формы СГХС:
- гетерозиготная СГХС;
- гомозиготная СГХС.
Уровень общего холестерина (ОХС) у пациентов с гетерозиготной формой СГХС (геСГХС), когда генетический дефект унаследован от одного из родителей, обычно составляет 7,5-14 ммоль/л. При гомозиготной СГХС (гоСГХС), при которой генетический дефект унаследован от обоих родителей - 14-26 ммоль/л [1]. Особого внимания заслуживают носители гоСГХС, у которых тяжелая гиперхолестеринемия (ГХС) приводит к сердечно-сосудистым заболеваниям (ССЗ) уже в детстве и юности [3].
В соответствии с диагностическими критериями Dutch Lipid сlinic Network (DLCN) по вероятности наличия геСГХС выделяют:
- определенная СГХС;
- вероятная СГХС:
- возможная СГХС.
В соответствии с критериями Саймона Брума (Simon вroome) по вероятности наличия геСГХС выделяют:
- определенная СГХС;
- вероятная СГХС.
- гетерозиготная СГХС;
- гомозиготная СГХС.
Уровень общего холестерина (ОХС) у пациентов с гетерозиготной формой СГХС (геСГХС), когда генетический дефект унаследован от одного из родителей, обычно составляет 7,5-14 ммоль/л. При гомозиготной СГХС (гоСГХС), при которой генетический дефект унаследован от обоих родителей - 14-26 ммоль/л [1]. Особого внимания заслуживают носители гоСГХС, у которых тяжелая гиперхолестеринемия (ГХС) приводит к сердечно-сосудистым заболеваниям (ССЗ) уже в детстве и юности [3].
В соответствии с диагностическими критериями Dutch Lipid сlinic Network (DLCN) по вероятности наличия геСГХС выделяют:
- определенная СГХС;
- вероятная СГХС:
- возможная СГХС.
В соответствии с критериями Саймона Брума (Simon вroome) по вероятности наличия геСГХС выделяют:
- определенная СГХС;
- вероятная СГХС.
|
|
Клиническая картина
Поскольку СГХС является результатом генетического нарушения или нарушений, ГХС развивается уже с рождения и приводит к раннему развитию, прежде всего, ишемической болезни сердца (ИБС) [2]. В связи с тем, что ГХС сама по себе не вызывает никаких жалоб, заболевание длительные годы протекает бессимптомно и зачастую манифестирует в виде ИБС, в частности, инфаркта миокарда (ИМ) или внезапной смерти.
У 30-55% пациентов с СГХС выявляются сухожильные ксантомы, которые можно обнаружить в любом возрасте [22]. Патогномоничным признаком для СГХС является липоидная дуга роговицы, выявляемая в возрасте до 45 лет. Для пациентов с гоСГХС характерны также кожные ксантомы [7].
Пациенты с СГХС, даже при отсутствии ССЗ атеросклеротического генеза, относятся к группе высокого риска, а при их наличии - к группе очень высокого риска развития сердечно-сосудистых (СС) осложнений [1].
У 30-55% пациентов с СГХС выявляются сухожильные ксантомы, которые можно обнаружить в любом возрасте [22]. Патогномоничным признаком для СГХС является липоидная дуга роговицы, выявляемая в возрасте до 45 лет. Для пациентов с гоСГХС характерны также кожные ксантомы [7].
Пациенты с СГХС, даже при отсутствии ССЗ атеросклеротического генеза, относятся к группе высокого риска, а при их наличии - к группе очень высокого риска развития сердечно-сосудистых (СС) осложнений [1].
Диагностика
Наиболее целесообразным подходом для выявления новых случаев СГХС является проведение целевого скрининга, направленного на диагностику данного заболевания среди следующих категорий лиц:
• с индивидуальным и/или семейным анамнезом ГХС (ОХС> 7,5 ммоль/л или ХС-ЛНП> 4,9 ммоль/л у взрослых или ОХС> 6,7 ммоль/л или ХС-ЛНП> 3,5 ммоль/л у детей);
• с индивидуальным анамнезом раннего (у мужчин <55 лет; у женщин <60 лет) развития ССЗ атеросклеротического генеза;
• с кожными/сухожильными ксантомами или периорбитальными ксантелазмами [1, 27, 51].
Сама диагностика СГХС основывается на применении критериев, разработанных для взрослых и детей с геСГСХ и для пациентов с гоСГСХ ( см ниже). Необходимая информация для применения данных критериев должна быть получена в ходе диагностического обследования согласно пп.2,1-2,4. Сами критерии и методология работы с ними приведены в Приложениях Г1, Г3-Г5.
• Рекомендуется проведение обследования, направленного на исключение причин вторичных гиперлипидемий, у всех лиц с подозрением на СГХС [1, 29, 30].
Уровень убедительности рекомендаций I (уровень достоверности доказательств С).
Комментарии. В Приложении Г6 приведены основные заболевания/состояния, а также лекарственные препараты, которые могу обуславливать развитие вторичных гиперлипидемий. При этом наличие у пациента этих факторов не исключает диагноз СГХС. Возможно сочетание СГХС и вторичных нарушений липидного обмена.
Уровень убедительности рекомендаций I (уровень достоверности доказательств С).
Комментарии. Для определения 95-го перцентиля уровня ЛНП в зависимости от пола и возраста следует использовать значения, приведенные в Приложении Г2 (Популяционные показатели ХС-ЛНП в зависимости от пола и возраста, по данным исследования ЭССЕ-РФ) [52].
• Рекомендуется. Использовать критерии Саймона Брума (Simon вroome Registry) для установления диагноза геСГХС у взрослых пациентов только в случаях отсутствия возможности определения ХС-ЛНП ( см Приложение Г3) [1, 27, 29, 30].
Уровень убедительности рекомендаций I (уровень достоверности доказательств С).
• Рекомендуется. Для установления диагноза геСГХС у детей и подростков в возрасте до 16 лет использовать критерии Саймона Брума (Simon вroome Registry, см Приложение Г3) и/или модифицированные критерии экспертов европейского общества по атеросклерозу (EAS, 2015, см Приложение Г4), которые могут быть использованы у детей и подростков до 19 лет [1, 29, 30, 51].
Уровень убедительности рекомендаций I (уровень достоверности доказательств С).
Уровень убедительности рекомендаций I (уровень достоверности доказательств с).
Уровень убедительности рекомендаций I (уровень достоверности доказательств С).
Комментарии. Основным осложнением СГХС является развитие атеросклероза и ассоциированных с ним заболеваний. Поэтому при расспросе необходимо оценить наличие жалоб, характерных для ИБС, атеросклероза артерий головного мозга и периферических артерий. Стоит отметить, что лица с СГХС на доклинической стадии заболевания могут и не предъявлять никаких жалоб. При наличии в анамнезе пациента ССЗ атеросклеротического генеза важно установить возраст постановки диагноза. Для СГХС характерно раннее (у мужчин <55 лет; у женщин <60 лет) развитие ССЗ атеросклеротического генеза.
• Рекомендуется. Во время сбора анамнеза уточнить наличие атеросклеротических изменений коронарных, сонных и периферических артерий по результатам проводившихся ранее исследований [1, 27, 29, 30 ].
Уровень убедительности рекомендаций I (уровень достоверности доказательств С).
Комментарии. Для СГХС характерно раннее (у мужчин <55 лет; у женщин <60 лет) появление атеросклеротического поражения коронарных, сонных и периферических артерий.
• Рекомендуется во время сбора анамнеза выяснить дату и результаты первого в течение жизни определения ОХС и/или ХС-ЛНП, а также наиболее высокие из зарегистрированных значений этих параметров [30].
Уровень убедительности рекомендаций I (уровень достоверности доказательств С).
Комментарии. При СГХС уровень ОХС и/или ХС-ЛНП будет стабильно повышен, начиная с детского возраста, в течение всей жизни. Кроме того, нужно уточнить факт приема и дозировку гиполипидемических препаратов на момент каждого определения липидов крови.
• Рекомендуется. Во время сбора анамнеза расспросить о наличии раннего (у мужчин worse 55 лет; у женщин worse 60 лет) начала ССЗ атеросклеротического генеза у родственников пациента как минимум первой степени родства (отец, мать, родные братья и сестры) [1, 27, 29, 30 ].
Уровень убедительности рекомендаций I (Уровень достоверности доказательств с).
• Рекомендуется. Во время сбора анамнеза расспросить о наличии высоких значений ОХС (у взрослых better 7,5 ммоль/л, у детей better 6,5 ммоль/л) и/или ХС-ЛНП (у взрослых better 5 ммоль/л, у детей better 3,5 ммоль/л) у родственников пациента как минимум первой степени родства (отец, мать, дети, родные братья и сестры) [1, 27, 29, 30 ].
Уровень убедительности рекомендаций I (Уровень достоверности доказательств с).
Комментарии. Особенно важны данные семейного анамнеза при обследовании детей и подростков с подозрением на СГХС, так как у них кроме повышенного уровня ХС-ЛНП зачастую, особенно в случае геСГХС, не удается выявить других фенотипических проявлений ГХС - ксантом, липоидной дуги роговицы, атеросклеротических изменений в артериях.
Уровень убедительности рекомендаций I (Уровень достоверности доказательств С).
Комментарии. Выявление сухожильных ксантом является патогномоничным признаком СГХС, однако отсутствие ксантом не исключает диагноза СГХС.
• Рекомендуется. Провести осмотр кожных покровов с целью диагностики наличия туберозных ксантом на коже [1, 29, 30 ].
Уровень убедительности рекомендаций I (Уровень достоверности доказательств С).
Комментарии. Наличие кожных туберозных ксантом в молодом возрасте характерно в большей степени для гоСГХС. Однако их отсутствие не исключает диагноза СГХС. Кожные ксантелазмы не являются патогномоничным признаком СГХС.
• Рекомендуется. Провести осмотр роговицы обоих глаз с целью диагностики липоидной дуги роговицы [1, 29, 30 ].
Уровень убедительности рекомендаций I (Уровень достоверности доказательств С).
Комментарии. Наличие липоидной дуги роговицы является патогномоничным признаком СГХС только в случае ее обнаружения в возрасте до 45 лет.
Уровень убедительности рекомендаций I (Уровень достоверности доказательств С).
Комментарии. Определение уровня ХС-ЛНП должно проводиться исходно всем пациентам с гиперхолестеринемией. Если уровень триглицеридов ≤ 4,5 ммоль/л, то расчет ХС-ЛНП нужно проводить по формуле Фридвальда ( см ниже). Эффективность гиполипидемической терапии в плане снижения СС рисков также напрямую связана со снижением уровня ХС-ЛНП. Каждый 1 ммоль/л снижения ХС-ЛНП ассоциируется со уменьшением относительного риска развития ИБС на 20%, поэтому необходима оценка динамики этого показателя на фоне лечения [80, 83, 86].
Уровень ХС-ЛНП> 4,9 ммоль/л у пациентов старше 16 лет или better 3,5 ммоль/л у детей и подростков до 15 лет является основным фенотипическим признаком СГХС.
У детей с уровнем ХС-ЛНП более 11 ммоль/л требуется проводить диагностику гоСГХС. Измерять уровень холестерина у детей следует начиная с двухлетнего возраста, если у родителей имеется СГХС, ксантоматоз или раннее начало ИБС. В таких семьях все лица должны быть обследованы для исключения СГХС как можно раньше [30].
• Рекомендуется проводить прямое определение уровня ХС-ЛНП в случае, когда его нельзя рассчитать по формуле Фридвальда [28].
Уровень убедительности рекомендаций I (Уровень достоверности доказательств С).
Комментарии. При уровне триглицеридов better 4,5 ммоль/л данная формула дает некорректные результаты, поэтому в этом случае применять формулу Фридвальда нельзя, и необходимо проводить прямое биохимическое определение уровня ХС-ЛНП.
• Рекомендуется в случае выявление повышения ХС-ЛНП better 4,9 ммоль/л у пациентов старше 16 лет или better 3,5 ммоль/л у детей и подростков до 15 лет проводить его повторное измерение не позднее чем через 3 месяца с целью исключения влияния индивидуальной и лабораторной вариабельности на данный показатель [1, 28, 29, 30].
Уровень убедительности рекомендаций I (Уровень достоверности доказательств С).
• Рекомендуется определять уровень ОХС всем лицам с подозрением на СГХС с целью расчета уровня ХС-ЛНП по формуле Фридвальда и для постановки диагноза геСГХС по критериям Саймона Брума в случае невозможности определения ХС-ЛНП [1, 28].
Уровень убедительности рекомендаций I (Уровень достоверности доказательств С).
Комментарии. Формула Фридавальда позволяет, зная значения ОХ, ХС-ЛВП и триглицеридов, рассчитать концентрацию ХС-ЛНП:
Концентрация ХС-ЛНП (ммоль/л)= ОХ - (ХС-ЛВП + ТГ/2,2).
Если концентрация. ОХ, ХС-ЛВП и триглицеридов выражена в мг/дл, то данная формула имеет следующий вид:
Концентрация ХС-ЛНП (мг/дл)= ОХ - (ХС-ЛВП + ТГ/5).
• Рекомендуется определять уровень ХС-ЛВП всем лицам с подозрением на СГХС с целью расчета уровня ХС-ЛНП по формуле Фридвальда [1,28].
Уровень убедительности рекомендаций I (Уровень достоверности доказательств С).
• Рекомендуется определять уровень триглицеридов всем лицам с подозрением на СГХС с целью расчета уровня ХС-ЛНП по формуле Фридвальда и исключения наличия сопутствующей гипертриглицеридемии [1,28].
Уровень убедительности рекомендаций I (Уровень достоверности доказательств С).
• Рекомендуется с целью подтверждения диагноза гоСГХС проведение молекулярно-генетического исследования, направленного на выявление патогенных или вероятно патогенных вариантов нуклеотидной последовательности в генах LDLR, АРОВ, PCSK9, LDLRAP1, ABCG5, ABCG8, сYP7A1 [30].
Уровень убедительности рекомендаций I (Уровень достоверности доказательств С).
• Рекомендуется с целью подтверждения диагноза геСГХС проведение молекулярно-генетического исследования, направленного на патогенные или вероятно патогенные варианты нуклеотидной последовательности в генах LDLR, АРОВ, PCSK9, у лиц с суммой балов 6 и более согласно клиническим критериям DLCN или при постановке диагноза геСГХС согласно критериям Саймона Брума [30, 175, 176].
Уровень убедительности рекомендаций I (Уровень достоверности доказательств С).
Комментарии. Постановка диагноза геСГХС возможна без выполнения молекулярно-генетического исследования по клиническим критериям, однако выявление конкретной генной мутации существенно облегчает постановку диагноза СГХС и последующее проведение каскадного скрининга, уточняет риск развития ССЗ, а также может быть полезным при планировании семьи. Кроме того, выявление мутации нередко увеличивает приверженность пациента к терапии. Согласно рандомизированному исследованию, генетическое подтверждение диагноза СГХС усиливает веру в эффективность медикаментозного снижения уровня холестерина [45].
Уровень убедительности рекомендаций I (уровень достоверности доказательств с).
• Рекомендуется у пациентов младше 30 лет с подозрением на СГХС, не имеющим диагноза ИБС, решение вопроса о необходимости диагностики ИБС проводить с учетом клинической картины пациента, данных ЭКГ, снятой в покое, мнения врача-кардиолога, применимости и доступности имеющихся методов диагностики ИБС [33].
Уровень убедительности рекомендаций I (уровень достоверности доказательств с).
Комментарии. Ранее развитие ИБС является одним из критериев постановки диагоза геСГХС по клиническим критериям.
• Рекомендуется проводить диагностику наличия атеросклеротического поражения сонных артерий и артерий нижних конечностей у взрослых лиц с подозрением на СГХС при помощи УЗИ во всех случаях, когда такое обследование не проводилось ранее в течение последних 12 месяцев [1, 28, 50, 51, 149, 151].
Уровень убедительности рекомендаций I (уровень достоверности доказательств с).
Комментарии. Оценка наличия атеросклероза сонных артерий и артерий нижних конечностей у взрослых необходима как для постановки диагноза СГХС согласно диагностическим критериям, так и стратификации риска СС осложнений и определения тактики лечения.
Уровень убедительности рекомендаций I (уровень достоверности доказательств с).
Комментарии. Каскадный скрининг - поэтапная идентификация пациентов с СГХС среди членов семьи пробанда (первого лица в семье с установленным диагнозом геСГХС), первого лица в семье, у которого выставлен диагноз СГХС. По мере выявления новых пациентов с СГХС, их родственники также обследуются. Каскадный скрининг - наиболее целесообразный способ диагностики ранее не диагностированной СГХС, так как он позволяет выявить пациентов с СГХС, в том числе на доклинической стадии. Это помогает проводить профилактические мероприятия, включающие изменение образа жизни, коррекцию факторов риска ССЗ и адекватную лекарственную терапию, снижающую уровень холестерина в крови и предотвращающую развитие сердечно-сосудистых осложнений.Родственники первой степени родства. Родители (мать, отец) и дети (сын, дочь), брат и сестра; второй - бабушка, дедушка и внуки, внучки, дядя, тетя и племянники, племянницы; третьей - прадед, прабабушка и правнуки, правнучки; двоюродные брат и сестра.
• Рекомендуется разъяснять пациенту важность проведения каскадного скрининга и приглашения его родственников на обследование, поскольку раннее выявление среди них новых случаев СГХС позволит начать профилактические мероприятия и лекарственную терапию, направленные на предотвращение развития сердечно-сосудистых осложнений [29, 30].
Уровень убедительности рекомендаций I (уровень достоверности доказательств с).
• Рекомендуется в случае, если у пробанда было проведено молекулярно-генетическое обследование и выявлен патогенный или вероятно-патогенный вариант нуклеотидной последовательности генов LDLR, APOB, PCSK9, проведение генетического каскадного скрининга у родственников пробанда с целью определения у них наличия или отсутствия данного генетического варианта [1, 29, 30].
Уровень убедительности рекомендаций I (уровень достоверности доказательств с).
• Рекомендуется при подтверждении наличия патогенных или вероятно-патогенных вариантов у родственника поставить ему диагноз СГХС, даже если уровень ХС-ЛНП у него ниже диагностических значений, характерных для данного заболевания [30].
Уровень убедительности рекомендаций I (уровень достоверности доказательств с).
• Рекомендуется при отсутствии данных молекулярно-генетического обследования пробанда проводить фенотипический каскадный скрининг среди его родственников, основанный на применении критериев диагностики СГХС родственников пробанда ( см Приложение Г7) [1, 18, 29, 30].
Уровень убедительности рекомендаций I (уровень достоверности доказательств с).
Комментарии. Учитывая более высокую вероятность наличия СГХС у родственников пробанда (вероятность 50% для родственников 1 степени родства и 25% для 2-ой степени) по сравнению с общепопуляционной (ориентировочно 1/200), применение отдельных критериев для родственников повышает чувствительность при достаточной специфичности по сравнению с критериями, применяемыми у пробанда. Высокая чувствительность (93%) и специфичность (82%) этих критериев в диагностике СГХС была продемонстрирована и для российской популяции [53].
• Рекомендуется отслеживать долю обследованных родственников пробанда в рамках каскадного тестирования. Если остаются необследованные родственники, необходимо обсудить возможности их обследования с пробандом или его законным представителем (если пробанд младше 18 лет) [30].
Уровень убедительности рекомендаций I (Уровень достоверности доказательств с).
Уровень убедительности рекомендаций I (Уровень достоверности доказательств С).
• Рекомендуется всех лиц с СГХС без ССЗ атеросклеротического генеза относить к категории лиц высокого СС риска, при наличии ССЗ - к категории очень высокого СС риска [28, 127].
Уровень убедительности рекомендаций I (Уровень достоверности доказательств С).
• Рекомендуется для уточнения индивидуального СС риска и его дальнейшей модификации оценивать у каждого пациента с СГХС наличие таких факторов риска атеросклероза, как АГ, курение, СД, повышенный уровень ТГ (>1,7 ммоль/л), низкий уровень ХС-ЛВП (<1,0 ммоль/л у мужчин и <1,2 ммоль/л у женщин) [20, 47, 128].
Уровень убедительности рекомендаций I (Уровень достоверности доказательств С).
• Рекомендуется для уточнения индивидуального СС риска и его дальнейшей модификации оценивать у каждого пациента с СГХС уровень липопротеида(а) (патологически значимым следует рассматривать повышение уровня липопротеида(а) better 50 мг/дл) [20, 128].
Уровень убедительности рекомендаций I I a (Уровень достоверности доказательств С).
• Рекомендуется всем пациентам, включая детей, с гоСГХС после постановки диагноза проведение коронароангиографии или мультиспиральной компьютерной томографии (МСКТ) коронарных артерий с контрастированием для оценки степени атеросклеротического поражения коронарных артерий [1, 33].
Уровень убедительности рекомендаций I (уровень достоверности доказательств с).
• с индивидуальным и/или семейным анамнезом ГХС (ОХС> 7,5 ммоль/л или ХС-ЛНП> 4,9 ммоль/л у взрослых или ОХС> 6,7 ммоль/л или ХС-ЛНП> 3,5 ммоль/л у детей);
• с индивидуальным анамнезом раннего (у мужчин <55 лет; у женщин <60 лет) развития ССЗ атеросклеротического генеза;
• с кожными/сухожильными ксантомами или периорбитальными ксантелазмами [1, 27, 51].
Сама диагностика СГХС основывается на применении критериев, разработанных для взрослых и детей с геСГСХ и для пациентов с гоСГСХ ( см ниже). Необходимая информация для применения данных критериев должна быть получена в ходе диагностического обследования согласно пп.2,1-2,4. Сами критерии и методология работы с ними приведены в Приложениях Г1, Г3-Г5.
• Рекомендуется проведение обследования, направленного на исключение причин вторичных гиперлипидемий, у всех лиц с подозрением на СГХС [1, 29, 30].
Уровень убедительности рекомендаций I (уровень достоверности доказательств С).
Комментарии. В Приложении Г6 приведены основные заболевания/состояния, а также лекарственные препараты, которые могу обуславливать развитие вторичных гиперлипидемий. При этом наличие у пациента этих факторов не исключает диагноз СГХС. Возможно сочетание СГХС и вторичных нарушений липидного обмена.
Установление диагноза геСГХС.
• Рекомендуется для установления диагноза геСГХС у взрослых пациентов старше 17 лет использовать диагностические критерии Dutch Lipid сlinic Network (DLCN) ( см Приложение Г1) [1, 27, 28, 29].Уровень убедительности рекомендаций I (уровень достоверности доказательств С).
Комментарии. Для определения 95-го перцентиля уровня ЛНП в зависимости от пола и возраста следует использовать значения, приведенные в Приложении Г2 (Популяционные показатели ХС-ЛНП в зависимости от пола и возраста, по данным исследования ЭССЕ-РФ) [52].
• Рекомендуется. Использовать критерии Саймона Брума (Simon вroome Registry) для установления диагноза геСГХС у взрослых пациентов только в случаях отсутствия возможности определения ХС-ЛНП ( см Приложение Г3) [1, 27, 29, 30].
Уровень убедительности рекомендаций I (уровень достоверности доказательств С).
• Рекомендуется. Для установления диагноза геСГХС у детей и подростков в возрасте до 16 лет использовать критерии Саймона Брума (Simon вroome Registry, см Приложение Г3) и/или модифицированные критерии экспертов европейского общества по атеросклерозу (EAS, 2015, см Приложение Г4), которые могут быть использованы у детей и подростков до 19 лет [1, 29, 30, 51].
Уровень убедительности рекомендаций I (уровень достоверности доказательств С).
Установление диагноза гоСГХС.
• Рекомендуется использовать критерии, предложенные экспертами европейского общества по атеросклерозу, (EAS, 2014, см Приложение Г5) для установления диагноза гоСГХС у всех пациентов [31].Уровень убедительности рекомендаций I (уровень достоверности доказательств с).
2,1 Жалобы и анамнез.
• Рекомендуется во время сбора жалоб и анамнеза у всех лиц с подозрением на СГХС выяснить наличие у них ССЗ атеросклеротического генеза ( см главу «Термины и определения») [1, 27, 29, 30].Уровень убедительности рекомендаций I (уровень достоверности доказательств С).
Комментарии. Основным осложнением СГХС является развитие атеросклероза и ассоциированных с ним заболеваний. Поэтому при расспросе необходимо оценить наличие жалоб, характерных для ИБС, атеросклероза артерий головного мозга и периферических артерий. Стоит отметить, что лица с СГХС на доклинической стадии заболевания могут и не предъявлять никаких жалоб. При наличии в анамнезе пациента ССЗ атеросклеротического генеза важно установить возраст постановки диагноза. Для СГХС характерно раннее (у мужчин <55 лет; у женщин <60 лет) развитие ССЗ атеросклеротического генеза.
• Рекомендуется. Во время сбора анамнеза уточнить наличие атеросклеротических изменений коронарных, сонных и периферических артерий по результатам проводившихся ранее исследований [1, 27, 29, 30 ].
Уровень убедительности рекомендаций I (уровень достоверности доказательств С).
Комментарии. Для СГХС характерно раннее (у мужчин <55 лет; у женщин <60 лет) появление атеросклеротического поражения коронарных, сонных и периферических артерий.
• Рекомендуется во время сбора анамнеза выяснить дату и результаты первого в течение жизни определения ОХС и/или ХС-ЛНП, а также наиболее высокие из зарегистрированных значений этих параметров [30].
Уровень убедительности рекомендаций I (уровень достоверности доказательств С).
Комментарии. При СГХС уровень ОХС и/или ХС-ЛНП будет стабильно повышен, начиная с детского возраста, в течение всей жизни. Кроме того, нужно уточнить факт приема и дозировку гиполипидемических препаратов на момент каждого определения липидов крови.
• Рекомендуется. Во время сбора анамнеза расспросить о наличии раннего (у мужчин worse 55 лет; у женщин worse 60 лет) начала ССЗ атеросклеротического генеза у родственников пациента как минимум первой степени родства (отец, мать, родные братья и сестры) [1, 27, 29, 30 ].
Уровень убедительности рекомендаций I (Уровень достоверности доказательств с).
• Рекомендуется. Во время сбора анамнеза расспросить о наличии высоких значений ОХС (у взрослых better 7,5 ммоль/л, у детей better 6,5 ммоль/л) и/или ХС-ЛНП (у взрослых better 5 ммоль/л, у детей better 3,5 ммоль/л) у родственников пациента как минимум первой степени родства (отец, мать, дети, родные братья и сестры) [1, 27, 29, 30 ].
Уровень убедительности рекомендаций I (Уровень достоверности доказательств с).
Комментарии. Особенно важны данные семейного анамнеза при обследовании детей и подростков с подозрением на СГХС, так как у них кроме повышенного уровня ХС-ЛНП зачастую, особенно в случае геСГХС, не удается выявить других фенотипических проявлений ГХС - ксантом, липоидной дуги роговицы, атеросклеротических изменений в артериях.
2,2 Физикальное обследование.
• Рекомендуется. Провести осмотр и пальпацию следующих сухожилий: ахилловых, разгибателей пальцев рук, трицепсов и коленных суставов с целью диагностики наличия сухожильных ксантом [1, 29, 30 ].Уровень убедительности рекомендаций I (Уровень достоверности доказательств С).
Комментарии. Выявление сухожильных ксантом является патогномоничным признаком СГХС, однако отсутствие ксантом не исключает диагноза СГХС.
• Рекомендуется. Провести осмотр кожных покровов с целью диагностики наличия туберозных ксантом на коже [1, 29, 30 ].
Уровень убедительности рекомендаций I (Уровень достоверности доказательств С).
Комментарии. Наличие кожных туберозных ксантом в молодом возрасте характерно в большей степени для гоСГХС. Однако их отсутствие не исключает диагноза СГХС. Кожные ксантелазмы не являются патогномоничным признаком СГХС.
• Рекомендуется. Провести осмотр роговицы обоих глаз с целью диагностики липоидной дуги роговицы [1, 29, 30 ].
Уровень убедительности рекомендаций I (Уровень достоверности доказательств С).
Комментарии. Наличие липоидной дуги роговицы является патогномоничным признаком СГХС только в случае ее обнаружения в возрасте до 45 лет.
2,3 Лабораторная диагностика.
• Рекомендуется определять уровень ХС-ЛНП всем лицам с подозрением на СГХС [1, 29, 30, 80, 83, 86 ].Уровень убедительности рекомендаций I (Уровень достоверности доказательств С).
Комментарии. Определение уровня ХС-ЛНП должно проводиться исходно всем пациентам с гиперхолестеринемией. Если уровень триглицеридов ≤ 4,5 ммоль/л, то расчет ХС-ЛНП нужно проводить по формуле Фридвальда ( см ниже). Эффективность гиполипидемической терапии в плане снижения СС рисков также напрямую связана со снижением уровня ХС-ЛНП. Каждый 1 ммоль/л снижения ХС-ЛНП ассоциируется со уменьшением относительного риска развития ИБС на 20%, поэтому необходима оценка динамики этого показателя на фоне лечения [80, 83, 86].
Уровень ХС-ЛНП> 4,9 ммоль/л у пациентов старше 16 лет или better 3,5 ммоль/л у детей и подростков до 15 лет является основным фенотипическим признаком СГХС.
У детей с уровнем ХС-ЛНП более 11 ммоль/л требуется проводить диагностику гоСГХС. Измерять уровень холестерина у детей следует начиная с двухлетнего возраста, если у родителей имеется СГХС, ксантоматоз или раннее начало ИБС. В таких семьях все лица должны быть обследованы для исключения СГХС как можно раньше [30].
• Рекомендуется проводить прямое определение уровня ХС-ЛНП в случае, когда его нельзя рассчитать по формуле Фридвальда [28].
Уровень убедительности рекомендаций I (Уровень достоверности доказательств С).
Комментарии. При уровне триглицеридов better 4,5 ммоль/л данная формула дает некорректные результаты, поэтому в этом случае применять формулу Фридвальда нельзя, и необходимо проводить прямое биохимическое определение уровня ХС-ЛНП.
• Рекомендуется в случае выявление повышения ХС-ЛНП better 4,9 ммоль/л у пациентов старше 16 лет или better 3,5 ммоль/л у детей и подростков до 15 лет проводить его повторное измерение не позднее чем через 3 месяца с целью исключения влияния индивидуальной и лабораторной вариабельности на данный показатель [1, 28, 29, 30].
Уровень убедительности рекомендаций I (Уровень достоверности доказательств С).
• Рекомендуется определять уровень ОХС всем лицам с подозрением на СГХС с целью расчета уровня ХС-ЛНП по формуле Фридвальда и для постановки диагноза геСГХС по критериям Саймона Брума в случае невозможности определения ХС-ЛНП [1, 28].
Уровень убедительности рекомендаций I (Уровень достоверности доказательств С).
Комментарии. Формула Фридавальда позволяет, зная значения ОХ, ХС-ЛВП и триглицеридов, рассчитать концентрацию ХС-ЛНП:
Концентрация ХС-ЛНП (ммоль/л)= ОХ - (ХС-ЛВП + ТГ/2,2).
Если концентрация. ОХ, ХС-ЛВП и триглицеридов выражена в мг/дл, то данная формула имеет следующий вид:
Концентрация ХС-ЛНП (мг/дл)= ОХ - (ХС-ЛВП + ТГ/5).
• Рекомендуется определять уровень ХС-ЛВП всем лицам с подозрением на СГХС с целью расчета уровня ХС-ЛНП по формуле Фридвальда [1,28].
Уровень убедительности рекомендаций I (Уровень достоверности доказательств С).
• Рекомендуется определять уровень триглицеридов всем лицам с подозрением на СГХС с целью расчета уровня ХС-ЛНП по формуле Фридвальда и исключения наличия сопутствующей гипертриглицеридемии [1,28].
Уровень убедительности рекомендаций I (Уровень достоверности доказательств С).
• Рекомендуется с целью подтверждения диагноза гоСГХС проведение молекулярно-генетического исследования, направленного на выявление патогенных или вероятно патогенных вариантов нуклеотидной последовательности в генах LDLR, АРОВ, PCSK9, LDLRAP1, ABCG5, ABCG8, сYP7A1 [30].
Уровень убедительности рекомендаций I (Уровень достоверности доказательств С).
• Рекомендуется с целью подтверждения диагноза геСГХС проведение молекулярно-генетического исследования, направленного на патогенные или вероятно патогенные варианты нуклеотидной последовательности в генах LDLR, АРОВ, PCSK9, у лиц с суммой балов 6 и более согласно клиническим критериям DLCN или при постановке диагноза геСГХС согласно критериям Саймона Брума [30, 175, 176].
Уровень убедительности рекомендаций I (Уровень достоверности доказательств С).
Комментарии. Постановка диагноза геСГХС возможна без выполнения молекулярно-генетического исследования по клиническим критериям, однако выявление конкретной генной мутации существенно облегчает постановку диагноза СГХС и последующее проведение каскадного скрининга, уточняет риск развития ССЗ, а также может быть полезным при планировании семьи. Кроме того, выявление мутации нередко увеличивает приверженность пациента к терапии. Согласно рандомизированному исследованию, генетическое подтверждение диагноза СГХС усиливает веру в эффективность медикаментозного снижения уровня холестерина [45].
2,4 Инструментальная диагностика.
• Рекомендуется всем взрослым пациентам 30 лет и старше с подозрением на СГХС, не имеющим диагноза ИБС, проводить оценку предтестовой (априорной) вероятности ИБС с решением вопроса о необходимости и выборе метода дальнейшей диагностики ИБС, с последующей стратификацией риска СС осложнений и выбором тактики лечения согласно действующим клиническим рекомендациям «Стабильная ишемическая болезнь сердца» (КР155) [1, 33, 120, 130].Уровень убедительности рекомендаций I (уровень достоверности доказательств с).
• Рекомендуется у пациентов младше 30 лет с подозрением на СГХС, не имеющим диагноза ИБС, решение вопроса о необходимости диагностики ИБС проводить с учетом клинической картины пациента, данных ЭКГ, снятой в покое, мнения врача-кардиолога, применимости и доступности имеющихся методов диагностики ИБС [33].
Уровень убедительности рекомендаций I (уровень достоверности доказательств с).
Комментарии. Ранее развитие ИБС является одним из критериев постановки диагоза геСГХС по клиническим критериям.
• Рекомендуется проводить диагностику наличия атеросклеротического поражения сонных артерий и артерий нижних конечностей у взрослых лиц с подозрением на СГХС при помощи УЗИ во всех случаях, когда такое обследование не проводилось ранее в течение последних 12 месяцев [1, 28, 50, 51, 149, 151].
Уровень убедительности рекомендаций I (уровень достоверности доказательств с).
Комментарии. Оценка наличия атеросклероза сонных артерий и артерий нижних конечностей у взрослых необходима как для постановки диагноза СГХС согласно диагностическим критериям, так и стратификации риска СС осложнений и определения тактики лечения.
2,5 Каскадный скрининг.
• Рекомендуется с целью исключения/подтверждения заболевания СГХС обследовать родственников первой, второй, и, если возможно, третьей степени родства пациента с установленным диагнозом СГХС (каскадный скрининг) [1, 29, 30, 55].Уровень убедительности рекомендаций I (уровень достоверности доказательств с).
Комментарии. Каскадный скрининг - поэтапная идентификация пациентов с СГХС среди членов семьи пробанда (первого лица в семье с установленным диагнозом геСГХС), первого лица в семье, у которого выставлен диагноз СГХС. По мере выявления новых пациентов с СГХС, их родственники также обследуются. Каскадный скрининг - наиболее целесообразный способ диагностики ранее не диагностированной СГХС, так как он позволяет выявить пациентов с СГХС, в том числе на доклинической стадии. Это помогает проводить профилактические мероприятия, включающие изменение образа жизни, коррекцию факторов риска ССЗ и адекватную лекарственную терапию, снижающую уровень холестерина в крови и предотвращающую развитие сердечно-сосудистых осложнений.Родственники первой степени родства. Родители (мать, отец) и дети (сын, дочь), брат и сестра; второй - бабушка, дедушка и внуки, внучки, дядя, тетя и племянники, племянницы; третьей - прадед, прабабушка и правнуки, правнучки; двоюродные брат и сестра.
• Рекомендуется разъяснять пациенту важность проведения каскадного скрининга и приглашения его родственников на обследование, поскольку раннее выявление среди них новых случаев СГХС позволит начать профилактические мероприятия и лекарственную терапию, направленные на предотвращение развития сердечно-сосудистых осложнений [29, 30].
Уровень убедительности рекомендаций I (уровень достоверности доказательств с).
• Рекомендуется в случае, если у пробанда было проведено молекулярно-генетическое обследование и выявлен патогенный или вероятно-патогенный вариант нуклеотидной последовательности генов LDLR, APOB, PCSK9, проведение генетического каскадного скрининга у родственников пробанда с целью определения у них наличия или отсутствия данного генетического варианта [1, 29, 30].
Уровень убедительности рекомендаций I (уровень достоверности доказательств с).
• Рекомендуется при подтверждении наличия патогенных или вероятно-патогенных вариантов у родственника поставить ему диагноз СГХС, даже если уровень ХС-ЛНП у него ниже диагностических значений, характерных для данного заболевания [30].
Уровень убедительности рекомендаций I (уровень достоверности доказательств с).
• Рекомендуется при отсутствии данных молекулярно-генетического обследования пробанда проводить фенотипический каскадный скрининг среди его родственников, основанный на применении критериев диагностики СГХС родственников пробанда ( см Приложение Г7) [1, 18, 29, 30].
Уровень убедительности рекомендаций I (уровень достоверности доказательств с).
Комментарии. Учитывая более высокую вероятность наличия СГХС у родственников пробанда (вероятность 50% для родственников 1 степени родства и 25% для 2-ой степени) по сравнению с общепопуляционной (ориентировочно 1/200), применение отдельных критериев для родственников повышает чувствительность при достаточной специфичности по сравнению с критериями, применяемыми у пробанда. Высокая чувствительность (93%) и специфичность (82%) этих критериев в диагностике СГХС была продемонстрирована и для российской популяции [53].
• Рекомендуется отслеживать долю обследованных родственников пробанда в рамках каскадного тестирования. Если остаются необследованные родственники, необходимо обсудить возможности их обследования с пробандом или его законным представителем (если пробанд младше 18 лет) [30].
Уровень убедительности рекомендаций I (Уровень достоверности доказательств с).
2,6 Оценка сердечно-сосудистого риска.
• Не рекомендуется применять общераспространенные шкалы для оценки СС риска (Фремингемская шкала, шкала SCORE) у пациентов с СГХС [126].Уровень убедительности рекомендаций I (Уровень достоверности доказательств С).
• Рекомендуется всех лиц с СГХС без ССЗ атеросклеротического генеза относить к категории лиц высокого СС риска, при наличии ССЗ - к категории очень высокого СС риска [28, 127].
Уровень убедительности рекомендаций I (Уровень достоверности доказательств С).
• Рекомендуется для уточнения индивидуального СС риска и его дальнейшей модификации оценивать у каждого пациента с СГХС наличие таких факторов риска атеросклероза, как АГ, курение, СД, повышенный уровень ТГ (>1,7 ммоль/л), низкий уровень ХС-ЛВП (<1,0 ммоль/л у мужчин и <1,2 ммоль/л у женщин) [20, 47, 128].
Уровень убедительности рекомендаций I (Уровень достоверности доказательств С).
• Рекомендуется для уточнения индивидуального СС риска и его дальнейшей модификации оценивать у каждого пациента с СГХС уровень липопротеида(а) (патологически значимым следует рассматривать повышение уровня липопротеида(а) better 50 мг/дл) [20, 128].
Уровень убедительности рекомендаций I I a (Уровень достоверности доказательств С).
• Рекомендуется всем пациентам, включая детей, с гоСГХС после постановки диагноза проведение коронароангиографии или мультиспиральной компьютерной томографии (МСКТ) коронарных артерий с контрастированием для оценки степени атеросклеротического поражения коронарных артерий [1, 33].
Уровень убедительности рекомендаций I (уровень достоверности доказательств с).
|
|
Лечение
• Рекомендуется направлять лиц с выявленной СГХС в центры, специализирующиеся на лечении нарушений липидного обмена с целью подтверждения диагноза, определения тактики лечения, проведения каскадного скрининга и диспансерно-динамического наблюдения [29, 32].
Уровень убедительности рекомендаций I (уровень достоверности доказательств С).
Уровень убедительности рекомендаций I (уровень достоверности доказательств С).
• Рекомендуется давать рекомендации по здоровому питанию и физической активности пациенту с СГХС при каждом визите к врачу [30, 118, 119].
Уровень убедительности рекомендаций I (Уровень достоверности доказательств С).
Комментарии. Пациенты с СГХС могут испытывать чувство вины или стыда, если они нарушают диетические рекомендации или если получен анализ с ненадлежащим уровнем холестерина. Нравоучительный подход при консультировании по вопросам коррекции образа жизни и диеты может усиливать вышеуказанные чувства у пациентов, что необходимо учитывать при консультировании пациентов [41].
Уровень убедительности рекомендаций I Ia (уровень достоверности доказательств в).
• Рекомендуется всем пациентам с СГХС с целью снижения уровня ОХС и ХС-ЛНП ограничить потребление холестерина до 200 мг/день [1, 29, 66].
Уровень убедительности рекомендаций I (уровень достоверности доказательств С).
• Рекомендуется всем пациентам с СГХС с целью снижения уровня ОХС и ХС-ЛНП регулярное потребление пищи, богатой растительной клетчаткой (по крайней мере, 5 порций овощей и фруктов в день) [67, 68].
Уровень убедительности рекомендаций I (уровень достоверности доказательств А).
• Рекомендуется всем пациентам с СГХС с целью снижения уровня ОХС и ХС-ЛНП регулярное потребление пищевых продуктов, обогащенных станолами и стеролами [69, 70].
Уровень убедительности рекомендаций I (уровень достоверности доказательств А).
• Рекомендуется консультирование родителей пациента с СГХС врачом-диетологом по вопросам здорового питания ребенка, начиная с возраста 2 лет. Диетические рекомендации аналогичны рекомендациям для взрослых с СГХС, однако необходимо соблюдать особую осторожность, чтобы избежать недостатка калорий (если вес нормальный), и контролировать кривую роста [20, 129].
Уровень убедительности рекомендаций I (Уровень достоверности доказательств С).
Уровень убедительности рекомендаций I (уровень достоверности доказательств А).
• Рекомендуется при выборе физической активности отдавать предпочтение той, которая была бы максимально доступна для пациента в ежедневном режиме, к примеру, быстрая ходьба, подъем по лестнице, езда на велосипеде [30].
Уровень убедительности рекомендаций I (уровень достоверности доказательств С).
Уровень убедительности рекомендаций I (уровень достоверности доказательств A).
• Рекомендуется доводить до сведения всех некурящих пациентов с установленным диагнозом СГХС, в том числе подростков, информацию о необходимости избегать как активного, так и пассивного курения, поскольку они уже имеют высокий риск развития СС осложнений [77, 78].
Уровень убедительности рекомендаций I (уровень достоверности доказательств A).
• Рекомендуется с целью повышения эффективности отказа от курения активно применять фармакологические подходы [79].
Уровень убедительности рекомендаций I (уровень достоверности доказательств в).
Уровень убедительности рекомендаций I (уровень достоверности доказательств в).
• Рекомендованный целевой уровень ХС-ЛНП для взрослых пациентов с СГХС, имеющих хотя бы одно ССЗ атеросклеротического генеза, составляет менее 1,5 ммоль/л [82, 83, 87].
Уровень убедительности рекомендаций I (уровень достоверности доказательств в).
• Рекомендованный целевой уровень ХС-ЛНП для взрослых пациентов с СГХС, не имеющих в анамнезе ССЗ атеросклеротического генеза, составляет менее 2,5 ммоль/л [84, 86].
Уровень убедительности рекомендаций I (уровень достоверности доказательств в).
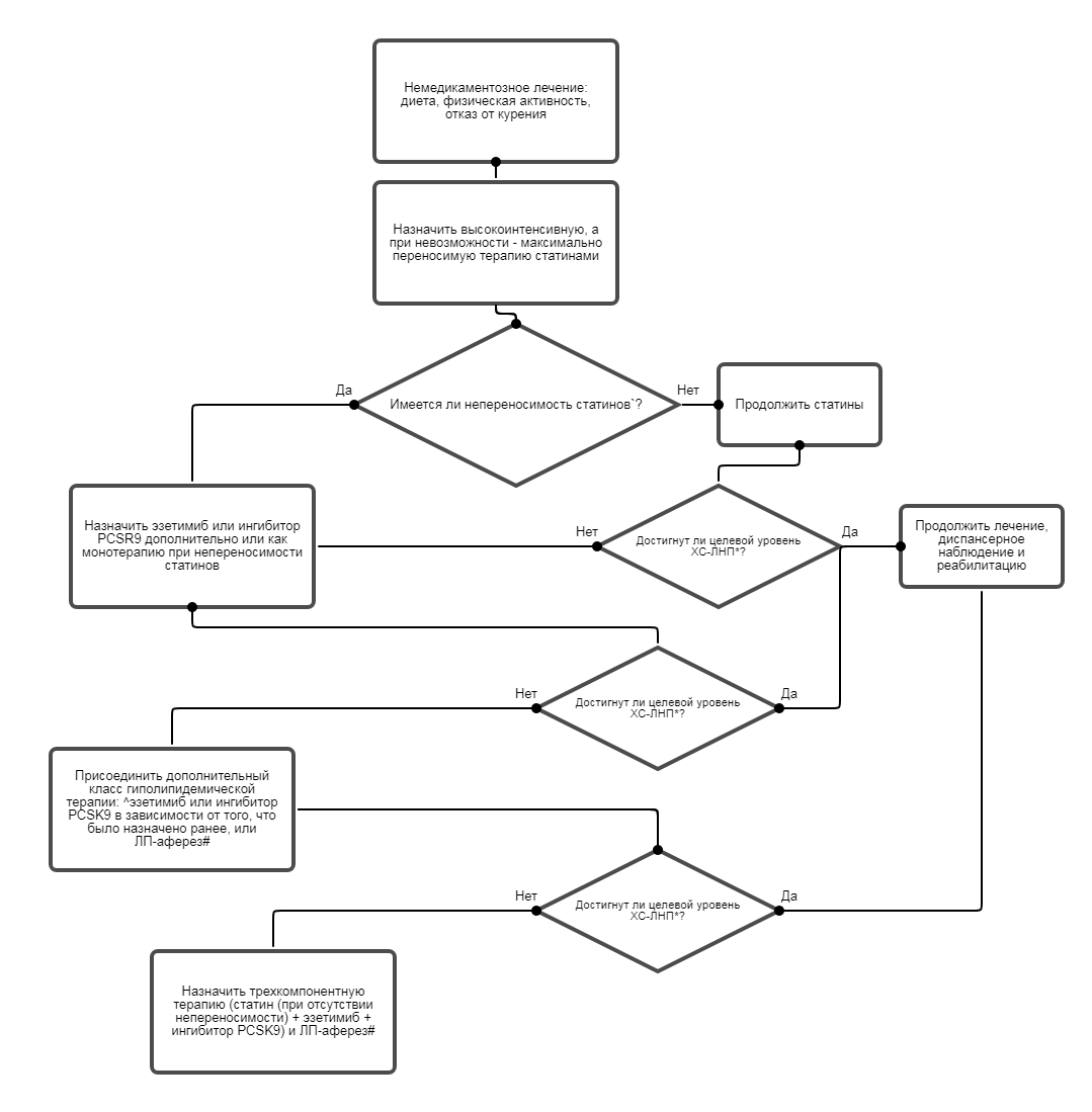
• Рекомендуется всем взрослым пациентам с установленным диагнозом СГХС назначить терапию статинами в высокоинтенсивном режиме с целью достижения целевого уровня ХС-ЛНП [83, 85].
Уровень убедительности рекомендаций I (уровень достоверности доказательств в).
Комментарии. Высокоинтенсивная терапия статинами подразумевает назначение аторвастатина** в дозе 40-80 мг/сутки или розувастатина** - 20-40 м/сутки.
• Рекомендуется у взрослых лиц с СГХС стремиться к назначению максимально рекомендованных (согласно инструкции по применению) или максимально переносимых доз статинов [83, 85].
Уровень убедительности рекомендаций I (уровень достоверности доказательств в).
Уровень убедительности рекомендаций I Ia (уровень достоверности доказательств в).
Комментарии. Определение непереносимости статинов (выполнение всех перечисленных условий [184]):
• Непереносимость как минимум 2-х статинов, один из которых в минимальной стартовой дозе, второй - в любой дозе.
• Непереносимость выражается в развитии подтвержденных, непереносимых побочных эффектов, ассоциированных с приемом статинов, или значимом отклонении лабораторных показателей.
• Исчезновение или уменьшение проявлений побочных эффектов на фоне уменьшения дозы статина или прекращения его приема.
• Развитие побочных эффектов не должно быть обусловлено лекарственными взаимодействиями или другими состояниями, повышающими риск непереносимости статинов.
• Рекомендуется. Назначить эзетимиб** 10 мг/сут и/или ингибитор PCSK9 в комбинации со статинами взрослым пациентам с СГХС в случае, если на фоне приема максимально рекомендованных (согласно инструкции по применению) или максимально переносимых пациентом доз статинов уровень ХС-ЛНП остается выше 2,5 ммоль/л при отсутствии или выше 1,5 ммоль/л при наличии ССЗ атеросклеротического генеза [88, 91, 92, 93, 94, 95].
Уровень убедительности рекомендаций I Ia (уровень достоверности доказательств в).
Комментарии. Выбор между эзетимибом или ингибиторами PCSK9 должен проводиться, исходя из необходимой для достижения целевого уровня степени снижения ХС-ЛНП, принимая во внимание, что эзетимиб уменьшает уровень ХС-ЛНП примерно на 20%, а ингибиторы PCSK9 - на 60%. Ингибиторы PCSK9: эволокумаб** 140 мг п/к 1 раз в 2 недели или алирокумаб** 75-150 мг п/к 1 раз в 2 недели. Данная схема обоснована к применению также в амбулаторных условиях, условиях стационара, дневного стационара (включая пациентов, нуждающихся в применении метода афереза. ниже раздел 3,5).
Уровень убедительности рекомендаций I Ia (уровень достоверности доказательств в).
Комментарий. В настоящий момент среди ингибиторов PCSK9 только эволокумаб имеет показание для лечения гоСГХС с 12 лет.
• Рекомендуется. Назначить эзетимиб** 10 мг/сут и/или эволокумаб** 420 мг п/к 2 раз в месяц в соответствии с графиком ЛП афереза пациентам с гоСГХС, получающим ЛП аферез, дополнительно к максимально подобранной терапии статинами в случае, если на фоне ее приема уровень ХС-ЛНП остается выше 2,5 ммоль/л при отсутствии или выше 1,5 ммол ь/л при наличии ССЗ атеросклеротического генеза [96, 177].
Уровень убедительности рекомендаций I Ia (уровень достоверности доказательств в).
Комментарии. Более подробно показания для проведения ЛП афереза приведены в соответствующем разделе данных рекомендаций.
Уровень убедительности рекомендаций IIa (уровень достоверности доказательств С).
• Рекомендованный целевой уровень ХС-ЛНП у мальчиков и девочек с СГХС в возрасте старше 10 лет составляет worse 3,5 ммоль/л [1, 29, 30].
Уровень убедительности рекомендаций IIa (уровень достоверности доказательств С).
• Рекомендованный целевой уровень ХС-ЛНП у детей с СГХС при наличии ССЗ атеросклеротического генеза составляет worse 1,8 ммоль/л [31].
Уровень убедительности рекомендаций I Ib (уровень достоверности доказательств С).
• Рекомендуется в качестве препаратов первой линии для лечения СГХС у детей назначать статины, одобренные для клинического применения в детском возрасте [99 -107 ].
Уровень убедительности рекомендаций I I a (уровень достоверности доказательств В).
Комментарии. В настоящий момент в РФ для лечения гиперхолестеринемии у детей с геСГХС зарегистрированы аторвастатин с 10 лет, симвастатин с 10 лет и флувастатин с 9 лет. Однако в дальнейшем другие статины могут получить показания для назначения в детском возрасте. Так, в США и ЕС для лечения детей с СГХС 10 лет одобрены симвастатин, ловастатин, аторвастатин, флувастатин. Кроме того, правастатин одобрен в США с 8 лет, а розувастатин - в ЕС с 6 лет [51].
• Рекомендуется назначить эзетимиб** 10 мг/сут в комбинации со статинами детям с СГХС, если на фоне приема максимально рекомендованных (согласно инструкции по применению) или максимально переносимых пациентом доз статинов не удается достичь обозначенных выше целевых уровней ХС-ЛНП [1, 29, 30].
Уровень убедительности рекомендаций I (уровень достоверности доказательств с).
Комментарии. В настоящий момент в РФ эзетимиб** 10 мг/сут зарегистрирован для лечения гиперхолестеринемии у детей с геСГХС с 10 лет.
• Рекомендуется назначить эзетимиб** 10 мг/сут в виде монотерапии детям с 10 лет с СГХС в случае, если назначение статинов противопоказано или имеется доказанная непереносимость статинов [30].
Уровень убедительности рекомендаций I (уровень достоверности доказательств С).
• Рекомендуется информировать детей с установленным диагнозом СГХС и их родителей о необходимости гиполипидемической терапии в течение всей жизни с целью профилактики развития СС осложнений [30, 84, 99].
Уровень убедительности рекомендаций I (уровень достоверности доказательств С).
• Рекомендуется проводить регулярный мониторинг развития ребенка с СГХС с участием врача-педиатра и врача-детского кардиолога [1].
Уровень убедительности рекомендаций I (уровень достоверности доказательств С).
Уровень убедительности рекомендаций I (уровень достоверности доказательств с).
Уровень убедительности рекомендаций I (уровень достоверности доказательств С).
• Рекомендуется начать гиполипидемическую терапию детей с гоСГХС как можно раньше после постановки диагноза [29, 109].
Уровень убедительности рекомендаций I (уровень достоверности доказательств С).
• Рекомендуется назначить максимально переносимую терапию статинами в сочетании с эзетимибом** 10 мг/сут с целью дополнительного снижения ХС-ЛНП [29, 109-115].
Уровень убедительности рекомендаций I Ia (уровень достоверности доказательств в).
• Рекомендуется у детей с гоСГХС в возрасте ≥12 лет в случае недостижения целевого уровня ХС-ЛНП добавить к комплексной медикаментозной терапии эволокумаб** 420 мг п/к 1 раз в месяц при отсутствии или эволокумаб** 420 мг п/к 2 раза в месяц при наличии сопутствующего ЛП афереза [96, 177].
Уровень убедительности рекомендаций I Ib (уровень достоверности доказательств в).
Комментарий. В настоящий момент среди ингибиторов PCSK9 только эволокумаб имеет показание для лечения гоСГХС с 12 лет.
Существует 6 методов ЛП афереза, использующих различные свойства атерогенных липопротеидов для их удаления и базирующихся на разных технологиях: каскадная плазмофильтрация, липидная фильтрация, гепарин-индуцированная преципитация липопротеидов, аффинная плазмо- и гемосорбция липопротеидов, иммуносорбция липопротеидов.
В основе удаления липопротеидов при каскадной и липидной фильтрации лежит их размер, при гепарин-индуцированной преципитации липопротеидов - способность липопротеидов к осаждению в присутствии гепарина при достижении рН плазмы уровня 5,2, при аффинной и иммунной сорбции - физико-химические и биохимические свойства апобелков, входящих в состав липопротеидов.
Выбор предпочтительного метода ЛП афереза определяется особенностями конкретного пациента и возможностями лечебного учреждения. ЛП аферез является «золотым» стандартом лечения гомозиготной СГХС.
• Рекомендуется проведение ЛП афереза пациентам с диагнозом гоСГХС, начиная с 7 лет, регулярно длительно с периодичностью 1 раз в 1-2 недели в случае, если не удается добиться целевого уровня ХС-ЛНП (целевой уровень для пациентов гоСГХС без ССЗ атеросклеротического генеза составляет менее 2,5 ммоль/л, при наличии ССЗ атеросклеротического генеза - менее 1,5 ммоль/л) [54, 154-158].
Уровень убедительности рекомендаций GPP.
• Рекомендуется проведение ЛП афереза лицам с геСГХС при наличии у них ССЗ, обусловленными атеросклерозом, при недостаточной эффективности и/или непереносимости максимально возможной медикаментозной липидснижающей терапии в сочетании с диетой. Лечение должно осуществляться программно длительно с периодичностью 1 раз в 2-4 недели [54, 154, 157, 159-164].
Уровень убедительности рекомендаций I (уровень достоверности доказательств А).
Комментарии. Под недостаточной эффективностью медикаментозной липидснижающей терапии понимают случаи:
• когда у пациентов с ССЗ, обусловленными атеросклерозом, уровень ХС-ЛНП остается выше 4,1 ммоль/л после 6 месяцев максимально возможной медикаментозной липидснижающей терапии в сочетании с диетой;
• когда существуют объективные доказательства прогрессирования атеросклероза, даже несмотря на достижение более низких уровней ХС-ЛНП, а также имеют место рестенозы после реваскуляризирующих операций на сосудах или реваскуляризирующие операции на сосудах противопоказаны или невозможны.
• ЛП аферез рекомендуется взрослым пациентам с ССЗ, обусловленными атеросклерозом при геСГХС в сочетании высоким уровнем липопротеида(а) [Лп(а)] better 60 мг/дл в случае, если не удается добиться уровня Лп(а) worse 60 мг/дл. Лечение должно осуществляться программно длительно с периодичностью 1 раз в 2 недели [157, 165-170].
Уровень убедительности рекомендаций I (уровень достоверности доказательств в).
• ЛП аферез рекомендован при геСГХС при отмене медикаментозной липидснижающей терапии в связи с беременностью при высоком риске СС осложнений [54, 171-174].
Уровень убедительности рекомендаций I (уровень достоверности доказательств С).
Уровень убедительности рекомендаций I (Уровень достоверности доказательств с).
Комментарии. Женщины с СГХС, которые планируют беременность или беременны, должны пройти экспертное обследование как у гинеколога, так и у кардиолога. Необходима оценка риска ишемической болезни сердца, а также исключение стеноза аорты, что особенно важно для женщин с гоСГХС. Вопросы отмены гиполипидемической терапии перед планируемой беременностью представлены в разделе «Лечение».
• Рекомендуется женщинам репродуктивного возраста с диагнозом СГХС пользоваться надежными методами контрацепции (комбинированные оральные контрацептивы, внутриматочные устройства, барьерные методы) на фоне приема гиполипидемической терапии [1, 29, 116].
Уровень убедительности рекомендаций I (уровень достоверности доказательств С).
• Рекомендуется женщинам репродуктивного возраста с диагнозом СГХС отменить любую гиполипидемическую терапию не позднее, чем за 3 месяца до прекращения предохранения от беременности и не возобновлять ее прием до окончания грудного вскармливания [29, 30, 116].
Уровень убедительности рекомендаций I (уровень достоверности доказательств С).
• Рекомендуется в случае незапланированной беременности женщине с СГХС незамедлительно прекратить прием любых гиполипидемических средств и срочно проконсультироваться со своим лечащим врачом [1, 29,116].
Уровень убедительности рекомендаций I Ia (уровень достоверности доказательств С).
• Рекомендуется в случае наступления беременности у женщины с геСГХС и сопуствующим ССЗ атероклеротического генеза или с гоСГХС проведение ЛП афереза во время всего периода беременности и грудного вскармливания [29, 31, 54, 116, 117, 171-174].
Уровень убедительности рекомендаций IIa (уровень достоверности доказательств С).
Комментарии. Женщинам с гоСГХС, желающим забеременеть, должно быть рекомендовано тщательное обследование с последующим решением вопроса о потенциальных рисках для будущей матери и плода.
Уровень убедительности рекомендаций I (Уровень достоверности доказательств С).
Комментарии. Вопросы диеты, физической активности и воздержания от курения у пациентов с СГХС подробно представлены в разделах «Немедикаментозное лечение» и «Реабилиатция» данных рекомендаций.
• Рекомендуется лечение АГ и СД у пациентов с СГХС проводить в соответствии с утвержденными клиническими рекомендациями [29, 128].
Уровень убедительности рекомендаций I (Уровень достоверности доказательств С).
• Рекомендуется консультировать пациентов с СГХС и ожирением и/или инсулинорезистентностью по вопросам снижения массы тела и расширения аэробной физической активности [29, 128, 131].
Уровень убедительности рекомендаций I (Уровень достоверности доказательств С).
• Рекомендуется назначение ацетилсалициловой кислоты пациентам с СГХС с ССЗ атеросклеротического генеза с целью снижения риска сердечно-сосудистых осложнений [132].
Уровень убедительности рекомендаций I (Уровень достоверности доказательств A).
Комментарии: Патогенез ССЗ атеросклеротического генеза у больных СГХС не отличается от патогенеза ССЗ атеросклеротического генеза у лиц без СГХС, в связи с чем результаты исследований, доказавших эффективность ацетилсалициловой кислоты для снижения риска сердечно-сосудистых осложнений у лиц с ССЗ атеросклеротического генеза, могут быть экстраполированы на лиц с ССЗ атеросклеротического генеза и СГХС.
Уровень убедительности рекомендаций I (уровень достоверности доказательств С).
3,1 Немедикаментозное лечение (все пациенты).
• Рекомендуется всем пациентам с СГХС вне зависимости от их возраста в обязательном порядке проводить консультирование по вопросам диеты, физической активности, образа жизни [1, 29, 30, 118, 119].Уровень убедительности рекомендаций I (уровень достоверности доказательств С).
• Рекомендуется давать рекомендации по здоровому питанию и физической активности пациенту с СГХС при каждом визите к врачу [30, 118, 119].
Уровень убедительности рекомендаций I (Уровень достоверности доказательств С).
Комментарии. Пациенты с СГХС могут испытывать чувство вины или стыда, если они нарушают диетические рекомендации или если получен анализ с ненадлежащим уровнем холестерина. Нравоучительный подход при консультировании по вопросам коррекции образа жизни и диеты может усиливать вышеуказанные чувства у пациентов, что необходимо учитывать при консультировании пациентов [41].
3,1,1 Диета.
• Рекомендуется всем пациентам с СГХС с целью снижения уровня ОХС и ХС-ЛНП и риска развития ССЗ соблюдение диеты с ограничением потребления насыщенных жиров (<7% от потребляемых кал/день) и транс-жиров (< 1% кал/день) за счет введения в рацион моно- (нерафинированное оливковое масло) и полиненасыщенных (непальмовые растительные масла) жирных кислот в количестве, обеспечивающем до 30% суточного калоража [63, 64, 65].Уровень убедительности рекомендаций I Ia (уровень достоверности доказательств в).
• Рекомендуется всем пациентам с СГХС с целью снижения уровня ОХС и ХС-ЛНП ограничить потребление холестерина до 200 мг/день [1, 29, 66].
Уровень убедительности рекомендаций I (уровень достоверности доказательств С).
• Рекомендуется всем пациентам с СГХС с целью снижения уровня ОХС и ХС-ЛНП регулярное потребление пищи, богатой растительной клетчаткой (по крайней мере, 5 порций овощей и фруктов в день) [67, 68].
Уровень убедительности рекомендаций I (уровень достоверности доказательств А).
• Рекомендуется всем пациентам с СГХС с целью снижения уровня ОХС и ХС-ЛНП регулярное потребление пищевых продуктов, обогащенных станолами и стеролами [69, 70].
Уровень убедительности рекомендаций I (уровень достоверности доказательств А).
• Рекомендуется консультирование родителей пациента с СГХС врачом-диетологом по вопросам здорового питания ребенка, начиная с возраста 2 лет. Диетические рекомендации аналогичны рекомендациям для взрослых с СГХС, однако необходимо соблюдать особую осторожность, чтобы избежать недостатка калорий (если вес нормальный), и контролировать кривую роста [20, 129].
Уровень убедительности рекомендаций I (Уровень достоверности доказательств С).
3,1,2 Физическая активность.
• Рекомендуется всем пациентам с СГХС с целью снижения уровня ОХС, ХС-ЛНП, триглицеридов и повышения ХС-ЛВП аэробная физическая активность умеренной интенсивности (или выше по согласованию с врачом) по меньшей мере 30 минут в день в течение не менее чем 5 дней в неделю. Лиц, которые по состоянию здоровья, не могут выполнять умеренно интенсивную физическую нагрузку, необходимо мотивировать к выполнению максимально переносимой для них физической активности [71, 72, 73].Уровень убедительности рекомендаций I (уровень достоверности доказательств А).
• Рекомендуется при выборе физической активности отдавать предпочтение той, которая была бы максимально доступна для пациента в ежедневном режиме, к примеру, быстрая ходьба, подъем по лестнице, езда на велосипеде [30].
Уровень убедительности рекомендаций I (уровень достоверности доказательств С).
3,1,3 Отказ от курения.
• Рекомендуется доводить до сведения всех курящих пациентов с установленным диагнозом СГХС информацию о необходимости полного отказа от курения, поскольку они уже имеют высокий риск развития СС осложнений [74, 75, 76].Уровень убедительности рекомендаций I (уровень достоверности доказательств A).
• Рекомендуется доводить до сведения всех некурящих пациентов с установленным диагнозом СГХС, в том числе подростков, информацию о необходимости избегать как активного, так и пассивного курения, поскольку они уже имеют высокий риск развития СС осложнений [77, 78].
Уровень убедительности рекомендаций I (уровень достоверности доказательств A).
• Рекомендуется с целью повышения эффективности отказа от курения активно применять фармакологические подходы [79].
Уровень убедительности рекомендаций I (уровень достоверности доказательств в).
3,2 Медикаментозное лечение взрослых пациентов.
3,2,1 Общие положения для гетеро- и гомозиготной СГХС.
• Рекомендуется информировать пациентов с СГХС о необходимости гиполипидемической терапии в течение всей жизни с целью профилактики развития СС осложнений [80, 81, 84].Уровень убедительности рекомендаций I (уровень достоверности доказательств в).
• Рекомендованный целевой уровень ХС-ЛНП для взрослых пациентов с СГХС, имеющих хотя бы одно ССЗ атеросклеротического генеза, составляет менее 1,5 ммоль/л [82, 83, 87].
Уровень убедительности рекомендаций I (уровень достоверности доказательств в).
• Рекомендованный целевой уровень ХС-ЛНП для взрослых пациентов с СГХС, не имеющих в анамнезе ССЗ атеросклеротического генеза, составляет менее 2,5 ммоль/л [84, 86].
Уровень убедительности рекомендаций I (уровень достоверности доказательств в).
• Рекомендуется всем взрослым пациентам с установленным диагнозом СГХС назначить терапию статинами в высокоинтенсивном режиме с целью достижения целевого уровня ХС-ЛНП [83, 85].
Уровень убедительности рекомендаций I (уровень достоверности доказательств в).
Комментарии. Высокоинтенсивная терапия статинами подразумевает назначение аторвастатина** в дозе 40-80 мг/сутки или розувастатина** - 20-40 м/сутки.
• Рекомендуется у взрослых лиц с СГХС стремиться к назначению максимально рекомендованных (согласно инструкции по применению) или максимально переносимых доз статинов [83, 85].
Уровень убедительности рекомендаций I (уровень достоверности доказательств в).
3,2,2 Дополнение к лечению взрослых лиц с геСГХС.
• Рекомендуется назначить эзетимиб** 10 мг/сут и/или ингибитор PCSK9 взрослым пациентам с СГХС в случае, если назначение статинов противопоказано или имеется доказанная непереносимость статинов [179, 180, 181, 182, 183].Уровень убедительности рекомендаций I Ia (уровень достоверности доказательств в).
Комментарии. Определение непереносимости статинов (выполнение всех перечисленных условий [184]):
• Непереносимость как минимум 2-х статинов, один из которых в минимальной стартовой дозе, второй - в любой дозе.
• Непереносимость выражается в развитии подтвержденных, непереносимых побочных эффектов, ассоциированных с приемом статинов, или значимом отклонении лабораторных показателей.
• Исчезновение или уменьшение проявлений побочных эффектов на фоне уменьшения дозы статина или прекращения его приема.
• Развитие побочных эффектов не должно быть обусловлено лекарственными взаимодействиями или другими состояниями, повышающими риск непереносимости статинов.
• Рекомендуется. Назначить эзетимиб** 10 мг/сут и/или ингибитор PCSK9 в комбинации со статинами взрослым пациентам с СГХС в случае, если на фоне приема максимально рекомендованных (согласно инструкции по применению) или максимально переносимых пациентом доз статинов уровень ХС-ЛНП остается выше 2,5 ммоль/л при отсутствии или выше 1,5 ммоль/л при наличии ССЗ атеросклеротического генеза [88, 91, 92, 93, 94, 95].
Уровень убедительности рекомендаций I Ia (уровень достоверности доказательств в).
Комментарии. Выбор между эзетимибом или ингибиторами PCSK9 должен проводиться, исходя из необходимой для достижения целевого уровня степени снижения ХС-ЛНП, принимая во внимание, что эзетимиб уменьшает уровень ХС-ЛНП примерно на 20%, а ингибиторы PCSK9 - на 60%. Ингибиторы PCSK9: эволокумаб** 140 мг п/к 1 раз в 2 недели или алирокумаб** 75-150 мг п/к 1 раз в 2 недели. Данная схема обоснована к применению также в амбулаторных условиях, условиях стационара, дневного стационара (включая пациентов, нуждающихся в применении метода афереза. ниже раздел 3,5).
3,2,3 Дополнение к лечению взрослых лиц с гоСГХС.
• Рекомендуется. Назначить эзетимиб** 10 мг/сут и/или эволокумаб** 420 мг п/к 1 раз в месяц пациентам с гоСГХС≥12 лет, не получающим ЛП аферез, дополнительно к максимально подобранной терапии статинами в случае, если на фоне их приема уровень ХС-ЛНП остается выше 2,5 ммоль/л при отсутствии или выше 1,5 ммоль/л при наличии ССЗ атеросклеротического генеза [96, 115].Уровень убедительности рекомендаций I Ia (уровень достоверности доказательств в).
Комментарий. В настоящий момент среди ингибиторов PCSK9 только эволокумаб имеет показание для лечения гоСГХС с 12 лет.
• Рекомендуется. Назначить эзетимиб** 10 мг/сут и/или эволокумаб** 420 мг п/к 2 раз в месяц в соответствии с графиком ЛП афереза пациентам с гоСГХС, получающим ЛП аферез, дополнительно к максимально подобранной терапии статинами в случае, если на фоне ее приема уровень ХС-ЛНП остается выше 2,5 ммоль/л при отсутствии или выше 1,5 ммол ь/л при наличии ССЗ атеросклеротического генеза [96, 177].
Уровень убедительности рекомендаций I Ia (уровень достоверности доказательств в).
Комментарии. Более подробно показания для проведения ЛП афереза приведены в соответствующем разделе данных рекомендаций.
3,3 Медикаментозное лечение пациентов детского возраста.
3,3,1 Общее положения для гетеро- и гомозиготной СГХС.
• Рекомендованный целевой уровень ХС-ЛНП у мальчиков и девочек с СГХС в возрасте до 10 лет составляет <4,0 ммоль/л [1, 29, 30, 97, 98].Уровень убедительности рекомендаций IIa (уровень достоверности доказательств С).
• Рекомендованный целевой уровень ХС-ЛНП у мальчиков и девочек с СГХС в возрасте старше 10 лет составляет worse 3,5 ммоль/л [1, 29, 30].
Уровень убедительности рекомендаций IIa (уровень достоверности доказательств С).
• Рекомендованный целевой уровень ХС-ЛНП у детей с СГХС при наличии ССЗ атеросклеротического генеза составляет worse 1,8 ммоль/л [31].
Уровень убедительности рекомендаций I Ib (уровень достоверности доказательств С).
• Рекомендуется в качестве препаратов первой линии для лечения СГХС у детей назначать статины, одобренные для клинического применения в детском возрасте [99 -107 ].
Уровень убедительности рекомендаций I I a (уровень достоверности доказательств В).
Комментарии. В настоящий момент в РФ для лечения гиперхолестеринемии у детей с геСГХС зарегистрированы аторвастатин с 10 лет, симвастатин с 10 лет и флувастатин с 9 лет. Однако в дальнейшем другие статины могут получить показания для назначения в детском возрасте. Так, в США и ЕС для лечения детей с СГХС 10 лет одобрены симвастатин, ловастатин, аторвастатин, флувастатин. Кроме того, правастатин одобрен в США с 8 лет, а розувастатин - в ЕС с 6 лет [51].
• Рекомендуется назначить эзетимиб** 10 мг/сут в комбинации со статинами детям с СГХС, если на фоне приема максимально рекомендованных (согласно инструкции по применению) или максимально переносимых пациентом доз статинов не удается достичь обозначенных выше целевых уровней ХС-ЛНП [1, 29, 30].
Уровень убедительности рекомендаций I (уровень достоверности доказательств с).
Комментарии. В настоящий момент в РФ эзетимиб** 10 мг/сут зарегистрирован для лечения гиперхолестеринемии у детей с геСГХС с 10 лет.
• Рекомендуется назначить эзетимиб** 10 мг/сут в виде монотерапии детям с 10 лет с СГХС в случае, если назначение статинов противопоказано или имеется доказанная непереносимость статинов [30].
Уровень убедительности рекомендаций I (уровень достоверности доказательств С).
• Рекомендуется информировать детей с установленным диагнозом СГХС и их родителей о необходимости гиполипидемической терапии в течение всей жизни с целью профилактики развития СС осложнений [30, 84, 99].
Уровень убедительности рекомендаций I (уровень достоверности доказательств С).
• Рекомендуется проводить регулярный мониторинг развития ребенка с СГХС с участием врача-педиатра и врача-детского кардиолога [1].
Уровень убедительности рекомендаций I (уровень достоверности доказательств С).
3,3,2 Дополнение к лечению детей геСГХС.
• Рекомендуется. Инициировать терапию статинами, начиная с низких доз, как у мальчиков, так и у девочек с установленным диагнозом геСГХС с возраста 8 лет и старше в случае, если на фоне коррекции диеты и уровня физической активности ХС-ЛНП остается выше указанных целевых значений, как минимум при двух последовательных измерениях [1, 29, 100].Уровень убедительности рекомендаций I (уровень достоверности доказательств с).
3,2,3 Дополнение к лечению детей с гоСГХС.
• Рекомендуется наблюдение детей с гоСГХС в центрах, специализирующихся на лечении нарушений липидного обмена, так как дети с гоСГХС относятся к группе очень высокого риска развития ранних (до 20 лет), в том числе фатальных, СС осложнений [29,32].Уровень убедительности рекомендаций I (уровень достоверности доказательств С).
• Рекомендуется начать гиполипидемическую терапию детей с гоСГХС как можно раньше после постановки диагноза [29, 109].
Уровень убедительности рекомендаций I (уровень достоверности доказательств С).
• Рекомендуется назначить максимально переносимую терапию статинами в сочетании с эзетимибом** 10 мг/сут с целью дополнительного снижения ХС-ЛНП [29, 109-115].
Уровень убедительности рекомендаций I Ia (уровень достоверности доказательств в).
• Рекомендуется у детей с гоСГХС в возрасте ≥12 лет в случае недостижения целевого уровня ХС-ЛНП добавить к комплексной медикаментозной терапии эволокумаб** 420 мг п/к 1 раз в месяц при отсутствии или эволокумаб** 420 мг п/к 2 раза в месяц при наличии сопутствующего ЛП афереза [96, 177].
Уровень убедительности рекомендаций I Ib (уровень достоверности доказательств в).
Комментарий. В настоящий момент среди ингибиторов PCSK9 только эволокумаб имеет показание для лечения гоСГХС с 12 лет.
3,4 Аферез липопротеидов.
Аферез липопротеидов (ЛП аферез) - группа селективных методов экстракорпоральной гемокоррекции, обеспечивающих селективное и эффективное удаление из крови холестерина и атерогенных липопротеидов.Существует 6 методов ЛП афереза, использующих различные свойства атерогенных липопротеидов для их удаления и базирующихся на разных технологиях: каскадная плазмофильтрация, липидная фильтрация, гепарин-индуцированная преципитация липопротеидов, аффинная плазмо- и гемосорбция липопротеидов, иммуносорбция липопротеидов.
В основе удаления липопротеидов при каскадной и липидной фильтрации лежит их размер, при гепарин-индуцированной преципитации липопротеидов - способность липопротеидов к осаждению в присутствии гепарина при достижении рН плазмы уровня 5,2, при аффинной и иммунной сорбции - физико-химические и биохимические свойства апобелков, входящих в состав липопротеидов.
Выбор предпочтительного метода ЛП афереза определяется особенностями конкретного пациента и возможностями лечебного учреждения. ЛП аферез является «золотым» стандартом лечения гомозиготной СГХС.
• Рекомендуется проведение ЛП афереза пациентам с диагнозом гоСГХС, начиная с 7 лет, регулярно длительно с периодичностью 1 раз в 1-2 недели в случае, если не удается добиться целевого уровня ХС-ЛНП (целевой уровень для пациентов гоСГХС без ССЗ атеросклеротического генеза составляет менее 2,5 ммоль/л, при наличии ССЗ атеросклеротического генеза - менее 1,5 ммоль/л) [54, 154-158].
Уровень убедительности рекомендаций GPP.
• Рекомендуется проведение ЛП афереза лицам с геСГХС при наличии у них ССЗ, обусловленными атеросклерозом, при недостаточной эффективности и/или непереносимости максимально возможной медикаментозной липидснижающей терапии в сочетании с диетой. Лечение должно осуществляться программно длительно с периодичностью 1 раз в 2-4 недели [54, 154, 157, 159-164].
Уровень убедительности рекомендаций I (уровень достоверности доказательств А).
Комментарии. Под недостаточной эффективностью медикаментозной липидснижающей терапии понимают случаи:
• когда у пациентов с ССЗ, обусловленными атеросклерозом, уровень ХС-ЛНП остается выше 4,1 ммоль/л после 6 месяцев максимально возможной медикаментозной липидснижающей терапии в сочетании с диетой;
• когда существуют объективные доказательства прогрессирования атеросклероза, даже несмотря на достижение более низких уровней ХС-ЛНП, а также имеют место рестенозы после реваскуляризирующих операций на сосудах или реваскуляризирующие операции на сосудах противопоказаны или невозможны.
• ЛП аферез рекомендуется взрослым пациентам с ССЗ, обусловленными атеросклерозом при геСГХС в сочетании высоким уровнем липопротеида(а) [Лп(а)] better 60 мг/дл в случае, если не удается добиться уровня Лп(а) worse 60 мг/дл. Лечение должно осуществляться программно длительно с периодичностью 1 раз в 2 недели [157, 165-170].
Уровень убедительности рекомендаций I (уровень достоверности доказательств в).
• ЛП аферез рекомендован при геСГХС при отмене медикаментозной липидснижающей терапии в связи с беременностью при высоком риске СС осложнений [54, 171-174].
Уровень убедительности рекомендаций I (уровень достоверности доказательств С).
3,5 Особенности лечения женщин репродуктивного возраста.
• Рекомендуется информировать женщину, больную СГХС, что наличие заболевания СГХС само по себе не является противопоказанием для беременности или грудного вскармливания [30, 133].Уровень убедительности рекомендаций I (Уровень достоверности доказательств с).
Комментарии. Женщины с СГХС, которые планируют беременность или беременны, должны пройти экспертное обследование как у гинеколога, так и у кардиолога. Необходима оценка риска ишемической болезни сердца, а также исключение стеноза аорты, что особенно важно для женщин с гоСГХС. Вопросы отмены гиполипидемической терапии перед планируемой беременностью представлены в разделе «Лечение».
• Рекомендуется женщинам репродуктивного возраста с диагнозом СГХС пользоваться надежными методами контрацепции (комбинированные оральные контрацептивы, внутриматочные устройства, барьерные методы) на фоне приема гиполипидемической терапии [1, 29, 116].
Уровень убедительности рекомендаций I (уровень достоверности доказательств С).
• Рекомендуется женщинам репродуктивного возраста с диагнозом СГХС отменить любую гиполипидемическую терапию не позднее, чем за 3 месяца до прекращения предохранения от беременности и не возобновлять ее прием до окончания грудного вскармливания [29, 30, 116].
Уровень убедительности рекомендаций I (уровень достоверности доказательств С).
• Рекомендуется в случае незапланированной беременности женщине с СГХС незамедлительно прекратить прием любых гиполипидемических средств и срочно проконсультироваться со своим лечащим врачом [1, 29,116].
Уровень убедительности рекомендаций I Ia (уровень достоверности доказательств С).
• Рекомендуется в случае наступления беременности у женщины с геСГХС и сопуствующим ССЗ атероклеротического генеза или с гоСГХС проведение ЛП афереза во время всего периода беременности и грудного вскармливания [29, 31, 54, 116, 117, 171-174].
Уровень убедительности рекомендаций IIa (уровень достоверности доказательств С).
Комментарии. Женщинам с гоСГХС, желающим забеременеть, должно быть рекомендовано тщательное обследование с последующим решением вопроса о потенциальных рисках для будущей матери и плода.
3,6 Профилактика развития атеросклероза и его осложнений.
• Рекомендуется пациентам с СГХС вне зависимости от наличия или отсутствия ССЗ атеросклеротического генеза корректировать воздействие таких факторов риска атеросклероза, как АГ, курение, СД, повышенный уровень ТГ (>1,7 ммоль/л), низкий уровень ХС-ЛВП (<1,0 ммоль/л у мужчин и <1,2 ммоль/л у женщин), ожирение [20, 47, 128].Уровень убедительности рекомендаций I (Уровень достоверности доказательств С).
Комментарии. Вопросы диеты, физической активности и воздержания от курения у пациентов с СГХС подробно представлены в разделах «Немедикаментозное лечение» и «Реабилиатция» данных рекомендаций.
• Рекомендуется лечение АГ и СД у пациентов с СГХС проводить в соответствии с утвержденными клиническими рекомендациями [29, 128].
Уровень убедительности рекомендаций I (Уровень достоверности доказательств С).
• Рекомендуется консультировать пациентов с СГХС и ожирением и/или инсулинорезистентностью по вопросам снижения массы тела и расширения аэробной физической активности [29, 128, 131].
Уровень убедительности рекомендаций I (Уровень достоверности доказательств С).
• Рекомендуется назначение ацетилсалициловой кислоты пациентам с СГХС с ССЗ атеросклеротического генеза с целью снижения риска сердечно-сосудистых осложнений [132].
Уровень убедительности рекомендаций I (Уровень достоверности доказательств A).
Комментарии: Патогенез ССЗ атеросклеротического генеза у больных СГХС не отличается от патогенеза ССЗ атеросклеротического генеза у лиц без СГХС, в связи с чем результаты исследований, доказавших эффективность ацетилсалициловой кислоты для снижения риска сердечно-сосудистых осложнений у лиц с ССЗ атеросклеротического генеза, могут быть экстраполированы на лиц с ССЗ атеросклеротического генеза и СГХС.
|
|
Реабилитация и амбулаторное лечение
• Рекомендуется всем пациентам с установленным диагнозом СГХС консультирование по вопросам патогенеза заболевания, последствий наличия СГХС для пациента и его семьи (индивидуальный СС риск, наследование заболевания детьми больных СГХС ), методов лечения СГХС, факторов риска атеросклероза, обязательной потребности в гиполипидемической терапии как медикаментозной, так и немедикаментозной [1, 30, 118, 119].
Уровень убедительности рекомендаций I (Уровень достоверности доказательств С).
Комментарии. Показано, что для достижения успеха в реализации мероприятий по реабилитации пациента с СГХС (физическая активности, здоровое питание и приверженность к лечению) ключевую роль играют социальные установки личности, а не осознание серьезности заболевания [42].
• Рекомендуется кардиореабилитация пациентам с СГХС с перенесенным сердечно-сосудистым событием (ИМ, ОНМК, операция реваскуляризации и пр. [37].
Уровень убедительности рекомендаций I (Уровень достоверности доказательств С).
Комментарии. Кардиореабилитация - это скоординированное многогранное вмешательство, направленное на оптимизацию физического, психологического и социального функционирования пациентов с ССЗ, дополнительно к стабилизации, замедлению прогрессирования и даже обратному развитию атеросклеротического процесса, и вследствие этого, снижающее заболеваемость и смертность. Неотъемлемой частью реабилитации является вторичная профилактика.
Вместе они включают в себя агрессивное управление факторами риска (гиперлипидемия, АГ, избыточный вес и ожирение, СД, курение ), физическую реабилитацию, психологическую адаптацию к наличию хронического заболевания и контроль за надлежащим приемом кардиопротективных препаратов, улучшающих прогноз пациентов [35, 36].
• Рекомендуется реабилитационные мероприятия проводить в соответствии с действующими рекомендациями по реабилитации пациентов с соответствующей сердечно-сосудистой нозологией [121, 122].
Уровень убедительности рекомендаций I (Уровень достоверности доказательств С).
• Рекомендуется у пациентов с СГХС перед началом выполнения любой программы физических упражнений оценка кардиальной функции (электрокардиограмма (ЭКГ), эхокардиография (ЭхоКГ), нагрузочный тест) с целью исключения скрытой ишемии миокарда, аортального стеноза [20, 29, 120, 130].
Уровень убедительности рекомендаций I (Уровень достоверности доказательств С).
• Рекомендуется пациентам с СГХС психосоциальное консультирование психолога или врача-психотерапевта [31, 38, 39, 40, 46].
Уровень убедительности рекомендаций I (Уровень достоверности доказательств С).
Комментарии. Постановка диагноза СГХС может повлиять на психосоциальное состояние и качество жизни человека, в связи с чем психологическая поддержка пациентов с СГХС должна быть частью рутинной помощи пациентам с СГХС [31]. Особенно это относится к пациентам с гоСГХС, с тяжелым течением геСГХС, пациентам, получающим лечение терапевтическим аферезом.
Пациенты с СГХС, получающие регулярное лечение аферезом, сообщают, что их болезнь повлияла на их семейную и социальную жизнь, в частности, болезнь ограничила их в получении полноценного образования, в выборе профессии. Они чувствуют себя отличными от других, «нормальных», людей, а некоторые стыдятся своей болезни и пытаются скрыть ее.
Проблемы эстетического характера, неопределенность относительно дальнейшего развития заболевания провоцируют эмоциональную изоляцию и усугубляют психологические проблемы пациентов c тяжелым течением СГХС [38].
Пациенты с геСГХС, не страдающие какими-либо другими заболеваниями, обычно считают себя здоровыми людьми, однако в ряде случаев могут испытывать проблемы, связанные с регулярным приемом препаратов, и чувство вины, когда они не соблюдают рекомендации по лечению [39], при этом, согласно рандомизированному исследованию, уровень тревожности и депрессии у них не отличается от лиц без СГХС [46]. Подавляющее число пациентов с СГХС предпочитают знать о своем диагнозе [39, 40].
Уровень убедительности рекомендаций I (Уровень достоверности доказательств С).
Комментарии. Показано, что для достижения успеха в реализации мероприятий по реабилитации пациента с СГХС (физическая активности, здоровое питание и приверженность к лечению) ключевую роль играют социальные установки личности, а не осознание серьезности заболевания [42].
• Рекомендуется кардиореабилитация пациентам с СГХС с перенесенным сердечно-сосудистым событием (ИМ, ОНМК, операция реваскуляризации и пр. [37].
Уровень убедительности рекомендаций I (Уровень достоверности доказательств С).
Комментарии. Кардиореабилитация - это скоординированное многогранное вмешательство, направленное на оптимизацию физического, психологического и социального функционирования пациентов с ССЗ, дополнительно к стабилизации, замедлению прогрессирования и даже обратному развитию атеросклеротического процесса, и вследствие этого, снижающее заболеваемость и смертность. Неотъемлемой частью реабилитации является вторичная профилактика.
Вместе они включают в себя агрессивное управление факторами риска (гиперлипидемия, АГ, избыточный вес и ожирение, СД, курение ), физическую реабилитацию, психологическую адаптацию к наличию хронического заболевания и контроль за надлежащим приемом кардиопротективных препаратов, улучшающих прогноз пациентов [35, 36].
• Рекомендуется реабилитационные мероприятия проводить в соответствии с действующими рекомендациями по реабилитации пациентов с соответствующей сердечно-сосудистой нозологией [121, 122].
Уровень убедительности рекомендаций I (Уровень достоверности доказательств С).
• Рекомендуется у пациентов с СГХС перед началом выполнения любой программы физических упражнений оценка кардиальной функции (электрокардиограмма (ЭКГ), эхокардиография (ЭхоКГ), нагрузочный тест) с целью исключения скрытой ишемии миокарда, аортального стеноза [20, 29, 120, 130].
Уровень убедительности рекомендаций I (Уровень достоверности доказательств С).
• Рекомендуется пациентам с СГХС психосоциальное консультирование психолога или врача-психотерапевта [31, 38, 39, 40, 46].
Уровень убедительности рекомендаций I (Уровень достоверности доказательств С).
Комментарии. Постановка диагноза СГХС может повлиять на психосоциальное состояние и качество жизни человека, в связи с чем психологическая поддержка пациентов с СГХС должна быть частью рутинной помощи пациентам с СГХС [31]. Особенно это относится к пациентам с гоСГХС, с тяжелым течением геСГХС, пациентам, получающим лечение терапевтическим аферезом.
Пациенты с СГХС, получающие регулярное лечение аферезом, сообщают, что их болезнь повлияла на их семейную и социальную жизнь, в частности, болезнь ограничила их в получении полноценного образования, в выборе профессии. Они чувствуют себя отличными от других, «нормальных», людей, а некоторые стыдятся своей болезни и пытаются скрыть ее.
Проблемы эстетического характера, неопределенность относительно дальнейшего развития заболевания провоцируют эмоциональную изоляцию и усугубляют психологические проблемы пациентов c тяжелым течением СГХС [38].
Пациенты с геСГХС, не страдающие какими-либо другими заболеваниями, обычно считают себя здоровыми людьми, однако в ряде случаев могут испытывать проблемы, связанные с регулярным приемом препаратов, и чувство вины, когда они не соблюдают рекомендации по лечению [39], при этом, согласно рандомизированному исследованию, уровень тревожности и депрессии у них не отличается от лиц без СГХС [46]. Подавляющее число пациентов с СГХС предпочитают знать о своем диагнозе [39, 40].
Профилактика
5,1 Раннее выявление пациентов с СГХС.
• Рекомендуется проведение мероприятий, направленных на раннее выявление СГХС:- активный скрининг взрослого и детского населения с целью выявления лиц с выраженной ГХС, в тч при проведении диспансеризации, и/или лиц с ранним индивидуальным или семейным анамнезом ССЗ атеросклеротического генеза (до 55 лет у мужчин и 60 лет у женщин), ксантоматозом и дальнейшим их направлением к специалистам, имеющим опыт работы с пациентами с СГХС;
- проведение каскадного скрининга родственников пациента с СГХС [123, 124, 125, 134].
Уровень убедительности рекомендаций I (Уровень достоверности доказательств С).
Комментарии. Учитывая тот факт, что в основе заболевания СГХС лежит генетическое нарушение, на сегодняшний день не существует профилактических мер, способных предотвратить развитие СГХС. Однако, принимая во внимание, длительное бессимптомное течение СГХС важным представляется раннее выявление заболевания с целью коррекции уровня ХС-ЛНП и профилактики развития ССЗ.
5,2 Динамическое наблюдение.
• Рекомендуется динамическое наблюдение пациентов с СГХС врачом-терапевтом/педиатром или врачом-кардиологом [135, 136, 137].Уровень убедительности рекомендаций I (Уровень достоверности доказательств С).
• Рекомендуется пациенту с СГХС как минимум две консультации врача-кардиолога (1 первичная и 1 повторная консультация врача-кардиолога) в год с целью оценки состояния СС системы и контроля развития ССЗ. При подборе или коррекции гиполипидемической терапии количество консультаций может быть увеличено [1, 135, 140-141].
Уровень убедительности рекомендаций I (Уровень достоверности доказательств с).
Комментарии. Консультация врача-кардиолога включает в себя опрос, сбор семейного анамнеза, физикальный осмотр, измерение АД, определение индекса массы тела, измерение окружности талии, консультирование по вопросам курения, характера питания и физической активности. При повторной консультации проводится интерпретация результатов обследования, оценка проводимой терапии, назначение/коррекция (при необходимости) гиполипидемической терапии.
• Рекомендуется с целью оценки эффективности гиполипидемической терапии пациентам с СГХС определение уровня ОХС, ХС-ЛНП, ХС-ЛВП и ТГ проводить через 8±4 недели после назначения/коррекции терапии, далее, после подбора терапии, 1 раз в год [1, 28, 142, 143, 144].
Уровень убедительности рекомендаций I (Уровень достоверности доказательств с).
Комментарии. Уровень липидных показателей необходимо оценивать с целью эффективности проводимой как медикаментозной, так и немедикаментозной гиполипидемической терапии.
• Рекомендуется с целью оценки переносимости гиполипидемической терапии пациентам с СГХС оценивать уровень АЛТ 1 раз в год [28, 138-141].
Уровень убедительности рекомендаций I (Уровень достоверности доказательств с).
Комментарии. Если уровень АЛТ превышает норму, но меньше 3 верхних границ нормы, то следует продолжить проводимую гиполипидемическую терапию и через 4-6 нед. провести повторное исследование уровня АЛТ. Если уровень АЛТ превышает верхнюю границу нормы в 3 раза, то необходимо прекратить прием статина (или другого гиполипидемического препарата, на усмотрение врача) или снизить дозу принимаемых гиполипидемических препаратов, проконтролировав уровень АЛТ через 4-6 нед. После возвращения уровня АЛТ к норме следует попробовать с осторожностью вернуться к прежнему режиму лечения. Если уровень АЛТ остается повышенным, проверить другие возможные причины.
• Рекомендуется пациентам с СГХС, принимающим гиполипидемическую терапию, при возникновении мышечных симптомов оценка уровня КФК [1, 28, 145].
Уровень убедительности рекомендаций I (Уровень достоверности доказательств с).
• Рекомендуется при наблюдении за пациентами с СГХС ежегодно при первичном осмотре расспрашивать о диагностированных с момента последнего визита сопутствующих заболеваниях и состояниях, потенциально вызывающих вторичную гиперлипидемию ( см Приложение Г6), а также исключать данные состояния при сборе жалоб, анамнеза и физикальном осмотре [1, 30].
Уровень убедительности рекомендаций I (Уровень достоверности доказательств С).
• Рекомендуется с целью оценки других биохимических факторов СС риска пациентам с СГХС ежегодно определять уровень глюкозы и креатинина с расчетом скорости клубочкой фильтрации [1, 128].
Уровень убедительности рекомендаций I (Уровень достоверности доказательств С).
• Рекомендуется пациентам с СГХС проведение ЭхоКГ 1 раз в 5 лет при отсутствии аортального стеноза или начальном аортальном стенозе, 1 раз в год - при умеренном стенозе, 1 раз в 6 мес. - при тяжелом аортальном стенозе с целью контроля степени стеноза в динамике и, при необходимости, определения показаний к хирургическому лечению [49, 146, 147].
Уровень убедительности рекомендаций I (Уровень достоверности доказательств с).
• Рекомендуется 1 раз в год всем взрослым пациентам с СГХС без установленной ИБС проводить оценку предтестовой вероятности ИБС с решением вопроса о необходимости проведения и методе нагрузочного тестирования [1, 33, 120, 130].
Уровень убедительности рекомендаций I (уровень достоверности доказательств с).
Комментарии. Метод исследования (ЭКГ-нагрузочный тест, визуализирующий нагрузочный тест, сцинтиграфия с нагрузкой, МСКТ коронарных артерий ) определяется исходя из показаний (с учетом клинической картины и результатов предтестовой вероятности ИБС) и возможностей центра.
• Рекомендуется взрослым пациентам с СГХС дуплексное сканирование брахиоцефальных артерий 1 раз в 2 года при стенозе менее 50%, 1 раз в год - при стенозе 50% и более, 1 раз в 6 месяцев - при наличии нестабильных атеросклеротических бляшек [50, 135].
Уровень убедительности рекомендаций I (Уровень достоверности доказательств С).
Комментарии: при наличии атеросклеротической бляшки (АСБ), стенозирующей просвет сонной артерии на 50% и более, или нестабильной АСБ необходимо оценить наличие показаний для хирургического лечения, при необходимости рекомендовать консультацию сердечно-сосудистого хирурга [57].
• Рекомендуется детям с гетерозиготной СГХС дуплексное сканирование брахиоцефальных артерий для оценки субклинического атеросклероза с возраста 10 лет исходно при выявлении СГХС и далее каждые 4 года (при проведении гиполипидемической терапии) или каждые 2 года (при отсутствии по каким-либо причинам гиполипидемической терапии или выявлении атеросклероза при первом исследовании артерий) [51, 149].
Уровень убедительности рекомендаций I (Уровень достоверности доказательств С).
• Рекомендуется детям с гомозиготной СГХС ежегодное проведение дуплексного сканирования брахиоцефальных артерий с целью выявления и оценки прогрессирования атеросклероза, при наличии нестабильных атеросклеротических бляшек - 1 раз в 6 мес [150].
Уровень убедительности рекомендаций IIb (Уровень достоверности доказательств С).
• Рекомендуется всем курящим пациентам с СГХС и пациентам с СГХС, имеющим жалобы на перемежающуюся хромоту, ежегодное определение лодыжечно-плечевого индекса. При ЛПИ <0,9 рекомендуется проведение дуплексного сканирования артерий нижних конечностей [151].
Уровень убедительности рекомендаций I (Уровень достоверности доказательств С).
• Рекомендуется всем пациентам с СГХС дуплексное сканирование артерий нижних конечностей 1 раз в 2 года при стенозе менее 50%, 1 раз в год - при стенозе 50% и более, 1 раз в 6 месяцев - при наличии нестабильных атеросклеротических АСБ [50, 151].
Уровень убедительности рекомендаций I (Уровень достоверности доказательств С).
• Рекомендуется консультирование пациента с СГХС сердечно-сосудистым хирургом при наличии показаний (значимые стенозы артерий, аортальный стеноз) [152].
Уровень убедительности рекомендаций I ( Уровень достоверности доказательств С).
• Рекомендуется не реже одного раза в год обсуждать с женщинами детородного возраста риски для плода при беременности на фоне гиполипидемической лекарственной терапии [148].
Уровень убедительности рекомендаций I (Уровень достоверности доказательств С).
• Рекомендуется использование надежных методов контрацепции женщинами детородного возраста, получающими гиполипидемическую лекарственную терапию [30, 148].
Уровень убедительности рекомендаций I ( Уровень достоверности доказательств С).
|
|
Дополнительно
6,1 Организационные аспекты оказания медицинской помощи.
• Рекомендуется проведение обследования пациентов с подозрением на наличие СГХС в медицинских организациях, оказывающих первичную специализированную медико-санитарную помощь в амбулаторных условиях, имеющих материально-технические и кадровые возможности для проведения необходимого обследования [178].Уровень убедительности рекомендаций I (Уровень достоверности доказательств С).
• Рекомендуется. Проведение подбора терапии и лечение пациентов с диагностированной СГХС в медицинских организациях, оказывающих первичную специализированную медико-санитарную помощь в амбулаторных условия или в условиях дневного стационара или в медицинских организациях, оказывающих специализированную медицинскую помощь в условиях дневного стационара или стационара [178] .
Уровень убедительности рекомендаций I (Уровень достоверности доказательств С).
• Рекомендуется проведение лечения с использованием афереза липопротеидов в медицинских организациях, оказывающих специализированную медицинскую помощь в условиях стационара и/или дневного стационара (центрах или отделениях экстракорпоральной гемокоррекции, экстракорпоральной детоксикации, гравитационной хирургии крови ) [178].
Уровень убедительности рекомендаций I (Уровень достоверности доказательств С).
• Рекомендуется проведение диспансерно-динамического наблюдения за пациентами с СГХС в медицинских организациях, оказывающих первичную медико-санитарную помощь [178].
Уровень убедительности рекомендаций I (Уровень достоверности доказательств С).
• Рекомендуется создание и поддержание работы регистра пациентов с СГХС, позволяющего оценивать клинические характеристики пациентов СГХС и эффективность их лечения в реальной клинической практике [43, 44].
Уровень убедительности рекомендаций I (Уровень достоверности доказательств С).
Комментарии. Регистр пациентов с СГХС представляет собой действенный рабочий инструмент для выявления проблем оказания помощи пациентам с СГХС и дальнейшей разработки программ реабилитации пациентов с СГХС.
Критерии оценки качества медицинской помощи
Критерии оценки качества медицинской помощи взрослым пациентам с СГХС:
| № | Критерии качества первичного обследования для постановки диагноза СГХС | Уровень убедительности рекомендаций | Уровень достоверности доказательств |
| 1 | Выполнен сбор и оценка индивидуального и семейного анамнеза по наличию ССЗ атеросклеротического генеза и повышенного уровня ОХС, ТГ, ХС-ЛНП, ХС-ЛВП | I | с |
| 2 | Проведено физикальное обследование на предмет выявления кожных и сухожильных ксантом, ксантелазм и липоидной дуги роговицы | I | с |
| 3 | Выполнен анализ показателей липидного спектра крови (ОХС, ТГ, ХС-ЛНП, ХС-ЛВП) | I | с |
| 4 | Выполнено обследование на наличие ССЗ атеросклеротического генеза: дуплексное сканирование экстракраниального отдела брахиоцефальных артерий и артерий нижних конечностей (при отсутствии проведения в последние 12 месяцев), проведена оценка предтестовой вероятности ИБС и при необходимости проведены нагрузочные и/или визуализирующие тесты для диагностики ИБС | I | с |
| № | Критерии качества дополнительного обследования и лечения пациента с установленным диагнозом СГХС | Уровень убедительности рекомедаций | Уровень достоверности доказательств |
| 5 | Проведен каскадный скрининг на наличие СГХС у всех родственников 1 и 2 степени родства с обязательным определением ХС-ЛНП | I | с |
| 6 | Пациентам 18 лет и старше назначена терапия статинами в высокоинтенсивном режиме (аторвастатин 40 мг/сут и более или розувастатин 20 мг/сут и более | I | с |
| 7 | Выполнен анализ крови для оценки эффективности и безопасности проводимой гиполипидемической терапии в период 8±4 нед.: АЛТ и показателей липидного спектра крови (ОХС, ТГ, ХС-ЛНП, ХС-ЛВП) | I | с |
| 8 | Пациентам 18 лет и старше при недостижении целевого уровня ХС-ЛНП (менее 2,5 ммоль/л у лиц с СГХС без ИБС или ее эквивалентов или менее 1,5 ммоль/л у лиц с СГХС и наличием ИБС или ее эквивалентов) на фоне максимально переносимых доз статинов дополнительно назначена терапия эзетимибом** в дозе 10 мг/сут или эволокумабом** в дозе 140 мг 1 раз в 2 недели или алирокумабом** 75-150 мг 1 раз в 2 недели. | I | А |
| 9 | Пациентам 18 лет и старше при недостижении целевого уровня ХС-ЛНП (менее 2,5 ммоль/л у лиц с СГХС без ИБС или ее эквивалентов или менее 1,5 ммоль/л у лиц с СГХС и наличием ИБС или ее эквивалентов) на фоне двухкомпонентной гиполипидемической терапии проведена трехкомпонентная гиполипидемическая терапия (статин+эзетемиб+эволокумаб**/алирокумаб**) или проведены процедуры ЛП-афереза (при наличии показаний) | I | С |
| 10 | При непереносимости статина у пациентов 18 лет и старше снижена его доза или проведена замена на другой статин, при полной непереносимости 2-х и более статинов проведена терапия эзетемибом в дозе 10 мг/сут и/или ингибиторами PCSK9 эволокумабом** в дозе 140 мг 1 раз в 2 недели или алирокумабом** 75-150 мг 1 раз в 2 недели | IIa | с |
| № | Критерии качества динамического наблюдения пациента с геСГХС | Уровень убедительности рекомедаций | Уровень достоверности доказательств |
| 1 | Не реже 1 раза в год проведена 1 первичная и 1 повторная консультация кардиолога с проведением биохимического анализ крови на определение АЛТ и показателей липидного спектра (ОХ, ТГ, ХС-ЛНП, ХС-ЛВП), | I | с |
| 12 | Проведено обследование на выявление наличие ССЗ атеросклеротического генеза: выполнено дуплексное сканирование брахиоцефальных артерий 1 раз в 2 года при стенозе менее 50%, по данным предыдущего исследования, 1 раз в год - при стенозе 50% и более, 1 раз в 6 месяцев - при наличии нестабильных атеросклеротических бляшек; а также выполнено ЭхоКГ 1 раз в 5 лет при отсутствии аортального стеноза или начальном аортальном стенозе, по данным предыдущего исследования, 1 раз в год - при умеренном стенозе, 1 раз в 6 мес. - при тяжелом аортальном стенозе, а также не реже чем 1 раз в год проведена оценка предтестовой вероятности ИБС и при необходимости проведены нагрузочные и/или визуализирующие тесты для диагностики ИБС | I | с |
| 13 | Пациентам 18 лет и старше при недостижении целевого уровня ХС-ЛНП (менее 2,5 ммоль/л у лиц с СГХС без ИБС или ее эквивалентов или менее 1,5 ммоль/л у лиц с СГХС и наличием ИБС или ее эквивалентов) на фоне максимально переносимых доз статинов дополнительно назначена терапия эзетимибом** в дозе 10 мг/сут или эволокумабом** в дозе 140 мг 1 раз в 2 недели или алирокумабом** 75-150 мг 1 раз в 2 недели. | I | А |
| 14 | Пациентам 18 лет и старше при недостижении целевого уровня ХС-ЛНП (менее 2,5 ммоль/л у лиц с СГХС без ИБС или ее эквивалентов или менее 1,5 ммоль/л у лиц с СГХС и наличием ИБС или ее эквивалентов) на фоне двухкомпонентной гиполипидемической терапии проведена трехкомпонентная гиполипидемическая терапия (статин+эзетемиб+эволокумаб**/алирокумаб**) или проведены процедуры ЛП-афереза (при наличии показаний) | I | С |
Список литературы
• Ежов М.В., Сергиенко И.В., Рожкова Т.А., Кухарчук В.В., Коновалов Г.А., Мешков А.Н., Ершова А.И., Гуревич В.С., Константинов В.О., Соколов А.А., Щербакова М.Ю., Леонтьева И.В., Бажан С.С., Воевода М.И., Шапошник И.И. Российские рекомендации по диагностике и nce - an attempt at a unified definition. Position paper from an International Lipid Expert Panel. Arch Med Sci. 2015 Mar 16; 11(1):1-23.
|
|
Приложения
Приложение А1.
Состав рабочей группы.Бажан С.С. кандидат медицинских наук, зам. руководителя Научно-клинического центра липидологии НИИТПМ - филиал ИЦиГ СО РАН, член НОА.
Ершова А.И. кандидат медицинских наук, старший научный сотрудник лаборатории молекулярной генетики отдела клинической кардиологии и молекулярной генетики ФГБУ «Национальный медицинский исследовательский центр профилактической медицины» МЗ РФ, член РКО, ESC, EAS.
Мешков А.Н. кандидат медицинских наук, руководитель лаборатории молекулярной генетики ФГБУ Национальный медицинский исследовательский центр профилактической медицины МЗ РФ; член РКО, НОА, EAS, ESHG.
Соколов А.А. доктор медицинских наук, доцент, профессор кафедры нефрологии и эфферентной терапии ВМедА, профессор кафедры анестезиологии и реаниматологии им. В.Л. Ваневского СЗГМУ им. И.И. Мечникова исполнительный директор НП «Национальный совет экспертов по редким болезням», исполнительный директор НП «Национальное общество специалистов в области гемафереза и экстракорпоральной гемокоррекции, член правления НОА.
Ежов М.В. доктор медицинских наук, профессор, ведущий научный сотрудник отдела проблем атеросклероза ФГБУ НМИЦ Кардиологии МЗ РФ, прездиент НОА, член EAS, ESC.
Кухарчук В.В. доктор медицинских наук, профессор, член-корреспондент РАН. Руководитель отдела проблем атеросклероза ФГБУ «НМИЦ кардиологии» МЗ РФ. Член правления НОА, РКО, МГНОК, РМОАГ.
Гуревич В.С. доктор медицинских наук, профессор, заведующий отделом атеросклероза Научно-клинического и образовательного центра «Кардиология» медицинского факультета Санкт-Петербургского государственного университета, профессор кафедры госпитальной терапии и кардиологии им. М.С. Кушаковского Северо-западного государственного медицинского университета им. И.И. Мечникова, руководитель Центра атеросклероза и нарушений липидного обмена Клинической больницы им. Л.Г. Соколова ФМБА РФ, вице-президент НОА, член РКО, EAS, ESC, Европейского общества клинических исследований, Международного общества аутоиммунных заболеваний. Премия Минздрава РФ за монографию, 1985 г. Почетная грамота Минздрава РФ за многолетний труд, 2000 г. Благодарность Комитета по социальной политике Совета Федерации РФ за оказание высококвалифицированной медицинской помощи населению Санкт-Петербурга, 2015 г.
Воевода М.И. доктор медицинских наук, профессор, академик РАН, заместитель директора по научной работе ФИЦ ИЦиГ СО РАН, ученый секретарь Объединенного Ученого совета СО РАН по медицинским наукам, член совета Международного общества терапевтов (International Society of Internal Medicine), член совета Международного общества по приполярной медицине (International Union for сircumpolar Health (IUCH)), полномочный представитель Российского научного медицинского общества терапевтов в Сибирском и Дальневосточном федеральных округах, вице-президент РНМОТ, вице-президент НОА.
Сергиенко И.В. доктор медицинских наук, профессор, ведущий научный сотрудник отдела проблем атеросклероза ФГБУ НМИЦ Кардиологии МЗ РФ, директор НОА, член EAS, ESC.
Шахтшнейдер Е.В. кандидат медицинских наук, ведущий научный сотрудник лаборатории молекулярно-генетических исследований терапевтических заболеваний, заведующая научно-инновационным отделом НИИТПМ - филиала ИЦиГ СО РАН, Член EAS, РКО, ESC.
Покровский С.Н. доктор биологических наук, профессор, лауреат премий правительства РФ, Европейского Общества гемафереза и гемотерапии, РКО, главный научный сотрудник ФГБУ НМИЦ Кардиологии МЗ РФ, член РКО, НОА, ЕАS, Internatiaonal Atherosclerosis Society, Международного Общества Афереза, Европейского и Американского Обществ Искусственных органов, National Lipid Assiciation.
Коновалов А.Г. доктор медицинских наук, профессор, лауреат премии Ленинского комсомола, лауреат премии Правительства России, руководитель Центра Диагностики и Инновационных Медицинских Технологий КДЦ Медси на Белорусской, председатель Ученого Совета Группы Компаний Медси, член Национальной липидной ассоциации (NLA), ESC, НОА, Московского общества гемафереза.
Леонтьева И.В. доктор медицинских наук, профессор, «отличник здравоохранения», главный научный сотрудник отдела детской кардиологии и аритмологии ФГБОУ ВО РНИМУ им. Н.И. Пирогова МЗ РФ НИКИ Педиатрии им. Акададемика Ю.Е. Вельтищева, вице- президент ассоциации детских кардиологов России, член РКО, РМОАГ.
Константинов В.О. доктор медицинских наук, профессор, «отличник здравоохранения», профессор кафедры госпитальной терапии и кардиологии им. М.С. Кушаковского ФГБОУ ВО «Северо-Западный государственный медицинский университет им. И.И. Мечникова» МЗ РФ, член экспертных советов РКО и НОА, заместитель председателя Санкт-Петербургского отделения НОА, председатель секции атеросклероза Санкт-Петербургского научного общества кардиологов им. Г.Ф. Ланга, член EAS, ESC, Европейского общества профилактики и реабилитации сердечно-сосудистых заболеваний.
Щербакова М.Ю. доктор медицинских наук, профессор кафедры детской кардиологии ФПК МР ФГАОУ ВО РУДН, вице-президент ассоциации детских кардиологов России.
Захарова И.Н. доктор медицинских наук, профессор, заслуженный врач России, заведующая кафедрой педиатрии с курсом поликлинической педиатрии им. академика Г.Н. Сперанского ФГБОУ ДПО Российская медицинская академия непрерывного профессионального образования МЗ РФ, член Исполкома Союза педиатров России, почетный профессор НЦЗД РАН, вице-президент Ассоциации педиатров по содействию непрерывному последипломному образованию педиатров, полный член ESPGHAN, EAACI, консультант по педиатрии УД Президента РФ, Председатель Диссертационного Совета Д 208,071,01.
Балахонова Т.В. доктор медицинских наук, профессор, главный научный сотрудник Отдела ультразвуковых исследований Института клинической кардиологии ФГБУ «НМИЦ кардиологии» МЗ РФ, Член Исполкома Ассоциации специалистов ультразвуковой диагностики в медицине(РАСУДМ), член РКО, Европейского общества специалистов ультразвуковой диагностики в медицине, ESC, Европейской ассоциации по визуализации сердца и сосудов (EACVI).
Филиппов А.Е. доктор медицинских наук, профессор, профессор кафедры госпитальной терапии ФГБОУ ВПО «Санкт-Петербургский государственный университет», заведующий кафедрой общей врачебной практики и терапии ЧОУ ДПО «Институт профессиональной переподготовки международного медицинского центра «СОГАЗ», член РКО, ESC, член правления НОА, заместитель председателя Санкт-Петербургского НОА.
Ахмеджанов Н.М. кандидат медицинских наук, ведущий научный сотрудник, оттдела профилактики метаболических нарушений ФГБУ НМИЦ профилактической медицины МЗ РФ, член НОА, РКО, Американско коллегии ардиологов (АСС).
Александрова О.Ю. доктор медицинских наук, заместитель директора Московского областного научно-исследовательского клинического института им. М.Ф. Владимирского по учебной работе, декан факультета усовершенствования врачей, заведующая кафедрой организационного-правового обеспечения медицинской и фармацевтической деятельности.
Все члены Рабочей группы подтвердили отсутствие финансовой поддержки / конфликта интересов, о которых необходимо сообщить.
Приложение А2.
Методология разработки клинических рекомендаций.Клинические рекомендации разработаны специалистами-экспертами Национального общества по изучению атеросклероза. При подготовке рекомендаций учитывались последние достижения доказательной медицины, отечественный и зарубежный клинический опыт в области изучения СГХС, атеросклероза и его осложнений. Основой настоящей версии клинических рекомендаций стали российские и зарубежные фундаментальные руководства, монографии по кардиологии и внутренним болезням, результаты крупных международных медицинских регистров и рандомизированных исследований, последние версии международных методических руководств для специалистов-кардиологов и врачей общей практики. Источниками современных обновлений были журнальные публикации в рецензируемых журналах, входящих в российские и зарубежные индексы научного цитирования.
Целевая аудитория данных клинических рекомендаций:
1. Врач-кардиолог медицинских организаций, оказывающий помощь в амбулаторных и стационарных условиях.
2. Врач-терапевт медицинских организаций, оказывающий помощь в амбулаторных и стационарных условиях.
3. Врач общей практики (семейный врач).
4. Врач-трасфузиолог медицинских организаций, проводящих процедуры ЛП-афереза.
В ходе разработки использованы уровни убедительности рекомендаций и уровни достоверности доказательств ( табл. 1 и табл. 2).
Таблица 1 Уровни убедительности рекомендаций.
| Уровень убедительности рекомендаций | Определение | Формулировка |
| I | Доказано или общепризнанно, что метод исследования / лечения полезен, эффективен, имеет преимущества | Рекомендуется / показано |
| II | Противоречивые данные и/или расхождение мнений о пользе и эффективности метода исследования / лечения | |
| IIa | Большинство данных / мнений в пользу метода | Применение целесообразно |
| IIb | Данные / мнения о пользе метода не столь убедительны | Применение возможно |
| III | Доказано или общепризнанно, что метод исследования / лечения не полезен, не эффективен, может приносить вред | Не Рекомендуется |
Таблица 2. Уровни достоверности доказательств.
| Уровень достоверности доказательств А | Данные нескольких рандомизированных клинических испытаний или мета-анализов |
| Уровень достоверности доказательств В | Данные одного рандомизированного или нескольких нерандомизированных клинических испытаний |
| Уровень достоверности доказательств С | Согласованное мнение экспертов и/или результаты небольших исследований, ретроспективный исследований, регистров |
Порядок обновления клинических рекомендаций.
Уровень GPP. Сложившаяся клиническая практика.
Клинические рекомендации обновляются 1 раз в 3 года с учетом новых российских и международных данных по эпидемиологии форм заболевания, методам и тактике диагностики, способам медикаментозного лечения и показаниям для направления на хирургические вмешательства.
Приложение А3.
Связанные документы.КР400. Хронический болевой синдром (ХБС) у взрослых пациентов, нуждающихся в паллиативной медицинской помощи.
КР337. Болевой синдром (БС) у детей, нуждающихся в паллиативной медицинской помощи.
Приложение В.
Информация для пациентов.СЕМЕЙНАЯ ГИПЕРХОЛЕСТЕРИНЕМИЯ.
Что такое гиперхолестеринемия.
Семейная гиперхолестеринемия - это наследственное заболевание, при котором генетическое повреждение является причиной высокого уровня холестерина крови и передается из поколения в поколение, иногда возможна передача заболевания через поколение. Гиперхолестеринемия означает высокий холестерин крови. Тип холестерина, который специфично повышается при семейной гиперхолестеринемии - холестерин липопротеидов низкой плотности (ХС-ЛНП).
Семейная гиперхолестеринемия - одно из наиболее распространенных наследственных заболеваний. Приблизительно 1 из 200 человек в мире имеет генетические повреждения, являющиеся причиной семейной гиперхолестеринемии. Если один из родителей имеет семейную гиперхолестеринемию, то в 50% случаев она будет у его сына или дочери.
Семейная гиперхолестеринемия связана с повышенным риском сердечно-сосудистых заболеваний. Риск различается от семьи к семье и зависит от уровня холестерина, других наследственных факторов, факторов образа жизни, таких как питание, курение, уровень физической активности, и даже от того, мужчина вы или женщина. Женщины с семейной гиперхолестеринемией заболевают сердечно-сосудистыми заболеваниями в возрасте 55-60 лет, а мужчины - 45-50 лет. Важно как можно раньше (идеально в детском возрасте) выявлять и правильно лечить семейную гиперхолестеринемию, так как это значительно снижает риск развития сердечно-сосудистых заболеваний.
ВАЖНО.
Семейная гиперхолестеринемия наследуется и передается в семье. Наличие высокого холестерина крови, особенно высокого ХС-ЛНП, повышает риск раннего начала сердечно-сосудистых заболеваний.
Что такое холестерин липопротеидов низкой плотностй.
Холестерин - это жировая субстанция, которая необходима нашему организму для построения клеток, синтеза гормонов и производства желчных кислот в печени. Однако высокий уровень холестерина в крови может приводить к тому, что лишний холестерин накапливается в стенках кровеносных сосудов, что ведет к образованию атеросклеротических бляшек, сужающих просвет сосуда. Часто атеросклеротические бляшки суживают просвет артерий, кровоснабжающих жизненно важные органы нашего организма: сердце, головной мозг, почки , что может приводить к развитию серьезных сердечно-сосудистых заболеваний. ХС-ЛНП - это частицы, которые содержатся в крови и являются транспортной системой, которая переносит холестерин от одних клеток нашего организма к другим. Частицы ХС-ЛНП имеют специальный присоединенный белок, называющийся аполипопротеин В. Аполипопротеин В наподобие моста связывает частицы ХС-ЛНП с клетками вашего организма, которые имеют ЛНП-рецептор. Рецептор помогает клеткам «узнавать» частицы ХС-ЛНП. Если рецептор или белок аполипопротеин В «работают» плохо, то уровень холестерина в вашей крови повышается. Это является причиной семейной гиперхолестеринемии.
ВАЖНО.
Липопротеины низкой плотности транспортируют холестерин в вашей крови к клеткам. Холестерин нужен для строительства клеток, производства гормонов и производства желчных кислот. Однако, если ХС-ЛНП слишком много, он накапливается в стенках кровеносных сосудов в виде атеросклеротических бляшек.
Причины семейной гиперхолестеринемии.
Особенности, которые мы наследуем от родителей, определяются информацией, хранящейся в ДНК. ДНК содержит гены, в которых находится информация о всех характеристиках организма. Изменения в генах могут быть причиной наследственных заболеваний. В большинстве случаев, при семейной гиперхолестеринемии эти изменения находятся в гене, который кодирует ЛНП-рецептор. Этот рецептор расположен на поверхности клеток и удаляет частицы ХС-ЛНП из крови. Изменения в гене ЛНП-рецептора приводят к тому, что он теряет способность к удалению холестерин-содержащих частиц из крови.
Большинство людей с семейной гиперхолестеринемией наследуют один дефектный ген ЛНП-рецептора от одного из родителей, и один нормальный ген ЛНП-рецептора от другого родителя. Следовательно, они имеют только 50% нормально работающих ЛНП-рецепторов на поверхности клеток. Это ведет к тому, что у них уровень ХС-ЛНП в крови значительно повышен с самого рождения по сравнению с людьми без семейной гиперхолестеринемии. Таким образом, у людей с семейной гиперхолестеринемией выше риск развития атеросклеротических бляшек и сердечно-сосудистых осложнений, которые могу развиваться в молодом возрасте.
ВАЖНО.
Причиной семейной гиперхолестеринемии являются изменения в гене, который кодирует ЛНП-рецептор. Дефектный ЛНП-рецептор не может удалять ХС-ЛНП из крови. Избыток холестерина накапливается в стенках кровеносных сосудов, приводя к развитию сердечно-сосудистых заболеваний.
Как можно заподозрить семейную гиперхолестеринемию.
Семейную гиперхолестеринемию можно заподозрить, когда в семье есть случаи раннего начала сердечно-сосудистых заболеваний. Так, если кто-то из членов семьи перенес инфаркт миокарда (сердечный приступ) или мозговой инсульт в возрасте ранее 50-60 лет, это может быть следствием высокого уровня холестерина. В таких случаях рекомендуется определить показатели липидного профиля крови у членов семьи пациента:
- липидный профиль определяет различные типы липопротеидов в крови, такие как общий холестерин, холестерин липопротеидов низкой плотности (ХС-ЛНП), холестерин липопротеидов высокой плотности (ХС-ЛВП) и триглицериды.
- диагностировать и лечить семейную гиперхолестеринемию важно уже в детском возрасте. Лечение более эффективно, когда оно начинается рано и до того, как накопление холестерина в стенках сосудов приводит к образованию атеросклеротических бляшек, сильно суживающих просвет кровеносных сосудов, и приводящих к развитию сердечно-сосудистых катастроф - инфарктов и инсультов.
Есть несколько внешних признаков, которые могут определяться при семейной гиперхолестеринемии: утолщение сухожилий или желтоватые бляшки вокруг глаз (ксантелазмы), но они не всегда бывают у пациентов с семейной гиперхолестеринемией. Иногда холестерин откладывается в радужке (цветной части) глаза в виде арки (липидная дуга роговицы).
ВАЖНО.
Семейная гиперхолестеринемия может быть заподозрена у людей, которые имеют раннее начало сердечно-сосудистых заболеваний в течение жизни в сочетании с высоким уровнем холестерина в крови. Родственники таких пациентов должны определить у себя показатели липидного профиля.
Как диагностируют семейную гиперхолестеринемию.
Семейную гиперхолестеринемию диагностирует врач, применяя специально разработанные диагностические критерии, учитывающие целый комплекс клинических (уровень холестерина, наличие сухожильных ксантом, заболеваний, обусловленных атеросклерозом у пациента и членов его семьи ) и генетическим факторов. Для генетического обследования используют ДНК, выделенную из клеток крови. Семейную гиперхолестеринемию диагностируют, находя дефект генов, например, гена ЛНП-рецептора. Близкие родственники, такие как родители, братья и сестры и дети пациента с семейной гиперхолестеринемией, имеют 50% риск также иметь это заболевание. Обследование членов семьи является ключевым для ранней диагностики семейной гиперхолестеринемии.
ВАЖНО.
Семейная гиперхолестеринемия диагностируется на основании клинических данных и генетического обследования. Выявление определенных мутаций в ряде генов, ответственных за развитие семейной гиперхолестеринемии, позволяет не только подтвердить диагноз у обследуемого человека, но и провести тестирование близких членов его семьи с целью ранней диагностики этого заболевания.
В каком возрасте нужно дигностировать семейную гиперхолестеринемию.
Люди с семейной гиперхолестеринемией обычно имеют высокий общий холестерин и высокий ХС-ЛНП с рождения. Рекомендуется родителям, имеющим семейную гиперхолестеринемию, обращаться к врачу для обследования своих детей до достижения ими школьного возраста. Подтверждение диагноза важно в детском и юношеском возрасте. Чем раньше изменить диету, пищевые привычки и начать лечение, тем меньше будет риск развития атеросклероза и связанных с ним осложнений.
ВАЖНО.
В семьях с диагностированной семейной гиперхолестеринемией рекомендуется тестирование детей для диагностики этого заболевания до восьмилетнего возраста. Это позволяет провести необходимую коррекцию питания и образа жизни ребенка, а также при необходимости назначить ему эффективное лечение.
Как можно уменьшить ХС-ЛНП.
Снизить холестерин можно при помощи диеты, регулярной физической активности, отказа от курения и применения специальных лекарственных препаратов.
Изменения в питании - первый шаг в снижении уровня холестерина для всех людей с семейной гиперхолестеринемией. Изменения в диете могут снизить холестерин на 10-15%.
Для людей семейной гиперхолестеринемией этого снижения бывает недостаточно, поэтому назначаются холестеринснижающие препараты. Цель лечения (диеты и лекарственных препаратов) - снизить уровень ХС-ЛНП ниже 2,5 ммоль/л у взрослых и ниже 3,5 ммоль/л у детей. Для тех детей и взрослых с СГХС, кто уже имеет заболевание сердца и сосудов, ХС-ЛНП должен быть ниже 1,8 ммоль/л.
Когда человек наследует дефектный ген от обоих родителей, ЛНП-рецептор может полностью отсутствовать в клетках. В этом случае имеется место экстремально высокое повышение ХС-ЛНП, для снижения которого наряду с диетой и лекарственными препаратами необходимо проведение регулярной (каждые 1-2 недели) процедуры, направленной на механическое удаление из крови избытка холестерина. Такая процедура получила название ЛП-аферез.
ВАЖНО.
Изменения в питании могут снизить холестерин ЛНП на 10-15%. Для пациентов с семейной гиперхолестеринемией этого может быть недостаточно, поэтому диету следует комбинировать с приемом медикаментов, снижающих уровень холестерина. Для тяжелых форм семейной гиперхолестеринемии дополнительно может быть применена технология очищения крови от избытка холестерина (ЛНП-аферез).
Как диета действует на холестерин ЛНП.
Все жиры в пище являются смесью насыщенных и ненасыщенных жирных кислот. Насыщенные жирные кислоты находятся в продуктах животного происхождения (молочные и мясные), твердых маргаринах и в большинстве видов печенья, бисквитов, кексов, фаст-фуде. Эти насыщенные жирные кислоты повышают холестерин, в отличии от ненасыщенных жиров из растений и рыбы, которые снижают или действуют нейтрально на ХС-ЛНП.
Низкое потребление холестерина рекомендовано людям с высоким уровнем холестерина в крови. Наибольшее количества холестерина в пище содержится в продуктах животного происхождения, таких как яичные желтки, потроха, мясо и жирные молочные продукты, например, сыр, сливки и масло.
Жирная рыба и рыбий жир насыщены омега-3 жирными кислотами, которые имеют благоприятный эффект. Омега-3 также снижают уровень триглицеридов. Для обеспечения достаточного потребления Омега-3 рекомендуется есть жирную морскую рыбу не реже двух раз в неделю.
Благоприятное воздействие на уровень холестерина оказывают волокна, содержащиеся в крупнозернистых кукурузных и цельнозерновых злаковых продуктах, бобовых, горохе, фруктах, ягодах и овощах. Растительные волокна, потребляемые с пищей, связывают в кишечнике поступивший с едой холестерин. Это приводит к тому, что уменьшается всасывание холестерина из кишечника, а, следовательно, и его концентрация в крови. Кроме того, продукты с высоким содержанием клетчатки являются важным источником витаминов, минералов и антиоксидантов.
Какая диета рекомендована про семейной гиперхолестеринемий.
Питание для лиц с семейной гиперхолестеринемией должно быть разнообразным и сбалансированным. Для детей с семейной гиперхолестеринемией соблюдение диеты должно подкрепляться изменением питания для всех членов семьи. Важно, чтобы привычки здорового питания устанавливались как можно раньше. Изменение диеты требует времени, часто месяцев или лет, и требует регулярного наблюдения клиническим диетологом или врачом. То, что вы едите регулярно, очень важно. Случайные отклонения от рекомендуемой диеты не приводят к повышению уровня холестерина в крови.
ВАЖНО.
Пять важных рекомендаций для сбалансированного питания:
• употребляйте меньше жира, особенно меньше насыщенного жира,.
• замените насыщенные жиры ненасыщенными жирами,.
• ешьте больше продуктов, содержащих клетчатку, овощи и фрукты каждый день,.
• употребляйте меньше продуктов с высоким содержанием холестерина,.
• ограничьте количество пищи и напитков с высоким содержанием сахара или алкоголя.
Как лекарственные препараты влияют на ХС-ЛНП.
Лекарства, которые могут снизить ХС-ЛНП, увеличивают количество ЛНП-рецепторов, чтобы лучше поглощать ХС-ЛНП из вашей крови. Изменения в питании должны сочетаться с медикаментозным лечением, чтобы снизить уровень холестерина до неоходимого уровня. Лекарственная терапия для семейной гиперхолестеринемии применяется не только у взрослых, но и у детей. У детей с подтвержденной семейной гиперхолестеринемией рекомендуется начинать медикаментозное лечение с 10 лет. Лечение должно быть длительным, оно поможет избежать развития сердечно-сосудистых заболеваний.
Какие лекарственные препараты снижают ХС-ЛНП.
Лекарственные средства, снижающие ХС-ЛНП, включают статины, ингибиторы поглощения холестерина и ингибиторы PCSK9. Ваш врач может лечить вас одним или несколькими из этих типов лекарств. Если ХС-ЛНП снижается до необходимого уровня, отложение холестерина в кровеносных сосудах и вокруг глаз или сухожилий уменьшится.
Почему важное значение имеет лечение в течение длительного временй.
Организм производит холестерин постоянно. Однако у людей с семейной гиперхолестеринемией из-за генетического дефекта нарушена способность организма к удалению избыточного холестерина. Лекарственные препараты способствуют восстановлению этой способности. Как только ХС-ЛНП уменьшился в результате лечения, важно предотвратить его повторное повышение, которое будет неизбежным при отмене препаратов. Поэтому любой человек с семейной гиперхолестеринемией должен постоянно придерживаться диеты, здорового образа жизни и принимать препараты, снижающие уровень холестерина.
Что такое сердечно-сосудистые заболевания.
Заболевания сердца и кровеносных сосудов, вызванные атеросклерозом, относятся к сердечно-сосудистым заболеваниям. Атеросклероз сопровождается накоплением жира (включая холестерин) в атеросклеротичесчких бляшках, которые суживают просвет кровеносных сосудов, что может привести к нарушению кровоснабжения жизненно важных органов: сердца, головного мозга, почек Если атеросклероз развивается в кровеносном сосуде, доставляющем кровь к сердцу, то возникает ишемическая болезнь сердца, наиболее грозным проявлением которой является инфаркт миокарда. Если атеросклерозом поражается кровеносный сосуд, кровоснабжающий головной мозг, то возникает нарушение мозгового кровообращения, проявляющееся в виде транзиторной ишемической атаки или инсульта.
ВАЖНО.
Сердечный приступ и инсульт являются конечным результатом атеросклероза. Атеросклероз - это сужение кровеносных сосудов, вызванное накоплением холестерина и воспалением, с образованием бляшки. Бляшка уменьшает размер просвета кровеносного сосуда. Поврежденная бляшка может вызвать образование сгустка крови, приводящее к очень быстрому сужению или закупорке кровеносного сосуда.
Какие существуют факторы риска.
Факторы риска - это особенности (биологические, психологические или экологические), которые повышают вероятность развития атеросклероза и сердечно-сосудистых заболеваний у человека. Одним из наиболее важных факторов риска сердечно-сосудистых заболеваний является высокий уровень ХС-ЛНП. К другим факторам риска относятся сахарный диабет и высокое артериальное давление, которые в свою очередь могут быть результатом избыточной массы тела, недостаточного потребления фруктов и овощей, низкой физической активности. Регулярные физические упражнения способствуют не только снижению массы тела, но и благотворно влияют на липидный профиль, снижая уровень ХС-ЛНП и триглицеридов, и повышая уровень холестерина ЛВП ( хороший холестерин ).
Курение увеличивает риск развития сердечно-сосудистых заболеваний, даже если уровень холестерина в крови нормальный. Тем более оно опасно для пациентов с семейной гиперхолестеринемией. Курение вызывает дополнительное повреждение кровеносных сосудов и снижает в крови уровень холестерина ЛВП ( хороший холестерин ). Пациенты с семейной гиперхолестеринемией, не получающие лечение, имеют в 25 раз более высокий риск развития сердечно-сосудистых заболеваний по сравнению с людьми, не имеющими семейной гиперхолестеринемии. У не леченных больных с семейной гиперхолестеринемией, которые также курят, риск увеличивается в 75 раз.
Кроме того, сердечно-сосудистые заболевания развиваются чаще с возрастом, и мужчины заболевают ими примерно на 10 лет раньше, чем женщины. Если у человека есть несколько из перечисленных факторов риска, то вероятность развития сердечно-сосудистого заболевания у него еще выше.
Можно ли снизить риск сердечно-сосудистых заболеваний при семейной гиперхолестеринемий.
ДА. Исследования показывают, что снижение уровня ХС-ЛНП снижает риск сердечно-сосудистых заболеваний. Вероятность возникновение атеросклеротических бляшек зависит от уровня ХС-ЛНП и длительности его воздействия на стенку сосуда. Чем выше оба этих фактора, тем раньше разовьется атеросклероз. Понижая уровни ХС-ЛНП, можно значительно снизить риск развития сердечно-сосудистых заболеваний, связанных с атеросклерозом. Важно как можно раньше начать снижение ХС-ЛНП. Прекращение курения и коррекция других факторов риска, о которых говорилось выше, имеет решающее значение для дополнительного снижения риска развития сердечно-сосудистых заболеваний.
ТАКИМ ОБРАЗОМ:
• Семейная гиперхолестеринемия является наследственным заболеванием, вызванным чаще всего нарушением работы гена ЛНП-рецептора.
• Нарушение работы гена ЛНП-рецептора может привести к увеличению содержания ХС-ЛНП в крови, избыток которого вызывает развитие атеросклероза и таких грозных сердечно-сосудистых заболеваний, как инфаркт миокарда и инсульт.
• Для людей с семейной гиперхолестеринемией характерно развитие сердечно-сосудистых заболеваний уже в молодом возрасте.
• Важно выявлять семейную гиперхолестеринемию как можно раньше, поэтому, если у Вас диагностировано это заболевание, необходимо обязательно обследовать членов Вашей семьи, включая детей.
• Своевременно (желательно с детского возраста) начатые мероприятия по ведению здорового образа, соблюдение сбалансированной диеты и прием холестеринснижающих препаратов могут значительно снизить риск развития сердечно-сосудистых заболеваний у людей с семейной гиперхолестеринемией.
Приложение Г.
Приложение Г1.
Критерии DLCN (Критерии Dutch Lipid сlinic Network).Критерии DLCN для диагностики геСГХС у взрослых (18 лет и старше).
Критерии DLCN учитывают данные наследственного анамнеза, индивидуального анамнеза, физикального обследования, уровень ХС-ЛНП и результаты молекулярно-генетического тестирования (анализа ДНК).
Диагноз устанавливается на основании суммы баллов, полученных в каждой группе. Внутри группы баллы не суммируются, учитывается только один признак, дающий максимальное количество баллов внутри каждой из групп. К примеру, если у обследуемого есть и липоидная дуга роговицы (4 балл) и ксантомы сухожилий (6 баллов), то для группы «Физикальное обследование» нужно учитывать только 6 баллов. В соответствии с набранной суммой балов СГХС может быть определенной, вероятной или возможной. При этом диагноз СГХС выставляется только при наличии определенной или вероятной формы.
| Критерий | Баллы |
| 1.Семейный анамнез | |
| Родственник первой степени родства с ранним (у мужчин <55 лет; у женщин <60 лет) ССЗ атеросклеротического генеза (ИБС, атеротромботический ишемический инсульт, ТИА, периферический атеросклероз с атеросклеротическими бляшками, стенозирующими просвет сосуда ≥ 50%) или Родственник 1-й степени родства с ХС-ЛНП>95-го процентиля | 1 |
| Родственник 1-й степени родства с ксантомами сухожилий и/или липоидной дугой роговицы или Дети моложе 18 лет с ХС-ЛНП >95-го процентиля | 2 |
| 2.Индивидуальный анамнез | |
| У пациента ранняя (у мужчин <55 лет; у женщин <60 лет) ИБС | 2 |
| У пациента раннее (у мужчин <55 лет; у женщин <60 лет) развитие атеротромботического ишемического инсульта, ТИА или периферический атеросклероз с атеросклеротическими бляшками, стенозирующими просвет сосуда ≥ 50% | 1 |
| 3.Физикальное обследование | |
| Сухожильные ксантомы | 6 |
| Липидная дуга роговицы в возрасте <45 лет | 4 |
| Уровень ХС. ЛНП | |
| > 8,5 ммоль/л | 8 |
| 6,5-8,4 ммоль/л | 5 |
| 5,0-6,4 ммоль/л | 3 |
| 4,0-4,9 ммоль/л | 1 |
| 5.Анализ ДНК | |
| Наличие патогенного или вероятно патогенного варианта нуклеотидной последовательности LDLR, APOB или PCSK9 | 8 |
| Диагноз ставится на основании суммы баллов: «определенная» СГХС - >8 баллов «вероятная» СГХС - 6-8 баллов «возможная» СГХС - 3-5 баллов | |
Приложение Г2.
Популяционные показатели ХС-ЛНП в зависимости от пола и возраста для РФ.| Пол | Возраст | ХС-ЛНП (моль/л) 95 перцентиль |
| Мужской | 25-34 | 4,56 |
| 35-44 | 5,04 | |
| 45-54 | 5,31 | |
| 55-64 | 5,16 | |
| Женский | 25-34 | 4,24 |
| 35-44 | 4,68 | |
| 45-54 | 5,29 | |
| 55-64 | 5,56 |
Приложение Г3.
Критерии Саймона Брума (Simon вroome Registry).Критерии Саймона Брума (Simon вroome Registry) применяют для диагностики геСГХС у взрослых, а также у детей и подростов в возрасте до 16 лет.
Диагноз геСГХС выставляется в случае соответствия пациента критериям «определенного» или «вероятного» диагноза СГХС.
| Определенный диагноз геСГХС ставится, если: ОХС better 6,7 ммоль/л или ХС-ЛНП better 4,0 ммоль/л у пациента младше 16 лет, или ОХС better 7,5 ммоль/л или ХС-ЛНП better 4,9 ммоль/л у пациента старше 16 лет Плюс одно из нижеперечисленного: • Наличие сухожильных ксантом у пациента или родственника первой степени родства (родители, дети, братья, сестры), или у родственника 2-ой степени родства (дедушки, бабушки, дяди или тети); и/или Позитивный тест ДНК-диагностики, подтверждающий наличие патогенного или вероятно патогенного варианта нуклеотидной последовательности в генах LDLR, APOB или PCSK9 Вероятный диагноз геСГХС ставится, если: ОХС better 6,7 ммоль/л или ХС-ЛНП better 4,0 ммоль/л у пациента младше 16 лет, или ОХС better 7,5 ммоль/л или ХС-ЛНП better 4,9 ммоль/л у пациента старше 16 лет Плюс одно из нижеперечисленного: • Наличие ИМ в анамнезе родственника 2-й степени родства до 50 лет, родственника 1-й степени родства - до 60 лет; и/или ОХС better 7,5 ммоль/л у пациента старше 16 лет 1-й или 2-й степени родства или повышение ОХС better 6,7 ммоль/л у пациента или родственника 1-й степени родства в возрасте менее 16 лет. |
Приложение Г4.
Критерии диагностики геСГСХ у детей и подростков.Модифицированные критерии экспертов европейского общества по атеросклерозу для диагностики геСГХС у детей и подростков ≤19 лет:
Согласно данным критериям, диагноз геСГХС выставляется детям и подросткам (≤19 лет) при наличии хотя бы одного из четырех условий.
| • Уровень ХСЛНП≥4,9 ммоль/л в двух последовательных анализах на фоне соблюдения гиполипидемической диеты в течение 3 месяцев. |
| • Уровень ХС-ЛНП≥4 ммоль/л в сочетании с ранним ССЗ (у мужчин в возрасте <55 лет, у женщин <60 лет) и/или высоким уровнем ХС-ЛНП (≥4,9 ммоль/л) у родственника первой степени родства. |
| • Уровень ХС-ЛНП≥3,5 ммоль/л в сочетании с генетически подтвержденным диагнозом СГХС у одного из родителей. |
| • Любой уровень ХС-ЛНП при подтверждении наличия у ребенка патогенного или вероятно патогенного варианта нуклеотидной последовательности в генах LDLR, APOB или PCSK9, выявленных у одного из родителей с установленным диагнозом геСГХС. |
Приложение Г5.
Критерии диагностики гоСГХС.Критерии, предложенные экспертами европейского общества по атеросклерозу, для диагностики гоСГХС у взрослых и детей.
Согласно данным критериям, диагноз гоСГХС выставляется у детей и взрослых при наличии одного из двух условий:
| • Наличие 2 мутантных аллелей в генах LDLR, APOB, PCSK9 или LDLRAP1 |
| ИЛИ |
| • Уровень ХС-ЛНП более 13 ммоль/л (500 мг/дл) без гиполипидемической терапии или ХС-ЛНП более 8 ммоль/л на фоне гиполипидемической терапии И: • Появление сухожильных или кожных ксантом в возрасте до 10 лет ИЛИ • Уровень ХС-ЛНП без гиполипидемической терапии, соответствующий геСГХС, у обоих родителей |
Приложение Г6.
Основные заболевания/состояния, а также лекарственные препараты, которые могут обусловливать вторичное повышение ХС-ЛНП.| Нарушение диеты | Насыщенные жиры Транс-жиры Анорексия |
| Лекарственные препараты | Циклоспорин** Диуретики Глюкокортикоиды Амиодарон** Иммунодепрессанты Комбинированные оральные контрацептивы Высокоактивная антивирусная терапия при ВИЧ |
| Заболевания | Холестаз Нефротический синдром Хроническая болезнь почек Сахарный диабет |
| Нарушения метаболизма | Гипотиреоз Ожирение Синдром Кушинга |
| Физиологические состояния | Беременность |
Приложение Г7.
Критерии диагностики СГХС у родственников пробанда.При отрицательном результате генетического тестирования пробанда или при отсутствии возможности его проведения диагностику СГХС у ближайших родственников следует проводить на основании уровней ХС-ЛНП в плазме с учетом пола и возраста обследуемого лица. Для постановки диагноза родственникам пациента с СГХС возможно применение критериев ( 1), разработанных для диагностики СГХС у родственников пробанда, высокая чувствительность (93%) и специфичность (82%) которых в диагностике СГХС была продемонстрирована и для российской популяции [53]. Согласно этим критериям, например, у женщины, дочери пациента с диагнозом геСГХС, в возрасте 25 лет при уровне ХС-ЛНП ≥4,3 ммоль/л диагноз СГХС будет подтвержден, а при уровне ХС-ЛНП <3,6 ммоль/л диагноз СГХС может быть исключен. Если ХС-ЛНП находится в границах 3,6-4,29 ммоль/л, в настоящий момент невозможно точно установить или исключить диагноз СГХС, и необходимо в дальнейшем провести повторное измерение.
| Женщины |
| Мужчины |
Рисунок 1. Критерии диагностики СГХС у родственников пробанда.
| ХС-ЛНП (ммоль/л) |
| СГХС вероятна |
| СГХС сомнительна |
| СГХС маловероятна |
|
|
Год актуализации информации
2018.