МКБ-10 коды
- МКБ-10
- C84.1 Болезнь Сезари
|
|
Вступление
Кодирование по Международной статистической классификации болезней и проблем, связанных со здоровьем: с84.1.
Год утверждения (частота пересмотра): 2020.
Возрастная категория: Взрослые , Дети.
Пересмотр не позднее: 2022.
ID: 575.
Разработчик клинической рекомендации.
• Российское профессиональное общество онкогематологов.
• Общероссийская общественная организация Российское общество дерматовенерологов и косметологов .
Одобрено Научно-практическим Советом Минздрава РФ.
Год утверждения (частота пересмотра): 2020.
Возрастная категория: Взрослые , Дети.
Пересмотр не позднее: 2022.
ID: 575.
Разработчик клинической рекомендации.
• Российское профессиональное общество онкогематологов.
• Общероссийская общественная организация Российское общество дерматовенерологов и косметологов .
Одобрено Научно-практическим Советом Минздрава РФ.
|
|
Список сокращений
ПУВА - псорален+ультрафиолетовое облучение спектра А.
РФП - радиофармпрепарат.
ТОК - тотальное облучение кожи.
ТКР - Т-клеточный рецептор.
Э-КТКЛ - эритродермическая кожная Т-клеточная лимфома.
РФП - радиофармпрепарат.
ТОК - тотальное облучение кожи.
ТКР - Т-клеточный рецептор.
Э-КТКЛ - эритродермическая кожная Т-клеточная лимфома.
Термины и определения
Синдром Сезари - Т-клеточная лимфома кожи, характеризующаяся эритродермией, генерализованной лимфаденопатией и наличием в крови циркулирующих злокачественных Т-лимфоцитов (клеток Сезари).
Описание
Синдром Сезари (СС) представляет собой Т-клеточную лимфому кожи, характеризующуюся эритродермией, генерализованной лимфаденопатией и наличием в крови циркулирующих злокачественных Т-лимфоцитов (клеток Сезари).
Причины
Причины развития синдрома Сезари неизвестны. Иммунофенотипирование показало, что пролиферирующими злокачественными лимфоцитами, проникающими в кожу, при синдроме Сезари являются зрелые Т-лимфоциты центральной памяти, экспрессирующие сD3, сD4, сD45RO и сCR4 (маркеры зрелых Т-лимфоцитов памяти), а также сCR7, L-селектин и сD27 (маркеры Т-лимфоцитов центральной памяти) [1, 2]. Активацию пролиферации Т-лимфоцитов, приводящую к развитию этого заболевании и его прогрессированию, связывают с мутациями и/или хромосомными изменениями в генах, которые контролируют активность супрессоров опухолевого роста, эпигенетических регуляторов, сигнальных путей Т-лимфоцитов, а также дифференцировку, выживание и миграцию Т-лимфоцитов в кожу [3-5].
Злокачественная популяция Т-лимфоцитов вырабатывает интерлейкин-(ИЛ)-4 и ИЛ-10, что соответствует профилю Т-хелперов 2-го типа (Th2), и экспресирует маркер сD25 и белок Fox-P3 (forkhead box protein 3), что соответствует профилю Т-регуляторных лимфоцитов (Т-супрессоров) [6-8]. В результате смещения иммунных реакций в сторону Th2 и T-регуляторного профилей происходит подавление функции естественных киллерных и сD8-экспрессирующих Т-лимфоцитов, а также нарушение функции и дифференцировки дендритных клеток, что приводит к подавлению нормального иммунного ответа, в том числе на вирусные инфекции и новообразования [8].
Злокачественная популяция Т-лимфоцитов вырабатывает интерлейкин-(ИЛ)-4 и ИЛ-10, что соответствует профилю Т-хелперов 2-го типа (Th2), и экспресирует маркер сD25 и белок Fox-P3 (forkhead box protein 3), что соответствует профилю Т-регуляторных лимфоцитов (Т-супрессоров) [6-8]. В результате смещения иммунных реакций в сторону Th2 и T-регуляторного профилей происходит подавление функции естественных киллерных и сD8-экспрессирующих Т-лимфоцитов, а также нарушение функции и дифференцировки дендритных клеток, что приводит к подавлению нормального иммунного ответа, в том числе на вирусные инфекции и новообразования [8].
Эпидемиология
Синдром Сезари составляет менее чем 5% от всех первичных кожных лимфом. Болеют преимущественно люди пожилого возраста с преобладанием пациентов мужского пола, средний возраст начала заболевания составляет 60-65 лет [7, 9].
1,4 Особенности кодирования заболевания или состояния (группы заболеваний или состояний) по Международной статистической классификации болезней и проблем, связанных со здоровьем.
C84,1 - Синдром Сезари.Классификация
1,5 Классификация заболевания или состояния (группы заболеваний или состояний).
Стадирование синдрома Сезари проводится согласно пересмотренной TNM классификации, предложенной Международным обществом по лимфомам кожи и Европейской организацией по изучению и лечению рака (ISCL-EORTC staging system). Так как для пациентов с синдромом Сезари характерны эритродермия (Т4) и В2-вовлечение крови, они расцениваются как имеющие IVA или IVB стадию заболевания [9].Клиническая картина
Синдром Сезари начинается с развития эритродермии, которая сопровождается сильным зудом и/или шелушением. Выраженность эритридермии может быть различной - от розовато-красной до ярко-красной окраски кожных покровов. Впоследствии присоединяется ладонно-подошвенный гиперкератоз, алопеция и ониходистрофия. Пальпация выявляет увеличение периферических лимфатических узлов, которое может происходить как за счет дерматопатической лимфаденопатии, так и вследствие их вовлечения в опухолевый процесс [7, 10]. При лабораторных исследованиях обнаруживается наличие в периферической крови большое количество клеток Сезари.
Диагностика
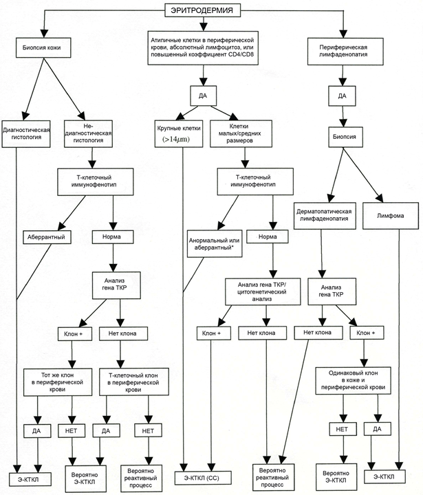
Международным обществом лимфом кожи (ISCL) и Европейской организацией по изучению и лечению рака (EORTC) выработаны следующие критерии диагностики синдрома Сезари (Приложение Г1) [9]:
• Отсутствие предшествующего грибовидного микоза.
• Генерализованная эритродермия (диффузная эритема, покрывающая не менее 80% поверхности тела с/без шелушения).
• Наличие в крови доминантного клона Т-лимфоцитов (определяется при помощи ПЦР или Southernblot).
• Наличие одного или более следующих признаков:
• абсолютное количество клеток Сезари в крови ≥ 1000 клеток/мм3.
• повышенное содержание сD3+ или сD4+ клеток в периферической крови с коэффициентом отношения сD4/CD8 ≥ 10 (определяется при помощи проточной цитометрии).
• повышенное содержание сD4+ клеток в периферической крови с аберрантным иммунофенотипом, включающим отсутствие экспрессии сD7 (≥ 40% сD4+СD7- клеток) или сD26 (≥ 30% сD4+CD26- клеток).
Уровень убедительности рекомендаций С (уровень достоверности доказательств - 2).
Комментарии: Для исследования методом проточной цитофлуориметрии используется кровь. Исследование проводится для выявления маркеров Т-лимфоцитов, циркулирующих в крови, - сD3, сD4, сD7, сD26. Т-лимфоциты с аберрантной экспрессией маркеров сD3, сD4, сD7, сD26 являются клетками Сезари. Диагностически значимым является абсолютное количество клеток Сезари в крови ≥ 1000 клеток/мм3 или содержание атипичных лимфоцитов >5%. При этом подсчитывается общее число лейкоцитов, общее число лимфоцитов, число атипичных лимфоцитов, приходящихся на 100 лимфоцитов. Диагностически значимым является также повышенное содержание сD3+ или сD4+ клеток периферической крови с коэффициентом отношения сD4/CD8 ≥ 10; повышенное содержание сD4+ клеток периферической крови с аберрантным иммунофенотипом, включающем отсутствие экспрессии сD7 (≥ 40% сD4+СD7- клеток) или сD26 (≥ 30% сD4+CD26- клеток) [18].
• Рекомендуется пациентам с клиническими и гистологическими проявлениями синдрома Сезари для выявления признаков злокачественной трансформации лимфоцитов, инфильтрирующих кожу, патолого-анатомическое исследование биопсийного (операционного) материала кожи с применением иммуногистохимических методов [7, 11, 19, 20].
Уровень убедительности рекомендаций С (уровень достоверности доказательств - 5).
Комментарии. Необходимо определение маркеров сD2, сD3, сD4, сD5, сD7, сD8, сD20, сD30. Неопластические Т-лимфоциты при синдроме Сезари обычно экспрессируют сD3 и сD4, но не экспрессируют сD8. Потеря экспрессии сD7 (маркера всех Т-лимфоцитов) более чем 50% Т-лимфоцитами инфильтрата и наличие экспрессии белка программируемой гибели клеток 1 (PD-1) Т-лимфоцитами инфильтрата подтверждают диагноз синдрома Сезари при дифференциальной диагностике с эритродермиями, вызванными воспалительными заболеваниями [14]. Малое количество (менее 10%) сD8-положительных Т-лимфоцитов в составе кожного инфильтрата в биоптате кожи также указывает на диагноз синдрома Сезари [14].
• Рекомендуется для подтверждения диагноза синдрома Сезари путем выявления преобладающего клона Т-лимфоцитов молекулярно-генетическое исследование T-клеточной клональности (по генам бэта, гамма и дельта цепей T-клеточного рецептора) [7, 19].
Уровень убедительности рекомендаций С (уровень достоверности доказательств - 5).
Комментарии. Для исследования T-клеточной клональности могут использоваться кровь и биопсийный материал кожи пациента. Доля биоптатов кожи пациентов с Т-клеточными лимфомами кожи, в которых обнаруживается моноклональная реаранжировка гена Т-клеточного рецептора (TCR) методом полимеразной цепной реакции, может зависеть от метода амплификации [7]. Описано выявление клонов Т-лимфоцитов методом полимеразной цепной реакции в биоптатах кожи 27 из 30 пациентов с синдромом Сезари [21]. Секвенирование биоптатов пораженной кожи пациентов с Т-клеточными лимфомами кожи считается более специфичным и чувствительным в обнаружении клона Т-лимфоцитов по сравнению с полимеразной цепной реакцией [22].
Поскольку моноклональность может быть выявлена в случае некоторых воспалительных заболеваний, результаты определения реаранжировки гена Т-клеточного рецептора необходимо рассматривать в сопоставлении с другими данными обследования пациента. Обнаружение идентичных клонов Т-лимфоцитов в коже и крови может указывать на синдром Сезари, но не на воспалительные причины эритродермии [23].
• Рекомендуется просмотр мазка крови для анализа аномалий морфологии эритроцитов, тромбоцитов и лейкоцитов с целью подсчета клеток Сезари в мазке крови при необходимости определения их количества в крови в случае невозможности определить клетки Сезари с помощью проточной цитофлуометрии [7, 16-17, 27].
Уровень убедительности рекомендаций С (уровень достоверности доказательств - 2).
• Комментарии: Клетки Сезари в мазке крови определяются как клетки, имеющие ядра неправильной формы с множественными инвагинациями ядер, что придает им церебриформный вид. Различают 3 морфологических варианта клеток Сезари: мелкоклеточный (размер клеток от 8 до 11 мкм), крупноклеточный (размер клеток от 12 до 25 мкм) и двуядерный (клетки с двумя ядрами). В мазках крови необходимо определять абсолютное и относительное (процентное) число этих клеток в общей популяции лимфоцитов [25]. Выявление содержания клеток Сезари в крови ≥ 1000 клеток/мм3 подтверждает диагноз синдрома Сезари [18].
• Рекомендуется общий (клинический) анализ крови развернутый для выявления заболеваний и состояний, являющихся противопоказаниями к проведению системной терапии синдрома Сезари и для контроля безопасности проводимой системной терапии метотрексатом, интерферонами, вориностатом, хлорамбуцилом, преднизолоном, доксорубицином, гемцитабином, брентуксимабом ведотином или ультрафиолетового облучения кожи [24, 25-31].
Уровень убедительности рекомендаций С (уровень достоверности доказательств - 5).
Комментарии. Лекарственные препараты, используемые для системной терапии синдрома Сезари, обладают нежелательными эффектами, выявление которых требует проведения общего (клинического) анализа крови.
Метотрексат** даже при применении в обычных терапевтических дозах может вызвать угнетение системы кроветворения (лейкопения, тромбоцитопения, анемия). Перед началом лечения метотрексатом**, во время терапии или при возобновлении терапии после перерыва необходимо проводить общий (клинический) анализ крови с подсчетом лейкоцитарной формулы и количества тромбоцитов. В процессе лечения метотрексатом** анализ крови проводят ежемесячно в первые 6 месяцев и не реже, чем каждые 3 месяца в дальнейшем, при повышении доз целесообразно повышать частоту обследований. В случае значительного снижения количества лейкоцитов или тромбоцитов лечение метотрексатом немедленно прекращают и назначают симптоматическую поддерживающую терапию.
При применении интерферонов возможны изменения лабораторных показателей, проявляющиеся лейкопенией, лимфопенией, тромбоцитопенией, анемией. Для своевременного выявления отклонений от нормы лабораторных показателей, которые могут возникнуть в ходе терапии, общий клинический анализ крови необходимо повторять каждые 2 недели. При снижении числа тромбоцитов до значения менее 50х109/л, абсолютного числа нейтрофилов менее 0,50х109/л, лечение интерфероном рекомендуется прекратить.
Пациентам, получающим терапию препаратом, из-за возможности развития лейкопении, нейтропении, тромбоцитопении и анемии, следует проводить тщательный мониторинг параметров общего (клинического) анализа крови не реже 1 раза в 2 недели в первые 2 месяца лечения, впоследствии - ежемесячно.
Хлорамбуцил** может вызвать угнетение функции костного мозга, и поэтому во время лечения необходимо систематически (не менее 2-3 раз в неделю) производить общий анализ крови с подсчетом форменных элементов периферической крови. При применении в терапевтических дозах препарат угнетает выработку лимфоцитов и в меньшей степени влияет на количество нейтрофилов и тромбоцитов, а также на уровень гемоглобина. Нет необходимости прекращать прием препарата при первых признаках снижения количества нейтрофилов, однако следует помнить, что снижение количества нейтрофилов может продолжаться в течение 10 и более дней после приема последней дозы.
Необходимо контролировать общий анализ крови до начала и во время проведения терапии преднизолоном.
В процессе лечения доксорубицином** необходимо проводить оценку гематологических показателей до и во время каждого цикла терапии, включая определение количества лейкоцитов, тромбоцитов, гемоглобина, форменных элементов крови.
Перед каждым введением препарата гемцитабин необходимо контролировать клинический анализ крови с количественным подсчетом форменных элементов крови (тромбоцитов, лейкоцитов, нейтрофилов). При угнетении функции костного мозга необходимо приостановить лечение или скорректировать дозу препарата.
Поскольку при лечении брентуксимабом ведотином** могут развиться анемия, тромбоцитопения и тяжелая нейтропения, перед каждым введением препарата должен проводиться клинический анализ крови. Если в процессе лечения обнаруживается нейтропения, для ее контроля следует увеличить интервалы между дозами. В случае развития нейтропении 3 или 4 степени необходимо уменьшить дозу препарата вплоть до прекращения лечения.
• Рекомендуется анализ крови биохимический общетерапевтический для диагностики заболеваний и состояний, являющихся противопоказаниями к проведению системной терапии синдрома Сезари вориностатом и для контроля безопасности проводимой системной терапии метотрексатом**, интерферонами, вориностатом, преднизолоном, доксорубицином, гемцитабином, брентуксимабом ведотином или фототерапии [24, 25-30].
Уровень убедительности рекомендаций С (уровень достоверности доказательств - 5).
Комментарии. Лекарственные препараты, используемые для системной терапии синдрома Сезари, обладают нежелательными эффектами, выявление которых требует проведения анализа крови биохимического общетерапевтического. Перед началом лечения метотрексатом или при возобновлении терапии после перерыва необходимо оценивать активность «печеночных» ферментов аланинаминотрансферазы и аспартатаминотрансферазы, концентрацию билирубина, альбумина сыворотки. В процессе лечения метотрексатом анализ биохимический общетерапевтический необходимо повторять (ежемесячно в первые 6 месяцев и не реже, чем каждые 3 месяца в дальнейшем, при повышении доз целесообразно повышать частоту обследований). Лечение метотрексатом не следует начинать или необходимо приостанавливать в случае наличия или развития любых отклонений от нормальных показателей функциональных печеночных тестов. Обычно показатели нормализуются в течение 2 недель, после чего лечение может быть возобновлено. При применении интерферона возможны отклонения от нормы лабораторных показателей, проявляющиеся повышением активности аланинаминотрансферазы, щелочной фосфатазы, концентрации креатинина. Для своевременного выявления отклонений от нормы лабораторных показателей, которые могут возникнуть в ходе терапии интерфероном, биохимический анализ крови необходимо повторять каждые 4 недели. В случае появления признаков нарушения функции печени за больным необходимо установить тщательное наблюдение. При прогрессировании нарушений функции печени введение препарата следует прекратить. Пациентам, получающим терапию препаратом вориностат, из-за возможности увеличения плазменной концентрации креатинина. развития гипокалиемия, повышения уровня глюкозы в крови следует проводить тщательный мониторинг параметров биохимического анализа крови, включая концентрации электролитов плазмы, глюкозы и креатинина не реже 1 раза в 2 недели в первые 2 месяца лечения, впоследствии - ежемесячно. Мониторинг плазменного уровня глюкозы в особенности необходим для пациентов с уже имеющимся диабетом или риском развития диабета. Необходимо контролировать гликемию и содержание электролитов в плазме до начала и во время проведения терапии преднизолоном. В процессе лечения доксорубицином необходимо проводить оценку печеночных функциональных тестов. При применении доксорубицина вследствие быстрого лизиса опухолевых клеток может наблюдаться гиперурикемия, в связи с чем пациентам во время терапии рекомендуется определять концентрацию мочевой кислоты, калия, кальция и креатинина и профилактическое использование аллопуринола. У пациентов, получающих терапию гемцитабином, периодически необходимо проводить оценку функции печени. У пациентов, проходящих лечение брентуксимабом ведотином, необходимо регулярно контролировать функции печени. Вне зависимости от анамнеза, уровень сывороточной глюкозы должен контролироваться у всех получающих брентуксимаб ведотин пациентов с зарегистрированным случаем гипергликемии.
• Рекомендуется общий (клинический) анализ мочи для диагностики заболеваний и состояний, являющихся противопоказаниями к проведению системной терапии синдрома Сезари и для контроля безопасности проводимой системной терапии метотрексатом**, вориностатом, преднизолоном**, гемцитабином** или фототерапии [24, 25, 28].
Уровень убедительности рекомендаций С (уровень достоверности доказательств - 5).
Комментарии. Лекарственные препараты, используемые для системной терапии синдрома Сезари, обладают нежелательными эффектами, выявление которых требует проведения общего (клинического) анализа мочи. Поражение почек и мочевыводящих путей может быть обусловлено как прямым токсическим действием препаратов, так и активацией инфекции на фоне иммуносупрессии. На фоне терапии метотрексатом возможна активация хронической инфекции, в том числе с поражением мочевыделительной системы [28]. Поскольку метотрексат** экскретируется преимущественно почками, у пациентов с нарушениями функции почек может наблюдаться повышение концентрации метотрексата в крови, следствием чего могут быть тяжелые побочные реакции. Необходимо тщательно контролировать состояние пациентов, у которых возможны нарушения функции почек (например, пожилых пациентов). У пациентов, получающих терапию вориностатом, возможно развитие протеинурии и гиперурикемии. Необходимо контролировать глюкозурию и возможность развития лейкоцитурии до начала и во время проведения терапии преднизолоном. У пациентов, получающих терапию гемцитабином**, периодически необходимо проводить оценку функции почек из-за возможности развития острой почечной недостаточности и гемолитического уремического синдрома.
• Рекомендуется при прогрессировании патологического процесса определение маркера агрессивного течения заболевания определение активности лактатдегидрогеназы в крови [19, 32].
Уровень убедительности рекомендаций В (уровень достоверности доказательств - 3).
Комментарии. Повышение активности лактатдегидрогеназы в крови указывает на агрессивное течение синдрома Сезари.
Уровень убедительности рекомендаций С (уровень достоверности доказательств - 5).
• Рекомендуется пациентам с подозрением на поражение внутренних органов компьютерная томография органов грудной полости, органов малого таза, органов брюшной полости и забрюшинного пространств [34, 35].
Уровень убедительности рекомендаций С (уровень достоверности доказательств - 4).
Комментарии. При прогрессировании синдрома Сезари возможно поражение органов грудной клетки, поражение органов малого таза, органов брюшной полости и забрюшинного пространства.
• Рекомендуется для выявления пролиферативного поражения лимфатических узлов и внутренних органов при синдроме Сезари позитронная эмиссионная томография, совмещенная с компьютерной томографией с туморотропными РФП [34].
Уровень убедительности рекомендаций С (уровень достоверности доказательств - 2).
Комментарии. Выявление изменений лимфатических узлов или внутренних органов, обусловленных патологической пролиферацией Т-лимфоцитов, свидетельствует о прогрессировании синдрома Сезари.
• Рекомендуется всем пациентам для верификации диагноза синдрома Сезари, а также при необходимости контроля эффективности терапии, патолого-анатомическое исследование биопсийного (операционного) материала кожи [7, 11].
Уровень убедительности рекомендаций С (уровень достоверности доказательств - 5).
Комментарии. Наиболее часто встречающимся морфологическим признаком синдрома Сезари является поверхностный периваскулярный или полосовидный инфильтрат из крупных лимфоцитов, которые могут проявлять признаки атипии (крупные, гиперхромные или конволютивные ядра) [12, 13]. Может присутствовать эпидермотропизм [13, 14]. Тем не менее, при синдроме Сезари гистологические признаки, позволяющие установить диагноз, часто отсутствуют. Гистологические признаки синдрома Сезари отсутствовали в 39% образцов, полученных от 41 пациента [13]. В другом исследовании эпидермотропизм отсутствовал или был минимально выражен у 19 из 31 пациентов с синдромом Сезари [15].
• Рекомендуется при выявлении во время ультразвукового исследования признаков поражения лимфатических узлов патолого-анатомическое исследование биопсийного (операционного) материала лимфоузла [10].
Уровень убедительности рекомендаций С (уровень достоверности доказательств - 4).
Комментарии. Для проведения биопсии выбирают лимфатические узлы размером 1,5 см и более с плотной, неравномерной консистенцией (гистологическое исследование, проточная цитометрия, определение реарранжировки гена ТКР), биопсия выполняется врачами-специалистами с хирургической специализацией, в том числе врачом-онкологом/гематологом. Патолого-анатомическое исследование биопсийного (операционного) материала лимфоузла позволяет определить наличие специфического поражения лимфоузлов. При выявлении специфического поражения лимфатических узлов пациент направляется для дальнейшего ведения и лечения к врачу-гематологу или врачу-онкологу.
• Рекомендуется пациентам с подозрением на поражение костного мозга патолого-анатомическое исследование биопсийного (операционного) материала костного мозга [10, 19].
Уровень убедительности рекомендаций С (уровень достоверности доказательств - 4).
Комментарии. Трепанобиопсия костного мозга выполняется врачами-специалистами, владеющими методикой забора трепанобиоптата костного мозга (врачами-хирургами, врачами-гематологами или врачами-онкологами). Патолого-анатомическое исследование биопсийного (операционного) материала костного мозга позволяет определить наличие специфического поражения костного мозга. При выявлении специфического поражения костного мозга пациент направляется для дальнейшего ведения и лечения к врачу-гематологу или врачу-онкологу.
• Отсутствие предшествующего грибовидного микоза.
• Генерализованная эритродермия (диффузная эритема, покрывающая не менее 80% поверхности тела с/без шелушения).
• Наличие в крови доминантного клона Т-лимфоцитов (определяется при помощи ПЦР или Southernblot).
• Наличие одного или более следующих признаков:
• абсолютное количество клеток Сезари в крови ≥ 1000 клеток/мм3.
• повышенное содержание сD3+ или сD4+ клеток в периферической крови с коэффициентом отношения сD4/CD8 ≥ 10 (определяется при помощи проточной цитометрии).
• повышенное содержание сD4+ клеток в периферической крови с аберрантным иммунофенотипом, включающим отсутствие экспрессии сD7 (≥ 40% сD4+СD7- клеток) или сD26 (≥ 30% сD4+CD26- клеток).
2,1 Жалобы и анамнез.
Жалобы и анамнез описаны в разделе «Клиническая картина».2,2 Физикальное обследование.
Данные физикального обследования описаны в разделе «Клиническая картина».2,3 Лабораторные диагностические исследования.
• Рекомендуется пациентам с клиническими проявлениями синдрома Сезари для выявления в периферической крови лимфоцитов с признаками злокачественной трансформации (клеток Сезари) исследование биологического материала методом проточной цитофлуориметрии [7, 16-19].Уровень убедительности рекомендаций С (уровень достоверности доказательств - 2).
Комментарии: Для исследования методом проточной цитофлуориметрии используется кровь. Исследование проводится для выявления маркеров Т-лимфоцитов, циркулирующих в крови, - сD3, сD4, сD7, сD26. Т-лимфоциты с аберрантной экспрессией маркеров сD3, сD4, сD7, сD26 являются клетками Сезари. Диагностически значимым является абсолютное количество клеток Сезари в крови ≥ 1000 клеток/мм3 или содержание атипичных лимфоцитов >5%. При этом подсчитывается общее число лейкоцитов, общее число лимфоцитов, число атипичных лимфоцитов, приходящихся на 100 лимфоцитов. Диагностически значимым является также повышенное содержание сD3+ или сD4+ клеток периферической крови с коэффициентом отношения сD4/CD8 ≥ 10; повышенное содержание сD4+ клеток периферической крови с аберрантным иммунофенотипом, включающем отсутствие экспрессии сD7 (≥ 40% сD4+СD7- клеток) или сD26 (≥ 30% сD4+CD26- клеток) [18].
• Рекомендуется пациентам с клиническими и гистологическими проявлениями синдрома Сезари для выявления признаков злокачественной трансформации лимфоцитов, инфильтрирующих кожу, патолого-анатомическое исследование биопсийного (операционного) материала кожи с применением иммуногистохимических методов [7, 11, 19, 20].
Уровень убедительности рекомендаций С (уровень достоверности доказательств - 5).
Комментарии. Необходимо определение маркеров сD2, сD3, сD4, сD5, сD7, сD8, сD20, сD30. Неопластические Т-лимфоциты при синдроме Сезари обычно экспрессируют сD3 и сD4, но не экспрессируют сD8. Потеря экспрессии сD7 (маркера всех Т-лимфоцитов) более чем 50% Т-лимфоцитами инфильтрата и наличие экспрессии белка программируемой гибели клеток 1 (PD-1) Т-лимфоцитами инфильтрата подтверждают диагноз синдрома Сезари при дифференциальной диагностике с эритродермиями, вызванными воспалительными заболеваниями [14]. Малое количество (менее 10%) сD8-положительных Т-лимфоцитов в составе кожного инфильтрата в биоптате кожи также указывает на диагноз синдрома Сезари [14].
• Рекомендуется для подтверждения диагноза синдрома Сезари путем выявления преобладающего клона Т-лимфоцитов молекулярно-генетическое исследование T-клеточной клональности (по генам бэта, гамма и дельта цепей T-клеточного рецептора) [7, 19].
Уровень убедительности рекомендаций С (уровень достоверности доказательств - 5).
Комментарии. Для исследования T-клеточной клональности могут использоваться кровь и биопсийный материал кожи пациента. Доля биоптатов кожи пациентов с Т-клеточными лимфомами кожи, в которых обнаруживается моноклональная реаранжировка гена Т-клеточного рецептора (TCR) методом полимеразной цепной реакции, может зависеть от метода амплификации [7]. Описано выявление клонов Т-лимфоцитов методом полимеразной цепной реакции в биоптатах кожи 27 из 30 пациентов с синдромом Сезари [21]. Секвенирование биоптатов пораженной кожи пациентов с Т-клеточными лимфомами кожи считается более специфичным и чувствительным в обнаружении клона Т-лимфоцитов по сравнению с полимеразной цепной реакцией [22].
Поскольку моноклональность может быть выявлена в случае некоторых воспалительных заболеваний, результаты определения реаранжировки гена Т-клеточного рецептора необходимо рассматривать в сопоставлении с другими данными обследования пациента. Обнаружение идентичных клонов Т-лимфоцитов в коже и крови может указывать на синдром Сезари, но не на воспалительные причины эритродермии [23].
• Рекомендуется просмотр мазка крови для анализа аномалий морфологии эритроцитов, тромбоцитов и лейкоцитов с целью подсчета клеток Сезари в мазке крови при необходимости определения их количества в крови в случае невозможности определить клетки Сезари с помощью проточной цитофлуометрии [7, 16-17, 27].
Уровень убедительности рекомендаций С (уровень достоверности доказательств - 2).
• Комментарии: Клетки Сезари в мазке крови определяются как клетки, имеющие ядра неправильной формы с множественными инвагинациями ядер, что придает им церебриформный вид. Различают 3 морфологических варианта клеток Сезари: мелкоклеточный (размер клеток от 8 до 11 мкм), крупноклеточный (размер клеток от 12 до 25 мкм) и двуядерный (клетки с двумя ядрами). В мазках крови необходимо определять абсолютное и относительное (процентное) число этих клеток в общей популяции лимфоцитов [25]. Выявление содержания клеток Сезари в крови ≥ 1000 клеток/мм3 подтверждает диагноз синдрома Сезари [18].
• Рекомендуется общий (клинический) анализ крови развернутый для выявления заболеваний и состояний, являющихся противопоказаниями к проведению системной терапии синдрома Сезари и для контроля безопасности проводимой системной терапии метотрексатом, интерферонами, вориностатом, хлорамбуцилом, преднизолоном, доксорубицином, гемцитабином, брентуксимабом ведотином или ультрафиолетового облучения кожи [24, 25-31].
Уровень убедительности рекомендаций С (уровень достоверности доказательств - 5).
Комментарии. Лекарственные препараты, используемые для системной терапии синдрома Сезари, обладают нежелательными эффектами, выявление которых требует проведения общего (клинического) анализа крови.
Метотрексат** даже при применении в обычных терапевтических дозах может вызвать угнетение системы кроветворения (лейкопения, тромбоцитопения, анемия). Перед началом лечения метотрексатом**, во время терапии или при возобновлении терапии после перерыва необходимо проводить общий (клинический) анализ крови с подсчетом лейкоцитарной формулы и количества тромбоцитов. В процессе лечения метотрексатом** анализ крови проводят ежемесячно в первые 6 месяцев и не реже, чем каждые 3 месяца в дальнейшем, при повышении доз целесообразно повышать частоту обследований. В случае значительного снижения количества лейкоцитов или тромбоцитов лечение метотрексатом немедленно прекращают и назначают симптоматическую поддерживающую терапию.
При применении интерферонов возможны изменения лабораторных показателей, проявляющиеся лейкопенией, лимфопенией, тромбоцитопенией, анемией. Для своевременного выявления отклонений от нормы лабораторных показателей, которые могут возникнуть в ходе терапии, общий клинический анализ крови необходимо повторять каждые 2 недели. При снижении числа тромбоцитов до значения менее 50х109/л, абсолютного числа нейтрофилов менее 0,50х109/л, лечение интерфероном рекомендуется прекратить.
Пациентам, получающим терапию препаратом, из-за возможности развития лейкопении, нейтропении, тромбоцитопении и анемии, следует проводить тщательный мониторинг параметров общего (клинического) анализа крови не реже 1 раза в 2 недели в первые 2 месяца лечения, впоследствии - ежемесячно.
Хлорамбуцил** может вызвать угнетение функции костного мозга, и поэтому во время лечения необходимо систематически (не менее 2-3 раз в неделю) производить общий анализ крови с подсчетом форменных элементов периферической крови. При применении в терапевтических дозах препарат угнетает выработку лимфоцитов и в меньшей степени влияет на количество нейтрофилов и тромбоцитов, а также на уровень гемоглобина. Нет необходимости прекращать прием препарата при первых признаках снижения количества нейтрофилов, однако следует помнить, что снижение количества нейтрофилов может продолжаться в течение 10 и более дней после приема последней дозы.
Необходимо контролировать общий анализ крови до начала и во время проведения терапии преднизолоном.
В процессе лечения доксорубицином** необходимо проводить оценку гематологических показателей до и во время каждого цикла терапии, включая определение количества лейкоцитов, тромбоцитов, гемоглобина, форменных элементов крови.
Перед каждым введением препарата гемцитабин необходимо контролировать клинический анализ крови с количественным подсчетом форменных элементов крови (тромбоцитов, лейкоцитов, нейтрофилов). При угнетении функции костного мозга необходимо приостановить лечение или скорректировать дозу препарата.
Поскольку при лечении брентуксимабом ведотином** могут развиться анемия, тромбоцитопения и тяжелая нейтропения, перед каждым введением препарата должен проводиться клинический анализ крови. Если в процессе лечения обнаруживается нейтропения, для ее контроля следует увеличить интервалы между дозами. В случае развития нейтропении 3 или 4 степени необходимо уменьшить дозу препарата вплоть до прекращения лечения.
• Рекомендуется анализ крови биохимический общетерапевтический для диагностики заболеваний и состояний, являющихся противопоказаниями к проведению системной терапии синдрома Сезари вориностатом и для контроля безопасности проводимой системной терапии метотрексатом**, интерферонами, вориностатом, преднизолоном, доксорубицином, гемцитабином, брентуксимабом ведотином или фототерапии [24, 25-30].
Уровень убедительности рекомендаций С (уровень достоверности доказательств - 5).
Комментарии. Лекарственные препараты, используемые для системной терапии синдрома Сезари, обладают нежелательными эффектами, выявление которых требует проведения анализа крови биохимического общетерапевтического. Перед началом лечения метотрексатом или при возобновлении терапии после перерыва необходимо оценивать активность «печеночных» ферментов аланинаминотрансферазы и аспартатаминотрансферазы, концентрацию билирубина, альбумина сыворотки. В процессе лечения метотрексатом анализ биохимический общетерапевтический необходимо повторять (ежемесячно в первые 6 месяцев и не реже, чем каждые 3 месяца в дальнейшем, при повышении доз целесообразно повышать частоту обследований). Лечение метотрексатом не следует начинать или необходимо приостанавливать в случае наличия или развития любых отклонений от нормальных показателей функциональных печеночных тестов. Обычно показатели нормализуются в течение 2 недель, после чего лечение может быть возобновлено. При применении интерферона возможны отклонения от нормы лабораторных показателей, проявляющиеся повышением активности аланинаминотрансферазы, щелочной фосфатазы, концентрации креатинина. Для своевременного выявления отклонений от нормы лабораторных показателей, которые могут возникнуть в ходе терапии интерфероном, биохимический анализ крови необходимо повторять каждые 4 недели. В случае появления признаков нарушения функции печени за больным необходимо установить тщательное наблюдение. При прогрессировании нарушений функции печени введение препарата следует прекратить. Пациентам, получающим терапию препаратом вориностат, из-за возможности увеличения плазменной концентрации креатинина. развития гипокалиемия, повышения уровня глюкозы в крови следует проводить тщательный мониторинг параметров биохимического анализа крови, включая концентрации электролитов плазмы, глюкозы и креатинина не реже 1 раза в 2 недели в первые 2 месяца лечения, впоследствии - ежемесячно. Мониторинг плазменного уровня глюкозы в особенности необходим для пациентов с уже имеющимся диабетом или риском развития диабета. Необходимо контролировать гликемию и содержание электролитов в плазме до начала и во время проведения терапии преднизолоном. В процессе лечения доксорубицином необходимо проводить оценку печеночных функциональных тестов. При применении доксорубицина вследствие быстрого лизиса опухолевых клеток может наблюдаться гиперурикемия, в связи с чем пациентам во время терапии рекомендуется определять концентрацию мочевой кислоты, калия, кальция и креатинина и профилактическое использование аллопуринола. У пациентов, получающих терапию гемцитабином, периодически необходимо проводить оценку функции печени. У пациентов, проходящих лечение брентуксимабом ведотином, необходимо регулярно контролировать функции печени. Вне зависимости от анамнеза, уровень сывороточной глюкозы должен контролироваться у всех получающих брентуксимаб ведотин пациентов с зарегистрированным случаем гипергликемии.
• Рекомендуется общий (клинический) анализ мочи для диагностики заболеваний и состояний, являющихся противопоказаниями к проведению системной терапии синдрома Сезари и для контроля безопасности проводимой системной терапии метотрексатом**, вориностатом, преднизолоном**, гемцитабином** или фототерапии [24, 25, 28].
Уровень убедительности рекомендаций С (уровень достоверности доказательств - 5).
Комментарии. Лекарственные препараты, используемые для системной терапии синдрома Сезари, обладают нежелательными эффектами, выявление которых требует проведения общего (клинического) анализа мочи. Поражение почек и мочевыводящих путей может быть обусловлено как прямым токсическим действием препаратов, так и активацией инфекции на фоне иммуносупрессии. На фоне терапии метотрексатом возможна активация хронической инфекции, в том числе с поражением мочевыделительной системы [28]. Поскольку метотрексат** экскретируется преимущественно почками, у пациентов с нарушениями функции почек может наблюдаться повышение концентрации метотрексата в крови, следствием чего могут быть тяжелые побочные реакции. Необходимо тщательно контролировать состояние пациентов, у которых возможны нарушения функции почек (например, пожилых пациентов). У пациентов, получающих терапию вориностатом, возможно развитие протеинурии и гиперурикемии. Необходимо контролировать глюкозурию и возможность развития лейкоцитурии до начала и во время проведения терапии преднизолоном. У пациентов, получающих терапию гемцитабином**, периодически необходимо проводить оценку функции почек из-за возможности развития острой почечной недостаточности и гемолитического уремического синдрома.
• Рекомендуется при прогрессировании патологического процесса определение маркера агрессивного течения заболевания определение активности лактатдегидрогеназы в крови [19, 32].
Уровень убедительности рекомендаций В (уровень достоверности доказательств - 3).
Комментарии. Повышение активности лактатдегидрогеназы в крови указывает на агрессивное течение синдрома Сезари.
2,4 Инструментальные диагностические исследования.
• Рекомендуется при подозрении на поражение лимфатических узлов ультразвуковое исследование лимфатических узлов [33].Уровень убедительности рекомендаций С (уровень достоверности доказательств - 5).
• Рекомендуется пациентам с подозрением на поражение внутренних органов компьютерная томография органов грудной полости, органов малого таза, органов брюшной полости и забрюшинного пространств [34, 35].
Уровень убедительности рекомендаций С (уровень достоверности доказательств - 4).
Комментарии. При прогрессировании синдрома Сезари возможно поражение органов грудной клетки, поражение органов малого таза, органов брюшной полости и забрюшинного пространства.
• Рекомендуется для выявления пролиферативного поражения лимфатических узлов и внутренних органов при синдроме Сезари позитронная эмиссионная томография, совмещенная с компьютерной томографией с туморотропными РФП [34].
Уровень убедительности рекомендаций С (уровень достоверности доказательств - 2).
Комментарии. Выявление изменений лимфатических узлов или внутренних органов, обусловленных патологической пролиферацией Т-лимфоцитов, свидетельствует о прогрессировании синдрома Сезари.
2,5 Иные диагностические исследования.
При обследовании пациентов с синдромом Сезари проводится стадирование заболевания согласно рекомендациям ISLE-EORTC (Приложение Г1) [9].• Рекомендуется всем пациентам для верификации диагноза синдрома Сезари, а также при необходимости контроля эффективности терапии, патолого-анатомическое исследование биопсийного (операционного) материала кожи [7, 11].
Уровень убедительности рекомендаций С (уровень достоверности доказательств - 5).
Комментарии. Наиболее часто встречающимся морфологическим признаком синдрома Сезари является поверхностный периваскулярный или полосовидный инфильтрат из крупных лимфоцитов, которые могут проявлять признаки атипии (крупные, гиперхромные или конволютивные ядра) [12, 13]. Может присутствовать эпидермотропизм [13, 14]. Тем не менее, при синдроме Сезари гистологические признаки, позволяющие установить диагноз, часто отсутствуют. Гистологические признаки синдрома Сезари отсутствовали в 39% образцов, полученных от 41 пациента [13]. В другом исследовании эпидермотропизм отсутствовал или был минимально выражен у 19 из 31 пациентов с синдромом Сезари [15].
• Рекомендуется при выявлении во время ультразвукового исследования признаков поражения лимфатических узлов патолого-анатомическое исследование биопсийного (операционного) материала лимфоузла [10].
Уровень убедительности рекомендаций С (уровень достоверности доказательств - 4).
Комментарии. Для проведения биопсии выбирают лимфатические узлы размером 1,5 см и более с плотной, неравномерной консистенцией (гистологическое исследование, проточная цитометрия, определение реарранжировки гена ТКР), биопсия выполняется врачами-специалистами с хирургической специализацией, в том числе врачом-онкологом/гематологом. Патолого-анатомическое исследование биопсийного (операционного) материала лимфоузла позволяет определить наличие специфического поражения лимфоузлов. При выявлении специфического поражения лимфатических узлов пациент направляется для дальнейшего ведения и лечения к врачу-гематологу или врачу-онкологу.
• Рекомендуется пациентам с подозрением на поражение костного мозга патолого-анатомическое исследование биопсийного (операционного) материала костного мозга [10, 19].
Уровень убедительности рекомендаций С (уровень достоверности доказательств - 4).
Комментарии. Трепанобиопсия костного мозга выполняется врачами-специалистами, владеющими методикой забора трепанобиоптата костного мозга (врачами-хирургами, врачами-гематологами или врачами-онкологами). Патолого-анатомическое исследование биопсийного (операционного) материала костного мозга позволяет определить наличие специфического поражения костного мозга. При выявлении специфического поражения костного мозга пациент направляется для дальнейшего ведения и лечения к врачу-гематологу или врачу-онкологу.
|
|
Лечение
Выбор вида терапии при синдрома Сезари должен базироваться на определении степени тяжести заболевания (учитываются степень инфильтрации кожи, наличие/отсутствие кожных узлов, выраженность лимфаденопатии, степень интенсивности вовлечения крови, уровень лактатдегирогеназы и лейкоцитов в периферической крови), скорости его прогрессирования и влияния на качество жизни пациента. Принципы назначения терапии пациентам с синдромом Сезари:
• Подходы к лечению определяются массой опухоли и скоростью прогрессии.
• По возможности необходимо избегать подавления иммунного ответа.
• При необходимости системного лечения предпочтительно назначение иммуномодулирующей терапии, а не химиотерапии.
• Комбинированная или мультимодальная (например, сочетание системной иммуномодулирующей и наружной) терапия более эффективна, чем любая монотерапия.
• Своевременная диагностика и лечение инфекционных осложнений (иногда даже при отсутствии клинических признаков инфекционного процесса на коже) приводит к улучшению состояния пациента.
Большое значение имеет лечение зуда, значительно снижающего качество жизни.
Вторая линия терапии применяется при отсутствии ответа на лечение, рефрактерном течении заболевания или его прогрессировании, несмотря на проведенное лечение первой линии. Выбор лечения зависит от возраста пациента, степени тяжести поражения крови, общего соматического статуса и предыдущих методов терапии.
• Рекомендуются для терапии первой линии пациентов с синдромом Сезари интерферонов (в дозе 9-18 млн МЕ подкожно для интерферона альфа-2a**, внутримышечно или подкожно для интерферона альфа-2b**) ежедневно в течение 3-х месяцев, затем 3 раза в неделю [7, 8, 30, 36, 37].
Уровень убедительности рекомендаций С (уровень достоверности доказательств - 4).
Комментарии: При непереносимости высоких доз интерферона-α назначают 3-6 млн МЕ ежедневно или 3 раза в неделю. При применении препарата возможны отклонения от нормы лабораторных показателей, проявляющиеся лейкопенией, лимфопенией, тромбоцитопенией, анемией, повышением активности аланинаминотрансферазы, щелочной фосфатазы, концентрации креатинина, мочевой кислоты. В случае появления признаков нарушения функции печени за больным необходимо установить тщательное наблюдение. При прогрессировании симптомов введение препарата следует прекратить. На фоне длительного приема препарата возможны изменения со стороны щитовидной железы. У пациентов с заболеваниями щитовидной железы перед началом лечения необходимо определить концентрацию тиреотропного гормона, рекомендуется контролировать его уровень не реже 1 раза в 6 месяцев. Очень редко - сахарный диабет. При длительном применении, обычно после нескольких месяцев лечения, возможны нарушения со стороны органа зрения. До начала терапии рекомендуется провести офтальмологическое обследование. При жалобах на любые офтальмологические нарушения необходима немедленная консультация врача-офтальмолога. Пациентам с заболеваниями, при которых могут происходить изменения в сетчатке, например, с сахарным диабетом или артериальной гипертензией, необходимо проходить офтальмологический осмотр не реже 1 раза в 6 месяцев. Пациентам с заболеваниями сердечно-сосудистой системы и/или прогрессирующими онкологическими заболеваниями требуется тщательное наблюдение и мониторинг ЭКГ. В случае появления изменений со стороны психической сферы и/или ЦНС, включая развитие депрессии, рекомендуется наблюдение психиатра в период лечения, а также в течение 6 месяцев после его окончания.
Или.
Метотрексат** перорально в дозе менее 100 мг в неделю [7, 8, 36, 38].
Уровень убедительности рекомендаций С (уровень достоверности доказательств - 5).
Комментарии. Перед началом лечения метотрексатом или при возобновлении терапии после перерыва необходимо проводить клинический анализ крови с подсчетом лейкоцитарной формулы и количества тромбоцитов, оценивать активность «печеночных» ферментов, концентрацию билирубина, альбумина сыворотки, а также рентгенографическое исследование органов грудной клетки и функциональные почечные тесты. При наличии клинических показаний назначают исследования с целью исключения и гепатита.
В процессе лечения метотрексатом (ежемесячно в первые 6 месяцев и не реже, чем каждые 3 месяца в дальнейшем, при повышении доз целесообразно повышать частоту обследований) проводят следующие исследования:
• Обследование ротовой полости и горла для выявления изменений слизистых оболочек.
• Анализ крови с определением лейкоцитарной формулы и количества тромбоцитов. Даже при применении в обычных терапевтических дозах метотрексат может внезапно вызвать угнетение системы кроветворения. В случае значительного снижения количества лейкоцитов или тромбоцитов лечение метотрексатом немедленно прекращают и назначают симптоматическую поддерживающую терапию.
• Функциональные печеночные пробы. Особое внимание необходимо уделять выявлению признаков повреждения печени. Лечение метотрексатом не следует начинать или необходимо приостанавливать в случае любых отклонений результатов функциональных печеночных тестов или биопсии печени. Обычно показатели нормализуются в течение 2 недель, после чего лечение по решению может быть возобновлено.
• Функциональные почечные пробы и исследование мочи. Поскольку метотрексат экскретируется преимущественно почками, у пациентов с нарушениями функции почек может наблюдаться повышение концентрации метотрексата в крови, следствием чего могут быть тяжелые побочные реакции. Необходимо тщательно контролировать состояние пациентов, у которых возможны нарушения функции почек (например, пожилых пациентов).
• Исследование дыхательной системы.
• Поскольку метотрексат оказывает воздействие на иммунную систему, он может изменять реакцию на вакцинацию и влиять на результаты иммунологических тестов. Особая осторожность необходима при лечении пациентов с неактивными, хроническими инфекциями (такими как опоясывающий лишай, туберкулез, вирусный гепатит В или С) ввиду их возможной активации. В период лечения метотрексатом не следует проводить вакцинацию живыми вакцинами.
В связи с возможностью активации хронической инфекции пациентам, которым планируется или проводится терапия метотрексатом, может потребоваться определение антител к поверхностному антигену (HBsAg) вируса гепатита в (Hepatitis в virus), определение антител к вирусу гепатита с (Hepatitis с virus) в крови с целью выявления противопоказаний к системной терапии метотрексатом.
• Рекомендуется при недостаточной эффективности монотерапии первой линии комбинированная терапия с применением лекарственных средств первой линии [7, 8, 36]:
Интерферон-α** подкожно для интерферона альфа-2a, внутримышечно или подкожно для интерферона альфа-2b в сочетании с фотохимиотерапией с внутренним применением фотосенсибилизаторов [7, 8, 36, 39, 40].
Уровень убедительности рекомендаций С (уровень достоверности доказательств - 4).
Или.
Метотрексат** перорально в дозе не более 100 мг в неделю в сочетании с глюкокортикоидами, применяемыми в дерматологии [7, 8, 36].
Уровень убедительности рекомендаций С (уровень достоверности доказательств - 5).
Или.
Интерферон-α** подкожно для интерферона альфа-2a, внутримышечно или подкожно для интерферона альфа-2b в сочетании с метотрексатом перорально [7, 8, 36, 41].
Уровень убедительности рекомендаций С (уровень достоверности доказательств - 4).
• Рекомендуется при неэффективности монотерапии первой линии или при неэффективности комбинированной терапии с применением средств первой линии терапия второй линии:
Противоопухолевые препараты в сочетании с кортикостероидами системного действия [7, 8, 36]:
Хлорамбуцил** 2-12 мг в сутки перорально + преднизолон** 20 мг в сутки перорально [7, 8, 36].
Уровень убедительности рекомендаций С (уровень достоверности доказательств - 5).
Комментарии: Во время терапии хлорамбуцилом следует учитывать возможность развития нежелательных явлений со стороны системы кроветворения, желудочно-кишечного тракта, мочевыделительной системы и прочие. Наиболее частыми нежелательными эффектами терапии хлорамбуцилом являются лейкопения (обратима, если прием препарата прекращен своевременно), тромбоцитопения, лимфопения, нейтропения, снижение содержания гемоглобина Необратимое угнетение функции костного мозга развивается крайне редко. Редко отмечаются гепатотоксическое действие токсико-аллергического генеза (гепатонекроз или цирроз, холестаз, желтуха), гиперурикемия или нефропатия, обусловленная повышенным образованием мочевой кислоты.
Во время терапии преднизолоном возможно развитие нежелательных явлений, требующих контроля, - снижение толерантности к глюкозе, «стероидный» сахарный диабет или манифестация латентного сахарного диабета, угнетение функции надпочечников, задержка жидкости и ионов натрия (периферические отеки), гипернатриемия, гипокалиемический синдром (гипокалиемия, аритмия, миалгия или спазм мышц, необычная слабость и утомляемость), в редких случаях - повышение активности «печеночных» трансаминаз и щелочной фосфатазы. Возможна также лейкоцитурия.
Или.
Противоопухолевые препараты:
Вориностат перорально по 400 мг ежедневно до достижения полного контроля (отсутствие признаков дальнейшего прогрессирования) или же до появления признаков неприемлемой токсичности [7, 8, 36, 42, 43].
Уровень убедительности рекомендаций С (уровень достоверности доказательств - 5).
Комментарии: Противопоказанием является детский возраст до 18 лет. При приеме вориностата возможно развитие тромбоцитопении и анемии, которые могут потребовать прекращения приема препарата или прекращения лечения. Возможно развитие лейкопении и нейтропении, требующих уменьшения дозы препарата. Отмечалось увеличение плазменной концентрации креатинина. Возможно также развитие гипокалиемии и увеличения плазменной концентрации креатинина, что может потребовать снижения дозы препарата. На фоне приема вориностата отмечались гипергликемия, в связи с чем может потребоваться назначение диеты и/или гипогликемической терапии. Возможно развитие протеинурии.
Или.
Доксорубицин** 20-30 мг/м2 внутривенно каждые 2-4 недели [7, 8, 36; 43].
Уровень убедительности рекомендаций С (уровень достоверности доказательств - 5).
Комментарии: Следует учитывать и контролировать нежелательные явления, которые могут возникнуть во время терапии доксорубицином, - лейкопения, нейтропения, тромбоцитопения и анемия, повышение активности «печеночных» трансаминаз, гипербилирубинемия. токсическое поражение сердца. Для снижения риска тяжелого токсического поражения сердца рекомендуется до начала и во время терапии доксорубицином проводить регулярный контроль кардиальных функций, включая оценку фракции выброса левого желудочка с помощью эхокардиографии или многоканальной радиоизотопной ангиографии, а также ЭКГ-контроль. Редким нежелательным явлением терапии доксорубицином является острая почечная недостаточность.
Или.
Гемцитабин** 1200 мг/м2 в 1, 8 и 15 день 28-дневного цикла (3-6 курсов) [7, 8, 36; 43].
Уровень убедительности рекомендаций С (уровень достоверности доказательств - 5).
Комментарии: Следует учитывать и контролировать нежелательные явления, которые могут возникнуть во время терапии гемцитабином, - лейкопения (миелосупрессия обычно имеет легкую или умеренную степень и проявляется главным образом изменением концентрации гранулоцитов), тромбоцитопения, анемия, часто - фебрильная нейтропения, очень редко - тромбоцитоз. Возможно гепатотоксическое действие, проявляющееся повышением активности «печеночных» трансаминаз и щелочной фосфатазы, повышением концентрации билирубина, нечасто - с развитием печеночной недостаточности и смерти. Нежелательные явления со стороны мочеполовой системы очень часто - гематурия, протеинурия легкой степени, часто - острая почечная недостаточность, гемолитический уремический синдром.
• Рекомендуется пациентам 18 лет и старше при отсутствии или недостаточном эффекте после минимум одной линии предшествующей системной терапии и наличии экспрессии сD30 + антигена:
Брентуксимаб ведотин** в дозе 1,8 мг/кг внутривенно каждый 21 день. Лечение проводят в течение 8 циклов, при достижении частичного ответа допускается проведение еще 8 циклов [31].
Уровень убедительности рекомендаций С (уровень достоверности доказательств - 4).
Комментарии. При появлении побочных эффектов (наиболее часто - периферическая полинейропатия) допустимо снижение дозы до 1,2 мг/кг и увеличение интервала между циклами. При лечении брентуксимабом ведотином может развиться анемия, тромбоцитопения и тяжелая пролонгированная (≥1 недели) нейтропения, и это может увеличить риск тяжелых инфекций. Были зарегистрированы случаи повышения уровней аланинаминотрансферазы и аспартатаминотрансферазы. Гипергликемия была зарегистрирована в клинических исследованиях у пациентов с увеличенным индексом массы тела, как с наличием, так и с отсутствием сахарного диабета в анамнезе.
Уровень убедительности рекомендаций С (уровень достоверности доказательств - 4).
Комментарии: Использование аллогенной трансплантации костного мозга не проводится пациентам пожилого возраста.
Уровень убедительности рекомендаций с (уровень достоверности доказательств - 5).
Комментарии. При интенсивном зуде предпочтительным является парентеральное введение антигистаминных средств системного действия, согласно инструкции.
• Рекомендуются пациентам с жалобами на боли анальгетики или нестероидные противовоспалительные и противоревматические препараты [51]:
Парацетамол перорально детям в возрасте от 12 лет и взрослым 500-1000 мг 2-4 раза в сутки [51].
Уровень убедительности рекомендаций С (уровень достоверности доказательств - 5).
Или.
Целекоксиб перорально в начальной дозе 400 мг, с последующим, при необходимости, приемом дополнительной дозы в 200 мг в первый день. В последующие дни - по 200 мг 2 раза в сутки [51] .
Уровень убедительности рекомендаций С (уровень достоверности доказательств - 5).
Комментарии. Пациентам с синдромом Сезари при возникновении острого или хронического болевого синдрома необходимо провести диагностику причины болевого синдрома и последующую патогенетическую или симптоматическую терапию болевого синдрома в соответствии с существующими профильными рекомендациями [52, 53].
• Подходы к лечению определяются массой опухоли и скоростью прогрессии.
• По возможности необходимо избегать подавления иммунного ответа.
• При необходимости системного лечения предпочтительно назначение иммуномодулирующей терапии, а не химиотерапии.
• Комбинированная или мультимодальная (например, сочетание системной иммуномодулирующей и наружной) терапия более эффективна, чем любая монотерапия.
• Своевременная диагностика и лечение инфекционных осложнений (иногда даже при отсутствии клинических признаков инфекционного процесса на коже) приводит к улучшению состояния пациента.
Большое значение имеет лечение зуда, значительно снижающего качество жизни.
3,1 Консервативное лечение.
Выделяют терапию пациентов с синдромом Сезари первой линии и второй линии. Терапевтическими средствами первой линии начинают терапию пациентов с синдромом Сезари. В случае, если средство терапии первой линии недостаточно эффективно, возможна комбинированная терапия средствами первой линии.Вторая линия терапии применяется при отсутствии ответа на лечение, рефрактерном течении заболевания или его прогрессировании, несмотря на проведенное лечение первой линии. Выбор лечения зависит от возраста пациента, степени тяжести поражения крови, общего соматического статуса и предыдущих методов терапии.
• Рекомендуются для терапии первой линии пациентов с синдромом Сезари интерферонов (в дозе 9-18 млн МЕ подкожно для интерферона альфа-2a**, внутримышечно или подкожно для интерферона альфа-2b**) ежедневно в течение 3-х месяцев, затем 3 раза в неделю [7, 8, 30, 36, 37].
Уровень убедительности рекомендаций С (уровень достоверности доказательств - 4).
Комментарии: При непереносимости высоких доз интерферона-α назначают 3-6 млн МЕ ежедневно или 3 раза в неделю. При применении препарата возможны отклонения от нормы лабораторных показателей, проявляющиеся лейкопенией, лимфопенией, тромбоцитопенией, анемией, повышением активности аланинаминотрансферазы, щелочной фосфатазы, концентрации креатинина, мочевой кислоты. В случае появления признаков нарушения функции печени за больным необходимо установить тщательное наблюдение. При прогрессировании симптомов введение препарата следует прекратить. На фоне длительного приема препарата возможны изменения со стороны щитовидной железы. У пациентов с заболеваниями щитовидной железы перед началом лечения необходимо определить концентрацию тиреотропного гормона, рекомендуется контролировать его уровень не реже 1 раза в 6 месяцев. Очень редко - сахарный диабет. При длительном применении, обычно после нескольких месяцев лечения, возможны нарушения со стороны органа зрения. До начала терапии рекомендуется провести офтальмологическое обследование. При жалобах на любые офтальмологические нарушения необходима немедленная консультация врача-офтальмолога. Пациентам с заболеваниями, при которых могут происходить изменения в сетчатке, например, с сахарным диабетом или артериальной гипертензией, необходимо проходить офтальмологический осмотр не реже 1 раза в 6 месяцев. Пациентам с заболеваниями сердечно-сосудистой системы и/или прогрессирующими онкологическими заболеваниями требуется тщательное наблюдение и мониторинг ЭКГ. В случае появления изменений со стороны психической сферы и/или ЦНС, включая развитие депрессии, рекомендуется наблюдение психиатра в период лечения, а также в течение 6 месяцев после его окончания.
Или.
Метотрексат** перорально в дозе менее 100 мг в неделю [7, 8, 36, 38].
Уровень убедительности рекомендаций С (уровень достоверности доказательств - 5).
Комментарии. Перед началом лечения метотрексатом или при возобновлении терапии после перерыва необходимо проводить клинический анализ крови с подсчетом лейкоцитарной формулы и количества тромбоцитов, оценивать активность «печеночных» ферментов, концентрацию билирубина, альбумина сыворотки, а также рентгенографическое исследование органов грудной клетки и функциональные почечные тесты. При наличии клинических показаний назначают исследования с целью исключения и гепатита.
В процессе лечения метотрексатом (ежемесячно в первые 6 месяцев и не реже, чем каждые 3 месяца в дальнейшем, при повышении доз целесообразно повышать частоту обследований) проводят следующие исследования:
• Обследование ротовой полости и горла для выявления изменений слизистых оболочек.
• Анализ крови с определением лейкоцитарной формулы и количества тромбоцитов. Даже при применении в обычных терапевтических дозах метотрексат может внезапно вызвать угнетение системы кроветворения. В случае значительного снижения количества лейкоцитов или тромбоцитов лечение метотрексатом немедленно прекращают и назначают симптоматическую поддерживающую терапию.
• Функциональные печеночные пробы. Особое внимание необходимо уделять выявлению признаков повреждения печени. Лечение метотрексатом не следует начинать или необходимо приостанавливать в случае любых отклонений результатов функциональных печеночных тестов или биопсии печени. Обычно показатели нормализуются в течение 2 недель, после чего лечение по решению может быть возобновлено.
• Функциональные почечные пробы и исследование мочи. Поскольку метотрексат экскретируется преимущественно почками, у пациентов с нарушениями функции почек может наблюдаться повышение концентрации метотрексата в крови, следствием чего могут быть тяжелые побочные реакции. Необходимо тщательно контролировать состояние пациентов, у которых возможны нарушения функции почек (например, пожилых пациентов).
• Исследование дыхательной системы.
• Поскольку метотрексат оказывает воздействие на иммунную систему, он может изменять реакцию на вакцинацию и влиять на результаты иммунологических тестов. Особая осторожность необходима при лечении пациентов с неактивными, хроническими инфекциями (такими как опоясывающий лишай, туберкулез, вирусный гепатит В или С) ввиду их возможной активации. В период лечения метотрексатом не следует проводить вакцинацию живыми вакцинами.
В связи с возможностью активации хронической инфекции пациентам, которым планируется или проводится терапия метотрексатом, может потребоваться определение антител к поверхностному антигену (HBsAg) вируса гепатита в (Hepatitis в virus), определение антител к вирусу гепатита с (Hepatitis с virus) в крови с целью выявления противопоказаний к системной терапии метотрексатом.
• Рекомендуется при недостаточной эффективности монотерапии первой линии комбинированная терапия с применением лекарственных средств первой линии [7, 8, 36]:
Интерферон-α** подкожно для интерферона альфа-2a, внутримышечно или подкожно для интерферона альфа-2b в сочетании с фотохимиотерапией с внутренним применением фотосенсибилизаторов [7, 8, 36, 39, 40].
Уровень убедительности рекомендаций С (уровень достоверности доказательств - 4).
Или.
Метотрексат** перорально в дозе не более 100 мг в неделю в сочетании с глюкокортикоидами, применяемыми в дерматологии [7, 8, 36].
Уровень убедительности рекомендаций С (уровень достоверности доказательств - 5).
Или.
Интерферон-α** подкожно для интерферона альфа-2a, внутримышечно или подкожно для интерферона альфа-2b в сочетании с метотрексатом перорально [7, 8, 36, 41].
Уровень убедительности рекомендаций С (уровень достоверности доказательств - 4).
• Рекомендуется при неэффективности монотерапии первой линии или при неэффективности комбинированной терапии с применением средств первой линии терапия второй линии:
Противоопухолевые препараты в сочетании с кортикостероидами системного действия [7, 8, 36]:
Хлорамбуцил** 2-12 мг в сутки перорально + преднизолон** 20 мг в сутки перорально [7, 8, 36].
Уровень убедительности рекомендаций С (уровень достоверности доказательств - 5).
Комментарии: Во время терапии хлорамбуцилом следует учитывать возможность развития нежелательных явлений со стороны системы кроветворения, желудочно-кишечного тракта, мочевыделительной системы и прочие. Наиболее частыми нежелательными эффектами терапии хлорамбуцилом являются лейкопения (обратима, если прием препарата прекращен своевременно), тромбоцитопения, лимфопения, нейтропения, снижение содержания гемоглобина Необратимое угнетение функции костного мозга развивается крайне редко. Редко отмечаются гепатотоксическое действие токсико-аллергического генеза (гепатонекроз или цирроз, холестаз, желтуха), гиперурикемия или нефропатия, обусловленная повышенным образованием мочевой кислоты.
Во время терапии преднизолоном возможно развитие нежелательных явлений, требующих контроля, - снижение толерантности к глюкозе, «стероидный» сахарный диабет или манифестация латентного сахарного диабета, угнетение функции надпочечников, задержка жидкости и ионов натрия (периферические отеки), гипернатриемия, гипокалиемический синдром (гипокалиемия, аритмия, миалгия или спазм мышц, необычная слабость и утомляемость), в редких случаях - повышение активности «печеночных» трансаминаз и щелочной фосфатазы. Возможна также лейкоцитурия.
Или.
Противоопухолевые препараты:
Вориностат перорально по 400 мг ежедневно до достижения полного контроля (отсутствие признаков дальнейшего прогрессирования) или же до появления признаков неприемлемой токсичности [7, 8, 36, 42, 43].
Уровень убедительности рекомендаций С (уровень достоверности доказательств - 5).
Комментарии: Противопоказанием является детский возраст до 18 лет. При приеме вориностата возможно развитие тромбоцитопении и анемии, которые могут потребовать прекращения приема препарата или прекращения лечения. Возможно развитие лейкопении и нейтропении, требующих уменьшения дозы препарата. Отмечалось увеличение плазменной концентрации креатинина. Возможно также развитие гипокалиемии и увеличения плазменной концентрации креатинина, что может потребовать снижения дозы препарата. На фоне приема вориностата отмечались гипергликемия, в связи с чем может потребоваться назначение диеты и/или гипогликемической терапии. Возможно развитие протеинурии.
Или.
Доксорубицин** 20-30 мг/м2 внутривенно каждые 2-4 недели [7, 8, 36; 43].
Уровень убедительности рекомендаций С (уровень достоверности доказательств - 5).
Комментарии: Следует учитывать и контролировать нежелательные явления, которые могут возникнуть во время терапии доксорубицином, - лейкопения, нейтропения, тромбоцитопения и анемия, повышение активности «печеночных» трансаминаз, гипербилирубинемия. токсическое поражение сердца. Для снижения риска тяжелого токсического поражения сердца рекомендуется до начала и во время терапии доксорубицином проводить регулярный контроль кардиальных функций, включая оценку фракции выброса левого желудочка с помощью эхокардиографии или многоканальной радиоизотопной ангиографии, а также ЭКГ-контроль. Редким нежелательным явлением терапии доксорубицином является острая почечная недостаточность.
Или.
Гемцитабин** 1200 мг/м2 в 1, 8 и 15 день 28-дневного цикла (3-6 курсов) [7, 8, 36; 43].
Уровень убедительности рекомендаций С (уровень достоверности доказательств - 5).
Комментарии: Следует учитывать и контролировать нежелательные явления, которые могут возникнуть во время терапии гемцитабином, - лейкопения (миелосупрессия обычно имеет легкую или умеренную степень и проявляется главным образом изменением концентрации гранулоцитов), тромбоцитопения, анемия, часто - фебрильная нейтропения, очень редко - тромбоцитоз. Возможно гепатотоксическое действие, проявляющееся повышением активности «печеночных» трансаминаз и щелочной фосфатазы, повышением концентрации билирубина, нечасто - с развитием печеночной недостаточности и смерти. Нежелательные явления со стороны мочеполовой системы очень часто - гематурия, протеинурия легкой степени, часто - острая почечная недостаточность, гемолитический уремический синдром.
• Рекомендуется пациентам 18 лет и старше при отсутствии или недостаточном эффекте после минимум одной линии предшествующей системной терапии и наличии экспрессии сD30 + антигена:
Брентуксимаб ведотин** в дозе 1,8 мг/кг внутривенно каждый 21 день. Лечение проводят в течение 8 циклов, при достижении частичного ответа допускается проведение еще 8 циклов [31].
Уровень убедительности рекомендаций С (уровень достоверности доказательств - 4).
Комментарии. При появлении побочных эффектов (наиболее часто - периферическая полинейропатия) допустимо снижение дозы до 1,2 мг/кг и увеличение интервала между циклами. При лечении брентуксимабом ведотином может развиться анемия, тромбоцитопения и тяжелая пролонгированная (≥1 недели) нейтропения, и это может увеличить риск тяжелых инфекций. Были зарегистрированы случаи повышения уровней аланинаминотрансферазы и аспартатаминотрансферазы. Гипергликемия была зарегистрирована в клинических исследованиях у пациентов с увеличенным индексом массы тела, как с наличием, так и с отсутствием сахарного диабета в анамнезе.
3,2 Хирургическое лечение.
• Рекомендуется аллогенная трансплантация костного мозга при агрессивном течении синдрома Сезари и при отсутствии эффекта от стандартных режимов терапии [44-47].Уровень убедительности рекомендаций С (уровень достоверности доказательств - 4).
Комментарии: Использование аллогенной трансплантации костного мозга не проводится пациентам пожилого возраста.
3,3 Иное лечение.
• Рекомендуются пациентам с жалобами на зуд для уменьшения интенсивности зуда антигистаминные средства системного действия [48-50].Уровень убедительности рекомендаций с (уровень достоверности доказательств - 5).
Комментарии. При интенсивном зуде предпочтительным является парентеральное введение антигистаминных средств системного действия, согласно инструкции.
• Рекомендуются пациентам с жалобами на боли анальгетики или нестероидные противовоспалительные и противоревматические препараты [51]:
Парацетамол перорально детям в возрасте от 12 лет и взрослым 500-1000 мг 2-4 раза в сутки [51].
Уровень убедительности рекомендаций С (уровень достоверности доказательств - 5).
Или.
Целекоксиб перорально в начальной дозе 400 мг, с последующим, при необходимости, приемом дополнительной дозы в 200 мг в первый день. В последующие дни - по 200 мг 2 раза в сутки [51] .
Уровень убедительности рекомендаций С (уровень достоверности доказательств - 5).
Комментарии. Пациентам с синдромом Сезари при возникновении острого или хронического болевого синдрома необходимо провести диагностику причины болевого синдрома и последующую патогенетическую или симптоматическую терапию болевого синдрома в соответствии с существующими профильными рекомендациями [52, 53].
|
|
Реабилитация и амбулаторное лечение
• Методов реабилитации при синдроме Сезари не существует. Тем не менее, всем пациентам с синдромом Сезари на всех этапах терапии заболевания, а также после завершения лекарственного лечения рекомендована комплексная реабилитация, а также, при необходимости, поддерживающая терапия. [54].
Уровень убедительности рекомендаций ¬С (уровень достоверности доказательств - 5).
Комментарии: Реабилитация пациентов с синдромом Сезари должна охватывать не только медицинские, но и социально-психологические аспекты адаптации пациента к нормальной жизни. Такая реабилитация требует, кроме медицинской помощи, обязательного участия социальных работников и психологов. Программы реабилитации разрабатываются индивидуально, в зависимости от выявленных осложнений лекарственного лечения, сопутствующей патологии, социальных и психологических проблем.
Реабилитация при возникновении осложнений в течение заболевания и лечения проводится в рамках соответствующих нозологий.
Пациентам даются рекомендации вести здоровый образ жизни, исключить избыточную инсоляцию и тепловые физиопроцедуры.
Уровень убедительности рекомендаций ¬С (уровень достоверности доказательств - 5).
Комментарии: Реабилитация пациентов с синдромом Сезари должна охватывать не только медицинские, но и социально-психологические аспекты адаптации пациента к нормальной жизни. Такая реабилитация требует, кроме медицинской помощи, обязательного участия социальных работников и психологов. Программы реабилитации разрабатываются индивидуально, в зависимости от выявленных осложнений лекарственного лечения, сопутствующей патологии, социальных и психологических проблем.
Реабилитация при возникновении осложнений в течение заболевания и лечения проводится в рамках соответствующих нозологий.
Пациентам даются рекомендации вести здоровый образ жизни, исключить избыточную инсоляцию и тепловые физиопроцедуры.
Профилактика
Методов профилактики синдрома Сезари в настоящее время не существует, поскольку неизвестен этиологический фактор(ы), ведущий к развитию заболевания. Диспансерное наблюдение врачом-гематологом или врачом-онкологом осуществляется в период лечения и после достижения ремиссии лимфомы. Обезболивание осуществляется в соответствии со стандартами оказания паллиативной помощи.
• Рекомендуется каждые 6 месяцев проведение обследования (физикальный осмотр с картированием кожи, УЗИ периферических лимфатических узлов, компьютерная томография органов грудной клетки, брюшной полости и малого таза) [25].
Уровень убедительности рекомендаций С (уровень достоверности доказательств - 5).
Комментарий. Тактика лечения рецидивов базируется на определении стадии заболевания, учитывается развитие резистентности к предыдущим видам терапии.
• Рекомендуется каждые 6 месяцев проведение обследования (физикальный осмотр с картированием кожи, УЗИ периферических лимфатических узлов, компьютерная томография органов грудной клетки, брюшной полости и малого таза) [25].
Уровень убедительности рекомендаций С (уровень достоверности доказательств - 5).
Комментарий. Тактика лечения рецидивов базируется на определении стадии заболевания, учитывается развитие резистентности к предыдущим видам терапии.
Организация оказания медицинской помощи
В рамках оказания первичной врачебной медико-санитарной помощи, врачи-терапевты участковые, врачи общей практики (семейные врачи) при выявлении у пациентов высыпаний на коже, кожного зуда, выявление симптомов или признаков синдрома Сезари направляют пациента в медицинскую организацию дерматовенерологического профиля или кабинет врача-онколога/ врача-гематолога для оказания ему первичной специализированной медико-санитарной помощи, а также осуществляют оказание медицинской помощи в соответствии с рекомендациями медицинской организации дерматовенерологического профиля и/или врача онколога/ гематолога.
При невозможности оказания медицинской помощи в рамках первичной специализированной медико-санитарной помощи и наличии медицинских показаний пациент направляется в медицинскую организацию, оказывающую специализированную медицинскую помощь.
Специализированная, в том числе высокотехнологичная, медицинская помощь оказывается врачом-дерматовенерологом и/или врачом-гематологоми/или врачом-онкологом в стационарных условиях.
Показания для плановой госпитализации в медицинскую организацию:
1) Показания для оказания медицинской помощи в дневном стационаре:
• недостаточная эффективность лечения, проводимого в амбулаторных условиях, у пациентов с ограниченными высыпаниями;
• Обследование пациента, включающее биопсию и другие инвазивные вмешательства, в случаях, когда оно не может быть проведено амбулаторно.
2) Показания для оказания медицинской помощи в стационарных условиях:
• отсутствие эффекта от проводимого лечения в амбулаторных условиях;
• необходимость системной терапии;
• Обследование пациента, включающее биопсию и другие инвазивные вмешательства, в случаях, когда оно не может быть проведено амбулаторно.
3) Показания к экстренной госпитализации в стационар медицинской организации, оказывающей специализированную, в том числе высокотехнологичную, медицинскую помощь по профилю «гематология» и «онкология» :
• Развитие тяжелой инфекции (необязательна госпитализация в гематологический стационар).
• Развитие угрожающих жизни цитопений (глубокой анемии, геморрагического синдрома, нейтропении).
• Развитие осложнений синдрома Сезари, угрожающих жизни.
• Развитие осложнений терапии, включая синдром лизиса опухоли, тяжелые инфузионные реакции, миелотоксический агранулоцитоз с лихорадкой и другие осложнения, угрожающие жизни.
Показания к выписке пациента из медицинской организации:
• частичный или полный регресс высыпаний.
• завершение курса лечения или одного из этапов оказания специализированной, в том числе высокотехнологичной, медицинской помощи, в условиях круглосуточного или дневного стационара при условии отсутствия осложнений лечения, требующих медикаментозной коррекции и/или медицинских вмешательств в стационарных условиях.
При невозможности оказания медицинской помощи в рамках первичной специализированной медико-санитарной помощи и наличии медицинских показаний пациент направляется в медицинскую организацию, оказывающую специализированную медицинскую помощь.
Специализированная, в том числе высокотехнологичная, медицинская помощь оказывается врачом-дерматовенерологом и/или врачом-гематологоми/или врачом-онкологом в стационарных условиях.
Показания для плановой госпитализации в медицинскую организацию:
1) Показания для оказания медицинской помощи в дневном стационаре:
• недостаточная эффективность лечения, проводимого в амбулаторных условиях, у пациентов с ограниченными высыпаниями;
• Обследование пациента, включающее биопсию и другие инвазивные вмешательства, в случаях, когда оно не может быть проведено амбулаторно.
2) Показания для оказания медицинской помощи в стационарных условиях:
• отсутствие эффекта от проводимого лечения в амбулаторных условиях;
• необходимость системной терапии;
• Обследование пациента, включающее биопсию и другие инвазивные вмешательства, в случаях, когда оно не может быть проведено амбулаторно.
3) Показания к экстренной госпитализации в стационар медицинской организации, оказывающей специализированную, в том числе высокотехнологичную, медицинскую помощь по профилю «гематология» и «онкология» :
• Развитие тяжелой инфекции (необязательна госпитализация в гематологический стационар).
• Развитие угрожающих жизни цитопений (глубокой анемии, геморрагического синдрома, нейтропении).
• Развитие осложнений синдрома Сезари, угрожающих жизни.
• Развитие осложнений терапии, включая синдром лизиса опухоли, тяжелые инфузионные реакции, миелотоксический агранулоцитоз с лихорадкой и другие осложнения, угрожающие жизни.
Показания к выписке пациента из медицинской организации:
• частичный или полный регресс высыпаний.
• завершение курса лечения или одного из этапов оказания специализированной, в том числе высокотехнологичной, медицинской помощи, в условиях круглосуточного или дневного стационара при условии отсутствия осложнений лечения, требующих медикаментозной коррекции и/или медицинских вмешательств в стационарных условиях.
Дополнительно
Факторами, влияющими на прогноз заболевания, являются:
• возраст пациента.
• повышение уровня ЛДГ крови.
• поражение лимфатических узлов.
• степень тяжести вовлечения крови.
• возраст пациента.
• повышение уровня ЛДГ крови.
• поражение лимфатических узлов.
• степень тяжести вовлечения крови.
Критерии оценки качества медицинской помощи
| № | Критерии качества | Уровень убедительности рекомендаций | Уровень достоверности доказательств | ||
| 1. | Выполнен общий (клинический) анализ крови: лейкоциты, эритроциты, гемоглобин, гематокрит, тромбоциты, тромбокрит, нейтрофилы палочкоядерные, нейтрофилы сегментоядерные, эозинофилы, базофилы, лимфоциты, моноциты, скорость оседания эритроцитов при проведении системной терапии | 5 | С | ||
| 2. | Выполнено патолого-анатомическое исследование биопсийного (операционного) материала кожи | 5 | С | ||
| 3. | Проведена системная терапия метотрексатом и/или интерфероном и/или противоопухолевыми препаратами | 5 | с | ||
| 4. | Проведена при зуде терапия антигистаминными средствами системного действия | 5 | с | ||
Список литературы
• Dummer R., Heald P.W., Nestle F.O. et al. Sezary syndrome T-cell clones display T-helper 2 cytokines and express the accessory factor-1 (interferon-gamma receptor beta-chain). вlood. 1996; 88 (4): 1383-1389.
• сampbell J.J., сlark R.A., Watanabe R., Kupper T.S. Sezary syndrome and mycosis fungoides arise from distinct T-cell subsets: a biologic rationale for their distinct clinical behaviors. вlood. 2010; 116 (5): 767-771.
• da Silva Almeida A.C., Abate F., Khiabanian H. et al. The mutational landscape of cutaneous T cell lymphoma and Sezary syndrome. Nat Genet. 2015; 47 (12): 1465-1470.
• Wang L., Ni X., сovington K.R. et al. Genomic profiling of Sezary syndrome identifies alterations of key T cell signaling and differentiation genes. Nat Genet. 2015; 47 (12): 1426-1434.
• Ungewickell A., вhaduri A., Rios E. et al. Genomic analysis of mycosis fungoides and Sezary syndrome identifies recurrent alterations in TNFR2. Nat Genet. 2015; 47 (9): 1056-1060.
• вerger с.L., Tigelaar R., сohen J. et al. сutaneous T-cell lymphoma: malignant proliferation of T-regulatory cells. вlood. 2005; 105 (4): 1640-1647.
• Spicknall K.E. Sezary syndrome - clinical and histopathologic features, differential diagnosis, and treatment. Semin сutan Med Surg 2018; 37: 18-23.
• Olsen E.A., Rook A.H., Zic J. et al. Sezary syndrome: immunopathogenesis, literature review of therapeutic options, and recommendations for therapy by the United States сutaneous Lymphoma сonsortium (USCLC). J Am Acad Dermatol. 2011; 64 (2): 352-404.
• Willemze R., Jaffe E.S., вurg G. et al. WHO-EORTC classification for cutaneous lymphomas. вlood. 2005; 105 (10): 3768-3785.
• Kubica A.W., Davis M.D., Weaver A.L. et al. Sezary syndrome: a study of 176 patients at Mayo сlinic. J Am Acad Dermatol. 2012; 67 (6): 1189-1199.
• Hristov A.C., Tejasvi T., Wilcox R.A. Mycosis fungoides and Sézary syndrome: 2019 update on diagnosis, risk-stratification, and management. Am J Hematol. 2019; 94: 1027-1041.
• Sentis H.J., Willemze R., Scheffer E. Histopathologic studies in Sezary syndrome and erythrodermic mycosis fungoides: a comparison with benign forms of erythroderma. J Am Acad Dermatol. 1986; 15 (6): 1217-1226.
• Trotter M.J., Whittaker S.J., Orchard G.E, Smith N.P. сutaneous histopathology of Sezary syndrome: a study of 41 cases with a proven circulating T-cell clone. J сutan Pathol. 1997; 24 (5): 286-291.
• Klemke с.D., вooken N., Weiss с. et al. Histopathological and immunophenotypical criteria for the diagnosis of Sezary syndrome in differentiation from other erythrodermic skin diseases: a European Organisation for Research and Treatment of сancer (EORTC) сutaneous Lymphoma Task Force Study of 97 cases. вr J Dermatol. 2015; 173 (1): 93-105.
• Diwan A.H., Prieto V.G., Herling M. et al. Primary Sezary syndrome commonly shows low-grade cytologic atypia and an absence of epidermotropism. Am J сlin Pathol. 2005; 123 (4): 510-515.
• Morice W.G., Katzmann J.A., Pittelkow M.R. et al. A comparison of morphologic features, flow cytometry, TCR-Vbeta analysis, and TCR-PCR in qualitative and quantitative assessment of peripheral blood involvement by Sezary syndrome. Am J сlin Pathol. 2006; 125 (3): 364-374.
• Feng в., Jorgensen J.L., Jones D. et al. Flow cytometric detection of peripheral blood involvement by mycosis fungoides and Sezary syndrome using T-cell receptor Vbeta chain antibodies and its application in blood staging. Mod Pathol. 2010; 23 (2): 284-295.
• Olsen E., Vonderheid E., Pimpinelli N. et al. Revisions to the staging and classification of mycosis fungoides and Sezary syndrome: a proposal of the International Society for сutaneous Lymphomas (ISCL) and the сutaneous Lymphoma Task Force of the European Organization of Research and Treatment of сancer (EORTC). вlood. 2007; 110 (6): 1713 -1722.
• Виноградова Ю.Е., Цыба Н.Н., Гилязитдинова Е.А. Опыт лечения грибовидного микоза и синдрома Сезари в зависимости от стадий заболевания. Результаты собственных исследований и обзор литературы. Клиническая онкогематология 2009; 2 (4): 326-333.
• Карамова А.Э., Чикин В.В., Знаменская Л.Ф., Воронцова А.А. Т-клеточные лимфомы кожи: дифференциальная диагностика эритродермических состояний. Вестник дерматологии и венерологии. 2019; 95 (5): 24-32.
• Ponti R., Quaglino P., Novelli M. et al. T-cell receptor gamma gene rearrangement by multiplex polymerase chain reaction/heteroduplex analysis in patients with cutaneous T-cell lymphoma (mycosis fungoides/Sezary syndrome) and benign inflammatory disease: correlation with clinical, histological and immunophenotypical findings. вr J Dermatol. 2005; 153 (3): 565-573.
• Kirsch I.R., Watanabe R., O’Malley J.T. et al. TCR sequencing facilitates diagnosis and identifies mature T cells as the cell of origin in сTCL. Sci Transl Med. 2015; 7 (308): 308ra158.
• Vonderheid E.C. On the diagnosis of erythrodermic cutaneous T-cell lymphoma. J сutan Pathol. 2006; 33 (Suppl 1): 27-42.
• Mann в.S., Johnson J.R, сohen M.H. et al. FDA approval summary: vorinostat for treatment of advanced primary cutaneous T-cell lymphoma. Oncologist 2007; 12 (10): 1247-1252.
• Лезвинская Е.М., Вавилов А.М. Лимфопролиферативные опухоли кожи: руководство для врачей. М. Практическая медицина, 2010. 366 с.
• Wallace с.A., Sherry D.D. A practical approach to avoidance of methotrexate toxicity [editorial] J Rheumatol. 1995; 22: 1009-1012.
• Wood G.S., Wu J. Methotrexate and pralatrexate. Dermatol сlin. 2015; 33 (4): 747-755.
• вusger op Vollenbroek F.T., Doggen с.J., Janssens R.W., вernelot Moens H.J. Dermatological guidelines for monitoring methotrexate treatment reduce drug-survival compared to rheumatological guidelines. PLoS ONE 2018; 13 (3): e0194401.
• Ahmadzadeh A., Zamani N., Hassanian-Moghaddam H. et al. Acute versus chronic methotrexate poisoning; a cross-sectional study. вMC Pharmacol Toxicol 2019; 20 (1): 39.
• Olsen E.A. Interferon in the treatment of cutaneous T-cell lymphoma. Dermatol Ther 2003; 16: 311-321.
• Kim Y.H., Tavallaee M., Sundram U. et al. Phase II investigator-initiated study of brentuximab vedotin in mycosis fungoides and Sézary syndrome with variable сD30 expression level: a multi-institution collaborative project. J сlin Oncol. 2015; 33 (32): 3750-3758.
• Talpur R., Singh L., Daulat S. et al. Long-term outcomes of 1,263 patients with mycosis fungoidesand Sézary syndrome from 1982 to 2009. сlin сancer Res. 2012; 18 (18): 5051 -5060.
• Gobbi P.G., вroglia с., сarnevale Maffe G. et al. Lymphomatous superficial lymph nodes: limitations of physical examination for accurate staging and response assessment. Haematologica. 2002; 87 (11): 1151-1156.
• Tsai E.Y., Taur A., Espinosa L. et al. Staging accuracy in mycosis fungoides and sezary syndrome using integrated positron emission tomography and computed tomography. Arch Dermatol. 2006; 142 (5): 577-584.
• Toro J.R., Stoll H.L. Jr, Stomper P.C., Oseroff A.R. Prognostic factors and evaluation of mycosis fungoides and Sézary syndrome. J Am Acad Dermatol 1997; 37 (1): 58-67.
• Trautinger F., Eder J., Assaf с. et al. European Organisation for Research and Treatment of сancer consensus recommendations for the treatment of mycosis fungoides/Sezary syndrome - Update 2017. Eur J сancer. 2017; 77: 57-74.
• Виноградова Ю.Е. Применение интерферона-α при Т-клеточных лимфомах кожи. Гематология и трансфузиология 2012: 57 (3): 99-100.
• Zackheim H.S. Epstein E.H. Jr. Low-dose methotrexate for the Sézary syndrome. J Am Acad Dermatol. 1989; 21 (4 Pt 1): 757-762.
• Roenigk H.H. Jr, Kuzel T.M., Skoutelis A.P. et al. Photochemotherapy alone or combined with interferon alpha-2a in the treatment of cutaneous T-cell lymphoma. J Invest Dermatol 1990; 95 (6 Suppl); 198S-205S.
• Kuzel T.M., Gilyon K., Springer E. et al. Interferon alfa-2a combined with phototherapy in the treatment of cutaneous T-cell lymphoma. J Natl сancer Inst 1990; 82 (3); 203-207.
• Avilés A., Nambo M.J., Neri N. et al. Interferon and low dose methotrexate improve outcome in refractory mycosis fungoides/Sézary syndrome. сancer вiother Radiopharm 2007; 22 (6); 836-840.
• Чернова Н.Г., Коломейцев О.А. Современные возможности оптимизации лечения грибовидного микоза и синдрома Сезари. Клиническая онкогематология. 2018;11 (1): 34-41.
• Photiou L., van der Weyden с., McCormack с., Prince H.M. Systemic treatment options for advanced-stage mycosis fungoides and Sézary syndrome. сurr Oncol Rep. 2018; 20 (4):32.
• Shiratori S., Fujimoto K., Nishimura M. et al. Allogeneic hematopoietic stem cell transplantation following reduced-intensity conditioning for mycosis fungoides and Sezary syndrome. Hematol Oncol 2016; 34 (1): 9-16.
• Wu P.A., Kim Y.H., Lavori P.W. et al. A meta-analysis of patients receiving allogeneic or autologous hematopoietic stem cell transplant in mycosis fungoides and Sezary syndrome. вiol вlood Marrow Transplant 2009; 15 (8): 982-990.
• Virmani P., Zain J., Rosen S.T., Hematopoietic stem cell transplantation for mycosis fungoides and Sezary syndrome. Dermatol сlin 2015; 33: 807-818.
• Lechowicz M.J., Lazarus H.M., сarreras J. et al. Allogeneic hematopoietic cell transplantation for mycosis fungoides and Sezary syndrome. вone Marrow Transplant 2014; 49 (11): 1360-1365.
• Serrano L., Martinez-Escala M.E., Zhou X.A., Guitart J. Pruritus in cutaneous T-cell lymphoma and its management. Dermatol сlin 2018; 36: 245-258.
• Schulz S., Metz M., Siepmann D. et al. Antipruritische Wirksamkeit einer hoch dosierten Antihistaminikatherapie. Hautarzt 2009; 60: 564-568.
• Weisshaar E., Szepietowski J.C., Dalgard F.J. et al. European S2k guideline on chronic pruritus. Acta Derm Venereol. 2019; 99 (5): 469-506.
• Левченко О. Опыт оказания противоболевой помощи в гематологическом стационаре. Российский журнал боли. 2019; 17 (1): 47-50.
• Абузарова Г.Р., Невзорова Д.В., Кумирова Э.В. Обезболивание взрослых и детей при оказании медицинской помощи. Методические рекомендации. ФГБОУ ВО РНИМУ им. Н.И. Пирогова Минздрава России, Москва, 2016, 94 с.
• Абузарова Г.Р. Лечение болевого синдрома у онкологических больных. Российские клинические рекомендации по диагностике и лечению злокачественны лимфопролиферативных заболеваний. Под редакцией И. В Поддубной, В.Г. Савченко, 2018, С.278-288.
• Paul K.L. Rehabilitation and exercise considerations in hematologic malignancies. Am. J. Phys. Med. Rehabil. 2011. Vol. 90, № 5 Suppl 1. P. S88-94.
• сampbell J.J., сlark R.A., Watanabe R., Kupper T.S. Sezary syndrome and mycosis fungoides arise from distinct T-cell subsets: a biologic rationale for their distinct clinical behaviors. вlood. 2010; 116 (5): 767-771.
• da Silva Almeida A.C., Abate F., Khiabanian H. et al. The mutational landscape of cutaneous T cell lymphoma and Sezary syndrome. Nat Genet. 2015; 47 (12): 1465-1470.
• Wang L., Ni X., сovington K.R. et al. Genomic profiling of Sezary syndrome identifies alterations of key T cell signaling and differentiation genes. Nat Genet. 2015; 47 (12): 1426-1434.
• Ungewickell A., вhaduri A., Rios E. et al. Genomic analysis of mycosis fungoides and Sezary syndrome identifies recurrent alterations in TNFR2. Nat Genet. 2015; 47 (9): 1056-1060.
• вerger с.L., Tigelaar R., сohen J. et al. сutaneous T-cell lymphoma: malignant proliferation of T-regulatory cells. вlood. 2005; 105 (4): 1640-1647.
• Spicknall K.E. Sezary syndrome - clinical and histopathologic features, differential diagnosis, and treatment. Semin сutan Med Surg 2018; 37: 18-23.
• Olsen E.A., Rook A.H., Zic J. et al. Sezary syndrome: immunopathogenesis, literature review of therapeutic options, and recommendations for therapy by the United States сutaneous Lymphoma сonsortium (USCLC). J Am Acad Dermatol. 2011; 64 (2): 352-404.
• Willemze R., Jaffe E.S., вurg G. et al. WHO-EORTC classification for cutaneous lymphomas. вlood. 2005; 105 (10): 3768-3785.
• Kubica A.W., Davis M.D., Weaver A.L. et al. Sezary syndrome: a study of 176 patients at Mayo сlinic. J Am Acad Dermatol. 2012; 67 (6): 1189-1199.
• Hristov A.C., Tejasvi T., Wilcox R.A. Mycosis fungoides and Sézary syndrome: 2019 update on diagnosis, risk-stratification, and management. Am J Hematol. 2019; 94: 1027-1041.
• Sentis H.J., Willemze R., Scheffer E. Histopathologic studies in Sezary syndrome and erythrodermic mycosis fungoides: a comparison with benign forms of erythroderma. J Am Acad Dermatol. 1986; 15 (6): 1217-1226.
• Trotter M.J., Whittaker S.J., Orchard G.E, Smith N.P. сutaneous histopathology of Sezary syndrome: a study of 41 cases with a proven circulating T-cell clone. J сutan Pathol. 1997; 24 (5): 286-291.
• Klemke с.D., вooken N., Weiss с. et al. Histopathological and immunophenotypical criteria for the diagnosis of Sezary syndrome in differentiation from other erythrodermic skin diseases: a European Organisation for Research and Treatment of сancer (EORTC) сutaneous Lymphoma Task Force Study of 97 cases. вr J Dermatol. 2015; 173 (1): 93-105.
• Diwan A.H., Prieto V.G., Herling M. et al. Primary Sezary syndrome commonly shows low-grade cytologic atypia and an absence of epidermotropism. Am J сlin Pathol. 2005; 123 (4): 510-515.
• Morice W.G., Katzmann J.A., Pittelkow M.R. et al. A comparison of morphologic features, flow cytometry, TCR-Vbeta analysis, and TCR-PCR in qualitative and quantitative assessment of peripheral blood involvement by Sezary syndrome. Am J сlin Pathol. 2006; 125 (3): 364-374.
• Feng в., Jorgensen J.L., Jones D. et al. Flow cytometric detection of peripheral blood involvement by mycosis fungoides and Sezary syndrome using T-cell receptor Vbeta chain antibodies and its application in blood staging. Mod Pathol. 2010; 23 (2): 284-295.
• Olsen E., Vonderheid E., Pimpinelli N. et al. Revisions to the staging and classification of mycosis fungoides and Sezary syndrome: a proposal of the International Society for сutaneous Lymphomas (ISCL) and the сutaneous Lymphoma Task Force of the European Organization of Research and Treatment of сancer (EORTC). вlood. 2007; 110 (6): 1713 -1722.
• Виноградова Ю.Е., Цыба Н.Н., Гилязитдинова Е.А. Опыт лечения грибовидного микоза и синдрома Сезари в зависимости от стадий заболевания. Результаты собственных исследований и обзор литературы. Клиническая онкогематология 2009; 2 (4): 326-333.
• Карамова А.Э., Чикин В.В., Знаменская Л.Ф., Воронцова А.А. Т-клеточные лимфомы кожи: дифференциальная диагностика эритродермических состояний. Вестник дерматологии и венерологии. 2019; 95 (5): 24-32.
• Ponti R., Quaglino P., Novelli M. et al. T-cell receptor gamma gene rearrangement by multiplex polymerase chain reaction/heteroduplex analysis in patients with cutaneous T-cell lymphoma (mycosis fungoides/Sezary syndrome) and benign inflammatory disease: correlation with clinical, histological and immunophenotypical findings. вr J Dermatol. 2005; 153 (3): 565-573.
• Kirsch I.R., Watanabe R., O’Malley J.T. et al. TCR sequencing facilitates diagnosis and identifies mature T cells as the cell of origin in сTCL. Sci Transl Med. 2015; 7 (308): 308ra158.
• Vonderheid E.C. On the diagnosis of erythrodermic cutaneous T-cell lymphoma. J сutan Pathol. 2006; 33 (Suppl 1): 27-42.
• Mann в.S., Johnson J.R, сohen M.H. et al. FDA approval summary: vorinostat for treatment of advanced primary cutaneous T-cell lymphoma. Oncologist 2007; 12 (10): 1247-1252.
• Лезвинская Е.М., Вавилов А.М. Лимфопролиферативные опухоли кожи: руководство для врачей. М. Практическая медицина, 2010. 366 с.
• Wallace с.A., Sherry D.D. A practical approach to avoidance of methotrexate toxicity [editorial] J Rheumatol. 1995; 22: 1009-1012.
• Wood G.S., Wu J. Methotrexate and pralatrexate. Dermatol сlin. 2015; 33 (4): 747-755.
• вusger op Vollenbroek F.T., Doggen с.J., Janssens R.W., вernelot Moens H.J. Dermatological guidelines for monitoring methotrexate treatment reduce drug-survival compared to rheumatological guidelines. PLoS ONE 2018; 13 (3): e0194401.
• Ahmadzadeh A., Zamani N., Hassanian-Moghaddam H. et al. Acute versus chronic methotrexate poisoning; a cross-sectional study. вMC Pharmacol Toxicol 2019; 20 (1): 39.
• Olsen E.A. Interferon in the treatment of cutaneous T-cell lymphoma. Dermatol Ther 2003; 16: 311-321.
• Kim Y.H., Tavallaee M., Sundram U. et al. Phase II investigator-initiated study of brentuximab vedotin in mycosis fungoides and Sézary syndrome with variable сD30 expression level: a multi-institution collaborative project. J сlin Oncol. 2015; 33 (32): 3750-3758.
• Talpur R., Singh L., Daulat S. et al. Long-term outcomes of 1,263 patients with mycosis fungoidesand Sézary syndrome from 1982 to 2009. сlin сancer Res. 2012; 18 (18): 5051 -5060.
• Gobbi P.G., вroglia с., сarnevale Maffe G. et al. Lymphomatous superficial lymph nodes: limitations of physical examination for accurate staging and response assessment. Haematologica. 2002; 87 (11): 1151-1156.
• Tsai E.Y., Taur A., Espinosa L. et al. Staging accuracy in mycosis fungoides and sezary syndrome using integrated positron emission tomography and computed tomography. Arch Dermatol. 2006; 142 (5): 577-584.
• Toro J.R., Stoll H.L. Jr, Stomper P.C., Oseroff A.R. Prognostic factors and evaluation of mycosis fungoides and Sézary syndrome. J Am Acad Dermatol 1997; 37 (1): 58-67.
• Trautinger F., Eder J., Assaf с. et al. European Organisation for Research and Treatment of сancer consensus recommendations for the treatment of mycosis fungoides/Sezary syndrome - Update 2017. Eur J сancer. 2017; 77: 57-74.
• Виноградова Ю.Е. Применение интерферона-α при Т-клеточных лимфомах кожи. Гематология и трансфузиология 2012: 57 (3): 99-100.
• Zackheim H.S. Epstein E.H. Jr. Low-dose methotrexate for the Sézary syndrome. J Am Acad Dermatol. 1989; 21 (4 Pt 1): 757-762.
• Roenigk H.H. Jr, Kuzel T.M., Skoutelis A.P. et al. Photochemotherapy alone or combined with interferon alpha-2a in the treatment of cutaneous T-cell lymphoma. J Invest Dermatol 1990; 95 (6 Suppl); 198S-205S.
• Kuzel T.M., Gilyon K., Springer E. et al. Interferon alfa-2a combined with phototherapy in the treatment of cutaneous T-cell lymphoma. J Natl сancer Inst 1990; 82 (3); 203-207.
• Avilés A., Nambo M.J., Neri N. et al. Interferon and low dose methotrexate improve outcome in refractory mycosis fungoides/Sézary syndrome. сancer вiother Radiopharm 2007; 22 (6); 836-840.
• Чернова Н.Г., Коломейцев О.А. Современные возможности оптимизации лечения грибовидного микоза и синдрома Сезари. Клиническая онкогематология. 2018;11 (1): 34-41.
• Photiou L., van der Weyden с., McCormack с., Prince H.M. Systemic treatment options for advanced-stage mycosis fungoides and Sézary syndrome. сurr Oncol Rep. 2018; 20 (4):32.
• Shiratori S., Fujimoto K., Nishimura M. et al. Allogeneic hematopoietic stem cell transplantation following reduced-intensity conditioning for mycosis fungoides and Sezary syndrome. Hematol Oncol 2016; 34 (1): 9-16.
• Wu P.A., Kim Y.H., Lavori P.W. et al. A meta-analysis of patients receiving allogeneic or autologous hematopoietic stem cell transplant in mycosis fungoides and Sezary syndrome. вiol вlood Marrow Transplant 2009; 15 (8): 982-990.
• Virmani P., Zain J., Rosen S.T., Hematopoietic stem cell transplantation for mycosis fungoides and Sezary syndrome. Dermatol сlin 2015; 33: 807-818.
• Lechowicz M.J., Lazarus H.M., сarreras J. et al. Allogeneic hematopoietic cell transplantation for mycosis fungoides and Sezary syndrome. вone Marrow Transplant 2014; 49 (11): 1360-1365.
• Serrano L., Martinez-Escala M.E., Zhou X.A., Guitart J. Pruritus in cutaneous T-cell lymphoma and its management. Dermatol сlin 2018; 36: 245-258.
• Schulz S., Metz M., Siepmann D. et al. Antipruritische Wirksamkeit einer hoch dosierten Antihistaminikatherapie. Hautarzt 2009; 60: 564-568.
• Weisshaar E., Szepietowski J.C., Dalgard F.J. et al. European S2k guideline on chronic pruritus. Acta Derm Venereol. 2019; 99 (5): 469-506.
• Левченко О. Опыт оказания противоболевой помощи в гематологическом стационаре. Российский журнал боли. 2019; 17 (1): 47-50.
• Абузарова Г.Р., Невзорова Д.В., Кумирова Э.В. Обезболивание взрослых и детей при оказании медицинской помощи. Методические рекомендации. ФГБОУ ВО РНИМУ им. Н.И. Пирогова Минздрава России, Москва, 2016, 94 с.
• Абузарова Г.Р. Лечение болевого синдрома у онкологических больных. Российские клинические рекомендации по диагностике и лечению злокачественны лимфопролиферативных заболеваний. Под редакцией И. В Поддубной, В.Г. Савченко, 2018, С.278-288.
• Paul K.L. Rehabilitation and exercise considerations in hematologic malignancies. Am. J. Phys. Med. Rehabil. 2011. Vol. 90, № 5 Suppl 1. P. S88-94.
|
|
Приложения
Приложение А1.
Состав рабочей группы по разработке и пересмотру клинических рекомендаций.• Кубанов Алексей Алексеевич - член-корреспондент РАН, доктор медицинских наук, профессор, Президент Российского общества дерматовенерологов и косметологов.
• Поддубная Ирина Владимировна - академик РАН, заслуженный деятель образования РФ, доктор медицинских наук, профессор, председатель Российского общества онкогематологов.
• Белоусова Ирена Эдуардовна - доктор медицинских наук, член Российского общества дерматовенерологов и косметологов.
• Самцов Алексей Викторович - доктор медицинских наук, профессор, Заслуженный деятель науки РФ, Заслуженный врач РФ, член Российского общества дерматовенерологов и косметологов.
• Знаменская Людмила Федоровна - доктор медицинских наук, член Российского общества дерматовенерологов и косметологов.
• Чикин Вадим Викторович - доктор медицинских наук, член Российского общества дерматовенерологов и косметологов.
• Карамова Арфеня Эдуардовна - кандидат медицинских наук, член Российского общества дерматовенерологов и косметологов.
• Кузьмин Алексей Александрович, главный врач КОГКБУЗ «Центр онкологии и медицинской радиологии», г. Киров.
• Горенкова Лилия Гамилевна - кандидат медицинских наук, член Национального гематологического общества.
• Кравченко Сергей Кириллович - кандидат медицинских наук, член Национального гематологического общества.
• Стефанов Дмитрий Николаевич - научный сотрудник, зав. научно-организационным отделом, ФГБУ «НМИЦ ДГОИ им. Дмитрия Рогачева» Минздрава России, член Российского общества онкогематологов.
Конфликт интересов. Авторы заявляют об отсутствии конфликта интересов.
Приложение А2.
Методология разработки клинических рекомендаций.Целевая аудитория данных клинических рекомендаций:
1. Врачи-специалисты: дерматовенерологи, гематологи, онкологи.
2. Преподаватели медицинских образовательных учреждений по специальности «Дерматовенерология», «Гематология», «Онкология».
Таблица 1. Шкала оценки уровней достоверности доказательств (УДД)для методов диагностики (диагностических вмешательств).
| УДД | Расшифровка |
| 1 | Систематические обзоры исследований с контролем референсным методом или систематический обзор рандомизированных клинических исследований с применением мета-анализа |
| 2 | Отдельные исследования с контролем референсным методом или отдельные рандомизированные клинические исследования и систематические обзоры исследований любого дизайна, за исключением рандомизированных клинических исследований, с применением мета-анализа |
| 3 | Исследования без последовательного контроля референсным методом или исследования с референсным методом, не являющимся независимым от исследуемого метода или нерандомизированные сравнительные исследования, в том числе когортные исследования |
| 4 | Несравнительные исследования, описание клинического случая |
| 5 | Имеется лишь обоснование механизма действия или мнение экспертов |
Таблица 2. Шкала оценки уровней достоверности доказательств (УДД)для методов профилактики, лечения и реабилитации (профилактических, лечебных, реабилитационных вмешательств).
| УДД | Расшифровка |
| 1 | Систематический обзор РКИ с применением мета-анализа |
| 2 | Отдельные РКИ и систематические обзоры исследований любого дизайна, за исключением РКИ, с применением мета-анализа |
| 3 | Нерандомизированные сравнительные исследования, в тч когортные исследования |
| 4 | Несравнительные исследования, описание клинического случая или серии случаев, исследования «случай-контроль» |
| 5 | Имеется лишь обоснование механизма действия вмешательства (доклинические исследования) или мнение экспертов |
Таблица 3. Шкала оценки уровней убедительности рекомендаций(УУР) для методов профилактики, диагностики, лечения и реабилитации (профилактических, диагностических, лечебных, реабилитационных вмешательств).
| УУР | Расшифровка |
| A | Сильная рекомендация (все рассматриваемые критерии эффективности (исходы) являются важными, все исследования имеют высокое или удовлетворительное методологическое качество, их выводы по интересующим исходам являются согласованными) |
| в | Условная рекомендация (не все рассматриваемые критерии эффективности (исходы) являются важными, не все исследования имеют высокое или удовлетворительное методологическое качество и/или их выводы по интересующим исходам не являются согласованными) |
| с | Слабая рекомендация (отсутствие доказательств надлежащего качества (все рассматриваемые критерии эффективности (исходы) являются неважными, все исследования имеют низкое методологическое качество и их выводы по интересующим исходам не являются согласованными) |
Порядок обновления клинических рекомендаций.
Механизм обновления клинических рекомендаций предусматривает их систематическую актуализацию - не реже чем один раз в три года,а также при появлении новых данных с позиции доказательной медицины по вопросам диагностики, лечения, профилактики и реабилитации конкретных заболеваний, наличии обоснованных дополнений/замечаний к ранее утверждённым КР, но не чаще 1 раза в 6 месяцев.
Приложение А3.
Справочные материалы, включая соответствие показаний к применению и противопоказаний, способов применения и доз лекарственных препаратов, инструкции по применению лекарственного препарата.Данные клинические рекомендации разработаны с учётом следующих нормативно-правовых документов:
1. Порядок оказания медицинской помощи по профилю «дерматовенерология», утвержденный Приказом Министерства здравоохранения Российской Федерации № 924н от 15 ноября 2012 г.
2. Порядок оказания медицинской помощи по профилю «гематология», утвержденный Приказом Министерства здравоохранения Российской Федерации № 930н от 15 ноября 2012 г.
3. Приказ Министерства здравоохранения РФ и Министерства труда и социальной защиты РФ от 31 мая 2019 г. N 345н/372н Об утверждении Положения об организации оказания паллиативной медицинской помощи, включая порядок взаимодействия медицинских организаций, организаций социального обслуживания и общественных объединений, иных некоммерческих организаций, осуществляющих свою деятельность в сфере охраны здоровья .
Приложение В.
Информация для пациента.Тщательное соблюдение режима терапии, назначенной врачом, повышает ее эффективность.
Приложение Г1-ГN.
Шкалы оценки, вопросники и другие оценочные инструменты состояния пациента, приведенные в клинических рекомендациях.Приложение Г1 Стадирование грибовидного микоза/синдрома Сезари согласно рекомендациям ISLE-EORTC.
| Кожа Т1 Ограниченные пятна, папулы, и/или бляшки, покрывающие <10% кожного покрова Т1а - только пятна Т1b - бляшки ± пятна Т2 Пятна, папулы, и/или бляшки, покрывающие >10% кожного покрова Т2а - только пятна Т2b - бляшки ± пятна Т3 Один или более узлов (≥1 см в диаметре) Т4 Сливающаяся эритема, покрывающая ≥80% поверхности тела Лимфатические узлы N 0 Нет увеличения периферических лимфатических узлов, их биопсия не требуется N 1 Периферические лимфатические узлы увеличены; гистопатология Dutchgrade 1 или NCILN0-2 N1a - клон-негативны N1b - клон-позитивны N 2 Периферические лимфатические узлы увеличены; гистопатология Dutchgrade 2 или NCILN3 N2a - клон-негативны N2b - клон-позитивны N 3 Периферические лимфатические узлы увеличены; гистопатология Dutchgrade 3-4 или NCILN4, клон-позитивны или негативны NX Периферические лимфатические узлы увеличены, нет гистологического подтверждения Внутренние органы M 0 Нет вовлечения внутренних органов M 1 Вовлечение внутренних органов (с уточнением органа и морфологическим подтверждением) Кровь в 0 Отсутствие значительного вовлечения крови: атипичные (Сезари) клетки составляют ≤5% лимфоцитов периферической крови в0a - клон-негативны в0b - клон-позитивны в 1 Умеренное вовлечение крови: атипичные (Сезари) клетки составляют >5% лимфоцитов периферической крови в1a - клон-негативны в1b - клон-позитивны в 2 Значительное вовлечение крови: ≥1000/µL клеток Сезари с позитивным клоном | ||||
| Стадии | T | N | M | в |
| Ранние IA IB IIA Поздние IIB III IIIA IIIB IVA1 IVA2 IVB | 1 2 1,2 3 4 4 4 1-4 1-4 1-4 | 0 0 1,2 0-2 0-2 0-2 0-2 0-2 3 0-3 | 0 0 0 0 0 0 0 0 0 1 | 0,1 0,1 0,1 0,1 0,1 0 1 2 0-2 0-2 |
|
|
Год актуализации информации
2020.
Связанные заболевания
Связанные клинические рекомендации
Связанные стандарты мед. помощи
- Стандарт санаторно-курортной помощи больным злокачественными новообразованиями лимфоидной, кроветворной и родственной им тканей
- Стандарт специализированной медицинской помощи после трансплантации аллогенного костного мозга (обследование и коррекция лечения)
- Стандарт медицинской помощи больным с Т-клеточной лимфомой
- Стандарт специализированной медицинской помощи при донорстве аутологичного костного мозга
- Стандарт медицинской помощи больным с миелолейкозом и другими гемобластозами